Community ParticipationThe Arnstein ladder
French student poster. In English, "I participate, youparticipate, he participates, we participate, you participate...theyprofit."participation without redistribution of power is anempty and frustrating process for the powerless.
Problemsneither the have-nots nor the powerholders are homogeneous blocsEach group encompasses a host of divergent points of view, significant cleavages, competing vested interests, and splintered subgroupsdoes not include an analysis of the most significant roadblocks to achieving genuine levels of participationOn the powerholders' side, they include racism, paternalism, and resistance to power redistribution.On the have-nots' side, they include inadequacies of the poor community's political socioeconomic infrastructure and knowledge-base, plus difficulties of organizing a representative and accountable citizens' group in the face of futility, alienation, and distrust.
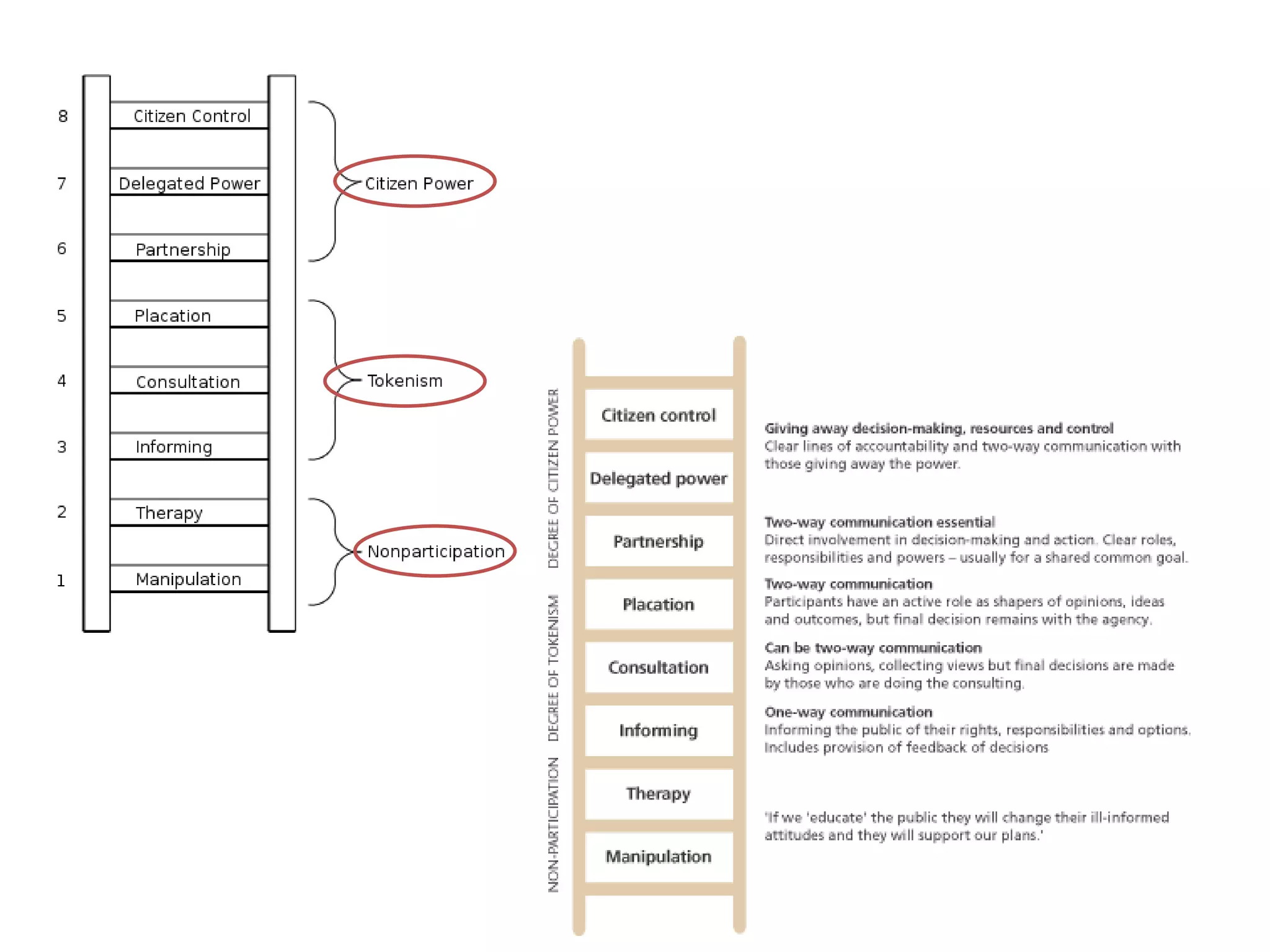
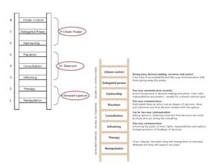
Manipulationpeople are placed on rubberstamp advisory committees or advisory boards for the express purpose of "educating" them or engineering their supportdistortion of participation into a public relations vehicle by powerholders.“At meetings of the Citizen Advisory Committees, it was the officials who educated, persuaded, and advised the citizens, not the reverse”.
Therapygroup therapy, masked as citizen participation, should be on the lowest rung of the ladder because it is both dishonest and arrogantpublic housing programs where tenant groups are used as vehicles for promoting control-your child or cleanup campaigns.The tenants are brought together to help them "adjust their values and attitudes to those of the larger society.“Binge drinking, ASBO’s on council estates
InformingInforming citizens of their rights, responsibilities, and options can be the most important first step toward legitimate citizen participation.The most frequent tools used for such one-way communication are the news media, pamphlets, posters, and responses to inquiries.“Intimidated by futility, legalistic jargon, and prestige of the official, the citizens accepted the "information" and endorsed the agency's proposal”
Consultationif consulting them is not combined with other modes of participation, this rung of the ladder is still a sham since it offers no assurance that citizen concerns and ideas will be taken into account.People are primarily perceived as statistical abstractions, and participation is measured by how many come to meetings, take brochures home, or answer a questionnaire. What citizens achieve in all this activity is that they have "participated in participation.“Attitude surveys: As one woman put it: "Nothing ever happens with those damned questions, except the surveyor gets $3 an hour, and my washing doesn't get done that day."
PlacationThey allow citizens to advise or plan ad infinitum but retain for powerholders the right to judge the legitimacy or feasibility of the adviceAn example of placation strategy is to place a few hand-picked "worthy" poor on boards of Community Action Agencies or on public bodies like the board of education, police commission, or housing authority.
Partnershippower is in fact redistributed through negotiation between citizens and powerholders.They agree to share planning and decision-making responsibilities through such structures as joint policy boards, planning committees and mechanisms for resolving impasses. After the groundrules have been established through some form of give-and-take, they are not subject to unilateral change.work most effectively whenthere is an organized power-base in the community to which the citizen leaders are account-able; when the citizens group has the financial resources to pay its leaders reasonable honoraria for their time-consuming efforts; and when the group has the resources to hire (and fire) its own technicians, lawyers, and community organizers.
Delegated powerNegotiations between citizens and public officials can also result in citizens achieving dominant decision-making authority over a particular plan or program.citizens hold the significant cards to assure accountability of the program to them.
Citizen controlthat degree of power (or control) which guarantees that participants or residents can govern a program or an institution, be in full charge of policy and managerial aspects, and be able to negotiate the conditions under which "outsiders" may change them.A group with no intermediaries between it and the source of funds is the model most frequently advocated.
contraarguments against community control are: it supports separatism; it creates balkanization of public services; it is more costly and less efficient; it enables minority group "hustlers" to be just as opportunistic and disdainful of the have-nots as their white predecessors;it is incompatible with merit systems and professionalism; and ironically enough, it can turn out to be a new Mickey Mouse game for the have-nots by allowing them to gain control but not allowing them sufficient resources to succeed.
Participation is not enoughAccessAccountabilityActing TogetherAction plansActivistsAdministrative systemsAdvertisingAgendaAims and objectivesAlliesAnalogyApathyApproachAssessmentAttitudesAwarenessBarriers to participationBenefits of participationBottom up and top downBrainstormingBudgeting for participationBusiness planningCampaignsCapacity-buildingCase studiesCATWOEChangeChange in organisationsCharitable companyCharitable statusChartsChecklistsCliquesCommitmentCommitteesCommunicationCommunityCommunity architecture and planningCommunity Businesses and Co-operativesCommunity developmentCommunity development methodsCommunity forumCommunity initiativesCommunity leadersCommunity Operational ResearchCommunity planning weekendsCommunity profilingCommunity technical aid centresCommunity TrustsCompaniesCompetentConfidenceConflict ResolutionConsensus-buildingConstitutionConsultantsConsultationContinuationControlCost/benefit analysisCreative thinkingCreditCriteriaDatabasesDeadlinesDeciding togetherDecision-makingDelegationDesign gameDestruction testingDevelopment trustsDevelopment workershttp://www.partnerships.org.uk/guide/AZpartic.html
Appreciative InquiryCitizens’ JuriesCitizens’ PanelsConsensus Building/DialogueConsensus ConferenceDeliberative MappingDeliberative PollingDemocsElectronic processesFuture Search ConferenceParticipatory AppraisalParticipatory Strategic Planning (ICA)Planning for RealOpen Space TechnologyUser PanelsYouth Empowerment Initiatives
Common strategiesAppreciative Inquiry (AI) is an approach for creating a vision and planning to achieve it. AI does this through understanding and appreciating the past, as a basis for imagining the future.Citizens’ juries consist of a small panel of non-specialists, modelled to resemble a criminal jury, who carefully examine an issue of public significance and deliver a “verdict”.A Citizens’ Panel is a large, demographically representative group of citizens’ used to assess public preferences and opinions.Consensus building  is an approach that is good for conflict resolution, building and improving relationships between diverse groups and involving normally excluded groups in decision-making.A consensus conference consists of a panel of ordinary citizens who question expert witnesses on a particular topic. Their recommendations are then circulated.Deliberative Mapping involves both specialists and members of the public. It combines varied multi-criteria decision making approaches to assess how participants rate different policy options against a set of defined criteria.
Common strategiesA deliberative poll measures what the public would think about an issue if they had an adequate chance to reflect on the questions at hand by observing the evolution of a test group of citizens’ views, as they learn more about a topic. (Delphi3)Democs(Deliberative Meetings of Citizens’) is a conversation game enabling small groups to discuss public policy issues. No speakers or experts are needed, as pre-prepared cards convey the necessary facts. It works best for six people over two hours, but it is flexible.A Future Search conference is a way for a community or organisation to create a shared vision for its future. It enrols a large group of stakeholders who take part in a highly structured process lasting ideally two and a half days.Open Space Technology is often referred to as ”Open Space” for short. It is a meeting framework that allows unlimited numbers of participants to form their own discussions around a central theme. It is highly dynamic and good at generating enthusiasm, as well as commitment to action.
Common strategiesParticipatory Appraisal (PA) is a broad empowerment  approach striving to build community knowledge and encouraging grassroots action. It uses a lot of visually based methods, making it especially useful for participants who find other methods of participation intimidating or complicated.The Participatory Strategic Planning process is a consensus building approach that enables a community or work group to articulate together how they would like their community or organisation to develop over the next few years.Planning for Real Participants make a 3D model of their local area and place suggestions of the way they would like to see their community develop. They then prioritise these in groups and create an action plan for decision-makers to take away.User Panels are regular meetings of service users about the quality of a service, or other related topics. They help to identify the concerns and priorities of service users and can lead to the early identification of problems or ideas for improvements.
DemonstrationsBy definition, by going on a demonstrationyou are not participating, you areexternal to the decision-makers. If thedemonstration forces a decision to bemade you’re still not participating inthe decision process. That decision wasmade by Government. Participation is theinvolvement in the process of making adecision. Ray Sheath, Scarman TrustOr need to have some power to participate equally?Or a step towards genuine participation?The critical distinction in terms ofparticipation is that which occurs throughthe opening-up of existing governmentstructures to greater public involvement[top-down]; and the creation of newempowered social groups [bottom up].Stephen Coleman, Oxford University
mutualism and localismThe genesis of the ‘Big Society’ was the idea, first articulated by Phillip Blond, that the stifling duopoly of a centralised state and a laissez-faire free market had reached the point of diminishing returns – and that nothing less than a radical, coherent platform for reinvigorating civil society would sufficeEmpowering individuals and communities: Decentralising and redistributing power not just from Whitehall to local government, but also directly to communities, neighbourhoods and individualsEncouraging social responsibility: Encouraging organisations and individuals to get involved in social action, whether small neighbourly activities like hosting a Big Lunch to large collective actions like saving the local post officeCreating an enabling and accountable state: Transforming government action from top-down micromanagement and one-size-fits-all solutions to a flexible approach defined by transparency, payment by results, and support for social enterprise and cooperatives
http://www.youtube.com/watch?v=rql8rkZy9ek&feature=player_embedded#!It is a serious mistake to presume thatmore participation is necessarily betterPaul Burton, University of Bristol
ReflectionsHow has your research on the student community organising activities gone?How did they compare with Arnstein’s ladder of participation?If you were to continue investigating your group, what participation strategy might you choose?How does your chosen organising activity fit with notions of ‘Big Society’?

Community participation the arnstein ladder

  • 1.
  • 3.
    French student poster.In English, "I participate, youparticipate, he participates, we participate, you participate...theyprofit."participation without redistribution of power is anempty and frustrating process for the powerless.
  • 6.
    Problemsneither the have-notsnor the powerholders are homogeneous blocsEach group encompasses a host of divergent points of view, significant cleavages, competing vested interests, and splintered subgroupsdoes not include an analysis of the most significant roadblocks to achieving genuine levels of participationOn the powerholders' side, they include racism, paternalism, and resistance to power redistribution.On the have-nots' side, they include inadequacies of the poor community's political socioeconomic infrastructure and knowledge-base, plus difficulties of organizing a representative and accountable citizens' group in the face of futility, alienation, and distrust.
  • 7.
    Manipulationpeople are placedon rubberstamp advisory committees or advisory boards for the express purpose of "educating" them or engineering their supportdistortion of participation into a public relations vehicle by powerholders.“At meetings of the Citizen Advisory Committees, it was the officials who educated, persuaded, and advised the citizens, not the reverse”.
  • 8.
    Therapygroup therapy, maskedas citizen participation, should be on the lowest rung of the ladder because it is both dishonest and arrogantpublic housing programs where tenant groups are used as vehicles for promoting control-your child or cleanup campaigns.The tenants are brought together to help them "adjust their values and attitudes to those of the larger society.“Binge drinking, ASBO’s on council estates
  • 9.
    InformingInforming citizens oftheir rights, responsibilities, and options can be the most important first step toward legitimate citizen participation.The most frequent tools used for such one-way communication are the news media, pamphlets, posters, and responses to inquiries.“Intimidated by futility, legalistic jargon, and prestige of the official, the citizens accepted the "information" and endorsed the agency's proposal”
  • 10.
    Consultationif consulting themis not combined with other modes of participation, this rung of the ladder is still a sham since it offers no assurance that citizen concerns and ideas will be taken into account.People are primarily perceived as statistical abstractions, and participation is measured by how many come to meetings, take brochures home, or answer a questionnaire. What citizens achieve in all this activity is that they have "participated in participation.“Attitude surveys: As one woman put it: "Nothing ever happens with those damned questions, except the surveyor gets $3 an hour, and my washing doesn't get done that day."
  • 11.
    PlacationThey allow citizensto advise or plan ad infinitum but retain for powerholders the right to judge the legitimacy or feasibility of the adviceAn example of placation strategy is to place a few hand-picked "worthy" poor on boards of Community Action Agencies or on public bodies like the board of education, police commission, or housing authority.
  • 12.
    Partnershippower is infact redistributed through negotiation between citizens and powerholders.They agree to share planning and decision-making responsibilities through such structures as joint policy boards, planning committees and mechanisms for resolving impasses. After the groundrules have been established through some form of give-and-take, they are not subject to unilateral change.work most effectively whenthere is an organized power-base in the community to which the citizen leaders are account-able; when the citizens group has the financial resources to pay its leaders reasonable honoraria for their time-consuming efforts; and when the group has the resources to hire (and fire) its own technicians, lawyers, and community organizers.
  • 13.
    Delegated powerNegotiations betweencitizens and public officials can also result in citizens achieving dominant decision-making authority over a particular plan or program.citizens hold the significant cards to assure accountability of the program to them.
  • 14.
    Citizen controlthat degreeof power (or control) which guarantees that participants or residents can govern a program or an institution, be in full charge of policy and managerial aspects, and be able to negotiate the conditions under which "outsiders" may change them.A group with no intermediaries between it and the source of funds is the model most frequently advocated.
  • 15.
    contraarguments against communitycontrol are: it supports separatism; it creates balkanization of public services; it is more costly and less efficient; it enables minority group "hustlers" to be just as opportunistic and disdainful of the have-nots as their white predecessors;it is incompatible with merit systems and professionalism; and ironically enough, it can turn out to be a new Mickey Mouse game for the have-nots by allowing them to gain control but not allowing them sufficient resources to succeed.
  • 16.
    Participation is notenoughAccessAccountabilityActing TogetherAction plansActivistsAdministrative systemsAdvertisingAgendaAims and objectivesAlliesAnalogyApathyApproachAssessmentAttitudesAwarenessBarriers to participationBenefits of participationBottom up and top downBrainstormingBudgeting for participationBusiness planningCampaignsCapacity-buildingCase studiesCATWOEChangeChange in organisationsCharitable companyCharitable statusChartsChecklistsCliquesCommitmentCommitteesCommunicationCommunityCommunity architecture and planningCommunity Businesses and Co-operativesCommunity developmentCommunity development methodsCommunity forumCommunity initiativesCommunity leadersCommunity Operational ResearchCommunity planning weekendsCommunity profilingCommunity technical aid centresCommunity TrustsCompaniesCompetentConfidenceConflict ResolutionConsensus-buildingConstitutionConsultantsConsultationContinuationControlCost/benefit analysisCreative thinkingCreditCriteriaDatabasesDeadlinesDeciding togetherDecision-makingDelegationDesign gameDestruction testingDevelopment trustsDevelopment workershttp://www.partnerships.org.uk/guide/AZpartic.html
  • 17.
    Appreciative InquiryCitizens’ JuriesCitizens’PanelsConsensus Building/DialogueConsensus ConferenceDeliberative MappingDeliberative PollingDemocsElectronic processesFuture Search ConferenceParticipatory AppraisalParticipatory Strategic Planning (ICA)Planning for RealOpen Space TechnologyUser PanelsYouth Empowerment Initiatives
  • 18.
    Common strategiesAppreciative Inquiry(AI) is an approach for creating a vision and planning to achieve it. AI does this through understanding and appreciating the past, as a basis for imagining the future.Citizens’ juries consist of a small panel of non-specialists, modelled to resemble a criminal jury, who carefully examine an issue of public significance and deliver a “verdict”.A Citizens’ Panel is a large, demographically representative group of citizens’ used to assess public preferences and opinions.Consensus building is an approach that is good for conflict resolution, building and improving relationships between diverse groups and involving normally excluded groups in decision-making.A consensus conference consists of a panel of ordinary citizens who question expert witnesses on a particular topic. Their recommendations are then circulated.Deliberative Mapping involves both specialists and members of the public. It combines varied multi-criteria decision making approaches to assess how participants rate different policy options against a set of defined criteria.
  • 19.
    Common strategiesA deliberativepoll measures what the public would think about an issue if they had an adequate chance to reflect on the questions at hand by observing the evolution of a test group of citizens’ views, as they learn more about a topic. (Delphi3)Democs(Deliberative Meetings of Citizens’) is a conversation game enabling small groups to discuss public policy issues. No speakers or experts are needed, as pre-prepared cards convey the necessary facts. It works best for six people over two hours, but it is flexible.A Future Search conference is a way for a community or organisation to create a shared vision for its future. It enrols a large group of stakeholders who take part in a highly structured process lasting ideally two and a half days.Open Space Technology is often referred to as ”Open Space” for short. It is a meeting framework that allows unlimited numbers of participants to form their own discussions around a central theme. It is highly dynamic and good at generating enthusiasm, as well as commitment to action.
  • 20.
    Common strategiesParticipatory Appraisal(PA) is a broad empowerment approach striving to build community knowledge and encouraging grassroots action. It uses a lot of visually based methods, making it especially useful for participants who find other methods of participation intimidating or complicated.The Participatory Strategic Planning process is a consensus building approach that enables a community or work group to articulate together how they would like their community or organisation to develop over the next few years.Planning for Real Participants make a 3D model of their local area and place suggestions of the way they would like to see their community develop. They then prioritise these in groups and create an action plan for decision-makers to take away.User Panels are regular meetings of service users about the quality of a service, or other related topics. They help to identify the concerns and priorities of service users and can lead to the early identification of problems or ideas for improvements.
  • 21.
    DemonstrationsBy definition, bygoing on a demonstrationyou are not participating, you areexternal to the decision-makers. If thedemonstration forces a decision to bemade you’re still not participating inthe decision process. That decision wasmade by Government. Participation is theinvolvement in the process of making adecision. Ray Sheath, Scarman TrustOr need to have some power to participate equally?Or a step towards genuine participation?The critical distinction in terms ofparticipation is that which occurs throughthe opening-up of existing governmentstructures to greater public involvement[top-down]; and the creation of newempowered social groups [bottom up].Stephen Coleman, Oxford University
  • 22.
    mutualism and localismThegenesis of the ‘Big Society’ was the idea, first articulated by Phillip Blond, that the stifling duopoly of a centralised state and a laissez-faire free market had reached the point of diminishing returns – and that nothing less than a radical, coherent platform for reinvigorating civil society would sufficeEmpowering individuals and communities: Decentralising and redistributing power not just from Whitehall to local government, but also directly to communities, neighbourhoods and individualsEncouraging social responsibility: Encouraging organisations and individuals to get involved in social action, whether small neighbourly activities like hosting a Big Lunch to large collective actions like saving the local post officeCreating an enabling and accountable state: Transforming government action from top-down micromanagement and one-size-fits-all solutions to a flexible approach defined by transparency, payment by results, and support for social enterprise and cooperatives
  • 23.
    http://www.youtube.com/watch?v=rql8rkZy9ek&feature=player_embedded#!It is aserious mistake to presume thatmore participation is necessarily betterPaul Burton, University of Bristol
  • 24.
    ReflectionsHow has yourresearch on the student community organising activities gone?How did they compare with Arnstein’s ladder of participation?If you were to continue investigating your group, what participation strategy might you choose?How does your chosen organising activity fit with notions of ‘Big Society’?