Muhammad Sajid us Salam Mphil Linguistics Islamia University Bahawalpur [email_address]
COHERENCE AND COHESION RELATIONS  Connexion and Framing Muhammad Sajid us Salam Mphil Linguistics The Islamia University Bahawalpur [email_address]
Coherence  : a very general principle of  interpretation  of language in context Linguists tend to focus on  cohesion markers
At the level of discourse «cohesion is no more structural, it is external, marked by  « lexico-grammatical items»»  (Halliday & Hasan 1976)
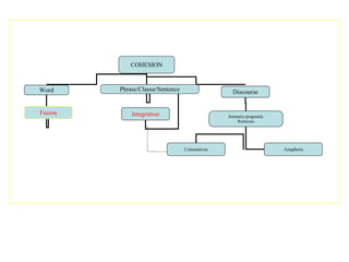
COHESION Word Phrase/Clause/Sentence Discourse Fusion Integration Relational markers
Halliday & Hasan's (1976) taxonomy of cohesive devices :  “ reference, substitution, ellipsis, conjunction and lexical cohesion”,  further refined by Martin (1992).
Taxonomies of coherence relations in formal semantics and computational linguistics studies:  - Hobbs (1990) -  Mann & Thompson (1987, 1988) :  Rhetorical Structure Theory  ( RST)   - Asher (1993), Asher & Lascarides (1994, 2004) :  Segmented Discourse Representation Theory  ( SDRT )
Intensive debate : T.Sanders, L.Degand, …. But a broad consensus on distinguishing between two types of relations :  Referential relations : anaphora  Semantic/pragmatic  relations: connectives
"The various devices for linking adjacent sentences in a discourse can be reduced to  two types of link  : the one is  referential links  (…) The other type of cohesive link is a  semantic link  between the proposition expressed by the two sentences (…)  Any of these two types of link is sufficient to produce a cohesive discourse, and it is necessary that at least one of them will hold (…) " (Reinhart 1981)
T.Sanders et W.Spooren (2001), W.Spooren (2002) :  “ Generally speaking, there are two respects in which texts can cohere: Referential coherence : units are connected by repeated reference to the same object; Relational coherence : text segments are connected by establishing coherence relations like Cause-consequence between them.” Sanders & Spooren (2001: 7)
Paul a triché. Il a  extorqué  30 € à Robert. Paul cheated. He robbed  30 € to Bob Two eventualities : activity + achievement Sem-Prag relation  (« rhetorical »)   Volitional result  1-2 [ Paul i  a triché ] t1   [ Il i  a extorqué 30 € à Robert ] t2 Referential relations
Paul a triché de sorte qu’il a  escroqué Robert de 30 €. Paul cheated so that he robbed  30 € to Bob Syntactic integration  + relational marker Sem-Prag Rel ation     Volitional result  1-2  [  [ Paul i  a triché ] t1   de sorte qu’[ il i  a extorqué 30 € à Robert ]  t2 ] Referential relations
COHESION Word Phrase/Clause/Sentence Discourse Fusion Integration Semantic/pragmatic Relations  Anaphora Connectives
SUGGESTION 1 :  Anaphora and connectives : two forms of a unique general type of cohesion relation - Connexion Relation Prototypically : Backward-looking ties  (Halliday & Hasan 1976,  Berrendonner 1983)
Referential relations   In French, «backwards» anaphora (cataphora) are less frequent than normal anaphora and limited to specific forms (possesive NPs, demonstrative pronouns «ceci », certain adverbs) or constructions (pronominals in preposed subordinate sentences, left dislocations in spoken language)
[ Paul i  a triché ] t1   [ Il i  a extorqué 30 € à Robert ] t2 Referential relations Semantic and Pragmatic Relations :  In RST, even when the arrow goes from left to right as in
The interpretation process requires to take into account the preceding adjacent unit : U 1 U2  (de sorte que)  If « volitional result » U2 = N, U1= S : Forward R (car)  If « evidence » U1 = N, U2 = S  : Backward R (mais)  If  «  antithesis »  U2 = N, U1 = S  : Forward R (pourtant)  If « contrast «  U1 = N, U2 = N  : Back+Forward  R See also : Veltman’s update semantic theory – cf. C.Rossari
SUGGESTION 2 : There also exists another type of cohesion markers which function in the opposite direction. These markers signal “forward-labelling” :  Indexing  or  Framing Relations
Framing relations are supported  - by Adverbials (PP, Adv, SN, Subordinate Sentences) i.e. : adjuncts, parentheticals - when  they are in initial position or in the preverbal aerea Framing relations are a sort of  scope relations
Hier,  Paul a triché. Il a  extorqué  30 € à Robert. Yesterday , Paul cheated. He robbed  30 € to Bob Two eventualities : activity + achievement Yesterday,  Framing Relation  Semantic/Pragmatic  Relation      Volitional result  1-2 [ Paul i  a triché ] t1   [ Il i  a extorqué 30 € à Robert ] t2 Referential relations
Connexion and Framing Relations  ..... [ [--] [----] ] [----]
From a logical point of view  - Anaphora and connectives are  functors   F(x,y) Indexing adverbials are  conditional relators  :  «if one considers the «dimension» x, then S1 , S2, …» X  S1  S2  S3  The informations conveyed by S1, S2, S3 … are equivalent with respect to the index or label put forward by X («modal subordination» in SDRT : Craige Roberts 1989)
«  En France , [on dénombre, chaque année, une cinquantaine de cas mortels] (S1)  mais  [on n’a pas de recensement officiel de la maladie (S2)  , [ parce que  les médecins ne sont pas tenus de la déclarer aux services de santé]] (S3) .  »  (La Recherche) In France   - S1 - S2 - S3 S1  but   S2 because  S3
Sentences indexed by the same adverbial constitute a block (a «frame»), they belong to the same semantic file labeled by the adverbial
Pauline, une adolescente, est confiée à sa cousine Marion le temps de quelques jours de vacances d'été  (S1) .   [Sur la plage (PP1) ,  Marion rencontre Pierre, un ancien soupirant( S2) . Il lui présente Henri  (S3) , qui invite tout le monde à manger puis à danser  (S4) ] .  [Au casino (PP2) ,  Pierre fait une déclaration brûlante à Marion  (S5) , qui le repousse(S6) pour se jeter dans les bras d'Henri  (S7) .... "   (TV magazine, summary of the film:  Pauline à la plage ) - PP1 (“on the beach”) introduces a Spatial Frame Sp 1 covering the propositional content of S2, S3 and S4 PP2 (“in the casino”) introduces a Spatial Frame Sp2 covering the propositional content of S5, S6 and SP7 opening of Sp2    closing of Sp1 S3 and S4 refer to eventualities which take place “on the beach” (this inference would no longer be obligatory if the PP were in final position in S2)
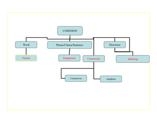
COHESION Word Phrase/Clause/Sentence Discourse Fusion Integration Indexing Connexion Anaphora Connectives
Many linguistic studies on adverbials in functionalist discourse analysis: Chafe (1984), Givon (1983), Haiman (1978), Haiman & Thompson (1984), Lehman (1988), Longacre & Thompson (1985), Thompson (1985), Thompson & Longacre (1985), Virtanen (1982), Jacobs (2001), Hasselgard (à par.) …
For ex. S.Thompson (1985) on infinitive purpose clauses «Initial and final purpose clauses in English are doing radically different jobs»  (p. 57) « the role of the final purpose clause can be seen to be a much more local one … it serves simply to state the purpose for which the action named in the preceding clause is/was undertaken. The scope, then, of a final purpose clause is restricted to its immediately preceding main clause." (p 67) Intial purpose clauses : are thematical or topical (i.e. they are « anchored » in the preceding context)  can include several sentences in their scope
On purpose clauses and a discussion of Thompson’s paper, cf. Charolles & Lamiroy (2002)  For a general discussion on adverbials as topics, cf. Charolles & Prévost eds. (2003)
Preposed adverbials  are not always anchored in the preceding contexts : contrary to connectives they can occur in text initial position  Even when they are anchored in the preceding context, they introduce a disconnexion  with it, they are segmentation markers (cf. psycholinguistical  evidence for this hypothesis)
The capacity of adverbials to index a series of following sentences  is not well documented in functionalist studies raises many questions
Which types of adverbials can assume a framing function ? - temporal and spatial («scene settings») adverbials :  during the war, in England, … praxeologic adverbials :  in linguistics, in English, in judo, … («abstract localisation») «representational space builders»  :  In «Romeo and Juliet»,…  (cf. Fauconnier 1984)
«Mediative/Evidential» adverbials :  according to X «Topicalizing» (contrastive) adverbials :  regarding/for X, Pro X   «Organizing adverbials» :  on one hand …on the other hand … Other dimensions of content can be used for indexing : purpose ( in order to X ) manner ( with X , gerundive sentences), …
How to distinguish these adverbials   from predicative detached adjective groups ( Tired, he … ), absolutive constructions (Le chapeau sur la tête, … ) : cf. Combettes from left dislocation constructions in spoken French with a pronominal anaphor ( Paul, il … )  or without  (Le métro, je déteste) : cf. S.Prévost
Another question  :  Since connectives and framing adverbials function in opposite directions  how to explain :  - that many connectives are former adverbs, that many adverbs can be used either as sentencial adverbs, connective adverbials, and framing adverbials (text organizers)
Mais  Seulement  Simplement  Malheureusement  Heureusement  Personnellement  Selon X But  Only  Simply  Unfortunatly  Fortunatly  Personnaly  According to x +Connective  - Connective  - framing  + framing
   Diachronic studies (B.Combettes 2003) Descriptive and corpus studies (B.Lamiroy & M.Charolles forthcoming :  autrement/sinon ; seulement/simplement/malheureusement/ heureusement, ), L.Sarda & M.Charolles forthcoming :  parallèlement ) M.Charolles & E.Terran forthcoming :  un jour )   Grammaticalization
Which expressions can signal that a frame previously opened must be closed ?    Corpus studies on frames introduced by : En + N  (activity) :  en linguistique  ( In linguistics )  Selon + SN  :  According to X Temporal SN :  un jour  ( one day )
Could we hypothesize that, when a frame has been opened, it tends to extend its scope to the following sentences unless a cue signals that the frame must be closed ? One could also consider the opposite hypothesis : the scope of  framing adverbials is limited to their guest sentence, it only   extends to the following sentences   if these are linked to the preceding one by a particular relation ? Is it possible to signal that the scope of a potentially framing adverbial includes several incoming sentences? Cf. A.Lacheret
We need psycholinguistic experiments to test these final points

Cohesion And Coherence Relations

  • 1.
    Muhammad Sajid usSalam Mphil Linguistics Islamia University Bahawalpur [email_address]
  • 2.
    COHERENCE AND COHESIONRELATIONS Connexion and Framing Muhammad Sajid us Salam Mphil Linguistics The Islamia University Bahawalpur [email_address]
  • 3.
    Coherence :a very general principle of interpretation of language in context Linguists tend to focus on cohesion markers
  • 4.
    At the levelof discourse «cohesion is no more structural, it is external, marked by « lexico-grammatical items»» (Halliday & Hasan 1976)
  • 5.
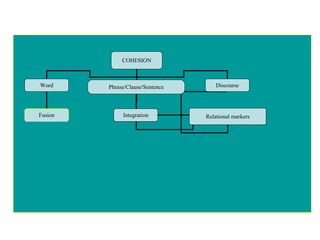
    COHESION Word Phrase/Clause/SentenceDiscourse Fusion Integration Relational markers
  • 6.
    Halliday & Hasan's(1976) taxonomy of cohesive devices : “ reference, substitution, ellipsis, conjunction and lexical cohesion”, further refined by Martin (1992).
  • 7.
    Taxonomies of coherencerelations in formal semantics and computational linguistics studies: - Hobbs (1990) - Mann & Thompson (1987, 1988) : Rhetorical Structure Theory ( RST) - Asher (1993), Asher & Lascarides (1994, 2004) : Segmented Discourse Representation Theory ( SDRT )
  • 8.
    Intensive debate :T.Sanders, L.Degand, …. But a broad consensus on distinguishing between two types of relations : Referential relations : anaphora Semantic/pragmatic relations: connectives
  • 9.
    "The various devicesfor linking adjacent sentences in a discourse can be reduced to two types of link : the one is referential links (…) The other type of cohesive link is a semantic link between the proposition expressed by the two sentences (…) Any of these two types of link is sufficient to produce a cohesive discourse, and it is necessary that at least one of them will hold (…) " (Reinhart 1981)
  • 10.
    T.Sanders et W.Spooren(2001), W.Spooren (2002) : “ Generally speaking, there are two respects in which texts can cohere: Referential coherence : units are connected by repeated reference to the same object; Relational coherence : text segments are connected by establishing coherence relations like Cause-consequence between them.” Sanders & Spooren (2001: 7)
  • 11.
    Paul a triché.Il a extorqué 30 € à Robert. Paul cheated. He robbed 30 € to Bob Two eventualities : activity + achievement Sem-Prag relation (« rhetorical ») Volitional result 1-2 [ Paul i a triché ] t1 [ Il i a extorqué 30 € à Robert ] t2 Referential relations
  • 12.
    Paul a trichéde sorte qu’il a escroqué Robert de 30 €. Paul cheated so that he robbed 30 € to Bob Syntactic integration + relational marker Sem-Prag Rel ation Volitional result 1-2 [ [ Paul i a triché ] t1 de sorte qu’[ il i a extorqué 30 € à Robert ] t2 ] Referential relations
  • 13.
    COHESION Word Phrase/Clause/SentenceDiscourse Fusion Integration Semantic/pragmatic Relations Anaphora Connectives
  • 14.
    SUGGESTION 1 : Anaphora and connectives : two forms of a unique general type of cohesion relation - Connexion Relation Prototypically : Backward-looking ties (Halliday & Hasan 1976, Berrendonner 1983)
  • 15.
    Referential relations In French, «backwards» anaphora (cataphora) are less frequent than normal anaphora and limited to specific forms (possesive NPs, demonstrative pronouns «ceci », certain adverbs) or constructions (pronominals in preposed subordinate sentences, left dislocations in spoken language)
  • 16.
    [ Paul i a triché ] t1 [ Il i a extorqué 30 € à Robert ] t2 Referential relations Semantic and Pragmatic Relations : In RST, even when the arrow goes from left to right as in
  • 17.
    The interpretation processrequires to take into account the preceding adjacent unit : U 1 U2 (de sorte que) If « volitional result » U2 = N, U1= S : Forward R (car) If « evidence » U1 = N, U2 = S : Backward R (mais) If « antithesis » U2 = N, U1 = S : Forward R (pourtant) If « contrast « U1 = N, U2 = N : Back+Forward R See also : Veltman’s update semantic theory – cf. C.Rossari
  • 18.
    SUGGESTION 2 :There also exists another type of cohesion markers which function in the opposite direction. These markers signal “forward-labelling” : Indexing or Framing Relations
  • 19.
    Framing relations aresupported - by Adverbials (PP, Adv, SN, Subordinate Sentences) i.e. : adjuncts, parentheticals - when they are in initial position or in the preverbal aerea Framing relations are a sort of scope relations
  • 20.
    Hier, Paula triché. Il a extorqué 30 € à Robert. Yesterday , Paul cheated. He robbed 30 € to Bob Two eventualities : activity + achievement Yesterday, Framing Relation Semantic/Pragmatic Relation Volitional result 1-2 [ Paul i a triché ] t1 [ Il i a extorqué 30 € à Robert ] t2 Referential relations
  • 21.
    Connexion and FramingRelations ..... [ [--] [----] ] [----]
  • 22.
    From a logicalpoint of view - Anaphora and connectives are functors F(x,y) Indexing adverbials are conditional relators : «if one considers the «dimension» x, then S1 , S2, …» X S1 S2 S3 The informations conveyed by S1, S2, S3 … are equivalent with respect to the index or label put forward by X («modal subordination» in SDRT : Craige Roberts 1989)
  • 23.
    « EnFrance , [on dénombre, chaque année, une cinquantaine de cas mortels] (S1) mais [on n’a pas de recensement officiel de la maladie (S2) , [ parce que les médecins ne sont pas tenus de la déclarer aux services de santé]] (S3) . » (La Recherche) In France - S1 - S2 - S3 S1 but S2 because S3
  • 24.
    Sentences indexed bythe same adverbial constitute a block (a «frame»), they belong to the same semantic file labeled by the adverbial
  • 25.
    Pauline, une adolescente,est confiée à sa cousine Marion le temps de quelques jours de vacances d'été (S1) . [Sur la plage (PP1) , Marion rencontre Pierre, un ancien soupirant( S2) . Il lui présente Henri (S3) , qui invite tout le monde à manger puis à danser (S4) ] . [Au casino (PP2) , Pierre fait une déclaration brûlante à Marion (S5) , qui le repousse(S6) pour se jeter dans les bras d'Henri (S7) .... " (TV magazine, summary of the film: Pauline à la plage ) - PP1 (“on the beach”) introduces a Spatial Frame Sp 1 covering the propositional content of S2, S3 and S4 PP2 (“in the casino”) introduces a Spatial Frame Sp2 covering the propositional content of S5, S6 and SP7 opening of Sp2  closing of Sp1 S3 and S4 refer to eventualities which take place “on the beach” (this inference would no longer be obligatory if the PP were in final position in S2)
  • 26.
    COHESION Word Phrase/Clause/SentenceDiscourse Fusion Integration Indexing Connexion Anaphora Connectives
  • 27.
    Many linguistic studieson adverbials in functionalist discourse analysis: Chafe (1984), Givon (1983), Haiman (1978), Haiman & Thompson (1984), Lehman (1988), Longacre & Thompson (1985), Thompson (1985), Thompson & Longacre (1985), Virtanen (1982), Jacobs (2001), Hasselgard (à par.) …
  • 28.
    For ex. S.Thompson(1985) on infinitive purpose clauses «Initial and final purpose clauses in English are doing radically different jobs» (p. 57) « the role of the final purpose clause can be seen to be a much more local one … it serves simply to state the purpose for which the action named in the preceding clause is/was undertaken. The scope, then, of a final purpose clause is restricted to its immediately preceding main clause." (p 67) Intial purpose clauses : are thematical or topical (i.e. they are « anchored » in the preceding context) can include several sentences in their scope
  • 29.
    On purpose clausesand a discussion of Thompson’s paper, cf. Charolles & Lamiroy (2002) For a general discussion on adverbials as topics, cf. Charolles & Prévost eds. (2003)
  • 30.
    Preposed adverbials are not always anchored in the preceding contexts : contrary to connectives they can occur in text initial position Even when they are anchored in the preceding context, they introduce a disconnexion with it, they are segmentation markers (cf. psycholinguistical evidence for this hypothesis)
  • 31.
    The capacity ofadverbials to index a series of following sentences is not well documented in functionalist studies raises many questions
  • 32.
    Which types ofadverbials can assume a framing function ? - temporal and spatial («scene settings») adverbials : during the war, in England, … praxeologic adverbials : in linguistics, in English, in judo, … («abstract localisation») «representational space builders» : In «Romeo and Juliet»,… (cf. Fauconnier 1984)
  • 33.
    «Mediative/Evidential» adverbials : according to X «Topicalizing» (contrastive) adverbials : regarding/for X, Pro X «Organizing adverbials» : on one hand …on the other hand … Other dimensions of content can be used for indexing : purpose ( in order to X ) manner ( with X , gerundive sentences), …
  • 34.
    How to distinguishthese adverbials from predicative detached adjective groups ( Tired, he … ), absolutive constructions (Le chapeau sur la tête, … ) : cf. Combettes from left dislocation constructions in spoken French with a pronominal anaphor ( Paul, il … ) or without (Le métro, je déteste) : cf. S.Prévost
  • 35.
    Another question : Since connectives and framing adverbials function in opposite directions how to explain : - that many connectives are former adverbs, that many adverbs can be used either as sentencial adverbs, connective adverbials, and framing adverbials (text organizers)
  • 36.
    Mais Seulement Simplement Malheureusement Heureusement Personnellement Selon X But Only Simply Unfortunatly Fortunatly Personnaly According to x +Connective - Connective - framing + framing
  • 37.
    Diachronic studies (B.Combettes 2003) Descriptive and corpus studies (B.Lamiroy & M.Charolles forthcoming : autrement/sinon ; seulement/simplement/malheureusement/ heureusement, ), L.Sarda & M.Charolles forthcoming : parallèlement ) M.Charolles & E.Terran forthcoming : un jour ) Grammaticalization
  • 38.
    Which expressions cansignal that a frame previously opened must be closed ?  Corpus studies on frames introduced by : En + N (activity) : en linguistique ( In linguistics ) Selon + SN : According to X Temporal SN : un jour ( one day )
  • 39.
    Could we hypothesizethat, when a frame has been opened, it tends to extend its scope to the following sentences unless a cue signals that the frame must be closed ? One could also consider the opposite hypothesis : the scope of framing adverbials is limited to their guest sentence, it only extends to the following sentences if these are linked to the preceding one by a particular relation ? Is it possible to signal that the scope of a potentially framing adverbial includes several incoming sentences? Cf. A.Lacheret
  • 40.
    We need psycholinguisticexperiments to test these final points