Embed presentation
Downloaded 163 times







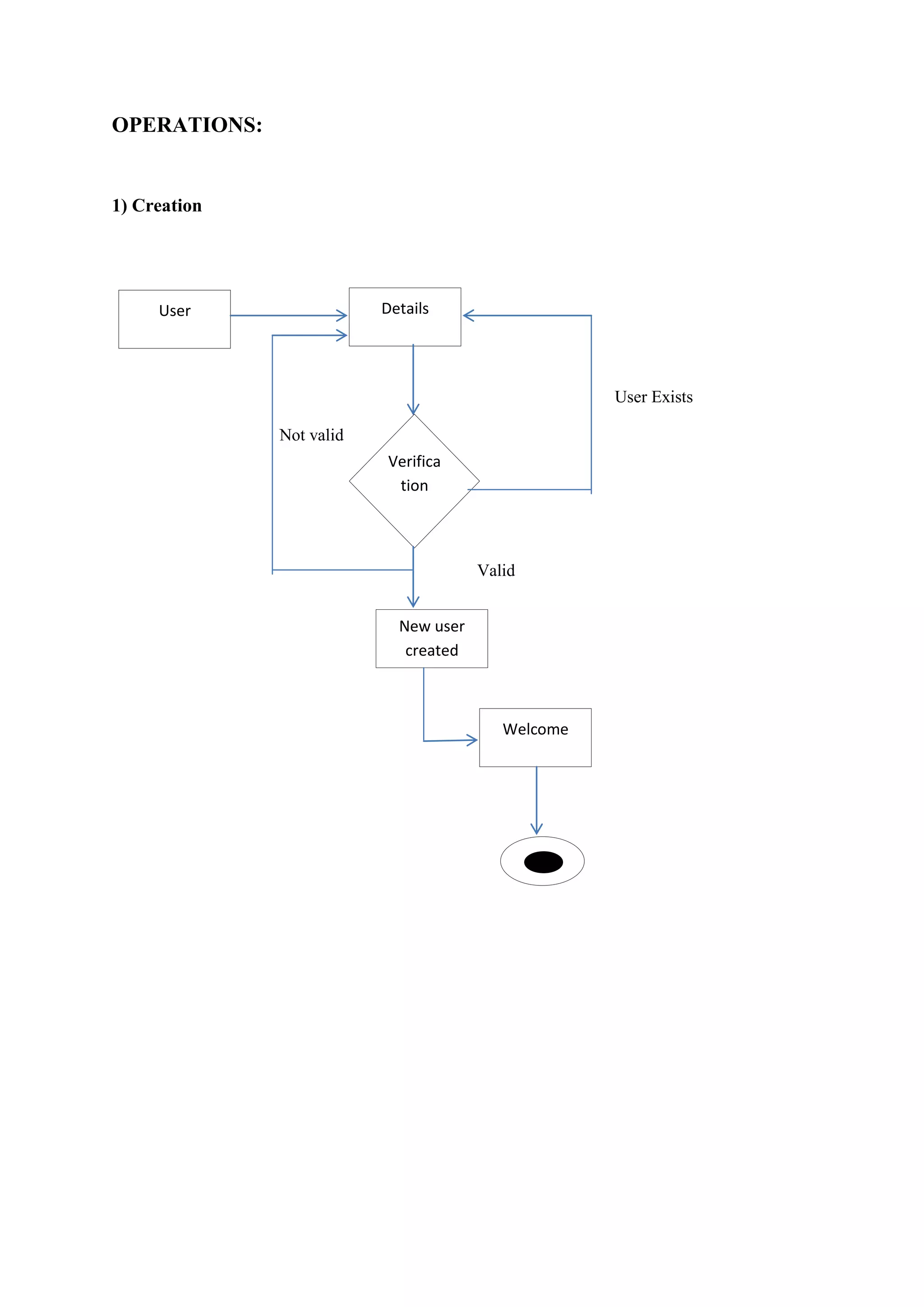
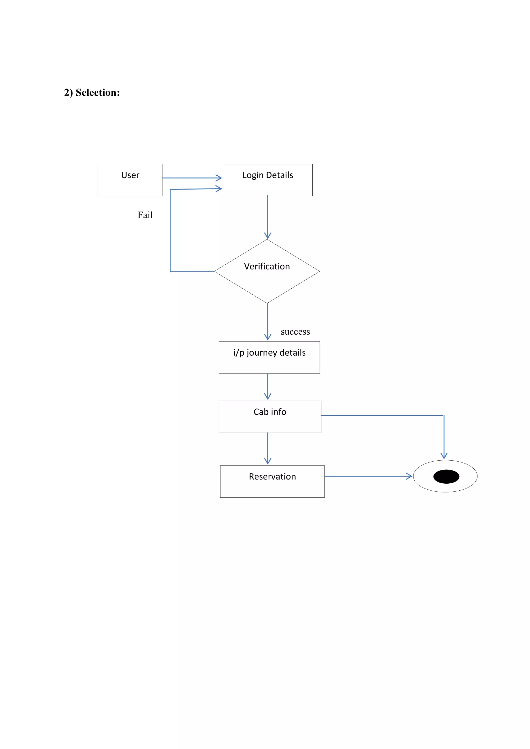
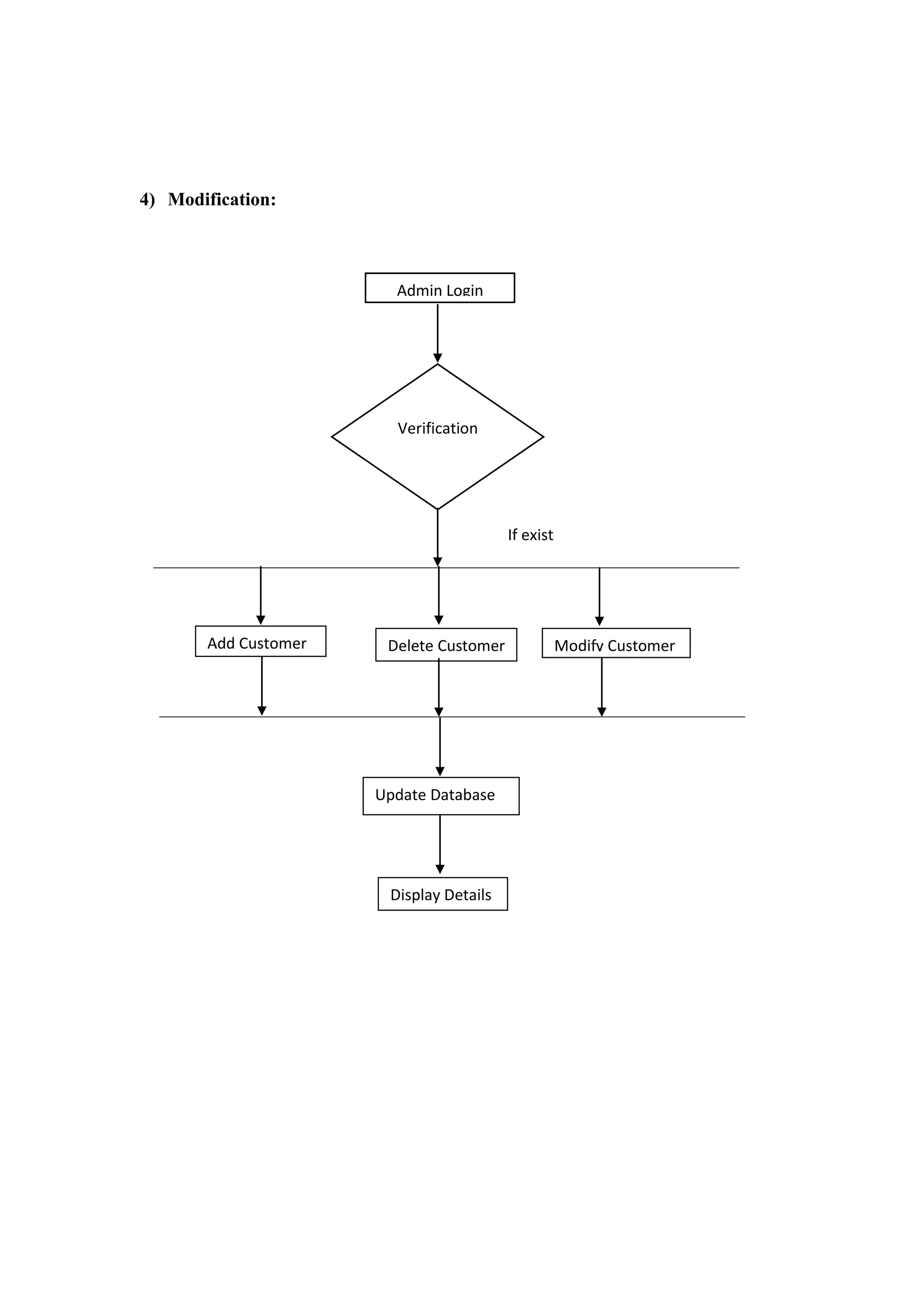
The document describes a database for a cab booking system. It includes three data tables: Customer, Cab, and Driver. It also includes a class diagram with classes for Customer, Cab, Booking, and other entities. Finally, it lists four database operations: creation, selection, deletion, and modification.





