Business Research Methods M. Phil The Superior University, Lahore
Course Objective Enhance your  understanding,  knowledge and  skills enough to  teach conduct a business research project and  publish
Outline  Understanding business research process, design and proposal Problem definition, literature review, secondary data, citation management and plagiarism Research methods and techniques: qualitative, quantitative & mixed methods; survey, observation and experimentation Understanding measurement of research constructs, scaling and designing the data collection instrument Determining the sample size and data collection Data analysis, interpretation, publication/sharing the results
Methodology Knowledge and understanding Lectures, Discussions Skills Seminars/workshops, Assignments, EndNote, Turnitin, SPSS Assessment: Attendance and class participation 10% Publications/Project 40% End term 50% Total marks 100   Recommended Text Book:  Business Research Methods, 8 th  ed. Zikmund et al   Reference Book SPSS Survival Manual: A Step by Step Guide to Data Analysis Using SPSS, 4 th  ed. Pallant, J.
Business ? We do business to earn profits Business is a dynamic field We have competitors We need to keep up We need to grow We  need customers We come across problems and issues We need to look into opportunities This all requires decision-making at the right time and that depends on right information and data
What is Business Research? Business research  is the systematic and objective process of generating information for aid in making business decisions.  It is the application of scientific method in searching the truth about business phenomena and includes defining business opportunities and problems, generating and evaluating alternative course of action and monitoring employee and organizational performance
Business Research Research information is neither sensitive nor unsystematically gathered.  Literally, research (re-search) -“search again”  Business research must be objective Detached and impersonal rather than biased (unfair, partial and influenced) It facilitates the managerial decision process for all aspects of a business.
Information Reduces Uncertainty I don’t know if we should offer on-site child care?
Data, Information and Intelligence Data  are facts or recorded measures of certain things/events Information  is data processed/formatted to support decision-making or define relationship between two acts Business Intelligence  is the subset of data and information that actually has some explanatory power enabling power to enable effective managerial decision-making
Example: HKB Purchased products are recorded in Kot Lakhpat Ware House by scanner forming data Each item checked out/sold is recorded and becomes data Inventory system structures data in a way that it can generate stock reports, can place orders for more stocks, hence turning data into information Information from Liberty and DHA store’s sales and inventory records may be used by analysts to determine trends in customer purchases, needs for opening new stores in new localities: Johar Town, DHA Phase 6
Characteristics of Valuable Information Relevance : How pertinent particular information is to the situation at hand Quality : The degree to which data is accurate, valid and reliable for the situation in hand Timeliness : Business is a dynamic field in which out-of-date information can lead to poor decisions. Data must be current and provided at right time Completeness : Information on all aspects of the decision to be made
Sources of Input for Decision-Making Internal records :  Accounting reports of sales and inventory figures, provide considerable data. Data about costs, shipments, inventory, sales, and other aspects of regular operations are routinely collected and entered into the computer. Proprietary business research :  Projects   gathering of new data to investigate specific problems. Not conducted regularly, market research Sales persons Input:  Customer complaints, comments, changes in competitors goods and services Behavioral Tracking : Scanner data, automated customer counts Web tracking :  Social media, face book, blogs Outside vendors and external distributors :  Industry sales trends, competitors, market share, demographics
The Decision-making Process --Development and Implementation of a Strategy Identifying problems and opportunities Diagnosis and assessment Selecting and implementing a course of action Evaluating the course of action
Evaluating a Course of Action Evaluation research  is the formal, objective measurement and appraisal of the extent to which a given activity, project, or program has achieved its objectives. Performance monitoring research : Research that regularly provides feedback for evaluation and control Indicates things are or are not going as planned Research may be required to explain why something “went wrong ”
Determining When to Conduct Business Research Is sufficient time  available before  a managerial  decision  must be made? Is the infor- mation already on hand inadequate for making the decision? Is the decision  of considerable  strategic or tactical importance? Does the value of the research information exceed the cost of conducting  research? Conducting Business Research Do Not Conduct Business Research Time Constraints Availability of Data Nature of the Decision Benefits vs. Costs Yes Yes Yes Yes No No No No
Potential Value of Business Research Should Exceed Estimated Costs Value Decreased certainty Increased likelihood of a correct decision Improved business performance and resulting higher profits Costs Research expenditures Delay of business decision and possible disclosure of information to rivals Possible erroneous research results
Major Areas for Business Research General Business Conditions and Corporate Research Financial and Accounting Research Management and Organizational Behavior Research Sales and Marketing Research Information Systems Research Corporate Responsibility Research Cross-functional-- Teams are composed of individuals from various organizational departments such as engineering, production, finance, and marketing who share a common purpose
Global Business Research Business Research is increasingly global Market knowledge is essential General information about country - economic conditions and political climate Cultural and consumer factors Market and competitive conditions - demand estimation
The Internet is Transforming Society Time is collapsing.  Distance is no longer an obstacle.  Crossing oceans is only a mouse click away.  People are connected 24 hours a day, seven days a week.  "Instantaneous" has a new meaning.  Seeking facts and figures about an issue  Surveys on Web sites
Business Research Categories Foundational  to answer basic questions. What business should we be in? Testing  addresses things like new product concepts, promotional ideas. How effective they will be? Issues  examines how specific issues impact the firm. How does organizational structure impact employee job satisfaction and turnover? Performance  monitors specific metrics profitability, delivery times. They are critical in real-time management. The potential impact of policy changes
Basic Research Attempts to expand the limits of knowledge. Not directly involved in the solution to a pragmatic problem. Example Is executive success correlated with high need for achievement? Are members of highly organized work groups  more satisfied than members of less organized work groups? Do consumers experience cognitive (act of knowing, perception) disagreement (intellectual thinking ability) in low-involvement situations?
Applied Research  Conducted when a decision must be made about a specific real-life problem Example Should McDonalds add Italian pasta dinners to its menu? Business research told McDonald’s it should not? Should Procter & Gamble add a high-priced home teeth bleaching kit to its product line? Research showed Crest Whitestrips would sell well at a retail price of $44
Scientific   Method The analysis and interpretation of empirical evidence (facts from observation or experimentation) to confirm or disprove prior conceptions.  A way to use knowledge and evidence to reach objective conclusions about the real world A set of prescribed procedures for establishing and connecting theoretical statements about events for analyzing empirical evidence, and for predicting events yet unknown in an attempt to confirm or disapprove prior conceptions
The Scientific Method: An Overview  Assess relevant  existing knowledge Formulate concepts & Propositions Statement of  Hypotheses Design  research Acquire  empirical data Analyze & evaluate  data Provide  explanation- state new problem
Theory Theory is the foundation of research It guides and help researcher to be focused and systematic so that the ultimate purpose of research is obtained and problem is solved
Theoretical framework A theoretical framework is the foundation of hypothetico-deductive research as it is the basis of the hypotheses that you will develop. A theoretical framework represents your beliefs how certain phenomenon  (variables, concepts) are related to each other ( a model) and an explanation of why you belief that these variables are associated with each other (theory) Both model and theory flow logically from previous research in the problem area.
Components of Theoretical Framework Definitions of the concepts or variables in your model Developing a conceptual model that provides a descriptive representation of your theory Coming up with a theory that provides an explanation for relationships between the variables in your model From the theoretical framework then testable hypotheses can be developed to examine whether your theory is valid or not?
Theoretical Framework:  (Air Safety Violations) Independent variables Dependent variable Communication among cokpit members Communication between ground control and cokpit Decentralization Training of cokpit crew Air Safety violations
Research Stages Cyclical process - conclusions generate new ideas Stages can overlap (something else ) chronologically (arranged in the order of time) Stages are functionally interrelated Forward linkages Backward linkages
Stages of the Research Process Problem Discovery and Definition Research Design Sampling Data Gathering Data Processing and Analysis Conclusions and Report Discovery and Definition and so on
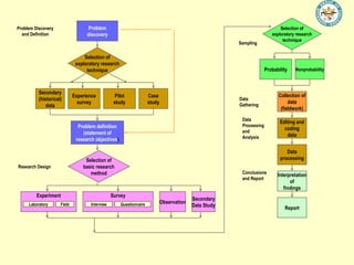
Problem discovery Problem definition (statement of research objectives ) Secondary (historical) data Experience survey Pilot study Case study Selection of exploratory research technique Selection of basic research method Experiment Survey Observation Secondary Data Study Laboratory Field Interview Questionnaire Selection of exploratory research technique Sampling Probability Nonprobability Collection of data (fieldwork) Editing and coding data Data processing Interpretation of findings Report Data Gathering Data Processing and Analysis Conclusions and Report Research Design Problem Discovery and Definition
Stages In The Research Process Problem Discovery and Problem Definition Research Design Sampling Data Gathering Data Processing and Analysis Conclusions And Report
Problem Discovery And Definition First step Problem, opportunity, or monitor operations Discovery before definition Problem means management problem
“ The formulation of the problem is often more essential than its solution” Albert Einstein
State the research questions and research objectives
Hypothesis A statement that can be proved false by empirical data
Secondary ( historical ) Data Exploratory Research Pilot Study Experience Survey Case Study
Exploratory Research Techniques  Two Examples Secondary data (historical data) Previously collected Census of population Literature survey Pilot study A number of diverse techniques
Focus Group Interview
Research Design Master plan Framework for action Specifies methods and procedures
Basic Research Methods Surveys Experiments Secondary data Observation
Selecting a Sample POPULATION SAMPLE Sample:  Subset of a larger population .
Sampling Who is to be sampled? How large a sample? How will sample units be selected?
Data Gathering Stage
Data Processing and Analysis
Conclusions And Report Writing Effective communication of the research findings
Questions?
Thank you
What is a Research Design? I A research design is the arrangement of conditions for collection and analysis of data in a manner that aims to combine relevance to the research purpose with economy in procedure. Research design is the conceptual structure within which research is conducted, constitutes blue print for collection, measurement and analysis of data A plan of what data to gather, from whom, how and when to collect the data, and how to analyze the data obtained Research program strategy
What is a Research Design? II A research is a framework or blueprint for conducting a research project.  It details the procedures necessary for obtaining the information needed to structure or solve the research problems.
Components of Research Design-1 Introduction Purpose statement Objectives and outcome of the study Significance of the study Methods and methodology Theory Research questions and hypothesis Limitations /delimitations and assumptions of the study Population, field of study, geographical, cultural considerations and sampling Supervisor, approval/permission to conduct research Staffing Time frame, deadlines, submission dates
Components of Research Design-II Finances (Grants, travel, photocopying etc) Equipments (PC, Printer, Scanners) Software (MS Word, Citation Management Software, Plagiarism Control; Turnitin) Email, Internet Library, Laboratory Qualitative (open ended questions) Quantitative (close-ended questions)/mixed Data and information collection techniques Data analysis procedure Findings, outcome of the research, Interpretations and implications and Review Publishing the research findings (Thesis, papers, reports)
The Introduction Components of introduction Background of the study The research problem Studies that have addressed the problem Deficiencies in the studies The significance of the study Feb 7, 2012 Azra Naheed Center for Research and Development Superior University Lahore Introduction is the opening part of the proposal that justifies the problem to be researched and clarifies the significance of the proposed study in order to establish a framework for research.
Purpose Statement The purpose statement indicates “why you want to do the  study and what you intend to accomplish” (Locke et al, 2000) Why Purpose Statement It is the most important statement in an entire research study. It conveys the overall intention of a proposed study. It establishes the direction for the research.  Qualitative Research:   In qualitative research we use the worlds like explore, understand, or discover and we have focus on single phenomena. Quantitative Research:   In quantitative research we use words like determine, identify, or compare and we have focus on comparing and relating two or more variables.  Mixed Methods Research:   In Mixed methods research we focus on both qualitative and quantitative research and mention the design with justification.
The objectives of this research study are as follows: To explore teacher’s view on performance that how they define performance and what they see as good, bad or acceptable performance. To explore teacher’s experiences about HRM practices and how they feel about these practices? To explore teacher’s opinion about organizational factor that contributes to their performance. To establish the basis for evolving effective and performance oriented human resource practices. To facilitate the policy making bodies to evolve a comprehensive view of teacher’s performance and thus undertake necessary administrative adjustments. E x a m p l e
Significance of the study A significance sections elaborates on the importance and implication of a study for researcher, practitioners, and policy maker. In designing the section one might include 3 or 4 ways in which the study adds to scholarly research and literature in the field 3 or 4 ways in which the study helps improve practice  3 or 4 reasons why the study will improve policy
The methodology includes the methods, procedures, and techniques used to collect and analyze information.  It should generally include statements about:  Site and sample  Methods of data collection Data analysis procedures  Why Methodology it clarifies the procedures and methods of data collection and analysis It increases the efficiency and authenticity of the research Methodology and Methods
Theory Theory is the standard principle that defines the relationship of two or more variables  Qualitative Research:  In case of qualitative research theory is an outcome of the whole research process by finding the answers to the research questions Quantitative Research:  In case of quantitative research theory is used as bases to be verified through the acceptance or rejection of hypothesis using statistical results. Mixed Methods Research:  in case of Mixed Methods Research theory is both developed and also verified.
Research Questions and Hypothesis Research questions  are interrogative statements or questions that the researcher seeks to answer (Main question) HRM practices and performance among teachers in Pakistan. (Sub questions) What are the teacher’s experiences about Human Resource management Practices and how they feel about that? How do teachers perceive about their own performance and what they perceive as good, bad or acceptable performance? What are the teacher’s opinions about organizational factors that contribute to their performance?
Hypothesis  are predictive statements that the researcher holds about the relationship among variables to be tested H O   = There is no relationship between HR practices and performance H A   = There is relationship between HR practices and performance
Limitations and Delimitations Limitations: possible weaknesses of the study that were not /  could not be controlled. Delimitations:  boundaries set by the researcher that limit  the  generalizability of findings. Example : Due to limitations of resources This study is restricted to the Teachers with 02 or more years of experience (02 years are supposed to be minimum) This study is restricted only to the teachers of higher education sector in Pakistan.
Classification of Research
A Classification of Research Designs  Single Cross-Sectional Design Multiple Cross-Sectional Design Research Design Conclusive Research Design Exploratory Research Design Descriptive Research Causal  Research Cross-Sectional Design Longitudinal Design
A Comparison of Basic Research Designs Objective: Characteristics: Methods: Discovery of ideas and insights Flexible, versatile Often the front end of total research design Expert surveys Pilot surveys Secondary data: qualitative analysis Qualitative research Describe market characteristics or functions Marked by the prior formulation of specific hypotheses Preplanned and structured design Secondary data: quantitative analysis Surveys Panels Observation and other data Determine cause and effect relationships Manipulation of one or more independent variables Control of other mediating variables Experiments Exploratory Descriptive Causal
Research Proposal A written statement of the research design that includes a statement explaining the purpose of the study Detailed outline of procedures associated with a particular methodology
Basic Questions - Problem Definition What is the purpose of the study? How much is already known? Is additional background information necessary? What is to be measured? How? Can the data be made available? Should research be conducted? Can a hypothesis be formulated?
Basic Questions - Basic Research Design What types of questions need to be answered? Are descriptive or causal findings required? What is the source of the data? Can objective answers be obtained by asking people? How quickly is the information needed? How should survey questions be worded? How should experimental manipulations be made
Basic Questions - Selection of Sample Who or what is the source of the data? Can the target population be identified? Is a sample necessary? How accurate must the sample be? Is a probability sample necessary? Is a national sample necessary? How large a sample is necessary? How will the sample be selected?
Basic Questions -Data Gathering Who will gather the data? How long will data gathering take? How much supervision is needed? What operational procedures need to be followed?
Basic Questions - Data Analysis Will standardized editing and coding procedures be used? How will the data be categorized? What statistical software will be used? What is the nature of the data? What questions need to be answered? How many variables are to be investigated simultaneously? Performance criteria for evaluation?
Basic Questions -Type of Report Who will read the report? Are managerial recommendations requested? How many presentations are required? What will be the format of the written report?
Basic Questions - Overall Evaluation How much will the study cost? Is the time frame acceptable? Is outside help needed? Will this research design attain the stated research objectives? When should the research be scheduled to begin?
Anticipating Outcomes Dummy (a representation or copy of something) tables: Representations of the actual tables that will be in the findings section of the final report; used to gain a better understanding of what the actual outcomes of the research will be.
Outline of the Structure of a  Sample Proposal Title 2.  Introduction Background of the study (Sectoral Brief) The research problem Studies that have addressed the problem Deficiencies in the studies The significance of the study The purpose statement 3.  Purpose Statement The purpose or study, aim of the project and reasons for the research design The research questions and hypotheses
Outline of the structure of a proposal 4. Philosophical Foundations   worldview and philosophical assumptions for using specific research  approach. 5.  Literature Review 6. Methodology and Methods   Site and sample  Data collection procedures  Data analysis procedures  7. Theoretical Framework 8. Potential Ethical issues 9. References and appendixes
Thank you Dr. Muhammad Ramzan [email_address] , 03004487844

business research process, design and proposal

  • 1.
    Business Research MethodsM. Phil The Superior University, Lahore
  • 2.
    Course Objective Enhanceyour understanding, knowledge and skills enough to teach conduct a business research project and publish
  • 3.
    Outline Understandingbusiness research process, design and proposal Problem definition, literature review, secondary data, citation management and plagiarism Research methods and techniques: qualitative, quantitative & mixed methods; survey, observation and experimentation Understanding measurement of research constructs, scaling and designing the data collection instrument Determining the sample size and data collection Data analysis, interpretation, publication/sharing the results
  • 4.
    Methodology Knowledge andunderstanding Lectures, Discussions Skills Seminars/workshops, Assignments, EndNote, Turnitin, SPSS Assessment: Attendance and class participation 10% Publications/Project 40% End term 50% Total marks 100   Recommended Text Book: Business Research Methods, 8 th ed. Zikmund et al   Reference Book SPSS Survival Manual: A Step by Step Guide to Data Analysis Using SPSS, 4 th ed. Pallant, J.
  • 5.
    Business ? Wedo business to earn profits Business is a dynamic field We have competitors We need to keep up We need to grow We need customers We come across problems and issues We need to look into opportunities This all requires decision-making at the right time and that depends on right information and data
  • 6.
    What is BusinessResearch? Business research is the systematic and objective process of generating information for aid in making business decisions. It is the application of scientific method in searching the truth about business phenomena and includes defining business opportunities and problems, generating and evaluating alternative course of action and monitoring employee and organizational performance
  • 7.
    Business Research Researchinformation is neither sensitive nor unsystematically gathered. Literally, research (re-search) -“search again” Business research must be objective Detached and impersonal rather than biased (unfair, partial and influenced) It facilitates the managerial decision process for all aspects of a business.
  • 8.
    Information Reduces UncertaintyI don’t know if we should offer on-site child care?
  • 9.
    Data, Information andIntelligence Data are facts or recorded measures of certain things/events Information is data processed/formatted to support decision-making or define relationship between two acts Business Intelligence is the subset of data and information that actually has some explanatory power enabling power to enable effective managerial decision-making
  • 10.
    Example: HKB Purchasedproducts are recorded in Kot Lakhpat Ware House by scanner forming data Each item checked out/sold is recorded and becomes data Inventory system structures data in a way that it can generate stock reports, can place orders for more stocks, hence turning data into information Information from Liberty and DHA store’s sales and inventory records may be used by analysts to determine trends in customer purchases, needs for opening new stores in new localities: Johar Town, DHA Phase 6
  • 11.
    Characteristics of ValuableInformation Relevance : How pertinent particular information is to the situation at hand Quality : The degree to which data is accurate, valid and reliable for the situation in hand Timeliness : Business is a dynamic field in which out-of-date information can lead to poor decisions. Data must be current and provided at right time Completeness : Information on all aspects of the decision to be made
  • 12.
    Sources of Inputfor Decision-Making Internal records : Accounting reports of sales and inventory figures, provide considerable data. Data about costs, shipments, inventory, sales, and other aspects of regular operations are routinely collected and entered into the computer. Proprietary business research : Projects gathering of new data to investigate specific problems. Not conducted regularly, market research Sales persons Input: Customer complaints, comments, changes in competitors goods and services Behavioral Tracking : Scanner data, automated customer counts Web tracking : Social media, face book, blogs Outside vendors and external distributors : Industry sales trends, competitors, market share, demographics
  • 13.
    The Decision-making Process--Development and Implementation of a Strategy Identifying problems and opportunities Diagnosis and assessment Selecting and implementing a course of action Evaluating the course of action
  • 14.
    Evaluating a Courseof Action Evaluation research is the formal, objective measurement and appraisal of the extent to which a given activity, project, or program has achieved its objectives. Performance monitoring research : Research that regularly provides feedback for evaluation and control Indicates things are or are not going as planned Research may be required to explain why something “went wrong ”
  • 15.
    Determining When toConduct Business Research Is sufficient time available before a managerial decision must be made? Is the infor- mation already on hand inadequate for making the decision? Is the decision of considerable strategic or tactical importance? Does the value of the research information exceed the cost of conducting research? Conducting Business Research Do Not Conduct Business Research Time Constraints Availability of Data Nature of the Decision Benefits vs. Costs Yes Yes Yes Yes No No No No
  • 16.
    Potential Value ofBusiness Research Should Exceed Estimated Costs Value Decreased certainty Increased likelihood of a correct decision Improved business performance and resulting higher profits Costs Research expenditures Delay of business decision and possible disclosure of information to rivals Possible erroneous research results
  • 17.
    Major Areas forBusiness Research General Business Conditions and Corporate Research Financial and Accounting Research Management and Organizational Behavior Research Sales and Marketing Research Information Systems Research Corporate Responsibility Research Cross-functional-- Teams are composed of individuals from various organizational departments such as engineering, production, finance, and marketing who share a common purpose
  • 18.
    Global Business ResearchBusiness Research is increasingly global Market knowledge is essential General information about country - economic conditions and political climate Cultural and consumer factors Market and competitive conditions - demand estimation
  • 19.
    The Internet isTransforming Society Time is collapsing. Distance is no longer an obstacle. Crossing oceans is only a mouse click away. People are connected 24 hours a day, seven days a week. "Instantaneous" has a new meaning. Seeking facts and figures about an issue Surveys on Web sites
  • 20.
    Business Research CategoriesFoundational to answer basic questions. What business should we be in? Testing addresses things like new product concepts, promotional ideas. How effective they will be? Issues examines how specific issues impact the firm. How does organizational structure impact employee job satisfaction and turnover? Performance monitors specific metrics profitability, delivery times. They are critical in real-time management. The potential impact of policy changes
  • 21.
    Basic Research Attemptsto expand the limits of knowledge. Not directly involved in the solution to a pragmatic problem. Example Is executive success correlated with high need for achievement? Are members of highly organized work groups more satisfied than members of less organized work groups? Do consumers experience cognitive (act of knowing, perception) disagreement (intellectual thinking ability) in low-involvement situations?
  • 22.
    Applied Research Conducted when a decision must be made about a specific real-life problem Example Should McDonalds add Italian pasta dinners to its menu? Business research told McDonald’s it should not? Should Procter & Gamble add a high-priced home teeth bleaching kit to its product line? Research showed Crest Whitestrips would sell well at a retail price of $44
  • 23.
    Scientific Method The analysis and interpretation of empirical evidence (facts from observation or experimentation) to confirm or disprove prior conceptions. A way to use knowledge and evidence to reach objective conclusions about the real world A set of prescribed procedures for establishing and connecting theoretical statements about events for analyzing empirical evidence, and for predicting events yet unknown in an attempt to confirm or disapprove prior conceptions
  • 24.
    The Scientific Method:An Overview Assess relevant existing knowledge Formulate concepts & Propositions Statement of Hypotheses Design research Acquire empirical data Analyze & evaluate data Provide explanation- state new problem
  • 25.
    Theory Theory isthe foundation of research It guides and help researcher to be focused and systematic so that the ultimate purpose of research is obtained and problem is solved
  • 26.
    Theoretical framework Atheoretical framework is the foundation of hypothetico-deductive research as it is the basis of the hypotheses that you will develop. A theoretical framework represents your beliefs how certain phenomenon (variables, concepts) are related to each other ( a model) and an explanation of why you belief that these variables are associated with each other (theory) Both model and theory flow logically from previous research in the problem area.
  • 27.
    Components of TheoreticalFramework Definitions of the concepts or variables in your model Developing a conceptual model that provides a descriptive representation of your theory Coming up with a theory that provides an explanation for relationships between the variables in your model From the theoretical framework then testable hypotheses can be developed to examine whether your theory is valid or not?
  • 28.
    Theoretical Framework: (Air Safety Violations) Independent variables Dependent variable Communication among cokpit members Communication between ground control and cokpit Decentralization Training of cokpit crew Air Safety violations
  • 29.
    Research Stages Cyclicalprocess - conclusions generate new ideas Stages can overlap (something else ) chronologically (arranged in the order of time) Stages are functionally interrelated Forward linkages Backward linkages
  • 30.
    Stages of theResearch Process Problem Discovery and Definition Research Design Sampling Data Gathering Data Processing and Analysis Conclusions and Report Discovery and Definition and so on
  • 31.
    Problem discovery Problemdefinition (statement of research objectives ) Secondary (historical) data Experience survey Pilot study Case study Selection of exploratory research technique Selection of basic research method Experiment Survey Observation Secondary Data Study Laboratory Field Interview Questionnaire Selection of exploratory research technique Sampling Probability Nonprobability Collection of data (fieldwork) Editing and coding data Data processing Interpretation of findings Report Data Gathering Data Processing and Analysis Conclusions and Report Research Design Problem Discovery and Definition
  • 32.
    Stages In TheResearch Process Problem Discovery and Problem Definition Research Design Sampling Data Gathering Data Processing and Analysis Conclusions And Report
  • 33.
    Problem Discovery AndDefinition First step Problem, opportunity, or monitor operations Discovery before definition Problem means management problem
  • 34.
    “ The formulationof the problem is often more essential than its solution” Albert Einstein
  • 35.
    State the researchquestions and research objectives
  • 36.
    Hypothesis A statementthat can be proved false by empirical data
  • 37.
    Secondary ( historical) Data Exploratory Research Pilot Study Experience Survey Case Study
  • 38.
    Exploratory Research Techniques Two Examples Secondary data (historical data) Previously collected Census of population Literature survey Pilot study A number of diverse techniques
  • 39.
  • 40.
    Research Design Masterplan Framework for action Specifies methods and procedures
  • 41.
    Basic Research MethodsSurveys Experiments Secondary data Observation
  • 42.
    Selecting a SamplePOPULATION SAMPLE Sample: Subset of a larger population .
  • 43.
    Sampling Who isto be sampled? How large a sample? How will sample units be selected?
  • 44.
  • 45.
  • 46.
    Conclusions And ReportWriting Effective communication of the research findings
  • 47.
  • 48.
  • 49.
    What is aResearch Design? I A research design is the arrangement of conditions for collection and analysis of data in a manner that aims to combine relevance to the research purpose with economy in procedure. Research design is the conceptual structure within which research is conducted, constitutes blue print for collection, measurement and analysis of data A plan of what data to gather, from whom, how and when to collect the data, and how to analyze the data obtained Research program strategy
  • 50.
    What is aResearch Design? II A research is a framework or blueprint for conducting a research project. It details the procedures necessary for obtaining the information needed to structure or solve the research problems.
  • 51.
    Components of ResearchDesign-1 Introduction Purpose statement Objectives and outcome of the study Significance of the study Methods and methodology Theory Research questions and hypothesis Limitations /delimitations and assumptions of the study Population, field of study, geographical, cultural considerations and sampling Supervisor, approval/permission to conduct research Staffing Time frame, deadlines, submission dates
  • 52.
    Components of ResearchDesign-II Finances (Grants, travel, photocopying etc) Equipments (PC, Printer, Scanners) Software (MS Word, Citation Management Software, Plagiarism Control; Turnitin) Email, Internet Library, Laboratory Qualitative (open ended questions) Quantitative (close-ended questions)/mixed Data and information collection techniques Data analysis procedure Findings, outcome of the research, Interpretations and implications and Review Publishing the research findings (Thesis, papers, reports)
  • 53.
    The Introduction Componentsof introduction Background of the study The research problem Studies that have addressed the problem Deficiencies in the studies The significance of the study Feb 7, 2012 Azra Naheed Center for Research and Development Superior University Lahore Introduction is the opening part of the proposal that justifies the problem to be researched and clarifies the significance of the proposed study in order to establish a framework for research.
  • 54.
    Purpose Statement Thepurpose statement indicates “why you want to do the study and what you intend to accomplish” (Locke et al, 2000) Why Purpose Statement It is the most important statement in an entire research study. It conveys the overall intention of a proposed study. It establishes the direction for the research. Qualitative Research: In qualitative research we use the worlds like explore, understand, or discover and we have focus on single phenomena. Quantitative Research: In quantitative research we use words like determine, identify, or compare and we have focus on comparing and relating two or more variables. Mixed Methods Research: In Mixed methods research we focus on both qualitative and quantitative research and mention the design with justification.
  • 55.
    The objectives ofthis research study are as follows: To explore teacher’s view on performance that how they define performance and what they see as good, bad or acceptable performance. To explore teacher’s experiences about HRM practices and how they feel about these practices? To explore teacher’s opinion about organizational factor that contributes to their performance. To establish the basis for evolving effective and performance oriented human resource practices. To facilitate the policy making bodies to evolve a comprehensive view of teacher’s performance and thus undertake necessary administrative adjustments. E x a m p l e
  • 56.
    Significance of thestudy A significance sections elaborates on the importance and implication of a study for researcher, practitioners, and policy maker. In designing the section one might include 3 or 4 ways in which the study adds to scholarly research and literature in the field 3 or 4 ways in which the study helps improve practice 3 or 4 reasons why the study will improve policy
  • 57.
    The methodology includesthe methods, procedures, and techniques used to collect and analyze information. It should generally include statements about: Site and sample Methods of data collection Data analysis procedures Why Methodology it clarifies the procedures and methods of data collection and analysis It increases the efficiency and authenticity of the research Methodology and Methods
  • 58.
    Theory Theory isthe standard principle that defines the relationship of two or more variables Qualitative Research: In case of qualitative research theory is an outcome of the whole research process by finding the answers to the research questions Quantitative Research: In case of quantitative research theory is used as bases to be verified through the acceptance or rejection of hypothesis using statistical results. Mixed Methods Research: in case of Mixed Methods Research theory is both developed and also verified.
  • 59.
    Research Questions andHypothesis Research questions are interrogative statements or questions that the researcher seeks to answer (Main question) HRM practices and performance among teachers in Pakistan. (Sub questions) What are the teacher’s experiences about Human Resource management Practices and how they feel about that? How do teachers perceive about their own performance and what they perceive as good, bad or acceptable performance? What are the teacher’s opinions about organizational factors that contribute to their performance?
  • 60.
    Hypothesis arepredictive statements that the researcher holds about the relationship among variables to be tested H O = There is no relationship between HR practices and performance H A = There is relationship between HR practices and performance
  • 61.
    Limitations and DelimitationsLimitations: possible weaknesses of the study that were not / could not be controlled. Delimitations: boundaries set by the researcher that limit the generalizability of findings. Example : Due to limitations of resources This study is restricted to the Teachers with 02 or more years of experience (02 years are supposed to be minimum) This study is restricted only to the teachers of higher education sector in Pakistan.
  • 62.
  • 63.
    A Classification ofResearch Designs Single Cross-Sectional Design Multiple Cross-Sectional Design Research Design Conclusive Research Design Exploratory Research Design Descriptive Research Causal Research Cross-Sectional Design Longitudinal Design
  • 64.
    A Comparison ofBasic Research Designs Objective: Characteristics: Methods: Discovery of ideas and insights Flexible, versatile Often the front end of total research design Expert surveys Pilot surveys Secondary data: qualitative analysis Qualitative research Describe market characteristics or functions Marked by the prior formulation of specific hypotheses Preplanned and structured design Secondary data: quantitative analysis Surveys Panels Observation and other data Determine cause and effect relationships Manipulation of one or more independent variables Control of other mediating variables Experiments Exploratory Descriptive Causal
  • 65.
    Research Proposal Awritten statement of the research design that includes a statement explaining the purpose of the study Detailed outline of procedures associated with a particular methodology
  • 66.
    Basic Questions -Problem Definition What is the purpose of the study? How much is already known? Is additional background information necessary? What is to be measured? How? Can the data be made available? Should research be conducted? Can a hypothesis be formulated?
  • 67.
    Basic Questions -Basic Research Design What types of questions need to be answered? Are descriptive or causal findings required? What is the source of the data? Can objective answers be obtained by asking people? How quickly is the information needed? How should survey questions be worded? How should experimental manipulations be made
  • 68.
    Basic Questions -Selection of Sample Who or what is the source of the data? Can the target population be identified? Is a sample necessary? How accurate must the sample be? Is a probability sample necessary? Is a national sample necessary? How large a sample is necessary? How will the sample be selected?
  • 69.
    Basic Questions -DataGathering Who will gather the data? How long will data gathering take? How much supervision is needed? What operational procedures need to be followed?
  • 70.
    Basic Questions -Data Analysis Will standardized editing and coding procedures be used? How will the data be categorized? What statistical software will be used? What is the nature of the data? What questions need to be answered? How many variables are to be investigated simultaneously? Performance criteria for evaluation?
  • 71.
    Basic Questions -Typeof Report Who will read the report? Are managerial recommendations requested? How many presentations are required? What will be the format of the written report?
  • 72.
    Basic Questions -Overall Evaluation How much will the study cost? Is the time frame acceptable? Is outside help needed? Will this research design attain the stated research objectives? When should the research be scheduled to begin?
  • 73.
    Anticipating Outcomes Dummy(a representation or copy of something) tables: Representations of the actual tables that will be in the findings section of the final report; used to gain a better understanding of what the actual outcomes of the research will be.
  • 74.
    Outline of theStructure of a Sample Proposal Title 2. Introduction Background of the study (Sectoral Brief) The research problem Studies that have addressed the problem Deficiencies in the studies The significance of the study The purpose statement 3. Purpose Statement The purpose or study, aim of the project and reasons for the research design The research questions and hypotheses
  • 75.
    Outline of thestructure of a proposal 4. Philosophical Foundations worldview and philosophical assumptions for using specific research approach. 5. Literature Review 6. Methodology and Methods Site and sample Data collection procedures Data analysis procedures 7. Theoretical Framework 8. Potential Ethical issues 9. References and appendixes
  • 76.
    Thank you Dr.Muhammad Ramzan [email_address] , 03004487844

Editor's Notes

  • #4 The Superior University
  • #6 The Superior University
  • #7 The Superior University
  • #8 The Superior University
  • #9 The Superior University
  • #14 The Superior University
  • #15 The Superior University
  • #16 The Superior University
  • #17 The Superior University
  • #18 The Superior University
  • #19 The Superior University
  • #20 The Superior University
  • #22 The Superior University
  • #23 The Superior University
  • #24 The Superior University
  • #30 The Superior University
  • #31 The Superior University
  • #32 The Superior University
  • #33 The Superior University
  • #34 The Superior University
  • #35 The Superior University
  • #36 The Superior University
  • #37 The Superior University
  • #38 The Superior University
  • #39 The Superior University
  • #40 The Superior University
  • #41 The Superior University
  • #42 The Superior University
  • #43 The Superior University
  • #44 The Superior University
  • #45 The Superior University
  • #46 The Superior University
  • #47 The Superior University
  • #48 The Superior University
  • #49 The Superior University
  • #50 The Superior University
  • #52 The Superior University
  • #53 The Superior University
  • #77 The Superior University