Pembesaran Prostat
Jinak (Benign Prostatic
Hyperplasia/BPH)
Pendahuluan
• Benign prostatic hyperplasia (BPH): kelenjar jinak dan hiperplasia
stroma dari zona transisi prostat; BPH adalah diagnosis histologis.
Istilah BPH sering digunakan secara bergantian dengan sindrom
prostat jinak.
• Sindrom prostat jinak (BPS): gejala saluran kemih bagian bawah yang
disebabkan oleh hiperplasia jinak pada zona transisi prostat.
• Obstruksi saluran kemih (BOO): obstruksi aliran keluar urin dari
kandung kemih yang muncul dengan gejala saluran kemih bagian
bawah dan dikonfirmasi pada pengujian urodinamik.
• Obstruksi prostat jinak (BPO): BOO disebabkan oleh BPH.
UpToDate. Epidemiology and pathogenesis of benign prostatic hyperplasia. In: Post TW, ed. UpToDate. Waltham, MA: UpToDate. https://www.uptodate.com/contents/epidemiology-and-
pathogenesis-of-benign-prostatic-hyperplasia?source=search_result&search=bph&selectedTitle=3~150. Last updated August 11, 2020. Accessed 16 November, 2020.
Definisi
Chung KW, Chung HM. Gross Anatomy. Philadelphia, PA: Lippincott Williams & Wilkins; 2012.
Pendahuluan
1. The transitional/mucosal zone
(5%)
• Zona berkembangnya BPH
2. The central/submucosal zone
(25%)
• Berisi ductus ejaculatorius
3. The peripheral zone (60-70%)
• Banyak kelenjar (glandula)
• Zona berkembangnya prostate
ca/carcinoma
4. The anterior zone
• Banyak jaringan fibromuscular
• Tidak terdiri dari glandula
Patogenesis
Teori Penyebab Efek
Dihydrotestosterone
hypothesis
­ 5-a reductase and androgen
receptors
Epithelial and stromal
hyperplasia
Oestrogen-testosteron
imbalance
­ Oestrogens
¯ Testosteron
Stromal hyperplasia
Stromal-epithelial
Interactions
­ Epidermal growth
factor/fibroblast
growth factor
¯ Transforming growth
factor b
Epithelial and stromal
hyperplasia
Reduced cell death ­ Oestrogens ­ Longevity of stroma
and epithelium
Stem cell theory ­ Stem cells Proliferation of transit
cells
Izumi K, Li L, Chang C. Androgen receptor and immune inflammation in benign prostatic hyperplasia and prostate cancer. Clinical
Investigation. 2014; 4(10): pp. 935–950. doi: 10.4155/cli.14.77.
Pendahuluan
Lower Urinary Track Symptoms (LUTS)
Filling storage Voiding Post micturation
Urgency Straining Terminal dribbing
Frequency Intermittent Incomplete
emptying
Nocturia Weakstream
Hesitancy
Etiologi dari Lower
Urinary Track Symptoms
(LUTS)
Komplikasi
UROLOGI:
• ISK berulang
• BPH à LUTS à stasis
• Batu kandung kemih (bladder
calculi)
• Divertikel buli
• Hidroureter
• Hidronefrosis
• Gagal ginjal kronis
Non Urologi
• Hernia
• Hemorroid
Manski D, et al. Urologie Online Lehrbuch. http://www.urologielehrbuch.de.
Pendahuluan
DIAGNOSIS
1. Anamnesis
2. Kuesioner yang tervalidasi
3. Grafik volume frekuensi, dan bladder
diaries
4. Pemeriksaan fisik, dan digital-rectal
examination
5. Urinalisis
6. Prostate Specific Antigen
7. Renal Function Measurement
8. Post Voiding Residual
9. Uroflowmetri
10. Imaging
11. Urodinamik
12. Urethrocystoscopy
13. Non-invasive test
Diagnosis
Pemeriksaan awal terhadap dengan wawancara yang cermat, meliputi:
• Keluhan yang dirasakan dan berapa lama keluhan itu telah mengganggu;
• Riwayat penyakit lain dan penyakit pada saluran urogenitalia (pernah
mengalami cedera, infeksi, kencing berdarah (hematuria), kencing batu,
atau pembedahan pada saluran kemih);
• Riwayat kesehatan secara umum dan keadaan fungsi seksual;
• Riwayat konsumsi obat yang dapat menimbulkan keluhan berkemih
1. Anamnesis
EAU, 2020
Pemandu untuk mengarahkan dan menentukan adanya gejala obstruksi
akibat pembesaran prostat adalah sistem skoring keluhan.
• The International Prostate Symptom Score (IPSS)
• The International Consultation on Incontinence Questionnaire (ICIQ-MLUTS)
• Berisi 13 item, dengan subskala untuk nocturia dan OAB
• Danish Prostate Symptom Score (DAN-PSS)
• Skor yang digunakan terutama di Denmark dan Finlandia
Diagnosis
2. Kuesioner yang tervalidasi/ Sistem Skoring
EAU, 2020
IPSS
Interpretasi :
• 0 : asymptomatic
• 1-7 : ringan
• 8-19 : sedang
• 20-35 : berat
Kekurangan :
Kurangnya penilaian terkait inkontinensia, post
micturition symptoms, dan gangguan yang
disebabkan oleh setiap symptom yang berbeda.
Diagnosis
Kuesioner dengan 8 item, yang terdiri dari 7
pertanyaan symptom, dan 1 pertanyaan
kualitas hidup
Guideline IAUI, 2017
• Frequency Volume Charts (FVC) : bermanfaat untuk monitor volume dan waktu
miksi oleh pasien
• Pencatatan harian berkemih sangat berguna pada pasien yang mengeluh nokturia sebagai
keluhan yang menonjol.
• Dengan mencatat kapan dan berapa jumlah asupan cairan yang dikonsumsi serta kapan dan
berapa jumlah urine yang dikemihkan, dapat diketahui seorang pasien menderita nokturia
idiopatik, instabilitas detrusor akibat obstruksi infravesika, atau karena poliuria akibat asupan air
yang berlebih.
• ”bladder training effect” dan mengurangi frekuensi nokturia.
• Rekomendasi FVC/bladder diary dilakukan minimal 3 hari
3. Grafik volume frekuensi, dan bladder diaries
Diagnosis
EAU, 2020
3. Grafik volume frekuensi, dan bladder diaries
Diagnosis
EAU, 2020
4. Pemeriksaan fisik, dan Digital Rectal
Examination (DRE)
Pemeriksaan fisik ~ Status Urologis
• Ginjal: Pemeriksaan fisik ginjal pada kasus BPH untuk mengevaluasi adanya obstruksi atau tanda
infeksi.
• Kandung kemih: Pemeriksaan kandung kemih dilakukan dengan palpasi dan perkusi untuk
menilai isi kandung kemih, ada tidaknya tanda infeksi.
• Genitalia Eksterna: Penilaian adanya meatal stenosis, fimosis, tumor penis serta urethral
discharge.
DRE
• Untuk menyingkirkan keganasan dan kelainan neurologis
• Untuk menilai konsistensi prostat
• Semakin tidak sensitif jika volume prostat >50 mL
Diagnosis
EAU, 2020
5. Urinalisis
• Urinalisis (dipstick atau sedimen urin) harus dilakukan dalam evaluasi primer
setiap pasien yang mengalami LUTS untuk mengidentifikasi kondisi, seperti
• Infeksi saluran kemih (ISK)
• Mikrohaematuria
• Diabetes mellitus.
• Jika temuan abnormal terdeteksi, tes lebih lanjut direkomendasikan sesuai dengan temuan
terkait
Diagnosis
EAU, 2020
6. Prostate Specific Antigen (PSA)
• Jika kadar PSA tinggi menandakan:
• pertumbuhan volume prostat lebih cepat,
• keluhan akibat BPH/ laju pancaran urine lebih buruk, dan
• lebih mudah terjadi retensi urine akut
• Apabila kadar PSA >4 ng/ml, biopsi prostat dipertimbangkan
• PSA dapat memprediksi volume prostat.
• Nilai PSA >1,5 ng/dl dengan baik memprediksikan volume prostat >30ml, dengan PPV 78%
• Laju pertumbuhan volume prostat rata-rata setiap tahun pada kadar PSA 0,2-1,3 ng/dl adalah 0,7
mL/tahun, sedangkan pada kadar PSA 1,4-3,2 ng/dl adalah 2,1 mL/tahun, dan kadar PSA 3,3-9,9 ng/dl
adalah 3,3 mL/tahun.
• Serum PSA dapat meningkat pada saat terjadi retensi urine akut dan kadarnya perlahan-lahan menurun
terutama setelah 72 jam dilakukan kateterisasi.
Diagnosis
EAU, 2020
7. Renal Function Measurement; RFT
• Fungsi ginjal dapat dinilai dengan kreatinin serum atau estimated glomerular
filtration rate (eGFR).
• Hidronefrosis, insufisiensi ginjal, atau retensi urin lebih umum pada pasien
dengan tanda atau gejala obstruksi prostat jinak.
• Gagal ginjal akibat BPH terjadi sebanyak 0,3-30% dengan rata-rata 13,6%.
• Pemeriksaan faal ginjal berguna sebagai petunjuk perlu tidaknya melakukan
pemeriksaan imaging pada saluran kemih bagian atas
Diagnosis
EAU, 2020
8. Post Voiding Residual (PVR)
• PVR dilakukan dengan menggunakan USG transabdominal, bladder scan, atau kateterisasi.
• PVR tidak selalu terkait dengan BOO, karena volume PVR yang tinggi dapat menjadi konsekuensi
dari obstruksi dan / atau detrusor underactivity.
• PVR yang besar bukan merupakan kontraindikasi untuk watchful waiting (WW), atau terapi
medis, meskipun mungkin menunjukkan respon yang buruk terhadap pengobatan dan terutama
untuk WW.
• PVR awal yang tinggi dikaitkan dengan peningkatan risiko progresivitas gejala.
• Pemantauan perubahan PVR dari waktu ke waktu memungkinkan untuk mengidentifikasi pasien
yang berisiko Acute Urinary Retention.
Diagnosis
EAU, 2020
9. Uroflowmetri (Pancaran Urin)
• Uroflowmetri adalah tes urodinamik non-invasif yang banyak digunakan.
• Parameter utamanya adalah Qmax dan flow pattern.
• Pada batas nilai Qmax sebesar 10 mL/detik memiliki spesifisitas sebesar 70%, positive
predictive value (PPV) sebesar 70 %, dan sensitivitas sebesar 47% untuk mendiagnosis
BOO.
• Pemeriksaan uroflowmetry bermakna jika volume urine >150 mL.
Diagnosis
EAU, 2020
Uroflowmetri dan interpretasinya Diagnosis
IAUI. Panduan Penatalaksanaan Pembesaran Prostat Jinak. 2017
Normal, Bell Shape
Memanjang, penurunan Qmax, BOO
Intermittent flow,
kontraksi otot abdomen karena penurunan fungsi
detrusor
Plateau, urethral stricture
10. Imaging
Upper Urinary Tract Imaging
• Dilakukan pada LUTS disertai
• Hematuria,
• UTI
• Renal insufficiency (ultrasound recommended)
• Riwayat urolithiasis
• Riwayat pembedahan di saluran kemih, dan PVR yang tinggi.
• Ultrasonografi dapat digunakan untuk evaluasi pasien dengan PVR tinggi, hematuria, atau
riwayat urolitiasis.
Diagnosis
EAU, 2020
Prostate Imaging
• Imaging prostat dapat dilakukan dengan US transabdominal, TRUS, computed tomography (CT),
dan magnetic resonance imaging (MRI).
• Pada praktek sehari-hari, imaging prostat lebih sering dilakukan dengan USG transabdominal (suprapubik) atau TRUS.
• Penilaian ukuran prostat penting untuk pemilihan terapi intervensi
• Imaging juga penting dilakukan sebelum pengobatan dengan 5α-reductase inhibitor
• Volume prostat memprediksi progresivitas gejala dan risiko komplikasi
• Voiding cysto-urethrogram (VCUG) tidak direkomendasikan dalam pemeriksaan diagnostik rutin
pasien dengan LUTS
10. Imaging
Diagnosis
EAU, 2020
• Pasien dengan riwayat hematuria mikroskopis atau hematuria berat, striktur
uretra, atau kanker kandung kemih, yang datang dengan LUTS, harus menjalani
uretrokistoskopi selama evaluasi diagnostik.
• Namun perlu dicatat, bahwa BOO dapat ditemukan pada 15% pasien dengan
temuan sistoskopi normal, sementara 8% pasien tidak mengalami obstruksi,
bahkan dengan adanya trabekulasi yang parah.
11. Urethrocystoscopy
Diagnosis
EAU, 2020
• Tujuan utama urodinamik adalah:
• untuk mengeksplorasi mekanisme fungsional LUTS,
• untuk mengidentifikasi faktor risiko untuk hasil yang merugikan
• untuk memberikan informasi untuk pengambilan keputusan bersama.
• Pressure flow studies adalah dasar mendefinisikan BOO, yang ditandai dengan
peningkatan tekanan detrusor dan penurunan urinary flow rate selama
berkemih.
• BPO harus dibedakan dari DUA, yang menunjukkan penurunan tekanan detrusor
selama berkemih, dengan kombinasi penurunan urinary flow rate
• Videourodynamics memberikan informasi anatomi dan fungsional tambahan,
untuk memahami mekanisme patofisiologis LUTS per individu
12. Urodinamik
Diagnosis
EAU, 2020
12. Urodinamik
Diagnosis
EAU, 2020
Prostatic configuration/intravesical prostatic protrusion (IPP)
• Pengukuran USG - IPP menilai jarak antara ujung lobus
medianus prostat dan leher kandung kemih di bidang
midsagital, menggunakan USG yang ditempatkan secara
suprapubis, dengan volume kandung kemih 150-250 mL
• Konfigurasi prostat dapat dievaluasi dengan TRUS,
menggunakan konsep asumsi presumed circle area ratio
(PCAR)
• PCAR mengevaluasi seberapa dekat image transversal
USG dari prostat mendekati bentuk sirkuler
• Rasionya cenderung satu karena prostat menjadi lebih
sirkuler.
• Sensitivitas PCAR adalah 77% untuk mendiagnosis BPO
ketika PCAR> 0,8, dengan spesifisitas 75%
13. Non Invasive Test
Diagnosis
Grade protrusi
Grade I = 0-4,9 mm,
Grade II = 5-10 mm
Grade III > 10 mm.
Nose, H., Foo, K. T., Lim, K. B., Yokoyama, T., Ozawa, H., & Kumon, H. (2005). Accuracy of two noninvasive methods of diagnosing bladder outlet obstruction
using ultrasonography: Intravesical prostatic protrusion and velocity-flow video urodynamics. Urology, 65(3), 493–497.
13. Non Invasive Test
Diagnosis
Meskipun beberapa tes telah menunjukkan hasil yang menjanjikan terkait diagnosis
non-invasif BOO, urodinamika invasif tetap menjadi modalitas pilihan.
Performa Diagnostik
Modalitas lainnya:
• Bladder/detrusor wall thickness and ultrasound-estimated bladder
weight
• Non-invasive pressure-flow testing
EAU, 2020
TERAPI
1.Konservatif
2.Farmakologis
3.Pembedahan
4.Seleksi Pasien
5.Manajemen Nokturia pada Pria
dengan LUTS
Terapi
Pilihan pengobatan tergantung pada temuan klinis pasien, preferensi pengobatan masing-
masing pasien, dan harapan pasien, efektivitas, efek samping, kualitas hidup, dan tingkat
penyakit.
1. Konservatif
Watchful Waiting
• Pria dengan LUTS tanpa komplikasi, atau dengan komplikasi ringan-sedang yang tidak terlalu merasa
bermasalah dengan simtom à cocok untuk dilakukan Watchful Waiting.
• Pria dengan LUTS yang tidak mengganggu hanya sedikit yang berkembang menjadi AUR dan komplikasi
(misalnya insufisiensi ginjal atau batu).
• Sekitar 85% pria dengan LUTS ringan stabil pada WW dalam satu tahun.
• Pasien dengan LUTS harus dinilai secara formal sebelum keputusan terapi konservatif, untuk
menentukan keparahan gejala dan untuk membedakan antara LUTS uncomplicated (mayoritas), dan
complicated.
• Peningkatan gangguan simtom dan volume PVR adalah prediktor terkuat dari kegagalan klinis.
Terapi
EAU, 2020
Modifikasi Diet dan Gaya Hidup
• Edukasi (tentang kondisi pasien);
• Kepastian (bahwa kanker bukanlah
penyebab gejala kencing);
• Pemantauan berkala;
1. Konservatif
Terapi
Rekomendasi mengenai
gaya hidup
• Pengurangan asupan cairan pada waktu tertentu
untuk mengurangi frekuensi buang air kecil pada
saat yang paling tidak nyaman (mis. malam hari atau
saat keluar di tempat umum);
• Hindari/ mengatur asupan kafein atau alkohol,
• Penggunaan teknik relaksasi, dan double-voiding;
• Urethral milking untuk mencegah dribble pasca-
miksi;
• Teknik distraksi: penile squeeze, latihan pernapasan,
perineal pressure, dan trik mental untuk
mengalihkan pikiran dari kandung kemih dan toilet;
• Bladder retraining;
• Meninjau dan mengoptimalkan pengobatan;
• Memberikan bantuan yang diperlukan bila ada
gangguan mobilitas atau kondisi mental;
• Menangani konstipasi.
Guideline IAUI, 2017
2. Tatalaksana Farmakologi
Alpha-1
blocker
5 ARI
Anti
Muscarinic
PDE5i Phytotherapy Mirabegron
Combination
Terapi
EAU, 2020
2. Tatalaksana Farmakologi
α1-Adrenoceptor antagonists (α1-blockers)
Mekanisme: α1-blocker bertujuan untuk menghambat efek noradrenalin yang dilepaskan secara
endogen pada sel otot polos di prostat dan dengan demikian mengurangi tonus prostat dan BOO
Sediaan saat ini:
alfuzosin hidroklorida (alfuzosin); doxazosin mesylate (doxazosin); silodosin; terazosin hidroklorida
(terazosin); naftopidil, tamsulosin hidroklorida (tamsulosin) 1 x 0,4 mg
• α1 blockers lebih efektif pada pasien dengan prostat yang lebih kecil (<40 mL)
Onset kerjanya yang cepat, kemanjuran yang baik, dan tingkat dan keparahan efek samping yang
rendah à Lini pertama untuk LUTS pria
Efek samping: Pada lansia terdapat risiko hipotensi ortostatik. Pasien yang aktif secara seksual harus
diberi konseling tentang risiko DE
Terapi
EAU, 2020
5α-reductase inhibitors (5 ARI)
Mekanisme: Efek androgen pada prostat dimediasi oleh dihidrotestosteron (DHT), yang diubah dari
testosteron oleh enzim 5α-reduktase, yang memiliki dua isoform:
Tipe 1: ekstraprostatik: liver & kulit; dan Tipe II: prostat
5ARI menyebabkan terjadinya apoptosis sel epitel prostat à volume prostat menurun
Indikasi: LUTS sedang – berat, volume prostat yang membesar (> 40 mL), dan / atau konsentrasi PSA yang
meningkat (> 1,4-1,6 ng / mL)
Sediaan: Dutasteride (1x0,5mg), Finasteride (1x5mg)
• Penggunaan SARI dalam waktu 6 bulan – 1 tahun, volume prostat berkurang 18-28%, PSA menurun
50%, mencegah terjadinya AUR
• Penggunaan SARI selama 2-4 tahun memperbaiki skor IPSS
Efek samping: Disfungsi seksual (ED, libido ↓). Slow onset à tidak cocok untuk jangka pendek
2. Tatalaksana Farmakologi
Terapi
EAU, 2020
Anti Muskarinik
Mekanisme: menghambat reseptor muskarinik untuk kontraksi à Detrusor diinervasi
oleh saraf parasimpatis yang neurotransmitter utamanya adalah asetilkolin, yang
menstimulasi reseptor muskarinik (M-cholinoreceptors) pada sel otot polos.
Indikasi: LUTS sedang-berat, dominan keluhan storage, penggunaan antimuskarinik
dipertimbangkan jika penggunaan α-blocker tidak mengurangi gejala storage.
Sediaan: Solifenacin 1x5 mg, darifenacin, fesoterodine, oxybutynin, propiverine
Efek samping: menurunkan bladder strength à terkait dengan PVR urin atau retensi
urin.
2. Tatalaksana Farmakologi
Terapi
EAU, 2020
PDE5 inhibitors
Mekanisme: meningkatkan kadar cGMP intraselular à relaksasi otot polos.
PDE5i mengurangi inflamasi kronis pada prostat dan kandung kemih à mekanisme masih belum
jelas
Indikasi: LUTS sedang-berat, dengan atau tanpa disfungsi ereksi
Efek lebih baik pada pria usia lebih muda dengan indeks massa tubuh yang rendah dengan keluhan
LUTS berat
Sediaan: tadalafil 1x5 mg
PDE5i dikontraindikasikan pada pasien yang menggunakan nitrat, nicorandil, atau α1 blocker
(doxazosin dan terazosin), pasien dengan unstable angina pektoris, recent infark miokard dan stroke
2. Tatalaksana Farmakologi
Terapi
EAU, 2020
Beta-3 Agonist
Mekanisme: Stimulasi reseptor B à relaksasi detrusor
à Adrenoseptor beta-3 adalah reseptor beta utama yang
diekspresikan dalam sel otot polos detrusor dan rangsangannya
diperkirakan menyebabkan relaksasi detrusor
Indikasi: LUTS sedang-berat, dominan keluhan storage
Sediaan: Mirabegron 1x50 mg
Efek samping: hipertensi, ISK, nyeri kepala, dan nasopharyngitis
2. Tatalaksana Farmakologi
Terapi
EAU, 2020
Phytotherapy/Ekstrak
tanaman/herbal
Tidak ada rekomendasi
khusus
à heterogenitas produk,
kerangka peraturan yang
terbatas, dan keterbatasan
metodologi
2. Tatalaksana Farmakologi
Terapi
EAU, 2020
Combination Therapy 5 ARI + α1 blocker
Mekanisme: Efek sinergis à α1 menunjukkan efek klinis dalam beberapa jam atau hari,
sedangkan 5-ARI membutuhkan beberapa bulan untuk mengembangkan efikasi klinis
yang optimal.
Indikasi: LUTS sedang-berat dengan risiko tinggi progression disease (vol prostat >40cc,
PSA tinggi, umur tua, PVR tinggi, Qmax rendah), pengobatan jangka lama (tahunan >1
tahun)
• Dibandingkan dengan monoterapi α1-blocker atau 5-ARI, terapi kombinasi
menghasilkan perbaikan yang lebih besar pada LUTS, peningkatan Qmax dan lebih
unggul dalam pencegahan perkembangan penyakit.
• Frekuensi efek samping secara signifikan lebih tinggi untuk terapi kombinasi
2. Tatalaksana Farmakologi
Terapi
EAU, 2020
Kombinasi α1-blockers + muscarinic receptor antagonists
Mekanisme: antagonize α1-adrenoseptor dan reseptor muskarinik, secara
bersamaan
Indikasi: LUTS sedang-berat, dengan keluhan dominan storage setelah
mendapat monoterapi dari masing-masing obat
Tatalaksana kombinasi ini lebih efektif dalam mengurangi urgensi, UUI,
frekuensi berkemih, nokturia, atau IPSS
Efek samping: Mulut kering, gangguan ejakulasi, peningkatan PVR
• Mengukur PVR dianjurkan selama pengobatan kombinasi ini.
2. Tatalaksana Farmakologi
Terapi
EAU, 2020
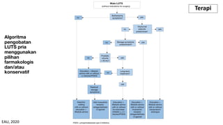
Algoritma
pengobatan
LUTS pria
menggunakan
pilihan
farmakologis
dan/atau
konservatif
Terapi
EAU, 2020
Indikasi tindakan pembedahan, yaitu pada pasien yang gagal dengan pengobatan medikamentosa
dan BPH yang sudah menimbulkan komplikasi, seperti:
1. retensi urine akut;
2. gagal Trial Without Catheter (TWOC);
3. infeksi saluran kemih berulang;
4. hematuria makroskopik berulang;
5. batu kandung kemih;
6. penurunan fungsi ginjal yang disebabkan oleh obstruksi akibat BPH;
7. perubahan patologis pada kandung kemih dan saluran kemih bagian atas.
3. Tatalaksana Pembedahan
Terapi
IAUI. Panduan Penatalaksanaan Pembesaran Prostat Jinak. 2017
Tatalaksana
Bedah
1. M-TURP, TUIP
• Bipolar TURP; BUVP
2. Bedah Terbuka
• Open prostatectomy
3. Laser
4. Prostatic urethral lift
5. Intra-prostatic injections
Monopolar Transurethral resection of the prostate (M-TURP) and transurethral incision
of the prostate (TUIP)
Mekanisme kerja:
• M-TURP menghilangkan jaringan dari zona transisi kelenjar prostat.
• TUIP melibatkan insisi outlet kandung kemih tanpa pengangkatan jaringan. Teknik ini dapat
menggantikan M-TURP pada kasus tertentu, terutama pada ukuran prostat <30 mL tanpa lobus
medius.
Aplikasi klinis:
• Monopolar-TURP dan TUIP adalah tatalaksana yang efektif untuk LUTS sedang hingga berat akibat
BPO.
• Pilihan harus didasarkan terutama pada volume prostat (masing-masing <30 mL (untuk TUIP) dan
30-80 mL (untuk M-TURP).
• Belum terdapat studi tentang nilai batas optimal kecuali tingkat komplikasi meningkat dengan
ukuran prostat.
• Batas atas untuk M-TURP disarankan 60 mL
3. Tatalaksana Pembedahan
Terapi
EAU, 2020
Modifikasi M-TURP: bipolar TURP
• Bipolar TURP (B-TURP) mengatasi kekurangan dari M-TURP, dengan memungkinkan untuk dilakukan dalam
normal saline.
• Pada sistem B-TURP, energi dibatasi antara active pole (loop reseksi) dan passive pole yang terletak di ujung
resectoscope (true bipolar system) atau pada sheath (quasi bipolar system).
• Pengangkatan jaringan prostat identik dengan M-TURP.
Terapi
Modifikasi B-TURP: bipolar transurethral vaporisation of the prostate (BUVP)
• Teknik B-TUVP berasal dari B-TURP plasmakinetik, yang menggunakan elektroda bipolar dan generator
frekuensi tinggi untuk menciptakan efek plasma yang mampu menguapkan jaringan prostat.
• B-TUVP, melalui teknik near-contact, dan mekanisme produksi panas, elektroda bipolar menghasilkan
medan plasma konstan yang menguapkan lapisan prostat tanpa mempengaruhi jaringan di bawahnya
sekaligus mencapai hemostasis
EAU, 2020
Bedah Terbuka: Open prostatectomy
• Prostatektomi terbuka adalah tatalaksana bedah tertua untuk LUTS sedang hingga berat terkait
BPO.
• Adenoma obstruktif dilakukan enukleasi menggunakan digiti 2, pendekatan dari sisi dalam
kandung kemih (prosedur Freyer) atau melalui kapsul prostat anterior (prosedur Millin).
• Prosedur digunakan untuk prostat yang membesar secara substansial (> 80-100 mL) à terutama
saat tidak tersedianya modalitas endourologi, atau laser
• Prostatektomi terbuka adalah metode bedah yang paling invasif, tetapi merupakan prosedur yang
efektif dan tahan lama untuk pengobatan LUTS / BPO (Efikasi mencapai 6 tahun)
3. Tatalaksana Pembedahan
Terapi
EAU, 2020
Laser: Holmium laser enucleation and holmium laser resection of the prostate
• Dalam meta-analisis studi yang membandingkan HoLRP dengan TURP didapatkan tidak ada perbedaan
dalam perbaikan gejala pada enam atau dua belas bulan pasca operasi.
• Dilakukan dengan aman pada pasien yang menggunakan obat antikoagulan dan/atau antiplatelet
• HoLEP memiliki waktu kateterisasi yang lebih pendek, rawat inap di rumah sakit, berkurangnya
kehilangan darah, dan lebih sedikit transfusi darah, tetapi waktu operasi lebih lama dibandingkan
dengan TURP dan Bedah Terbuka.
• Pengalaman ahli bedah adalah faktor terpenting yang mempengaruhi terjadinya komplikasi secara
keseluruhan
3. Tatalaksana Pembedahan
Terapi
EAU, 2020
532 nm (‘Greenlight’) laser vaporisation of the prostate
• Laser Kalium-Titanyl-Phospate (KTP) dan lithium triborate (LBO) bekerja pada panjang gelombang 532
nm.
• Energi laser diserap oleh hemoglobin, tetapi tidak oleh air.
• Vaporisasi menyebabkan pengangkatan jaringan prostat.
• Tiga varian laser “Greenlight" yang ada saat ini, berbeda tidak hanya dalam keluaran daya maksimum,
tetapi lebih signifikan dalam desain fiber dan interaksi antar jaringan-energi
• Jumlah dan kualitas publikasi pendukung masih rendah
3. Tatalaksana Pembedahan
Terapi
EAU, 2020
Diode laser treatment of the prostate
• Untuk operasi prostat, laser dioda digunakan dengan panjang gelombang 940, 980,
1.318, dan 1.470 nm
• tergantung pada semikonduktor yang digunakan) untuk proses vaporisasi dan enukleasi.
• Enukleasi dari laser dioda tampaknya menawarkan efikasi dan keamanan yang serupa
bila dibandingkan dengan TURP atau enukleasi bipolar
3. Tatalaksana Pembedahan
Terapi
EAU, 2020
Thulium:yttrium-aluminium-garnet laser (Tm:YAG)
• Pada Tm:YAG laser, panjang gelombang yang digunakan antara 1,940 dan 2,013 nm,
yang dipancarkan secara continuous wave mode.
• Berbagai aplikasi telah dilaporkan, dari vaporisasi (ThuVAP), vaporeseksi (ThuVARP),
dan enukleasi (ThuVEP vapoenucleation)
• Pada sebuah meta analisis tidak terdapat perbedaan efikasi dengan B-TURP
3. Tatalaksana Pembedahan
Terapi
EAU, 2020
Prostatic urethral lift
• Prostatic Urethral Lift (PUL) merupakan pendekatan invasif minimal dalam kendali anestesi lokal
atau umum.
• Lobus lateral dikompresi oleh implan kecil dengan jahitan permanen yang dilakukan di bawah
panduan sistoskopi (Urolift®) yang menghasilkan pembukaan uretra prostat yang menghasilkan
anterior channel kontinyu melalui fossa prostatika yang memanjang dari leher kandung kemih ke
verumontanum.
• PUL tampaknya tidak berdampak signifikan pada fungsi seksual.
• Lobus medius yang terobstruksi/protrusi tidak dapat diterapi dengan metode ini secara efektif.
3. Tatalaksana Pembedahan
Terapi
EAU, 2020
Intra-prostatic injections
• Berbagai zat telah dicoba diinjeksikaan langsung ke prostat untuk mengatasi LUTS, diantaranya:t
ermasuk Botulinum toksin-A (BoNT-A), fexapotide triflutate (NX-1207) dan PRX302.
• Mekanisme kerja utama BoNT-A adalah melalui penghambatan pelepasan neurotransmitter dari
neuron kolinergik.
• Mekanisme kerja rinci untuk suntikan NX-1207 dan PRX302 belum sepenuhnya dipahami, tetapi
data eksperimental menghubungkan atrofi prostat yang diinduksi apoptosis melalui kedua obat
tersebut.
• Belum dikonfirmasi dalam uji klinis Fase III
3. Tatalaksana Pembedahan
Terapi
EAU, 2020
Berdasarkan ukuran/ volume prostat
• <30 cc
• TUIP: syarat tidak ada pembesaran lobus medius
• TURP
• 30-80 cc
• TURP: monopolar (aquadert, glisin), bipolar (PZ)
• Bipolar TUVP (Transurethral vaporisation of prostate)
• >80 cc
• Open prostatektomi
• Laser enucleation (HoLEP)
3. Tatalaksana Pembedahan
Terapi
EAU, 2020
Algoritme pengobatan
dari LUTS complicated
yang refrakter
terhadap tatalaksana
konservatif/
farmakologis atau
pada kasus dengan
indikasi operasi
absolut
Terapi
EAU, 2020
Follow up
• Watchful waiting (6 bulan):
• Menggali riwayat, IPSS, uroflowmetry, dan PVR volume
• Farmakologi (4-6 minggu):
• Menggali riwayat, IPSS, uroflowmetry, dan PVR volume.
• Frequency volume charts/bladder diaries (pada pasien predominan storage
symptoms atau nocturnal polyuria).
• Pembedahan (4-6 minggu), pasca pelepasan kateter
• Evaluasi outcome dan adverse event; + pemeriksaan IPSS, uroflowmetry, dan
PVR volume
EAU, 2020
Terima kasih

BPH.pdf

  • 1.
    Pembesaran Prostat Jinak (BenignProstatic Hyperplasia/BPH)
  • 2.
    Pendahuluan • Benign prostatichyperplasia (BPH): kelenjar jinak dan hiperplasia stroma dari zona transisi prostat; BPH adalah diagnosis histologis. Istilah BPH sering digunakan secara bergantian dengan sindrom prostat jinak. • Sindrom prostat jinak (BPS): gejala saluran kemih bagian bawah yang disebabkan oleh hiperplasia jinak pada zona transisi prostat. • Obstruksi saluran kemih (BOO): obstruksi aliran keluar urin dari kandung kemih yang muncul dengan gejala saluran kemih bagian bawah dan dikonfirmasi pada pengujian urodinamik. • Obstruksi prostat jinak (BPO): BOO disebabkan oleh BPH. UpToDate. Epidemiology and pathogenesis of benign prostatic hyperplasia. In: Post TW, ed. UpToDate. Waltham, MA: UpToDate. https://www.uptodate.com/contents/epidemiology-and- pathogenesis-of-benign-prostatic-hyperplasia?source=search_result&search=bph&selectedTitle=3~150. Last updated August 11, 2020. Accessed 16 November, 2020. Definisi
  • 3.
    Chung KW, ChungHM. Gross Anatomy. Philadelphia, PA: Lippincott Williams & Wilkins; 2012. Pendahuluan 1. The transitional/mucosal zone (5%) • Zona berkembangnya BPH 2. The central/submucosal zone (25%) • Berisi ductus ejaculatorius 3. The peripheral zone (60-70%) • Banyak kelenjar (glandula) • Zona berkembangnya prostate ca/carcinoma 4. The anterior zone • Banyak jaringan fibromuscular • Tidak terdiri dari glandula
  • 4.
    Patogenesis Teori Penyebab Efek Dihydrotestosterone hypothesis ­5-a reductase and androgen receptors Epithelial and stromal hyperplasia Oestrogen-testosteron imbalance ­ Oestrogens ¯ Testosteron Stromal hyperplasia Stromal-epithelial Interactions ­ Epidermal growth factor/fibroblast growth factor ¯ Transforming growth factor b Epithelial and stromal hyperplasia Reduced cell death ­ Oestrogens ­ Longevity of stroma and epithelium Stem cell theory ­ Stem cells Proliferation of transit cells Izumi K, Li L, Chang C. Androgen receptor and immune inflammation in benign prostatic hyperplasia and prostate cancer. Clinical Investigation. 2014; 4(10): pp. 935–950. doi: 10.4155/cli.14.77. Pendahuluan
  • 5.
    Lower Urinary TrackSymptoms (LUTS) Filling storage Voiding Post micturation Urgency Straining Terminal dribbing Frequency Intermittent Incomplete emptying Nocturia Weakstream Hesitancy
  • 6.
    Etiologi dari Lower UrinaryTrack Symptoms (LUTS)
  • 7.
    Komplikasi UROLOGI: • ISK berulang •BPH à LUTS à stasis • Batu kandung kemih (bladder calculi) • Divertikel buli • Hidroureter • Hidronefrosis • Gagal ginjal kronis Non Urologi • Hernia • Hemorroid Manski D, et al. Urologie Online Lehrbuch. http://www.urologielehrbuch.de. Pendahuluan
  • 8.
    DIAGNOSIS 1. Anamnesis 2. Kuesioneryang tervalidasi 3. Grafik volume frekuensi, dan bladder diaries 4. Pemeriksaan fisik, dan digital-rectal examination 5. Urinalisis 6. Prostate Specific Antigen 7. Renal Function Measurement 8. Post Voiding Residual 9. Uroflowmetri 10. Imaging 11. Urodinamik 12. Urethrocystoscopy 13. Non-invasive test
  • 9.
    Diagnosis Pemeriksaan awal terhadapdengan wawancara yang cermat, meliputi: • Keluhan yang dirasakan dan berapa lama keluhan itu telah mengganggu; • Riwayat penyakit lain dan penyakit pada saluran urogenitalia (pernah mengalami cedera, infeksi, kencing berdarah (hematuria), kencing batu, atau pembedahan pada saluran kemih); • Riwayat kesehatan secara umum dan keadaan fungsi seksual; • Riwayat konsumsi obat yang dapat menimbulkan keluhan berkemih 1. Anamnesis EAU, 2020
  • 10.
    Pemandu untuk mengarahkandan menentukan adanya gejala obstruksi akibat pembesaran prostat adalah sistem skoring keluhan. • The International Prostate Symptom Score (IPSS) • The International Consultation on Incontinence Questionnaire (ICIQ-MLUTS) • Berisi 13 item, dengan subskala untuk nocturia dan OAB • Danish Prostate Symptom Score (DAN-PSS) • Skor yang digunakan terutama di Denmark dan Finlandia Diagnosis 2. Kuesioner yang tervalidasi/ Sistem Skoring EAU, 2020
  • 11.
    IPSS Interpretasi : • 0: asymptomatic • 1-7 : ringan • 8-19 : sedang • 20-35 : berat Kekurangan : Kurangnya penilaian terkait inkontinensia, post micturition symptoms, dan gangguan yang disebabkan oleh setiap symptom yang berbeda. Diagnosis Kuesioner dengan 8 item, yang terdiri dari 7 pertanyaan symptom, dan 1 pertanyaan kualitas hidup Guideline IAUI, 2017
  • 12.
    • Frequency VolumeCharts (FVC) : bermanfaat untuk monitor volume dan waktu miksi oleh pasien • Pencatatan harian berkemih sangat berguna pada pasien yang mengeluh nokturia sebagai keluhan yang menonjol. • Dengan mencatat kapan dan berapa jumlah asupan cairan yang dikonsumsi serta kapan dan berapa jumlah urine yang dikemihkan, dapat diketahui seorang pasien menderita nokturia idiopatik, instabilitas detrusor akibat obstruksi infravesika, atau karena poliuria akibat asupan air yang berlebih. • ”bladder training effect” dan mengurangi frekuensi nokturia. • Rekomendasi FVC/bladder diary dilakukan minimal 3 hari 3. Grafik volume frekuensi, dan bladder diaries Diagnosis EAU, 2020
  • 13.
    3. Grafik volumefrekuensi, dan bladder diaries Diagnosis EAU, 2020
  • 14.
    4. Pemeriksaan fisik,dan Digital Rectal Examination (DRE) Pemeriksaan fisik ~ Status Urologis • Ginjal: Pemeriksaan fisik ginjal pada kasus BPH untuk mengevaluasi adanya obstruksi atau tanda infeksi. • Kandung kemih: Pemeriksaan kandung kemih dilakukan dengan palpasi dan perkusi untuk menilai isi kandung kemih, ada tidaknya tanda infeksi. • Genitalia Eksterna: Penilaian adanya meatal stenosis, fimosis, tumor penis serta urethral discharge. DRE • Untuk menyingkirkan keganasan dan kelainan neurologis • Untuk menilai konsistensi prostat • Semakin tidak sensitif jika volume prostat >50 mL Diagnosis EAU, 2020
  • 15.
    5. Urinalisis • Urinalisis(dipstick atau sedimen urin) harus dilakukan dalam evaluasi primer setiap pasien yang mengalami LUTS untuk mengidentifikasi kondisi, seperti • Infeksi saluran kemih (ISK) • Mikrohaematuria • Diabetes mellitus. • Jika temuan abnormal terdeteksi, tes lebih lanjut direkomendasikan sesuai dengan temuan terkait Diagnosis EAU, 2020
  • 16.
    6. Prostate SpecificAntigen (PSA) • Jika kadar PSA tinggi menandakan: • pertumbuhan volume prostat lebih cepat, • keluhan akibat BPH/ laju pancaran urine lebih buruk, dan • lebih mudah terjadi retensi urine akut • Apabila kadar PSA >4 ng/ml, biopsi prostat dipertimbangkan • PSA dapat memprediksi volume prostat. • Nilai PSA >1,5 ng/dl dengan baik memprediksikan volume prostat >30ml, dengan PPV 78% • Laju pertumbuhan volume prostat rata-rata setiap tahun pada kadar PSA 0,2-1,3 ng/dl adalah 0,7 mL/tahun, sedangkan pada kadar PSA 1,4-3,2 ng/dl adalah 2,1 mL/tahun, dan kadar PSA 3,3-9,9 ng/dl adalah 3,3 mL/tahun. • Serum PSA dapat meningkat pada saat terjadi retensi urine akut dan kadarnya perlahan-lahan menurun terutama setelah 72 jam dilakukan kateterisasi. Diagnosis EAU, 2020
  • 17.
    7. Renal FunctionMeasurement; RFT • Fungsi ginjal dapat dinilai dengan kreatinin serum atau estimated glomerular filtration rate (eGFR). • Hidronefrosis, insufisiensi ginjal, atau retensi urin lebih umum pada pasien dengan tanda atau gejala obstruksi prostat jinak. • Gagal ginjal akibat BPH terjadi sebanyak 0,3-30% dengan rata-rata 13,6%. • Pemeriksaan faal ginjal berguna sebagai petunjuk perlu tidaknya melakukan pemeriksaan imaging pada saluran kemih bagian atas Diagnosis EAU, 2020
  • 18.
    8. Post VoidingResidual (PVR) • PVR dilakukan dengan menggunakan USG transabdominal, bladder scan, atau kateterisasi. • PVR tidak selalu terkait dengan BOO, karena volume PVR yang tinggi dapat menjadi konsekuensi dari obstruksi dan / atau detrusor underactivity. • PVR yang besar bukan merupakan kontraindikasi untuk watchful waiting (WW), atau terapi medis, meskipun mungkin menunjukkan respon yang buruk terhadap pengobatan dan terutama untuk WW. • PVR awal yang tinggi dikaitkan dengan peningkatan risiko progresivitas gejala. • Pemantauan perubahan PVR dari waktu ke waktu memungkinkan untuk mengidentifikasi pasien yang berisiko Acute Urinary Retention. Diagnosis EAU, 2020
  • 19.
    9. Uroflowmetri (PancaranUrin) • Uroflowmetri adalah tes urodinamik non-invasif yang banyak digunakan. • Parameter utamanya adalah Qmax dan flow pattern. • Pada batas nilai Qmax sebesar 10 mL/detik memiliki spesifisitas sebesar 70%, positive predictive value (PPV) sebesar 70 %, dan sensitivitas sebesar 47% untuk mendiagnosis BOO. • Pemeriksaan uroflowmetry bermakna jika volume urine >150 mL. Diagnosis EAU, 2020
  • 20.
    Uroflowmetri dan interpretasinyaDiagnosis IAUI. Panduan Penatalaksanaan Pembesaran Prostat Jinak. 2017 Normal, Bell Shape Memanjang, penurunan Qmax, BOO Intermittent flow, kontraksi otot abdomen karena penurunan fungsi detrusor Plateau, urethral stricture
  • 21.
    10. Imaging Upper UrinaryTract Imaging • Dilakukan pada LUTS disertai • Hematuria, • UTI • Renal insufficiency (ultrasound recommended) • Riwayat urolithiasis • Riwayat pembedahan di saluran kemih, dan PVR yang tinggi. • Ultrasonografi dapat digunakan untuk evaluasi pasien dengan PVR tinggi, hematuria, atau riwayat urolitiasis. Diagnosis EAU, 2020
  • 22.
    Prostate Imaging • Imagingprostat dapat dilakukan dengan US transabdominal, TRUS, computed tomography (CT), dan magnetic resonance imaging (MRI). • Pada praktek sehari-hari, imaging prostat lebih sering dilakukan dengan USG transabdominal (suprapubik) atau TRUS. • Penilaian ukuran prostat penting untuk pemilihan terapi intervensi • Imaging juga penting dilakukan sebelum pengobatan dengan 5α-reductase inhibitor • Volume prostat memprediksi progresivitas gejala dan risiko komplikasi • Voiding cysto-urethrogram (VCUG) tidak direkomendasikan dalam pemeriksaan diagnostik rutin pasien dengan LUTS 10. Imaging Diagnosis EAU, 2020
  • 23.
    • Pasien denganriwayat hematuria mikroskopis atau hematuria berat, striktur uretra, atau kanker kandung kemih, yang datang dengan LUTS, harus menjalani uretrokistoskopi selama evaluasi diagnostik. • Namun perlu dicatat, bahwa BOO dapat ditemukan pada 15% pasien dengan temuan sistoskopi normal, sementara 8% pasien tidak mengalami obstruksi, bahkan dengan adanya trabekulasi yang parah. 11. Urethrocystoscopy Diagnosis EAU, 2020
  • 24.
    • Tujuan utamaurodinamik adalah: • untuk mengeksplorasi mekanisme fungsional LUTS, • untuk mengidentifikasi faktor risiko untuk hasil yang merugikan • untuk memberikan informasi untuk pengambilan keputusan bersama. • Pressure flow studies adalah dasar mendefinisikan BOO, yang ditandai dengan peningkatan tekanan detrusor dan penurunan urinary flow rate selama berkemih. • BPO harus dibedakan dari DUA, yang menunjukkan penurunan tekanan detrusor selama berkemih, dengan kombinasi penurunan urinary flow rate • Videourodynamics memberikan informasi anatomi dan fungsional tambahan, untuk memahami mekanisme patofisiologis LUTS per individu 12. Urodinamik Diagnosis EAU, 2020
  • 25.
  • 26.
    Prostatic configuration/intravesical prostaticprotrusion (IPP) • Pengukuran USG - IPP menilai jarak antara ujung lobus medianus prostat dan leher kandung kemih di bidang midsagital, menggunakan USG yang ditempatkan secara suprapubis, dengan volume kandung kemih 150-250 mL • Konfigurasi prostat dapat dievaluasi dengan TRUS, menggunakan konsep asumsi presumed circle area ratio (PCAR) • PCAR mengevaluasi seberapa dekat image transversal USG dari prostat mendekati bentuk sirkuler • Rasionya cenderung satu karena prostat menjadi lebih sirkuler. • Sensitivitas PCAR adalah 77% untuk mendiagnosis BPO ketika PCAR> 0,8, dengan spesifisitas 75% 13. Non Invasive Test Diagnosis Grade protrusi Grade I = 0-4,9 mm, Grade II = 5-10 mm Grade III > 10 mm. Nose, H., Foo, K. T., Lim, K. B., Yokoyama, T., Ozawa, H., & Kumon, H. (2005). Accuracy of two noninvasive methods of diagnosing bladder outlet obstruction using ultrasonography: Intravesical prostatic protrusion and velocity-flow video urodynamics. Urology, 65(3), 493–497.
  • 27.
    13. Non InvasiveTest Diagnosis Meskipun beberapa tes telah menunjukkan hasil yang menjanjikan terkait diagnosis non-invasif BOO, urodinamika invasif tetap menjadi modalitas pilihan. Performa Diagnostik Modalitas lainnya: • Bladder/detrusor wall thickness and ultrasound-estimated bladder weight • Non-invasive pressure-flow testing EAU, 2020
  • 28.
    TERAPI 1.Konservatif 2.Farmakologis 3.Pembedahan 4.Seleksi Pasien 5.Manajemen Nokturiapada Pria dengan LUTS Terapi Pilihan pengobatan tergantung pada temuan klinis pasien, preferensi pengobatan masing- masing pasien, dan harapan pasien, efektivitas, efek samping, kualitas hidup, dan tingkat penyakit.
  • 29.
    1. Konservatif Watchful Waiting •Pria dengan LUTS tanpa komplikasi, atau dengan komplikasi ringan-sedang yang tidak terlalu merasa bermasalah dengan simtom à cocok untuk dilakukan Watchful Waiting. • Pria dengan LUTS yang tidak mengganggu hanya sedikit yang berkembang menjadi AUR dan komplikasi (misalnya insufisiensi ginjal atau batu). • Sekitar 85% pria dengan LUTS ringan stabil pada WW dalam satu tahun. • Pasien dengan LUTS harus dinilai secara formal sebelum keputusan terapi konservatif, untuk menentukan keparahan gejala dan untuk membedakan antara LUTS uncomplicated (mayoritas), dan complicated. • Peningkatan gangguan simtom dan volume PVR adalah prediktor terkuat dari kegagalan klinis. Terapi EAU, 2020
  • 30.
    Modifikasi Diet danGaya Hidup • Edukasi (tentang kondisi pasien); • Kepastian (bahwa kanker bukanlah penyebab gejala kencing); • Pemantauan berkala; 1. Konservatif Terapi Rekomendasi mengenai gaya hidup • Pengurangan asupan cairan pada waktu tertentu untuk mengurangi frekuensi buang air kecil pada saat yang paling tidak nyaman (mis. malam hari atau saat keluar di tempat umum); • Hindari/ mengatur asupan kafein atau alkohol, • Penggunaan teknik relaksasi, dan double-voiding; • Urethral milking untuk mencegah dribble pasca- miksi; • Teknik distraksi: penile squeeze, latihan pernapasan, perineal pressure, dan trik mental untuk mengalihkan pikiran dari kandung kemih dan toilet; • Bladder retraining; • Meninjau dan mengoptimalkan pengobatan; • Memberikan bantuan yang diperlukan bila ada gangguan mobilitas atau kondisi mental; • Menangani konstipasi. Guideline IAUI, 2017
  • 31.
    2. Tatalaksana Farmakologi Alpha-1 blocker 5ARI Anti Muscarinic PDE5i Phytotherapy Mirabegron Combination Terapi EAU, 2020
  • 32.
    2. Tatalaksana Farmakologi α1-Adrenoceptorantagonists (α1-blockers) Mekanisme: α1-blocker bertujuan untuk menghambat efek noradrenalin yang dilepaskan secara endogen pada sel otot polos di prostat dan dengan demikian mengurangi tonus prostat dan BOO Sediaan saat ini: alfuzosin hidroklorida (alfuzosin); doxazosin mesylate (doxazosin); silodosin; terazosin hidroklorida (terazosin); naftopidil, tamsulosin hidroklorida (tamsulosin) 1 x 0,4 mg • α1 blockers lebih efektif pada pasien dengan prostat yang lebih kecil (<40 mL) Onset kerjanya yang cepat, kemanjuran yang baik, dan tingkat dan keparahan efek samping yang rendah à Lini pertama untuk LUTS pria Efek samping: Pada lansia terdapat risiko hipotensi ortostatik. Pasien yang aktif secara seksual harus diberi konseling tentang risiko DE Terapi EAU, 2020
  • 33.
    5α-reductase inhibitors (5ARI) Mekanisme: Efek androgen pada prostat dimediasi oleh dihidrotestosteron (DHT), yang diubah dari testosteron oleh enzim 5α-reduktase, yang memiliki dua isoform: Tipe 1: ekstraprostatik: liver & kulit; dan Tipe II: prostat 5ARI menyebabkan terjadinya apoptosis sel epitel prostat à volume prostat menurun Indikasi: LUTS sedang – berat, volume prostat yang membesar (> 40 mL), dan / atau konsentrasi PSA yang meningkat (> 1,4-1,6 ng / mL) Sediaan: Dutasteride (1x0,5mg), Finasteride (1x5mg) • Penggunaan SARI dalam waktu 6 bulan – 1 tahun, volume prostat berkurang 18-28%, PSA menurun 50%, mencegah terjadinya AUR • Penggunaan SARI selama 2-4 tahun memperbaiki skor IPSS Efek samping: Disfungsi seksual (ED, libido ↓). Slow onset à tidak cocok untuk jangka pendek 2. Tatalaksana Farmakologi Terapi EAU, 2020
  • 34.
    Anti Muskarinik Mekanisme: menghambatreseptor muskarinik untuk kontraksi à Detrusor diinervasi oleh saraf parasimpatis yang neurotransmitter utamanya adalah asetilkolin, yang menstimulasi reseptor muskarinik (M-cholinoreceptors) pada sel otot polos. Indikasi: LUTS sedang-berat, dominan keluhan storage, penggunaan antimuskarinik dipertimbangkan jika penggunaan α-blocker tidak mengurangi gejala storage. Sediaan: Solifenacin 1x5 mg, darifenacin, fesoterodine, oxybutynin, propiverine Efek samping: menurunkan bladder strength à terkait dengan PVR urin atau retensi urin. 2. Tatalaksana Farmakologi Terapi EAU, 2020
  • 35.
    PDE5 inhibitors Mekanisme: meningkatkankadar cGMP intraselular à relaksasi otot polos. PDE5i mengurangi inflamasi kronis pada prostat dan kandung kemih à mekanisme masih belum jelas Indikasi: LUTS sedang-berat, dengan atau tanpa disfungsi ereksi Efek lebih baik pada pria usia lebih muda dengan indeks massa tubuh yang rendah dengan keluhan LUTS berat Sediaan: tadalafil 1x5 mg PDE5i dikontraindikasikan pada pasien yang menggunakan nitrat, nicorandil, atau α1 blocker (doxazosin dan terazosin), pasien dengan unstable angina pektoris, recent infark miokard dan stroke 2. Tatalaksana Farmakologi Terapi EAU, 2020
  • 36.
    Beta-3 Agonist Mekanisme: Stimulasireseptor B à relaksasi detrusor à Adrenoseptor beta-3 adalah reseptor beta utama yang diekspresikan dalam sel otot polos detrusor dan rangsangannya diperkirakan menyebabkan relaksasi detrusor Indikasi: LUTS sedang-berat, dominan keluhan storage Sediaan: Mirabegron 1x50 mg Efek samping: hipertensi, ISK, nyeri kepala, dan nasopharyngitis 2. Tatalaksana Farmakologi Terapi EAU, 2020
  • 37.
    Phytotherapy/Ekstrak tanaman/herbal Tidak ada rekomendasi khusus àheterogenitas produk, kerangka peraturan yang terbatas, dan keterbatasan metodologi 2. Tatalaksana Farmakologi Terapi EAU, 2020
  • 38.
    Combination Therapy 5ARI + α1 blocker Mekanisme: Efek sinergis à α1 menunjukkan efek klinis dalam beberapa jam atau hari, sedangkan 5-ARI membutuhkan beberapa bulan untuk mengembangkan efikasi klinis yang optimal. Indikasi: LUTS sedang-berat dengan risiko tinggi progression disease (vol prostat >40cc, PSA tinggi, umur tua, PVR tinggi, Qmax rendah), pengobatan jangka lama (tahunan >1 tahun) • Dibandingkan dengan monoterapi α1-blocker atau 5-ARI, terapi kombinasi menghasilkan perbaikan yang lebih besar pada LUTS, peningkatan Qmax dan lebih unggul dalam pencegahan perkembangan penyakit. • Frekuensi efek samping secara signifikan lebih tinggi untuk terapi kombinasi 2. Tatalaksana Farmakologi Terapi EAU, 2020
  • 39.
    Kombinasi α1-blockers +muscarinic receptor antagonists Mekanisme: antagonize α1-adrenoseptor dan reseptor muskarinik, secara bersamaan Indikasi: LUTS sedang-berat, dengan keluhan dominan storage setelah mendapat monoterapi dari masing-masing obat Tatalaksana kombinasi ini lebih efektif dalam mengurangi urgensi, UUI, frekuensi berkemih, nokturia, atau IPSS Efek samping: Mulut kering, gangguan ejakulasi, peningkatan PVR • Mengukur PVR dianjurkan selama pengobatan kombinasi ini. 2. Tatalaksana Farmakologi Terapi EAU, 2020
  • 40.
  • 41.
    Indikasi tindakan pembedahan,yaitu pada pasien yang gagal dengan pengobatan medikamentosa dan BPH yang sudah menimbulkan komplikasi, seperti: 1. retensi urine akut; 2. gagal Trial Without Catheter (TWOC); 3. infeksi saluran kemih berulang; 4. hematuria makroskopik berulang; 5. batu kandung kemih; 6. penurunan fungsi ginjal yang disebabkan oleh obstruksi akibat BPH; 7. perubahan patologis pada kandung kemih dan saluran kemih bagian atas. 3. Tatalaksana Pembedahan Terapi IAUI. Panduan Penatalaksanaan Pembesaran Prostat Jinak. 2017
  • 42.
    Tatalaksana Bedah 1. M-TURP, TUIP •Bipolar TURP; BUVP 2. Bedah Terbuka • Open prostatectomy 3. Laser 4. Prostatic urethral lift 5. Intra-prostatic injections
  • 43.
    Monopolar Transurethral resectionof the prostate (M-TURP) and transurethral incision of the prostate (TUIP) Mekanisme kerja: • M-TURP menghilangkan jaringan dari zona transisi kelenjar prostat. • TUIP melibatkan insisi outlet kandung kemih tanpa pengangkatan jaringan. Teknik ini dapat menggantikan M-TURP pada kasus tertentu, terutama pada ukuran prostat <30 mL tanpa lobus medius. Aplikasi klinis: • Monopolar-TURP dan TUIP adalah tatalaksana yang efektif untuk LUTS sedang hingga berat akibat BPO. • Pilihan harus didasarkan terutama pada volume prostat (masing-masing <30 mL (untuk TUIP) dan 30-80 mL (untuk M-TURP). • Belum terdapat studi tentang nilai batas optimal kecuali tingkat komplikasi meningkat dengan ukuran prostat. • Batas atas untuk M-TURP disarankan 60 mL 3. Tatalaksana Pembedahan Terapi EAU, 2020
  • 44.
    Modifikasi M-TURP: bipolarTURP • Bipolar TURP (B-TURP) mengatasi kekurangan dari M-TURP, dengan memungkinkan untuk dilakukan dalam normal saline. • Pada sistem B-TURP, energi dibatasi antara active pole (loop reseksi) dan passive pole yang terletak di ujung resectoscope (true bipolar system) atau pada sheath (quasi bipolar system). • Pengangkatan jaringan prostat identik dengan M-TURP. Terapi Modifikasi B-TURP: bipolar transurethral vaporisation of the prostate (BUVP) • Teknik B-TUVP berasal dari B-TURP plasmakinetik, yang menggunakan elektroda bipolar dan generator frekuensi tinggi untuk menciptakan efek plasma yang mampu menguapkan jaringan prostat. • B-TUVP, melalui teknik near-contact, dan mekanisme produksi panas, elektroda bipolar menghasilkan medan plasma konstan yang menguapkan lapisan prostat tanpa mempengaruhi jaringan di bawahnya sekaligus mencapai hemostasis EAU, 2020
  • 45.
    Bedah Terbuka: Openprostatectomy • Prostatektomi terbuka adalah tatalaksana bedah tertua untuk LUTS sedang hingga berat terkait BPO. • Adenoma obstruktif dilakukan enukleasi menggunakan digiti 2, pendekatan dari sisi dalam kandung kemih (prosedur Freyer) atau melalui kapsul prostat anterior (prosedur Millin). • Prosedur digunakan untuk prostat yang membesar secara substansial (> 80-100 mL) à terutama saat tidak tersedianya modalitas endourologi, atau laser • Prostatektomi terbuka adalah metode bedah yang paling invasif, tetapi merupakan prosedur yang efektif dan tahan lama untuk pengobatan LUTS / BPO (Efikasi mencapai 6 tahun) 3. Tatalaksana Pembedahan Terapi EAU, 2020
  • 46.
    Laser: Holmium laserenucleation and holmium laser resection of the prostate • Dalam meta-analisis studi yang membandingkan HoLRP dengan TURP didapatkan tidak ada perbedaan dalam perbaikan gejala pada enam atau dua belas bulan pasca operasi. • Dilakukan dengan aman pada pasien yang menggunakan obat antikoagulan dan/atau antiplatelet • HoLEP memiliki waktu kateterisasi yang lebih pendek, rawat inap di rumah sakit, berkurangnya kehilangan darah, dan lebih sedikit transfusi darah, tetapi waktu operasi lebih lama dibandingkan dengan TURP dan Bedah Terbuka. • Pengalaman ahli bedah adalah faktor terpenting yang mempengaruhi terjadinya komplikasi secara keseluruhan 3. Tatalaksana Pembedahan Terapi EAU, 2020
  • 47.
    532 nm (‘Greenlight’)laser vaporisation of the prostate • Laser Kalium-Titanyl-Phospate (KTP) dan lithium triborate (LBO) bekerja pada panjang gelombang 532 nm. • Energi laser diserap oleh hemoglobin, tetapi tidak oleh air. • Vaporisasi menyebabkan pengangkatan jaringan prostat. • Tiga varian laser “Greenlight" yang ada saat ini, berbeda tidak hanya dalam keluaran daya maksimum, tetapi lebih signifikan dalam desain fiber dan interaksi antar jaringan-energi • Jumlah dan kualitas publikasi pendukung masih rendah 3. Tatalaksana Pembedahan Terapi EAU, 2020
  • 48.
    Diode laser treatmentof the prostate • Untuk operasi prostat, laser dioda digunakan dengan panjang gelombang 940, 980, 1.318, dan 1.470 nm • tergantung pada semikonduktor yang digunakan) untuk proses vaporisasi dan enukleasi. • Enukleasi dari laser dioda tampaknya menawarkan efikasi dan keamanan yang serupa bila dibandingkan dengan TURP atau enukleasi bipolar 3. Tatalaksana Pembedahan Terapi EAU, 2020
  • 49.
    Thulium:yttrium-aluminium-garnet laser (Tm:YAG) •Pada Tm:YAG laser, panjang gelombang yang digunakan antara 1,940 dan 2,013 nm, yang dipancarkan secara continuous wave mode. • Berbagai aplikasi telah dilaporkan, dari vaporisasi (ThuVAP), vaporeseksi (ThuVARP), dan enukleasi (ThuVEP vapoenucleation) • Pada sebuah meta analisis tidak terdapat perbedaan efikasi dengan B-TURP 3. Tatalaksana Pembedahan Terapi EAU, 2020
  • 50.
    Prostatic urethral lift •Prostatic Urethral Lift (PUL) merupakan pendekatan invasif minimal dalam kendali anestesi lokal atau umum. • Lobus lateral dikompresi oleh implan kecil dengan jahitan permanen yang dilakukan di bawah panduan sistoskopi (Urolift®) yang menghasilkan pembukaan uretra prostat yang menghasilkan anterior channel kontinyu melalui fossa prostatika yang memanjang dari leher kandung kemih ke verumontanum. • PUL tampaknya tidak berdampak signifikan pada fungsi seksual. • Lobus medius yang terobstruksi/protrusi tidak dapat diterapi dengan metode ini secara efektif. 3. Tatalaksana Pembedahan Terapi EAU, 2020
  • 51.
    Intra-prostatic injections • Berbagaizat telah dicoba diinjeksikaan langsung ke prostat untuk mengatasi LUTS, diantaranya:t ermasuk Botulinum toksin-A (BoNT-A), fexapotide triflutate (NX-1207) dan PRX302. • Mekanisme kerja utama BoNT-A adalah melalui penghambatan pelepasan neurotransmitter dari neuron kolinergik. • Mekanisme kerja rinci untuk suntikan NX-1207 dan PRX302 belum sepenuhnya dipahami, tetapi data eksperimental menghubungkan atrofi prostat yang diinduksi apoptosis melalui kedua obat tersebut. • Belum dikonfirmasi dalam uji klinis Fase III 3. Tatalaksana Pembedahan Terapi EAU, 2020
  • 52.
    Berdasarkan ukuran/ volumeprostat • <30 cc • TUIP: syarat tidak ada pembesaran lobus medius • TURP • 30-80 cc • TURP: monopolar (aquadert, glisin), bipolar (PZ) • Bipolar TUVP (Transurethral vaporisation of prostate) • >80 cc • Open prostatektomi • Laser enucleation (HoLEP) 3. Tatalaksana Pembedahan Terapi EAU, 2020
  • 53.
    Algoritme pengobatan dari LUTScomplicated yang refrakter terhadap tatalaksana konservatif/ farmakologis atau pada kasus dengan indikasi operasi absolut Terapi EAU, 2020
  • 54.
    Follow up • Watchfulwaiting (6 bulan): • Menggali riwayat, IPSS, uroflowmetry, dan PVR volume • Farmakologi (4-6 minggu): • Menggali riwayat, IPSS, uroflowmetry, dan PVR volume. • Frequency volume charts/bladder diaries (pada pasien predominan storage symptoms atau nocturnal polyuria). • Pembedahan (4-6 minggu), pasca pelepasan kateter • Evaluasi outcome dan adverse event; + pemeriksaan IPSS, uroflowmetry, dan PVR volume EAU, 2020
  • 55.