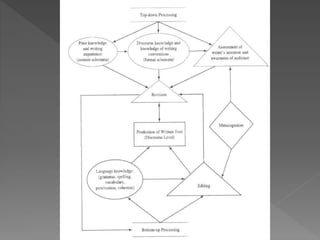
 What distinguishes text from non-text?
- A text can be oral or written.
- Short or extended.
- Inconsequential or scholar.
But it has to summon three main characteristics:
1. To be Cohesive,
2. To be Coherent.
3. To have a Communicative purpose.
In order to be considered a text.
The Lexic, Grammar, Rhetoric or Discourse
devices
Allow us to relate the words and to interprete a
text better.
There are number of ways in which texts can be considered cohesives
and these linker devices are traditionally classified at the Grammar,
Discourse and Rhetoric level. This includes:
Clasification
 Lexical Cohesion:
1. Direct repetition, word families, synonyms and antonyms.
2. Words from the same semantic field , lexical chains and lists.
3. Substitution with “One/Ones”.
 Grammar Cohesion:
1. Reference: pronouns, articles.
2. Substitution of clause elements using “So”, “not”, “do/does/did”.
3. Ellipsis of clause elements.
4. Conjunctions (also called linkers).
5. Comparatives.
6. Tense.
 Rhetorical Cohesion:
1. Question- answer.
2. Parallelism.
Cohesive Reference: Linkers
Exhophora Endophora
(extratectual (inside the
Situaion) text)
Direction
Anaphoric Cataphoric
(Back- reference) (Forward- reference)
Students need to meet and use the Cohesive
devices in extended texts beyond the level of
the sentence.
For Example: Referents inside and outside the
text with Anaphoric and Cataphoric
reference. To meet and use Lexical and
Grammatical linkers.
Remember that a text is not a gathering of
isolated sentences. You have to see it as a
whole unit.
It is a capacity of the text
To make sense
This is the result of the interaction between the reader and the text.
How can we make a text coherent?
We can approach these from two perspectives:
 Micro- level: when the meaning of a sentence is developed in the
sentence or sentences that follow it.
 Macro- level: coherence is enhanced if:
1. The reader can easily discern what the text is about.
2. The text is organized in a way that answers the reader´s likely
questions.
3. The text is organized in a way that is familiar to the reader.
As readers or listeners we need to make sense to texts in order to understand
them.
Texts have interactions between:
Topic or theme:
What is already known and has been
mentioned or what is inferable from
the shared world knowledge.
Generally it is the subject of the
sentence, the Noun Phrase.
Comment or Rheme:
The new information, what is
considered to be newsworthy about
the topic .
It is placed at the latter part of a
clause or sentence and it ic called
“End- Weight”
There are activities which can help learners to produce coherent texts:
 at the Micro- level:
1. To recognize a sentence which does not fit into the text.
2. To order sentences in order to create a coherent text.
3. To add sentences which fit coherently inside a text.
4. To choose between two sentences that could finish a text.
5. To recognize the Active and Passive voice within a text.
6. To describe a process from two different points of view.
7. To add Linkers in order to connect sentences and avoid repetition.
 At the Macro- level:
1. What does the title of the text suggest?
2. Given key words identify the type of text.
3. Find clues from the title, headlines and the index of the text.
4. Make lexical chains.
Texts are written and read
Or spoken and listened
By particular people in particular situations.
In other words, they have Contexts.
The study of language in its context of use and how it
impacts on the way we produce and interpret texts is
known as “Pragmatics”.
The Pragmatic Meaning of an utterance is variable as
opposed to its Semantic Meaning which is more fixed.
The Sociolinguistic Michael Halliday, the father of Functional Grammar,
defined text as:
“Language that is Functional”
“And that is doing some job in some context”
Macro- functions:
1. Referring: using language to convey and solicit information.
2. Expressing feelings: saying what you like or dislike.
3. Regulating: using language to influence people and get things
done.
4. Interacting: using language to establish and maintain social
relations.
5. Playing: using language imaginetively and playfully.
Of all components of the context that might impact on the language choices in
text production , just three seem to be particularly significant:
1. The “What” of the situation: what kind of social activity is going on and
what sort of topic ( which is called “The Field”).
2. The “Who” of the situation: the participants, their relationship, and so on
( which is called “The Tenor”).
3. The “How” of the situation: the means by which the text is created (
which is called “The Mode”).
These three contextual dimensions determine
The “Register” of the resulting text which demands different kinds of choices at
the level of Grammar and Vocabulary.
Through repeated use, certain Register combinations can become
institutionalized and are called “Genres”.
A text becomes intelligible only when it is placed within its context of
situation.
Some context- flagging strategies recommended when using texts in
the classroom are:
 Situate the text firmly in its context before learners read and listen
to it.
 Ask learners to get the context after an initial exposure.
 After that, ask them questions, such as:
1. Who is talking to whom?
2. What about, to whom and why?
3. What do you think is going to happen?
 In text productions ask students to include a purpose, an audience
and details about the mode, such as whether it is a letter, a
magazine article, and so on.
A Genre- based approach is particularly well-
situated for text types that are both fairly
formulaic and whose mastery confers social
advantages on the user.
For example, the ability to write a convincing
CV, along with an accompanying letter,
would be an asset for an immigrant looking
for a job.
Traditional coursebooks for Foreign Language Classes had been satirized due
to:
1. Their degree of simplification, both in terms of syntax and vocabulary.
2. They were bland and unexciting.
3. The grammar patterns needed to be repetitive and alternated.
4. They were more concerned on the Language Forms.
A more Communicative Approach set the necesity of bringing more authentic
texts to the classroom. Texts with no Pedagogic Function.
Teachers faced two challenges:
1. How to ensure that their learners understood such texts.
2. How to decide which language features of these texts should be selected
for teaching purposes.
The result was to select only the simplest authentic texts, such as restaurant
menues and bus timetables. Or to produce so- called Semi- authentic
texts. And to grade the task, not the text.
Authentic texts can catch the learners´ attention easily, but
they can be very complex.
It is the teacher´s duty to:
 Make them more intelligible.
 Adapt them to his/ her students´level but without altering
their purity.
 Make them shorter if they are very long.
 Provide help, such us adding a glossary or a web- map.
 Design tasks which facilitate the reading process.
However, sometimes it is better to allow the learners to
challenge complex texts as training to overcome
difficulties.
Learners should be exposed to texts designed to display
pre- selected language features. That is, “Texts- as-
linguistic- objects”.
(T.A.L.O.)
And they should also learn to cope with “Text- as-
vehicles- of- information”
(T.A.V.I.)
The solution? To combine the two purposes in one text.
The text can be simplified in the interests of intelligibility,
but also informative.
They are the teacher´s allies and help them to
make learners familiar with the combination of
T.A.V.I. and T.A.L.O.
They expose learners to a variety of genres (
literary, descriptive, informative, instructive).
By combining T.A.V.I. and T.A.L.O. we can help
our students to develop language abilities in
authentic and interesting tasks that are going to
be helpful and make students to improve their
language learning.
There is a whole class of texts that are neither intended to display nor to inform
. These are “Literary Texts”.
They have an aesthetic function. They try to seduce through expressivity, they
provoke feelings. They are ceated and are subjectives.
The language is:
Used to used in an Metaphoric Representative.
Produce imaginative
Effects. Way.
Literary texts can relate with other texts (“Intertextuality”). They are highly
valuable for the culture.
They have an advantage as classroom applications.
1. Variety: they provide exposure to other kinds of texts and
language functions and a kind of antidote to the kind of texts that
are now the norm in most coursebooks.
2. Language awareness: since literary texts are also authentic texts,
they offer instances of real language use and therefore qualify as
useful sources for raising language awareness.
3. Challenge and skill: they raise the level of challenge and they
help train learners in the more interpretative kind of text processing
skills.
4. Pleasure: since literary texts are designed to entertain and give
pleasure, this purpose should not be lost or ignored in the
classroom.
5. Cultural knowledge: literary texts typically encode a lot of cultural
knowledge about the society.
1. Play a guessing game as warm-up.
2. Ask learners to work together and brainstorm sentences.
3. Learners read the Literary text in order to answer some questions.
4. The teacher reads the text aloud or plays a recording of it being read.
5. Elicit statements about the text, by providing a framework.
6. Ask comprehending questions to help establish a clear mental
schema of the text´s surface meaning and of its underlying process.
7. Provide a gapped version of the text, omitting key verbs and nouns.
8. Highlight an easy expression, elicit a paraphrase and ask learners,
working in pairs, to draw up a list of sentences following the model.
9. Ask students, working individually or in pairs, to write shorter versions
of the literary text.
10. Describe an experience of visiting a famous historical site and ask
learners to share similar experiences.
Writers use language in order to create a point of
view and to position the reader vis- à- vis this
point of view.
The ad texts assert particular values and attempt
to alingn the reader with some values.
The study of how language is co- opted for
ideological purposes is called “Critical
Linguistics”.
All texts are inherently ideological in nature. Some
texts are more “loaded” than others, especially
if their function is coercive. And some aspects
of language seem to play a particularly
important role in this ideological loading.
One approach to unmasking the ideological sub- text is to
encourage what is called “Critical reading”. On the one
hand, this involves “Interrogating” the text in order both
to disclose what has been left out and to
“Problematize” the text. On the other hand, it means
critically examining the language choice that the writer,
or speaker, has made in order to find clues as to the
ideological position that has been adopted, whether
intentionally or not.
The sort of questions that can be asked at the linguistic
levels include:
 Word choice.
 Grammar choice.
 Discourse choice.
 Thornbury, S. (2005). Beyond the sentence. Introducing
discouse analysis. Uk, Mc Millan education. Chapter II “What
makes a texr?”. Pages 17 to 34.
 Thornbury, S. (2005). Beyond the sentence. Introducing
discouse analysis. Uk, Mc Millan education. Chapter III “What
makes a text make sense?”. Pages 35 to 62.
 Thornbury, S. (2005). Beyond the sentence. Introducing
discouse analysis. Uk, Mc Millan education. Chapter V “ Texts in
context”. Pages 84 to 102.
 Thornbury, S. (2005). Beyond the sentence. Introducing
discouse analysis. Uk, Mc Millan education. Chapter VI
“Classroom texts”. Pages 103 to 132.
 Thornbury, S. (2005). Beyond the sentence. Introducing
discouse analysis. Uk, Mc Millan education. Chapter VII
“Literary texts and loaded texts”. Pages 133 to 152.

Beyond the sentence

  • 2.
     What distinguishestext from non-text? - A text can be oral or written. - Short or extended. - Inconsequential or scholar. But it has to summon three main characteristics: 1. To be Cohesive, 2. To be Coherent. 3. To have a Communicative purpose. In order to be considered a text.
  • 3.
    The Lexic, Grammar,Rhetoric or Discourse devices Allow us to relate the words and to interprete a text better.
  • 4.
    There are numberof ways in which texts can be considered cohesives and these linker devices are traditionally classified at the Grammar, Discourse and Rhetoric level. This includes: Clasification  Lexical Cohesion: 1. Direct repetition, word families, synonyms and antonyms. 2. Words from the same semantic field , lexical chains and lists. 3. Substitution with “One/Ones”.  Grammar Cohesion: 1. Reference: pronouns, articles. 2. Substitution of clause elements using “So”, “not”, “do/does/did”. 3. Ellipsis of clause elements. 4. Conjunctions (also called linkers). 5. Comparatives. 6. Tense.  Rhetorical Cohesion: 1. Question- answer. 2. Parallelism.
  • 5.
    Cohesive Reference: Linkers ExhophoraEndophora (extratectual (inside the Situaion) text) Direction Anaphoric Cataphoric (Back- reference) (Forward- reference)
  • 6.
    Students need tomeet and use the Cohesive devices in extended texts beyond the level of the sentence. For Example: Referents inside and outside the text with Anaphoric and Cataphoric reference. To meet and use Lexical and Grammatical linkers. Remember that a text is not a gathering of isolated sentences. You have to see it as a whole unit.
  • 7.
    It is acapacity of the text To make sense This is the result of the interaction between the reader and the text. How can we make a text coherent? We can approach these from two perspectives:  Micro- level: when the meaning of a sentence is developed in the sentence or sentences that follow it.  Macro- level: coherence is enhanced if: 1. The reader can easily discern what the text is about. 2. The text is organized in a way that answers the reader´s likely questions. 3. The text is organized in a way that is familiar to the reader.
  • 8.
    As readers orlisteners we need to make sense to texts in order to understand them. Texts have interactions between: Topic or theme: What is already known and has been mentioned or what is inferable from the shared world knowledge. Generally it is the subject of the sentence, the Noun Phrase. Comment or Rheme: The new information, what is considered to be newsworthy about the topic . It is placed at the latter part of a clause or sentence and it ic called “End- Weight”
  • 9.
    There are activitieswhich can help learners to produce coherent texts:  at the Micro- level: 1. To recognize a sentence which does not fit into the text. 2. To order sentences in order to create a coherent text. 3. To add sentences which fit coherently inside a text. 4. To choose between two sentences that could finish a text. 5. To recognize the Active and Passive voice within a text. 6. To describe a process from two different points of view. 7. To add Linkers in order to connect sentences and avoid repetition.  At the Macro- level: 1. What does the title of the text suggest? 2. Given key words identify the type of text. 3. Find clues from the title, headlines and the index of the text. 4. Make lexical chains.
  • 11.
    Texts are writtenand read Or spoken and listened By particular people in particular situations. In other words, they have Contexts. The study of language in its context of use and how it impacts on the way we produce and interpret texts is known as “Pragmatics”. The Pragmatic Meaning of an utterance is variable as opposed to its Semantic Meaning which is more fixed.
  • 12.
    The Sociolinguistic MichaelHalliday, the father of Functional Grammar, defined text as: “Language that is Functional” “And that is doing some job in some context” Macro- functions: 1. Referring: using language to convey and solicit information. 2. Expressing feelings: saying what you like or dislike. 3. Regulating: using language to influence people and get things done. 4. Interacting: using language to establish and maintain social relations. 5. Playing: using language imaginetively and playfully.
  • 13.
    Of all componentsof the context that might impact on the language choices in text production , just three seem to be particularly significant: 1. The “What” of the situation: what kind of social activity is going on and what sort of topic ( which is called “The Field”). 2. The “Who” of the situation: the participants, their relationship, and so on ( which is called “The Tenor”). 3. The “How” of the situation: the means by which the text is created ( which is called “The Mode”). These three contextual dimensions determine The “Register” of the resulting text which demands different kinds of choices at the level of Grammar and Vocabulary. Through repeated use, certain Register combinations can become institutionalized and are called “Genres”.
  • 14.
    A text becomesintelligible only when it is placed within its context of situation. Some context- flagging strategies recommended when using texts in the classroom are:  Situate the text firmly in its context before learners read and listen to it.  Ask learners to get the context after an initial exposure.  After that, ask them questions, such as: 1. Who is talking to whom? 2. What about, to whom and why? 3. What do you think is going to happen?  In text productions ask students to include a purpose, an audience and details about the mode, such as whether it is a letter, a magazine article, and so on.
  • 15.
    A Genre- basedapproach is particularly well- situated for text types that are both fairly formulaic and whose mastery confers social advantages on the user. For example, the ability to write a convincing CV, along with an accompanying letter, would be an asset for an immigrant looking for a job.
  • 16.
    Traditional coursebooks forForeign Language Classes had been satirized due to: 1. Their degree of simplification, both in terms of syntax and vocabulary. 2. They were bland and unexciting. 3. The grammar patterns needed to be repetitive and alternated. 4. They were more concerned on the Language Forms. A more Communicative Approach set the necesity of bringing more authentic texts to the classroom. Texts with no Pedagogic Function. Teachers faced two challenges: 1. How to ensure that their learners understood such texts. 2. How to decide which language features of these texts should be selected for teaching purposes. The result was to select only the simplest authentic texts, such as restaurant menues and bus timetables. Or to produce so- called Semi- authentic texts. And to grade the task, not the text.
  • 17.
    Authentic texts cancatch the learners´ attention easily, but they can be very complex. It is the teacher´s duty to:  Make them more intelligible.  Adapt them to his/ her students´level but without altering their purity.  Make them shorter if they are very long.  Provide help, such us adding a glossary or a web- map.  Design tasks which facilitate the reading process. However, sometimes it is better to allow the learners to challenge complex texts as training to overcome difficulties.
  • 18.
    Learners should beexposed to texts designed to display pre- selected language features. That is, “Texts- as- linguistic- objects”. (T.A.L.O.) And they should also learn to cope with “Text- as- vehicles- of- information” (T.A.V.I.) The solution? To combine the two purposes in one text. The text can be simplified in the interests of intelligibility, but also informative.
  • 19.
    They are theteacher´s allies and help them to make learners familiar with the combination of T.A.V.I. and T.A.L.O. They expose learners to a variety of genres ( literary, descriptive, informative, instructive). By combining T.A.V.I. and T.A.L.O. we can help our students to develop language abilities in authentic and interesting tasks that are going to be helpful and make students to improve their language learning.
  • 20.
    There is awhole class of texts that are neither intended to display nor to inform . These are “Literary Texts”. They have an aesthetic function. They try to seduce through expressivity, they provoke feelings. They are ceated and are subjectives. The language is: Used to used in an Metaphoric Representative. Produce imaginative Effects. Way. Literary texts can relate with other texts (“Intertextuality”). They are highly valuable for the culture.
  • 21.
    They have anadvantage as classroom applications. 1. Variety: they provide exposure to other kinds of texts and language functions and a kind of antidote to the kind of texts that are now the norm in most coursebooks. 2. Language awareness: since literary texts are also authentic texts, they offer instances of real language use and therefore qualify as useful sources for raising language awareness. 3. Challenge and skill: they raise the level of challenge and they help train learners in the more interpretative kind of text processing skills. 4. Pleasure: since literary texts are designed to entertain and give pleasure, this purpose should not be lost or ignored in the classroom. 5. Cultural knowledge: literary texts typically encode a lot of cultural knowledge about the society.
  • 22.
    1. Play aguessing game as warm-up. 2. Ask learners to work together and brainstorm sentences. 3. Learners read the Literary text in order to answer some questions. 4. The teacher reads the text aloud or plays a recording of it being read. 5. Elicit statements about the text, by providing a framework. 6. Ask comprehending questions to help establish a clear mental schema of the text´s surface meaning and of its underlying process. 7. Provide a gapped version of the text, omitting key verbs and nouns. 8. Highlight an easy expression, elicit a paraphrase and ask learners, working in pairs, to draw up a list of sentences following the model. 9. Ask students, working individually or in pairs, to write shorter versions of the literary text. 10. Describe an experience of visiting a famous historical site and ask learners to share similar experiences.
  • 23.
    Writers use languagein order to create a point of view and to position the reader vis- à- vis this point of view. The ad texts assert particular values and attempt to alingn the reader with some values. The study of how language is co- opted for ideological purposes is called “Critical Linguistics”. All texts are inherently ideological in nature. Some texts are more “loaded” than others, especially if their function is coercive. And some aspects of language seem to play a particularly important role in this ideological loading.
  • 24.
    One approach tounmasking the ideological sub- text is to encourage what is called “Critical reading”. On the one hand, this involves “Interrogating” the text in order both to disclose what has been left out and to “Problematize” the text. On the other hand, it means critically examining the language choice that the writer, or speaker, has made in order to find clues as to the ideological position that has been adopted, whether intentionally or not. The sort of questions that can be asked at the linguistic levels include:  Word choice.  Grammar choice.  Discourse choice.
  • 25.
     Thornbury, S.(2005). Beyond the sentence. Introducing discouse analysis. Uk, Mc Millan education. Chapter II “What makes a texr?”. Pages 17 to 34.  Thornbury, S. (2005). Beyond the sentence. Introducing discouse analysis. Uk, Mc Millan education. Chapter III “What makes a text make sense?”. Pages 35 to 62.  Thornbury, S. (2005). Beyond the sentence. Introducing discouse analysis. Uk, Mc Millan education. Chapter V “ Texts in context”. Pages 84 to 102.  Thornbury, S. (2005). Beyond the sentence. Introducing discouse analysis. Uk, Mc Millan education. Chapter VI “Classroom texts”. Pages 103 to 132.  Thornbury, S. (2005). Beyond the sentence. Introducing discouse analysis. Uk, Mc Millan education. Chapter VII “Literary texts and loaded texts”. Pages 133 to 152.