BEHAVIORAL ARCHITECTURE
UNIT 1
-PREPARED BY AR.G.Avinash
INTRODUCTIONTO BEHAVIORAL ARCHITECTURE
What is Behavioral Architecture?
Behavioral architecture is an architecture that in its application
always include behavioral considerations in the design of
behavioral connection with the architectural design. That
architectural design can be a facilitator of the human behavior
or vice versa as a barrier occurrence of human behavior.
Architecture emerged around 1950. These considerations were
initially needed for the design of certain Architectural objects,
such as Pshyciatric hospitals, drug rehabilitation, prisons,
children's hospitals, special schools or autism centers. In its
development, it turns out that many architectural objects can
be approached with a behavioral approach in their design, for
example malls, restaurants, schools, train stations and others.
Behavioral architecture is an architecture that is able to handle
human needs and feelings that adjust to the lifestyle of humans
in it. the word "behavior" expresses an awareness of the social
structure of the people, a dynamic movement together in time.
Behavioral Architecture Theme Theories
a. According to Behavioralist Donna P. Duerk
in his book entitled Architectural Programming explained that:
“…that people and their behavior are part of a whole system that includes place and environment, such that behavior
and environment cannot be empirically separated. That is to say, human behavior always happens in a place and they
cannot be fully evaluated without considering the environmental influence.” i.e (...that humans and their behavior are
part of a system that occupies a place and the environment cannot be separated empirically. Therefore, human
behavior always occurs in one place and can be evaluated as a whole without considering environmental factors)
Example: 1. The environment that influences human behavior.
People tend to occupy a place that is usually occupied even though the place is not a seat. For example: the
arrangement of stairs in front of the house, a large car trunk, a low fence and so on.
2. Human behavior that affects the environment
At this time, people tend to choose the shortcut they think is the closest rather than passing through the pedestrian
who is turning. So that the person unknowingly has made his own path even though pedestrians have been provided.
Factors that Influence Behavioral Architecture.
1. Human factor
a. Basic needs.
Humans have basic needs, including:
1. Physicological need :It is a basic human need that is physical. For example eating, drinking, dressing and others
related to physical factors.
2. Safety needs: The need for security for oneself and the environment both physically and psychologically, physically
such as feeling safe from heat, rain and psychologically such as being safe from shame, safe from fear and so on.
3. Affiliation need: The need to socialize, interact and relate to other people. Affiliation need as a tool or means to
express oneself by interacting with others.
4. Cognitive/Aesthetic need: The need to be creative, develop, think and increase knowledge in determining the
beauty that can shape patterns of human behavior.
Factors that Influence Behavioral Architecture.
b. Age
Humans as users of buildings have age stages that will greatly affect the design. Humans are distinguished by:
1. Toddler : This group is an age group that has not been able to understand the conditions of their own existence,
they are still familiar with the social behaviors that surround them.
2. Children: This age group has a very high curiosity, and they tend to be creative.
3. Teenagers: This age group they already have a stable and steady personality.
4. Adult : For this age they already have a stable and steady personality.
5. Seniors: In this group his physical abilities have been greatly reduced.
c. Gender
Gender differences will affect human behavior and affect the design process. For example, the need for space
between men and women will definitely have different space requirements.
d. User group
Differences in user groups can be considered in the design or design, because each building has a different function
and pattern due to the user factor. For example, the futsal building and the tennis building cannot be equated
because the user groups are different.
Factors that Influence Behavioral Architecture.
e. Physical ability
Each individual has different physical abilities, also influenced by age and gender. Generally, physical abilities are
related to the condition and health of the human body. People who have physical limitations or physical disabilities
such as wheelchairs, blindness, deafness, and other physical disabilities must be considered in the design or design.
f. Anthropometrics
Are the proportions and dimensions of the human body and other physiological characteristics and abilities relative
to different human activities and the microenvironment. For example, the height of the table and cabinets that are
adjusted to the user.
Principles Of Behavioral architecture
The following principles of behavioral architectural that must be considered in the application of behavioral
architectural concept according to Carol Simon Weisten and Thomas G David include:
1. Able to communicate with humans and the environment:
The design should be understood by the user through sensing . From the buildings observed by humans, the
conditions that must be met are:
a. Reflection of building function
b. Shows the right scale and proportion and can be enjoyed.
c. Indicates the materials and structures to be used in the building.
2. Accommodate the activities of its residents comfortably and pleasantly.
a. Comfortable means comfortable physically and psychologically. Physical comfort means comfort that affects
the state of the human body directly, such as thermal comfort. Psychologically comfortable is basically difficult to
achieve because each individual has different standards for expressing psychological comfort. With the achievement
of psychological comfort will create a sense of pleasure and calm to behave.
Principles Of Behavioral architecture
3. Meet the aesthetic value, composition and aesthetic form.
a. Cohesiveness (unity)
Which means the arrangement of several elements into a unified whole and harmonious.
b. Balance
That is a value that exists in each object u = whose visual appeal must be balanced.
c. Proportion
Is a certain relationship between the size of the smallest part with the size of the whole.
d. Scale
The impression the building gives is about its size. Scale is usually obtained by the size of the building compared to
the human elements that surround it.
e. Rhythm
Namely repetition of elements in building design. Such as repetition of lines, curves, massive shapes, color
differences that will greatly affect the impression generated by the behavior of building users.
4. Pay attention to the conditions and behavior of the user.
Conclusion:
Based on the explanation of the Behavioral Architecture theme, it can be concluded that:
1. The behavioral architecture theme aims to create a built environment that is adapted to the human behavior of
its users.
2. Architecture and behavior in addition to emphasizing the aspects of physical comfort, psychological aspects are
also emphasized.
3. The theme applied in the design of the center for fostering creativity and skills.
5. From the application of this theme, it is expected to create the best balance between human behavior and the
environment as designed.
6. The architectural theme is expected to be able to express creativity and can stimulate the spirit of learning and
work to provide responses that are in accordance with the designer's expectations.
BEHAVIORAL ARCHITECTURE IN A MICRO LEVEL
DESIGNING FOR PATTERN AND ACTIVITIES
Designing for Pattern and Activities:
What is an activity?
“A situation where there is a lot of action and Movement”. It can be
an everyday thing that is part of the routine, something mundane
carried over a period of time, or any extra curricular activities done
for leisure and enjoyment.
What is a pattern in activities?
Pattern of activity means activity that happens in a regular and
repeated way. “Pattern of activity” may include activity outside the
reasonable period of time.
Designing for Pattern and Activities:
• Behavioral architecture requires sophisticated insights that did not come from architects; they came from a new
breed of behavioral psychologists who looked over into our field, briefly at first, and then more intently as they
discerned that we were constructing buildings without knowledge of people.
• Behavioral psychologists demonstrated to architects that we did not know about roles, repetitive roles that define
the activities of people. So architects began reading and thinking about roles. Today those of us practicing
behavioral architecture begin every assignment by determining the roles performed in the building.
• Defining roles is only the commencement of the behavioral adventure that ends with turning buildings inside-out.
From roles we must advance to a consideration of activities
Designing for Pattern and Activities:
Case study:
Place : Waterwood National Country Club
Location : Huntsville Texas
Architect : Fred Buxton Associates
Total Area: More than 242 Acres.
The Waterwood National Country Club and Cabanas
is part of a larger development project in the Texas
area. Water wood is not an isolated resort
community, but a part of an exhaustive master plan
developed over a score of years. Fred Buxton
Associates, worked closely with another
architecture firm throughout the project. As a
result, there is extensive use of land-scape design to
link facilities for pedestrian use.
Designing for Pattern and Activities:
• When we look at the resort in itself There are many behavioral architecture patterns considered at Waterwood,
but the primary entrance is perhaps the best example of behavioral architecture.
• The guest arriving at the two-story club enters at the second level, giving him the best view of the links while
permit- ting the locker rooms to be situated on the first floor, adjacent to the golf course and tennis courts.
Though it was not unique development of design , it was unique because the scheme represented the client first
in behavioral terms, than in architectural terms.
• The sequence of arriving and entering was only a part of the behavioral input contributing to the design of the
clubhouse. It was also reasoned that guests would not only be participants in the club’s activities, but spectators as
well.
• A structure covering 25, 000 square feet and erected on a flat piece of land promised to provide almost no
vantage point to its occupants. Thus one more part of the behavioral logic fell into place as we inched toward
identifying all the variables required to make the architecture reflect the needs of users .
Analysis:
Designing for Pattern and Activities:
Analysis:
The roof design at Water wood was another example in response to another, more subtle dimension of behavior
mans constant quest for symbols. The design wanted to recall the spirit and culture of the community halls
scattered throughout Texas, buildings that housed agricultural societies or German singing clubs years ago, and
today are the center for dances , community meetings , and weddings . Invariably, the roofs were of exposed
wood frames and interlocked, joining different levels in the structures. . The design of waterwood emulated the
same ; it also provided structural flexibility and an opportunity to delineate separate activity areas using ceilings
of various heights in terms of architecture.
Summary:
From this project what could be understood is, the architect must operate simultaneously on the behavioral
and the architectural level . The owners must involve the architect from the commencement of the project
so that behavioral decisions involving staffing, staging, and projected use can be understood by the
architect as he designs the structure. This helps the architect understand behavior patterns terms that can
help the design better; Vice versa, the client understands the reasoning for designing from point zero.
ARCHETYPAL ACTIVITES AND SPACES
Archetypal Activities and Spaces
What is an Archetype?
The word Archetype was first coined by the behavioral phycologist Carl Jung.According to Carl Jung, an archetype
is a symbol, dream or image that all humans share, which express underlying fears or ideas we all experience. For
example, water is considered an archetype (in literature, dreams, etc.) for birth, creation, resurrection, fertility
and growth, and more. In simple words an archetype is a concept or model that can be observed different fields
from architecture to phycology. It doesn’t necessarily have to be tangible.
Archetypal Activities:
In the domain of space design, human activities shape the behavior of an architectural space function, and
activities link the function of an architectural space to its physical components (i.e.objects to be used for a
function) in a particular context. Similar activities may occur in different spaces, located in different building
types. However, the requirements of the same activities in different space types may not necessarily be the
same, due to contextual differences and also cultural differences.
Archetypal Space:
An Archetypal space on the other hand, is an original Model, pattern or a prototype that can be used or
repeated or designed in different parts of the project which may or may not serve a particular type of function
or activities.
PLANNING OF PUBLIC SPACES
Planning of public spaces with reference to age groups and activities
Planning of public spaces with reference to age groups and activities
Planning of public spaces with reference to age groups and activities
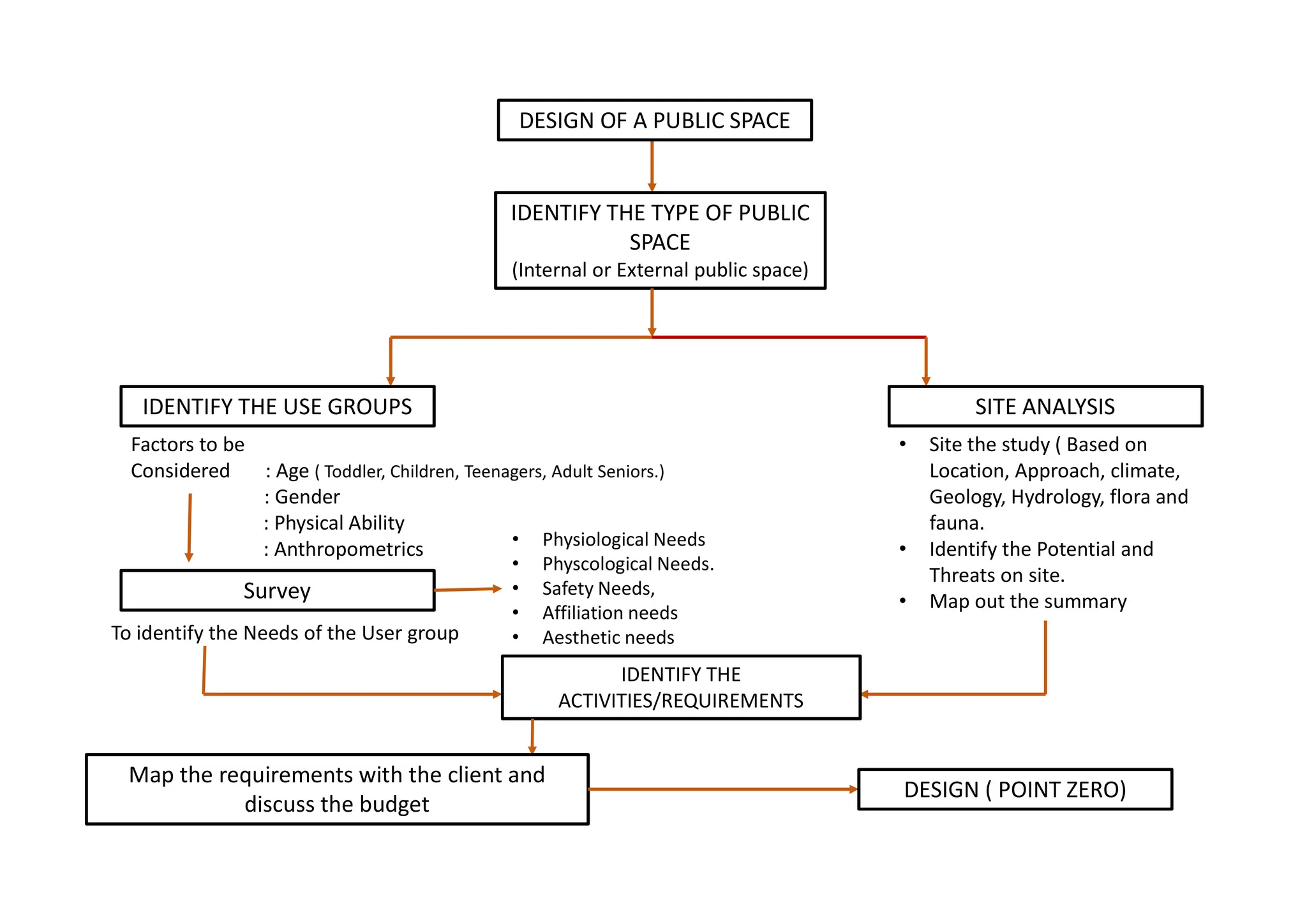
DESIGN OF A PUBLIC SPACE
IDENTIFY THE TYPE OF PUBLIC
SPACE
(Internal or External public space)
IDENTIFY THE USE GROUPS SITE ANALYSIS
Factors to be
Considered : Age ( Toddler, Children, Teenagers, Adult Seniors.)
: Gender
: Physical Ability
: Anthropometrics
Survey
• Site the study ( Based on
Location, Approach, climate,
Geology, Hydrology, flora and
fauna.
• Identify the Potential and
Threats on site.
• Map out the summary
To identify the Needs of the User group
• Physiological Needs
• Physcological Needs.
• Safety Needs,
• Affiliation needs
• Aesthetic needs
IDENTIFY THE
ACTIVITIES/REQUIREMENTS
Map the requirements with the client and
discuss the budget
DESIGN ( POINT ZERO)
BEHAVIORAL ARCHITECTURE IN A MACRO LEVEL
Sociology - INTRODUCTION
What is Sociology?
• The term Sociology was first coined Emmanuel-Joseph Sieyès in 1780 .It is the study of societies and how
humans act in groups. ... People who study sociology are called sociologists. A society is the community of people
living in a particular country or region and having shared customs, laws, and organizations.
• Architectural sociology approaches these questions in examining how architectural forms both influence and
react to sociocultural phenomena. A large proportion of our human experience and social interaction occurs in
the buildings in which we live and work. Therefore, architectural sociologists use sociological perspective to
enhance building design.
• Even if architectural sociology is an emerging subfield, it draws on the existing fields of environmental psychology,
ecological sociology, organizational ecology, organizational sociology, and community sociology, behavioral
ecology.
• In practice, architectural sociology builds upon social design theory and uses research methods such as survey
research, Internet research, interviewing, field observation, secondary data sources, and unobtrusive measures.
• In particular, the areas where research methods assist the architect include human use of space, environmental
and user preferences, and post-occupancy evaluation. Sociology informs architecture in all phases of the design
process, including the predesign and programming, design, construction, and post-construction phases.
SYNOPSIS
SOCIOLOGY
HOUSING URBAN PLANNING
• Housing – INTRODUCTION
• Sociology in housing
• Sociological aspects in evolution
of housing
• Urban Planning – INTRODUCTION
• Role of sociologist in urban
planning
• Elements of sociology in urban
and rural coomunities
BEHAVIORAL ARCHITECTURE IN A MACRO LEVEL
Sociology and Housing
What is Housing?
At its most elementary level, housing serves as shelter, offering protection against inclement weather and
victimization by street crime. Housing fulfils other functions as well. It is typically a significant economic investment,
for households as well as builders. Residents also tend to hold emotional attachments to housing as home.
In addition, governments have used housing as a tool to attain other policy objectives, such as reducing
unemployment or inflation, and dispersing, integrating or segregating population groups.
Given its significant roles in society, housing provides important angles for sociological research. First, housing must
accommodate behavioral needs related to family life and neighborly interactions. Second, housing reflects and
reinforces social and economic structures.
Sociology influences in Housing design
It basically deals with the social and economical considerations. Social considerations are related to the habits of the
people and the various social aspects are
• Density of Population – How Quality of life will be affected
• Age Group – Habits vary according to the age group
• Work culture
• Literacy Level
• Religion – Different cultures and rituals
• Family Status – Nuclear family / Joint Family / Marriage Status
• These forms the culture of society and directly or indirectly, they effect on architecture and planning
SOCIOLOGICAL ASPECTS IN THE EVOLUTION OF HOUSING
Housing policies of the Government
of India have come a long way since
the 1950s. While at the start of
“planned development” the policies
were more welfare centric, later on
these came to be driven by a well-
defined constellation of economic
interests. At the same time, the role
of the government has also changed
gradually from being a provider of
housing to being merely a facilitator
of housing activity.
For an easier understanding we can
divide the period since 1950s into
four phases.
A SHORT HISTORY OF HOUSING
POLICES IN INDEPENDENT INDIA
PHASE I ( 1950 – 60)
Government takes the responsibility of housing for all.
Results in various schemes in urban sector
Subsidised Housing Scheme for Industrial Workers (1952), Low Income Group Housing
Scheme (1954), Middle Income Group Housing Scheme (1959) and Slum Clearance and
Improvement Scheme (1956)
PHASE II ( 1970’S – Mid 80’s)
More importance to the economically weaker section of the society, compared to the other
sections. Environmental Improvement Scheme of Urban Slums (1972) and Sites and
Services Scheme (1980) to tackle the problem of slum proliferation.
PHASE III( Mid 80’S – Early 2000’s)
Government started taking the role of a facilitator and promoter for urban housing instead of
provider. Focused more on improvement of rural communities and slum eradication
Urban Basic Services Scheme (1986, later renamed as Urban Basic Services for Poor in 1991),
Nehru Rozgar Yojna’s Scheme of Housing and Shelter Upgradation (1990) and National Slum
Development Programme (1996).
.
PHASE IV(Early 2000 onwards)
Government comfortably takes up the role of a facilitator.
(Valmiki Ambedkar Awas Yojna in 2001, which was later merged with BSUP under JnNURM in
2005 and then in Rajiv Awas Yojna in 2013)
SOCIOLOGY AND URBAN PLANNING
• Urban planning, also known as regional planning, town
planning, city planning, or rural planning, is a technical and
political process that is focused on the development
and design of land use and the built environment, including air,
water, and the infrastructure passing into and out of urban
areas, such as transportation, communications, and distribution
networks and their accessibility.
• Urban planning answers questions about how people will live,
work and play in a given area and thus, guides orderly
development in urban, suburban and rural areas
• Urban planning is an interdisciplinary field that includes
Sociology, civil engineering, architecture, human
geography, politics, social science and design
sciences. Practitioners of urban planning are concerned with
research and analysis, strategic thinking,
Engineering architecture, urban design, public consultation,
policy recommendations, implementation and management.
ROLE OF SOCIOLOGIST IN URBAN PLANNING
URBAN PLANNING
PHYSICAL PLANNING SOCIO ECONOMIC PLANNING
It involves morphological aspects of
• Land Use
• Architecture
• Transportation
• Energy
It involves sociology aspects of
• Population
• Culture
• Literacy
• Work aspects etc.
Which have to be taken into
consideration in urban planning
A sociologist is a better-equipped person in understanding the human ecological processes like segregation, culture and social
order.
ROLE OF SOCIOLOGIST IN URBAN PLANNING
• As such, planning is a form of social action, different from sociology, which analyses the behaviour and society.
Socioeconomic factors shape the morphological pattern of the city especially the urban areas. Urban areas in
reality are socio-cultural units strongly influenced by ethnic, religious, linguistic and politico-historical factors. An
urban sociologist can provide all the necessary knowledge in the process of urban planning.
• Sociology and planning, both valuable to society, are different. Sociology provides scientific understanding of
society while democratic planning utilizes community values through policy goals for social and physical
development.
• A sociologist, therefore, plays two major roles in urban planning—first he helps in analysing and explaining the
social reality dispassionately, objectively and truthfully. This is because they possess the technical know-how and
methodological equipment to understand such a task.
• They are also capable of understanding and establishing in unmistakable terms the processes and mechanisms of
the social reality of the urban centre. Secondly, they coordinate with the urban planner and administrator with
logically sound and meaningful alternatives (ideas) for urban development.
SOCIOLOGICAL ASPECTS IN RURAL COMMUNITIES
What is a community?
We can define community as a larger group of individuals living together for a long time in a locality having
common interest, goals, ways of life and norms etc. and meeting out most of their needs from local social
institutions. The examples of community are village mohallah in rural urban area.
Characteristics of a rural community
Rural community is an area which is under development and not civilized, based on geographical conditions. The
characteristics of rural community are following:
• Rural area is sparsely populated because many people leaves rural areas and settles in the urban areas for
more facilities.
• These society has homogeneity. in its profession that is their only source of earning is agriculture and this is
transmitted from generation to generation.
• There is homogeneity in dress, language and customs. It means all these remain same because their culture is
same they belong to the same area.
• These areas have got slow means of communication.
SOCIOLOGICAL ASPECTS IN RURAL COMMUNITIES
Characteristics of a rural community
• Rural areas have very slow rate of change because of lack of education and modern technology.
• Areas have got simple culture transmitted from generation to generation.
• Rural areas have got informal social life that is they spent their life in a. simple way.
• Rural communities have got strong relationships and interactions of the people. It means that they help
each other in distress and shares the happiness.
• In such areas there is less rate of pollution because there are no factories and mills and the number of
automobiles is less.
• In such areas people shows great hospitality to their guests and treat them as a member of a family
SOCIOLOGICAL ASPECTS IN URBAN COMMUNITIES
Characteristics of a Urban community
Urban community is an area which is developed and civilized, based on geographical conditions. The characteristics
of urban community are following:
• Urban society is thickly populated because many people comes from rural areas and settles down here for
better facilities of life.
• This society has homogeneity in profession it means that there are many professions through which people can
earn.
• In urban areas there is difference in dress, language and customs because there are a variety of people having
different backgrounds.
• have got fast means of communication that is they Gets aware of what is happening around the world rapidly.
• The areas have got fast rate of change because of education and modern technology.
• These areas have got complex culture because of mixing of other cultures in it.
• Urban areas have got formal social life.
• Urban areas have got weak interactions and ties on the basis of their complex.
• In these areas there is high rate of pollution because of factories and automobiles.
• In urban areas people are not much gracious to their guests because of their busy life.
CONCLUSION
CONCLUSION
• So from this unit we can conclude that Behavioral Architecture in multi faceted which comprises of many sub
fields and involves architectural sociology, environmental psychology, ecological sociology, organizational
ecology, organizational sociology, and community sociology, behavioral ecology.
• Also that behavioral architecture presents itself in a micro level and also at a macro level in architecture
and planning in the form of sociological aspects.
• It can be concluded that good design in a micro level or urban planning at a macro level will involve user
research methods such as survey research, Internet research, interviewing, field observation, secondary
data sources, and unobtrusive measures.
• The end result of design at a micro level or at a macro level should the behavioral considerations of the users
and vice versa and consider the sociological aspects of the space or community.

Behavioural Architecture.pdf

  • 1.
  • 2.
  • 3.
    What is BehavioralArchitecture? Behavioral architecture is an architecture that in its application always include behavioral considerations in the design of behavioral connection with the architectural design. That architectural design can be a facilitator of the human behavior or vice versa as a barrier occurrence of human behavior. Architecture emerged around 1950. These considerations were initially needed for the design of certain Architectural objects, such as Pshyciatric hospitals, drug rehabilitation, prisons, children's hospitals, special schools or autism centers. In its development, it turns out that many architectural objects can be approached with a behavioral approach in their design, for example malls, restaurants, schools, train stations and others. Behavioral architecture is an architecture that is able to handle human needs and feelings that adjust to the lifestyle of humans in it. the word "behavior" expresses an awareness of the social structure of the people, a dynamic movement together in time.
  • 4.
    Behavioral Architecture ThemeTheories a. According to Behavioralist Donna P. Duerk in his book entitled Architectural Programming explained that: “…that people and their behavior are part of a whole system that includes place and environment, such that behavior and environment cannot be empirically separated. That is to say, human behavior always happens in a place and they cannot be fully evaluated without considering the environmental influence.” i.e (...that humans and their behavior are part of a system that occupies a place and the environment cannot be separated empirically. Therefore, human behavior always occurs in one place and can be evaluated as a whole without considering environmental factors) Example: 1. The environment that influences human behavior. People tend to occupy a place that is usually occupied even though the place is not a seat. For example: the arrangement of stairs in front of the house, a large car trunk, a low fence and so on. 2. Human behavior that affects the environment At this time, people tend to choose the shortcut they think is the closest rather than passing through the pedestrian who is turning. So that the person unknowingly has made his own path even though pedestrians have been provided.
  • 5.
    Factors that InfluenceBehavioral Architecture. 1. Human factor a. Basic needs. Humans have basic needs, including: 1. Physicological need :It is a basic human need that is physical. For example eating, drinking, dressing and others related to physical factors. 2. Safety needs: The need for security for oneself and the environment both physically and psychologically, physically such as feeling safe from heat, rain and psychologically such as being safe from shame, safe from fear and so on. 3. Affiliation need: The need to socialize, interact and relate to other people. Affiliation need as a tool or means to express oneself by interacting with others. 4. Cognitive/Aesthetic need: The need to be creative, develop, think and increase knowledge in determining the beauty that can shape patterns of human behavior.
  • 6.
    Factors that InfluenceBehavioral Architecture. b. Age Humans as users of buildings have age stages that will greatly affect the design. Humans are distinguished by: 1. Toddler : This group is an age group that has not been able to understand the conditions of their own existence, they are still familiar with the social behaviors that surround them. 2. Children: This age group has a very high curiosity, and they tend to be creative. 3. Teenagers: This age group they already have a stable and steady personality. 4. Adult : For this age they already have a stable and steady personality. 5. Seniors: In this group his physical abilities have been greatly reduced. c. Gender Gender differences will affect human behavior and affect the design process. For example, the need for space between men and women will definitely have different space requirements. d. User group Differences in user groups can be considered in the design or design, because each building has a different function and pattern due to the user factor. For example, the futsal building and the tennis building cannot be equated because the user groups are different.
  • 7.
    Factors that InfluenceBehavioral Architecture. e. Physical ability Each individual has different physical abilities, also influenced by age and gender. Generally, physical abilities are related to the condition and health of the human body. People who have physical limitations or physical disabilities such as wheelchairs, blindness, deafness, and other physical disabilities must be considered in the design or design. f. Anthropometrics Are the proportions and dimensions of the human body and other physiological characteristics and abilities relative to different human activities and the microenvironment. For example, the height of the table and cabinets that are adjusted to the user.
  • 8.
    Principles Of Behavioralarchitecture The following principles of behavioral architectural that must be considered in the application of behavioral architectural concept according to Carol Simon Weisten and Thomas G David include: 1. Able to communicate with humans and the environment: The design should be understood by the user through sensing . From the buildings observed by humans, the conditions that must be met are: a. Reflection of building function b. Shows the right scale and proportion and can be enjoyed. c. Indicates the materials and structures to be used in the building. 2. Accommodate the activities of its residents comfortably and pleasantly. a. Comfortable means comfortable physically and psychologically. Physical comfort means comfort that affects the state of the human body directly, such as thermal comfort. Psychologically comfortable is basically difficult to achieve because each individual has different standards for expressing psychological comfort. With the achievement of psychological comfort will create a sense of pleasure and calm to behave.
  • 9.
    Principles Of Behavioralarchitecture 3. Meet the aesthetic value, composition and aesthetic form. a. Cohesiveness (unity) Which means the arrangement of several elements into a unified whole and harmonious. b. Balance That is a value that exists in each object u = whose visual appeal must be balanced. c. Proportion Is a certain relationship between the size of the smallest part with the size of the whole. d. Scale The impression the building gives is about its size. Scale is usually obtained by the size of the building compared to the human elements that surround it. e. Rhythm Namely repetition of elements in building design. Such as repetition of lines, curves, massive shapes, color differences that will greatly affect the impression generated by the behavior of building users. 4. Pay attention to the conditions and behavior of the user.
  • 10.
    Conclusion: Based on theexplanation of the Behavioral Architecture theme, it can be concluded that: 1. The behavioral architecture theme aims to create a built environment that is adapted to the human behavior of its users. 2. Architecture and behavior in addition to emphasizing the aspects of physical comfort, psychological aspects are also emphasized. 3. The theme applied in the design of the center for fostering creativity and skills. 5. From the application of this theme, it is expected to create the best balance between human behavior and the environment as designed. 6. The architectural theme is expected to be able to express creativity and can stimulate the spirit of learning and work to provide responses that are in accordance with the designer's expectations.
  • 11.
  • 12.
    DESIGNING FOR PATTERNAND ACTIVITIES
  • 13.
    Designing for Patternand Activities: What is an activity? “A situation where there is a lot of action and Movement”. It can be an everyday thing that is part of the routine, something mundane carried over a period of time, or any extra curricular activities done for leisure and enjoyment. What is a pattern in activities? Pattern of activity means activity that happens in a regular and repeated way. “Pattern of activity” may include activity outside the reasonable period of time.
  • 14.
    Designing for Patternand Activities: • Behavioral architecture requires sophisticated insights that did not come from architects; they came from a new breed of behavioral psychologists who looked over into our field, briefly at first, and then more intently as they discerned that we were constructing buildings without knowledge of people. • Behavioral psychologists demonstrated to architects that we did not know about roles, repetitive roles that define the activities of people. So architects began reading and thinking about roles. Today those of us practicing behavioral architecture begin every assignment by determining the roles performed in the building. • Defining roles is only the commencement of the behavioral adventure that ends with turning buildings inside-out. From roles we must advance to a consideration of activities
  • 15.
    Designing for Patternand Activities: Case study: Place : Waterwood National Country Club Location : Huntsville Texas Architect : Fred Buxton Associates Total Area: More than 242 Acres. The Waterwood National Country Club and Cabanas is part of a larger development project in the Texas area. Water wood is not an isolated resort community, but a part of an exhaustive master plan developed over a score of years. Fred Buxton Associates, worked closely with another architecture firm throughout the project. As a result, there is extensive use of land-scape design to link facilities for pedestrian use.
  • 16.
    Designing for Patternand Activities: • When we look at the resort in itself There are many behavioral architecture patterns considered at Waterwood, but the primary entrance is perhaps the best example of behavioral architecture. • The guest arriving at the two-story club enters at the second level, giving him the best view of the links while permit- ting the locker rooms to be situated on the first floor, adjacent to the golf course and tennis courts. Though it was not unique development of design , it was unique because the scheme represented the client first in behavioral terms, than in architectural terms. • The sequence of arriving and entering was only a part of the behavioral input contributing to the design of the clubhouse. It was also reasoned that guests would not only be participants in the club’s activities, but spectators as well. • A structure covering 25, 000 square feet and erected on a flat piece of land promised to provide almost no vantage point to its occupants. Thus one more part of the behavioral logic fell into place as we inched toward identifying all the variables required to make the architecture reflect the needs of users . Analysis:
  • 17.
    Designing for Patternand Activities: Analysis: The roof design at Water wood was another example in response to another, more subtle dimension of behavior mans constant quest for symbols. The design wanted to recall the spirit and culture of the community halls scattered throughout Texas, buildings that housed agricultural societies or German singing clubs years ago, and today are the center for dances , community meetings , and weddings . Invariably, the roofs were of exposed wood frames and interlocked, joining different levels in the structures. . The design of waterwood emulated the same ; it also provided structural flexibility and an opportunity to delineate separate activity areas using ceilings of various heights in terms of architecture. Summary: From this project what could be understood is, the architect must operate simultaneously on the behavioral and the architectural level . The owners must involve the architect from the commencement of the project so that behavioral decisions involving staffing, staging, and projected use can be understood by the architect as he designs the structure. This helps the architect understand behavior patterns terms that can help the design better; Vice versa, the client understands the reasoning for designing from point zero.
  • 18.
  • 19.
    Archetypal Activities andSpaces What is an Archetype? The word Archetype was first coined by the behavioral phycologist Carl Jung.According to Carl Jung, an archetype is a symbol, dream or image that all humans share, which express underlying fears or ideas we all experience. For example, water is considered an archetype (in literature, dreams, etc.) for birth, creation, resurrection, fertility and growth, and more. In simple words an archetype is a concept or model that can be observed different fields from architecture to phycology. It doesn’t necessarily have to be tangible. Archetypal Activities: In the domain of space design, human activities shape the behavior of an architectural space function, and activities link the function of an architectural space to its physical components (i.e.objects to be used for a function) in a particular context. Similar activities may occur in different spaces, located in different building types. However, the requirements of the same activities in different space types may not necessarily be the same, due to contextual differences and also cultural differences. Archetypal Space: An Archetypal space on the other hand, is an original Model, pattern or a prototype that can be used or repeated or designed in different parts of the project which may or may not serve a particular type of function or activities.
  • 20.
  • 21.
    Planning of publicspaces with reference to age groups and activities
  • 22.
    Planning of publicspaces with reference to age groups and activities
  • 23.
    Planning of publicspaces with reference to age groups and activities
  • 24.
    DESIGN OF APUBLIC SPACE IDENTIFY THE TYPE OF PUBLIC SPACE (Internal or External public space) IDENTIFY THE USE GROUPS SITE ANALYSIS Factors to be Considered : Age ( Toddler, Children, Teenagers, Adult Seniors.) : Gender : Physical Ability : Anthropometrics Survey • Site the study ( Based on Location, Approach, climate, Geology, Hydrology, flora and fauna. • Identify the Potential and Threats on site. • Map out the summary To identify the Needs of the User group • Physiological Needs • Physcological Needs. • Safety Needs, • Affiliation needs • Aesthetic needs IDENTIFY THE ACTIVITIES/REQUIREMENTS Map the requirements with the client and discuss the budget DESIGN ( POINT ZERO)
  • 25.
  • 26.
    Sociology - INTRODUCTION Whatis Sociology? • The term Sociology was first coined Emmanuel-Joseph Sieyès in 1780 .It is the study of societies and how humans act in groups. ... People who study sociology are called sociologists. A society is the community of people living in a particular country or region and having shared customs, laws, and organizations. • Architectural sociology approaches these questions in examining how architectural forms both influence and react to sociocultural phenomena. A large proportion of our human experience and social interaction occurs in the buildings in which we live and work. Therefore, architectural sociologists use sociological perspective to enhance building design. • Even if architectural sociology is an emerging subfield, it draws on the existing fields of environmental psychology, ecological sociology, organizational ecology, organizational sociology, and community sociology, behavioral ecology. • In practice, architectural sociology builds upon social design theory and uses research methods such as survey research, Internet research, interviewing, field observation, secondary data sources, and unobtrusive measures. • In particular, the areas where research methods assist the architect include human use of space, environmental and user preferences, and post-occupancy evaluation. Sociology informs architecture in all phases of the design process, including the predesign and programming, design, construction, and post-construction phases.
  • 27.
    SYNOPSIS SOCIOLOGY HOUSING URBAN PLANNING •Housing – INTRODUCTION • Sociology in housing • Sociological aspects in evolution of housing • Urban Planning – INTRODUCTION • Role of sociologist in urban planning • Elements of sociology in urban and rural coomunities BEHAVIORAL ARCHITECTURE IN A MACRO LEVEL
  • 28.
    Sociology and Housing Whatis Housing? At its most elementary level, housing serves as shelter, offering protection against inclement weather and victimization by street crime. Housing fulfils other functions as well. It is typically a significant economic investment, for households as well as builders. Residents also tend to hold emotional attachments to housing as home. In addition, governments have used housing as a tool to attain other policy objectives, such as reducing unemployment or inflation, and dispersing, integrating or segregating population groups. Given its significant roles in society, housing provides important angles for sociological research. First, housing must accommodate behavioral needs related to family life and neighborly interactions. Second, housing reflects and reinforces social and economic structures.
  • 29.
    Sociology influences inHousing design It basically deals with the social and economical considerations. Social considerations are related to the habits of the people and the various social aspects are • Density of Population – How Quality of life will be affected • Age Group – Habits vary according to the age group • Work culture • Literacy Level • Religion – Different cultures and rituals • Family Status – Nuclear family / Joint Family / Marriage Status • These forms the culture of society and directly or indirectly, they effect on architecture and planning
  • 30.
    SOCIOLOGICAL ASPECTS INTHE EVOLUTION OF HOUSING Housing policies of the Government of India have come a long way since the 1950s. While at the start of “planned development” the policies were more welfare centric, later on these came to be driven by a well- defined constellation of economic interests. At the same time, the role of the government has also changed gradually from being a provider of housing to being merely a facilitator of housing activity. For an easier understanding we can divide the period since 1950s into four phases. A SHORT HISTORY OF HOUSING POLICES IN INDEPENDENT INDIA PHASE I ( 1950 – 60) Government takes the responsibility of housing for all. Results in various schemes in urban sector Subsidised Housing Scheme for Industrial Workers (1952), Low Income Group Housing Scheme (1954), Middle Income Group Housing Scheme (1959) and Slum Clearance and Improvement Scheme (1956) PHASE II ( 1970’S – Mid 80’s) More importance to the economically weaker section of the society, compared to the other sections. Environmental Improvement Scheme of Urban Slums (1972) and Sites and Services Scheme (1980) to tackle the problem of slum proliferation. PHASE III( Mid 80’S – Early 2000’s) Government started taking the role of a facilitator and promoter for urban housing instead of provider. Focused more on improvement of rural communities and slum eradication Urban Basic Services Scheme (1986, later renamed as Urban Basic Services for Poor in 1991), Nehru Rozgar Yojna’s Scheme of Housing and Shelter Upgradation (1990) and National Slum Development Programme (1996). . PHASE IV(Early 2000 onwards) Government comfortably takes up the role of a facilitator. (Valmiki Ambedkar Awas Yojna in 2001, which was later merged with BSUP under JnNURM in 2005 and then in Rajiv Awas Yojna in 2013)
  • 31.
    SOCIOLOGY AND URBANPLANNING • Urban planning, also known as regional planning, town planning, city planning, or rural planning, is a technical and political process that is focused on the development and design of land use and the built environment, including air, water, and the infrastructure passing into and out of urban areas, such as transportation, communications, and distribution networks and their accessibility. • Urban planning answers questions about how people will live, work and play in a given area and thus, guides orderly development in urban, suburban and rural areas • Urban planning is an interdisciplinary field that includes Sociology, civil engineering, architecture, human geography, politics, social science and design sciences. Practitioners of urban planning are concerned with research and analysis, strategic thinking, Engineering architecture, urban design, public consultation, policy recommendations, implementation and management.
  • 32.
    ROLE OF SOCIOLOGISTIN URBAN PLANNING URBAN PLANNING PHYSICAL PLANNING SOCIO ECONOMIC PLANNING It involves morphological aspects of • Land Use • Architecture • Transportation • Energy It involves sociology aspects of • Population • Culture • Literacy • Work aspects etc. Which have to be taken into consideration in urban planning A sociologist is a better-equipped person in understanding the human ecological processes like segregation, culture and social order.
  • 33.
    ROLE OF SOCIOLOGISTIN URBAN PLANNING • As such, planning is a form of social action, different from sociology, which analyses the behaviour and society. Socioeconomic factors shape the morphological pattern of the city especially the urban areas. Urban areas in reality are socio-cultural units strongly influenced by ethnic, religious, linguistic and politico-historical factors. An urban sociologist can provide all the necessary knowledge in the process of urban planning. • Sociology and planning, both valuable to society, are different. Sociology provides scientific understanding of society while democratic planning utilizes community values through policy goals for social and physical development. • A sociologist, therefore, plays two major roles in urban planning—first he helps in analysing and explaining the social reality dispassionately, objectively and truthfully. This is because they possess the technical know-how and methodological equipment to understand such a task. • They are also capable of understanding and establishing in unmistakable terms the processes and mechanisms of the social reality of the urban centre. Secondly, they coordinate with the urban planner and administrator with logically sound and meaningful alternatives (ideas) for urban development.
  • 34.
    SOCIOLOGICAL ASPECTS INRURAL COMMUNITIES What is a community? We can define community as a larger group of individuals living together for a long time in a locality having common interest, goals, ways of life and norms etc. and meeting out most of their needs from local social institutions. The examples of community are village mohallah in rural urban area. Characteristics of a rural community Rural community is an area which is under development and not civilized, based on geographical conditions. The characteristics of rural community are following: • Rural area is sparsely populated because many people leaves rural areas and settles in the urban areas for more facilities. • These society has homogeneity. in its profession that is their only source of earning is agriculture and this is transmitted from generation to generation. • There is homogeneity in dress, language and customs. It means all these remain same because their culture is same they belong to the same area. • These areas have got slow means of communication.
  • 35.
    SOCIOLOGICAL ASPECTS INRURAL COMMUNITIES Characteristics of a rural community • Rural areas have very slow rate of change because of lack of education and modern technology. • Areas have got simple culture transmitted from generation to generation. • Rural areas have got informal social life that is they spent their life in a. simple way. • Rural communities have got strong relationships and interactions of the people. It means that they help each other in distress and shares the happiness. • In such areas there is less rate of pollution because there are no factories and mills and the number of automobiles is less. • In such areas people shows great hospitality to their guests and treat them as a member of a family
  • 36.
    SOCIOLOGICAL ASPECTS INURBAN COMMUNITIES Characteristics of a Urban community Urban community is an area which is developed and civilized, based on geographical conditions. The characteristics of urban community are following: • Urban society is thickly populated because many people comes from rural areas and settles down here for better facilities of life. • This society has homogeneity in profession it means that there are many professions through which people can earn. • In urban areas there is difference in dress, language and customs because there are a variety of people having different backgrounds. • have got fast means of communication that is they Gets aware of what is happening around the world rapidly. • The areas have got fast rate of change because of education and modern technology. • These areas have got complex culture because of mixing of other cultures in it. • Urban areas have got formal social life. • Urban areas have got weak interactions and ties on the basis of their complex. • In these areas there is high rate of pollution because of factories and automobiles. • In urban areas people are not much gracious to their guests because of their busy life.
  • 37.
  • 38.
    CONCLUSION • So fromthis unit we can conclude that Behavioral Architecture in multi faceted which comprises of many sub fields and involves architectural sociology, environmental psychology, ecological sociology, organizational ecology, organizational sociology, and community sociology, behavioral ecology. • Also that behavioral architecture presents itself in a micro level and also at a macro level in architecture and planning in the form of sociological aspects. • It can be concluded that good design in a micro level or urban planning at a macro level will involve user research methods such as survey research, Internet research, interviewing, field observation, secondary data sources, and unobtrusive measures. • The end result of design at a micro level or at a macro level should the behavioral considerations of the users and vice versa and consider the sociological aspects of the space or community.