Part A 
CAE Assignment 
Student Id – 1227201 
Date – 10/11/2014 
Anglia Ruskin University
1 
Contents 
Work Book Part 1 ............................................................................................................................................................. 2 
Exercise 1.1 ................................................................................................................................................................... 2 
Exercise 1.3 ................................................................................................................................................................... 4 
Exercise 1.4 ................................................................................................................................................................... 5 
Exercise 1.2 ................................................................................................................................................................... 7 
Work Book Part 2 ............................................................................................................................................................. 9 
Exercise 2.1a ................................................................................................................................................................. 9 
Exercise 2.1b ............................................................................................................................................................... 11 
Exercise 2.1c ............................................................................................................................................................... 18 
Exercise 2.2 ................................................................................................................................................................. 19 
Exercise 2.3 ................................................................................................................................................................. 21 
Exercise 2.4 ................................................................................................................................................................. 22 
Exercise 2.5 ................................................................................................................................................................. 23 
References ...................................................................................................................................................................... 27 
Appendix ..................................................................................................................................................................... 27
2 
Work Book Part 1 
Exercise 1.1 
Given to us: 
A cylindrical bar of the following specifications 
Diameter (d) = 30 mm 
Length = 250 mm 
E = 200 GPa = 200,000 MPa 
Solution in Inventor: 
Figure 1 Cylindrical steel bar 
Solution simulation in Ansys : 
Constraints: The figure is extracted into Ansys and then simulated with the following instructions. 
 The left hand side of the object is fixed (face) 
 The tensile force is applied on the right side face of the object (towards the positive Y direction, shown in the figure) . 
The load is a static load 
Figure 2 Cylindrical bar fixed on the left end
3 
Results obtained: 
Figure 3 Showing the deformation when the force is applied 
Figure 4 shows the maximum principal stress when the part is simulated after the force is applied 
The above figures 3 & 4 shows the following results: 
1. Maximum deformation = 0.044107 mm 
2. Maximum principal stress to be varying between 29.51 MPa to 49.023 MPa. 
Since the region between 33.846 to 36.014 MPa seems to cover the area, we can conclude that the maximum stress is 
located in that region. 
Hand Calculation: 
σ = F/A 
= 25000 x 4/ (π.302) 
= 35.36 N/mm2 
or 35.36 MPa 
Total deformation can be given by : ΔL= FL/EA where Area = 706.85 mm2
4 
= (25000 X 250 ) / (200,000 X 706.85) 
= 0.044210 mm 
Interference: The result obtained on the Long hand calculation and the result from the Ansys FEA coincides with the long hand 
calculation as the deformation is at the most same and the region of the maximum stress lies same result obtained on the hand 
calculation. 
Exercise 1.3 
Given to us: 
Steel Cantilever beam 
L = 250 mm 
b = 20 mm 
h = 40 mm 
E = 200 000 MPa 
Load = 2000 N 
Hand calculation: 
formula give to us for deflection is : w L3 / 3EI but to calculate deflection we need to find I . 
Formula for I = bh3/ 12 
i.e = ( 20 x 403 )/ 12 = 106,666.6 mm4 
therefore the deflection is = (2000 x 2503) / (3 x 200,000 x 106,666.6) 
= 0.488 mm 
σ = My / I -------------------------------------------- (1) 
M= 2000 x 250 = 500,000 Nm ------------------------------- (2) 
Putting the value of 2 in 1 we get 
σ = (500,000 x 20) / 106,666.6 = 93.75 MPa 
Figure 5 shows the steel cantilever beam in inventor 
Figure 6 showing the maximum and minimum stress acting on the cantilever beam
5 
From the above figures 6 & 7 it can be seen that the part has been FEA analyzed and that the following interference can be 
made: 
 The maximum stress when the part is fixed on one end and subjected to tensile force of 2000 N on the free end, results in a 
maximum of 95.309 MPa. 
 On the same analysis for the deformation in FEA, it results to be 0.49725 mm 
Inference: We can conclude that the result obtained in the hand calculation and the results obtained from the FEA analysis of 
the part shows a very minute or fraction difference in the figure however they are accurate to certain extent. 
Conclusion: It can established that the results are validated with the hand calculation. 
Exercise 1.4 
Given to us : 
Outer square = 50 mm 
Inner Square = 40 mm 
Extrude/ Length = 500 mm 
Load = 200 Kg = 2,000 Newton 
E= 200,000 MPa 
Figure 7 shows the deformation on the cantilever beam 
Figure 9 diagrammatic representation of the load and the fixed support. 
Figure 8 hollow beam inventor 
drawing
6 
Hand Calculation: 
According the formula to find the deflection in a cantilever beam supported with a one fixed end and one free end is 
= w L3 / 3EI 
where we need to find the I in the equation. 
To calculate I which is equal to : bh3/ 12 
= 50 x 503/ 12 - 40 x 403/ 12 ---------------------- (Outer subtracted by inner) 
= 307,500 mm4 
Therefore the deflection can be calculated which is = (2000 x 5003 )/ ( 3 x 200,000 x 307,500) = 1.35501 = 1.36 mm 
σ = My/ I where y = 25 mm & M = 2000 x 500 = 1,000,000 N mm 
therefore the stress = (1,000,000 x 25) / 307,500 = 81.3 MPa 
FEA Analysis : 
Figure 10 shows the maximum stress at the free end. 
Figure 11 maximum deformation 
Using the Ansys software and simulating the part to see the effects we obtain a result as follows: 
 Maximum stress which acts on the body when the free end is subjected to 2000 N is 86.798 MPa
7 
 Where as the deflection obtained is 1.3893 mm which can be seen on the free end in red region of the figure. 
Inference: With the data obtained from the FEA analysis, the results are almost same with fractional difference. Since the region 
of 77.375 MPa and 86.798 MPa covers most of the area on the simulation it can conferred that the value obtained from the 
hand calculation is even acceptable. 
Conclusion: The hand calculation and the justification of the simulation that the stress lies in the region of 77.375 MPa to 86.798 
MPa along with the deflection or change in the length is 1.3 approximately validates the results. 
Exercise 1.2 
Given : 
Two beam (rectangular) of steel makes one strut 
1st strut : LxBxH is (150x40x50) mm - larger one 
2nd strut : LxBxH is (75x25x25) mm - smaller one 
Force = 25000 N 
E = 200,000 MPa 
Hand Calculation: 
According to the formula the stress on individual parts (strut 1 and strut 2) needs to be calculated and hence forth the 
deformation on the total body. 
σ = F/A , --------------------------------- (i) 
σ 1 = F/A1 where A1 is area of beam 1 i.e = (40x50) mm2 
σ 2 = F/A2 where A2 is area of the beam 2 i.e = (252) mm2 
Hence the total σ is σ 1 + σ 2 i.e. Summation of individual stress of the beam 1 and 2 
ie. = (25000/(40x50)) + (25000/(252)) = 12.5 + 40 = 52.5 MPa 
The beam1 has 12.5 MPa of stress and the beam 2 has 40 MPa 
Deformation Δ L = FL/EA ---------------------------------------- (ii) 
Δ L1 = FL1/EA1 = (25,000 x 150)/ (200,000 x 40 x 50) = 0.009375 mm 
Δ L2 = FL2/EA2 = (25,000 x 75)/ (200,000 x 252) = 0.015 mm 
Therefore total change/ deformation in length is Δ L = Δ L1 + Δ L2 = 0.009375 + 0.015 = 0.02437 mm 
FEA analysis: 
Figure 12 Inventor design
8 
Figure 13 deformation 
Figure 14 stress 
The simulation in ANSYS gives us the following results : 
 The stress is 43.886 MPa figure 13 
 The total deformation of the strut is 0.0.253 mm 
Inference: The result of the stress obtained in the simulation by ANSYS gives us lesser value than the hand calculated stress 
which is 52.5 MPa. This can be explained by the following reasons: 
1. Mesh size plays and important role in the determination of stress and deformation. It is very obvious that the picture 
obtained in may have a default mesh size configuration for the whole strut. Since the strut is made up of two beams 
which has varying mesh sizes where they both clamp to each other, the stress distribution is not properly explained. 
2. The possible solution to this problem can resolved by changing the mesh size and introducing a stress probe to 
determine the actual stress acting in the area. 
However the deformation is approximately same with minute variation in fractions of units. 
Conclusion: It can concluded that since the stress is higher that the individual stress of beam 2, it is obvious that there has been 
a missing link in the picture, which is explained in the inference by reason and solutions mentioned in points, however the 
deformation is approximately same and hence can be concluded that the result is validated.
9 
Work Book Part 2 
Exercise 2.1a 
Given : 
An element which is drawn in the Autodesk inventor, and extruded To execute the simulation of the part in FEA analysis in 
ANSYS . 
Solution and explanation: 
Figure 15 inventor model 
Meshing refers to a geometrical representation of set of fine elements. This feature allows to split the whole design in a set of 
the fine structures that analyse the stress and deformation to combine and produce a perfect set of results like the equivalent 
stress, strain or deformation of a part designed. Meshing plays an important role in the Finite Element Analysis (FEA) ANSYS to 
understand the part designed. It is an important and critical part of engineering. This feature provides the balance to the 
requirements and the right mesh in each simulation (ANSYS, 2014 
Figure 16 Mesh size 25 mm 
Figure 17 Element quality distribution
10 
Comments: 
The above part is meshed in 25 elements. Meshing results can be seen as in figures 16 & 17. 
 After meshing it is found that 77 percent of the elements as volume fall in between 88% to 97% of fine mesh quality. 
However there are approximately 1% each which is categorised as in between 50% to 80% mesh quality each . 
 Again the are ill conditioned elements in the meshing. 
 Similarly the other factor which results as a perfect mesh is the aspect ratio which is the ratio of length to breadth of a 
mesh (Longer side/ shorter side). 
Figure 18 Aspect ratio 
 The aspect ratio should result in more mesh greater than 0.8 ie. 70% of them should be > 0.8 
 However here we have 77.69% of the mesh greater than 1.20 but more spread out in more than 4 to 8 . 
Hence forth ion consideration with the above factors and results, it can be concluded that the mesh is not good and may not 
result in accurate variable factors like stress, strain and deformation. 
Figure 19 Fine mesh quality 
Figure 20 column with fine mesh
11 
To have a perfect quality of mesh it is advisable to have at least 3 layers of meshing of the part. This tends to achieve the best 
results which simulating the design. 
Exercise 2.1b 
Skewness is primary used to determine the quality of the mesh. It usually determines how close the element to the ideal ones is. 
Extremely high skewed elements are never acceptable in FEA analysis (Inc., 2014) 
(Siemens, 2014) 
Aspect ratio refers to the ratio of the longer side to the shorter side of the mesh, ie. l/b . It is acceptable to have 70% of the 
mesh with Aspect ratio < 4 & Element quality 70% of mesh > 0.8 
Given: 
A T beam fixed on the T side (face) 
Tensile Force on free end = 1000 N 
Thickness = 25 mm 
Inventor Drawing and FEA on ANSYS : 
Figure 21 Inventor drawing
12 
Mesh element size 25 mm : 
Figure 22 Mesh size 25 mm 
Figure 23 Skweness 
Figure 24 Element quality 
Mesh size in 
mm 
Aspect Ratio Element quality Skewness 
25 
With the element size 25 mm , 74 
.07 % of the elements by volume lies 
between 1.25 to 1.50 where as 20% 
and 10 % of them lie in between 2.00 
to 2.50 and beyond 4.50. 
This clearly indicated that the aspect 
ratio is widely scattered 
The elements have widely scattered 
quality ranging from 0.22 to 0.35 and 
again from 0.75 to 0.96. 
The skewness is however less 
with average of 0.215 
Comment: 
This is not a proper meshing . It is because, skewness is high with almost 67 elements have highly skewed structures in 25 
mm mesh. The aspect ratio and the element quality are widely scattered. The more the elements occur in one strict region 
the better the mesh is and the more accurate results are obtained.
13 
Mesh element size 20 mm : 
Figure 25 Mesh element size 20 mm 
Figure 26 Skewness 
Figure 27 Aspect ratio with 20 mm mesh element size 
Figure 28 mesh element size quality 
Mesh size in 
mm 
Comment: 
Aspect Ratio Element quality Skewness 
20 
Wide spread in region 1.60 - 1.75 ; 
2.25 to 2.75. High concentration of 
the elements are in the region of 
1.65 to 1.69. But all the elements are 
less than 4 
The elements are scattered around 
in between 0.70 to 0.90 . How ever 
79.37 % are restricted at 0.88 
element quality. 
The skewness starts to 
decrease, on an average it is 
0.182 
It is well noted that with decrease in the mesh size, the skewness decreases, aspect ratio and element quality improves. 
However this is not the best mesh. Further gradual decrease in the mesh size can be done for accuracy.
14 
Mesh element size 15 mm : 
Figure 29 Mesh 15 mm size 
Figure 30 Skewness 
Figure 31 Aspect ratio 
Figure 32 Element quality 
Mesh size in 
mm 
Comment: 
Aspect Ratio Element quality Skewness 
15 
With high concentration of the 
elements - 82.30 % of the entire 
volume of the elements of the mesh 
lies in the region of 1.45 - 1.46 
Similarly 82.30% of the entire 
volume of the elements of the mesh 
lies in the region of 0.93 to 0.945 
On contrast the skewness 
increases. On an average the 
skewness reaches to 2.68 
This is slighter better than comparison to the mesh size 25 mm and 20 mm. With more elements with fixed aspect ratio and the 
element quality but increased Skewness. The mesh is still not accurate as more elements can be made to concentrate in one 
region rather than scattered. However this can still be accepted as it has at least 2 layers of meshing for better accuracy.
15 
Mesh element size 10 mm: 
Figure 33 mesh size 
Figure 34 Skewness 
Figure 35 Element Quality 
Figure 36 Aspect ratio 
Mesh size in 
mm 
Comment: 
Aspect Ratio Element quality Skewness 
10 
78 number of the elements lie in the 
aspect ratio of 1.26 - 1.28 which is 
almost more than than 70% of the 
elements < 4 and is less scattered 
Whilst 78 number of elements are 
concentrated at 0.95 to 0.96 which is 
again 70% of the elements > 0.8 and 
very few scattered 
Average skewness is high at 
7.84 as the number of the 
elements increased and 
henceforth the elements 
around the joint tries to 
achieve the ideal geometry 
has also increased. 
The mesh size 10 mm can be an acceptable meshing as it constraints certain points of having almost to the accuracy of the 
aspect ratio and element quality. However the only one factor that restricts that 10 mm cannot be considered for prefect 
results is the skewness which suddenly changes to very high. Hence it is well understoof that we can still try to reduce the 
mesh size for near about ideal results.
16 
Mesh element size 5 mm: 
Figure 37 mesh size 
Figure 38 Skewness 
Figure 39 Aspect ratio 
Figure 40 Element quality 
Mesh size in 
mm 
Comments: 
Aspect Ratio Element quality Skewness 
5 
100 % of the elements have a good 
aspect ratio of 1 which is uniform 
across all the elements 
All the elements have quality of 1 
which is highly acceptable since 100% 
= 1 
Skewness drastically reduces 
to 1.305 on average 
The element size can be widely acceptable in contrast to 25, 20, 15 & 10 as this mesh size consists of 3 layers of 
meshing. As discussed earlier that any meashing having three layers of mesh results to more accurate result and accounting 
to the aspect ratio and element quality all the elements lie in a concentrated region of 1.
17 
Mesh element size 1.50 mm: 
Figure 41 mesh size 
Figure 42 Skewness 
Figure 43 Aspect ratio at 1.50 
Figure 44 Element Quality at 1.50
18 
Comment: 
This is an example that always decrease in the mesh size does not affect the aspect ratio or element quality. At 1.5 the aspect 
ratio and element quality decreases to more scattered elements however the skewness remain constant. This may however 
affect stress determination using probe at the joint areas. 
Below is the distribution of the skewness in respect to the mesh size. : 
Figure 45 graph 
Exercise 2.1c 
Figure 46 Convergence graph of stress w.r.t mesh size 
Mesh size in 
mm 
Aspect Ratio Element quality Skewness 
1.5 
19,992 elements lie in the region of 
near about 1.05 and however there 
are few elements which lie b/w 1.17 - 
1.18 
All the elements have quality with in 
0.99 to 1 but however the 
concentration of the elements is 
distributed with in that region 
Skewness remains same of 
about 1.305 as average 
Mesh size (mm) Skewness 
1.5 1.305 
5 1.305 
10 7.84 
15 2.68 
20 0.182 
25 0.215 
Mesh Element Size in mm Stress in MPa 
1.5 83.121 
5 60.73 
10 63.919 
15 59.894 
20 59.881 
25 Crashed
19 
Exercise 2.2 
Given: 
L = 24 mm 
B = 24 mm 
H = 6 mm 
Diameter of the circle = 5 mm 
Force = 2000 N 
E = 200,000 MPa (material steel) 
Hand Calculation: 
There will be stress acting on the plate as well as there will be a stress concentration around the hollow circular area. As the 
diagram below explains the formula, we we derive the stress acting in the part. 
The tensile force acts uniform along on the side . The initial stress calculation: σ = Force/ Area 
Area = t x D ie. = (6 x 24)mm2 = 144 mm2 
Henceforth the stress is = (2000/ 144) N/mm2 = 13.8 MPa 
But since there is a stress acting adjacent to the hole, which needs to be calculated as above mentioned. This given by 
σ max = σ nom x k 
σ nom = (D/(D-2r)) x σ 
σ nom = nominal stress in absence of the stress raiser 
k = Stress concentration factor 
a = the diameter of the hole 
b = the width of the plate 
Hence c = a/b 
Therefore the calculated c = 5/24 = 0.208 = 0.21 
From chart figure 
k = 2.5 
σ nom = (24/(24-2x2.5))x13.8 = 17.43 N/mm2 
σ max = 17.43 x k = 17.43 x 2.5 = 43.57 N/mm2 
Or the total σ max = 43.57 MPa 
Safety Factor : 
S.F. =( Yield Stress / Maximum stress ) 
(250/ 43.57) = 5.7378 
Figure 47 Stress concentration factor chart
20 
FEA Analysis: 
Figure 48 max equivalent Stress is 49.289 MPa 
Figure 49 Safety factor is 5.1771 
Inference: The following results were obtained when the part was subjected to ANSYS FEA analysis. 
 Maximum stress obtained on simulation is 48.289 MPa 
 The total deformation is 0.0019 mm 
 The safety factor obtained on simulating the part is 5.1771 
Interpretation: With the static load on the free end, there is hardly any visible deformation. Being the material of steel, it has 
boundary conditions same and homogeneous properties. There are variables in the geometry as there is a hollow circular region 
in the centre of the plate, where there are stress concentrations when load is applied. The stress is tensile. 
Conclusion: The results obtained on the FEA analysis and the hand calculations are approximately same with minimal variation. 
This can a reason of the default mesh quality. However the region of the highest stress is concentrated in a very minute part of 
48.289 MPa while the region of 43.352 MPa is spread more. Hence we can concluded the results are validated.
21 
Exercise 2.3 
Given: 
A steel bearing lug 
F = 18000 N 
Safety Factor = 8 
Hand Calculation : 
According to the formula to determine the bearing stress is given by: 
σb = P/Acontact 
A contact = t x d 
where t = thickness of the part 
d = d/2 since the Force is acting in the lower half of the circle. Acontact = 50 x (100/2) = 2500 mm2 
Therefore Stress is = 18000 / 2500 = 7.2 MPa 
Safety Factor = Yield Stress/ Maximum Stress 
= 250/ 27.294 = 9.154 
from the figure obtained on the ANSYS simulation. 
Ansys Solution: 
Figure 50 Maximum stress is 27.294 MPa 
Figure 51 safety factor is 9.15
22 
Inference: 
 The maximum stress on the part is 27.294 MPa, but however the force derived from the hand calculation is 7.2 which lies in 
the region of 6.3955 - 9.38 MPa in the figure 50. This is the most wide spread and covers the most of the region 
 The safety factor obtained is 9.15 figure 51 and the safety factor provided in the question is 8 
Interpretation: The material retains its same properties. Since with a high 18000 N the part does not break, we can conclude 
that the material shows elastic properties. However there are changes in the boundary conditions, the deformation is quiet 
visible which can be said that the material buckles top oval shape near the circular region 
Conclusion: The hand calculation and the distribution of the stress in representation is almost same whereas the safety factor is 
less than the required. 
Exercise 2.4 
Given: 
L = 300 mm 
Diameter of circle in the centre of the beam = 12.5 mm 
F = 850 N 
Hand calculations: 
According to the formula of cantilever beams σ = My/ I ---------------------- (i) 
However the beam has a hole of diameter 12.5 that passes sideways, is frictionless support and has a reaction force. 
To find the reaction force calculate the moment about the fixed axis. 
850 x 300 = R1 x 150 => R1 = 1700 N 
The moment for this cantilever beam is given by Mmax = w L ,where the L changes to x if there is a circular hole at 150 mm i.e. = 
wx ------------------ (ii) 
= 850 x 150 N mm = 127500 Nmm 
Now calculation of the I which is the second moment of inertia. I = bd3/12 = 30 x 303/ 12 = 67,500 mm4 for the rectangular beam 
and I for the circular hollow area is given by : π d4 / 64 = π x 12.54/ 64 = 1,198.422 mm4 
Putting the values of M, y and I in the equation (i) 
σ = 127500 x 15/ (67,500 -1198.422) (As the this will result in the total second moment of inertia in the beam) 
= 28.43 MPa 
ANSYS analysis : 
Figure 52 Maximum stress is 29. 064 MPa. 
Inference and Interpretations: 
It is visible that the maximum stress obtained when the force applied is 29.064 MPa. on simulating the part in ANSYS. The 
material is steel which has static load acting on the free end of the beam. The boundary conditions are fixed and the material 
being homogeneous and behaves ductile where the deformation is visible.
23 
Conclusion: There is no big difference between the hand calculated stress and the ANSYS simulated stress and hence we can 
conclude that our results are validated. 
Exercise 2.5 
Given to us: 
K = Coefficient of Anglia Ruskin Student id - 1227201 
i.e.; 01/2 = 0.5 (last two digits divided by 2) 
K = 0.5 
Hence forth replacing the value of K in the above figure 1, the new figure 
2 obtained is : 
Long Hand Calculation: 
According to the figure we need to find forces acting in the system. This can be resolved by the following system : 
ΣFx=0 Summation of all the forces in X direction is equal to zero 
ΣFy=0 Summation of all the forces in Y direction is equal to zero 
ΣFz=0 Summation of all the forces in Z direction is equal to zero 
ΣM=0 Summation of moment about a point is equal to zero 
Now resolving the forces in the F.B.D we get 
ΣFx=0 
F1 cos 35 – F2 cos 45 – 15.05 =0 
F1 cos 35 – F2 cos 45 = 15.05 
0.819F1 – 0.707F2 = 15.05 x 103 -------------------------- (i) 
ΣFy=0 
-F1 sin 35 – F2 sin 45 - 5.05 
-F1 sin 35 – F2 sin 45 = 5.05 
-0.573 F1 – 0.707 F2 = 5.05 x 103 ------------------------------- (ii) 
From equations (i) & (ii) subtracting (i) from (ii) we get 
0.819F1 – 0.707F2 = 15.05 x 103 
- (-0.573 F1 – 0.707 F2 = 5.05 x 103) 
__________________________________ 
1.392 F1 = 10 x 103 
Figure 53
24 
F1= 10,000 / 1.392 
F1 = 7183 N = 7.183 KN (iii) 
Putting the value of (iii) in equation (ii) we get 
-(7183)(0.573) – 0.707 F2 = 5.05 x103 
-4115.859 – 0.707 F2 = 5050 
- 0.707 F2 = 5050 +4115.859 
-0.707 F2 = 9165.859 
F2 = - 12964.43989 = 12964.44 N = 12.964 KN (Is in the opposite direction as shown in the figure) 
Hence F1= 7.183 KN and F2= 12.964 KN 
Now since we do not know the length of the sides of the triangle we need to find the length of b and c using the triangle formula : 
a 
˭ 
b 
˭ 
c 
sin 100 sin 45 sin 35 
1125 
sin 100 ˭ 
sin 45 
b 
i.e. b = 807.8 mm 
similarly c = 655.23 mm 
Element 1 
Given: 
E1 = 210,000 M Pas 
A1 = 250 mm2 
L1 = 807.8 = 808 mm ------------------------ (derived from the above equation of triangle) 
Θ = 3250 ----------------------------------------- (Angle with element 1 taking left to right ) 
l = cos 3250 = 0.819 
m = sin 3250 = 0.5735 = -0.573 
Finding : (E1A1 / L1) = (210,000 X 250 ) = 64975.247 = 64975.25 
808 
= 
This is the stiffness 
matrix for Element 1 
1125 
˭ 
c 
sin 100 sin 35 
0.670761 -0.469287 -0.670761 0.469287 
64975.25 
-0.469287 0.328329 0.469287 -0.328329 
-0.670761 0.469287 0.670761 -0.469287 
0.469287 -0.328329 -0.469287 0.328329 
43582.86 -30492.04 -43582.86 30492.04 
-30492.04 21333.26 30492.04 -21333.26 
-43582.86 30492.04 43582.86 -30492.04 
30492.04 -21333.26 -30492.04 21333.26
25 
Similarly for Element 2: 
Given: 
E = 210,000 M Pas 
A2 = 250 mm2 
L2 = 655.23 mm ---------------------------- (derived from the triangle law ) 
Θ = 2250 ----------------------------- (angle with the element, refer figure) 
l = cos 2250 = -0.707 
m = sin 2250 = -0.707 
Finding : (EA2 / L2) = (210,000 X 250) = 80124.536 = 80124.54 
655.23 
= 
This is the stiffness matrix for Element 2 
2 3 
2 
3 
2 1 
2 
1 
0.499849 0.499849 -0.499849 -0.499849 
80124.54 
0.499849 0.499849 -0.499849 -0.499849 
-0.499849 -0.499849 0.499849 0.499849 
-0.499849 -0.499849 0.499849 0.499849 
40050.17 40050.17 -40050.17 -40050.17 
40050.17 40050.17 -40050.17 -40050.17 
-40050.17 -40050.17 40050.17 40050.17 
-40050.17 -40050.17 40050.17 40050.17 
43582.86 -30492.04 -43582.86 30492.04 
-30492.04 21333.26 30492.04 -21333.26 
-43582.86 30492.04 43582.86 -30492.04 
30492.04 -21333.26 -30492.04 21333.26 
40050.17 40050.17 -40050.17 -40050.17 
40050.17 40050.17 -40050.17 -40050.17 
-40050.17 -40050.17 40050.17 40050.17 
-40050.17 -40050.17 40050.17 40050.17
26 
1 2 3 
1 
2 
3 
FX1 40050.17 40050.17 -40050.17 -40050.17 0 0 U1 
FY1 40050.17 40050.17 -40050.17 -40050.17 0 0 V1 
FX2 -40050.17 -40050.17 83633.03 9558.13 -43582.86 30492.04 U2 
FY2 -40050.17 -40050.17 9558.13 61383.43 30492.04 -21333.26 V2 
FX3 0 0 -43582.86 30492.04 43582.86 -30492.04 U3 
FY3 0 0 30492.04 -21333.26 -30492.04 21333.26 V3 
1 2 3 
1 
2 
3 
FX1 40050.17 40050.17 -40050.17 -40050.17 0 0 0 
FY1 40050.17 40050.17 -40050.17 -40050.17 0 0 0 
-15050 -40050.17 -40050.17 83633.03 9558.13 -43582.86 30492.04 U2 
-5050 -40050.17 -40050.17 9558.13 61383.43 30492.04 -21333.26 V2 
FX3 0 0 -43582.86 30492.04 43582.86 -30492.04 0 
FY3 0 0 30492.04 -21333.26 -30492.04 21333.26 0 
83633.03 U2 + 9558.13 V2 = -15050 ------------------- (i) 
9558.13 U2 + 61383.43 V2 = -5050 -------------------- (ii) 
U2 = -0.1736 mm 
V2 = -0.0552 mm 
FX1 = (-40050.17 x (-0.1736)) + (-40050.17 x (-0.0552)) = 9163 N 
FY1 = (-40050.17 x (-0.1736)) + (-40050.17 x (-0.0552)) = 9136 N 
F1 = 12958.438 N = 12.598 KN 
F2 = 15874.66 = 15.87 KN 
There is a difference between the hand calculation and the result obtained in the F1 and F2 in the CAE matrix system. Possible 
reasons can be : 
The triangle does not have proper angles with the elements. More equilateral triangle the better the results are obtained. 
FX3 = -43582.86 x (-0.1736) + (30492.04 x (-0.0552)) = 5882.8 N 
FY3 = 30492.04 X (-0.1736) + (-21333.26 X (-0.0552)) = -4115.82 N 
F3 = 4203.25 N
27 
References 
Inc., A. (2014, November 1st). ANSYS Workbench. Retrieved from ANSYS : http://www.ansys.com/en_uk 
Lee, H. -H. (2011). Ansys Workbench 13 . Stephen Schroff. 
Siemens. (2014, November 4th ). Siemens PLM software. Retrieved from Siemens FEA software: 
http://www.plm.automation.siemens.com/en_gb/plm/fea.shtml 
Appendix 
Refer CAE Assignment Part A for questions .
FACULTY OF SCIENCE AND 
TECHNOLOGY 
Department of Engineering & the Built 
Environment 
Computer Aided 
Engineering 
Module Code MOD002656 
2013-2014 
Assignment A 
Mr Dilen Carpanen, Dr Mehrdad Asadi 
& Dr Habtom Mebrahtu 
diagarajen.carpanen@anglia.ac.uk 
mehrdad.asadi@anglia.ac.uk 
habtom.mebrahtu@anglia.ac.uk
Workbook Part 1 
1 
Learning Outcome 
The aims of Workbook Part 1 and Part 2 are to: 
 help you gain an understanding what the finite element method is. 
 get you started using basic finite element modelling techniques. 
 carry hand calculation and compare with finite element simulations. 
Modelling Parts 
Prior knowledge of how to use the Autodesk Inventor CAD package for modelling 
parts is assumed. 
Please note that throughout this module all parts should be drawn in Autodesk 
Inventor. 
Once the parts are produced in Autodesk Inventor, you will need to import them into 
ANSYS to carry out the simulations (refer to the ANSYS lecture notes for more 
details).
Finite Element Analysis (FEA) 
Finite Element Analysis is a powerful numerical procedure than enables engineers to 
acquire information about their designs that would be difficult, if not impossible, to 
determine analytically. Finite Element Analysis (FEA) is used in virtually every 
industry you can think of, however it is particularly valuable to engineers in the 
automotive and aircraft industries. 
To perform finite element analysis the engineer must provide the following 
information: 
1. The geometry of the part to be analysed 
2. The material properties of the part to be analysed: 
Strength Properties (Structural and Dynamic Analysis--stresses, strains, mode 
shapes, etc.) 
Elastic Modulus, E 
Shear Modulus, G 
Poisson's ratio, n 
Thermal Properties (Heat transfer problems, thermal analysis) 
Is the material homogenous? Is the material isotropic, anisotropic, orthotropic? 
Is the material a composite? 
3. The loads on the part. 
4. How the part is constrained to resist loading. 
Other things that the engineer must be able to determine include: 
Is the loading static or time-variant? 
Is it safe to assume that loads and stresses and/or deflections are related linearly? 
Do material properties change with deflection? 
Do boundary conditions remain constant with loading? 
2 
The Art of Finite Element Analysis 
Modelling for FEA requires a thorough understanding and accurate representation of 
the part to be analysed--otherwise the analysis is just a pretty picture of stress and/or 
strain fields that are likely to be extremely inaccurate. However, accurate modelling is 
often easier said than done, particularly where loading and boundary conditions are 
concerned. 
The best modelers are those people that understand both the strengths and weaknesses 
of FEA, have confidence and convincing evidence that the loads and boundary 
conditions they have applied accurately model the circumstances, and… .that have a 
number of years of experience in using FEA. 
While we are beginning to understand and use FEA, we will analyse models that are 
relatively easy to model and for which we can acquire analytical solutions for stresses 
and strains. Modellers in industry don't generally have this luxury--otherwise they 
would not need FEA software. However, it is more likely than not that the engineer 
modelling with FEA will simplify the model to the degree possible before running the 
analysis.
3 
How does FEA work? 
A part's "stiffness" is related to a) its geometry and b) its material properties 
For example, take a simple geometry like the one shown below: 
This loading will cause this part to bend about the z-axis. It is intuitive that if the 
beam is made of steel that it would be stiffer than a beam made of rubber. It is also 
clear that the resistance to bending (stiffness) would be greater if the load were 
applied parallel to the z-axis, causing bending about the y-axis. 
In the equation shown below, the matrix K, represents a combination of geometry and 
material properties resulting in stiffness. 
The x term is a vector of "displacement values" that are unknown before the FEA 
program is run--these terms may be thought of as deflections. And the F vector 
contains information about the loads on the part. 
This "system" of equations is exactly like the scalar equation you learned about in 
physics that says: a spring with a spring rate of K, will deflect an amount x, due to the 
force, F, stretching (or compressing) the spring. 
The way that FEA works, in general, is like this: 
The geometry of the part is divided into thousands of little pieces called "elements". 
The vertex of every element is called a node. Inside the software, there are equations, 
called shape functions, which tell the software how to vary the values of x across the 
element. Average values of x are determined at the nodes. In fact the only place that 
the engineer can access values of stress and/or deflections are at the nodes. The finer
the "mesh" of elements, the more accurate the nodal values will be. In addition to 
telling the software what kinds of loads are imposed on the part and what type of 
material the part is made of, the engineer must also tell the software how the part 
resists the loads imposed on it. We recall well that every force acting on an object has 
an equal but opposite force acting on it. For example, a round cantilevered beam that 
is subjected to twisting will resist the external twisting moment with equal but 
opposite twisting at the wall. However, the way in which the FEA modeller would 
communicate this information to the FEA software would be through the use of 
"boundary conditions." Boundary conditions tell the FEA software how loading is 
resisted by constraining displacements and rotations of certain nodes. In the case of 
the cantilevered round beam, the engineer would constrain the nodes at the beam-wall 
interface by instructing the software to not allow translation of the nodes at the wall in 
x, y, or z. Also, depending on the orientation of the co-ordinate system, the engineer 
would need to instruct the software not to allow twisting of nodes around two of the 
axis. The following picture shows you a "discretized" shaft. Notice the triangular 
shaped elements and where they meet (the nodes). 
The more elements a model contains the more accurate the average value of the stress 
or strain at the nodes. The trade-off for more accuracy is processing time - the more 
elements and nodes, the longer it takes to generate results. 
Mesh size, loadings, and boundary conditions play a critical role in producing 
accurate and reliable finite element models. 
4
Static Linear Elastic Stress Analysis 
The simplest stress analysis of a load-bearing part assumes that the material behaves 
in a perfectly linear and elastic way. By linear elastic we mean that the material 
properties are constant and that deformations of the structure are negligible. It is also 
assumed that the load is applied gradually and is constant. This is known as static, 
linear elastic stress analysis. Under these conditions the following relationships are 
assumed to apply: 
Change in length 
Force Length 
 
Lateral strain 
5 
Stress  = 
Load 
Area 
Strain  = 
Original length 
Young’s Modulus E  
Stress 
Strain 
Stiffness  
Force 
Extension 
Change in length = 
 
Area Young' s modulus 
Shear modulus or modulus of rigidity G = 
Shear stress 
Shear strain 
Poisson’s ratio 
Longitudinal strain 
  
These are related by E = 2G(1 ) 
The stiffness of a structure is a function of its dimensions and its material’s Young’s 
Modulus. The above relationships are used in finite element static linear elastic stress 
analysis to: 
a) Calculate the element and structure stiffness 
b) Calculate the nodal displacements 
c) Calculate the element strains and stresses
Relationships in Linear Elastic Stress Analysis 
6 
Essential Further Study 
1. Carvill section 1.1.1 
2. Study the following sections in Applied Mechanics by Hannah & Hillier 
(Longman) 1995: Chapter 13 Direct Stress and Strain, sections 13.1, 13.2 and 
13.3. 
Exercise 1.1 
A bar of 30mm diameter is subjected to a tensile load of 25 kN. Calculate the 
extension on a 250mm length. E = 200 GPa. Create an FE model and compare the 
results. 
Exercise 1.2 
A steel strut of rectangular section is made up of two lengths. The first, 150mm long, 
has breadth 40mm and depth 50mm; the second, 75mm long, is 25mm square. If E = 
200 GPa calculate by hand the compression of the strut under a load of 25 kN. Create 
an FE model of the strut and compare the results.
7 
Safety Factor 
Yield stress 
Safety Factor 
Allowable stress  
Essential Further Study 
1. See pages 308 & 309 and section 18.3 in Hannah & Hillier and Carvill section 
8.4.1 for further details. 
Principal Stresses 
In all real load-bearing parts the stress within the part is complex and is in all three 
dimensions simultaneously. There will also be three shear stresses acting which cause 
the atoms in the material to slide over each other. 
In the general case of a three dimensional stress system, there will be three mutually 
perpendicular stresses 1, 2 and 3. 
Principal stresses at a point 
If the three principal stresses are known to be 150MPa compressive, 100MPa tensile 
and 10MPa tensile then the three principal stresses are nominated as: 
1 = 100, 2 = 10 and 3 = -150 MPa 
From the above example it can be seen that the maximum principal stress is the 
largest tensile stress and the minimum principal stress is the largest compressive 
stress. 
In general, for any analysis that requires the maximum stress to be found the principal 
stress should be used. 
The principal shear stresses can be calculated from the formula:
  
  
1 
max =   
  
1 
  
1 
  
1 
  
1 
  
 
  
8 
2 
0 2 
In most cases the maximum would be: 
max =   1 3 2 
Example 
The three principal stresses acting on a point have been found to be 100, 50 and 10 
MPa determine the three principal shear stresses. 
1 = 100, 2 = 50 and 3 = 10 
max =   1 3 2 
1 
max = 100 10 
2 
 = 45MPa 
 =   1 2 2 
1 
 = 100 50 
2 
 = 25MPa 
min =   2 3 2 
1 
min = 50 10 
2 
 = 20MPa 
Stress in Beams 
The basic formulas for any point on a beam are: 
E 
R 
M 
I y 
To calculate the deflection on the following simple beams:
Maximum deflection of the simply supported beam = 
9 
3 
wL 
EI 
48 
Simply supported beam Mmax = 
wL 
4 
Where: w = load in N 
L = length in m 
E = Young’s modulus 
I = second moment of area 
M = bending moment 
σ = stress 
y = distance from neutral axis (m) 
a = deflection (m). 
For a round beam I = 
r 4 
4 
For a rectangular beam I = 
bd 3 
12 
b, d and r in metres
My 
 
     . . 
9 6 
10 
Cantilever beams 
Maximum deflection of a cantilever (a) = 
3 
wL 
EI 
3 
Cantilever Mmax = wL 
M = wx 
I 
  
M 
6 
bd 
max = 2 
for a rectangular beam 
Essential Further Study 
1. See Carvill section 1.4.1 
Example 
Calculate the deflection of a cantilever beam 10mm wide 50mm deep 1m long under a 
load of 1 000 N. The beam is made of a material with a Young’s modulus of 30.6 
GPa. 
I = 
bd 3 
12 
I = 
0 01 0 05 
12 
10 4 10 
3 
6 . . 
. 
 
   
Maximum deflection = 
3 
wL 
EI 
3 
= 
3 
1000 1 
3 30 6 10 10 4 10 
= 0.104 m
11 
Exercise 1.3 
Calculate the deflection of a steel cantilever beam 20mm wide 40mm high 250 mm 
long under a load of 2 000 N, Young’s modulus 200GPa. Create an FE model and 
compare the results. You can assume that the load is concentrated at the free end. 
Nature of Stress 
When a beam is under stress the load is distributed as follows: 
Essential Further Study 
1. Study chapter 17 in Hannah & Hillier 
Exercise 1.4 
Determine the maximum stress and deflection of the following square steel box 
section cantilever beam by hand and then create a FE model and compare the results. 
You can assume that the load is concentrated at the free end. 
Beam details: 
50 mm square outside 
40 mm square inside 
500mm long 
Load 200kg 
E = 200GPa
Interpretation of FEA Results 
12 
Introduction 
When the analyst considers the results of an FEA run there are number of question he 
must answer satisfactorily so that the model can be considered to be valid and the part 
safe to use. The key questions are: 
1. Is the material that is proposed for the part ductile or brittle? (This affects the 
mode of failure.) 
2. What is the safe working stress for the proposed material in the operating 
conditions the part is likely to experience? 
3. What safety factor is being applied? 
4. Does the FEA model predict that the safe working load will be exceeded? 
5. How are the results to be validated? 
In most real situations at any point in a stressed material there will exist three 
principal stresses 1, 2 and 3. These stresses act on mutually perpendicular planes 
such that 1 is the maximum direct stress at that point (typically tensile) and 3 is the 
minimum direct stress (typically compressive). 
That is 1 > 2 > 3 
Brittle Failure 
For a brittle material, it is common practice to assume that failure occurs when the 
maximum principal stress in the complex stress system equals the maximum principal 
stress in a simple uniaxial stress system at fracture. The assumption is that failure will 
occur when 1 = Ultimate Tensile Strength. 
This theory is satisfactory for brittle materials, but not for ductile materials. 
Ductile Failure 
A number of theories of elastic failure have been proposed that relate the three 
principals to the yield stress as measured on a standard tensile test. The most common 
method of assessing yield is to compare the yield stress determined on a standard 
tensile test with the Von Mises stress calculated by the FEA run. If the FEA indicates 
that the stress is greater than the yield stress then the part will be subject to a 
permanent change of shape and can normally be regarded as failed. In addition linear 
static analysis cannot be relied on once yielding is expected, as the results are non-linear. 
Maximum Shear Strain Energy Theory (Von Mises) 
This theory applies to ductile materials and predicts that yielding commences when 
the maximum shear strain energy in a complex stress system equals that in a uniaxial 
stress system at yield.
The Von Mises stress is calculated as follows: 
( ) ( ) ( )2 
2 
Yield stress of material 
280 
13 
3 1 
2 
2 3 
2 
1 2         
 
If the Von Mises stress is greater than the yield stress of a ductile material then it can 
be assumed that yielding will occur and the component has failed. 
The method of calculating Von Mises stress means that the answers are always 
positive so FEA will not distinguish between tensile and compressive strength. So 
maximum principal stresses must be examined to observe where the part is in tension 
and compression. This is important, as some modes of material failure will occur only 
when the stress is in one direction. Metal fatigue only occurs when the material is in 
tension and buckling (bending) will take place when the part is in compression. 
Maximum strain 
The maximum strain that should be present in a FE model is 0.02% (2  10-4), strains 
greater than this indicate a model that is not valid as the elements will be too distorted 
(ref. Ideas advanced analysis course). An alternative measure is the strain limit that 
can be calculated as follows: 
Young' s modulus of material 
Strain limit  
(ref McElligott TCT vol 16 No. 4) 
Example 
The strain limit for EN8 given its yield strength is 280 MPa and Young’s modulus is 
210 GPa is: 
MPa 
Strain limit = 0.0013 
210 
 
GPa 
Or 0.13% 
Essential Further Study 
1. Carvill section 1.1.5 
2. Engineering Metallurgy by R A Higgins 
3. Mechanics of Materials Volume 1 by E J Hearn
14 
The FE Mesh 
Types of Elements 
Every general purpose FEA system has a “library” of elements for use in different 
circumstances. These typically range from 2-noded, one-dimensional elements for 
framework analysis and up to 20-noded three-dimensional elements for complex solid 
parts. These are shown diagrammatically below. 
Mesh Generation 
In virtually all FEA systems, meshes may be generated semi-automatically 
(parametric or mapped mesh) or fully automatically (free mesh). For the purposes of 
these notes, the terms “mapped” and “automatic” will be used to specify these 
methods. 
Element Accuracy 
The elements used in Plane Stress Analysis are triangular and quadrilateral in shape 
and have typically 3, 4, 6 or 8 nodes per element as indicated below. 
Low- 
Order 
Element 
High- 
Order 
Element 
The “order” of an element refers to the polynomial, which is used to determine 
displacements within the element. A first order element (e.g. a 3-noded triangle) 
assumes a linear displacement relationship which results in constant strain and 
constant stress distribution. A second order element (e.g. a 6-noded triangle) assumes 
a quadratic displacement relationship and hence linear strain and stress distribution.
15 
Ill-conditioned Elements 
The ideal shape for a quadrilateral element is a square and that for a triangular 
element an equilateral triangle. Elements having shapes far removed from the ideal 
are said to be “ill-conditioned” or “skewed” and will give suspect results. As a guide, 
quadrilateral elements that have an aspect ratio of greater than 5 or internal angles less 
than 45 or greater than 135 are considered ill-conditioned. 
Examples of ill-conditioned elements
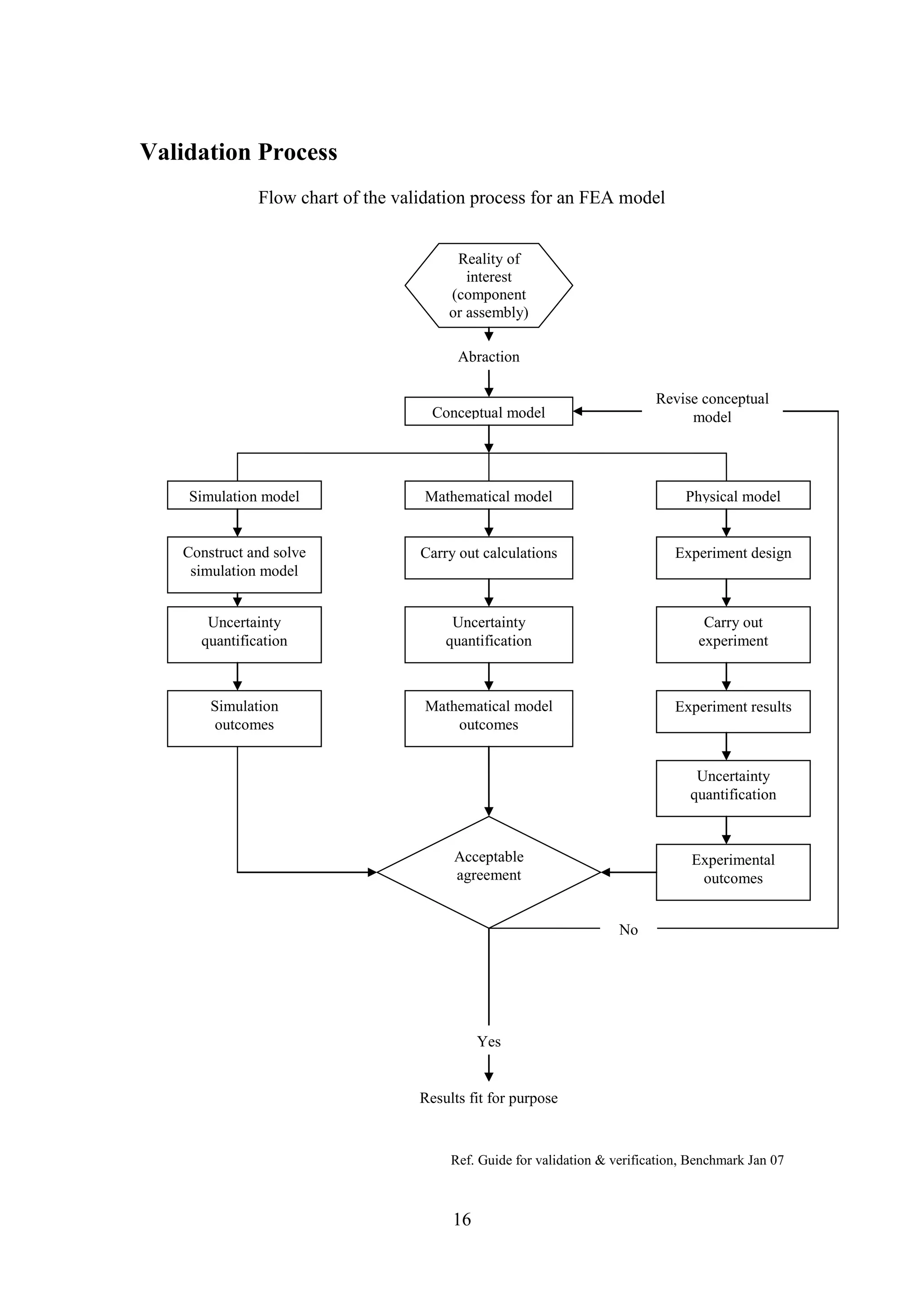
Reality of 
interest 
(component 
or assembly) 
Abraction 
Conceptual model 
Simulation model Mathematical model Physical model 
Carry out calculations 
Mathematical model 
outcomes 
16 
Validation Process 
Flow chart of the validation process for an FEA model 
Experiment design 
Carry out 
experiment 
Experiment results 
Uncertainty 
quantification 
Experimental 
outcomes 
Ref. Guide for validation & verification, Benchmark Jan 07 
Construct and solve 
simulation model 
Simulation 
outcomes 
Uncertainty 
quantification 
Uncertainty 
quantification 
Acceptable 
agreement 
Yes 
Results fit for purpose 
No 
Revise conceptual 
model
Validation of finite element analysis results means that there should be a reasonable 
level of agreement between the three models in the flow chart. Complete agreement 
within a small level of inaccuracy may not always be possible due to various 
differences between the various modelling assumptions. These include: 
 A clamped surface is not available in reality; 
 Prototype parts may not be exactly the same as production parts and the FE 
17 
model; 
 Tolerances on manufacture and material specification adds uncertainty to the 
results; 
 The test environment may be different to the operational environment; 
 Interpretation of results near boundary conditions is very difficult (St Venant’s 
principle). 
The ASME/NAFEMS standard also recommends the team planning the physical 
testing work closely with the FE analysts so both groups understand the modelling 
assumptions made in the modelling and testing programme. 
In some cases physical testing is not possible for example carrying out crash testing 
cars with live people inside. 
In some cases predictive confidence is required where the model is validated for one 
particular set of boundary conditions and is therefore assumed to be valid for all 
similar boundary conditions within given limits, for example the yield strength of the 
material.
Guide to simple, sound FEA models 
1. Ensure that the part is fully constrained, but not over constrained. 
2. Ensure that the correct load is applied. 
3. Ensure that the correct material is applied 
4. Define a suitable mesh, size, type and quality. 
18 
5. Solve the model. 
6. Carry out the following checks: 
 Reaction forces 
 Displacement is reasonable 
 Stress or displacement is within 10% of alternative manual calculations 
7. Vary mesh size to check for convergence. 
8. Check strain is small as defined above
Workbook Part 2 
A 
D F F 
A 
20mm 
2r 
Material: 10mm thick mild steel 
19 
Example 
This example involves the analysis of a square plate with a circular hole; a classical 
stress concentration problem. The plate is loaded by a uniformly distributed tensile 
load as shown below. 
Thickness of Plate: t 
50kN 
UDL 
100mm 
Initial Calculations (Model Validation) 
100mm 
50kN 
UDL 
Considering a portion of the plate near one of the loaded edges (removed from the 
effects of the hole) we may determine the expected value of direct stress in this area:
    
   
max 
a 
0 0.1 0.2 0.3 0.4 0.5 
20 
force 
area 
N mm 
50000 
1000 
50 2 / 
The stress in the material adjacent to the hole (at point A in the diagram) may be 
calculated using published stress-concentration data such as that given in the 
following chart, provided the hole is in the centre of the plate. 
This stress is given by: 
k 
nom 
where nom = nominal stress in the absence of the stress raiser 
k = stress concentration factor for the particular geometry 
a = the diameter of the hole 
b = the width of the plate 
c = 
b 
Stress concentration factor chart 
3 
2.8 
2.6 
2.4 
2.2 
2 
a/b 
Factor 
k(c) 
c
20 
c   
21 
For the above example 
0.2 
100 
From the above chart k = 2.5 
2 50 62.5 / 
100 
100 20 
N mm 
nom 
  
 
  
2 
max   62.5 2.5 156.25N /mm 
Note that the theoretical maximum stress concentration factor for a hole in an infinite 
plate is 3. This indicates that the maximum theoretical stress at point A is 3  62.5 = 
187.5N/mm2. 
Essential Further Study 
1. Carvill section 1.3.4 
2. Mechanics of Engineering Materials by Benham, Crawford & Armstrong 
(Longmans) 1996
22 
Mesh Quality Checks 
Generally, hexahedral elements are more desirable than other shapes, such as 
tetrahedral. The main reason is that hexahedral has better convergence behaviour. 
That implies: 
1. With the same problem size, hexahedral gives more accurate results 
2. It needs less iteration in a nonlinear simulation. 
Besides the shapes, mesh quality is also a key factor affecting convergence behaviour. 
A mesh of hexahedral elements with poor mesh quality is usually less desirable than 
tetrahedral with good mesh quality. Mesh Metric provides ways of measuring the 
mesh quality. 
Skewness 
Skewness, a measure of mesh quality, can be calculated for each element according to 
its geometry. Skewness determines how close to ideal (i.e., equilateral or equiangular) 
a face or cell is. 
For now, all you need to know is that it is a value ranging from 0 to 1, the smaller the 
better, and as a guideline, elements of skewness of more than 0.95 are considered 
unacceptable.
23 
Exercise 2.1a 
Draw the section in the following diagram and extrude it 25mm and then mesh the 
part with 25mm elements size. Then examine the mesh quality and comment on the 
results. 
Exercise 2.1a 
Exercise 2.1b 
Draw the section in the following diagram and extrude it 25mm and then mesh the 
part with 25mm, 20mm, 15mm, 10mm and finally 5mm element size. Then examine 
the mesh quality and comment on the results (i.e. compare how the skewness changes 
with change in element size). The material is steel. 
Exercise 2.1b
In practice if the mesh is too large then the outline of the elements can be seen in the 
stress plot. The stress plot should appear to have a smooth change in stress without 
any sharp changes in stress. If there are apparent rapid changes in stress the mesh is 
too coarse and should be refined. 
A problem with meshing in general is sharp internal corners. These often result in 
stress concentrations and are therefore of importance in an FEA model. However, as 
the mesh is reduced in size in an attempt to improve the accuracy the stress increase. 
As the mesh size reduces the stress increases and as the mesh becomes infinitely small 
the stress tends to infinity. 
24 
Convergence 
As the mesh size decreases the model should become more accurate. This can be 
tested by comparing the model in an area away from the boundary conditions and 
any discontinuities and plotting a graph of the mesh size on the horizontal against the 
stress on the vertical and you should find it converges on the accurate answer as the 
mesh size decreases. 
Another method that indicates that the mesh is too large is the outline of the elements 
can be seen in the stress plot. If there is not a smooth transition in colour from high to 
low stress areas then the mesh size is too large and should be reduced, until there is a 
smooth transition. 
Essential Further Study 
Read Chapter 9 “Finite element simulations with ANSYS Workbench 13 /Huei- 
Huang Lee. Mission, Kan. :Schroff Development, c2011. ISBN: 9781585036530” 
Exercise 2.1c 
Plot the convergence graph (i.e. a graph of stress against element size) for a part of 
exercise 2.1b. 
Exercise 2.2 
Create an FE model of a 24mm square plate 6mm thick with a 5mm diameter hole in 
the centre. The plate is subject to a uniformly distributed tensile load of 2000N along 
one side. Determine the maximum stress and validate the model. The material is steel.
25 
Varying Distributed Loads 
A varying or non-linear load may be used to model many practical problems, for 
example a pin in a hole. 
Exercise 2.3 
Model the following cast iron bearing lug that has a shaft mounted in it that applies a 
force of 18kN vertical in the hole. Determine if the lug is safe with a factor of safety 
of 8. 
Cast iron lug 50mm deep. Shaft 100 –12/-34m 
See Carvill section 6.1.1 for material specification 
E = 130GPa 
G = 48GPa
26 
Boundary Conditions 
Boundary conditions are the definition of the operating characteristics of the part in 
service and are made up of two key parts: they are the load on the part and how it is 
located in space. 
In general the region of the part where the boundary conditions are applied are subject 
to errors and the results around the boundary conditions must be interpreted with great 
care. 
Degrees of freedom 
Any unrestrained body is able to move in one or more (or even all) of the six degrees 
of freedom shown in the following diagram. 
Six degrees of freedom 
In a finite element model the body must be restrained in all six degrees of freedom 
otherwise a solution cannot be found, however, the body must not be over restrained 
or the analysis will give false results. The analyst must therefore understand the 
operating conditions of the part being modelled so that appropriate fixings can be 
applied. For example if the part is free to distort in the x direction then it must not be 
constrained in the x direction. 
Another example is a door on an ordinary hinge has one degree of freedom i.e. it can 
rotate about the y axis. A door on a rising butt hinge can rotate and can be lifted, as it 
is not fully restrained in the vertical axis.
Exercise 2.4 
Carry out an FEA analysis on the following beam that is free to rotate about the hole 
in the centre. The section of the beam is 30mm square. 
Check the reaction force on the fixing and carry out manual stress calculation to 
validate the model. 
27 
Exercise 2.5 
Use the matrix method to find: 
a- The effective force in each truss element and the reaction forces in the support 
points. 
b- The vertical deflection at node number 2 
The node and element numbers are given. The module of electricity is assumed to be 
2.1x105 MPa and the cross sections for element are: 
Element 1: 250 mm2 
Element 2: 250 mm2 
The unique coefficient K for each student will be given by the tutor. The value of K 
is the last two digits of your student ID divided by 2.
28 
FE Model Check List 
Exercise No. Date 
Reason for study and definition of problem 
Particular concerns 
Material Brittle or Ductile? 
Allowable stress under expected conditions 
Boundary condition 
Load applied 
Method of loading 
Method of restraint 
Reason for boundary conditions 
Meshing 
Material specification 
Mesh type and size 
Mesh quality check 
Reason for mesh specification 
Results 
Reaction force 
Maximum stress (Von Mises for ductile or maximum principal for brittle material) 
Maximum deflection 
FE plot(s) 
Manual validation calculation 
Percentage error 
Reason for error 
Is the difference between averaged and un-averaged results less than 10% and strain small? 
Suitable modelling assumptions and methods 
Linear static, buckling, singularity, convergence. 
Folder and file name and pathway 
It is your responsibility to keep adequate back-up copies of your files.

Beginner's idea to Computer Aided Engineering - ANSYS

  • 1.
    Part A CAEAssignment Student Id – 1227201 Date – 10/11/2014 Anglia Ruskin University
  • 2.
    1 Contents WorkBook Part 1 ............................................................................................................................................................. 2 Exercise 1.1 ................................................................................................................................................................... 2 Exercise 1.3 ................................................................................................................................................................... 4 Exercise 1.4 ................................................................................................................................................................... 5 Exercise 1.2 ................................................................................................................................................................... 7 Work Book Part 2 ............................................................................................................................................................. 9 Exercise 2.1a ................................................................................................................................................................. 9 Exercise 2.1b ............................................................................................................................................................... 11 Exercise 2.1c ............................................................................................................................................................... 18 Exercise 2.2 ................................................................................................................................................................. 19 Exercise 2.3 ................................................................................................................................................................. 21 Exercise 2.4 ................................................................................................................................................................. 22 Exercise 2.5 ................................................................................................................................................................. 23 References ...................................................................................................................................................................... 27 Appendix ..................................................................................................................................................................... 27
  • 3.
    2 Work BookPart 1 Exercise 1.1 Given to us: A cylindrical bar of the following specifications Diameter (d) = 30 mm Length = 250 mm E = 200 GPa = 200,000 MPa Solution in Inventor: Figure 1 Cylindrical steel bar Solution simulation in Ansys : Constraints: The figure is extracted into Ansys and then simulated with the following instructions.  The left hand side of the object is fixed (face)  The tensile force is applied on the right side face of the object (towards the positive Y direction, shown in the figure) . The load is a static load Figure 2 Cylindrical bar fixed on the left end
  • 4.
    3 Results obtained: Figure 3 Showing the deformation when the force is applied Figure 4 shows the maximum principal stress when the part is simulated after the force is applied The above figures 3 & 4 shows the following results: 1. Maximum deformation = 0.044107 mm 2. Maximum principal stress to be varying between 29.51 MPa to 49.023 MPa. Since the region between 33.846 to 36.014 MPa seems to cover the area, we can conclude that the maximum stress is located in that region. Hand Calculation: σ = F/A = 25000 x 4/ (π.302) = 35.36 N/mm2 or 35.36 MPa Total deformation can be given by : ΔL= FL/EA where Area = 706.85 mm2
  • 5.
    4 = (25000X 250 ) / (200,000 X 706.85) = 0.044210 mm Interference: The result obtained on the Long hand calculation and the result from the Ansys FEA coincides with the long hand calculation as the deformation is at the most same and the region of the maximum stress lies same result obtained on the hand calculation. Exercise 1.3 Given to us: Steel Cantilever beam L = 250 mm b = 20 mm h = 40 mm E = 200 000 MPa Load = 2000 N Hand calculation: formula give to us for deflection is : w L3 / 3EI but to calculate deflection we need to find I . Formula for I = bh3/ 12 i.e = ( 20 x 403 )/ 12 = 106,666.6 mm4 therefore the deflection is = (2000 x 2503) / (3 x 200,000 x 106,666.6) = 0.488 mm σ = My / I -------------------------------------------- (1) M= 2000 x 250 = 500,000 Nm ------------------------------- (2) Putting the value of 2 in 1 we get σ = (500,000 x 20) / 106,666.6 = 93.75 MPa Figure 5 shows the steel cantilever beam in inventor Figure 6 showing the maximum and minimum stress acting on the cantilever beam
  • 6.
    5 From theabove figures 6 & 7 it can be seen that the part has been FEA analyzed and that the following interference can be made:  The maximum stress when the part is fixed on one end and subjected to tensile force of 2000 N on the free end, results in a maximum of 95.309 MPa.  On the same analysis for the deformation in FEA, it results to be 0.49725 mm Inference: We can conclude that the result obtained in the hand calculation and the results obtained from the FEA analysis of the part shows a very minute or fraction difference in the figure however they are accurate to certain extent. Conclusion: It can established that the results are validated with the hand calculation. Exercise 1.4 Given to us : Outer square = 50 mm Inner Square = 40 mm Extrude/ Length = 500 mm Load = 200 Kg = 2,000 Newton E= 200,000 MPa Figure 7 shows the deformation on the cantilever beam Figure 9 diagrammatic representation of the load and the fixed support. Figure 8 hollow beam inventor drawing
  • 7.
    6 Hand Calculation: According the formula to find the deflection in a cantilever beam supported with a one fixed end and one free end is = w L3 / 3EI where we need to find the I in the equation. To calculate I which is equal to : bh3/ 12 = 50 x 503/ 12 - 40 x 403/ 12 ---------------------- (Outer subtracted by inner) = 307,500 mm4 Therefore the deflection can be calculated which is = (2000 x 5003 )/ ( 3 x 200,000 x 307,500) = 1.35501 = 1.36 mm σ = My/ I where y = 25 mm & M = 2000 x 500 = 1,000,000 N mm therefore the stress = (1,000,000 x 25) / 307,500 = 81.3 MPa FEA Analysis : Figure 10 shows the maximum stress at the free end. Figure 11 maximum deformation Using the Ansys software and simulating the part to see the effects we obtain a result as follows:  Maximum stress which acts on the body when the free end is subjected to 2000 N is 86.798 MPa
  • 8.
    7  Whereas the deflection obtained is 1.3893 mm which can be seen on the free end in red region of the figure. Inference: With the data obtained from the FEA analysis, the results are almost same with fractional difference. Since the region of 77.375 MPa and 86.798 MPa covers most of the area on the simulation it can conferred that the value obtained from the hand calculation is even acceptable. Conclusion: The hand calculation and the justification of the simulation that the stress lies in the region of 77.375 MPa to 86.798 MPa along with the deflection or change in the length is 1.3 approximately validates the results. Exercise 1.2 Given : Two beam (rectangular) of steel makes one strut 1st strut : LxBxH is (150x40x50) mm - larger one 2nd strut : LxBxH is (75x25x25) mm - smaller one Force = 25000 N E = 200,000 MPa Hand Calculation: According to the formula the stress on individual parts (strut 1 and strut 2) needs to be calculated and hence forth the deformation on the total body. σ = F/A , --------------------------------- (i) σ 1 = F/A1 where A1 is area of beam 1 i.e = (40x50) mm2 σ 2 = F/A2 where A2 is area of the beam 2 i.e = (252) mm2 Hence the total σ is σ 1 + σ 2 i.e. Summation of individual stress of the beam 1 and 2 ie. = (25000/(40x50)) + (25000/(252)) = 12.5 + 40 = 52.5 MPa The beam1 has 12.5 MPa of stress and the beam 2 has 40 MPa Deformation Δ L = FL/EA ---------------------------------------- (ii) Δ L1 = FL1/EA1 = (25,000 x 150)/ (200,000 x 40 x 50) = 0.009375 mm Δ L2 = FL2/EA2 = (25,000 x 75)/ (200,000 x 252) = 0.015 mm Therefore total change/ deformation in length is Δ L = Δ L1 + Δ L2 = 0.009375 + 0.015 = 0.02437 mm FEA analysis: Figure 12 Inventor design
  • 9.
    8 Figure 13deformation Figure 14 stress The simulation in ANSYS gives us the following results :  The stress is 43.886 MPa figure 13  The total deformation of the strut is 0.0.253 mm Inference: The result of the stress obtained in the simulation by ANSYS gives us lesser value than the hand calculated stress which is 52.5 MPa. This can be explained by the following reasons: 1. Mesh size plays and important role in the determination of stress and deformation. It is very obvious that the picture obtained in may have a default mesh size configuration for the whole strut. Since the strut is made up of two beams which has varying mesh sizes where they both clamp to each other, the stress distribution is not properly explained. 2. The possible solution to this problem can resolved by changing the mesh size and introducing a stress probe to determine the actual stress acting in the area. However the deformation is approximately same with minute variation in fractions of units. Conclusion: It can concluded that since the stress is higher that the individual stress of beam 2, it is obvious that there has been a missing link in the picture, which is explained in the inference by reason and solutions mentioned in points, however the deformation is approximately same and hence can be concluded that the result is validated.
  • 10.
    9 Work BookPart 2 Exercise 2.1a Given : An element which is drawn in the Autodesk inventor, and extruded To execute the simulation of the part in FEA analysis in ANSYS . Solution and explanation: Figure 15 inventor model Meshing refers to a geometrical representation of set of fine elements. This feature allows to split the whole design in a set of the fine structures that analyse the stress and deformation to combine and produce a perfect set of results like the equivalent stress, strain or deformation of a part designed. Meshing plays an important role in the Finite Element Analysis (FEA) ANSYS to understand the part designed. It is an important and critical part of engineering. This feature provides the balance to the requirements and the right mesh in each simulation (ANSYS, 2014 Figure 16 Mesh size 25 mm Figure 17 Element quality distribution
  • 11.
    10 Comments: Theabove part is meshed in 25 elements. Meshing results can be seen as in figures 16 & 17.  After meshing it is found that 77 percent of the elements as volume fall in between 88% to 97% of fine mesh quality. However there are approximately 1% each which is categorised as in between 50% to 80% mesh quality each .  Again the are ill conditioned elements in the meshing.  Similarly the other factor which results as a perfect mesh is the aspect ratio which is the ratio of length to breadth of a mesh (Longer side/ shorter side). Figure 18 Aspect ratio  The aspect ratio should result in more mesh greater than 0.8 ie. 70% of them should be > 0.8  However here we have 77.69% of the mesh greater than 1.20 but more spread out in more than 4 to 8 . Hence forth ion consideration with the above factors and results, it can be concluded that the mesh is not good and may not result in accurate variable factors like stress, strain and deformation. Figure 19 Fine mesh quality Figure 20 column with fine mesh
  • 12.
    11 To havea perfect quality of mesh it is advisable to have at least 3 layers of meshing of the part. This tends to achieve the best results which simulating the design. Exercise 2.1b Skewness is primary used to determine the quality of the mesh. It usually determines how close the element to the ideal ones is. Extremely high skewed elements are never acceptable in FEA analysis (Inc., 2014) (Siemens, 2014) Aspect ratio refers to the ratio of the longer side to the shorter side of the mesh, ie. l/b . It is acceptable to have 70% of the mesh with Aspect ratio < 4 & Element quality 70% of mesh > 0.8 Given: A T beam fixed on the T side (face) Tensile Force on free end = 1000 N Thickness = 25 mm Inventor Drawing and FEA on ANSYS : Figure 21 Inventor drawing
  • 13.
    12 Mesh elementsize 25 mm : Figure 22 Mesh size 25 mm Figure 23 Skweness Figure 24 Element quality Mesh size in mm Aspect Ratio Element quality Skewness 25 With the element size 25 mm , 74 .07 % of the elements by volume lies between 1.25 to 1.50 where as 20% and 10 % of them lie in between 2.00 to 2.50 and beyond 4.50. This clearly indicated that the aspect ratio is widely scattered The elements have widely scattered quality ranging from 0.22 to 0.35 and again from 0.75 to 0.96. The skewness is however less with average of 0.215 Comment: This is not a proper meshing . It is because, skewness is high with almost 67 elements have highly skewed structures in 25 mm mesh. The aspect ratio and the element quality are widely scattered. The more the elements occur in one strict region the better the mesh is and the more accurate results are obtained.
  • 14.
    13 Mesh elementsize 20 mm : Figure 25 Mesh element size 20 mm Figure 26 Skewness Figure 27 Aspect ratio with 20 mm mesh element size Figure 28 mesh element size quality Mesh size in mm Comment: Aspect Ratio Element quality Skewness 20 Wide spread in region 1.60 - 1.75 ; 2.25 to 2.75. High concentration of the elements are in the region of 1.65 to 1.69. But all the elements are less than 4 The elements are scattered around in between 0.70 to 0.90 . How ever 79.37 % are restricted at 0.88 element quality. The skewness starts to decrease, on an average it is 0.182 It is well noted that with decrease in the mesh size, the skewness decreases, aspect ratio and element quality improves. However this is not the best mesh. Further gradual decrease in the mesh size can be done for accuracy.
  • 15.
    14 Mesh elementsize 15 mm : Figure 29 Mesh 15 mm size Figure 30 Skewness Figure 31 Aspect ratio Figure 32 Element quality Mesh size in mm Comment: Aspect Ratio Element quality Skewness 15 With high concentration of the elements - 82.30 % of the entire volume of the elements of the mesh lies in the region of 1.45 - 1.46 Similarly 82.30% of the entire volume of the elements of the mesh lies in the region of 0.93 to 0.945 On contrast the skewness increases. On an average the skewness reaches to 2.68 This is slighter better than comparison to the mesh size 25 mm and 20 mm. With more elements with fixed aspect ratio and the element quality but increased Skewness. The mesh is still not accurate as more elements can be made to concentrate in one region rather than scattered. However this can still be accepted as it has at least 2 layers of meshing for better accuracy.
  • 16.
    15 Mesh elementsize 10 mm: Figure 33 mesh size Figure 34 Skewness Figure 35 Element Quality Figure 36 Aspect ratio Mesh size in mm Comment: Aspect Ratio Element quality Skewness 10 78 number of the elements lie in the aspect ratio of 1.26 - 1.28 which is almost more than than 70% of the elements < 4 and is less scattered Whilst 78 number of elements are concentrated at 0.95 to 0.96 which is again 70% of the elements > 0.8 and very few scattered Average skewness is high at 7.84 as the number of the elements increased and henceforth the elements around the joint tries to achieve the ideal geometry has also increased. The mesh size 10 mm can be an acceptable meshing as it constraints certain points of having almost to the accuracy of the aspect ratio and element quality. However the only one factor that restricts that 10 mm cannot be considered for prefect results is the skewness which suddenly changes to very high. Hence it is well understoof that we can still try to reduce the mesh size for near about ideal results.
  • 17.
    16 Mesh elementsize 5 mm: Figure 37 mesh size Figure 38 Skewness Figure 39 Aspect ratio Figure 40 Element quality Mesh size in mm Comments: Aspect Ratio Element quality Skewness 5 100 % of the elements have a good aspect ratio of 1 which is uniform across all the elements All the elements have quality of 1 which is highly acceptable since 100% = 1 Skewness drastically reduces to 1.305 on average The element size can be widely acceptable in contrast to 25, 20, 15 & 10 as this mesh size consists of 3 layers of meshing. As discussed earlier that any meashing having three layers of mesh results to more accurate result and accounting to the aspect ratio and element quality all the elements lie in a concentrated region of 1.
  • 18.
    17 Mesh elementsize 1.50 mm: Figure 41 mesh size Figure 42 Skewness Figure 43 Aspect ratio at 1.50 Figure 44 Element Quality at 1.50
  • 19.
    18 Comment: Thisis an example that always decrease in the mesh size does not affect the aspect ratio or element quality. At 1.5 the aspect ratio and element quality decreases to more scattered elements however the skewness remain constant. This may however affect stress determination using probe at the joint areas. Below is the distribution of the skewness in respect to the mesh size. : Figure 45 graph Exercise 2.1c Figure 46 Convergence graph of stress w.r.t mesh size Mesh size in mm Aspect Ratio Element quality Skewness 1.5 19,992 elements lie in the region of near about 1.05 and however there are few elements which lie b/w 1.17 - 1.18 All the elements have quality with in 0.99 to 1 but however the concentration of the elements is distributed with in that region Skewness remains same of about 1.305 as average Mesh size (mm) Skewness 1.5 1.305 5 1.305 10 7.84 15 2.68 20 0.182 25 0.215 Mesh Element Size in mm Stress in MPa 1.5 83.121 5 60.73 10 63.919 15 59.894 20 59.881 25 Crashed
  • 20.
    19 Exercise 2.2 Given: L = 24 mm B = 24 mm H = 6 mm Diameter of the circle = 5 mm Force = 2000 N E = 200,000 MPa (material steel) Hand Calculation: There will be stress acting on the plate as well as there will be a stress concentration around the hollow circular area. As the diagram below explains the formula, we we derive the stress acting in the part. The tensile force acts uniform along on the side . The initial stress calculation: σ = Force/ Area Area = t x D ie. = (6 x 24)mm2 = 144 mm2 Henceforth the stress is = (2000/ 144) N/mm2 = 13.8 MPa But since there is a stress acting adjacent to the hole, which needs to be calculated as above mentioned. This given by σ max = σ nom x k σ nom = (D/(D-2r)) x σ σ nom = nominal stress in absence of the stress raiser k = Stress concentration factor a = the diameter of the hole b = the width of the plate Hence c = a/b Therefore the calculated c = 5/24 = 0.208 = 0.21 From chart figure k = 2.5 σ nom = (24/(24-2x2.5))x13.8 = 17.43 N/mm2 σ max = 17.43 x k = 17.43 x 2.5 = 43.57 N/mm2 Or the total σ max = 43.57 MPa Safety Factor : S.F. =( Yield Stress / Maximum stress ) (250/ 43.57) = 5.7378 Figure 47 Stress concentration factor chart
  • 21.
    20 FEA Analysis: Figure 48 max equivalent Stress is 49.289 MPa Figure 49 Safety factor is 5.1771 Inference: The following results were obtained when the part was subjected to ANSYS FEA analysis.  Maximum stress obtained on simulation is 48.289 MPa  The total deformation is 0.0019 mm  The safety factor obtained on simulating the part is 5.1771 Interpretation: With the static load on the free end, there is hardly any visible deformation. Being the material of steel, it has boundary conditions same and homogeneous properties. There are variables in the geometry as there is a hollow circular region in the centre of the plate, where there are stress concentrations when load is applied. The stress is tensile. Conclusion: The results obtained on the FEA analysis and the hand calculations are approximately same with minimal variation. This can a reason of the default mesh quality. However the region of the highest stress is concentrated in a very minute part of 48.289 MPa while the region of 43.352 MPa is spread more. Hence we can concluded the results are validated.
  • 22.
    21 Exercise 2.3 Given: A steel bearing lug F = 18000 N Safety Factor = 8 Hand Calculation : According to the formula to determine the bearing stress is given by: σb = P/Acontact A contact = t x d where t = thickness of the part d = d/2 since the Force is acting in the lower half of the circle. Acontact = 50 x (100/2) = 2500 mm2 Therefore Stress is = 18000 / 2500 = 7.2 MPa Safety Factor = Yield Stress/ Maximum Stress = 250/ 27.294 = 9.154 from the figure obtained on the ANSYS simulation. Ansys Solution: Figure 50 Maximum stress is 27.294 MPa Figure 51 safety factor is 9.15
  • 23.
    22 Inference: The maximum stress on the part is 27.294 MPa, but however the force derived from the hand calculation is 7.2 which lies in the region of 6.3955 - 9.38 MPa in the figure 50. This is the most wide spread and covers the most of the region  The safety factor obtained is 9.15 figure 51 and the safety factor provided in the question is 8 Interpretation: The material retains its same properties. Since with a high 18000 N the part does not break, we can conclude that the material shows elastic properties. However there are changes in the boundary conditions, the deformation is quiet visible which can be said that the material buckles top oval shape near the circular region Conclusion: The hand calculation and the distribution of the stress in representation is almost same whereas the safety factor is less than the required. Exercise 2.4 Given: L = 300 mm Diameter of circle in the centre of the beam = 12.5 mm F = 850 N Hand calculations: According to the formula of cantilever beams σ = My/ I ---------------------- (i) However the beam has a hole of diameter 12.5 that passes sideways, is frictionless support and has a reaction force. To find the reaction force calculate the moment about the fixed axis. 850 x 300 = R1 x 150 => R1 = 1700 N The moment for this cantilever beam is given by Mmax = w L ,where the L changes to x if there is a circular hole at 150 mm i.e. = wx ------------------ (ii) = 850 x 150 N mm = 127500 Nmm Now calculation of the I which is the second moment of inertia. I = bd3/12 = 30 x 303/ 12 = 67,500 mm4 for the rectangular beam and I for the circular hollow area is given by : π d4 / 64 = π x 12.54/ 64 = 1,198.422 mm4 Putting the values of M, y and I in the equation (i) σ = 127500 x 15/ (67,500 -1198.422) (As the this will result in the total second moment of inertia in the beam) = 28.43 MPa ANSYS analysis : Figure 52 Maximum stress is 29. 064 MPa. Inference and Interpretations: It is visible that the maximum stress obtained when the force applied is 29.064 MPa. on simulating the part in ANSYS. The material is steel which has static load acting on the free end of the beam. The boundary conditions are fixed and the material being homogeneous and behaves ductile where the deformation is visible.
  • 24.
    23 Conclusion: Thereis no big difference between the hand calculated stress and the ANSYS simulated stress and hence we can conclude that our results are validated. Exercise 2.5 Given to us: K = Coefficient of Anglia Ruskin Student id - 1227201 i.e.; 01/2 = 0.5 (last two digits divided by 2) K = 0.5 Hence forth replacing the value of K in the above figure 1, the new figure 2 obtained is : Long Hand Calculation: According to the figure we need to find forces acting in the system. This can be resolved by the following system : ΣFx=0 Summation of all the forces in X direction is equal to zero ΣFy=0 Summation of all the forces in Y direction is equal to zero ΣFz=0 Summation of all the forces in Z direction is equal to zero ΣM=0 Summation of moment about a point is equal to zero Now resolving the forces in the F.B.D we get ΣFx=0 F1 cos 35 – F2 cos 45 – 15.05 =0 F1 cos 35 – F2 cos 45 = 15.05 0.819F1 – 0.707F2 = 15.05 x 103 -------------------------- (i) ΣFy=0 -F1 sin 35 – F2 sin 45 - 5.05 -F1 sin 35 – F2 sin 45 = 5.05 -0.573 F1 – 0.707 F2 = 5.05 x 103 ------------------------------- (ii) From equations (i) & (ii) subtracting (i) from (ii) we get 0.819F1 – 0.707F2 = 15.05 x 103 - (-0.573 F1 – 0.707 F2 = 5.05 x 103) __________________________________ 1.392 F1 = 10 x 103 Figure 53
  • 25.
    24 F1= 10,000/ 1.392 F1 = 7183 N = 7.183 KN (iii) Putting the value of (iii) in equation (ii) we get -(7183)(0.573) – 0.707 F2 = 5.05 x103 -4115.859 – 0.707 F2 = 5050 - 0.707 F2 = 5050 +4115.859 -0.707 F2 = 9165.859 F2 = - 12964.43989 = 12964.44 N = 12.964 KN (Is in the opposite direction as shown in the figure) Hence F1= 7.183 KN and F2= 12.964 KN Now since we do not know the length of the sides of the triangle we need to find the length of b and c using the triangle formula : a ˭ b ˭ c sin 100 sin 45 sin 35 1125 sin 100 ˭ sin 45 b i.e. b = 807.8 mm similarly c = 655.23 mm Element 1 Given: E1 = 210,000 M Pas A1 = 250 mm2 L1 = 807.8 = 808 mm ------------------------ (derived from the above equation of triangle) Θ = 3250 ----------------------------------------- (Angle with element 1 taking left to right ) l = cos 3250 = 0.819 m = sin 3250 = 0.5735 = -0.573 Finding : (E1A1 / L1) = (210,000 X 250 ) = 64975.247 = 64975.25 808 = This is the stiffness matrix for Element 1 1125 ˭ c sin 100 sin 35 0.670761 -0.469287 -0.670761 0.469287 64975.25 -0.469287 0.328329 0.469287 -0.328329 -0.670761 0.469287 0.670761 -0.469287 0.469287 -0.328329 -0.469287 0.328329 43582.86 -30492.04 -43582.86 30492.04 -30492.04 21333.26 30492.04 -21333.26 -43582.86 30492.04 43582.86 -30492.04 30492.04 -21333.26 -30492.04 21333.26
  • 26.
    25 Similarly forElement 2: Given: E = 210,000 M Pas A2 = 250 mm2 L2 = 655.23 mm ---------------------------- (derived from the triangle law ) Θ = 2250 ----------------------------- (angle with the element, refer figure) l = cos 2250 = -0.707 m = sin 2250 = -0.707 Finding : (EA2 / L2) = (210,000 X 250) = 80124.536 = 80124.54 655.23 = This is the stiffness matrix for Element 2 2 3 2 3 2 1 2 1 0.499849 0.499849 -0.499849 -0.499849 80124.54 0.499849 0.499849 -0.499849 -0.499849 -0.499849 -0.499849 0.499849 0.499849 -0.499849 -0.499849 0.499849 0.499849 40050.17 40050.17 -40050.17 -40050.17 40050.17 40050.17 -40050.17 -40050.17 -40050.17 -40050.17 40050.17 40050.17 -40050.17 -40050.17 40050.17 40050.17 43582.86 -30492.04 -43582.86 30492.04 -30492.04 21333.26 30492.04 -21333.26 -43582.86 30492.04 43582.86 -30492.04 30492.04 -21333.26 -30492.04 21333.26 40050.17 40050.17 -40050.17 -40050.17 40050.17 40050.17 -40050.17 -40050.17 -40050.17 -40050.17 40050.17 40050.17 -40050.17 -40050.17 40050.17 40050.17
  • 27.
    26 1 23 1 2 3 FX1 40050.17 40050.17 -40050.17 -40050.17 0 0 U1 FY1 40050.17 40050.17 -40050.17 -40050.17 0 0 V1 FX2 -40050.17 -40050.17 83633.03 9558.13 -43582.86 30492.04 U2 FY2 -40050.17 -40050.17 9558.13 61383.43 30492.04 -21333.26 V2 FX3 0 0 -43582.86 30492.04 43582.86 -30492.04 U3 FY3 0 0 30492.04 -21333.26 -30492.04 21333.26 V3 1 2 3 1 2 3 FX1 40050.17 40050.17 -40050.17 -40050.17 0 0 0 FY1 40050.17 40050.17 -40050.17 -40050.17 0 0 0 -15050 -40050.17 -40050.17 83633.03 9558.13 -43582.86 30492.04 U2 -5050 -40050.17 -40050.17 9558.13 61383.43 30492.04 -21333.26 V2 FX3 0 0 -43582.86 30492.04 43582.86 -30492.04 0 FY3 0 0 30492.04 -21333.26 -30492.04 21333.26 0 83633.03 U2 + 9558.13 V2 = -15050 ------------------- (i) 9558.13 U2 + 61383.43 V2 = -5050 -------------------- (ii) U2 = -0.1736 mm V2 = -0.0552 mm FX1 = (-40050.17 x (-0.1736)) + (-40050.17 x (-0.0552)) = 9163 N FY1 = (-40050.17 x (-0.1736)) + (-40050.17 x (-0.0552)) = 9136 N F1 = 12958.438 N = 12.598 KN F2 = 15874.66 = 15.87 KN There is a difference between the hand calculation and the result obtained in the F1 and F2 in the CAE matrix system. Possible reasons can be : The triangle does not have proper angles with the elements. More equilateral triangle the better the results are obtained. FX3 = -43582.86 x (-0.1736) + (30492.04 x (-0.0552)) = 5882.8 N FY3 = 30492.04 X (-0.1736) + (-21333.26 X (-0.0552)) = -4115.82 N F3 = 4203.25 N
  • 28.
    27 References Inc.,A. (2014, November 1st). ANSYS Workbench. Retrieved from ANSYS : http://www.ansys.com/en_uk Lee, H. -H. (2011). Ansys Workbench 13 . Stephen Schroff. Siemens. (2014, November 4th ). Siemens PLM software. Retrieved from Siemens FEA software: http://www.plm.automation.siemens.com/en_gb/plm/fea.shtml Appendix Refer CAE Assignment Part A for questions .
  • 29.
    FACULTY OF SCIENCEAND TECHNOLOGY Department of Engineering & the Built Environment Computer Aided Engineering Module Code MOD002656 2013-2014 Assignment A Mr Dilen Carpanen, Dr Mehrdad Asadi & Dr Habtom Mebrahtu diagarajen.carpanen@anglia.ac.uk mehrdad.asadi@anglia.ac.uk habtom.mebrahtu@anglia.ac.uk
  • 30.
    Workbook Part 1 1 Learning Outcome The aims of Workbook Part 1 and Part 2 are to:  help you gain an understanding what the finite element method is.  get you started using basic finite element modelling techniques.  carry hand calculation and compare with finite element simulations. Modelling Parts Prior knowledge of how to use the Autodesk Inventor CAD package for modelling parts is assumed. Please note that throughout this module all parts should be drawn in Autodesk Inventor. Once the parts are produced in Autodesk Inventor, you will need to import them into ANSYS to carry out the simulations (refer to the ANSYS lecture notes for more details).
  • 31.
    Finite Element Analysis(FEA) Finite Element Analysis is a powerful numerical procedure than enables engineers to acquire information about their designs that would be difficult, if not impossible, to determine analytically. Finite Element Analysis (FEA) is used in virtually every industry you can think of, however it is particularly valuable to engineers in the automotive and aircraft industries. To perform finite element analysis the engineer must provide the following information: 1. The geometry of the part to be analysed 2. The material properties of the part to be analysed: Strength Properties (Structural and Dynamic Analysis--stresses, strains, mode shapes, etc.) Elastic Modulus, E Shear Modulus, G Poisson's ratio, n Thermal Properties (Heat transfer problems, thermal analysis) Is the material homogenous? Is the material isotropic, anisotropic, orthotropic? Is the material a composite? 3. The loads on the part. 4. How the part is constrained to resist loading. Other things that the engineer must be able to determine include: Is the loading static or time-variant? Is it safe to assume that loads and stresses and/or deflections are related linearly? Do material properties change with deflection? Do boundary conditions remain constant with loading? 2 The Art of Finite Element Analysis Modelling for FEA requires a thorough understanding and accurate representation of the part to be analysed--otherwise the analysis is just a pretty picture of stress and/or strain fields that are likely to be extremely inaccurate. However, accurate modelling is often easier said than done, particularly where loading and boundary conditions are concerned. The best modelers are those people that understand both the strengths and weaknesses of FEA, have confidence and convincing evidence that the loads and boundary conditions they have applied accurately model the circumstances, and… .that have a number of years of experience in using FEA. While we are beginning to understand and use FEA, we will analyse models that are relatively easy to model and for which we can acquire analytical solutions for stresses and strains. Modellers in industry don't generally have this luxury--otherwise they would not need FEA software. However, it is more likely than not that the engineer modelling with FEA will simplify the model to the degree possible before running the analysis.
  • 32.
    3 How doesFEA work? A part's "stiffness" is related to a) its geometry and b) its material properties For example, take a simple geometry like the one shown below: This loading will cause this part to bend about the z-axis. It is intuitive that if the beam is made of steel that it would be stiffer than a beam made of rubber. It is also clear that the resistance to bending (stiffness) would be greater if the load were applied parallel to the z-axis, causing bending about the y-axis. In the equation shown below, the matrix K, represents a combination of geometry and material properties resulting in stiffness. The x term is a vector of "displacement values" that are unknown before the FEA program is run--these terms may be thought of as deflections. And the F vector contains information about the loads on the part. This "system" of equations is exactly like the scalar equation you learned about in physics that says: a spring with a spring rate of K, will deflect an amount x, due to the force, F, stretching (or compressing) the spring. The way that FEA works, in general, is like this: The geometry of the part is divided into thousands of little pieces called "elements". The vertex of every element is called a node. Inside the software, there are equations, called shape functions, which tell the software how to vary the values of x across the element. Average values of x are determined at the nodes. In fact the only place that the engineer can access values of stress and/or deflections are at the nodes. The finer
  • 33.
    the "mesh" ofelements, the more accurate the nodal values will be. In addition to telling the software what kinds of loads are imposed on the part and what type of material the part is made of, the engineer must also tell the software how the part resists the loads imposed on it. We recall well that every force acting on an object has an equal but opposite force acting on it. For example, a round cantilevered beam that is subjected to twisting will resist the external twisting moment with equal but opposite twisting at the wall. However, the way in which the FEA modeller would communicate this information to the FEA software would be through the use of "boundary conditions." Boundary conditions tell the FEA software how loading is resisted by constraining displacements and rotations of certain nodes. In the case of the cantilevered round beam, the engineer would constrain the nodes at the beam-wall interface by instructing the software to not allow translation of the nodes at the wall in x, y, or z. Also, depending on the orientation of the co-ordinate system, the engineer would need to instruct the software not to allow twisting of nodes around two of the axis. The following picture shows you a "discretized" shaft. Notice the triangular shaped elements and where they meet (the nodes). The more elements a model contains the more accurate the average value of the stress or strain at the nodes. The trade-off for more accuracy is processing time - the more elements and nodes, the longer it takes to generate results. Mesh size, loadings, and boundary conditions play a critical role in producing accurate and reliable finite element models. 4
  • 34.
    Static Linear ElasticStress Analysis The simplest stress analysis of a load-bearing part assumes that the material behaves in a perfectly linear and elastic way. By linear elastic we mean that the material properties are constant and that deformations of the structure are negligible. It is also assumed that the load is applied gradually and is constant. This is known as static, linear elastic stress analysis. Under these conditions the following relationships are assumed to apply: Change in length Force Length  Lateral strain 5 Stress  = Load Area Strain  = Original length Young’s Modulus E  Stress Strain Stiffness  Force Extension Change in length =  Area Young' s modulus Shear modulus or modulus of rigidity G = Shear stress Shear strain Poisson’s ratio Longitudinal strain   These are related by E = 2G(1 ) The stiffness of a structure is a function of its dimensions and its material’s Young’s Modulus. The above relationships are used in finite element static linear elastic stress analysis to: a) Calculate the element and structure stiffness b) Calculate the nodal displacements c) Calculate the element strains and stresses
  • 35.
    Relationships in LinearElastic Stress Analysis 6 Essential Further Study 1. Carvill section 1.1.1 2. Study the following sections in Applied Mechanics by Hannah & Hillier (Longman) 1995: Chapter 13 Direct Stress and Strain, sections 13.1, 13.2 and 13.3. Exercise 1.1 A bar of 30mm diameter is subjected to a tensile load of 25 kN. Calculate the extension on a 250mm length. E = 200 GPa. Create an FE model and compare the results. Exercise 1.2 A steel strut of rectangular section is made up of two lengths. The first, 150mm long, has breadth 40mm and depth 50mm; the second, 75mm long, is 25mm square. If E = 200 GPa calculate by hand the compression of the strut under a load of 25 kN. Create an FE model of the strut and compare the results.
  • 36.
    7 Safety Factor Yield stress Safety Factor Allowable stress  Essential Further Study 1. See pages 308 & 309 and section 18.3 in Hannah & Hillier and Carvill section 8.4.1 for further details. Principal Stresses In all real load-bearing parts the stress within the part is complex and is in all three dimensions simultaneously. There will also be three shear stresses acting which cause the atoms in the material to slide over each other. In the general case of a three dimensional stress system, there will be three mutually perpendicular stresses 1, 2 and 3. Principal stresses at a point If the three principal stresses are known to be 150MPa compressive, 100MPa tensile and 10MPa tensile then the three principal stresses are nominated as: 1 = 100, 2 = 10 and 3 = -150 MPa From the above example it can be seen that the maximum principal stress is the largest tensile stress and the minimum principal stress is the largest compressive stress. In general, for any analysis that requires the maximum stress to be found the principal stress should be used. The principal shear stresses can be calculated from the formula:
  • 37.
       1 max =     1   1   1   1      8 2 0 2 In most cases the maximum would be: max =   1 3 2 Example The three principal stresses acting on a point have been found to be 100, 50 and 10 MPa determine the three principal shear stresses. 1 = 100, 2 = 50 and 3 = 10 max =   1 3 2 1 max = 100 10 2  = 45MPa  =   1 2 2 1  = 100 50 2  = 25MPa min =   2 3 2 1 min = 50 10 2  = 20MPa Stress in Beams The basic formulas for any point on a beam are: E R M I y To calculate the deflection on the following simple beams:
  • 38.
    Maximum deflection ofthe simply supported beam = 9 3 wL EI 48 Simply supported beam Mmax = wL 4 Where: w = load in N L = length in m E = Young’s modulus I = second moment of area M = bending moment σ = stress y = distance from neutral axis (m) a = deflection (m). For a round beam I = r 4 4 For a rectangular beam I = bd 3 12 b, d and r in metres
  • 39.
    My      . . 9 6 10 Cantilever beams Maximum deflection of a cantilever (a) = 3 wL EI 3 Cantilever Mmax = wL M = wx I   M 6 bd max = 2 for a rectangular beam Essential Further Study 1. See Carvill section 1.4.1 Example Calculate the deflection of a cantilever beam 10mm wide 50mm deep 1m long under a load of 1 000 N. The beam is made of a material with a Young’s modulus of 30.6 GPa. I = bd 3 12 I = 0 01 0 05 12 10 4 10 3 6 . . .     Maximum deflection = 3 wL EI 3 = 3 1000 1 3 30 6 10 10 4 10 = 0.104 m
  • 40.
    11 Exercise 1.3 Calculate the deflection of a steel cantilever beam 20mm wide 40mm high 250 mm long under a load of 2 000 N, Young’s modulus 200GPa. Create an FE model and compare the results. You can assume that the load is concentrated at the free end. Nature of Stress When a beam is under stress the load is distributed as follows: Essential Further Study 1. Study chapter 17 in Hannah & Hillier Exercise 1.4 Determine the maximum stress and deflection of the following square steel box section cantilever beam by hand and then create a FE model and compare the results. You can assume that the load is concentrated at the free end. Beam details: 50 mm square outside 40 mm square inside 500mm long Load 200kg E = 200GPa
  • 41.
    Interpretation of FEAResults 12 Introduction When the analyst considers the results of an FEA run there are number of question he must answer satisfactorily so that the model can be considered to be valid and the part safe to use. The key questions are: 1. Is the material that is proposed for the part ductile or brittle? (This affects the mode of failure.) 2. What is the safe working stress for the proposed material in the operating conditions the part is likely to experience? 3. What safety factor is being applied? 4. Does the FEA model predict that the safe working load will be exceeded? 5. How are the results to be validated? In most real situations at any point in a stressed material there will exist three principal stresses 1, 2 and 3. These stresses act on mutually perpendicular planes such that 1 is the maximum direct stress at that point (typically tensile) and 3 is the minimum direct stress (typically compressive). That is 1 > 2 > 3 Brittle Failure For a brittle material, it is common practice to assume that failure occurs when the maximum principal stress in the complex stress system equals the maximum principal stress in a simple uniaxial stress system at fracture. The assumption is that failure will occur when 1 = Ultimate Tensile Strength. This theory is satisfactory for brittle materials, but not for ductile materials. Ductile Failure A number of theories of elastic failure have been proposed that relate the three principals to the yield stress as measured on a standard tensile test. The most common method of assessing yield is to compare the yield stress determined on a standard tensile test with the Von Mises stress calculated by the FEA run. If the FEA indicates that the stress is greater than the yield stress then the part will be subject to a permanent change of shape and can normally be regarded as failed. In addition linear static analysis cannot be relied on once yielding is expected, as the results are non-linear. Maximum Shear Strain Energy Theory (Von Mises) This theory applies to ductile materials and predicts that yielding commences when the maximum shear strain energy in a complex stress system equals that in a uniaxial stress system at yield.
  • 42.
    The Von Misesstress is calculated as follows: ( ) ( ) ( )2 2 Yield stress of material 280 13 3 1 2 2 3 2 1 2          If the Von Mises stress is greater than the yield stress of a ductile material then it can be assumed that yielding will occur and the component has failed. The method of calculating Von Mises stress means that the answers are always positive so FEA will not distinguish between tensile and compressive strength. So maximum principal stresses must be examined to observe where the part is in tension and compression. This is important, as some modes of material failure will occur only when the stress is in one direction. Metal fatigue only occurs when the material is in tension and buckling (bending) will take place when the part is in compression. Maximum strain The maximum strain that should be present in a FE model is 0.02% (2  10-4), strains greater than this indicate a model that is not valid as the elements will be too distorted (ref. Ideas advanced analysis course). An alternative measure is the strain limit that can be calculated as follows: Young' s modulus of material Strain limit  (ref McElligott TCT vol 16 No. 4) Example The strain limit for EN8 given its yield strength is 280 MPa and Young’s modulus is 210 GPa is: MPa Strain limit = 0.0013 210  GPa Or 0.13% Essential Further Study 1. Carvill section 1.1.5 2. Engineering Metallurgy by R A Higgins 3. Mechanics of Materials Volume 1 by E J Hearn
  • 43.
    14 The FEMesh Types of Elements Every general purpose FEA system has a “library” of elements for use in different circumstances. These typically range from 2-noded, one-dimensional elements for framework analysis and up to 20-noded three-dimensional elements for complex solid parts. These are shown diagrammatically below. Mesh Generation In virtually all FEA systems, meshes may be generated semi-automatically (parametric or mapped mesh) or fully automatically (free mesh). For the purposes of these notes, the terms “mapped” and “automatic” will be used to specify these methods. Element Accuracy The elements used in Plane Stress Analysis are triangular and quadrilateral in shape and have typically 3, 4, 6 or 8 nodes per element as indicated below. Low- Order Element High- Order Element The “order” of an element refers to the polynomial, which is used to determine displacements within the element. A first order element (e.g. a 3-noded triangle) assumes a linear displacement relationship which results in constant strain and constant stress distribution. A second order element (e.g. a 6-noded triangle) assumes a quadratic displacement relationship and hence linear strain and stress distribution.
  • 44.
    15 Ill-conditioned Elements The ideal shape for a quadrilateral element is a square and that for a triangular element an equilateral triangle. Elements having shapes far removed from the ideal are said to be “ill-conditioned” or “skewed” and will give suspect results. As a guide, quadrilateral elements that have an aspect ratio of greater than 5 or internal angles less than 45 or greater than 135 are considered ill-conditioned. Examples of ill-conditioned elements
  • 45.
    Reality of interest (component or assembly) Abraction Conceptual model Simulation model Mathematical model Physical model Carry out calculations Mathematical model outcomes 16 Validation Process Flow chart of the validation process for an FEA model Experiment design Carry out experiment Experiment results Uncertainty quantification Experimental outcomes Ref. Guide for validation & verification, Benchmark Jan 07 Construct and solve simulation model Simulation outcomes Uncertainty quantification Uncertainty quantification Acceptable agreement Yes Results fit for purpose No Revise conceptual model
  • 46.
    Validation of finiteelement analysis results means that there should be a reasonable level of agreement between the three models in the flow chart. Complete agreement within a small level of inaccuracy may not always be possible due to various differences between the various modelling assumptions. These include:  A clamped surface is not available in reality;  Prototype parts may not be exactly the same as production parts and the FE 17 model;  Tolerances on manufacture and material specification adds uncertainty to the results;  The test environment may be different to the operational environment;  Interpretation of results near boundary conditions is very difficult (St Venant’s principle). The ASME/NAFEMS standard also recommends the team planning the physical testing work closely with the FE analysts so both groups understand the modelling assumptions made in the modelling and testing programme. In some cases physical testing is not possible for example carrying out crash testing cars with live people inside. In some cases predictive confidence is required where the model is validated for one particular set of boundary conditions and is therefore assumed to be valid for all similar boundary conditions within given limits, for example the yield strength of the material.
  • 47.
    Guide to simple,sound FEA models 1. Ensure that the part is fully constrained, but not over constrained. 2. Ensure that the correct load is applied. 3. Ensure that the correct material is applied 4. Define a suitable mesh, size, type and quality. 18 5. Solve the model. 6. Carry out the following checks:  Reaction forces  Displacement is reasonable  Stress or displacement is within 10% of alternative manual calculations 7. Vary mesh size to check for convergence. 8. Check strain is small as defined above
  • 48.
    Workbook Part 2 A D F F A 20mm 2r Material: 10mm thick mild steel 19 Example This example involves the analysis of a square plate with a circular hole; a classical stress concentration problem. The plate is loaded by a uniformly distributed tensile load as shown below. Thickness of Plate: t 50kN UDL 100mm Initial Calculations (Model Validation) 100mm 50kN UDL Considering a portion of the plate near one of the loaded edges (removed from the effects of the hole) we may determine the expected value of direct stress in this area:
  • 49.
          max a 0 0.1 0.2 0.3 0.4 0.5 20 force area N mm 50000 1000 50 2 / The stress in the material adjacent to the hole (at point A in the diagram) may be calculated using published stress-concentration data such as that given in the following chart, provided the hole is in the centre of the plate. This stress is given by: k nom where nom = nominal stress in the absence of the stress raiser k = stress concentration factor for the particular geometry a = the diameter of the hole b = the width of the plate c = b Stress concentration factor chart 3 2.8 2.6 2.4 2.2 2 a/b Factor k(c) c
  • 50.
    20 c  21 For the above example 0.2 100 From the above chart k = 2.5 2 50 62.5 / 100 100 20 N mm nom      2 max   62.5 2.5 156.25N /mm Note that the theoretical maximum stress concentration factor for a hole in an infinite plate is 3. This indicates that the maximum theoretical stress at point A is 3  62.5 = 187.5N/mm2. Essential Further Study 1. Carvill section 1.3.4 2. Mechanics of Engineering Materials by Benham, Crawford & Armstrong (Longmans) 1996
  • 51.
    22 Mesh QualityChecks Generally, hexahedral elements are more desirable than other shapes, such as tetrahedral. The main reason is that hexahedral has better convergence behaviour. That implies: 1. With the same problem size, hexahedral gives more accurate results 2. It needs less iteration in a nonlinear simulation. Besides the shapes, mesh quality is also a key factor affecting convergence behaviour. A mesh of hexahedral elements with poor mesh quality is usually less desirable than tetrahedral with good mesh quality. Mesh Metric provides ways of measuring the mesh quality. Skewness Skewness, a measure of mesh quality, can be calculated for each element according to its geometry. Skewness determines how close to ideal (i.e., equilateral or equiangular) a face or cell is. For now, all you need to know is that it is a value ranging from 0 to 1, the smaller the better, and as a guideline, elements of skewness of more than 0.95 are considered unacceptable.
  • 52.
    23 Exercise 2.1a Draw the section in the following diagram and extrude it 25mm and then mesh the part with 25mm elements size. Then examine the mesh quality and comment on the results. Exercise 2.1a Exercise 2.1b Draw the section in the following diagram and extrude it 25mm and then mesh the part with 25mm, 20mm, 15mm, 10mm and finally 5mm element size. Then examine the mesh quality and comment on the results (i.e. compare how the skewness changes with change in element size). The material is steel. Exercise 2.1b
  • 53.
    In practice ifthe mesh is too large then the outline of the elements can be seen in the stress plot. The stress plot should appear to have a smooth change in stress without any sharp changes in stress. If there are apparent rapid changes in stress the mesh is too coarse and should be refined. A problem with meshing in general is sharp internal corners. These often result in stress concentrations and are therefore of importance in an FEA model. However, as the mesh is reduced in size in an attempt to improve the accuracy the stress increase. As the mesh size reduces the stress increases and as the mesh becomes infinitely small the stress tends to infinity. 24 Convergence As the mesh size decreases the model should become more accurate. This can be tested by comparing the model in an area away from the boundary conditions and any discontinuities and plotting a graph of the mesh size on the horizontal against the stress on the vertical and you should find it converges on the accurate answer as the mesh size decreases. Another method that indicates that the mesh is too large is the outline of the elements can be seen in the stress plot. If there is not a smooth transition in colour from high to low stress areas then the mesh size is too large and should be reduced, until there is a smooth transition. Essential Further Study Read Chapter 9 “Finite element simulations with ANSYS Workbench 13 /Huei- Huang Lee. Mission, Kan. :Schroff Development, c2011. ISBN: 9781585036530” Exercise 2.1c Plot the convergence graph (i.e. a graph of stress against element size) for a part of exercise 2.1b. Exercise 2.2 Create an FE model of a 24mm square plate 6mm thick with a 5mm diameter hole in the centre. The plate is subject to a uniformly distributed tensile load of 2000N along one side. Determine the maximum stress and validate the model. The material is steel.
  • 54.
    25 Varying DistributedLoads A varying or non-linear load may be used to model many practical problems, for example a pin in a hole. Exercise 2.3 Model the following cast iron bearing lug that has a shaft mounted in it that applies a force of 18kN vertical in the hole. Determine if the lug is safe with a factor of safety of 8. Cast iron lug 50mm deep. Shaft 100 –12/-34m See Carvill section 6.1.1 for material specification E = 130GPa G = 48GPa
  • 55.
    26 Boundary Conditions Boundary conditions are the definition of the operating characteristics of the part in service and are made up of two key parts: they are the load on the part and how it is located in space. In general the region of the part where the boundary conditions are applied are subject to errors and the results around the boundary conditions must be interpreted with great care. Degrees of freedom Any unrestrained body is able to move in one or more (or even all) of the six degrees of freedom shown in the following diagram. Six degrees of freedom In a finite element model the body must be restrained in all six degrees of freedom otherwise a solution cannot be found, however, the body must not be over restrained or the analysis will give false results. The analyst must therefore understand the operating conditions of the part being modelled so that appropriate fixings can be applied. For example if the part is free to distort in the x direction then it must not be constrained in the x direction. Another example is a door on an ordinary hinge has one degree of freedom i.e. it can rotate about the y axis. A door on a rising butt hinge can rotate and can be lifted, as it is not fully restrained in the vertical axis.
  • 56.
    Exercise 2.4 Carryout an FEA analysis on the following beam that is free to rotate about the hole in the centre. The section of the beam is 30mm square. Check the reaction force on the fixing and carry out manual stress calculation to validate the model. 27 Exercise 2.5 Use the matrix method to find: a- The effective force in each truss element and the reaction forces in the support points. b- The vertical deflection at node number 2 The node and element numbers are given. The module of electricity is assumed to be 2.1x105 MPa and the cross sections for element are: Element 1: 250 mm2 Element 2: 250 mm2 The unique coefficient K for each student will be given by the tutor. The value of K is the last two digits of your student ID divided by 2.
  • 57.
    28 FE ModelCheck List Exercise No. Date Reason for study and definition of problem Particular concerns Material Brittle or Ductile? Allowable stress under expected conditions Boundary condition Load applied Method of loading Method of restraint Reason for boundary conditions Meshing Material specification Mesh type and size Mesh quality check Reason for mesh specification Results Reaction force Maximum stress (Von Mises for ductile or maximum principal for brittle material) Maximum deflection FE plot(s) Manual validation calculation Percentage error Reason for error Is the difference between averaged and un-averaged results less than 10% and strain small? Suitable modelling assumptions and methods Linear static, buckling, singularity, convergence. Folder and file name and pathway It is your responsibility to keep adequate back-up copies of your files.