Basics of IPC
Ministry of Interior
SECURITY FORCES HOSPITAL
MAKKAH
Prepared by:
Dr. Ahmed Farouk
MD,EBFM,MRCGP,CIC
IPC Team Manager- SFHPM
Objectives:
• How chain of infection work ?
• How to break the chain of infection ?
• Dangerous message about hand hygiene
• What is meant by the standard precautions?
• What is meant by transmission based precautions
& how to implement?
• How can we deal with biological spills?
• How can we deal with any occupational exposure
to patient blood or body fluids
• What is meant by medical waste cycle
Agent
Reservoir
Place of Exit
Mode of
Transmission
Place of
Entry
Susceptible
Host
1. Standard precaution
2. Transmission Based
a) Contact precaution
b) Droplet precaution
c) Airborne precaution
3. Protective environment
8SFHM-IPC
Definition:
IC practices that should be applied to all
patients regardless of suspected or confirmed
diagnosis
9
SFHM-IPC 10
Hand Hygiene PPE Cough Etiquette Pt. Placement
Pt. Care Equipment Safe Injection HK Linen Management
Lumbar puncture Infectious Waste Worker’s Safety
• Visibly dirty or contaminated hands with
proteinaceous material, blood or other body fluids
• After caring for patients with diarrhea, including
Clostridium Difficile associated diarrhea
• Before handling/preparing/ eating food
• After use of the toilet
Hand Washing Technique (40-60 Seconds)
1- Wet hands with warm water
& apply enough liquid soap &
rub palm to palm
1-‫الدافئ‬ ‫بالماء‬ ‫اليدين‬ ‫بلل‬
‫باطن‬ ‫دلك‬ ‫ثم‬ ‫السائل‬ ‫والصابون‬
‫ببعضهما‬ ‫اليدين‬
2- Right palm over left dorsum
with interlaced fingers and vice
versa
2-‫ظاهر‬ ‫على‬ ‫اليمنى‬ ‫اليد‬ ‫باطن‬ ‫دلك‬
‫جعل‬ ‫مع‬ ‫بالعكس‬ ‫ثم‬ ‫اليسرى‬ ‫اليد‬
‫متداخلة‬ ‫الاصابع‬
3- Palm to palm with interlaced
fingers
3-‫ببعضهما‬ ‫اليدين‬ ‫باطن‬ ‫دلك‬
‫متداخلة‬ ‫والاصابع‬
4 - backs of fingers to opposing
palms with fingers interlocked & vice
versa
4-‫مع‬ ‫الاخرى‬ ‫اليد‬ ‫بباطن‬ ‫الاصابع‬ ‫ظاهر‬ ‫دلك‬
‫العكس‬ ‫ثم‬ ‫بالاصابع‬ ‫الامساك‬
5- Rotational rubbing of left thumb
clasped in right palm and vice versa
5-‫ممسوكا‬ ‫الايسر‬ ‫للابهام‬ ‫الدائرى‬ ‫بالدعك‬ ‫قم‬
‫العكس‬ ‫ثم‬ ‫اليمنى‬ ‫اليد‬ ‫بباطن‬
6- Finally finger tips to clean center of
palms by rotational rubbing & vice
versa then rinse under running water
,dry hands by clean tissue & close the
faucet with the drying tissue
6-‫اليمنى‬ ‫اليد‬ ‫لباطن‬ ‫الدائرى‬ ‫بالدعك‬ ‫قم‬ ‫أخيرا‬
‫ثم‬ ‫بالعكس‬ ‫ثم‬ ‫اليسرى‬ ‫اليد‬ ‫اصابع‬ ‫باطراف‬
‫التنشيف‬ ‫ثم‬ ‫الجارى‬ ‫بالماء‬ ‫اليدين‬ ‫شطف‬
‫به‬ ‫الصنبور‬ ‫غلق‬ ‫ثم‬ ‫ورقية‬ ‫مناشف‬ ‫باستخدام‬‫ا‬
Whenever hands visibly soiled
• All the times for hand hygiene except when hands are
soiled (alcohol does not act on microbes in presence
of dirt)
Alcoholic Hand Rub Technique (20-30 Seconds)
1- Apply Enough Amount of
alcohol & rub palm to palm
1-‫ودلك‬ ‫الكحول‬ ‫من‬ ‫كافية‬ ‫كمية‬ ‫ضخ‬
‫ببعضهما‬ ‫اليدين‬ ‫باطن‬
2- Right palm over left dorsum
with interlaced fingers & vice
versa
2-‫ظاهر‬ ‫على‬ ‫اليمنى‬ ‫اليد‬ ‫باطن‬ ‫دلك‬
‫الصابع‬ ‫جعل‬ ‫مع‬ ‫بالعكس‬ ‫ثم‬ ‫اليسرى‬ ‫اليد‬
‫متداخلة‬
3- Palm to palm with interlaced
fingers
3-‫ببعضهما‬ ‫اليدين‬ ‫باطن‬ ‫دلك‬
‫متداخلة‬ ‫والاصابع‬
4 - backs of fingers to opposing
palms with fingers interlocked & vice
versa
4-‫مع‬ ‫الاخرى‬ ‫اليد‬ ‫بباطن‬ ‫الاصابع‬ ‫ظاهر‬ ‫دلك‬
‫العكس‬ ‫ثم‬ ‫بالاصابع‬ ‫الامساك‬
5- Rotational rubbing of left thumb
clasped in right palm and vice versa
5-‫ممسوكا‬ ‫الايسر‬ ‫للابهام‬ ‫الدائرى‬ ‫بالدعك‬ ‫قم‬
‫العكس‬ ‫ثم‬ ‫اليمنى‬ ‫اليد‬ ‫بباطن‬
6- Finally finger tips to clean center of
palms by rotational rubbing & vice
versa until dryness
6-‫اليمنى‬ ‫اليد‬ ‫لباطن‬ ‫الدائرى‬ ‫بالدعك‬ ‫قم‬ ‫أخيرا‬
‫حتى‬ ‫بالعكس‬ ‫ثم‬ ‫اليسرى‬ ‫اليد‬ ‫اصابع‬ ‫باطراف‬
‫مناشف‬ ‫اى‬ ‫استخدام‬ ‫بدون‬ ‫تجف‬
• Reducing the microorganisms count on hands better
than antimicrobial soap
• Easier to use
• Quicker to use
• Side effects negligible: AHR leave skin in better
condition
• Alcohol gel should not be used with antimicrobial soap
concomitantly.
• Soiled hands should not be cleaned by Alcohol, it must be
cleaned with hand washing.
• Hands must be washed after caring for diarrhea patients.
• Hot water must be avoided when washing hands, as
repeated exposure to hot water may increase the risk of
dermatitis.
23
Indications
Sterile gloves Non-sterile gloves Utility gloves
• Before surgery
• Before any invasive
procedure that require
aseptic technique.
• Before wound
dressing.
• Mixing I.V. fluids and
using multidose vials.
• When starting I.V lines
or performing
phlebotomy.
• When changing or
handling dressings.
• When cleaning or
handling soiled equipment
or instruments.
• When handling
specimens and their
containers.
• When handling
medical waste.
• When cleaning up
spills of blood or
body fluids.
• When using
chemicals
25
Over head Aprons & Gowns Face, and Eye Protection
Disposable caps should
be worn to confine
and contain hair
during surgical
procedures.
Use plastic aprons or
gowns should be used
during procedures that
are likely to generate
splashes of blood or
body fluids.
When there is risk of
splashes or sprays of blood
or body fluids into the face
and eyes of HCP.
26SFHM-IPC
• Use a surgical mask alone when
there is risk of exposure to
droplets that might contain
infectious agents. e.g. Neisseria
meningitidis, Bordetella pertussis,
and influenza virus.
• For airborne infectious agents
such as M. tuberculosis a high
filtration respiratory protective
device is ideal (e.g. N95).
•‫ل‬ ‫دد‬ ‫ل‬ ‫لسعلسعامدد‬ ‫عنددالسعادداو‬
‫دا‬‫د‬‫دملبمن‬‫د‬‫دملعبم‬‫د‬ ‫دالسن‬‫د‬‫بتغمي‬‫ل‬ ‫ي‬
‫ى‬ ‫عر‬
•‫ال‬ ‫دددد‬‫د‬‫ددددىلا‬‫د‬‫ملب‬ ‫دددداي‬‫د‬‫دددديلمن‬‫د‬‫ض‬
‫سعمهمالت‬
• Cover your mouth and
nose with tissue when
you cough or sneeze
• Discard your used tissue
in the waste basket
•‫دع‬ ‫لسعجزءلسعا‬ ‫سعلساتخا‬
‫منلكمم‬
•‫ددايملعتغم‬‫د‬‫لي‬ ‫ددتخا‬‫د‬‫التا‬‫ددال‬‫د‬‫ي‬
‫لسعل‬ ‫ددد‬‫د‬‫دددالسعام‬‫د‬‫ددددلعن‬‫د‬‫سالن‬
‫سعكحا‬
• Or use your upper
sleeve
• Don’t use your hands to
cover during coughing
or sneezing
OR
‫أو‬
Health-care medical waste is a by-product of
health care that includes(e.g.):
Sharps(in the safety box)
Infective and pathological waste
Any domestic waste contaminated by blood or the
patient secretions.
SFHM-IPC 33
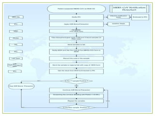
Suspect Case (patients who should be tested for MERS-CoV)
• A person with fever and community-acquired pneumonia or acute
respiratory distress syndrome based on clinical or radiological evidence.2
OR
• A hospitalized patient with healthcare associated pneumonia based on
clinical and radiological evidence.2
OR
• A person with 1) acute febrile (≥38°C) illness, AND 2) body aches, headache,
diarrhea, or nausea/vomiting, with or without respiratory symptoms, AND 3)
unexplained leucopenia (WBC<3.5x109/L) and thrombocytopenia
(platelets<150x109/L)3.
OR
• A person (including health care workers) who had protected or
unprotected exposure4 to a confirmed or probable case of MERS-CoV
infection and who presents with upper5 or lower6 respiratory illness within
2 weeks after exposure.7
SFHM-IPC 34
Probable Case
• A probable case is a patient in category I or II
above with absent or inconclusive laboratory
results for MERS-CoV and other possible
pathogens who is a close contact8 of a
laboratory- confirmed MERS-CoV case or who
works in a hospital where MERS-CoV cases are
cared for.
Confirmed Case
• A confirmed case is a suspect case with
laboratory confirmation9 of MERS-CoV infection
SFHM-IPC 35
SFHM-IPC 36
Suspected Case
• Illness in a person who has both consistent
symptoms and risk factors as follows:
– Clinical criteria, which includes fever of greater than
38.6 C, and additional symptoms such as severe
headache, muscle pain, vomiting, diarrhea,
abdominal pain, or unexplained hemorrhage
(gingival, nasal, cutaneous [petechiae, bruises,
ecchymosis], gastrointestinal, rectal [gross or occult
blood], urinary [gross or microscopic hematuria],
vaginal, or puncture sites bleeding); AND
SFHM-IPC 37
– Epidemiologic risk factors within the past 3 weeks
before the onset of symptoms, such as contact with
blood or other body fluids of a patient known to have
or suspected to have EVD; residence in—or travel to—
an area where EVD transmission is active; or direct
handling of dead or alive fruit bats, monkeys,
chimpanzees, gorillas, forest antelope and porcupines
from disease-endemic areas.
– Malaria diagnostics should also be a part of initial
testing because it is a common cause of febrile illness
in persons with a travel history to the affected
countries.
SFHM-IPC 38
SFHM-IPC 39
SFHM-IPC 40
SFHM-IPC 41
SFHM-IPC 42
SFHM-IPC 43
SFHM-IPC 44
SFHM-IPC 45
SFHM-IPC 47
SFHM-IPC 48

Basics of the IPC practices

  • 1.
    Basics of IPC Ministryof Interior SECURITY FORCES HOSPITAL MAKKAH Prepared by: Dr. Ahmed Farouk MD,EBFM,MRCGP,CIC IPC Team Manager- SFHPM
  • 2.
    Objectives: • How chainof infection work ? • How to break the chain of infection ? • Dangerous message about hand hygiene • What is meant by the standard precautions?
  • 3.
    • What ismeant by transmission based precautions & how to implement? • How can we deal with biological spills? • How can we deal with any occupational exposure to patient blood or body fluids • What is meant by medical waste cycle
  • 5.
    Agent Reservoir Place of Exit Modeof Transmission Place of Entry Susceptible Host
  • 8.
    1. Standard precaution 2.Transmission Based a) Contact precaution b) Droplet precaution c) Airborne precaution 3. Protective environment 8SFHM-IPC
  • 9.
    Definition: IC practices thatshould be applied to all patients regardless of suspected or confirmed diagnosis 9
  • 10.
    SFHM-IPC 10 Hand HygienePPE Cough Etiquette Pt. Placement Pt. Care Equipment Safe Injection HK Linen Management Lumbar puncture Infectious Waste Worker’s Safety
  • 14.
    • Visibly dirtyor contaminated hands with proteinaceous material, blood or other body fluids • After caring for patients with diarrhea, including Clostridium Difficile associated diarrhea • Before handling/preparing/ eating food • After use of the toilet
  • 15.
    Hand Washing Technique(40-60 Seconds) 1- Wet hands with warm water & apply enough liquid soap & rub palm to palm 1-‫الدافئ‬ ‫بالماء‬ ‫اليدين‬ ‫بلل‬ ‫باطن‬ ‫دلك‬ ‫ثم‬ ‫السائل‬ ‫والصابون‬ ‫ببعضهما‬ ‫اليدين‬ 2- Right palm over left dorsum with interlaced fingers and vice versa 2-‫ظاهر‬ ‫على‬ ‫اليمنى‬ ‫اليد‬ ‫باطن‬ ‫دلك‬ ‫جعل‬ ‫مع‬ ‫بالعكس‬ ‫ثم‬ ‫اليسرى‬ ‫اليد‬ ‫متداخلة‬ ‫الاصابع‬ 3- Palm to palm with interlaced fingers 3-‫ببعضهما‬ ‫اليدين‬ ‫باطن‬ ‫دلك‬ ‫متداخلة‬ ‫والاصابع‬ 4 - backs of fingers to opposing palms with fingers interlocked & vice versa 4-‫مع‬ ‫الاخرى‬ ‫اليد‬ ‫بباطن‬ ‫الاصابع‬ ‫ظاهر‬ ‫دلك‬ ‫العكس‬ ‫ثم‬ ‫بالاصابع‬ ‫الامساك‬ 5- Rotational rubbing of left thumb clasped in right palm and vice versa 5-‫ممسوكا‬ ‫الايسر‬ ‫للابهام‬ ‫الدائرى‬ ‫بالدعك‬ ‫قم‬ ‫العكس‬ ‫ثم‬ ‫اليمنى‬ ‫اليد‬ ‫بباطن‬ 6- Finally finger tips to clean center of palms by rotational rubbing & vice versa then rinse under running water ,dry hands by clean tissue & close the faucet with the drying tissue 6-‫اليمنى‬ ‫اليد‬ ‫لباطن‬ ‫الدائرى‬ ‫بالدعك‬ ‫قم‬ ‫أخيرا‬ ‫ثم‬ ‫بالعكس‬ ‫ثم‬ ‫اليسرى‬ ‫اليد‬ ‫اصابع‬ ‫باطراف‬ ‫التنشيف‬ ‫ثم‬ ‫الجارى‬ ‫بالماء‬ ‫اليدين‬ ‫شطف‬ ‫به‬ ‫الصنبور‬ ‫غلق‬ ‫ثم‬ ‫ورقية‬ ‫مناشف‬ ‫باستخدام‬‫ا‬ Whenever hands visibly soiled
  • 17.
    • All thetimes for hand hygiene except when hands are soiled (alcohol does not act on microbes in presence of dirt)
  • 18.
    Alcoholic Hand RubTechnique (20-30 Seconds) 1- Apply Enough Amount of alcohol & rub palm to palm 1-‫ودلك‬ ‫الكحول‬ ‫من‬ ‫كافية‬ ‫كمية‬ ‫ضخ‬ ‫ببعضهما‬ ‫اليدين‬ ‫باطن‬ 2- Right palm over left dorsum with interlaced fingers & vice versa 2-‫ظاهر‬ ‫على‬ ‫اليمنى‬ ‫اليد‬ ‫باطن‬ ‫دلك‬ ‫الصابع‬ ‫جعل‬ ‫مع‬ ‫بالعكس‬ ‫ثم‬ ‫اليسرى‬ ‫اليد‬ ‫متداخلة‬ 3- Palm to palm with interlaced fingers 3-‫ببعضهما‬ ‫اليدين‬ ‫باطن‬ ‫دلك‬ ‫متداخلة‬ ‫والاصابع‬ 4 - backs of fingers to opposing palms with fingers interlocked & vice versa 4-‫مع‬ ‫الاخرى‬ ‫اليد‬ ‫بباطن‬ ‫الاصابع‬ ‫ظاهر‬ ‫دلك‬ ‫العكس‬ ‫ثم‬ ‫بالاصابع‬ ‫الامساك‬ 5- Rotational rubbing of left thumb clasped in right palm and vice versa 5-‫ممسوكا‬ ‫الايسر‬ ‫للابهام‬ ‫الدائرى‬ ‫بالدعك‬ ‫قم‬ ‫العكس‬ ‫ثم‬ ‫اليمنى‬ ‫اليد‬ ‫بباطن‬ 6- Finally finger tips to clean center of palms by rotational rubbing & vice versa until dryness 6-‫اليمنى‬ ‫اليد‬ ‫لباطن‬ ‫الدائرى‬ ‫بالدعك‬ ‫قم‬ ‫أخيرا‬ ‫حتى‬ ‫بالعكس‬ ‫ثم‬ ‫اليسرى‬ ‫اليد‬ ‫اصابع‬ ‫باطراف‬ ‫مناشف‬ ‫اى‬ ‫استخدام‬ ‫بدون‬ ‫تجف‬
  • 19.
    • Reducing themicroorganisms count on hands better than antimicrobial soap • Easier to use • Quicker to use • Side effects negligible: AHR leave skin in better condition
  • 21.
    • Alcohol gelshould not be used with antimicrobial soap concomitantly. • Soiled hands should not be cleaned by Alcohol, it must be cleaned with hand washing. • Hands must be washed after caring for diarrhea patients. • Hot water must be avoided when washing hands, as repeated exposure to hot water may increase the risk of dermatitis.
  • 23.
  • 25.
    Indications Sterile gloves Non-sterilegloves Utility gloves • Before surgery • Before any invasive procedure that require aseptic technique. • Before wound dressing. • Mixing I.V. fluids and using multidose vials. • When starting I.V lines or performing phlebotomy. • When changing or handling dressings. • When cleaning or handling soiled equipment or instruments. • When handling specimens and their containers. • When handling medical waste. • When cleaning up spills of blood or body fluids. • When using chemicals 25
  • 26.
    Over head Aprons& Gowns Face, and Eye Protection Disposable caps should be worn to confine and contain hair during surgical procedures. Use plastic aprons or gowns should be used during procedures that are likely to generate splashes of blood or body fluids. When there is risk of splashes or sprays of blood or body fluids into the face and eyes of HCP. 26SFHM-IPC
  • 27.
    • Use asurgical mask alone when there is risk of exposure to droplets that might contain infectious agents. e.g. Neisseria meningitidis, Bordetella pertussis, and influenza virus. • For airborne infectious agents such as M. tuberculosis a high filtration respiratory protective device is ideal (e.g. N95).
  • 29.
    •‫ل‬ ‫دد‬ ‫ل‬‫لسعلسعامدد‬ ‫عنددالسعادداو‬ ‫دا‬‫د‬‫دملبمن‬‫د‬‫دملعبم‬‫د‬ ‫دالسن‬‫د‬‫بتغمي‬‫ل‬ ‫ي‬ ‫ى‬ ‫عر‬ •‫ال‬ ‫دددد‬‫د‬‫ددددىلا‬‫د‬‫ملب‬ ‫دددداي‬‫د‬‫دددديلمن‬‫د‬‫ض‬ ‫سعمهمالت‬ • Cover your mouth and nose with tissue when you cough or sneeze • Discard your used tissue in the waste basket •‫دع‬ ‫لسعجزءلسعا‬ ‫سعلساتخا‬ ‫منلكمم‬ •‫ددايملعتغم‬‫د‬‫لي‬ ‫ددتخا‬‫د‬‫التا‬‫ددال‬‫د‬‫ي‬ ‫لسعل‬ ‫ددد‬‫د‬‫دددالسعام‬‫د‬‫ددددلعن‬‫د‬‫سالن‬ ‫سعكحا‬ • Or use your upper sleeve • Don’t use your hands to cover during coughing or sneezing OR ‫أو‬
  • 31.
    Health-care medical wasteis a by-product of health care that includes(e.g.): Sharps(in the safety box) Infective and pathological waste Any domestic waste contaminated by blood or the patient secretions.
  • 33.
  • 34.
    Suspect Case (patientswho should be tested for MERS-CoV) • A person with fever and community-acquired pneumonia or acute respiratory distress syndrome based on clinical or radiological evidence.2 OR • A hospitalized patient with healthcare associated pneumonia based on clinical and radiological evidence.2 OR • A person with 1) acute febrile (≥38°C) illness, AND 2) body aches, headache, diarrhea, or nausea/vomiting, with or without respiratory symptoms, AND 3) unexplained leucopenia (WBC<3.5x109/L) and thrombocytopenia (platelets<150x109/L)3. OR • A person (including health care workers) who had protected or unprotected exposure4 to a confirmed or probable case of MERS-CoV infection and who presents with upper5 or lower6 respiratory illness within 2 weeks after exposure.7 SFHM-IPC 34
  • 35.
    Probable Case • Aprobable case is a patient in category I or II above with absent or inconclusive laboratory results for MERS-CoV and other possible pathogens who is a close contact8 of a laboratory- confirmed MERS-CoV case or who works in a hospital where MERS-CoV cases are cared for. Confirmed Case • A confirmed case is a suspect case with laboratory confirmation9 of MERS-CoV infection SFHM-IPC 35
  • 36.
  • 37.
    Suspected Case • Illnessin a person who has both consistent symptoms and risk factors as follows: – Clinical criteria, which includes fever of greater than 38.6 C, and additional symptoms such as severe headache, muscle pain, vomiting, diarrhea, abdominal pain, or unexplained hemorrhage (gingival, nasal, cutaneous [petechiae, bruises, ecchymosis], gastrointestinal, rectal [gross or occult blood], urinary [gross or microscopic hematuria], vaginal, or puncture sites bleeding); AND SFHM-IPC 37
  • 38.
    – Epidemiologic riskfactors within the past 3 weeks before the onset of symptoms, such as contact with blood or other body fluids of a patient known to have or suspected to have EVD; residence in—or travel to— an area where EVD transmission is active; or direct handling of dead or alive fruit bats, monkeys, chimpanzees, gorillas, forest antelope and porcupines from disease-endemic areas. – Malaria diagnostics should also be a part of initial testing because it is a common cause of febrile illness in persons with a travel history to the affected countries. SFHM-IPC 38
  • 39.
  • 40.
  • 41.
  • 42.
  • 43.
  • 44.
  • 45.
  • 47.
  • 48.