KEMENTERIAN PENDIDIKAN DAN KEBUDAYAAN
POLITEKNIK NEGERI BANDUNG
Jln. Gegerkalong Hilir, Ds. Ciwaruga, Bandung40012, KotakPos 1234,Telepon(022) 2013789,Fax. (022)
2013889 Homepage:www.polban.ac.id Email : polban@polban.ac.id
Lembar Sampul Dokumen B300
Judul Dokumen
Dokumen B300: “Sistem Kendali Water Flow Menggunakan
Water Flow Sensor”
Jenis Dokumen B300
Nomor Dokumen B300 – 01
Nomor Revisi
Nama File B300_Abi Marsaa Anhari
Tanggal Penerbitan 29-04-2019
Unit Penerbit
Jumlah Halaman 6
Data Pengusul
Pengusul
Nama Jabatan
Mahasiswa D – III
Teknik Elektronika
Abi Marsaa Anhari 171311034
Tanggal
29 - 04 -
2019
Tanda Tangan
Lembaga Politeknik Negeri Bandung
Alamat
Jln. Gegerkalong Hilir, Ds. Ciwaruga Bandung 40012, Kotak Pos 1234,
Telepon (022) 2013789, Fax. (022) 2013889
Telepon :022-2013789 Faks : 022-2013889 Email : polban@polban.ac.id
I Pengantar
Dokumen ini merupakan tugas proyek mata kuliah praktek Sistem Kendali Lanjut yang berjudul
“Sistem Kendali Water Flow Menggunakan Water Flow Sensor” yang akan dikembangkan dengan
menggunakan Arduino Uno sebagai langkah awal mencoba simulasinya.
1.1 Ringkasan Isi Dokumen
Dokumen ini terdiri dari dua bab sebagai berikut :
1. Bab Pengantar
Pada bab ini menjelaskan mengenai ringkasan isi dokumen, tujuan penulisan, dan
referensi.
2. Bab Pengembangan produk sistem elektronik, kendali, dan Komputer.
Pada bab ini akan dijelaskan mengenai pendahuluan, perancangan sistem elektronika
yang terdiri dari blok – blok rangkaian elektronika yang dipakai, perancangan perangkat
lunak, dan perancangan mekanik.
3. Bab Penutup
Pada Bab ini menjelaskan fungsi document B300 untuk kedepannya.
1.2 Tujuan Penulisan
Tujuan penulisan dokumen ini secara umum adalah memberikan gambaran berupa sistem yang
dipakai berkaitan dengan elektronik, mekanik, kendali, dan komputer dalam hal pengembangan
dari sebuah konsep dan ide pada dokumen sebelumnya, sehingga proyek ini bisa terealisasikan.
Sedangkan tujuan khusus dari dokumen ini adalah:
1. Untuk memudahkan proses pengembangan tugas proyek mandiri.
2. Sebagai landasan dalam proses pengerjaan tugas proyek mandiri.
3. Sebagai dokumentasi tahapan dalam pengembangan sebuah tugas proyek mandiri.
II. Proposal Pengembangan Produk Sistem Elektronik dan Mekanik
2.1 Pendahuluan
Pada pengembangan proyek mandiri sistem kendali digital ini, membahas tentang rancangan
elektronik dan mekanik sebagai acuan dalam mengembangkan proyek mandiri ini terealisasi
sehingga dalam setiap tahap pengerjaannya bisa menjadi lebih mudah. Dan tidak menutup
kemungkinan apabila saat proses pengerjaannya dapat mengalami beberapa perubahan dan
modifikasi dalam hal sistem elektronik maupun mekanik.
2.2 Perancangan Sistem Elektronik
Berikut gambar 2.1 blok diagram dari sistem elektronika kendali water flow
Gambar 2.1 Blok diagram sistem elektronika
2.2.1 Blok Input
Pada blok masukan berupa potensiometer yang dikonversikan kedalam nilai L/H untuk
menentukan flow dari air. Potensiometer tersebut sebagai SV pada sistem tersebut.
2.2.2 Blok Kontroller
Pada blok ini menggunakan kontroler Arduino uno R3 yang akan memproses program kendali
dari input sampai dengan output. Pada Arduino uno akan memproses nilai input potensiometer berupa
tegangan analog dikonversikan kedalam flow (L/H),maka Arduino akan merubah input analog menjadi
output digital.
Output
Flow (L/H)
Plant System
Set Point
(Potensiometer)
Feedback
“YF-S201”
Controller
(Arduino)
Actuator
(Pompa)
Driver
(Mosfet)
2.2.3 Blok Driver
Driver yang digunakan pada system ini adalah komponen MOSFET yang akan mendrive
tegangan yang dihasilkan dari Arduino untuk bisa menyalakan Aktuator.
2.2.4 Blok Aktuator
Aktuator yang digunakan pada sistem ini adalah pompa 12V DC dengan tegangan
maksimum sebesar 12V.
2.2.5 Blok Feedback
Sistem ini menggunakan feedback berupa Sensor YF-S201 yang akan membaca output
sehingga Arduino uno dapat mengolah proses respon menuju set point.
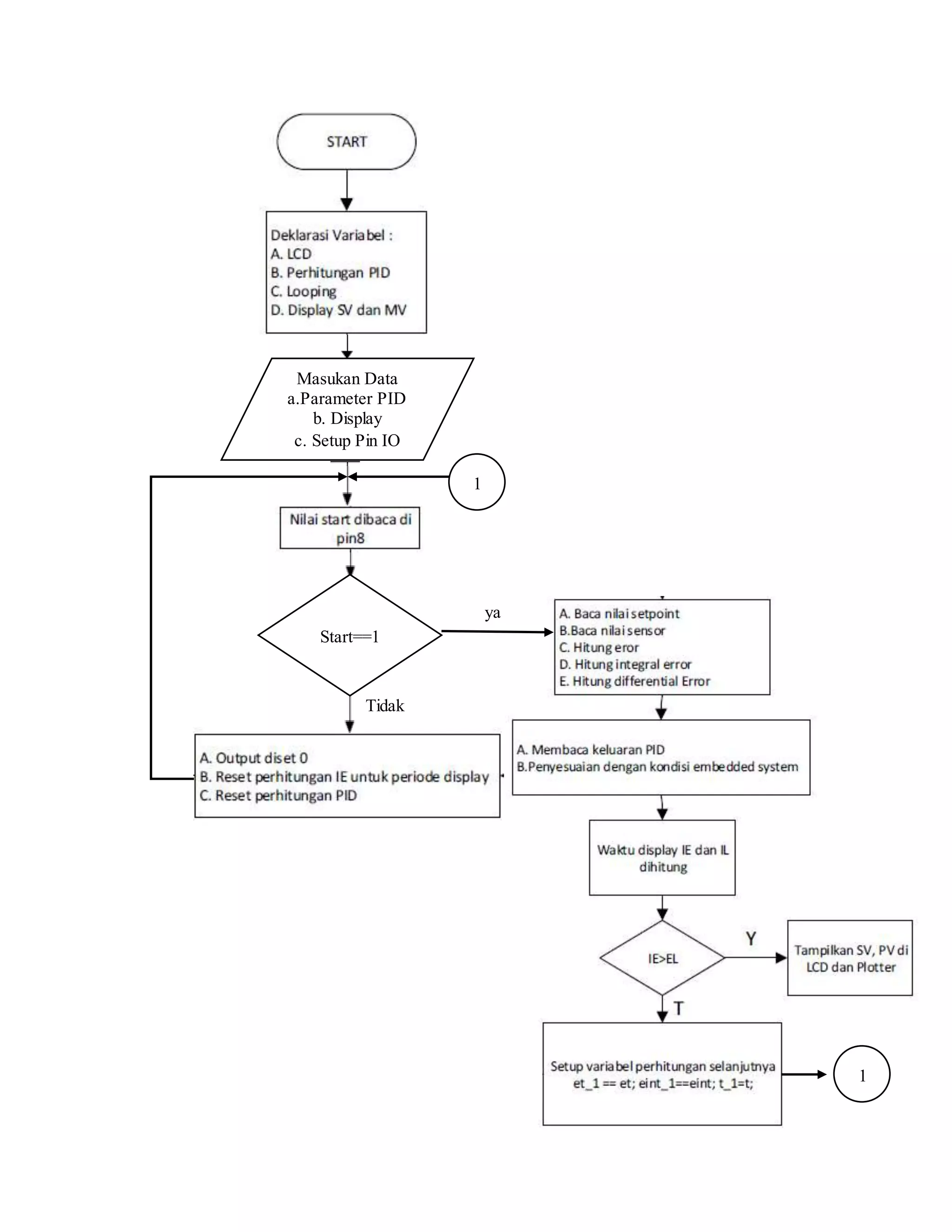
2.3 Perancangan Perangkat Lunak
Ketika potensiometer diputar maka data akan dikonversi kedalam bentuk digital sehingga memberi
masukan kepada Arduino uno sebagai setpoint, dimana Arduino uno R3 akan memproses kendalinya dan
akan memberi output yang dikuatkan atau di drive oleh MOSFET untuk bisa menggerakan actuator berupa
pompa sehingga flow dari air akan menyesuaikan dengan nilai setpoint.
Tidak
ya
Masukan Data
a.Parameter PID
b. Display
c. Setup Pin IO
1
1
Start==1
Gambar 2.2 Flowchart perangkat Lunak
2.4 Perancangan Mekanik
Dari perangkat lunak yang di rancang maka berikut ini adalah gambar perancangan
mekanik yang di desain.
Gambar 2.3 Desain Mekanik
2.5 Perancangan Kendali
Kendali yang akan digunakan adalah kendali PID dengan metode Ziegler Nichols yang
algoritma dari kendali tersebut di terjemahkan kedalam bentuk program sehingga dapat bekerja
pada mikrokontroller berupa Arduino uno.
III Penutup
Demikian dokumen B300 ini dibuat untuk selanjutnya dapat dijadikan acuan untuk
pengembangan-pengembangan bagi tahapan dan dokumentasi berikutnya.

B300 abi marsaa anhari

  • 1.
    KEMENTERIAN PENDIDIKAN DANKEBUDAYAAN POLITEKNIK NEGERI BANDUNG Jln. Gegerkalong Hilir, Ds. Ciwaruga, Bandung40012, KotakPos 1234,Telepon(022) 2013789,Fax. (022) 2013889 Homepage:www.polban.ac.id Email : polban@polban.ac.id Lembar Sampul Dokumen B300 Judul Dokumen Dokumen B300: “Sistem Kendali Water Flow Menggunakan Water Flow Sensor” Jenis Dokumen B300 Nomor Dokumen B300 – 01 Nomor Revisi Nama File B300_Abi Marsaa Anhari Tanggal Penerbitan 29-04-2019 Unit Penerbit Jumlah Halaman 6 Data Pengusul Pengusul Nama Jabatan Mahasiswa D – III Teknik Elektronika Abi Marsaa Anhari 171311034 Tanggal 29 - 04 - 2019 Tanda Tangan Lembaga Politeknik Negeri Bandung Alamat Jln. Gegerkalong Hilir, Ds. Ciwaruga Bandung 40012, Kotak Pos 1234, Telepon (022) 2013789, Fax. (022) 2013889 Telepon :022-2013789 Faks : 022-2013889 Email : polban@polban.ac.id
  • 2.
    I Pengantar Dokumen inimerupakan tugas proyek mata kuliah praktek Sistem Kendali Lanjut yang berjudul “Sistem Kendali Water Flow Menggunakan Water Flow Sensor” yang akan dikembangkan dengan menggunakan Arduino Uno sebagai langkah awal mencoba simulasinya. 1.1 Ringkasan Isi Dokumen Dokumen ini terdiri dari dua bab sebagai berikut : 1. Bab Pengantar Pada bab ini menjelaskan mengenai ringkasan isi dokumen, tujuan penulisan, dan referensi. 2. Bab Pengembangan produk sistem elektronik, kendali, dan Komputer. Pada bab ini akan dijelaskan mengenai pendahuluan, perancangan sistem elektronika yang terdiri dari blok – blok rangkaian elektronika yang dipakai, perancangan perangkat lunak, dan perancangan mekanik. 3. Bab Penutup Pada Bab ini menjelaskan fungsi document B300 untuk kedepannya. 1.2 Tujuan Penulisan Tujuan penulisan dokumen ini secara umum adalah memberikan gambaran berupa sistem yang dipakai berkaitan dengan elektronik, mekanik, kendali, dan komputer dalam hal pengembangan dari sebuah konsep dan ide pada dokumen sebelumnya, sehingga proyek ini bisa terealisasikan. Sedangkan tujuan khusus dari dokumen ini adalah: 1. Untuk memudahkan proses pengembangan tugas proyek mandiri. 2. Sebagai landasan dalam proses pengerjaan tugas proyek mandiri. 3. Sebagai dokumentasi tahapan dalam pengembangan sebuah tugas proyek mandiri.
  • 3.
    II. Proposal PengembanganProduk Sistem Elektronik dan Mekanik 2.1 Pendahuluan Pada pengembangan proyek mandiri sistem kendali digital ini, membahas tentang rancangan elektronik dan mekanik sebagai acuan dalam mengembangkan proyek mandiri ini terealisasi sehingga dalam setiap tahap pengerjaannya bisa menjadi lebih mudah. Dan tidak menutup kemungkinan apabila saat proses pengerjaannya dapat mengalami beberapa perubahan dan modifikasi dalam hal sistem elektronik maupun mekanik. 2.2 Perancangan Sistem Elektronik Berikut gambar 2.1 blok diagram dari sistem elektronika kendali water flow Gambar 2.1 Blok diagram sistem elektronika 2.2.1 Blok Input Pada blok masukan berupa potensiometer yang dikonversikan kedalam nilai L/H untuk menentukan flow dari air. Potensiometer tersebut sebagai SV pada sistem tersebut. 2.2.2 Blok Kontroller Pada blok ini menggunakan kontroler Arduino uno R3 yang akan memproses program kendali dari input sampai dengan output. Pada Arduino uno akan memproses nilai input potensiometer berupa tegangan analog dikonversikan kedalam flow (L/H),maka Arduino akan merubah input analog menjadi output digital. Output Flow (L/H) Plant System Set Point (Potensiometer) Feedback “YF-S201” Controller (Arduino) Actuator (Pompa) Driver (Mosfet)
  • 4.
    2.2.3 Blok Driver Driveryang digunakan pada system ini adalah komponen MOSFET yang akan mendrive tegangan yang dihasilkan dari Arduino untuk bisa menyalakan Aktuator. 2.2.4 Blok Aktuator Aktuator yang digunakan pada sistem ini adalah pompa 12V DC dengan tegangan maksimum sebesar 12V. 2.2.5 Blok Feedback Sistem ini menggunakan feedback berupa Sensor YF-S201 yang akan membaca output sehingga Arduino uno dapat mengolah proses respon menuju set point. 2.3 Perancangan Perangkat Lunak Ketika potensiometer diputar maka data akan dikonversi kedalam bentuk digital sehingga memberi masukan kepada Arduino uno sebagai setpoint, dimana Arduino uno R3 akan memproses kendalinya dan akan memberi output yang dikuatkan atau di drive oleh MOSFET untuk bisa menggerakan actuator berupa pompa sehingga flow dari air akan menyesuaikan dengan nilai setpoint.
  • 5.
    Tidak ya Masukan Data a.Parameter PID b.Display c. Setup Pin IO 1 1 Start==1
  • 6.
    Gambar 2.2 Flowchartperangkat Lunak 2.4 Perancangan Mekanik Dari perangkat lunak yang di rancang maka berikut ini adalah gambar perancangan mekanik yang di desain. Gambar 2.3 Desain Mekanik 2.5 Perancangan Kendali Kendali yang akan digunakan adalah kendali PID dengan metode Ziegler Nichols yang algoritma dari kendali tersebut di terjemahkan kedalam bentuk program sehingga dapat bekerja pada mikrokontroller berupa Arduino uno.
  • 7.
    III Penutup Demikian dokumenB300 ini dibuat untuk selanjutnya dapat dijadikan acuan untuk pengembangan-pengembangan bagi tahapan dan dokumentasi berikutnya.