B2B Lead Scoring eMetrics, March 7, 2012 TW: @andrewjanis
Most important product launch in 15 years, 4 different models All products sold  offline Wanted to learn waaay more about what companies are interested in their new products Case Study – New Product Launch
What were we trying to do? Figure out which companies are visiting the website Get website visitors to say what company they work for Track this information using free tools, but respecting PII rules Figure out how to weight and score leads Get the sales team to use this website data in selling
Who is Evantage Consulting? Evantage focus: help create, fix and market strategic products and services, online and offline. Our services are specifically designed to: Cut through cross-functional complexity Close the gap between idea and implementation Use a data-driven approach to deliver transformative user experiences
 
eMetrics San Jose 2010…
Project Description Most important product launch in 10 years, 4 new models in existing product line B2B side sells through a network of 23 distributors They know all 16,000 potential customers
1 Lead  = 0.5%  of Visits
Project Overview Old Development Process New Development Process Concepting Stakeholder Interviews Requirements Gathering Tracking Strategy Interactive Wireframe Prototype Asset Collection Creative Development Testing Ongoing Iteration
Interactive Prototype Screenshot Product 1 Image Product 2 Image Product  Product 1  Product 2  Select your company to find an event near you Company 1 Company 2 Company 3
 
=  2030465
How do you track that?
2030465 = Biff’s  Bulldozer Co. 2030465 = Likes Bucket Loaders Biff’s Bulldozer Co. Likes Bucket Loaders
Personally Identifiable Information PII Key Points Don’t gather data at the individual level Talk to your lawyers
 
Bucket Capacity Wheel size Maintenance Costs Mileage Hydraulic Lift Awesomeness
Sales Reporting  Bucket Loader Bulldozer Biff’s Bulldozers Bob’s Bucket Loaders Bonnie’s Bascket Trucks Bill’s Big Vehicles Betty’s Rentals  Company 1 Company 2
Actionable Information Derived Entities (not self ID’d) 0.5% Filled Out Form Past  Microsites New Microsite 0.5% Filled Out Form Previous Actionable information:  0.5% New Site Actionable Information:  50% Self ID’d Visitors Unidentified Visitors Unidentified Visitors % of Site Visits Identified 0% 25% 50% 75% 100%
Figure out which companies are visiting the website Get website visitors to say what company they work for Track this information using free tools, but respecting PII rules Figure out how to weight and score leads Get the sales team to use this website data in selling How did we do? 2,263 Identified companies (14%) 37% of all visits identified 4 models + In Progress
Change the way our client thinks about product launches Change the way our client thinks about their customers And… 48% of purchasers with confirmed site visit Implementing program across multiple web properties
Key Learnings The easier you make it for people to identify their company the better your results will be You  don’t  need expensive tools. You  do  need smart people (and they aren’t free). Don’t underestimate the organizational change effort required Excellent Analytics is even better than beer
Tips It works better if it isn’t bolted on Allow plenty of time for testing Invest in socializing this with your sales team Check it out with legal
Questions? Contact information: Andrew Janis Senior Marketing Consultant [email_address] 612.230.3855

B2B Website Lead Scoring

  • 1.
    B2B Lead ScoringeMetrics, March 7, 2012 TW: @andrewjanis
  • 2.
    Most important productlaunch in 15 years, 4 different models All products sold offline Wanted to learn waaay more about what companies are interested in their new products Case Study – New Product Launch
  • 3.
    What were wetrying to do? Figure out which companies are visiting the website Get website visitors to say what company they work for Track this information using free tools, but respecting PII rules Figure out how to weight and score leads Get the sales team to use this website data in selling
  • 4.
    Who is EvantageConsulting? Evantage focus: help create, fix and market strategic products and services, online and offline. Our services are specifically designed to: Cut through cross-functional complexity Close the gap between idea and implementation Use a data-driven approach to deliver transformative user experiences
  • 5.
  • 6.
  • 7.
    Project Description Mostimportant product launch in 10 years, 4 new models in existing product line B2B side sells through a network of 23 distributors They know all 16,000 potential customers
  • 8.
    1 Lead = 0.5% of Visits
  • 9.
    Project Overview OldDevelopment Process New Development Process Concepting Stakeholder Interviews Requirements Gathering Tracking Strategy Interactive Wireframe Prototype Asset Collection Creative Development Testing Ongoing Iteration
  • 10.
    Interactive Prototype ScreenshotProduct 1 Image Product 2 Image Product Product 1 Product 2 Select your company to find an event near you Company 1 Company 2 Company 3
  • 11.
  • 12.
  • 13.
    How do youtrack that?
  • 14.
    2030465 = Biff’s Bulldozer Co. 2030465 = Likes Bucket Loaders Biff’s Bulldozer Co. Likes Bucket Loaders
  • 15.
    Personally Identifiable InformationPII Key Points Don’t gather data at the individual level Talk to your lawyers
  • 16.
  • 17.
    Bucket Capacity Wheelsize Maintenance Costs Mileage Hydraulic Lift Awesomeness
  • 18.
    Sales Reporting Bucket Loader Bulldozer Biff’s Bulldozers Bob’s Bucket Loaders Bonnie’s Bascket Trucks Bill’s Big Vehicles Betty’s Rentals Company 1 Company 2
  • 19.
    Actionable Information DerivedEntities (not self ID’d) 0.5% Filled Out Form Past Microsites New Microsite 0.5% Filled Out Form Previous Actionable information: 0.5% New Site Actionable Information: 50% Self ID’d Visitors Unidentified Visitors Unidentified Visitors % of Site Visits Identified 0% 25% 50% 75% 100%
  • 20.
    Figure out whichcompanies are visiting the website Get website visitors to say what company they work for Track this information using free tools, but respecting PII rules Figure out how to weight and score leads Get the sales team to use this website data in selling How did we do? 2,263 Identified companies (14%) 37% of all visits identified 4 models + In Progress
  • 21.
    Change the wayour client thinks about product launches Change the way our client thinks about their customers And… 48% of purchasers with confirmed site visit Implementing program across multiple web properties
  • 22.
    Key Learnings Theeasier you make it for people to identify their company the better your results will be You don’t need expensive tools. You do need smart people (and they aren’t free). Don’t underestimate the organizational change effort required Excellent Analytics is even better than beer
  • 23.
    Tips It worksbetter if it isn’t bolted on Allow plenty of time for testing Invest in socializing this with your sales team Check it out with legal
  • 24.
    Questions? Contact information:Andrew Janis Senior Marketing Consultant [email_address] 612.230.3855

Editor's Notes

  • #2 Ok, so before I get going, I’d like to do a little market research. Who here gets really excited looking at analytics code, and is interested in how we technically achieved this project? Who is more interested in the marketing strategy side of what we did? Whose looking at the title slide and realizing they’re in the wrong room?
  • #4 Turns out, we were able to accomplish 4 out of 5, And today I’ll be talking about what we did
  • #5 So first, two minutes about the company I work for, Evantage Consulting. Don’t worry, this is not a sales pitch, but I think it is important to understand how we came to work on this project, because the way we approached it was a key part of the success.
  • #6 One of the things we pride ourselves on at Evantage is considering data from a wide variety of sources, and what we’ve learned over the years is that UX and Analytics often provide complementary views of a given situation. Most of the time, what this means is we are analyzing a given system. Analytics often is able to tell you what is happening with a website, while user experience tells you why. In fact, what we often end up doing is using analytics as a diagnostic tool to help point UX toward problem areas that need more testing. In this case, it was a bit different, because we were coming in and working together much further upstream at the beginning of the project. in this case, analytics was helping determine what type of data needed to be collected and how best to collect it, while user experience was making sure that the data collection components fit in the overall website, and that there were compelling reasons for people to tell us who they were. Now that you have a little better understanding of Evantage, let me tell you about our client.
  • #7 Let’s call him Bob. Bob and I actually met at eMetrics San Jose in 2010. Now, you’ll notice that Bob has a blue dot over his face. Unfortunately that’s because Bob’s boss was worried about their competitors finding out what they’re doing and copying it, so in this presentation we’ll have to use a stand in for Bob and his company. Bob works for a blue chip manufacturing client that makes big, powerful machines In fact, if you own a house, you probably have something from this company in your garage
  • #8 Since I can’t tell you the client or the product, I’m going to use this bucket loader as a stand in for the product line
  • #9 In the past, when they did a product launch, they always made a flash based microsite. It looked good, but unless a visitor filled out one of these, they knew nothing about them. This time, they wanted to do it different, to make it really easy for visitors to identify themselves. with great UX and analytics at the core, and with the goal of identifying a much higher percentage of site visitors
  • #10 This time, we went through a detailed planning process
  • #11 Before we got to creative development, we made an interactive prototype to figure out all the site interactions and data collection points. If you look at this prototype, it looks like a pretty standard web page, but as you look more closely, take a look at how many different ways and reasons we give visitors to identify themselves.
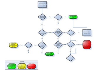
  • #12 At the same time during the planning process, we were working on how to track visitors. We knew we were using Google Analytics, but weren’t quite sure how to do the scoring, or how to identify site visitors, all while following Google’s PII policies. Technically, this was the biggest problem we had to solve on this project. This tracking scheme might look complicated, but this was actually the fifth iteration, and the simplest version. Here’s another one: (click through) In the end, What we figured out were there were two primary ways people would be linked to a company. The first is what I have described, that they would come to the website unidentified, and then would ID themselves during their session. The second path was that they would follow a link in a marketing email. If they did this, there was information in the referring URL that linked the user to a company.
  • #13 What we figured out was that each unique visitor had one number. Idea is that there is a unique ID for each company we are trying to identify. You can think of this as a key. We have a database on the back end that contains most potential customers and their unique ID. If they come in identified via email, or ID themselves during their session, we can link session data to what we know about the company.
  • #14 I won’t bore you with the details, but essentially you write a unique ID to the Google custom variable cookie that you can then link to the Key
  • #15 Here is how the key works
  • #16 I think its worth talking through the PII concerns here. One of the problems we were trying to solve was how do we do this tracking without running afoul of PII concerns? This isn’t an issue with some other analytics tools, but it is with Google. Here is what to TOS actually says: The way that we ensured we were not running afoul of this was by identifying companies, not individuals. As you might have noticed in the example I just gave, we always talk about Biff’s Bulldozer Company, not a specific individual. And in fact, we have no way of knowing who from the company was on the website, just that somebody was.
  • #18 Ok, so back to the story. So now that you understand how we were able to track people, the next logical question is, what were we tracking? Keep in mind that the primary audience for this reporting was a group of sales people. A lot of the metrics we as analysts use, like page views, seemed boring, and not very informative given what we were trying to accomplish. But once you got down to the product page, as you can imagine there were all kinds of things people wanted to know in considering purchasing one of these. The way the client handled this was they put little dots all over the product that you could click on to get more information. Each time they clicked on a dot, we gave them a point. We did this using virtual pageviews. We had originally planned on giving more information about what people were clicking on, or possibly different weights for the dots like hydraulic lift awesomeness, for example, but in the end we decided to keep it simple: one dot, one point. So In the past, a lead meant filling out a form (0.5%) Now, it’s an engagement score We can tell you how many different things looked at, which product it was associated with, and how much time they spent looking at it
  • #19 Then, on a monthly basis we sucked all this information down into Excel. Now here comes our second super important free tool. Who’s familiar with Excellent Analytics? DO you use it? I love this tool, and it’s absolutely free. Its an Excel plugin that uses the Google Analytics API to pull big data sets out of GA. You can pull just the data you need, save and reuse queries, and filter your results. Without Excellent Analytics, this project would have been much, much more difficult. Last thing I’ll say about Excellent ANalytics: if you use GA and haven’t tried it, even if you never try to recreate what we did in this project, do oyurself a favor and try Excellent Analytics. In any case, we would pull data out of GA using Excellent Analytics, and combined it with our database of keys, to build our distributor reports. These report are sent to each distributor on a monthly basis with information on companies in their territory that have spent time learning about the product -Gives company name, location, visits, and what product they looked at -even if no name, you can still figure out the company in many cases So now, the sales team has a tool to prioritize their contact lists. Might have 1,000 potential clients: this tells them where to start.
  • #21 Turns out, we were able to accomplish 4 out of 5, And today I’ll be talking about what we did