Кластеры баз данных:
делаем сложные вещи просто
Андрей Тихонов
atikhonov@avito.ru
Avito.ru DevOps
Содержание
● Как начинается Highload?
● Балансируем нагрузку на Backend
● Методы масштабирования БД
● Создаём кластер Redis/Memcached/Tarantool
● Создаём кластер PostgreSQL
2/47
Немножко статистики Avito
● 1M+ запросов в минуту к Backend
● 1Gb/s+ исходящий трафик (не считая картинки)
● 100K+ запросов в секунду на nginx-балансеры
● Терабайты или миллиарды картинок
3/47
Как начинается Highload?
Web-server Backend Database
5/47
Web-server Backend Database
Cache
6/47
Web-server Backend * Database
Cache
7/47
Web-server Backend * Database
CacheStorage Queue
8/47
Web-server * Backend * Database *
Cache *Storage * Queue *
9/47
Как работает Avito:
10/47
Балансируем нагрузку на Backend
12/47
nginx.conf:
...
location / {
proxy_pass http://backend.local;
}
...
13/47
nginx.conf:
...
upstream backend {
server backend01.local:80;
server backend02.local:80;
server backend03.local:80;
}
...
location / {
proxy_pass http://backend;
}
...
Методы масштабирования БД
15/47
Backend
Database
Read
Write
16/47
Backend
Read
Write
MasterSlave
Read
Replication
*репликация Master-Master здесь не рассматривается
Репликация Master-Slave
17/47
Backend
Read
Write
Shard02Shard01
Read
Write
Шардирование
Создаём кластер Redis/Memcached/Tarantool
Проблемы
19/47
● Установление подключения – долгая операция
● Малый срок жизни подключения
● Больше подключений – больше накладных
расходов на сервере
Решаем проблемы с помощью Twemproxy*
20/47
● Прозрачно проксирует на уровне протокола
Memcached/Redis/Tarantool**
● Держит постоянное подключение к серверу
● Устанавливает мало подключений к серверу
* см. также mcrouter, redis-proxy, redis-resharding-proxy, etc
** нужен патч
21/47
twemproxy-redis-single.yml:
alpha:
listen: 127.0.0.1:22121
redis: true
servers:
- 127.0.0.1:6379:1
Шардируем с помощью Twemproxy
22/47
● Автоматическое шардирование
● Поддерживает стойкое хэширование
● Автоматически группирует и конвейеризует
запросы и ответы
23/47
twemproxy-redis-shard.yml:
beta:
listen: 127.0.0.1:22122
redis: true
distribution: ketama
hash: murmur
servers:
- 127.0.0.1:6381:1 server1
- 127.0.0.1:6382:1 server2
Добавляем отказоустойчивость Redis-кластера
24/47
● Master-Slave Replication средствами Redis
Master-Slave Replication средствами Redis
25/47
redis.conf (slave side):
slaveof 192.168.10.1
Добавляем отказоустойчивость Redis-кластера
26/47
● Master-Slave Replication средствами Redis
Добавляем отказоустойчивость Redis-кластера
27/47
● Master-Slave Replication средствами Redis
● Автоматическое переключение в случае отказа
мастера с помощью Redis Sentinel
Redis Sentinel
28/47
● Мониторит состояние всех нод кластера
● Уведомляет об ошибках
● Автоматически промотирует slave до master в случае
падения master
● Выступает в качестве провайдера конфигурации
Redis Sentinel
29/47
redis-sentinel.conf:
sentinel monitor cluster01 192.168.10.1 6379 2
sentinel down-after-milliseconds cluster01 60000
sentinel failover-timeout cluster01 180000
sentinel parallel-syncs cluster01 1
Добавляем отказоустойчивость Redis-кластера
30/47
● Master-Slave Replication средствами Redis
● Автоматическое переключение в случае отказа
мастера с помощью Redis Sentinel
Добавляем отказоустойчивость Redis-кластера
31/47
● Master-Slave Replication средствами Redis
● Автоматическое переключение в случае отказа
мастера с помощью Redis Sentinel
● Прозрачное для клиента переключение с помощью
HAProxy
HAProxy
32/47
● TCP-прокси
● Балансирует нагрузку разными алгоритмами
– Round-robin, least connections, first available, param* hash
● Primary/backup группы backend-серверов
● Различные способы проверки доступности серверов
– TCP connect, protocol* check, TCP send-expect
HAProxy
33/47
haproxy-redis.conf:
listen redis-cluster
bind *:16379
option tcp-check
balance roundrobin
tcp-check send PINGrn
tcp-check expect string +PONG
tcp-check send info replicationrn
tcp-check expect string role:master
tcp-check send QUITrn
tcp-check expect string +OK
server redis01 192.168.10.1:6379 check port 6379 check inter 2s
server redis02 192.168.10.2:6379 check port 6379 check inter 2s
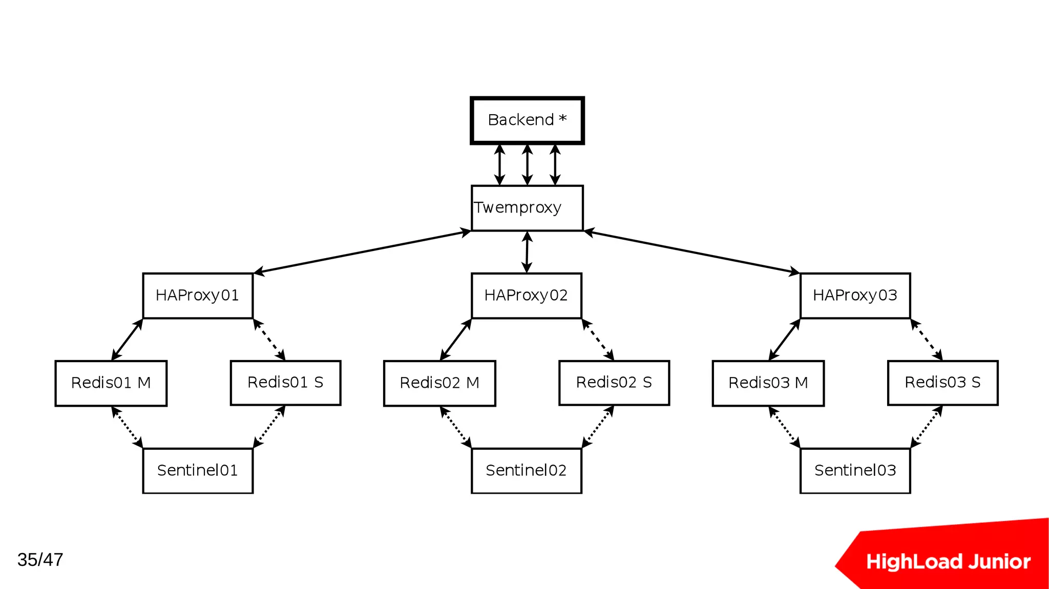
Добавляем отказоустойчивость Redis-кластера
34/47
● Master-Slave Replication средствами Redis
● Автоматическое переключение в случае отказа
мастера с помощью Redis Sentinel
● Прозрачное для клиента переключение с помощью
HAProxy
35/47
Создаём кластер PostgreSQL
Проблемы
37/47
● Одно подключение – один процесс, создание
процесса – дорогостоящая операция
● План запросов и т. п. кэшируется внутри
процесса, новое подключение – пустой кэш
● Малый срок жизни подключения
● Больше подключений – больше накладных
расходов на сервере
Решаем проблемы с помощью PgBouncer*
38/47
● Прозрачно проксирует на уровне протокола
PgSQL
● Держит постоянное подключение к серверу
● Выполняет запросы до и после подключения
● Мультиплексирует клиентские подключения в
трёх режимах: session, transaction, statement
pooling
* см. также PgPool
Решаем проблемы с помощью PgBouncer
39/47
pgbouncer.ini:
[databases]
main = host=db-main pool_size=5 connect_query=
'select prepare_statements_and_stuff()'
[pgbouncer]
pool_mode = transaction
max_client_conn = 1024
Синхронная и асинхронная репликация
40/47
Синхронная:
● Надёжная
● Медленная
Асинхронная:
● Быстрая
● Теряет ACID, так как слейвы отстают
Физическая и логическая репликация
41/47
Физическая:
● Полная копия всех данных
● Загружает I/O
Логическая:
● Можно выбирать, какие данные копировать
● Загружает CPU
Создаём MSR-кластер
42/47
1 master, 1 slave:
● Распределяем нагрузку на чтение
● Нет отказоустойчивости
1 master, 2+ slave:
● Можем выдержать падение мастера
Создаём отдельную реплику для индексации
43/47
● Логическая репликация:
– Не вымывается кеш на мастере
– Копируются только нужные данные
● Данные умещаются в RAM – нет медленного I/O
44/47
Шардируем с помощью PL/Proxy*
45/47
● Языковое расширение PostgreSQL
● Устанавливается на одной прокси-ноде
● Вся логика шардирования описывается в
хранимых процедурах PostgreSQL
● Можно реализовать поддержку шард с MSR
* см. также Citus
46/47
Подведём итоги
47/47
● Много кратковременных подключений к серверу – плохо,
используем прокси
● Нужна отказоустойчивость – используем Master-Slave
Replication, делаем несколько слейвов
● Слейвы должны быть не слабее мастера
● Данные не умещаются на одном сервере – шардируем на
несколько серверов
● Все эти подходы можно комбинировать

"Кластеры баз данных: делаем сложные вещи просто" Андрей Тихонов (Avito)