ASUHAN KEPERAWATAN PADA KLIEN PRE DAN POST OPERASI SISTEM PERNAFASAN
A. KONSEP PENYAKIT
1. PENGERTIAN
Gangguan pada sistem pernapasan adalah terganggunya pengangkutan O2 ke sel - sel
atau jaringan tubuh; disebut asfiksi. Asfiksi ada bermacam-macam misalnya terisinya
alveolus dengan cairan limfa karena infeksi Diplokokus pneumonia atau Pneumokokus yang
menyebabkan penyakit pneumonia. Keracunan asam sianida, debu, batu bara dan racun
lain dapat pula menyebabkan terganggunya pengikatan O2 oleh hemoglobin dalam
pembuluh darah, karena daya afinitas hemoglobin juga lebih besar terhadap racun
dibanding terhadap O2. Asfiksi dapat pula disebabkan karena penyumbatan saluran
pernapasan oleh kelenjar limfa, misalnya polip, amandel, dan adenoid. Gangguan
pernapasan yang sering terjadi adalah emfisema berupa penyakit yang terjadi karena
susunandanfungsi alveolusyangabnormal.(http://repository.usu.ac.id)
2. ETIOLOGI ( PenyebabTerjadinyaGangguanPernapasan)
Penyebabutamapenyakitpernapasan,yaitu:
a) Mikroorganisme patogenyangmampubertahanterhadapfagositosis;
b) Partikel - partikel mineral yang menyebabkan kerusakan atau kematian makrofag
yang menelannya, sehingga menghambat pembersihan dan merangsang reaksi
jaringan;
c) Partikel - partikel organikyangmeresponsimun;
d) Kelebihan beban sistem akibat paparan terus - menerus terhadap debu berkadar
tinggi yangmenumpukdisekitarsalurannapasterminal.
Sedangkan faktor lain yang menyebabkan terjadinya gangguan pernapasan adalah
kebiasaanmerokok,keturunan,perokokpasif,polusiudaradanriwayatinfeksi pernapasan
sewaktukecil.(http://repository.usu.ac.id)
3. PATOFISIOLOGI
HIPOKSIA dan HIPOKSEMIA
Hipoksia merupakan suatu mekanisme utama yang terjadi pada penyakit paru – paru
akibat adanya penurunan suplai oksigen. Hipoksia itu sendiri berarti kurangnya ( hipo )
oksigen dalam jaringan, sedangkan hipoksemia merupakan kekurangan oksigen pada tingkat
darah / arteri ( heme ).(IrmanSomantri,2009, hlm.17)
Jenishipoksiaadalahsebagai berikut:
a) HipoksiaHipoksik
Hipoksia jenis ini muncul akibat kurangnya suplai oksigen ataupun kadar oksigen
yang ada di lingkungan ( tekanan parsial arteri [ PaO2 ] rendah ). Biasanya
merupakan masalah individu normal pada dataran tinggi, dimana kadar PO2 sangat
rendah sehingga orang yang berada pada tempat tersebut akan merasa kesulitan
menarik nafas dan ini merupakan komplikasi dari pneumonia, dapat pula terjadi
pada tempat dimana banyak sekali orang dalam satu ruangan dengan ventilasi yang
kurang.(IrmanSomantri,2009, hlm.18)
PenyebabHipoksiaHipoksikantaralainadalah:
1) PenurunanPO2 udarainspirasi ( ketinggian,kekuranganoksigen);
2) Hipoventilasi;
3) Gangguan difusi alveolarkapiler;
4) Rasioventilasi –perfusi abnormal ataugangguanventilasi –perfusi.
b) HipoksiaAnemik
Terjadi akibat tekanan parsial oksigen arteri ( PaO2 ) normal tetapi jumlah
hemoglobin yang tersedia untuk mengangkut oksigen berubah. Sering muncul pada
kondisi anemia berat, gagal ginjal kronik, dan lain – lain. Klien dengan anemia dapat
sangat mengalami kesulitan sewaktu melakukan aktivitas sebab kemampuan yang
terbatas untuk meningkatkan pengangkutan oksigen ke jaringan yang aktif. (Irman
Somantri,2009, hlm.18)
c) HipoksiaStagnan/iskemik
Hipoksia terjadi akibat adanya penurunan stroke volume dan cardiac output yang
mengakibatkan penurunan konsumsi oksigen oleh jaringan. Kondisi ini terjadi ketika
aliran darah ke jaringan sangat lambat, sehingga oksigen yang adekuat tidak dapat
dikirim ke jaringan walaupun PO2 dan konsentrasi hemoglobin normal. Kondisi ini
seringterjadi padakondisi gagal jantung.(IrmanSomantri,2009,hlm.18)
d) Hipoksiahistotoksik
Jenis ini terjadi akibat adanya zat racun yang masuk bersama dengan udara yang
dihirup. Hipoksia ini disebabkan karena penghambatan proses oksidasi jaringan.
Sering timbul pada area tambang atau pada kondisi polusi dan kasus yang paling
beratadalah keracunansianida.(IrmanSomantri,2009,hlm.18)
HIPERKAPNEA
Secara harfiah hiperkapnea adalah berlebihnya ( hiper ) karbon dioksida dalam jaringan.
Mekanisme penting yang mendasari terjadinya hiperkapnia adalah ventilasi alveolar yang
inadekuat untuk jumlah CO2 yang diproduksi atau dengan kata lain timbulnya retensi CO2 di
dalamjaringan.(IrmanSomantri,2009, hlm.19)
Faktor yangmendasari hal tersebutterjadi adalahsebagai berikut.
1) Produksi CO2 yangmeningkat.
2) Doronganventilasi menurun( klientidakmau bernafas).
3) Malfungsi pompa respirasi atau resistensi saluran nafas yang meningkat , sehingga
menyulitkanklienmempertahankanventilasi adekuat( klientidakdapatbernafas).
4) Inefisiensi pertukaran gas ( ketidakcocokkan rasio ventilasi – perfusi atau ruang rugi
atau anatomicaldead spaceyangmeningkat).
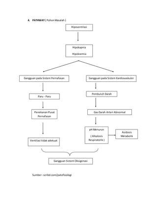
4. PATHWAY ( PohonMasalah )
Sumber: scribd.com/patofisiologi
Hipoventilasi
Hipokapnia
Hipoksemia
Gangguan pada Sistem Pernafasan Gangguan pada Sistem Kardiovaskuler
Paru - Paru
Penekanan Pusat
Pernafasan
Pembuluh Darah
Gas Darah Arteri Abnormal
pH Menurun
( Alkalosis
Respiratorik )
Asidosis
Metabolik
Ventilasi tidak adekuat
Gangguan Sistem Oksigenasi
5. TANDA DAN GEJALA
Tanda klinisklienhipoksia(Arif Muttaqin,2008 )
Hipoksia dapat terjadi secara akut atau kronik. Gejala awal dari hipoksia adalah
peningkatan denyut nadi, peningkatan jumlah dan kedalaman nafas, dan diikuti peningkatan
tekanan darah sistolik. Gejala lanjutan hipoksia mencakup penurunan denyut nadi dan
penurunan tekanan darah sistolik, dispnea, batuk, hemoptisis, serta kemungkinan sianosis
dapat timbul.
Gejala lain pada hipoksia akut adalah nause, vomiting, oliguria, dan mungkin anuria.
Hipoksia dapat memengaruhi sistem saraf pusat, sehingga dapat menyebabkan sakit kepala,
apatis ( penurunan kesadaran ), dizzines, iritabilitas, dan kehilangan memori. Korteks
serebral hanya dapat menoleransi terjadinya hipoksia selama 3 – 5 menit. Pada kondisi
lanjut, pada jari klien biasanya timbul clubbing finger. Terjadinya clubbing finger disebabkan
oleh terhambatnya pengangkutan oksigen dan suplai darah arteri ke jari yang ditandai
dengan pembengkakan pada dasar jari menjadi dan meningkatnya ukuran ujung jari, sudut
antara jari,dan dasar jari yang lebihdari 160°.
Gambar 1 : Clubbing Finger
Sumber : healthcentral.com
Tanda - Tanda danGejalaGangguan Pernapasan
Yang termasuk tanda dan gejala gangguan pernapasan adalah batuk, sputum ( dahak ),
dispnea,nyeri dada.(http://repository.usu.ac.id)
a) Batuk
Batuk merupakan gejala paling umum dari penyakit pernapasan. Rangsangan yang biasanya
menimbulkan batuk adalah rangsangan mekanik, kimia dan peradangan. Inhalasi debu, asap
dan bendaasingkecil seringmerupakanpenyebabpalingseringdari batuk.
b) Sputum( dahak)
Orang dewasa membentuk sputum sekitar 100 ml dalam saluran napas setiap hari,
sedangkan dalam keadaan saluran napas terganggu biasanya sputum yang dihasilkan
melebihi 100 ml per hari.
c) Hemoptisis
Istilahyangdigunakanuntukmenyatakanbatukdarahatausputumberdarah.
d) Dispnea
Dispnea sering juga disebut dengan sesak napas, perasaan sulit bernapas dan merupakan
gejalautamapenyakitkardiovaskuler.
e) Nyeri dada
Nyeri dada terjadi dari berbagai penyebab, tetapi yang paling khas dari penyakit paru - paru
adalahakibatradang pleura.
6. KLASIFIKASI ( Arif Muttaqin,2008 )
a) Kliendenganinfeksidaninflamasisistempernafasan:
1. TuberkolusisParu
2. Pneumonia
3. Absesparu
4. Bronkhitis
b) Kliendengangangguanpleura:
1. Efusi pleura
2. Pneumothoraks
3. Empiema
4. Hematothoraks
c) Kliendengangangguanjalannafas:
1. PenyakitParuObstruktif Menahun
2. Emfisema
3. AsmaBronkhial
4. StatusAsmatikus
5. Bronkhiektasis
d) Kliendengankeganasansistempernafasan:
1. KarsinomaBronkhogenik
2. KarsinomaMediastinum
e) Kliendengangangguanpernafasan:
1. Gagal Nafas
2. AdultRespiratoryDistressSyndrome
3. PenyakitJantung–Paru ( KorPulmonal )
4. Embolisme Paru
7. FAKTOR – FAKTOR
Faktor yangmempengaruhi respirasi (IrmanSomantri,2009, hlm.16 - 17)
1. EfekKetinggian( Altitude)
Pada tempat yang tinggi biasanya tekanan parsial oksigen ( PO2 ) turun, darah
dalam arteri di bawah tekanan parsial oksigen arteri ( PaO2 ), sehingga terjadi
peningkatanlajudanke dalamanrespiratori.
2. Lingkungan
Pada lingkungan yang panas terjadi dilatasi ( pelebaran ) pembuluh darah
perifer, hal ini mengakibatkan darah mengalir ke kulit sehingga akan meningkatkan
jumlahkehilanganpanasdari permukaantubuh.
3. Emosi
Kerja dari jantung dipengaruhi oleh pusat tertinggi dari serebrum melalui
hipotalamus, dimana terdapat pusat stimulasi jantung ( cardioinhibitory dan
cardioaccelerator ) di medula. Jarak motorik dari pusat tersebut dibawa oleh impuls
kepadaneuronsimpatisdanparasimpatis,yangkemudianditransmisikanke jantung.
4. AktivitasdanIstirahat
Latihan / kegiatan akan meningkatkan laju respirasi dan menyebabkan
peningkatansuplai sertakebutuhanoksigendalamtubuh.
5. Kesehatan
Pada seseorang yang sehat, sistem kardiovaskuler dan pernafasan secara
normal menyediakan oksigen bagi kebutuhan tubuh. Pada penyakit sistem
kardiovaskuler, hal ini sering kali berdampak terhadap pengangkutan oksigen ke sel
tubuh, sedamgkan penyakit sistem pernafasan dapat memengaruhi oksigenasi dalam
darah. Padakeduakasustadi,hipoksemiadapattimbul.
6. Gaya Hidup
Klien yang merokok atau terpapar polusi udara akan dapat mengindikasikan
adanyagangguan paru – paru.
8. PEMERIKSAAN PENUNJANG
Pemeriksaan diagnostik yang digunakan untuk mendeteksi penyakit paru dapat
diklasifikasikanmenjadiduakategori,yaitusebagaiberikut.(IrmanSomantri,2009,hlm.21)
1. Metode morfologis:radiologi,bronkoskopi,danpemeriksaanbiopsisputum( dahak).
2. Metode fisiologis:pengukurangasdarahdan tes – tesfungsi ventilasi.
Metode Morfologis
1) Radiologi
Toraks merupakan tempat yang ideal untuk pemeriksaan radiologi. Parenkim
paru yang berisi udara memberikan resistensi yang kecil terhadap jalannya sinar X,
karena itu parenkim menghasilkan bayangan yang sangat bersinar - sinar. Jaringan
lunak dinding dada, jantung dan pembuluh - pembuluh darah besar serta diafragma
lebih sukar ditembus sinar X dibandingkan parenkim paru sehingga bagian ini akan
tampak lebih padat pada radiogram. Struktur toraks yang bertulang ( termasuk iga,
sternum dan vertebra ) lebih sulit lagi ditembus, sehingga bayangannya lebih padat
lagi.
Gambar 2 : Chest X-Ray ; Sumber : meddean.luc.edu
2) Bronkoskopi
Merupakan suatu teknik yang memungkinkan visualisasi langsung trakea dan
cabang - cabang utamanya. Cara ini paling sering digunakan untuk memastikan
diagnosis karsinoma bronkogenik, tetapi dapat juga digunakan untuk mengangkat
bendaasing.
Gambar 3 : Bronchoscope ; Sumber : asiancancer.com
3) PemeriksaanBiopsi
Contoh jaringan yang dapat digunakan untuk pemeriksaan biopsi adalah
jaringan yang diperoleh dari saluran pernafasan bagian atas dan bawah dengan
menggunakan teknik endoskopi yang memakai laringoskop atau bronkoskop.
Manfaat utama biopsi paru – paru terutama berkaitan dengan penyakit paru – paru
difusyangtidakdapat didiagnosisdengancaralain.
4) Pemeriksaansputum
Penting dilakukan untuk mendiagnosis etiologi berbagai penyakit pernafasan.
Pemeriksaan mikroskopik dapat menjelaskan organisme penyebab pada berbagai
pneumonia bakterial, tuberkulosis, serta berbagai jenis infeksi jamur. Pemeriksaan
sitologi eksfoliatif pada sputum dapat membantu dalam mendiagnosis karsinoma
paru. Waktu terbaik untuk pengumpulan sputum adalah setelah bangun tidur,
karenasekresi abnormal bronkuscenderunguntukberkumpul padawaktutidur.
Metode Fisiologis
1) AnalisaGasDarah
Pemeriksaan gas darah dan PH digunakan sebagai pegangan dalam penanganan
pasien - pasien penyakit berat yang akut dan menahun. Pemeriksaan gas darah
dipakai untuk menilai keseimbangan asam basa dalam tubuh, kadar oksigenasi
dalam darah, kadar karbondioksida dalam darah. Pemeriksaan analisa gas darah
dikenal juga dengan nama pemeriksaan “ ASTRUP ”, yaitu suatu pemeriksaan gas
darah yang dilakukan melalui darah arteri. Lokasi pengambilan darah yaitu: Arteri
radialis,Arteri brachialis,dan Arteri Femoralis.
Tes Rentang Normal Dewasa
PaO2 80 – 100 mmHg
PaCO2 35 – 45 mmHg
pH 7,35 – 7,45
HCO3 21 – 28 mEq/L
SaO2 95% - 100%
Sumber: Perrydan Potter,2001
2) Tes Fungsi Paru
Frekuensi pernapasan orang dewasa normal berkisar 12 - 16 kali permenit yang
mengangkut kurang lebih 5 liter udara masuk dan keluar paru. Volume yang lebih
rendah dari kisaran normal seringkali menunjukkan malfungsi sistem paru. Volume
dan kapasitas paru diukur dengan alat berupa spirometer atau spirometri, sedang
hasil rekamannyadisebutdengan spirogram.(www.duniaalatkedokteran.com)
Udara yang keluar dan masuk saluran pernapasan saat inspirasi dan ekspirasi
sebanyak 500 ml disebut dengan volume tidal, sedang volume tidal pada tiap orang
sangat bervariasi tergantung pada saat pengukurannya. Rata-rata orang dewasa
70% (350 ml) dari volume tidal secara nyata dapat masuk sampai ke bronkiolus,
duktus alveolus, kantong alveoli dan alveoli yang aktif dalam proses pertukaran gas.
Sedang sisanya sebanyak 30% ( 150 ml ) menetap di ruang rugi ( anatomic dead
space).
Volume total udara yang ditukarkan dalam satu menit disebut dengan minute
volume of respiration ( MVR ) atau juga biasa disebut menit ventilasi. MVR ini
didapatkan dari hasil kali antara volume tidal dan frekuensi pernapasan normal
permenit. Rata - rata MVR dari 500 ml volume tidal sebanyak 12 kali pernapasan
permenitadalah6000 ml / menit.
Volume pernapasan yang melebihi volume tidal 500 ml dapat diperoleh dengan
mengambil nafas lebih dalam lagi. Penambahan udara ini biasa disebut volume
cadangan inspirasi ( Inspiratory reserve volume ) sebesar 3100 ml dari volume tidal
sebelumnya,sehinggavolume tidal totalnyasebesar3600 ml.
Meskipun paru dalam keadaan kosong setelah fase ekspirasi maksimal, akan
tetapi sesungguhnya paru - paru masih memiliki udara sisa yang disebut dengan
volume residu yang mempertahankan paru - paru dari keadaan kollaps, besarnya
volume residusekitar1200 ml.
9. PENGOBATAN
Agenfarmakologi untukpenyakitsaluranpernafasan( IrmanSomantri,2009, hlm.33 )
1) Antimikrobial ( Antibiotik)
Biasanya Ampicillin dan Tetracycline dapat digunakan untuk mengobati infeksi
paru. Meskipun begitu penyebab yang sering pada infeksi saluran pernafasan adalah
virus.Pengobatanuntukinfeksi virusbersifatsimptomatik.
2) Bronkodilator
Bekerja langsung pada otot bronkus untuk mengurangi bronkospasme. Biasanya
dibedakanmenjadiduagrupyaitusebagai berikut.
 Β-adrenergik,sepertiAlbuterol( Ventolin).
 Theophyline,sepertiAminophyline.
Efek samping yang biasa terjadi adalah peningkatan denyut jantung ( heart
rate ),palpitasi, nervousness,tremor,mual ( nausea ) dananoreksia.
3) Adrenal Glukokortikoid( Prednison)
Digunakan untuk mengurangi inflamasi, dengan cara mempertebal dinding
bronkial danmenurunkanukurandari lumenbronkial.
4) Antitusif
Berfungsi untuk menghambat refleks batuk pada pusat batuk. Seperti Benzinatate
( Tessalon ), Codein Phosphate, Dextrometorphan Hydrobromida ( Robitusin DM ), dan
Hydrocodone Bitartrate ( Hycodan).
5) Mukolitik
Membantu mengencerkan sekresi pulmonal agar dapat diekspektorasikan. Obat ini
diberikan kepada klien dengan sekresi mukus yang abnormal, kental pada penyakit akut
dan kronis seperti pneumonia, brokitis, tuberkulosis serta kistik fibrosis. Acetilcystein (
Mucomyst ) berbentuk aerosol dapat digunakan untuk mengurangi kekentalan dari
sekresi.
6) Antialergenik
Cromolyn Sodium ( Intal ) merupakan antialergen yang khusus untuk klien dengan asma.
Obat ini mampu menstabilkan mast sel serta menghambat pelepasan mediator tipe I
dari reaksi alergi ( histamindan Slow – Reacting Substanceof Anaphylaxis –SRS – A ).
7) VasokonstriktordanDekongestan
Pengobatan ini diberikan dengan beberapa cara, yaitu topikal, parenteral, dan oral.
ContohdekongestanadalahEphedrine SulfatedanPhenylephrine Hydrochloride.
10. PENATALAKSANAANMEDIS
1) Terapi Oksigen( IrmanSomantri,2009 )
Oksigen tambahan diberikan untuk beberapa klien yang mengalami hipoksemia. Jika
hipoksemiateratasi,makahipoksiaakandapatdicegah.
Terdapattiga indikasi utamauntukpemberianoksigenyaitusebagaiberikut:
a) Menurunnyaarterial blood oxygen.
b) Meningkatnyakerjanafas.
c) Kebutuhanuntukmenurunkankerjamiokardial.
2) Fisioterapi Dada
Terdiri atas postural drainase, perkusi dada, dan vibrasi dada. Biasanya ketiga metode
ini digunakanpadaposisi yangberbedadiikuti dengannafasdalamdanbatuk.
3) Inhalasi Nebulizer
Alat bantu pernapasan yang dapat digunakan sebagai terapi untuk mengencerkan dahak
denganpengasapan( terapi uap).
4) Pemberianpengobatansesuaiindikasi.
5) DukunganNutrisi sesuai kebutuhan.
11. KOMPLIKASI
Meskipun secara umum terapi oksigen ini aman digunakan, tetapi terdapat beberapa
komplikasi yang dapat timbul akibat dari pemberian oksigen tambahan seperti berikut ini.
(IrmanSomantri,2009)
a) Oxygen – induced Hypoventilation.
b) Oxygen Toxicity.
c) Atelektasis.
d) Occular Damage.
B. ASUHAN KEPERAWATANKLIEN PRE DAN POST OPERASI SISTEM PERNAFASAN
ASUHAN KEPERAWATANKLIEN PRE OPERASI
1. PengertianPreOperasi
Preoperasi merupakan tahapan dalam proses pembedahan yang dimulai prabedah
( preoperatif ), bedah ( intraoperatif ), pascaoperatif ( postoperatif ).Prabedah merupakan masa
sebelum dilakukannya tindakan pembedahan dimulai sejak ditentukannya persiapan pembedahan dan
berakhir sampai pasien di meja bedah. Intra bedah merupakan masa pembedahan yang dimulai sejak
ditransfer kemeja bedah dan berakhir sampai pasien dibawa ke ruang pemulihan. Pasca bedah
merupakan masa setelah dilakukan pembedahan yang dimulai sejak pasien memasuki ruang dan
berakhirsampai evaluasi selanjutnya.(scribd.com)
2. Pengkajianpsikososial
Dengan mengumpulkan riwayat kesehatan secara cermat, perawat menemukan kekhawatiran
pasien yang dapat menjadi beban langsung selama pengalaman pembedahan. Tidak diragukan lagi
pasien yang mengalami pembedahan ini dilingkupi oleh kecemasan, termasuk ketakutan akan
ketidaktahuan dan lain sebagainya. Akibatnya, perawat harus memberikan dorongan untuk
pengungkapan, dan harus mendengarkan, memahami, dan memberikaninformasi yang membantu men
yingkIrkankekhawatIrantersebut.
Untuk pasien pre operatif berbagai kecemasan yang cukup besar cemas dan takut terhadap
anastesia, takut terhadap rasa nyeri dan kematian atau ancamanlain yang dapat menimbulkan ketidak
tenangan dan ansietas berat.Perawatdapatmelakukan banyak hal untuk menghilangkan kekhawatiran itu
supayadapat memberikanperasaantenangpadapasienapabilamemungkinkan.(scribd.com)
3. Pengkajianfisikumum
Sebelum pengobatan dimulai, riwayat kesehatan dikumpulkan dan pemeriksaan fisik dilakukan,
selama pemeriksaan fisik tersebut, tanda-tanda vital di catat dan data dasar ditegakan untuk
pembandingan dimasa yang datang, pemeriksaan diagnostik dilakukan seperti Analisis Gas Darah
( AGD ), pemeriksaan rontgen, endoskopi, biopsi jaringan, dan pemeriksaan feses dan urin, perawat
berada dalam posisi untuk membantu pasien memahami perlunya pemeriksaan diagnostic adalah suatu
kesempatan selama pemeriksaan fisik untuk memperhatikan temuan fisik yang signifikan, seperti
decubitus, edema, atau bunyinafasyangabnormal,yanglebihjauhmenggambarkan kondi si ke se l uruha
npasien.(scribd.com)
Berbagai persiapan fisik yang harus dilakukan terhadap pasien sebelum operasi antara lain :
(nurseducation.com)
1) Statuskesehatanfisiksecaraumum
Sebelum dilakukan pembedahan, penting dilakukan pemeriksaan status kesehatan secara
umum, meliputi identitas klien, riwayat penyakit seperti kesehatan masa lalu, riwayat kesehatan
keluarga, pemeriksaan fisik lengkap, antara lain status hemodinamika, status kardiovaskuler, status
pernafasan, fungsi ginjal dan hepatik, fungsi endokrin, fungsi imunologi, dan lain - lain. Selain itu pasien
harus istirahat yang cukup, karena dengan istirahat dan tidur yang cukup pasien tidak akan mengalami
stres fisik, tubuh lebih rileks sehingga bagi pasien yang memiliki riwayat hipertensi, tekanan darahnya
dapat stabil danbagi pasienwanitatidakakanmemicuterjadinyahaidlebihawal.
2) StatusNutrisi
Kebutuhan nutrisi ditentukan dengan mengukur tinggi badan dan berat badan, lipat kulit trisep,
lingkar lengan atas, kadar protein darah ( albumin dan globulin ) dan keseimbangan nitrogen. Segala
bentuk defisiensi nutrisi harus di koreksi sebelum pembedahan untuk memberikan protein yang cukup
untuk perbaikan jaringan. Kondisi gizi buruk dapat mengakibatkan pasien mengalami berbagai
komplikasi pasca operasi dan mengakibatkan pasien menjadi lebih lama dirawat di rumah sakit.
Komplikasi yang paling sering terjadi adalah infeksi pasca operasi, dehisiensi ( terlepasnya jahitan
sehingga luka tidak bisa menyatu ), demam dan penyembuhan luka yang lama. Pada kondisi yang serius
pasiendapatmengalami sepsisyangbisamengakibatkankematian.
3) Keseimbangancairandanelektrolit
Balance cairan perlu diperhatikan dalam kaitannya dengan input dan output cairan. Demikaian
juga kadar elektrolit serum harus berada dalam rentang normal. Kadar elektrolit yang biasanya
dilakuakan pemeriksaan diantaranya dalah kadar natrium serum ( normal : 135 -145 mmol/l ), kadar
kalium serum ( normal : 3,5 - 5 mmol/l ) dan kadar kreatinin serum ( 0,70 - 1,50 mg/dl ). Keseimbangan
cairan dan elektrolit terkait erat dengan fungsi ginjal. Dimana ginjal berfungsi mengatur mekanisme
asam basa dan ekskresi metabolit obat - obatan anastesi. Jika fungsi ginjal baik maka operasi dapat
dilakukan dengan baik. Namun jika ginjal mengalami gangguan seperti oliguri / anuria, insufisiensi renal
akut, nefritis akut maka operasi harus ditunda menunggu perbaikan fungsi ginjal. Kecuali pada kasus-
kasusyang mengancamjiwa.
4) Kebersihanlambungdankolon
Lambung dan kolon harus di bersihkan terlebih dahulu. Intervensi keperawatan yang bisa
diberikan diantaranya adalah pasien dipuasakan dan dilakukan tindakan pengosongan lambung dan
kolon dengan tindakan enema / lavement. Lamanya puasa berkisar antara 7 sampai 8 jam ( biasanya
puasa dilakukan mulai pukul 24.00 WIB ). Tujuan dari pengosongan lambung dan kolon adalah untuk
menghindari aspirasi ( masuknya cairan lambung ke paru-paru ) dan menghindari kontaminasi feses ke
area pembedahan sehingga menghindarkan terjadinya infeksi pasca pembedahan. Khusus pada pasien
yang menbutuhkan operasi CITO ( segera ), seperti pada pasien kecelakaan lalu lintas. Maka
pengosonganlambungdapatdilakukandengancarapemasanganNGT( nasogastric tube ).
5) Pencukurandaerahoperasi
Pencukuran pada daerah operasi ditujukan untuk menghindari terjadinya infeksi pada daerah
yang dilakukan pembedahan karena rambut yang tidak dicukur dapat menjadi tempat bersembunyi
kuman dan juga mengganggu / menghambat proses penyembuhan dan perawatan luka. Meskipun
demikian ada beberapa kondisi tertentu yang tidak memerlukan pencukuran sebelum operasi, misalnya
pada pasien luka incisi pada lengan. Tindakan pencukuran ( scheren ) harus dilakukan dengan hati - hati
jangan sampai menimbulkan luka pada daerah yang dicukur. Sering kali pasien di berikan kesempatan
untukmencukursendiri agarpasienmerasalebihnyaman.
Daerah yang dilakukan pencukuran tergantung pada jenis operasi dan daerah yang akan
dioperasi. Biasanya daerah sekitar alat kelamin ( pubis ) dilakukan pencukuran jika yang dilakukan
operasi pada daerah sekitar perut dan paha. Misalnya : apendiktomi, herniotomi, uretrolithiasis, operasi
pemasangan plate pada fraktur femur, hemmoroidektomi. Selain terkait daerah pembedahan,
pencukuranpadalenganjugadilakukanpadapemasanganinfussebelumpembedahan.
6) Personal Hygine
Kebersihan tubuh pasien sangat penting untuk persiapan operasi karena tubuh yang kotor dapat
merupakan sumber kuman dan dapat mengakibatkan infeksi pada daerah yang dioperasi. Pada pasien
yang kondisi fisiknya kuat diajurkan untuk mandi sendiri dan membersihkan daerah operasi dengan
lebih seksama. Sebaliknya jika pasien tidak mampu memenuhi kebutuhan personal hygiene secara
mandiri makaperawatakan memeberikanbantuanpemenuhankebutuhanpersonal hygiene.
7) Pengosongankandungkemih
Pengosongan kandung kemih dilakukan dengan melakukan pemasangan kateter. Selain untuk
pengonganisi bladdertindakankateterisasijugadiperlukauntukmengobservasibalance cairan.
8) LatihanPra Operasi
Berbagai latihan sangat diperlukan pada pasien sebelum operasi, hal ini sangat penting sebagai
persiapan pasien dalam menghadapi kondisi pasca operasi, seperti : nyeri daerah operasi, batuk dan
banyaklendirpadatenggorokan.
Latihanyang diberikanpadapasiensebelumoperasi antaralain:
a) LatihanNafasDalam
Latihan nafas dalam sangat bermanfaat bagi pasien untuk mengurangi nyeri setelah operasi dan
dapat membantu pasien relaksasi sehingga pasien lebih mampu beradaptasi dengan nyeri dan dapat
meningkatkan kualitas tidur. Selain itu teknik ini juga dapat meningkatkan ventilasi paru dan oksigenasi
darah setelah anastesi umum. Dengan melakukan latihan tarik nafas dalam secara efektif dan benar
maka pasien dapat segera mempraktekkan hal ini segera setelah operasi sesuai dengan kondisi dan
kebutuhanpasien.Latihannafasdalamdapatdilakukandengancarasebagai berikut:
 Pasien tidur dengan posisi duduk atau setengah duduk (semifowler) dengan lutut
ditekukdanperut tidakbolehtegang.
 Letakkantangandiatas perut
 Hirup udara sebanyak-banyaknya dengan menggunakan hidung dalam kondisi mulut
tertutuprapat.
 Tahan nafas beberapa saat (3-5 detik) kemudian secara perlahan-lahan, udara
dikeluarkansedikitdemi sedikitmelaluimulut.
 Lakukanhal ini berulangkali (15kali).
 Lakukanlatihandua kali sehari praopeartif.
b) LatihanBatuk Efektif
Latihan batuk efektif juga sangat diperlukan bagi klien terutama klien yang mengalami operasi
dengan anstesi general. Karena pasien akan mengalami pemasangan alat bantu nafas selama dalam
kondisi teranstesi. Sehingga ketika sadar pasien akan mengalami rasa tidak nyaman pada tenggorokan.
Dengan terasa banyak lendir kental di tenggorokan. Latihan batukefektif sangat bermanfaat bagi pasien
setalah operasi untuk mengeluarkan lendir atau sekret tersebut. Pasien dapat dilatih melakukan teknik
batukefektif dengancara:
 Pasien condong ke depan dari posisi semifowler, jalinkan jari - jari tangan dan letakkan
melintangdiatasincisi sebagai bebat ketikabatuk.
 Kemudianpasiennafasdalamseperti caranafasdalam( 3-5 kali )
 Segera lakukan batuk spontan, pastikan rongga pernafasan terbuka dan tidak hanya
batuk dengan mengadalkan kekuatan tenggorokan saja karena bisa terjadi luka pada
tenggorokan. Hal ini bisa menimbulkan ketidaknyamanan, namun tidak berbahaya
terhadapincisi.
 Ulangi lagi sesuai kebutuhan.
 Jika selama batuk daerah operasi terasa nyeri, pasien bisa menambahkan dengan
menggunakan bantal kecil atau gulungan handuk yang lembut untuk menahan daerah
operasi dengan hati-hati sehingga dapat mengurangi guncangan tubuh saat batuk.
c) LatihanGerak Sendi
Latihan gerak sendi merupakan hal sangat penting bagi pasien sehingga setelah operasi, pasien
dapat segera melakukan berbagai pergerakan yang diperlukan untuk mempercepat proses
penyembuhan. Pasien/keluarga pasien seringkali mempunyai pandangan yang keliru tentang
pergerakan pasien setalah operasi. Banyak pasien yang tidak berani menggerakkan tubuh karena takut
jahitan operasi sobek atau takut luka operasinya lama sembuh. Pandangan seperti ini jelas keliru karena
justru jika pasien selesai operasi dan segera bergerak maka pasien akan lebih cepat merangsang usus
(peristaltik usus) sehingga pasien akan lebih cepat kentut / flatus. Keuntungan lain adalah
menghindarkan penumpukan lendir pada saluran pernafasan dan terhindar dari kontraktur sendi dan
terjadinya dekubitus. Tujuan lainnya adalah memperlancar sirkulasi untuk mencegah stasis vena dan
menunjang fungsi pernafasan optimal. Intervensi ditujukan pada perubahan posisi tubuh dan juga Range
of Motion (ROM). Latihan perpindahan posisi dan ROM ini pada awalnya dilakukan secara pasif namun
kemudian seiring dengan bertambahnya kekuatan tonus otot maka pasien diminta melakukan secara
mandiri.
4. PersiapanPenunjang
Persiapan penunjang merupakan bagian yang tidak dapat dipisahkan dari tindakan
pembedahan. Tanpa adanya hasil pemeriksaan penunjang, maka dokter bedah tidak meungkin bisa
menentukan tindakan operasi yang harus dilakukan pada pasien. Pemeriksaan penunjang yang
dimaksud adalah berbagai pemeriksaan radiologi, laboratorium maupun pemeriksaan lain seperti ECG,
dan lain-lain.
Sebelum dokter mengambil keputusan untuk melakukan operasi pada pasien, dokter melakukan
berbagai pemeriksaan terkait dengan keluhan penyakit pasien sehingga dokter bisa menyimpulkan
penyakit yang diderita pasien. Setelah dokter bedah memutuskan untuk dilakukan operasi maka dokter
anstesi berperan untuk menentukan apakan kondisi pasien layak menjalani operasi. Untuk itu dokter
anastesi juga memerlukan berbagai macam pemrikasaan laboratorium terutama pemeriksaan masa
perdarahan ( bledding time ) dan masa pembekuan ( clotting time ) darah pasien, elektrolit serum,
Hemoglobin,proteindarah,danhasil pemeriksaanradiologiberupafoto thoraksdanEKG.
5. PemeriksaanStatusAnastesi
Pemeriksaaan status fisik untuk dilakukan pembiuasan dilakukan untuk keselamatan selama
pembedahan. Sebelum dilakukan anastesi demi kepentingan pembedahan, pasien akan mengalami
pemeriksaan status fisik yang diperlukan untuk menilai sejauh mana resiko pembiusan terhadap diri
pasien. Pemeriksaan yang biasa digunakan adalah pemeriksaan dengan menggunakan metode ASA (
American Society of Anasthesiologist ). Pemeriksaan ini dilakukan karena obat dan teknik anastesi pada
umumnya akan mengganggu fungsi pernafasan, peredaran darah dan sistem saraf. Berikut adalah tabel
pemeriksaanASA.
6. PersiapanMental /Psikis
Persiapan mental merupakan hal yang tidak kalah pentingnya dalam proses persiapan operasi
karena mental pasien yang tidak siap atau labil dapat berpengaruh terhadap kondisi fisiknya. Tindakan
pembedahan merupakan ancaman potensial maupun aktual pada integeritas seseorang yang dapat
membangkitkan reaksi stres fisiologis maupun psikologis (Barbara C. Long). Contoh perubahan fisiologis
yang muncul akibat kecemasan dan ketakutan antara lain :Pasien dengan riwayat hipertensi jika
mengalami kecemasan sebelum operasi dapat mengakibatkan pasien sulit tidur dan tekanan darahnya
akan meningkat sehingga operasi bisa dibatalkan. Pasien wanita yang terlalu cemas menghadapi operasi
dapat mengalami menstruasi lebih cepat dari biasanya, sehingga operasi terpaksa harus ditunda. Setiap
orang mempunyai pandangan yang berbeda dalam menghadapi pengalaman operasi sehingga akan
memberikan respon yang berbeda pula, akan tetapi sesungguhnya perasaan takut dan cemas selalu
dialami setiaporangdalammenghadapi pembedahan.
Berbagai alasan yang dapat menyebabkan ketakutan/kecemasan pasien dalam menghadapi
pembedahanantaralain:
 Takut nyeri setelahpembedahan.
 Takut terjadi perubahan fisik, menjadi buruk rupa dan tidak berfungsi normal ( body
image ).
 Takut keganasan( biladiagnosayangditegakkanbelumpasti ).
 Takut / cemas mengalami kondisi yang sama dengan orang lain yang mempunyai
penyakityangsama.
 Takut / ngeri menghadapi ruangoperasi,peralatanpembedahandanpetugas.
 Takut mati saat dibius/tidaksadar lagi.
 Takut operasi gagal.
Ketakutan dan kecemasan yang mungkin dialami pasien dapat dideteksi dengan adanya
perubahan - perubahan fisik seperti : meningkatnya frekuensi nadi dan pernafasan, gerakan - gerakan
tangan yang tidak terkontrol, telapak tangan yang lembab, gelisah, menayakan pertanyaan yang sama
berulang kali, sulit tidur, sering berkemih. Perawat perlu mengkaji mekanisme koping yang biasa
digunakan oleh pasien dalam menghadapi stres. Disamping itu perawat perlu mengkaji hal - hal yang
bisa digunakan untuk membantu pasien dalam menghadapi masalah ketakutan dan kecemasan ini,
seperti adanya orang terdekat, tingkat perkembangan pasien, faktor pendukung / support system.
Untuk mengurangi / mengatasi kecemasan pasien, perawat dapat menanyakan hal - hal yang terkait
denganpersiapanoperasi,antaralain:
1) Pengalamanoperasi sebelumnya
Persepsi pasien dan keluarga tentang tujuan / alasan tindakan operasi
Pengetahuanpasiendankeluargatentangpersiapanoperasi baikfisikmaupunpenunjang.
2) Pengetahuan pasien dan keluarga tentang situasi / kondisi kamar operasi dan petugas
kamar operasi.
Pengetahuan pasien dan keluarga tentang prosedur ( pre, intra, post operasi )
Pengetahuan tentang latihan - latihan yang harus dilakukan sebelum operasi dan harus
dijalankan setalah operasi, seperti : latihan nafas dalam, batuk efektif, ROM, dll. Persiapan
mental yang kurang memadai dapat mempengaruhi pengambilan keputusan pasien dan
keluarganya. Sehingga tidak jarang pasien menolak operasi yang sebelumnya telah disetujui
dan biasanya pasien pulang tanpa operasi dan beberapa hari kemudian datang lagi ke
rumah sakit setalah merasa sudah siap dan hal ini berarti telah menunda operasi yang
mestinya sudah dilakukan beberapa hari / minggu yang lalu. Oleh karena itu persiapan
mental pasien menjadi hal yang penting untuk diperhatikan dan didukung oleh keluarga /
orang terdekat pasien.Persiapan mental dapat dilakukan dengan bantuan keluarga dan
perawat. Kehadiran dan keterlibatan keluarga sangat mendukung persiapan mental pasien.
Keluarga hanya perlu mendampingi pasien sebelum operasi, memberikan doa dan dukungan
pasien dengan kata-kata yang menenangkan hati pasien dan meneguhkan keputusan pasien
untukmenjalani operasi.
Perananperawatdalammemberikandukunganmental dapatdilakukandenganberbagai cara:
1) Membantu pasien mengetahui tentang tindakan-tindakan yang dialami pasien sebelum operasi,
memberikan informasi pada pasien tentang waktu operasi, hal-hal yang akan dialami oleh
pasienselamaprosesoperasi,menunjukkantempatkamaroperasi,dll.
2) Dengan mengetahui berbagai informasi selama operasi maka diharapkan pasien mejadi lebih
siap menghadapi operasi, meskipun demikian ada keluarga yang tidak menghendaki pasien
mengetahui tentangberbagaihal yangterkaitdenganoperasi yangakandialami pasien.
3) Memberikan penjelasan terlebih dahulu sebelum setiap tindakan persiapan operasi sesuai
dengan tingkat perkembangan. Gunakan bahasa yang sederhana dan jelas. Misalnya: jika pasien
harus puasa, perawat akan menjelaskan kapan mulai puasa dan samapai kapan, manfaatnya
untuk apa, dan jika diambil darahnya, pasien perlu diberikan penjelasan tujuan dari pemeriksaan
darah yang dilakukan, dll. Diharapkan dengan pemberian informasi yang lengkap, kecemasan
yang dialami olehpasienakandapatditurunkandanmempersiapkanmental pasiendenganbaik
4) Memberi kesempatan pada pasien dan keluarganya untuk menanyakan tentang segala prosedur
yang ada. Dan memberi kesempatan pada pasien dan keluarga untuk berdoa bersama-sama
sebelumpasiendi antarke kamar operasi.
5) Mengoreksi pengertian yang saah tentang tindakan pembedahan dan hal-hal lain karena
pengertianyangsalahakanmenimbulkankecemasanpadapasien.
6) Kolaborasi dengan dokter terkait dengan pemberian obat pre medikasi, seperti valium dan
diazepam tablet sebelum pasien tidur untuk menurunkan kecemasan dan pasien dapat tidur
sehinggakebutuhanistirahatnyaterpenuhi.
7) Pada saat pasien telah berada di ruang serah terima pasien di kamar operasi, petugas kesehatan
di situ akan memperkenalkan diri sehingga membuat pasien merasa lebih tenang. Untuk
memberikan ketenangan pada pasien, keluarga juga diberikan kesempatn untuk mengantar
pasien samapi ke batas kamar operasi dan diperkenankan untuk menunggu di ruang tunggu
yang terletakdi depankamaroperasi.
7. Obat – Obatan Pre Medikasi
Sebelum operasi dilakukan pada esok harinya. Pasien akan diberikan obat - obatan premedikasi
untuk memberikan kesempatan pasien mendapatkan waktu istirahat yang cukup. Obat – obatan
premedikasi yang diberikan biasanya adalah valium atau diazepam. Antibiotik profilaksis biasanya di
berikan sebelum pasien di operasi. Antibiotik profilaksis yang diberikan dengan tujuan untuk mencegah
terjadinya infeksi selama tindakan operasi, antibiotika profilaksis biasanya di berikan 1 - 2 jam sebelum
operasi dimulai dan dilanjutkan pasca bedah 2 - 3 kali. Antibiotik yang dapat diberikan adalah
ceftriakson1gramdan lain - lainsesuai indikasi pasien.
8. ManajemenKeperawatan
1. PENGKAJIAN
Pengkajianadalahlangkahawal dandasardalamproseskeperawatansecaramenyeluruh
(Boedihartono,1994 : 10). PengkajianpasienPre operatif (MarilynnE.Doenges,1999) meliputi :
1) Sirkulasi
Gejala: riwayatmasalahjantung,GJK,edemapulmonal,penyakitvascularperifer,ataustasis
vascular(peningkatanrisikopembentukantrombus.
2) Integritasego
Gejala: perasaancemas,takut,marah, apatis; factor-faktorstressmultiple,misalnya financial,
hubungan,gayahidup.
Tanda : tidakdapat istirahat,peningkatanketegangan/pekarangsang;stimulasi simpatis.
3) Makanan / cairan
Gejala: insufisiensi pancreas/DM, (predisposisi untukhipoglikemia/ketoasidosis) ;malnutrisi
(termasukobesitas);membrane mukosayangkering(pembatasanpemasukkan/periodepuasa
pra operasi).
4) Pernapasan
Gejala: infeksi,kondisiyangkronis/batuk,merokok.
5) Keamanan
Gejala: alergi/sensitiveterhadapobat,makanan,plester,danlarutan;Defisiensi immune
(peningkaanrisikoinfeksi sitemikdanpenundaanpenyembuhan);Munculnyakanker/terapi
kankerterbaru; Riwayatkeluargatentanghipertermiamalignant/reaksianestesi ;Riwayatpenyakit
hepatic(efekdari detoksifikasi obat-obatandandapatmengubahkoagulasi) ;Riwayattransfuse
darah / reaksi transfuse.
Tanda : menculnyaprosesinfeksi yangmelelahkan;demam.
6) Penyuluhan/Pembelajaran
Gejala: pengguanaanantikoagulasi,steroid,antibiotic,antihipertensi,kardiotonikglokosid,
antidisritmia,bronchodilator,diuretic,dekongestan,analgesic,antiinflamasi,antikonvulsanatau
tranquilizerdanjugaobat yangdijual bebas,atauobat-obatanrekreasional.Penggunaanalcohol (
risikoakankerusakanginjal,yangmempengaruhikoagulasi danpilihananastesia,danjuga
potensial bagi penarikandiri pascaoperasi ).
2. DIAGNOSA KEPERAWATAN
Diagnosakeperawatanadalahsuatupenyatuandari masalahpasienyangnyatamaupunpotensial
berdasarkandatayang telahdikumpulkan(Boedihartono, 1994 : 17).
Diagnosakeperawatanyangmuncul padapasienPre Operatif (Wilkinson,M.Judith,2006) meliputi :
1. Ansietasberhubungandenganancamanterhadapkonsepdiri,ancamanterhadapperubahan
statuskesehatan,ancamanterhadappolainteraksi denganorangyangberarti,krisissituasi atau
krisismaturasi.
2. Gangguan citra tubuhberhubungandenganpembedahan,efeksampingpenanganan,factor
budayaatau spiritual yangberpengaruhpadaperubahanpenampilan.
3. Kopingindividu,ketidakefektifanberhubungandenganperubahanpenampilan,keluhan
terhadapreaksi oranglain,kehilanganfungsi,diagnosiskanker.
4. Proseskeluarga,perubahanberhubungandenganterapi yangkompleks,hospitalisasi /
perubahanlingkungan,reaksi oranglainterhadapperubahanpenampilan.
5. Ketakutanberhubungandenganprosespenyakit/prognosis ( misalnyakanker),
ketidakberdayaan.
6. Mobilitasfisik,hambatanberhubungandenganpenurunanrentanggerak,kerusakansaraf /
otot,dan nyeri.
3. INTERVENSIDAN IMPLEMENTASI
Intervensi adalahpenyusunanrencanatindakankeperawatanyangakandilaksanakanuntuk
menanggulangi masalahsesuai dengandiagnosakeperawatan(Boedihartono,1994:20).
Implementasi adalahpengelolaandanperwujudandari rencanakeperawatanyangtelahdisusunpada
tahap perencanaan(Effendi,1995:40).
Intervensi danimplementasi keperawatanpasienPre Operatif (Wilkinson,M.Judith,2006) adalah :
1. Ansietasadalahsuatukeresahan,perasaanketidaknyamananyangtidakmudah ataudread
yang disertai denganresponsautonomis;sumbernyaseringkali tidakspesifikatautidak
diketahui olehindividu;perasaankhawatiryangdisebabkanolehantisipasi terhadap
bahaya.ini merupakantandabahyayangmemperingatkanbahayayangakanterjadi dan
memampukanindividuuntukmembuatpengukuranuntukmengatasi ancaman.
Tujuan: ansietasberkurang/terkontrol.
Kriteriahasil :
1. klienmampumerencanakanstrategi kopinguntuksituasi-situasi yangmembuatstress.
2. klienmampumempertahankan penampilanperan.
3. klienmelaporkantidakadagangguanpersepsi sensori.
4. klienmelaporkantidakadamanifestasi kecemasansecarafisik.
5. tidakada manifestasiperilakuakibatkecemasan.
INTERVENSIDAN IMPLEMENTASI
1. Kaji dan dokumentasikantingkatkecemasanpasien.
Rasional : memudahkanintervensi.
2. Kaji mekanisme kopingyangdigunakanpasienuntukmengatasiansietasdi masalalu.
Rasional : mempertahankanmekanismekopingadaftif,meningkatkankemampuanmengontrol
ansietas.
3. Lakukanpendekatandanberikanmotivasi kepadapasienuntukmengungkapkanpikirandan
perasaan.
Rasional : pendekatandanmotivasimembantupasienuntukmengeksternalisasikankecemasan
yang dirasakan.
4. Motivasi pasienuntukmemfokuskandiri padarealitayangada saat ini,harapa-harapanyang
positif terhadapterapyyangdi jalani.
Rasional : alatuntukmengidentifikasi mekanisme kopingyangdibutuhkanuntukmengurangi
kecemasan.
5. Berikanpenguatanyangpositif untukmeneruskanaktivitassehari-hari meskipundalam
keadaancemas.
Rasional : menciptakanrasapercayadalamdiri pasienbahwadirinyamampumengatasi
masalahnyadanmemberi keyakinanpadadiri sendri yangdibuktikandenganpengakuanorang
lainatas kemampuannya.
6. Anjurkanpasienuntukmenggunakanteknikrelaksasi.
Rasional : menciptakanperasaanyangtenangdannyaman.
7. Sediakaninformasi factual (nyatadanbenar) kepadapasiendankeluargamenyangkut
diagnosis,perawatandanprognosis.
Rasional : meningkatkanpengetahuan,mengurangikecemasan.
8. Kolaborasi pemberianobatanti ansietas.
Rasional : mengurangi ansietassesuai kebutuhan.
2. Gangguan citra tubuhadalahkonfusi padagaambaranmental dari fisikseseorang.
Tujuan: pasienmemiliki persepsiyangpositif terhadappenampilandanfungsi tubuh.
Kriteriahasil :
1. pasienmelaporkankepuasanterhadappenampilandanfungsi tubuh.
2. memiliki keinginanuntukmenyentuhbagiantubuhyangmengalami gangguan.
3. menggambarkanperubahanactual padafungsi tubuh.
INTERVENSIDAN IMPLEMENTASI
1. Kaji dan dokumentasikanresponsverbal dannonverbal pasiententangtubuhnya.
Rasional : faktoryangmengidentifikasikanadanyagangguanpersepsi padacitratubuh.
2. Kaji harapan pasiententanggambarantubuh.
Rasional : mungkinrealitasaatini berbedadenganyangdiharapkanpasiensehinggapasientidak
menyukai keadaanfisiknya.
3. Dengarkanpasiendankeluargasecaraaktif,danakui realitasadanyaperhatianterhadap
perawatan,kemajuandanprognosis.
Rasional : meningkatkanperasaanberarti,memudahkansarankoping,mengurangi kecemasan.
4. Berikanperawatandengancara yangtidakmenghakimi,jagaprivasi danmartabatpasien.
Rasional : menciptakansuasanasalingpercaya,meningkatkanhargadiri danperasaanberarti
dalamdiri pasien.
3. Kopingindividu,ketidakefektifanadalahketidakmampuanmembuatpenilaianyangtepat
terhadapstressor,pilihanresponsuntukbertindaksecaratidakadekuat,danatau
ketidakmampuanuntukmenggunakansumberyangtersedia.
Tujuan: pasienmenunjukkankopingyangefektif.
Kriteriahasil :
1. pasienakanmenunjukkanminatterhadapaktivitasuntukmengisiwaktuluang.
2. mengidentifikasikankekuatanpersonalyangdapatmengembangkankopingyangefektif.
3. menimbangsertamemilihdiantaraalternativedankonsekuensinya.
4. berpartisipasi dalamaktivitaskehidupansehari-hari (AKS).
INTERVENSIDAN IMPLEMENTASI
1. Kaji pandanganpasienterhadapkondisinyadankesesuaiannyadenganpandanganpemberi
pelayanankesehatan.
Rasional : mengidentifikasipersepsi pasienterhadapkondisinya.
2. Gunakanpendekatanyangtenangdanmeyakinkan.
Rasional : menghindariketakutandanmenciptakanhubungansalingpercaya,memudahkan
intervensi
3. Anjurkanpasienuntukmengidentifikasigambaranperubahanperanyangrealitas.
Rasional : memberikanarahanpadapersepsi pasiententangkondisi nyatayangadasaat ini.
4. Bantu pasiendalammengidentifikasi responspositif dari oranglain.
Rasional : meningkatkanperasaanberarti,memberikanpenguatanyangpositif.
5. Libatkansumber-sumberyangadadi rumah sakitdalammemberikandukunganemosional
untukpasiendankeluarga.
Rasional : menciptakansuasanasalingpercaya,perasaanberarti,danmengurangi kecemasan.
4. Proseskeluarga,perubahanadalahsuatuperubahandalamhubungandan/ataufungsi
keluarga.
Tujuan: pasiendankeluargamemahami perubahanperubahandalamperankeluarga.
Kriteriahasil :
1. pasien/keluargamampumengidentifikasi koping.
2. pasien/keluargaberpartisipasi dalamprosesmembuatkeputusanberhubungandengan
perawatansetelahrawatinap.
INTERVENSIDAN IMPLEMENTASI
1. Kaji interaksi antarapasiendankeluarga.
Rasional : mengidentifikasimasalah,memudahkanintervensi.
2. Bantu keluargadalammengidentifikasiperilakuyangmungkinmenghambatpengobatan.
Rasional : mempengaruhi pilihanintervensi.
3. Diskusikandengananggotakeluargatentangtambahanketrampilankopingyangdigunakan.
Rasional : membantukeluargadalammemilihmekanisme kopingadaptif yangtepat.
4. Dukungkesempatanuntukmendapatkanpengalamanmasaanak-anakyangnormal padaanak
yang berpenyakitkronisatautidakmampu.
Rasional : memudahkankeluargadalammenciptakan/memeliharafungsi anggotakeluarga.
5. Ketakutanadalahansietasyangdisebabkanolehsesuatuyangdikenali secarasadardan
bahayanyata dan dipersepsikansebagai bahayayangnyata.
Tujuan: pasienakanmemperlihatkanpengendalianketakutan.
Kriteriahasil :
1. mencari informasi untukmenurunkanketakutan.
2. menggunakanteknikrelaksasi untukmenurnkanketakutan.
3. mempertahankanpenampilanperandanhubungansocial.
INTERVENSIDAN IMPLEMENTASI
1. Kaji responstakutsubjektif danobjektifpasien.
Rasional : mengidentifikasimasalah,memudahkanintervensi.
2. Berikanpenguatanpositif bilapasienmendemonstrasikanperilakuyangdapatmenurunkan
atau mengurangi takut.
Rasional : mempertahankanperilakukopingyangefektif.
3. Lakukanpendekatandanberikanmotivasi kepadapasienuntukmengungkapkanpikirandan
perasaan.
Rasional : pendekatandanmotivasimembantupasienuntukmengeksternalisasikankecemasan
yang dirasakan.
4. Motivasi pasienuntukmemfokuskandiri padarealitayangada saat ini,harapan-harapanyang
positif terhadapterapyyangdi jalani.
Rasional : alatuntukmengidentifikasi mekanisme kopingyangdibutuhkanuntukmengurangi
kecemasan.
6. Mobilitasfisik,hambatanadalahsuatuketerbatasandalamkemandirian,pergerakkanfisik
yang bermanfaatdari tubuhatau satuekstremitasataulebih.
Tujuan: pasienakanmenunjukkantingkatmobilitasoptimal.
Kriteriahasil :
1. penampilanyangseimbang..
2. melakukanpergerakkandanperpindahan.
3. mempertahankanmobilitasoptimal yangdapatdi toleransi,dengankarakteristik:
a. 0 = mandiri penuh
b. 1 = memerlukanalatBantu.
c. 2 = memerlukanbantuandari oranglainuntukbantuan,pengawasan,danpengajaran.
d. 3 =membutuhkanbantuandari oranglaindan alatBantu.
e. 4 =ketergantungan;tidakberpartisipasi dalamaktivitas.
INTERVENSIDAN IMPLEMENTASI
1. Kaji kebutuhanakanpelayanankesehatandankebutuhanakanperalatan.
Rasional : mengidentifikasimasalah,memudahkanintervensi.
2. Tentukantingkatmotivasi pasiendalammelakukanaktivitas.
Rasional : mempengaruhi penilaianterhadapkemampuanaktivitasapakahkarena
ketidakmampuanataukahketidakmauan.
3. Ajarkandan pantaupasiendalamhal penggunaanalatbantu.
Rasional : menilai batasankemampuan aktivitasoptimal.
4. Ajarkandan dukungpasiendalamlatihanROMaktif danpasif.
Rasional : mempertahankan/meningkatkankekuatandanketahananotot.
5. Kolaborasi denganahli terapi fisikatauokupasi.
Rasional : sebagai suaatusumberuntukmengembangkanperencanaandan
mempertahankan/meningkatkanmobilitaspasien.
4. EVALUASI
Evaluasi addalahstadiumpadaproseskeperawatandimanataraf keberhasilandalampencapaiantujuan
keperawatandinilai dankebutuhanuntukmemodifikasi tujuanatau intervensikeperawatanditetapkan
(Brooker,Christine.2001).
Evaluasi yangdiharapkanpadapasiendenganPre Operasi Respirasiadalah:
1) Ansietasberkurang/terkontrol.
2) Pasienmemiliki persepsiyangpositif terhadappenampilandanfungsi tubuh.
3) Pasienmenunjukkankopingyangefektif.
4) Pasiendankeluargamemahami perubahan - perubahandalamperankeluarga.
5) Pasienakanmemperlihatkanpengendalianketakutan.
6) PasienakanmenunjukkantingkatRespirasi yangoptimal.
ASUHAN KEPERAWATANKLIEN POSTOPERASI
1. PengertianPostOperasi
Post operasi adalah masa yang dimulai ketika masuknya pasien keruang pemulihan dan berakhir
dengan evaluasi tindak lanjut pada tatanan klinik ataudirumah. Setelah pembedahan, perawatan klien
dapat menjadi kompleks akibatfisiologis yang mungkin terjadi. Untuk mengkaji kondisi pasca atau post
operasiini, perawat mengandalkan informasi yang berasal dari hasil pengkajian keperawatan
preoperative. Pengetahuan yang dimiliki klien tentang prosedur pembedahan dan hal - hal yang terjadi
selama pembedahan berlangsung.Informasi ini membantu perawat mendeteksi adanya perubahan.
Tindakan pasca operasi dilakukan dalam 2 tahap, yaitu periode pemulihan segera dan pemulihan
berkelanjutan setelah fase pasca operasi. Untuk klien yang menjalani bedah sehari, pemulihan
normalnya terjadi dalam 1 sampai 2 jam dan penyembuhan dilakukan di rumah. Untuk klien yang
dirawat di rumah sakit pemulihan terjadi selama beberapa jam dan penyembuhan berlangsung selama
1hari atau lebihtergantungpadaluasnyapembedahandanresponklien.
2. PerawatanPasienDi RuangPemulihan/RecoveryRoom
Uraian diatas telah membahas tentang hal yang diperhatikan pada pasien post anaesthesi.
Untuk lebihjelasnyamakadibawah ini adalahpetunjukperawatan/observasi diruangpemulihan:
 Posisi kepala pasien lebih rendah dan kepala dimiringkan pada pasien dengan pembiusan
umum,sedangpadapaseindengananaesthesiregional posisisemi fowler.
 Pasangpengamanpada tempattidur.
 Monitortanda vital : TN, Nadi,respirasi /15 menit.
 Penghisapanlendirdaerahmulutdantrakhea.
 Beri O2
2,3 litersesuai program.
 Observasi adanyamuntah.
 Catat intake danout putcairan.
Beberapapetunjuktentangkeadaanyangmemungkinkanterjadinyasituasi krisis
 Tekanan sistolik < 90 –100 mmHg atau > 150 – 160 mmH, diastolik < 50 mmHg atau > dari 90
mmHg.
 HR kurang dari 60 x menit> 10 x/menit.
 Suhu> 38,3 o
C atau kurang dari 35 o
C.
 Meningkatnyakegelisahanpasien
 TidakBAK + 8 jam postoperasi.
3. Pengeluarandari RuangPemulihan/RecoveryRoom
Kriteriaumumyangdigunakandalammengevaluasipasien:
 Pasienharuspulihdari efekanaesthesi.
 Tanda-tandavital harusstabil.
 Tidakada drainage yangberlebihandari tubuh.
 Efekfisiologisdari obatbius harusstabil.
 Pasienharussudahsadar kembali dantingkatkesadaranpasientelahsempurna.
 Urine yang keluarharusadekuat( 1cc/ Kg/jam).Jumlahnyaharusdicatatdandilaporkan.
 Semuapesanharusditulisdandibawake bangsal masing-masing.
 Jika keadaan pasien membaik, pernyataan persetujuan harus dibuat untuk kehadiran pasien
tersebut oleh seorang perawat khusus yang bertugas pada unit dimana pasien akan
dipindahkan.
 Staf dari unit dimana pasien harus dipindahkan, perlu diingatkan untuk menyiapkan dan
menerimapasientersebut.
4. PengangkutanPasienkeruangan
Hal - hal yang harusdiperhatikanselamamembawapasienke ruanganantaralain:
 Keadaanpenderitasertaorderdokter.
 Usahakan pasienjangansampai kedinginan.
 Kepala pasien sedapat mungkin harus dimiringkan untuk menjaga bila muntah sewaktu - waktu,
dan mukapasienharusterlihatsehinggabilaadaperubahansewaktu - waktuterlihat.
5. AsuhanKeperawatanPadaPasienPostOperasi
a) Pengkajianawal
1. StatusRespirasi
Meliputi :
 Kebersihanjalannafas.
 Kedalamanpernafasaan.
 Kecepatandansifatpernafasan.
 Bunyi nafas
2. Statussirkulator
Meliputi :
 Nadi
 Tekanandarah
 Suhu
 Warna kulit
3. Statusneurologis
Meliputi :tingkatkesadaran
4. Balutan
Meliputi :
 Keadaandrain.
 Terdapatpipayang harus disambung dengansistemdrainase.
5. Kenyamanan
Meliputi :
 Terdapatnyeri
 Mual
 Muntah
6. Keselamatan
Meliputi :
 Diperlukanpenghalangsampingtempattidur.
 Kabel panggil yangmudahdijangkau.
 Alatpemantaudipasangdandapat berfungsi.
7. Perawatan
Meliputi :
 Cairaninfus, kecepatan,jumlahcairan,kelancarancairan.
 Sistem drainase : bentuk kelancaran pipa, hubungan dengan alat penampung,
sifatdan jumlahdrainage.
8. Nyeri
Meliputi :
 Waktu
 Tempat.
9. Frekuensi.
10. Kualitas.
11. Faktor yangmemperberat/memperingan.
A. Data Subyektif
Pasien hendakanya ditanya mengenai gejala-gejala ketidaknyamanan setelah ditempatkan
ditempat tidur dengan posisi tubuh yang menunjang. Pertanyaan-pertanyaan yang langsung misalnya :
”Bagaimana perasaan anda?”, dapat memperlihatkan data mula dan nyeri tanpa memfokuskan pada
daerah yang spesifik, dimana tidak ada keluhan. Penginderaan rasa nyeri sering kali meningkat pada
waktu ini akibat pemindahan dari brankard ke tempat tidur. Sangat penting untuk mengetahui lokasi,
bentuk serangan dan perubahan intensitas rasa nyeri, dan bukan menyangka bahwa nyeri berasal dari
torehan.
Mual jarang timbul setelah pasca anaesthesi baru. Sangat besar kemungkinan terjadi mual bila
perut mengalami manipulasi yang ekstensif pada waktu prosedur bedah atau telah mendapat narkotika
yang cukupbanyak.
B. DataObjektif
1. SistemRespiratori
2. Statussirkulatori
3. TingkatKesadaran
4. Balutan
5. Posisi tubuh
6. StatusUrinari / eksresi.
C. Pengkajian Psikososial
Yang perlu diperhatikan : umur, prosedur pembedahan, efek samping dari prosedur
pembedahan dan pengobatan, body image dan pola / gaya hidup. Juga tanda fisik yang menandakan
kecemasantermasukdenyutnadi,tekanandarah,dankecepatanrespirasi sertaekspresiwajah.
6. Pemeriksaan Laboratorium
Pemeriksaan laboratorium berdasarkan pada prosedur pembedahan, riwayat medis, dan
manifestasi klinikpostoperasi.
Pemeriksaanlaboratoriumlabpostoperasi secaraumumanataralain:
1. Analisaserumdanelektrolit,glukosadan pemeriksaaandarahlengkap.
2. Pemeriksaann urine sekitar setiap 4 jam untuk klien dengan resiko dehidrasi dan
insufisisensi ginjal.
7. MasalahKeperawatanYangLazim Muncul
A. DiagnosaUmum
1) Gangguan pertukarangasberhubungandenganefeksamping dari anaesthesi.
2) Kerusakanintegritaskulitberhubungandenganlukapostoperasi.
3) Nyeri akutberhubungandenganprosespembedahan.
4) Resiko injury berhubungan dengan kelemahan fisik, efek anaesthesi, obat-obatan ( penenang,
analgesik) danimobilisasi terlalulama.
B. DiagnosaTambahan
1) Bersihanjalannafastidakefektif berhubungandenganpeningkatanproduksisekret.
2) Kurang pengetahuanberhubungandengansalahmemahamiinformasi.
3) Cemasberhubungandengankurangnyapengetahuantentang prosedurpembedahan.
4) Nauseaberhubungandenganefekanaesthesi,narkotika,ketidaseimbanganelektrolit.
5) Kerusakanmobilitasfisikberhubungandengannyeri.
6) Ketidakseimbangan nutrisi kurang dari kebutuhan berhubungan dengan anoreksoia, lemah,
nyeri,mual.
7) Konstipasi berhubungandenganefekanaesthesi.
DAFTARPUSTAKA
1) http://www.scribd.com/doc/54740478/Makalah-KMB-1-Monitoring-Pre-Dan-Post
2) http://www.scribd.com/doc/76227258/patofisiologi
3) Somantri Irman. (2009). ( Asuhan Keperawatan pada klien dengan gangguan sistem pernafasan
)(Edisi 2).Jakarta:SalembaMedika.
4) Muttaqin Arif.(2008). (Asuhan Keperawatan pada klien dengan gangguan sistem
pernafasan).Jakarta:SalembaMedika.
5) http://repository.usu.ac.id/bitstream/123456789/21820/4/Chapter%20II.pdf

asuhan-keperawatan-pada-klien-pre-dan-post-operasi-sistem-pernafasan 2

  • 1.
    ASUHAN KEPERAWATAN PADAKLIEN PRE DAN POST OPERASI SISTEM PERNAFASAN A. KONSEP PENYAKIT 1. PENGERTIAN Gangguan pada sistem pernapasan adalah terganggunya pengangkutan O2 ke sel - sel atau jaringan tubuh; disebut asfiksi. Asfiksi ada bermacam-macam misalnya terisinya alveolus dengan cairan limfa karena infeksi Diplokokus pneumonia atau Pneumokokus yang menyebabkan penyakit pneumonia. Keracunan asam sianida, debu, batu bara dan racun lain dapat pula menyebabkan terganggunya pengikatan O2 oleh hemoglobin dalam pembuluh darah, karena daya afinitas hemoglobin juga lebih besar terhadap racun dibanding terhadap O2. Asfiksi dapat pula disebabkan karena penyumbatan saluran pernapasan oleh kelenjar limfa, misalnya polip, amandel, dan adenoid. Gangguan pernapasan yang sering terjadi adalah emfisema berupa penyakit yang terjadi karena susunandanfungsi alveolusyangabnormal.(http://repository.usu.ac.id) 2. ETIOLOGI ( PenyebabTerjadinyaGangguanPernapasan) Penyebabutamapenyakitpernapasan,yaitu: a) Mikroorganisme patogenyangmampubertahanterhadapfagositosis; b) Partikel - partikel mineral yang menyebabkan kerusakan atau kematian makrofag yang menelannya, sehingga menghambat pembersihan dan merangsang reaksi jaringan; c) Partikel - partikel organikyangmeresponsimun; d) Kelebihan beban sistem akibat paparan terus - menerus terhadap debu berkadar tinggi yangmenumpukdisekitarsalurannapasterminal. Sedangkan faktor lain yang menyebabkan terjadinya gangguan pernapasan adalah kebiasaanmerokok,keturunan,perokokpasif,polusiudaradanriwayatinfeksi pernapasan sewaktukecil.(http://repository.usu.ac.id) 3. PATOFISIOLOGI HIPOKSIA dan HIPOKSEMIA Hipoksia merupakan suatu mekanisme utama yang terjadi pada penyakit paru – paru akibat adanya penurunan suplai oksigen. Hipoksia itu sendiri berarti kurangnya ( hipo )
  • 2.
    oksigen dalam jaringan,sedangkan hipoksemia merupakan kekurangan oksigen pada tingkat darah / arteri ( heme ).(IrmanSomantri,2009, hlm.17) Jenishipoksiaadalahsebagai berikut: a) HipoksiaHipoksik Hipoksia jenis ini muncul akibat kurangnya suplai oksigen ataupun kadar oksigen yang ada di lingkungan ( tekanan parsial arteri [ PaO2 ] rendah ). Biasanya merupakan masalah individu normal pada dataran tinggi, dimana kadar PO2 sangat rendah sehingga orang yang berada pada tempat tersebut akan merasa kesulitan menarik nafas dan ini merupakan komplikasi dari pneumonia, dapat pula terjadi pada tempat dimana banyak sekali orang dalam satu ruangan dengan ventilasi yang kurang.(IrmanSomantri,2009, hlm.18) PenyebabHipoksiaHipoksikantaralainadalah: 1) PenurunanPO2 udarainspirasi ( ketinggian,kekuranganoksigen); 2) Hipoventilasi; 3) Gangguan difusi alveolarkapiler; 4) Rasioventilasi –perfusi abnormal ataugangguanventilasi –perfusi. b) HipoksiaAnemik Terjadi akibat tekanan parsial oksigen arteri ( PaO2 ) normal tetapi jumlah hemoglobin yang tersedia untuk mengangkut oksigen berubah. Sering muncul pada kondisi anemia berat, gagal ginjal kronik, dan lain – lain. Klien dengan anemia dapat sangat mengalami kesulitan sewaktu melakukan aktivitas sebab kemampuan yang terbatas untuk meningkatkan pengangkutan oksigen ke jaringan yang aktif. (Irman Somantri,2009, hlm.18) c) HipoksiaStagnan/iskemik Hipoksia terjadi akibat adanya penurunan stroke volume dan cardiac output yang mengakibatkan penurunan konsumsi oksigen oleh jaringan. Kondisi ini terjadi ketika aliran darah ke jaringan sangat lambat, sehingga oksigen yang adekuat tidak dapat dikirim ke jaringan walaupun PO2 dan konsentrasi hemoglobin normal. Kondisi ini seringterjadi padakondisi gagal jantung.(IrmanSomantri,2009,hlm.18)
  • 3.
    d) Hipoksiahistotoksik Jenis initerjadi akibat adanya zat racun yang masuk bersama dengan udara yang dihirup. Hipoksia ini disebabkan karena penghambatan proses oksidasi jaringan. Sering timbul pada area tambang atau pada kondisi polusi dan kasus yang paling beratadalah keracunansianida.(IrmanSomantri,2009,hlm.18) HIPERKAPNEA Secara harfiah hiperkapnea adalah berlebihnya ( hiper ) karbon dioksida dalam jaringan. Mekanisme penting yang mendasari terjadinya hiperkapnia adalah ventilasi alveolar yang inadekuat untuk jumlah CO2 yang diproduksi atau dengan kata lain timbulnya retensi CO2 di dalamjaringan.(IrmanSomantri,2009, hlm.19) Faktor yangmendasari hal tersebutterjadi adalahsebagai berikut. 1) Produksi CO2 yangmeningkat. 2) Doronganventilasi menurun( klientidakmau bernafas). 3) Malfungsi pompa respirasi atau resistensi saluran nafas yang meningkat , sehingga menyulitkanklienmempertahankanventilasi adekuat( klientidakdapatbernafas). 4) Inefisiensi pertukaran gas ( ketidakcocokkan rasio ventilasi – perfusi atau ruang rugi atau anatomicaldead spaceyangmeningkat).
  • 4.
    4. PATHWAY (PohonMasalah ) Sumber: scribd.com/patofisiologi Hipoventilasi Hipokapnia Hipoksemia Gangguan pada Sistem Pernafasan Gangguan pada Sistem Kardiovaskuler Paru - Paru Penekanan Pusat Pernafasan Pembuluh Darah Gas Darah Arteri Abnormal pH Menurun ( Alkalosis Respiratorik ) Asidosis Metabolik Ventilasi tidak adekuat Gangguan Sistem Oksigenasi
  • 5.
    5. TANDA DANGEJALA Tanda klinisklienhipoksia(Arif Muttaqin,2008 ) Hipoksia dapat terjadi secara akut atau kronik. Gejala awal dari hipoksia adalah peningkatan denyut nadi, peningkatan jumlah dan kedalaman nafas, dan diikuti peningkatan tekanan darah sistolik. Gejala lanjutan hipoksia mencakup penurunan denyut nadi dan penurunan tekanan darah sistolik, dispnea, batuk, hemoptisis, serta kemungkinan sianosis dapat timbul. Gejala lain pada hipoksia akut adalah nause, vomiting, oliguria, dan mungkin anuria. Hipoksia dapat memengaruhi sistem saraf pusat, sehingga dapat menyebabkan sakit kepala, apatis ( penurunan kesadaran ), dizzines, iritabilitas, dan kehilangan memori. Korteks serebral hanya dapat menoleransi terjadinya hipoksia selama 3 – 5 menit. Pada kondisi lanjut, pada jari klien biasanya timbul clubbing finger. Terjadinya clubbing finger disebabkan oleh terhambatnya pengangkutan oksigen dan suplai darah arteri ke jari yang ditandai dengan pembengkakan pada dasar jari menjadi dan meningkatnya ukuran ujung jari, sudut antara jari,dan dasar jari yang lebihdari 160°. Gambar 1 : Clubbing Finger Sumber : healthcentral.com
  • 6.
    Tanda - TandadanGejalaGangguan Pernapasan Yang termasuk tanda dan gejala gangguan pernapasan adalah batuk, sputum ( dahak ), dispnea,nyeri dada.(http://repository.usu.ac.id) a) Batuk Batuk merupakan gejala paling umum dari penyakit pernapasan. Rangsangan yang biasanya menimbulkan batuk adalah rangsangan mekanik, kimia dan peradangan. Inhalasi debu, asap dan bendaasingkecil seringmerupakanpenyebabpalingseringdari batuk. b) Sputum( dahak) Orang dewasa membentuk sputum sekitar 100 ml dalam saluran napas setiap hari, sedangkan dalam keadaan saluran napas terganggu biasanya sputum yang dihasilkan melebihi 100 ml per hari. c) Hemoptisis Istilahyangdigunakanuntukmenyatakanbatukdarahatausputumberdarah. d) Dispnea Dispnea sering juga disebut dengan sesak napas, perasaan sulit bernapas dan merupakan gejalautamapenyakitkardiovaskuler. e) Nyeri dada Nyeri dada terjadi dari berbagai penyebab, tetapi yang paling khas dari penyakit paru - paru adalahakibatradang pleura. 6. KLASIFIKASI ( Arif Muttaqin,2008 ) a) Kliendenganinfeksidaninflamasisistempernafasan: 1. TuberkolusisParu 2. Pneumonia 3. Absesparu 4. Bronkhitis b) Kliendengangangguanpleura: 1. Efusi pleura 2. Pneumothoraks 3. Empiema 4. Hematothoraks
  • 7.
    c) Kliendengangangguanjalannafas: 1. PenyakitParuObstruktifMenahun 2. Emfisema 3. AsmaBronkhial 4. StatusAsmatikus 5. Bronkhiektasis d) Kliendengankeganasansistempernafasan: 1. KarsinomaBronkhogenik 2. KarsinomaMediastinum e) Kliendengangangguanpernafasan: 1. Gagal Nafas 2. AdultRespiratoryDistressSyndrome 3. PenyakitJantung–Paru ( KorPulmonal ) 4. Embolisme Paru 7. FAKTOR – FAKTOR Faktor yangmempengaruhi respirasi (IrmanSomantri,2009, hlm.16 - 17) 1. EfekKetinggian( Altitude) Pada tempat yang tinggi biasanya tekanan parsial oksigen ( PO2 ) turun, darah dalam arteri di bawah tekanan parsial oksigen arteri ( PaO2 ), sehingga terjadi peningkatanlajudanke dalamanrespiratori. 2. Lingkungan Pada lingkungan yang panas terjadi dilatasi ( pelebaran ) pembuluh darah perifer, hal ini mengakibatkan darah mengalir ke kulit sehingga akan meningkatkan jumlahkehilanganpanasdari permukaantubuh. 3. Emosi Kerja dari jantung dipengaruhi oleh pusat tertinggi dari serebrum melalui hipotalamus, dimana terdapat pusat stimulasi jantung ( cardioinhibitory dan cardioaccelerator ) di medula. Jarak motorik dari pusat tersebut dibawa oleh impuls kepadaneuronsimpatisdanparasimpatis,yangkemudianditransmisikanke jantung.
  • 8.
    4. AktivitasdanIstirahat Latihan /kegiatan akan meningkatkan laju respirasi dan menyebabkan peningkatansuplai sertakebutuhanoksigendalamtubuh. 5. Kesehatan Pada seseorang yang sehat, sistem kardiovaskuler dan pernafasan secara normal menyediakan oksigen bagi kebutuhan tubuh. Pada penyakit sistem kardiovaskuler, hal ini sering kali berdampak terhadap pengangkutan oksigen ke sel tubuh, sedamgkan penyakit sistem pernafasan dapat memengaruhi oksigenasi dalam darah. Padakeduakasustadi,hipoksemiadapattimbul. 6. Gaya Hidup Klien yang merokok atau terpapar polusi udara akan dapat mengindikasikan adanyagangguan paru – paru. 8. PEMERIKSAAN PENUNJANG Pemeriksaan diagnostik yang digunakan untuk mendeteksi penyakit paru dapat diklasifikasikanmenjadiduakategori,yaitusebagaiberikut.(IrmanSomantri,2009,hlm.21) 1. Metode morfologis:radiologi,bronkoskopi,danpemeriksaanbiopsisputum( dahak). 2. Metode fisiologis:pengukurangasdarahdan tes – tesfungsi ventilasi. Metode Morfologis 1) Radiologi Toraks merupakan tempat yang ideal untuk pemeriksaan radiologi. Parenkim paru yang berisi udara memberikan resistensi yang kecil terhadap jalannya sinar X, karena itu parenkim menghasilkan bayangan yang sangat bersinar - sinar. Jaringan lunak dinding dada, jantung dan pembuluh - pembuluh darah besar serta diafragma lebih sukar ditembus sinar X dibandingkan parenkim paru sehingga bagian ini akan tampak lebih padat pada radiogram. Struktur toraks yang bertulang ( termasuk iga, sternum dan vertebra ) lebih sulit lagi ditembus, sehingga bayangannya lebih padat lagi.
  • 9.
    Gambar 2 :Chest X-Ray ; Sumber : meddean.luc.edu 2) Bronkoskopi Merupakan suatu teknik yang memungkinkan visualisasi langsung trakea dan cabang - cabang utamanya. Cara ini paling sering digunakan untuk memastikan diagnosis karsinoma bronkogenik, tetapi dapat juga digunakan untuk mengangkat bendaasing. Gambar 3 : Bronchoscope ; Sumber : asiancancer.com
  • 10.
    3) PemeriksaanBiopsi Contoh jaringanyang dapat digunakan untuk pemeriksaan biopsi adalah jaringan yang diperoleh dari saluran pernafasan bagian atas dan bawah dengan menggunakan teknik endoskopi yang memakai laringoskop atau bronkoskop. Manfaat utama biopsi paru – paru terutama berkaitan dengan penyakit paru – paru difusyangtidakdapat didiagnosisdengancaralain. 4) Pemeriksaansputum Penting dilakukan untuk mendiagnosis etiologi berbagai penyakit pernafasan. Pemeriksaan mikroskopik dapat menjelaskan organisme penyebab pada berbagai pneumonia bakterial, tuberkulosis, serta berbagai jenis infeksi jamur. Pemeriksaan sitologi eksfoliatif pada sputum dapat membantu dalam mendiagnosis karsinoma paru. Waktu terbaik untuk pengumpulan sputum adalah setelah bangun tidur, karenasekresi abnormal bronkuscenderunguntukberkumpul padawaktutidur. Metode Fisiologis 1) AnalisaGasDarah Pemeriksaan gas darah dan PH digunakan sebagai pegangan dalam penanganan pasien - pasien penyakit berat yang akut dan menahun. Pemeriksaan gas darah dipakai untuk menilai keseimbangan asam basa dalam tubuh, kadar oksigenasi dalam darah, kadar karbondioksida dalam darah. Pemeriksaan analisa gas darah dikenal juga dengan nama pemeriksaan “ ASTRUP ”, yaitu suatu pemeriksaan gas darah yang dilakukan melalui darah arteri. Lokasi pengambilan darah yaitu: Arteri radialis,Arteri brachialis,dan Arteri Femoralis. Tes Rentang Normal Dewasa PaO2 80 – 100 mmHg PaCO2 35 – 45 mmHg pH 7,35 – 7,45 HCO3 21 – 28 mEq/L SaO2 95% - 100% Sumber: Perrydan Potter,2001
  • 11.
    2) Tes FungsiParu Frekuensi pernapasan orang dewasa normal berkisar 12 - 16 kali permenit yang mengangkut kurang lebih 5 liter udara masuk dan keluar paru. Volume yang lebih rendah dari kisaran normal seringkali menunjukkan malfungsi sistem paru. Volume dan kapasitas paru diukur dengan alat berupa spirometer atau spirometri, sedang hasil rekamannyadisebutdengan spirogram.(www.duniaalatkedokteran.com) Udara yang keluar dan masuk saluran pernapasan saat inspirasi dan ekspirasi sebanyak 500 ml disebut dengan volume tidal, sedang volume tidal pada tiap orang sangat bervariasi tergantung pada saat pengukurannya. Rata-rata orang dewasa 70% (350 ml) dari volume tidal secara nyata dapat masuk sampai ke bronkiolus, duktus alveolus, kantong alveoli dan alveoli yang aktif dalam proses pertukaran gas. Sedang sisanya sebanyak 30% ( 150 ml ) menetap di ruang rugi ( anatomic dead space). Volume total udara yang ditukarkan dalam satu menit disebut dengan minute volume of respiration ( MVR ) atau juga biasa disebut menit ventilasi. MVR ini didapatkan dari hasil kali antara volume tidal dan frekuensi pernapasan normal permenit. Rata - rata MVR dari 500 ml volume tidal sebanyak 12 kali pernapasan permenitadalah6000 ml / menit. Volume pernapasan yang melebihi volume tidal 500 ml dapat diperoleh dengan mengambil nafas lebih dalam lagi. Penambahan udara ini biasa disebut volume cadangan inspirasi ( Inspiratory reserve volume ) sebesar 3100 ml dari volume tidal sebelumnya,sehinggavolume tidal totalnyasebesar3600 ml. Meskipun paru dalam keadaan kosong setelah fase ekspirasi maksimal, akan tetapi sesungguhnya paru - paru masih memiliki udara sisa yang disebut dengan volume residu yang mempertahankan paru - paru dari keadaan kollaps, besarnya volume residusekitar1200 ml. 9. PENGOBATAN Agenfarmakologi untukpenyakitsaluranpernafasan( IrmanSomantri,2009, hlm.33 ) 1) Antimikrobial ( Antibiotik)
  • 12.
    Biasanya Ampicillin danTetracycline dapat digunakan untuk mengobati infeksi paru. Meskipun begitu penyebab yang sering pada infeksi saluran pernafasan adalah virus.Pengobatanuntukinfeksi virusbersifatsimptomatik. 2) Bronkodilator Bekerja langsung pada otot bronkus untuk mengurangi bronkospasme. Biasanya dibedakanmenjadiduagrupyaitusebagai berikut.  Β-adrenergik,sepertiAlbuterol( Ventolin).  Theophyline,sepertiAminophyline. Efek samping yang biasa terjadi adalah peningkatan denyut jantung ( heart rate ),palpitasi, nervousness,tremor,mual ( nausea ) dananoreksia. 3) Adrenal Glukokortikoid( Prednison) Digunakan untuk mengurangi inflamasi, dengan cara mempertebal dinding bronkial danmenurunkanukurandari lumenbronkial. 4) Antitusif Berfungsi untuk menghambat refleks batuk pada pusat batuk. Seperti Benzinatate ( Tessalon ), Codein Phosphate, Dextrometorphan Hydrobromida ( Robitusin DM ), dan Hydrocodone Bitartrate ( Hycodan). 5) Mukolitik Membantu mengencerkan sekresi pulmonal agar dapat diekspektorasikan. Obat ini diberikan kepada klien dengan sekresi mukus yang abnormal, kental pada penyakit akut dan kronis seperti pneumonia, brokitis, tuberkulosis serta kistik fibrosis. Acetilcystein ( Mucomyst ) berbentuk aerosol dapat digunakan untuk mengurangi kekentalan dari sekresi. 6) Antialergenik Cromolyn Sodium ( Intal ) merupakan antialergen yang khusus untuk klien dengan asma. Obat ini mampu menstabilkan mast sel serta menghambat pelepasan mediator tipe I dari reaksi alergi ( histamindan Slow – Reacting Substanceof Anaphylaxis –SRS – A ).
  • 13.
    7) VasokonstriktordanDekongestan Pengobatan inidiberikan dengan beberapa cara, yaitu topikal, parenteral, dan oral. ContohdekongestanadalahEphedrine SulfatedanPhenylephrine Hydrochloride. 10. PENATALAKSANAANMEDIS 1) Terapi Oksigen( IrmanSomantri,2009 ) Oksigen tambahan diberikan untuk beberapa klien yang mengalami hipoksemia. Jika hipoksemiateratasi,makahipoksiaakandapatdicegah. Terdapattiga indikasi utamauntukpemberianoksigenyaitusebagaiberikut: a) Menurunnyaarterial blood oxygen. b) Meningkatnyakerjanafas. c) Kebutuhanuntukmenurunkankerjamiokardial. 2) Fisioterapi Dada Terdiri atas postural drainase, perkusi dada, dan vibrasi dada. Biasanya ketiga metode ini digunakanpadaposisi yangberbedadiikuti dengannafasdalamdanbatuk. 3) Inhalasi Nebulizer Alat bantu pernapasan yang dapat digunakan sebagai terapi untuk mengencerkan dahak denganpengasapan( terapi uap). 4) Pemberianpengobatansesuaiindikasi. 5) DukunganNutrisi sesuai kebutuhan. 11. KOMPLIKASI Meskipun secara umum terapi oksigen ini aman digunakan, tetapi terdapat beberapa komplikasi yang dapat timbul akibat dari pemberian oksigen tambahan seperti berikut ini. (IrmanSomantri,2009) a) Oxygen – induced Hypoventilation. b) Oxygen Toxicity. c) Atelektasis. d) Occular Damage.
  • 14.
    B. ASUHAN KEPERAWATANKLIENPRE DAN POST OPERASI SISTEM PERNAFASAN ASUHAN KEPERAWATANKLIEN PRE OPERASI 1. PengertianPreOperasi Preoperasi merupakan tahapan dalam proses pembedahan yang dimulai prabedah ( preoperatif ), bedah ( intraoperatif ), pascaoperatif ( postoperatif ).Prabedah merupakan masa sebelum dilakukannya tindakan pembedahan dimulai sejak ditentukannya persiapan pembedahan dan berakhir sampai pasien di meja bedah. Intra bedah merupakan masa pembedahan yang dimulai sejak ditransfer kemeja bedah dan berakhir sampai pasien dibawa ke ruang pemulihan. Pasca bedah merupakan masa setelah dilakukan pembedahan yang dimulai sejak pasien memasuki ruang dan berakhirsampai evaluasi selanjutnya.(scribd.com) 2. Pengkajianpsikososial Dengan mengumpulkan riwayat kesehatan secara cermat, perawat menemukan kekhawatiran pasien yang dapat menjadi beban langsung selama pengalaman pembedahan. Tidak diragukan lagi pasien yang mengalami pembedahan ini dilingkupi oleh kecemasan, termasuk ketakutan akan ketidaktahuan dan lain sebagainya. Akibatnya, perawat harus memberikan dorongan untuk pengungkapan, dan harus mendengarkan, memahami, dan memberikaninformasi yang membantu men yingkIrkankekhawatIrantersebut. Untuk pasien pre operatif berbagai kecemasan yang cukup besar cemas dan takut terhadap anastesia, takut terhadap rasa nyeri dan kematian atau ancamanlain yang dapat menimbulkan ketidak tenangan dan ansietas berat.Perawatdapatmelakukan banyak hal untuk menghilangkan kekhawatiran itu supayadapat memberikanperasaantenangpadapasienapabilamemungkinkan.(scribd.com) 3. Pengkajianfisikumum Sebelum pengobatan dimulai, riwayat kesehatan dikumpulkan dan pemeriksaan fisik dilakukan, selama pemeriksaan fisik tersebut, tanda-tanda vital di catat dan data dasar ditegakan untuk pembandingan dimasa yang datang, pemeriksaan diagnostik dilakukan seperti Analisis Gas Darah ( AGD ), pemeriksaan rontgen, endoskopi, biopsi jaringan, dan pemeriksaan feses dan urin, perawat berada dalam posisi untuk membantu pasien memahami perlunya pemeriksaan diagnostic adalah suatu kesempatan selama pemeriksaan fisik untuk memperhatikan temuan fisik yang signifikan, seperti
  • 15.
    decubitus, edema, ataubunyinafasyangabnormal,yanglebihjauhmenggambarkan kondi si ke se l uruha npasien.(scribd.com) Berbagai persiapan fisik yang harus dilakukan terhadap pasien sebelum operasi antara lain : (nurseducation.com) 1) Statuskesehatanfisiksecaraumum Sebelum dilakukan pembedahan, penting dilakukan pemeriksaan status kesehatan secara umum, meliputi identitas klien, riwayat penyakit seperti kesehatan masa lalu, riwayat kesehatan keluarga, pemeriksaan fisik lengkap, antara lain status hemodinamika, status kardiovaskuler, status pernafasan, fungsi ginjal dan hepatik, fungsi endokrin, fungsi imunologi, dan lain - lain. Selain itu pasien harus istirahat yang cukup, karena dengan istirahat dan tidur yang cukup pasien tidak akan mengalami stres fisik, tubuh lebih rileks sehingga bagi pasien yang memiliki riwayat hipertensi, tekanan darahnya dapat stabil danbagi pasienwanitatidakakanmemicuterjadinyahaidlebihawal. 2) StatusNutrisi Kebutuhan nutrisi ditentukan dengan mengukur tinggi badan dan berat badan, lipat kulit trisep, lingkar lengan atas, kadar protein darah ( albumin dan globulin ) dan keseimbangan nitrogen. Segala bentuk defisiensi nutrisi harus di koreksi sebelum pembedahan untuk memberikan protein yang cukup untuk perbaikan jaringan. Kondisi gizi buruk dapat mengakibatkan pasien mengalami berbagai komplikasi pasca operasi dan mengakibatkan pasien menjadi lebih lama dirawat di rumah sakit. Komplikasi yang paling sering terjadi adalah infeksi pasca operasi, dehisiensi ( terlepasnya jahitan sehingga luka tidak bisa menyatu ), demam dan penyembuhan luka yang lama. Pada kondisi yang serius pasiendapatmengalami sepsisyangbisamengakibatkankematian. 3) Keseimbangancairandanelektrolit Balance cairan perlu diperhatikan dalam kaitannya dengan input dan output cairan. Demikaian juga kadar elektrolit serum harus berada dalam rentang normal. Kadar elektrolit yang biasanya dilakuakan pemeriksaan diantaranya dalah kadar natrium serum ( normal : 135 -145 mmol/l ), kadar kalium serum ( normal : 3,5 - 5 mmol/l ) dan kadar kreatinin serum ( 0,70 - 1,50 mg/dl ). Keseimbangan cairan dan elektrolit terkait erat dengan fungsi ginjal. Dimana ginjal berfungsi mengatur mekanisme asam basa dan ekskresi metabolit obat - obatan anastesi. Jika fungsi ginjal baik maka operasi dapat
  • 16.
    dilakukan dengan baik.Namun jika ginjal mengalami gangguan seperti oliguri / anuria, insufisiensi renal akut, nefritis akut maka operasi harus ditunda menunggu perbaikan fungsi ginjal. Kecuali pada kasus- kasusyang mengancamjiwa. 4) Kebersihanlambungdankolon Lambung dan kolon harus di bersihkan terlebih dahulu. Intervensi keperawatan yang bisa diberikan diantaranya adalah pasien dipuasakan dan dilakukan tindakan pengosongan lambung dan kolon dengan tindakan enema / lavement. Lamanya puasa berkisar antara 7 sampai 8 jam ( biasanya puasa dilakukan mulai pukul 24.00 WIB ). Tujuan dari pengosongan lambung dan kolon adalah untuk menghindari aspirasi ( masuknya cairan lambung ke paru-paru ) dan menghindari kontaminasi feses ke area pembedahan sehingga menghindarkan terjadinya infeksi pasca pembedahan. Khusus pada pasien yang menbutuhkan operasi CITO ( segera ), seperti pada pasien kecelakaan lalu lintas. Maka pengosonganlambungdapatdilakukandengancarapemasanganNGT( nasogastric tube ). 5) Pencukurandaerahoperasi Pencukuran pada daerah operasi ditujukan untuk menghindari terjadinya infeksi pada daerah yang dilakukan pembedahan karena rambut yang tidak dicukur dapat menjadi tempat bersembunyi kuman dan juga mengganggu / menghambat proses penyembuhan dan perawatan luka. Meskipun demikian ada beberapa kondisi tertentu yang tidak memerlukan pencukuran sebelum operasi, misalnya pada pasien luka incisi pada lengan. Tindakan pencukuran ( scheren ) harus dilakukan dengan hati - hati jangan sampai menimbulkan luka pada daerah yang dicukur. Sering kali pasien di berikan kesempatan untukmencukursendiri agarpasienmerasalebihnyaman. Daerah yang dilakukan pencukuran tergantung pada jenis operasi dan daerah yang akan dioperasi. Biasanya daerah sekitar alat kelamin ( pubis ) dilakukan pencukuran jika yang dilakukan operasi pada daerah sekitar perut dan paha. Misalnya : apendiktomi, herniotomi, uretrolithiasis, operasi pemasangan plate pada fraktur femur, hemmoroidektomi. Selain terkait daerah pembedahan, pencukuranpadalenganjugadilakukanpadapemasanganinfussebelumpembedahan. 6) Personal Hygine Kebersihan tubuh pasien sangat penting untuk persiapan operasi karena tubuh yang kotor dapat merupakan sumber kuman dan dapat mengakibatkan infeksi pada daerah yang dioperasi. Pada pasien yang kondisi fisiknya kuat diajurkan untuk mandi sendiri dan membersihkan daerah operasi dengan
  • 17.
    lebih seksama. Sebaliknyajika pasien tidak mampu memenuhi kebutuhan personal hygiene secara mandiri makaperawatakan memeberikanbantuanpemenuhankebutuhanpersonal hygiene. 7) Pengosongankandungkemih Pengosongan kandung kemih dilakukan dengan melakukan pemasangan kateter. Selain untuk pengonganisi bladdertindakankateterisasijugadiperlukauntukmengobservasibalance cairan. 8) LatihanPra Operasi Berbagai latihan sangat diperlukan pada pasien sebelum operasi, hal ini sangat penting sebagai persiapan pasien dalam menghadapi kondisi pasca operasi, seperti : nyeri daerah operasi, batuk dan banyaklendirpadatenggorokan. Latihanyang diberikanpadapasiensebelumoperasi antaralain: a) LatihanNafasDalam Latihan nafas dalam sangat bermanfaat bagi pasien untuk mengurangi nyeri setelah operasi dan dapat membantu pasien relaksasi sehingga pasien lebih mampu beradaptasi dengan nyeri dan dapat meningkatkan kualitas tidur. Selain itu teknik ini juga dapat meningkatkan ventilasi paru dan oksigenasi darah setelah anastesi umum. Dengan melakukan latihan tarik nafas dalam secara efektif dan benar maka pasien dapat segera mempraktekkan hal ini segera setelah operasi sesuai dengan kondisi dan kebutuhanpasien.Latihannafasdalamdapatdilakukandengancarasebagai berikut:  Pasien tidur dengan posisi duduk atau setengah duduk (semifowler) dengan lutut ditekukdanperut tidakbolehtegang.  Letakkantangandiatas perut  Hirup udara sebanyak-banyaknya dengan menggunakan hidung dalam kondisi mulut tertutuprapat.  Tahan nafas beberapa saat (3-5 detik) kemudian secara perlahan-lahan, udara dikeluarkansedikitdemi sedikitmelaluimulut.  Lakukanhal ini berulangkali (15kali).  Lakukanlatihandua kali sehari praopeartif.
  • 18.
    b) LatihanBatuk Efektif Latihanbatuk efektif juga sangat diperlukan bagi klien terutama klien yang mengalami operasi dengan anstesi general. Karena pasien akan mengalami pemasangan alat bantu nafas selama dalam kondisi teranstesi. Sehingga ketika sadar pasien akan mengalami rasa tidak nyaman pada tenggorokan. Dengan terasa banyak lendir kental di tenggorokan. Latihan batukefektif sangat bermanfaat bagi pasien setalah operasi untuk mengeluarkan lendir atau sekret tersebut. Pasien dapat dilatih melakukan teknik batukefektif dengancara:  Pasien condong ke depan dari posisi semifowler, jalinkan jari - jari tangan dan letakkan melintangdiatasincisi sebagai bebat ketikabatuk.  Kemudianpasiennafasdalamseperti caranafasdalam( 3-5 kali )  Segera lakukan batuk spontan, pastikan rongga pernafasan terbuka dan tidak hanya batuk dengan mengadalkan kekuatan tenggorokan saja karena bisa terjadi luka pada tenggorokan. Hal ini bisa menimbulkan ketidaknyamanan, namun tidak berbahaya terhadapincisi.  Ulangi lagi sesuai kebutuhan.  Jika selama batuk daerah operasi terasa nyeri, pasien bisa menambahkan dengan menggunakan bantal kecil atau gulungan handuk yang lembut untuk menahan daerah operasi dengan hati-hati sehingga dapat mengurangi guncangan tubuh saat batuk. c) LatihanGerak Sendi Latihan gerak sendi merupakan hal sangat penting bagi pasien sehingga setelah operasi, pasien dapat segera melakukan berbagai pergerakan yang diperlukan untuk mempercepat proses penyembuhan. Pasien/keluarga pasien seringkali mempunyai pandangan yang keliru tentang pergerakan pasien setalah operasi. Banyak pasien yang tidak berani menggerakkan tubuh karena takut jahitan operasi sobek atau takut luka operasinya lama sembuh. Pandangan seperti ini jelas keliru karena justru jika pasien selesai operasi dan segera bergerak maka pasien akan lebih cepat merangsang usus (peristaltik usus) sehingga pasien akan lebih cepat kentut / flatus. Keuntungan lain adalah menghindarkan penumpukan lendir pada saluran pernafasan dan terhindar dari kontraktur sendi dan terjadinya dekubitus. Tujuan lainnya adalah memperlancar sirkulasi untuk mencegah stasis vena dan menunjang fungsi pernafasan optimal. Intervensi ditujukan pada perubahan posisi tubuh dan juga Range of Motion (ROM). Latihan perpindahan posisi dan ROM ini pada awalnya dilakukan secara pasif namun
  • 19.
    kemudian seiring denganbertambahnya kekuatan tonus otot maka pasien diminta melakukan secara mandiri. 4. PersiapanPenunjang Persiapan penunjang merupakan bagian yang tidak dapat dipisahkan dari tindakan pembedahan. Tanpa adanya hasil pemeriksaan penunjang, maka dokter bedah tidak meungkin bisa menentukan tindakan operasi yang harus dilakukan pada pasien. Pemeriksaan penunjang yang dimaksud adalah berbagai pemeriksaan radiologi, laboratorium maupun pemeriksaan lain seperti ECG, dan lain-lain. Sebelum dokter mengambil keputusan untuk melakukan operasi pada pasien, dokter melakukan berbagai pemeriksaan terkait dengan keluhan penyakit pasien sehingga dokter bisa menyimpulkan penyakit yang diderita pasien. Setelah dokter bedah memutuskan untuk dilakukan operasi maka dokter anstesi berperan untuk menentukan apakan kondisi pasien layak menjalani operasi. Untuk itu dokter anastesi juga memerlukan berbagai macam pemrikasaan laboratorium terutama pemeriksaan masa perdarahan ( bledding time ) dan masa pembekuan ( clotting time ) darah pasien, elektrolit serum, Hemoglobin,proteindarah,danhasil pemeriksaanradiologiberupafoto thoraksdanEKG. 5. PemeriksaanStatusAnastesi Pemeriksaaan status fisik untuk dilakukan pembiuasan dilakukan untuk keselamatan selama pembedahan. Sebelum dilakukan anastesi demi kepentingan pembedahan, pasien akan mengalami pemeriksaan status fisik yang diperlukan untuk menilai sejauh mana resiko pembiusan terhadap diri pasien. Pemeriksaan yang biasa digunakan adalah pemeriksaan dengan menggunakan metode ASA ( American Society of Anasthesiologist ). Pemeriksaan ini dilakukan karena obat dan teknik anastesi pada umumnya akan mengganggu fungsi pernafasan, peredaran darah dan sistem saraf. Berikut adalah tabel pemeriksaanASA. 6. PersiapanMental /Psikis Persiapan mental merupakan hal yang tidak kalah pentingnya dalam proses persiapan operasi karena mental pasien yang tidak siap atau labil dapat berpengaruh terhadap kondisi fisiknya. Tindakan pembedahan merupakan ancaman potensial maupun aktual pada integeritas seseorang yang dapat membangkitkan reaksi stres fisiologis maupun psikologis (Barbara C. Long). Contoh perubahan fisiologis yang muncul akibat kecemasan dan ketakutan antara lain :Pasien dengan riwayat hipertensi jika
  • 20.
    mengalami kecemasan sebelumoperasi dapat mengakibatkan pasien sulit tidur dan tekanan darahnya akan meningkat sehingga operasi bisa dibatalkan. Pasien wanita yang terlalu cemas menghadapi operasi dapat mengalami menstruasi lebih cepat dari biasanya, sehingga operasi terpaksa harus ditunda. Setiap orang mempunyai pandangan yang berbeda dalam menghadapi pengalaman operasi sehingga akan memberikan respon yang berbeda pula, akan tetapi sesungguhnya perasaan takut dan cemas selalu dialami setiaporangdalammenghadapi pembedahan. Berbagai alasan yang dapat menyebabkan ketakutan/kecemasan pasien dalam menghadapi pembedahanantaralain:  Takut nyeri setelahpembedahan.  Takut terjadi perubahan fisik, menjadi buruk rupa dan tidak berfungsi normal ( body image ).  Takut keganasan( biladiagnosayangditegakkanbelumpasti ).  Takut / cemas mengalami kondisi yang sama dengan orang lain yang mempunyai penyakityangsama.  Takut / ngeri menghadapi ruangoperasi,peralatanpembedahandanpetugas.  Takut mati saat dibius/tidaksadar lagi.  Takut operasi gagal. Ketakutan dan kecemasan yang mungkin dialami pasien dapat dideteksi dengan adanya perubahan - perubahan fisik seperti : meningkatnya frekuensi nadi dan pernafasan, gerakan - gerakan tangan yang tidak terkontrol, telapak tangan yang lembab, gelisah, menayakan pertanyaan yang sama berulang kali, sulit tidur, sering berkemih. Perawat perlu mengkaji mekanisme koping yang biasa digunakan oleh pasien dalam menghadapi stres. Disamping itu perawat perlu mengkaji hal - hal yang bisa digunakan untuk membantu pasien dalam menghadapi masalah ketakutan dan kecemasan ini, seperti adanya orang terdekat, tingkat perkembangan pasien, faktor pendukung / support system. Untuk mengurangi / mengatasi kecemasan pasien, perawat dapat menanyakan hal - hal yang terkait denganpersiapanoperasi,antaralain: 1) Pengalamanoperasi sebelumnya Persepsi pasien dan keluarga tentang tujuan / alasan tindakan operasi Pengetahuanpasiendankeluargatentangpersiapanoperasi baikfisikmaupunpenunjang. 2) Pengetahuan pasien dan keluarga tentang situasi / kondisi kamar operasi dan petugas kamar operasi.
  • 21.
    Pengetahuan pasien dankeluarga tentang prosedur ( pre, intra, post operasi ) Pengetahuan tentang latihan - latihan yang harus dilakukan sebelum operasi dan harus dijalankan setalah operasi, seperti : latihan nafas dalam, batuk efektif, ROM, dll. Persiapan mental yang kurang memadai dapat mempengaruhi pengambilan keputusan pasien dan keluarganya. Sehingga tidak jarang pasien menolak operasi yang sebelumnya telah disetujui dan biasanya pasien pulang tanpa operasi dan beberapa hari kemudian datang lagi ke rumah sakit setalah merasa sudah siap dan hal ini berarti telah menunda operasi yang mestinya sudah dilakukan beberapa hari / minggu yang lalu. Oleh karena itu persiapan mental pasien menjadi hal yang penting untuk diperhatikan dan didukung oleh keluarga / orang terdekat pasien.Persiapan mental dapat dilakukan dengan bantuan keluarga dan perawat. Kehadiran dan keterlibatan keluarga sangat mendukung persiapan mental pasien. Keluarga hanya perlu mendampingi pasien sebelum operasi, memberikan doa dan dukungan pasien dengan kata-kata yang menenangkan hati pasien dan meneguhkan keputusan pasien untukmenjalani operasi. Perananperawatdalammemberikandukunganmental dapatdilakukandenganberbagai cara: 1) Membantu pasien mengetahui tentang tindakan-tindakan yang dialami pasien sebelum operasi, memberikan informasi pada pasien tentang waktu operasi, hal-hal yang akan dialami oleh pasienselamaprosesoperasi,menunjukkantempatkamaroperasi,dll. 2) Dengan mengetahui berbagai informasi selama operasi maka diharapkan pasien mejadi lebih siap menghadapi operasi, meskipun demikian ada keluarga yang tidak menghendaki pasien mengetahui tentangberbagaihal yangterkaitdenganoperasi yangakandialami pasien. 3) Memberikan penjelasan terlebih dahulu sebelum setiap tindakan persiapan operasi sesuai dengan tingkat perkembangan. Gunakan bahasa yang sederhana dan jelas. Misalnya: jika pasien harus puasa, perawat akan menjelaskan kapan mulai puasa dan samapai kapan, manfaatnya untuk apa, dan jika diambil darahnya, pasien perlu diberikan penjelasan tujuan dari pemeriksaan darah yang dilakukan, dll. Diharapkan dengan pemberian informasi yang lengkap, kecemasan yang dialami olehpasienakandapatditurunkandanmempersiapkanmental pasiendenganbaik 4) Memberi kesempatan pada pasien dan keluarganya untuk menanyakan tentang segala prosedur yang ada. Dan memberi kesempatan pada pasien dan keluarga untuk berdoa bersama-sama sebelumpasiendi antarke kamar operasi. 5) Mengoreksi pengertian yang saah tentang tindakan pembedahan dan hal-hal lain karena pengertianyangsalahakanmenimbulkankecemasanpadapasien.
  • 22.
    6) Kolaborasi dengandokter terkait dengan pemberian obat pre medikasi, seperti valium dan diazepam tablet sebelum pasien tidur untuk menurunkan kecemasan dan pasien dapat tidur sehinggakebutuhanistirahatnyaterpenuhi. 7) Pada saat pasien telah berada di ruang serah terima pasien di kamar operasi, petugas kesehatan di situ akan memperkenalkan diri sehingga membuat pasien merasa lebih tenang. Untuk memberikan ketenangan pada pasien, keluarga juga diberikan kesempatn untuk mengantar pasien samapi ke batas kamar operasi dan diperkenankan untuk menunggu di ruang tunggu yang terletakdi depankamaroperasi. 7. Obat – Obatan Pre Medikasi Sebelum operasi dilakukan pada esok harinya. Pasien akan diberikan obat - obatan premedikasi untuk memberikan kesempatan pasien mendapatkan waktu istirahat yang cukup. Obat – obatan premedikasi yang diberikan biasanya adalah valium atau diazepam. Antibiotik profilaksis biasanya di berikan sebelum pasien di operasi. Antibiotik profilaksis yang diberikan dengan tujuan untuk mencegah terjadinya infeksi selama tindakan operasi, antibiotika profilaksis biasanya di berikan 1 - 2 jam sebelum operasi dimulai dan dilanjutkan pasca bedah 2 - 3 kali. Antibiotik yang dapat diberikan adalah ceftriakson1gramdan lain - lainsesuai indikasi pasien. 8. ManajemenKeperawatan 1. PENGKAJIAN Pengkajianadalahlangkahawal dandasardalamproseskeperawatansecaramenyeluruh (Boedihartono,1994 : 10). PengkajianpasienPre operatif (MarilynnE.Doenges,1999) meliputi : 1) Sirkulasi Gejala: riwayatmasalahjantung,GJK,edemapulmonal,penyakitvascularperifer,ataustasis vascular(peningkatanrisikopembentukantrombus. 2) Integritasego Gejala: perasaancemas,takut,marah, apatis; factor-faktorstressmultiple,misalnya financial, hubungan,gayahidup. Tanda : tidakdapat istirahat,peningkatanketegangan/pekarangsang;stimulasi simpatis. 3) Makanan / cairan Gejala: insufisiensi pancreas/DM, (predisposisi untukhipoglikemia/ketoasidosis) ;malnutrisi
  • 23.
    (termasukobesitas);membrane mukosayangkering(pembatasanpemasukkan/periodepuasa pra operasi). 4)Pernapasan Gejala: infeksi,kondisiyangkronis/batuk,merokok. 5) Keamanan Gejala: alergi/sensitiveterhadapobat,makanan,plester,danlarutan;Defisiensi immune (peningkaanrisikoinfeksi sitemikdanpenundaanpenyembuhan);Munculnyakanker/terapi kankerterbaru; Riwayatkeluargatentanghipertermiamalignant/reaksianestesi ;Riwayatpenyakit hepatic(efekdari detoksifikasi obat-obatandandapatmengubahkoagulasi) ;Riwayattransfuse darah / reaksi transfuse. Tanda : menculnyaprosesinfeksi yangmelelahkan;demam. 6) Penyuluhan/Pembelajaran Gejala: pengguanaanantikoagulasi,steroid,antibiotic,antihipertensi,kardiotonikglokosid, antidisritmia,bronchodilator,diuretic,dekongestan,analgesic,antiinflamasi,antikonvulsanatau tranquilizerdanjugaobat yangdijual bebas,atauobat-obatanrekreasional.Penggunaanalcohol ( risikoakankerusakanginjal,yangmempengaruhikoagulasi danpilihananastesia,danjuga potensial bagi penarikandiri pascaoperasi ). 2. DIAGNOSA KEPERAWATAN Diagnosakeperawatanadalahsuatupenyatuandari masalahpasienyangnyatamaupunpotensial berdasarkandatayang telahdikumpulkan(Boedihartono, 1994 : 17). Diagnosakeperawatanyangmuncul padapasienPre Operatif (Wilkinson,M.Judith,2006) meliputi : 1. Ansietasberhubungandenganancamanterhadapkonsepdiri,ancamanterhadapperubahan statuskesehatan,ancamanterhadappolainteraksi denganorangyangberarti,krisissituasi atau krisismaturasi. 2. Gangguan citra tubuhberhubungandenganpembedahan,efeksampingpenanganan,factor budayaatau spiritual yangberpengaruhpadaperubahanpenampilan. 3. Kopingindividu,ketidakefektifanberhubungandenganperubahanpenampilan,keluhan terhadapreaksi oranglain,kehilanganfungsi,diagnosiskanker. 4. Proseskeluarga,perubahanberhubungandenganterapi yangkompleks,hospitalisasi / perubahanlingkungan,reaksi oranglainterhadapperubahanpenampilan.
  • 24.
    5. Ketakutanberhubungandenganprosespenyakit/prognosis (misalnyakanker), ketidakberdayaan. 6. Mobilitasfisik,hambatanberhubungandenganpenurunanrentanggerak,kerusakansaraf / otot,dan nyeri. 3. INTERVENSIDAN IMPLEMENTASI Intervensi adalahpenyusunanrencanatindakankeperawatanyangakandilaksanakanuntuk menanggulangi masalahsesuai dengandiagnosakeperawatan(Boedihartono,1994:20). Implementasi adalahpengelolaandanperwujudandari rencanakeperawatanyangtelahdisusunpada tahap perencanaan(Effendi,1995:40). Intervensi danimplementasi keperawatanpasienPre Operatif (Wilkinson,M.Judith,2006) adalah : 1. Ansietasadalahsuatukeresahan,perasaanketidaknyamananyangtidakmudah ataudread yang disertai denganresponsautonomis;sumbernyaseringkali tidakspesifikatautidak diketahui olehindividu;perasaankhawatiryangdisebabkanolehantisipasi terhadap bahaya.ini merupakantandabahyayangmemperingatkanbahayayangakanterjadi dan memampukanindividuuntukmembuatpengukuranuntukmengatasi ancaman. Tujuan: ansietasberkurang/terkontrol. Kriteriahasil : 1. klienmampumerencanakanstrategi kopinguntuksituasi-situasi yangmembuatstress. 2. klienmampumempertahankan penampilanperan. 3. klienmelaporkantidakadagangguanpersepsi sensori. 4. klienmelaporkantidakadamanifestasi kecemasansecarafisik. 5. tidakada manifestasiperilakuakibatkecemasan. INTERVENSIDAN IMPLEMENTASI 1. Kaji dan dokumentasikantingkatkecemasanpasien. Rasional : memudahkanintervensi.
  • 25.
    2. Kaji mekanismekopingyangdigunakanpasienuntukmengatasiansietasdi masalalu. Rasional : mempertahankanmekanismekopingadaftif,meningkatkankemampuanmengontrol ansietas. 3. Lakukanpendekatandanberikanmotivasi kepadapasienuntukmengungkapkanpikirandan perasaan. Rasional : pendekatandanmotivasimembantupasienuntukmengeksternalisasikankecemasan yang dirasakan. 4. Motivasi pasienuntukmemfokuskandiri padarealitayangada saat ini,harapa-harapanyang positif terhadapterapyyangdi jalani. Rasional : alatuntukmengidentifikasi mekanisme kopingyangdibutuhkanuntukmengurangi kecemasan. 5. Berikanpenguatanyangpositif untukmeneruskanaktivitassehari-hari meskipundalam keadaancemas. Rasional : menciptakanrasapercayadalamdiri pasienbahwadirinyamampumengatasi masalahnyadanmemberi keyakinanpadadiri sendri yangdibuktikandenganpengakuanorang lainatas kemampuannya. 6. Anjurkanpasienuntukmenggunakanteknikrelaksasi. Rasional : menciptakanperasaanyangtenangdannyaman. 7. Sediakaninformasi factual (nyatadanbenar) kepadapasiendankeluargamenyangkut diagnosis,perawatandanprognosis. Rasional : meningkatkanpengetahuan,mengurangikecemasan. 8. Kolaborasi pemberianobatanti ansietas. Rasional : mengurangi ansietassesuai kebutuhan. 2. Gangguan citra tubuhadalahkonfusi padagaambaranmental dari fisikseseorang. Tujuan: pasienmemiliki persepsiyangpositif terhadappenampilandanfungsi tubuh. Kriteriahasil : 1. pasienmelaporkankepuasanterhadappenampilandanfungsi tubuh. 2. memiliki keinginanuntukmenyentuhbagiantubuhyangmengalami gangguan. 3. menggambarkanperubahanactual padafungsi tubuh.
  • 26.
    INTERVENSIDAN IMPLEMENTASI 1. Kajidan dokumentasikanresponsverbal dannonverbal pasiententangtubuhnya. Rasional : faktoryangmengidentifikasikanadanyagangguanpersepsi padacitratubuh. 2. Kaji harapan pasiententanggambarantubuh. Rasional : mungkinrealitasaatini berbedadenganyangdiharapkanpasiensehinggapasientidak menyukai keadaanfisiknya. 3. Dengarkanpasiendankeluargasecaraaktif,danakui realitasadanyaperhatianterhadap perawatan,kemajuandanprognosis. Rasional : meningkatkanperasaanberarti,memudahkansarankoping,mengurangi kecemasan. 4. Berikanperawatandengancara yangtidakmenghakimi,jagaprivasi danmartabatpasien. Rasional : menciptakansuasanasalingpercaya,meningkatkanhargadiri danperasaanberarti dalamdiri pasien. 3. Kopingindividu,ketidakefektifanadalahketidakmampuanmembuatpenilaianyangtepat terhadapstressor,pilihanresponsuntukbertindaksecaratidakadekuat,danatau ketidakmampuanuntukmenggunakansumberyangtersedia. Tujuan: pasienmenunjukkankopingyangefektif. Kriteriahasil : 1. pasienakanmenunjukkanminatterhadapaktivitasuntukmengisiwaktuluang. 2. mengidentifikasikankekuatanpersonalyangdapatmengembangkankopingyangefektif. 3. menimbangsertamemilihdiantaraalternativedankonsekuensinya. 4. berpartisipasi dalamaktivitaskehidupansehari-hari (AKS). INTERVENSIDAN IMPLEMENTASI 1. Kaji pandanganpasienterhadapkondisinyadankesesuaiannyadenganpandanganpemberi pelayanankesehatan. Rasional : mengidentifikasipersepsi pasienterhadapkondisinya. 2. Gunakanpendekatanyangtenangdanmeyakinkan. Rasional : menghindariketakutandanmenciptakanhubungansalingpercaya,memudahkan intervensi
  • 27.
    3. Anjurkanpasienuntukmengidentifikasigambaranperubahanperanyangrealitas. Rasional :memberikanarahanpadapersepsi pasiententangkondisi nyatayangadasaat ini. 4. Bantu pasiendalammengidentifikasi responspositif dari oranglain. Rasional : meningkatkanperasaanberarti,memberikanpenguatanyangpositif. 5. Libatkansumber-sumberyangadadi rumah sakitdalammemberikandukunganemosional untukpasiendankeluarga. Rasional : menciptakansuasanasalingpercaya,perasaanberarti,danmengurangi kecemasan. 4. Proseskeluarga,perubahanadalahsuatuperubahandalamhubungandan/ataufungsi keluarga. Tujuan: pasiendankeluargamemahami perubahanperubahandalamperankeluarga. Kriteriahasil : 1. pasien/keluargamampumengidentifikasi koping. 2. pasien/keluargaberpartisipasi dalamprosesmembuatkeputusanberhubungandengan perawatansetelahrawatinap. INTERVENSIDAN IMPLEMENTASI 1. Kaji interaksi antarapasiendankeluarga. Rasional : mengidentifikasimasalah,memudahkanintervensi. 2. Bantu keluargadalammengidentifikasiperilakuyangmungkinmenghambatpengobatan. Rasional : mempengaruhi pilihanintervensi. 3. Diskusikandengananggotakeluargatentangtambahanketrampilankopingyangdigunakan. Rasional : membantukeluargadalammemilihmekanisme kopingadaptif yangtepat. 4. Dukungkesempatanuntukmendapatkanpengalamanmasaanak-anakyangnormal padaanak yang berpenyakitkronisatautidakmampu. Rasional : memudahkankeluargadalammenciptakan/memeliharafungsi anggotakeluarga. 5. Ketakutanadalahansietasyangdisebabkanolehsesuatuyangdikenali secarasadardan bahayanyata dan dipersepsikansebagai bahayayangnyata. Tujuan: pasienakanmemperlihatkanpengendalianketakutan.
  • 28.
    Kriteriahasil : 1. mencariinformasi untukmenurunkanketakutan. 2. menggunakanteknikrelaksasi untukmenurnkanketakutan. 3. mempertahankanpenampilanperandanhubungansocial. INTERVENSIDAN IMPLEMENTASI 1. Kaji responstakutsubjektif danobjektifpasien. Rasional : mengidentifikasimasalah,memudahkanintervensi. 2. Berikanpenguatanpositif bilapasienmendemonstrasikanperilakuyangdapatmenurunkan atau mengurangi takut. Rasional : mempertahankanperilakukopingyangefektif. 3. Lakukanpendekatandanberikanmotivasi kepadapasienuntukmengungkapkanpikirandan perasaan. Rasional : pendekatandanmotivasimembantupasienuntukmengeksternalisasikankecemasan yang dirasakan. 4. Motivasi pasienuntukmemfokuskandiri padarealitayangada saat ini,harapan-harapanyang positif terhadapterapyyangdi jalani. Rasional : alatuntukmengidentifikasi mekanisme kopingyangdibutuhkanuntukmengurangi kecemasan. 6. Mobilitasfisik,hambatanadalahsuatuketerbatasandalamkemandirian,pergerakkanfisik yang bermanfaatdari tubuhatau satuekstremitasataulebih. Tujuan: pasienakanmenunjukkantingkatmobilitasoptimal. Kriteriahasil : 1. penampilanyangseimbang.. 2. melakukanpergerakkandanperpindahan. 3. mempertahankanmobilitasoptimal yangdapatdi toleransi,dengankarakteristik: a. 0 = mandiri penuh b. 1 = memerlukanalatBantu. c. 2 = memerlukanbantuandari oranglainuntukbantuan,pengawasan,danpengajaran. d. 3 =membutuhkanbantuandari oranglaindan alatBantu.
  • 29.
    e. 4 =ketergantungan;tidakberpartisipasidalamaktivitas. INTERVENSIDAN IMPLEMENTASI 1. Kaji kebutuhanakanpelayanankesehatandankebutuhanakanperalatan. Rasional : mengidentifikasimasalah,memudahkanintervensi. 2. Tentukantingkatmotivasi pasiendalammelakukanaktivitas. Rasional : mempengaruhi penilaianterhadapkemampuanaktivitasapakahkarena ketidakmampuanataukahketidakmauan. 3. Ajarkandan pantaupasiendalamhal penggunaanalatbantu. Rasional : menilai batasankemampuan aktivitasoptimal. 4. Ajarkandan dukungpasiendalamlatihanROMaktif danpasif. Rasional : mempertahankan/meningkatkankekuatandanketahananotot. 5. Kolaborasi denganahli terapi fisikatauokupasi. Rasional : sebagai suaatusumberuntukmengembangkanperencanaandan mempertahankan/meningkatkanmobilitaspasien. 4. EVALUASI Evaluasi addalahstadiumpadaproseskeperawatandimanataraf keberhasilandalampencapaiantujuan keperawatandinilai dankebutuhanuntukmemodifikasi tujuanatau intervensikeperawatanditetapkan (Brooker,Christine.2001). Evaluasi yangdiharapkanpadapasiendenganPre Operasi Respirasiadalah: 1) Ansietasberkurang/terkontrol. 2) Pasienmemiliki persepsiyangpositif terhadappenampilandanfungsi tubuh. 3) Pasienmenunjukkankopingyangefektif. 4) Pasiendankeluargamemahami perubahan - perubahandalamperankeluarga. 5) Pasienakanmemperlihatkanpengendalianketakutan. 6) PasienakanmenunjukkantingkatRespirasi yangoptimal.
  • 30.
    ASUHAN KEPERAWATANKLIEN POSTOPERASI 1.PengertianPostOperasi Post operasi adalah masa yang dimulai ketika masuknya pasien keruang pemulihan dan berakhir dengan evaluasi tindak lanjut pada tatanan klinik ataudirumah. Setelah pembedahan, perawatan klien dapat menjadi kompleks akibatfisiologis yang mungkin terjadi. Untuk mengkaji kondisi pasca atau post operasiini, perawat mengandalkan informasi yang berasal dari hasil pengkajian keperawatan preoperative. Pengetahuan yang dimiliki klien tentang prosedur pembedahan dan hal - hal yang terjadi selama pembedahan berlangsung.Informasi ini membantu perawat mendeteksi adanya perubahan. Tindakan pasca operasi dilakukan dalam 2 tahap, yaitu periode pemulihan segera dan pemulihan berkelanjutan setelah fase pasca operasi. Untuk klien yang menjalani bedah sehari, pemulihan normalnya terjadi dalam 1 sampai 2 jam dan penyembuhan dilakukan di rumah. Untuk klien yang dirawat di rumah sakit pemulihan terjadi selama beberapa jam dan penyembuhan berlangsung selama 1hari atau lebihtergantungpadaluasnyapembedahandanresponklien. 2. PerawatanPasienDi RuangPemulihan/RecoveryRoom Uraian diatas telah membahas tentang hal yang diperhatikan pada pasien post anaesthesi. Untuk lebihjelasnyamakadibawah ini adalahpetunjukperawatan/observasi diruangpemulihan:  Posisi kepala pasien lebih rendah dan kepala dimiringkan pada pasien dengan pembiusan umum,sedangpadapaseindengananaesthesiregional posisisemi fowler.  Pasangpengamanpada tempattidur.  Monitortanda vital : TN, Nadi,respirasi /15 menit.  Penghisapanlendirdaerahmulutdantrakhea.  Beri O2 2,3 litersesuai program.  Observasi adanyamuntah.  Catat intake danout putcairan. Beberapapetunjuktentangkeadaanyangmemungkinkanterjadinyasituasi krisis  Tekanan sistolik < 90 –100 mmHg atau > 150 – 160 mmH, diastolik < 50 mmHg atau > dari 90 mmHg.  HR kurang dari 60 x menit> 10 x/menit.  Suhu> 38,3 o C atau kurang dari 35 o C.
  • 31.
     Meningkatnyakegelisahanpasien  TidakBAK+ 8 jam postoperasi. 3. Pengeluarandari RuangPemulihan/RecoveryRoom Kriteriaumumyangdigunakandalammengevaluasipasien:  Pasienharuspulihdari efekanaesthesi.  Tanda-tandavital harusstabil.  Tidakada drainage yangberlebihandari tubuh.  Efekfisiologisdari obatbius harusstabil.  Pasienharussudahsadar kembali dantingkatkesadaranpasientelahsempurna.  Urine yang keluarharusadekuat( 1cc/ Kg/jam).Jumlahnyaharusdicatatdandilaporkan.  Semuapesanharusditulisdandibawake bangsal masing-masing.  Jika keadaan pasien membaik, pernyataan persetujuan harus dibuat untuk kehadiran pasien tersebut oleh seorang perawat khusus yang bertugas pada unit dimana pasien akan dipindahkan.  Staf dari unit dimana pasien harus dipindahkan, perlu diingatkan untuk menyiapkan dan menerimapasientersebut. 4. PengangkutanPasienkeruangan Hal - hal yang harusdiperhatikanselamamembawapasienke ruanganantaralain:  Keadaanpenderitasertaorderdokter.  Usahakan pasienjangansampai kedinginan.  Kepala pasien sedapat mungkin harus dimiringkan untuk menjaga bila muntah sewaktu - waktu, dan mukapasienharusterlihatsehinggabilaadaperubahansewaktu - waktuterlihat. 5. AsuhanKeperawatanPadaPasienPostOperasi a) Pengkajianawal 1. StatusRespirasi Meliputi :  Kebersihanjalannafas.
  • 32.
     Kedalamanpernafasaan.  Kecepatandansifatpernafasan. Bunyi nafas 2. Statussirkulator Meliputi :  Nadi  Tekanandarah  Suhu  Warna kulit 3. Statusneurologis Meliputi :tingkatkesadaran 4. Balutan Meliputi :  Keadaandrain.  Terdapatpipayang harus disambung dengansistemdrainase. 5. Kenyamanan Meliputi :  Terdapatnyeri  Mual  Muntah 6. Keselamatan Meliputi :  Diperlukanpenghalangsampingtempattidur.  Kabel panggil yangmudahdijangkau.  Alatpemantaudipasangdandapat berfungsi. 7. Perawatan Meliputi :
  • 33.
     Cairaninfus, kecepatan,jumlahcairan,kelancarancairan. Sistem drainase : bentuk kelancaran pipa, hubungan dengan alat penampung, sifatdan jumlahdrainage. 8. Nyeri Meliputi :  Waktu  Tempat. 9. Frekuensi. 10. Kualitas. 11. Faktor yangmemperberat/memperingan. A. Data Subyektif Pasien hendakanya ditanya mengenai gejala-gejala ketidaknyamanan setelah ditempatkan ditempat tidur dengan posisi tubuh yang menunjang. Pertanyaan-pertanyaan yang langsung misalnya : ”Bagaimana perasaan anda?”, dapat memperlihatkan data mula dan nyeri tanpa memfokuskan pada daerah yang spesifik, dimana tidak ada keluhan. Penginderaan rasa nyeri sering kali meningkat pada waktu ini akibat pemindahan dari brankard ke tempat tidur. Sangat penting untuk mengetahui lokasi, bentuk serangan dan perubahan intensitas rasa nyeri, dan bukan menyangka bahwa nyeri berasal dari torehan. Mual jarang timbul setelah pasca anaesthesi baru. Sangat besar kemungkinan terjadi mual bila perut mengalami manipulasi yang ekstensif pada waktu prosedur bedah atau telah mendapat narkotika yang cukupbanyak. B. DataObjektif 1. SistemRespiratori 2. Statussirkulatori 3. TingkatKesadaran 4. Balutan 5. Posisi tubuh
  • 34.
    6. StatusUrinari /eksresi. C. Pengkajian Psikososial Yang perlu diperhatikan : umur, prosedur pembedahan, efek samping dari prosedur pembedahan dan pengobatan, body image dan pola / gaya hidup. Juga tanda fisik yang menandakan kecemasantermasukdenyutnadi,tekanandarah,dankecepatanrespirasi sertaekspresiwajah. 6. Pemeriksaan Laboratorium Pemeriksaan laboratorium berdasarkan pada prosedur pembedahan, riwayat medis, dan manifestasi klinikpostoperasi. Pemeriksaanlaboratoriumlabpostoperasi secaraumumanataralain: 1. Analisaserumdanelektrolit,glukosadan pemeriksaaandarahlengkap. 2. Pemeriksaann urine sekitar setiap 4 jam untuk klien dengan resiko dehidrasi dan insufisisensi ginjal. 7. MasalahKeperawatanYangLazim Muncul A. DiagnosaUmum 1) Gangguan pertukarangasberhubungandenganefeksamping dari anaesthesi. 2) Kerusakanintegritaskulitberhubungandenganlukapostoperasi. 3) Nyeri akutberhubungandenganprosespembedahan. 4) Resiko injury berhubungan dengan kelemahan fisik, efek anaesthesi, obat-obatan ( penenang, analgesik) danimobilisasi terlalulama. B. DiagnosaTambahan 1) Bersihanjalannafastidakefektif berhubungandenganpeningkatanproduksisekret. 2) Kurang pengetahuanberhubungandengansalahmemahamiinformasi. 3) Cemasberhubungandengankurangnyapengetahuantentang prosedurpembedahan. 4) Nauseaberhubungandenganefekanaesthesi,narkotika,ketidaseimbanganelektrolit. 5) Kerusakanmobilitasfisikberhubungandengannyeri.
  • 35.
    6) Ketidakseimbangan nutrisikurang dari kebutuhan berhubungan dengan anoreksoia, lemah, nyeri,mual. 7) Konstipasi berhubungandenganefekanaesthesi.
  • 36.
    DAFTARPUSTAKA 1) http://www.scribd.com/doc/54740478/Makalah-KMB-1-Monitoring-Pre-Dan-Post 2) http://www.scribd.com/doc/76227258/patofisiologi 3)Somantri Irman. (2009). ( Asuhan Keperawatan pada klien dengan gangguan sistem pernafasan )(Edisi 2).Jakarta:SalembaMedika. 4) Muttaqin Arif.(2008). (Asuhan Keperawatan pada klien dengan gangguan sistem pernafasan).Jakarta:SalembaMedika. 5) http://repository.usu.ac.id/bitstream/123456789/21820/4/Chapter%20II.pdf