ONLINE
COLLEGE MAGAZINE PROJECT
By the team APEX CSE



     Srikar Kandukuri,
     Origanti Saichand,
     Ankam Maniraju,
     Oddiraju Ravali

     web application 2-2 semister project
CONTENT


Description of project.
Purpose
1 Introduction
1.1 Purpose
1.2 Users of system
1.3 Functional requirements
1.4 Non functional requirements
1.5 Optional features
1.6 User interface priorities
1.7 reports
1.8 Technologies to be used
1.9 Overview
2.0 Use-case model servay
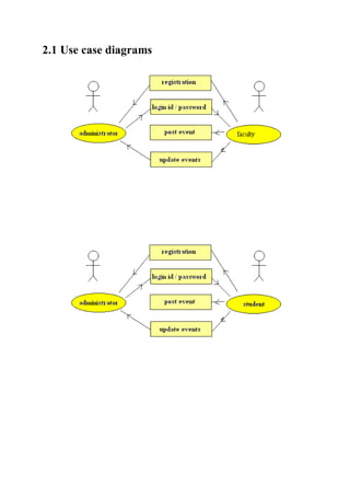
2.1 Use-case diagram
2.2 Tools required.
Project Synopsis
              Online college magazine
Description of the Project

                        The Online college magazine

application enables students gets college details in online, student to browse
through the college magazine, and a system administrator to approve and
reject requests of the students and maintain lists of college details.

       Also on the agenda is designing an online college magazine site to
manage the events in the college and also help students know the information
without having to visit the college physically.

        Our college magzine will use the internet as the sole method for getting
information to students.This, in brief, is a description of our product which
will showcase a complete college book experience in a small package.

Purpose


      Today the internet and its boom have created a new economic scenario
       that not only stresses on the classical concept of the “product” but also
       on the modern concept. But still students are not completly genarating
       to use internet world and there are some students who goes to college
       and collect the information.
      So our idea is to provide all the college details in set of a book or like a
       magazine.
      One refering student to this magazine they will get all the information
       of colleges and there is no need of going to college physically.if most
       of students go through this magazine they may can save there valuble
       time.
Software Requirements
1. Introduction
1.1 Purpose
                    The online college magazine (OCM) web application is intended to
                     provide complete solutions for students as well as parents through a
                     single get way using the internet as the sole medium. It will enable
                     students to browse through the magazine and look up the
                     informationof college in online without having to visit the college
                     physically. The administration module will enable a system
                     administrator to approve and reject requests for new college and
                     maintain various lists of college
                    This document is meant to delineate the features of OCM, so as to
                     serve as a guide to the developers on one hand and a software
                     validation document for the prospective client on the other.
                     Creating and managing an Online College Magazine where college
                     students and faculties can post and read various articles, thus
                     promoting literary insight. Articles can be searched by anybody in
                     the world. Factors behind the motivation of this system are:

                     1.  Not all students make it to the printed magazine.
                     2.  Creativity of students needs to be nurtured.
                         Creating a user-friendly interactive place where
                  students/faculties can share their ideas.


1.2 users of system
                  A. Guest/Anonymous.

                  B. Registered Members (Students/Faculty).

                   C. moderator

                   D. Administrators.

1.3 functional requirements

 Search Engine for all the articles posted till date. Accessible by anybody.
 Essential steps to be taken to prevent authenticity infringement.
 Articles to be distributed in categories. Can overlap 2 or more categories. Articles to
     be associated with suitable tags by the registered users at the time of posting, so that
     they are searchable.
    The home page to consist of attractive essential features like: most read articles,
     editor’s pick, recently posted articles, highest rated articles, article of the month,
     college news, etc.
    Archives to be maintained.
    Interactive feedback to be supported to enhance the user experience.
    Guests can read articles, rate them and comment on them. They can also access other
     optional features (amenities like Word of the day, etc.) but can’t post articles unless
     they sign in as registered users.
    Automatic commenting on articles by spammers/automatic bots to be defied.
    Prevent standard automated software from filling out a form.
    College Students/Faculties can only register as members (through unique IDs).
    Alumni registration to be supported.
    Registered members, Moderators and Administrators are allowed to post articles.
    Articles can be downloaded in various formats.
    Registered users, Moderators, and Admins will have their own profile, where they can
     edit info for the world to see. Useful “updated” info related to their activities to be
     available at their profiles.
    Regex to be extensively used for prohibiting obscene and unacceptable comments.
    Moderators will have associated categories, according to which to-be-validated-
     articles will be posted to them on their profiles. On rejection, he will have to provide a
     reason for the same, which will be forwarded to the concerned user.
    Automated mails to be sent on rejection/acceptance of articles.
                                  o Admin can add/delete moderators. Progress report of
                                    moderators will be available to her/him. Admin has all
                                    the privileges a moderator has. Can post news which
                                    will be visible at the home page.
                                  o
1.4 Non-functional requriments
i. Secure access of confidential data (user’s details). SSL can be used.
ii. 24 X 7 availability
iii. Better component design to get better performance at peak time
     iv. Flexible service based architecture will be highly desirable for future extension

1.5 Optional features
              Discussion poll.
              Word of the day.
              Thought of the day.
              Uploading of articles in various formats.

1.6 User interface priorities
     A. Professional look and feel
B. Use of AJAX atleast with all registration forms
      C. Browser testing and support for IE, NN, Mozila, and Firefox.
      D. Use of Graphical tool like JASPER to show strategic data to admin

      E. Reports exportable in .XLS, .PDF or any other desirable format

1.7 Reports
        A. Members can see no. of articles posted, articles rejected. Plus they can track their activity.

     B. Moderators can see no. of articles received, no. of suggestions received and no. of inputs
  answered.

       C. Admin can see the progress of site, of members, of moderators.

       D. The progress graph of website, to be available to everybody.

1.8 Technologies to be used
        UML,HTML, XML, e-Forms, AJAX, Web 2.0, Web-services,

         SOA, PHP. Wamp server

1.9       overview

        The rest of this SRS is organized as follows: Section 2 gives an overall
        Description of the software. It gives what level of proficiency is expected of the
        User, some general constraints while making the software and some
        assumptions
        And dependencies that are assumed. Section 3 gives specific requirements
        which
        The software is expected to deliver. Functional requirements are given by
        various

        Use cases. Some performance requirements and design constraints are also
        given.
2.0 use-case model survey




    Users:
     1.preconditions: user must have valid user ID.

     2.Normal flow events:
              1) Login.

              2) Registered.

              3) view events.(if not registered)

              4) If registered Post events.

              5) Logout.
Post condition:a happy user
2.1 Use case diagrams
Tools requried:
             Windows all versions,intel core i3,adm multicore processors,

      Back end DB2 Express –“c” or DB2 UDB.




Finally:
       We want to provide an online college magazine by which a student can have
the total information of any college and the college events on the website and there is
no need to appear the any college physically….

Apexcse

  • 1.
    ONLINE COLLEGE MAGAZINE PROJECT Bythe team APEX CSE Srikar Kandukuri, Origanti Saichand, Ankam Maniraju, Oddiraju Ravali web application 2-2 semister project
  • 2.
    CONTENT Description of project. Purpose 1Introduction 1.1 Purpose 1.2 Users of system 1.3 Functional requirements 1.4 Non functional requirements 1.5 Optional features 1.6 User interface priorities 1.7 reports 1.8 Technologies to be used 1.9 Overview 2.0 Use-case model servay 2.1 Use-case diagram 2.2 Tools required.
  • 3.
    Project Synopsis Online college magazine Description of the Project The Online college magazine application enables students gets college details in online, student to browse through the college magazine, and a system administrator to approve and reject requests of the students and maintain lists of college details. Also on the agenda is designing an online college magazine site to manage the events in the college and also help students know the information without having to visit the college physically. Our college magzine will use the internet as the sole method for getting information to students.This, in brief, is a description of our product which will showcase a complete college book experience in a small package. Purpose  Today the internet and its boom have created a new economic scenario that not only stresses on the classical concept of the “product” but also on the modern concept. But still students are not completly genarating to use internet world and there are some students who goes to college and collect the information.  So our idea is to provide all the college details in set of a book or like a magazine.  One refering student to this magazine they will get all the information of colleges and there is no need of going to college physically.if most of students go through this magazine they may can save there valuble time.
  • 4.
    Software Requirements 1. Introduction 1.1Purpose The online college magazine (OCM) web application is intended to provide complete solutions for students as well as parents through a single get way using the internet as the sole medium. It will enable students to browse through the magazine and look up the informationof college in online without having to visit the college physically. The administration module will enable a system administrator to approve and reject requests for new college and maintain various lists of college This document is meant to delineate the features of OCM, so as to serve as a guide to the developers on one hand and a software validation document for the prospective client on the other. Creating and managing an Online College Magazine where college students and faculties can post and read various articles, thus promoting literary insight. Articles can be searched by anybody in the world. Factors behind the motivation of this system are: 1. Not all students make it to the printed magazine. 2. Creativity of students needs to be nurtured. Creating a user-friendly interactive place where students/faculties can share their ideas. 1.2 users of system A. Guest/Anonymous. B. Registered Members (Students/Faculty). C. moderator D. Administrators. 1.3 functional requirements  Search Engine for all the articles posted till date. Accessible by anybody.  Essential steps to be taken to prevent authenticity infringement.
  • 5.
     Articles tobe distributed in categories. Can overlap 2 or more categories. Articles to be associated with suitable tags by the registered users at the time of posting, so that they are searchable.  The home page to consist of attractive essential features like: most read articles, editor’s pick, recently posted articles, highest rated articles, article of the month, college news, etc.  Archives to be maintained.  Interactive feedback to be supported to enhance the user experience.  Guests can read articles, rate them and comment on them. They can also access other optional features (amenities like Word of the day, etc.) but can’t post articles unless they sign in as registered users.  Automatic commenting on articles by spammers/automatic bots to be defied.  Prevent standard automated software from filling out a form.  College Students/Faculties can only register as members (through unique IDs).  Alumni registration to be supported.  Registered members, Moderators and Administrators are allowed to post articles.  Articles can be downloaded in various formats.  Registered users, Moderators, and Admins will have their own profile, where they can edit info for the world to see. Useful “updated” info related to their activities to be available at their profiles.  Regex to be extensively used for prohibiting obscene and unacceptable comments.  Moderators will have associated categories, according to which to-be-validated- articles will be posted to them on their profiles. On rejection, he will have to provide a reason for the same, which will be forwarded to the concerned user.  Automated mails to be sent on rejection/acceptance of articles. o Admin can add/delete moderators. Progress report of moderators will be available to her/him. Admin has all the privileges a moderator has. Can post news which will be visible at the home page. o 1.4 Non-functional requriments i. Secure access of confidential data (user’s details). SSL can be used. ii. 24 X 7 availability iii. Better component design to get better performance at peak time iv. Flexible service based architecture will be highly desirable for future extension 1.5 Optional features  Discussion poll.  Word of the day.  Thought of the day.  Uploading of articles in various formats. 1.6 User interface priorities A. Professional look and feel
  • 6.
    B. Use ofAJAX atleast with all registration forms C. Browser testing and support for IE, NN, Mozila, and Firefox. D. Use of Graphical tool like JASPER to show strategic data to admin E. Reports exportable in .XLS, .PDF or any other desirable format 1.7 Reports A. Members can see no. of articles posted, articles rejected. Plus they can track their activity. B. Moderators can see no. of articles received, no. of suggestions received and no. of inputs answered. C. Admin can see the progress of site, of members, of moderators. D. The progress graph of website, to be available to everybody. 1.8 Technologies to be used UML,HTML, XML, e-Forms, AJAX, Web 2.0, Web-services, SOA, PHP. Wamp server 1.9 overview The rest of this SRS is organized as follows: Section 2 gives an overall Description of the software. It gives what level of proficiency is expected of the User, some general constraints while making the software and some assumptions And dependencies that are assumed. Section 3 gives specific requirements which The software is expected to deliver. Functional requirements are given by various Use cases. Some performance requirements and design constraints are also given.
  • 7.
    2.0 use-case modelsurvey  Users: 1.preconditions: user must have valid user ID. 2.Normal flow events: 1) Login. 2) Registered. 3) view events.(if not registered) 4) If registered Post events. 5) Logout.
  • 8.
  • 9.
    2.1 Use casediagrams
  • 10.
    Tools requried: Windows all versions,intel core i3,adm multicore processors, Back end DB2 Express –“c” or DB2 UDB. Finally: We want to provide an online college magazine by which a student can have the total information of any college and the college events on the website and there is no need to appear the any college physically….