November 2013 [VIRTUAL EDUCATION]
Vishwakarma Government Engineering College, Chandkheda 1
VIRTUAL EDUCATION SYSTEM
By
DHARA GORSIYA
100170107057
DEPARTMENT OF COMPUTER ENGINEERING
VISHWAKARMA GOVERNMENT ENGINEERING COLLEGE
CHANDKHEDA
November 2013 [VIRTUAL EDUCATION]
Vishwakarma Government Engineering College, Chandkheda 2
VIRTUAL EDUCATION SYSTEM
Submitted in partial fulfillment of the requirements for the degree of
Bachelor of Engineering in Computer Enginering
By
DHARA GORSIYA
100170107057
DEPARTMENT OF COMPUTER ENGINEERING
VISHWAKARMA GOVERNMENT ENGINEERING COLLEGE CHANDKHEDA
November 2013 [VIRTUAL EDUCATION]
Vishwakarma Government Engineering College, Chandkheda 3
DECLARATION
This is to certify that
i) The project comprises my original work towards the degree of
bachelor of Engineering in Computer Engineering at Vishwakarma
Government Engineering College, Chandkheda, under the Gujarat
Technological University, Ahmedabad and has not been submitted
elsewhere for a degree.
ii) Due acknowledgement has been made in the text to all other
material used.
Dhara Gorsiya
November 2013 [VIRTUAL EDUCATION]
Vishwakarma Government Engineering College, Chandkheda 4
CERTIFICATE
This is to certify that the Project entitled “Virtual Education
System” submitted by Dhara Gorsiya (100170107057),
towards the partial fulfillment of the requirements for the degree of
Bachelor of Engineering in Information Technology of
Vishwakarma Government Engineering College, Chandkheda,
under the Gujarat Technological University, Ahmedabad is the
record of work carried out by her under my supervision and
guidance. In my opinion, the submitted work has reached a level
required for being accepted for examination. The results embodied
in this project, to the best of my knowledge, haven‟t been submitted
to any other university or institution for award of any degree or
diploma.
Name of Guide Head of Department name
Asst.Professor: Sanjay Patel Associate Professor: M.T.Savaliya
Department of Computer Department of Computer
Engineering, Engineering,
VGEC, Chandkheda, VGEC, Chandkheda,
Gujarat Technological University. Gujarat TechnologicalUniversity.
November 2013 [VIRTUAL EDUCATION]
Vishwakarma Government Engineering College, Chandkheda 5
ABSTRACT
This document is written as a result of the design steps carried
out whole semester by DHARA GORSIYA. This document covers all
the initial design approaches, design steps, analysis and milestones of
the system and establishes a basis for the implementation of the total
project in the future.
The first part of final design report is project management. In
this part complete and detailed information about approach,
methodology, technical requirements, estimations, schedule, and
major constraints exist. Project Management step is the first major
part of our project design.
Next part, diagrams part covers revised versions of the previous
data flow and control flow diagrams, use case diagrams, class
diagram, sequence diagrams and state chart diagrams that are
designed with UML.
The following part can be counted as Architectural design part in
which important points of architectural design exist. In this part we
gave all modules together and showed interactions of each other.
Also we explained all classes and their properties in this part.
This document aims to give a clear and detailed explanation
about all design steps of “Virtual Education System “.
November 2013 [VIRTUAL EDUCATION]
Vishwakarma Government Engineering College, Chandkheda 6
ACKNOWLEDGEMENT
I am heartily thankful to my guide, Sanjay Sir, whose
encouragement, supervision and support from the preliminary to the
concluding level enabled me to develop an understanding of the
subject. Thankful to all the faculties of my college “VISHWAKARMA
GOVT. ENGINEERING COLLEGE” helps in all ways, and also thankful
to our principal sir who give support to me.
Lastly, we offer my regards and blessings to all of those who
supported me in any respect during the completion of the
dissertation.
Thanking You.
DHARA GORSIYA
(100170107057)
November 2013 [VIRTUAL EDUCATION]
Vishwakarma Government Engineering College, Chandkheda 7
Table of Content
No topics Page No
1
2
3
4
1. Introduction
1.1. Project Summary
1.2. Objective& Scope
1.3. Hardware-SoftwareTechnology used
2. System Analysis
2.1. Study of current System
2.2. Problem and weakness of Current
System
2.3. Requirement of New System
2.4. Feasibility Study
3. Project Management
3.1. Project Planning and Scheduling
3.1.1. Project Development Approach
3.1.2. Project Plan&Schedule
Representation
3.1.3. Roles and Responsibilities
3.2. Risk Management
3.2.1. Risk analysis
3.2.2. Risk planning
3.2.3. Risk Identification
4. System Modeling
4.1. Dataflow diagrams.
4.1.1. Context Level Diagram
4.1.2. Level - 1 DFD
9
9
10
11
15
15
16
17
18
21
21
21
23
24
24
25
25
26
27
28
28
28
29
November 2013 [VIRTUAL EDUCATION]
Vishwakarma Government Engineering College, Chandkheda 8
5
6
7
8
9
4.1.3. Level – 2 DFD
4.2. Use case diagrams [With Description]
4.3. Activity Diagrams [Swimlane]
4.4. Sequence diagrams
4.5. State Transition Diagrams
4.6. Class Diagrams
4.7. System Architecture Diagram
5. Data modeling and design
5.1 Data dictionary
5.2 Database Relationship Diagram
5.3 Input/output and Interface Design
5.3.1 Samples of Forms, Reports
and Interface
5.3.2 Access Control and Security
6. Testing
6.1 Test cases (for each module).
7. Limitation and Future Enhancement
8. Conclusion
9. Bibliography and References
32
24
46
49
54
56
57
58
58
66
67
67
73
75
76
77
78
November 2013 [VIRTUAL EDUCATION]
Vishwakarma Government Engineering College, Chandkheda 9
1.INTRODUCTION
1.1 PROJECT SUMMERY
In Virtual Education System connects the people who want to
learn and who want to teach. It helps people who cannot go to the
school or college to study like girls in backward area and physically
disable people.
There are three main user of the system.
Admin
Faculty
Student
Admin will log in the system in the log in menu and the system
will direct this user to admin interface. In this module there will be
options to create user and course into the database and which
student allocated to whom. He approves user and assure user about
registration. These are the full responsibilities of admin.
Faculty can be a user of the system after passing the exam taken
by the VES. He will log the system in the log in menu and the system
will direct this user to faculty interface. In this module there will be
option to upload material like ppt, pdf, and video.
Student can be a user of system by registration into system
student can select one or more subjects. He can study the as per his
convenience. Appear for test, View progress report and participate in
extra-curricular activates online.
November 2013 [VIRTUAL EDUCATION]
Vishwakarma Government Engineering College, Chandkheda 10
1.2 .1 SCOPE OF THE PROJECT
The growing popularity of Internet and e-learning introduced
new terms to education, such as “Virtual Education System”. May be
in the near future students will not go to anywhere in order to take
their studies.
The concept “Virtual Education System” enables users to learn
from anywhere through Internet and provides a learning experience.
This project is intended to give both teacher and student the ability to
do their jobs effectively and efficiently without even leaving their
places.
By this solution we aimed to meet the expectations of both
students and faculties.
1.2.2 OBJECTIVE OF THE PROJECT
The main objective of VES is to provide an online learning
experience to the registered student of the portal. The registered
student students and faculties can also interact with each other thus
providing a healthy and friendly environment to learn while not
physically in the lecture hall. Some of the advantages of the VES are.
Removal of geographical barriers. (Anywhere learning)
Quicker to organize.
One to one communication.
November 2013 [VIRTUAL EDUCATION]
Vishwakarma Government Engineering College, Chandkheda 11
1.3 HARDWARE AND SOFTWARE TECHNOLOGY
SOFTWARE TECHNOLOGY
APACHE TOMCAT7.0
Apache Tomcat is an open source software implementation of
the Java Servlet and JavaServer Pages technologies. The Java
Servlet and JavaServer Pages specifications are developed under
the Java Community Process.
Apache Tomcat is developed in an open and participatory
environment and released under the Apache License version 2.
Apache Tomcat is intended to be a collaboration of the best-of-
breed developers from around the world.
Apache Tomcat powers numerous large-scale, mission-critical
web applications across a diverse range of industries and
organizations.
NETBEANS 7.1
NetBeans is an integrated development environment (IDE) for
developing primarily with Java, but also with other languages, in
particular PHP, C/C++, and HTML5. It is also an application
platform framework for Java desktop applications and others.
The NetBeans IDE is written in Java and can run on Windows,
OS X, Linux, Solaris and other platforms supporting a
compatible JVM.
The NetBeans Platform allows applications to be developed from
a set of modular software components called modules.
Applications based on the NetBeans Platform (including the
NetBeans IDE itself) can be extended by third party developers.
November 2013 [VIRTUAL EDUCATION]
Vishwakarma Government Engineering College, Chandkheda 12
WINDOWS 7 ULTIMATE
Windows7 is a major release of the Microsoft Windows, is
available in six different editions (Starter, Home Basic, Home
Premium, Professional, Enterprise and Ultimate). Only Home
Premium, Professional, and Ultimate are widely available at
retailers. The other editions focus on other markets, such as
the developing world or enterprise use. All editions support 32-
bit IA-32 CPUs and all editions except Starter support 64-
bit x64 CPUs. (64-bit installation media is not included in Home-
Basic edition packages, but can be obtained separately from
Microsoft).
According to Microsoft, the features for all editions of Windows 7
are stored on the machine, regardless of which edition is in use.
Users who wish to upgrade to an edition of Windows 7 with more
features can then use Windows Anytime Upgrade to purchase the
upgrade and to unlock the features of those editions.
OVERVIEW OF JAVA
Java programming language was originally developed by Sun
Microsystems which was initiated by James Gosling and released
in 1995 as core component of Sun Microsystems' Java platform
(Java 1.0 [J2SE]).
Sun Microsystems has renamed the new J2 versions as Java SE,
Java EE and Java ME respectively. Java is guaranteed to be Write
Once, Run Anywhere.
Java is:
Object Oriented: In Java, everything is an Object. Java can be
easily extended since it is based on the Object model.
Platform independent: Unlike many other programming
languages including C and C++, when Java is compiled, it is not
compiled into platform specific machine, rather into platform
November 2013 [VIRTUAL EDUCATION]
Vishwakarma Government Engineering College, Chandkheda 13
independent byte code. This byte code is distributed over the web
and interpreted by virtual Machine (JVM) on whichever platform it
is being run.
Simple: Java is designed to be easy to learn. If you understand
the basic concept of OOP Java would be easy to master.
Secure: With Java's secure feature it enables to develop virus-
free, tamper-free systems. Authentication techniques are based on
public-key encryption.
Architectural-neutral: Java compiler generates an architecture-
neutral object file format which makes the compiled code to be
executable on many processors, with the presence of Java runtime
system.
Portable: Being architectural-neutral and having no
implementation dependent aspects of the specification makes Java
portable. Compiler in Java is written in ANSI C with a clean
portability boundary which is a POSIX subset.
Robust: Java makes an effort to eliminate error prone situations
by emphasizing mainly on compile time error checking and
runtime checking.
Multithreaded: With Java's multithreaded feature it is possible
to write programs that can do many tasks simultaneously. This
design feature allows developers to construct smoothly running
interactive applications.
Interpreted: Java byte code is translated on the fly to native
machine instructions and is not stored anywhere. The
development process is more rapid and analytical since the linking
is an incremental and light weight process.
High Performance: With the use of Just-In-Time compilers, Java
enables high performance.
Distributed: Java is designed for the distributed environment of
the internet.
November 2013 [VIRTUAL EDUCATION]
Vishwakarma Government Engineering College, Chandkheda 14
Dynamic: on run-time Java is considered to be more dynamic
than C or C++ since it is designed to adapt to an evolving
environment. Java programs can carry extensive amount of run-
time information that can be used to verify and resolve accesses
to objects.
MYSQL SERVER
The MySQL database has become the world's most popular open
source database because of its high performance, high reliability
and ease of use. It is also the database of choice for a new
generation of applications built on the LAMP stack (Linux, Apache,
MySQL, PHP / Perl / Python.) Many of the world's largest and
fastest-growing organizations including Facebook, Google, Adobe,
Alcatel Lucent and Zappos rely on MySQL to save time and money
powering their high-volume Web sites, business-critical systems
and packaged software.
MySQL runs on more than 20 platforms including Linux,
Windows, Mac OS, Solaris, IBM AIX, giving you the kind of
flexibility that puts you in control. Whether you're new to database
technology or an experienced developer or DBA, MySQL offers a
comprehensive range of database tools, support, training and
consulting services to make you successful.
HARDWARE TECHNOLOGY
Processor: Pentium(R) Dual-core CPU
RAM: 4 GB
Hard Disk space: 8 GB
Keyboard: 108 key keyboard
Mouse: Optical mouse
November 2013 [VIRTUAL EDUCATION]
Vishwakarma Government Engineering College, Chandkheda 15
2. SYSTEM ANALYSIS
2.1. STUDY OF CURENT SYSTEM
In current system student go to School and College for getting the
knowledge.
In current system all things are done manually.
In current system class and projector are occupied.
In current system student go to School and College so the
traveling cost is more.
In current system student go to School and College so the wasting
the time is more.
November 2013 [VIRTUAL EDUCATION]
Vishwakarma Government Engineering College, Chandkheda 16
2.2 PROBLEMS AND WEEKNESS OF CURRENT SYSTEM
In the current system students go to school and college for
getting the knowledge.
In the current system students travel from one place to
another place for getting the knowledge so it is very time
consuming.
In the current system students pays high fees in the school
and college for the knowledge.
In the current system students travel from one place to
another place for getting the knowledge so travelling cost is
high.
In the current system particular school and college occupied
projectors and rooms.
November 2013 [VIRTUAL EDUCATION]
Vishwakarma Government Engineering College, Chandkheda 17
2.3 REQUIREMENT OF NEW SYSTEM
The quality of VES is defined by student success. Students
are coming back to us time and time again. Success needs to
be judged not just at the time, but as students move forward
into careers or further education. We judge our quality by
student retention, completion/passage, and re-enrollment.
“Quality is high quality courses, highly trained instructors,
support provided for students.
VES should be comprehensive, reliable, and user-friendly
online learning systems. It should be designed from the
ground up to meet the exact requirements of students and
faculties. It brings students right to connect 24 hours a day
from any Internet connection.
It should be cost effective. User can learn the courses with-
out paying the fees.Virtual Education is a free online
educational program to promote communication,
collaboration and understanding among the student around
the world.
In the propose system students learn at any place so the
student get free environment.
In the propose system at learning time student should be
able to ask their query and get their solution at that time.
In our propose system provide One to Many Communications
between the faculty and student.
November 2013 [VIRTUAL EDUCATION]
Vishwakarma Government Engineering College, Chandkheda 18
2.4 FEASIBILITY STUDY
Feasibility Study is the test of the system proposal according to its work
ability, impact on the current system, ability to meet the needs of the current
users and effective use of the resources.
Its main objective is not to solve the problem, but to acquire its scope. It
focuses on following:
Meet user requirements
Best utilization of available resources
Develop a cost effective system
Develop a technically feasible system
There are three aspects in the feasibility study:
Technical Feasibility
Economical Feasibility
Operational Feasibility
2.4.1 TECHNICAL FEASIBILITY
The technical issues usually raised during the feasibility stage of
the investigation include following:
The necessary technology must be existed to do what is suggested.
The proposed equipment must have the technical capacity to hold
the data required to use the new system.
November 2013 [VIRTUAL EDUCATION]
Vishwakarma Government Engineering College, Chandkheda 19
There must be technical guarantees of accuracy, reliability ease of
access and data security.
All the functional and non-functional requirements of our Virtual
Education is developed in the J2EE (NetBeans 7.0 as the front-end
and MySql as back-end).
The development of the system is technically feasible as the various
technological needs for the development and deployment are
fulfilled.
2.4.2 ECONOMICAL FEASIBILITY
Issues to be studied are, whether the new system is cost effective
or not? The benefits in the form of reduced cost?
This Web based Virtual Education is economically feasible. As the
hardware was installed from quite beginning, the cost on project
of hardware is low.
Similarly, the software loaded for this project was used for many
other applications. The software cost was under budget.
As student trainees were developing the application, there were no
major personnel costs associated. Moreover, the technical
requirements were already available so there was no further
expenditure for buying software packages.
November 2013 [VIRTUAL EDUCATION]
Vishwakarma Government Engineering College, Chandkheda 20
Here, this system is beneficial for the organization as work cost will
be decreased by developing the project.
2.4.3 OPERATIONAL FEASIBILITY
Issues to be studied are, is there sufficient support for management
and users? Is the current method acceptable to users? Will the
proposed system cause any harm?
This Web based Virtual Education is operationally feasible. The user
just needed to have the basic knowledge of computers.
November 2013 [VIRTUAL EDUCATION]
Vishwakarma Government Engineering College, Chandkheda 21
3. MANAGEMENT
3.1 PROJECT DEVELOPMENT APPROACH
I have used the iterative model for software development
lifecycle.
An iterative life cycle model does not attempt to start with a full
specification of requirements. Instead, development begins by
specifying and implementing just part of the software, which can then
be reviewed in order to identify further requirements. This process is
then repeated, producing a new version of the software for each cycle
of the model.
November 2013 [VIRTUAL EDUCATION]
Vishwakarma Government Engineering College, Chandkheda 22
ADVANTAGES OFITERATIVE MODEL:
In iterative model we can only create a high-level design of
the application before we actually begin to build the product
and define the design solution for the entire product. Later on
we can design and built a skeleton version of that, and then
evolved the design based on what had been built.
In iterative model we are building and improving the product
step by step. Hence we can track the defects at early stages.
This avoids the downward flow of the defects.
In iterative model we can get the reliable user feedback.
When presenting sketches and blueprints of the product to
users for their feedback, we are effectively asking them to
imagine how the product will work.
In iterative model less time is spent on documenting and
more time is given for designing.
DISADVANTAGES OF ITERATIVE MODEL:
Each phase of an iteration is rigid with no overlaps
Costly system architecture or design issues may arise because
not all requirements are gathered up front for the entire
lifecycle.
WHEN TO USE ITERATIVE MODEL:
Requirements of the complete system are clearly defined and
understood.
When the project is big.
November 2013 [VIRTUAL EDUCATION]
Vishwakarma Government Engineering College, Chandkheda 23
3.1.2 PROJECT SCHEDULING
Task July Aug Sept Oct Nov
Analysis
1. Study Current System
2. Indentify The Problem
3. Defined The New System
4. Defined The Scope of New
System
5. Proposed The New System
Development of Admin
Module
1. Identified Flow of Control
2. Identified Flow of Data
3. Design The Interface
4. Code The System
5. Testing
Development of Faculty
Module
1. Identified Flow of Control
2. Identified Flow of Data
3. Design The Interface
4. Code The System
5. Testing
Development of Student
Module
1. Identified Flow of Control
2. Identified Flow of Data
3. Design The Interface
4. Code The System
5. Testing
Testing
1.Unit Testing
2. Integration Testing
November 2013 [VIRTUAL EDUCATION]
Vishwakarma Government Engineering College, Chandkheda 24
3.1.3 ROLES & RESPONSIBILITIES
Admin:-
Get the information of the Student and Faculty.
Authenticate Student and Faculty.
Add/Delete the course and user.
Schedule the examination of the student.
Set the criteria for the faculty.
Allocate the faculty to students.
Administrate the help, news and technical block.
Get feedback from the Faculty and Student.
Faculty:-
Insert the detail in the registration form.
Give the exam for particular subject.
Answer the question of the students.
Communicate with the students.
View the students under his guidance.
Receive result of the student activity.
Upload the materials.
Prepare the Question Bank for the exam.
Student:-
Insert the detail in the registration form.
Download and/or view the materials.
Ask the queries in technical block.
Give the exam for particular subject and get the result.
Use the help services, news service.
He can communicate with faculty.
November 2013 [VIRTUAL EDUCATION]
Vishwakarma Government Engineering College, Chandkheda 25
3.2 RISK MANAGEMENT
3.2.1 RISK ANALYSIS
. The top five risks identified, in decreasing order of importance, were:
Insufficient human resources
Unrealistic schedule and budget
Unrealistic expectations
Incomplete requirements
Diminished window of opportunity owing to late delivery of software
Interestingly, the main conclusion of the study was that good project
management is the most effective „technique‟ for dealing with risks in IT
projects.
The sources of risk to distributed e-learning projects identified by this
study are listed below in rough order of their importance. This has been
determined in two ways:
Making a worst-case assessment of the risk in terms of the eight
categories defined above;
Using the particular experiences of current projects;
November 2013 [VIRTUAL EDUCATION]
Vishwakarma Government Engineering College, Chandkheda 26
3.2 RISK PLANING
Insufficient or uncertain human resources
The human resources and time needed to create content is frequently
underestimated. Even with ready-made material, creating content is extremely
time-intensive. Also, projects cannot assume that after creation of a content
infrastructure, subject experts will be able to create e-learning content
independently - they will require guidance and support, which is likely to increase
demand for human resources both from the project team and from parent
institutions.
1 Technical limitations of solutions reached or exceeded
The technologies used by some of the projects are at the “leading edge” of
development and may not always meet prior expectations. Several of the projects
depend on technology / systems development and implementation work funded by
JISC and in a few cases a particular technology turned out not to be capable of
providing the required solution at its current stage of development
2 Poor partnership working
Some of the projects have experienced difficulties with or between project
partners. Anticipatory strategies to deal with such issues exist and can be effective.
In one case, a project anticipated issues with some of the project partners. Partner
inputs were designed and agreed in such a way that essential aspects of
development work were duplicated by more than one partner, delivering multiple,
alternative versions.
This deliberate redundancy was intended to reduce the chances that problems
with one partner‟s contribution would affect progression and outcomes of the
projects as a whole. Delayed or incomplete partner inputs could more easily be left
for later incorporation and, if not delivered to specification, the project would only
suffer to the extent that a particular developmental variant would not be part of the
project outputs. This example demonstrates a trade-off between the cost and effort
associated with redundancy, and reduction of risk impact.
3 Unrealistic expectations
The projects appear to set themselves modest and realistic expectations for
project outcomes. However, the large numbers of partners in many projects
increases the likelihood of a mismatch in expectations. Some project managers
expressed the private belief that particular partners would not deliver because they
had set their sights too high
November 2013 [VIRTUAL EDUCATION]
Vishwakarma Government Engineering College, Chandkheda 27
3.3 IDENTIFICATION
Risk can be identified using following questions.
How will overseas markets affect your e-learning strategy?
How might funding council policies affect your institutions e-learning?
What type of e-learning strategy have you developed?
What are the objectives of your e-learning investment?
Does your strategy include collaboration?
How will you fund your e-learning investments?
Is the e-learning investment sustainable?
How will working practices and staff roles be affected by e-learning?
How will coordination/collaboration across different categories of staff be
achieved?
What staff skills will be required to support e-learning?
What skills will students need to develop in order to participate in e-
learning?
How centralised-decentralised are your technology support structures?
What is the impact of e-learning on organisational structures?
What structures are in place to support students in their e-learning?
Should you buy, make or use open source technologies?
Is your network infrastructure adequate?
What are the risks of Virtual and Managed Learning Environment
investments?
Are your technologies integrated and resilient?
How will you manage change?
How are your e-learning projects managed?
How do you appraise options and evaluate projects?
How is the quality of e-learning managed?
This checklist can serve as a „memory aid‟ in identifying a wide range of
issues which determine or influence actions and decisions in the project
environment.
.
November 2013 [VIRTUAL EDUCATION]
Vishwakarma Government Engineering College, Chandkheda 28
4 SYSTEM MODELING
4.1 DATAFLOW DIAGRAM
4.1.1 CONTEXT LEVAL DIAGRAM
0
Virtual Education
System
Faculty
Admin
Student
Upload Material
Question Bank
Give Answer of Question Bank
Gives Assignment
Take Exam
Get Result
Given Exam
Get Result
Submit Assignment
Registration, Give Exam
Download Material
Post Quries
Add/Delete Student/Faculty
Exam Schedule
Add/Delete Course
Make Group of Student and Faculty
Context leval diagram
November 2013 [VIRTUAL EDUCATION]
Vishwakarma Government Engineering College, Chandkheda 29
4.1.2 LEVAL - 1 DFD
ADMIN:
Level-1 Diagram for Admin
November 2013 [VIRTUAL EDUCATION]
Vishwakarma Government Engineering College, Chandkheda 30
FACULTY:
Level-1 Diagram for Faculty
November 2013 [VIRTUAL EDUCATION]
Vishwakarma Government Engineering College, Chandkheda 31
STUDENT:
1.0
Registration
1.1
Login
1.4
Mange
Technical Block
1.6
Manage Exam
User
Check for Verification
Response
Store Detail
Response
Store Detail
Response
Technical Block
Store Detail
Response
Student
Username and Password
Student Interface
Enter Detail
Show response
Take Respose
Exam
Take Respose
Ouestion
Level-1 Diagram for Student
November 2013 [VIRTUAL EDUCATION]
Vishwakarma Government Engineering College, Chandkheda 32
Level-2 DFD
ADMIN
Admin
Allocate Student
To Faculty
studentID,facultyID
StudentAllocatio
n
studentID,facultyID
Successfully allocated
Successfully allocated
Check Status
userID User
reponse
reponse
Verification of
Student and
Faculty
userID
reponse
userID
reponse
userID
FACULTY
View Progress
Report
Upload files
Upload Lecture
Video
Faculty Exam
Upload Test
studentID studentID
Display report of studentDisplay report of student
Path for file
file Successfully uploaded
Path for Video
Video Successfully uploaded
questions, options, answer
Test Successfully uploaded
Folder at server
File
Video
Response
Response
Question Bank
Question, Answer, Option
Response
November 2013 [VIRTUAL EDUCATION]
Vishwakarma Government Engineering College, Chandkheda 33
LEVAL-2 DFD
STUDENT
View Lecture
Video
Dowload Files
Give Test
Student
View Progress
Report
Exam
Folder at server
Click on view
Video
Message for View
Click on download
Message for download
File for DownloadFile for Download
Click on Test
Message foe Test
test
test
Message for Report
Report
Report Click on Grade
November 2013 [VIRTUAL EDUCATION]
Vishwakarma Government Engineering College, Chandkheda 34
4.2 USE-CASE DIAGRAM
Registration
Give Test
Authenticate User
Login
Student
Faculty
Virtual EducationSystem
Admin
Database Update
Add/Delete Course Add/Delete User
Logout
Edit Personal Data
Use-case diagram for registration
November 2013 [VIRTUAL EDUCATION]
Vishwakarma Government Engineering College, Chandkheda 35
1.Use case : Registration.
Actor : Student, Faculty
Summary : New user get registered to the system with their own account.
Description : New user fill up the registration form and make the account.
user interect with the system with the account.
Pre condition : User should sign-up by giving a user-name and password.
Post condition: Enter into the canditate information form, then canditate
should enter the personal details,qualification etc.
2.Use case : Give Test
Actor : Faculty
Summary : It is necessary for the faculty to give the test.
Description : New Faculty get registered and can be an user of the system
after giving the test taken by the system and if he passes the exam then he
can be the user of the system otherwise not.
Pre condition : User should have filled the registration details.
Post condition: Faculty can be user of the system after passing the test.
3.Use case : Authenticate User.
Actor : Admin
Summary : Admin Authenticate User for their registration process.
Description : if new user registered successfully then Admin send the
username and password which indicate that now on words this user is the
member of the system.
Pre-condition : Admin sends the reply to the user with username and
password.
November 2013 [VIRTUAL EDUCATION]
Vishwakarma Government Engineering College, Chandkheda 36
Post-condition : user could receive the mail from admin and get the
username and password.
4. Use case : Login
Actor: Student, Admin, Faculty
Summary: Member of the system entered into the system by the login
function.
Description: Here, Student login into the system the page will be different
then Faculty login and Admin login . This process is only for Registered
Member.
Pre condition: user should given the register no as user name and same
password which has already given while sign up his/her account
Post condition: It should direct user to the their relevant interface.
5.Use case : Database Update
Actor: Admin
Summary : Admin can update the database
Description: In admin interface there is a option to add course/user and
delete course/user.
Pre condition: Admin can add the course or user if required recourses are
available.
Post-condition: Details should be updated.
6.Use case : Edit Personal Data
Actor: Student, Admin, Faculty
Summary : User can edit their profile details.
November 2013 [VIRTUAL EDUCATION]
Vishwakarma Government Engineering College, Chandkheda 37
Description: User can add,delete,update their details like qualification of
the student faculty.
Pre condition: User should have logged into the system.
Post-condition: Details should be updated.
7. Use case : Logout
Actor: Student, Admin, Faculty
Summary : User can edit signing off their account.
Description: User can logout by clicking on logout or closing the browser.
Pre condition: User should have logged into the system.
Post-condition: User should be log-out.
November 2013 [VIRTUAL EDUCATION]
Vishwakarma Government Engineering College, Chandkheda 38
Virtual Education System
Upload Material
View or Download
Schedule for Upload
Student
Admin
FacultyReceive Result for
Student Activity
Administrating
Help Services
Use Help
Use-case diagram for upload material
November 2013 [VIRTUAL EDUCATION]
Vishwakarma Government Engineering College, Chandkheda 39
1.Use case : Upload Material
Actor: Faculty
Summary : Faculty can upload the material.
Description: Faculty can upload the audio, video, document, ppt,pdf files.
Pre condition: User should have files.
Post-condition: Files should be uploaded. can upload the content of the
subject.
2.Use case : View or download Material
Actor: Student
Summary : Student can download or view online the content of the
subject.
Description: Student can learn the subject by downloading the material or
view online.
Pre condition: User should relevant software to read the content.
3. Use case : Receive result for student activity.
Actor: Faculty
Summary : Faculty can view the progress of the student.
Description: Faculty can view the grade of the student in their exam.
4.Use case : Use Help.
Actor: Student, Faculty
Summary : Student and Faculty can view the help.
November 2013 [VIRTUAL EDUCATION]
Vishwakarma Government Engineering College, Chandkheda 40
Description: If user has any problem with the system or if he cannot
understand anything then he can use the help services.
Pre condition: User should have type the proper word for searching the
help.
Post-condition: System should display proper help.
5.Use case : Schedule for Upload
Actor: Admin
Summary : Admin schedule the time for upload.
Description: If faculty have uploaded the file then admin schedule the time
for upload.
Pre condition: faculty should have been uploaded the file.
Post-condition: System should update the upload.
6.Use case : Administrating the help services.
Actor: Admin
Summary : Admin handles the help services.
Description: Admin should give the answer of the user‟s question about the
system.
Post-condition: System should update the edition.
November 2013 [VIRTUAL EDUCATION]
Vishwakarma Government Engineering College, Chandkheda 41
Virtual Education System
Prepare a Question
Paper
Post Question Paper
Give Exam
Display Result
Student
Faculty
VES
Use-case diagram for Exam
November 2013 [VIRTUAL EDUCATION]
Vishwakarma Government Engineering College, Chandkheda 42
1.Use case : Prepare the Question
Actor: Faculty
Summary : Faculty prepare the questions for the test for student.
Description: Question are uploaded by typing the question and their option
and answer of the question.
2.Use case : Post Question papers
Actor: Faculty
Summary : Faculty Post Question papers.
Description: Faculty Post Question papers.
Pre condition: faculty should have entered the question and answer and
option.
Post-condition: System should update the upload.
3.Use case : Give Exam
Actor: Student
Summary : Student can give the exam of chapter by chapter.
Description: Student can learn the subject by downloading the material or
view online and can give the test of the chapter he has learned.
Pre condition: User must have given the test before chapter that he has
learned before.
Post-condition: Test should be submitted on time.
November 2013 [VIRTUAL EDUCATION]
Vishwakarma Government Engineering College, Chandkheda 43
4.Use case : Display Result
Actor: VES
Summary :VES give the result to student after submitting the test.
Description: VES check the answer the question in the stored answer in the
database.
Pre condition: Solution of the question must be stored in the database.
Post-condition: System should produce the correct result.
November 2013 [VIRTUAL EDUCATION]
Vishwakarma Government Engineering College, Chandkheda 44
Virtual Education System
Use Technical Block to
ask questionor publish
opinion
Student
Faculty
Ask Question
Give Answer
Use-case diagram for technical block
November 2013 [VIRTUAL EDUCATION]
Vishwakarma Government Engineering College, Chandkheda 45
1.Use case : Use Technical Block to ask the question or publish opinion.
Actor: Faculty, Student
Summary : Faculty and student can use the technical block for any query.
Description: Technical block provide the communication between students
and faculty.
Pre condition: User should have logged into the system.
Post-condition: Technical block question should be appear in public.
2.Use case : Ask question.
Actor: Student
Summary : student can use the technical block for any query.
Pre condition: User should have logged into the system.
Post-condition: User should get answer.
3.Use case : Give Answer
Actor: Faculty, Student
Summary : Faculty and student can use the technical block for giving the
answer.
Description: Technical block provide the communication between students
and faculty.If any student knows the answer of the question asked by the
another student he can answer the question as well as faculty.
Pre condition: User should have logged into the system.
Post-condition: Technical block answer should be appear in public.
November 2013 [VIRTUAL EDUCATION]
Vishwakarma Government Engineering College, Chandkheda 46
4.3 ACTIVITY DIAGRAM
SystemUser
Click Registration Link
Display registration form
Type Registration Information
Click Register Button
Validate Registration Information
[Ivalid Registrtion Details]
Prompt for Reentry
[Valid Registration details]
Display Successful Registrtion Message
[User Tries Again]
[User Exit Registration]
Activity diagram for registration
November 2013 [VIRTUAL EDUCATION]
Vishwakarma Government Engineering College, Chandkheda 47
StudentVESTeacher
New Assignment
Inform New Assignment
Write Asignment
Submit Assignment
Inform For Sbmitted Assignment
Inspect and grade
Check Scores
Display Scores
Activity diagram for writing assignment
November 2013 [VIRTUAL EDUCATION]
Vishwakarma Government Engineering College, Chandkheda 48
StudentVESAdminFaculty
Prepare Question
Schedule the Test
News About Test
Give Test
Check Paper
Get Result
Activity diagram for test
StudentVESFaculty
Upload the Material
Show Updates
View / Download Material
Activity diagram for upload material
November 2013 [VIRTUAL EDUCATION]
Vishwakarma Government Engineering College, Chandkheda 49
4.4 SEQUENCE DIAGRAM
User VES
verify()
[User not verified] Registration Unsuccessful
Student / Faculty Registration
[User Verified] Registration Successfull
User VES
Sequence diagram for registration
November 2013 [VIRTUAL EDUCATION]
Vishwakarma Government Engineering College, Chandkheda 50
Student FacultyNotice Admin
Student Notice Faculty Admin
Update / View
View
Update / View / Delete
Sequence diagram for notice
November 2013 [VIRTUAL EDUCATION]
Vishwakarma Government Engineering College, Chandkheda 51
Faculty Assignment Student Solution
Faculty Assignment Student Solution
Upload / View
Download Submit
Evalute
[correct] approved
[incorrect] not approved
Sequence diagram for assignment
November 2013 [VIRTUAL EDUCATION]
Vishwakarma Government Engineering College, Chandkheda 52
Object1 StudentAdminGeneral File
Faculty General File Admin Student
Upload/View
Upload/view
View/Download
Sequence diagram for upload
November 2013 [VIRTUAL EDUCATION]
Vishwakarma Government Engineering College, Chandkheda 53
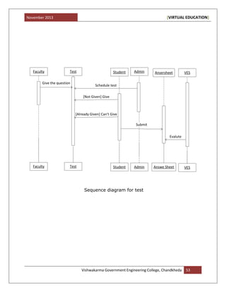
Faculty Test Student Ansersheet
Give the question
Schedule test
Admin
[Not Given] Give
VES
Evalute
Submit
[Already Given] Can't Give
Faculty Test Student Admin Answe Sheet VES
Sequence diagram for test
November 2013 [VIRTUAL EDUCATION]
Vishwakarma Government Engineering College, Chandkheda 54
4.5 STATE TRANSITION DIAGRAM
STUDENT
Registrating
Loging
Downloading
Learning
Give Test
View Result
November 2013 [VIRTUAL EDUCATION]
Vishwakarma Government Engineering College, Chandkheda 55
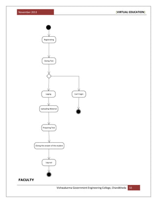
FACULTY
Registrating
Giving Test
Loging Can't login
Uploading Material
Preparing Test
Giving the answer of the student
Log-out
November 2013 [VIRTUAL EDUCATION]
Vishwakarma Government Engineering College, Chandkheda 56
November 2013 [VIRTUAL EDUCATION]
Vishwakarma Government Engineering College, Chandkheda 57
4.7 SYSTEM ARCHITECTURE DIAGRAM
System Architecture Diagram
November 2013 [VIRTUAL EDUCATION]
Vishwakarma Government Engineering College, Chandkheda 58
5 DATA MODELING AND DESIGN
5.1 DATA DICTIONARY
Table Name:- userMaster
Primary Key: - UserMasterID
Field Name Data Type Constraints Description
userMasterID nvarchar(20) Primary Key userMaster Unique ID
Name nvarchar(10) Not Null User Name
Table Name:- courseMaster
Primary Key: - courseMasterID
Field Name Data Type Constraints Description
courseMasterID nvarchar(20) Primary Key courseMaster Unique ID
Name nvarchar(50) Not Null Course Name
Table Name:- subjectMaster
Primary Key: - subjectMasterID
Foreign Key: - courseMasterID
Objective: - Stores the Subject.
Field Name Data Type Constraints Description
subjectMasterID nvarchar(20) Primary Key Subject Unique ID
courseMasterID nvarchar(20) Foreign Key courseMaster Reference Key
Name nvarchar(50) Not Null SubjectName
November 2013 [VIRTUAL EDUCATION]
Vishwakarma Government Engineering College, Chandkheda 59
Table Name:- stateMaster
Primary Key: - stateMasterID
Field Name Data Type Constraints Description
stateMasterID nvarchar(20) Primary Key stateMaster Unique ID
Name nvarchar(50) Not Null stateName
Table Name:- cityMaster
Primary Key: - cityMasterID
Foreign Key: - stateMasterID
Objective: - Stores the city according to states.
Field Name Data Type Constraints Description
citytMasterID nvarchar(20) Primary Key Subject Unique ID
stateMasterID nvarchar(20) Foreign Key stateMaster Reference Key
Name nvarchar(50) Not Null City Name
Table Name:- user
Primary Key: - userID
Objective: - Stores the Information Of all Users.
Field Name Data Type Constraints Description
userID nvarchar(20) Primary Key User Unique ID
userPassward nvarchar(15) Not Null Passward For Security
userType decimal(1) Not Null Define User
userQuestion nvarchar(30) Not Null For Passward Recovery
November 2013 [VIRTUAL EDUCATION]
Vishwakarma Government Engineering College, Chandkheda 60
Question
userAnswer nvarchar(50) Not Null For Passward Recovery
Answer
userActive decimal(1) Not Null Define User Active or Not
userOnline decimal(1) Not Null Status Of User Online Or
Offline
lastLogin date Not Null Status Of User Last Login
Table Name:- Student
Primary Key: - studentID
Foreifn Key:- userID, subjectMasterID
Objective: - Stores the Information of Students.
Field Name Data Type Constraints Description
studentID nvarchar (20) Primary Key Student Unique ID
userID nvarchar(20) Foreign Key User Reference Key
subjectMasterID nvarchar(20) Foreign Key Subject Reference Key
studentName nvarchar(50) Not Null Student Name
contactNo decimal(10) Not Null Student Contact Number
studentEmail nvarchar(30) Not Null Student Email ID
November 2013 [VIRTUAL EDUCATION]
Vishwakarma Government Engineering College, Chandkheda 61
Table Name:- Faculty
Primary Key: - facutyID
Objective: - Stores the Information Of all Faculties.
Field Name Data Type Constraints Description
facuyltyID nvarchar (20) Primary Key Faculty Unique ID
subjectMasterID nvarchar (20) Foreign Key Subject Reference Key
userID nvarchar(20) Foreign Key User Reference Key
facultyName nvarchar(50) Not Null Faculty Name
facultyContactNo decimal(10) Not Null Faculty Contact Number
facultyEmail nvarchar(20) Not Null Faculty Email ID
qualification nvarchar(30) Not Null Faculty Qualification
Table Name:- StudentAllocation
Primary Key: - allocationID
Foreign Key: - studentID, facuyltyID
Objective: - Stores the GroupWise of Students.
Field Name Data Type Constraints Description
allocationID nvarchar (20) Primary Key Allocaion Unique ID
facuyltyID nvarchar (20) Foreign Key Faculty Reference ID
studentID nvarchar (20) Foreign Key Student Reference ID
November 2013 [VIRTUAL EDUCATION]
Vishwakarma Government Engineering College, Chandkheda 62
Table Name:- ExamDetail
Primary Key: - examDetailID
Foreign Key: - allocationID
Objective: - Stores the Exam Information.
Field Name Data Type Constraints Description
examdetailID nvarchar (20) Primary Key Exam Unique ID
alocationID nvarchar (20) Foreign Key Group Reference ID
examPostDate date Not Null Date of the posting exam.
examStartDate date Not Null Date of the starting exam.
examTime date Not Null Exam Time Duration
totalQue Decimal(2) Not Null Total No. Of Question
reqMarks Decimal(2) Not Null Minimum Required Marks
Description nvarchar(40) Not Null Exam Description
Table Name:- Que_Bank
Primary Key: - queID
Foreign Key: - subjectMasterID, facultyID
Objective: - Stores the Question.
Field Name Data Type Constraints Description
queID nvarchar (20) Primary Key Question Unique ID
subjectMasterID nvarchar (20) Foreign Key Subject Reference ID
facultyID nvarchar (20) Foreign Key Faculty Reference key
Question nvarchar(500) Not Null Question
Opt1 nvarchar(200) Not Null Answer A
Opt2 nvarchar(200) Not Null Answer B
Opt3 nvarchar(200) Not Null Answer C
Opt4 nvarchar(200) Not Null Answer D
Ans tinyint Not Null Answer like a,b,c,d
November 2013 [VIRTUAL EDUCATION]
Vishwakarma Government Engineering College, Chandkheda 63
Table Name:- Exam
Primary Key: - examID
Foreign Key: - queID, examDetailID, userID
Objective: - Stores the Result Of Student.
Field Name Data Type Constraints Description
examID nvarchar(20) Primary Key Exam Unique ID
queID nvarchar 20) Foreign Key Question Bank Reference key
examDetailID nvarchar(20) Foreign Key Exam detail Reference ID
userID nvarchar(20) Foreign Key User Reference Key
optainedMarks Decimal(5) Not Null Score Which Obtain by Student
givenDate date Not Null Date of the exam
Table Name:- ExamQuestion
Primary Key: - examQuestionID
Foreign Key: - queID, examDetailID
Objective: - Shows Which question is in which exam
Field Name Data Type Constraints Description
examQuestionID nvarchar(20) Primary Key ExamQuestion Unique ID
queID nvarchar 20) Foreign Key Question Bank Reference key
examDetailID nvarchar(20) Foreign Key Exam DetailID Reference Key
November 2013 [VIRTUAL EDUCATION]
Vishwakarma Government Engineering College, Chandkheda 64
Table Name:- Material
Primary Key: - materialID
Foreign Key: - facultyID,
Objective: - Shows the details of the uploaded material
Field Name Data Type Constraints Description
materailID nvarchar(20) Primary Key Material Unique ID
facultyID nvarchar 20) Foreign Key Faculty Reference key
postdate date Not null Post Date of the Material
Title nvarchar 20) Not null Title of the material
Table Name:- TechnicalBlock
Primary Key: - TechnicalBlockID
Foreign Key: - userID, studentID
Objective: - Deatails of the technical block
Field Name Data Type Constraints Description
technicalBlockID nvarchar(20) Primary Key Technical Block Unique ID
userID nvarchar(20) Foreign Key User Reference Key
studentID nvarchar(20) Foreign Key Student Reference ID
Question nvarchar(500) Not Null Question
November 2013 [VIRTUAL EDUCATION]
Vishwakarma Government Engineering College, Chandkheda 65
Table Name:- TechnicalBlockReply
Primary Key: - TBR_ID
Foreign Key: - userID, studentID, technicalBlockID
Objective: - Technical Block reply
Field Name Data Type Constraints Description
TBR_ID nvarchar(20) Primary Key Technical block reply
Primary Key
technicalBlockID nvarchar(20) Foreign Key Technical Block Reference
Key
userID nvarchar(20) Foreign Key User Reference Key
studentID nvarchar(20) Foreign Key Student Reference ID
answer nvarchar(500) Not Null Answer of the question
November 2013 [VIRTUAL EDUCATION]
Vishwakarma Government Engineering College, Chandkheda 66
5.2 DATABASE RELATIONSHIP DIAGRAM
November 2013 [VIRTUAL EDUCATION]
Vishwakarma Government Engineering College, Chandkheda 67
5.3INPUT/OUYPUT AND INTERFACE DESIGN
5.3.1Samples of Forms, Reports and Interface
Home provide link of the student and faculty registration.
Home page also provides login facility
November 2013 [VIRTUAL EDUCATION]
Vishwakarma Government Engineering College, Chandkheda 68
Registration form of the faculty.
November 2013 [VIRTUAL EDUCATION]
Vishwakarma Government Engineering College, Chandkheda 69
Filling the registration form details after conduct exam for particular
subject select by faculty.
November 2013 [VIRTUAL EDUCATION]
Vishwakarma Government Engineering College, Chandkheda 70
Material Link provide to faculty to upload the material for the
students on the server.
November 2013 [VIRTUAL EDUCATION]
Vishwakarma Government Engineering College, Chandkheda 71
Quiz Link provides the facility to faculty Generate the Exam for the
student and also provide Result of Students.
November 2013 [VIRTUAL EDUCATION]
Vishwakarma Government Engineering College, Chandkheda 72
November 2013 [VIRTUAL EDUCATION]
Vishwakarma Government Engineering College, Chandkheda 73
5.3.2 ACCESS CONTROL AND SECURITY
Admin has all access to the system. Admin has its own username
and password he can login using it.
Admin can add and delete the user and course.
Student has his username and password and he can login using it.
Faculty can upload the material and create question for the test.
Faculty answers the question of the student written in the technical
block.
Faculty gives assignment to student.
Student has its username and password and he can login using it.
Student can ask the
November 2013 [VIRTUAL EDUCATION]
Vishwakarma Government Engineering College, Chandkheda 74
6 TESTING
6.1 TEST CASES
Test cases for login page
Test case
No
Test case Description Steps Expected Results
1 Check the field available 1. Opean the web Browser
and type the URL
2. View the login page
The login page
should contain
following text fields
1. Username
2. Password
2 Check the buttons View the buttons in the login
page
The login page
should contain sign-
in button.
3 Check for empty validation Click sign-in without entering
any fields in both buttons.
Validation should be
shown as “Please
enter username and
password”
4 Enter username Click sign-in without entering
username.
Validation should be
shown as “Please
enter username”.
5 Enter password Click sign-in without entering
username.
Validation should be
shown as “Please
enter password”.
6 Invalid username Enter valid password and
invalid username
Validation should be
shown as ”Please
verify your
username”
7 Invalid Password Enter valid username and
invalid password
Validation should be
shown as ”Please
verify your
password”.
November 2013 [VIRTUAL EDUCATION]
Vishwakarma Government Engineering College, Chandkheda 75
Test cases for online exam
Test case
No
Test case Description Steps Expected Results
1 User tries to give the test of
after chapter
Student select the chapter 5
before giving the test of
chapter4
Validation is shown
as “You must have
given chapter 4
test.”
November 2013 [VIRTUAL EDUCATION]
Vishwakarma Government Engineering College, Chandkheda 76
7. LIMITATION AND FUTURE ENHANCEMENT
LIMITATION:
In virtual education system , students need a computer and a decent
Internet connection.
Studying on the Internet offers a form of interaction, but it isn't
quite the same as being in the room with somebody. For example,
some courses are based around chat rooms or message boards.
If you want study something like car repair, you'll need some
actual hands-on training. There are many subjects that can't be
studied without personal access to real-life equipment and
experience.
Some people aren't very good at self-motivation, and this can
make virtual schooling more difficult. The physical presence of a
teacher and classmates can often exert a subtle pressure that
keeps you focused.
FUTURE ENHANCEMENT:
Video Conferencing.
Session Recording.
Fees structure.
Two way communication.
November 2013 [VIRTUAL EDUCATION]
Vishwakarma Government Engineering College, Chandkheda 77
8. CONCLUSION
The module developed by us is very handy, user friendly and efficient. It is a
very stable, less costly and has a lot of features like
Fast to access
Easy for modify and add into database
Highly sophisticated and user friendly
The application made by us is perfectly suited to implement all
these features.
This system include security, this is secure from unauthorized
person to use. Easy navigation is provided by us in whole project.
It include three users admin, faculty and student, admin have all
authority regarding project, he can manage student and faculty, faculty can
take exam and take lecture but heshe can‟t add new user, student can
download assignment and materials and give the exam.
November 2013 [VIRTUAL EDUCATION]
Vishwakarma Government Engineering College, Chandkheda 78
9. Bibliography and References
Books:
Title: Developing Web Application
Author: M. T. Savaliya
Title: Advance JAVA Technology.
Author: M. T. Savaliya
Web sites:
www.w3school.com
www.roseindia.com
www.javatpont.com

Virtual education system

  • 1.
    November 2013 [VIRTUALEDUCATION] Vishwakarma Government Engineering College, Chandkheda 1 VIRTUAL EDUCATION SYSTEM By DHARA GORSIYA 100170107057 DEPARTMENT OF COMPUTER ENGINEERING VISHWAKARMA GOVERNMENT ENGINEERING COLLEGE CHANDKHEDA
  • 2.
    November 2013 [VIRTUALEDUCATION] Vishwakarma Government Engineering College, Chandkheda 2 VIRTUAL EDUCATION SYSTEM Submitted in partial fulfillment of the requirements for the degree of Bachelor of Engineering in Computer Enginering By DHARA GORSIYA 100170107057 DEPARTMENT OF COMPUTER ENGINEERING VISHWAKARMA GOVERNMENT ENGINEERING COLLEGE CHANDKHEDA
  • 3.
    November 2013 [VIRTUALEDUCATION] Vishwakarma Government Engineering College, Chandkheda 3 DECLARATION This is to certify that i) The project comprises my original work towards the degree of bachelor of Engineering in Computer Engineering at Vishwakarma Government Engineering College, Chandkheda, under the Gujarat Technological University, Ahmedabad and has not been submitted elsewhere for a degree. ii) Due acknowledgement has been made in the text to all other material used. Dhara Gorsiya
  • 4.
    November 2013 [VIRTUALEDUCATION] Vishwakarma Government Engineering College, Chandkheda 4 CERTIFICATE This is to certify that the Project entitled “Virtual Education System” submitted by Dhara Gorsiya (100170107057), towards the partial fulfillment of the requirements for the degree of Bachelor of Engineering in Information Technology of Vishwakarma Government Engineering College, Chandkheda, under the Gujarat Technological University, Ahmedabad is the record of work carried out by her under my supervision and guidance. In my opinion, the submitted work has reached a level required for being accepted for examination. The results embodied in this project, to the best of my knowledge, haven‟t been submitted to any other university or institution for award of any degree or diploma. Name of Guide Head of Department name Asst.Professor: Sanjay Patel Associate Professor: M.T.Savaliya Department of Computer Department of Computer Engineering, Engineering, VGEC, Chandkheda, VGEC, Chandkheda, Gujarat Technological University. Gujarat TechnologicalUniversity.
  • 5.
    November 2013 [VIRTUALEDUCATION] Vishwakarma Government Engineering College, Chandkheda 5 ABSTRACT This document is written as a result of the design steps carried out whole semester by DHARA GORSIYA. This document covers all the initial design approaches, design steps, analysis and milestones of the system and establishes a basis for the implementation of the total project in the future. The first part of final design report is project management. In this part complete and detailed information about approach, methodology, technical requirements, estimations, schedule, and major constraints exist. Project Management step is the first major part of our project design. Next part, diagrams part covers revised versions of the previous data flow and control flow diagrams, use case diagrams, class diagram, sequence diagrams and state chart diagrams that are designed with UML. The following part can be counted as Architectural design part in which important points of architectural design exist. In this part we gave all modules together and showed interactions of each other. Also we explained all classes and their properties in this part. This document aims to give a clear and detailed explanation about all design steps of “Virtual Education System “.
  • 6.
    November 2013 [VIRTUALEDUCATION] Vishwakarma Government Engineering College, Chandkheda 6 ACKNOWLEDGEMENT I am heartily thankful to my guide, Sanjay Sir, whose encouragement, supervision and support from the preliminary to the concluding level enabled me to develop an understanding of the subject. Thankful to all the faculties of my college “VISHWAKARMA GOVT. ENGINEERING COLLEGE” helps in all ways, and also thankful to our principal sir who give support to me. Lastly, we offer my regards and blessings to all of those who supported me in any respect during the completion of the dissertation. Thanking You. DHARA GORSIYA (100170107057)
  • 7.
    November 2013 [VIRTUALEDUCATION] Vishwakarma Government Engineering College, Chandkheda 7 Table of Content No topics Page No 1 2 3 4 1. Introduction 1.1. Project Summary 1.2. Objective& Scope 1.3. Hardware-SoftwareTechnology used 2. System Analysis 2.1. Study of current System 2.2. Problem and weakness of Current System 2.3. Requirement of New System 2.4. Feasibility Study 3. Project Management 3.1. Project Planning and Scheduling 3.1.1. Project Development Approach 3.1.2. Project Plan&Schedule Representation 3.1.3. Roles and Responsibilities 3.2. Risk Management 3.2.1. Risk analysis 3.2.2. Risk planning 3.2.3. Risk Identification 4. System Modeling 4.1. Dataflow diagrams. 4.1.1. Context Level Diagram 4.1.2. Level - 1 DFD 9 9 10 11 15 15 16 17 18 21 21 21 23 24 24 25 25 26 27 28 28 28 29
  • 8.
    November 2013 [VIRTUALEDUCATION] Vishwakarma Government Engineering College, Chandkheda 8 5 6 7 8 9 4.1.3. Level – 2 DFD 4.2. Use case diagrams [With Description] 4.3. Activity Diagrams [Swimlane] 4.4. Sequence diagrams 4.5. State Transition Diagrams 4.6. Class Diagrams 4.7. System Architecture Diagram 5. Data modeling and design 5.1 Data dictionary 5.2 Database Relationship Diagram 5.3 Input/output and Interface Design 5.3.1 Samples of Forms, Reports and Interface 5.3.2 Access Control and Security 6. Testing 6.1 Test cases (for each module). 7. Limitation and Future Enhancement 8. Conclusion 9. Bibliography and References 32 24 46 49 54 56 57 58 58 66 67 67 73 75 76 77 78
  • 9.
    November 2013 [VIRTUALEDUCATION] Vishwakarma Government Engineering College, Chandkheda 9 1.INTRODUCTION 1.1 PROJECT SUMMERY In Virtual Education System connects the people who want to learn and who want to teach. It helps people who cannot go to the school or college to study like girls in backward area and physically disable people. There are three main user of the system. Admin Faculty Student Admin will log in the system in the log in menu and the system will direct this user to admin interface. In this module there will be options to create user and course into the database and which student allocated to whom. He approves user and assure user about registration. These are the full responsibilities of admin. Faculty can be a user of the system after passing the exam taken by the VES. He will log the system in the log in menu and the system will direct this user to faculty interface. In this module there will be option to upload material like ppt, pdf, and video. Student can be a user of system by registration into system student can select one or more subjects. He can study the as per his convenience. Appear for test, View progress report and participate in extra-curricular activates online.
  • 10.
    November 2013 [VIRTUALEDUCATION] Vishwakarma Government Engineering College, Chandkheda 10 1.2 .1 SCOPE OF THE PROJECT The growing popularity of Internet and e-learning introduced new terms to education, such as “Virtual Education System”. May be in the near future students will not go to anywhere in order to take their studies. The concept “Virtual Education System” enables users to learn from anywhere through Internet and provides a learning experience. This project is intended to give both teacher and student the ability to do their jobs effectively and efficiently without even leaving their places. By this solution we aimed to meet the expectations of both students and faculties. 1.2.2 OBJECTIVE OF THE PROJECT The main objective of VES is to provide an online learning experience to the registered student of the portal. The registered student students and faculties can also interact with each other thus providing a healthy and friendly environment to learn while not physically in the lecture hall. Some of the advantages of the VES are. Removal of geographical barriers. (Anywhere learning) Quicker to organize. One to one communication.
  • 11.
    November 2013 [VIRTUALEDUCATION] Vishwakarma Government Engineering College, Chandkheda 11 1.3 HARDWARE AND SOFTWARE TECHNOLOGY SOFTWARE TECHNOLOGY APACHE TOMCAT7.0 Apache Tomcat is an open source software implementation of the Java Servlet and JavaServer Pages technologies. The Java Servlet and JavaServer Pages specifications are developed under the Java Community Process. Apache Tomcat is developed in an open and participatory environment and released under the Apache License version 2. Apache Tomcat is intended to be a collaboration of the best-of- breed developers from around the world. Apache Tomcat powers numerous large-scale, mission-critical web applications across a diverse range of industries and organizations. NETBEANS 7.1 NetBeans is an integrated development environment (IDE) for developing primarily with Java, but also with other languages, in particular PHP, C/C++, and HTML5. It is also an application platform framework for Java desktop applications and others. The NetBeans IDE is written in Java and can run on Windows, OS X, Linux, Solaris and other platforms supporting a compatible JVM. The NetBeans Platform allows applications to be developed from a set of modular software components called modules. Applications based on the NetBeans Platform (including the NetBeans IDE itself) can be extended by third party developers.
  • 12.
    November 2013 [VIRTUALEDUCATION] Vishwakarma Government Engineering College, Chandkheda 12 WINDOWS 7 ULTIMATE Windows7 is a major release of the Microsoft Windows, is available in six different editions (Starter, Home Basic, Home Premium, Professional, Enterprise and Ultimate). Only Home Premium, Professional, and Ultimate are widely available at retailers. The other editions focus on other markets, such as the developing world or enterprise use. All editions support 32- bit IA-32 CPUs and all editions except Starter support 64- bit x64 CPUs. (64-bit installation media is not included in Home- Basic edition packages, but can be obtained separately from Microsoft). According to Microsoft, the features for all editions of Windows 7 are stored on the machine, regardless of which edition is in use. Users who wish to upgrade to an edition of Windows 7 with more features can then use Windows Anytime Upgrade to purchase the upgrade and to unlock the features of those editions. OVERVIEW OF JAVA Java programming language was originally developed by Sun Microsystems which was initiated by James Gosling and released in 1995 as core component of Sun Microsystems' Java platform (Java 1.0 [J2SE]). Sun Microsystems has renamed the new J2 versions as Java SE, Java EE and Java ME respectively. Java is guaranteed to be Write Once, Run Anywhere. Java is: Object Oriented: In Java, everything is an Object. Java can be easily extended since it is based on the Object model. Platform independent: Unlike many other programming languages including C and C++, when Java is compiled, it is not compiled into platform specific machine, rather into platform
  • 13.
    November 2013 [VIRTUALEDUCATION] Vishwakarma Government Engineering College, Chandkheda 13 independent byte code. This byte code is distributed over the web and interpreted by virtual Machine (JVM) on whichever platform it is being run. Simple: Java is designed to be easy to learn. If you understand the basic concept of OOP Java would be easy to master. Secure: With Java's secure feature it enables to develop virus- free, tamper-free systems. Authentication techniques are based on public-key encryption. Architectural-neutral: Java compiler generates an architecture- neutral object file format which makes the compiled code to be executable on many processors, with the presence of Java runtime system. Portable: Being architectural-neutral and having no implementation dependent aspects of the specification makes Java portable. Compiler in Java is written in ANSI C with a clean portability boundary which is a POSIX subset. Robust: Java makes an effort to eliminate error prone situations by emphasizing mainly on compile time error checking and runtime checking. Multithreaded: With Java's multithreaded feature it is possible to write programs that can do many tasks simultaneously. This design feature allows developers to construct smoothly running interactive applications. Interpreted: Java byte code is translated on the fly to native machine instructions and is not stored anywhere. The development process is more rapid and analytical since the linking is an incremental and light weight process. High Performance: With the use of Just-In-Time compilers, Java enables high performance. Distributed: Java is designed for the distributed environment of the internet.
  • 14.
    November 2013 [VIRTUALEDUCATION] Vishwakarma Government Engineering College, Chandkheda 14 Dynamic: on run-time Java is considered to be more dynamic than C or C++ since it is designed to adapt to an evolving environment. Java programs can carry extensive amount of run- time information that can be used to verify and resolve accesses to objects. MYSQL SERVER The MySQL database has become the world's most popular open source database because of its high performance, high reliability and ease of use. It is also the database of choice for a new generation of applications built on the LAMP stack (Linux, Apache, MySQL, PHP / Perl / Python.) Many of the world's largest and fastest-growing organizations including Facebook, Google, Adobe, Alcatel Lucent and Zappos rely on MySQL to save time and money powering their high-volume Web sites, business-critical systems and packaged software. MySQL runs on more than 20 platforms including Linux, Windows, Mac OS, Solaris, IBM AIX, giving you the kind of flexibility that puts you in control. Whether you're new to database technology or an experienced developer or DBA, MySQL offers a comprehensive range of database tools, support, training and consulting services to make you successful. HARDWARE TECHNOLOGY Processor: Pentium(R) Dual-core CPU RAM: 4 GB Hard Disk space: 8 GB Keyboard: 108 key keyboard Mouse: Optical mouse
  • 15.
    November 2013 [VIRTUALEDUCATION] Vishwakarma Government Engineering College, Chandkheda 15 2. SYSTEM ANALYSIS 2.1. STUDY OF CURENT SYSTEM In current system student go to School and College for getting the knowledge. In current system all things are done manually. In current system class and projector are occupied. In current system student go to School and College so the traveling cost is more. In current system student go to School and College so the wasting the time is more.
  • 16.
    November 2013 [VIRTUALEDUCATION] Vishwakarma Government Engineering College, Chandkheda 16 2.2 PROBLEMS AND WEEKNESS OF CURRENT SYSTEM In the current system students go to school and college for getting the knowledge. In the current system students travel from one place to another place for getting the knowledge so it is very time consuming. In the current system students pays high fees in the school and college for the knowledge. In the current system students travel from one place to another place for getting the knowledge so travelling cost is high. In the current system particular school and college occupied projectors and rooms.
  • 17.
    November 2013 [VIRTUALEDUCATION] Vishwakarma Government Engineering College, Chandkheda 17 2.3 REQUIREMENT OF NEW SYSTEM The quality of VES is defined by student success. Students are coming back to us time and time again. Success needs to be judged not just at the time, but as students move forward into careers or further education. We judge our quality by student retention, completion/passage, and re-enrollment. “Quality is high quality courses, highly trained instructors, support provided for students. VES should be comprehensive, reliable, and user-friendly online learning systems. It should be designed from the ground up to meet the exact requirements of students and faculties. It brings students right to connect 24 hours a day from any Internet connection. It should be cost effective. User can learn the courses with- out paying the fees.Virtual Education is a free online educational program to promote communication, collaboration and understanding among the student around the world. In the propose system students learn at any place so the student get free environment. In the propose system at learning time student should be able to ask their query and get their solution at that time. In our propose system provide One to Many Communications between the faculty and student.
  • 18.
    November 2013 [VIRTUALEDUCATION] Vishwakarma Government Engineering College, Chandkheda 18 2.4 FEASIBILITY STUDY Feasibility Study is the test of the system proposal according to its work ability, impact on the current system, ability to meet the needs of the current users and effective use of the resources. Its main objective is not to solve the problem, but to acquire its scope. It focuses on following: Meet user requirements Best utilization of available resources Develop a cost effective system Develop a technically feasible system There are three aspects in the feasibility study: Technical Feasibility Economical Feasibility Operational Feasibility 2.4.1 TECHNICAL FEASIBILITY The technical issues usually raised during the feasibility stage of the investigation include following: The necessary technology must be existed to do what is suggested. The proposed equipment must have the technical capacity to hold the data required to use the new system.
  • 19.
    November 2013 [VIRTUALEDUCATION] Vishwakarma Government Engineering College, Chandkheda 19 There must be technical guarantees of accuracy, reliability ease of access and data security. All the functional and non-functional requirements of our Virtual Education is developed in the J2EE (NetBeans 7.0 as the front-end and MySql as back-end). The development of the system is technically feasible as the various technological needs for the development and deployment are fulfilled. 2.4.2 ECONOMICAL FEASIBILITY Issues to be studied are, whether the new system is cost effective or not? The benefits in the form of reduced cost? This Web based Virtual Education is economically feasible. As the hardware was installed from quite beginning, the cost on project of hardware is low. Similarly, the software loaded for this project was used for many other applications. The software cost was under budget. As student trainees were developing the application, there were no major personnel costs associated. Moreover, the technical requirements were already available so there was no further expenditure for buying software packages.
  • 20.
    November 2013 [VIRTUALEDUCATION] Vishwakarma Government Engineering College, Chandkheda 20 Here, this system is beneficial for the organization as work cost will be decreased by developing the project. 2.4.3 OPERATIONAL FEASIBILITY Issues to be studied are, is there sufficient support for management and users? Is the current method acceptable to users? Will the proposed system cause any harm? This Web based Virtual Education is operationally feasible. The user just needed to have the basic knowledge of computers.
  • 21.
    November 2013 [VIRTUALEDUCATION] Vishwakarma Government Engineering College, Chandkheda 21 3. MANAGEMENT 3.1 PROJECT DEVELOPMENT APPROACH I have used the iterative model for software development lifecycle. An iterative life cycle model does not attempt to start with a full specification of requirements. Instead, development begins by specifying and implementing just part of the software, which can then be reviewed in order to identify further requirements. This process is then repeated, producing a new version of the software for each cycle of the model.
  • 22.
    November 2013 [VIRTUALEDUCATION] Vishwakarma Government Engineering College, Chandkheda 22 ADVANTAGES OFITERATIVE MODEL: In iterative model we can only create a high-level design of the application before we actually begin to build the product and define the design solution for the entire product. Later on we can design and built a skeleton version of that, and then evolved the design based on what had been built. In iterative model we are building and improving the product step by step. Hence we can track the defects at early stages. This avoids the downward flow of the defects. In iterative model we can get the reliable user feedback. When presenting sketches and blueprints of the product to users for their feedback, we are effectively asking them to imagine how the product will work. In iterative model less time is spent on documenting and more time is given for designing. DISADVANTAGES OF ITERATIVE MODEL: Each phase of an iteration is rigid with no overlaps Costly system architecture or design issues may arise because not all requirements are gathered up front for the entire lifecycle. WHEN TO USE ITERATIVE MODEL: Requirements of the complete system are clearly defined and understood. When the project is big.
  • 23.
    November 2013 [VIRTUALEDUCATION] Vishwakarma Government Engineering College, Chandkheda 23 3.1.2 PROJECT SCHEDULING Task July Aug Sept Oct Nov Analysis 1. Study Current System 2. Indentify The Problem 3. Defined The New System 4. Defined The Scope of New System 5. Proposed The New System Development of Admin Module 1. Identified Flow of Control 2. Identified Flow of Data 3. Design The Interface 4. Code The System 5. Testing Development of Faculty Module 1. Identified Flow of Control 2. Identified Flow of Data 3. Design The Interface 4. Code The System 5. Testing Development of Student Module 1. Identified Flow of Control 2. Identified Flow of Data 3. Design The Interface 4. Code The System 5. Testing Testing 1.Unit Testing 2. Integration Testing
  • 24.
    November 2013 [VIRTUALEDUCATION] Vishwakarma Government Engineering College, Chandkheda 24 3.1.3 ROLES & RESPONSIBILITIES Admin:- Get the information of the Student and Faculty. Authenticate Student and Faculty. Add/Delete the course and user. Schedule the examination of the student. Set the criteria for the faculty. Allocate the faculty to students. Administrate the help, news and technical block. Get feedback from the Faculty and Student. Faculty:- Insert the detail in the registration form. Give the exam for particular subject. Answer the question of the students. Communicate with the students. View the students under his guidance. Receive result of the student activity. Upload the materials. Prepare the Question Bank for the exam. Student:- Insert the detail in the registration form. Download and/or view the materials. Ask the queries in technical block. Give the exam for particular subject and get the result. Use the help services, news service. He can communicate with faculty.
  • 25.
    November 2013 [VIRTUALEDUCATION] Vishwakarma Government Engineering College, Chandkheda 25 3.2 RISK MANAGEMENT 3.2.1 RISK ANALYSIS . The top five risks identified, in decreasing order of importance, were: Insufficient human resources Unrealistic schedule and budget Unrealistic expectations Incomplete requirements Diminished window of opportunity owing to late delivery of software Interestingly, the main conclusion of the study was that good project management is the most effective „technique‟ for dealing with risks in IT projects. The sources of risk to distributed e-learning projects identified by this study are listed below in rough order of their importance. This has been determined in two ways: Making a worst-case assessment of the risk in terms of the eight categories defined above; Using the particular experiences of current projects;
  • 26.
    November 2013 [VIRTUALEDUCATION] Vishwakarma Government Engineering College, Chandkheda 26 3.2 RISK PLANING Insufficient or uncertain human resources The human resources and time needed to create content is frequently underestimated. Even with ready-made material, creating content is extremely time-intensive. Also, projects cannot assume that after creation of a content infrastructure, subject experts will be able to create e-learning content independently - they will require guidance and support, which is likely to increase demand for human resources both from the project team and from parent institutions. 1 Technical limitations of solutions reached or exceeded The technologies used by some of the projects are at the “leading edge” of development and may not always meet prior expectations. Several of the projects depend on technology / systems development and implementation work funded by JISC and in a few cases a particular technology turned out not to be capable of providing the required solution at its current stage of development 2 Poor partnership working Some of the projects have experienced difficulties with or between project partners. Anticipatory strategies to deal with such issues exist and can be effective. In one case, a project anticipated issues with some of the project partners. Partner inputs were designed and agreed in such a way that essential aspects of development work were duplicated by more than one partner, delivering multiple, alternative versions. This deliberate redundancy was intended to reduce the chances that problems with one partner‟s contribution would affect progression and outcomes of the projects as a whole. Delayed or incomplete partner inputs could more easily be left for later incorporation and, if not delivered to specification, the project would only suffer to the extent that a particular developmental variant would not be part of the project outputs. This example demonstrates a trade-off between the cost and effort associated with redundancy, and reduction of risk impact. 3 Unrealistic expectations The projects appear to set themselves modest and realistic expectations for project outcomes. However, the large numbers of partners in many projects increases the likelihood of a mismatch in expectations. Some project managers expressed the private belief that particular partners would not deliver because they had set their sights too high
  • 27.
    November 2013 [VIRTUALEDUCATION] Vishwakarma Government Engineering College, Chandkheda 27 3.3 IDENTIFICATION Risk can be identified using following questions. How will overseas markets affect your e-learning strategy? How might funding council policies affect your institutions e-learning? What type of e-learning strategy have you developed? What are the objectives of your e-learning investment? Does your strategy include collaboration? How will you fund your e-learning investments? Is the e-learning investment sustainable? How will working practices and staff roles be affected by e-learning? How will coordination/collaboration across different categories of staff be achieved? What staff skills will be required to support e-learning? What skills will students need to develop in order to participate in e- learning? How centralised-decentralised are your technology support structures? What is the impact of e-learning on organisational structures? What structures are in place to support students in their e-learning? Should you buy, make or use open source technologies? Is your network infrastructure adequate? What are the risks of Virtual and Managed Learning Environment investments? Are your technologies integrated and resilient? How will you manage change? How are your e-learning projects managed? How do you appraise options and evaluate projects? How is the quality of e-learning managed? This checklist can serve as a „memory aid‟ in identifying a wide range of issues which determine or influence actions and decisions in the project environment. .
  • 28.
    November 2013 [VIRTUALEDUCATION] Vishwakarma Government Engineering College, Chandkheda 28 4 SYSTEM MODELING 4.1 DATAFLOW DIAGRAM 4.1.1 CONTEXT LEVAL DIAGRAM 0 Virtual Education System Faculty Admin Student Upload Material Question Bank Give Answer of Question Bank Gives Assignment Take Exam Get Result Given Exam Get Result Submit Assignment Registration, Give Exam Download Material Post Quries Add/Delete Student/Faculty Exam Schedule Add/Delete Course Make Group of Student and Faculty Context leval diagram
  • 29.
    November 2013 [VIRTUALEDUCATION] Vishwakarma Government Engineering College, Chandkheda 29 4.1.2 LEVAL - 1 DFD ADMIN: Level-1 Diagram for Admin
  • 30.
    November 2013 [VIRTUALEDUCATION] Vishwakarma Government Engineering College, Chandkheda 30 FACULTY: Level-1 Diagram for Faculty
  • 31.
    November 2013 [VIRTUALEDUCATION] Vishwakarma Government Engineering College, Chandkheda 31 STUDENT: 1.0 Registration 1.1 Login 1.4 Mange Technical Block 1.6 Manage Exam User Check for Verification Response Store Detail Response Store Detail Response Technical Block Store Detail Response Student Username and Password Student Interface Enter Detail Show response Take Respose Exam Take Respose Ouestion Level-1 Diagram for Student
  • 32.
    November 2013 [VIRTUALEDUCATION] Vishwakarma Government Engineering College, Chandkheda 32 Level-2 DFD ADMIN Admin Allocate Student To Faculty studentID,facultyID StudentAllocatio n studentID,facultyID Successfully allocated Successfully allocated Check Status userID User reponse reponse Verification of Student and Faculty userID reponse userID reponse userID FACULTY View Progress Report Upload files Upload Lecture Video Faculty Exam Upload Test studentID studentID Display report of studentDisplay report of student Path for file file Successfully uploaded Path for Video Video Successfully uploaded questions, options, answer Test Successfully uploaded Folder at server File Video Response Response Question Bank Question, Answer, Option Response
  • 33.
    November 2013 [VIRTUALEDUCATION] Vishwakarma Government Engineering College, Chandkheda 33 LEVAL-2 DFD STUDENT View Lecture Video Dowload Files Give Test Student View Progress Report Exam Folder at server Click on view Video Message for View Click on download Message for download File for DownloadFile for Download Click on Test Message foe Test test test Message for Report Report Report Click on Grade
  • 34.
    November 2013 [VIRTUALEDUCATION] Vishwakarma Government Engineering College, Chandkheda 34 4.2 USE-CASE DIAGRAM Registration Give Test Authenticate User Login Student Faculty Virtual EducationSystem Admin Database Update Add/Delete Course Add/Delete User Logout Edit Personal Data Use-case diagram for registration
  • 35.
    November 2013 [VIRTUALEDUCATION] Vishwakarma Government Engineering College, Chandkheda 35 1.Use case : Registration. Actor : Student, Faculty Summary : New user get registered to the system with their own account. Description : New user fill up the registration form and make the account. user interect with the system with the account. Pre condition : User should sign-up by giving a user-name and password. Post condition: Enter into the canditate information form, then canditate should enter the personal details,qualification etc. 2.Use case : Give Test Actor : Faculty Summary : It is necessary for the faculty to give the test. Description : New Faculty get registered and can be an user of the system after giving the test taken by the system and if he passes the exam then he can be the user of the system otherwise not. Pre condition : User should have filled the registration details. Post condition: Faculty can be user of the system after passing the test. 3.Use case : Authenticate User. Actor : Admin Summary : Admin Authenticate User for their registration process. Description : if new user registered successfully then Admin send the username and password which indicate that now on words this user is the member of the system. Pre-condition : Admin sends the reply to the user with username and password.
  • 36.
    November 2013 [VIRTUALEDUCATION] Vishwakarma Government Engineering College, Chandkheda 36 Post-condition : user could receive the mail from admin and get the username and password. 4. Use case : Login Actor: Student, Admin, Faculty Summary: Member of the system entered into the system by the login function. Description: Here, Student login into the system the page will be different then Faculty login and Admin login . This process is only for Registered Member. Pre condition: user should given the register no as user name and same password which has already given while sign up his/her account Post condition: It should direct user to the their relevant interface. 5.Use case : Database Update Actor: Admin Summary : Admin can update the database Description: In admin interface there is a option to add course/user and delete course/user. Pre condition: Admin can add the course or user if required recourses are available. Post-condition: Details should be updated. 6.Use case : Edit Personal Data Actor: Student, Admin, Faculty Summary : User can edit their profile details.
  • 37.
    November 2013 [VIRTUALEDUCATION] Vishwakarma Government Engineering College, Chandkheda 37 Description: User can add,delete,update their details like qualification of the student faculty. Pre condition: User should have logged into the system. Post-condition: Details should be updated. 7. Use case : Logout Actor: Student, Admin, Faculty Summary : User can edit signing off their account. Description: User can logout by clicking on logout or closing the browser. Pre condition: User should have logged into the system. Post-condition: User should be log-out.
  • 38.
    November 2013 [VIRTUALEDUCATION] Vishwakarma Government Engineering College, Chandkheda 38 Virtual Education System Upload Material View or Download Schedule for Upload Student Admin FacultyReceive Result for Student Activity Administrating Help Services Use Help Use-case diagram for upload material
  • 39.
    November 2013 [VIRTUALEDUCATION] Vishwakarma Government Engineering College, Chandkheda 39 1.Use case : Upload Material Actor: Faculty Summary : Faculty can upload the material. Description: Faculty can upload the audio, video, document, ppt,pdf files. Pre condition: User should have files. Post-condition: Files should be uploaded. can upload the content of the subject. 2.Use case : View or download Material Actor: Student Summary : Student can download or view online the content of the subject. Description: Student can learn the subject by downloading the material or view online. Pre condition: User should relevant software to read the content. 3. Use case : Receive result for student activity. Actor: Faculty Summary : Faculty can view the progress of the student. Description: Faculty can view the grade of the student in their exam. 4.Use case : Use Help. Actor: Student, Faculty Summary : Student and Faculty can view the help.
  • 40.
    November 2013 [VIRTUALEDUCATION] Vishwakarma Government Engineering College, Chandkheda 40 Description: If user has any problem with the system or if he cannot understand anything then he can use the help services. Pre condition: User should have type the proper word for searching the help. Post-condition: System should display proper help. 5.Use case : Schedule for Upload Actor: Admin Summary : Admin schedule the time for upload. Description: If faculty have uploaded the file then admin schedule the time for upload. Pre condition: faculty should have been uploaded the file. Post-condition: System should update the upload. 6.Use case : Administrating the help services. Actor: Admin Summary : Admin handles the help services. Description: Admin should give the answer of the user‟s question about the system. Post-condition: System should update the edition.
  • 41.
    November 2013 [VIRTUALEDUCATION] Vishwakarma Government Engineering College, Chandkheda 41 Virtual Education System Prepare a Question Paper Post Question Paper Give Exam Display Result Student Faculty VES Use-case diagram for Exam
  • 42.
    November 2013 [VIRTUALEDUCATION] Vishwakarma Government Engineering College, Chandkheda 42 1.Use case : Prepare the Question Actor: Faculty Summary : Faculty prepare the questions for the test for student. Description: Question are uploaded by typing the question and their option and answer of the question. 2.Use case : Post Question papers Actor: Faculty Summary : Faculty Post Question papers. Description: Faculty Post Question papers. Pre condition: faculty should have entered the question and answer and option. Post-condition: System should update the upload. 3.Use case : Give Exam Actor: Student Summary : Student can give the exam of chapter by chapter. Description: Student can learn the subject by downloading the material or view online and can give the test of the chapter he has learned. Pre condition: User must have given the test before chapter that he has learned before. Post-condition: Test should be submitted on time.
  • 43.
    November 2013 [VIRTUALEDUCATION] Vishwakarma Government Engineering College, Chandkheda 43 4.Use case : Display Result Actor: VES Summary :VES give the result to student after submitting the test. Description: VES check the answer the question in the stored answer in the database. Pre condition: Solution of the question must be stored in the database. Post-condition: System should produce the correct result.
  • 44.
    November 2013 [VIRTUALEDUCATION] Vishwakarma Government Engineering College, Chandkheda 44 Virtual Education System Use Technical Block to ask questionor publish opinion Student Faculty Ask Question Give Answer Use-case diagram for technical block
  • 45.
    November 2013 [VIRTUALEDUCATION] Vishwakarma Government Engineering College, Chandkheda 45 1.Use case : Use Technical Block to ask the question or publish opinion. Actor: Faculty, Student Summary : Faculty and student can use the technical block for any query. Description: Technical block provide the communication between students and faculty. Pre condition: User should have logged into the system. Post-condition: Technical block question should be appear in public. 2.Use case : Ask question. Actor: Student Summary : student can use the technical block for any query. Pre condition: User should have logged into the system. Post-condition: User should get answer. 3.Use case : Give Answer Actor: Faculty, Student Summary : Faculty and student can use the technical block for giving the answer. Description: Technical block provide the communication between students and faculty.If any student knows the answer of the question asked by the another student he can answer the question as well as faculty. Pre condition: User should have logged into the system. Post-condition: Technical block answer should be appear in public.
  • 46.
    November 2013 [VIRTUALEDUCATION] Vishwakarma Government Engineering College, Chandkheda 46 4.3 ACTIVITY DIAGRAM SystemUser Click Registration Link Display registration form Type Registration Information Click Register Button Validate Registration Information [Ivalid Registrtion Details] Prompt for Reentry [Valid Registration details] Display Successful Registrtion Message [User Tries Again] [User Exit Registration] Activity diagram for registration
  • 47.
    November 2013 [VIRTUALEDUCATION] Vishwakarma Government Engineering College, Chandkheda 47 StudentVESTeacher New Assignment Inform New Assignment Write Asignment Submit Assignment Inform For Sbmitted Assignment Inspect and grade Check Scores Display Scores Activity diagram for writing assignment
  • 48.
    November 2013 [VIRTUALEDUCATION] Vishwakarma Government Engineering College, Chandkheda 48 StudentVESAdminFaculty Prepare Question Schedule the Test News About Test Give Test Check Paper Get Result Activity diagram for test StudentVESFaculty Upload the Material Show Updates View / Download Material Activity diagram for upload material
  • 49.
    November 2013 [VIRTUALEDUCATION] Vishwakarma Government Engineering College, Chandkheda 49 4.4 SEQUENCE DIAGRAM User VES verify() [User not verified] Registration Unsuccessful Student / Faculty Registration [User Verified] Registration Successfull User VES Sequence diagram for registration
  • 50.
    November 2013 [VIRTUALEDUCATION] Vishwakarma Government Engineering College, Chandkheda 50 Student FacultyNotice Admin Student Notice Faculty Admin Update / View View Update / View / Delete Sequence diagram for notice
  • 51.
    November 2013 [VIRTUALEDUCATION] Vishwakarma Government Engineering College, Chandkheda 51 Faculty Assignment Student Solution Faculty Assignment Student Solution Upload / View Download Submit Evalute [correct] approved [incorrect] not approved Sequence diagram for assignment
  • 52.
    November 2013 [VIRTUALEDUCATION] Vishwakarma Government Engineering College, Chandkheda 52 Object1 StudentAdminGeneral File Faculty General File Admin Student Upload/View Upload/view View/Download Sequence diagram for upload
  • 53.
    November 2013 [VIRTUALEDUCATION] Vishwakarma Government Engineering College, Chandkheda 53 Faculty Test Student Ansersheet Give the question Schedule test Admin [Not Given] Give VES Evalute Submit [Already Given] Can't Give Faculty Test Student Admin Answe Sheet VES Sequence diagram for test
  • 54.
    November 2013 [VIRTUALEDUCATION] Vishwakarma Government Engineering College, Chandkheda 54 4.5 STATE TRANSITION DIAGRAM STUDENT Registrating Loging Downloading Learning Give Test View Result
  • 55.
    November 2013 [VIRTUALEDUCATION] Vishwakarma Government Engineering College, Chandkheda 55 FACULTY Registrating Giving Test Loging Can't login Uploading Material Preparing Test Giving the answer of the student Log-out
  • 56.
    November 2013 [VIRTUALEDUCATION] Vishwakarma Government Engineering College, Chandkheda 56
  • 57.
    November 2013 [VIRTUALEDUCATION] Vishwakarma Government Engineering College, Chandkheda 57 4.7 SYSTEM ARCHITECTURE DIAGRAM System Architecture Diagram
  • 58.
    November 2013 [VIRTUALEDUCATION] Vishwakarma Government Engineering College, Chandkheda 58 5 DATA MODELING AND DESIGN 5.1 DATA DICTIONARY Table Name:- userMaster Primary Key: - UserMasterID Field Name Data Type Constraints Description userMasterID nvarchar(20) Primary Key userMaster Unique ID Name nvarchar(10) Not Null User Name Table Name:- courseMaster Primary Key: - courseMasterID Field Name Data Type Constraints Description courseMasterID nvarchar(20) Primary Key courseMaster Unique ID Name nvarchar(50) Not Null Course Name Table Name:- subjectMaster Primary Key: - subjectMasterID Foreign Key: - courseMasterID Objective: - Stores the Subject. Field Name Data Type Constraints Description subjectMasterID nvarchar(20) Primary Key Subject Unique ID courseMasterID nvarchar(20) Foreign Key courseMaster Reference Key Name nvarchar(50) Not Null SubjectName
  • 59.
    November 2013 [VIRTUALEDUCATION] Vishwakarma Government Engineering College, Chandkheda 59 Table Name:- stateMaster Primary Key: - stateMasterID Field Name Data Type Constraints Description stateMasterID nvarchar(20) Primary Key stateMaster Unique ID Name nvarchar(50) Not Null stateName Table Name:- cityMaster Primary Key: - cityMasterID Foreign Key: - stateMasterID Objective: - Stores the city according to states. Field Name Data Type Constraints Description citytMasterID nvarchar(20) Primary Key Subject Unique ID stateMasterID nvarchar(20) Foreign Key stateMaster Reference Key Name nvarchar(50) Not Null City Name Table Name:- user Primary Key: - userID Objective: - Stores the Information Of all Users. Field Name Data Type Constraints Description userID nvarchar(20) Primary Key User Unique ID userPassward nvarchar(15) Not Null Passward For Security userType decimal(1) Not Null Define User userQuestion nvarchar(30) Not Null For Passward Recovery
  • 60.
    November 2013 [VIRTUALEDUCATION] Vishwakarma Government Engineering College, Chandkheda 60 Question userAnswer nvarchar(50) Not Null For Passward Recovery Answer userActive decimal(1) Not Null Define User Active or Not userOnline decimal(1) Not Null Status Of User Online Or Offline lastLogin date Not Null Status Of User Last Login Table Name:- Student Primary Key: - studentID Foreifn Key:- userID, subjectMasterID Objective: - Stores the Information of Students. Field Name Data Type Constraints Description studentID nvarchar (20) Primary Key Student Unique ID userID nvarchar(20) Foreign Key User Reference Key subjectMasterID nvarchar(20) Foreign Key Subject Reference Key studentName nvarchar(50) Not Null Student Name contactNo decimal(10) Not Null Student Contact Number studentEmail nvarchar(30) Not Null Student Email ID
  • 61.
    November 2013 [VIRTUALEDUCATION] Vishwakarma Government Engineering College, Chandkheda 61 Table Name:- Faculty Primary Key: - facutyID Objective: - Stores the Information Of all Faculties. Field Name Data Type Constraints Description facuyltyID nvarchar (20) Primary Key Faculty Unique ID subjectMasterID nvarchar (20) Foreign Key Subject Reference Key userID nvarchar(20) Foreign Key User Reference Key facultyName nvarchar(50) Not Null Faculty Name facultyContactNo decimal(10) Not Null Faculty Contact Number facultyEmail nvarchar(20) Not Null Faculty Email ID qualification nvarchar(30) Not Null Faculty Qualification Table Name:- StudentAllocation Primary Key: - allocationID Foreign Key: - studentID, facuyltyID Objective: - Stores the GroupWise of Students. Field Name Data Type Constraints Description allocationID nvarchar (20) Primary Key Allocaion Unique ID facuyltyID nvarchar (20) Foreign Key Faculty Reference ID studentID nvarchar (20) Foreign Key Student Reference ID
  • 62.
    November 2013 [VIRTUALEDUCATION] Vishwakarma Government Engineering College, Chandkheda 62 Table Name:- ExamDetail Primary Key: - examDetailID Foreign Key: - allocationID Objective: - Stores the Exam Information. Field Name Data Type Constraints Description examdetailID nvarchar (20) Primary Key Exam Unique ID alocationID nvarchar (20) Foreign Key Group Reference ID examPostDate date Not Null Date of the posting exam. examStartDate date Not Null Date of the starting exam. examTime date Not Null Exam Time Duration totalQue Decimal(2) Not Null Total No. Of Question reqMarks Decimal(2) Not Null Minimum Required Marks Description nvarchar(40) Not Null Exam Description Table Name:- Que_Bank Primary Key: - queID Foreign Key: - subjectMasterID, facultyID Objective: - Stores the Question. Field Name Data Type Constraints Description queID nvarchar (20) Primary Key Question Unique ID subjectMasterID nvarchar (20) Foreign Key Subject Reference ID facultyID nvarchar (20) Foreign Key Faculty Reference key Question nvarchar(500) Not Null Question Opt1 nvarchar(200) Not Null Answer A Opt2 nvarchar(200) Not Null Answer B Opt3 nvarchar(200) Not Null Answer C Opt4 nvarchar(200) Not Null Answer D Ans tinyint Not Null Answer like a,b,c,d
  • 63.
    November 2013 [VIRTUALEDUCATION] Vishwakarma Government Engineering College, Chandkheda 63 Table Name:- Exam Primary Key: - examID Foreign Key: - queID, examDetailID, userID Objective: - Stores the Result Of Student. Field Name Data Type Constraints Description examID nvarchar(20) Primary Key Exam Unique ID queID nvarchar 20) Foreign Key Question Bank Reference key examDetailID nvarchar(20) Foreign Key Exam detail Reference ID userID nvarchar(20) Foreign Key User Reference Key optainedMarks Decimal(5) Not Null Score Which Obtain by Student givenDate date Not Null Date of the exam Table Name:- ExamQuestion Primary Key: - examQuestionID Foreign Key: - queID, examDetailID Objective: - Shows Which question is in which exam Field Name Data Type Constraints Description examQuestionID nvarchar(20) Primary Key ExamQuestion Unique ID queID nvarchar 20) Foreign Key Question Bank Reference key examDetailID nvarchar(20) Foreign Key Exam DetailID Reference Key
  • 64.
    November 2013 [VIRTUALEDUCATION] Vishwakarma Government Engineering College, Chandkheda 64 Table Name:- Material Primary Key: - materialID Foreign Key: - facultyID, Objective: - Shows the details of the uploaded material Field Name Data Type Constraints Description materailID nvarchar(20) Primary Key Material Unique ID facultyID nvarchar 20) Foreign Key Faculty Reference key postdate date Not null Post Date of the Material Title nvarchar 20) Not null Title of the material Table Name:- TechnicalBlock Primary Key: - TechnicalBlockID Foreign Key: - userID, studentID Objective: - Deatails of the technical block Field Name Data Type Constraints Description technicalBlockID nvarchar(20) Primary Key Technical Block Unique ID userID nvarchar(20) Foreign Key User Reference Key studentID nvarchar(20) Foreign Key Student Reference ID Question nvarchar(500) Not Null Question
  • 65.
    November 2013 [VIRTUALEDUCATION] Vishwakarma Government Engineering College, Chandkheda 65 Table Name:- TechnicalBlockReply Primary Key: - TBR_ID Foreign Key: - userID, studentID, technicalBlockID Objective: - Technical Block reply Field Name Data Type Constraints Description TBR_ID nvarchar(20) Primary Key Technical block reply Primary Key technicalBlockID nvarchar(20) Foreign Key Technical Block Reference Key userID nvarchar(20) Foreign Key User Reference Key studentID nvarchar(20) Foreign Key Student Reference ID answer nvarchar(500) Not Null Answer of the question
  • 66.
    November 2013 [VIRTUALEDUCATION] Vishwakarma Government Engineering College, Chandkheda 66 5.2 DATABASE RELATIONSHIP DIAGRAM
  • 67.
    November 2013 [VIRTUALEDUCATION] Vishwakarma Government Engineering College, Chandkheda 67 5.3INPUT/OUYPUT AND INTERFACE DESIGN 5.3.1Samples of Forms, Reports and Interface Home provide link of the student and faculty registration. Home page also provides login facility
  • 68.
    November 2013 [VIRTUALEDUCATION] Vishwakarma Government Engineering College, Chandkheda 68 Registration form of the faculty.
  • 69.
    November 2013 [VIRTUALEDUCATION] Vishwakarma Government Engineering College, Chandkheda 69 Filling the registration form details after conduct exam for particular subject select by faculty.
  • 70.
    November 2013 [VIRTUALEDUCATION] Vishwakarma Government Engineering College, Chandkheda 70 Material Link provide to faculty to upload the material for the students on the server.
  • 71.
    November 2013 [VIRTUALEDUCATION] Vishwakarma Government Engineering College, Chandkheda 71 Quiz Link provides the facility to faculty Generate the Exam for the student and also provide Result of Students.
  • 72.
    November 2013 [VIRTUALEDUCATION] Vishwakarma Government Engineering College, Chandkheda 72
  • 73.
    November 2013 [VIRTUALEDUCATION] Vishwakarma Government Engineering College, Chandkheda 73 5.3.2 ACCESS CONTROL AND SECURITY Admin has all access to the system. Admin has its own username and password he can login using it. Admin can add and delete the user and course. Student has his username and password and he can login using it. Faculty can upload the material and create question for the test. Faculty answers the question of the student written in the technical block. Faculty gives assignment to student. Student has its username and password and he can login using it. Student can ask the
  • 74.
    November 2013 [VIRTUALEDUCATION] Vishwakarma Government Engineering College, Chandkheda 74 6 TESTING 6.1 TEST CASES Test cases for login page Test case No Test case Description Steps Expected Results 1 Check the field available 1. Opean the web Browser and type the URL 2. View the login page The login page should contain following text fields 1. Username 2. Password 2 Check the buttons View the buttons in the login page The login page should contain sign- in button. 3 Check for empty validation Click sign-in without entering any fields in both buttons. Validation should be shown as “Please enter username and password” 4 Enter username Click sign-in without entering username. Validation should be shown as “Please enter username”. 5 Enter password Click sign-in without entering username. Validation should be shown as “Please enter password”. 6 Invalid username Enter valid password and invalid username Validation should be shown as ”Please verify your username” 7 Invalid Password Enter valid username and invalid password Validation should be shown as ”Please verify your password”.
  • 75.
    November 2013 [VIRTUALEDUCATION] Vishwakarma Government Engineering College, Chandkheda 75 Test cases for online exam Test case No Test case Description Steps Expected Results 1 User tries to give the test of after chapter Student select the chapter 5 before giving the test of chapter4 Validation is shown as “You must have given chapter 4 test.”
  • 76.
    November 2013 [VIRTUALEDUCATION] Vishwakarma Government Engineering College, Chandkheda 76 7. LIMITATION AND FUTURE ENHANCEMENT LIMITATION: In virtual education system , students need a computer and a decent Internet connection. Studying on the Internet offers a form of interaction, but it isn't quite the same as being in the room with somebody. For example, some courses are based around chat rooms or message boards. If you want study something like car repair, you'll need some actual hands-on training. There are many subjects that can't be studied without personal access to real-life equipment and experience. Some people aren't very good at self-motivation, and this can make virtual schooling more difficult. The physical presence of a teacher and classmates can often exert a subtle pressure that keeps you focused. FUTURE ENHANCEMENT: Video Conferencing. Session Recording. Fees structure. Two way communication.
  • 77.
    November 2013 [VIRTUALEDUCATION] Vishwakarma Government Engineering College, Chandkheda 77 8. CONCLUSION The module developed by us is very handy, user friendly and efficient. It is a very stable, less costly and has a lot of features like Fast to access Easy for modify and add into database Highly sophisticated and user friendly The application made by us is perfectly suited to implement all these features. This system include security, this is secure from unauthorized person to use. Easy navigation is provided by us in whole project. It include three users admin, faculty and student, admin have all authority regarding project, he can manage student and faculty, faculty can take exam and take lecture but heshe can‟t add new user, student can download assignment and materials and give the exam.
  • 78.
    November 2013 [VIRTUALEDUCATION] Vishwakarma Government Engineering College, Chandkheda 78 9. Bibliography and References Books: Title: Developing Web Application Author: M. T. Savaliya Title: Advance JAVA Technology. Author: M. T. Savaliya Web sites: www.w3school.com www.roseindia.com www.javatpont.com