AMUL BUTTER
PRODUCT AND BRAND MANAGEMENT
PROF. JAYANTA SENGUPTA
Submitted by:
726 Jenisha Eugene
731 Kenil Shah
734 Sayyed Masood Quadri
736 Mita Mandawker
752 Shreya Bhalavat
758 Twinkle Chheda
Amul
The Taste of India!
Product name: Amul Butter
Utterly Butterly Delicious...Amul
Character/ Mascot: The Amul moppet has been the mascot of Amul since 1967 sporting a
young girl in red polka dot frock.

Amul as a brand name is familiar to almost every individual in India, Amul is known for its
quality products purity and hygiene. For over more than the past 50 years, Amul has been
serving the consumers of India with a variety of quality products. Amul follows a business
model to provide products to customers which provides 'value for money' to the consumer.
Amul has enjoyed its status of market leader in products like butter, cheese and dry milk, by
providing customers with quality products at competitive prices. It is one of the largest food
products manufacturing organization of India. It is a Dairy Cooperative of Gujarat, also known
as The Gujarat Cooperative Milk Marketing Federation Limited (GCMMF).
Amul has brought a significant change in social and economic situation of our rural people. The
Dairy Cooperatives have helped to bring an end to the exploitation of farmers and has
increased the level of benefits to our rural producers of milk.
The turnover of Amul during 2012-13 was US$ 2540 million. Amul's Total Quality Management
ensures that the quality of products meets its standards right from the starting place of milk
producer through the value chain until it reaches the consumer thus Amul is trying to provide
value to its customers which not only satisfies the customer needs but delights the customer.
Amul has time and again came up with innovative advertising which has helped Amul to
develop itself as a brand which appeals people with assurance of its quality. The creative
advertisement of Amul has created a position of its products which is generating higher sales
for Amul. For 30 odd years Amul's Utterly Butterly girl has managed to keep her fan following
intact, the advertisements are now ready to enter the Guinness Book of World Records for
being the longest running campaign ever.
Business Mission
Amul has prepared a comprehensive roadmap in order to guide that the dairy cooperatives of
Gujarat to have a group turnover of Rs. 27000 crores by the year 2020. The company is planning
on its expansion and through expansion the company will create fresh avenues for growth by
catering to the rising demand for new products, this would include increasing the capacity for
major product categories including milk powders, butters, Ice-cream, paneer, cheese, curd,
ghee and other dairy products. The company is planning to double its processing capacity of its
plants to 20.7 million kg per day.

WHAT NEED DOES AMUL SERVE?
Amul brand is not built as a product but as a movement to make India the largest milk producer
of the world. The core values of the company are:
 To provide remunerative returns to the farmers
 Give the best quality product to the consumer
 And at the best possible price

SALES TURNOVER
Sales Turnover

Rs (million)

US $ (in million)

2008-09

67113

1504

2009-10

80053

1700

2010-11

97742

2172

2011-12

116680

2500

2012-13

137350

2540

The sales trend followed by Amul, as an entire entity, is an upward trend. This shows that the
company has been gaining profits since past many years, leading to a widespread in the Indian
markets and the minds of the consumer. Amul has been able to deliver its products in the
remotest parts of the country and hence the sale is continuously increasing since past many
years.
MARKET SHARE OF AMUL
Formed in 1946, Amul is jointly owned by 3.03 million milk producers in Gujarat. Amul spurred
the White Revolution in India which in turn made India the largest producer of milk and milk
products in the world. It is also the world's largest vegetarian cheese brand.
Amul is the largest food brand in India. It is selling milk and other products through 6500 outlets
across the country.
The brand positions itself as a brand of both masses and classes, unlike competitors like
Nestle. Gujarat Co-operative Milk Marketing Federation (GCMMF), owners of Amul brand of
milk and dairy products The country's largest dairy cooperative, Gujarat Co-operative Milk
Marketing Federation's (GCMMF), that markets its products under the brand name Amul,
turnover for the 2012-13 fiscal is likely to touch Rs 13,750 crore.

According to provisional figures, the cooperative has registered an 18 per cent growth in its
annual turnover compared to the previous fiscal.

Amul owns 88 percent share in butter market and 75 percent in cheese share market. Amul is
the market leader in Rs. 600 crores cheese market in India with 65-66% share. 63% share in
infant milk and 45% market share in dairy whitener. Amul also enjoys a 26% share in the
25,000-crore packaged milk market. Sales of Amul Milk pouches grew by 34 per cent. Sales of
Amul processed cheese showed a consistent growth rate of 29 per cent and Amul beverage
which includes flavoured milk, buttermilk and lassi grew at 28 per cent over the last year. Sales
of Amul Masti Dahi grew by 39 per cent. With expected growth rate of 20 percent, 12% growth
rate can be attributed to price rise and another 8 percent to rise in demand for dairy products.
The cooperative aims to grow milk procurement during FY14 by around 10-12 per cent.
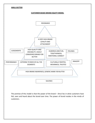
AMUL BUTTER
CUSTOMER BASED BRAND EQUITY MODEL

RESONANCE

A VERY HIGH BRAND
LOYALTY AND
ATTACHMENT

JUDGEMENTS

PERFORMANCE

HIGH QUALITY AND
CREDIBILITY, HIGHLY
CONSIDERED BRAND FOR
BUTTER

CATERING TO NEED OF ALL THE
SEGMENTS

HUMORUS AND FUN,
TOGETHERNESS,
EMOTIONAL CONNECT

CULTURALLY ROOTED,
INDIANNESS, TRUSTED

FEELINGS

IMAGERY

HIGH BRAND AWARENESS, GENERIC NAME FOR BUTTER

SALIENCE

The premise of this model is that the power of the brand – Amul lies in what customers have
felt, seen and heard about the brand over time. The power of brand resides in the minds of
customers.
WHAT NEED DOES IT SERVE?
Spread: On Bread, Parantha, Roti, Nans, Sandwitches.
Topping: Pav Bhaji, Dals, Soups, Salads, Dal, and Rice.
Ingredient: Biscuits, Cakes, Breads.
Cooking Medium : Butter Paneer Masala, Butter Corn Masala and thousands of delightful
recipes.
Also Amul Butter is available in segments like Kirana Store / Modern Format store / Amul
Parlors / Hotel & Restaurant segment / Railway and Flight Kitchen etc.

DESCRIPTION OF MARKET:
SIZE IN VALUE AND VOLUME:
Currently, Amul has 88 per cent market share in the approximately Rs 600-crore butter
segment. Amul is taking initiatives to expand it share and plans to come up with smaller size
packs in the segment. Amul has preserved its market dominance by keeping consumers prices
unchanged for the last four years and forcing others to follow suit. The other reason for Amul
selling more — despite offering lower retail margins — is strong consumer pull, resulting from
its brand being virtually synonymous with butter.

GROWTH RATE:

The sales of Amul butter grew by 18 per cent. Sales of Amul Butter showed an impressive
growth rate of 26 per cent. The growth rate is continuously showing an upward trend.
AAKER’S MODEL OF BRAND MAPPING

Like other brand mapping tools, this system helps you to clearly define a brand and position its
product. Once a brand is mapped, this system goes on to track performance against competitor
brands, reporting progress against key performance metrics that aid diagnosis of each reported
brand’s strengths and weaknesses.
It represents what the brand, Amul stands for and offers to customers.
MARKET DISPERSION
BREADSPREADS

Amul Butter, Amul Lite, Delicious Table Margarine

CHEESE RANGE

Amul Pasteurized Processed Cheddar Cheese, Amul Processed
Cheese Spread, Amul Pizza (Mozarella) Cheese, Cheese, Amul
Gouda Cheese, Amul Malai Paneer (cottage cheese), Utterly
Delicious Pizza

FRESH MILK

Amul Gold Full Cream Milk 6% fat, Amul Shakti Standardised
Milk 4.5% Fat, Amul Taaza Toned Milk 3% fat, Amul Slim &
Trim, Amul Cow Milk

UHT MILK RANGE

Amul Gold 4.5% fat Milk, Amul Shakti 3% fat Milk, Amul Taaza
1.5% fat Milk, Amul Lite Slim-n-Trim Milk, Amul Fresh Cream

MILK POWDER

Amul Full Cream Milk Powder, Amulya Dairy Whitener, Sagar
Skimmed Milk Powder, Amulspray Infant Milk Food, Sagar Tea
and Coffee Whitener

MILK DRINKS

Amul Kool Flavoured Milk, Amul Kool Cafe, Amul Kool
Koko,Amul Kool Milk Shake, Amul Kool Chocolate
Milk,Nutramul Energy Drink

HEALTH DRINKS

Stamina Instant Energy Drink

BROWN BEVERAGE

Nutramul Malted Milk Food

CURD PRODUCTS

Amul Masti Dahi (fresh curd), Amul Masti Spiced Butter Milk,
Amul Lassee, Amul Flaavyo Yoghurt

PURE GHEE

Amul Pure Ghee, Sagar Pure Ghee

SWEETENED
CONDENSED MILK

Amul Mithaimade

MITHAEE RANGE

Amul Shrikhand, Amul
Basundi,Avsar Ladoos

ICE CREAM

Sundae Range, probiotic,sugarfree and probiotic

CHOCOLATE AND
CONFECTIONARY

Amul Milk Chocolate, Amul Fruit & Nut Chocolate, Amul
Chocozoo, Amul Bindass, Amul Fundoo

Mithaee

Gulabjamuns,

Amul
 KEY COMPETETION AND THEIR PERFORMANCE
MOTHER DAIRY:




Area of competition: In milk and has big plans for cheese, ice cream and butter.
Mother dairy has approximately 10% market share in its butter segment.
Mother Diary dared to go different in their advertising campaigns as almost 60%
of butter consumption is done by kids, so Mother Diary wanted them to sit up
and take notice of their company. Almost all the companies in butter market are
targeting adults instead of children this way the company has differentiated
itself.

 BRITANIA




Area of competition: Cheese, butter mainly.
Britannia expects to have an estimated market share of 38%.
Britannia came up with Milkman Butter in the year 2000. This product is
processed using advanced dairy technology. Its formulation ensures easy spread
ability even at a lower temperature.

 NUTRALITE



Area of competition: Butter substitute Margarine.
Performance: Zydus, with its product Nutralite, claims to have garnered a 75 per
cent share of the "butter alternative" market. Nutraliteis a table margarine and
is widely used as a substitute of butter all over the world by strengthening its
presence in the healthy dietary supplement segment
Market Share of Amul:
The brand positions itself as a brand of both masses and classes, unlike competitors like
Nestle. Gujarat Co-operative Milk Marketing Federation (GCMMF), owners of Amul brand of
milk and dairy products, posted sales of Rs 11,670 crore for the year ended March 2012,
almost 55% more than Nestle India’s Rs 7,541-crore sales.
Amul owns 88 percent share in butter market and 75 percent in cheese share market. Amul is
the market leader in Rs 600 crores cheese market in India. It also has 63% share in infant milk
and 45% market share in dairy whitener. Amul also enjoys a 26% share in the 25,000-crore
packaged milk market.
With expected growth rate of 20 percent, 12% growth rate can be attributed to price rise and
another 8% to rise in demand for dairy products.
Market share of Amul:
Category

Market Share

Market position

Butter

88%

1

Milk powder

40%

1

Cheese

75%

1

Ice-cream

25%

2

Sweets

50%

1

Chocolate drinks

90%

1

Chocolates

10%

3
PRODUCT LIFE CYCLE:
Amul Butter has been the market leader in the butter category since past many years. The
competition has failed to beat Amul’s leadership in the butter category. The Product Life Cycle
curve of Amul Butter shows that Amul Butter is at its maturity stage. Diagrammatically, it could
be represented as:
SALES VOLUME AND HISTORICAL PERFORMANCE OF AMUL:
GCMMF posted a turnover of Rs 11,668 crores in 2011-12 fiscal, which was 20 percent higher
than Rs 9,775 crores in the previous fiscal. GCMMF, which is based at Anand in Gujarat,
processed 14.5 million liters of milk per day in 2011-12 and has planned to increase the
processing capacity to 18 million liters a day by 2018 to meet future demands.
This is the historical sales value turnover of the brand Amul:
Sales Turnover

Rs (million)

US $ (in million)

1994-95

11140

355

1995-96

13790

400

1996-97

15540

450

1997-98

18840

455

1998-99

22192

493

1999-00

22185

493

2000-01

22588

500

2001-02

23365

500

2002-03

27457

575

2003-04

28941

616

2004-05

29225

672

2005-06

37736

850

2006-07

42778

1050

2007-08

52554

1325

2008-09

67113

1504

2009-10

80053

1700

2010-11

97742

2172

2011-12

116680

2500

2012-13

137350

2540

GCMMF, which markets products under the Amul brand, posted 18 percent jump in turnover at
Rs 13,735 crore for 2012-13.The federation had posted a turnover of Rs 11,668 crores in the
previous fiscal, and it expects to hit Rs 17,000-crore turnover in 2013-14.
Plan for 2013-14 includes further expanding distribution reach to 700 new markets with
addition of more distributors and super-stockiest. GCMMF would seek to achieve turnover of Rs
17,000 crores in 2013-14. Exports have risen from Rs 95 crores in 2011-12 to Rs 140 crores in
2012-13, and we are targeting exports of Rs 300 crores in FY 2014, of which up to Rs 90
croreshas already been achieved.
AMUL BUTTER : ‘UTTERLY BUTTERLY DELICIOUS’
CUSTOMER BASED BRAND IDENTITY PRISM

Brand identity is required because the more meaningful people find your marketing, the more
they will be willing to pay for your stuff, and the more loyal they will become to your brand.
They will make more of an investment in your brand emotionally, and they will be more
motivated to choose it and spread the word about it.
This model shows that, for Amul through its Personality tried reaching its Customers which
reflects the value proposition perceived by customers. In doing so, Amul goes through Rational
Route of Physique and Social and Emotional Route of Culture and Self-image.
Marketing mix of Amul:
PRODUCT
AMUL BUTTER was the first product which was officially launched by AMUL in 1945.It has been
a market leader during the last 4 decades.

AMUL BUTTER
Amul Butter is made from Butter, Common Salt, permitted natural colour- Annatto
Special Features:
Made from fresh cream by modern continuous butter making machines.Marketed in India since
4 decades.
Product Specification:
Meets AGMARK standard and BIS specifications No.IS:13690:1992

AMUL LITE
Unlike Butter and Margarine, , Amul Lite is low-fat, low-calorie and low-cholesterol bread
spread and hence a healthier substitute. It contains 26 % less fat and calorie content as
compared to butter and margarine.

Special features:
Since Amul lite is low in calories one can maintain slim trim shape without sacrificing on taste.
Amul Lite is a low fat , low cholesterol product and less cholesterol means less chance of heart
disease. Amul Lite is low in saturated fats and high in “PUFA” for a healthy heart. Amul Lite
contains “Omega-6 & Omega-3 fats” which help to maintain healthy cholesterol levels. Amul
Lite is fortified with vitamins A & D essential for good vision and healthy skin. It is manufactured
in a fully automated, ISO9000 certified plant with strict hygiene conditions.
Product Specification:
The product is certified by AGMARK for quality.
AMUL DELICIOUS TABLE MARGARINE
Table Margarine is characterized by a physical consistency similar to butter and is commonly
known as butter-substitute. Margarine is prepared exclusively from vegetable oils and fats.
Special features:
Contains Zero Cholesterol and fortified with Vitamins A & D.
Product Specification:
Delicious Table Margarine is a preferred choice for people with cardiac ailments due to zero
cholesterol level. This is widely used as a low-cost substitute for butter .Manufactured in an ISO
9000 certified plant under strict hygienic conditions. The product is completely untouched by
human hand.

PRICE:
Amul Pricing Strategies
At the time when Amul was formed, consumers had limited purchasing power, and modest
consumption levels of milk and other dairy products. Thus Amul adopted a low-cost price
strategy to make its products affordable and attractive to consumers by guaranteeing them
value for money.
Despite competition in the high value dairy product segments from firms such as Hindustan
Lever, Nestle and Britannia, GCMMF ensures that the product mix and the sequence in which
Amul introduces its products is consistent with the core philosophy of providing butter at a
basic, affordable price to appeal the common masses. This helped AMUL BUTTER to create its
brand image in the household sector of the society. It has a totally market oriented pricing
strategy.

PLACE:
A Global Distributor
GCMMF is India's largest exporter of Dairy Products. It has been accorded a "Trading House"
status. GCMMF has received the APEDA Award from Government of India for Excellence in
Dairy Product Exports for the last 11 years.
Besides India, Amul has entered overseas markets such as Mauritius, UAE, USA, Bangladesh,
Australia, China, Singapore, Hong Kong and a few South African countries. Its bid to enter
Japanese market in 1994 had not succeeded, but now it has fresh plans of flooding the
Japanese markets. Other potential markets being considered include Sri Lanka.

PROMOTION:
Initial Promotional Strategy
The butter, which had been launched in 1945, had a staid, boring image, primarily because the
earlier advertising agency which was in charge of the account preferred to stick to routine,
corporate ads. They didn’t help in creating a brand image of AMUL butter which was their then
motive. Amul’s management thinks that:
“When people think of butter, the first picture that comes in mind is of that little girl in red and
white frock, holding a packet of Amul Butter”

Advertising :
Amul – A taste of India
However in 1966, a man named Sylvester Da Cunha(MD of ad agency ASP) clinched the account
of Amul butter, who along with his partner Eustace Fernandez decided that what they needed
was a girl who would worm her way into heart of a housewife. And who better than a little girl?
Thus came the idea of Amul moppet.
For initial years the thumb-sized moppet starred on hoarding mesmerizing people with her
witty, catchy humorous one-liners. It was from 1969 Amul began playing the role of a social
observer. And over the years the campaign acquired all that Amul touch. Amul campaign is a
unique marketing device . Giving the brand a caricature, an emblem, a finite identity and then
bringing it across with humour , satire , and sarcasm to reflect current affairs , has been most
innovative . It is a departure from the straight-in-your face pronouncement of the product. It
thereforefor has a threefold effect as opposed to perhaps one in all the others- the brand, the
humpur and the topicality.
Amul’s Marketing Strategy:
In order to maintain costs at lower levels, Amul India has never spent more than 1% of its
budget on advertising. However it has still been successful in creating the same impact, it
created 60 years ago through its simple yet appealing ad campaigns.
Talk about universally recognizable Brands grown in India, and one prominent contender is the
Amul mascot, a cute and chubby girl usually dressed in a polka dot. Over 45 years of existence,
the brand has always given a fresh flavor to Amul Mascot.

Amul Product’s Packaging:
Amul’s marketing strategy has always been consumer centric. Thus it is kept in mind that the
packaging of all Amul products appeals to the emotional side of the consumer.
Information
Also the need to highlight the nutrient value and best possible use of the product is an
important feature of all Amul products packaging.

Use of Information in Amul’s packaging

Amul’s Branding and Promotion:
The Amul mascot, a cute and chubby girl usually dressed in a polka dot dress, is universally
recognisable in India. And the tagline, ‘Utterly Butterly Delicious Amul’ is just as catchy.
Together, these two elements are a fantastic combination of brand elements for Amul. And get
this, the Amul mascot has been the same since its inception in 1967. That’s almost 45 years ago.
But the Amul girl is still as relevant as ever.
The Amul girl was the brainchild of Sylvester da Cunha, the managing director of the advertising
agency AS. The ads were designed as a series of hoardings with designs relating to day-to-day
issues. The beauty of these ads is that instead of using a celebrity, a character was created from
scratch and associations built around it. The brand recall for the Amul girl is phenomenal across
India today. And the biggest reason for this is the topical nature of the ads.
The Amul ads have witty one-liners which capture relevant events that have caught the fancy of
the nation. This instantly creates a connect with the populace and helps them to identify with
the brand in a surrogate manner. Apart from this, the humour is incisive and funny. The style of
drawing is also very distinctive, and there is instant recognition of the brand without even
needing to take a close look. All in all, the Amul girl has become iconic in Indian advertising.
While today’s advertising revolves around creating stylistic ads and abounds in celebrity
endorsements, Amul is like a breath of fresh air that has held onto its roots and yet managed to
stay relevant over the years. Kudos to this very Indian brand!

Advertising campaign of Amul:
Advertising campaigns for Amul turned around in 1966 when Sylvester da Cunha, then the
managing director of the advertising agency, ASP, clinched the account for Amul butter. The
butter, which had been launched in 1945, had a staid, boring image, primarily because the
earlier advertising agency which was in charge of the account preferred to stick to routine,
Corporate ads.
Sylvester da Cunha designed an advertisement campaign as series of hoardings with topical ads,
relating to day-to-day issues. Thus was born the Amul Moppet, a little girl who would warm her
way into a housewife’s heart. Amul since then have been following different promotion and
advertising campaigns with Amul moppet taking central role in the advertisements.
Amul advertisements:
 Uses a variety of media to communicate - Most famous is billboard campaigns using
Amul moppet and topical ads.
 Call her the Friday to Friday star because Every Friday, since 1967, this little girl appears
at billboards, strategically placed all over India, focusing on the item of the week –
tongue in cheek, of course.
 Amul food festival, which has been held for the last four year between October
and December in about 50,000 retail outlets.
 The Chef Of India promo invites hotel chefs to come up with recipes using as





many Amul products as possible, and is conducted at city, state and national
level. There are no boundaries and nothing is off limits.
From the political scene, to entertainment, from local news to international, from sports
to stars, Amul moppet has a line for everything.
Often said to be playing the role of a “social observer with evocative humor”, the
billboards became, and still are, a topic of conversation amongst millions. With their
“hing-lish” (a combination of Hindi and English) punch-lines, they have won the
maximum number of awards in India for any ad campaign ever.
This little thumbelina seems to have the masses, right where she wants them – wanting
more of her and of Amul. No other brand comes close to what Amul has been able to
accomplish.

The Amul ads are one of the longest running ads based on a theme, now vying for the Guinness
records for being the longest running ad campaign ever.
Some of the ad campaigns of Amul are as follows:
Analysis of competitors:
BRITANNIA BUTTER & PASTEURISED BUTTER
Britannia Butter is known for its rich yellow butter color, great taste, and excellent spreadability, even after refrigeration! It is made by churning fresh cow's milk, Britannia butter can be
used as a spread on your breads, or as a dollop on your paranthas, or in baking, sauce making
and frying. Though it contains milk proteins, fat and water, Britannia Butter remains solid (yet
spreadable!!) when refrigerated, softens at room temperature and melts to a thin liquid
consistency at 32-35degree celcius.
Place:
Britannia had started selling products in India, but now it has expanded overseas to places like
Middle East and Sri Lanka.
They have even started to export their goods to places such as: USA ,Ghana, Saudi Arabia,
Kuwait, Bahrain, Qatar, UAE, Oman, Seychelles, Singapore,
Price:
Britannia has adopted the Market Penetration Method of pricing. It focuses on the quality of
the products keeping in mind the pricing strategy. This helps improve and generate large sale
volume for their products. It aims at maximizing the market share and to produce new product
lines.
Promotion:
Britannia came up with an ad campaign for dairy products after a very long time, in 2012. In it
Britannia decided to concentrate on the cheese and milk – the areas where the market leader
in diary category butter was not particularly strong.
It is now taken for granted that overthrowing Amul from the butter market would be a really
tough task. Hence Britannia is concentrating on the next best thing where Amul is still a bit slow
– Cheese and Milk. The cheese market has been proven to be huge especially in western
countries. However, consumption pattern of Indians is still more inclined towards Butter.
Furthermore, recently the wellness streak has brought down the sale of both – Butter and
Cheese. Thus companies like Britannia which are 2nd in these products would like to be on top
through advertising their products.

Zydus Cadilla Nutralite
Nutralite is table margarine. The brand was then launched with a controversial positioning
“Better than Butter ". The slogan prompted Amul to take the issue to ASCI which directed Zydus
to substantiate the claims in their future campaigns.
Product:
Nutralite has less cholesterol and does not contain hydrogenated fats compared to butter. It
also has PUFA (poly unsaturated fatty acid) and MUFA (monounsaturated fatty acids) which are
known cholesterol fighters.
Place:
It is available in all retail outlets across the year. The reach in the entire market has been quite
extensive.
Promotion:
The brand was launched with television commercial showing the husband indulging in Aalu
Paratha without being worried about health. The controversy over the slogan - better than
butter has prompted the brand to slightly alter the positioning to: Healthier than Butter.
The brand is now running a high decibel campaign featuring Sathish Shah. The message of the
ad is to encourage the consumers to indulge in food without worrying about health. The brand
is targeting the ladies in the households who are worried about their husband's health.
The direct attack on butter will definitely catch the attention of the consumer. Convincing the
consumer to opt for Nutralite instead of butter is not an easy task. Firstly the brand has to
convince the customer that the good old Amul Butter is unhealthy. Second it has to achieve
parity (Points of parity) with butter. Then it has to convince the customer that Nutralite is
indeed healthy. Hence the brand has no other alternative but to directly attack butter. The high
profile launch of Nutralite may also see an emergence of margarines as a new product
category.

Mother Diary
Product:
Mother Butter is creamier, tastier and spreads easily. Mother Dairy Butter is produced under
totally hygienic conditions using Mother Dairy's wholesome milk.
Place:
Mother Diary is available at all the retail outlets across the country.
Promotions:
For butter, Mother Diary focuses on children. Mother Diary dared to go different in their
advertising campaigns as almost 6% of butter consumption is done by kids, so Mother Diary
wanted them to sit up and take notice of their company. Almost all the companies in butter
market are targeting adults instead of children this way the company has differentiated itself.
For kids, Mother Diary came up with Makkhan Singh, a sturdy jovial cow (a cartoon character)
as its brand ambassador.
Mother Diary has been carrying out school programmes – games and activites involving
Makkhan Singh in all the major metros.
Analysis Of Prices
Brand
100 gm (INR) 500 gm (INR)
Amul
32
157
Britannia
33
155
Mother Diary
31
152
Nutralite
28
135

Below is the analysis of the pricing strategies adopted by the suppliers in the market:
It is observed that the pricing strategy of the competitor brand is more like a “me too” brand.
This also means that the prices do not vary much between the brands.
It is also seen that variable costs in the form of Transportation & Distribution have gone up over
the years which mainly adds to the overall pricing.
A known fact encountered in the research is that, since Britannia is comparatively new brand it
is not preferred over Amul. The price of Britannia is such that it is above all other brands which
adds to its low consumption.
Analysis of target consumer’s survey:
A field research was conducted by taking a sample size of 30 customers, all of which were
females. The reason behind targeting females as the sample size was that, it was observed that
usually females are the influencers of purchase of butter for their household. The findings of
the field study are mentioned along with the analysis of it:
Q.1. Do you use butter?
35
30
25
20
15
10
5
0
Yes

No

It was found that all the samples for the survey used butter, for some or the other purpose.
Q.2. What kind of butter do you use?
25
20
15
10
5
0
Salted

Low fat, low
cholestrol

Pasteurised

Others

Majority of the customers consumed salted butter for their consumption. Low fat and low
cholesterol butter was rated as second most used butter by the people surveyed.
Q.3. What is your reason for purchasing butter?
18
16
14
12
10
8
6
4
2
0
Taste

Cost

Receipe calls
for it

Special
occasions

Other

Majority of the customers rated taste as the reason for purchasing butter i.e. they liked the
taste of the butter and hence they purchased it.

Q.4. What brand of butter do you use?
35
30
25
20
15
10
5
0
Amul

Nutralite

This was an open ended question and majority of the customers said Amul is the brand of
butter that they use.
Q.5. What influenced you the most to purchase the particular brand of butter?
30
25
20
15
10
5
0
Advertisements Word of Mouth Past Experience

Availability

Other

The influencer for majority of the customers was the past experience that they had.
Advertisement showing the small bubbly girl was rated as the 2nd most popular medium of
influence.
Q.6 (A) Identify the brand/s of butter that you have used in past 6 months?
35
30
25
20
15
10
5
0
Britannia

Nutralite

Mother
Dairy

Amul

Govardhan

Other

This question was asked to them to analyze the switching behavior of the customers. The
survey, however, resulted in saying Amul was the brand that they used and hardly switched.
Only 2 customers said they switched from other brand to Amul, but no costumer shifted from
Amul to another brand. This shows strong position of Amul among all its competitors.
Q.6 (B) What is the reason for switching?
2.5
2
1.5
1
0.5
0
Not satisfied Health issues

Cost

Taste

Receipe calls
for it

Other

This question was asked to analyze the reasons why the customers switched. Both the
customers rated non-satisfaction as being the reason for switching between the brands.
Q.7. How often do you purchase butter?
25

20

15

10

5

0
Once in 3 months

Once in 6 months

Once in a year

As per requirement

This question was asked to check the frequency of purchase of butter by the customers.
Majority of the customers bought butter when they required, followed by the customers saying
they bought it only once in 3 months.
Q.8. What comes to your mind when you hear the words “Amul Butter”?
5%

8%

Delicious

5%

Amul girl

3%

Food is incomplete without it
5%
22%

Taste and delicacy
Trusted brand
Taste of India

11%

Pure
Utterly Butterly Delicious
3%

5%

Quality
Nothing really

11%

16%
6%

Best
Perfect combination for bread

This was another open ended question which was asked to know what customers related to
Amul Butter. Majority of the customers related Amul with its mascot girl in white frock with red
polka dots. Taste and delicacy was 2nd most rated attribute when they heard about Amul
butter.
Retailer’s insights:
As a part of our field research, we also visited 3 retailers and these are their insights:
Majority customers ask for Amul. The reason being it is an old brand and people feel its reliable.
Since Amul is a cooperative firm its reasonable and affordable by everyone. Hence people
prefer Amul.
Also Britannia is 2 -3 Rs expensive and people are not aware about Nutralite being margarine.

Amul final

  • 1.
    AMUL BUTTER PRODUCT ANDBRAND MANAGEMENT PROF. JAYANTA SENGUPTA Submitted by: 726 Jenisha Eugene 731 Kenil Shah 734 Sayyed Masood Quadri 736 Mita Mandawker 752 Shreya Bhalavat 758 Twinkle Chheda
  • 2.
    Amul The Taste ofIndia! Product name: Amul Butter Utterly Butterly Delicious...Amul Character/ Mascot: The Amul moppet has been the mascot of Amul since 1967 sporting a young girl in red polka dot frock. Amul as a brand name is familiar to almost every individual in India, Amul is known for its quality products purity and hygiene. For over more than the past 50 years, Amul has been serving the consumers of India with a variety of quality products. Amul follows a business model to provide products to customers which provides 'value for money' to the consumer. Amul has enjoyed its status of market leader in products like butter, cheese and dry milk, by providing customers with quality products at competitive prices. It is one of the largest food products manufacturing organization of India. It is a Dairy Cooperative of Gujarat, also known as The Gujarat Cooperative Milk Marketing Federation Limited (GCMMF). Amul has brought a significant change in social and economic situation of our rural people. The Dairy Cooperatives have helped to bring an end to the exploitation of farmers and has increased the level of benefits to our rural producers of milk. The turnover of Amul during 2012-13 was US$ 2540 million. Amul's Total Quality Management ensures that the quality of products meets its standards right from the starting place of milk producer through the value chain until it reaches the consumer thus Amul is trying to provide value to its customers which not only satisfies the customer needs but delights the customer. Amul has time and again came up with innovative advertising which has helped Amul to develop itself as a brand which appeals people with assurance of its quality. The creative advertisement of Amul has created a position of its products which is generating higher sales
  • 3.
    for Amul. For30 odd years Amul's Utterly Butterly girl has managed to keep her fan following intact, the advertisements are now ready to enter the Guinness Book of World Records for being the longest running campaign ever. Business Mission Amul has prepared a comprehensive roadmap in order to guide that the dairy cooperatives of Gujarat to have a group turnover of Rs. 27000 crores by the year 2020. The company is planning on its expansion and through expansion the company will create fresh avenues for growth by catering to the rising demand for new products, this would include increasing the capacity for major product categories including milk powders, butters, Ice-cream, paneer, cheese, curd, ghee and other dairy products. The company is planning to double its processing capacity of its plants to 20.7 million kg per day. WHAT NEED DOES AMUL SERVE? Amul brand is not built as a product but as a movement to make India the largest milk producer of the world. The core values of the company are:  To provide remunerative returns to the farmers  Give the best quality product to the consumer  And at the best possible price SALES TURNOVER Sales Turnover Rs (million) US $ (in million) 2008-09 67113 1504 2009-10 80053 1700 2010-11 97742 2172 2011-12 116680 2500 2012-13 137350 2540 The sales trend followed by Amul, as an entire entity, is an upward trend. This shows that the company has been gaining profits since past many years, leading to a widespread in the Indian markets and the minds of the consumer. Amul has been able to deliver its products in the remotest parts of the country and hence the sale is continuously increasing since past many years.
  • 4.
    MARKET SHARE OFAMUL Formed in 1946, Amul is jointly owned by 3.03 million milk producers in Gujarat. Amul spurred the White Revolution in India which in turn made India the largest producer of milk and milk products in the world. It is also the world's largest vegetarian cheese brand. Amul is the largest food brand in India. It is selling milk and other products through 6500 outlets across the country. The brand positions itself as a brand of both masses and classes, unlike competitors like Nestle. Gujarat Co-operative Milk Marketing Federation (GCMMF), owners of Amul brand of milk and dairy products The country's largest dairy cooperative, Gujarat Co-operative Milk Marketing Federation's (GCMMF), that markets its products under the brand name Amul, turnover for the 2012-13 fiscal is likely to touch Rs 13,750 crore. According to provisional figures, the cooperative has registered an 18 per cent growth in its annual turnover compared to the previous fiscal. Amul owns 88 percent share in butter market and 75 percent in cheese share market. Amul is the market leader in Rs. 600 crores cheese market in India with 65-66% share. 63% share in infant milk and 45% market share in dairy whitener. Amul also enjoys a 26% share in the 25,000-crore packaged milk market. Sales of Amul Milk pouches grew by 34 per cent. Sales of Amul processed cheese showed a consistent growth rate of 29 per cent and Amul beverage which includes flavoured milk, buttermilk and lassi grew at 28 per cent over the last year. Sales of Amul Masti Dahi grew by 39 per cent. With expected growth rate of 20 percent, 12% growth rate can be attributed to price rise and another 8 percent to rise in demand for dairy products. The cooperative aims to grow milk procurement during FY14 by around 10-12 per cent.
  • 5.
    AMUL BUTTER CUSTOMER BASEDBRAND EQUITY MODEL RESONANCE A VERY HIGH BRAND LOYALTY AND ATTACHMENT JUDGEMENTS PERFORMANCE HIGH QUALITY AND CREDIBILITY, HIGHLY CONSIDERED BRAND FOR BUTTER CATERING TO NEED OF ALL THE SEGMENTS HUMORUS AND FUN, TOGETHERNESS, EMOTIONAL CONNECT CULTURALLY ROOTED, INDIANNESS, TRUSTED FEELINGS IMAGERY HIGH BRAND AWARENESS, GENERIC NAME FOR BUTTER SALIENCE The premise of this model is that the power of the brand – Amul lies in what customers have felt, seen and heard about the brand over time. The power of brand resides in the minds of customers.
  • 6.
    WHAT NEED DOESIT SERVE? Spread: On Bread, Parantha, Roti, Nans, Sandwitches. Topping: Pav Bhaji, Dals, Soups, Salads, Dal, and Rice. Ingredient: Biscuits, Cakes, Breads. Cooking Medium : Butter Paneer Masala, Butter Corn Masala and thousands of delightful recipes. Also Amul Butter is available in segments like Kirana Store / Modern Format store / Amul Parlors / Hotel & Restaurant segment / Railway and Flight Kitchen etc. DESCRIPTION OF MARKET: SIZE IN VALUE AND VOLUME: Currently, Amul has 88 per cent market share in the approximately Rs 600-crore butter segment. Amul is taking initiatives to expand it share and plans to come up with smaller size packs in the segment. Amul has preserved its market dominance by keeping consumers prices unchanged for the last four years and forcing others to follow suit. The other reason for Amul selling more — despite offering lower retail margins — is strong consumer pull, resulting from its brand being virtually synonymous with butter. GROWTH RATE: The sales of Amul butter grew by 18 per cent. Sales of Amul Butter showed an impressive growth rate of 26 per cent. The growth rate is continuously showing an upward trend.
  • 7.
    AAKER’S MODEL OFBRAND MAPPING Like other brand mapping tools, this system helps you to clearly define a brand and position its product. Once a brand is mapped, this system goes on to track performance against competitor brands, reporting progress against key performance metrics that aid diagnosis of each reported brand’s strengths and weaknesses. It represents what the brand, Amul stands for and offers to customers.
  • 8.
    MARKET DISPERSION BREADSPREADS Amul Butter,Amul Lite, Delicious Table Margarine CHEESE RANGE Amul Pasteurized Processed Cheddar Cheese, Amul Processed Cheese Spread, Amul Pizza (Mozarella) Cheese, Cheese, Amul Gouda Cheese, Amul Malai Paneer (cottage cheese), Utterly Delicious Pizza FRESH MILK Amul Gold Full Cream Milk 6% fat, Amul Shakti Standardised Milk 4.5% Fat, Amul Taaza Toned Milk 3% fat, Amul Slim & Trim, Amul Cow Milk UHT MILK RANGE Amul Gold 4.5% fat Milk, Amul Shakti 3% fat Milk, Amul Taaza 1.5% fat Milk, Amul Lite Slim-n-Trim Milk, Amul Fresh Cream MILK POWDER Amul Full Cream Milk Powder, Amulya Dairy Whitener, Sagar Skimmed Milk Powder, Amulspray Infant Milk Food, Sagar Tea and Coffee Whitener MILK DRINKS Amul Kool Flavoured Milk, Amul Kool Cafe, Amul Kool Koko,Amul Kool Milk Shake, Amul Kool Chocolate Milk,Nutramul Energy Drink HEALTH DRINKS Stamina Instant Energy Drink BROWN BEVERAGE Nutramul Malted Milk Food CURD PRODUCTS Amul Masti Dahi (fresh curd), Amul Masti Spiced Butter Milk, Amul Lassee, Amul Flaavyo Yoghurt PURE GHEE Amul Pure Ghee, Sagar Pure Ghee SWEETENED CONDENSED MILK Amul Mithaimade MITHAEE RANGE Amul Shrikhand, Amul Basundi,Avsar Ladoos ICE CREAM Sundae Range, probiotic,sugarfree and probiotic CHOCOLATE AND CONFECTIONARY Amul Milk Chocolate, Amul Fruit & Nut Chocolate, Amul Chocozoo, Amul Bindass, Amul Fundoo Mithaee Gulabjamuns, Amul
  • 9.
     KEY COMPETETIONAND THEIR PERFORMANCE MOTHER DAIRY:    Area of competition: In milk and has big plans for cheese, ice cream and butter. Mother dairy has approximately 10% market share in its butter segment. Mother Diary dared to go different in their advertising campaigns as almost 60% of butter consumption is done by kids, so Mother Diary wanted them to sit up and take notice of their company. Almost all the companies in butter market are targeting adults instead of children this way the company has differentiated itself.  BRITANIA    Area of competition: Cheese, butter mainly. Britannia expects to have an estimated market share of 38%. Britannia came up with Milkman Butter in the year 2000. This product is processed using advanced dairy technology. Its formulation ensures easy spread ability even at a lower temperature.  NUTRALITE   Area of competition: Butter substitute Margarine. Performance: Zydus, with its product Nutralite, claims to have garnered a 75 per cent share of the "butter alternative" market. Nutraliteis a table margarine and is widely used as a substitute of butter all over the world by strengthening its presence in the healthy dietary supplement segment
  • 10.
    Market Share ofAmul: The brand positions itself as a brand of both masses and classes, unlike competitors like Nestle. Gujarat Co-operative Milk Marketing Federation (GCMMF), owners of Amul brand of milk and dairy products, posted sales of Rs 11,670 crore for the year ended March 2012, almost 55% more than Nestle India’s Rs 7,541-crore sales. Amul owns 88 percent share in butter market and 75 percent in cheese share market. Amul is the market leader in Rs 600 crores cheese market in India. It also has 63% share in infant milk and 45% market share in dairy whitener. Amul also enjoys a 26% share in the 25,000-crore packaged milk market. With expected growth rate of 20 percent, 12% growth rate can be attributed to price rise and another 8% to rise in demand for dairy products. Market share of Amul: Category Market Share Market position Butter 88% 1 Milk powder 40% 1 Cheese 75% 1 Ice-cream 25% 2 Sweets 50% 1 Chocolate drinks 90% 1 Chocolates 10% 3
  • 11.
    PRODUCT LIFE CYCLE: AmulButter has been the market leader in the butter category since past many years. The competition has failed to beat Amul’s leadership in the butter category. The Product Life Cycle curve of Amul Butter shows that Amul Butter is at its maturity stage. Diagrammatically, it could be represented as:
  • 12.
    SALES VOLUME ANDHISTORICAL PERFORMANCE OF AMUL: GCMMF posted a turnover of Rs 11,668 crores in 2011-12 fiscal, which was 20 percent higher than Rs 9,775 crores in the previous fiscal. GCMMF, which is based at Anand in Gujarat, processed 14.5 million liters of milk per day in 2011-12 and has planned to increase the processing capacity to 18 million liters a day by 2018 to meet future demands. This is the historical sales value turnover of the brand Amul: Sales Turnover Rs (million) US $ (in million) 1994-95 11140 355 1995-96 13790 400 1996-97 15540 450 1997-98 18840 455 1998-99 22192 493 1999-00 22185 493 2000-01 22588 500 2001-02 23365 500 2002-03 27457 575 2003-04 28941 616 2004-05 29225 672 2005-06 37736 850 2006-07 42778 1050 2007-08 52554 1325 2008-09 67113 1504 2009-10 80053 1700 2010-11 97742 2172 2011-12 116680 2500 2012-13 137350 2540 GCMMF, which markets products under the Amul brand, posted 18 percent jump in turnover at Rs 13,735 crore for 2012-13.The federation had posted a turnover of Rs 11,668 crores in the previous fiscal, and it expects to hit Rs 17,000-crore turnover in 2013-14. Plan for 2013-14 includes further expanding distribution reach to 700 new markets with addition of more distributors and super-stockiest. GCMMF would seek to achieve turnover of Rs 17,000 crores in 2013-14. Exports have risen from Rs 95 crores in 2011-12 to Rs 140 crores in 2012-13, and we are targeting exports of Rs 300 crores in FY 2014, of which up to Rs 90 croreshas already been achieved.
  • 13.
    AMUL BUTTER :‘UTTERLY BUTTERLY DELICIOUS’ CUSTOMER BASED BRAND IDENTITY PRISM Brand identity is required because the more meaningful people find your marketing, the more they will be willing to pay for your stuff, and the more loyal they will become to your brand. They will make more of an investment in your brand emotionally, and they will be more motivated to choose it and spread the word about it. This model shows that, for Amul through its Personality tried reaching its Customers which reflects the value proposition perceived by customers. In doing so, Amul goes through Rational Route of Physique and Social and Emotional Route of Culture and Self-image.
  • 14.
    Marketing mix ofAmul: PRODUCT AMUL BUTTER was the first product which was officially launched by AMUL in 1945.It has been a market leader during the last 4 decades. AMUL BUTTER Amul Butter is made from Butter, Common Salt, permitted natural colour- Annatto Special Features: Made from fresh cream by modern continuous butter making machines.Marketed in India since 4 decades. Product Specification: Meets AGMARK standard and BIS specifications No.IS:13690:1992 AMUL LITE Unlike Butter and Margarine, , Amul Lite is low-fat, low-calorie and low-cholesterol bread spread and hence a healthier substitute. It contains 26 % less fat and calorie content as compared to butter and margarine. Special features: Since Amul lite is low in calories one can maintain slim trim shape without sacrificing on taste. Amul Lite is a low fat , low cholesterol product and less cholesterol means less chance of heart disease. Amul Lite is low in saturated fats and high in “PUFA” for a healthy heart. Amul Lite contains “Omega-6 & Omega-3 fats” which help to maintain healthy cholesterol levels. Amul Lite is fortified with vitamins A & D essential for good vision and healthy skin. It is manufactured in a fully automated, ISO9000 certified plant with strict hygiene conditions. Product Specification: The product is certified by AGMARK for quality.
  • 15.
    AMUL DELICIOUS TABLEMARGARINE Table Margarine is characterized by a physical consistency similar to butter and is commonly known as butter-substitute. Margarine is prepared exclusively from vegetable oils and fats. Special features: Contains Zero Cholesterol and fortified with Vitamins A & D. Product Specification: Delicious Table Margarine is a preferred choice for people with cardiac ailments due to zero cholesterol level. This is widely used as a low-cost substitute for butter .Manufactured in an ISO 9000 certified plant under strict hygienic conditions. The product is completely untouched by human hand. PRICE: Amul Pricing Strategies At the time when Amul was formed, consumers had limited purchasing power, and modest consumption levels of milk and other dairy products. Thus Amul adopted a low-cost price strategy to make its products affordable and attractive to consumers by guaranteeing them value for money. Despite competition in the high value dairy product segments from firms such as Hindustan Lever, Nestle and Britannia, GCMMF ensures that the product mix and the sequence in which Amul introduces its products is consistent with the core philosophy of providing butter at a basic, affordable price to appeal the common masses. This helped AMUL BUTTER to create its brand image in the household sector of the society. It has a totally market oriented pricing strategy. PLACE: A Global Distributor GCMMF is India's largest exporter of Dairy Products. It has been accorded a "Trading House" status. GCMMF has received the APEDA Award from Government of India for Excellence in Dairy Product Exports for the last 11 years.
  • 16.
    Besides India, Amulhas entered overseas markets such as Mauritius, UAE, USA, Bangladesh, Australia, China, Singapore, Hong Kong and a few South African countries. Its bid to enter Japanese market in 1994 had not succeeded, but now it has fresh plans of flooding the Japanese markets. Other potential markets being considered include Sri Lanka. PROMOTION: Initial Promotional Strategy The butter, which had been launched in 1945, had a staid, boring image, primarily because the earlier advertising agency which was in charge of the account preferred to stick to routine, corporate ads. They didn’t help in creating a brand image of AMUL butter which was their then motive. Amul’s management thinks that: “When people think of butter, the first picture that comes in mind is of that little girl in red and white frock, holding a packet of Amul Butter” Advertising : Amul – A taste of India However in 1966, a man named Sylvester Da Cunha(MD of ad agency ASP) clinched the account of Amul butter, who along with his partner Eustace Fernandez decided that what they needed was a girl who would worm her way into heart of a housewife. And who better than a little girl? Thus came the idea of Amul moppet. For initial years the thumb-sized moppet starred on hoarding mesmerizing people with her witty, catchy humorous one-liners. It was from 1969 Amul began playing the role of a social observer. And over the years the campaign acquired all that Amul touch. Amul campaign is a unique marketing device . Giving the brand a caricature, an emblem, a finite identity and then bringing it across with humour , satire , and sarcasm to reflect current affairs , has been most innovative . It is a departure from the straight-in-your face pronouncement of the product. It thereforefor has a threefold effect as opposed to perhaps one in all the others- the brand, the humpur and the topicality.
  • 17.
    Amul’s Marketing Strategy: Inorder to maintain costs at lower levels, Amul India has never spent more than 1% of its budget on advertising. However it has still been successful in creating the same impact, it created 60 years ago through its simple yet appealing ad campaigns. Talk about universally recognizable Brands grown in India, and one prominent contender is the Amul mascot, a cute and chubby girl usually dressed in a polka dot. Over 45 years of existence, the brand has always given a fresh flavor to Amul Mascot. Amul Product’s Packaging: Amul’s marketing strategy has always been consumer centric. Thus it is kept in mind that the packaging of all Amul products appeals to the emotional side of the consumer. Information Also the need to highlight the nutrient value and best possible use of the product is an important feature of all Amul products packaging. Use of Information in Amul’s packaging Amul’s Branding and Promotion: The Amul mascot, a cute and chubby girl usually dressed in a polka dot dress, is universally recognisable in India. And the tagline, ‘Utterly Butterly Delicious Amul’ is just as catchy. Together, these two elements are a fantastic combination of brand elements for Amul. And get
  • 18.
    this, the Amulmascot has been the same since its inception in 1967. That’s almost 45 years ago. But the Amul girl is still as relevant as ever. The Amul girl was the brainchild of Sylvester da Cunha, the managing director of the advertising agency AS. The ads were designed as a series of hoardings with designs relating to day-to-day issues. The beauty of these ads is that instead of using a celebrity, a character was created from scratch and associations built around it. The brand recall for the Amul girl is phenomenal across India today. And the biggest reason for this is the topical nature of the ads. The Amul ads have witty one-liners which capture relevant events that have caught the fancy of the nation. This instantly creates a connect with the populace and helps them to identify with the brand in a surrogate manner. Apart from this, the humour is incisive and funny. The style of drawing is also very distinctive, and there is instant recognition of the brand without even needing to take a close look. All in all, the Amul girl has become iconic in Indian advertising. While today’s advertising revolves around creating stylistic ads and abounds in celebrity endorsements, Amul is like a breath of fresh air that has held onto its roots and yet managed to stay relevant over the years. Kudos to this very Indian brand! Advertising campaign of Amul: Advertising campaigns for Amul turned around in 1966 when Sylvester da Cunha, then the managing director of the advertising agency, ASP, clinched the account for Amul butter. The butter, which had been launched in 1945, had a staid, boring image, primarily because the earlier advertising agency which was in charge of the account preferred to stick to routine, Corporate ads. Sylvester da Cunha designed an advertisement campaign as series of hoardings with topical ads, relating to day-to-day issues. Thus was born the Amul Moppet, a little girl who would warm her way into a housewife’s heart. Amul since then have been following different promotion and advertising campaigns with Amul moppet taking central role in the advertisements. Amul advertisements:  Uses a variety of media to communicate - Most famous is billboard campaigns using Amul moppet and topical ads.  Call her the Friday to Friday star because Every Friday, since 1967, this little girl appears at billboards, strategically placed all over India, focusing on the item of the week – tongue in cheek, of course.  Amul food festival, which has been held for the last four year between October and December in about 50,000 retail outlets.  The Chef Of India promo invites hotel chefs to come up with recipes using as
  • 19.
       many Amul productsas possible, and is conducted at city, state and national level. There are no boundaries and nothing is off limits. From the political scene, to entertainment, from local news to international, from sports to stars, Amul moppet has a line for everything. Often said to be playing the role of a “social observer with evocative humor”, the billboards became, and still are, a topic of conversation amongst millions. With their “hing-lish” (a combination of Hindi and English) punch-lines, they have won the maximum number of awards in India for any ad campaign ever. This little thumbelina seems to have the masses, right where she wants them – wanting more of her and of Amul. No other brand comes close to what Amul has been able to accomplish. The Amul ads are one of the longest running ads based on a theme, now vying for the Guinness records for being the longest running ad campaign ever. Some of the ad campaigns of Amul are as follows:
  • 23.
    Analysis of competitors: BRITANNIABUTTER & PASTEURISED BUTTER Britannia Butter is known for its rich yellow butter color, great taste, and excellent spreadability, even after refrigeration! It is made by churning fresh cow's milk, Britannia butter can be used as a spread on your breads, or as a dollop on your paranthas, or in baking, sauce making and frying. Though it contains milk proteins, fat and water, Britannia Butter remains solid (yet spreadable!!) when refrigerated, softens at room temperature and melts to a thin liquid consistency at 32-35degree celcius. Place: Britannia had started selling products in India, but now it has expanded overseas to places like Middle East and Sri Lanka. They have even started to export their goods to places such as: USA ,Ghana, Saudi Arabia, Kuwait, Bahrain, Qatar, UAE, Oman, Seychelles, Singapore, Price: Britannia has adopted the Market Penetration Method of pricing. It focuses on the quality of the products keeping in mind the pricing strategy. This helps improve and generate large sale volume for their products. It aims at maximizing the market share and to produce new product lines.
  • 24.
    Promotion: Britannia came upwith an ad campaign for dairy products after a very long time, in 2012. In it Britannia decided to concentrate on the cheese and milk – the areas where the market leader in diary category butter was not particularly strong. It is now taken for granted that overthrowing Amul from the butter market would be a really tough task. Hence Britannia is concentrating on the next best thing where Amul is still a bit slow – Cheese and Milk. The cheese market has been proven to be huge especially in western countries. However, consumption pattern of Indians is still more inclined towards Butter. Furthermore, recently the wellness streak has brought down the sale of both – Butter and Cheese. Thus companies like Britannia which are 2nd in these products would like to be on top through advertising their products. Zydus Cadilla Nutralite Nutralite is table margarine. The brand was then launched with a controversial positioning “Better than Butter ". The slogan prompted Amul to take the issue to ASCI which directed Zydus to substantiate the claims in their future campaigns. Product: Nutralite has less cholesterol and does not contain hydrogenated fats compared to butter. It also has PUFA (poly unsaturated fatty acid) and MUFA (monounsaturated fatty acids) which are known cholesterol fighters. Place: It is available in all retail outlets across the year. The reach in the entire market has been quite extensive. Promotion: The brand was launched with television commercial showing the husband indulging in Aalu Paratha without being worried about health. The controversy over the slogan - better than butter has prompted the brand to slightly alter the positioning to: Healthier than Butter. The brand is now running a high decibel campaign featuring Sathish Shah. The message of the ad is to encourage the consumers to indulge in food without worrying about health. The brand is targeting the ladies in the households who are worried about their husband's health.
  • 25.
    The direct attackon butter will definitely catch the attention of the consumer. Convincing the consumer to opt for Nutralite instead of butter is not an easy task. Firstly the brand has to convince the customer that the good old Amul Butter is unhealthy. Second it has to achieve parity (Points of parity) with butter. Then it has to convince the customer that Nutralite is indeed healthy. Hence the brand has no other alternative but to directly attack butter. The high profile launch of Nutralite may also see an emergence of margarines as a new product category. Mother Diary Product: Mother Butter is creamier, tastier and spreads easily. Mother Dairy Butter is produced under totally hygienic conditions using Mother Dairy's wholesome milk. Place: Mother Diary is available at all the retail outlets across the country. Promotions: For butter, Mother Diary focuses on children. Mother Diary dared to go different in their advertising campaigns as almost 6% of butter consumption is done by kids, so Mother Diary wanted them to sit up and take notice of their company. Almost all the companies in butter market are targeting adults instead of children this way the company has differentiated itself. For kids, Mother Diary came up with Makkhan Singh, a sturdy jovial cow (a cartoon character) as its brand ambassador. Mother Diary has been carrying out school programmes – games and activites involving Makkhan Singh in all the major metros.
  • 26.
    Analysis Of Prices Brand 100gm (INR) 500 gm (INR) Amul 32 157 Britannia 33 155 Mother Diary 31 152 Nutralite 28 135 Below is the analysis of the pricing strategies adopted by the suppliers in the market: It is observed that the pricing strategy of the competitor brand is more like a “me too” brand. This also means that the prices do not vary much between the brands. It is also seen that variable costs in the form of Transportation & Distribution have gone up over the years which mainly adds to the overall pricing. A known fact encountered in the research is that, since Britannia is comparatively new brand it is not preferred over Amul. The price of Britannia is such that it is above all other brands which adds to its low consumption.
  • 27.
    Analysis of targetconsumer’s survey: A field research was conducted by taking a sample size of 30 customers, all of which were females. The reason behind targeting females as the sample size was that, it was observed that usually females are the influencers of purchase of butter for their household. The findings of the field study are mentioned along with the analysis of it: Q.1. Do you use butter? 35 30 25 20 15 10 5 0 Yes No It was found that all the samples for the survey used butter, for some or the other purpose. Q.2. What kind of butter do you use? 25 20 15 10 5 0 Salted Low fat, low cholestrol Pasteurised Others Majority of the customers consumed salted butter for their consumption. Low fat and low cholesterol butter was rated as second most used butter by the people surveyed.
  • 28.
    Q.3. What isyour reason for purchasing butter? 18 16 14 12 10 8 6 4 2 0 Taste Cost Receipe calls for it Special occasions Other Majority of the customers rated taste as the reason for purchasing butter i.e. they liked the taste of the butter and hence they purchased it. Q.4. What brand of butter do you use? 35 30 25 20 15 10 5 0 Amul Nutralite This was an open ended question and majority of the customers said Amul is the brand of butter that they use.
  • 29.
    Q.5. What influencedyou the most to purchase the particular brand of butter? 30 25 20 15 10 5 0 Advertisements Word of Mouth Past Experience Availability Other The influencer for majority of the customers was the past experience that they had. Advertisement showing the small bubbly girl was rated as the 2nd most popular medium of influence. Q.6 (A) Identify the brand/s of butter that you have used in past 6 months? 35 30 25 20 15 10 5 0 Britannia Nutralite Mother Dairy Amul Govardhan Other This question was asked to them to analyze the switching behavior of the customers. The survey, however, resulted in saying Amul was the brand that they used and hardly switched. Only 2 customers said they switched from other brand to Amul, but no costumer shifted from Amul to another brand. This shows strong position of Amul among all its competitors.
  • 30.
    Q.6 (B) Whatis the reason for switching? 2.5 2 1.5 1 0.5 0 Not satisfied Health issues Cost Taste Receipe calls for it Other This question was asked to analyze the reasons why the customers switched. Both the customers rated non-satisfaction as being the reason for switching between the brands. Q.7. How often do you purchase butter? 25 20 15 10 5 0 Once in 3 months Once in 6 months Once in a year As per requirement This question was asked to check the frequency of purchase of butter by the customers. Majority of the customers bought butter when they required, followed by the customers saying they bought it only once in 3 months.
  • 31.
    Q.8. What comesto your mind when you hear the words “Amul Butter”? 5% 8% Delicious 5% Amul girl 3% Food is incomplete without it 5% 22% Taste and delicacy Trusted brand Taste of India 11% Pure Utterly Butterly Delicious 3% 5% Quality Nothing really 11% 16% 6% Best Perfect combination for bread This was another open ended question which was asked to know what customers related to Amul Butter. Majority of the customers related Amul with its mascot girl in white frock with red polka dots. Taste and delicacy was 2nd most rated attribute when they heard about Amul butter. Retailer’s insights: As a part of our field research, we also visited 3 retailers and these are their insights: Majority customers ask for Amul. The reason being it is an old brand and people feel its reliable. Since Amul is a cooperative firm its reasonable and affordable by everyone. Hence people prefer Amul. Also Britannia is 2 -3 Rs expensive and people are not aware about Nutralite being margarine.