Algoritma
dan
Pemrograman
2
Flow Chart
Flow chart suatu
bagan/diagram yang
menggambarkan aliran proses
yang dikerjakan program dari
awal sampai akhir.
Flow chart adalah algoritma
yang digambarkan dengan
diagram
Fungsi dari flow chart adalah
mendeskripsikan urutan
pelaksanaan suatu proses
(sama dengan fungsi algoritma)
Untuk pengolahan data dengan komputer,
dapat dirangkum urutan dasar untuk
pemecahan suatu masalah, yaitu;
• START: berisi instruksi untuk persiapan
perlatan yang diperlukan sebelum
menangani pemecahan masalah.
• READ: berisi instruksi untuk membaca
data dari suatu peralatan input.
• PROCESS: berisi kegiatan yang berkaitan
dengan pemecahan persoalan sesuai
dengan data yang dibaca.
• WRITE: berisi instruksi untuk merekam
hasil kegiatan ke perlatan output.
• END: mengakhiri kegiatan pengolahan
Gambar berikut
memperlihatkan flowchart dari
kegiatan dasar diatas.
• Dari gambar flowchart di atas
terlihat bahwa suatu flowchart
harus terdapat proses
persiapan dan proses akhir. Dan
yang menjadi topik dalam
pembahasan ini adalah tahap
proses. Karena kegiatan ini
banyak mengandung variasi
sesuai dengan kompleksitas
masalah yang akan dipecahkan.
Walaupun tidak ada kaidah-
kaidah yang baku dalam
penyusunan flowchart, namun
ada beberapa anjuran yaitu:
• Hindari pengulangan proses
yang tidak perlu dan logika
yang berbelit sehingga jalannya
proses menjadi singkat
• Penggambaran flowchart yang
simetris dengan arah yang jelas.
CONTOH FLOWCHART
DALAM KEHIDUPAN
SEHARI - HARI
MENCARI BUKU
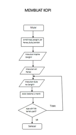
MEMBUAT KOPI
MEMBUAT NASI GORENG
CUSTOMER RESTAURAN
AMBIL UANG DI ATM
PENJUALAN
BILANGAN BULAT
BILANGAN DESIMAL
MEMBELI CD
TUGAS
• Membuat segelas teh manis :
1. Mulai
2. Ambil teh celup, kemudian masukan ke dalam
gelas
3. Ambil sesendok gula pasir, masukkan ke dalam
gelas
4. Masukkan air panas ke dalam gelas secukupnya
5. Diaduk sampai rata semua
6. Kemudian cicipi rasanya
7. Jika kurang manis, tambahkan sesendok gula
8. Jika terlalu manis, tambahkan air
9. Apakah manisnya cukup? Jika belum kembali ke
langkah “ 6 “
10. Jika sudah maka sajikan teh manis
11. selesai
• User : Masukkan user name
• User : Masukkan Password
• Sistem :Cek apakah username terdaftar?
• Sistem :Jika tidak terdaftar, maka sistem akan
mengeluarkan peringatan adanya kesalahan. Jika
terdaftar maka, selanjutnya sistem akan
mengecek apakah username dan password cocok
(sesuai dengan database)?
• Sistem :Jika Username dan password cocok maka
user diperbolehkan masuk ke Facebook ybs. Jika
tidak cocok maka sistem akan mengeluarkan
peringatan adanya kesalahan
• User : Dapat mengakses halaman facebook ybs
Algoritma Login ke Facebook

ALOGARITMA 2

  • 1.
  • 2.
    Flow Chart Flow chartsuatu bagan/diagram yang menggambarkan aliran proses yang dikerjakan program dari awal sampai akhir. Flow chart adalah algoritma yang digambarkan dengan diagram Fungsi dari flow chart adalah mendeskripsikan urutan pelaksanaan suatu proses (sama dengan fungsi algoritma)
  • 6.
    Untuk pengolahan datadengan komputer, dapat dirangkum urutan dasar untuk pemecahan suatu masalah, yaitu; • START: berisi instruksi untuk persiapan perlatan yang diperlukan sebelum menangani pemecahan masalah. • READ: berisi instruksi untuk membaca data dari suatu peralatan input. • PROCESS: berisi kegiatan yang berkaitan dengan pemecahan persoalan sesuai dengan data yang dibaca. • WRITE: berisi instruksi untuk merekam hasil kegiatan ke perlatan output. • END: mengakhiri kegiatan pengolahan
  • 7.
    Gambar berikut memperlihatkan flowchartdari kegiatan dasar diatas. • Dari gambar flowchart di atas terlihat bahwa suatu flowchart harus terdapat proses persiapan dan proses akhir. Dan yang menjadi topik dalam pembahasan ini adalah tahap proses. Karena kegiatan ini banyak mengandung variasi sesuai dengan kompleksitas masalah yang akan dipecahkan. Walaupun tidak ada kaidah- kaidah yang baku dalam penyusunan flowchart, namun ada beberapa anjuran yaitu: • Hindari pengulangan proses yang tidak perlu dan logika yang berbelit sehingga jalannya proses menjadi singkat • Penggambaran flowchart yang simetris dengan arah yang jelas.
  • 8.
  • 9.
  • 12.
  • 13.
  • 14.
  • 15.
  • 16.
  • 17.
  • 18.
  • 19.
    TUGAS • Membuat segelasteh manis : 1. Mulai 2. Ambil teh celup, kemudian masukan ke dalam gelas 3. Ambil sesendok gula pasir, masukkan ke dalam gelas 4. Masukkan air panas ke dalam gelas secukupnya 5. Diaduk sampai rata semua 6. Kemudian cicipi rasanya 7. Jika kurang manis, tambahkan sesendok gula 8. Jika terlalu manis, tambahkan air 9. Apakah manisnya cukup? Jika belum kembali ke langkah “ 6 “ 10. Jika sudah maka sajikan teh manis 11. selesai
  • 20.
    • User :Masukkan user name • User : Masukkan Password • Sistem :Cek apakah username terdaftar? • Sistem :Jika tidak terdaftar, maka sistem akan mengeluarkan peringatan adanya kesalahan. Jika terdaftar maka, selanjutnya sistem akan mengecek apakah username dan password cocok (sesuai dengan database)? • Sistem :Jika Username dan password cocok maka user diperbolehkan masuk ke Facebook ybs. Jika tidak cocok maka sistem akan mengeluarkan peringatan adanya kesalahan • User : Dapat mengakses halaman facebook ybs Algoritma Login ke Facebook