AERMOD
American Meteorological Society (AMS) and the
United States Environmental Protection Agency
(EPA) Regulatory Model (AERMOD)
Lakes Environmental V6.7.1
AERMOD, What It Does
 Steady-state Gaussian plume air
dispersion model
 Predict downwind pollutant
concentrations based on source
emissions, meteorological field, and
site parameters (land use, terrain
features etc.)
 For near-field impacts (50-km or less)
Gaussian Dispersion
𝐶 𝑥, 𝑦, 𝑧 =
𝑄
2𝜋𝜎 𝑦 𝜎𝑧 𝑈
exp −
𝑦2
2𝜎 𝑦
2 {exp −
𝑧 − ℎ 𝑠
2
2𝜎𝑧
2
+ exp −
𝑧 + ℎ 𝑠
2
2𝜎𝑧
2
}
𝐶 𝑥, 𝑦, 𝑧 : 𝑐𝑜𝑛𝑐𝑒𝑛𝑡𝑟𝑎𝑡𝑖𝑜𝑛, µ𝑔 𝑚3
, 𝑎𝑡 𝑥 𝑚𝑒𝑡𝑒𝑟𝑠 𝑑𝑜𝑤𝑛𝑤𝑖𝑛𝑑.
𝑄: 𝑒𝑚𝑖𝑠𝑠𝑖𝑜𝑛 𝑟𝑎𝑡𝑒, µ𝑔 𝑠
𝑈: 𝑤𝑖𝑛𝑑 𝑠𝑝𝑒𝑒𝑑 𝑎𝑡 𝑠𝑡𝑎𝑐𝑘 ℎ𝑒𝑖𝑔ℎ𝑡, 𝑚 𝑠
𝜎 𝑦, 𝜎𝑧 : 𝑑𝑖𝑠𝑝𝑒𝑟𝑠𝑖𝑜𝑛 𝑐𝑜𝑒𝑓𝑓𝑖𝑐𝑖𝑒𝑛𝑡𝑠 𝑎𝑡 ℎ𝑖𝑟𝑜𝑛𝑧𝑜𝑛𝑡𝑎𝑙 𝑎𝑛𝑑 𝑣𝑒𝑟𝑡𝑖𝑐𝑎𝑙 𝑑𝑖𝑟𝑒𝑐𝑡𝑖𝑜𝑛𝑠.
𝑦, 𝑧: ℎ𝑜𝑟𝑖𝑧𝑜𝑛𝑡𝑎𝑙 𝑎𝑛𝑑 𝑣𝑒𝑟𝑡𝑖𝑐𝑎𝑙 𝑑𝑖𝑠𝑡𝑎𝑛𝑐𝑒𝑠 𝑓𝑟𝑜𝑚 𝑝𝑙𝑢𝑚𝑒 𝑐𝑒𝑛𝑡𝑒𝑟𝑙𝑖𝑛𝑒 𝑎𝑡 𝑥 𝑚𝑒𝑡𝑒𝑟𝑠, 𝑚
ℎ 𝑠: 𝑒𝑓𝑓𝑒𝑐𝑡𝑖𝑣𝑒 𝑠𝑡𝑎𝑐𝑘 ℎ𝑒𝑖𝑔ℎ𝑡 𝑠𝑡𝑎𝑐𝑘 ℎ𝑒𝑖𝑔ℎ𝑡 𝑝𝑙𝑢𝑠 𝑝𝑙𝑢𝑚𝑒 𝑟𝑖𝑠𝑒 ,
Dispersion Coefficients
𝜎 𝑦 = 𝑎 𝑥0.894
𝜎𝑧 = 𝑐 𝑥 𝑑
+ 𝑓
Why AERMOD
 1. Permitting
 2. Design of stacks
 3. “Culpability” analysis
 4. Prediction of air quality
 5. Selection of air monitoring sites
 6. Evaluation of the impact of new
pollution sources
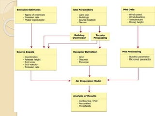
Overview
AERMO
D
AERMET
Met Data:
Surface, Upper
Air, On-Site
Surface
Characteristic
s
Application
Site
Information
AERMAPTerrain Data
BPIPBuilding Data
Source
Location
and
Emission
Data
Receptor
Location
Control
Output
AERMOD
AERMET
Met Data:
Surface, Upper
Air, On-Site
Surface
Characteristics
Application Site
Information
AERMAPTerrain Data
BPIPBuilding Data
Source
Location and
Emission Data
Receptor
Location
Control
Output
Met Pathway
AERMET
 AERMET: The AERMOD
meteorological pre-processor
 Uses meteorological information and
surface characteristics to calculate the
boundary layer parameters for use by
AERMOD Surface
Characteristics
Application
Site
Surface Data
Minimum required parameters:
 1. Year, Month, Day, Hour
 2. Wind Speed
 3. Wind Direction
 4. Dry Bulb Temperature
 5. Cloud Cover (tenths)
Where To Get
 Five years surface data from LGA (4.1
km east from WI WWTP)
(ftp://ftp.ncdc.noaa.gov/pub/data/noaa/
)
 Data Format: NCDC TD-3505
 Time in GMT
Upper Air Data
Parameters
 Year, Month, Day, Hour
 Pressure
 Height
 Temperature
 Wind Direction
 Wind speed
Where To Get
 Five years upper air data from Upton,
NY (88 km east from WI WWTP)
(http://www.esrl.noaa.gov/raobs)
 Data format: FSL.
 Time in GMT.
Upper Air Data
On-Site Data
 Requires the same minimum
parameters as that for surface data:
◦ Wind Direction
◦ Wind Speed
◦ Temperature
◦ Sky Cover/Cloud Cover
 The file must be ASCII and must be in
a form that can be read using Fortran
FORMAT statements.
On-Site Data
Surface Characteristics
 Albedo(r): Fraction of solar energy
reflected (0 to 1), “Big & Bright”
 Bowen Ratio (Bo): A measure of the
dryness at the surface, “The Higher
the Drier”
 Surface Roughness (zo): The
height at which wind speed
approaches zero
AERMET Sectors
 Apply a weighted average of surface
characteristics by surface area within
each sector
AERSURFACE
 Calculates surface parameters from
land cover files in USGS NLCD92
format
AERSURFACE
Application Site
AERMET Output Files
Surface File
Profile File
Surface File: *.SFC
 the hourly boundary layer parameters
estimates
Inspecting Surface File
(*.SFC) Sensible Heat Flux: positive for convective
conditions (daytime), negative for stable
conditions (nighttime); usually ≥-64 W/m2
 Monin-Obukhov Length: negative for convective
conditions (daytime), positive for stable
conditions (nighttime)
 Surface Friction Velocity u*:5-15 times less than
Wind Speed.
 Convective Velocity Scale w*: usually < 5m/s
 Wind Speed ↑, Surface Roughness Length ↑→
Mechanical Mixing Height↑
 Dew Point Temperature < Ambient Temperature
 Zero Wind Speed → Zero Wind Direction
Profile File: *.PFL
 multiple levels of wind speed, wind direction,
temperature, and standard deviation of the
fluctuating wind components.
Met Pathway
Met Pathway
Source Pathway
AERMOD
AERMET
Met Data:
Surface, Upper
Air, On-Site
Surface
Characteristics
Application Site
Information
AERMAPTerrain Data
BPIPBuilding Data
Source Location
and Emission
Data
Receptor
Location
Control
Output
Source Types
 1. POINT
 2. AREA (rectangular, circular,
polygonal)
 3. VOLUME
 4. OPEN PIT
POINT Sources
 A single, identifiable source
of air pollutant emissions,
either elevated or at ground-
level
◦ Pollutant release rate
(mass/time)
◦ Stack location
◦ Stack height and diameter
◦ Stack gas temperature and
exit velocity
 Examples: Stacks,
AREA Sources
 A two-dimensional source of diffuse air
pollutant emissions, low level or
ground level releases with no plume
rise
◦ Pollutant release rate (mass/time/area)
◦ Release height
◦ Location and dimensions
 Examples: material storage piles,
forest fires, landfills, waste lagoons
VOLUME Sources
 A three-dimensional source of diffuse
air pollutant emissions
◦ Pollutant release rate (mass/time)
◦ Location
◦ Release height
◦ Initial lateral and vertical dimensions
 Examples: building roof monitors,
multiple vents, conveyor belts, haul
roads
OPEN PIT Sources
 Similar to area sources (no plume
rise)
◦ Pollutant release rate (mass/time/area)
◦ Average release height
◦ Dimensions and volume
◦ Orientation angle
 Examples: surface mines and quarries
Area Source Example
Open PIT Source Example
AERMOD
AERMET
Met Data:
Surface,
Upper Air,
On-Site
Surface
Characteristic
s
Application
Site
Information
AERMAPTerrain Data
BPIPBuilding Data
Source
Location and
Emission
Data
Receptor
Location
Control
Output
Receptor Pathway
Need To Specify:
 1. Modeling Domain?
 2. Receptor Spacing?
 3. Number of Receptors?
 4. Type of Receptors?
Example of Receptors
Example of Receptors
TERRAIN
AERMOD
AERMET
Met Data:
Surface, Upper
Air, On-Site
Surface
Characteristics
Application Site
Information
AERMAPTerrain Data
BPIPBuilding Data
Source
Location and
Emission Data
Receptor
Location
Control
Output
AERMAP
Terrain Processing
 AERMAP: AERMOD mapping
program
 Calculates Terrain Elevations for
Sources and Receptors
 The Effect of Terrain on Concentration
Values
Terrain Data Format
 United States:
◦ USGS NED GeoTIFF (~30m, ~10m,
~3m)
◦ USGS 7.5-Min DEM (~30m)
◦ USGS 1-Deg DEM (~90m)
◦ SRTM1 (~30m)
 International:
◦ SRTM3 (~ 90m)
◦ SRTM30 & GTOPO30 (~900m)
Where To Get
Building Downwash Analysis
AERMOD
AERMET
Met Data:
Surface,
Upper Air, On-
Site
Surface
Characteristics
Application
Site
Information
AERMAPTerrain Data
BPIPBuilding Data
Source
Location and
Emission Data
Receptor
Location
Control
Output
BPIP- Building Profile Input
Program
 Calculates building downwash
 Effects of buildings on pollutant
concentrations
Parameters: Point sources and building
Locations/dimensions
Area of Influence
Control Pathway
AERMOD
AERMET
Met Data:
Surface, Upper
Air, On-Site
Surface
Characteristics
Application Site
Information
AERMAPTerrain Data
BPIPBuilding Data
Source
Location and
Emission Data
Receptor
Location
Control
Output
 Flat Terrain: Terrain Heights < Stack
Base
 Elevated Terrain: Stack Base < Terrain
Heights <Stack Height
 Complex Terrain: Terrain Heights >
Stack Height
Summary
Interpreting Results
Output Types
 1. Main Output file
 2. Plot file
 3. Post file
 4. Threshold violations
 5. Others…
Main Output File
 1. Automatically created
 2. Contains input and output
summaries
 3. Lists errors and warnings
 4. Contains optional output data tables
A Part of Main Output File
Highest Values Table
 Reports the nth highest
concentration at each receptor; n =
1 to 10 (specified by user)
PLOTFIILE
 Same data as highest values table
 Not a snapshot in time
2 ppb
335 ppb
Maximum Values Table
 Reports the x highest concentrations
 x (specified by user)
MAXIIFIILE
 Threshold Violation File
 Lists all concentrations above a user
specified threshold
 H2S regulations: 10 ppbv (New York
State, 1972) or 1 ppb (New York City,
2010; Mahin, 2001)
2 ppb
120 ppb
POSTFIILE
 Reports all concentrations at each
hour and at every receptor
 Large Files!
Analysis of Results
 Check the date/time maximums occur
◦ Maximums occurring all at the same
time?
◦ Maximums at different dates, but same
time of day?
◦ Is a particular met condition to blame?
 Compare with Air Quality Standard
 Contribution from individual sources
Model Validation
 Inspect the Main Output File
 Compare with ambient monitoring
data
Resources
 Lakes Environmental:
www.webLakes.com
 RFLee Consulting: www.rflee.com/
 US EPA: www.epa.gov/scram001/
Acknowledgements
 CCNY
 Lakes Environmental
◦ Cristiane L. Thé, M.A.Sc.
◦ Jason M. Redman, B. Es
◦ Chamarie Perera
◦ Farida Dehghan, Ph.D.
 NOAA
◦ Patricia Miller
◦ Mark Govett
 RF Lee Consulting
◦ Russell F Lee, Meteorologist
 Odotech Inc
◦ Nicholas Leblanc
AERMOD

AERMOD

  • 1.
    AERMOD American Meteorological Society(AMS) and the United States Environmental Protection Agency (EPA) Regulatory Model (AERMOD) Lakes Environmental V6.7.1
  • 2.
    AERMOD, What ItDoes  Steady-state Gaussian plume air dispersion model  Predict downwind pollutant concentrations based on source emissions, meteorological field, and site parameters (land use, terrain features etc.)  For near-field impacts (50-km or less)
  • 3.
    Gaussian Dispersion 𝐶 𝑥,𝑦, 𝑧 = 𝑄 2𝜋𝜎 𝑦 𝜎𝑧 𝑈 exp − 𝑦2 2𝜎 𝑦 2 {exp − 𝑧 − ℎ 𝑠 2 2𝜎𝑧 2 + exp − 𝑧 + ℎ 𝑠 2 2𝜎𝑧 2 } 𝐶 𝑥, 𝑦, 𝑧 : 𝑐𝑜𝑛𝑐𝑒𝑛𝑡𝑟𝑎𝑡𝑖𝑜𝑛, µ𝑔 𝑚3 , 𝑎𝑡 𝑥 𝑚𝑒𝑡𝑒𝑟𝑠 𝑑𝑜𝑤𝑛𝑤𝑖𝑛𝑑. 𝑄: 𝑒𝑚𝑖𝑠𝑠𝑖𝑜𝑛 𝑟𝑎𝑡𝑒, µ𝑔 𝑠 𝑈: 𝑤𝑖𝑛𝑑 𝑠𝑝𝑒𝑒𝑑 𝑎𝑡 𝑠𝑡𝑎𝑐𝑘 ℎ𝑒𝑖𝑔ℎ𝑡, 𝑚 𝑠 𝜎 𝑦, 𝜎𝑧 : 𝑑𝑖𝑠𝑝𝑒𝑟𝑠𝑖𝑜𝑛 𝑐𝑜𝑒𝑓𝑓𝑖𝑐𝑖𝑒𝑛𝑡𝑠 𝑎𝑡 ℎ𝑖𝑟𝑜𝑛𝑧𝑜𝑛𝑡𝑎𝑙 𝑎𝑛𝑑 𝑣𝑒𝑟𝑡𝑖𝑐𝑎𝑙 𝑑𝑖𝑟𝑒𝑐𝑡𝑖𝑜𝑛𝑠. 𝑦, 𝑧: ℎ𝑜𝑟𝑖𝑧𝑜𝑛𝑡𝑎𝑙 𝑎𝑛𝑑 𝑣𝑒𝑟𝑡𝑖𝑐𝑎𝑙 𝑑𝑖𝑠𝑡𝑎𝑛𝑐𝑒𝑠 𝑓𝑟𝑜𝑚 𝑝𝑙𝑢𝑚𝑒 𝑐𝑒𝑛𝑡𝑒𝑟𝑙𝑖𝑛𝑒 𝑎𝑡 𝑥 𝑚𝑒𝑡𝑒𝑟𝑠, 𝑚 ℎ 𝑠: 𝑒𝑓𝑓𝑒𝑐𝑡𝑖𝑣𝑒 𝑠𝑡𝑎𝑐𝑘 ℎ𝑒𝑖𝑔ℎ𝑡 𝑠𝑡𝑎𝑐𝑘 ℎ𝑒𝑖𝑔ℎ𝑡 𝑝𝑙𝑢𝑠 𝑝𝑙𝑢𝑚𝑒 𝑟𝑖𝑠𝑒 ,
  • 4.
    Dispersion Coefficients 𝜎 𝑦= 𝑎 𝑥0.894 𝜎𝑧 = 𝑐 𝑥 𝑑 + 𝑓
  • 5.
    Why AERMOD  1.Permitting  2. Design of stacks  3. “Culpability” analysis  4. Prediction of air quality  5. Selection of air monitoring sites  6. Evaluation of the impact of new pollution sources
  • 6.
    Overview AERMO D AERMET Met Data: Surface, Upper Air,On-Site Surface Characteristic s Application Site Information AERMAPTerrain Data BPIPBuilding Data Source Location and Emission Data Receptor Location Control Output
  • 7.
    AERMOD AERMET Met Data: Surface, Upper Air,On-Site Surface Characteristics Application Site Information AERMAPTerrain Data BPIPBuilding Data Source Location and Emission Data Receptor Location Control Output Met Pathway
  • 8.
    AERMET  AERMET: TheAERMOD meteorological pre-processor  Uses meteorological information and surface characteristics to calculate the boundary layer parameters for use by AERMOD Surface Characteristics Application Site
  • 9.
    Surface Data Minimum requiredparameters:  1. Year, Month, Day, Hour  2. Wind Speed  3. Wind Direction  4. Dry Bulb Temperature  5. Cloud Cover (tenths)
  • 10.
    Where To Get Five years surface data from LGA (4.1 km east from WI WWTP) (ftp://ftp.ncdc.noaa.gov/pub/data/noaa/ )  Data Format: NCDC TD-3505  Time in GMT
  • 12.
    Upper Air Data Parameters Year, Month, Day, Hour  Pressure  Height  Temperature  Wind Direction  Wind speed
  • 13.
    Where To Get Five years upper air data from Upton, NY (88 km east from WI WWTP) (http://www.esrl.noaa.gov/raobs)  Data format: FSL.  Time in GMT.
  • 14.
  • 15.
    On-Site Data  Requiresthe same minimum parameters as that for surface data: ◦ Wind Direction ◦ Wind Speed ◦ Temperature ◦ Sky Cover/Cloud Cover  The file must be ASCII and must be in a form that can be read using Fortran FORMAT statements.
  • 16.
  • 17.
    Surface Characteristics  Albedo(r):Fraction of solar energy reflected (0 to 1), “Big & Bright”  Bowen Ratio (Bo): A measure of the dryness at the surface, “The Higher the Drier”  Surface Roughness (zo): The height at which wind speed approaches zero
  • 18.
    AERMET Sectors  Applya weighted average of surface characteristics by surface area within each sector
  • 19.
    AERSURFACE  Calculates surfaceparameters from land cover files in USGS NLCD92 format
  • 20.
  • 21.
  • 22.
    AERMET Output Files SurfaceFile Profile File
  • 23.
    Surface File: *.SFC the hourly boundary layer parameters estimates
  • 24.
    Inspecting Surface File (*.SFC)Sensible Heat Flux: positive for convective conditions (daytime), negative for stable conditions (nighttime); usually ≥-64 W/m2  Monin-Obukhov Length: negative for convective conditions (daytime), positive for stable conditions (nighttime)  Surface Friction Velocity u*:5-15 times less than Wind Speed.  Convective Velocity Scale w*: usually < 5m/s  Wind Speed ↑, Surface Roughness Length ↑→ Mechanical Mixing Height↑  Dew Point Temperature < Ambient Temperature  Zero Wind Speed → Zero Wind Direction
  • 25.
    Profile File: *.PFL multiple levels of wind speed, wind direction, temperature, and standard deviation of the fluctuating wind components.
  • 26.
  • 27.
  • 28.
    Source Pathway AERMOD AERMET Met Data: Surface,Upper Air, On-Site Surface Characteristics Application Site Information AERMAPTerrain Data BPIPBuilding Data Source Location and Emission Data Receptor Location Control Output
  • 29.
    Source Types  1.POINT  2. AREA (rectangular, circular, polygonal)  3. VOLUME  4. OPEN PIT
  • 30.
    POINT Sources  Asingle, identifiable source of air pollutant emissions, either elevated or at ground- level ◦ Pollutant release rate (mass/time) ◦ Stack location ◦ Stack height and diameter ◦ Stack gas temperature and exit velocity  Examples: Stacks,
  • 31.
    AREA Sources  Atwo-dimensional source of diffuse air pollutant emissions, low level or ground level releases with no plume rise ◦ Pollutant release rate (mass/time/area) ◦ Release height ◦ Location and dimensions  Examples: material storage piles, forest fires, landfills, waste lagoons
  • 32.
    VOLUME Sources  Athree-dimensional source of diffuse air pollutant emissions ◦ Pollutant release rate (mass/time) ◦ Location ◦ Release height ◦ Initial lateral and vertical dimensions  Examples: building roof monitors, multiple vents, conveyor belts, haul roads
  • 33.
    OPEN PIT Sources Similar to area sources (no plume rise) ◦ Pollutant release rate (mass/time/area) ◦ Average release height ◦ Dimensions and volume ◦ Orientation angle  Examples: surface mines and quarries
  • 34.
  • 35.
  • 36.
    AERMOD AERMET Met Data: Surface, Upper Air, On-Site Surface Characteristic s Application Site Information AERMAPTerrainData BPIPBuilding Data Source Location and Emission Data Receptor Location Control Output Receptor Pathway
  • 37.
    Need To Specify: 1. Modeling Domain?  2. Receptor Spacing?  3. Number of Receptors?  4. Type of Receptors?
  • 38.
  • 39.
  • 40.
    TERRAIN AERMOD AERMET Met Data: Surface, Upper Air,On-Site Surface Characteristics Application Site Information AERMAPTerrain Data BPIPBuilding Data Source Location and Emission Data Receptor Location Control Output
  • 41.
    AERMAP Terrain Processing  AERMAP:AERMOD mapping program  Calculates Terrain Elevations for Sources and Receptors  The Effect of Terrain on Concentration Values
  • 42.
    Terrain Data Format United States: ◦ USGS NED GeoTIFF (~30m, ~10m, ~3m) ◦ USGS 7.5-Min DEM (~30m) ◦ USGS 1-Deg DEM (~90m) ◦ SRTM1 (~30m)  International: ◦ SRTM3 (~ 90m) ◦ SRTM30 & GTOPO30 (~900m)
  • 43.
  • 44.
    Building Downwash Analysis AERMOD AERMET MetData: Surface, Upper Air, On- Site Surface Characteristics Application Site Information AERMAPTerrain Data BPIPBuilding Data Source Location and Emission Data Receptor Location Control Output
  • 45.
    BPIP- Building ProfileInput Program  Calculates building downwash  Effects of buildings on pollutant concentrations Parameters: Point sources and building Locations/dimensions
  • 46.
  • 47.
    Control Pathway AERMOD AERMET Met Data: Surface,Upper Air, On-Site Surface Characteristics Application Site Information AERMAPTerrain Data BPIPBuilding Data Source Location and Emission Data Receptor Location Control Output
  • 50.
     Flat Terrain:Terrain Heights < Stack Base  Elevated Terrain: Stack Base < Terrain Heights <Stack Height  Complex Terrain: Terrain Heights > Stack Height
  • 51.
  • 52.
    Interpreting Results Output Types 1. Main Output file  2. Plot file  3. Post file  4. Threshold violations  5. Others…
  • 53.
    Main Output File 1. Automatically created  2. Contains input and output summaries  3. Lists errors and warnings  4. Contains optional output data tables
  • 54.
    A Part ofMain Output File
  • 55.
    Highest Values Table Reports the nth highest concentration at each receptor; n = 1 to 10 (specified by user)
  • 56.
    PLOTFIILE  Same dataas highest values table  Not a snapshot in time 2 ppb 335 ppb
  • 57.
    Maximum Values Table Reports the x highest concentrations  x (specified by user)
  • 58.
    MAXIIFIILE  Threshold ViolationFile  Lists all concentrations above a user specified threshold  H2S regulations: 10 ppbv (New York State, 1972) or 1 ppb (New York City, 2010; Mahin, 2001)
  • 59.
  • 60.
    POSTFIILE  Reports allconcentrations at each hour and at every receptor  Large Files!
  • 61.
    Analysis of Results Check the date/time maximums occur ◦ Maximums occurring all at the same time? ◦ Maximums at different dates, but same time of day? ◦ Is a particular met condition to blame?  Compare with Air Quality Standard  Contribution from individual sources
  • 62.
    Model Validation  Inspectthe Main Output File  Compare with ambient monitoring data
  • 64.
    Resources  Lakes Environmental: www.webLakes.com RFLee Consulting: www.rflee.com/  US EPA: www.epa.gov/scram001/
  • 65.
    Acknowledgements  CCNY  LakesEnvironmental ◦ Cristiane L. Thé, M.A.Sc. ◦ Jason M. Redman, B. Es ◦ Chamarie Perera ◦ Farida Dehghan, Ph.D.  NOAA ◦ Patricia Miller ◦ Mark Govett  RF Lee Consulting ◦ Russell F Lee, Meteorologist  Odotech Inc ◦ Nicholas Leblanc

Editor's Notes

  • #2 Recent Version V6.8.6
  • #4 http://www.csun.edu/~vchsc006/469/gauss.htm
  • #5 From: http://homepages.see.leeds.ac.uk/~lecrrb/dispersion/index5.html
  • #24 AERMOD uses the higher mixing height (mechanical vs. convective) to determine the concentration. Convective Mixing Height is the parameter strongly influencing AERMOD-predicted concentrations for ground-level fugitive sources (volume or area sources) during summer daytime conditions. In this study, Convective Mixing Height will be used to compare the met data from different sources.
  • #34 Pit: 1. 井;深洞;深坑2. 煤矿, 矿坑