Preface, Contents
Basic Menu
1
Language changeover
2
Access authorization, Password
3
Data backup
4
Block transfer
5
Synchronization
6
Scheduler
7
SIMATIC
Automation system
BRAUMAT/SISTARClassic V5.3
Administration
Manual
Edition 03/2010
A5E00239375-06
Siemens AG
Industry Sector
Postfach 48 48
90026 NÜRNBERG
GERMANY
A5E00239375-06
Ⓟ 03/2010
Copyright © Siemens AG 2010
Technical data subject to change
Legal information
Warning notice system
This manual contains notices you have to observe in order to ensure your personal safety, as well as to prevent
damage to property. The notices referring to your personal safety are highlighted in the manual by a safety alert
symbol, notices referring to property damage only have no safety alert symbol. The notices shown below are
graded according to the degree of danger.
! Danger
indicates that death or severe personal injury will result if proper precautions are not taken.
! Warning
indicates that death or severe personal injury may result if proper precautions are not taken.
! Caution
with a safety alert symbol indicates that minor personal injury can result if proper precautions are not
taken.
Caution
without a safety alert symbol indicates that property damage can result if proper precautions are not
taken.
Notice
indicates that an unintended result or situation can occur if the corresponding notice is not taken into
account.
If more than one degree of danger is present, the warning notice representing the highest degree of danger will
be used. A notice warning of injury to persons with a safety alert symbol may also include a warning relating to
property damage.
Qualified Personnel
The product/system described in this documentation may be operated only by personnel qualified for the
specific task in accordance with the relevant documentation for the specific task, in particular its warning notices
and safety instructions. Qualified personnel are those who, based on their training and experience, are capable
of identifying risks and avoiding potential hazards when working with these products/systems.
Prescribed Usage
Note the following:
!
Warning
Siemens products may only be used for the applications described in the catalog and in the relevant
technical documentation. If products and components from other manufacturers are used, these must
be recommended or approved by Siemens. Proper transport, storage, installation, assembly,
commissioning, operation and maintenance are required to ensure that the products operate safely
and without any problems. The permissible ambient conditions must be adhered to. The information in
the relevant documentation must be observed.
Trademarks
All names identified by ® are registered trademarks of the Siemens AG.
The remaining trademarks in this publication may be trademarks whose use by third parties for their own
purposes could violate the rights of the owner.
Disclaimer of Liability
We have reviewed the contents of this publication to ensure consistency with the hardware and software
described. Since variance cannot be precluded entirely, we cannot guarantee full consistency. However, the
information in this publication is reviewed regularly and any necessary corrections are included in subsequent
editions.
BRAUMAT/SISTAR Classic 5.3
Administration
A5E00239375-06 iii
Preface
Purpose of the Manual
In this manual the administrative tools for BRAUMAT/SISTAR Classic 5.3 are described and
it gives you an overview of the following topics:
 BRAUMAT/SISTAR Classic 5.3 Basic menu
 Access authorization and user administration
 Language transfer
 Data security
 Block – tranfer
 Synchronization
 Scheduler
It helps you during installation and commissioning.
This manual is intended for those responsible for configuring, commissioning and servicing
automation systems.
Required Basic Knowledge
You require a general knowledge in the field of automation engineering to be able to
understand this manual.
In addition, you should know how to use computers or devices with similar functions (e.g
programming devices) under Windows 2000 Prof./Windows 2000 Server or Windows XP
Prof./Windows Server 2003 operating systems. Since BRAUMAT/SISTAR Classic V5.3 is
based on the STEP 7 software, you should also know how to operate it. This is provided in
the manual "Programming with STEP 7 V5.3".
Please read always the file “readme.wri” to the current version of BRAUMAT/SISTARClassic
before an installation of BRAUMAT/SISTARClassic components.
Where is this Manual valid?
This manual is valid for the software package BRAUMAT/SISTARClassic
from Version V5.3 SP3.
The offered electronic manual is most largely identical with the contents of the on-line help.
Due to a technically necessary editorial deadline for the generation of electronic manuals
occasionally smaller deviations can give up opposite the on-line helps.
The statements in the on-line helps are primary to those of the manual.
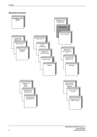
Place of this Documentation in the Information Environment
This manual forms part of the BRAUMAT/SISTAR Classic V5.3 documentation package.
The following schematic of the document architecture show the individual manuals as well
as their thematic grouping within the entire program package
Preface
BRAUMAT/SISTAR Classic 5.3
Administration
iv A5E00239375-06
Document structure
Building block
library: Route
Control
Serve & Watch
Routes
Engineering of the
Route Control
Operation &
control 'based on
S7'
Application for
'based on S7'
Message
Installation and
Configuration
Administration
Communication
Description of the
System
Recipe System
Batch-
processing
Operation &
Control batches
Building block
library :
Basics
Engineering
'based on S7'
EPE-creation
Dosing and
Weigher
Building block
description S7
Building block
description S5
Batch curves
Logging
Preface
BRAUMAT/SISTAR Classic 5.3
Administration
A5E00239375-06 v
Further Support
If you have any technical questions, please get in touch with your Siemens representative or
agent responsible.
You will find your contact person at:
http://www.siemens.com/automation/partner
You will find a guide to the technical documentation offered for the individual SIMATIC
Products and Systems here at:
http://www.siemens.com/simatic-tech-doku-portal
The online catalog and order system is found under:
http://mall.automation.siemens.com/
Training Centers
Siemens offers a number of training courses to familiarize you with the SIMATIC S7
automation system. Please contact your regional training center or our central training center
in D 90327 Nuremberg, Germany for details:
Internet: http://www.sitrain.com
Preface
BRAUMAT/SISTAR Classic 5.3
Administration
vi A5E00239375-06
Technical Support
You can reach the Technical Support for all A&D products
 Via the Web formula for the Support Request
http://www.siemens.com/automation/support-request
Additional information about our Technical Support can be found on the Internet pages
http://www.siemens.com/automation/service
Service & Support on the Internet
In addition to our documentation, we offer our Know-how online on the internet at:
http://www.siemens.com/automation/service&support
where you will find the following:
 The newsletter, which constantly provides you with up-to-date information on your
products.
 The right documents via our Search function in Service & Support.
 A forum, where users and experts from all over the world exchange their experiences.
 Your local representative for Industry Automation and Drive Technology.
 Information on field service, repairs, spare parts and consulting.
BRAUMAT/SISTAR Classic 5.3
Administration
A5E00239375-06 vii
Contents
1 Basic Menu 1-1
1.1 Functionality............................................................................................1-1
1.2 Working with the application ...................................................................1-2
1.3 Configuration...........................................................................................1-2
1.3.1 Register of the Application..........................................................1-2
1.3.2 Selection of the application with password check ......................1-3
1.3.3 Application call via Menu bar  'Program'.................................1-3
2 Language changeover 2-1
2.1 Overview .................................................................................................2-1
2.2 Concept...................................................................................................2-1
2.3 Configuration...........................................................................................2-2
2.4 Engineering-language.............................................................................2-2
3 Access authorization, Password 3-1
3.1 General ...................................................................................................3-1
3.2 User-Query..............................................................................................3-2
3.3 Resetting password ................................................................................3-2
3.4 Working with the application ...................................................................3-3
3.5 Code–Card–Reader................................................................................3-9
4 Data backup 4-1
4.1 Import-/Export, Delete Archive–files .......................................................4-1
4.2 Automatic delete function, if the harddisk is full......................................4-1
4.3 Archive–Manager....................................................................................4-2
4.3.1 Functionality ...............................................................................4-2
4.3.2 Working with the application.......................................................4-3
4.3.3 Archpath.txt.................................................................................4-4
4.3.4 MultiClient functionality...............................................................4-8
5 Block transfer 5-1
5.1 Functionality............................................................................................5-1
5.2 Client-Area ..............................................................................................5-1
5.3 Working with the application ...................................................................5-1
5.4 Starting automatic block transfer at the command line prompt ..............5-3
6 Synchronization 6-1
6.1 Functionality............................................................................................6-1
6.2 Client Area ..............................................................................................6-1
6.3 Working with the application ...................................................................6-2
6.3.1 Application call with parameter:..................................................6-2
6.3.2 Call without parameter................................................................6-2
7 Scheduler 7-1
7.1 General ...................................................................................................7-1
7.2 Start of the Scheduler .............................................................................7-1
7.3 Configuration of the Schedulers..............................................................7-2
7.3.1 Scheduler Configuration.............................................................7-2
7.3.2 Configure processes...................................................................7-2
Contents
BRAUMAT/SISTAR Classic 5.3
Administration
viii A5E00239375-06
BRAUMAT/SISTAR Classic 5.3
Administration
A5E00239375-06 1-1
1 Basic Menu
1.1 Functionality
The application 'Basic menu' is used for the overview and selection of all selectable
applications of the System.
Basic Menu
BRAUMAT/SISTAR Classic 5.3
Administration
1-2 A5E00239375-06
The Client area is divided into two sections:
1. Display of the Bitmap SYSTEM with the Version number or different Bitmaps
2. Display of the applications
 For the plant operation
 For the System operation (by activating the box ,,Expanded‘‘)
Depending on the licenced System Version special non-enabled applications are displayed
in gray.
1.2 Working with the application
The handling with the application 'Basic menu' includes the following activities.
Selection 'Basic Menu'
The selection of the application 'Basic Menu' is executed automatically after the Systemstart.
Only 1 instance of the application can exist. Each activation of the application 'Basic Menu'
from other applications causes that the first instance of the application is activated.
Selection of different applications
The selection of the applications from basic menu can be executed in three different ways:
 Double click on the text of the selected application
 Clicking on the application and pressing the input key
 Clicking on the application and selecting the menu item 'Program' 'Execute'
1.3 Configuration
1.3.1 Register of the Application
The structure of the 'Basic Menu' is defined in the file windcs Texte.?menuv460.ini . ("?"
stands for the language number, e.g "Texte.0" = German Text).
By the division in 3 register-user functions and by selecting the Checkbox "Expanded"there
are five additional register-system functions which cause the following input possibilities:
Input Meaning
[Global] Global adjustment
Small=1,2,3 Register user page
Extended=4,5,6,7,8 Register System functions
Bitmap=logo.bmp Image in the basic menu
ExtendedName=Extended Name of the Checkbox
[Chapter_1] Register
Name= Name of the Register
Desc= Description of the Register
Bitmap= Displayed image of the register
Applications= Number of the application in the register
App1= List of individual applications
App2= List of individual applications
App3= List of individual applications
Basic Menu
BRAUMAT/SISTAR Classic 5.3
Administration
A5E00239375-06 1-3
1.3.2 Selection of the application with password check
There is the possibility to have a password check done before calling an application. This is
also configured in the file menuv460.ini e. g. here the message archive should be called with
a password level 255.
App3=Meldearchiv; passwchk 255 meldarch.exe List applications
1.3.3 Application call via Menu bar  'Program'
Menu bar  'Program': This area of the menu is filled according to the file
WindcsTexte.?Menuappl.ini
Basic Menu
BRAUMAT/SISTAR Classic 5.3
Administration
1-4 A5E00239375-06
BRAUMAT/SISTAR Classic 5.3
Administration
A5E00239375-06 2-1
2 Language changeover
2.1 Overview
The System can be operated multilingual – independent of the windows language settings.
By selecting the language in the ‘Main-Menu’ or in the ‘PCU-Server’ application and a
following Restart of Braumat/Sistar the corresponding language-Dll's (subfolder
…windcsDLL.<language number>*.dll ) are loaded and when accessing plant textfiles by
system applications the corresponding subfolder (…windcsTEXTE.<languagenumber>*.* )
will be selected.
2.2 Concept
The languages ‘German’, ‘English’ and ‘Spanish’ are installed in basic delivery state. On
request any other languages can be created and delivered (there are only Single-Byte
character sets possible). The language-DLLs and textfiles should be stored in the
corresponding subfolders.
In the system folder …windcs... there are the following subfolders for the Dynamic Link
libraries:
…DLL.0 Index 0 = German
…DLL.1 Index 1 = English
…DLL.2 Index 2 = Spanish
…DLL.10 Index 10 = English S88
…DLL.x Index x = any further languages
There is exactly 1 Dynamic Link library for each system application in these subfolders. In
this DLL there are the language-dependent ressources (Text, Dialogs, Menus, Icons, ... ) of
the corresponding applications included. These DLLs have the file name of the
corresponding application extended with ‘_’.
Example: System applications 'Plant overview'
…windcsSYSseqctrl.exe
…windcs DLL.0seqctrl_.DLL German Ressources
…windcs DLL.1seqctrl_.DLL English Ressources
…windcsDLL.2seqctrl_.DLL Spanish Ressources
…windcsDLL.10seqctrl_.DLL English - S88 Ressources
…windcsDLL.xseqctrl_.DLL any further foreign-lingual Ressources
Language changeover
BRAUMAT/SISTAR Classic 5.3
Administration
2-2 A5E00239375-06
Furthermore there is the file COMLIB32.DLL in the DLL-folders. This file includes language-
dependent ressources which are used by all system applications and by the system library
WINDCS32.DLL. The file WINDCS32.DLL is in the folder …windcsSYS and exists only one
time. It includes only language-independent ressources.
2.3 Configuration
The information which language is active is stored in the file …windcsSYSSYS.INI. This
file is loaded in the data segment of the WINDCS32.DLL by starting the first Braumat/Sistar-
application.
The languages must be announced to the System. The entry in the SYS.INI file looks like
the following:
[Languages]
Numbers=0,1,<any further language numbers>
0=German
1=English
2=Spanish
10=English S88
:
<new Number>=<Language>
After restarting the System the user can select a new language via the Language Setting in
the Main Menu.
The language key is located in the following section:
[PC]
Language=<current language number>
2.4 Engineering-language
Note:
The engineering languages should be defined with the ‘SiteCfg’ Tool in the menu
areaplant settings. Further information is given in the manual ‘02_Inst-Config.pdf’, in
subsections ‘Modifying factory settings’ as well as ‘PC definitions’.
Default Setting:
[PC]
LanguageEngineering=-1
Default adjustment = no changeover of the engineering language. The plant texts are
located in ‘…windcsPCU.nnntexte...’
Language changeover
BRAUMAT/SISTAR Classic 5.3
Administration
A5E00239375-06 2-3
Dynamic Engineering- Language setting
In this case, the engineering language is switched over with the system language according
to the following assignments in file AREA.ini. The plant texts are located in
‘…windcsPCU.nnntexte.x...’.
[PC]
LanguageEngineering=x (x> -1);  Default Engineering-language, if
the following assignments are missing
LanguageEngineering0=0;  Engineering–language if system language
German is selected
LanguageEngineering1=1;  Engineering–language if system language
English is selected
LanguageEngineering2=1;  Engineering–language if system language
Spanish is selected
LanguageEngineering10=1;  Engineering–language if system language
English S88 is selected
LanguageEngineeringx=y;  free assignment …
Language changeover
BRAUMAT/SISTAR Classic 5.3
Administration
2-4 A5E00239375-06
BRAUMAT/SISTAR Classic 5.3
Administration
A5E00239375-06 3-1
3 Access authorization,
Password
3.1 General
The System offers the possibility to have all operations and inputs to subject a staggered
password protection. The protection is guaranteed by assignments of level (2 to 255) for
defined users. The adjustment of level and announcement of the user is executed in the
application 'user administration'. After the query of the username and password before the
execution of a protected function, the corresponding user–level are compared with the filed
function–level. Only after a successful comparison the requested operation or input is
possible.
With the System delivery only the username 'su' with password 'su' Level 1...255 is
defaulted for the execution of all functions.
Level and username can be changed in any way by the application 'user administration', if
the level 200 (= Systemuser) is available.
The System requests automatically the input of the password, if the currently valid level isn't
sufficient for the requested operation.
The input of the password is divided into the input of the username as well as the password.
The typed characters for the password are shown by the sign [*] and are , therefore, not
visible.
The following User–staggering is useful. It is possible to enter several user under each
usergroup. The combination of the actions can also be adapted accordingly:
User–Group Short-Name
(Example.)
Level Actions (Example)
SUPERUSER Su 1-255 Execution of all functions
permitted
OPERATORUSER Bed 1-100 Only selection of the user –
functions possible (left side in the
menu). No configuration, no
System functions.
PROGRAMUSER Prog 1-200 Selection of the user – and
configuration. No functions
possible.
SPECIALUSER Spez <very special Level
or Levelsection>
Only authorized for one or
several very special function (s).
Access authorization, Password
BRAUMAT/SISTAR Classic 5.3
Administration
3-2 A5E00239375-06
In the basic delivery of the System there is only the Superuser (Name: 'su', Password: 'su').
All levels are set to 1 that means no password-query is necessary. The level are filed in the
File SYS.INI under:
[Levels]
<Level–Data name > = <1-255>
3.2 User-Query
The System requests automatically to enter the username (and eventually the password), if
the currently valid level is insufficient for the requested operation. The characters of the
password are overwritten by the sign [*] and are therefore not visible. The input of username
and password must be in this sequence. After that, the requested operation is possible.
After the correct input of username (and password) a new password can be entered for this
user or the current password can be changed by the button ‘New password’.
Only letters and digits are permitted. The input is closed with return.The input must be
repeated again for confirming the new password. The input is also closed with return. If both
password inputs were identical, the new password would be valid.
If there are different inputs for the new password, the following note box password will
appear. Therefore the 'password' isn't valid.
3.3 Resetting password
Resetting the password is executed by three different methods:
 Reset after having closed an application (RESET):
After selecting this method, the password is reset automatically after having closed
the active application.
 Reset after a defined time (TIME):
Time is defaulted in minutes. After the time has run out the currently valid password
inputs are reset, independent of the active application. After that time is restarted
automatically. For the input of the time value "0" the method isn't effective.
 Manual by the user
The user has the possibility to reset the password by the application 'Basic Menu'
any time. The manual reset is always independent of the automatic methods.
 Combinations
RESET = 0 AND TIME = 0
The password is always valid. There is no automatic reset of the password.
(cyclic)
RESET = 1 AND TIME = 0
The password is reset by any closing of an application.
RESET = 0 AND TIME >< 0
The password is reset automatically after each sequence of the defaulted time
(cyclical).
RESET = 1 AND TIME >< 0
The password is reset after closing the application as well as after the sequence of
the defaulted time.
These counters could be found in the File SYS.INI under:
[PC]
PasswdReset=0/1
PasswdTime=<Time in Minutes>
Access authorization, Password
BRAUMAT/SISTAR Classic 5.3
Administration
A5E00239375-06 3-3
3.4 Working with the application
Users and passwords are managed in the "User Management" program. This program is
started in Basic Menu-> Administration Tab -> User Management.
Create new User/Change Userdefinition
Another dialog is opened via the Commandbutton 'Define' password in which the user,
which has already been defined, is listed. Via the Commandbutton 'New' a new user with
the name and the corresponding level section is entered. The Checkbox 'Password' is
shuddered with a new input, i.e. the new user should enter an own password by himself .
Only if selected an available user via the Checkbox 'Change', the user can be requested to
select a new password.
Reset the password/Logout
Resetting the password or the Logout of the user can be adjusted for all user centrally. (see
above-mentioned item).
Access authorization, Password
BRAUMAT/SISTAR Classic 5.3
Administration
3-4 A5E00239375-06
Enter password
If a star in the corresponding user is showed in the window ‘password’ in the column
password, so the user has already been entered a password. If the start is missed, so
another password is to be selected.
The password is queried in an application which is provided with a password level. If the
new user distinguishes a change, he has to enter his password on time via the
Commandbutton 'New Password'. After a security query the password is active.
Adjust program level
Via the command button program-levelDefine the dialog is opened in which each
application or function can be assigned a level.
Access authorization, Password
BRAUMAT/SISTAR Classic 5.3
Administration
A5E00239375-06 3-5
Note:
Changes in level assignments becomes active only after restarting the Braumat-system on
the according IOS.
The following table contains all function keywords with their short description and the default
level assignments.
Program Function Description_e Level
BALIEDIT.EXE Bali_Chgpa
Batch/Order System
- Change parameters
- Abort batch
- Insert batches 1
BALIEDIT.EXE Bali_Newor Batch/Order System - Enter job 1
BALIEDIT.EXE Bali_Proj Batch/Order System - Configuration 1
BALIEDIT.EXE Bali_Relba Batch/Order System - Change status 1
BALIEDIT.EXE Batch_PIL_Chg
Batch/Order System - Changing batch process input
lists 1
LZSYS.EXE BEDIEN
Process images - opening files,
closing BRAUMAT/SISTAR with LZSYS as shell 1
BIKO.EXE BIKO Image design - Application call 1
KOPP_UEB.EXE,SI
STAR_ILS.EXE CIS_01 CIS: SISTAR_ILS - Application stop 1
KOPP_UEB.EXE CIS_02 CIS: KOPP_UEB - Application stop 1
ANALOG/DIGITAL/
CTRL3/ICM3.OCX Commissioning
Commissioning access
ICM3 – Simulation feedback /
extended parameters
CTRL – Parameter / Unit
(Tab. General, Parameter)
Digital – Simulation / Parameter
Analog – Parameter 1
DBEDIT.EXE DBEDIT DB Editor – Value change 1
ENTITYDEF.EXE EntityExplorer Entity explorer access 1
ICM3.OCX EntityOperator ICM - Entity Edit TAB operator 1
SeqCtrl,Unit.ocx EOPAbort EOP Abort 1
SeqCtrl,Unit.ocx EOPHold EOP Hold 1
SeqCtrl,Unit.ocx EOPPause EOP Pause 1
SeqCtrl,Unit.ocx EOPStart EOP Start 1
SeqCtrl,Unit.ocx EOPStop EOP Stop 1
ESG.EXE ESG ICM -Application User access 1
ICM3.OCX ICMOperator ICM3 – User access (Manual-Auto, On-Off) 1
SeqCtrl,Unit.ocx KETTE Plant Overview/Unit.ocx - Inputs (old) 1
SeqCtrl,Unit.ocx Kette_Hal Plant Overview/Unit.ocx - Inputs / Stop 1
SeqCtrl,Unit.ocx Kette_KPO Plant Overview/Unit.ocx - Edit Plant / Unit 1
SeqCtrl,Unit.ocx Kette_Scr Plant Overview/Unit.ocx - Inputs / Step 1
SeqCtrl,Unit.ocx Kette_Sta Plant Overview/Unit.ocx - Indications / Start 1
SeqCtrl,Unit.ocx Kette_Sto Plant Overview/Unit.ocx - Indications / Abort 1
SeqCtrl,Unit.ocx KETTE_SW Plant Overview/Unit.ocx - Setpoint inputs (old) 1
Access authorization, Password
BRAUMAT/SISTAR Classic 5.3
Administration
3-6 A5E00239375-06
EditRec,ControlRec,
SeqCtrl,Unit.ocx Kette_Sw1
Plant Overview/EditRec/Unit.ocx -
Setpoints 1 -5 1
EditRec,ControlRec,
SeqCtrl,Unit.ocx Kette_Sw2
Plant Overview/EditRec/Unit.ocx -
Setpoints 6-10 1
EditRec,ControlRec,
SeqCtrl,Unit.ocx Kette_Sw3
Plant Overview/EditRec/Unit.ocx -
Setpoints 11-13 1
SeqCtrl,Unit.ocx Kette_Wei Plant Overview/Unit.ocx- Sequence Enabled 1
SeqCtrl,Unit.ocx Kette_Zua Plant Overview/Unit.ocx - Aux/user bit Off 1
SeqCtrl,Unit.ocx Kette_Zue Plant Overview/Unit.ocx - Aux/user bit On 1
KURVEIN.EXE Kurvein Curve Entry - Save 1
ARCHEDIT.EXE,
KURVEN.EXE Kurven_Bea Trend visualization. - Editing trends 1
SEQCTRL.EXE LeaveInterState Leave Intermediate State of EOP manually 1
WARTDAT.EXE Maint Maintenance data - Acknowledge and reset job 1
WARTDAT.EXE Maint_P Maintenance data - Parameter input and setpoint 1
ANALOG/CTRL3/IC
M3.OCX Maintenance
Maintenance access
ICM3 – Parameter, Note text
CTRL3 – Parameter, Note text
DIGITAL – Note text
ANALOG – Simulation, Note text 1
EDITREC.EXE Mat_Ass
Recipe system – Material stock/Settings/PCU
Download/Enable Material stock 1
EDITREC.EXE Mat_Man Recipe system - Material management 1
EDITREC.EXE Mat_SetActSt Recipe system - Setting current material stock 1
ARCH_MAN.EXE,
MELDARCH.EXE Meldarch Message archive - Delete archive 1
NEWMENU.EXE Menu_E Basic menu - Close application 1
NEWMENU.EXE Menu_M Basic menu - Move 1
NEWMENU.EXE Menu_P Basic menu – Windows Explorer access 1
EDITREC.EXE MR_Status_Change Recipe system - Changing status of the master recipe 1
CTRL3.OCX Operator CTRL3 – User access(Manual-Auto, Internal-External) 1
SEQCTRL.EXE OpReqAck Plant Overview - Operator acknolwledgement 1
PARAM.EXE Param Parameter assignment - SetP changes 1
PARATXT.EXE Paratxt Text Parameterization - Edit / Save 1
PCU_SERV.EXE PcuServ PCU server- General functions 1
PCU_SERV.EXE PcuServ_Dbl PCU server - without menu bar 1
PCU_SERV.EXE PcuServ_End PCU server - End 1
PCU_SERV.EXE PcuServ_Ini PCU server - Edit INI files 1
PCU_SERV.EXE PcuServ_Kop PCU server - Coupling 1
PCU_SERV.EXE PcuServ_Opt PCU server - Options 1
PCU_SERV.EXE PcuServ_Smm PCU server - Mini/Size/Move 1
PCU_SERV.EXE PcuServ_Win PCU server - Restart Windows 1
QUEUING.EXE QueuingExplorer Queuing explorer access. 1
RCS_ONLINE.EXE,
ROUTECON.EXE RCS_L1 RCS Online: Manual, Stop 1
RCS_ONLINE.EXE RCS_L2 RCS Online: Request, Start, Pause, Acknowledge 1
Access authorization, Password
BRAUMAT/SISTAR Classic 5.3
Administration
A5E00239375-06 3-7
RCS_ONLINE.EXE RCS_L3 RCS Online: Route properties, configuration 1
EDITREC.EXE Rec_Cl Recipe system - Edit components list 1
EDITREC.EXE Rec_Head Recipe system - Recipe header 1
EDITREC.EXE Rec_Main Recipe system - Edit master recipe 1
EDITREC.EXE Rec_New Recipe system - Create new recipes 1
EDITREC.EXE Rec_Proj
Recipe system – TOP-def, DFM-def, Equipment
configuration, weigher definition in storage stock 1
EDITREC.EXE Rec_Struct
Recipe system – defining weighter at storage
locations, TOP-definition, DFM-definition, plant
engineering 1
REGLER.EXE Regler_P Controller operation - Parameter input 1
REGLER.EXE Regler_T Controller operation - value input , key operation 1
EDITREC.EXE Rezepte Recipe system – Save Recipe 1
CONTROLREC.EX
E,
RECCONTR.EXE Rezepte_on Recipe Editor - Online editing 1
CONTROLREC.EX
E,
RECCONTR.EXE,
EDITREC.EXE Rezepte_sw Recipe Editor – change Setpoint Definition 1
EDITREC.EXE,CO
NTROLREC.EXE Rezepte_SWx
Recipe system - Substitution or scaling of recipe
setpoints 1
EDITREC.EXE RP_Status_Change Recipe system - Changing status of recipe procedures 1
SITECFG.EXE SiteCfgSave Area.ini: Saving with SiteCfg.exe 255
SONDWERT.EXE Sondwt_N Special values - Edit Notetext 1
SONDWERT.EXE Sondwt_p Special values - Parameter assignment 1
SONDWERT.EXE Sondwt_w Special values - Value input 1
SRP_NEU.EXE Srproted Step protocols - Delete 1
STATUS.EXE Status Status.exe - Application call 1
STEUERN.EXE Steuern Forcing – Value change 1
CONFIG.EXE Sysini_I System Settings - Save 1
USERMAN.EXE Sysini_P User Manager-Password / Level 1
NEWMENU.EXE,
PCU_SERV.EXE Sysini_S Basic menu, PCU Server - Language / IOS settings 1
TRACEVWR.EXE TRACESVR Trace server 1
TRANSBST.EXE Transbst Block transfer – Start of block transmission 1
TRENDMAN.EXE Trendman Trend Manager - Close application 1
Further information of password functions of Braumat Controls (OCX):
UnitCtrl.ocx: KETTE_STA=1 Start sequencer/unit and quit rest bit
„ KETTE_STO=1 Stop sequencer/unit
„ KETTE_SCR=1 Continue Sequencer with next step / Select step
„ KETTE_WEI=1 Enable sequencer/unit
„ KETTE_HAL=1 Hold sequencer/unit
„ KETTE_ZUE=1
KETTE_ZUA=1
Aux/User bit On / Off
Access authorization, Password
BRAUMAT/SISTAR Classic 5.3
Administration
3-8 A5E00239375-06
„ KETTE=1 Pass synchronisation/alternative
„ KETTE_SW1=1 Set value 1 bis 5
„ KETTE_SW2=1 Set value 6 bis 10
„ KETTE_SW3=1 Set value 11 bis 13
„ EOPStart=1 Recipe operation by S88
„ EOPHold=1 Recipe operation by S88
„ EOPStop=1 Recipe operation by S88
„ EOPPause=1 Recipe operation by S88
„ EOPAbort=1 Recipe operation by S88
CTrl3.ocx: Operator=1 Auto/Manual
„ Internal/External
„ On/Off
„ Open/Close
„ Unit Sampling time
„ Deathband
„ Maintenance=1 STWE
„ W Set value
„ Y Control value
„ YU/YO Control value limit
„ Notetext
„ Commissioning=1 KP Controller gain
„ TN adjusting factor
„ TV adjusting factor
„ Modify
„ Unit
„ REV Reversed mode
„ XTR X-Tracking
„ XN follow-up value
Analog.ocx: Maintenance=1 Simulation w/o Checkbox ‘change’
„ Y / X (Input or Output)
„ +, - , ++, ---
„ Commissioning=1 Checkbox ‚Change’
„ All other selections
Digital.ocx: Commissioning=1 All selections
ICM.ocx: no password Read Maint data
„ ICMOperator=1 Status
„ Auto
„ Manual
„ On
„ Off
„ Maintenance=1 Reset
„ Extended tab
„ Maintenance tab parameter/write
„ Maintenance tab ‘Reset’
Access authorization, Password
BRAUMAT/SISTAR Classic 5.3
Administration
A5E00239375-06 3-9
„ Maintenance tab ‘Quit’
„ Parameter tab, left page ‚times’
„ Commissioning=1 Parameter tab, right page ‚extended’
„ Improvement=1 Extended tab ‘Entity Port’
3.5 Code–Card–Reader
It is also possible to use the keyboards with magnet card reader as option instead of
entering the password.
As long as there is a valid magnet card in the reading device, the password isn't queried.
However, if the card is removed, no operation will be possible!
The following has to be adjusted after the keyboards are connected:
Adjustments in SYS.INI:
 [PC]
CODE32.DLL=CDCARD32.DLL
The operation-level are adjusted as usual.
If a card is set which hasn't been entered in the internal card–list, this number will be entered
in the file CODE.INI temporarily under:
 [Info]
CardID=<Cardnumber>
This number can be copied as real card input and supplied with levels accordingly. (
Example):
 [Users]
97121010000082409604=<Name>,<Min.Level>,<Max.Level>
From now on their levels are considered with plugged card.
Access authorization, Password
BRAUMAT/SISTAR Classic 5.3
Administration
3-10 A5E00239375-06
BRAUMAT/SISTAR Classic 5.3
Administration
A5E00239375-06 4-1
4 Data backup
4.1 Import-/Export, Delete Archive–files
For the import/export by e.g. the archive files, an application 'archive manager' is in the
system. Here the Project engineer can define their individual archive structures and –
sections in order to realise definite file movements. Furthermore such function already exists
for their specific archives.
For both possibilities so-called export-disk drives should be defined (see System
adjustments, input in SYS.INI). There should be a network connection to this disk drive – or
they are disk drives of external data medium.( e.g. floppy disks). These are entered in files
SYS.INI under:
 [ExportDrive]
Drives=<Drive disk identifier>, <Drive disk identifier>...
4.2 Automatic delete function, if the harddisk is full
The System records archive–data (Messages, Step protocols, Curves...) continuously and
files them on an adjusted mass storage continuously with a corresponding configuration. If
this one e.g. is the local hard disk, it isn't desirable that this one overruns due to the
permanent archive-file recording.(Messages, Step protocol, Curves,...).
It had been introduced an automatic delete function for the System-Archive-files. It is and
will be preset and configured like in the file DISKMAN.INI. The following adjustments are
possible:
 Time–Intervalls to check the rest of the memory capacity, message display and
delete:
[Repeat]
Rep_Normal=<Value in seconds for a normal test>
Rep_Limit1=<Value in seconds after the limiting value 1 is reached>
Rep_Limit2=<Value in seconds after the limiting value 2 is reached >
Rep_Msg=<Value in seconds for the corresponding message repetition>
Time=<Value in seconds for deleting periods>
Files=<Amount files that are deleted in a cycle >
 Memory location – limiting values
[Spacelimit]
Limit1=<Low limit for the first message>
Limit2=<Low limit for the second message and start deleting>
Limit3=<Memory location upper limit up to the one to which it is deleted>
Data backup
BRAUMAT/SISTAR Classic 5.3
Administration
4-2 A5E00239375-06
 Delete priority
[Priority]
;Delete sequence for archive types (0=trend, 1=free prot., 2=step prot.,
3=messages,4=complist,5=temp/tmp)
Sequence=<Sequence of the deleting archive type >
 Maximum age of the archive files
[Timelimit]
Typ0=<Maximum Age in days with curve archives>
Typ1=<Maximum Age in day with Free Protocols>
Typ2=<Maximum Age in days with step protocols>
Typ3=<Maximum Age in days with messages>
Typ4=<Maximum Age in days with components list>
Typ5=<Maximum Age in days with Temp/Tmp directories>
Furthermore it should be considered that the trace-files which are created by activating
trace-functions are deleted or the trace-connections are deactivated any time.
Writing down System-Internal is necessary for the analysis of special fault performance or
for a better problem analysis. (e.g. for the PCU-Server in the file PCU_SERV.INI activatable
).
The created ASCII-Trace-File are in general in the TEMP/TMP–folder and can be deleted
unscrupulously.
4.3 Archive–Manager
4.3.1 Functionality
The application 'Archive Manager' is used for the administration of archive files.
These are created continuously during the operations and filed on the harddisk of the IOS.
Filed are e.g. Messages, Free Protocols, Step protocols, Curves, etc.
Which archive types should be administrated from the Archive Manager can be configured
user-defined. The application allows to swap out archive files to export disk drives easily and
time-saving in order to delete or even to import in the System disk drive again.
The application is started under Basic menu -> Administration Tab -> Archive Manager.
The Client Area includes a listbox „Selected Archive-files“. There the currently selected
archive files are displayed completely with their total path. The listbox is used exclusively to
control the found selection.
In the state line the display of the user-defined disk capacity of the System disk drive and of
one selectable export disk drive.
Data backup
BRAUMAT/SISTAR Classic 5.3
Administration
A5E00239375-06 4-3
4.3.2 Working with the application
Menu item Program:
Useage according to the usual SISTAR-Applications.
Menu item functions:
Under this item there are the application-specific functions.
 "Selection" or 1.) Click Icon
It appears a dialog box for selection of the archive type and the disk drive. With the
button „Previous selection“ the last selection can be called again. After you have
selected, it will be continued with „OK“.Then a new dialog box is opened for any
further selections according to archive-specific indications.
With „OK“ it will branched out to the next dialog box, with „All“ all files can be
selected in the current path.
The last dialog box is used for the selection of the requested files. It includes two list
boxes: „Available Archive files" and „Selected Archive files“. With the buttons „-->“ or
„<--“ the corresponding files which are marked can be transferred into the opposite
listbox. The buttons „>>“ and„<<“ displace all included files in the different listbox. It
can also be displaced by a double click in the corresponding file.
With „OK“ the file selection is closed and the dialog box is closed.
The selected files appear with their complete path in the listbox„Selected Archive-
files“ of the Client Area.
 "Export" or 2.) Click icon
Export the selected archive files on the export disk drive.
It appears a dialog box for the choice of the destination disk drive.
Afterwards the selected disk drive must be confirmed again in a message box.
During the export procedure a progress bar informs about the version of the activity.
After the export the listbox is emptied in the field of activity.
 "Import" or 3.) Click icon
Import the selected archive files on the archive-specific System disk drive. The
selection should be confirmed in a message box.
Data backup
BRAUMAT/SISTAR Classic 5.3
Administration
4-4 A5E00239375-06
It should be considered:
As System disk drive with the corresponding path the application uses the entered
indications for the corresponding archive type.
During the import procedure a progress bar informs about the the version of the
activity.
After the import the listbox is emptied in the field of activity.
 "Delete" or 4.) Click icon
Delete the selected archive files.
First there is a password-query.
Afterwards the selection should be confirmed again.
During the deleting procedure a progress bar informs about the version of the
activity.
After deleting the listbox is emptied in the section of activity.
Note:
 The import is only possible from the export disk drives. Destination disk drive is
automatically in the System disk drive of the corresponding archive type which is
indicated by the SYS.INI.
 The export is only possible to export disk drives.
Menu item 'Options':
Under this item there are the usual connectors in the SISTAR-applications for unhiding and
hiding symbol bars, status lines and function keys.
Furthermore the application 'archive manager' makes a menu item 'display' available with
whom the disk drive should be selected whose free capacity should be displayed in the
status line.
After having clicked a dialog appears in which all export disk drive are available for
selection. The display can also be deactivated by the selection „no one“.
4.3.3 Archpath.txt
With the function 'selection' various archive files can be selected. The dialog-controlled
selection refers to the search criteria and path description which is stored in the text file
ARCHPATH.TXT.
The path-/file names stored in the textfile are supplemented successively by the user
selections. The selection is made in a list box which presents the found files according the
list inputs or joker signs to the user.
After a successful selection of the archive-files the complete paths with filenames are
viewed in the listbox „Selected Archive-files“ in the Client-Area of the application.
The text file ARCHPATH.TXT is located in the ..WindcsSYS - folder.
Configuration
In the file ARCHPATH.TXT an own section must be entered for each archive type, as
described below. At the beginning of the text file the following section must be indicated one
time.
[ANZ]
Anzahl = <Number> Amount of the entered archive types
In the following the Syntax for the configuration of a search path is listed for one archive
type:
Data backup
BRAUMAT/SISTAR Classic 5.3
Administration
A5E00239375-06 4-5
[TAB<Nr>] Number of the Archive type
Name = <Archive name> Archive name
PathDat = <Path/Filename with joker sign> Data file with complete path
indication and possible joker signs.
List<List-No> = <Name Listbox> List-No: Number of the joker sign
block
Name Listbox:
Listbox- headline, which one is
output by selection of the
corresponding joker sign.
If there is no input available, no
selection listbox is displayed and
branched out to the next selection.
The next selection (List-No) starts
with the next joker sign block.
From<List-No> = <Char number> character number from which one
the selection starts
If it shouldn't be searched from the
first question mark, the
corresponding character number
should be entered.
To<List-No> = <Char number> character number, til the selection
ends
If it shouldn't be searched to the last
question mark, the corresponding
character number should be
entered.
Ref<List-No> = <Reference to List-No> Reference to the list input which has
already been executed.
If there is no list input, the same
input is executed like for referenced
list-no.
If there is a list- and ref-input to a
number, the joker sign block is filled
starting from the left. The next step
is to select the rest of the signs in a
listbox, whereby the list-input should
be used in connection with From/To.
References on several list-inputs are
possible. The numbers should be
separated by ‘/’. The joker sign block
is filled starting from the left after
each other with the reference-
indications.
Sec = <End> If secondary files should be selected
with the same paths and names at
the same time, but with different
extension, the secondary extension
can be entered here.
Type = <Filetype> File-Type according to SYS.INI, e.g.:
0=Curves
1=Fr.Prot
2= Write out step protocol
3=Messages
Data backup
BRAUMAT/SISTAR Classic 5.3
Administration
4-6 A5E00239375-06
In the following table the standard configuration at system delivery is displayed by means of
the ‘…windcssysArchpath.txt’ file: This may be configured project specific.
Section Path/Filestructure
[ANZ]
Anzahl = 13
13 Archive definitions to follow
[TAB1]
;Name = Freies Protokoll: Empfangs-Daten
Name = Free protocoll: Receive - data
PathDat =
FRPROTFRJA_??REZ_???FE_??_??.DBF
List1 = year
List2 = recipe type
Ref3 = 1
List4 = month
Typ = 1
…windcsFRPROT - folder
FRJA_??  subfolder year 2-chars
(00=year 2000)
REZ_???  sufolder Recipetype 3-
chars
FE_??_??.DBF  FE-file for
Year/Month in format <yy_mm>
[TAB2]
;Name = Freies Protokoll: Hand-Daten
Name = Free protocoll: Hand - data
PathDat =
..FRPROTFRJA_??REZ_???FH_??_??.DBF
List1 = year
List2 = recipe type
Ref3 = 1
List4 = month
Typ = 1
…windcsFRPROT – folder
FRJA_??  subfolder year 2-chars
(00=2000)
REZ_???  sufolder jRecipetype 3-
chars
FH_??_??.DBF  FH-file for
Year/Month in format <yy_mm>
[TAB3]
;Name = Freies Protokoll: Sende-Daten
Name = Free protocoll: Send - data
PathDat =
..FRPROTFRJA_??REZ_???FS_??_??.DBF
List1 = year
List2 = recipe type
Ref3 = 1
List4 = month
Typ = 1
…windcsFRPROT – folder
FRJA_??  subfolder year 2-chars
(00=2000)
REZ_???  sufolder Recipetype 3-
chars
FS_??_??.DBF  FS-file for
Year/Month in format <yy_mm>
[TAB4]
;Name = Schrittprotokoll Typ 5
Name = Step - protocoll: Type 5
PathDat =
..SRPROTSRJA_??REZ_???ANR?????S???????.DB
F
List1 = year
List2 = recipe type
List3 = block
List4 = Order - no.
From4 = 3
To4 = 7
Ref4 = 1
Typ = 2
…windcsSRPROT – folder
SRJA_??  subfolder year 2-chars
(00=2000)
REZ_???  sufolder Recipetype 3-
chars
ANR?????  subfolder orderno. –
range (f.e. ANR00100 = ONr.00000 ..
00100, aso)
S???????.DBF  file for orderno. In
format <yynnnnn>
[TAB5]
;Name = Meldungen
Name = Message
PathDat = ..MELDME_??_??MA??????.TXT
List1 = year
List2 = month
List3 = day
From3 = 5
To3 = 6
Ref3 = 1/2
Typ = 3
…windcsMELD – folder
ME_??_??  subfolder Year/Month in
format <yy_mm>
MA??????.TXT  file per day in format
<yymmdd>
Data backup
BRAUMAT/SISTAR Classic 5.3
Administration
A5E00239375-06 4-7
[TAB6]
;Name = Kurven
Name = Trend
PathDat = ..TRENDDATA.???KW????????T???.H
List1 = block
List2 = week/year
Ref3 = 2
List4 = No.
Sec = S
Typ = 0
…windcsTREND – folder
DATA.???  subfolder measuring
value-No range (f.e. DATA.050 = 00..50)
KW????  subfolder calendar week im
fomat <wwyy>
????T???.H  Header files in format
<wwyy>T<meas.value.no>
????T???.S  Data files
[TAB7]
;Name = Kurven-Übersicht
Name = Trend - overview
PathDat = ..TRENDDATA.???BA??T???.H
List1 = block
List2 = year
List3 = No.
Typ = 0
…windcs TREND – folder
DATA.???  subfolder measuring
value-No range (f.e. DATA.050 = 00..50)
BA??T???.H  Batch curves header
files in format <yy>T<meas.value.no>
[TAB8]
;Name = Komponentenliste
Name = Complist - directory
PathDat =
.recipecomplistclja_??rez_???anr?????CI_?????.DB
F
List1 = year
List2 = recipe - type
List3 = order - no.
List4 = batch - no.
Typ = 4
…windcsRECIPECOMPLIST – folder
clja_??  subfolder year 2-chars
(00=2000)
REZ_???  sufolder Recipetype 3-
chars
ANR?????  subfolder Order no.
CI_?????.DBF  complist for batch no
[TAB9]
Name = Temp - dir.
PathDat = ..TEMP????????.???
List1 = name
List2 = type
Typ = 5
…<user-temp-drive>TEMP – folder
[TAB10]
Name = Tmp - dir
PathDat = ..TMP????????.???
List1 = name
List2 = type
Typ = 5
…windcsTMP – folder
[TAB11]
Name = GlobLog
PathDat = ..LoggingGlobLogGl_??GL??????.dbf
List1 = year
List2 = month
List3 = day
From3 = 5
To3 = 6
Ref3 = 1/2
Typ = 3
…windcsLOGGINGGlobLog – folder
Gl_??  subfolder year 2-chars
(00=2000)
GL??????.dbf  Global logfile per day
in format <yymmdd>
[TAB12]
Name = UnitHist
PathDat = ..LoggingUnitHistUh_??UH??????.dbf
List1 = year
List2 = month
List3 = day
From3 = 5
To3 = 6
Ref3 = 1/2
Typ = 3
…windcsLOGGINGUNITHIST – folder
UH_??  subfolder year 2-chars
(00=2000)
UH??????.dbf  Unit history logfile per
day in format <yymmdd>
[TAB13] …windcsLOGGINGUSERLOG – folder
Data backup
BRAUMAT/SISTAR Classic 5.3
Administration
4-8 A5E00239375-06
Name = UserLog
PathDat = ..LoggingUserlogUl_??UL??????.dbf
List1 = year
List2 = month
List3 = day
From3 = 5
To3 = 6
Ref3 = 1/2
Typ = 3
UL_??  subfolder year 2-chars
(00=2000)
UL??????.dbf  User logfile per day in
format <yymmdd>
4.3.4 MultiClient functionality
If the application is started on a client, the target directory on the export drive will consist of
the IOS name and the archive file. This means you can save the archives of several servers
on one export drive.
Example:
start on source path path on export drive
Server <IOS01> C:windcs... A:windcs...
Client <IOS21> IOS01Cwindcs... A:IOS01cwindcs...
BRAUMAT/SISTAR Classic 5.3
Administration
A5E00239375-06 5-1
5 Block transfer
5.1 Functionality
The application 'Recipe-/Block transfer' has the following functionality:
 Transfer PCU-Blocks from PCU-RAM to the hard disk of the IOS.
 Transfer of PCU-blocks from the hard disk of the IOS to the PCU-RAM.
While processing simultaneously the same file of several users (IOSes) the consistence of
the data will be guaranteed by attaining validity for the last file.
The application is started under Basic menu -> Administration Tab -> Block transfer.
5.2 Client-Area
The Client Area is divided into two areas:
right: Buttons for using the functions: Safe, load, process blocks
left: Listing the transfer- blocks
Column 1 :Area
Column 2 :Block
Column 3 :Block number
5.3 Working with the application
Working with the application 'Block transfer' includes the following activities:
Create new transfer list
After selecting the menu item New in the menu File or clicking the icon New a new
transfer list will be filed in the toolbar.
Block transfer
BRAUMAT/SISTAR Classic 5.3
Administration
5-2 A5E00239375-06
Open transfer list
After selecting the function Open in the menu File or after clicking the icon Clicking the icon
OPEN in the toolbar a transfer list can be opened. A modal dialog box for the selection
of disk drive, directory, file name and file format will appear.
The files are in the directory:  WINDCS  TRANS
Block transfer:
The files for the block transfer have the format "*.trs".
File transfer list
After selecting the function File in the menu File or after clicking the icon FILE in the
toolbar the current transfer list will be filed.
If the transfer list should be filed under a different name the function Save as... in the menu
File. A modal dialog box for the selection of drives, directories, file name and file format will
be displayed.
The data files are filed in the directory  WINDCS  TRANS.
Block transfer:
The files for the block transfer have the format "*.trs".
Edit transfer list
After selecting the function Process in the menu Functions, after clicking the button
Process in the Client Area or after activating the function key F5 the transfer list can be
edited. A modal dialog box will be displayed.
Single Recipes/Blocks can be deleted from the transfer list with Delete with Adding
Recipe/Block can be completed or with the function Delete all Recipes/Blocks can be
deleted from the Recipe-/Block list. When you assign numbers, you can define individual
recipes / blocks, or an area (x to y), or you can use wildcards "*" to select all available
recipes / blocks.
Load block
After selecting the function Load in the menu Functions, after activating the function key F4
or after clicking the button IOS->PCU in the Client Area a dialog box will be displayed if no
transfer list is opened. After the input of Area and Block and activating of OK the transfer
will start. If no transfer list is opened the block transfer starts immediately and without any
feedback. The currently transfered block is displayed.
Save blocks
After selecting the function Safe in the menu functions, after activating the function key F3
or after clicking the button PCU->IOS in the Client area a dialog box will be displayed if no
transfer list is opened. After the input of Area and Block and activating of OK the transfer
starts. If no transfer list is opened the block transfer starts immediately and without any
feedback. The block that is transferred currently is displayed.
Block transfer
BRAUMAT/SISTAR Classic 5.3
Administration
A5E00239375-06 5-3
Options -> Settings
You can customize the following settings:
Report -> always generate log file
Generates the ASCII format log file "Report.txt" in the .WINDCSTRANS folder. An existing
file will be overwritten.
Report -> Print automatically
The generated log file is output on the default printer
Error handling -> Blocks not found
When this function is enabled, all non-existent blocks will be logged. Otherwise, the log
indicates all transferred blocks.
Error handling -> Cancel transfer
The transfer of data is automatically canceled if a block is not found in the list.
5.4 Starting automatic block transfer at the command
line prompt
The program "Transbst.exe" is suitable for generating automatic backups of the PCU blocks.
The user may configure a periodic call of this program in "Prosched.exe" (see chapter 7.
Scheduler), in order to start this cyclic block transfer.
Calling "Transbst"
Command Function
Transbst /u:upload "transbst.exe" executes the commands in "windcs/trans/upload.trs".
The application window of "transbst.exe" is visible during the
execution of the program.
Transbst /u:upload /s "transbst.exe" executes the commands in "windcs/trans/upload.trs".
The application window of "transbst.exe" is hidden during the
execution of the program.
Block transfer
BRAUMAT/SISTAR Classic 5.3
Administration
5-4 A5E00239375-06
Example:
The sample configuration and the corresponding INI files below describe the syntax:
We want to set up a cyclic function for the automatic transfer of data. "transbst.exe" should
fetch all the blocks from PCU14,16 (FB,FC,OB,DB,SDB) and PCU4,8
(FB,FX,OB,DB,DX,SB,PB) in intervals of 30 minutes. These PCUs require the file
"windcstransupload.trs", which must have been configured accordingly in the application
(see above)
Prosched.ini
[Global]
Processes=TransBst1,TransBst2
[TransBst1]
Application=d:windcssystransbst.exe /u:upload
;HOURLY,DAILY,WEEKLY
Type=HOURLY
;to be started each hour at xxh:15m:00s, Daily, hourly or weekly
ReqTime=00:15
[TransBst2]
Application=d:windcssystransbst.exe /u:upload
;HOURLY,DAILY,WEEKLY
Type=HOURLY
;to be started each hour at xxh:45m:00s, Daily, hourly or weekly
ReqTime=00:45
Transbst.ini
[Options]
;Break transmission when an error occurs
BreakOnErr=0
;i.e. the transfer is not cancelled if the block is not found
Result:
"ProSched.exe" starts the cyclic transfer of the blocks in intervals of 30 minutes. The
function generates the block folders with the current block files in windcspcu.xxx. The
ProSched window indicates the start and the time of the start of "transbst.exe".
Further switches the user can set for calling the prgram "transbst.exe":
/U:<file name> .... Upload with Config file <file name>
/D:<file name> .... Download with Config file <file name>
/S ….Program execution with hidden window
BRAUMAT/SISTAR Classic 5.3
Administration
A5E00239375-06 6-1
6 Synchronization
6.1 Functionality
The application synchronizes the files and folder subtrees within any group of network
shared drives. In this way the latest version of a file is used as source.
The application is used in three steps:
 Write file definitions (File 'synchro.def')
 Compare files (File 'synchrox.tmp')
 Copy files (File 'synchrox.err)
The program is started under Main menu -> Administration Tab -> Synchronization.
6.2 Client Area
As the synchronisation works automatically, this application hasn't a main window with a
Client Area. Only the dialog boxes are displayed for the display of the synchronization
sequence.
Synchronization
BRAUMAT/SISTAR Classic 5.3
Administration
6-2 A5E00239375-06
6.3 Working with the application
Working with the application 'Synchronization' includes the following activities:
6.3.1 Application call with parameter:
Automatically start: /a
If the application is started with the parameter '/a', all functions are carried out full-
automatically.
There is no query!
All non-existent files or obsolete files are copied without any queries!
Run with definition – file: /def
After the parameter the filename of the definition – file ( with extension ) stands behind a
blank . The file will searched in the directroy ‘windcsetc’
Delete the file ‘notsync.ini: /u
With this parameter at the end of the synchronization the files ‘nitsync.ini’ will be delete in
the SYS.INI – paths
See also : installation and configuration -> path- supervising .
6.3.2 Call without parameter
After having called the application it is queried once again, if the synchronization should be
carried out.
If this box is answered with 'Yes', all files are compared. The result is filed in the file
'c:tmpsynchrox.tmp' (x can accept the value 0 - 4 ; the file with the latest date is the result
of the last synchronization run).
If faults arise with copying, these ones will be stored in the files 'tmpsynchrox.err'
(„tmp“=Windows Set-Variable; x has the same value as the corresponding file
'synchrox.tmp').
Example of a line of 'synchrox.err':
 "c:windcspcu.001param.pcu can't copied to e:"
Call via input in 'sys.ini'
The application can be executed automatically with the start of the System. The following
input must be in the file '..syssys.ini' :
[PC]
Autostart=synchro.exe
The input isn't necessary, if the OS works as Recipe Server. It occurs a synchronization with
every start of the Recipe Server.
Synchronization
BRAUMAT/SISTAR Classic 5.3
Administration
A5E00239375-06 6-3
File selection
Only files are copied which are in the following folders:
Path and files Search depths*) Disk drive**)
1. pcu.**.* 1 PCU
2. pcu.*dbdb.* 8 PCU
3. pcu.*dxdx.* 8 PCU
4. pcu.*fbfb.* 8 PCU
5. pcu.*fxfx.* 8 PCU
6. pcu.*obob.* 8 PCU
7. pcu.*pbbp.* 8 PCU
8. pcu.*sbsp.* 8 PCU
9. pcu.*regler*.* 8 PCU
10. pcu.*texte.**.* 8 PCU
11. pcu.*notetxt.**.* 8 PCU
12. pcu.*rezept*.* 3 RECIPE
13. pcu.*rezeptre*.*re*.dbf 8 RECIPE
14. bilder*.* 8 PROJ
15 symbole*.bmp 8 PROJ
16 etc*.* 8 PROJ
17 texte.**.* 8 PROJ
18 notetxt*.* 8 PROJ
*) Search depths: Amount of the subfolders starting with the System path
**) Disk drive: the disk drives are browsed that are in the files 'sys.ini' ([Paths]) with
the corresponding input.
The definition which files are synchronized is filed in the file 'c:tmpsynchro.def'.
This file is created new with each program run
.
File 'synchrox.tmp'
In this file all different files are listed which had been found with synchronization.
Example:
 *** Line: 1 Path: pcu.* Depths: 1
j:winbrau PCU.001 NAME.TXT older c:windcs
j:winbrau PCU.001 PARAM.OLD does_not_exist c:windcs
Structure:
Comment line start with '***'.
Any further lines have the structure:
Destination disk drive paths file name relation source disk drive
Relations could be:
"older" File which exists is obsolete
"doesn't exist" There is no file on the destination drive
Synchronization
BRAUMAT/SISTAR Classic 5.3
Administration
6-4 A5E00239375-06
Inputs in the file '..syssys.ini'
Which disk drives are synchronized to each other is defined in the file '..syssys.ini'.
Under the section [PATHS] disk drives can be indicated for different functions for which the
synchronization should be carried out.
[PATHS]
PROJ=c:windcs ;server1cwindcs Type: 0
BATCH=c:windcs;server1cwindcs Type: 1
STEP=c:windcs Type: 2
MSG=c:windcs ;IOS03cwindcs Type: 3
RECIPE=c:windcs;server1cwindcs Type: 4
PCU=c:windcs;server1cwindcs Type: 5
SILO=c:windcs;server1cwindcs Type: 6
Files only in the system paths Type: -1
Configuration of the file '..etcsynchro.def'
The application 'Synchronisation' does only consider files below the System folder. Which
files should be synchronized can be defined via the file 'synchro.def'.
In this file up to 100 file definitions can be configured. Each definition consists of four parts:
1. Path indication
'Wildcards' are allowed as it is usual for MS-DOS.
2. Type indication
Reference to configuration of the disk drive in the file 'sys.ini'.
3. File indication
'Wildcards' are allowed as it is usual for MS-DOS.
4. Search depths
Indication of the amount of subfolders which should be browsed, a maximum of 8.
Example:
[DEF000] Continous number starting with 0 up to a maximum of 99.
Gaps aren't allowed, three digit number with leading zeros.
Path=pcu.* All paths, which start with 'pcu.'
Type=5 Disk drive type 'PCU' (see file 'sys.ini')
Files=*.* All files
Deep=1 Only within the first subfolder
In order to prevent an overwriting of a edit'synchro.def' with the next synchronization, the
following input must be carried out in the file'..syssynchro.ini' :
[APP]
WriteDefFile = 0
BRAUMAT/SISTAR Classic 5.3
Administration
A5E00239375-06 7-1
7 Scheduler
7.1 General
In BRAUMAT/SISTAR Classic 5.3 a Scheduler Program is integrated.
The Scheduler has the functions.
 hourly, daily or weekly start of applications
 Monitoring of applications and Newstart, if necessary.
7.2 Start of the Scheduler
The Scheduler can be started
 via the basic menu,
 via the Autostart group of Windows,
 manually
 from the PCU-Server. The following key should be set in the PCU_SERV.INI
[Pcu_serv]
....
;Start and Check for running of ProcessScheduler "ProSched.exe"
RunProcessScheduler=1
The Start type depends on which applications should be started and monitored with the
Scheduler.
The name of the application is 'prosched.exe' and it is located in BRAUMAT/SISTAR Classic
5.3 System directory.
Tip:
When the scheduler is started, the configured start conditions are checked immediately and
the applications are started accordingly. In case of the starttypes 'daily' and 'hourly'
prosched.exe determines, if the previous start didn't happen with the configured time period
and tries to make up for. In case of starttype 'weekly' an application is started only if the
requested day of week matches the actual day.
Scheduler
BRAUMAT/SISTAR Classic 5.3
Administration
7-2 A5E00239375-06
7.3 Configuration of the Schedulers
The Scheduler will be configured via the file 'prosched.ini' in the System directory.
7.3.1 Scheduler Configuration
7.3.1.1 Display Scheduler window
Key : [Config]
Input: ShowWindow=0
7.3.1.2 Scheduler Cycle
The cycle for examining and starting applications can be configured. The value is indicated
in seconds.
Key: [Config]
Input: CycleTime=30
7.3.2 Configure processes
7.3.2.1 List of the processes
Key: [Global]
Input: Processes=XXProc
A list of processes can be entered here. The inputs should be separated by comma. The
name allocated in the list need not conform with the starting applications.
One more section should be made in the file prosched.ini for each of the processes. The key
name of the section should conform expicitly with the processes names in the process list.
(Example: [XXProc])
7.3.2.2 Sections of applications
Key: [xxProc]
Input: Application=
The input can be made with path indication and application parameters. If no path is
indicated the application will be searched according to Windows Standard.
7.3.2.3 Start types and parameters
Input: Type=HOURLY, DAILY, WEEKLY
Allows the hourly, daily (defined minute of the day) or weekly (defined day of the week) start
of the application. For further definitions see 'Configuring Starttime' below.
Input: Type=PERMANENT
The inputs for day and time aren't relevant for this type but should be defined as
"Weekday=0" and "Reqtime=00:00".
Scheduler
BRAUMAT/SISTAR Classic 5.3
Administration
A5E00239375-06 7-3
7.3.2.4 Configure Start time
Type WEEKLY
Input: WeekDay=6
This input is only relevant for the Start type weekly. The week day will be indicated. Sunday
has the value 0, Monday the value 1 and Saturday the value 6. The inputs for hour and
minute aren't relevant for this type but should be defined as 'Reqtime=00:00'.The app. is
started as soon as the correct weekday has been reached (starting at 00:00 clock) and the
day of the last happened start is not the actual day.
Type DAILY
Input: ReqTime=00:10
With the input the requested start time is configured. The time is indicated in hour:minute.
The app. is started as soon as the correct time has been reached and the day of the last
happened start is not the actual day.
Type HOURLY
For the Start type 'hourly' the hour value isn't relevant but should be defined in the range of
0-23. The app. is started as soon as the correct minute has been reached and the day/hour
of the last happened start does not match the actual time.
7.3.2.5 Close application
Input: ShutDown=1
With the input the application will be closed with the end of the Scheduler or not.
Scheduler
BRAUMAT/SISTAR Classic 5.3
Administration
7-4 A5E00239375-06

Administration e

  • 1.
    Preface, Contents Basic Menu 1 Languagechangeover 2 Access authorization, Password 3 Data backup 4 Block transfer 5 Synchronization 6 Scheduler 7 SIMATIC Automation system BRAUMAT/SISTARClassic V5.3 Administration Manual Edition 03/2010 A5E00239375-06
  • 2.
    Siemens AG Industry Sector Postfach48 48 90026 NÜRNBERG GERMANY A5E00239375-06 Ⓟ 03/2010 Copyright © Siemens AG 2010 Technical data subject to change Legal information Warning notice system This manual contains notices you have to observe in order to ensure your personal safety, as well as to prevent damage to property. The notices referring to your personal safety are highlighted in the manual by a safety alert symbol, notices referring to property damage only have no safety alert symbol. The notices shown below are graded according to the degree of danger. ! Danger indicates that death or severe personal injury will result if proper precautions are not taken. ! Warning indicates that death or severe personal injury may result if proper precautions are not taken. ! Caution with a safety alert symbol indicates that minor personal injury can result if proper precautions are not taken. Caution without a safety alert symbol indicates that property damage can result if proper precautions are not taken. Notice indicates that an unintended result or situation can occur if the corresponding notice is not taken into account. If more than one degree of danger is present, the warning notice representing the highest degree of danger will be used. A notice warning of injury to persons with a safety alert symbol may also include a warning relating to property damage. Qualified Personnel The product/system described in this documentation may be operated only by personnel qualified for the specific task in accordance with the relevant documentation for the specific task, in particular its warning notices and safety instructions. Qualified personnel are those who, based on their training and experience, are capable of identifying risks and avoiding potential hazards when working with these products/systems. Prescribed Usage Note the following: ! Warning Siemens products may only be used for the applications described in the catalog and in the relevant technical documentation. If products and components from other manufacturers are used, these must be recommended or approved by Siemens. Proper transport, storage, installation, assembly, commissioning, operation and maintenance are required to ensure that the products operate safely and without any problems. The permissible ambient conditions must be adhered to. The information in the relevant documentation must be observed. Trademarks All names identified by ® are registered trademarks of the Siemens AG. The remaining trademarks in this publication may be trademarks whose use by third parties for their own purposes could violate the rights of the owner. Disclaimer of Liability We have reviewed the contents of this publication to ensure consistency with the hardware and software described. Since variance cannot be precluded entirely, we cannot guarantee full consistency. However, the information in this publication is reviewed regularly and any necessary corrections are included in subsequent editions.
  • 3.
    BRAUMAT/SISTAR Classic 5.3 Administration A5E00239375-06iii Preface Purpose of the Manual In this manual the administrative tools for BRAUMAT/SISTAR Classic 5.3 are described and it gives you an overview of the following topics:  BRAUMAT/SISTAR Classic 5.3 Basic menu  Access authorization and user administration  Language transfer  Data security  Block – tranfer  Synchronization  Scheduler It helps you during installation and commissioning. This manual is intended for those responsible for configuring, commissioning and servicing automation systems. Required Basic Knowledge You require a general knowledge in the field of automation engineering to be able to understand this manual. In addition, you should know how to use computers or devices with similar functions (e.g programming devices) under Windows 2000 Prof./Windows 2000 Server or Windows XP Prof./Windows Server 2003 operating systems. Since BRAUMAT/SISTAR Classic V5.3 is based on the STEP 7 software, you should also know how to operate it. This is provided in the manual "Programming with STEP 7 V5.3". Please read always the file “readme.wri” to the current version of BRAUMAT/SISTARClassic before an installation of BRAUMAT/SISTARClassic components. Where is this Manual valid? This manual is valid for the software package BRAUMAT/SISTARClassic from Version V5.3 SP3. The offered electronic manual is most largely identical with the contents of the on-line help. Due to a technically necessary editorial deadline for the generation of electronic manuals occasionally smaller deviations can give up opposite the on-line helps. The statements in the on-line helps are primary to those of the manual. Place of this Documentation in the Information Environment This manual forms part of the BRAUMAT/SISTAR Classic V5.3 documentation package. The following schematic of the document architecture show the individual manuals as well as their thematic grouping within the entire program package
  • 4.
    Preface BRAUMAT/SISTAR Classic 5.3 Administration ivA5E00239375-06 Document structure Building block library: Route Control Serve & Watch Routes Engineering of the Route Control Operation & control 'based on S7' Application for 'based on S7' Message Installation and Configuration Administration Communication Description of the System Recipe System Batch- processing Operation & Control batches Building block library : Basics Engineering 'based on S7' EPE-creation Dosing and Weigher Building block description S7 Building block description S5 Batch curves Logging
  • 5.
    Preface BRAUMAT/SISTAR Classic 5.3 Administration A5E00239375-06v Further Support If you have any technical questions, please get in touch with your Siemens representative or agent responsible. You will find your contact person at: http://www.siemens.com/automation/partner You will find a guide to the technical documentation offered for the individual SIMATIC Products and Systems here at: http://www.siemens.com/simatic-tech-doku-portal The online catalog and order system is found under: http://mall.automation.siemens.com/ Training Centers Siemens offers a number of training courses to familiarize you with the SIMATIC S7 automation system. Please contact your regional training center or our central training center in D 90327 Nuremberg, Germany for details: Internet: http://www.sitrain.com
  • 6.
    Preface BRAUMAT/SISTAR Classic 5.3 Administration viA5E00239375-06 Technical Support You can reach the Technical Support for all A&D products  Via the Web formula for the Support Request http://www.siemens.com/automation/support-request Additional information about our Technical Support can be found on the Internet pages http://www.siemens.com/automation/service Service & Support on the Internet In addition to our documentation, we offer our Know-how online on the internet at: http://www.siemens.com/automation/service&support where you will find the following:  The newsletter, which constantly provides you with up-to-date information on your products.  The right documents via our Search function in Service & Support.  A forum, where users and experts from all over the world exchange their experiences.  Your local representative for Industry Automation and Drive Technology.  Information on field service, repairs, spare parts and consulting.
  • 7.
    BRAUMAT/SISTAR Classic 5.3 Administration A5E00239375-06vii Contents 1 Basic Menu 1-1 1.1 Functionality............................................................................................1-1 1.2 Working with the application ...................................................................1-2 1.3 Configuration...........................................................................................1-2 1.3.1 Register of the Application..........................................................1-2 1.3.2 Selection of the application with password check ......................1-3 1.3.3 Application call via Menu bar  'Program'.................................1-3 2 Language changeover 2-1 2.1 Overview .................................................................................................2-1 2.2 Concept...................................................................................................2-1 2.3 Configuration...........................................................................................2-2 2.4 Engineering-language.............................................................................2-2 3 Access authorization, Password 3-1 3.1 General ...................................................................................................3-1 3.2 User-Query..............................................................................................3-2 3.3 Resetting password ................................................................................3-2 3.4 Working with the application ...................................................................3-3 3.5 Code–Card–Reader................................................................................3-9 4 Data backup 4-1 4.1 Import-/Export, Delete Archive–files .......................................................4-1 4.2 Automatic delete function, if the harddisk is full......................................4-1 4.3 Archive–Manager....................................................................................4-2 4.3.1 Functionality ...............................................................................4-2 4.3.2 Working with the application.......................................................4-3 4.3.3 Archpath.txt.................................................................................4-4 4.3.4 MultiClient functionality...............................................................4-8 5 Block transfer 5-1 5.1 Functionality............................................................................................5-1 5.2 Client-Area ..............................................................................................5-1 5.3 Working with the application ...................................................................5-1 5.4 Starting automatic block transfer at the command line prompt ..............5-3 6 Synchronization 6-1 6.1 Functionality............................................................................................6-1 6.2 Client Area ..............................................................................................6-1 6.3 Working with the application ...................................................................6-2 6.3.1 Application call with parameter:..................................................6-2 6.3.2 Call without parameter................................................................6-2 7 Scheduler 7-1 7.1 General ...................................................................................................7-1 7.2 Start of the Scheduler .............................................................................7-1 7.3 Configuration of the Schedulers..............................................................7-2 7.3.1 Scheduler Configuration.............................................................7-2 7.3.2 Configure processes...................................................................7-2
  • 8.
  • 9.
    BRAUMAT/SISTAR Classic 5.3 Administration A5E00239375-061-1 1 Basic Menu 1.1 Functionality The application 'Basic menu' is used for the overview and selection of all selectable applications of the System.
  • 10.
    Basic Menu BRAUMAT/SISTAR Classic5.3 Administration 1-2 A5E00239375-06 The Client area is divided into two sections: 1. Display of the Bitmap SYSTEM with the Version number or different Bitmaps 2. Display of the applications  For the plant operation  For the System operation (by activating the box ,,Expanded‘‘) Depending on the licenced System Version special non-enabled applications are displayed in gray. 1.2 Working with the application The handling with the application 'Basic menu' includes the following activities. Selection 'Basic Menu' The selection of the application 'Basic Menu' is executed automatically after the Systemstart. Only 1 instance of the application can exist. Each activation of the application 'Basic Menu' from other applications causes that the first instance of the application is activated. Selection of different applications The selection of the applications from basic menu can be executed in three different ways:  Double click on the text of the selected application  Clicking on the application and pressing the input key  Clicking on the application and selecting the menu item 'Program' 'Execute' 1.3 Configuration 1.3.1 Register of the Application The structure of the 'Basic Menu' is defined in the file windcs Texte.?menuv460.ini . ("?" stands for the language number, e.g "Texte.0" = German Text). By the division in 3 register-user functions and by selecting the Checkbox "Expanded"there are five additional register-system functions which cause the following input possibilities: Input Meaning [Global] Global adjustment Small=1,2,3 Register user page Extended=4,5,6,7,8 Register System functions Bitmap=logo.bmp Image in the basic menu ExtendedName=Extended Name of the Checkbox [Chapter_1] Register Name= Name of the Register Desc= Description of the Register Bitmap= Displayed image of the register Applications= Number of the application in the register App1= List of individual applications App2= List of individual applications App3= List of individual applications
  • 11.
    Basic Menu BRAUMAT/SISTAR Classic5.3 Administration A5E00239375-06 1-3 1.3.2 Selection of the application with password check There is the possibility to have a password check done before calling an application. This is also configured in the file menuv460.ini e. g. here the message archive should be called with a password level 255. App3=Meldearchiv; passwchk 255 meldarch.exe List applications 1.3.3 Application call via Menu bar  'Program' Menu bar  'Program': This area of the menu is filled according to the file WindcsTexte.?Menuappl.ini
  • 12.
    Basic Menu BRAUMAT/SISTAR Classic5.3 Administration 1-4 A5E00239375-06
  • 13.
    BRAUMAT/SISTAR Classic 5.3 Administration A5E00239375-062-1 2 Language changeover 2.1 Overview The System can be operated multilingual – independent of the windows language settings. By selecting the language in the ‘Main-Menu’ or in the ‘PCU-Server’ application and a following Restart of Braumat/Sistar the corresponding language-Dll's (subfolder …windcsDLL.<language number>*.dll ) are loaded and when accessing plant textfiles by system applications the corresponding subfolder (…windcsTEXTE.<languagenumber>*.* ) will be selected. 2.2 Concept The languages ‘German’, ‘English’ and ‘Spanish’ are installed in basic delivery state. On request any other languages can be created and delivered (there are only Single-Byte character sets possible). The language-DLLs and textfiles should be stored in the corresponding subfolders. In the system folder …windcs... there are the following subfolders for the Dynamic Link libraries: …DLL.0 Index 0 = German …DLL.1 Index 1 = English …DLL.2 Index 2 = Spanish …DLL.10 Index 10 = English S88 …DLL.x Index x = any further languages There is exactly 1 Dynamic Link library for each system application in these subfolders. In this DLL there are the language-dependent ressources (Text, Dialogs, Menus, Icons, ... ) of the corresponding applications included. These DLLs have the file name of the corresponding application extended with ‘_’. Example: System applications 'Plant overview' …windcsSYSseqctrl.exe …windcs DLL.0seqctrl_.DLL German Ressources …windcs DLL.1seqctrl_.DLL English Ressources …windcsDLL.2seqctrl_.DLL Spanish Ressources …windcsDLL.10seqctrl_.DLL English - S88 Ressources …windcsDLL.xseqctrl_.DLL any further foreign-lingual Ressources
  • 14.
    Language changeover BRAUMAT/SISTAR Classic5.3 Administration 2-2 A5E00239375-06 Furthermore there is the file COMLIB32.DLL in the DLL-folders. This file includes language- dependent ressources which are used by all system applications and by the system library WINDCS32.DLL. The file WINDCS32.DLL is in the folder …windcsSYS and exists only one time. It includes only language-independent ressources. 2.3 Configuration The information which language is active is stored in the file …windcsSYSSYS.INI. This file is loaded in the data segment of the WINDCS32.DLL by starting the first Braumat/Sistar- application. The languages must be announced to the System. The entry in the SYS.INI file looks like the following: [Languages] Numbers=0,1,<any further language numbers> 0=German 1=English 2=Spanish 10=English S88 : <new Number>=<Language> After restarting the System the user can select a new language via the Language Setting in the Main Menu. The language key is located in the following section: [PC] Language=<current language number> 2.4 Engineering-language Note: The engineering languages should be defined with the ‘SiteCfg’ Tool in the menu areaplant settings. Further information is given in the manual ‘02_Inst-Config.pdf’, in subsections ‘Modifying factory settings’ as well as ‘PC definitions’. Default Setting: [PC] LanguageEngineering=-1 Default adjustment = no changeover of the engineering language. The plant texts are located in ‘…windcsPCU.nnntexte...’
  • 15.
    Language changeover BRAUMAT/SISTAR Classic5.3 Administration A5E00239375-06 2-3 Dynamic Engineering- Language setting In this case, the engineering language is switched over with the system language according to the following assignments in file AREA.ini. The plant texts are located in ‘…windcsPCU.nnntexte.x...’. [PC] LanguageEngineering=x (x> -1);  Default Engineering-language, if the following assignments are missing LanguageEngineering0=0;  Engineering–language if system language German is selected LanguageEngineering1=1;  Engineering–language if system language English is selected LanguageEngineering2=1;  Engineering–language if system language Spanish is selected LanguageEngineering10=1;  Engineering–language if system language English S88 is selected LanguageEngineeringx=y;  free assignment …
  • 16.
    Language changeover BRAUMAT/SISTAR Classic5.3 Administration 2-4 A5E00239375-06
  • 17.
    BRAUMAT/SISTAR Classic 5.3 Administration A5E00239375-063-1 3 Access authorization, Password 3.1 General The System offers the possibility to have all operations and inputs to subject a staggered password protection. The protection is guaranteed by assignments of level (2 to 255) for defined users. The adjustment of level and announcement of the user is executed in the application 'user administration'. After the query of the username and password before the execution of a protected function, the corresponding user–level are compared with the filed function–level. Only after a successful comparison the requested operation or input is possible. With the System delivery only the username 'su' with password 'su' Level 1...255 is defaulted for the execution of all functions. Level and username can be changed in any way by the application 'user administration', if the level 200 (= Systemuser) is available. The System requests automatically the input of the password, if the currently valid level isn't sufficient for the requested operation. The input of the password is divided into the input of the username as well as the password. The typed characters for the password are shown by the sign [*] and are , therefore, not visible. The following User–staggering is useful. It is possible to enter several user under each usergroup. The combination of the actions can also be adapted accordingly: User–Group Short-Name (Example.) Level Actions (Example) SUPERUSER Su 1-255 Execution of all functions permitted OPERATORUSER Bed 1-100 Only selection of the user – functions possible (left side in the menu). No configuration, no System functions. PROGRAMUSER Prog 1-200 Selection of the user – and configuration. No functions possible. SPECIALUSER Spez <very special Level or Levelsection> Only authorized for one or several very special function (s).
  • 18.
    Access authorization, Password BRAUMAT/SISTARClassic 5.3 Administration 3-2 A5E00239375-06 In the basic delivery of the System there is only the Superuser (Name: 'su', Password: 'su'). All levels are set to 1 that means no password-query is necessary. The level are filed in the File SYS.INI under: [Levels] <Level–Data name > = <1-255> 3.2 User-Query The System requests automatically to enter the username (and eventually the password), if the currently valid level is insufficient for the requested operation. The characters of the password are overwritten by the sign [*] and are therefore not visible. The input of username and password must be in this sequence. After that, the requested operation is possible. After the correct input of username (and password) a new password can be entered for this user or the current password can be changed by the button ‘New password’. Only letters and digits are permitted. The input is closed with return.The input must be repeated again for confirming the new password. The input is also closed with return. If both password inputs were identical, the new password would be valid. If there are different inputs for the new password, the following note box password will appear. Therefore the 'password' isn't valid. 3.3 Resetting password Resetting the password is executed by three different methods:  Reset after having closed an application (RESET): After selecting this method, the password is reset automatically after having closed the active application.  Reset after a defined time (TIME): Time is defaulted in minutes. After the time has run out the currently valid password inputs are reset, independent of the active application. After that time is restarted automatically. For the input of the time value "0" the method isn't effective.  Manual by the user The user has the possibility to reset the password by the application 'Basic Menu' any time. The manual reset is always independent of the automatic methods.  Combinations RESET = 0 AND TIME = 0 The password is always valid. There is no automatic reset of the password. (cyclic) RESET = 1 AND TIME = 0 The password is reset by any closing of an application. RESET = 0 AND TIME >< 0 The password is reset automatically after each sequence of the defaulted time (cyclical). RESET = 1 AND TIME >< 0 The password is reset after closing the application as well as after the sequence of the defaulted time. These counters could be found in the File SYS.INI under: [PC] PasswdReset=0/1 PasswdTime=<Time in Minutes>
  • 19.
    Access authorization, Password BRAUMAT/SISTARClassic 5.3 Administration A5E00239375-06 3-3 3.4 Working with the application Users and passwords are managed in the "User Management" program. This program is started in Basic Menu-> Administration Tab -> User Management. Create new User/Change Userdefinition Another dialog is opened via the Commandbutton 'Define' password in which the user, which has already been defined, is listed. Via the Commandbutton 'New' a new user with the name and the corresponding level section is entered. The Checkbox 'Password' is shuddered with a new input, i.e. the new user should enter an own password by himself . Only if selected an available user via the Checkbox 'Change', the user can be requested to select a new password. Reset the password/Logout Resetting the password or the Logout of the user can be adjusted for all user centrally. (see above-mentioned item).
  • 20.
    Access authorization, Password BRAUMAT/SISTARClassic 5.3 Administration 3-4 A5E00239375-06 Enter password If a star in the corresponding user is showed in the window ‘password’ in the column password, so the user has already been entered a password. If the start is missed, so another password is to be selected. The password is queried in an application which is provided with a password level. If the new user distinguishes a change, he has to enter his password on time via the Commandbutton 'New Password'. After a security query the password is active. Adjust program level Via the command button program-levelDefine the dialog is opened in which each application or function can be assigned a level.
  • 21.
    Access authorization, Password BRAUMAT/SISTARClassic 5.3 Administration A5E00239375-06 3-5 Note: Changes in level assignments becomes active only after restarting the Braumat-system on the according IOS. The following table contains all function keywords with their short description and the default level assignments. Program Function Description_e Level BALIEDIT.EXE Bali_Chgpa Batch/Order System - Change parameters - Abort batch - Insert batches 1 BALIEDIT.EXE Bali_Newor Batch/Order System - Enter job 1 BALIEDIT.EXE Bali_Proj Batch/Order System - Configuration 1 BALIEDIT.EXE Bali_Relba Batch/Order System - Change status 1 BALIEDIT.EXE Batch_PIL_Chg Batch/Order System - Changing batch process input lists 1 LZSYS.EXE BEDIEN Process images - opening files, closing BRAUMAT/SISTAR with LZSYS as shell 1 BIKO.EXE BIKO Image design - Application call 1 KOPP_UEB.EXE,SI STAR_ILS.EXE CIS_01 CIS: SISTAR_ILS - Application stop 1 KOPP_UEB.EXE CIS_02 CIS: KOPP_UEB - Application stop 1 ANALOG/DIGITAL/ CTRL3/ICM3.OCX Commissioning Commissioning access ICM3 – Simulation feedback / extended parameters CTRL – Parameter / Unit (Tab. General, Parameter) Digital – Simulation / Parameter Analog – Parameter 1 DBEDIT.EXE DBEDIT DB Editor – Value change 1 ENTITYDEF.EXE EntityExplorer Entity explorer access 1 ICM3.OCX EntityOperator ICM - Entity Edit TAB operator 1 SeqCtrl,Unit.ocx EOPAbort EOP Abort 1 SeqCtrl,Unit.ocx EOPHold EOP Hold 1 SeqCtrl,Unit.ocx EOPPause EOP Pause 1 SeqCtrl,Unit.ocx EOPStart EOP Start 1 SeqCtrl,Unit.ocx EOPStop EOP Stop 1 ESG.EXE ESG ICM -Application User access 1 ICM3.OCX ICMOperator ICM3 – User access (Manual-Auto, On-Off) 1 SeqCtrl,Unit.ocx KETTE Plant Overview/Unit.ocx - Inputs (old) 1 SeqCtrl,Unit.ocx Kette_Hal Plant Overview/Unit.ocx - Inputs / Stop 1 SeqCtrl,Unit.ocx Kette_KPO Plant Overview/Unit.ocx - Edit Plant / Unit 1 SeqCtrl,Unit.ocx Kette_Scr Plant Overview/Unit.ocx - Inputs / Step 1 SeqCtrl,Unit.ocx Kette_Sta Plant Overview/Unit.ocx - Indications / Start 1 SeqCtrl,Unit.ocx Kette_Sto Plant Overview/Unit.ocx - Indications / Abort 1 SeqCtrl,Unit.ocx KETTE_SW Plant Overview/Unit.ocx - Setpoint inputs (old) 1
  • 22.
    Access authorization, Password BRAUMAT/SISTARClassic 5.3 Administration 3-6 A5E00239375-06 EditRec,ControlRec, SeqCtrl,Unit.ocx Kette_Sw1 Plant Overview/EditRec/Unit.ocx - Setpoints 1 -5 1 EditRec,ControlRec, SeqCtrl,Unit.ocx Kette_Sw2 Plant Overview/EditRec/Unit.ocx - Setpoints 6-10 1 EditRec,ControlRec, SeqCtrl,Unit.ocx Kette_Sw3 Plant Overview/EditRec/Unit.ocx - Setpoints 11-13 1 SeqCtrl,Unit.ocx Kette_Wei Plant Overview/Unit.ocx- Sequence Enabled 1 SeqCtrl,Unit.ocx Kette_Zua Plant Overview/Unit.ocx - Aux/user bit Off 1 SeqCtrl,Unit.ocx Kette_Zue Plant Overview/Unit.ocx - Aux/user bit On 1 KURVEIN.EXE Kurvein Curve Entry - Save 1 ARCHEDIT.EXE, KURVEN.EXE Kurven_Bea Trend visualization. - Editing trends 1 SEQCTRL.EXE LeaveInterState Leave Intermediate State of EOP manually 1 WARTDAT.EXE Maint Maintenance data - Acknowledge and reset job 1 WARTDAT.EXE Maint_P Maintenance data - Parameter input and setpoint 1 ANALOG/CTRL3/IC M3.OCX Maintenance Maintenance access ICM3 – Parameter, Note text CTRL3 – Parameter, Note text DIGITAL – Note text ANALOG – Simulation, Note text 1 EDITREC.EXE Mat_Ass Recipe system – Material stock/Settings/PCU Download/Enable Material stock 1 EDITREC.EXE Mat_Man Recipe system - Material management 1 EDITREC.EXE Mat_SetActSt Recipe system - Setting current material stock 1 ARCH_MAN.EXE, MELDARCH.EXE Meldarch Message archive - Delete archive 1 NEWMENU.EXE Menu_E Basic menu - Close application 1 NEWMENU.EXE Menu_M Basic menu - Move 1 NEWMENU.EXE Menu_P Basic menu – Windows Explorer access 1 EDITREC.EXE MR_Status_Change Recipe system - Changing status of the master recipe 1 CTRL3.OCX Operator CTRL3 – User access(Manual-Auto, Internal-External) 1 SEQCTRL.EXE OpReqAck Plant Overview - Operator acknolwledgement 1 PARAM.EXE Param Parameter assignment - SetP changes 1 PARATXT.EXE Paratxt Text Parameterization - Edit / Save 1 PCU_SERV.EXE PcuServ PCU server- General functions 1 PCU_SERV.EXE PcuServ_Dbl PCU server - without menu bar 1 PCU_SERV.EXE PcuServ_End PCU server - End 1 PCU_SERV.EXE PcuServ_Ini PCU server - Edit INI files 1 PCU_SERV.EXE PcuServ_Kop PCU server - Coupling 1 PCU_SERV.EXE PcuServ_Opt PCU server - Options 1 PCU_SERV.EXE PcuServ_Smm PCU server - Mini/Size/Move 1 PCU_SERV.EXE PcuServ_Win PCU server - Restart Windows 1 QUEUING.EXE QueuingExplorer Queuing explorer access. 1 RCS_ONLINE.EXE, ROUTECON.EXE RCS_L1 RCS Online: Manual, Stop 1 RCS_ONLINE.EXE RCS_L2 RCS Online: Request, Start, Pause, Acknowledge 1
  • 23.
    Access authorization, Password BRAUMAT/SISTARClassic 5.3 Administration A5E00239375-06 3-7 RCS_ONLINE.EXE RCS_L3 RCS Online: Route properties, configuration 1 EDITREC.EXE Rec_Cl Recipe system - Edit components list 1 EDITREC.EXE Rec_Head Recipe system - Recipe header 1 EDITREC.EXE Rec_Main Recipe system - Edit master recipe 1 EDITREC.EXE Rec_New Recipe system - Create new recipes 1 EDITREC.EXE Rec_Proj Recipe system – TOP-def, DFM-def, Equipment configuration, weigher definition in storage stock 1 EDITREC.EXE Rec_Struct Recipe system – defining weighter at storage locations, TOP-definition, DFM-definition, plant engineering 1 REGLER.EXE Regler_P Controller operation - Parameter input 1 REGLER.EXE Regler_T Controller operation - value input , key operation 1 EDITREC.EXE Rezepte Recipe system – Save Recipe 1 CONTROLREC.EX E, RECCONTR.EXE Rezepte_on Recipe Editor - Online editing 1 CONTROLREC.EX E, RECCONTR.EXE, EDITREC.EXE Rezepte_sw Recipe Editor – change Setpoint Definition 1 EDITREC.EXE,CO NTROLREC.EXE Rezepte_SWx Recipe system - Substitution or scaling of recipe setpoints 1 EDITREC.EXE RP_Status_Change Recipe system - Changing status of recipe procedures 1 SITECFG.EXE SiteCfgSave Area.ini: Saving with SiteCfg.exe 255 SONDWERT.EXE Sondwt_N Special values - Edit Notetext 1 SONDWERT.EXE Sondwt_p Special values - Parameter assignment 1 SONDWERT.EXE Sondwt_w Special values - Value input 1 SRP_NEU.EXE Srproted Step protocols - Delete 1 STATUS.EXE Status Status.exe - Application call 1 STEUERN.EXE Steuern Forcing – Value change 1 CONFIG.EXE Sysini_I System Settings - Save 1 USERMAN.EXE Sysini_P User Manager-Password / Level 1 NEWMENU.EXE, PCU_SERV.EXE Sysini_S Basic menu, PCU Server - Language / IOS settings 1 TRACEVWR.EXE TRACESVR Trace server 1 TRANSBST.EXE Transbst Block transfer – Start of block transmission 1 TRENDMAN.EXE Trendman Trend Manager - Close application 1 Further information of password functions of Braumat Controls (OCX): UnitCtrl.ocx: KETTE_STA=1 Start sequencer/unit and quit rest bit „ KETTE_STO=1 Stop sequencer/unit „ KETTE_SCR=1 Continue Sequencer with next step / Select step „ KETTE_WEI=1 Enable sequencer/unit „ KETTE_HAL=1 Hold sequencer/unit „ KETTE_ZUE=1 KETTE_ZUA=1 Aux/User bit On / Off
  • 24.
    Access authorization, Password BRAUMAT/SISTARClassic 5.3 Administration 3-8 A5E00239375-06 „ KETTE=1 Pass synchronisation/alternative „ KETTE_SW1=1 Set value 1 bis 5 „ KETTE_SW2=1 Set value 6 bis 10 „ KETTE_SW3=1 Set value 11 bis 13 „ EOPStart=1 Recipe operation by S88 „ EOPHold=1 Recipe operation by S88 „ EOPStop=1 Recipe operation by S88 „ EOPPause=1 Recipe operation by S88 „ EOPAbort=1 Recipe operation by S88 CTrl3.ocx: Operator=1 Auto/Manual „ Internal/External „ On/Off „ Open/Close „ Unit Sampling time „ Deathband „ Maintenance=1 STWE „ W Set value „ Y Control value „ YU/YO Control value limit „ Notetext „ Commissioning=1 KP Controller gain „ TN adjusting factor „ TV adjusting factor „ Modify „ Unit „ REV Reversed mode „ XTR X-Tracking „ XN follow-up value Analog.ocx: Maintenance=1 Simulation w/o Checkbox ‘change’ „ Y / X (Input or Output) „ +, - , ++, --- „ Commissioning=1 Checkbox ‚Change’ „ All other selections Digital.ocx: Commissioning=1 All selections ICM.ocx: no password Read Maint data „ ICMOperator=1 Status „ Auto „ Manual „ On „ Off „ Maintenance=1 Reset „ Extended tab „ Maintenance tab parameter/write „ Maintenance tab ‘Reset’
  • 25.
    Access authorization, Password BRAUMAT/SISTARClassic 5.3 Administration A5E00239375-06 3-9 „ Maintenance tab ‘Quit’ „ Parameter tab, left page ‚times’ „ Commissioning=1 Parameter tab, right page ‚extended’ „ Improvement=1 Extended tab ‘Entity Port’ 3.5 Code–Card–Reader It is also possible to use the keyboards with magnet card reader as option instead of entering the password. As long as there is a valid magnet card in the reading device, the password isn't queried. However, if the card is removed, no operation will be possible! The following has to be adjusted after the keyboards are connected: Adjustments in SYS.INI:  [PC] CODE32.DLL=CDCARD32.DLL The operation-level are adjusted as usual. If a card is set which hasn't been entered in the internal card–list, this number will be entered in the file CODE.INI temporarily under:  [Info] CardID=<Cardnumber> This number can be copied as real card input and supplied with levels accordingly. ( Example):  [Users] 97121010000082409604=<Name>,<Min.Level>,<Max.Level> From now on their levels are considered with plugged card.
  • 26.
    Access authorization, Password BRAUMAT/SISTARClassic 5.3 Administration 3-10 A5E00239375-06
  • 27.
    BRAUMAT/SISTAR Classic 5.3 Administration A5E00239375-064-1 4 Data backup 4.1 Import-/Export, Delete Archive–files For the import/export by e.g. the archive files, an application 'archive manager' is in the system. Here the Project engineer can define their individual archive structures and – sections in order to realise definite file movements. Furthermore such function already exists for their specific archives. For both possibilities so-called export-disk drives should be defined (see System adjustments, input in SYS.INI). There should be a network connection to this disk drive – or they are disk drives of external data medium.( e.g. floppy disks). These are entered in files SYS.INI under:  [ExportDrive] Drives=<Drive disk identifier>, <Drive disk identifier>... 4.2 Automatic delete function, if the harddisk is full The System records archive–data (Messages, Step protocols, Curves...) continuously and files them on an adjusted mass storage continuously with a corresponding configuration. If this one e.g. is the local hard disk, it isn't desirable that this one overruns due to the permanent archive-file recording.(Messages, Step protocol, Curves,...). It had been introduced an automatic delete function for the System-Archive-files. It is and will be preset and configured like in the file DISKMAN.INI. The following adjustments are possible:  Time–Intervalls to check the rest of the memory capacity, message display and delete: [Repeat] Rep_Normal=<Value in seconds for a normal test> Rep_Limit1=<Value in seconds after the limiting value 1 is reached> Rep_Limit2=<Value in seconds after the limiting value 2 is reached > Rep_Msg=<Value in seconds for the corresponding message repetition> Time=<Value in seconds for deleting periods> Files=<Amount files that are deleted in a cycle >  Memory location – limiting values [Spacelimit] Limit1=<Low limit for the first message> Limit2=<Low limit for the second message and start deleting> Limit3=<Memory location upper limit up to the one to which it is deleted>
  • 28.
    Data backup BRAUMAT/SISTAR Classic5.3 Administration 4-2 A5E00239375-06  Delete priority [Priority] ;Delete sequence for archive types (0=trend, 1=free prot., 2=step prot., 3=messages,4=complist,5=temp/tmp) Sequence=<Sequence of the deleting archive type >  Maximum age of the archive files [Timelimit] Typ0=<Maximum Age in days with curve archives> Typ1=<Maximum Age in day with Free Protocols> Typ2=<Maximum Age in days with step protocols> Typ3=<Maximum Age in days with messages> Typ4=<Maximum Age in days with components list> Typ5=<Maximum Age in days with Temp/Tmp directories> Furthermore it should be considered that the trace-files which are created by activating trace-functions are deleted or the trace-connections are deactivated any time. Writing down System-Internal is necessary for the analysis of special fault performance or for a better problem analysis. (e.g. for the PCU-Server in the file PCU_SERV.INI activatable ). The created ASCII-Trace-File are in general in the TEMP/TMP–folder and can be deleted unscrupulously. 4.3 Archive–Manager 4.3.1 Functionality The application 'Archive Manager' is used for the administration of archive files. These are created continuously during the operations and filed on the harddisk of the IOS. Filed are e.g. Messages, Free Protocols, Step protocols, Curves, etc. Which archive types should be administrated from the Archive Manager can be configured user-defined. The application allows to swap out archive files to export disk drives easily and time-saving in order to delete or even to import in the System disk drive again. The application is started under Basic menu -> Administration Tab -> Archive Manager. The Client Area includes a listbox „Selected Archive-files“. There the currently selected archive files are displayed completely with their total path. The listbox is used exclusively to control the found selection. In the state line the display of the user-defined disk capacity of the System disk drive and of one selectable export disk drive.
  • 29.
    Data backup BRAUMAT/SISTAR Classic5.3 Administration A5E00239375-06 4-3 4.3.2 Working with the application Menu item Program: Useage according to the usual SISTAR-Applications. Menu item functions: Under this item there are the application-specific functions.  "Selection" or 1.) Click Icon It appears a dialog box for selection of the archive type and the disk drive. With the button „Previous selection“ the last selection can be called again. After you have selected, it will be continued with „OK“.Then a new dialog box is opened for any further selections according to archive-specific indications. With „OK“ it will branched out to the next dialog box, with „All“ all files can be selected in the current path. The last dialog box is used for the selection of the requested files. It includes two list boxes: „Available Archive files" and „Selected Archive files“. With the buttons „-->“ or „<--“ the corresponding files which are marked can be transferred into the opposite listbox. The buttons „>>“ and„<<“ displace all included files in the different listbox. It can also be displaced by a double click in the corresponding file. With „OK“ the file selection is closed and the dialog box is closed. The selected files appear with their complete path in the listbox„Selected Archive- files“ of the Client Area.  "Export" or 2.) Click icon Export the selected archive files on the export disk drive. It appears a dialog box for the choice of the destination disk drive. Afterwards the selected disk drive must be confirmed again in a message box. During the export procedure a progress bar informs about the version of the activity. After the export the listbox is emptied in the field of activity.  "Import" or 3.) Click icon Import the selected archive files on the archive-specific System disk drive. The selection should be confirmed in a message box.
  • 30.
    Data backup BRAUMAT/SISTAR Classic5.3 Administration 4-4 A5E00239375-06 It should be considered: As System disk drive with the corresponding path the application uses the entered indications for the corresponding archive type. During the import procedure a progress bar informs about the the version of the activity. After the import the listbox is emptied in the field of activity.  "Delete" or 4.) Click icon Delete the selected archive files. First there is a password-query. Afterwards the selection should be confirmed again. During the deleting procedure a progress bar informs about the version of the activity. After deleting the listbox is emptied in the section of activity. Note:  The import is only possible from the export disk drives. Destination disk drive is automatically in the System disk drive of the corresponding archive type which is indicated by the SYS.INI.  The export is only possible to export disk drives. Menu item 'Options': Under this item there are the usual connectors in the SISTAR-applications for unhiding and hiding symbol bars, status lines and function keys. Furthermore the application 'archive manager' makes a menu item 'display' available with whom the disk drive should be selected whose free capacity should be displayed in the status line. After having clicked a dialog appears in which all export disk drive are available for selection. The display can also be deactivated by the selection „no one“. 4.3.3 Archpath.txt With the function 'selection' various archive files can be selected. The dialog-controlled selection refers to the search criteria and path description which is stored in the text file ARCHPATH.TXT. The path-/file names stored in the textfile are supplemented successively by the user selections. The selection is made in a list box which presents the found files according the list inputs or joker signs to the user. After a successful selection of the archive-files the complete paths with filenames are viewed in the listbox „Selected Archive-files“ in the Client-Area of the application. The text file ARCHPATH.TXT is located in the ..WindcsSYS - folder. Configuration In the file ARCHPATH.TXT an own section must be entered for each archive type, as described below. At the beginning of the text file the following section must be indicated one time. [ANZ] Anzahl = <Number> Amount of the entered archive types In the following the Syntax for the configuration of a search path is listed for one archive type:
  • 31.
    Data backup BRAUMAT/SISTAR Classic5.3 Administration A5E00239375-06 4-5 [TAB<Nr>] Number of the Archive type Name = <Archive name> Archive name PathDat = <Path/Filename with joker sign> Data file with complete path indication and possible joker signs. List<List-No> = <Name Listbox> List-No: Number of the joker sign block Name Listbox: Listbox- headline, which one is output by selection of the corresponding joker sign. If there is no input available, no selection listbox is displayed and branched out to the next selection. The next selection (List-No) starts with the next joker sign block. From<List-No> = <Char number> character number from which one the selection starts If it shouldn't be searched from the first question mark, the corresponding character number should be entered. To<List-No> = <Char number> character number, til the selection ends If it shouldn't be searched to the last question mark, the corresponding character number should be entered. Ref<List-No> = <Reference to List-No> Reference to the list input which has already been executed. If there is no list input, the same input is executed like for referenced list-no. If there is a list- and ref-input to a number, the joker sign block is filled starting from the left. The next step is to select the rest of the signs in a listbox, whereby the list-input should be used in connection with From/To. References on several list-inputs are possible. The numbers should be separated by ‘/’. The joker sign block is filled starting from the left after each other with the reference- indications. Sec = <End> If secondary files should be selected with the same paths and names at the same time, but with different extension, the secondary extension can be entered here. Type = <Filetype> File-Type according to SYS.INI, e.g.: 0=Curves 1=Fr.Prot 2= Write out step protocol 3=Messages
  • 32.
    Data backup BRAUMAT/SISTAR Classic5.3 Administration 4-6 A5E00239375-06 In the following table the standard configuration at system delivery is displayed by means of the ‘…windcssysArchpath.txt’ file: This may be configured project specific. Section Path/Filestructure [ANZ] Anzahl = 13 13 Archive definitions to follow [TAB1] ;Name = Freies Protokoll: Empfangs-Daten Name = Free protocoll: Receive - data PathDat = FRPROTFRJA_??REZ_???FE_??_??.DBF List1 = year List2 = recipe type Ref3 = 1 List4 = month Typ = 1 …windcsFRPROT - folder FRJA_??  subfolder year 2-chars (00=year 2000) REZ_???  sufolder Recipetype 3- chars FE_??_??.DBF  FE-file for Year/Month in format <yy_mm> [TAB2] ;Name = Freies Protokoll: Hand-Daten Name = Free protocoll: Hand - data PathDat = ..FRPROTFRJA_??REZ_???FH_??_??.DBF List1 = year List2 = recipe type Ref3 = 1 List4 = month Typ = 1 …windcsFRPROT – folder FRJA_??  subfolder year 2-chars (00=2000) REZ_???  sufolder jRecipetype 3- chars FH_??_??.DBF  FH-file for Year/Month in format <yy_mm> [TAB3] ;Name = Freies Protokoll: Sende-Daten Name = Free protocoll: Send - data PathDat = ..FRPROTFRJA_??REZ_???FS_??_??.DBF List1 = year List2 = recipe type Ref3 = 1 List4 = month Typ = 1 …windcsFRPROT – folder FRJA_??  subfolder year 2-chars (00=2000) REZ_???  sufolder Recipetype 3- chars FS_??_??.DBF  FS-file for Year/Month in format <yy_mm> [TAB4] ;Name = Schrittprotokoll Typ 5 Name = Step - protocoll: Type 5 PathDat = ..SRPROTSRJA_??REZ_???ANR?????S???????.DB F List1 = year List2 = recipe type List3 = block List4 = Order - no. From4 = 3 To4 = 7 Ref4 = 1 Typ = 2 …windcsSRPROT – folder SRJA_??  subfolder year 2-chars (00=2000) REZ_???  sufolder Recipetype 3- chars ANR?????  subfolder orderno. – range (f.e. ANR00100 = ONr.00000 .. 00100, aso) S???????.DBF  file for orderno. In format <yynnnnn> [TAB5] ;Name = Meldungen Name = Message PathDat = ..MELDME_??_??MA??????.TXT List1 = year List2 = month List3 = day From3 = 5 To3 = 6 Ref3 = 1/2 Typ = 3 …windcsMELD – folder ME_??_??  subfolder Year/Month in format <yy_mm> MA??????.TXT  file per day in format <yymmdd>
  • 33.
    Data backup BRAUMAT/SISTAR Classic5.3 Administration A5E00239375-06 4-7 [TAB6] ;Name = Kurven Name = Trend PathDat = ..TRENDDATA.???KW????????T???.H List1 = block List2 = week/year Ref3 = 2 List4 = No. Sec = S Typ = 0 …windcsTREND – folder DATA.???  subfolder measuring value-No range (f.e. DATA.050 = 00..50) KW????  subfolder calendar week im fomat <wwyy> ????T???.H  Header files in format <wwyy>T<meas.value.no> ????T???.S  Data files [TAB7] ;Name = Kurven-Übersicht Name = Trend - overview PathDat = ..TRENDDATA.???BA??T???.H List1 = block List2 = year List3 = No. Typ = 0 …windcs TREND – folder DATA.???  subfolder measuring value-No range (f.e. DATA.050 = 00..50) BA??T???.H  Batch curves header files in format <yy>T<meas.value.no> [TAB8] ;Name = Komponentenliste Name = Complist - directory PathDat = .recipecomplistclja_??rez_???anr?????CI_?????.DB F List1 = year List2 = recipe - type List3 = order - no. List4 = batch - no. Typ = 4 …windcsRECIPECOMPLIST – folder clja_??  subfolder year 2-chars (00=2000) REZ_???  sufolder Recipetype 3- chars ANR?????  subfolder Order no. CI_?????.DBF  complist for batch no [TAB9] Name = Temp - dir. PathDat = ..TEMP????????.??? List1 = name List2 = type Typ = 5 …<user-temp-drive>TEMP – folder [TAB10] Name = Tmp - dir PathDat = ..TMP????????.??? List1 = name List2 = type Typ = 5 …windcsTMP – folder [TAB11] Name = GlobLog PathDat = ..LoggingGlobLogGl_??GL??????.dbf List1 = year List2 = month List3 = day From3 = 5 To3 = 6 Ref3 = 1/2 Typ = 3 …windcsLOGGINGGlobLog – folder Gl_??  subfolder year 2-chars (00=2000) GL??????.dbf  Global logfile per day in format <yymmdd> [TAB12] Name = UnitHist PathDat = ..LoggingUnitHistUh_??UH??????.dbf List1 = year List2 = month List3 = day From3 = 5 To3 = 6 Ref3 = 1/2 Typ = 3 …windcsLOGGINGUNITHIST – folder UH_??  subfolder year 2-chars (00=2000) UH??????.dbf  Unit history logfile per day in format <yymmdd> [TAB13] …windcsLOGGINGUSERLOG – folder
  • 34.
    Data backup BRAUMAT/SISTAR Classic5.3 Administration 4-8 A5E00239375-06 Name = UserLog PathDat = ..LoggingUserlogUl_??UL??????.dbf List1 = year List2 = month List3 = day From3 = 5 To3 = 6 Ref3 = 1/2 Typ = 3 UL_??  subfolder year 2-chars (00=2000) UL??????.dbf  User logfile per day in format <yymmdd> 4.3.4 MultiClient functionality If the application is started on a client, the target directory on the export drive will consist of the IOS name and the archive file. This means you can save the archives of several servers on one export drive. Example: start on source path path on export drive Server <IOS01> C:windcs... A:windcs... Client <IOS21> IOS01Cwindcs... A:IOS01cwindcs...
  • 35.
    BRAUMAT/SISTAR Classic 5.3 Administration A5E00239375-065-1 5 Block transfer 5.1 Functionality The application 'Recipe-/Block transfer' has the following functionality:  Transfer PCU-Blocks from PCU-RAM to the hard disk of the IOS.  Transfer of PCU-blocks from the hard disk of the IOS to the PCU-RAM. While processing simultaneously the same file of several users (IOSes) the consistence of the data will be guaranteed by attaining validity for the last file. The application is started under Basic menu -> Administration Tab -> Block transfer. 5.2 Client-Area The Client Area is divided into two areas: right: Buttons for using the functions: Safe, load, process blocks left: Listing the transfer- blocks Column 1 :Area Column 2 :Block Column 3 :Block number 5.3 Working with the application Working with the application 'Block transfer' includes the following activities: Create new transfer list After selecting the menu item New in the menu File or clicking the icon New a new transfer list will be filed in the toolbar.
  • 36.
    Block transfer BRAUMAT/SISTAR Classic5.3 Administration 5-2 A5E00239375-06 Open transfer list After selecting the function Open in the menu File or after clicking the icon Clicking the icon OPEN in the toolbar a transfer list can be opened. A modal dialog box for the selection of disk drive, directory, file name and file format will appear. The files are in the directory: WINDCS TRANS Block transfer: The files for the block transfer have the format "*.trs". File transfer list After selecting the function File in the menu File or after clicking the icon FILE in the toolbar the current transfer list will be filed. If the transfer list should be filed under a different name the function Save as... in the menu File. A modal dialog box for the selection of drives, directories, file name and file format will be displayed. The data files are filed in the directory WINDCS TRANS. Block transfer: The files for the block transfer have the format "*.trs". Edit transfer list After selecting the function Process in the menu Functions, after clicking the button Process in the Client Area or after activating the function key F5 the transfer list can be edited. A modal dialog box will be displayed. Single Recipes/Blocks can be deleted from the transfer list with Delete with Adding Recipe/Block can be completed or with the function Delete all Recipes/Blocks can be deleted from the Recipe-/Block list. When you assign numbers, you can define individual recipes / blocks, or an area (x to y), or you can use wildcards "*" to select all available recipes / blocks. Load block After selecting the function Load in the menu Functions, after activating the function key F4 or after clicking the button IOS->PCU in the Client Area a dialog box will be displayed if no transfer list is opened. After the input of Area and Block and activating of OK the transfer will start. If no transfer list is opened the block transfer starts immediately and without any feedback. The currently transfered block is displayed. Save blocks After selecting the function Safe in the menu functions, after activating the function key F3 or after clicking the button PCU->IOS in the Client area a dialog box will be displayed if no transfer list is opened. After the input of Area and Block and activating of OK the transfer starts. If no transfer list is opened the block transfer starts immediately and without any feedback. The block that is transferred currently is displayed.
  • 37.
    Block transfer BRAUMAT/SISTAR Classic5.3 Administration A5E00239375-06 5-3 Options -> Settings You can customize the following settings: Report -> always generate log file Generates the ASCII format log file "Report.txt" in the .WINDCSTRANS folder. An existing file will be overwritten. Report -> Print automatically The generated log file is output on the default printer Error handling -> Blocks not found When this function is enabled, all non-existent blocks will be logged. Otherwise, the log indicates all transferred blocks. Error handling -> Cancel transfer The transfer of data is automatically canceled if a block is not found in the list. 5.4 Starting automatic block transfer at the command line prompt The program "Transbst.exe" is suitable for generating automatic backups of the PCU blocks. The user may configure a periodic call of this program in "Prosched.exe" (see chapter 7. Scheduler), in order to start this cyclic block transfer. Calling "Transbst" Command Function Transbst /u:upload "transbst.exe" executes the commands in "windcs/trans/upload.trs". The application window of "transbst.exe" is visible during the execution of the program. Transbst /u:upload /s "transbst.exe" executes the commands in "windcs/trans/upload.trs". The application window of "transbst.exe" is hidden during the execution of the program.
  • 38.
    Block transfer BRAUMAT/SISTAR Classic5.3 Administration 5-4 A5E00239375-06 Example: The sample configuration and the corresponding INI files below describe the syntax: We want to set up a cyclic function for the automatic transfer of data. "transbst.exe" should fetch all the blocks from PCU14,16 (FB,FC,OB,DB,SDB) and PCU4,8 (FB,FX,OB,DB,DX,SB,PB) in intervals of 30 minutes. These PCUs require the file "windcstransupload.trs", which must have been configured accordingly in the application (see above) Prosched.ini [Global] Processes=TransBst1,TransBst2 [TransBst1] Application=d:windcssystransbst.exe /u:upload ;HOURLY,DAILY,WEEKLY Type=HOURLY ;to be started each hour at xxh:15m:00s, Daily, hourly or weekly ReqTime=00:15 [TransBst2] Application=d:windcssystransbst.exe /u:upload ;HOURLY,DAILY,WEEKLY Type=HOURLY ;to be started each hour at xxh:45m:00s, Daily, hourly or weekly ReqTime=00:45 Transbst.ini [Options] ;Break transmission when an error occurs BreakOnErr=0 ;i.e. the transfer is not cancelled if the block is not found Result: "ProSched.exe" starts the cyclic transfer of the blocks in intervals of 30 minutes. The function generates the block folders with the current block files in windcspcu.xxx. The ProSched window indicates the start and the time of the start of "transbst.exe". Further switches the user can set for calling the prgram "transbst.exe": /U:<file name> .... Upload with Config file <file name> /D:<file name> .... Download with Config file <file name> /S ….Program execution with hidden window
  • 39.
    BRAUMAT/SISTAR Classic 5.3 Administration A5E00239375-066-1 6 Synchronization 6.1 Functionality The application synchronizes the files and folder subtrees within any group of network shared drives. In this way the latest version of a file is used as source. The application is used in three steps:  Write file definitions (File 'synchro.def')  Compare files (File 'synchrox.tmp')  Copy files (File 'synchrox.err) The program is started under Main menu -> Administration Tab -> Synchronization. 6.2 Client Area As the synchronisation works automatically, this application hasn't a main window with a Client Area. Only the dialog boxes are displayed for the display of the synchronization sequence.
  • 40.
    Synchronization BRAUMAT/SISTAR Classic 5.3 Administration 6-2A5E00239375-06 6.3 Working with the application Working with the application 'Synchronization' includes the following activities: 6.3.1 Application call with parameter: Automatically start: /a If the application is started with the parameter '/a', all functions are carried out full- automatically. There is no query! All non-existent files or obsolete files are copied without any queries! Run with definition – file: /def After the parameter the filename of the definition – file ( with extension ) stands behind a blank . The file will searched in the directroy ‘windcsetc’ Delete the file ‘notsync.ini: /u With this parameter at the end of the synchronization the files ‘nitsync.ini’ will be delete in the SYS.INI – paths See also : installation and configuration -> path- supervising . 6.3.2 Call without parameter After having called the application it is queried once again, if the synchronization should be carried out. If this box is answered with 'Yes', all files are compared. The result is filed in the file 'c:tmpsynchrox.tmp' (x can accept the value 0 - 4 ; the file with the latest date is the result of the last synchronization run). If faults arise with copying, these ones will be stored in the files 'tmpsynchrox.err' („tmp“=Windows Set-Variable; x has the same value as the corresponding file 'synchrox.tmp'). Example of a line of 'synchrox.err':  "c:windcspcu.001param.pcu can't copied to e:" Call via input in 'sys.ini' The application can be executed automatically with the start of the System. The following input must be in the file '..syssys.ini' : [PC] Autostart=synchro.exe The input isn't necessary, if the OS works as Recipe Server. It occurs a synchronization with every start of the Recipe Server.
  • 41.
    Synchronization BRAUMAT/SISTAR Classic 5.3 Administration A5E00239375-066-3 File selection Only files are copied which are in the following folders: Path and files Search depths*) Disk drive**) 1. pcu.**.* 1 PCU 2. pcu.*dbdb.* 8 PCU 3. pcu.*dxdx.* 8 PCU 4. pcu.*fbfb.* 8 PCU 5. pcu.*fxfx.* 8 PCU 6. pcu.*obob.* 8 PCU 7. pcu.*pbbp.* 8 PCU 8. pcu.*sbsp.* 8 PCU 9. pcu.*regler*.* 8 PCU 10. pcu.*texte.**.* 8 PCU 11. pcu.*notetxt.**.* 8 PCU 12. pcu.*rezept*.* 3 RECIPE 13. pcu.*rezeptre*.*re*.dbf 8 RECIPE 14. bilder*.* 8 PROJ 15 symbole*.bmp 8 PROJ 16 etc*.* 8 PROJ 17 texte.**.* 8 PROJ 18 notetxt*.* 8 PROJ *) Search depths: Amount of the subfolders starting with the System path **) Disk drive: the disk drives are browsed that are in the files 'sys.ini' ([Paths]) with the corresponding input. The definition which files are synchronized is filed in the file 'c:tmpsynchro.def'. This file is created new with each program run . File 'synchrox.tmp' In this file all different files are listed which had been found with synchronization. Example:  *** Line: 1 Path: pcu.* Depths: 1 j:winbrau PCU.001 NAME.TXT older c:windcs j:winbrau PCU.001 PARAM.OLD does_not_exist c:windcs Structure: Comment line start with '***'. Any further lines have the structure: Destination disk drive paths file name relation source disk drive Relations could be: "older" File which exists is obsolete "doesn't exist" There is no file on the destination drive
  • 42.
    Synchronization BRAUMAT/SISTAR Classic 5.3 Administration 6-4A5E00239375-06 Inputs in the file '..syssys.ini' Which disk drives are synchronized to each other is defined in the file '..syssys.ini'. Under the section [PATHS] disk drives can be indicated for different functions for which the synchronization should be carried out. [PATHS] PROJ=c:windcs ;server1cwindcs Type: 0 BATCH=c:windcs;server1cwindcs Type: 1 STEP=c:windcs Type: 2 MSG=c:windcs ;IOS03cwindcs Type: 3 RECIPE=c:windcs;server1cwindcs Type: 4 PCU=c:windcs;server1cwindcs Type: 5 SILO=c:windcs;server1cwindcs Type: 6 Files only in the system paths Type: -1 Configuration of the file '..etcsynchro.def' The application 'Synchronisation' does only consider files below the System folder. Which files should be synchronized can be defined via the file 'synchro.def'. In this file up to 100 file definitions can be configured. Each definition consists of four parts: 1. Path indication 'Wildcards' are allowed as it is usual for MS-DOS. 2. Type indication Reference to configuration of the disk drive in the file 'sys.ini'. 3. File indication 'Wildcards' are allowed as it is usual for MS-DOS. 4. Search depths Indication of the amount of subfolders which should be browsed, a maximum of 8. Example: [DEF000] Continous number starting with 0 up to a maximum of 99. Gaps aren't allowed, three digit number with leading zeros. Path=pcu.* All paths, which start with 'pcu.' Type=5 Disk drive type 'PCU' (see file 'sys.ini') Files=*.* All files Deep=1 Only within the first subfolder In order to prevent an overwriting of a edit'synchro.def' with the next synchronization, the following input must be carried out in the file'..syssynchro.ini' : [APP] WriteDefFile = 0
  • 43.
    BRAUMAT/SISTAR Classic 5.3 Administration A5E00239375-067-1 7 Scheduler 7.1 General In BRAUMAT/SISTAR Classic 5.3 a Scheduler Program is integrated. The Scheduler has the functions.  hourly, daily or weekly start of applications  Monitoring of applications and Newstart, if necessary. 7.2 Start of the Scheduler The Scheduler can be started  via the basic menu,  via the Autostart group of Windows,  manually  from the PCU-Server. The following key should be set in the PCU_SERV.INI [Pcu_serv] .... ;Start and Check for running of ProcessScheduler "ProSched.exe" RunProcessScheduler=1 The Start type depends on which applications should be started and monitored with the Scheduler. The name of the application is 'prosched.exe' and it is located in BRAUMAT/SISTAR Classic 5.3 System directory. Tip: When the scheduler is started, the configured start conditions are checked immediately and the applications are started accordingly. In case of the starttypes 'daily' and 'hourly' prosched.exe determines, if the previous start didn't happen with the configured time period and tries to make up for. In case of starttype 'weekly' an application is started only if the requested day of week matches the actual day.
  • 44.
    Scheduler BRAUMAT/SISTAR Classic 5.3 Administration 7-2A5E00239375-06 7.3 Configuration of the Schedulers The Scheduler will be configured via the file 'prosched.ini' in the System directory. 7.3.1 Scheduler Configuration 7.3.1.1 Display Scheduler window Key : [Config] Input: ShowWindow=0 7.3.1.2 Scheduler Cycle The cycle for examining and starting applications can be configured. The value is indicated in seconds. Key: [Config] Input: CycleTime=30 7.3.2 Configure processes 7.3.2.1 List of the processes Key: [Global] Input: Processes=XXProc A list of processes can be entered here. The inputs should be separated by comma. The name allocated in the list need not conform with the starting applications. One more section should be made in the file prosched.ini for each of the processes. The key name of the section should conform expicitly with the processes names in the process list. (Example: [XXProc]) 7.3.2.2 Sections of applications Key: [xxProc] Input: Application= The input can be made with path indication and application parameters. If no path is indicated the application will be searched according to Windows Standard. 7.3.2.3 Start types and parameters Input: Type=HOURLY, DAILY, WEEKLY Allows the hourly, daily (defined minute of the day) or weekly (defined day of the week) start of the application. For further definitions see 'Configuring Starttime' below. Input: Type=PERMANENT The inputs for day and time aren't relevant for this type but should be defined as "Weekday=0" and "Reqtime=00:00".
  • 45.
    Scheduler BRAUMAT/SISTAR Classic 5.3 Administration A5E00239375-067-3 7.3.2.4 Configure Start time Type WEEKLY Input: WeekDay=6 This input is only relevant for the Start type weekly. The week day will be indicated. Sunday has the value 0, Monday the value 1 and Saturday the value 6. The inputs for hour and minute aren't relevant for this type but should be defined as 'Reqtime=00:00'.The app. is started as soon as the correct weekday has been reached (starting at 00:00 clock) and the day of the last happened start is not the actual day. Type DAILY Input: ReqTime=00:10 With the input the requested start time is configured. The time is indicated in hour:minute. The app. is started as soon as the correct time has been reached and the day of the last happened start is not the actual day. Type HOURLY For the Start type 'hourly' the hour value isn't relevant but should be defined in the range of 0-23. The app. is started as soon as the correct minute has been reached and the day/hour of the last happened start does not match the actual time. 7.3.2.5 Close application Input: ShutDown=1 With the input the application will be closed with the end of the Scheduler or not.
  • 46.