BỘ GIÁO DỤC VÀ ĐÀO TẠO
TRƯỜNG ĐẠI HỌC MỞ TP. HCM
KHOA CÔNG NGHỆ SINH HỌC
BÁO CÁO
GVGD: Như Xuân Thiện Chân
NHÓM THỰC HIỆN:
1. Tăng Văn Tri 0953010779
2. Võ Đình Trung 0953010806
3. Nguyễn Thị Vân Thanh 0953010662
4. Nguyễn Trường An 0953012003
Thành Phố HCM , ngày ..... tháng...... năm 2012
Quy trình sản xuất nước uống từ thảo mộc
GVGD: Như Xuân Thiện Chân
2
MỤC LỤC. Trang
I. MỞ ĐẦU .......................................................................................... 3
1. Ý Tưởng................................................................................ 3
2. Mục đích sản xuất nước uống ............................................ 3
II. TỔNG QUAN VỀ NGUYÊN LIỆU....................................... 4
1. Cây sa kê............................................................................... 4
2. La hán quả ............................................................................ 7
3. Nước ..................................................................................... 9
4. Acid Ctric ..........................................................................10
5. Vitamin C ...........................................................................11
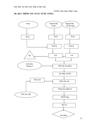
III. QUY TRÌNH SẢN XUẤT NƯỚC UỐNG..........................12
1. Nguyên liệu ........................................................................14
2. Trích ly......................................................................................15
3. Lọc.......................................................................................16
4. Phối chế sản phẩm.............................................................18
5. Gia nhiệt, bài khí................................................................19
6. Chiết rót và hoàn thiện sản phẩm ...................................20
7. Thanh trùng sản phẩm.......................................................20
8. Bảo ôn .................................................................................21
IV. SẢN PHẨM .............................................................................21
1. Chỉ tiêu của sản phẩm .......................................................21
2. Kế hoạch triển khai và phát triển sản phẩm ...................22
V. KẾT LUẬN ..............................................................................24
VI. TÀI LIỆU THAM KHẢO ......................................................25
Quy trình sản xuất nước uống từ thảo mộc
GVGD: Như Xuân Thiện Chân
3
I. MỞ ĐẦU
1. Ý tưởng
‘Sức khỏe là vàng” quả đúng là như vậy, từ xưa tới nay vấn đề sức khỏe luôn
là vấn đề được quan tâm. Ngày nay với nhịp sống hiện đại quỹ thời gian của mỗi
người ngày càng một eo hẹp lại, mọi người không có nhiều thời gian để chăm sóc
cho sức khỏe của mình. Họ luôn mong muốn có những sản phẩm xuất phát từ
thiên nhiên và tốt cho sức khỏe nắm bắt được những điều đó và đồng thời cũng
muốn làm đa dạng thị trường nước giải khát trong nước và tận dụng những nguồn
nguyên liệu có sẵn trong thiên nhiên từ đó chúng tôi đã xây dựng ý tưởng cho sản
phẩm ‘‘ nước sa kê-la hán quả đóng chai ” sản phẩm không đơn thuần là nước giải
khát mà nó còn có rất nhiều công dụng, tốt cho sức khỏe.
Hình 1.1 Bao bì của sản phẩm
2. Mục đích sản xuất nước uống.
Nghiên cứu thử nghiệm chế biến nước uống đóng chai từ “ lá sa kê – la hán
quả” không sử dụng đường, không sử dụng chất bảo quản nhằm:
 Cung cấp một loại nước uống tốt cho sức khỏe, đặc biệt những người bị
bệnh huyết áp, tim mạch, béo phì, tiểu đường… có thể sử dụng được.
 Nhằm đa dạng hóa các sản phẩm nước giải khát từ thảo mộc trên thị trường.
Quy trình sản xuất nước uống từ thảo mộc
GVGD: Như Xuân Thiện Chân
4
II. TỔNG QUAN VỀ NGUYÊN LIỆU.
1. Cây sake
a) Phân loại khoa học.
Giới: plantae
Ngành: angiospermae
Lớp: eudicots
Bộ: Rosales
Họ: moraceae
Chi: artocarpus
Loài: a. altilis
b) Nguồn gốc và đặc điểm sinh thái.
Hình 2.1 Cây và lá Sa kê
Cây sa kê có nguồn gốc ở vùng Nam Á ( Malaisia, Indonesia) và phân bố ở
nhiều đảo biển từ Nam Thái Bình Dương đến tận Hawaii. Nhiều tài liệu cho thấy
quả sa kê là một loại lương thực chủ yếu ở các đảo Thái Bình Dương từ xa xưa.
Cây thích ở điều kiện khí hậu nhiệt đới nóng ẩm, nên dần dần đã trở thành cây
trồng làm cảnh, tạo bóng hay lấy quả ở nhiều nước châu Á, trong đó có Việt Nam.
Sa kê là cây thân gỗ , cây thẳng tròn thường xanh có thể cao đến 30m , cánh mọc
tỏa rộng. Vỏ thân nhẵn, màu xám. Tất cả các bộ phận của thân đều có chứa nhựa
mủ trắng như mít. Lá lớn, bóng láng, rộng 40-50cm, dài 60-90cm, thường xẻ 5-11
thùy sâu. Hoa sa kê là hoa đơn tính, hoa đực và hoa cái mọc trên cùng một vây.
Quả hình trụ hay hình cầu đường kính 10-30 cm, màu xanh, khi chín màu vàng
nâu.
Quy trình sản xuất nước uống từ thảo mộc
GVGD: Như Xuân Thiện Chân
5
c) Thành phần hóa học.
Bảng 2.1. Thành phần trong lá sa-kê.
Thành phần Khối lượng khô trong 100g
Chất đạm 1,1 – 1,8g
Chất béo 0,1 – 1,86g
Carbohydrate 21,5 – 29,49g
Geranyl
flavonoids
0,23 – 0,47g
Prenylflavon 0,1 – 0,27g
Geranyl –
tetrahydrochalcone
0,61mg – 2,4mg
Riboflavin 0,05 – 0,08mg
Niasin 30,54 – 29,4mg
Chất sơ 3,3 – 4,1g
Phosphocium 42 – 44mg
Vitamin A 26 – 40 IU
Calcium 18 – 32mg
Vitamin E 12 – 20IU
Vitamin D 20- 37IU
Bảng2.2. Thành phần hóa học trong quả
Thành phần Khối lượng chất khô
trong 100g
Riboflavin 0,05 – 0,08mg
Niasin 0,7 – 1,5 g
Cyclopropane 0,3 – 1mg
Amirin 0,7 – 1,2
Chất đạm 1,3 – 2,4g
Chất béo 0,1 – 0,86g
Carbohydrate 21,5 – 29,49g
Chất xơ 1,08 – 2,1g
Calxium 18 – 31mg
Phosphor 52 – 88mg
Sắt 0,61 – 2,4mg
Vitamin A 26 – 40IU
Quy trình sản xuất nước uống từ thảo mộc
GVGD: Như Xuân Thiện Chân
6
Bảng 2.3. thành phần hóa học của hạt.
Thành phần Khối lượng chất khô trong 100g
Chất đạm 5,25 – 13,3g
Chất béo 2,59 – 5,59g
Carbohydrate 30,84 – 44,03g
Chất xơ 1,34 – 2,14g
Calcium 0,11 – 40mg
Vitamin A 26 – 40IU
Riboflavin 0,1 – 0,15mg
Niasin 29,4 – 30,54mg
d) Vai trò của lá sa-kê.
- Theo các công trình nghiên cứu trên thế giới ngưới ta phát hiện rằng ngoài
các thành phần khoáng chất, vitamin vá một số chất vi lượng chúng có hàm
lượng cao các hợp chất polyphenol.
- Trong lá có chứa 5 hợp chất loại geranul dihydrochalcone và 4 loại geranyl
flavonoid có hoạt tính chống ung thư ở người loại SPC-A-1, SW 480, SMMC
7721: Quercetin, camphorol.
Hình 2.2 công thức cấu tạo của Quercetin.
- Do trong lá sa- kê hợp chất flavonoid nên có tác dụng trong điều hòa lượng
đường huyết trong máu, bảo vệ tim mạch, hạ cholesterol trong máu.
- Trong lá sa –kê có chứa nhiều polyphenol có tác dụng rất tốt trong quá trình
chống oxy hóa.
- Ngoài ra lá sa kê còn có tác dụng giải nhiệt rất tốt.
Quy trình sản xuất nước uống từ thảo mộc
GVGD: Như Xuân Thiện Chân
7
2. La Hán Quả.
Hình 2.3 quả La Hán khô và tươi
a) Phân loại khoa học.
Tên thường gọi: La Hán quả
Tên La tinh: Momordica grosvenori Swingle
Phân loại: La hán thuộc họ bầu bí (Cucurbitaceae).
b) Nguồn gốc và đặc điểm sinh thái.
Chủ yếu trồng số lượng lớn ở Quảng Tây, Trung Quốc.
Mô tả: Quả khô, hình tròn đến hình tròn dài, đường kính 5-8 cm bề ngoài màu nâu
vàng sẫm đến sắc nâu sẫm, khá bóng láng, còn sót lại chút ít lông nhung, số ít có
sọc dọc màu khá sẫm. Chóp phình to, giữa có vết gốc trụ hoa hình tròn, phần đáy
hơi hẹp, có vết cuống quả.
c) Thành phần hóa học.
Glucozit ngọt từ quả la hán gọi là Purelo. Trong quả la hán khô, tổng lượng
đường chiếm tới 25,17%-38,31%, trong đó bao gồm 10,20%-17,55% đường
fructose; 5,71%-15,19% đường glucose; Còn có một loại thành phần không phải
đường, nhưng có độ ngọt rất cao, đó là các triterpenoid saponin, trong đó
Mogroside V có độ ngọt gấp 256-344 lần đường mía (saccharose), Mogroside VI
ngọt gấp 126 lần đường mía; và một chất gọi là D-mannitol có độ ngọt bằng
0,55%-0,65% đường mía.
Quy trình sản xuất nước uống từ thảo mộc
GVGD: Như Xuân Thiện Chân
8
Hình 2.4 công thức cấu tạo của đường Mgroside V
Lượng protein chiếm khoảng 8,67%-13,35%.
Trong mỗi 100g quả có 313mg-510mg vitamin C, manganese (Mn), sắt (Fe),
Nickel (Ni), kẽm (Zn), Thiếc (Sn), Selenium (Se), Iod (I) và 26 loại nguyên tố vô
cơ khác.
Trong hạt có 41,1% acid béo, bao gồm: Linoleic acid, Oleic acid, Palmitic acid,
Stearic acid, Palmitoleic acid, Myristic acid, Lauric acid, trong đó hai loại Linoleic
acid và Oleic acid chiếm tới 73,2%.
Acid oleic.
Hình 2.6 công thức cấu tạo của acid oleic
d) Tác dụng của La hán quả.
Tây y
Vị ngọt cao của quả La hán có tính ổn định tốt, không bị phân huỷ ở nhiệt độ
1600C trong thời gian dài, không lên men, có thể được sử dụng rộng rãi, thay
thế đường lý tưởng cho mọi loại thực phẩm chứa đường, đồ uống và các sản
phẩm chăm sóc sức khoẻ:
Quy trình sản xuất nước uống từ thảo mộc
GVGD: Như Xuân Thiện Chân
9
- Chất làm dịu thực phẩm và đồ uống.
- Các sản phẩm thiên nhiên chăm sóc sức khoẻ, thuốc, phụ gia cho mỹ
phẩm.
- Glucozit ngọt từ quả la hán V có hiệu quả chữa bệnh, nâng cao chức năng
hoạt động của dạ dày, giảm nóng, ẩm phổi, làm mất cảm giác khát, giảm đờm
và chống rirut, bệnh tiểu đường, béo phì, huyết áp cao, đau tim...
Đông y:
Theo Quảng Tây Trung dược chí và Lĩnh Nam thái dược lục, quả la hán có vị
ngọt, tính mát, không độc, đi vào 2 kinh phế và đại tràng. Có tác dụng nhuận
phế lợi hầu, hóa đàm chỉ khái, nhuận tràng thông tiện. Trên lâm sàng, thường
sử dụng trong những trường hợp được tây y chẩn đoán là viêm phế quản cấp
tính, mạn tính, viêm đường hô hấp trên - thuộc thể "nhiệt đàm úng phế" (theo
cách phân loại của Đông y); Chữa viêm amiđan cấp, viêm họng cấp - thuộc thể
"nhiệt độc uẩn kết"; táo bón kinh niên thuộc thể "tân khuy tràng táo" (thiếu thể
dịch, ruột khô).
- Nước sắc quả la hán có tác dụng chống ho (trấn khái) và trừ đờm (khư
đàm) rõ ràng; còn có tác dụng tăng cường chức năng miễn dịch tế bào của cơ
thể.
- Trà la hán là thứ nước giải khát giàu dinh dưỡng, rất thích hợp với những
người thể tạng "uất hỏa nội kết" (nóng trong).
- Do trong quả la hán có chứa một số hợp chất có độ ngọt lớn gấp hàng trăm
lần đường mía, nhưng không phải là đường, nên là thứ thức ăn và gia vị lý
tưởng đối với những người mắc bệnh đái tháo đường, hay bị béo phì.
- Chữa viêm họng: La hán quả thái lát, sắc nước uống thay trà trong ngày.
- Chữa mất tiếng: La hán 1 quả, thái lát, thêm lượng nước thích hợp sắc lên,
chờ nguội, chia ra uống nhiều lần, mỗi lần một ít.
- Chữa ho gà (bách nhật khái): La hán 1 quả, hồng khô 25g (5 chỉ), sắc nước
uống; Hoặc dùng trái la hán 1 quả, phổi lợn 40g (bóp hết bọt), hầm chín, thêm
gia vị vào ăn (Bài thuốc cổ kim tham khảo).
- Chữa ho khạc ra đờm vàng đặc quánh: Dùng la hán quả 20g, phối hợp với
tang bạch bì 12g, sắc nước uống trong ngày.
- Bổ phế, hỗ trợ trong điều trị ho lao: La hán quả 60g, thịt lợn nạc 100g; hai
thứ đều thái lát, thêm lượng nước thích hợp, hầm chí, thêm chút muối, ăn trong
bữa cơm.
- Chữa táo bón: Dùng la hán quả sắc lấy nước, pha thêm mật ong uống
trong ngày.
3. Nước.
Trong công nghệ sản xuất nước giải khát, nước được xem là nguyên liệu và
cũng là thành phần chủ yếu của sản phẩm. Trong thực tế nước, nước dùng cho sản
xuất là nước phải đạt tiêu chuẩn cho phép dùng trong sinh hoạt và các ngành thực
phẩm và phải đảm bảo các chỉ tiêu do bộ y tế quy định.
Quy trình sản xuất nước uống từ thảo mộc
GVGD: Như Xuân Thiện Chân
10
Bảng 2. 4 Các chỉ tiêu chất lượng nước (TCVN 2653-78)
4. Acid citric.
Acid citric ( có công thức phân tử : C6H8O7.H2O)
Trong công nghiệp sản xuất nước giải khát, acid citric được dùng để điều chỉnh
độ chua, tạo vị hài hòa cho sản phẩm và đặc biệt là tác nhân thủy phân đường tạo
thành đường nghịch đảo. Ngoài ra acid citric còn được sử dụng làm tác nhân acid
hóa, ngăn chặn sự phát triển của nhóm vsv ưa kiềm và trung tính.
Một số chỉ tiêu về acid citric.
Bảng 2.5 Chỉ tiêu cảm quan của acid citric
Tên chỉ tiêu Yêu cầu
Trạng thái bên ngoài
và màu sắc
Các tinh thể không màu hoặc bột trắng, không vón cục đối
với acid citric hạng nhất, cho phép hơi có ánh vàng, dung
dịch acid citric trong nước cất nồng độ khối lượng 20g/dm3
phải trong suốt.
Vị Chua không có vị lạ
Mùi Không mùi
Cấu trúc Rời và khô
Tạp chất hóa học Không cho phép
Tên chỉ tiêu Mức chất lượng
Chỉ tiêu hoá học
Độ trong
Độ đục
Độ màu (độ Coban)
Mùi vị xác định bằng cảm quan ở 200C và
600C
Hàm lượng cặn không tan
Hàm lượng cặn hoà tan
Độ pH
Độ cứng toàn phần
Hàm lượng Clorua
Hàm lượng Nitrit
Hàm lượng sắt tổng số
Hàm lượng thủy ngân
Chỉ tiêu sinh học:
Tổng số vi khuẩn hiếu khí
Tổng số Coliforms, khuẩn lạc/100ml
Coliforms phân, khuẩn lạc/100ml
> 100 cm
< 1,5 g/l
< 5
không phát hiện thấy
< 10 mg/l
< 500 mg/l
6 – 8,5
< 300 mg CaCO3/l
< 0,1 mg/l
< 0,3 mg/l
< 0,01 mg/l
không được có
< 200 khuẩn lạc /1ml
không được có
không được có
Quy trình sản xuất nước uống từ thảo mộc
GVGD: Như Xuân Thiện Chân
11
Bảng 2.6 Chỉ tiêu hóa lý của acid citric trong công nghệ sản xuất nước giải
khát
Stt Tên chỉ tiêu Yêu cầu chất lượng
Thượng hạng Hạng nhật
1 Hàm lượng acid citric tính ra
monohydrat C6H8O7.H2O (%)
 99,5  99,5
2 Hàm lượng tro (%)  0,01  0,035
3 Hàm lượng acid sulfuric tự do (%)  0,1  0,03
4 Hàm lượng Asen (%)  0,00007  0,00007
5. Vitamin C.
Vitamin C tồn tại trong tự nhiên dưới dạng phổ biến là acid ascorbic, acid
dehydroascorbic và dạng liên kết ascorbigen. Chúng được tổng hợp dễ dàng ở
thực vật, đa số động vật ( trừ chuột bạch, khỉ và người) đều có khả năng tổng
hợp được vitamin C. Sở dĩ người không có khả năng đó có lẽ vì thiếu các
emzyme đặc hiệu cho sự chuyển hóa glucose thành vitamin C.
Vitamin C có nhiều trong các loại rau như: Rau ngót, cần tây, rau đay, cà
chua...và các loại quả tươi như quả ổi, cam, bưởi, chanh...
Trong công nghệ thực phẩm ngoài giá trị sinh học, vitamin C còn được sử
dụng như một chất chống oxy hóa tự nhiên, có tác dụng bảo vệ màu, mùi và vị
của sản phẩm. Nhu cầu về vitamin C đối với cơ thể người là 80 – 100
mg/ngày/người.
Quy trình sản xuất nước uống từ thảo mộc
GVGD: Như Xuân Thiện Chân
12
III. QUY TRÌNH SẢN XUẤT NƯỚC UỐNG.
Chiết chai, lon
Sản phẩm
Bảo ôn
Thanh trùng
Rửa sạch
Đóng chai, ghép mí
Chai, lon, nắp
Gia nhiệt, bài khí
Phối chế sản phẩm
Acid citric.
Vitamin C
Nước Nguyên liệu
( sake)
Nguyên liệu
( la hán quả)
Xử lý
Trích ly
Xử lý
Lọc Lọc
Trích ly
Bã
Xử lý
Quy trình sản xuất nước uống từ thảo mộc
GVGD: Như Xuân Thiện Chân
13
Thuyết minh quy trình:
1. Nguyên liệu.
a. Đối với lá sake:
Lựa chọn- phân loại: lá được chọn kỹ để loại bỏ lá hư, quá già, quá khô, chọn
lá không bị dập nát, chỉ lấy lá cón tươi tốt, nguyên vẹn.
Xử lý nguyên liệu:
Trong quá trình làm nước uống trong quy mô công nghiệp, lá sa kê được thu
hái nhiều dưới dạng tươi nên để tiết kiệm thời gian trong quá trình sản xuất ta
sẽ sấy lá sa kê.
Sấy: là quá trình bốc hơi nước bằng nhiệt độ dựa vào sự chênh lệch áp suất
riêng phần ở bề mặt vật liệu và môi trường xung quanh.
Mục đích: tăng hàm lượng chất khô, giảm hàm lượng tanin trong lá, giảm hoạt
độ của nước.
Các biến đổi trong quá trình sấy:
Vật lý: thay đổi khối lượng riêng, giảm khối lượng riêng của vật liệu, thể tích
bị giảm.
Hóa lý: do quá trình khuếch tán ẩm nên có thể làm tụ tập các chất hóa tan trên
bề mặt lá, làm tắc nghẽn mao mạch trong quá trình sấy.
Ngoài sự khuếch tán ẩm còn có sự chuyển pha lỏng sang hơi, làm thay đổi
hệ keo trong thực phẩm,ảnh hưởng đến việc khuếch tán ẩm ra ngoài bề mặt.
Keo tụ có thể tạo ra lớp màng làm ngăn cản quá trình khuếch tán ẩm và bay
hơi.
Hóa học: do nhiệt độ tăng lên dẫn đến các phản ứng hóa học tăng lên.
Hóa sinh: emzym giảm hoạt độ hoặc bị bất hoạt.
Cảm quan:
- Màu sắc của sản phẩm sấy phụ thuộc vào nhiệt độ, khi nhiệt độ tăng lên
thì làm tăng các phản ứng tạo màu, cố định màu cho sản phẩm.
- Mùi: quá trình này làm bay hơi một số chất hương có trong lá.
- Vị: làm giảm vị đắng có trong lá sakê
- Trạng thái: kích thước của lá giảm đi, làm cho lá bị cong vênh, nứt nẻ bề
mặt.
Thiết bị sấy:
Hình 3.1: Thiết bị sấy ở điều kiện thường
Quy trình sản xuất nước uống từ thảo mộc
GVGD: Như Xuân Thiện Chân
14
Nguyên lý làm việc: vật liệu sấy được đăt trên các xe gòng sau đó được đưa
vào phòng sấy. Không khí ngoài trời được quạt gió hút và thổi qua calorifer, tại
đây không khí được nung nóng nhờ nhận nhiệt của hơi đốt. không khí nóng sau
khi ra khỏi calorifer được đẩy trực tiếp vào phòng sấy. trong phòng sấy, không
khí nóng tiếp xúc trực tiếp với vật liệu sấy, gia nhiệt cho vật liệu sấy đồng thời
vận chuyển lượng ẩm tách ra khỏi vật liệu sấy ra ngoài.
Hình 3.2 lá sa kê tươi và khô
b. Đối với la hán quả.
Nguyên liệu là trái la hán quả, ta sẽ dùng những tác nhân cơ học để nghiền vụn ra
nhằm tăng hiệu suất của quá trình trích ly.
Nghiền : Là quá trình phân chia vật thể ra thành nhiều phần tử nhỏ cho phù hợp
với yêu cầu sản xuất. Để làm nhỏ kích thước nguyên liệu rắn cần thực hiện 1 công
để thắng lực liên kết giữa các phần tử của nó. Khi đặt ngoại lực vào vật thể, vật thể
sẽ bị phá vỡ làm cho tổng diện tích bề mặt của nguyên liệu mới được tạo thành
tăng lên nhiều lần so với bề mặt ban đầu.
Các dạng nghiền : tùy theo mức độ nghiền mà người ta phân biệt:
- nghiền thô
- nghiền nhỏ
- nghiền keo
- nghiền mịn
Phương pháp nghiền : Dựa vào hướng của điểm đặt ngoại lực và thòi gian tác
dụng của nó mà ta chia ra các phương pháp nghiền khác nhau :
- Nén ép : xay trục vít.
- Bổ : máy dập.
- Va đập : nghiền búa.
- Chà xát : nghiền trục.
Khi chọn phương pháp cần dựa vào tính chất của nguyên liệu cần nghiền như độ
dẻo, độ giòn, tính bền...
Quy trình sản xuất nước uống từ thảo mộc
GVGD: Như Xuân Thiện Chân
15
Thiết bị nghiền :
- Máy đập : dùng để nghiền thô, trong công nghệ sản xuất thực phẩm ít dùng,
chỉ dùng để đập đá vôi trong sản xuất đường.
- Máy nghiền trục, máy nghiền búa, máy xay : dùng để nghiền trung bình,
nghiền nhỏ.
- Máy nghiền bi, máy xay ướt : dùng để nghiền mịn và nghiền keo.
2. Trích ly.
Trích ly là thực hiện quá trình chiết tách các chất hòa tan nắm trong nguyên
liệu vào dung môi, quá trình này xảy ra cho đến sự cân bằng nồng độ trích ly ở bên
trong và bên ngoài nguyên liệu.
Những biến đổi trong quá trình trích ly :
Biến đổi vật lý :
- Sự khuếch tán của các chất hòa tan vào nước
- Độ nhớt của dung môi tăng lên.
Biến đổi hóa học :
- Ở điểu kiện nhiệt độ cao, tương tác của các acid amin và polyphenol tạo ra
các aldehyde dễ bay hơi, tạo hương thơm cho sản phẩm. Phản ứng Mailard –
acid amin phản ứng với các đường khử tạo ra màu, mùi của nước uống.
Biến đổi hóa lý : có sự chuyển pha.
Các yếu tố ảnh hưởng đến quá trình trích ly :
- Tỉ lệ nguyên liệu : dung môi. Tuỳ theo từng loại nguyên liệu, phương pháp
thực hiện quá trình trích ly mà ta lựa chọn tỉ lệ giữa nguyên liệu và dung
môi để thu được kết quả tối ưu nhất.
- Tốc độ chuyển động của dung môi cũng ảnh hưởng đến hiệu suất của quá
trình trích ly. Do đó, ta dùng các thiết bị trích ly có cánh khuấy để nâng cao
hiệu suất cho quá trình trích ly.
- Bề mặt tiếp xúc giữa nguyên liệu và dung môi cũng ảnh hưởng đến quá
trình trích ly. Bề mặt tiếp xúc càng lớn thì quá trình trích ly càng cao, có thể
nghiền hoặc băm nhỏ nguyên liệu, nhằm làm cho sự tiếp xúc giữa nguyên
liệu và dung môi được triệt để hơn.
- Nhiệt độ trích ly : Nhiệt độ cao làm tăng khả năng chiết tách đồng thời làm
giảm độ nhớt của dịch trích. Tuy nhiên, chỉ nên tăng nhiệt độ đến một giới
hạn nhiệt độ nhất định vì khi tăng nhiệt độ quá cao sẽ làm xảy ra các phản
ứng không cần thiết trong quá trình trích ly có khi còn làm tổn thất các cấu
tử quý có trong dịch trích và làm tiêu tốn nguồn năng lượng tiêu thụ.
Quy trình sản xuất nước uống từ thảo mộc
GVGD: Như Xuân Thiện Chân
16
- Thời gian trích ly : thời gian tăng thì khả năng chiết tách tăng, nhưng việc
kéo dài thời gian quá lâu cũng không tốt vì khi đạt được độ trích ly cao nhất
mà tăng thời gian thì sẽ giảm hiệu quả kinh tế.
Ngoài ra, để tăng cường sự hòa tan của hàm lượng chất khô trong nguyên liệu
để đạt độ trích ly cao nhất người ta có thể dùng kỹ thuật trích ly bằng áp suất
cao, tạo sự chênh lệch áp suất, hoặc ngâm nguyên liệu trước khi trích.
Thiết bị trích ly.
Hình 3.3 Thiết bị trích ly.
3. Lọc :
Bản chất của quá trình lọc là phân riêng hỗn hợp không đồng nhất qua lớp lọc, bã
được giữ trên lớp lọc, dung dịch chui qua lớp lọc dưới áp suất dư so với áp suất
bên dưới vạch ngăn. Áp suất này được tạo ra do áp suất thủy tĩnh của lớp chất lỏng
trên vạch ngăn hoặc do bơm. Quá trình lọc nhằm mục đích làm sạch, nâng cao
chất lượng sản phẩm.
Lọc dịch trích được thực hiện ở trạng thái nóng, nhằm hạn chế độ nhớt tăng lên
trong quá trình lọc và loại bã ra khỏi dịch trích. Mục đích là làm cho dịch trích
được trong suốt và đồng nhất.
Những biến đổi trong quá trình lọc :
Sau khi lọc thành phần hóa học và các thành phần khác của vật liệu hầu như không
thay đổi. Tuy nhiên có sự thay đổi về trạng thái, màu sắc, chất lượng tăng do tách
hết tạp chất và loại được một số vi sinh vật có hại theo cặn. Tuy nhiên có thể tổn
thất một ít các chất có ích theo cặn như protein, vitamin, chất màu...
Các yếu tố ảnh hưởng đến quá trình lọc :
Quy trình sản xuất nước uống từ thảo mộc
GVGD: Như Xuân Thiện Chân
17
- P( hiệu số áp suất giữa hai đầu lọc) là động lực của quá trình lọc. Khi p
tăng tốc độ lọc tăng nhưng phải có giới hạn. Nếu p quá lớn bã sẽ bị nén
chặt ( thể tích giảm xuống), các ống mao quản sẽ bị thu hẹp lại, lúc đó tốc
độ lọc tăng chậm hơn so với sự tăng áp suất và đến mức có thể giảm đi,
chất lỏng không chui qua được lớp lọc, mặt khác khi p tăng quá cao có thể
làm rách lớp vải lọc và phá vỡ lớp vật ngăn hoàn toàn không có lợi. Tùy
theo phương pháp lọc ta khống chế giá trị p khác nhau.
- Tính chất của bã : có hai loại bã là loại nén được và không nén được. Với
loại không nén được các hạt không bị biến dạng và ở dạng tinh thể, chúng
phân bố tạo thành lỗ với kích thước không thay đổi khi thay đổi áp lực nén,
do đó lượng dung dịch trong bã không thay đổi. Với loại nén được hạt bị
biến dạng nên khi tăng áp lực ép chúng bị nén chặt lại. Nếu bã xốp, độ nhớt
giảm nên lọc nhanh, còn bã nhỏ, dẻo, độ nhớt cao nên khó lọc.
- Tính chất lớp vật ngăn và bề dày của nó cũng ảnh hưởng đến tốc độc lọc.
Thường sử dụng lớp vạch ngăn xốp, mỏng và dễ thay thế. Ví dụ : vải lọc,
màng xốp, tơ nhân tạo...
Hình 3.4 thiết bị lọc
Thiết bị có dạng hình trụ đứng. Bộ phận chính của thiết bị là các cột loc hình trụ.
Mỗi cột lọc có một giá đỡ hình ống làm bằng thép không rỉ và đục lộ trên thân.
Phía bên ngoài giá đỡ được phủ một lớp vật liệu lọc. Các cột lọc được gắn trên
tấm đỗ. Trong quá trình hoạt động ta sẽ bơm huyền phù vào thiết bị và các cấu tử
pha rắn sẽ được giữa lại trên bề mặt những cột lọc và theo kênh dẫn để đi xuống
khoan phía dưới rồi thoát ra ngoài thiết bị qua cửa tháo dịch.
4. Phối chế sản phẩm :
Quy trình sản xuất nước uống từ thảo mộc
GVGD: Như Xuân Thiện Chân
18
Phối chế là quá trình pha trộn giữa hai hay nhiều cấu tử (thành phần) khác
nhau để thu được một hỗn hợp (sản phẩm) đáp ứng yêu cầu đã định. Còn đảo trộn
là quá trình cơ học nhằm khuấy trộn các thành phần trong hỗn hợp để chúng phân
bố đều nhau.( xét quá trình đảo trộn song song với quá trình phối chế).
Mục đích :
- Tạo ra sản phẩm mới : đa số loại sản phẩm thực phẩm không phải từ một
nguyên liệu mà gồm hai hay nhiều loại khác nhau. Chúng được phối trộn
nhau để cho sản phẩm có chất lượng đặc trưng.
- Tăng chất lượng sản phẩm : có một số sản phẩm tồn tại một mình thì không
tốt lắm về chỉ tiêu cảm quan, nhưng khi bổ sung cho chúng một số thành
phần khác mặcdù với khối lượng ít cũng có tác dụng làm tăng chất lượng
sản phẩm.
Bổ sung đường, acid citric, để tạo mùi vị đặc trưng cho sản phẩm nhằm đáp ứng
thị hiếu người tiêu dùng.
Thứ tự như sau : trộn chung hai dịch chiết lại với nhau, sau đó bổ sung acid thực
phẩm để chỉnh pH, cuối cùng cho chất bảo quản vào rồi khuấy đều hỗn hợp để
dung dịch được đồng nhất.
Những biến đổi trong quá trình phối chế :
Biến đổi vật lý : sự thay đổi về khối lượng riêng, thể tích của hỗn hợp, các chỉ tiêu
vật lý như : độ trong, độ khúc xạ ánh sáng cũng thay đổi, sự biến đổi của các chỉ
tiêu nhiệt lý như hệ số dẫn nhiệt, nhiệt dung...
Biến đổi hóa học :
- Xảy ra phản ứng Maillard
- pH của hỗn hợp giảm.
Biến đổi hóa lý : tăng nồng độ chất khô ( chất khô của hỗn hợp là tổng chất khô
của các cấu tử so với khối lượng của hỗn hợp), tăng độ đồng nhất cho sản phẩm.
Biến đổi về mặt cảm quan : Sau khi phối trộn, sản phẩm có vị hài hòa, hương vị
đặc trưng.
Hinh 3.5 thiết bị phối chế
Quy trình sản xuất nước uống từ thảo mộc
GVGD: Như Xuân Thiện Chân
19
Thiết bị phối chế: Quá trình phối chế được bắt bằng việc bơm syrup nguyên liệu
vào thiết bị, trộn chung hai nguyên liệu lại với nhau. Tiếp theo cho cánh khuấy
tiếp tục hoạt động, sau đó ta bổ sung vào các dung dịch acid. Sự khuấy trộn được
thực hiện cho đến khi thu được một hỗn hợp đồng nhất.
Sau cùng, ta sẽ lấy các syrup thành phẩm để tiến hành kiểm tra đánh giá một số
chỉ tiêu chất lượng. Trong nhóm chỉ tiêu hóa lý, quan trọng nhất là nồng độ chất
khô, giá trị pH hoặc độ chua.
5. Gia nhiệt, bài khí :
Tạo điều kiện thuận lợi cho quá trình vào chai, do dịch còn nóng có tác dụng đuổi
bớt khí trong chai ra.Bài khí nhằm hạn chế các quá trình oxy hóa làm ảnh hưởng
đến chất lượng sản phẩm, giảm áp suất trong chai trước khi thanh trùng để khỏi bị
biến dạng, bật nắp. Đồng thời hạn chế vsv hiếu khí tồn tại gây hỏng sản phẩm.
Hình 3.7 Sơ đồ thiết bị bài khí APV
1. Thùng chứa
2. Bình bài khí
3. Vòi phun
4. Thiết bị trao đổi nhiệt
5. ống ruột gà.
Quy trình sản xuất nước uống từ thảo mộc
GVGD: Như Xuân Thiện Chân
20
6. Chiết rót và hoàn thiện sản phẩm
Sau quá trình phối chế sản phẩm thu được là nước giải khát. Dể bảo đảm sản phẩm
trong quá trình tiêu thụ, thuận lợi trong sử dụng cũng như tăng tính cảm quan cho
sản phẩm, nước giải khát sẽ được chiết rót trong chai nhựa.
Trước khi chiết rót phải triệt trùng chai, bao bì, tất cả phải đảm bảo độ kín cho sản
phẩm, không bị oxy hóa và ngăn không cho vsv xâm nhập vào.
7. Thanh trùng sản phẩm :
Nhằm tiêu diệt vsv để kéo dài thời gian bảo quản khi không dùng chất bảo quản
Những biến đổi trong quá trình thanh trùng:
Biến đổi vật lý : sự thay đổi về thể tích, khối lượng, tỉ trọng ( nước bốc hơi), nhiệt
độ...
Biến đổi hóa học : thay đổi tốc độ của các phản ứng hóa học ( sự oxy hóa vitamin
C, các hợp chất màu).
Biền đổi hóa lý : độ hòa tan tăng, sự bốc hơi nước, độ nhớt giảm.
Biến đổi hóa sinh : Emzym bị vô hoạt.
Biến đổi sinh học : ức chế những vi sinh vật có trong sản phẩm.
Biến đổi về mặt cảm quan : độ trong tăng, mùi có thể giảm do sự bay hơi của một
số cấu tử hương.
Các yếu tố ảnh hưởng:
Hai thông số quan trọng nhất trong quá trình thanh trùng là thời gian và nhiệt độ.
Nếu nhiệt độ trong sản phẩm không đồng nhất trong quá trình thanh trùng thì ta sẽ
quan tâm đến nhiệt độ tại tâm sản phẩm. Giá trị nhiệt độ tại tâm sản phẩm không
phải là một hằng số trong quá trình thanh trùng. Vì vậy ta phải lựa chọn nhiệt độ
và thời gian thích hợp trong quá trình thanh trùng, việc lựa chọn chế độ thanh
trùng phụ thuộc vào những yếu tố sau:
- Hệ vi sinh vật trong thực phẩm
- Trạng thái vật lý của thực phẩm
- Thành phần hóa học của thực phẩm
- Phương pháp thanh trùng và tiệt trùng nhiệt.
Phương pháp thanh trùng UHT:
Thực phẩm ở dạng lỏng được khử trùng, diệt khuẩn bằng phương pháp xử lý nhiệt
( 135 – 14000C) trong vòng 2 – 5 giây. Sau đó thực phẩm được làm lạnh ngay,
giúp giữ nguyên chất dinh dưỡng ,mùi vị tự nhiên, an toàn vệ sinh thực phẩm. Sản
phẩm có thể bảo quản trong thời gian 6 tháng, không cần trữ lạnh hay dùng chất
bảo quản.
Quy trình sản xuất nước uống từ thảo mộc
GVGD: Như Xuân Thiện Chân
21
Hình 3.8 Thiết bị tiệt trùng UHT
8. Bảo ôn :
Mục đích của giai đoạn này là theo dõi những biến đổi của sản phẩm trước khi
đưa ra thị trường. Ta thực hiện bằng cách bảo quản ở nhiệt độ thường trong vòng
1 tháng theo dõi sản phẩm có đảm bảo chất lượng hay bị biến đổi không.
IV. SẢN PHẨM
1. Chỉ tiêu của sản phẩm.
Theo tiêu chuẩn Việt Nam TCVN 7041 – 2002, quy định về sản phẩm nước
giải khát có các tiêu chuẩn sau.
1.1 chỉ tiêu cảm quan
Độ trong : Trong suốt, đồng nhất, không nhiễm tạp chất lạ.
Màu sắc : Đặc trưng cho từng sản phẩm
Mùi : Thơm ngon đặc trưng, hòa hợp của từng loại sản phẩm, không có mùi
lạ.
Vị : Ngọt đặc trưng, hòa hợp, dễ chịu, không có vị lạ.
1.2 Chỉ tiêu hóa lý
Chỉ tiêu quan trọng nhất của đồ uống pha chế sẵn không cồn là hàm
lượng đường tổng, pH,...
Bảng 4.1 Quy định về hàm lượng kim loại nặng trong nước giải khát.
Kim loại Yêu cầu (mg/l)
Đồng (Cu)  10
Thiếc (Sn)  50
Kẽm (Zn)  10
Chì (Pb)  0,3
Asen (As)  0,2
Quy trình sản xuất nước uống từ thảo mộc
GVGD: Như Xuân Thiện Chân
22
Thủy ngân (Hg) Không được có
1.3 Chỉ tiêu vi sinh.
Bảng 4.2 Chỉ tiêu vi sinh của đồ uống pha chế sẵn không cồn.
Chỉ tiêu Yêu cầu đối với sản phẩm
Đóng chai Không đóng chai
TPC ( số khuẩn
lạc/ml)
 100  1000
E.coli ( con/lít) Không được có  3
Cl.perfrigen Không được có Không được có
Vi khuẩn gây đục Không được có Không được có
Nấm men, nấm mốc
(số khuẩn lạc/ml)
Không được có  100
Vi khuẩn gây bệnh
đường ruột
Không được có Không được có
2. Kế hoạch triểnkhai và phát triểnsản phẩm mới.
2.1 Thị trường nước giải khát hiện nay.
Bảng 4.1 khảo sát một số sản phẩm nước giải khát có trên thị trường.
Nhà sản xuất Brand Diễn giải Hương Size Giá
Tân Hiệp
Phát
Ikun Trà xanh
có gas
Hương
chanh/
hương dâu
240ml 7000
Công ty Góc
Xanh
HQ Trà xanh
có gas
Vị táo 360ml 5000
Tinh hoa UNICHOICE Winter Melon Tea 320ml 5000
Bảo long BAO LONG Trà xanh
thiên
nhiên
Vị chanh 500ml 8000
Cocaola REAL LEAF Trà xanh
thanh mát
480ml 8000
Cocacola REAL LEAF Trà xanh
tỉnh táo
480ml 8000
Cty cổ phần
chế biến quốc
tế Interfood
vn
WONDERF
RAM
Trà bí đo Winter
Melon
320ml 6500
Urc Vn C2 Cool &
Clean
Green tea
Strawberry
360ml 6000
Urc Vn C2 Cool trà Hương 350ml 7000
Quy trình sản xuất nước uống từ thảo mộc
GVGD: Như Xuân Thiện Chân
23
Hoa cúc
Mật ong
chanh
Vina cacao JINKO TEA Trà Hương tràm 200ml 10000
Dức tài DT Trà xanh Vị chanh 360ml 7000
Thiên niên kỷ MOBI Trà xanh Vị chanh
Mật ong
360ml
Nhận định thị trường nước giải khát hiện nay :
Theo kết quả điều tra, thị trường nước giải khát việt nam đang tăng trưởng rất
nhanh. Trên thị trường có bảy dòng sản phẩm chính gồm: nước ngọt có gas, trà
xanh, nước tinh khiết, nước uống thể thao, nước tăng lực, nước ép trái cây và
sữa uống liền. trong đó, ngoại trừ nước ép trái cây và sữa uống liền, 5 dòng sản
phẩm còn lại đều có tính năng giải khát, chiếm khoảng 90% thị phần.
Bên cạnh đó, theo kết quả một cuộc điều tra khác về những nhu cầu của người
tiêu dùng đối với sản phẩm nước giải khát, ba yếu tố chủ đạo chính là sản
phẩm phải đem lại cảm giác mạnh, đảm bảo an toàn cho người sử dụng, và đặc
biệt là bổ dưỡng và tốt cho sức khỏe. Bên cạnh đó, do số lượng dòng sản phẩm
trên thị trường khá đa dạng, thị hiếu người tiêu dùng có xu hướng luân chuyển
giữa các dòng sản phảm với nhau.
2.2 Phân tích tiềm năng của nước “ sa kê – la hán quả” đóng chai.
Điểm mạnh:
- Tốt cho sức khỏe
- Có tác dụng tốt cho người bị bệnh tim mạch, tiểu đường, cao huyết áp..
- Có tác dụng giải nhiệt tốt.
- Chiết xuất từ thiên nhiên, không bổ sung chất bảo quản.
Điểm yếu:
- Sản phẩm mới chưa có khả năng cạnh tranh với các thương hiệu nước
giải khát lớn.
- Hệ thống phân phối chưa có
Cơ hội:
- An toàn vệ sinh thực phẩm đang được quan tâm nhiều hơn.
- Người tiêu dùng có xu hướng chuyển đổi thói quen sử dụng nước ngọt
có gas sang nước giải khát từ tự nhiên.
- Kinh tế Việt Nam ngày càng phát triển, mọi người có nhu cầu nhiều hon
về nước uống.
2.3 Chiến lược định giá sản phẩm
Là một ý tưởng về sản phẩm nước giải khát từ thảo mộc, mục đích
sản phẩm ý tưởng của nhóm là tận dụng những nguồn nguyên liệu sẵn có,
nguồn nguyên liệu chưa được tận dụng để tạo nên nước uống. Tuy nhiên
Quy trình sản xuất nước uống từ thảo mộc
GVGD: Như Xuân Thiện Chân
24
mục đích chính mà ý tưởng của nhóm muốn mang tới vẫn là bảo vệ sức
khỏe của mọi người. Bên cạnh đó lợi nhuận và giá của sản phẩm luôn luôn
được chúng tôi được quan tâm để đảm bảo hợp lý nhất cho người tiêu dùng.
Giá bán được xây dựng trên cơ sở tiết kiệm nguyên nhiên liệu sản xuất
chống lãng phí và hợp lý hóa thời gian làm việc nhằm giảm thiểu chi phí,
hạ giá thành sản phẩm.
Ước lượng giá cho sản phẩm:
Giá nguyên liệu:
Lá sa kê: 20000kg
Quả la hán: 1 quả/ 7000đ
Acid citric: 27000kg
Để tạo ra sản 500ml sản phẩm: ( từ 1 lít nước)
Bảng 4.2 Thành phần sử dụng trong sản xuất nước uống
Nguyên liệu Số lượng Giá thành
Lá sa kê 10g 200đ
Quả la hán 1/3 quả 2300đ
Gas 15000đ
Acid citric 2ml 13đ
Tổng chi phí 4013đ
Gái thành dự kiến ( khi đã khấu hao nhân công, điện nước, marketing):
8000/ 500ml
Giá sản phẩm phù hợp với người tiêu dùng, có thể cạnh tranh với các sản
phẩm nước giải khát trên thị trường hiện nay.
VI. KẾT LUẬN.
Với sự phát triển kinh tế, xã hội đời sống của người dân ngày càng cao do đó
nhu cầu về các loại đồ uống ngày càng lớn, yếu tố tự nhiên đang là xu hướng
chung của người tiêu dùng, việc sử dụng nước uống từ thảo mộc thay thế các
loại nước giải khát có gas đang là xu hướng chung. Hòa nhịp với xu hướng
đó chúng em đã nảy xinh ra ý tưởng cho sản phẩm nước giải khát “ sa kê – la
hán quả đóng chai” mong muốn của chúng em muốn tạo ra một sản phẩm
chất lượng tốt nhất đối với người tiêu dùng.
Quy trình sản xuất nước uống từ thảo mộc
GVGD: Như Xuân Thiện Chân
25
VII. TÀI LIỆU THAM KHẢO
1. Nguyễn Khánh Hoàng, các quá trình chế biến trong công nghệ
thực phẩm, khoa công nghệ Hóa Học, Trường Đại Học Công
Nghiệp Thực Phẩm Thành Phố Hồ Chí Minh.
2. Lê Văn Việt Mẫn (chủ biên), Lại Quốc Đạt, Tôn Nữ Nguyệt Minh
và Trần Thị Thu Hà, Nhà xuất bản Đại Học Quốc Gia TP. Hố Chí
Minh.
3. Phan Thị Bích Ngọc, Giáo trình cơ sở kỹ thuật thực phẩm.
4. Bài giảng môn học các quá trình cơ bản trong chế biến thực phẩm.
5. Tạp chí đồ uống việt nam ( 2004), “ hiệp hội rượu – bia – nước giải
khát Việt Nam”, số 12, 13.
6. Diễn đàn đại học Việt Nam.
7. s4.zetaboards.com/BioFood_Tech/forum/3401849/
8. http://www.google.com.vn/url?sa=t&rct=j&q=&esrc=s&source=w
eb&cd=2&cts=1331566646629&ved=0CCwQFjAB&url=http%3
A%2F%2Fwww.thaythuoccuaban.com%2Fvithuoc%2Flahan.htm
&ei=MxheT-
7jGaeuiAem9pWtDA&usg=AFQjCNFVXS9MEx_BmfwRx-
o3kLVpXviKbw&sig2=h3cOb9MSQ4tOubiwT4HisA
9. www.diendandaihoc.vn
10.www.tailieu.vn
11.www.google.com
,
Quy trình sản xuất nước uống từ thảo mộc
GVGD: Như Xuân Thiện Chân
26

Nuoc uong tu_thao_moc_925

  • 1.
    BỘ GIÁO DỤCVÀ ĐÀO TẠO TRƯỜNG ĐẠI HỌC MỞ TP. HCM KHOA CÔNG NGHỆ SINH HỌC BÁO CÁO GVGD: Như Xuân Thiện Chân NHÓM THỰC HIỆN: 1. Tăng Văn Tri 0953010779 2. Võ Đình Trung 0953010806 3. Nguyễn Thị Vân Thanh 0953010662 4. Nguyễn Trường An 0953012003 Thành Phố HCM , ngày ..... tháng...... năm 2012
  • 2.
    Quy trình sảnxuất nước uống từ thảo mộc GVGD: Như Xuân Thiện Chân 2 MỤC LỤC. Trang I. MỞ ĐẦU .......................................................................................... 3 1. Ý Tưởng................................................................................ 3 2. Mục đích sản xuất nước uống ............................................ 3 II. TỔNG QUAN VỀ NGUYÊN LIỆU....................................... 4 1. Cây sa kê............................................................................... 4 2. La hán quả ............................................................................ 7 3. Nước ..................................................................................... 9 4. Acid Ctric ..........................................................................10 5. Vitamin C ...........................................................................11 III. QUY TRÌNH SẢN XUẤT NƯỚC UỐNG..........................12 1. Nguyên liệu ........................................................................14 2. Trích ly......................................................................................15 3. Lọc.......................................................................................16 4. Phối chế sản phẩm.............................................................18 5. Gia nhiệt, bài khí................................................................19 6. Chiết rót và hoàn thiện sản phẩm ...................................20 7. Thanh trùng sản phẩm.......................................................20 8. Bảo ôn .................................................................................21 IV. SẢN PHẨM .............................................................................21 1. Chỉ tiêu của sản phẩm .......................................................21 2. Kế hoạch triển khai và phát triển sản phẩm ...................22 V. KẾT LUẬN ..............................................................................24 VI. TÀI LIỆU THAM KHẢO ......................................................25
  • 3.
    Quy trình sảnxuất nước uống từ thảo mộc GVGD: Như Xuân Thiện Chân 3 I. MỞ ĐẦU 1. Ý tưởng ‘Sức khỏe là vàng” quả đúng là như vậy, từ xưa tới nay vấn đề sức khỏe luôn là vấn đề được quan tâm. Ngày nay với nhịp sống hiện đại quỹ thời gian của mỗi người ngày càng một eo hẹp lại, mọi người không có nhiều thời gian để chăm sóc cho sức khỏe của mình. Họ luôn mong muốn có những sản phẩm xuất phát từ thiên nhiên và tốt cho sức khỏe nắm bắt được những điều đó và đồng thời cũng muốn làm đa dạng thị trường nước giải khát trong nước và tận dụng những nguồn nguyên liệu có sẵn trong thiên nhiên từ đó chúng tôi đã xây dựng ý tưởng cho sản phẩm ‘‘ nước sa kê-la hán quả đóng chai ” sản phẩm không đơn thuần là nước giải khát mà nó còn có rất nhiều công dụng, tốt cho sức khỏe. Hình 1.1 Bao bì của sản phẩm 2. Mục đích sản xuất nước uống. Nghiên cứu thử nghiệm chế biến nước uống đóng chai từ “ lá sa kê – la hán quả” không sử dụng đường, không sử dụng chất bảo quản nhằm:  Cung cấp một loại nước uống tốt cho sức khỏe, đặc biệt những người bị bệnh huyết áp, tim mạch, béo phì, tiểu đường… có thể sử dụng được.  Nhằm đa dạng hóa các sản phẩm nước giải khát từ thảo mộc trên thị trường.
  • 4.
    Quy trình sảnxuất nước uống từ thảo mộc GVGD: Như Xuân Thiện Chân 4 II. TỔNG QUAN VỀ NGUYÊN LIỆU. 1. Cây sake a) Phân loại khoa học. Giới: plantae Ngành: angiospermae Lớp: eudicots Bộ: Rosales Họ: moraceae Chi: artocarpus Loài: a. altilis b) Nguồn gốc và đặc điểm sinh thái. Hình 2.1 Cây và lá Sa kê Cây sa kê có nguồn gốc ở vùng Nam Á ( Malaisia, Indonesia) và phân bố ở nhiều đảo biển từ Nam Thái Bình Dương đến tận Hawaii. Nhiều tài liệu cho thấy quả sa kê là một loại lương thực chủ yếu ở các đảo Thái Bình Dương từ xa xưa. Cây thích ở điều kiện khí hậu nhiệt đới nóng ẩm, nên dần dần đã trở thành cây trồng làm cảnh, tạo bóng hay lấy quả ở nhiều nước châu Á, trong đó có Việt Nam. Sa kê là cây thân gỗ , cây thẳng tròn thường xanh có thể cao đến 30m , cánh mọc tỏa rộng. Vỏ thân nhẵn, màu xám. Tất cả các bộ phận của thân đều có chứa nhựa mủ trắng như mít. Lá lớn, bóng láng, rộng 40-50cm, dài 60-90cm, thường xẻ 5-11 thùy sâu. Hoa sa kê là hoa đơn tính, hoa đực và hoa cái mọc trên cùng một vây. Quả hình trụ hay hình cầu đường kính 10-30 cm, màu xanh, khi chín màu vàng nâu.
  • 5.
    Quy trình sảnxuất nước uống từ thảo mộc GVGD: Như Xuân Thiện Chân 5 c) Thành phần hóa học. Bảng 2.1. Thành phần trong lá sa-kê. Thành phần Khối lượng khô trong 100g Chất đạm 1,1 – 1,8g Chất béo 0,1 – 1,86g Carbohydrate 21,5 – 29,49g Geranyl flavonoids 0,23 – 0,47g Prenylflavon 0,1 – 0,27g Geranyl – tetrahydrochalcone 0,61mg – 2,4mg Riboflavin 0,05 – 0,08mg Niasin 30,54 – 29,4mg Chất sơ 3,3 – 4,1g Phosphocium 42 – 44mg Vitamin A 26 – 40 IU Calcium 18 – 32mg Vitamin E 12 – 20IU Vitamin D 20- 37IU Bảng2.2. Thành phần hóa học trong quả Thành phần Khối lượng chất khô trong 100g Riboflavin 0,05 – 0,08mg Niasin 0,7 – 1,5 g Cyclopropane 0,3 – 1mg Amirin 0,7 – 1,2 Chất đạm 1,3 – 2,4g Chất béo 0,1 – 0,86g Carbohydrate 21,5 – 29,49g Chất xơ 1,08 – 2,1g Calxium 18 – 31mg Phosphor 52 – 88mg Sắt 0,61 – 2,4mg Vitamin A 26 – 40IU
  • 6.
    Quy trình sảnxuất nước uống từ thảo mộc GVGD: Như Xuân Thiện Chân 6 Bảng 2.3. thành phần hóa học của hạt. Thành phần Khối lượng chất khô trong 100g Chất đạm 5,25 – 13,3g Chất béo 2,59 – 5,59g Carbohydrate 30,84 – 44,03g Chất xơ 1,34 – 2,14g Calcium 0,11 – 40mg Vitamin A 26 – 40IU Riboflavin 0,1 – 0,15mg Niasin 29,4 – 30,54mg d) Vai trò của lá sa-kê. - Theo các công trình nghiên cứu trên thế giới ngưới ta phát hiện rằng ngoài các thành phần khoáng chất, vitamin vá một số chất vi lượng chúng có hàm lượng cao các hợp chất polyphenol. - Trong lá có chứa 5 hợp chất loại geranul dihydrochalcone và 4 loại geranyl flavonoid có hoạt tính chống ung thư ở người loại SPC-A-1, SW 480, SMMC 7721: Quercetin, camphorol. Hình 2.2 công thức cấu tạo của Quercetin. - Do trong lá sa- kê hợp chất flavonoid nên có tác dụng trong điều hòa lượng đường huyết trong máu, bảo vệ tim mạch, hạ cholesterol trong máu. - Trong lá sa –kê có chứa nhiều polyphenol có tác dụng rất tốt trong quá trình chống oxy hóa. - Ngoài ra lá sa kê còn có tác dụng giải nhiệt rất tốt.
  • 7.
    Quy trình sảnxuất nước uống từ thảo mộc GVGD: Như Xuân Thiện Chân 7 2. La Hán Quả. Hình 2.3 quả La Hán khô và tươi a) Phân loại khoa học. Tên thường gọi: La Hán quả Tên La tinh: Momordica grosvenori Swingle Phân loại: La hán thuộc họ bầu bí (Cucurbitaceae). b) Nguồn gốc và đặc điểm sinh thái. Chủ yếu trồng số lượng lớn ở Quảng Tây, Trung Quốc. Mô tả: Quả khô, hình tròn đến hình tròn dài, đường kính 5-8 cm bề ngoài màu nâu vàng sẫm đến sắc nâu sẫm, khá bóng láng, còn sót lại chút ít lông nhung, số ít có sọc dọc màu khá sẫm. Chóp phình to, giữa có vết gốc trụ hoa hình tròn, phần đáy hơi hẹp, có vết cuống quả. c) Thành phần hóa học. Glucozit ngọt từ quả la hán gọi là Purelo. Trong quả la hán khô, tổng lượng đường chiếm tới 25,17%-38,31%, trong đó bao gồm 10,20%-17,55% đường fructose; 5,71%-15,19% đường glucose; Còn có một loại thành phần không phải đường, nhưng có độ ngọt rất cao, đó là các triterpenoid saponin, trong đó Mogroside V có độ ngọt gấp 256-344 lần đường mía (saccharose), Mogroside VI ngọt gấp 126 lần đường mía; và một chất gọi là D-mannitol có độ ngọt bằng 0,55%-0,65% đường mía.
  • 8.
    Quy trình sảnxuất nước uống từ thảo mộc GVGD: Như Xuân Thiện Chân 8 Hình 2.4 công thức cấu tạo của đường Mgroside V Lượng protein chiếm khoảng 8,67%-13,35%. Trong mỗi 100g quả có 313mg-510mg vitamin C, manganese (Mn), sắt (Fe), Nickel (Ni), kẽm (Zn), Thiếc (Sn), Selenium (Se), Iod (I) và 26 loại nguyên tố vô cơ khác. Trong hạt có 41,1% acid béo, bao gồm: Linoleic acid, Oleic acid, Palmitic acid, Stearic acid, Palmitoleic acid, Myristic acid, Lauric acid, trong đó hai loại Linoleic acid và Oleic acid chiếm tới 73,2%. Acid oleic. Hình 2.6 công thức cấu tạo của acid oleic d) Tác dụng của La hán quả. Tây y Vị ngọt cao của quả La hán có tính ổn định tốt, không bị phân huỷ ở nhiệt độ 1600C trong thời gian dài, không lên men, có thể được sử dụng rộng rãi, thay thế đường lý tưởng cho mọi loại thực phẩm chứa đường, đồ uống và các sản phẩm chăm sóc sức khoẻ:
  • 9.
    Quy trình sảnxuất nước uống từ thảo mộc GVGD: Như Xuân Thiện Chân 9 - Chất làm dịu thực phẩm và đồ uống. - Các sản phẩm thiên nhiên chăm sóc sức khoẻ, thuốc, phụ gia cho mỹ phẩm. - Glucozit ngọt từ quả la hán V có hiệu quả chữa bệnh, nâng cao chức năng hoạt động của dạ dày, giảm nóng, ẩm phổi, làm mất cảm giác khát, giảm đờm và chống rirut, bệnh tiểu đường, béo phì, huyết áp cao, đau tim... Đông y: Theo Quảng Tây Trung dược chí và Lĩnh Nam thái dược lục, quả la hán có vị ngọt, tính mát, không độc, đi vào 2 kinh phế và đại tràng. Có tác dụng nhuận phế lợi hầu, hóa đàm chỉ khái, nhuận tràng thông tiện. Trên lâm sàng, thường sử dụng trong những trường hợp được tây y chẩn đoán là viêm phế quản cấp tính, mạn tính, viêm đường hô hấp trên - thuộc thể "nhiệt đàm úng phế" (theo cách phân loại của Đông y); Chữa viêm amiđan cấp, viêm họng cấp - thuộc thể "nhiệt độc uẩn kết"; táo bón kinh niên thuộc thể "tân khuy tràng táo" (thiếu thể dịch, ruột khô). - Nước sắc quả la hán có tác dụng chống ho (trấn khái) và trừ đờm (khư đàm) rõ ràng; còn có tác dụng tăng cường chức năng miễn dịch tế bào của cơ thể. - Trà la hán là thứ nước giải khát giàu dinh dưỡng, rất thích hợp với những người thể tạng "uất hỏa nội kết" (nóng trong). - Do trong quả la hán có chứa một số hợp chất có độ ngọt lớn gấp hàng trăm lần đường mía, nhưng không phải là đường, nên là thứ thức ăn và gia vị lý tưởng đối với những người mắc bệnh đái tháo đường, hay bị béo phì. - Chữa viêm họng: La hán quả thái lát, sắc nước uống thay trà trong ngày. - Chữa mất tiếng: La hán 1 quả, thái lát, thêm lượng nước thích hợp sắc lên, chờ nguội, chia ra uống nhiều lần, mỗi lần một ít. - Chữa ho gà (bách nhật khái): La hán 1 quả, hồng khô 25g (5 chỉ), sắc nước uống; Hoặc dùng trái la hán 1 quả, phổi lợn 40g (bóp hết bọt), hầm chín, thêm gia vị vào ăn (Bài thuốc cổ kim tham khảo). - Chữa ho khạc ra đờm vàng đặc quánh: Dùng la hán quả 20g, phối hợp với tang bạch bì 12g, sắc nước uống trong ngày. - Bổ phế, hỗ trợ trong điều trị ho lao: La hán quả 60g, thịt lợn nạc 100g; hai thứ đều thái lát, thêm lượng nước thích hợp, hầm chí, thêm chút muối, ăn trong bữa cơm. - Chữa táo bón: Dùng la hán quả sắc lấy nước, pha thêm mật ong uống trong ngày. 3. Nước. Trong công nghệ sản xuất nước giải khát, nước được xem là nguyên liệu và cũng là thành phần chủ yếu của sản phẩm. Trong thực tế nước, nước dùng cho sản xuất là nước phải đạt tiêu chuẩn cho phép dùng trong sinh hoạt và các ngành thực phẩm và phải đảm bảo các chỉ tiêu do bộ y tế quy định.
  • 10.
    Quy trình sảnxuất nước uống từ thảo mộc GVGD: Như Xuân Thiện Chân 10 Bảng 2. 4 Các chỉ tiêu chất lượng nước (TCVN 2653-78) 4. Acid citric. Acid citric ( có công thức phân tử : C6H8O7.H2O) Trong công nghiệp sản xuất nước giải khát, acid citric được dùng để điều chỉnh độ chua, tạo vị hài hòa cho sản phẩm và đặc biệt là tác nhân thủy phân đường tạo thành đường nghịch đảo. Ngoài ra acid citric còn được sử dụng làm tác nhân acid hóa, ngăn chặn sự phát triển của nhóm vsv ưa kiềm và trung tính. Một số chỉ tiêu về acid citric. Bảng 2.5 Chỉ tiêu cảm quan của acid citric Tên chỉ tiêu Yêu cầu Trạng thái bên ngoài và màu sắc Các tinh thể không màu hoặc bột trắng, không vón cục đối với acid citric hạng nhất, cho phép hơi có ánh vàng, dung dịch acid citric trong nước cất nồng độ khối lượng 20g/dm3 phải trong suốt. Vị Chua không có vị lạ Mùi Không mùi Cấu trúc Rời và khô Tạp chất hóa học Không cho phép Tên chỉ tiêu Mức chất lượng Chỉ tiêu hoá học Độ trong Độ đục Độ màu (độ Coban) Mùi vị xác định bằng cảm quan ở 200C và 600C Hàm lượng cặn không tan Hàm lượng cặn hoà tan Độ pH Độ cứng toàn phần Hàm lượng Clorua Hàm lượng Nitrit Hàm lượng sắt tổng số Hàm lượng thủy ngân Chỉ tiêu sinh học: Tổng số vi khuẩn hiếu khí Tổng số Coliforms, khuẩn lạc/100ml Coliforms phân, khuẩn lạc/100ml > 100 cm < 1,5 g/l < 5 không phát hiện thấy < 10 mg/l < 500 mg/l 6 – 8,5 < 300 mg CaCO3/l < 0,1 mg/l < 0,3 mg/l < 0,01 mg/l không được có < 200 khuẩn lạc /1ml không được có không được có
  • 11.
    Quy trình sảnxuất nước uống từ thảo mộc GVGD: Như Xuân Thiện Chân 11 Bảng 2.6 Chỉ tiêu hóa lý của acid citric trong công nghệ sản xuất nước giải khát Stt Tên chỉ tiêu Yêu cầu chất lượng Thượng hạng Hạng nhật 1 Hàm lượng acid citric tính ra monohydrat C6H8O7.H2O (%)  99,5  99,5 2 Hàm lượng tro (%)  0,01  0,035 3 Hàm lượng acid sulfuric tự do (%)  0,1  0,03 4 Hàm lượng Asen (%)  0,00007  0,00007 5. Vitamin C. Vitamin C tồn tại trong tự nhiên dưới dạng phổ biến là acid ascorbic, acid dehydroascorbic và dạng liên kết ascorbigen. Chúng được tổng hợp dễ dàng ở thực vật, đa số động vật ( trừ chuột bạch, khỉ và người) đều có khả năng tổng hợp được vitamin C. Sở dĩ người không có khả năng đó có lẽ vì thiếu các emzyme đặc hiệu cho sự chuyển hóa glucose thành vitamin C. Vitamin C có nhiều trong các loại rau như: Rau ngót, cần tây, rau đay, cà chua...và các loại quả tươi như quả ổi, cam, bưởi, chanh... Trong công nghệ thực phẩm ngoài giá trị sinh học, vitamin C còn được sử dụng như một chất chống oxy hóa tự nhiên, có tác dụng bảo vệ màu, mùi và vị của sản phẩm. Nhu cầu về vitamin C đối với cơ thể người là 80 – 100 mg/ngày/người.
  • 12.
    Quy trình sảnxuất nước uống từ thảo mộc GVGD: Như Xuân Thiện Chân 12 III. QUY TRÌNH SẢN XUẤT NƯỚC UỐNG. Chiết chai, lon Sản phẩm Bảo ôn Thanh trùng Rửa sạch Đóng chai, ghép mí Chai, lon, nắp Gia nhiệt, bài khí Phối chế sản phẩm Acid citric. Vitamin C Nước Nguyên liệu ( sake) Nguyên liệu ( la hán quả) Xử lý Trích ly Xử lý Lọc Lọc Trích ly Bã Xử lý
  • 13.
    Quy trình sảnxuất nước uống từ thảo mộc GVGD: Như Xuân Thiện Chân 13 Thuyết minh quy trình: 1. Nguyên liệu. a. Đối với lá sake: Lựa chọn- phân loại: lá được chọn kỹ để loại bỏ lá hư, quá già, quá khô, chọn lá không bị dập nát, chỉ lấy lá cón tươi tốt, nguyên vẹn. Xử lý nguyên liệu: Trong quá trình làm nước uống trong quy mô công nghiệp, lá sa kê được thu hái nhiều dưới dạng tươi nên để tiết kiệm thời gian trong quá trình sản xuất ta sẽ sấy lá sa kê. Sấy: là quá trình bốc hơi nước bằng nhiệt độ dựa vào sự chênh lệch áp suất riêng phần ở bề mặt vật liệu và môi trường xung quanh. Mục đích: tăng hàm lượng chất khô, giảm hàm lượng tanin trong lá, giảm hoạt độ của nước. Các biến đổi trong quá trình sấy: Vật lý: thay đổi khối lượng riêng, giảm khối lượng riêng của vật liệu, thể tích bị giảm. Hóa lý: do quá trình khuếch tán ẩm nên có thể làm tụ tập các chất hóa tan trên bề mặt lá, làm tắc nghẽn mao mạch trong quá trình sấy. Ngoài sự khuếch tán ẩm còn có sự chuyển pha lỏng sang hơi, làm thay đổi hệ keo trong thực phẩm,ảnh hưởng đến việc khuếch tán ẩm ra ngoài bề mặt. Keo tụ có thể tạo ra lớp màng làm ngăn cản quá trình khuếch tán ẩm và bay hơi. Hóa học: do nhiệt độ tăng lên dẫn đến các phản ứng hóa học tăng lên. Hóa sinh: emzym giảm hoạt độ hoặc bị bất hoạt. Cảm quan: - Màu sắc của sản phẩm sấy phụ thuộc vào nhiệt độ, khi nhiệt độ tăng lên thì làm tăng các phản ứng tạo màu, cố định màu cho sản phẩm. - Mùi: quá trình này làm bay hơi một số chất hương có trong lá. - Vị: làm giảm vị đắng có trong lá sakê - Trạng thái: kích thước của lá giảm đi, làm cho lá bị cong vênh, nứt nẻ bề mặt. Thiết bị sấy: Hình 3.1: Thiết bị sấy ở điều kiện thường
  • 14.
    Quy trình sảnxuất nước uống từ thảo mộc GVGD: Như Xuân Thiện Chân 14 Nguyên lý làm việc: vật liệu sấy được đăt trên các xe gòng sau đó được đưa vào phòng sấy. Không khí ngoài trời được quạt gió hút và thổi qua calorifer, tại đây không khí được nung nóng nhờ nhận nhiệt của hơi đốt. không khí nóng sau khi ra khỏi calorifer được đẩy trực tiếp vào phòng sấy. trong phòng sấy, không khí nóng tiếp xúc trực tiếp với vật liệu sấy, gia nhiệt cho vật liệu sấy đồng thời vận chuyển lượng ẩm tách ra khỏi vật liệu sấy ra ngoài. Hình 3.2 lá sa kê tươi và khô b. Đối với la hán quả. Nguyên liệu là trái la hán quả, ta sẽ dùng những tác nhân cơ học để nghiền vụn ra nhằm tăng hiệu suất của quá trình trích ly. Nghiền : Là quá trình phân chia vật thể ra thành nhiều phần tử nhỏ cho phù hợp với yêu cầu sản xuất. Để làm nhỏ kích thước nguyên liệu rắn cần thực hiện 1 công để thắng lực liên kết giữa các phần tử của nó. Khi đặt ngoại lực vào vật thể, vật thể sẽ bị phá vỡ làm cho tổng diện tích bề mặt của nguyên liệu mới được tạo thành tăng lên nhiều lần so với bề mặt ban đầu. Các dạng nghiền : tùy theo mức độ nghiền mà người ta phân biệt: - nghiền thô - nghiền nhỏ - nghiền keo - nghiền mịn Phương pháp nghiền : Dựa vào hướng của điểm đặt ngoại lực và thòi gian tác dụng của nó mà ta chia ra các phương pháp nghiền khác nhau : - Nén ép : xay trục vít. - Bổ : máy dập. - Va đập : nghiền búa. - Chà xát : nghiền trục. Khi chọn phương pháp cần dựa vào tính chất của nguyên liệu cần nghiền như độ dẻo, độ giòn, tính bền...
  • 15.
    Quy trình sảnxuất nước uống từ thảo mộc GVGD: Như Xuân Thiện Chân 15 Thiết bị nghiền : - Máy đập : dùng để nghiền thô, trong công nghệ sản xuất thực phẩm ít dùng, chỉ dùng để đập đá vôi trong sản xuất đường. - Máy nghiền trục, máy nghiền búa, máy xay : dùng để nghiền trung bình, nghiền nhỏ. - Máy nghiền bi, máy xay ướt : dùng để nghiền mịn và nghiền keo. 2. Trích ly. Trích ly là thực hiện quá trình chiết tách các chất hòa tan nắm trong nguyên liệu vào dung môi, quá trình này xảy ra cho đến sự cân bằng nồng độ trích ly ở bên trong và bên ngoài nguyên liệu. Những biến đổi trong quá trình trích ly : Biến đổi vật lý : - Sự khuếch tán của các chất hòa tan vào nước - Độ nhớt của dung môi tăng lên. Biến đổi hóa học : - Ở điểu kiện nhiệt độ cao, tương tác của các acid amin và polyphenol tạo ra các aldehyde dễ bay hơi, tạo hương thơm cho sản phẩm. Phản ứng Mailard – acid amin phản ứng với các đường khử tạo ra màu, mùi của nước uống. Biến đổi hóa lý : có sự chuyển pha. Các yếu tố ảnh hưởng đến quá trình trích ly : - Tỉ lệ nguyên liệu : dung môi. Tuỳ theo từng loại nguyên liệu, phương pháp thực hiện quá trình trích ly mà ta lựa chọn tỉ lệ giữa nguyên liệu và dung môi để thu được kết quả tối ưu nhất. - Tốc độ chuyển động của dung môi cũng ảnh hưởng đến hiệu suất của quá trình trích ly. Do đó, ta dùng các thiết bị trích ly có cánh khuấy để nâng cao hiệu suất cho quá trình trích ly. - Bề mặt tiếp xúc giữa nguyên liệu và dung môi cũng ảnh hưởng đến quá trình trích ly. Bề mặt tiếp xúc càng lớn thì quá trình trích ly càng cao, có thể nghiền hoặc băm nhỏ nguyên liệu, nhằm làm cho sự tiếp xúc giữa nguyên liệu và dung môi được triệt để hơn. - Nhiệt độ trích ly : Nhiệt độ cao làm tăng khả năng chiết tách đồng thời làm giảm độ nhớt của dịch trích. Tuy nhiên, chỉ nên tăng nhiệt độ đến một giới hạn nhiệt độ nhất định vì khi tăng nhiệt độ quá cao sẽ làm xảy ra các phản ứng không cần thiết trong quá trình trích ly có khi còn làm tổn thất các cấu tử quý có trong dịch trích và làm tiêu tốn nguồn năng lượng tiêu thụ.
  • 16.
    Quy trình sảnxuất nước uống từ thảo mộc GVGD: Như Xuân Thiện Chân 16 - Thời gian trích ly : thời gian tăng thì khả năng chiết tách tăng, nhưng việc kéo dài thời gian quá lâu cũng không tốt vì khi đạt được độ trích ly cao nhất mà tăng thời gian thì sẽ giảm hiệu quả kinh tế. Ngoài ra, để tăng cường sự hòa tan của hàm lượng chất khô trong nguyên liệu để đạt độ trích ly cao nhất người ta có thể dùng kỹ thuật trích ly bằng áp suất cao, tạo sự chênh lệch áp suất, hoặc ngâm nguyên liệu trước khi trích. Thiết bị trích ly. Hình 3.3 Thiết bị trích ly. 3. Lọc : Bản chất của quá trình lọc là phân riêng hỗn hợp không đồng nhất qua lớp lọc, bã được giữ trên lớp lọc, dung dịch chui qua lớp lọc dưới áp suất dư so với áp suất bên dưới vạch ngăn. Áp suất này được tạo ra do áp suất thủy tĩnh của lớp chất lỏng trên vạch ngăn hoặc do bơm. Quá trình lọc nhằm mục đích làm sạch, nâng cao chất lượng sản phẩm. Lọc dịch trích được thực hiện ở trạng thái nóng, nhằm hạn chế độ nhớt tăng lên trong quá trình lọc và loại bã ra khỏi dịch trích. Mục đích là làm cho dịch trích được trong suốt và đồng nhất. Những biến đổi trong quá trình lọc : Sau khi lọc thành phần hóa học và các thành phần khác của vật liệu hầu như không thay đổi. Tuy nhiên có sự thay đổi về trạng thái, màu sắc, chất lượng tăng do tách hết tạp chất và loại được một số vi sinh vật có hại theo cặn. Tuy nhiên có thể tổn thất một ít các chất có ích theo cặn như protein, vitamin, chất màu... Các yếu tố ảnh hưởng đến quá trình lọc :
  • 17.
    Quy trình sảnxuất nước uống từ thảo mộc GVGD: Như Xuân Thiện Chân 17 - P( hiệu số áp suất giữa hai đầu lọc) là động lực của quá trình lọc. Khi p tăng tốc độ lọc tăng nhưng phải có giới hạn. Nếu p quá lớn bã sẽ bị nén chặt ( thể tích giảm xuống), các ống mao quản sẽ bị thu hẹp lại, lúc đó tốc độ lọc tăng chậm hơn so với sự tăng áp suất và đến mức có thể giảm đi, chất lỏng không chui qua được lớp lọc, mặt khác khi p tăng quá cao có thể làm rách lớp vải lọc và phá vỡ lớp vật ngăn hoàn toàn không có lợi. Tùy theo phương pháp lọc ta khống chế giá trị p khác nhau. - Tính chất của bã : có hai loại bã là loại nén được và không nén được. Với loại không nén được các hạt không bị biến dạng và ở dạng tinh thể, chúng phân bố tạo thành lỗ với kích thước không thay đổi khi thay đổi áp lực nén, do đó lượng dung dịch trong bã không thay đổi. Với loại nén được hạt bị biến dạng nên khi tăng áp lực ép chúng bị nén chặt lại. Nếu bã xốp, độ nhớt giảm nên lọc nhanh, còn bã nhỏ, dẻo, độ nhớt cao nên khó lọc. - Tính chất lớp vật ngăn và bề dày của nó cũng ảnh hưởng đến tốc độc lọc. Thường sử dụng lớp vạch ngăn xốp, mỏng và dễ thay thế. Ví dụ : vải lọc, màng xốp, tơ nhân tạo... Hình 3.4 thiết bị lọc Thiết bị có dạng hình trụ đứng. Bộ phận chính của thiết bị là các cột loc hình trụ. Mỗi cột lọc có một giá đỡ hình ống làm bằng thép không rỉ và đục lộ trên thân. Phía bên ngoài giá đỡ được phủ một lớp vật liệu lọc. Các cột lọc được gắn trên tấm đỗ. Trong quá trình hoạt động ta sẽ bơm huyền phù vào thiết bị và các cấu tử pha rắn sẽ được giữa lại trên bề mặt những cột lọc và theo kênh dẫn để đi xuống khoan phía dưới rồi thoát ra ngoài thiết bị qua cửa tháo dịch. 4. Phối chế sản phẩm :
  • 18.
    Quy trình sảnxuất nước uống từ thảo mộc GVGD: Như Xuân Thiện Chân 18 Phối chế là quá trình pha trộn giữa hai hay nhiều cấu tử (thành phần) khác nhau để thu được một hỗn hợp (sản phẩm) đáp ứng yêu cầu đã định. Còn đảo trộn là quá trình cơ học nhằm khuấy trộn các thành phần trong hỗn hợp để chúng phân bố đều nhau.( xét quá trình đảo trộn song song với quá trình phối chế). Mục đích : - Tạo ra sản phẩm mới : đa số loại sản phẩm thực phẩm không phải từ một nguyên liệu mà gồm hai hay nhiều loại khác nhau. Chúng được phối trộn nhau để cho sản phẩm có chất lượng đặc trưng. - Tăng chất lượng sản phẩm : có một số sản phẩm tồn tại một mình thì không tốt lắm về chỉ tiêu cảm quan, nhưng khi bổ sung cho chúng một số thành phần khác mặcdù với khối lượng ít cũng có tác dụng làm tăng chất lượng sản phẩm. Bổ sung đường, acid citric, để tạo mùi vị đặc trưng cho sản phẩm nhằm đáp ứng thị hiếu người tiêu dùng. Thứ tự như sau : trộn chung hai dịch chiết lại với nhau, sau đó bổ sung acid thực phẩm để chỉnh pH, cuối cùng cho chất bảo quản vào rồi khuấy đều hỗn hợp để dung dịch được đồng nhất. Những biến đổi trong quá trình phối chế : Biến đổi vật lý : sự thay đổi về khối lượng riêng, thể tích của hỗn hợp, các chỉ tiêu vật lý như : độ trong, độ khúc xạ ánh sáng cũng thay đổi, sự biến đổi của các chỉ tiêu nhiệt lý như hệ số dẫn nhiệt, nhiệt dung... Biến đổi hóa học : - Xảy ra phản ứng Maillard - pH của hỗn hợp giảm. Biến đổi hóa lý : tăng nồng độ chất khô ( chất khô của hỗn hợp là tổng chất khô của các cấu tử so với khối lượng của hỗn hợp), tăng độ đồng nhất cho sản phẩm. Biến đổi về mặt cảm quan : Sau khi phối trộn, sản phẩm có vị hài hòa, hương vị đặc trưng. Hinh 3.5 thiết bị phối chế
  • 19.
    Quy trình sảnxuất nước uống từ thảo mộc GVGD: Như Xuân Thiện Chân 19 Thiết bị phối chế: Quá trình phối chế được bắt bằng việc bơm syrup nguyên liệu vào thiết bị, trộn chung hai nguyên liệu lại với nhau. Tiếp theo cho cánh khuấy tiếp tục hoạt động, sau đó ta bổ sung vào các dung dịch acid. Sự khuấy trộn được thực hiện cho đến khi thu được một hỗn hợp đồng nhất. Sau cùng, ta sẽ lấy các syrup thành phẩm để tiến hành kiểm tra đánh giá một số chỉ tiêu chất lượng. Trong nhóm chỉ tiêu hóa lý, quan trọng nhất là nồng độ chất khô, giá trị pH hoặc độ chua. 5. Gia nhiệt, bài khí : Tạo điều kiện thuận lợi cho quá trình vào chai, do dịch còn nóng có tác dụng đuổi bớt khí trong chai ra.Bài khí nhằm hạn chế các quá trình oxy hóa làm ảnh hưởng đến chất lượng sản phẩm, giảm áp suất trong chai trước khi thanh trùng để khỏi bị biến dạng, bật nắp. Đồng thời hạn chế vsv hiếu khí tồn tại gây hỏng sản phẩm. Hình 3.7 Sơ đồ thiết bị bài khí APV 1. Thùng chứa 2. Bình bài khí 3. Vòi phun 4. Thiết bị trao đổi nhiệt 5. ống ruột gà.
  • 20.
    Quy trình sảnxuất nước uống từ thảo mộc GVGD: Như Xuân Thiện Chân 20 6. Chiết rót và hoàn thiện sản phẩm Sau quá trình phối chế sản phẩm thu được là nước giải khát. Dể bảo đảm sản phẩm trong quá trình tiêu thụ, thuận lợi trong sử dụng cũng như tăng tính cảm quan cho sản phẩm, nước giải khát sẽ được chiết rót trong chai nhựa. Trước khi chiết rót phải triệt trùng chai, bao bì, tất cả phải đảm bảo độ kín cho sản phẩm, không bị oxy hóa và ngăn không cho vsv xâm nhập vào. 7. Thanh trùng sản phẩm : Nhằm tiêu diệt vsv để kéo dài thời gian bảo quản khi không dùng chất bảo quản Những biến đổi trong quá trình thanh trùng: Biến đổi vật lý : sự thay đổi về thể tích, khối lượng, tỉ trọng ( nước bốc hơi), nhiệt độ... Biến đổi hóa học : thay đổi tốc độ của các phản ứng hóa học ( sự oxy hóa vitamin C, các hợp chất màu). Biền đổi hóa lý : độ hòa tan tăng, sự bốc hơi nước, độ nhớt giảm. Biến đổi hóa sinh : Emzym bị vô hoạt. Biến đổi sinh học : ức chế những vi sinh vật có trong sản phẩm. Biến đổi về mặt cảm quan : độ trong tăng, mùi có thể giảm do sự bay hơi của một số cấu tử hương. Các yếu tố ảnh hưởng: Hai thông số quan trọng nhất trong quá trình thanh trùng là thời gian và nhiệt độ. Nếu nhiệt độ trong sản phẩm không đồng nhất trong quá trình thanh trùng thì ta sẽ quan tâm đến nhiệt độ tại tâm sản phẩm. Giá trị nhiệt độ tại tâm sản phẩm không phải là một hằng số trong quá trình thanh trùng. Vì vậy ta phải lựa chọn nhiệt độ và thời gian thích hợp trong quá trình thanh trùng, việc lựa chọn chế độ thanh trùng phụ thuộc vào những yếu tố sau: - Hệ vi sinh vật trong thực phẩm - Trạng thái vật lý của thực phẩm - Thành phần hóa học của thực phẩm - Phương pháp thanh trùng và tiệt trùng nhiệt. Phương pháp thanh trùng UHT: Thực phẩm ở dạng lỏng được khử trùng, diệt khuẩn bằng phương pháp xử lý nhiệt ( 135 – 14000C) trong vòng 2 – 5 giây. Sau đó thực phẩm được làm lạnh ngay, giúp giữ nguyên chất dinh dưỡng ,mùi vị tự nhiên, an toàn vệ sinh thực phẩm. Sản phẩm có thể bảo quản trong thời gian 6 tháng, không cần trữ lạnh hay dùng chất bảo quản.
  • 21.
    Quy trình sảnxuất nước uống từ thảo mộc GVGD: Như Xuân Thiện Chân 21 Hình 3.8 Thiết bị tiệt trùng UHT 8. Bảo ôn : Mục đích của giai đoạn này là theo dõi những biến đổi của sản phẩm trước khi đưa ra thị trường. Ta thực hiện bằng cách bảo quản ở nhiệt độ thường trong vòng 1 tháng theo dõi sản phẩm có đảm bảo chất lượng hay bị biến đổi không. IV. SẢN PHẨM 1. Chỉ tiêu của sản phẩm. Theo tiêu chuẩn Việt Nam TCVN 7041 – 2002, quy định về sản phẩm nước giải khát có các tiêu chuẩn sau. 1.1 chỉ tiêu cảm quan Độ trong : Trong suốt, đồng nhất, không nhiễm tạp chất lạ. Màu sắc : Đặc trưng cho từng sản phẩm Mùi : Thơm ngon đặc trưng, hòa hợp của từng loại sản phẩm, không có mùi lạ. Vị : Ngọt đặc trưng, hòa hợp, dễ chịu, không có vị lạ. 1.2 Chỉ tiêu hóa lý Chỉ tiêu quan trọng nhất của đồ uống pha chế sẵn không cồn là hàm lượng đường tổng, pH,... Bảng 4.1 Quy định về hàm lượng kim loại nặng trong nước giải khát. Kim loại Yêu cầu (mg/l) Đồng (Cu)  10 Thiếc (Sn)  50 Kẽm (Zn)  10 Chì (Pb)  0,3 Asen (As)  0,2
  • 22.
    Quy trình sảnxuất nước uống từ thảo mộc GVGD: Như Xuân Thiện Chân 22 Thủy ngân (Hg) Không được có 1.3 Chỉ tiêu vi sinh. Bảng 4.2 Chỉ tiêu vi sinh của đồ uống pha chế sẵn không cồn. Chỉ tiêu Yêu cầu đối với sản phẩm Đóng chai Không đóng chai TPC ( số khuẩn lạc/ml)  100  1000 E.coli ( con/lít) Không được có  3 Cl.perfrigen Không được có Không được có Vi khuẩn gây đục Không được có Không được có Nấm men, nấm mốc (số khuẩn lạc/ml) Không được có  100 Vi khuẩn gây bệnh đường ruột Không được có Không được có 2. Kế hoạch triểnkhai và phát triểnsản phẩm mới. 2.1 Thị trường nước giải khát hiện nay. Bảng 4.1 khảo sát một số sản phẩm nước giải khát có trên thị trường. Nhà sản xuất Brand Diễn giải Hương Size Giá Tân Hiệp Phát Ikun Trà xanh có gas Hương chanh/ hương dâu 240ml 7000 Công ty Góc Xanh HQ Trà xanh có gas Vị táo 360ml 5000 Tinh hoa UNICHOICE Winter Melon Tea 320ml 5000 Bảo long BAO LONG Trà xanh thiên nhiên Vị chanh 500ml 8000 Cocaola REAL LEAF Trà xanh thanh mát 480ml 8000 Cocacola REAL LEAF Trà xanh tỉnh táo 480ml 8000 Cty cổ phần chế biến quốc tế Interfood vn WONDERF RAM Trà bí đo Winter Melon 320ml 6500 Urc Vn C2 Cool & Clean Green tea Strawberry 360ml 6000 Urc Vn C2 Cool trà Hương 350ml 7000
  • 23.
    Quy trình sảnxuất nước uống từ thảo mộc GVGD: Như Xuân Thiện Chân 23 Hoa cúc Mật ong chanh Vina cacao JINKO TEA Trà Hương tràm 200ml 10000 Dức tài DT Trà xanh Vị chanh 360ml 7000 Thiên niên kỷ MOBI Trà xanh Vị chanh Mật ong 360ml Nhận định thị trường nước giải khát hiện nay : Theo kết quả điều tra, thị trường nước giải khát việt nam đang tăng trưởng rất nhanh. Trên thị trường có bảy dòng sản phẩm chính gồm: nước ngọt có gas, trà xanh, nước tinh khiết, nước uống thể thao, nước tăng lực, nước ép trái cây và sữa uống liền. trong đó, ngoại trừ nước ép trái cây và sữa uống liền, 5 dòng sản phẩm còn lại đều có tính năng giải khát, chiếm khoảng 90% thị phần. Bên cạnh đó, theo kết quả một cuộc điều tra khác về những nhu cầu của người tiêu dùng đối với sản phẩm nước giải khát, ba yếu tố chủ đạo chính là sản phẩm phải đem lại cảm giác mạnh, đảm bảo an toàn cho người sử dụng, và đặc biệt là bổ dưỡng và tốt cho sức khỏe. Bên cạnh đó, do số lượng dòng sản phẩm trên thị trường khá đa dạng, thị hiếu người tiêu dùng có xu hướng luân chuyển giữa các dòng sản phảm với nhau. 2.2 Phân tích tiềm năng của nước “ sa kê – la hán quả” đóng chai. Điểm mạnh: - Tốt cho sức khỏe - Có tác dụng tốt cho người bị bệnh tim mạch, tiểu đường, cao huyết áp.. - Có tác dụng giải nhiệt tốt. - Chiết xuất từ thiên nhiên, không bổ sung chất bảo quản. Điểm yếu: - Sản phẩm mới chưa có khả năng cạnh tranh với các thương hiệu nước giải khát lớn. - Hệ thống phân phối chưa có Cơ hội: - An toàn vệ sinh thực phẩm đang được quan tâm nhiều hơn. - Người tiêu dùng có xu hướng chuyển đổi thói quen sử dụng nước ngọt có gas sang nước giải khát từ tự nhiên. - Kinh tế Việt Nam ngày càng phát triển, mọi người có nhu cầu nhiều hon về nước uống. 2.3 Chiến lược định giá sản phẩm Là một ý tưởng về sản phẩm nước giải khát từ thảo mộc, mục đích sản phẩm ý tưởng của nhóm là tận dụng những nguồn nguyên liệu sẵn có, nguồn nguyên liệu chưa được tận dụng để tạo nên nước uống. Tuy nhiên
  • 24.
    Quy trình sảnxuất nước uống từ thảo mộc GVGD: Như Xuân Thiện Chân 24 mục đích chính mà ý tưởng của nhóm muốn mang tới vẫn là bảo vệ sức khỏe của mọi người. Bên cạnh đó lợi nhuận và giá của sản phẩm luôn luôn được chúng tôi được quan tâm để đảm bảo hợp lý nhất cho người tiêu dùng. Giá bán được xây dựng trên cơ sở tiết kiệm nguyên nhiên liệu sản xuất chống lãng phí và hợp lý hóa thời gian làm việc nhằm giảm thiểu chi phí, hạ giá thành sản phẩm. Ước lượng giá cho sản phẩm: Giá nguyên liệu: Lá sa kê: 20000kg Quả la hán: 1 quả/ 7000đ Acid citric: 27000kg Để tạo ra sản 500ml sản phẩm: ( từ 1 lít nước) Bảng 4.2 Thành phần sử dụng trong sản xuất nước uống Nguyên liệu Số lượng Giá thành Lá sa kê 10g 200đ Quả la hán 1/3 quả 2300đ Gas 15000đ Acid citric 2ml 13đ Tổng chi phí 4013đ Gái thành dự kiến ( khi đã khấu hao nhân công, điện nước, marketing): 8000/ 500ml Giá sản phẩm phù hợp với người tiêu dùng, có thể cạnh tranh với các sản phẩm nước giải khát trên thị trường hiện nay. VI. KẾT LUẬN. Với sự phát triển kinh tế, xã hội đời sống của người dân ngày càng cao do đó nhu cầu về các loại đồ uống ngày càng lớn, yếu tố tự nhiên đang là xu hướng chung của người tiêu dùng, việc sử dụng nước uống từ thảo mộc thay thế các loại nước giải khát có gas đang là xu hướng chung. Hòa nhịp với xu hướng đó chúng em đã nảy xinh ra ý tưởng cho sản phẩm nước giải khát “ sa kê – la hán quả đóng chai” mong muốn của chúng em muốn tạo ra một sản phẩm chất lượng tốt nhất đối với người tiêu dùng.
  • 25.
    Quy trình sảnxuất nước uống từ thảo mộc GVGD: Như Xuân Thiện Chân 25 VII. TÀI LIỆU THAM KHẢO 1. Nguyễn Khánh Hoàng, các quá trình chế biến trong công nghệ thực phẩm, khoa công nghệ Hóa Học, Trường Đại Học Công Nghiệp Thực Phẩm Thành Phố Hồ Chí Minh. 2. Lê Văn Việt Mẫn (chủ biên), Lại Quốc Đạt, Tôn Nữ Nguyệt Minh và Trần Thị Thu Hà, Nhà xuất bản Đại Học Quốc Gia TP. Hố Chí Minh. 3. Phan Thị Bích Ngọc, Giáo trình cơ sở kỹ thuật thực phẩm. 4. Bài giảng môn học các quá trình cơ bản trong chế biến thực phẩm. 5. Tạp chí đồ uống việt nam ( 2004), “ hiệp hội rượu – bia – nước giải khát Việt Nam”, số 12, 13. 6. Diễn đàn đại học Việt Nam. 7. s4.zetaboards.com/BioFood_Tech/forum/3401849/ 8. http://www.google.com.vn/url?sa=t&rct=j&q=&esrc=s&source=w eb&cd=2&cts=1331566646629&ved=0CCwQFjAB&url=http%3 A%2F%2Fwww.thaythuoccuaban.com%2Fvithuoc%2Flahan.htm &ei=MxheT- 7jGaeuiAem9pWtDA&usg=AFQjCNFVXS9MEx_BmfwRx- o3kLVpXviKbw&sig2=h3cOb9MSQ4tOubiwT4HisA 9. www.diendandaihoc.vn 10.www.tailieu.vn 11.www.google.com ,
  • 26.
    Quy trình sảnxuất nước uống từ thảo mộc GVGD: Như Xuân Thiện Chân 26