1
1.0 PENGENALAN
Pendidikan merupakan entiti yang sangat penting dalam sesebuah negara. Negara yang
memiliki pendidikan sempurna dapat membangunkan ketamadunan secara menyeluruh. Dalam
sejarah dunia, pembangunan negara kebiasaannya selari dengan pembinaan sekolah-sekolah
atau pusat pengajian walaupun memiliki perbezaan dari aspek pendekatannya. Sewaktu negara
Islam Madinah al-Munawwarah berkembang, masjid dijadikan pusat utama pendidikan.
MenurutIshak Ramly (2005), asuhan budaya pendidikan bermula dari rumah, masjid, dan
berkembang pesat melalui sistem lebih terancang. Sekolah formal menjadi institusi siginfikan di
mana-mana negara seluruh dunia. Produk - produk dari sekolah ialah aset terpenting yang
mengubah struktur kemajuan negara. Kejayaan sekolah terletak kepada banyak faktor,
antaranya peranan kelas dan bilik darjah itu sendiri. Hal ini ditandai oleh unsur-unsur yang
terkandung di dalam bilik darjah yang mempengaruhi emosi murid.
Bilik darjah sepatutnya menjadi tempat paling menyeronokkan bagi semua pihak. Kelas
secara harfiahnya dapat ditakrifkan sebagai ruang tertentu yang menjadi tempat belajar murid-
murid bagi menerima seberapa banyak input berguna sebagai persediaan untuk cemerlang
darisemua aspek kehidupan. Pembelajaran yang diterima berlaku secara formal tetapi secara
tidak langsung, terdapat juga nilai diterima melalui cara tidak formal melalui kurikulum
tersembunyi. Kelas mesra budaya perlu diaplikasikan dengan berkesan supaya impaknya
membawa kesan terbaik. Guru sepatutnya meneliti latar belakang murid-murid dan meraikan
budaya yang berbeza dalam kalangan semua pihak termasuklah kepelbagaian sosiobudaya,
ekonomi, tahap intelek, dan latar keluarga. Proses pembelajaran yang mesra budaya
memberikan natijah yang besar dalam diri murid khususnya. Sesungguhnya, terdapat implikasi
positif dan negatif kepada murid, sekolah, termasuk masyarakat sekiranya kelas mesra budaya
berjaya dilaksanakan atau hal sebaliknya berlaku. Sebagai guru, langkah-langkah dan tindakan
yang sesuai amat diperlukan semasa pengajaran dan pembelajaran (P&P) berlaku supaya
kelas mesra budaya dapat diwujudkan.
2
2.0 KELAS MESRA BUDAYA
Merangkumi aspek
Perkataan sosioemosi terdiri daripada da
perkataan iaitu sosial dan emosi. Perkataan
sosial merujuk ciri – ciri kehidupan manusia
yang membentuk masyarakat.
PERSEKITARAN
SOSIOEMOSI
Suasana bilik darjah yang bukan sahaja
melibatkan unsur – unsur fizikal tetapi juga
persekitaran bilik yang melibatkan unsur emosi
dan hubungan kemanusiaan.
Pembinaan persekitaran kelas mesra budaya
mencakupi unsur – unsur berikut:
 Ruang fizikal dan peralatan serta
kemudahan pengajaran dan
pembelajaran.
 Guru dan murid yang melalui proses
pengajaran yang berkesan.
 Amalan nilai – nilai murni sewaktu proses
pengajaran dan pembelajaran.
 Peraturan bilik darjah yang ditetapkan dan
diamalkan.
 Hubungan kemanusiaan antara guru
dengan murid, murid dengan murid, guru
dan murid dengan komuniti sekolah.
Kelas Mesra
Budaya
UNSUR – UNSUR
DEFINISI/KONSEP
 Pelan lantai
 Kebersihan, pencahayaan, pengudaraan
 Susunan kerusi dan meja murid
 Sudut dan ruang bacaan
PENGURUSAN
PERSEKITARAN FIZIKAL
Kajian interdisiplin yang mempelajari pengaruh
budaya terhadap cara suatu bahasa digunakan
perantaraan sesuatu budaya.
— Sosial merupakan interaksi antara
masyarakat
SOSIOLINGUISTIK
guru memastikan murid mencapai hasil
pembelajaran dalam domain kognitif dan
insaniah.
PENGURUSAN P&P
3
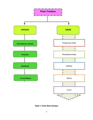
Rajah 1: Kelas Mesra Budaya
Pengurusan kelas
Persekitaran kelas
Bahasa
Aktiviti
P & P
Pelan Tindakan
Persekitaran sekolah
Perayaan
Akademik
Ko-kurikulum
KHUSUS UMUM
4
3.0 IMPLIKASI POSITIF DAN NEGATIF JIKA GURU BERJAYA ATAU GAGAL
MELAKSANAKAN KELAS MESRA BUDAYA
Pelaksanaan kelas mesra budaya meningkatkan kualiti keguruan. Menurut Mok Soon Sang
(2002), guru bukan hanya menyampaikan ilmu pengetahuan semata-mata, tetapi juga
menanam sikap, nilai dan sahsiah yang sempurna dan mematuhi peraturan masyarakat.
Bertepatan dengan itu, guru perlu bersedia dengan kepelbagaian sosiobudaya murid yang
datangnya daripada pelbagai kelas sosial dan kaum. Roland Meighan (1986) berpendapat kelas
sosial menggambarkan perbezaan cara hidup atau pendapatan di dalam sesuatu bangsa yang
sama. Manakala menurut Kamus Dewan, kaum didefinisikan sebagai puak, suku bangsa
ataupun jenis bangsa seseorang. Di sini, guru secara tidak langsung bersikap rasional dan adil
dalam aktiviti pengajaran dan pembelajaran di dalam kelas. Contohnya guru perlu bijak
menangani murid yang berasal daripada kelas sosial dan kaum yang berlainan.
Kedua, hubungan interpersonal yang baik di antara guru dan murid dapat dikecapi.
Proses pengajaran dan pembelajaran yang mengenepikan perbezaan kelas sosial dan kaum
mampu menggalakkan interaksi serta pergaulan yang sihat. Suasana sekolah yang positif
mampu mempengaruhi emosi dan perlakuan warga sekolah. Contohnya, guru dan pelajar akan
bertambah mesra kerana mereka sentiasa mengamalkan budaya memberi salam dan bertanya
khabar. Dalam keadaan ini, para guru akan sentiasa berusaha untuk meningkatkan
pengetahuan dan profesionalisme mereka untuk lebih berjaya. Manakala di kalangan pelajar
pula, semangat sayang dan bangga akan sekolah mereka akan sentiasa segar dalam ingatan
dan jiwa mereka. Ini menunjukkan betapa pentingnya budaya dan iklim positif di sekolah untuk
membentuk pelajar yang berjaya.
Pengajaran dan pembelajaran di dalam kelas berjalan dengan lancar kerana
suasana kelas yang kondusif dapat meningkatkan keberkesanan proses pengajaran
pembelajaran. Pengurusan di sekolah akan dapat berjalan dengan lancar dan teratur.
Dengan mengamalkan kelas mesra budaya yang positif dan berkesan guru akan dapat
menyampaikan isi pelajaran, ilmu pengetahuan, idea, maklumat, tunjuk ajar serta nasihat
kepada murid-murid dengan baik dan tepat tanpa menimbulkan sebarang kekeliruan,
5
kekaburan dan salah faham. Menurut Hamidin (2003), pengajaran berkesan ialah proses
mengajar yang menghasilkan proses pembelajaran yang berkesan di kalangan pelajar yang
menghasilkan proses pengajaran tersebut. Ia dapat mengubah tingkah laku, membina dan
mengembangkan aspek rohani, minda serta jasad pelajar. Dalam bahasa yang mudah, pelajar
berasa seronok, bertambah minat, faham, menghayati bahan yang diajar, meningkat kemahiran
dalam aspek kognitif dan manipulasi mereka serta dapat melakukan aktiviti yang berkaitan
dengan proses pengajaran yang telah dijalani. Selanjutnya, pelajar lulus cemerlang dalam
peperiksaan yang dijalani.
Seterusnya, kelas mesra budaya ini mampu membentuk pemikiran yang terbuka
dalam kalangan muridnya. Lahir daripada latar belakang dan pengaruh persekitaran yang
berbeza, pastinya mempengaruhi pemikiran serta fahaman murid pada sesuatu perkara.
Sebagai contoh, murid yang beragama Islam dan murid beragama Buddha pastinya
mempunyai pandangan tersendiri terhadap agama dan budaya mereka. Oleh hal demikian,
guru perlu peka dengan perbezaan pemikiran itu dan mendengar segala pandangan atau idea
yang murid sampaikan. Guru perlu memberi respon dan ulasan yang positif yang boleh
menyebabkan mereka saling menghormati dan sedia mendengar pandangan sahabat mereka.
Respon yang baik daripada guru akan meningkatkan pemahaman mereka dan meningkatkan
perasaan ingin tahu dalam diri murid. Di samping itu, guru juga perlu menekankan budi bahasa
dan tutur kata yang sopan ketika menyampaikan pandangan bersesuaian dengan nilai-nilai
murni yang dinyatakan dalam konsep 1 Malaysia.
Pengukuhan penggunaan bahasa standard juga merupakan salah satu implikasi
kelas mesra budaya diwujudkan. Malah kemahiran mendengar dan bertutur dalam kalangan
murid juga dapat ditingkatkan. Murid yang terdiri daripada pelbagai kaum dan latar belakang ini
menyebabkan berlaku pertembungan dialek yang memberi impak kepada proses pengajaran
dan pembelajaran. Penggunaan bahasa dialek di dalam kelas seharusnya dikawal bagi
memastikan proses pembelajaran berjalan dengan lancar. Penggunaan laras bahasa yang
betul juga perlu ditekankan dalam kalangan murid bagi mengelakkan pergaduhan dan salah
faham antara satu sama lain. Perbendaharan kata yang tepat dan betul turut membantu murid
mencapai kematangan sosial. Di sini, tugas gurulah untuk memberi penekanan penggunaan
6
bahasa standard yang mampu difahami oleh semua agar penglibatan murid di dalam aktiviti
pembelajaran dapat dioptimumkan dan lebih berkesan.
Selain itu, melalui bilik darjah yang mesra budaya ini juga dapat mengurangkan
stereotaip dan prasangka dalam kalangan guru dan murid. Ada guru yang mempunyai
prasangka (negatif) kepada murid disebabkan ras, agama, kecacatan atau kebolehan mereka.
Pelaksanaan kelas mesra budaya memberi peluang kelompok yang berasa tersisih,
meningkatkan keyakinan diri mereka selain meningkatkan peluang mereka mengecapi
kejayaan. Persekitaran yang mesra budaya dapat meningkatkan peluang untuk berjaya dan
menimbulkan kesefahaman dan perpaduan dalam kalangan murid. Seperti yang dinyatakan
sebelum ini, budaya asal seseorang murid itu boleh mempengaruhi tingkah lakunya di dalam
bilik darjah. Sebagai contoh, kajian menunjukkan bahawa kanak-kanak yang lemah dan datang
dari keluarga yang miskin mempunyai gaya belajar yang berbeza. Mereka memerlukan
bimbingan dan tunjuk ajar yang lebih spesifik berbanding dengan murid yang lebih berupaya
yang hanya memerlukan bimbingan sahaja dan boleh belajar sendiri.
Implikasi negatif jika guru gagal melaksanakan kelas mesra budaya ialah timbulnya
masalah perkauman. Contoh terdekat yang boleh kita nampak pada hari ini, di sekolah
kebangsaan, kaum Melayu dengan kelompoknya, yang Cina dengan kelompoknya sendiri dan
selebihnya. Murid – murid memandang kepada kepentingan kaumnya sendiri. Hal ini bukanlah
suatu perkara kecil dan tidak patut dipandang dengan sebelah mata sahaja. Guru yang tidak
peka dengan masalah ini mampu menyebabkan segolongan pelajar tercicir dari proses
pengajarannya. Agama dan kepercayaan merupakan suatu isu yang amat sensitif. Oleh yang
demikian, agama dan kepercayaan murid tidak harus dipertikaikan. Murid – murid patut
didedahkan proses sosiolisasi antara kaum tanpa mengira anutan agama agar proses
pembentukan kendiri murid dapat dilaksanakan. Kelas yang mempunyai pelbagai kaum dan
sosio budaya memerlukan sikap percaya antara satu sama lain. Aktiviti yang dirangka mestilah
berupaya untuk menanam semangat saling mempercayai dalam jiwa murid. Semangat
kepercayaan yang tinggi akan meruntuhkan tembok perkauman dan secara tidak langsung
perpaduan antara kaum akan terjalin.
7
Seterusnya, masalah disiplin juga semakin berleluasa dalam kalangan murid. Keadaan bilik
yang tidak kondusif seperti kekurangan meja dan kerusi mampu membuka ruamng kepada
murid untuk ponteng. Penglibatan rakan sebaya memberi pengaruh yang besar dalam diri
murid. “Oregon Youth Study” (Dishion, et al, 1991) menunjukkan bahawa penolakan daripada
rakan sebaya sebab utama remaja terlibat dengan rakan sebaya yang bertingkah laku negatif.
Rakan sebaya merupakan insan yang paling dekat dengan golongan murid ini. Contoh
masalah disiplin yang biasa berlaku di sekolah ialah ponteng. Hal ini akan menjejaskan
kelancaran proses pengajaran dan pembelajaran di dalam bilik darjah. Banyak masa terpaksa
dihabiskan oleh guru untuk menangani masalah displin di dalam bilik darjah sehingga
menyebabkan guru itu tidak dapat menumpukan sepenuh masa dan perhatian kepada proses
pembelajaran dan pengajaran. Kekangan masa atau waktu yang diberi contohnya 30 minit
untuk satu waktu menyebabkan guru mengajar murid dengan cepat untuk menghabiskan
sukatan pelajaran dan mengabaikan aspek pemahaman dan penguasaan pelajar terhadap
subjek mata pelajaran tersebut.
Selain itu pelajar juga terpaksa belajar dalam persekitaran yang tegang dan tidak
aman kerana merasa terancam. Pelajar ini mungkin berasa terancam kerana rakan – rakan
mereka menunjukkan perilaku yang negatif seperti berlawan dengan guru dan pelajar tidak
membuat kerja yang diarahkan. Tumpuan mereka juga terjejas kerana terdapat segelintir
pelajar yang membuat biasing, menyanyi, dan mungkin juga berlari – lari di dalam kelas.
Implikasinya semua pelajar tidak berasa tenang untuk menerima pembelajaran yang akan diajar
oleh guru tersebut. Perasaan marah atau kecewa guru terhadap segelintir murid yang tidak
berdisiplin mampu menimbulkan keresahan kepada mereka yang berdisiplin. Guru dan pihak
sekolah patut sentiasa memantau aktiviti dan pergaulan murid – muridnya di sekolah. Murid –
murid patut didedahkan dengan interaksi yang sihat bersama rakan sebaya mereka seperti
belajar secara berkumpulan. Dengan ini, mereka banyak menghabiskan waktu untuk melihat
kepada sesuatu yang lebih jelas dalam proses pembelajaran. Dalam masa yang sama, batas
pergaulan antara jantina perlu diberikan penekanan agar tidak bertentangan dengan tuntutan
agama.
Masalah komunikasi di dalam kelas juga merupakan isu yang timbul jika persekitaran
bilik darjah yang mesra budaya tidak dapat dilaksanakan. Bilik darjah yang terdiri daripada
8
murid yang pelbagai kaum mempunyai bahasa interaksi yang berbeza. Perkara ini memberi
cabaran dalam proses pengajaran dan pembelajaran di dalam kelas, terutamanya kepada guru.
Guru tidak berjaya menyampaikan objektif pengajaran dengan lancar apabila adanya batas
untuk berkomunikasi di dalam bilik darjah. Contohnya, seorang guru luar yang tidak pandai
bahasa dialek Kelantan akan mengalami kesukaran untuk menyampaikan pengajarannya.
Aspek bahasa harus diberi pertimbangan yang sewajarnya oleh guru. Murid yang terdiri
daripada pelbagai kaum pastilah berlakunya dialek bahasa yang sedikit sebanyak akan
memberi kesan kepada pembelajaran di dalam bilik darjah. Jurang yang berlaku akibat
daripada penggunaan bahasa dialek haruslah dielakkan. Penggunaan bahasa yang standard
akan memberi peluang yang sama rata kepada murid untuk mengambil bahagian dalam aktiviti
pembelajaran di dalam bilik darjah.
9
4.0 CADANGAN MELAKSANAKAN KELAS MESRA BUDAYA DAN
PERSEKITARAN SEKOLAH MESRA BUDAYA
Berdasarkan pengalaman semasa program Pengalaman Berasaskan Sekolah (PBS), banyak
yang dapat saya lihat dan rasai sendiri melalui pemerhatian dan pengalaman saya. Memang
tidak dinafikan, setiap sekolah mempunyai persekitaran atau suasana persekolahan yang
berbeza dari segi budaya warga sekolah, cara pengurusan sekolah dan sebagainya. Terdapat
banyak kepentingan dari segi budaya dan iklim sekolah yang boleh kita dapati. Budaya dan
iklim sekolah yang positif boleh memainkan peranan yang penting dalam kesihatan,
perkembangan emosi serta kemajuan akademik serta kokurikulum pelajar-pelajar. Peranan
budaya dan iklim yang positif jika diamalkan secara tidak langsung, ia dapat memberikan
sumbangan yang besar terhadap perhubungan interpersonal, di dalam kawasan sekolah
tersebut.
Pada pandangan saya pengurusan bilik darjah itu merupakan tunggak utama dalam
mewujudkan kelas mesra budaya. Pengurusan bermaksud satu proses mendapatkan
penyertaan, kerjasama, dan campur tangan ahli untuk mencapai objektif-objektif organisasi atau
kumpulan, gerakerjanya termasuk proses merancang, mengelola, memimpin, mengarah dan
mengawal. Bilik darjah sebagai tempat berlakunya proses pengajaran dan pembelajaran,
merupakan tempat yang terpenting di sekolah. Bilik darjah juga merupakan medan perjuangan
utama kerjaya seorang guru. Pengurusan bilik darjah dinamik ke arah pembinaan modal insan
yang menjurus kepada pembinaan jasmani, emosi, rohani dan intelek memerlukan pelbagai
pengetahuan, kemahiran, prosedur, teknik dan strategi (Haji Samsudin bin Md Noor).
Dr Ragbir Kaur (2008) mendefinisikan pengurusan bilik darjah sebagai prosedur dan
keperluan yang dicipta untuk mengekalkan persekitaran pengajaran dan pembelajaran yang
sihat. Komponen-komponen utama dalam pengurusan bilik darjah ialah dengan menetapkan
cara-cara untuk mengelak masalah pengurusan daripada berlaku dalam bilik darjah serta
menentukan cara-cara untuk memantau tingkah laku murid untuk mengekalkan satu iklim bilik
darjah (persekitaran pembelajaran). Selain itu, ia juga memutuskan bagaimana guru akan
10
bertindak apabila murid-murid menunjukkan tingkah laku bermasalah dalam bilik darjah dan
bagaimana guru akan menstrukturkan semula iklim bilik darjah yang sihat selepas membetulkan
tingkah laku negatif murid.
Kedua, susun atur suasana fizikal kelas adalah penting untuk menambahbaikkan daya
tarikan dalam sesebuah bilik darjah tersebut. Sekiranya susunan dalam bilik darjah tidak dapat
diatur seperti mana yang dirancangkan,maka ianya akan menghadkan apa dan bagaimana cara
sepatutnya pembelajaran itu harus dijalankan. Susun atur bilik darjah yang baik mestilah
mempunyai peralatan asas iaitu papan hitam, papan kenyataaan, dan ruang yang selesa, meja
dan kerusi untuk guru dan murid, almari, yang di hiasi dengan penyediaan bahan-bahan
bacaan, dan bahan bantuan mengajar serta peralatan sokongan serta dihiasi dengan keceriaan
dan kebersihan. Susunan meja dan kerusi dalam bilik darjah sebaik-baiknya memberi
kemudahan kepada murid-murid mengadakan aktiviti pembelajaran berpusatkan murid dan
aktiviti berkumpulan.
Contohnya, melalui pemerhatian saya semasa PBS, susun atur meja dan kerusi yang
teratur dan berdekatan dengan meja guru akan memudahkan murid berinteraksi dengan guru
dan berinteraksi dengan murid lain. Selain itu, cahaya yang mencukupi dan pintu dan tingkap
yang terbuka yang membolehkan pengedaran udara yang secukupnya. Murid juga suka akan
budaya belajar yang ceria, menyeronokkan yang menyentuh emosi, di samping meningkatkan
kecergasan mental, kreatif, dan inovatif. Oleh itu, guru perlu membentuk budaya bilik darjah
yang dinamis, dan mementingkan aspek nilai-nilai murni serta hubungan yang mesra sesama
murid dan murid dengan guru. Guru boleh menggunakan ruang aktiviti dan permainan seperti
dalam pelan untuk menggalakkan murid bergiat aktif dalam pembelajaran sambil berseronok
dengan permainan yang di ajar oleh guru. Ini dapat mengeratkan hubungan diantara guru dan
murid kerana guru berjaya membuatkan murid berasa gembira ketika belajar dan akan
menaikkan semangat mereka untuk datang ke kelas dan belajar.
Ketiga, penglibatan dalam Rancangan Integrasi Murid Untuk Perpaduan (RIMUP)
mampu melahirkan persefahaman dan toleransi antara murid pelbagai kaum di sekolah.
Berdasarkan program ini, jelas menunjukkan bahawa betapa pentingnya mewujudkan
11
persekitaran bilik darjah yang mesra budaya. Keperluan pendidikan berbilang budaya ini amat
meruncing di Malaysia. Murid-murid datang daripada latar belakang dan budaya yang berbeza.
Oleh itu, guru perlu peka kepada kepelbagaian yang terdapat di dalam bilik darjahnya supaya
tiada kelompok yang mersakan diri tersisih. Pendekatan ini turut menjadikan guru lebih peka
kepada amalan-amalan sekolah yang selama ini diterima tanpa dipersoal. Ada amalan-amalan
sekolah secara tidak langsung mendiskriminasi golongan tertentu. Sebagai contoh, sistem
pengaliran, pengisian kurikulum dan buku teks yang tidak mengambil kira keperluan dan
pengertiannya bagi murid-murid yang berbilang latar belakang, mungkin menyebabkan murid
tertentu berasa tersisih dan ketinggalan. Persekitaran bilik darjah yang mesra budaya dapat
membantu guru dalam mengenali murid dengan lebih dekat lagi.
Guru juga memainkan peranan penting dalam menjalankan kelas dan sekolah mesra
budaya. Di pedalaman mahupun di bandar, guru perlu membuat sedikit analisis mengenai latar
belakang murid - murid sebelum merancang pengajaran. Sebagai guru, ia perlu tahu bahawa
setiap pelajar mempunyai budaya, latar belakang keluarga dan tahap sosio ekonomi yang
berbeza - beza. Implikasinya ialah, guru – guru yang mengajar di dalam kelas harus
menjalankan tugas dengan penuh dedikasi dan bersikap professional. Guru tidak harus
membezakan bangsa murid, tidak mengelompok murid mengikut kaum mereka sahaja. Murid
dari kaum dan jantina berlainan juga harus ditempatkan dalam satu kumpulan yang sama
supaya peluang untuk berinteraksi terbuka luas.
Guru digalakkan untuk mengajar tanpa membezakan kelas rofes murid. Murid
hendaklah dilayan sama rata tanpa mengira sama ada mereka dari kelas atasan atau bawahan
dan hendaklah tidak ada pinggiran ditunjukkan. Guru Hukuman berbentuk deraan tidak
seharusnya dilaksanakan kerana akan menyebabkan hubungan antara guru dan murid menjadi
renggang dan hilang minat untuk meneruskan pembelajaran. Guru bertanggungjawab
membentuk komuniti pembelajaran yang mesra murid berasaskan latar belakang dari harus
bijak dalam mengendalikan kelas rofes murid dimana akan wujud pergaulan bebas, tidak
berkelompok, berinteraksi tanpa sekatan budaya dan masyarakat. Dengan cara ini suasana
pembelajaran lebih menyeronokkan.
12
Guru perlu menghormati dan bersikap adil kepada semua murid. Pelbagai sosio - budaya.
Langkah-langkah pencegahan perlu dilakukan oleh guru untuk menyekat aktiviti - aktiviti yang
tidak diingini seperti pergaduhan antara kaum, pembentukan kumpulan berdasarkan etnik dan
meniupkan api perkauman dikalangan murid. Guru tidak harus menyentuh atau mempertikaikan
kepercayaan yang diamalkan oleh murid-murid. Setiap kepercayaan dan nilai harus diterima
seadanya. Isu-isu sensitive dan berkaitan agama murid yang berlainan kaum tidak harus
dipertikaikan. Guru perlu merancang aktiviti pembelajaran yang sesuai dengan semua
kepercayaan, nilai dan agama yang dianuti murid.
Bagi peringkat sekolah pula, beberapa pelan tindakan akan saya lakukan. Gotong
royong perdana patut dijalankan sebagai aktiviti tahunan sekolah. Aktiviti ini melibatkan
penyertaan semua warga sekolah, tidak kira guru ataupun murid. Malah, ia mampu
mewujudkan hubungan erat dalam kalangan warga sekolah tanpa mengira perbezaan agama,
budaya dan sebagainya. Pertandingan kelas tercantik juga mampu menimbulkan semangat
bekerjasama dalam setiap kelas. Persaingan sihat seperti ini membuka minda kepada murid –
murid di sekolah kepada realiti kehidupan nanti. Sudut ilmu atau mutiara kata patut disediakan
di sudut – sudut sekolah bagi mewujudkan budaya sekolah yang positif.
Di samping itu, aktiviti gotong-royong juga dapat memupuk nilai-nilai murni dalam
kehidupan kita. Amalan nilai-nilai murni ini amat penting dalam mewujudkan sebuah
masyarakat yang bertanggungjawab. Antara nilai - nilai murni yang dapat dipupuk dalam aktiviti
gotong - royong ialah bekerjasama, bertolak ansur dan kerajinan. Selain itu, amalan bergotong-
royong juga dapat memupuk sikap berjimat cermat dalam masyarakat. Aktiviti gotong-royong
juga dapat mewujudkan perpaduan kaum. Perpaduan kaum amat penting di kalangan rakyat
Malaysia yang terdiri daripada pelbagai kaum dan agama. Sesungguhnya, dengan wujudnya
perpaduan kaum di kalangan rakyat, negara kita akan terus aman dan maju. Aktiviti gotong-
royong mempunyai beberapa faedah kepada masyarakat dan negara. Hal ini bersesuaian
dengan peribahasa Melayu ‘Maufakat Membawa Berkat’.
13
Manakala sambutan di peringkat sekolah pula, dipanggil sambutan Bulan Kemerdekan yang
diisi dengan pelbagai aktiviti yang melibatkan semua warga sekolah iaitu, para pentadir, guru,
murid - murid dan juga kakitangan sokongan. Aktiviti yang dijalankan sepanjang Bulan
Kemerdekaan ini haruslah menjurus pada usaha meningkatkan semangat patriotik dalam
kalangan pelajar, antaranya pelbagai pertandingan dijalankan seperti, melukis poster, menulis
esei , mendeklamasi puisi patriotik, nyanyian lagu – lagu patrotik oleh badan-badan beruniform,
dan sebagainya. Setiap kelas pula dihiasi dengan kibaran bendera jalur gemilang dan pelajar-
pelajar berlumba - lumba menghias kelas dengan jalur gemilang untuk merebut anugerah
hiasan kelas paling cantik. Oleh itu, sambutan hari tersebut terutama dalam kalangan pelajar di
sekolah hendaklah diteruskan kerana terdapat banyak kebaikannya dalam usaha melahirkan
generasi muda yang mampu mengerti dan menghayati erti kemerdekaan tanah air tercinta.
Sememangnya, antara kebaikan program sambutan hari kemerdekaan ini adalah
dapat memupuk semangat patriotik atau cinta akan negara dalam kalangan pelajar. Di
peringkat sekolah, biasanya antara aktiviti yang dijalankan sepanjang bulan kemerdekaan ialah
seperti ceramah , pertandingan nyanyian lagu patriotik, menulis esei dan sebagainya yang
menjurus kapada sejarah kemerdekaan tanah air atau tokoh - tokoh pemimpin negara kita.
Dengan menyambut hari ulang tahun kemerdekaan, seseorang itu akan merasai pengalaman
itu sendiri dan berasa megah dengan hari kemerdekaan negaranya sendiri. Perkara ini
demikian kerana, tak kenal maka tak cinta, iaitu seseorang itu akan menghayati hari
kemerdekaan tersebut dengan lebih bermakna melalui penglibatan dan penyertaannya dalam
sambutan hari ulang tahun kemerdekaan atau menyaksikan majlis sambutan tersebut secara
langsung. Justeru, diharap sambutan hari kemerdekaan di sekolah dapat menyemai semangat
patriotik yang kian luntur dalam sanubari generasi muda di negara kita.
14
5.0 RUMUSAN
Kesimpulannya, konsep bilik mesra budaya bukan sahaja bergantung kepada pewujudan
persekitaran fizikalnya, tetapi juga melibatkan penyediaan ruang dan emosi. Malah pengurusan
persekitaran nsosioemosi murid mempengaruhi perkembangan murid dalam aspek sosioemosi
dan persekitaran kehidupan murid. Keupayaan guru dalam menguruskan bilik darjah
merupakan satu tugas yang besar dalam mendidik anak bangsa yang bakal memimpin dan
meneraju negara kita pada masa hadapan. Disiplin diri patut dilatih di bangku sekolah dan
tanggungjawab guru amat besar dalam pembentuk insan yang berakhlak. Pengurusan bilik
darjah dan tingkah laku murid merupakan perkara yang penting dan perlu bagi menjamin
keselesaan dan persekitaran bilik darjah yang kondusif dan selesa. Guru perlu mengambil kira
akan ciri fizikal yang baik, faktor emosi murid-murid, suasana sosial, serta peraturan dan rutin
yang dilaksanakan.
Persekitaran kelas mesra budaya mempunyai keupayaan untuk merangsang minat dan
semangat murid untuk terus belajar. Iklim yang dapat memotivasikan murid merujuk kepada
suasana atau budaya yang dapat mewujudkan motif dalam diri murid untuk bertindak ke arah
mencapai matlamat pembelajaran. Menurut Steele (1973), persekitaran fizikal mempunyai
enam fungsi, iaitu keselamatan dan perlindungan, konteks sosial, identifikasi simbolik,
penyempurnaan tugas, keseronokan dan pertumbuhan dan perkembangan . Selain itu,
keberkesanan peraturan yang dilakukan akan menjadi latihan kepada diri murid – murid agar
sedar akan apa yang patut dilakukan dan apa yang tidak patut dilakukan. Justeru itu,
pengurusan tingkah laku di sesebuah sekolah berjaya dengan tidak mengabaikan aspek hak
asasi murid dan juga tanggungjawab guru. Hal ini kerana peraturan yang wujud adalah
disokong oelh pihak pentadbiran dan ibu bapa di mana pertimbangan yang dilakukan mampu
mengekalkan persekitaran pembelajaran di sekolah secara optimum.
15
RUJUKAN
Carol,SW & Mignano, A.J(2003). Elementery Classroom management.(3rd Ed) : McGraw Hill.
Pafkay,W.F.( 2004). Becoming a teacher. 6th Edition .Boston: Allyn & Bacon.
Bull, Shirley & Solity Jonathan. (1987). Classroom management: Principles to Practice. NSW:
Dcroom Helm.
Cheyney, A.B. (1967). Teaching children of different cultures in the classroom.(2nd Ed)
Bell&Howell, Columbus, Ohio.
Jones, B. F. (1995). Comprehensive classroom management: Creating Positive Learning
Environments for all Students. Mass: Allyn & Bacon.
Lambert,N.M.(1994). Seating arrangements in classrooms. The International Encyclopedia of
Education( 2nd ed), 9 ,5355-5359.
Robiah Sidin (1993). Classroom management. Kuala Lumpur: Fajar Bakti.
Steele, FI.(1973). Physical setting and organization development. Reading,MA:Addison-Wesley.
Weinstein,C.S. (1987). Spaces for children. New York:Plenum Press.
Woolfolk (2001). Educational psychology.( 8th Ed.). Boston: Allyn and Bacon

EDU 3106 Budaya & Pembelajaran (SEMESTER 5)

  • 1.
    1 1.0 PENGENALAN Pendidikan merupakanentiti yang sangat penting dalam sesebuah negara. Negara yang memiliki pendidikan sempurna dapat membangunkan ketamadunan secara menyeluruh. Dalam sejarah dunia, pembangunan negara kebiasaannya selari dengan pembinaan sekolah-sekolah atau pusat pengajian walaupun memiliki perbezaan dari aspek pendekatannya. Sewaktu negara Islam Madinah al-Munawwarah berkembang, masjid dijadikan pusat utama pendidikan. MenurutIshak Ramly (2005), asuhan budaya pendidikan bermula dari rumah, masjid, dan berkembang pesat melalui sistem lebih terancang. Sekolah formal menjadi institusi siginfikan di mana-mana negara seluruh dunia. Produk - produk dari sekolah ialah aset terpenting yang mengubah struktur kemajuan negara. Kejayaan sekolah terletak kepada banyak faktor, antaranya peranan kelas dan bilik darjah itu sendiri. Hal ini ditandai oleh unsur-unsur yang terkandung di dalam bilik darjah yang mempengaruhi emosi murid. Bilik darjah sepatutnya menjadi tempat paling menyeronokkan bagi semua pihak. Kelas secara harfiahnya dapat ditakrifkan sebagai ruang tertentu yang menjadi tempat belajar murid- murid bagi menerima seberapa banyak input berguna sebagai persediaan untuk cemerlang darisemua aspek kehidupan. Pembelajaran yang diterima berlaku secara formal tetapi secara tidak langsung, terdapat juga nilai diterima melalui cara tidak formal melalui kurikulum tersembunyi. Kelas mesra budaya perlu diaplikasikan dengan berkesan supaya impaknya membawa kesan terbaik. Guru sepatutnya meneliti latar belakang murid-murid dan meraikan budaya yang berbeza dalam kalangan semua pihak termasuklah kepelbagaian sosiobudaya, ekonomi, tahap intelek, dan latar keluarga. Proses pembelajaran yang mesra budaya memberikan natijah yang besar dalam diri murid khususnya. Sesungguhnya, terdapat implikasi positif dan negatif kepada murid, sekolah, termasuk masyarakat sekiranya kelas mesra budaya berjaya dilaksanakan atau hal sebaliknya berlaku. Sebagai guru, langkah-langkah dan tindakan yang sesuai amat diperlukan semasa pengajaran dan pembelajaran (P&P) berlaku supaya kelas mesra budaya dapat diwujudkan.
  • 2.
    2 2.0 KELAS MESRABUDAYA Merangkumi aspek Perkataan sosioemosi terdiri daripada da perkataan iaitu sosial dan emosi. Perkataan sosial merujuk ciri – ciri kehidupan manusia yang membentuk masyarakat. PERSEKITARAN SOSIOEMOSI Suasana bilik darjah yang bukan sahaja melibatkan unsur – unsur fizikal tetapi juga persekitaran bilik yang melibatkan unsur emosi dan hubungan kemanusiaan. Pembinaan persekitaran kelas mesra budaya mencakupi unsur – unsur berikut:  Ruang fizikal dan peralatan serta kemudahan pengajaran dan pembelajaran.  Guru dan murid yang melalui proses pengajaran yang berkesan.  Amalan nilai – nilai murni sewaktu proses pengajaran dan pembelajaran.  Peraturan bilik darjah yang ditetapkan dan diamalkan.  Hubungan kemanusiaan antara guru dengan murid, murid dengan murid, guru dan murid dengan komuniti sekolah. Kelas Mesra Budaya UNSUR – UNSUR DEFINISI/KONSEP  Pelan lantai  Kebersihan, pencahayaan, pengudaraan  Susunan kerusi dan meja murid  Sudut dan ruang bacaan PENGURUSAN PERSEKITARAN FIZIKAL Kajian interdisiplin yang mempelajari pengaruh budaya terhadap cara suatu bahasa digunakan perantaraan sesuatu budaya. — Sosial merupakan interaksi antara masyarakat SOSIOLINGUISTIK guru memastikan murid mencapai hasil pembelajaran dalam domain kognitif dan insaniah. PENGURUSAN P&P
  • 3.
    3 Rajah 1: KelasMesra Budaya Pengurusan kelas Persekitaran kelas Bahasa Aktiviti P & P Pelan Tindakan Persekitaran sekolah Perayaan Akademik Ko-kurikulum KHUSUS UMUM
  • 4.
    4 3.0 IMPLIKASI POSITIFDAN NEGATIF JIKA GURU BERJAYA ATAU GAGAL MELAKSANAKAN KELAS MESRA BUDAYA Pelaksanaan kelas mesra budaya meningkatkan kualiti keguruan. Menurut Mok Soon Sang (2002), guru bukan hanya menyampaikan ilmu pengetahuan semata-mata, tetapi juga menanam sikap, nilai dan sahsiah yang sempurna dan mematuhi peraturan masyarakat. Bertepatan dengan itu, guru perlu bersedia dengan kepelbagaian sosiobudaya murid yang datangnya daripada pelbagai kelas sosial dan kaum. Roland Meighan (1986) berpendapat kelas sosial menggambarkan perbezaan cara hidup atau pendapatan di dalam sesuatu bangsa yang sama. Manakala menurut Kamus Dewan, kaum didefinisikan sebagai puak, suku bangsa ataupun jenis bangsa seseorang. Di sini, guru secara tidak langsung bersikap rasional dan adil dalam aktiviti pengajaran dan pembelajaran di dalam kelas. Contohnya guru perlu bijak menangani murid yang berasal daripada kelas sosial dan kaum yang berlainan. Kedua, hubungan interpersonal yang baik di antara guru dan murid dapat dikecapi. Proses pengajaran dan pembelajaran yang mengenepikan perbezaan kelas sosial dan kaum mampu menggalakkan interaksi serta pergaulan yang sihat. Suasana sekolah yang positif mampu mempengaruhi emosi dan perlakuan warga sekolah. Contohnya, guru dan pelajar akan bertambah mesra kerana mereka sentiasa mengamalkan budaya memberi salam dan bertanya khabar. Dalam keadaan ini, para guru akan sentiasa berusaha untuk meningkatkan pengetahuan dan profesionalisme mereka untuk lebih berjaya. Manakala di kalangan pelajar pula, semangat sayang dan bangga akan sekolah mereka akan sentiasa segar dalam ingatan dan jiwa mereka. Ini menunjukkan betapa pentingnya budaya dan iklim positif di sekolah untuk membentuk pelajar yang berjaya. Pengajaran dan pembelajaran di dalam kelas berjalan dengan lancar kerana suasana kelas yang kondusif dapat meningkatkan keberkesanan proses pengajaran pembelajaran. Pengurusan di sekolah akan dapat berjalan dengan lancar dan teratur. Dengan mengamalkan kelas mesra budaya yang positif dan berkesan guru akan dapat menyampaikan isi pelajaran, ilmu pengetahuan, idea, maklumat, tunjuk ajar serta nasihat kepada murid-murid dengan baik dan tepat tanpa menimbulkan sebarang kekeliruan,
  • 5.
    5 kekaburan dan salahfaham. Menurut Hamidin (2003), pengajaran berkesan ialah proses mengajar yang menghasilkan proses pembelajaran yang berkesan di kalangan pelajar yang menghasilkan proses pengajaran tersebut. Ia dapat mengubah tingkah laku, membina dan mengembangkan aspek rohani, minda serta jasad pelajar. Dalam bahasa yang mudah, pelajar berasa seronok, bertambah minat, faham, menghayati bahan yang diajar, meningkat kemahiran dalam aspek kognitif dan manipulasi mereka serta dapat melakukan aktiviti yang berkaitan dengan proses pengajaran yang telah dijalani. Selanjutnya, pelajar lulus cemerlang dalam peperiksaan yang dijalani. Seterusnya, kelas mesra budaya ini mampu membentuk pemikiran yang terbuka dalam kalangan muridnya. Lahir daripada latar belakang dan pengaruh persekitaran yang berbeza, pastinya mempengaruhi pemikiran serta fahaman murid pada sesuatu perkara. Sebagai contoh, murid yang beragama Islam dan murid beragama Buddha pastinya mempunyai pandangan tersendiri terhadap agama dan budaya mereka. Oleh hal demikian, guru perlu peka dengan perbezaan pemikiran itu dan mendengar segala pandangan atau idea yang murid sampaikan. Guru perlu memberi respon dan ulasan yang positif yang boleh menyebabkan mereka saling menghormati dan sedia mendengar pandangan sahabat mereka. Respon yang baik daripada guru akan meningkatkan pemahaman mereka dan meningkatkan perasaan ingin tahu dalam diri murid. Di samping itu, guru juga perlu menekankan budi bahasa dan tutur kata yang sopan ketika menyampaikan pandangan bersesuaian dengan nilai-nilai murni yang dinyatakan dalam konsep 1 Malaysia. Pengukuhan penggunaan bahasa standard juga merupakan salah satu implikasi kelas mesra budaya diwujudkan. Malah kemahiran mendengar dan bertutur dalam kalangan murid juga dapat ditingkatkan. Murid yang terdiri daripada pelbagai kaum dan latar belakang ini menyebabkan berlaku pertembungan dialek yang memberi impak kepada proses pengajaran dan pembelajaran. Penggunaan bahasa dialek di dalam kelas seharusnya dikawal bagi memastikan proses pembelajaran berjalan dengan lancar. Penggunaan laras bahasa yang betul juga perlu ditekankan dalam kalangan murid bagi mengelakkan pergaduhan dan salah faham antara satu sama lain. Perbendaharan kata yang tepat dan betul turut membantu murid mencapai kematangan sosial. Di sini, tugas gurulah untuk memberi penekanan penggunaan
  • 6.
    6 bahasa standard yangmampu difahami oleh semua agar penglibatan murid di dalam aktiviti pembelajaran dapat dioptimumkan dan lebih berkesan. Selain itu, melalui bilik darjah yang mesra budaya ini juga dapat mengurangkan stereotaip dan prasangka dalam kalangan guru dan murid. Ada guru yang mempunyai prasangka (negatif) kepada murid disebabkan ras, agama, kecacatan atau kebolehan mereka. Pelaksanaan kelas mesra budaya memberi peluang kelompok yang berasa tersisih, meningkatkan keyakinan diri mereka selain meningkatkan peluang mereka mengecapi kejayaan. Persekitaran yang mesra budaya dapat meningkatkan peluang untuk berjaya dan menimbulkan kesefahaman dan perpaduan dalam kalangan murid. Seperti yang dinyatakan sebelum ini, budaya asal seseorang murid itu boleh mempengaruhi tingkah lakunya di dalam bilik darjah. Sebagai contoh, kajian menunjukkan bahawa kanak-kanak yang lemah dan datang dari keluarga yang miskin mempunyai gaya belajar yang berbeza. Mereka memerlukan bimbingan dan tunjuk ajar yang lebih spesifik berbanding dengan murid yang lebih berupaya yang hanya memerlukan bimbingan sahaja dan boleh belajar sendiri. Implikasi negatif jika guru gagal melaksanakan kelas mesra budaya ialah timbulnya masalah perkauman. Contoh terdekat yang boleh kita nampak pada hari ini, di sekolah kebangsaan, kaum Melayu dengan kelompoknya, yang Cina dengan kelompoknya sendiri dan selebihnya. Murid – murid memandang kepada kepentingan kaumnya sendiri. Hal ini bukanlah suatu perkara kecil dan tidak patut dipandang dengan sebelah mata sahaja. Guru yang tidak peka dengan masalah ini mampu menyebabkan segolongan pelajar tercicir dari proses pengajarannya. Agama dan kepercayaan merupakan suatu isu yang amat sensitif. Oleh yang demikian, agama dan kepercayaan murid tidak harus dipertikaikan. Murid – murid patut didedahkan proses sosiolisasi antara kaum tanpa mengira anutan agama agar proses pembentukan kendiri murid dapat dilaksanakan. Kelas yang mempunyai pelbagai kaum dan sosio budaya memerlukan sikap percaya antara satu sama lain. Aktiviti yang dirangka mestilah berupaya untuk menanam semangat saling mempercayai dalam jiwa murid. Semangat kepercayaan yang tinggi akan meruntuhkan tembok perkauman dan secara tidak langsung perpaduan antara kaum akan terjalin.
  • 7.
    7 Seterusnya, masalah disiplinjuga semakin berleluasa dalam kalangan murid. Keadaan bilik yang tidak kondusif seperti kekurangan meja dan kerusi mampu membuka ruamng kepada murid untuk ponteng. Penglibatan rakan sebaya memberi pengaruh yang besar dalam diri murid. “Oregon Youth Study” (Dishion, et al, 1991) menunjukkan bahawa penolakan daripada rakan sebaya sebab utama remaja terlibat dengan rakan sebaya yang bertingkah laku negatif. Rakan sebaya merupakan insan yang paling dekat dengan golongan murid ini. Contoh masalah disiplin yang biasa berlaku di sekolah ialah ponteng. Hal ini akan menjejaskan kelancaran proses pengajaran dan pembelajaran di dalam bilik darjah. Banyak masa terpaksa dihabiskan oleh guru untuk menangani masalah displin di dalam bilik darjah sehingga menyebabkan guru itu tidak dapat menumpukan sepenuh masa dan perhatian kepada proses pembelajaran dan pengajaran. Kekangan masa atau waktu yang diberi contohnya 30 minit untuk satu waktu menyebabkan guru mengajar murid dengan cepat untuk menghabiskan sukatan pelajaran dan mengabaikan aspek pemahaman dan penguasaan pelajar terhadap subjek mata pelajaran tersebut. Selain itu pelajar juga terpaksa belajar dalam persekitaran yang tegang dan tidak aman kerana merasa terancam. Pelajar ini mungkin berasa terancam kerana rakan – rakan mereka menunjukkan perilaku yang negatif seperti berlawan dengan guru dan pelajar tidak membuat kerja yang diarahkan. Tumpuan mereka juga terjejas kerana terdapat segelintir pelajar yang membuat biasing, menyanyi, dan mungkin juga berlari – lari di dalam kelas. Implikasinya semua pelajar tidak berasa tenang untuk menerima pembelajaran yang akan diajar oleh guru tersebut. Perasaan marah atau kecewa guru terhadap segelintir murid yang tidak berdisiplin mampu menimbulkan keresahan kepada mereka yang berdisiplin. Guru dan pihak sekolah patut sentiasa memantau aktiviti dan pergaulan murid – muridnya di sekolah. Murid – murid patut didedahkan dengan interaksi yang sihat bersama rakan sebaya mereka seperti belajar secara berkumpulan. Dengan ini, mereka banyak menghabiskan waktu untuk melihat kepada sesuatu yang lebih jelas dalam proses pembelajaran. Dalam masa yang sama, batas pergaulan antara jantina perlu diberikan penekanan agar tidak bertentangan dengan tuntutan agama. Masalah komunikasi di dalam kelas juga merupakan isu yang timbul jika persekitaran bilik darjah yang mesra budaya tidak dapat dilaksanakan. Bilik darjah yang terdiri daripada
  • 8.
    8 murid yang pelbagaikaum mempunyai bahasa interaksi yang berbeza. Perkara ini memberi cabaran dalam proses pengajaran dan pembelajaran di dalam kelas, terutamanya kepada guru. Guru tidak berjaya menyampaikan objektif pengajaran dengan lancar apabila adanya batas untuk berkomunikasi di dalam bilik darjah. Contohnya, seorang guru luar yang tidak pandai bahasa dialek Kelantan akan mengalami kesukaran untuk menyampaikan pengajarannya. Aspek bahasa harus diberi pertimbangan yang sewajarnya oleh guru. Murid yang terdiri daripada pelbagai kaum pastilah berlakunya dialek bahasa yang sedikit sebanyak akan memberi kesan kepada pembelajaran di dalam bilik darjah. Jurang yang berlaku akibat daripada penggunaan bahasa dialek haruslah dielakkan. Penggunaan bahasa yang standard akan memberi peluang yang sama rata kepada murid untuk mengambil bahagian dalam aktiviti pembelajaran di dalam bilik darjah.
  • 9.
    9 4.0 CADANGAN MELAKSANAKANKELAS MESRA BUDAYA DAN PERSEKITARAN SEKOLAH MESRA BUDAYA Berdasarkan pengalaman semasa program Pengalaman Berasaskan Sekolah (PBS), banyak yang dapat saya lihat dan rasai sendiri melalui pemerhatian dan pengalaman saya. Memang tidak dinafikan, setiap sekolah mempunyai persekitaran atau suasana persekolahan yang berbeza dari segi budaya warga sekolah, cara pengurusan sekolah dan sebagainya. Terdapat banyak kepentingan dari segi budaya dan iklim sekolah yang boleh kita dapati. Budaya dan iklim sekolah yang positif boleh memainkan peranan yang penting dalam kesihatan, perkembangan emosi serta kemajuan akademik serta kokurikulum pelajar-pelajar. Peranan budaya dan iklim yang positif jika diamalkan secara tidak langsung, ia dapat memberikan sumbangan yang besar terhadap perhubungan interpersonal, di dalam kawasan sekolah tersebut. Pada pandangan saya pengurusan bilik darjah itu merupakan tunggak utama dalam mewujudkan kelas mesra budaya. Pengurusan bermaksud satu proses mendapatkan penyertaan, kerjasama, dan campur tangan ahli untuk mencapai objektif-objektif organisasi atau kumpulan, gerakerjanya termasuk proses merancang, mengelola, memimpin, mengarah dan mengawal. Bilik darjah sebagai tempat berlakunya proses pengajaran dan pembelajaran, merupakan tempat yang terpenting di sekolah. Bilik darjah juga merupakan medan perjuangan utama kerjaya seorang guru. Pengurusan bilik darjah dinamik ke arah pembinaan modal insan yang menjurus kepada pembinaan jasmani, emosi, rohani dan intelek memerlukan pelbagai pengetahuan, kemahiran, prosedur, teknik dan strategi (Haji Samsudin bin Md Noor). Dr Ragbir Kaur (2008) mendefinisikan pengurusan bilik darjah sebagai prosedur dan keperluan yang dicipta untuk mengekalkan persekitaran pengajaran dan pembelajaran yang sihat. Komponen-komponen utama dalam pengurusan bilik darjah ialah dengan menetapkan cara-cara untuk mengelak masalah pengurusan daripada berlaku dalam bilik darjah serta menentukan cara-cara untuk memantau tingkah laku murid untuk mengekalkan satu iklim bilik darjah (persekitaran pembelajaran). Selain itu, ia juga memutuskan bagaimana guru akan
  • 10.
    10 bertindak apabila murid-muridmenunjukkan tingkah laku bermasalah dalam bilik darjah dan bagaimana guru akan menstrukturkan semula iklim bilik darjah yang sihat selepas membetulkan tingkah laku negatif murid. Kedua, susun atur suasana fizikal kelas adalah penting untuk menambahbaikkan daya tarikan dalam sesebuah bilik darjah tersebut. Sekiranya susunan dalam bilik darjah tidak dapat diatur seperti mana yang dirancangkan,maka ianya akan menghadkan apa dan bagaimana cara sepatutnya pembelajaran itu harus dijalankan. Susun atur bilik darjah yang baik mestilah mempunyai peralatan asas iaitu papan hitam, papan kenyataaan, dan ruang yang selesa, meja dan kerusi untuk guru dan murid, almari, yang di hiasi dengan penyediaan bahan-bahan bacaan, dan bahan bantuan mengajar serta peralatan sokongan serta dihiasi dengan keceriaan dan kebersihan. Susunan meja dan kerusi dalam bilik darjah sebaik-baiknya memberi kemudahan kepada murid-murid mengadakan aktiviti pembelajaran berpusatkan murid dan aktiviti berkumpulan. Contohnya, melalui pemerhatian saya semasa PBS, susun atur meja dan kerusi yang teratur dan berdekatan dengan meja guru akan memudahkan murid berinteraksi dengan guru dan berinteraksi dengan murid lain. Selain itu, cahaya yang mencukupi dan pintu dan tingkap yang terbuka yang membolehkan pengedaran udara yang secukupnya. Murid juga suka akan budaya belajar yang ceria, menyeronokkan yang menyentuh emosi, di samping meningkatkan kecergasan mental, kreatif, dan inovatif. Oleh itu, guru perlu membentuk budaya bilik darjah yang dinamis, dan mementingkan aspek nilai-nilai murni serta hubungan yang mesra sesama murid dan murid dengan guru. Guru boleh menggunakan ruang aktiviti dan permainan seperti dalam pelan untuk menggalakkan murid bergiat aktif dalam pembelajaran sambil berseronok dengan permainan yang di ajar oleh guru. Ini dapat mengeratkan hubungan diantara guru dan murid kerana guru berjaya membuatkan murid berasa gembira ketika belajar dan akan menaikkan semangat mereka untuk datang ke kelas dan belajar. Ketiga, penglibatan dalam Rancangan Integrasi Murid Untuk Perpaduan (RIMUP) mampu melahirkan persefahaman dan toleransi antara murid pelbagai kaum di sekolah. Berdasarkan program ini, jelas menunjukkan bahawa betapa pentingnya mewujudkan
  • 11.
    11 persekitaran bilik darjahyang mesra budaya. Keperluan pendidikan berbilang budaya ini amat meruncing di Malaysia. Murid-murid datang daripada latar belakang dan budaya yang berbeza. Oleh itu, guru perlu peka kepada kepelbagaian yang terdapat di dalam bilik darjahnya supaya tiada kelompok yang mersakan diri tersisih. Pendekatan ini turut menjadikan guru lebih peka kepada amalan-amalan sekolah yang selama ini diterima tanpa dipersoal. Ada amalan-amalan sekolah secara tidak langsung mendiskriminasi golongan tertentu. Sebagai contoh, sistem pengaliran, pengisian kurikulum dan buku teks yang tidak mengambil kira keperluan dan pengertiannya bagi murid-murid yang berbilang latar belakang, mungkin menyebabkan murid tertentu berasa tersisih dan ketinggalan. Persekitaran bilik darjah yang mesra budaya dapat membantu guru dalam mengenali murid dengan lebih dekat lagi. Guru juga memainkan peranan penting dalam menjalankan kelas dan sekolah mesra budaya. Di pedalaman mahupun di bandar, guru perlu membuat sedikit analisis mengenai latar belakang murid - murid sebelum merancang pengajaran. Sebagai guru, ia perlu tahu bahawa setiap pelajar mempunyai budaya, latar belakang keluarga dan tahap sosio ekonomi yang berbeza - beza. Implikasinya ialah, guru – guru yang mengajar di dalam kelas harus menjalankan tugas dengan penuh dedikasi dan bersikap professional. Guru tidak harus membezakan bangsa murid, tidak mengelompok murid mengikut kaum mereka sahaja. Murid dari kaum dan jantina berlainan juga harus ditempatkan dalam satu kumpulan yang sama supaya peluang untuk berinteraksi terbuka luas. Guru digalakkan untuk mengajar tanpa membezakan kelas rofes murid. Murid hendaklah dilayan sama rata tanpa mengira sama ada mereka dari kelas atasan atau bawahan dan hendaklah tidak ada pinggiran ditunjukkan. Guru Hukuman berbentuk deraan tidak seharusnya dilaksanakan kerana akan menyebabkan hubungan antara guru dan murid menjadi renggang dan hilang minat untuk meneruskan pembelajaran. Guru bertanggungjawab membentuk komuniti pembelajaran yang mesra murid berasaskan latar belakang dari harus bijak dalam mengendalikan kelas rofes murid dimana akan wujud pergaulan bebas, tidak berkelompok, berinteraksi tanpa sekatan budaya dan masyarakat. Dengan cara ini suasana pembelajaran lebih menyeronokkan.
  • 12.
    12 Guru perlu menghormatidan bersikap adil kepada semua murid. Pelbagai sosio - budaya. Langkah-langkah pencegahan perlu dilakukan oleh guru untuk menyekat aktiviti - aktiviti yang tidak diingini seperti pergaduhan antara kaum, pembentukan kumpulan berdasarkan etnik dan meniupkan api perkauman dikalangan murid. Guru tidak harus menyentuh atau mempertikaikan kepercayaan yang diamalkan oleh murid-murid. Setiap kepercayaan dan nilai harus diterima seadanya. Isu-isu sensitive dan berkaitan agama murid yang berlainan kaum tidak harus dipertikaikan. Guru perlu merancang aktiviti pembelajaran yang sesuai dengan semua kepercayaan, nilai dan agama yang dianuti murid. Bagi peringkat sekolah pula, beberapa pelan tindakan akan saya lakukan. Gotong royong perdana patut dijalankan sebagai aktiviti tahunan sekolah. Aktiviti ini melibatkan penyertaan semua warga sekolah, tidak kira guru ataupun murid. Malah, ia mampu mewujudkan hubungan erat dalam kalangan warga sekolah tanpa mengira perbezaan agama, budaya dan sebagainya. Pertandingan kelas tercantik juga mampu menimbulkan semangat bekerjasama dalam setiap kelas. Persaingan sihat seperti ini membuka minda kepada murid – murid di sekolah kepada realiti kehidupan nanti. Sudut ilmu atau mutiara kata patut disediakan di sudut – sudut sekolah bagi mewujudkan budaya sekolah yang positif. Di samping itu, aktiviti gotong-royong juga dapat memupuk nilai-nilai murni dalam kehidupan kita. Amalan nilai-nilai murni ini amat penting dalam mewujudkan sebuah masyarakat yang bertanggungjawab. Antara nilai - nilai murni yang dapat dipupuk dalam aktiviti gotong - royong ialah bekerjasama, bertolak ansur dan kerajinan. Selain itu, amalan bergotong- royong juga dapat memupuk sikap berjimat cermat dalam masyarakat. Aktiviti gotong-royong juga dapat mewujudkan perpaduan kaum. Perpaduan kaum amat penting di kalangan rakyat Malaysia yang terdiri daripada pelbagai kaum dan agama. Sesungguhnya, dengan wujudnya perpaduan kaum di kalangan rakyat, negara kita akan terus aman dan maju. Aktiviti gotong- royong mempunyai beberapa faedah kepada masyarakat dan negara. Hal ini bersesuaian dengan peribahasa Melayu ‘Maufakat Membawa Berkat’.
  • 13.
    13 Manakala sambutan diperingkat sekolah pula, dipanggil sambutan Bulan Kemerdekan yang diisi dengan pelbagai aktiviti yang melibatkan semua warga sekolah iaitu, para pentadir, guru, murid - murid dan juga kakitangan sokongan. Aktiviti yang dijalankan sepanjang Bulan Kemerdekaan ini haruslah menjurus pada usaha meningkatkan semangat patriotik dalam kalangan pelajar, antaranya pelbagai pertandingan dijalankan seperti, melukis poster, menulis esei , mendeklamasi puisi patriotik, nyanyian lagu – lagu patrotik oleh badan-badan beruniform, dan sebagainya. Setiap kelas pula dihiasi dengan kibaran bendera jalur gemilang dan pelajar- pelajar berlumba - lumba menghias kelas dengan jalur gemilang untuk merebut anugerah hiasan kelas paling cantik. Oleh itu, sambutan hari tersebut terutama dalam kalangan pelajar di sekolah hendaklah diteruskan kerana terdapat banyak kebaikannya dalam usaha melahirkan generasi muda yang mampu mengerti dan menghayati erti kemerdekaan tanah air tercinta. Sememangnya, antara kebaikan program sambutan hari kemerdekaan ini adalah dapat memupuk semangat patriotik atau cinta akan negara dalam kalangan pelajar. Di peringkat sekolah, biasanya antara aktiviti yang dijalankan sepanjang bulan kemerdekaan ialah seperti ceramah , pertandingan nyanyian lagu patriotik, menulis esei dan sebagainya yang menjurus kapada sejarah kemerdekaan tanah air atau tokoh - tokoh pemimpin negara kita. Dengan menyambut hari ulang tahun kemerdekaan, seseorang itu akan merasai pengalaman itu sendiri dan berasa megah dengan hari kemerdekaan negaranya sendiri. Perkara ini demikian kerana, tak kenal maka tak cinta, iaitu seseorang itu akan menghayati hari kemerdekaan tersebut dengan lebih bermakna melalui penglibatan dan penyertaannya dalam sambutan hari ulang tahun kemerdekaan atau menyaksikan majlis sambutan tersebut secara langsung. Justeru, diharap sambutan hari kemerdekaan di sekolah dapat menyemai semangat patriotik yang kian luntur dalam sanubari generasi muda di negara kita.
  • 14.
    14 5.0 RUMUSAN Kesimpulannya, konsepbilik mesra budaya bukan sahaja bergantung kepada pewujudan persekitaran fizikalnya, tetapi juga melibatkan penyediaan ruang dan emosi. Malah pengurusan persekitaran nsosioemosi murid mempengaruhi perkembangan murid dalam aspek sosioemosi dan persekitaran kehidupan murid. Keupayaan guru dalam menguruskan bilik darjah merupakan satu tugas yang besar dalam mendidik anak bangsa yang bakal memimpin dan meneraju negara kita pada masa hadapan. Disiplin diri patut dilatih di bangku sekolah dan tanggungjawab guru amat besar dalam pembentuk insan yang berakhlak. Pengurusan bilik darjah dan tingkah laku murid merupakan perkara yang penting dan perlu bagi menjamin keselesaan dan persekitaran bilik darjah yang kondusif dan selesa. Guru perlu mengambil kira akan ciri fizikal yang baik, faktor emosi murid-murid, suasana sosial, serta peraturan dan rutin yang dilaksanakan. Persekitaran kelas mesra budaya mempunyai keupayaan untuk merangsang minat dan semangat murid untuk terus belajar. Iklim yang dapat memotivasikan murid merujuk kepada suasana atau budaya yang dapat mewujudkan motif dalam diri murid untuk bertindak ke arah mencapai matlamat pembelajaran. Menurut Steele (1973), persekitaran fizikal mempunyai enam fungsi, iaitu keselamatan dan perlindungan, konteks sosial, identifikasi simbolik, penyempurnaan tugas, keseronokan dan pertumbuhan dan perkembangan . Selain itu, keberkesanan peraturan yang dilakukan akan menjadi latihan kepada diri murid – murid agar sedar akan apa yang patut dilakukan dan apa yang tidak patut dilakukan. Justeru itu, pengurusan tingkah laku di sesebuah sekolah berjaya dengan tidak mengabaikan aspek hak asasi murid dan juga tanggungjawab guru. Hal ini kerana peraturan yang wujud adalah disokong oelh pihak pentadbiran dan ibu bapa di mana pertimbangan yang dilakukan mampu mengekalkan persekitaran pembelajaran di sekolah secara optimum.
  • 15.
    15 RUJUKAN Carol,SW & Mignano,A.J(2003). Elementery Classroom management.(3rd Ed) : McGraw Hill. Pafkay,W.F.( 2004). Becoming a teacher. 6th Edition .Boston: Allyn & Bacon. Bull, Shirley & Solity Jonathan. (1987). Classroom management: Principles to Practice. NSW: Dcroom Helm. Cheyney, A.B. (1967). Teaching children of different cultures in the classroom.(2nd Ed) Bell&Howell, Columbus, Ohio. Jones, B. F. (1995). Comprehensive classroom management: Creating Positive Learning Environments for all Students. Mass: Allyn & Bacon. Lambert,N.M.(1994). Seating arrangements in classrooms. The International Encyclopedia of Education( 2nd ed), 9 ,5355-5359. Robiah Sidin (1993). Classroom management. Kuala Lumpur: Fajar Bakti. Steele, FI.(1973). Physical setting and organization development. Reading,MA:Addison-Wesley. Weinstein,C.S. (1987). Spaces for children. New York:Plenum Press. Woolfolk (2001). Educational psychology.( 8th Ed.). Boston: Allyn and Bacon