Определённый интеграл
Урок математики в 11 классе
ФОРМУЛЫ
ПЛОЩАДЕЙ
МНОГОУГОЛЬНИКОВ
И КРУГА
𝑆 = 𝑎𝑏
𝑎
𝑏
𝑆 = 𝑎𝑏 sin 𝛼
𝑎
𝑏
𝛼
𝑆 =
𝑎ℎ 𝑎
2
𝑎
ha
𝑆 =
𝑎 + 𝑏
2
ℎ
𝑏
𝑎
ℎ
o R
S=πR
2
ПЛОЩАДЬ
КРИВОЛИНЕЙНОЙ
ТРАПЕЦИИ
0 𝑥
𝑦
𝑎 𝑏
𝑦 = 𝑓(𝑥)
0 𝑥
𝑦
𝑎 𝑏
𝑦 = 𝑓(𝑥)
0 𝑥
𝑦
𝑎 𝑏
𝑦 = 𝑓(𝑥)
0 𝑥
𝑦
𝑎 𝑏
𝑦 = 𝑓(𝑥)
𝑺 𝒌 = 𝒇(ξ 𝒌)∆𝒙 𝒌 -
площадь 𝒌-го
прямоугольника
Площадь ступенчатой
фигуры равна
𝒌=𝟏
𝒏
𝒇 ξ 𝒌 ∆𝒙 𝒌 = 𝑺
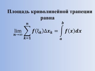
Площадь криволинейной трапеции
равна
lim
𝒏→∞
𝒌=𝟏
𝒏
𝒇 ξ 𝒌 ∆𝒙 𝒌 =
𝒂
𝒃
𝒇 𝒙 𝒅𝒙
Формула Ньютона-Лейбница
𝒂
𝒃
𝒇 𝒙 𝒅𝒙 = 𝑭 𝒃 − 𝑭(𝒂)
𝑭 𝒙 − одна из
первообразных функции
𝒇 𝒙
Творцы
интегрального
исчисления
Г. Лейбниц (1646-1716) И. Ньютон (1642-1727)
Английский физик и
математик И. Ньютон и
немецкий математик Г.
Лейбниц получили эту
формулу независимо
друг от друга, однако не
записывали её в
современных
обозначениях, так как
они появились
значительно позже.
Предупреждаю, чтобы
остерегались отбрасывать dx, -
ошибка, которую часто допус-
кают и которая препятствует
продвижению вперёд
Г. В. Лейбниц
Примеры вычисления определённых
интегралов по формуле Ньютона-Лейбница
1)
2)

3.b opredelennyi integral