ประกาศเทศบาลนครรังสิต
เรื่อง การลดขั้นตอนและระยะเวลาการปฏิบัติราชการเพื่อบริการประชาชน ประจําป! 2561
--------------------------------------------------------
ด'วยเทศบาลนครรังสิต ได'ดําเนินการปรับปรุงการลดขั้นตอนและระยะเวลาการปฏิบัติงาน
ประจําป! พ.ศ. 2561 เพื่อใช'สําหรับให'บริการประชาชนให'เป-นไปด'วยความเรียบร'อย และรวดเร็ว สามารถ
อํานวยความสะดวกและตอนสนองความต'องการของประชาชนได'อย2างมีประสิทธิภาพ โดยได'กําหนดขั้นตอน
และระยะเวลาแล'วเสร็จของงานบริการต2าง ๆ ตามที่แนบไว'กับประกาศนี้
ประกาศ ณ วันที่ 17 เดือน ตุลาคม พ.ศ. 2561
(นายธีรวุฒิ กลิ่นกุสุม)
นายกเทศมนตรีนครรังสิต
2
สํานักปลัดเทศบาล
1. การแจงการเกิด กําหนดขั้นตอนไว' 4 ขั้นตอน ใช'เวลา 10 นาที
2. แจงการตาย กําหนดขั้นตอนไว' 4 ขั้นตอน ใช'เวลา 10 นาที
ขั้นตอนที่ 2 ออกคําร'องทั่วไป ท.ร.31 / ลงรายการในสูติบัตร ใช'เวลา 5 นาที
ขั้นตอนที่ 3 สแกนเอกสารหลักฐาน ใช'เวลา 2 นาที
ขั้นตอนที่ 4 มอบสูติบัตรให'ผู'แจ'ง ใช'เวลา 1 นาที
ขั้นตอนที่ 1 ตรวจสอบเอกสารหลักฐาน/รับบัตรคิว ใช'เวลา 2 นาที
ขั้นตอนที่ 1 ตรวจสอบเอกสารหลักฐาน/รับบัตรคิว ใช'เวลา 2 นาที
ขั้นตอนที่ 2 ออกคําร'องทั่วไป ท.ร.31 / ลงรายการในมรณบัตร ใช'เวลา 5 นาที
ขั้นตอนที่ 3 สแกนเอกสารหลักฐาน ใช'เวลา 2 นาที
ขั้นตอนที่ 4 มอบมรณบัตรให'ผู'แจ'ง ใช'เวลา 1 นาที
3
3. การแจงยายที่อยู กําหนดขั้นตอนไว' 4 ขั้นตอน ใช'เวลา 10 นาที
4. การคัดและรับรองรายการในทะเบียนบาน กําหนดขั้นตอนไว' 3 ขั้นตอน
ใช'เวลา 10 นาที
ขั้นตอนที่ 2 ออกคําร'องทั่วไป ท.ร.31 / ดําเนินการย'ายที่อยู2 ใช'เวลา 5 นาที
ขั้นตอนที่ 3 สแกนเอกสารหลักฐาน ใช'เวลา 2 นาที
ขั้นตอนที่ 4 มอบใบแจ'งย'ายที่อยู2และสําเนาทะเบียนบ'านให'ผู'แจ'ง ใช'เวลา 1 นาที
ขั้นตอนที่ 1 ตรวจสอบเอกสารหลักฐาน/รับบัตรคิว ใช'เวลา 2 นาที
ขั้นตอนที่ 2 ออกคําร'องทั่วไป ท.ร.31 และ สแกนเอกสารหลักฐาน ใช'เวลา 3 นาที
ขั้นตอนที่ 3 คัดและรับรองรายการทะเบียนราษฎร / มอบให'ผู'แจ'ง ใช'เวลา 5 นาที
ขั้นตอนที่ 1 ตรวจสอบเอกสารหลักฐาน/รับบัตรคิว ใช'เวลา 2 นาที
4
5. การแกไขรายการในทะเบียนราษฎร กําหนดขั้นตอนไว' 4 ขั้นตอน ใช'เวลา 10 นาที
6. การทําบัตรประจําตัวประชาชน กําหนดไว' 4 ขั้นตอน ใช'เวลา 8 นาที
ขั้นตอนที่ 2 ออกคําร'องทั่วไป ท.ร.31 และดําเนินการแก'ไขฯ ใช'เวลา 5 นาที
ขั้นตอนที่ 3 สแกนเอกสารหลักฐาน ใช'เวลา 2 นาที
ขั้นตอนที่ 4 มอบเอกสารหลักฐานคืนผู'แจ'ง ใช'เวลา 1 นาที
ขั้นตอนที่ 1 ตรวจสอบเอกสารหลักฐาน/รับบัตรคิว ใช'เวลา 2 นาที
ขั้นตอนที่ 1 ตรวจสอบเอกสารหลักฐาน/รับบัตรคิว ใช'เวลา 2 นาที
ขั้นตอนที่ 2. บันทึกรายการบุคคลในแบบคําขอ บ.ป.1 / พิมพHลายนิ้วมือ /
ถ2ายรูปทําบัตรและเก็บภาพใบหน'า / พนักงานเจ'าหน'าที่พิจารณาอนุญาตออกบัตร
ใช'เวลา 3 นาที
ขั้นตอนที่ 3 สแกนเอกสารหลักฐาน ใช'เวลา 1 นาที
ขั้นตอนที่ 4 พิมพHบัตร จัดเก็บลายนิ้วมือ และมอบบัตรฯ ใช'เวลา 2 นาที
5
7. การกําหนดเลขที่บาน กําหนดขั้นตอนไว' 4 ขั้นตอน ใช'เวลา 5 วัน 5 นาที
8. การขออนุญาตใชเครื่องขยายเสียง/โฆษณา กําหนดขั้นตอนไว' 4 ขั้นตอน
ใช'เวลา 60 นาที
ขั้นตอนที่ 2.ตรวจสอบสภาพความเป-นบ'าน ใช'เวลา 3 วัน
ขั้นตอนที่ 3 กําหนดรหัสประจําบ'านและบ'านเลขที่ ใช'เวลา 1 วัน
ขั้นตอนที่ 4 จัดทําทะเบียนบ'าน และมอบทะเบียนบ'านให'ผู'แจ'ง ใช'เวลา 1 วัน
ขั้นตอนที่ 1 ตรวจสอบเอกสารหลักฐาน/รับบัตรคิว ใช'เวลา 5 นาที
ขั้นตอนที่ 2 เจ'าหน'าที่รับเรื่องเสนอความเห็นตามลําดับชั้นจนถึง
พนักงานเจ'าหน'าที่ ใช'เวลา 30 นาที
ขั้นตอนที่ 4 แจ'งผู'ร'องชําระค2าธรรมเนียมและมอบใบอนุญาต ใช'เวลา 5 นาที
ขั้นตอนที่ 1 ตรวจสอบเอกสารหลักฐาน/รับบัตรคิว ใช'เวลา 5 นาที
ขั้นตอนที่ 3 พนักงานเจ'าหน'าที่พิจารณาลงนาม ออกใบอนุญาต
ใช'เครื่องขยายเสียง ( ฆ.ษ.2) ใช'เวลา 20 นาที
6
9. การขออนุญาตขุดดิน/ถมดิน กําหนดขั้นตอนไว' 3 ขั้นตอน ใช'เวลา 6 วัน
10. ระบบจองคิวทําบัตรประจําตัวประชาชนทางอินเตอร:เน็ต
(สํารองคิวต'องทําล2วงหน'า 1 วันทําการ)
ขั้นตอนที่ 1 อ2านขั้นตอนและหลักเกณฑHการสํารองคิว อย2างละเอียดครบถ'วน
ขั้นตอนที่ 2 เลือกกรณีขอทําบัตรประจําตัวประชาชน และอ2านระเบียบ,
เอกสารหลักฐานที่ต'องนํามาประกอบการยื่นคําร'อง
ขั้นตอนที่ 3 กรอกข'อมูลของท2านให'ถูกต'องครบถ'วน เช2น เลขประจําตัวประชาชน 13 หลัก,
ชื่อ-สกุล, ที่อยู2ตามสําเนาทะเบียนบ'าน ฯลฯ และระบุวันที่ - สถานที่ขอรับบริการ
ขั้นตอนที่ 4 ท2านจะได'รับรหัส (ตัวอักษรหรือตัวเลข) สําหรับเข'าตรวจสอบการสํารองคิวของท2านว2า
ได'รับการอนุมัติหรือไม2 ก2อนท2านมาขอรับบริการ ใช'เวลา 3 วัน/ราย
ขั้นตอนที่ 1.ตรวจสอบเอกสารหลักฐานและรวบรวมให'เจ'าพนักงาน
ท'องถิ่นพิจารณาอนุญาต ใช'เวลา 1 วัน
ขั้นตอนที่ 2 เจ'าพนักงานท'องถิ่นลงนาม อนุญาตออกใบรับแจ'ง ใช'เวลา 4 วัน
ขั้นตอนที่ 3 แจ'งผลให'ผู'ร'องมารับใบอนุญาต ใช'เวลา 1 วัน
7
11. ขออนุญาตตรวจสอบภาพจากกลองวงจรป>ด CCTV กําหนดขั้นตอนไว' 4 ขั้นตอน
ใช'เวลา 10 นาที
12. การสนับสนุนน้ําอุปโภคบริโภค กําหนดขั้นตอนไว' 3 ขั้นตอน ใช'เวลา
1 วัน 3 ชั่วโมง 5 นาที
ขั้นตอนที่ 1 ยื่นคําร'องขอเข'าถึงข'อมูลกล'อง CCTV ตามแบบที่เทศบาลกําหนด
ชั้น 8 งานควบคุมระบบฯ พร'อมเอกสาร ใช'เวลา 2 นาที
1.1. สําเนาบัตรประจําตัวประชาชน
1.2. สําเนาใบแจ'งความ/ร'องทุกขH หรือ
1.3. หนังสือขอเข'าถึงข'อมูลจากหน2วยงานภายนอก
1.4. เอกสารอื่นๆ
ขั้นตอนที่ 3 ผู'มีอํานาจอนุญาตพิจารณาคําร'องขออนุญาต
ใช'เวลา 1 นาที
ขั้นตอนที่ 2 เจ'าหน'าที่สอบถามข'อมูลเบื้องต'น ประกอบการเสนอ
ขอพิจารณาอนุญาต ใช'เวลา 3 นาที
ขั้นตอนที่ 4 ตรวจสอบกล'อง CCTV บริเวณที่เกิดเหตุ
ใช'เวลา 4 นาที
ขั้นตอนที่ 1 เขียนคําร'อง ใช'เวลา 3 – 5 นาที
ขั้นตอนที่ 2 เสนอผู'บริหารอนุมัติ ภายในเวลา 1 วันทําการ
ขั้นตอนที่ 3 ส2งน้ําให'ประชาชนใช'อุปโภค-บริโภค ใช'เวลา 1 ชั่วโมง
8
13. การชวยเหลือสาธารณภัย(ดําเนินการในพื้นที่) ดําเนินการทันที
14. การรับ – สง ผูปHวยโดยรถพยาบาลฉุกเฉิน ดําเนินการทันที
ขั้นตอนที่ 1 เจ'าหน'าที่วิทยุรับแจ'งเหตุทางวิทยุสื่อสาร
ขั้นตอนที่ 2 นําเรียนผู'บริหารทราบและแจ'งเจ'าหน'าที่ออก
ปฏิบัติงานโดยทันที
ขั้นตอนที่ 3 ถึงที่เกิดเหตุเพื่อระงับสาธารณภัยต2าง ๆ โดยเร็ว
ขั้นตอนที่ 1 เจ'าหน'าหน'าที่รับแจ'งเหตุทางโทรศัพทH หรือระบบ sos
ขั้นตอนที่ 2 นําเรียนผู'บริหารเพื่อทราบและแจ'งเจ'าหน'าที่
ออกปฏิบัติงานโดยทันที
ขั้นตอนที่ 3 ถึงที่เกิดเหตุและช2วยเหลือผู'ช2วยทันทีตามอาการ
(และรีบนําส2งผู'ปSวยยังโรงพยาบาลใกล'เคียงให'เร็วที่สุด
9
16.การใหความชวยเหลือผูประสบภัยพิบัติ กําหนดขั้นตอนไว' 4 ขั้นตอน ใช'เวลา 15 วัน
15. การรับคํารองตัดตนไม กําหนดขั้นตอนไว' 5 ขั้นตอน ใช'เวลา 15 วัน
ขั้นตอนที่ 1 เขียนคําร'องใช'เวลา 3 – 5 นาที
ขั้นตอนที่ 2 เจ'าหน'าที่ถ2ายภาพแนบคําร'อง 1 วันทําการ
ขั้นตอนที่ 3 ลงระบบร'องเรียนร'องทุกขH/เสนอผู'บริหาร
พิจารณาอนุมัติ 2 วันทําการ
ขั้นตอนที่ 4 ดําเนินการตัดต'นไม' (ตามลําดับงาน)
7 วันทําการ
ขั้นตอนที่ 5 รายงานผลการปฎิบัติงาน/ขออนุมัติปUดงาน
ในระบบ 1 วัน หลังจากดําเนินการตัดแล'วเสร็จ
ขั้นตอนที่ 1 รวบรวมข'อมูลเอกสารของผู'ประสบภัย 2 วันทําการ
ขั้นตอนที่ 2 ประมาณการราคาความเสียหาย 3 วัน
ทําการ (สํานักการช2าง)
ขั้นตอนที่ 3 ประชุมคณะกรรมการพิจารณาให'ความช2วยเหลือ
5 วันทําการ (หลังจากได'รับแบบประมาณราคา)
ขั้นตอนที่ 1 รวบรวมข'อมูลเอกสารของผู'ประสบภัย 2 วันทําการ
10
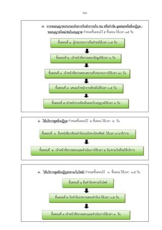
17. การขอขอมูลขาวสารของทางราชการ กําหนดขั้นตอนไว' 4 ขั้นตอน
ใช'เวลา 3 วัน 2 ชั่วโมง 30 นาที
ขั้นตอนที่ 1 ผู'ขอเขียนคําร'องขอรับข'อมูลข2าวสารฯ ใช'เวลา 5 นาที
ขั้นตอนที่ 2 เจ'าหน'าที่ ตรวจสอบเอกสารคําขอ /บันทึกเรื่อง /เสนอผู'บังคับบัญชา
ตามลําดับชั้นพิจารณา ใช'เวลา 30 นาที
ขั้นตอนที่ 3 แจ'งหน2วยงานที่รับผิดชอบ ใช'เวลา 30 นาที
ข'อมูลพร'อมให'บริการ ข'อมูลไม2พร'อมให'บริการ ข'อมูลเปUดเผยไม2ได'
ให'บริการทันที แจ'งนัดหมายมารับภายหลัง
ภายใน 30 นาที
ชี้แจงเหตุผลให'ผู'ขอทราบ
ภายใน 30 นาที
ตรวจสอบค'นหา/คัดสําเนา/รับรองสําเนา
ภายใน 3 วันทําการ
ให'บริการข'อมูลข2าวสาร
ขั้นตอนที่ 4 ภายใน 3 วันกับ 30 นาที
11
18. การรับเรื่องราวรองทุกข:ของอนุกรรมการคุมครองผูบริโภคประจําเทศบาล
กําหนดขั้นตอนไว' 4 ขั้นตอน ใช'เวลา 14 วัน 4 ชั่วโมง
19. การรับเรื่องราวรองทุกข:ทางเว็ปไซต: แจงตอบการดําเนินการใหผูรองเรียนทราบ
กําหนดขั้นตอนไว' 3 ขั้นตอน ใช'เวลา ½ วันทําการ
ขั้นตอนที่ 1 เจ'าหน'าที่ผู'รับผิดชอบระบบเว็ปไซตH
เปUดระบบเว็ปไซตH ใช'เวลา 1 ชั่วโมง
ขั้นตอนที่ 2 เจ'าหน'าที่ผู'รับผิดชอบตรวจสอบ
เสนอผู'บริหารตามลําดับชั้นมอบหมายผู'รับผิดชอบ ใช'เวลา 1
ขั้นตอนที่ 3 เจ'าหน'าที่ผู'รับผิดชอบตรวจสอบและตอบรับ
ข'อร'องเรียนในระบบเว็ปไซตHให'ผู'ร'องเรียนทราบ ใช'เวลา 1 ชั่วโมง 30
ขั้นตอนที่ 1 ผู'ร'องยื่นเรื่องราวพร'อมหลักฐาน ใช'เวลา 5 นาที
ขั้นตอนที่ 2 เจ'าหน'าที่ ตรวจสอบเอกสารหลักฐาน ใช'เวลา 4 ชั่วโมง
ขั้นตอนที่ 3 เจ'าหน'าที่ประจําศูนยHฯ ดําเนินการ ใช'เวลา 7 วัน
1.แจ'งหน2วยงานที่
เกี่ยวข'อง
2.แจ'งผู'ร'องขอทราบข'อเท็จจริง
เพิ่มเติม
3.แจ'งผู'ถูกร'องเรียน
ทําหนังสือชี้แจง
ผู'ถูกร'องเรียนชี้แจง
พร'อมหลักฐาน
ขั้นตอนที่ 4 แจ'งความคืบหน'าดําเนินการให'ผู'ร'องทราบ
ภายใน 7 วัน
ภายใน 7 วัน
ผู'ร'องส2งเอกสารหลักฐานให'
ข'อเท็จจริงเพิ่มเติม
12
สํานักการคลัง
1. การจัดเก็บภาษีโรงเรือนและที่ดิน กําหนดขั้นตอนไว' 5 ขั้นตอน ใช'เวลา
1.1 กรณีเอกสารหลักฐานครบถ'วนดําเนินการแล'วเสร็จ ภายใน 5 นาที
หากเอกสารไม2ครบถ'วนใช'เวลาในการชําระภาษีเกินกว2าที่กําหนด
1.2 กรณีเอกสารหลักฐานไม2ครบถ'วนเจ'าหน'าที่แจ'งให'นําหลักฐานเอกสาร
เพิ่มเติมภายใน 30 วัน
2. การจัดเก็บภาษีปKาย กําหนดขั้นตอนไว' 5 ขั้นตอน ใช'เวลา
2.1 กรณีเอกสารหลักฐานครบถ'วนดําเนินการแล'วเสร็จ ภายใน 5 นาที
หากเอกสารไม2ครบถ'วนใช'เวลาในการชําระภาษีเกินกว2าที่กําหนด
2.2 กรณีเอกสารหลักฐานไม2ครบถ'วนเจ'าหน'าที่แจ'งให'นําหลักฐานเอกสาร
เพิ่มเติมภายใน 30 วัน
ขั้นตอนที่ 1 ผู'เสียภาษีกรอกแบบ ภ.ร.ด. 2/ 1 นาที
ขั้นตอนที่ 2 เจ'าหน'าที่ตรวจเอกสารให'ตรงกับ ผ.ท.4/ 1 นาที
ขั้นตอนที่ 3 ประเมินภาษี/ 1 นาที
ขั้นตอนที่ 4 ออกใบเสร็จรับเงิน/ 1 นาที
ขั้นตอนที่ 5 มอบใบเสร็จให'ผู'ชําระภาษี/ 1 นาที
ขั้นตอนที่ 1 ผู'เสียภาษีกรอกแบบ ภ.ป.1/ 1 นาที
ขั้นตอนที่ 2 เจ'าหน'าที่ตรวจเอกสารให'ตรงกับ ผ.ท.4/ 1 นาที
ขั้นตอนที่ 3 ประเมินภาษี/ 1 นาที
ขั้นตอนที่ 4 ออกใบเสร็จรับเงิน/ 1 นาที
ขั้นตอนที่ 5 มอบใบเสร็จให'ผู'ชําระภาษี/ 1 นาที
ก ร ณี เอ ก ส า ร
ห ลั ก ฐ า น ไ ม2
ครบถ'วนเจ'าหน'าที่
แจ'งให'นําหลักฐาน
เอกสารเพิ่มเติม
ภายใน 25 วัน
ก ร ณี เอ ก ส า ร
ห ลั ก ฐ า น ไ ม2
ครบถ'วนเจ'าหน'าที่
แจ'งให'นําหลักฐาน
เอกสารเพิ่มเติม
ภายใน 25 วัน
13
3. การชําระภาษีบํารุงทองที่ กําหนดขั้นตอนไว' 5 ขั้นตอน ใช'เวลา
3.1 กรณีเอกสารหลักฐานครบถ'วนดําเนินการแล'วเสร็จ ภายใน 5 นาที หากเอกสาร
ไม2ครบถ'วนใช'เวลาในการชําระภาษีเกินกว2าที่กําหนด
3.2 กรณีเอกสารหลักฐานไม2ครบถ'วนเจ'าหน'าที่แจ'งให'นําหลักฐานเอกสารเพิ่มเติม
ภายใน 30 วัน
4. การชําระคาธรรมเนียมขยะมูลฝอย กําหนดขั้นตอนไว' 5 ขั้นตอน ใช'เวลา
4.1 กรณีเอกสารหลักฐานครบถ'วนดําเนินการแล'วเสร็จ ภายใน 5 นาที หากเอกสาร
ไม2ครบถ'วนใช'เวลาในการชําระภาษีเกินกว2าที่กําหนด
4.2 กรณีเอกสารหลักฐานไม2ครบถ'วนเจ'าหน'าที่แจ'งให'นําหลักฐานเอกสารเพิ่มเติม
ภายใน 30 วัน
ขั้นตอนที่ 1 ผู'เสียภาษีกรอกแบบ ภ.บ.ท.5(กรณียื่นแบบประเมินใหม2)/ 1 นาที
ขั้นตอนที่ 2 เจ'าหน'าที่ตรวจเอกสารให'ตรงกับ ผ.ท.4/ 1 นาที
ขั้นตอนที่ 3 ประเมินภาษี/ 1 นาที
ขั้นตอนที่ 4 ออกใบเสร็จรับเงิน/ 1 นาที
ขั้นตอนที่ 5 มอบใบเสร็จให'ผู'ชําระภาษี/ 1 นาที
ขั้นตอนที่ 1 ผู'เสียค2าธรรมเนียมยื่นเสียค2าธรรมเนียมขยะมูลฝอย/ 1 นาที
ขั้นตอนที่ 2 เจ'าหน'าที่ตรวจเอกสารรายละเอียดข'อมูล/ 1 นาที
ขั้นตอนที่ 3 ตรวจสอบทะเบียนคุม/ 1 นาที
ขั้นตอนที่ 4 ออกใบเสร็จรับเงิน/ 1 นาที
ขั้นตอนที่ 5 มอบใบเสร็จให'ผู'ชําระภาษี/ 1 นาที
ก ร ณี เอ ก ส า ร
ห ลั ก ฐ า น ไ ม2
ครบถ'วนเจ'าหน'าที่
แจ'งให'นําหลักฐาน
เอกสารเพิ่มเติม
ภายใน 25 วัน
ก ร ณี เอ ก ส า ร
ห ลั ก ฐ า น ไ ม2
ครบถ'วนเจ'าหน'าที่
แจ'งให'นําหลักฐาน
เอกสารเพิ่มเติม
ภายใน 25 วัน
14
5. จดทะเบียนพาณิชย: (ตั้งใหม) กําหนดขั้นตอนไว' 5 ขั้นตอน ใช'เวลา
5.1 กรณีเอกสารหลักฐานครบถ'วนดําเนินการแล'วเสร็จ ภายใน 10 นาที หาก
เอกสาร
ไม2ครบถ'วนใช'เวลาในการชําระภาษีเกินกว2าที่กําหนด
5.2 กรณีเอกสารหลักฐานไม2ครบถ'วนเจ'าหน'าที่แจ'งให'นําหลักฐานเอกสารเพิ่มเติม
ภายใน 30 วัน
6. การรับเรื่องราวรองทุกข:ทางเว็ปไซต: แจงตอบการดําเนินการใหผูรองเรียนทราบ
กําหนดขั้นตอนไว' 3 ขั้นตอน ใช'เวลา ½ วันทําการ
ขั้นตอนที่ 1 ผู'ขอจดทะเบียนพาณิชยHกรอกรายละเอียด ท.พ./ 1 นาที
ขั้นตอนที่ 2 เจ'าหน'าที่ตรวจเอกสาร / 4 นาที
ขั้นตอนที่ 3 ออกใบเสร็จ/ 1 นาที
ขั้นตอนที่ 4 จัดทําใบทะเบียนพาณิชยH/ 3 นาที
ขั้นตอนที่ 5 มอบใบทะเบียนพาณิชยHให'ผู'ขอจดทะเบียนพาณิชยH/ 1 นาที
ขั้นตอนที่ 1 เจ'าหน'าที่ผู'รับผิดชอบระบบเว็ปไซตH
เปUดระบบเว็ปไซตH ใช'เวลา 1 ชั่วโมง
ขั้นตอนที่ 2 เจ'าหน'าที่ผู'รับผิดชอบตรวจสอบ
เสนอผู'บริหารตามลําดับชั้นมอบหมายผู'รับผิดชอบ ใช'เวลา 1
ขั้นตอนที่ 3 เจ'าหน'าที่ผู'รับผิดชอบตรวจสอบและตอบรับ
ข'อร'องเรียนในระบบเว็ปไซตHให'ผู'ร'องเรียนทราบ ใช'เวลา 1 ชั่วโมง 30
ก ร ณี เอ ก ส า ร
ห ลั ก ฐ า น ไ ม2
ครบถ'วนเจ'าหน'าที่
แจ'งให'นําหลักฐาน
เอกสารเพิ่มเติม
ภายใน 25 วัน
15
สํานักการชาง
1. ขอตอใบอนุญาตกอสราง ดัดแปลง รื้อถอน หรือเคลื่อนยายอาคาร
กําหนดขั้นตอนไว' 5 ขั้นตอน ใช'เวลา 5 วัน
ขั้นตอนที่ 1 ผู'ขออนุญาต – ยื่นเอกสาร – ลงรับเอกสาร จํานวน 1 วัน
ขั้นตอนที่ 2 นายตรวจเขต – ตรวจเอกสาร-ฝSายควบคุมอาคารและผังเมือง จํานวน 1 วัน
ขั้นตอนที่ 3 -ผอ.ส2วนควบคุมการก2อสร'างฯ- ผอ.สํานักการช2าง จํานวน 1 วัน
ขั้นตอนที่ 4 ปลัดเทศบาล จํานวน 1 วัน
ขั้นตอนที่ 5 นายกเทศมนตรี – ลงนาม จํานวน 1 วัน
2. การขอเปลี่ยนผูควบคุมงาน กําหนดขั้นตอนไว' 5 ขั้นตอน ใช'เวลา 5 วัน
ขั้นตอนที่ 1 ผู'ขออนุญาต- ยื่นเอกสาร – ลงรับเอกสาร จํานวน 1 วัน
ขั้นตอนที่ 2 นายตรวจเขต – ตรวจเอกสาร -ฝSายควบคุมอาคารและผังเมือง จํานวน 1 วัน
ขั้นตอนที่ 3 ผอ.ส2วนควบคุมฯ – ผอ.สํานักการช2าง จํานวน 1 วัน
ขั้นตอนที่ 4 ปลัดเทศบาล จํานวน 1 วัน
ขั้นตอนที่ 5 นายกเทศมนตรี – ลงนามอนุมัติ จํานวน 1 วัน
16
3. ขอใบรับรองการกอสราง ดัดแปลง กําหนดขั้นตอนไว' 7 ขั้นตอน ใช'เวลา 15 วัน
ขั้นตอนที่ 1 ผู'ขออนุญาต – ยื่นเอกสาร – ลงรับเอกสาร จํานวน 1 วัน
ขั้นตอนที่ 2 นายตรวจเขต – ตรวจเอกสาร – ตรวจสอบอาคารเขียนผังบริเวณ จํานวน 2 วัน
ขั้นตอนที่ 3 ฝSายควบคุมอาคารและผังเมือง จํานวน 2 วัน
ขั้นตอนที่ 4 ผอ.ส2วนควบคุมการก2อสร'างฯ จํานวน 2 วัน
ขั้นตอนที่ 5 ผู'อํานวยการสํานักการช2าง จํานวน 2 วัน
ขั้นตอนที่ 6 ปลัดเทศบาล จํานวน 3 วัน
ขั้นตอนที่ 7 นายกเทศมนตรี – ลงนามอนุมัติ จํานวน 3 วัน
17
4. การบริการประชาชนในการพิจารณาใบอนุญาตกอสรางอาคาร (อาคารขนาดใหญ)
กําหนดขั้นตอนไว' 10 ขั้นตอน ใช'เวลา 30 วัน
ขั้นตอนที่ 1 ผู'ขออนุญาต – ยื่นเอกสาร – ลงรับเอกสาร จํานวน 1 วัน
ขั้นตอนที่ 2 งานผังเมือง – ตรวจสอบการใช'ประโยชนHที่ดิน จํานวน 2 วัน
ขั้นตอนที่ 3 นายตรวจเขต – เขียนผังบริเวณ – ตรวจผังบริเวณ และเอกสาร จํานวน 3 วัน
ขั้นตอนที่ 4 สถาปนิก – ตรวจรูปแบบด'านสถาปYตยกรรม จํานวน 5 วัน
ขั้นตอนที่ 5 วิศวกร – ตรวจสอบรูปแบบด'านวิศวกรรม จํานวน 4 วัน
ขั้นตอนที่ 6 ฝSายควบคุมอาคารและผังเมือง – ตรวจสอบอนุมัติใบอนุญาต จํานวน 2 วัน
ขั้นตอนที่ 7 ผอ.ส2วนควบคุมการก2อสร'างฯ – เห็นชอบอนุมัติใบอนุญาต จํานวน 3 วัน
ขั้นตอนที่ 8 ผู'อํานวยการสํานักการช2าง – เห็นชอบอนุมัติใบอนุญาต จํานวน 3 วัน
ขั้นตอนที่ 9 ปลัดเทศบาล – เห็นชอบอนุมัติใบอนุญาต จํานวน 3 วัน
ขั้นตอนที่ 10 นายกเทศมนตรี – ลงนามอนุมัติใบอนุญาต จํานวน 4 วัน
18
5. การบริการประชาชนในการพิจารณาใบอนุญาตกอสรางอาคาร (อาคารขนาดกลาง)
กําหนดขั้นตอนไว' 10 ขั้นตอน ใช'เวลา 20 วัน
ขั้นตอนที่ 1 ผู'ขออนุญาต – ยื่นเอกสาร – ลงรับเอกสาร จํานวน 1 วัน
ขั้นตอนที่ 2 งานผังเมือง – ตรวจสอบการใช'ประโยชนHที่ดิน จํานวน 1 วัน
ขั้นตอนที่ 3 นายตรวจเขต – เขียนผังบริเวณ – ตรวจผังบริเวณและเอกสาร จํานวน 2 วัน
ขั้นตอนที่ 4 สถาปนิก – ตรวจรูปแบบด'านสถาปYตยกรรม จํานวน 2 วัน
ขั้นตอนที่ 5 วิศวกร – ตรวจสอบรูปแบบด'านวิศวกรรม จํานวน 2 วัน
ขั้นตอนที่ 6 ฝSายควบคุมอาคารและผังเมือง – ตรวจสอบอนุมัติใบอนุญาต จํานวน 2 วัน
ขั้นตอนที่ 7 ผอ.ส2วนควบคุมการก2อสร'างฯ – เห็นชอบอนุมัติใบอนุญาต จํานวน 2 วัน
ขั้นตอนที่ 8 ผู'อํานวยการสํานักการช2าง – เห็นชอบอนุมัติใบอนุญาต จํานวน 2 วัน
ขั้นตอนที่ 9 ปลัดเทศบาล – เห็นชอบอนุมัติใบอนุญาต จํานวน 3 วัน
ขั้นตอนที่ 10 นายกเทศมนตรี – ลงนามอนุมัติใบอนุญาต จํานวน 3 วัน
19
6. การพิจารณาใบอนุญาตกอสรางอาคาร (แบบมาตรฐานบริการประชาชน,อาคาร
ขนาดเล็ก) กําหนดขั้นตอนไว' 10 ขั้นตอน ใช'เวลา 12 วัน
ขั้นตอนที่ 1 ผู'ขออนุญาต – ยื่นเอกสาร – ลงรับเอกสาร จํานวน 1 วัน
ขั้นตอนที่ 2 งานผังเมือง – ตรวจสอบการใช'ประโยชนHที่ดิน จํานวน 1 วัน
ขั้นตอนที่ 3 นายตรวจเขต – เขียนผังบริเวณ – ตรวจผังบริเวณและเอกสาร จํานวน 1 วัน
ขั้นตอนที่ 4 สถาปนิก - ตรวจรูปแบบด'านสถาปYตยกรรม จํานวน 1 วัน
ขั้นตอนที่ 5 วิศวกร – ตรวจสอบรูปแบบด'านวิศวกรรม จํานวน 1 วัน
ขั้นตอนที่ 6 ฝSายควบคุมอาคารและผังเมือง – ตรวจสอบอนุมัติใบอนุญาต จํานวน 1 วัน
ขั้นตอนที่ 7 ผอ.ส2วนควบคุมการก2อสร'างฯ – เห็นชอบอนุมัติใบอนุญาต จํานวน 1 วัน
ขั้นตอนที่ 8 ผู'อํานวยการสํานักการช2าง –เห็นชอบอนุมัติใบอนุญาต จํานวน 1 วัน
ขั้นตอนที่ 9 ปลัดเทศบาล - เห็นชอบอนุมัติใบอนุญาต จํานวน 1 วัน
ขั้นตอนที่ 10 นายกเทศมนตรี – ลงนามอนุมัติใบอนุญาต จํานวน 3 วัน
20
7. การพิจารณาใบอนุญาตรื้อถอน / ดัดแปลงอาคาร
กําหนดขั้นตอนไว' 9 ขั้นตอน ใช'เวลา 10 วัน
ขั้นตอนที่ 1 ผู'ขออนุญาต–ยื่นเอกสาร–ลงรับเอกสาร งานผังเมือง–ตรวจสอบการใช'ประโยชนHที่ดิน จํานวน 1วัน
ขั้นตอนที่ 2 นายตรวจเขต – เขียนผังบริเวณ – ตรวจผังบริเวณและเอกสาร จํานวน 1 วัน
ขั้นตอนที่ 3 สถาปนิก - ตรวจรูปแบบด'านสถาปYตยกรรม จํานวน 1 วัน
ขั้นตอนที่ 1 วิศวกร – ตรวจสอบรูปแบบด'านวิศวกรรม จํานวน 1 วัน
ขั้นตอนที่ 5 ฝSายควบคุมอาคารและผังเมือง – ตรวจสอบอนุมัติใบอนุญาต จํานวน 1 วัน
ขั้นตอนที่ 6 ผอ.ส2วนควบคุมการก2อสร'างฯ – เห็นชอบอนุมัติใบอนุญาต จํานวน 1 วัน
ขั้นตอนที่ 7 ผู'อํานวยการสํานักการช2าง – เห็นชอบอนุมัติใบอนุญาต จํานวน 1 วัน
ขั้นตอนที่ 8 ปลัดเทศบาล – เห็นชอบอนุมัติใบอนุญาต จํานวน 1 วัน
ขั้นตอนที่ 9 นายกเทศมนตรี – ลงนามอนุมัติใบอนุญาต จํานวน 2 วัน
21
8. การขอหนังสือรับรองอาคาร กําหนดขั้นตอนไว' 3 ขั้นตอน ใช'เวลา 7 วัน
ขั้นตอนที่ 1 ผู'ยื่นคําร'องขอหนังสือรับรองอาคาร – เจ'าหน'าที่รับเรื่องพร'อมตรวจสอบเอกสาร
ในการขอหนังสือรับรองอาคาร – ลงรับเอกสาร จํานวน 1 วัน
ขั้นตอนที่ 2 เจ'าหน'าที่ตรวจสอบอาคารพร'อมจัดทําข'อมูลเพื่อพิจารณา,จัดทําข'อมูลของอาคาร
ที่ขอรับรอง – เจ'าหน'าที่ดําเนินการตรวจสอบอาคารที่ขอรับรองสิ่งปลูกสร'าง
พร'อมรายละเอียดของอาคารที่ขอรับรอง – จัดทําแผนที่สังเขปสถานที่ตั้ง
รูปถ2ายประกอบและรายละเอียดข'อมูลของอาคาร จํานวน 3 วัน
ขั้นตอนที่ 3 การพิจารณาอนุญาตหนังสือรับรอง – เสนอรายงานพิจารณาหนังสือ
รับรอง จํานวน 3 วัน
9. การพิจารณาออกใบรับรองการตรวจสอบอาคาร (แบบ ร1)
กําหนดขั้นตอนไว' 3 ขั้นตอน ใช'เวลา 9 วัน
ขั้นตอนที่ 1 ยื่นคําร'องขอใบรับรองการตรวจสอบอาคาร – เจ'าหน'าที่รับเรื่องพร'อมตรวจสอบเอกสารการ
ขอใบรับรองการตรวจสอบอาคาร – ลงรับเอกสาร จํานวน 1 วัน
ขั้นตอนที่ 2 เจ'าหน'าที่ดําเนินการตรวจสอบรายละเอียดข'อมูลอาคารตาม พรบ.ควบคุมอาคาร
พ.ศ. 2522 เพื่อพิจารณาอาคารที่ขอรับรอง จํานวน 3 วัน
ขั้นตอนที่ 3 การพิจารณาอนุญาตออกใบรับรองการตรวจสอบอาคาร – เสนอรายงานพิจารณา
ตามแบบ ร1 จํานวน 5 วัน
22
10.การพิจารณาใบอนุญาตเครื่องเลน กําหนดขั้นตอนไว' 10 ขั้นตอน ใช'เวลา 12 วัน
ขั้นตอนที่ 1 ผู'ขออนุญาต – ยื่นเอกสาร – ลงรับเอกสาร จํานวน 1 วัน
ขั้นตอนที่ 2 งานผังเมือง – ตรวจสอบการใช'ประโยชนHที่ดิน จํานวน 1 วัน
ขั้นตอนที่ 3 นายตรวจเขต – เขียนผังบริเวณ – ตรวจผังบริเวณและเอกสาร จํานวน 1 วัน
ขั้นตอนที่ 4 สถาปนิก – ตรวจรูปแบบด'านสถาปYตยกรรม จํานวน 1 วัน
ขั้นตอนที่ 5 วิศวกร – ตรวจสอบรูปแบบด'านวิศวกรรม จํานวน 1 วัน
ขั้นตอนที่ 6 ฝSายควบคุมอาคารและผังเมือง – ตรวจสอบอนุมัติใบอนุญาต จํานวน 1 วัน
ขั้นตอนที่ 7 ผอ.ส2วนควบคุมการก2อสร'างฯ – เห็นชอบอนุมัติใบอนุญาต จํานวน 1 วัน
ขั้นตอนที่ 8 ผู'อํานวยการสํานักการช2าง – เห็นชอบอนุมัติใบอนุญาต จํานวน 1 วัน
ขั้นตอนที่ 9 ปลัดเทศบาล – เห็นชอบอนุมัติใบอนุญาต จํานวน 1 วัน
ขั้นตอนที่ 10 นายกเทศมนตรี – ลงนามอนุมัติใบอนุญาต จํานวน 3 วัน
23
11.การพิจารณาตออายุใบอนุญาตประกอบกิจการน้ํามันเชื้อเพลิง
กําหนดขั้นตอนไว' 3 ขั้นตอน ใช'เวลา 9 วัน
ขั้นตอนที่ 1 ผู'ยื่นคําร'องต2ออายุใบอนุญาตประกอบกิจการน้ํามันเชื้อเพลิง – เจ'าหน'าที่ตรวจสอบ
เอกสารหลักฐานต2างๆ – ลงรับเอกสาร จํานวน 1 วัน
ขั้นตอนที่ 2 เจ'าหน'าที่ดําเนินการตรวจสอบสถานที่ประกอบการและสิ่งก2อสร'างต2างๆเพื่อประกอบ
การพิจารณาต2ออายุใบอนุญาต จํานวน 3 วัน
ขั้นตอนที่ 3 การพิจารณาต2ออายุใบอนุญาตประกอบกิจการน้ํามันเชื้อเพลิง – เสนอรายงานพิจารณา
ต2ออายุใบอนุญาต จํานวน 5 วัน
12.รับจองเต็นท:และเวทีทางอินเตอร:เน็ต กําหนดขั้นตอนไว' 2 ขั้นตอน ใช'เวลา 2 วัน
ขั้นตอนที่ 1 ผู'ขอใช'บริการยื่นเรื่อง-รับเรื่อง
จํานวน 1 วัน
ขั้นตอนที่ 2 เจ'าหน'าที่ดําเนินการให'บริการ จํานวน
1 วัน
24
13. รับแจงงานไฟฟKาสาธารณะชํารุดเสียหายทางอินเตอร:เน็ต กําหนดขั้นตอนไว' 2
ขั้นตอน ใช'เวลา 2 วัน
14. รับบริการรถลอกทอระบายน้ําทางอินเตอร:เน็ต กําหนดขั้นตอนไว' 2 ขั้นตอน
ใช'เวลา 2 วัน
15. การรับเรื่องราวรองทุกข:ทางเว็ปไซต: แจงตอบการดําเนินการใหผูรองเรียนทราบ
กําหนดขั้นตอนไว' 3 ขั้นตอน ใช'เวลา ½ วันทําการ
ขั้นตอนที่ 1 เจ'าหน'าที่ผู'รับผิดชอบระบบเว็ปไซตH
เปUดระบบเว็ปไซตH ใช'เวลา 1 ชั่วโมง
ขั้นตอนที่ 2 เจ'าหน'าที่ผู'รับผิดชอบตรวจสอบ
เสนอผู'บริหารตามลําดับชั้นมอบหมายผู'รับผิดชอบ ใช'เวลา 1
ขั้นตอนที่ 3 เจ'าหน'าที่ผู'รับผิดชอบตรวจสอบและตอบรับ
ข'อร'องเรียนในระบบเว็ปไซตHให'ผู'ร'องเรียนทราบ ใช'เวลา 1 ชั่วโมง 30
ขั้นตอนที่ 1 ผู'ขอใช'บริการยื่นเรื่อง – รับเรื่อง
จํานวน 1 วัน
ขั้นตอนที่ 2 เจ'าหน'าที่ดําเนินการให'บริการ จํานวน
1 วัน
ขั้นตอนที่ 1 ผู'ขอใช'บริการยื่นเรื่อง – รับเรื่อง
จํานวน 1 วัน
ขั้นตอนที่ 2 เจ'าหน'าที่ดําเนินการให'บริการ จํานวน
1 วัน
25
กองสาธารณสุขและสิ่งแวดลอม
1. การขอรับและขอตออายุใบอนุญาตประกอบกิจการที่เปPนอันตรายตอสุขภาพจัดตั้ง
สถานที่สะสม/จําหนายอาหาร และจัดตั้งตลาด กําหนดขั้นตอนไว' 4 ขั้นตอน ใช'เวลา
19 วันทําการ
2. การขอหนังสือรับรองการแจงจัดตั้งสถานที่สะสม/จําหนายอาหาร
กําหนดขั้นตอนไว' 4 ข'นตอน ใช'เวลา 6 วันทําการ
ขั้นตอนที่ 1 ผู'ขอยื่นคําขอรับ/ขอต2ออายุใบอนุญาต
พร'อมหลักฐาน ใช'เวลา 1 วัน
ขั้นตอนที่ 2 เจ'าหน'าที่ตรวจสอบคําขอพร'อมหลักฐาน
(กรณีถูกตอง) ใช'เวลา 1-2 วัน
ขั้นตอนที่ 3 เจ'าหน'าที่ตรวจสอบสถานที่ประกอบการ
(กรณีถูกตอง) ใช'เวลา 1-12 วัน
ขั้นตอนที่ 4 เจ'าพนักงานท'องถิ่นออกใบอนุญาต
ใช'เวลา 1-4 วัน
ขั้นตอนที่ 1 ผู'ประกอบการยื่นคําขอรับหนังสือรับรองการแจ'ง
พร'อมหลักฐาน ใช'เวลา 1 วัน
ขั้นตอนที่ 2 เจ'าหน'าที่ตรวจสอบคําขอพร'อมหลักฐาน
ออกใบรับแจ'ง (กรณีถูกตอง) ใช'เวลา 1 วัน
ขั้นตอนที่ 3 เจ'าหน'าที่ตรวจสอบสถานที่ประกอบการ
(กรณีถูกตอง) ใช'เวลา 1-2 วัน
ขั้นตอนที่ 4 เจ'าพนักงานท'องถิ่นออกหนังสือรับรองการแจ'ง
ใช'เวลา 1-2 วัน
26
3. การขอรับและขอตออายุใบอนุญาตจําหนายสินคาในที่หรือทางสาธารณะ
กําหนดขั้นตอนไว' 4 ขั้นตอน ใช'เวลา 19 วันทําการ
4. การขอรับ/ขอตออายุใบอนุญาตจัดตั้งสุสานและฌาปนสถาน
กําหนดระยะเวลาไว' 6 ขั้นตอน ใช'เวลา 30 วันทําการ
ขั้นตอนที่ 1 ผู'ขอยื่นคําขอรับ/ขอต2ออายุใบอนุญาต
พร'อมหลักฐาน ใช'เวลา 1 วัน
ขั้นตอนที่ 2 เจ'าหน'าที่ตรวจสอบคําขอพร'อมหลักฐาน
(กรณีถูกตอง) ใช'เวลา 1-2 วัน
ขั้นตอนที่ 3 เจ'าหน'าที่ตรวจสอบสถานที่ประกอบการ
(กรณีถูกตอง) ใช'เวลา 1-12 วัน
ขั้นตอนที่ 4 เจ'าพนักงานท'องถิ่นออกใบอนุญาต
ใช'เวลา 1-4 วัน
ขั้นตอนที่ 1 ผู'ขอยื่นคําขอรับ/ขอต2ออายุใบอนุญาต
พร'อมเอกสารหลักฐาน ใช'เวลา 1 วัน
ขั้นตอนที่ 2 เจ'าหน'าที่ตรวจสอบคําขอพร'อมหลักฐาน
(กรณีถูกตอง) ใช'เวลา 1 วัน
ขั้นตอนที่ 3 เจ'าหน'าที่ตรวจสอบสถานที่
(กรณีถูกตอง) ใช'เวลา 12 วัน
ขั้นตอนที่ 4 เสนอเจ'าพนักงานท'องถิ่น
ลงนามใบอนุญาต ใช'เวลา 7 วัน
ขั้นตอนที่ 5 เจ'าพนักงานท'องถิ่นพิจารณาลงนาม
ใบอนุญาต ใช'เวลา 4 วัน
ขั้นตอนที่ 6 ออกเอกสารใบอนุญาต
ใช'เวลา 5 วัน (นับแต2วันออกหนังสือแจ'ง)
27
5. การขอรับ/ตออายุใบอนุญาตเปPนผูดําเนินการสุสานและฌาปนสถาน
กําหนดขั้นตอนไว' 5 ขั้นตอน ใช'เวลา 20 วันทําการ
6. การรับแจงประกอบกิจการโรงงานจําพวกที่ 2 ตาม พ.ร.บ.โรงงาน พ.ศ. 2535
กําหนดขั้นตอนไว' 3 ขั้นตอน ใช'เวลา 1 วัน
ขั้นตอนที่ 1 ผู'ขอยื่นคําขอรับ/ขอต2ออายุใบอนุญาต
พร'อมหลักฐาน ใช'เวลา 1 วัน
ขั้นตอนที่ 2 เจ'าหน'าที่ตรวจสอบคําขอพร'อมหลักฐาน
(กรณีถูกตอง) ใช'เวลา 1 วัน/ราย
ขั้นตอนที่ 4 เจ'าพนักงานท'องถิ่นลงนามใบอนุญาต
ใช'เวลา 5 วัน
ขั้นตอนที่ 5 ออกเอกสารใบอนุญาต
ใช'เวลา 5 วัน (นับตั้งแต2วันที่ออกหนังสือแจ'ง)
ขั้นตอนที่ 1 ผู'ประกอบกิจการยื่นใบแจ'ง
พร'อมเอกสาร ใช'เวลา 2 ชั่วโมง
ขั้นตอนที่ 2 เจ'าหน'าที่ตรวจสอบใบแจ'ง
พร'อมหลักฐาน (กรณีถูกตอง) ใช'เวลา 3 ชั่วโมง
ขั้นตอนที่ 3 ออกใบรับแจ'ง
ใช'เวลา 2 ชั่วโมง
ขั้นตอนที่ 3 เสนอเจ'าพนักงานท'องถิ่น
ลงนามใบอนุญาต (กรณีถูกตอง) ใช'เวลา 8 วัน
28
7. การขออนุญาตประกอบกิจการรับทําการเก็บ ขน หรือกําจัด มูลฝอยหรือสิ่งปฏิกูล -
ขออนุญาตใหม/ตอใบอนุญาต กําหนดขั้นตอนไว' 5 ขั้นตอน ใช'เวลา 15 วัน
8. ใหบริการดูดสิ่งปฏิกูล กําหนดขั้นตอนไว' 2 ขั้นตอน ใช'เวลา 2 วัน
9. ใหบริการดูดสิ่งปฏิกูล(ทางเว็บไซต:) กําหนดขั้นตอนไว' 3 ขั้นตอน ใช'เวลา 1.5 วัน
ขั้นตอนที่ 1 ผู'ประกอบการยื่นคําขอใช'เวลา 0.5 วัน
ขั้นตอนที่ 2 เจ'าหน'าที่ตรวจสอบข'อมูลใช'เวลา 1 วัน
ขั้นตอนที่ 3 เจ'าหน'าที่ตรวจสอบสถานที่ประกอบการใช'เวลา 10 วัน
ขั้นตอนที่ 4 เสนอเจ'าพนักงานท'องถิ่นใช'เวลา 0.5 วัน
ขั้นตอนที่ 5 เจ'าพนักงานท'องถิ่นออกใบอนุญาตใช'เวลา 3 วัน
ขั้นตอนที่ 1 ยื่นหนังสือ/เขียนคําร'อง/แจ'งทางโทรศัพทH ใช'เวลา 7 นาที/ราย
ขั้นตอนที่ 2 เจ'าหน'าที่ตรวจสอบและดําเนินการใช'เวลา 2 วัน/ตามวันที่ขอใช'บริการ
ขั้นตอนที่ 2 รับคําร'อง/ตรวจสอบคําร'อง ใช'เวลา 0.5 วัน
ขั้นตอนที่ 3 เจ'าหน'าที่ตรวจสอบและดําเนินการใช'เวลา 1 วัน
ขั้นตอนที่ 1 ยื่นคําร'องทางเว็บไซตH
29
10. ใหบริการรถสุขาเคลื่อนที่ กําหนดขั้นตอนไว' 3 ขั้นตอน ขั้นตอนที่ 1,2 ในเขตเทศบาล
ใช'เวลา 2 วัน ถ'านอกเขตเทศบาลฯ ใช'เวลาตามที่กําหนด
11. ใหบริการรถสุขาเคลื่อนที่ (ทางเว็บไซต:) กําหนดขั้นตอนไว' 4 ขั้นตอน ในเขต
เทศบาลขั้นตอนที่ 2,3 ใช'เวลา 2 วัน
12. ใหบริการเก็บขนกิ่งไมและเศษวัสดุเหลือใช กําหนดขั้นตอนไว' 2 ขั้นตอน
ใช'เวลา 4 วัน
ขั้นตอนที่ 1 ยื่นหนังสือ/เขียนคําร'อง/แจ'งทางโทรศัพทHใช'เวลา 4 นาที
ขั้นตอนที่ 2 เสนอผู'บริหารอนุมัติในเขตเทศบาลฯใช'เวลา 2 วัน
นอกเขตเทศบาลฯ ก2อนใช'บริการ 7 วัน ทําการ
ขั้นตอนที่ 3 เจ'าหน'าที่ดําเนินการตามวันที่ขอใช'บริการ
ขั้นตอนที่ 1 ยื่นหนังสือ/เขียนคําร'อง/แจ'งทางโทรศัพทHใช'เวลา 7 นาที/ราย
ขั้นตอนที่ 2 รับคําร'อง/ตรวจสอบคําร'อง ใช'เวลา 0.5 วัน
ขั้นตอนที่ 4 เจ'าหน'าที่ดําเนินการตามวันที่ขอใช'บริการ
ขั้นตอนที่ 1 ยื่นคําร'องทางเว็บไซตH
ขั้นตอนที่ 2 เจ'าหน'าที่ตรวจสอบและดําเนินการใช'เวลา 4 วัน
ขั้นตอนที่ 3 เสนอผู'บริหารอนุมัติในเขตเทศบาลฯใช'เวลา 2 วัน
นอกเขตเทศบาลฯก2อนใช'บริการ7 วัน ทําการ
30
13. ใหบริการตั้งวางถังขยะที่สาธารณะ กําหนดขั้นตอนไว' 2 ขั้นตอน ใช'เวลา 4 วัน
14. รับเรื่องรองเรียน เกี่ยวกับมูลฝอย/สิ่งปฏิกูล กําหนดขั้นตอนไว' 2 ขั้นตอน
ใช'เวลา 0.5 วัน
15. ใหบริการเก็บขนมูลฝอย กําหนดขั้นตอนไว' 2 ขั้นตอน ใช'เวลา 4 วัน
ขั้นตอนที่ 1 ยื่นหนังสือ/เขียนคําร'อง/แจ'งทางโทรศัพทHใช'เวลา 4 นาที
ขั้นตอนที่ 2 เจ'าหน'าที่ตรวจสอบและดําเนินการใช'เวลา 4 วัน
ขั้นตอนที่ 1 ยื่นหนังสือ/เขียนคําร'อง/แจ'งทางโทรศัพทH/ร'องเรียนทางเว็บไซตHใช'เวลา 4 นาที
ขั้นตอนที่ 2 แจ'งตอบการดําเนินการให'ผู'ร'องเรียนทราบภายใน 0.5 วัน
ขั้นตอนที่ 1 ยื่นหนังสือ/เขียนคําร'อง/แจ'งทางโทรศัพทHใช'เวลา 4 นาที
ขั้นตอนที่ 2 เจ'าหน'าที่ตรวจสอบและดําเนินการใช'เวลา 4 วัน
31
16. การใหบริการยืมอุปกรณ:ทางการแพทย: ทางอินเตอร:เน็ต กําหนดขั้นตอนไว' 3 ขั้นตอน
ใช'เวลา 2 วันทําการ กรณีอุปกรณHทางการแพทยHไม2มี ให'เจ'าหน'าที่ประสานและจัดหาอุปกรณHโดยเร็ว
ถ'ามีให'ดําเนินการส2งมอบภายใน 1วันทําการ
17. การขอขึ้นทะเบียนผูมีสิทธิในโครงการบัตรประกันสุขภาพถวนหนาศูนย:บริการ
สาธารณสุข เทศบาลนครรังสิต กําหนดขั้นตอนไว' 5 ขั้นตอน ใช'เวลา 7 นาที
ขั้นตอนที่ 1 ผู'ขอยื่นคําร'องขอยืมอุปกรณHทางการแพทยH
พร'อมหลักฐานใช'เวลา ½ วัน
ขั้นตอนที่ 2 เจ'าหน'าที่ตรวจสอบคําขอ
พร'อมหลักฐาน (กรณีเอกสารครบ) ใช'เวลา ½ วัน
ขั้นตอนที่ 3 เจ'าหน'าที่ตรวจสอบประสานว2ามีอุปกรณH
หรือไม2/ถ'ามีประสานผู'ขอยืมอุปกรณHดําเนินการส2งมอบใช'เวลา 1 วัน
ขั้นตอนที่ 1 ยื่นคําขอมีบัตรประกันสุขภาพถ'วนหน'า
ใช'เวลา 1 นาที/ราย
ขั้นตอนที่ 2 ตรวจสอบหลักฐาน
ใช'เวลา 1 นาที/ราย
ขั้นตอนที่ 3 กรอกแบบฟอรHม
ใช'เวลา 1 นาที/ราย
ขั้นตอนที่ 4 นัดรับบัตร
ใช'เวลา 1 นาที/ราย
ขั้นตอนที่ 5 รับเอกสาร ตรวจสอบความถูกต'อง
ใช'เวลา 1 นาที/ราย
32
18. การรับเรื่องราวรองทุกข:ทางเว็ปไซต: แจงตอบการดําเนินการใหผูรองเรียนทราบ
กําหนดขั้นตอนไว' 3 ขั้นตอน ใช'เวลา ½ วันทําการ
ขั้นตอนที่ 1 เจ'าหน'าที่ผู'รับผิดชอบระบบเว็ปไซตH
เปUดระบบเว็ปไซตH ใช'เวลา 1 ชั่วโมง
ขั้นตอนที่ 2 เจ'าหน'าที่ผู'รับผิดชอบตรวจสอบ
เสนอผู'บริหารตามลําดับชั้นมอบหมายผู'รับผิดชอบ ใช'เวลา 1
ขั้นตอนที่ 3 เจ'าหน'าที่ผู'รับผิดชอบตรวจสอบและตอบรับ
ข'อร'องเรียนในระบบเว็ปไซตHให'ผู'ร'องเรียนทราบ ใช'เวลา 1 ชั่วโมง 30
33
กองสวัสดิการสังคม
1. ขึ้นทะเบียนรับเบี้ยยังชีพผูสูงอายุ/คนพิการ/ผูปHวยโรคเอดส:
กําหนดขั้นตอนไว' 3 ขั้นตอน ใช'เวลา 8 นาที
2. รับคํารองฝUกอบรมอาชีพ กําหนดขั้นตอนไว' 3 ขั้นตอน ใช'เวลา 8 นาที
ขั้นตอนที่ 1 ตรวจสอบเอกสาร ใช'เวลา 1 นาที
ขั้นตอนที่ 2 เขียนคําร'องขอเลขทะเบียน ใช'เวลา 5 นาที
ขั้นตอนที่ 3 ออกใบรับลงทะเบียน ใช'เวลา 2 นาที
ขั้นตอนที่ 1 ตรวจสอบเอกสาร ใช'เวลา 1 นาที
ขั้นตอนที่ 2 เขียนคําร'อง ใช'เวลา 5 นาที
ขั้นตอนที่ 3 ออกใบรับลงทะเบียน ใช'เวลา 2 นาที
กรณีเอกสารครบ กรณีเอกสารไม2ครบ
ตรวจเอกสาร
แจ'งผู'ร'องทราบให'แล'วเสร็จ
ภายใน 3 นาที
กรณีเอกสารครบ กรณีเอกสารไม2ครบ
ตรวจเอกสาร
แจ'งผู'ร'องทราบให'แล'วเสร็จ
ภายใน 3 นาที
34
3. รับสมัครเรียนดนตรี/นาฎศิลปV กําหนดขั้นตอนไว' 3 ขั้นตอน ใช'เวลา 8 นาที
4. การสงเคราะห:ผูยากไรและดอยโอกาส กําหนดขั้นตอนไว' 3 ขั้นตอน ใช'เวลา 20 นาที
ขั้นตอนที่ 1 ตรวจสอบเอกสาร ใช'เวลา 1 นาที
ขั้นตอนที่ 2 เขียนคําร'อง ใช'เวลา 5 นาที
ขั้นตอนที่ 3 ออกใบรับลงทะเบียน ใช'เวลา 2 นาที
ขั้นตอนที่ 1 ตรวจสอบเอกสาร ใช'เวลา 1 นาที
ขั้นตอนที่ 2 เขียนคําร'องขอรับการสงเคราะหH ใช'เวลา 17 นาที
ขั้นตอนที่ 3 ออกใบรับลงทะเบียน ใช'เวลา 2 นาที
กรณีเอกสารครบ กรณีเอกสารไม2ครบ
ตรวจเอกสาร
แจ'งผู'ร'องทราบให'แล'วเสร็จ
ภายใน 3 นาที
กรณีเอกสารครบ กรณีเอกสารไม2ครบ
ตรวจเอกสาร
แจ'งผู'ร'องทราบให'แล'วเสร็จ
ภายใน 3 นาที
35
5. การสมัครเรียนดนตรีและนาฎศิลปVทางอินเตอร:เน็ต (เป>ดระบบวันจันทร:/พุธ/ศุกร:)
กําหนดขั้นตอนไว' 3 ขั้นตอน ใช'เวลา 15 นาที
6. การสมัครฝUกอบรมอาชีพทางอินเตอร:เน็ต (เป>ดระบบวันจันทร:/พุธ/ศุกร:)
กําหนดขั้นตอนไว' 3 ขั้นตอน ใช'เวลา 15 นาที
7. การขอขึ้นทะเบียนรับเงินเพื่อการเลี้ยงดูเด็กแรกเกิด
กําหนดขั้นตอนไว' 3 ขั้นตอน ใช'เวลา 21 นาที
ขั้นตอนที่ 1 ตรวจสอบข'อมูลทางระบบ ใช'เวลา 5 นาที
ขั้นตอนที่ 2 พิมพHข'อมูลเก็บไว'เป-นหลักฐาน ใช'เวลา 5 นาที
ขั้นตอนที่ 3 โทรศัพทHประสานข'อมูลการรับเรื่อง ใช'เวลา 5 นาที
ขั้นตอนที่ 1 ตรวจสอบข'อมูลทางระบบ ใช'เวลา 5 นาที
ขั้นตอนที่ 2 พิมพHข'อมูลเก็บไว'เป-นหลักฐาน ใช'เวลา 5 นาที
ขั้นตอนที่ 3 โทรศัพทHประสานข'อมูลการรับเรื่อง ใช'เวลา 5 นาที
ขั้นตอนที่ 1 รับแบบการลงทะเบียน ตรวจสอบความถูกต'องและจัดทําประกาศ
รายชื่อผู'ขอรับสิทธิ์ภายใน 3 วันทําการและประกาศเป-นเวลา 15 วัน
ขั้นตอนที่ 2 หลังประกาศ 15 วัน ดําเนินการ
1) ส2งสําเนา ดร.01 และสําเนา ดร.02 ของผู'ขอรับสิทธิทั้งหมด(ทั้งถูก
คัดค'านและไม2ถูกคัดค'าน) ให' พมจ. ภายใน 3 วันทําการ
2) แจ'งผลการพิจารณาให'ผู'ไม2ได'รับสิทธิทราบ
ขั้นตอนที่ 3 รับสําเนาสูติบัตรจากผู'มีสิทธิและส2งเอกสาร หลักฐาน
ทั้งหมดให' พมจ. ภายใน 3 วันทําการ
36
8. การขอจดทะเบียนสมาคมฌาปนกิจสงเคราะห: กําหนดขั้นตอนไว' 3 ขั้นตอน
ใช'เวลา 22 วัน
ไม2เกิน 10 วัน
ภายใน
22 วัน
ไม2เกิน 1 วัน
ไม2เกิน 1 วัน ไม2เกิน 4 วัน
ไม2เกิน 5 วัน
ขั้นตอนที่ 1 รับการยื่นคําขอจดทะเบียนตามแบบ ส.ณ.1 พร'อมเอกสาร/หลักฐาน
รับชําระค2าธรรมเนียมพร'อมลงทะเบียนเลขที่คําขอ(เจ'าหน'าที่รับเรื่อง) ไม2เกิน 1 วัน
ขั้นตอนที่ 2 ตรวจสอบพิจารณาคําขอ เอกสารพิจารณาอนุญาต
(นายกเทศมนตรี)
ผลการพิจารณา
ถูกต'อง ไม2ถูกต'อง
รับจดทะเบียนและออกใบสําคัญ
แสดงการจดทะเบียนตามแบบ ส.ณ.3
(นายทะเบียน)
ไม2รับจดทะเบียน
(นายทะเบียน)
แจ'งผู'เริ่มก2อตั้ง
(นายทะเบียน)
แจ'งให'ผู'เริ่มก2อตั้งแก'ไข
ภายใน 30 วัน
(นายทะเบียน)
ชําระค2าธรรม ใน ส.ณ.3
(เจ'าหน'าที่การเงิน)
แจ'งคําสั่งไม2จดทะเบียน
(นายทะเบียน)
รับใบ ส.ณ.3 และ
ข'อบังคับ
ไม2แก'ไข แก'ไข
อุทธรณH คําสั่ง
ภายใน 30 วัน
ขั้นตอนที่ 3 แจ'งการจด
ทะเบียนให'
นายทะเบียนกลาง
37
9. การสมัครศูนย:เรียนรูและนันทนาการนครรังสิต (ฟ>ตเนส และสระวายน้ํา)
กําหนดขั้นตอนไว' ๓ ขั้นตอน ใช'เวลา 14 วัน
10.การรับเรื่องราวรองทุกข:ทางเว็ปไซต: แจงตอบการดําเนินการใหผูรองเรียนทราบ
กําหนดขั้นตอนไว' 3 ขั้นตอน ใช'เวลา ½ วันทําการ
ขั้นตอนที่ 1 เจ'าหน'าที่ผู'รับผิดชอบระบบเว็ปไซตH
เปUดระบบเว็ปไซตH ใช'เวลา 1 ชั่วโมง
ขั้นตอนที่ 2 เจ'าหน'าที่ผู'รับผิดชอบตรวจสอบ
เสนอผู'บริหารตามลําดับชั้นมอบหมายผู'รับผิดชอบ ใช'เวลา 1 ชั่วโมง
ขั้นตอนที่ 3 เจ'าหน'าที่ผู'รับผิดชอบตรวจสอบและตอบรับ
ข'อร'องเรียนในระบบเว็ปไซตHให'ผู'ร'องเรียนทราบ ใช'เวลา 1 ชั่วโมง 30 นาที
ขั้นตอนที่ 1 ผู'สมัครสมาชิกกรอกใบสมัคร
เจ'าหน'าที่ตรวจสอบเอกสารหลักฐาน ออกใบเสร็จรับเงิน
ค2าสมัคร ออกบัตรสมาชิกชั่วคราว ใช'เวลา 3 นาที
ขั้นตอนที่ ๒ เจ'าหน'าที่รวบรวมเอกสารผู'สมัคร จัดพิมพHบัตร
ตัวจริงทุกวันจันทรHของสัปดาหHถัดไป ใช'เวลา 1 สัปดาหH
ขั้นตอนที่ ๓ รวบรวมบัตรที่จัดพิมพHแล'ว คัดแยกกลุ2มผู'สมัครเพื่อนําส2ง (ฟUต
เนส/สระว2ายน้ํา) แจกให'แก2สมาชิก ใช'เวลา 1 สัปดาหH
38
กองการศึกษา
1. การรับสมัครเด็กเขาเรียนของสถานศึกษาในสังกัด (โรงเรียน/ศูนย:พัฒนาเด็กเล็ก
กําหนดขั้นตอนไว' 2 ขั้นตอน ใช'เวลา 3 วัน 5 นาที
2. การขอวัสดุอุปกรณ:กีฬา กําหนดขั้นตอนไว' 2 ขั้นตอน ใช'เวลา 3 วัน 5 นาที
3. การรับเรื่องราวรองทุกข:ทางเว็ปไซต: แจงตอบการดําเนินการใหผูรองเรียนทราบ
กําหนดขั้นตอนไว 3 ขั้นตอน ใชเวลา ½ วันทําการ
ขั้นตอนที่ 1 เจ'าหน'าที่ผู'รับผิดชอบระบบเว็ปไซตH
เปUดระบบเว็ปไซตH ใช'เวลา 1 ชั่วโมง
ขั้นตอนที่ 2 เจ'าหน'าที่ผู'รับผิดชอบตรวจสอบ
เสนอผู'บริหารตามลําดับชั้นมอบหมายผู'รับผิดชอบ ใช'เวลา 1 ชั่วโมง
ขั้นตอนที่ 3 เจ'าหน'าที่ผู'รับผิดชอบตรวจสอบและตอบรับ
ข'อร'องเรียนในระบบเว็ปไซตHให'ผู'ร'องเรียนทราบ ใช'เวลา 1 ชั่วโมง 30 นาที
ขั้นตอนที่ ๑ การรับสมัคร การตรวจสอบเอกสารและคุณสมบัติฯ
ตามประกาศรับสมัครฯ ใช'เวลา ๕ นาที
ขั้นตอนที่ ๒ การพิจารณารับเด็กเข'าเรียน
ใช'เวลา ๓ วัน
กรณีมีคุณสมบัติและมีเอกสาร
หลักฐานครบถ'วนถูกต'องตาม
ประกาศรับสมัครฯ
กรณีมีคุณสมบัติและเอกสาร
หลักฐานไม2ครบถ'วนถูกต'อง
ตามประกาศรับสมัครฯ
แจ'งผลการพิจารณาทันที
ขั้นตอนที่ 1 ยื่นคําขออุปกรณH
ใช'เวลา 5 นาที
ขั้นตอนที่ 2 การพิจารณา
ใช'เวลา 3 วัน
39
40

ประกาศลดขั้นตอน ปี 2561(ครั้งที่1)

  • 1.
    ประกาศเทศบาลนครรังสิต เรื่อง การลดขั้นตอนและระยะเวลาการปฏิบัติราชการเพื่อบริการประชาชน ประจําป!2561 -------------------------------------------------------- ด'วยเทศบาลนครรังสิต ได'ดําเนินการปรับปรุงการลดขั้นตอนและระยะเวลาการปฏิบัติงาน ประจําป! พ.ศ. 2561 เพื่อใช'สําหรับให'บริการประชาชนให'เป-นไปด'วยความเรียบร'อย และรวดเร็ว สามารถ อํานวยความสะดวกและตอนสนองความต'องการของประชาชนได'อย2างมีประสิทธิภาพ โดยได'กําหนดขั้นตอน และระยะเวลาแล'วเสร็จของงานบริการต2าง ๆ ตามที่แนบไว'กับประกาศนี้ ประกาศ ณ วันที่ 17 เดือน ตุลาคม พ.ศ. 2561 (นายธีรวุฒิ กลิ่นกุสุม) นายกเทศมนตรีนครรังสิต
  • 2.
    2 สํานักปลัดเทศบาล 1. การแจงการเกิด กําหนดขั้นตอนไว'4 ขั้นตอน ใช'เวลา 10 นาที 2. แจงการตาย กําหนดขั้นตอนไว' 4 ขั้นตอน ใช'เวลา 10 นาที ขั้นตอนที่ 2 ออกคําร'องทั่วไป ท.ร.31 / ลงรายการในสูติบัตร ใช'เวลา 5 นาที ขั้นตอนที่ 3 สแกนเอกสารหลักฐาน ใช'เวลา 2 นาที ขั้นตอนที่ 4 มอบสูติบัตรให'ผู'แจ'ง ใช'เวลา 1 นาที ขั้นตอนที่ 1 ตรวจสอบเอกสารหลักฐาน/รับบัตรคิว ใช'เวลา 2 นาที ขั้นตอนที่ 1 ตรวจสอบเอกสารหลักฐาน/รับบัตรคิว ใช'เวลา 2 นาที ขั้นตอนที่ 2 ออกคําร'องทั่วไป ท.ร.31 / ลงรายการในมรณบัตร ใช'เวลา 5 นาที ขั้นตอนที่ 3 สแกนเอกสารหลักฐาน ใช'เวลา 2 นาที ขั้นตอนที่ 4 มอบมรณบัตรให'ผู'แจ'ง ใช'เวลา 1 นาที
  • 3.
    3 3. การแจงยายที่อยู กําหนดขั้นตอนไว'4 ขั้นตอน ใช'เวลา 10 นาที 4. การคัดและรับรองรายการในทะเบียนบาน กําหนดขั้นตอนไว' 3 ขั้นตอน ใช'เวลา 10 นาที ขั้นตอนที่ 2 ออกคําร'องทั่วไป ท.ร.31 / ดําเนินการย'ายที่อยู2 ใช'เวลา 5 นาที ขั้นตอนที่ 3 สแกนเอกสารหลักฐาน ใช'เวลา 2 นาที ขั้นตอนที่ 4 มอบใบแจ'งย'ายที่อยู2และสําเนาทะเบียนบ'านให'ผู'แจ'ง ใช'เวลา 1 นาที ขั้นตอนที่ 1 ตรวจสอบเอกสารหลักฐาน/รับบัตรคิว ใช'เวลา 2 นาที ขั้นตอนที่ 2 ออกคําร'องทั่วไป ท.ร.31 และ สแกนเอกสารหลักฐาน ใช'เวลา 3 นาที ขั้นตอนที่ 3 คัดและรับรองรายการทะเบียนราษฎร / มอบให'ผู'แจ'ง ใช'เวลา 5 นาที ขั้นตอนที่ 1 ตรวจสอบเอกสารหลักฐาน/รับบัตรคิว ใช'เวลา 2 นาที
  • 4.
    4 5. การแกไขรายการในทะเบียนราษฎร กําหนดขั้นตอนไว'4 ขั้นตอน ใช'เวลา 10 นาที 6. การทําบัตรประจําตัวประชาชน กําหนดไว' 4 ขั้นตอน ใช'เวลา 8 นาที ขั้นตอนที่ 2 ออกคําร'องทั่วไป ท.ร.31 และดําเนินการแก'ไขฯ ใช'เวลา 5 นาที ขั้นตอนที่ 3 สแกนเอกสารหลักฐาน ใช'เวลา 2 นาที ขั้นตอนที่ 4 มอบเอกสารหลักฐานคืนผู'แจ'ง ใช'เวลา 1 นาที ขั้นตอนที่ 1 ตรวจสอบเอกสารหลักฐาน/รับบัตรคิว ใช'เวลา 2 นาที ขั้นตอนที่ 1 ตรวจสอบเอกสารหลักฐาน/รับบัตรคิว ใช'เวลา 2 นาที ขั้นตอนที่ 2. บันทึกรายการบุคคลในแบบคําขอ บ.ป.1 / พิมพHลายนิ้วมือ / ถ2ายรูปทําบัตรและเก็บภาพใบหน'า / พนักงานเจ'าหน'าที่พิจารณาอนุญาตออกบัตร ใช'เวลา 3 นาที ขั้นตอนที่ 3 สแกนเอกสารหลักฐาน ใช'เวลา 1 นาที ขั้นตอนที่ 4 พิมพHบัตร จัดเก็บลายนิ้วมือ และมอบบัตรฯ ใช'เวลา 2 นาที
  • 5.
    5 7. การกําหนดเลขที่บาน กําหนดขั้นตอนไว'4 ขั้นตอน ใช'เวลา 5 วัน 5 นาที 8. การขออนุญาตใชเครื่องขยายเสียง/โฆษณา กําหนดขั้นตอนไว' 4 ขั้นตอน ใช'เวลา 60 นาที ขั้นตอนที่ 2.ตรวจสอบสภาพความเป-นบ'าน ใช'เวลา 3 วัน ขั้นตอนที่ 3 กําหนดรหัสประจําบ'านและบ'านเลขที่ ใช'เวลา 1 วัน ขั้นตอนที่ 4 จัดทําทะเบียนบ'าน และมอบทะเบียนบ'านให'ผู'แจ'ง ใช'เวลา 1 วัน ขั้นตอนที่ 1 ตรวจสอบเอกสารหลักฐาน/รับบัตรคิว ใช'เวลา 5 นาที ขั้นตอนที่ 2 เจ'าหน'าที่รับเรื่องเสนอความเห็นตามลําดับชั้นจนถึง พนักงานเจ'าหน'าที่ ใช'เวลา 30 นาที ขั้นตอนที่ 4 แจ'งผู'ร'องชําระค2าธรรมเนียมและมอบใบอนุญาต ใช'เวลา 5 นาที ขั้นตอนที่ 1 ตรวจสอบเอกสารหลักฐาน/รับบัตรคิว ใช'เวลา 5 นาที ขั้นตอนที่ 3 พนักงานเจ'าหน'าที่พิจารณาลงนาม ออกใบอนุญาต ใช'เครื่องขยายเสียง ( ฆ.ษ.2) ใช'เวลา 20 นาที
  • 6.
    6 9. การขออนุญาตขุดดิน/ถมดิน กําหนดขั้นตอนไว'3 ขั้นตอน ใช'เวลา 6 วัน 10. ระบบจองคิวทําบัตรประจําตัวประชาชนทางอินเตอร:เน็ต (สํารองคิวต'องทําล2วงหน'า 1 วันทําการ) ขั้นตอนที่ 1 อ2านขั้นตอนและหลักเกณฑHการสํารองคิว อย2างละเอียดครบถ'วน ขั้นตอนที่ 2 เลือกกรณีขอทําบัตรประจําตัวประชาชน และอ2านระเบียบ, เอกสารหลักฐานที่ต'องนํามาประกอบการยื่นคําร'อง ขั้นตอนที่ 3 กรอกข'อมูลของท2านให'ถูกต'องครบถ'วน เช2น เลขประจําตัวประชาชน 13 หลัก, ชื่อ-สกุล, ที่อยู2ตามสําเนาทะเบียนบ'าน ฯลฯ และระบุวันที่ - สถานที่ขอรับบริการ ขั้นตอนที่ 4 ท2านจะได'รับรหัส (ตัวอักษรหรือตัวเลข) สําหรับเข'าตรวจสอบการสํารองคิวของท2านว2า ได'รับการอนุมัติหรือไม2 ก2อนท2านมาขอรับบริการ ใช'เวลา 3 วัน/ราย ขั้นตอนที่ 1.ตรวจสอบเอกสารหลักฐานและรวบรวมให'เจ'าพนักงาน ท'องถิ่นพิจารณาอนุญาต ใช'เวลา 1 วัน ขั้นตอนที่ 2 เจ'าพนักงานท'องถิ่นลงนาม อนุญาตออกใบรับแจ'ง ใช'เวลา 4 วัน ขั้นตอนที่ 3 แจ'งผลให'ผู'ร'องมารับใบอนุญาต ใช'เวลา 1 วัน
  • 7.
    7 11. ขออนุญาตตรวจสอบภาพจากกลองวงจรป>ด CCTVกําหนดขั้นตอนไว' 4 ขั้นตอน ใช'เวลา 10 นาที 12. การสนับสนุนน้ําอุปโภคบริโภค กําหนดขั้นตอนไว' 3 ขั้นตอน ใช'เวลา 1 วัน 3 ชั่วโมง 5 นาที ขั้นตอนที่ 1 ยื่นคําร'องขอเข'าถึงข'อมูลกล'อง CCTV ตามแบบที่เทศบาลกําหนด ชั้น 8 งานควบคุมระบบฯ พร'อมเอกสาร ใช'เวลา 2 นาที 1.1. สําเนาบัตรประจําตัวประชาชน 1.2. สําเนาใบแจ'งความ/ร'องทุกขH หรือ 1.3. หนังสือขอเข'าถึงข'อมูลจากหน2วยงานภายนอก 1.4. เอกสารอื่นๆ ขั้นตอนที่ 3 ผู'มีอํานาจอนุญาตพิจารณาคําร'องขออนุญาต ใช'เวลา 1 นาที ขั้นตอนที่ 2 เจ'าหน'าที่สอบถามข'อมูลเบื้องต'น ประกอบการเสนอ ขอพิจารณาอนุญาต ใช'เวลา 3 นาที ขั้นตอนที่ 4 ตรวจสอบกล'อง CCTV บริเวณที่เกิดเหตุ ใช'เวลา 4 นาที ขั้นตอนที่ 1 เขียนคําร'อง ใช'เวลา 3 – 5 นาที ขั้นตอนที่ 2 เสนอผู'บริหารอนุมัติ ภายในเวลา 1 วันทําการ ขั้นตอนที่ 3 ส2งน้ําให'ประชาชนใช'อุปโภค-บริโภค ใช'เวลา 1 ชั่วโมง
  • 8.
    8 13. การชวยเหลือสาธารณภัย(ดําเนินการในพื้นที่) ดําเนินการทันที 14.การรับ – สง ผูปHวยโดยรถพยาบาลฉุกเฉิน ดําเนินการทันที ขั้นตอนที่ 1 เจ'าหน'าที่วิทยุรับแจ'งเหตุทางวิทยุสื่อสาร ขั้นตอนที่ 2 นําเรียนผู'บริหารทราบและแจ'งเจ'าหน'าที่ออก ปฏิบัติงานโดยทันที ขั้นตอนที่ 3 ถึงที่เกิดเหตุเพื่อระงับสาธารณภัยต2าง ๆ โดยเร็ว ขั้นตอนที่ 1 เจ'าหน'าหน'าที่รับแจ'งเหตุทางโทรศัพทH หรือระบบ sos ขั้นตอนที่ 2 นําเรียนผู'บริหารเพื่อทราบและแจ'งเจ'าหน'าที่ ออกปฏิบัติงานโดยทันที ขั้นตอนที่ 3 ถึงที่เกิดเหตุและช2วยเหลือผู'ช2วยทันทีตามอาการ (และรีบนําส2งผู'ปSวยยังโรงพยาบาลใกล'เคียงให'เร็วที่สุด
  • 9.
    9 16.การใหความชวยเหลือผูประสบภัยพิบัติ กําหนดขั้นตอนไว' 4ขั้นตอน ใช'เวลา 15 วัน 15. การรับคํารองตัดตนไม กําหนดขั้นตอนไว' 5 ขั้นตอน ใช'เวลา 15 วัน ขั้นตอนที่ 1 เขียนคําร'องใช'เวลา 3 – 5 นาที ขั้นตอนที่ 2 เจ'าหน'าที่ถ2ายภาพแนบคําร'อง 1 วันทําการ ขั้นตอนที่ 3 ลงระบบร'องเรียนร'องทุกขH/เสนอผู'บริหาร พิจารณาอนุมัติ 2 วันทําการ ขั้นตอนที่ 4 ดําเนินการตัดต'นไม' (ตามลําดับงาน) 7 วันทําการ ขั้นตอนที่ 5 รายงานผลการปฎิบัติงาน/ขออนุมัติปUดงาน ในระบบ 1 วัน หลังจากดําเนินการตัดแล'วเสร็จ ขั้นตอนที่ 1 รวบรวมข'อมูลเอกสารของผู'ประสบภัย 2 วันทําการ ขั้นตอนที่ 2 ประมาณการราคาความเสียหาย 3 วัน ทําการ (สํานักการช2าง) ขั้นตอนที่ 3 ประชุมคณะกรรมการพิจารณาให'ความช2วยเหลือ 5 วันทําการ (หลังจากได'รับแบบประมาณราคา) ขั้นตอนที่ 1 รวบรวมข'อมูลเอกสารของผู'ประสบภัย 2 วันทําการ
  • 10.
    10 17. การขอขอมูลขาวสารของทางราชการ กําหนดขั้นตอนไว'4 ขั้นตอน ใช'เวลา 3 วัน 2 ชั่วโมง 30 นาที ขั้นตอนที่ 1 ผู'ขอเขียนคําร'องขอรับข'อมูลข2าวสารฯ ใช'เวลา 5 นาที ขั้นตอนที่ 2 เจ'าหน'าที่ ตรวจสอบเอกสารคําขอ /บันทึกเรื่อง /เสนอผู'บังคับบัญชา ตามลําดับชั้นพิจารณา ใช'เวลา 30 นาที ขั้นตอนที่ 3 แจ'งหน2วยงานที่รับผิดชอบ ใช'เวลา 30 นาที ข'อมูลพร'อมให'บริการ ข'อมูลไม2พร'อมให'บริการ ข'อมูลเปUดเผยไม2ได' ให'บริการทันที แจ'งนัดหมายมารับภายหลัง ภายใน 30 นาที ชี้แจงเหตุผลให'ผู'ขอทราบ ภายใน 30 นาที ตรวจสอบค'นหา/คัดสําเนา/รับรองสําเนา ภายใน 3 วันทําการ ให'บริการข'อมูลข2าวสาร ขั้นตอนที่ 4 ภายใน 3 วันกับ 30 นาที
  • 11.
    11 18. การรับเรื่องราวรองทุกข:ของอนุกรรมการคุมครองผูบริโภคประจําเทศบาล กําหนดขั้นตอนไว' 4ขั้นตอน ใช'เวลา 14 วัน 4 ชั่วโมง 19. การรับเรื่องราวรองทุกข:ทางเว็ปไซต: แจงตอบการดําเนินการใหผูรองเรียนทราบ กําหนดขั้นตอนไว' 3 ขั้นตอน ใช'เวลา ½ วันทําการ ขั้นตอนที่ 1 เจ'าหน'าที่ผู'รับผิดชอบระบบเว็ปไซตH เปUดระบบเว็ปไซตH ใช'เวลา 1 ชั่วโมง ขั้นตอนที่ 2 เจ'าหน'าที่ผู'รับผิดชอบตรวจสอบ เสนอผู'บริหารตามลําดับชั้นมอบหมายผู'รับผิดชอบ ใช'เวลา 1 ขั้นตอนที่ 3 เจ'าหน'าที่ผู'รับผิดชอบตรวจสอบและตอบรับ ข'อร'องเรียนในระบบเว็ปไซตHให'ผู'ร'องเรียนทราบ ใช'เวลา 1 ชั่วโมง 30 ขั้นตอนที่ 1 ผู'ร'องยื่นเรื่องราวพร'อมหลักฐาน ใช'เวลา 5 นาที ขั้นตอนที่ 2 เจ'าหน'าที่ ตรวจสอบเอกสารหลักฐาน ใช'เวลา 4 ชั่วโมง ขั้นตอนที่ 3 เจ'าหน'าที่ประจําศูนยHฯ ดําเนินการ ใช'เวลา 7 วัน 1.แจ'งหน2วยงานที่ เกี่ยวข'อง 2.แจ'งผู'ร'องขอทราบข'อเท็จจริง เพิ่มเติม 3.แจ'งผู'ถูกร'องเรียน ทําหนังสือชี้แจง ผู'ถูกร'องเรียนชี้แจง พร'อมหลักฐาน ขั้นตอนที่ 4 แจ'งความคืบหน'าดําเนินการให'ผู'ร'องทราบ ภายใน 7 วัน ภายใน 7 วัน ผู'ร'องส2งเอกสารหลักฐานให' ข'อเท็จจริงเพิ่มเติม
  • 12.
    12 สํานักการคลัง 1. การจัดเก็บภาษีโรงเรือนและที่ดิน กําหนดขั้นตอนไว'5 ขั้นตอน ใช'เวลา 1.1 กรณีเอกสารหลักฐานครบถ'วนดําเนินการแล'วเสร็จ ภายใน 5 นาที หากเอกสารไม2ครบถ'วนใช'เวลาในการชําระภาษีเกินกว2าที่กําหนด 1.2 กรณีเอกสารหลักฐานไม2ครบถ'วนเจ'าหน'าที่แจ'งให'นําหลักฐานเอกสาร เพิ่มเติมภายใน 30 วัน 2. การจัดเก็บภาษีปKาย กําหนดขั้นตอนไว' 5 ขั้นตอน ใช'เวลา 2.1 กรณีเอกสารหลักฐานครบถ'วนดําเนินการแล'วเสร็จ ภายใน 5 นาที หากเอกสารไม2ครบถ'วนใช'เวลาในการชําระภาษีเกินกว2าที่กําหนด 2.2 กรณีเอกสารหลักฐานไม2ครบถ'วนเจ'าหน'าที่แจ'งให'นําหลักฐานเอกสาร เพิ่มเติมภายใน 30 วัน ขั้นตอนที่ 1 ผู'เสียภาษีกรอกแบบ ภ.ร.ด. 2/ 1 นาที ขั้นตอนที่ 2 เจ'าหน'าที่ตรวจเอกสารให'ตรงกับ ผ.ท.4/ 1 นาที ขั้นตอนที่ 3 ประเมินภาษี/ 1 นาที ขั้นตอนที่ 4 ออกใบเสร็จรับเงิน/ 1 นาที ขั้นตอนที่ 5 มอบใบเสร็จให'ผู'ชําระภาษี/ 1 นาที ขั้นตอนที่ 1 ผู'เสียภาษีกรอกแบบ ภ.ป.1/ 1 นาที ขั้นตอนที่ 2 เจ'าหน'าที่ตรวจเอกสารให'ตรงกับ ผ.ท.4/ 1 นาที ขั้นตอนที่ 3 ประเมินภาษี/ 1 นาที ขั้นตอนที่ 4 ออกใบเสร็จรับเงิน/ 1 นาที ขั้นตอนที่ 5 มอบใบเสร็จให'ผู'ชําระภาษี/ 1 นาที ก ร ณี เอ ก ส า ร ห ลั ก ฐ า น ไ ม2 ครบถ'วนเจ'าหน'าที่ แจ'งให'นําหลักฐาน เอกสารเพิ่มเติม ภายใน 25 วัน ก ร ณี เอ ก ส า ร ห ลั ก ฐ า น ไ ม2 ครบถ'วนเจ'าหน'าที่ แจ'งให'นําหลักฐาน เอกสารเพิ่มเติม ภายใน 25 วัน
  • 13.
    13 3. การชําระภาษีบํารุงทองที่ กําหนดขั้นตอนไว'5 ขั้นตอน ใช'เวลา 3.1 กรณีเอกสารหลักฐานครบถ'วนดําเนินการแล'วเสร็จ ภายใน 5 นาที หากเอกสาร ไม2ครบถ'วนใช'เวลาในการชําระภาษีเกินกว2าที่กําหนด 3.2 กรณีเอกสารหลักฐานไม2ครบถ'วนเจ'าหน'าที่แจ'งให'นําหลักฐานเอกสารเพิ่มเติม ภายใน 30 วัน 4. การชําระคาธรรมเนียมขยะมูลฝอย กําหนดขั้นตอนไว' 5 ขั้นตอน ใช'เวลา 4.1 กรณีเอกสารหลักฐานครบถ'วนดําเนินการแล'วเสร็จ ภายใน 5 นาที หากเอกสาร ไม2ครบถ'วนใช'เวลาในการชําระภาษีเกินกว2าที่กําหนด 4.2 กรณีเอกสารหลักฐานไม2ครบถ'วนเจ'าหน'าที่แจ'งให'นําหลักฐานเอกสารเพิ่มเติม ภายใน 30 วัน ขั้นตอนที่ 1 ผู'เสียภาษีกรอกแบบ ภ.บ.ท.5(กรณียื่นแบบประเมินใหม2)/ 1 นาที ขั้นตอนที่ 2 เจ'าหน'าที่ตรวจเอกสารให'ตรงกับ ผ.ท.4/ 1 นาที ขั้นตอนที่ 3 ประเมินภาษี/ 1 นาที ขั้นตอนที่ 4 ออกใบเสร็จรับเงิน/ 1 นาที ขั้นตอนที่ 5 มอบใบเสร็จให'ผู'ชําระภาษี/ 1 นาที ขั้นตอนที่ 1 ผู'เสียค2าธรรมเนียมยื่นเสียค2าธรรมเนียมขยะมูลฝอย/ 1 นาที ขั้นตอนที่ 2 เจ'าหน'าที่ตรวจเอกสารรายละเอียดข'อมูล/ 1 นาที ขั้นตอนที่ 3 ตรวจสอบทะเบียนคุม/ 1 นาที ขั้นตอนที่ 4 ออกใบเสร็จรับเงิน/ 1 นาที ขั้นตอนที่ 5 มอบใบเสร็จให'ผู'ชําระภาษี/ 1 นาที ก ร ณี เอ ก ส า ร ห ลั ก ฐ า น ไ ม2 ครบถ'วนเจ'าหน'าที่ แจ'งให'นําหลักฐาน เอกสารเพิ่มเติม ภายใน 25 วัน ก ร ณี เอ ก ส า ร ห ลั ก ฐ า น ไ ม2 ครบถ'วนเจ'าหน'าที่ แจ'งให'นําหลักฐาน เอกสารเพิ่มเติม ภายใน 25 วัน
  • 14.
    14 5. จดทะเบียนพาณิชย: (ตั้งใหม)กําหนดขั้นตอนไว' 5 ขั้นตอน ใช'เวลา 5.1 กรณีเอกสารหลักฐานครบถ'วนดําเนินการแล'วเสร็จ ภายใน 10 นาที หาก เอกสาร ไม2ครบถ'วนใช'เวลาในการชําระภาษีเกินกว2าที่กําหนด 5.2 กรณีเอกสารหลักฐานไม2ครบถ'วนเจ'าหน'าที่แจ'งให'นําหลักฐานเอกสารเพิ่มเติม ภายใน 30 วัน 6. การรับเรื่องราวรองทุกข:ทางเว็ปไซต: แจงตอบการดําเนินการใหผูรองเรียนทราบ กําหนดขั้นตอนไว' 3 ขั้นตอน ใช'เวลา ½ วันทําการ ขั้นตอนที่ 1 ผู'ขอจดทะเบียนพาณิชยHกรอกรายละเอียด ท.พ./ 1 นาที ขั้นตอนที่ 2 เจ'าหน'าที่ตรวจเอกสาร / 4 นาที ขั้นตอนที่ 3 ออกใบเสร็จ/ 1 นาที ขั้นตอนที่ 4 จัดทําใบทะเบียนพาณิชยH/ 3 นาที ขั้นตอนที่ 5 มอบใบทะเบียนพาณิชยHให'ผู'ขอจดทะเบียนพาณิชยH/ 1 นาที ขั้นตอนที่ 1 เจ'าหน'าที่ผู'รับผิดชอบระบบเว็ปไซตH เปUดระบบเว็ปไซตH ใช'เวลา 1 ชั่วโมง ขั้นตอนที่ 2 เจ'าหน'าที่ผู'รับผิดชอบตรวจสอบ เสนอผู'บริหารตามลําดับชั้นมอบหมายผู'รับผิดชอบ ใช'เวลา 1 ขั้นตอนที่ 3 เจ'าหน'าที่ผู'รับผิดชอบตรวจสอบและตอบรับ ข'อร'องเรียนในระบบเว็ปไซตHให'ผู'ร'องเรียนทราบ ใช'เวลา 1 ชั่วโมง 30 ก ร ณี เอ ก ส า ร ห ลั ก ฐ า น ไ ม2 ครบถ'วนเจ'าหน'าที่ แจ'งให'นําหลักฐาน เอกสารเพิ่มเติม ภายใน 25 วัน
  • 15.
    15 สํานักการชาง 1. ขอตอใบอนุญาตกอสราง ดัดแปลงรื้อถอน หรือเคลื่อนยายอาคาร กําหนดขั้นตอนไว' 5 ขั้นตอน ใช'เวลา 5 วัน ขั้นตอนที่ 1 ผู'ขออนุญาต – ยื่นเอกสาร – ลงรับเอกสาร จํานวน 1 วัน ขั้นตอนที่ 2 นายตรวจเขต – ตรวจเอกสาร-ฝSายควบคุมอาคารและผังเมือง จํานวน 1 วัน ขั้นตอนที่ 3 -ผอ.ส2วนควบคุมการก2อสร'างฯ- ผอ.สํานักการช2าง จํานวน 1 วัน ขั้นตอนที่ 4 ปลัดเทศบาล จํานวน 1 วัน ขั้นตอนที่ 5 นายกเทศมนตรี – ลงนาม จํานวน 1 วัน 2. การขอเปลี่ยนผูควบคุมงาน กําหนดขั้นตอนไว' 5 ขั้นตอน ใช'เวลา 5 วัน ขั้นตอนที่ 1 ผู'ขออนุญาต- ยื่นเอกสาร – ลงรับเอกสาร จํานวน 1 วัน ขั้นตอนที่ 2 นายตรวจเขต – ตรวจเอกสาร -ฝSายควบคุมอาคารและผังเมือง จํานวน 1 วัน ขั้นตอนที่ 3 ผอ.ส2วนควบคุมฯ – ผอ.สํานักการช2าง จํานวน 1 วัน ขั้นตอนที่ 4 ปลัดเทศบาล จํานวน 1 วัน ขั้นตอนที่ 5 นายกเทศมนตรี – ลงนามอนุมัติ จํานวน 1 วัน
  • 16.
    16 3. ขอใบรับรองการกอสราง ดัดแปลงกําหนดขั้นตอนไว' 7 ขั้นตอน ใช'เวลา 15 วัน ขั้นตอนที่ 1 ผู'ขออนุญาต – ยื่นเอกสาร – ลงรับเอกสาร จํานวน 1 วัน ขั้นตอนที่ 2 นายตรวจเขต – ตรวจเอกสาร – ตรวจสอบอาคารเขียนผังบริเวณ จํานวน 2 วัน ขั้นตอนที่ 3 ฝSายควบคุมอาคารและผังเมือง จํานวน 2 วัน ขั้นตอนที่ 4 ผอ.ส2วนควบคุมการก2อสร'างฯ จํานวน 2 วัน ขั้นตอนที่ 5 ผู'อํานวยการสํานักการช2าง จํานวน 2 วัน ขั้นตอนที่ 6 ปลัดเทศบาล จํานวน 3 วัน ขั้นตอนที่ 7 นายกเทศมนตรี – ลงนามอนุมัติ จํานวน 3 วัน
  • 17.
    17 4. การบริการประชาชนในการพิจารณาใบอนุญาตกอสรางอาคาร (อาคารขนาดใหญ) กําหนดขั้นตอนไว'10 ขั้นตอน ใช'เวลา 30 วัน ขั้นตอนที่ 1 ผู'ขออนุญาต – ยื่นเอกสาร – ลงรับเอกสาร จํานวน 1 วัน ขั้นตอนที่ 2 งานผังเมือง – ตรวจสอบการใช'ประโยชนHที่ดิน จํานวน 2 วัน ขั้นตอนที่ 3 นายตรวจเขต – เขียนผังบริเวณ – ตรวจผังบริเวณ และเอกสาร จํานวน 3 วัน ขั้นตอนที่ 4 สถาปนิก – ตรวจรูปแบบด'านสถาปYตยกรรม จํานวน 5 วัน ขั้นตอนที่ 5 วิศวกร – ตรวจสอบรูปแบบด'านวิศวกรรม จํานวน 4 วัน ขั้นตอนที่ 6 ฝSายควบคุมอาคารและผังเมือง – ตรวจสอบอนุมัติใบอนุญาต จํานวน 2 วัน ขั้นตอนที่ 7 ผอ.ส2วนควบคุมการก2อสร'างฯ – เห็นชอบอนุมัติใบอนุญาต จํานวน 3 วัน ขั้นตอนที่ 8 ผู'อํานวยการสํานักการช2าง – เห็นชอบอนุมัติใบอนุญาต จํานวน 3 วัน ขั้นตอนที่ 9 ปลัดเทศบาล – เห็นชอบอนุมัติใบอนุญาต จํานวน 3 วัน ขั้นตอนที่ 10 นายกเทศมนตรี – ลงนามอนุมัติใบอนุญาต จํานวน 4 วัน
  • 18.
    18 5. การบริการประชาชนในการพิจารณาใบอนุญาตกอสรางอาคาร (อาคารขนาดกลาง) กําหนดขั้นตอนไว'10 ขั้นตอน ใช'เวลา 20 วัน ขั้นตอนที่ 1 ผู'ขออนุญาต – ยื่นเอกสาร – ลงรับเอกสาร จํานวน 1 วัน ขั้นตอนที่ 2 งานผังเมือง – ตรวจสอบการใช'ประโยชนHที่ดิน จํานวน 1 วัน ขั้นตอนที่ 3 นายตรวจเขต – เขียนผังบริเวณ – ตรวจผังบริเวณและเอกสาร จํานวน 2 วัน ขั้นตอนที่ 4 สถาปนิก – ตรวจรูปแบบด'านสถาปYตยกรรม จํานวน 2 วัน ขั้นตอนที่ 5 วิศวกร – ตรวจสอบรูปแบบด'านวิศวกรรม จํานวน 2 วัน ขั้นตอนที่ 6 ฝSายควบคุมอาคารและผังเมือง – ตรวจสอบอนุมัติใบอนุญาต จํานวน 2 วัน ขั้นตอนที่ 7 ผอ.ส2วนควบคุมการก2อสร'างฯ – เห็นชอบอนุมัติใบอนุญาต จํานวน 2 วัน ขั้นตอนที่ 8 ผู'อํานวยการสํานักการช2าง – เห็นชอบอนุมัติใบอนุญาต จํานวน 2 วัน ขั้นตอนที่ 9 ปลัดเทศบาล – เห็นชอบอนุมัติใบอนุญาต จํานวน 3 วัน ขั้นตอนที่ 10 นายกเทศมนตรี – ลงนามอนุมัติใบอนุญาต จํานวน 3 วัน
  • 19.
    19 6. การพิจารณาใบอนุญาตกอสรางอาคาร (แบบมาตรฐานบริการประชาชน,อาคาร ขนาดเล็ก)กําหนดขั้นตอนไว' 10 ขั้นตอน ใช'เวลา 12 วัน ขั้นตอนที่ 1 ผู'ขออนุญาต – ยื่นเอกสาร – ลงรับเอกสาร จํานวน 1 วัน ขั้นตอนที่ 2 งานผังเมือง – ตรวจสอบการใช'ประโยชนHที่ดิน จํานวน 1 วัน ขั้นตอนที่ 3 นายตรวจเขต – เขียนผังบริเวณ – ตรวจผังบริเวณและเอกสาร จํานวน 1 วัน ขั้นตอนที่ 4 สถาปนิก - ตรวจรูปแบบด'านสถาปYตยกรรม จํานวน 1 วัน ขั้นตอนที่ 5 วิศวกร – ตรวจสอบรูปแบบด'านวิศวกรรม จํานวน 1 วัน ขั้นตอนที่ 6 ฝSายควบคุมอาคารและผังเมือง – ตรวจสอบอนุมัติใบอนุญาต จํานวน 1 วัน ขั้นตอนที่ 7 ผอ.ส2วนควบคุมการก2อสร'างฯ – เห็นชอบอนุมัติใบอนุญาต จํานวน 1 วัน ขั้นตอนที่ 8 ผู'อํานวยการสํานักการช2าง –เห็นชอบอนุมัติใบอนุญาต จํานวน 1 วัน ขั้นตอนที่ 9 ปลัดเทศบาล - เห็นชอบอนุมัติใบอนุญาต จํานวน 1 วัน ขั้นตอนที่ 10 นายกเทศมนตรี – ลงนามอนุมัติใบอนุญาต จํานวน 3 วัน
  • 20.
    20 7. การพิจารณาใบอนุญาตรื้อถอน /ดัดแปลงอาคาร กําหนดขั้นตอนไว' 9 ขั้นตอน ใช'เวลา 10 วัน ขั้นตอนที่ 1 ผู'ขออนุญาต–ยื่นเอกสาร–ลงรับเอกสาร งานผังเมือง–ตรวจสอบการใช'ประโยชนHที่ดิน จํานวน 1วัน ขั้นตอนที่ 2 นายตรวจเขต – เขียนผังบริเวณ – ตรวจผังบริเวณและเอกสาร จํานวน 1 วัน ขั้นตอนที่ 3 สถาปนิก - ตรวจรูปแบบด'านสถาปYตยกรรม จํานวน 1 วัน ขั้นตอนที่ 1 วิศวกร – ตรวจสอบรูปแบบด'านวิศวกรรม จํานวน 1 วัน ขั้นตอนที่ 5 ฝSายควบคุมอาคารและผังเมือง – ตรวจสอบอนุมัติใบอนุญาต จํานวน 1 วัน ขั้นตอนที่ 6 ผอ.ส2วนควบคุมการก2อสร'างฯ – เห็นชอบอนุมัติใบอนุญาต จํานวน 1 วัน ขั้นตอนที่ 7 ผู'อํานวยการสํานักการช2าง – เห็นชอบอนุมัติใบอนุญาต จํานวน 1 วัน ขั้นตอนที่ 8 ปลัดเทศบาล – เห็นชอบอนุมัติใบอนุญาต จํานวน 1 วัน ขั้นตอนที่ 9 นายกเทศมนตรี – ลงนามอนุมัติใบอนุญาต จํานวน 2 วัน
  • 21.
    21 8. การขอหนังสือรับรองอาคาร กําหนดขั้นตอนไว'3 ขั้นตอน ใช'เวลา 7 วัน ขั้นตอนที่ 1 ผู'ยื่นคําร'องขอหนังสือรับรองอาคาร – เจ'าหน'าที่รับเรื่องพร'อมตรวจสอบเอกสาร ในการขอหนังสือรับรองอาคาร – ลงรับเอกสาร จํานวน 1 วัน ขั้นตอนที่ 2 เจ'าหน'าที่ตรวจสอบอาคารพร'อมจัดทําข'อมูลเพื่อพิจารณา,จัดทําข'อมูลของอาคาร ที่ขอรับรอง – เจ'าหน'าที่ดําเนินการตรวจสอบอาคารที่ขอรับรองสิ่งปลูกสร'าง พร'อมรายละเอียดของอาคารที่ขอรับรอง – จัดทําแผนที่สังเขปสถานที่ตั้ง รูปถ2ายประกอบและรายละเอียดข'อมูลของอาคาร จํานวน 3 วัน ขั้นตอนที่ 3 การพิจารณาอนุญาตหนังสือรับรอง – เสนอรายงานพิจารณาหนังสือ รับรอง จํานวน 3 วัน 9. การพิจารณาออกใบรับรองการตรวจสอบอาคาร (แบบ ร1) กําหนดขั้นตอนไว' 3 ขั้นตอน ใช'เวลา 9 วัน ขั้นตอนที่ 1 ยื่นคําร'องขอใบรับรองการตรวจสอบอาคาร – เจ'าหน'าที่รับเรื่องพร'อมตรวจสอบเอกสารการ ขอใบรับรองการตรวจสอบอาคาร – ลงรับเอกสาร จํานวน 1 วัน ขั้นตอนที่ 2 เจ'าหน'าที่ดําเนินการตรวจสอบรายละเอียดข'อมูลอาคารตาม พรบ.ควบคุมอาคาร พ.ศ. 2522 เพื่อพิจารณาอาคารที่ขอรับรอง จํานวน 3 วัน ขั้นตอนที่ 3 การพิจารณาอนุญาตออกใบรับรองการตรวจสอบอาคาร – เสนอรายงานพิจารณา ตามแบบ ร1 จํานวน 5 วัน
  • 22.
    22 10.การพิจารณาใบอนุญาตเครื่องเลน กําหนดขั้นตอนไว' 10ขั้นตอน ใช'เวลา 12 วัน ขั้นตอนที่ 1 ผู'ขออนุญาต – ยื่นเอกสาร – ลงรับเอกสาร จํานวน 1 วัน ขั้นตอนที่ 2 งานผังเมือง – ตรวจสอบการใช'ประโยชนHที่ดิน จํานวน 1 วัน ขั้นตอนที่ 3 นายตรวจเขต – เขียนผังบริเวณ – ตรวจผังบริเวณและเอกสาร จํานวน 1 วัน ขั้นตอนที่ 4 สถาปนิก – ตรวจรูปแบบด'านสถาปYตยกรรม จํานวน 1 วัน ขั้นตอนที่ 5 วิศวกร – ตรวจสอบรูปแบบด'านวิศวกรรม จํานวน 1 วัน ขั้นตอนที่ 6 ฝSายควบคุมอาคารและผังเมือง – ตรวจสอบอนุมัติใบอนุญาต จํานวน 1 วัน ขั้นตอนที่ 7 ผอ.ส2วนควบคุมการก2อสร'างฯ – เห็นชอบอนุมัติใบอนุญาต จํานวน 1 วัน ขั้นตอนที่ 8 ผู'อํานวยการสํานักการช2าง – เห็นชอบอนุมัติใบอนุญาต จํานวน 1 วัน ขั้นตอนที่ 9 ปลัดเทศบาล – เห็นชอบอนุมัติใบอนุญาต จํานวน 1 วัน ขั้นตอนที่ 10 นายกเทศมนตรี – ลงนามอนุมัติใบอนุญาต จํานวน 3 วัน
  • 23.
    23 11.การพิจารณาตออายุใบอนุญาตประกอบกิจการน้ํามันเชื้อเพลิง กําหนดขั้นตอนไว' 3 ขั้นตอนใช'เวลา 9 วัน ขั้นตอนที่ 1 ผู'ยื่นคําร'องต2ออายุใบอนุญาตประกอบกิจการน้ํามันเชื้อเพลิง – เจ'าหน'าที่ตรวจสอบ เอกสารหลักฐานต2างๆ – ลงรับเอกสาร จํานวน 1 วัน ขั้นตอนที่ 2 เจ'าหน'าที่ดําเนินการตรวจสอบสถานที่ประกอบการและสิ่งก2อสร'างต2างๆเพื่อประกอบ การพิจารณาต2ออายุใบอนุญาต จํานวน 3 วัน ขั้นตอนที่ 3 การพิจารณาต2ออายุใบอนุญาตประกอบกิจการน้ํามันเชื้อเพลิง – เสนอรายงานพิจารณา ต2ออายุใบอนุญาต จํานวน 5 วัน 12.รับจองเต็นท:และเวทีทางอินเตอร:เน็ต กําหนดขั้นตอนไว' 2 ขั้นตอน ใช'เวลา 2 วัน ขั้นตอนที่ 1 ผู'ขอใช'บริการยื่นเรื่อง-รับเรื่อง จํานวน 1 วัน ขั้นตอนที่ 2 เจ'าหน'าที่ดําเนินการให'บริการ จํานวน 1 วัน
  • 24.
    24 13. รับแจงงานไฟฟKาสาธารณะชํารุดเสียหายทางอินเตอร:เน็ต กําหนดขั้นตอนไว'2 ขั้นตอน ใช'เวลา 2 วัน 14. รับบริการรถลอกทอระบายน้ําทางอินเตอร:เน็ต กําหนดขั้นตอนไว' 2 ขั้นตอน ใช'เวลา 2 วัน 15. การรับเรื่องราวรองทุกข:ทางเว็ปไซต: แจงตอบการดําเนินการใหผูรองเรียนทราบ กําหนดขั้นตอนไว' 3 ขั้นตอน ใช'เวลา ½ วันทําการ ขั้นตอนที่ 1 เจ'าหน'าที่ผู'รับผิดชอบระบบเว็ปไซตH เปUดระบบเว็ปไซตH ใช'เวลา 1 ชั่วโมง ขั้นตอนที่ 2 เจ'าหน'าที่ผู'รับผิดชอบตรวจสอบ เสนอผู'บริหารตามลําดับชั้นมอบหมายผู'รับผิดชอบ ใช'เวลา 1 ขั้นตอนที่ 3 เจ'าหน'าที่ผู'รับผิดชอบตรวจสอบและตอบรับ ข'อร'องเรียนในระบบเว็ปไซตHให'ผู'ร'องเรียนทราบ ใช'เวลา 1 ชั่วโมง 30 ขั้นตอนที่ 1 ผู'ขอใช'บริการยื่นเรื่อง – รับเรื่อง จํานวน 1 วัน ขั้นตอนที่ 2 เจ'าหน'าที่ดําเนินการให'บริการ จํานวน 1 วัน ขั้นตอนที่ 1 ผู'ขอใช'บริการยื่นเรื่อง – รับเรื่อง จํานวน 1 วัน ขั้นตอนที่ 2 เจ'าหน'าที่ดําเนินการให'บริการ จํานวน 1 วัน
  • 25.
    25 กองสาธารณสุขและสิ่งแวดลอม 1. การขอรับและขอตออายุใบอนุญาตประกอบกิจการที่เปPนอันตรายตอสุขภาพจัดตั้ง สถานที่สะสม/จําหนายอาหาร และจัดตั้งตลาดกําหนดขั้นตอนไว' 4 ขั้นตอน ใช'เวลา 19 วันทําการ 2. การขอหนังสือรับรองการแจงจัดตั้งสถานที่สะสม/จําหนายอาหาร กําหนดขั้นตอนไว' 4 ข'นตอน ใช'เวลา 6 วันทําการ ขั้นตอนที่ 1 ผู'ขอยื่นคําขอรับ/ขอต2ออายุใบอนุญาต พร'อมหลักฐาน ใช'เวลา 1 วัน ขั้นตอนที่ 2 เจ'าหน'าที่ตรวจสอบคําขอพร'อมหลักฐาน (กรณีถูกตอง) ใช'เวลา 1-2 วัน ขั้นตอนที่ 3 เจ'าหน'าที่ตรวจสอบสถานที่ประกอบการ (กรณีถูกตอง) ใช'เวลา 1-12 วัน ขั้นตอนที่ 4 เจ'าพนักงานท'องถิ่นออกใบอนุญาต ใช'เวลา 1-4 วัน ขั้นตอนที่ 1 ผู'ประกอบการยื่นคําขอรับหนังสือรับรองการแจ'ง พร'อมหลักฐาน ใช'เวลา 1 วัน ขั้นตอนที่ 2 เจ'าหน'าที่ตรวจสอบคําขอพร'อมหลักฐาน ออกใบรับแจ'ง (กรณีถูกตอง) ใช'เวลา 1 วัน ขั้นตอนที่ 3 เจ'าหน'าที่ตรวจสอบสถานที่ประกอบการ (กรณีถูกตอง) ใช'เวลา 1-2 วัน ขั้นตอนที่ 4 เจ'าพนักงานท'องถิ่นออกหนังสือรับรองการแจ'ง ใช'เวลา 1-2 วัน
  • 26.
    26 3. การขอรับและขอตออายุใบอนุญาตจําหนายสินคาในที่หรือทางสาธารณะ กําหนดขั้นตอนไว' 4ขั้นตอน ใช'เวลา 19 วันทําการ 4. การขอรับ/ขอตออายุใบอนุญาตจัดตั้งสุสานและฌาปนสถาน กําหนดระยะเวลาไว' 6 ขั้นตอน ใช'เวลา 30 วันทําการ ขั้นตอนที่ 1 ผู'ขอยื่นคําขอรับ/ขอต2ออายุใบอนุญาต พร'อมหลักฐาน ใช'เวลา 1 วัน ขั้นตอนที่ 2 เจ'าหน'าที่ตรวจสอบคําขอพร'อมหลักฐาน (กรณีถูกตอง) ใช'เวลา 1-2 วัน ขั้นตอนที่ 3 เจ'าหน'าที่ตรวจสอบสถานที่ประกอบการ (กรณีถูกตอง) ใช'เวลา 1-12 วัน ขั้นตอนที่ 4 เจ'าพนักงานท'องถิ่นออกใบอนุญาต ใช'เวลา 1-4 วัน ขั้นตอนที่ 1 ผู'ขอยื่นคําขอรับ/ขอต2ออายุใบอนุญาต พร'อมเอกสารหลักฐาน ใช'เวลา 1 วัน ขั้นตอนที่ 2 เจ'าหน'าที่ตรวจสอบคําขอพร'อมหลักฐาน (กรณีถูกตอง) ใช'เวลา 1 วัน ขั้นตอนที่ 3 เจ'าหน'าที่ตรวจสอบสถานที่ (กรณีถูกตอง) ใช'เวลา 12 วัน ขั้นตอนที่ 4 เสนอเจ'าพนักงานท'องถิ่น ลงนามใบอนุญาต ใช'เวลา 7 วัน ขั้นตอนที่ 5 เจ'าพนักงานท'องถิ่นพิจารณาลงนาม ใบอนุญาต ใช'เวลา 4 วัน ขั้นตอนที่ 6 ออกเอกสารใบอนุญาต ใช'เวลา 5 วัน (นับแต2วันออกหนังสือแจ'ง)
  • 27.
    27 5. การขอรับ/ตออายุใบอนุญาตเปPนผูดําเนินการสุสานและฌาปนสถาน กําหนดขั้นตอนไว' 5ขั้นตอน ใช'เวลา 20 วันทําการ 6. การรับแจงประกอบกิจการโรงงานจําพวกที่ 2 ตาม พ.ร.บ.โรงงาน พ.ศ. 2535 กําหนดขั้นตอนไว' 3 ขั้นตอน ใช'เวลา 1 วัน ขั้นตอนที่ 1 ผู'ขอยื่นคําขอรับ/ขอต2ออายุใบอนุญาต พร'อมหลักฐาน ใช'เวลา 1 วัน ขั้นตอนที่ 2 เจ'าหน'าที่ตรวจสอบคําขอพร'อมหลักฐาน (กรณีถูกตอง) ใช'เวลา 1 วัน/ราย ขั้นตอนที่ 4 เจ'าพนักงานท'องถิ่นลงนามใบอนุญาต ใช'เวลา 5 วัน ขั้นตอนที่ 5 ออกเอกสารใบอนุญาต ใช'เวลา 5 วัน (นับตั้งแต2วันที่ออกหนังสือแจ'ง) ขั้นตอนที่ 1 ผู'ประกอบกิจการยื่นใบแจ'ง พร'อมเอกสาร ใช'เวลา 2 ชั่วโมง ขั้นตอนที่ 2 เจ'าหน'าที่ตรวจสอบใบแจ'ง พร'อมหลักฐาน (กรณีถูกตอง) ใช'เวลา 3 ชั่วโมง ขั้นตอนที่ 3 ออกใบรับแจ'ง ใช'เวลา 2 ชั่วโมง ขั้นตอนที่ 3 เสนอเจ'าพนักงานท'องถิ่น ลงนามใบอนุญาต (กรณีถูกตอง) ใช'เวลา 8 วัน
  • 28.
    28 7. การขออนุญาตประกอบกิจการรับทําการเก็บ ขนหรือกําจัด มูลฝอยหรือสิ่งปฏิกูล - ขออนุญาตใหม/ตอใบอนุญาต กําหนดขั้นตอนไว' 5 ขั้นตอน ใช'เวลา 15 วัน 8. ใหบริการดูดสิ่งปฏิกูล กําหนดขั้นตอนไว' 2 ขั้นตอน ใช'เวลา 2 วัน 9. ใหบริการดูดสิ่งปฏิกูล(ทางเว็บไซต:) กําหนดขั้นตอนไว' 3 ขั้นตอน ใช'เวลา 1.5 วัน ขั้นตอนที่ 1 ผู'ประกอบการยื่นคําขอใช'เวลา 0.5 วัน ขั้นตอนที่ 2 เจ'าหน'าที่ตรวจสอบข'อมูลใช'เวลา 1 วัน ขั้นตอนที่ 3 เจ'าหน'าที่ตรวจสอบสถานที่ประกอบการใช'เวลา 10 วัน ขั้นตอนที่ 4 เสนอเจ'าพนักงานท'องถิ่นใช'เวลา 0.5 วัน ขั้นตอนที่ 5 เจ'าพนักงานท'องถิ่นออกใบอนุญาตใช'เวลา 3 วัน ขั้นตอนที่ 1 ยื่นหนังสือ/เขียนคําร'อง/แจ'งทางโทรศัพทH ใช'เวลา 7 นาที/ราย ขั้นตอนที่ 2 เจ'าหน'าที่ตรวจสอบและดําเนินการใช'เวลา 2 วัน/ตามวันที่ขอใช'บริการ ขั้นตอนที่ 2 รับคําร'อง/ตรวจสอบคําร'อง ใช'เวลา 0.5 วัน ขั้นตอนที่ 3 เจ'าหน'าที่ตรวจสอบและดําเนินการใช'เวลา 1 วัน ขั้นตอนที่ 1 ยื่นคําร'องทางเว็บไซตH
  • 29.
    29 10. ใหบริการรถสุขาเคลื่อนที่ กําหนดขั้นตอนไว'3 ขั้นตอน ขั้นตอนที่ 1,2 ในเขตเทศบาล ใช'เวลา 2 วัน ถ'านอกเขตเทศบาลฯ ใช'เวลาตามที่กําหนด 11. ใหบริการรถสุขาเคลื่อนที่ (ทางเว็บไซต:) กําหนดขั้นตอนไว' 4 ขั้นตอน ในเขต เทศบาลขั้นตอนที่ 2,3 ใช'เวลา 2 วัน 12. ใหบริการเก็บขนกิ่งไมและเศษวัสดุเหลือใช กําหนดขั้นตอนไว' 2 ขั้นตอน ใช'เวลา 4 วัน ขั้นตอนที่ 1 ยื่นหนังสือ/เขียนคําร'อง/แจ'งทางโทรศัพทHใช'เวลา 4 นาที ขั้นตอนที่ 2 เสนอผู'บริหารอนุมัติในเขตเทศบาลฯใช'เวลา 2 วัน นอกเขตเทศบาลฯ ก2อนใช'บริการ 7 วัน ทําการ ขั้นตอนที่ 3 เจ'าหน'าที่ดําเนินการตามวันที่ขอใช'บริการ ขั้นตอนที่ 1 ยื่นหนังสือ/เขียนคําร'อง/แจ'งทางโทรศัพทHใช'เวลา 7 นาที/ราย ขั้นตอนที่ 2 รับคําร'อง/ตรวจสอบคําร'อง ใช'เวลา 0.5 วัน ขั้นตอนที่ 4 เจ'าหน'าที่ดําเนินการตามวันที่ขอใช'บริการ ขั้นตอนที่ 1 ยื่นคําร'องทางเว็บไซตH ขั้นตอนที่ 2 เจ'าหน'าที่ตรวจสอบและดําเนินการใช'เวลา 4 วัน ขั้นตอนที่ 3 เสนอผู'บริหารอนุมัติในเขตเทศบาลฯใช'เวลา 2 วัน นอกเขตเทศบาลฯก2อนใช'บริการ7 วัน ทําการ
  • 30.
    30 13. ใหบริการตั้งวางถังขยะที่สาธารณะ กําหนดขั้นตอนไว'2 ขั้นตอน ใช'เวลา 4 วัน 14. รับเรื่องรองเรียน เกี่ยวกับมูลฝอย/สิ่งปฏิกูล กําหนดขั้นตอนไว' 2 ขั้นตอน ใช'เวลา 0.5 วัน 15. ใหบริการเก็บขนมูลฝอย กําหนดขั้นตอนไว' 2 ขั้นตอน ใช'เวลา 4 วัน ขั้นตอนที่ 1 ยื่นหนังสือ/เขียนคําร'อง/แจ'งทางโทรศัพทHใช'เวลา 4 นาที ขั้นตอนที่ 2 เจ'าหน'าที่ตรวจสอบและดําเนินการใช'เวลา 4 วัน ขั้นตอนที่ 1 ยื่นหนังสือ/เขียนคําร'อง/แจ'งทางโทรศัพทH/ร'องเรียนทางเว็บไซตHใช'เวลา 4 นาที ขั้นตอนที่ 2 แจ'งตอบการดําเนินการให'ผู'ร'องเรียนทราบภายใน 0.5 วัน ขั้นตอนที่ 1 ยื่นหนังสือ/เขียนคําร'อง/แจ'งทางโทรศัพทHใช'เวลา 4 นาที ขั้นตอนที่ 2 เจ'าหน'าที่ตรวจสอบและดําเนินการใช'เวลา 4 วัน
  • 31.
    31 16. การใหบริการยืมอุปกรณ:ทางการแพทย: ทางอินเตอร:เน็ตกําหนดขั้นตอนไว' 3 ขั้นตอน ใช'เวลา 2 วันทําการ กรณีอุปกรณHทางการแพทยHไม2มี ให'เจ'าหน'าที่ประสานและจัดหาอุปกรณHโดยเร็ว ถ'ามีให'ดําเนินการส2งมอบภายใน 1วันทําการ 17. การขอขึ้นทะเบียนผูมีสิทธิในโครงการบัตรประกันสุขภาพถวนหนาศูนย:บริการ สาธารณสุข เทศบาลนครรังสิต กําหนดขั้นตอนไว' 5 ขั้นตอน ใช'เวลา 7 นาที ขั้นตอนที่ 1 ผู'ขอยื่นคําร'องขอยืมอุปกรณHทางการแพทยH พร'อมหลักฐานใช'เวลา ½ วัน ขั้นตอนที่ 2 เจ'าหน'าที่ตรวจสอบคําขอ พร'อมหลักฐาน (กรณีเอกสารครบ) ใช'เวลา ½ วัน ขั้นตอนที่ 3 เจ'าหน'าที่ตรวจสอบประสานว2ามีอุปกรณH หรือไม2/ถ'ามีประสานผู'ขอยืมอุปกรณHดําเนินการส2งมอบใช'เวลา 1 วัน ขั้นตอนที่ 1 ยื่นคําขอมีบัตรประกันสุขภาพถ'วนหน'า ใช'เวลา 1 นาที/ราย ขั้นตอนที่ 2 ตรวจสอบหลักฐาน ใช'เวลา 1 นาที/ราย ขั้นตอนที่ 3 กรอกแบบฟอรHม ใช'เวลา 1 นาที/ราย ขั้นตอนที่ 4 นัดรับบัตร ใช'เวลา 1 นาที/ราย ขั้นตอนที่ 5 รับเอกสาร ตรวจสอบความถูกต'อง ใช'เวลา 1 นาที/ราย
  • 32.
    32 18. การรับเรื่องราวรองทุกข:ทางเว็ปไซต: แจงตอบการดําเนินการใหผูรองเรียนทราบ กําหนดขั้นตอนไว'3 ขั้นตอน ใช'เวลา ½ วันทําการ ขั้นตอนที่ 1 เจ'าหน'าที่ผู'รับผิดชอบระบบเว็ปไซตH เปUดระบบเว็ปไซตH ใช'เวลา 1 ชั่วโมง ขั้นตอนที่ 2 เจ'าหน'าที่ผู'รับผิดชอบตรวจสอบ เสนอผู'บริหารตามลําดับชั้นมอบหมายผู'รับผิดชอบ ใช'เวลา 1 ขั้นตอนที่ 3 เจ'าหน'าที่ผู'รับผิดชอบตรวจสอบและตอบรับ ข'อร'องเรียนในระบบเว็ปไซตHให'ผู'ร'องเรียนทราบ ใช'เวลา 1 ชั่วโมง 30
  • 33.
    33 กองสวัสดิการสังคม 1. ขึ้นทะเบียนรับเบี้ยยังชีพผูสูงอายุ/คนพิการ/ผูปHวยโรคเอดส: กําหนดขั้นตอนไว' 3ขั้นตอน ใช'เวลา 8 นาที 2. รับคํารองฝUกอบรมอาชีพ กําหนดขั้นตอนไว' 3 ขั้นตอน ใช'เวลา 8 นาที ขั้นตอนที่ 1 ตรวจสอบเอกสาร ใช'เวลา 1 นาที ขั้นตอนที่ 2 เขียนคําร'องขอเลขทะเบียน ใช'เวลา 5 นาที ขั้นตอนที่ 3 ออกใบรับลงทะเบียน ใช'เวลา 2 นาที ขั้นตอนที่ 1 ตรวจสอบเอกสาร ใช'เวลา 1 นาที ขั้นตอนที่ 2 เขียนคําร'อง ใช'เวลา 5 นาที ขั้นตอนที่ 3 ออกใบรับลงทะเบียน ใช'เวลา 2 นาที กรณีเอกสารครบ กรณีเอกสารไม2ครบ ตรวจเอกสาร แจ'งผู'ร'องทราบให'แล'วเสร็จ ภายใน 3 นาที กรณีเอกสารครบ กรณีเอกสารไม2ครบ ตรวจเอกสาร แจ'งผู'ร'องทราบให'แล'วเสร็จ ภายใน 3 นาที
  • 34.
    34 3. รับสมัครเรียนดนตรี/นาฎศิลปV กําหนดขั้นตอนไว'3 ขั้นตอน ใช'เวลา 8 นาที 4. การสงเคราะห:ผูยากไรและดอยโอกาส กําหนดขั้นตอนไว' 3 ขั้นตอน ใช'เวลา 20 นาที ขั้นตอนที่ 1 ตรวจสอบเอกสาร ใช'เวลา 1 นาที ขั้นตอนที่ 2 เขียนคําร'อง ใช'เวลา 5 นาที ขั้นตอนที่ 3 ออกใบรับลงทะเบียน ใช'เวลา 2 นาที ขั้นตอนที่ 1 ตรวจสอบเอกสาร ใช'เวลา 1 นาที ขั้นตอนที่ 2 เขียนคําร'องขอรับการสงเคราะหH ใช'เวลา 17 นาที ขั้นตอนที่ 3 ออกใบรับลงทะเบียน ใช'เวลา 2 นาที กรณีเอกสารครบ กรณีเอกสารไม2ครบ ตรวจเอกสาร แจ'งผู'ร'องทราบให'แล'วเสร็จ ภายใน 3 นาที กรณีเอกสารครบ กรณีเอกสารไม2ครบ ตรวจเอกสาร แจ'งผู'ร'องทราบให'แล'วเสร็จ ภายใน 3 นาที
  • 35.
    35 5. การสมัครเรียนดนตรีและนาฎศิลปVทางอินเตอร:เน็ต (เป>ดระบบวันจันทร:/พุธ/ศุกร:) กําหนดขั้นตอนไว'3 ขั้นตอน ใช'เวลา 15 นาที 6. การสมัครฝUกอบรมอาชีพทางอินเตอร:เน็ต (เป>ดระบบวันจันทร:/พุธ/ศุกร:) กําหนดขั้นตอนไว' 3 ขั้นตอน ใช'เวลา 15 นาที 7. การขอขึ้นทะเบียนรับเงินเพื่อการเลี้ยงดูเด็กแรกเกิด กําหนดขั้นตอนไว' 3 ขั้นตอน ใช'เวลา 21 นาที ขั้นตอนที่ 1 ตรวจสอบข'อมูลทางระบบ ใช'เวลา 5 นาที ขั้นตอนที่ 2 พิมพHข'อมูลเก็บไว'เป-นหลักฐาน ใช'เวลา 5 นาที ขั้นตอนที่ 3 โทรศัพทHประสานข'อมูลการรับเรื่อง ใช'เวลา 5 นาที ขั้นตอนที่ 1 ตรวจสอบข'อมูลทางระบบ ใช'เวลา 5 นาที ขั้นตอนที่ 2 พิมพHข'อมูลเก็บไว'เป-นหลักฐาน ใช'เวลา 5 นาที ขั้นตอนที่ 3 โทรศัพทHประสานข'อมูลการรับเรื่อง ใช'เวลา 5 นาที ขั้นตอนที่ 1 รับแบบการลงทะเบียน ตรวจสอบความถูกต'องและจัดทําประกาศ รายชื่อผู'ขอรับสิทธิ์ภายใน 3 วันทําการและประกาศเป-นเวลา 15 วัน ขั้นตอนที่ 2 หลังประกาศ 15 วัน ดําเนินการ 1) ส2งสําเนา ดร.01 และสําเนา ดร.02 ของผู'ขอรับสิทธิทั้งหมด(ทั้งถูก คัดค'านและไม2ถูกคัดค'าน) ให' พมจ. ภายใน 3 วันทําการ 2) แจ'งผลการพิจารณาให'ผู'ไม2ได'รับสิทธิทราบ ขั้นตอนที่ 3 รับสําเนาสูติบัตรจากผู'มีสิทธิและส2งเอกสาร หลักฐาน ทั้งหมดให' พมจ. ภายใน 3 วันทําการ
  • 36.
    36 8. การขอจดทะเบียนสมาคมฌาปนกิจสงเคราะห: กําหนดขั้นตอนไว'3 ขั้นตอน ใช'เวลา 22 วัน ไม2เกิน 10 วัน ภายใน 22 วัน ไม2เกิน 1 วัน ไม2เกิน 1 วัน ไม2เกิน 4 วัน ไม2เกิน 5 วัน ขั้นตอนที่ 1 รับการยื่นคําขอจดทะเบียนตามแบบ ส.ณ.1 พร'อมเอกสาร/หลักฐาน รับชําระค2าธรรมเนียมพร'อมลงทะเบียนเลขที่คําขอ(เจ'าหน'าที่รับเรื่อง) ไม2เกิน 1 วัน ขั้นตอนที่ 2 ตรวจสอบพิจารณาคําขอ เอกสารพิจารณาอนุญาต (นายกเทศมนตรี) ผลการพิจารณา ถูกต'อง ไม2ถูกต'อง รับจดทะเบียนและออกใบสําคัญ แสดงการจดทะเบียนตามแบบ ส.ณ.3 (นายทะเบียน) ไม2รับจดทะเบียน (นายทะเบียน) แจ'งผู'เริ่มก2อตั้ง (นายทะเบียน) แจ'งให'ผู'เริ่มก2อตั้งแก'ไข ภายใน 30 วัน (นายทะเบียน) ชําระค2าธรรม ใน ส.ณ.3 (เจ'าหน'าที่การเงิน) แจ'งคําสั่งไม2จดทะเบียน (นายทะเบียน) รับใบ ส.ณ.3 และ ข'อบังคับ ไม2แก'ไข แก'ไข อุทธรณH คําสั่ง ภายใน 30 วัน ขั้นตอนที่ 3 แจ'งการจด ทะเบียนให' นายทะเบียนกลาง
  • 37.
    37 9. การสมัครศูนย:เรียนรูและนันทนาการนครรังสิต (ฟ>ตเนสและสระวายน้ํา) กําหนดขั้นตอนไว' ๓ ขั้นตอน ใช'เวลา 14 วัน 10.การรับเรื่องราวรองทุกข:ทางเว็ปไซต: แจงตอบการดําเนินการใหผูรองเรียนทราบ กําหนดขั้นตอนไว' 3 ขั้นตอน ใช'เวลา ½ วันทําการ ขั้นตอนที่ 1 เจ'าหน'าที่ผู'รับผิดชอบระบบเว็ปไซตH เปUดระบบเว็ปไซตH ใช'เวลา 1 ชั่วโมง ขั้นตอนที่ 2 เจ'าหน'าที่ผู'รับผิดชอบตรวจสอบ เสนอผู'บริหารตามลําดับชั้นมอบหมายผู'รับผิดชอบ ใช'เวลา 1 ชั่วโมง ขั้นตอนที่ 3 เจ'าหน'าที่ผู'รับผิดชอบตรวจสอบและตอบรับ ข'อร'องเรียนในระบบเว็ปไซตHให'ผู'ร'องเรียนทราบ ใช'เวลา 1 ชั่วโมง 30 นาที ขั้นตอนที่ 1 ผู'สมัครสมาชิกกรอกใบสมัคร เจ'าหน'าที่ตรวจสอบเอกสารหลักฐาน ออกใบเสร็จรับเงิน ค2าสมัคร ออกบัตรสมาชิกชั่วคราว ใช'เวลา 3 นาที ขั้นตอนที่ ๒ เจ'าหน'าที่รวบรวมเอกสารผู'สมัคร จัดพิมพHบัตร ตัวจริงทุกวันจันทรHของสัปดาหHถัดไป ใช'เวลา 1 สัปดาหH ขั้นตอนที่ ๓ รวบรวมบัตรที่จัดพิมพHแล'ว คัดแยกกลุ2มผู'สมัครเพื่อนําส2ง (ฟUต เนส/สระว2ายน้ํา) แจกให'แก2สมาชิก ใช'เวลา 1 สัปดาหH
  • 38.
    38 กองการศึกษา 1. การรับสมัครเด็กเขาเรียนของสถานศึกษาในสังกัด (โรงเรียน/ศูนย:พัฒนาเด็กเล็ก กําหนดขั้นตอนไว'2 ขั้นตอน ใช'เวลา 3 วัน 5 นาที 2. การขอวัสดุอุปกรณ:กีฬา กําหนดขั้นตอนไว' 2 ขั้นตอน ใช'เวลา 3 วัน 5 นาที 3. การรับเรื่องราวรองทุกข:ทางเว็ปไซต: แจงตอบการดําเนินการใหผูรองเรียนทราบ กําหนดขั้นตอนไว 3 ขั้นตอน ใชเวลา ½ วันทําการ ขั้นตอนที่ 1 เจ'าหน'าที่ผู'รับผิดชอบระบบเว็ปไซตH เปUดระบบเว็ปไซตH ใช'เวลา 1 ชั่วโมง ขั้นตอนที่ 2 เจ'าหน'าที่ผู'รับผิดชอบตรวจสอบ เสนอผู'บริหารตามลําดับชั้นมอบหมายผู'รับผิดชอบ ใช'เวลา 1 ชั่วโมง ขั้นตอนที่ 3 เจ'าหน'าที่ผู'รับผิดชอบตรวจสอบและตอบรับ ข'อร'องเรียนในระบบเว็ปไซตHให'ผู'ร'องเรียนทราบ ใช'เวลา 1 ชั่วโมง 30 นาที ขั้นตอนที่ ๑ การรับสมัคร การตรวจสอบเอกสารและคุณสมบัติฯ ตามประกาศรับสมัครฯ ใช'เวลา ๕ นาที ขั้นตอนที่ ๒ การพิจารณารับเด็กเข'าเรียน ใช'เวลา ๓ วัน กรณีมีคุณสมบัติและมีเอกสาร หลักฐานครบถ'วนถูกต'องตาม ประกาศรับสมัครฯ กรณีมีคุณสมบัติและเอกสาร หลักฐานไม2ครบถ'วนถูกต'อง ตามประกาศรับสมัครฯ แจ'งผลการพิจารณาทันที ขั้นตอนที่ 1 ยื่นคําขออุปกรณH ใช'เวลา 5 นาที ขั้นตอนที่ 2 การพิจารณา ใช'เวลา 3 วัน
  • 39.
  • 40.