ประกาศเทศบาลนครรังสิต
เรื่อง การลดขั้นตอนและระยะเวลาการปฏิบัติราชการเพื่อบริการประชาชน ประจําปี 2559
--------------------------------------------------------
ด้วยเทศบาลนครรังสิต ได้ดําเนินการปรับปรุงการลดขั้นตอนและระยะเวลาการปฏิบัติงาน
ประจําปี พ.ศ. 2559 เพื่อใช้สําหรับให้บริการประชาชนให้เป็นไปด้วยความเรียบร้อย และรวดเร็ว สามารถ
อํานวยความสะดวกและตอนสนองความต้องการของประชาชนได้อย่างมีประสิทธิภาพ โดยได้กําหนดขั้นตอน
และระยะเวลาแล้วเสร็จของงานบริการต่าง ๆ ตามที่แนบไว้กับประกาศนี้
ประกาศ ณ วันที่ 27 เมษายน พ.ศ. 2559
(นายธีรวุฒิ กลิ่นกุสุม)
นายกเทศมนตรีนครรังสิต
2
สํานักปลัดเทศบาล
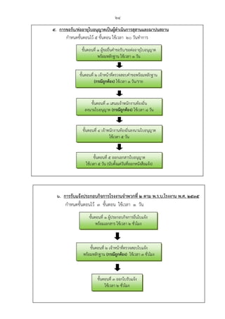
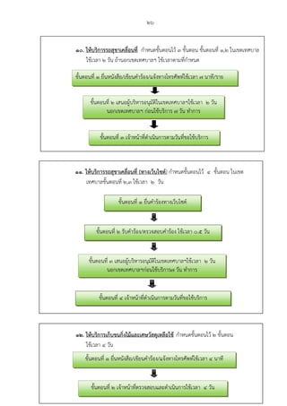
1. การแจ้งการเกิด กําหนดขั้นตอนไว้ 5 ขั้นตอน ใช้เวลา 10 นาที
2. แจ้งการตาย กําหนดขั้นตอนไว้ 5 ขั้นตอน ใช้เวลา 10 นาที
ขั้นตอนที่ 1 ตรวจสอบเอกสารเขียนคําร้อง ใช้เวลา 1 นาที
ขั้นตอนที่ 2 กดบัตรคิว ใช้เวลา 1 นาที
ขั้นตอนที่ 3 ลงรายการในสูติบัตร ใช้เวลา 5 นาที
ขั้นตอนที่ 4 สแกนเอกสารหลักฐาน ใช้เวลา 2 นาที
ขั้นตอนที่ 5 มอบสูติบัตร ตอน 1 ให้ผู้แจ้ง ใช้เวลา 1 นาที
ขั้นตอนที่ 1 ตรวจสอบเอกสารเขียนคําร้อง ใช้เวลา 1 นาที
ขั้นตอนที่ 2 กดบัตรคิว ใช้เวลา 1 นาที
ขั้นตอนที่ 3 ลงรายการในมรณบัตร ใช้เวลา 5 นาที
ขั้นตอนที่ 4 สแกนเอกสารหลักฐาน ใช้เวลา 2 นาที
ขั้นตอนที่ 5 มอบมรณบัตร ตอน 1 ให้ผู้แจ้ง ใช้เวลา 1 นาที
3
3. การแจ้งย้ายที่อยู่ กําหนดขั้นตอนไว้ 5 ขั้นตอน ใช้เวลา 10 นาที
4. การคัดและรับรองรายการในทะเบียนบ้าน กําหนดขั้นตอนไว้ 5 ขั้นตอน
ใช้เวลา 10 นาที
ขั้นตอนที่ 1 ตรวจสอบเอกสาร ใช้เวลา 1 นาที
ขั้นตอนที่ 2. กดบัตรคิว ใช้เวลา 1 นาที
ขั้นตอนที่ 3 ลงรายการในใบแจ้งย้ายที่อยู่ในทะเบียนบ้าน ใช้เวลา 5 นาที
ขั้นตอนที่ 4 สแกนเอกสารหลักฐาน ใช้เวลา 2 นาที
ขั้นตอนที่ 5 มอบใบแจ้งย้ายที่อยู่และสําเนาทะเบียนบ้านให้ผู้แจ้ง ใช้เวลา 1 นาที
ขั้นตอนที่ 1 ตรวจสอบเอกสาร ใช้เวลา 1 นาที
ขั้นตอนที่ 2.กดบัตรคิว ใช้เวลา 1 นาที
ขั้นตอนที่ 3 จัดทําคําร้อง ท.ร.31 ใช้เวลา 5 นาที
ขั้นตอนที่ 4 สแกนเอกสารหลักฐาน ใช้เวลา 2 นาที
ขั้นตอนที่ 5 คัดรับรองรายการเอกสาร และมอบเอกสารให้ผู้แจ้ง ใช้เวลา 1 นาที
4
5. การแก้ไขรายการในทะเบียนราษฎร กําหนดขั้นตอนไว้ 5 ขั้นตอน ใช้เวลา 10 นาที
6. การทําบัตรประจําตัวประชาชน กําหนดไว้ 4 ขั้นตอน ใช้เวลา 9 นาที
ขั้นตอนที่ 1 ตรวจสอบเอกสารหลักฐาน ใช้เวลา 1 นาที
ขั้นตอนที่ 2 กดบัตรคิว ใช้เวลา 1 นาที
ขั้นตอนที่ 3 แก้ไขเปลี่ยนแปลงรายการที่ไม่ถูกต้องในเอกสารทางทะเบียนราษฎร
และหลักฐานข้อมูลตามความประสงค์ของผู้แจ้ง ใช้เวลา 5 นาที
ขั้นตอนที่ 4 สแกนเอกสารหลักฐาน ใช้เวลา 2 นาที
ขั้นตอนที่ 5 มอบเอกสารหลักฐานคืนผู้แจ้ง ใช้เวลา 1 นาที
ขั้นตอนที่ 1 ตรวจสอบเอกสารหลักฐาน/กดบัตรคิว ใช้เวลา 2 นาที
ขั้นตอนที่ 2. บันทึกรายการบุคคลใน บ.ป.1 และพิมพ์ลายนิ้วมือขวา-ลายนิ้วมือซ้าย/
ถ่ายรูปทําบัตรและเก็บภาพใบหน้า/ตรวจสอบความถูกต้อง และพิมพ์
บ.ป.1 /พนักงานเจ้าหน้าที่พิจารณาอนุญาตออกบัตร ใช้เวลา 3 นาที
ขั้นตอนที่ 3 สแกนเอกสารหลักฐาน ใช้เวลา 1 นาที
ขั้นตอนที่ 4 พิมพ์บัตร และมอบบัตรประจําตัวประชาชน ใช้เวลา 2 นาที
5
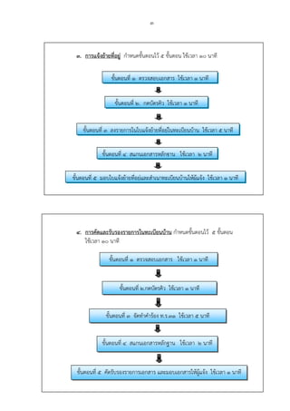
7. การกําหนดเลขที่บ้าน กําหนดขั้นตอนไว้ 4 ขั้นตอน ใช้เวลา 5 วัน 5 นาที
8. การขออนุญาตใช้เครื่องขยายเสียง/โฆษณา กําหนดขั้นตอนไว้ 5 ขั้นตอน
ใช้เวลา 30 นาที
ขั้นตอนที่ 1 ตรวจสอบเอกสารเขียนคําร้อง ใช้เวลา 5 นาที
ขั้นตอนที่ 2.ตรวจสอบสภาพความเป็นบ้าน ใช้เวลา 3 วัน
ขั้นตอนที่ 3 กําหนดเลขที่บ้านและรหัสประจําบ้าน ใช้เวลา 1 วัน
ขั้นตอนที่ 4 จัดทําทะเบียนบ้าน และมอบทะเบียนบ้านให้ผู้แจ้ง ใช้เวลา 1 วัน
ขั้นตอนที่ 1 ยื่นคําร้องตามแบบ ฆ.ษ.1 ที่สถานีตํารวจแห่งท้องที่
ขั้นตอนที่ 2.ตรวจสอบเอกสารเขียนคําร้องตามแบบ ฆ.ษ.1 ใช้เวลา 4 นาที
ขั้นตอนที่ 3 กดบัตรคิว ใช้เวลา 1 นาที
ขั้นตอนที่ 4 เจ้าหน้าที่ผู้รับเรื่องตรวจสอบคําร้องเสนอความเห็นชอบตามลําดับ
ขั้นออกใบอนุญาตตามแบบ ฆ.ษ.2 ใช้เวลา 20 นาที
ขั้นตอนที่ 5 ผู้ร้อง ชําระค่าธรรมเนียมและมอบใบอนุญาต ใช้เวลา 5 นาที
6
9. การขออนุญาตขุดดิน/ถมดิน กําหนดขั้นตอนไว้ 4 ขั้นตอน ใช้เวลา 6 วัน
10. ระบบจองคิวทําบัตรประจําตัวประชาชนทางอินเตอร์เน็ต
(สํารองคิวต้องทําล่วงหน้า 1 วันทําการ)
ขั้นตอนที่ 1 ตรวจสอบเอกสาร ใช้เวลา 1 วัน
ขั้นตอนที่ 2.รวบรวมเอกสารหลักฐานให้เจ้าพนักงาน
พิจารณาอนุญาต ใช้เวลา 2 วัน
ขั้นตอนที่ 3 เจ้าพนักงานลงนาม อนุญาตออกใบรับแจ้ง ใช้เวลา 2 วัน
ขั้นตอนที่ 4 แจ้งผลให้ผู้ร้องมารับใบอนุญาต ใช้เวลา 1 วัน
ขั้นตอนที่ 1 อ่านขั้นตอนและหลักเกณฑ์การสํารองคิว อย่างละเอียดครบถ้วน
ขั้นตอนที่ 2 เลือกกรณีขอทําบัตรประจําตัวประชาชน และอ่านระเบียบ,
เอกสารหลักฐานที่ต้องนํามาประกอบการยื่นคําร้อง
ขั้นตอนที่ 3 กรอกข้อมูลของท่านให้ถูกต้องครบถ้วน เช่น เลขประจําตัวประชาชน 13 หลัก,
ชื่อ-สกุล, ที่อยู่ตามสําเนาทะเบียนบ้าน ฯลฯ และระบุวันที่ - สถานที่ขอรับบริการ
ขั้นตอนที่ 4 ท่านจะได้รับรหัส (ตัวอักษรหรือตัวเลข) สําหรับเข้าตรวจสอบการสํารองคิวของท่านว่า
ได้รับการอนุมัติหรือไม่ ก่อนท่านมาขอรับบริการ ใช้เวลา 3 วัน/ราย
7
11. ขออนุญาตตรวจสอบภาพจากกล้องวงจรปิด CCTV กําหนดขั้นตอนไว้ 4 ขั้นตอน
ใช้เวลา 10 นาที
12. การสนับสนุนน้ําอุปโภคบริโภค กําหนดขั้นตอนไว้ 3 ขั้นตอน ใช้เวลา
1 วัน 3 ชั่วโมง 5 นาที
ขั้นตอนที่ 1 ยื่นคําร้องขอเข้าถึงข้อมูลกล้อง CCTV ตามแบบที่เทศบาลกําหนด
ชั้น 8 งานควบคุมระบบฯ พร้อมเอกสาร ใช้เวลา 2 นาที
1.1. สําเนาบัตรประจําตัวประชาชน
1.2. สําเนาใบแจ้งความ/ร้องทุกข์ หรือ
1.3. หนังสือขอเข้าถึงข้อมูลจากหน่วยงานภายนอก
1.4. เอกสารอื่นๆ
ขั้นตอนที่ 3 ผู้มีอํานาจอนุญาตพิจารณาคําร้องขออนุญาต
ใช้เวลา 1 นาที
ขั้นตอนที่ 2 เจ้าหน้าที่สอบถามข้อมูลเบื้องต้น ประกอบการเสนอ
ขอพิจารณาอนุญาต ใช้เวลา 3 นาที
ขั้นตอนที่ 4 ตรวจสอบกล้อง CCTV บริเวณที่เกิดเหตุ
ใช้เวลา 4 นาที
ขั้นตอนที่ 1 เขียนคําร้อง ใช้เวลา 3 – 5 นาที
ขั้นตอนที่ 2 เสนอผู้บริหารอนุมัติ ภายในเวลา 1 วันทําการ
ขั้นตอนที่ 3 ส่งน้ําให้ประชาชนใช้อุปโภค-บริโภค ใช้เวลา 1 ชั่วโมง
8
13. การช่วยเหลือสาธารณภัย(ดําเนินการในพื้นที่) ดําเนินการทันที
14. การรับ – ส่ง ผู้ป่วยโดยรถพยาบาลฉุกเฉิน ดําเนินการทันที
ขั้นตอนที่ 1 เจ้าหน้าที่วิทยุรับแจ้งเหตุทางวิทยุสื่อสาร
ขั้นตอนที่ 2 นําเรียนผู้บริหารทราบและแจ้งเจ้าหน้าที่ออก
ปฏิบัติงานโดยทันที
ขั้นตอนที่ 3 ถึงที่เกิดเหตุเพื่อระงับสาธารณภัยต่าง ๆ โดยเร็ว
ขั้นตอนที่ 1 เจ้าหน้าหน้าที่รับแจ้งเหตุทางโทรศัพท์ หรือระบบ sos
ขั้นตอนที่ 2 นําเรียนผู้บริหารเพื่อทราบและแจ้งเจ้าหน้าที่
ออกปฏิบัติงานโดยทันที
ขั้นตอนที่ 3 ถึงที่เกิดเหตุและช่วยเหลือผู้ช่วยทันทีตามอาการ
(และรีบนําส่งผู้ป่วยยังโรงพยาบาลใกล้เคียงให้เร็วที่สุด
9
15. การขอข้อมูลข่าวสารของทางราชการ กําหนดขั้นตอนไว้ 4 ขั้นตอน
ใช้เวลา 3 วัน 2 ชั่วโมง 30 นาที
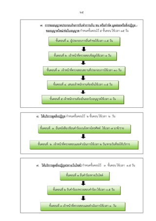
ขั้นตอนที่ 1 ผู้ขอเขียนคําร้องขอรับข้อมูลข่าวสารฯ ใช้เวลา 5 นาที
ขั้นตอนที่ 2 เจ้าหน้าที่ ตรวจสอบเอกสารคําขอ /บันทึกเรื่อง /เสนอผู้บังคับบัญชา
ตามลําดับชั้นพิจารณา ใช้เวลา 30 นาที
ขั้นตอนที่ 3 แจ้งหน่วยงานที่รับผิดชอบ ใช้เวลา 30 นาที
ข้อมูลพร้อมให้บริการ ข้อมูลไม่พร้อมให้บริการ ข้อมูลเปิดเผยไม่ได้
ให้บริการทันที แจ้งนัดหมายมารับภายหลัง
ภายใน 30 นาที
ชี้แจงเหตุผลให้ผู้ขอทราบ
ภายใน 30 นาที
ตรวจสอบค้นหา/คัดสําเนา/รับรองสําเนา
ภายใน 3 วันทําการ
ให้บริการข้อมูลข่าวสาร
ขั้นตอนที่ 4 ภายใน 3 วันกับ 30 นาที
10
16. การรับเรื่องราวร้องทุกข์ของอนุกรรมการคุ้มครองผู้บริโภคประจําเทศบาล
กําหนดขั้นตอนไว้ 4 ขั้นตอน ใช้เวลา 14 วัน 4 ชั่วโมง
17. การรับเรื่องราวร้องทุกข์ทางเว็ปไซต์ แจ้งตอบการดําเนินการให้ผู้ร้องเรียนทราบ
กําหนดขั้นตอนไว้ 3 ขั้นตอน ใช้เวลา ½ วันทําการ
ขั้นตอนที่ 1 เจ้าหน้าที่ผู้รับผิดชอบระบบเว็ปไซต์
เปิดระบบเว็ปไซต์ ใช้เวลา 1 ชั่วโมง
ขั้นตอนที่ 2 เจ้าหน้าที่ผู้รับผิดชอบตรวจสอบ
เสนอผู้บริหารตามลําดับชั้นมอบหมายผู้รับผิดชอบ ใช้เวลา 1
ขั้นตอนที่ 3 เจ้าหน้าที่ผู้รับผิดชอบตรวจสอบและตอบรับ
ข้อร้องเรียนในระบบเว็ปไซต์ให้ผู้ร้องเรียนทราบ ใช้เวลา 1 ชั่วโมง 30
ขั้นตอนที่ 1 ผู้ร้องยื่นเรื่องราวพร้อมหลักฐาน ใช้เวลา 5 นาที
ขั้นตอนที่ 2 เจ้าหน้าที่ ตรวจสอบเอกสารหลักฐาน ใช้เวลา 4 ชั่วโมง
ขั้นตอนที่ 3 เจ้าหน้าที่ประจําศูนย์ฯ ดําเนินการ ใช้เวลา 7 วัน
1.แจ้งหน่วยงานที่
เกี่ยวข้อง
2.แจ้งผู้ร้องขอทราบข้อเท็จจริง
เพิ่มเติม
3.แจ้งผู้ถูกร้องเรียน
ทําหนังสือชี้แจง
ผู้ถูกร้องเรียนชี้แจง
พร้อมหลักฐาน
ขั้นตอนที่ 4 แจ้งความคืบหน้าดําเนินการให้ผู้ร้องทราบ
ภายใน 7 วัน
ภายใน 7 วัน
ผู้ร้องส่งเอกสารหลักฐานให้
ข้อเท็จจริงเพิ่มเติม
11
สํานักการคลัง
1. การจัดเก็บภาษีโรงเรือนและที่ดิน กําหนดขั้นตอนไว้ 5 ขั้นตอน ใช้เวลา
1.1 กรณีเอกสารหลักฐานครบถ้วนดําเนินการแล้วเสร็จ ภายใน 5 นาที
หากเอกสารไม่ครบถ้วนใช้เวลาในการชําระภาษีเกินกว่าที่กําหนด
1.2 กรณีเอกสารหลักฐานไม่ครบถ้วนเจ้าหน้าที่แจ้งให้นําหลักฐานเอกสาร
เพิ่มเติมภายใน 30 วัน
 
2. การจัดเก็บภาษีป้าย กําหนดขั้นตอนไว้ 5 ขั้นตอน ใช้เวลา
2.1 กรณีเอกสารหลักฐานครบถ้วนดําเนินการแล้วเสร็จ ภายใน 5 นาที
หากเอกสารไม่ครบถ้วนใช้เวลาในการชําระภาษีเกินกว่าที่กําหนด
2.2 กรณีเอกสารหลักฐานไม่ครบถ้วนเจ้าหน้าที่แจ้งให้นําหลักฐานเอกสาร
เพิ่มเติมภายใน 30 วัน
 
ขั้นตอนที่ 1 ผู้เสียภาษีกรอกแบบ ภ.ร.ด. 2/ 1 นาที
ขั้นตอนที่ 2 เจ้าหน้าที่ตรวจเอกสารให้ตรงกับ ผ.ท.4/ 1 นาที
ขั้นตอนที่ 3 ประเมินภาษี/ 1 นาที
ขั้นตอนที่ 4 ออกใบเสร็จรับเงิน/ 1 นาที
ขั้นตอนที่ 5 มอบใบเสร็จให้ผู้ชําระภาษี/ 1 นาที
ขั้นตอนที่ 1 ผู้เสียภาษีกรอกแบบ ภ.ป.1/ 1 นาที
ขั้นตอนที่ 2 เจ้าหน้าที่ตรวจเอกสารให้ตรงกับ ผ.ท.4/ 1 นาที
ขั้นตอนที่ 3 ประเมินภาษี/ 1 นาที
ขั้นตอนที่ 4 ออกใบเสร็จรับเงิน/ 1 นาที
ขั้นตอนที่ 5 มอบใบเสร็จให้ผู้ชําระภาษี/ 1 นาที
ก ร ณี เ อ ก ส า ร
ห ลั ก ฐ า น ไ ม่
ครบถ้วนเจ้าหน้าที่
แจ้งให้นําหลักฐาน
เอกสารเพิ่มเติม
ภายใน 30 วัน
ก ร ณี เ อ ก ส า ร
ห ลั ก ฐ า น ไ ม่
ครบถ้วนเจ้าหน้าที่
แจ้งให้นําหลักฐาน
เอกสารเพิ่มเติม
ภายใน 30 วัน
12
3. การชําระภาษีบํารุงท้องที่ กําหนดขั้นตอนไว้ 5 ขั้นตอน ใช้เวลา
3.1 กรณีเอกสารหลักฐานครบถ้วนดําเนินการแล้วเสร็จ ภายใน 5 นาที หากเอกสาร
ไม่ครบถ้วนใช้เวลาในการชําระภาษีเกินกว่าที่กําหนด
3.2 กรณีเอกสารหลักฐานไม่ครบถ้วนเจ้าหน้าที่แจ้งให้นําหลักฐานเอกสารเพิ่มเติม
ภายใน 30 วัน
 
4. การชําระค่าธรรมเนียมขยะมูลฝอย กําหนดขั้นตอนไว้ 5 ขั้นตอน ใช้เวลา
4.1 กรณีเอกสารหลักฐานครบถ้วนดําเนินการแล้วเสร็จ ภายใน 5 นาที หากเอกสาร
ไม่ครบถ้วนใช้เวลาในการชําระภาษีเกินกว่าที่กําหนด
4.2 กรณีเอกสารหลักฐานไม่ครบถ้วนเจ้าหน้าที่แจ้งให้นําหลักฐานเอกสารเพิ่มเติม
ภายใน 30 วัน
 
ขั้นตอนที่ 1 ผู้เสียภาษีกรอกแบบ ภ.บ.ท.5(กรณียื่นแบบประเมินใหม่)/ 1 นาที
ขั้นตอนที่ 2 เจ้าหน้าที่ตรวจเอกสารให้ตรงกับ ผ.ท.4/ 1 นาที
ขั้นตอนที่ 3 ประเมินภาษี/ 1 นาที
ขั้นตอนที่ 4 ออกใบเสร็จรับเงิน/ 1 นาที
ขั้นตอนที่ 5 มอบใบเสร็จให้ผู้ชําระภาษี/ 1 นาที
ขั้นตอนที่ 1 ผู้เสียค่าธรรมเนียมยื่นเสียค่าธรรมเนียมขยะมูลฝอย/ 1 นาที
ขั้นตอนที่ 2 เจ้าหน้าที่ตรวจเอกสารรายละเอียดข้อมูล/ 1 นาที
ขั้นตอนที่ 3 ตรวจสอบทะเบียนคุม/ 1 นาที
ขั้นตอนที่ 4 ออกใบเสร็จรับเงิน/ 1 นาที
ขั้นตอนที่ 5 มอบใบเสร็จให้ผู้ชําระภาษี/ 1 นาที
ก ร ณี เ อ ก ส า ร
ห ลั ก ฐ า น ไ ม่
ครบถ้วนเจ้าหน้าที่
แจ้งให้นําหลักฐาน
เอกสารเพิ่มเติม
ภายใน 30 วัน
ก ร ณี เ อ ก ส า ร
ห ลั ก ฐ า น ไ ม่
ครบถ้วนเจ้าหน้าที่
แจ้งให้นําหลักฐาน
เอกสารเพิ่มเติม
ภายใน 30 วัน
13
5. จดทะเบียนพาณิชย์ (ตั้งใหม่) กําหนดขั้นตอนไว้ 5 ขั้นตอน ใช้เวลา
5.1 กรณีเอกสารหลักฐานครบถ้วนดําเนินการแล้วเสร็จ ภายใน 10 นาที หาก
เอกสาร
ไม่ครบถ้วนใช้เวลาในการชําระภาษีเกินกว่าที่กําหนด
5.2 กรณีเอกสารหลักฐานไม่ครบถ้วนเจ้าหน้าที่แจ้งให้นําหลักฐานเอกสารเพิ่มเติม
ภายใน 30 วัน
 
6. การรับเรื่องราวร้องทุกข์ทางเว็ปไซต์ แจ้งตอบการดําเนินการให้ผู้ร้องเรียนทราบ
กําหนดขั้นตอนไว้ 3 ขั้นตอน ใช้เวลา ½ วันทําการ
ขั้นตอนที่ 1 ผู้ขอจดทะเบียนพาณิชย์กรอกรายละเอียด ท.พ./ 1 นาที
ขั้นตอนที่ 2 เจ้าหน้าที่ตรวจเอกสาร / 4 นาที
ขั้นตอนที่ 3 ออกใบเสร็จ/ 1 นาที
ขั้นตอนที่ 4 จัดทําใบทะเบียนพาณิชย์/ 3 นาที
ขั้นตอนที่ 5 มอบใบทะเบียนพาณิชย์ให้ผู้ขอจดทะเบียนพาณิชย์/ 1 นาที
ขั้นตอนที่ 1 เจ้าหน้าที่ผู้รับผิดชอบระบบเว็ปไซต์
เปิดระบบเว็ปไซต์ ใช้เวลา 1 ชั่วโมง
ขั้นตอนที่ 2 เจ้าหน้าที่ผู้รับผิดชอบตรวจสอบ
เสนอผู้บริหารตามลําดับชั้นมอบหมายผู้รับผิดชอบ ใช้เวลา 1
ขั้นตอนที่ 3 เจ้าหน้าที่ผู้รับผิดชอบตรวจสอบและตอบรับ
ข้อร้องเรียนในระบบเว็ปไซต์ให้ผู้ร้องเรียนทราบ ใช้เวลา 1 ชั่วโมง 30
ก ร ณี เ อ ก ส า ร
ห ลั ก ฐ า น ไ ม่
ครบถ้วนเจ้าหน้าที่
แจ้งให้นําหลักฐาน
เอกสารเพิ่มเติม
ภายใน 30 วัน
14
สํานักการช่าง
1. ขอต่อใบอนุญาตก่อสร้าง ดัดแปลง รื้อถอน หรือเคลื่อนย้ายอาคาร
กําหนดขั้นตอนไว้ 5 ขั้นตอน ใช้เวลา 5 วัน
ขั้นตอนที่ 1 ผู้ขออนุญาต – ยื่นเอกสาร – ลงรับเอกสาร จํานวน 1 วัน
ขั้นตอนที่ 2 นายตรวจเขต – ตรวจเอกสาร-ฝ่ายควบคุมอาคารและผังเมือง จํานวน 1 วัน
ขั้นตอนที่ 3 -ผอ.ส่วนควบคุมการก่อสร้างฯ- ผอ.สํานักการช่าง จํานวน 1 วัน
ขั้นตอนที่ 4 ปลัดเทศบาล จํานวน 1 วัน
ขั้นตอนที่ 5 นายกเทศมนตรี – ลงนาม จํานวน 1 วัน
2. การขอเปลี่ยนผู้ควบคุมงาน กําหนดขั้นตอนไว้ 5 ขั้นตอน ใช้เวลา 5 วัน
ขั้นตอนที่ 1 ผู้ขออนุญาต- ยื่นเอกสาร – ลงรับเอกสาร จํานวน 1 วัน
ขั้นตอนที่ 2 นายตรวจเขต – ตรวจเอกสาร -ฝ่ายควบคุมอาคารและผังเมือง จํานวน 1 วัน
ขั้นตอนที่ 3– ผอ.ส่วนควบคุมฯ – ผอ.สํานักการช่าง จํานวน 1 วัน
ขั้นตอนที่ 4 ปลัดเทศบาล จํานวน 1 วัน
ขั้นตอนที่ 5 นายกเทศมนตรี – ลงนามอนุมัติ จํานวน 1 วัน
15
3. ขอใบรับรองการก่อสร้าง ดัดแปลง กําหนดขั้นตอนไว้ 7 ขั้นตอน ใช้เวลา 15 วัน
ขั้นตอนที่ 1 ผู้ขออนุญาต – ยื่นเอกสาร – ลงรับเอกสาร จํานวน 1 วัน
ขั้นตอนที่ 2 นายตรวจเขต – ตรวจเอกสาร – ตรวจสอบอาคารเขียนผังบริเวณ จํานวน 2 วัน
ขั้นตอนที่ 3 ฝ่ายควบคุมอาคารและผังเมือง จํานวน 2 วัน
ขั้นตอนที่ 4 ผอ.ส่วนควบคุมการก่อสร้างฯ จํานวน 2 วัน
ขั้นตอนที่ 5 ผู้อํานวยการสํานักการช่าง จํานวน 2 วัน
ขั้นตอนที่ 6 ปลัดเทศบาล จํานวน 3 วัน
ขั้นตอนที่ 7 นายกเทศมนตรี – ลงนามอนุมัติ จํานวน 3 วัน
16
4. การบริการประชาชนในการพิจารณาใบอนุญาตก่อสร้างอาคาร (อาคารขนาดใหญ่)
กําหนดขั้นตอนไว้ 10 ขั้นตอน ใช้เวลา 30 วัน
ขั้นตอนที่ 1 ผู้ขออนุญาต – ยื่นเอกสาร – ลงรับเอกสาร จํานวน 1 วัน
ขั้นตอนที่ 2 งานผังเมือง – ตรวจสอบการใช้ประโยชน์ที่ดิน จํานวน 2 วัน
ขั้นตอนที่ 3 นายตรวจเขต – เขียนผังบริเวณ – ตรวจผังบริเวณ และเอกสาร จํานวน 3 วัน
ขั้นตอนที่ 4 สถาปนิก – ตรวจรูปแบบด้านสถาปัตยกรรม จํานวน 5 วัน
ขั้นตอนที่ 5 วิศวกร – ตรวจสอบรูปแบบด้านวิศวกรรม จํานวน 4 วัน
ขั้นตอนที่ 6 ฝ่ายควบคุมอาคารและผังเมือง – ตรวจสอบอนุมัติใบอนุญาต จํานวน 2 วัน
ขั้นตอนที่ 7 ผอ.ส่วนควบคุมการก่อสร้างฯ – เห็นชอบอนุมัติใบอนุญาต จํานวน 3 วัน
ขั้นตอนที่ 8 ผู้อํานวยการสํานักการช่าง – เห็นชอบอนุมัติใบอนุญาต จํานวน 3 วัน
ขั้นตอนที่ 9 ปลัดเทศบาล – เห็นชอบอนุมัติใบอนุญาต จํานวน 3 วัน
ขั้นตอนที่ 10 นายกเทศมนตรี – ลงนามอนุมัติใบอนุญาต จํานวน 4 วัน
17
5. การบริการประชาชนในการพิจารณาใบอนุญาตก่อสร้างอาคาร (อาคารขนาดกลาง)
กําหนดขั้นตอนไว้ 10 ขั้นตอน ใช้เวลา 20 วัน
ขั้นตอนที่ 1 ผู้ขออนุญาต – ยื่นเอกสาร – ลงรับเอกสาร จํานวน 1 วัน
ขั้นตอนที่ 2 งานผังเมือง – ตรวจสอบการใช้ประโยชน์ที่ดิน จํานวน 1 วัน
ขั้นตอนที่ 3 นายตรวจเขต – เขียนผังบริเวณ – ตรวจผังบริเวณและเอกสาร จํานวน 2 วัน
ขั้นตอนที่ 4 สถาปนิก – ตรวจรูปแบบด้านสถาปัตยกรรม จํานวน 2 วัน
ขั้นตอนที่ 5 วิศวกร – ตรวจสอบรูปแบบด้านวิศวกรรม จํานวน 2 วัน
ขั้นตอนที่ 6 ฝ่ายควบคุมอาคารและผังเมือง – ตรวจสอบอนุมัติใบอนุญาต จํานวน 2 วัน
ขั้นตอนที่ 7 ผอ.ส่วนควบคุมการก่อสร้างฯ – เห็นชอบอนุมัติใบอนุญาต จํานวน 2 วัน
ขั้นตอนที่ 8 ผู้อํานวยการสํานักการช่าง – เห็นชอบอนุมัติใบอนุญาต จํานวน 2 วัน
ขั้นตอนที่ 9 ปลัดเทศบาล – เห็นชอบอนุมัติใบอนุญาต จํานวน 3 วัน
ขั้นตอนที่ 10 นายกเทศมนตรี – ลงนามอนุมัติใบอนุญาต จํานวน 3 วัน
18
6. การพิจารณาใบอนุญาตก่อสร้างอาคาร (แบบมาตรฐานบริการประชาชน,อาคาร
ขนาดเล็ก) กําหนดขั้นตอนไว้ 10 ขั้นตอน ใช้เวลา 12 วัน
ขั้นตอนที่ 1 ผู้ขออนุญาต – ยื่นเอกสาร – ลงรับเอกสาร จํานวน 1 วัน
ขั้นตอนที่ 2 งานผังเมือง – ตรวจสอบการใช้ประโยชน์ที่ดิน จํานวน 1 วัน
ขั้นตอนที่ 3 นายตรวจเขต – เขียนผังบริเวณ – ตรวจผังบริเวณและเอกสาร จํานวน 1 วัน
ขั้นตอนที่ 4 สถาปนิก - ตรวจรูปแบบด้านสถาปัตยกรรม จํานวน 1 วัน
ขั้นตอนที่ 5 วิศวกร – ตรวจสอบรูปแบบด้านวิศวกรรม จํานวน 1 วัน
ขั้นตอนที่ 6 ฝ่ายควบคุมอาคารและผังเมือง – ตรวจสอบอนุมัติใบอนุญาต จํานวน 1 วัน
ขั้นตอนที่ 7 ผอ.ส่วนควบคุมการก่อสร้างฯ – เห็นชอบอนุมัติใบอนุญาต จํานวน 1 วัน
ขั้นตอนที่ 8 ผู้อํานวยการสํานักการช่าง –เห็นชอบอนุมัติใบอนุญาต จํานวน 1 วัน
ขั้นตอนที่ 9 ปลัดเทศบาล - เห็นชอบอนุมัติใบอนุญาต จํานวน 1 วัน
ขั้นตอนที่ 10 นายกเทศมนตรี – ลงนามอนุมัติใบอนุญาต จํานวน 3 วัน
19
7. การพิจารณาใบอนุญาตรื้อถอน / ดัดแปลงอาคาร
กําหนดขั้นตอนไว้ 9 ขั้นตอน ใช้เวลา 10 วัน
ขั้นตอนที่ 1 ผู้ขออนุญาต–ยื่นเอกสาร–ลงรับเอกสาร งานผังเมือง–ตรวจสอบการใช้ประโยชน์ที่ดิน จํานวน 1วัน
ขั้นตอนที่ 2 นายตรวจเขต – เขียนผังบริเวณ – ตรวจผังบริเวณและเอกสาร จํานวน 1 วัน
ขั้นตอนที่ 3 สถาปนิก - ตรวจรูปแบบด้านสถาปัตยกรรม จํานวน 1 วัน
ขั้นตอนที่ 1 วิศวกร – ตรวจสอบรูปแบบด้านวิศวกรรม จํานวน 1 วัน
ขั้นตอนที่ 5 ฝ่ายควบคุมอาคารและผังเมือง – ตรวจสอบอนุมัติใบอนุญาต จํานวน 1 วัน
ขั้นตอนที่ 6 ผอ.ส่วนควบคุมการก่อสร้างฯ – เห็นชอบอนุมัติใบอนุญาต จํานวน 1 วัน
ขั้นตอนที่ 7 ผู้อํานวยการสํานักการช่าง – เห็นชอบอนุมัติใบอนุญาต จํานวน 1 วัน
ขั้นตอนที่ 8 ปลัดเทศบาล – เห็นชอบอนุมัติใบอนุญาต จํานวน 1 วัน
ขั้นตอนที่ 9 นายกเทศมนตรี – ลงนามอนุมัติใบอนุญาต จํานวน 2 วัน
20
8. การขอหนังสือรับรองอาคาร กําหนดขั้นตอนไว้ 3 ขั้นตอน ใช้เวลา 7 วัน
ขั้นตอนที่ 1 ผู้ยื่นคําร้องขอหนังสือรับรองอาคาร – เจ้าหน้าที่รับเรื่องพร้อมตรวจสอบเอกสาร
ในการขอหนังสือรับรองอาคาร – ลงรับเอกสาร จํานวน 1 วัน
ขั้นตอนที่ 2 เจ้าหน้าที่ตรวจสอบอาคารพร้อมจัดทําข้อมูลเพื่อพิจารณา,จัดทําข้อมูลของอาคาร
ที่ขอรับรอง – เจ้าหน้าที่ดําเนินการตรวจสอบอาคารที่ขอรับรองสิ่งปลูกสร้าง
พร้อมรายละเอียดของอาคารที่ขอรับรอง – จัดทําแผนที่สังเขปสถานที่ตั้ง
รูปถ่ายประกอบและรายละเอียดข้อมูลของอาคาร จํานวน 3 วัน
ขั้นตอนที่ 3 การพิจารณาอนุญาตหนังสือรับรอง – เสนอรายงานพิจารณาหนังสือ
รับรอง จํานวน 3 วัน
9. รับจองเต็นท์และเวทีทางอินเตอร์เน็ต กําหนดขั้นตอนไว้ 2 ขั้นตอน ใช้เวลา 2 วัน
10. รับแจ้งงานไฟฟ้าสาธารณะชํารุดเสียหายทางอินเตอร์เน็ต กําหนดขั้นตอนไว้ 2
ขั้นตอน ใช้เวลา 2 วัน
ขั้นตอนที่ 1 ผู้ขอใช้บริการยื่นเรื่อง-รับเรื่อง
จํานวน 1 วัน
ขั้นตอนที่ 2 เจ้าหน้าที่ดําเนินการให้บริการ จํานวน
1 วัน
ขั้นตอนที่ 1 ผู้ขอใช้บริการยื่นเรื่อง – รับเรื่อง
จํานวน 1 วัน
ขั้นตอนที่ 2 เจ้าหน้าที่ดําเนินการให้บริการ จํานวน
1 วัน
21
11. รับบริการรถลอกท่อระบายน้ําทางอินเตอร์เน็ต กําหนดขั้นตอนไว้ 2 ขั้นตอน
ใช้เวลา 2 วัน
12. การรับเรื่องราวร้องทุกข์ทางเว็ปไซต์ แจ้งตอบการดําเนินการให้ผู้ร้องเรียนทราบ
กําหนดขั้นตอนไว้ 3 ขั้นตอน ใช้เวลา ½ วันทําการ
ขั้นตอนที่ 1 เจ้าหน้าที่ผู้รับผิดชอบระบบเว็ปไซต์
เปิดระบบเว็ปไซต์ ใช้เวลา 1 ชั่วโมง
ขั้นตอนที่ 2 เจ้าหน้าที่ผู้รับผิดชอบตรวจสอบ
เสนอผู้บริหารตามลําดับชั้นมอบหมายผู้รับผิดชอบ ใช้เวลา 1
ขั้นตอนที่ 3 เจ้าหน้าที่ผู้รับผิดชอบตรวจสอบและตอบรับ
ข้อร้องเรียนในระบบเว็ปไซต์ให้ผู้ร้องเรียนทราบ ใช้เวลา 1 ชั่วโมง 30
ขั้นตอนที่ 1 ผู้ขอใช้บริการยื่นเรื่อง – รับเรื่อง
จํานวน 1 วัน
ขั้นตอนที่ 2 เจ้าหน้าที่ดําเนินการให้บริการ จํานวน
1 วัน
22
กองสาธารณสุขและสิ่งแวดล้อม
1. การขอรับและขอต่ออายุใบอนุญาตประกอบกิจการที่เป็นอันตรายต่อสุขภาพจัดตั้ง
สถานที่สะสม/จําหน่ายอาหาร และจัดตั้งตลาด กําหนดขั้นตอนไว้ 4 ขั้นตอน ใช้เวลา
19 วันทําการ
2. การขอหนังสือรับรองการแจ้งจัดตั้งสถานที่สะสม/จําหน่ายอาหาร
กําหนดขั้นตอนไว้ 4 ข้นตอน ใช้เวลา 6 วันทําการ
ขั้นตอนที่ 1 ผู้ขอยื่นคําขอรับ/ขอต่ออายุใบอนุญาต
พร้อมหลักฐาน ใช้เวลา 1 วัน
ขั้นตอนที่ 2 เจ้าหน้าที่ตรวจสอบคําขอพร้อมหลักฐาน
(กรณีถูกต้อง) ใช้เวลา 1-2 วัน
ขั้นตอนที่ 3 เจ้าหน้าที่ตรวจสอบสถานที่ประกอบการ
(กรณีถูกต้อง) ใช้เวลา 1-12 วัน
ขั้นตอนที่ 4 เจ้าพนักงานท้องถิ่นออกใบอนุญาต
ใช้เวลา 1-4 วัน
ขั้นตอนที่ 1 ผู้ประกอบการยื่นคําขอรับหนังสือรับรองการแจ้ง
พร้อมหลักฐาน ใช้เวลา 1 วัน
ขั้นตอนที่ 2 เจ้าหน้าที่ตรวจสอบคําขอพร้อมหลักฐาน
ออกใบรับแจ้ง (กรณีถูกต้อง) ใช้เวลา 1 วัน
ขั้นตอนที่ 3 เจ้าหน้าที่ตรวจสอบสถานที่ประกอบการ
(กรณีถูกต้อง) ใช้เวลา 1-2 วัน
ขั้นตอนที่ 4 เจ้าพนักงานท้องถิ่นออกหนังสือรับรองการแจ้ง
ใช้เวลา 1-2 วัน
23
3. การขอรับและขอต่ออายุใบอนุญาตจําหน่ายสินค้าในที่หรือทางสาธารณะ
กําหนดขั้นตอนไว้ 4 ขั้นตอน ใช้เวลา 19 วันทําการ
4. การขอรับ/ขอต่ออายุใบอนุญาตจัดตั้งสุสานและฌาปนสถาน
กําหนดระยะเวลาไว้ 6 ขั้นตอน ใช้เวลา 30 วันทําการ
ขั้นตอนที่ 1 ผู้ขอยื่นคําขอรับ/ขอต่ออายุใบอนุญาต
พร้อมหลักฐาน ใช้เวลา 1 วัน
ขั้นตอนที่ 2 เจ้าหน้าที่ตรวจสอบคําขอพร้อมหลักฐาน
(กรณีถูกต้อง) ใช้เวลา 1-2 วัน
ขั้นตอนที่ 3 เจ้าหน้าที่ตรวจสอบสถานที่ประกอบการ
(กรณีถูกต้อง) ใช้เวลา 1-12 วัน
ขั้นตอนที่ 4 เจ้าพนักงานท้องถิ่นออกใบอนุญาต
ใช้เวลา 1-4 วัน
ขั้นตอนที่ 1 ผู้ขอยื่นคําขอรับ/ขอต่ออายุใบอนุญาต
พร้อมเอกสารหลักฐาน ใช้เวลา 1 วัน
ขั้นตอนที่ 2 เจ้าหน้าที่ตรวจสอบคําขอพร้อมหลักฐาน
(กรณีถูกต้อง) ใช้เวลา 1 วัน
ขั้นตอนที่ 3 เจ้าหน้าที่ตรวจสอบสถานที่
(กรณีถูกต้อง) ใช้เวลา 12 วัน
ขั้นตอนที่ 4 เสนอเจ้าพนักงานท้องถิ่น
ลงนามใบอนุญาต ใช้เวลา 7 วัน
ขั้นตอนที่ 5 เจ้าพนักงานท้องถิ่นพิจารณาลงนาม
ใบอนุญาต ใช้เวลา 4 วัน
ขั้นตอนที่ 6 ออกเอกสารใบอนุญาต
ใช้เวลา 5 วัน (นับแต่วันออกหนังสือแจ้ง)
24
5. การขอรับ/ต่ออายุใบอนุญาตเป็นผู้ดําเนินการสุสานและฌาปนสถาน
กําหนดขั้นตอนไว้ 5 ขั้นตอน ใช้เวลา 20 วันทําการ
6. การรับแจ้งประกอบกิจการโรงงานจําพวกที่ 2 ตาม พ.ร.บ.โรงงาน พ.ศ. 2535
กําหนดขั้นตอนไว้ 3 ขั้นตอน ใช้เวลา 1 วัน
ขั้นตอนที่ 1 ผู้ขอยื่นคําขอรับ/ขอต่ออายุใบอนุญาต
พร้อมหลักฐาน ใช้เวลา 1 วัน
ขั้นตอนที่ 2 เจ้าหน้าที่ตรวจสอบคําขอพร้อมหลักฐาน
(กรณีถูกต้อง) ใช้เวลา 1 วัน/ราย
ขั้นตอนที่ 4 เจ้าพนักงานท้องถิ่นลงนามใบอนุญาต
ใช้เวลา 5 วัน
ขั้นตอนที่ 5 ออกเอกสารใบอนุญาต
ใช้เวลา 5 วัน (นับตั้งแต่วันที่ออกหนังสือแจ้ง)
ขั้นตอนที่ 1 ผู้ประกอบกิจการยื่นใบแจ้ง
พร้อมเอกสาร ใช้เวลา 2 ชั่วโมง
ขั้นตอนที่ 2 เจ้าหน้าที่ตรวจสอบใบแจ้ง
พร้อมหลักฐาน (กรณีถูกต้อง) ใช้เวลา 3 ชั่วโมง
ขั้นตอนที่ 3 ออกใบรับแจ้ง
ใช้เวลา 2 ชั่วโมง
ขั้นตอนที่ 3 เสนอเจ้าพนักงานท้องถิ่น
ลงนามใบอนุญาต (กรณีถูกต้อง) ใช้เวลา 8 วัน
25
7. การขออนุญาตประกอบกิจการรับทําการเก็บ ขน หรือกําจัด มูลฝอยหรือสิ่งปฏิกูล -
ขออนุญาตใหม่/ต่อใบอนุญาต กําหนดขั้นตอนไว้ 5 ขั้นตอน ใช้เวลา 15 วัน
8. ให้บริการดูดสิ่งปฏิกูล กําหนดขั้นตอนไว้ 2 ขั้นตอน ใช้เวลา 2 วัน
9. ให้บริการดูดสิ่งปฏิกูล(ทางเว็บไซต์) กําหนดขั้นตอนไว้ 3 ขั้นตอน ใช้เวลา 1.5 วัน
ขั้นตอนที่ 1 ผู้ประกอบการยื่นคําขอใช้เวลา 0.5 วัน
ขั้นตอนที่ 2 เจ้าหน้าที่ตรวจสอบข้อมูลใช้เวลา 1 วัน
ขั้นตอนที่ 3 เจ้าหน้าที่ตรวจสอบสถานที่ประกอบการใช้เวลา 10 วัน
ขั้นตอนที่ 4 เสนอเจ้าพนักงานท้องถิ่นใช้เวลา 0.5 วัน
ขั้นตอนที่ 5 เจ้าพนักงานท้องถิ่นออกใบอนุญาตใช้เวลา 3 วัน
ขั้นตอนที่ 1 ยื่นหนังสือ/เขียนคําร้อง/แจ้งทางโทรศัพท์ ใช้เวลา 7 นาที/ราย
ขั้นตอนที่ 2 เจ้าหน้าที่ตรวจสอบและดําเนินการใช้เวลา 2 วัน/ตามวันที่ขอใช้บริการ
ขั้นตอนที่ 2 รับคําร้อง/ตรวจสอบคําร้อง ใช้เวลา 0.5 วัน
ขั้นตอนที่ 3 เจ้าหน้าที่ตรวจสอบและดําเนินการใช้เวลา 1 วัน
ขั้นตอนที่ 1 ยื่นคําร้องทางเว็บไซต์
26
10. ให้บริการรถสุขาเคลื่อนที่ กําหนดขั้นตอนไว้ 3 ขั้นตอน ขั้นตอนที่ 1,2 ในเขตเทศบาล
ใช้เวลา 2 วัน ถ้านอกเขตเทศบาลฯ ใช้เวลาตามที่กําหนด
11. ให้บริการรถสุขาเคลื่อนที่ (ทางเว็บไซต์) กําหนดขั้นตอนไว้ 4 ขั้นตอน ในเขต
เทศบาลขั้นตอนที่ 2,3 ใช้เวลา 2 วัน
12. ให้บริการเก็บขนกิ่งไม้และเศษวัสดุเหลือใช้ กําหนดขั้นตอนไว้ 2 ขั้นตอน
ใช้เวลา 4 วัน
ขั้นตอนที่ 1 ยื่นหนังสือ/เขียนคําร้อง/แจ้งทางโทรศัพท์ใช้เวลา 4 นาที
ขั้นตอนที่ 2 เสนอผู้บริหารอนุมัติในเขตเทศบาลฯใช้เวลา 2 วัน
นอกเขตเทศบาลฯ ก่อนใช้บริการ 7 วัน ทําการ
ขั้นตอนที่ 3 เจ้าหน้าที่ดําเนินการตามวันที่ขอใช้บริการ
ขั้นตอนที่ 1 ยื่นหนังสือ/เขียนคําร้อง/แจ้งทางโทรศัพท์ใช้เวลา 7 นาที/ราย
ขั้นตอนที่ 2 รับคําร้อง/ตรวจสอบคําร้อง ใช้เวลา 0.5 วัน
ขั้นตอนที่ 4 เจ้าหน้าที่ดําเนินการตามวันที่ขอใช้บริการ
ขั้นตอนที่ 1 ยื่นคําร้องทางเว็บไซต์
ขั้นตอนที่ 2 เจ้าหน้าที่ตรวจสอบและดําเนินการใช้เวลา 4 วัน
ขั้นตอนที่ 3 เสนอผู้บริหารอนุมัติในเขตเทศบาลฯใช้เวลา 2 วัน
นอกเขตเทศบาลฯก่อนใช้บริการ7 วัน ทําการ
27
13. ให้บริการตั้งวางถังขยะที่สาธารณะ กําหนดขั้นตอนไว้ 2 ขั้นตอน ใช้เวลา 4 วัน
14. รับเรื่องร้องเรียน เกี่ยวกับมูลฝอย/สิ่งปฏิกูล กําหนดขั้นตอนไว้ 2 ขั้นตอน
ใช้เวลา 0.5 วัน
15. ให้บริการเก็บขนมูลฝอย กําหนดขั้นตอนไว้ 2 ขั้นตอน ใช้เวลา 4 วัน
ขั้นตอนที่ 1 ยื่นหนังสือ/เขียนคําร้อง/แจ้งทางโทรศัพท์ใช้เวลา 4 นาที
ขั้นตอนที่ 2 เจ้าหน้าที่ตรวจสอบและดําเนินการใช้เวลา 4 วัน
ขั้นตอนที่ 1 ยื่นหนังสือ/เขียนคําร้อง/แจ้งทางโทรศัพท์/ร้องเรียนทางเว็บไซต์ใช้เวลา 4 นาที
ขั้นตอนที่ 2 แจ้งตอบการดําเนินการให้ผู้ร้องเรียนทราบภายใน 0.5 วัน
ขั้นตอนที่ 1 ยื่นหนังสือ/เขียนคําร้อง/แจ้งทางโทรศัพท์ใช้เวลา 4 นาที
ขั้นตอนที่ 2 เจ้าหน้าที่ตรวจสอบและดําเนินการใช้เวลา 4 วัน
28
16. การให้บริการยืมอุปกรณ์ทางการแพทย์ ทางอินเตอร์เน็ต กําหนดขั้นตอนไว้ 3 ขั้นตอน
ใช้เวลา2วันทําการ กรณีอุปกรณ์ทางการแพทย์ไม่มี ให้เจ้าหน้าที่ประสานและจัดหาอุปกรณ์โดยเร็ว
ถ้ามีให้ดําเนินการส่งมอบภายใน1วันทําการ
17. การขอขึ้นทะเบียนผู้มีสิทธิในโครงการบัตรประกันสุขภาพถ้วนหน้าศูนย์บริการ
สาธารณสุข เทศบาลนครรังสิต กําหนดขั้นตอนไว้ 5 ขั้นตอน ใช้เวลา 7 นาที
ขั้นตอนที่ 1 ผู้ขอยื่นคําร้องขอยืมอุปกรณ์ทางการแพทย์
พร้อมหลักฐานใช้เวลา ½ วัน
ขั้นตอนที่ 2 เจ้าหน้าที่ตรวจสอบคําขอ
พร้อมหลักฐาน (กรณีเอกสารครบ) ใช้เวลา ½ วัน
ขั้นตอนที่ 3 เจ้าหน้าที่ตรวจสอบประสานว่ามีอุปกรณ์
หรือไม่/ถ้ามีประสานผู้ขอยืมอุปกรณ์ดําเนินการส่งมอบใช้เวลา 1 วัน
ขั้นตอนที่ 1 ยื่นคําขอมีบัตรประกันสุขภาพถ้วนหน้า
ใช้เวลา 1 นาที/ราย
ขั้นตอนที่ 2 ตรวจสอบหลักฐาน
ใช้เวลา 1 นาที/ราย
ขั้นตอนที่ 3 กรอกแบบฟอร์ม
ใช้เวลา 1 นาที/ราย
ขั้นตอนที่ 4 นัดรับบัตร
ใช้เวลา 1 นาที/ราย
ขั้นตอนที่ 5 รับเอกสาร ตรวจสอบความถูกต้อง
ใช้เวลา 1 นาที/ราย
29
18. การรับเรื่องราวร้องทุกข์ทางเว็ปไซต์ แจ้งตอบการดําเนินการให้ผู้ร้องเรียนทราบ
กําหนดขั้นตอนไว้ 3 ขั้นตอน ใช้เวลา ½ วันทําการ
ขั้นตอนที่ 1 เจ้าหน้าที่ผู้รับผิดชอบระบบเว็ปไซต์
เปิดระบบเว็ปไซต์ ใช้เวลา 1 ชั่วโมง
ขั้นตอนที่ 2 เจ้าหน้าที่ผู้รับผิดชอบตรวจสอบ
เสนอผู้บริหารตามลําดับชั้นมอบหมายผู้รับผิดชอบ ใช้เวลา 1
ขั้นตอนที่ 3 เจ้าหน้าที่ผู้รับผิดชอบตรวจสอบและตอบรับ
ข้อร้องเรียนในระบบเว็ปไซต์ให้ผู้ร้องเรียนทราบ ใช้เวลา 1 ชั่วโมง 30
30
กองสวัสดิการสังคม
1. ขึ้นทะเบียนรับเบี้ยยังชีพผู้สูงอายุ/คนพิการ/ผู้ป่วยโรคเอดส์
กําหนดขั้นตอนไว้ 3 ขั้นตอน ใช้เวลา 8 นาที
2. รับคําร้องฝึกอบรมอาชีพ กําหนดขั้นตอนไว้ 3 ขั้นตอน ใช้เวลา 8 นาที
ขั้นตอนที่ 1 ตรวจสอบเอกสาร ใช้เวลา 1 นาที
ขั้นตอนที่ 2 เขียนคําร้องขอเลขทะเบียน ใช้เวลา 5 นาที
ขั้นตอนที่ 3 ออกใบรับลงทะเบียน ใช้เวลา 2 นาที
ขั้นตอนที่ 1 ตรวจสอบเอกสาร ใช้เวลา 1 นาที
ขั้นตอนที่ 2 เขียนคําร้อง ใช้เวลา 5 นาที
ขั้นตอนที่ 3 ออกใบรับลงทะเบียน ใช้เวลา 2 นาที
กรณีเอกสารครบ กรณีเอกสารไม่ครบ
ตรวจเอกสาร
แจ้งผู้ร้องทราบให้แล้วเสร็จ
ภายใน 3 นาที
กรณีเอกสารครบ กรณีเอกสารไม่ครบ
ตรวจเอกสาร
แจ้งผู้ร้องทราบให้แล้วเสร็จ
ภายใน 3 นาที
31
3. รับสมัครเรียนดนตรี/นาฎศิลป์ กําหนดขั้นตอนไว้ 3 ขั้นตอน ใช้เวลา 8 นาที
4. การสงเคราะห์ผู้ยากไร้และด้อยโอกาส กําหนดขั้นตอนไว้ 3 ขั้นตอน ใช้เวลา 20 นาที
ขั้นตอนที่ 1 ตรวจสอบเอกสาร ใช้เวลา 1 นาที
ขั้นตอนที่ 2 เขียนคําร้อง ใช้เวลา 5 นาที
ขั้นตอนที่ 3 ออกใบรับลงทะเบียน ใช้เวลา 2 นาที
ขั้นตอนที่ 1 ตรวจสอบเอกสาร ใช้เวลา 1 นาที
ขั้นตอนที่ 2 เขียนคําร้องขอรับการสงเคราะห์ ใช้เวลา 17 นาที
ขั้นตอนที่ 3 ออกใบรับลงทะเบียน ใช้เวลา 2 นาที
กรณีเอกสารครบ กรณีเอกสารไม่ครบ
ตรวจเอกสาร
แจ้งผู้ร้องทราบให้แล้วเสร็จ
ภายใน 3 นาที
กรณีเอกสารครบ กรณีเอกสารไม่ครบ
ตรวจเอกสาร
แจ้งผู้ร้องทราบให้แล้วเสร็จ
ภายใน 3 นาที
32
5. การสมัครเรียนดนตรีและนาฎศิลป์ทางอินเตอร์เน็ต (เปิดระบบวันจันทร์/พุธ/ศุกร์)
กําหนดขั้นตอนไว้ 3 ขั้นตอน ใช้เวลา 15 นาที
6. การสมัครฝึกอบรมอาชีพทางอินเตอร์เน็ต (เปิดระบบวันจันทร์/พุธ/ศุกร์)
กําหนดขั้นตอนไว้ 3 ขั้นตอน ใช้เวลา 15 นาที
ขั้นตอนที่ 1 ตรวจสอบข้อมูลทางระบบ ใช้เวลา 5 นาที
ขั้นตอนที่ 2 พิมพ์ข้อมูลเก็บไว้เป็นหลักฐาน ใช้เวลา 5 นาที
ขั้นตอนที่ 3 โทรศัพท์ประสานข้อมูลการรับเรื่อง ใช้เวลา 5 นาที
ขั้นตอนที่ 1 ตรวจสอบข้อมูลทางระบบ ใช้เวลา 5 นาที
ขั้นตอนที่ 2 พิมพ์ข้อมูลเก็บไว้เป็นหลักฐาน ใช้เวลา 5 นาที
ขั้นตอนที่ 3 โทรศัพท์ประสานข้อมูลการรับเรื่อง ใช้เวลา 5 นาที
33
7. การรับเรื่องราวร้องทุกข์ทางเว็ปไซต์ แจ้งตอบการดําเนินการให้ผู้ร้องเรียนทราบ
กําหนดขั้นตอนไว้ 3 ขั้นตอน ใช้เวลา ½ วันทําการ
ขั้นตอนที่ 1 เจ้าหน้าที่ผู้รับผิดชอบระบบเว็ปไซต์
เปิดระบบเว็ปไซต์ ใช้เวลา 1 ชั่วโมง
ขั้นตอนที่ 2 เจ้าหน้าที่ผู้รับผิดชอบตรวจสอบ
เสนอผู้บริหารตามลําดับชั้นมอบหมายผู้รับผิดชอบ ใช้เวลา 1 ชั่วโมง
ขั้นตอนที่ 3 เจ้าหน้าที่ผู้รับผิดชอบตรวจสอบและตอบรับ
ข้อร้องเรียนในระบบเว็ปไซต์ให้ผู้ร้องเรียนทราบ ใช้เวลา 1 ชั่วโมง 30 นาที
34
กองการศึกษา
1. การรับสมัครเด็กเข้าเรียนของสถานศึกษาในสังกัด (โรงเรียน/ศูนย์พัฒนาเด็กเล็ก
กําหนดขั้นตอนไว้ 2 ขั้นตอน ใช้เวลา 3 วัน 5 นาที
 
 
 
 
 
 
 
 
 
 
 
 
 
 
2. การรับเรื่องราวร้องทุกข์ทางเว็ปไซต์ แจ้งตอบการดําเนินการให้ผู้ร้องเรียนทราบ
กําหนดขั้นตอนไว้ 3 ขั้นตอน ใช้เวลา ½ วันทําการ
 
ขั้นตอนที่ 1 เจ้าหน้าที่ผู้รับผิดชอบระบบเว็ปไซต์
เปิดระบบเว็ปไซต์ ใช้เวลา 1 ชั่วโมง
ขั้นตอนที่ 2 เจ้าหน้าที่ผู้รับผิดชอบตรวจสอบ
เสนอผู้บริหารตามลําดับชั้นมอบหมายผู้รับผิดชอบ ใช้เวลา 1 ชั่วโมง
ขั้นตอนที่ 3 เจ้าหน้าที่ผู้รับผิดชอบตรวจสอบและตอบรับ
ข้อร้องเรียนในระบบเว็ปไซต์ให้ผู้ร้องเรียนทราบ ใช้เวลา 1 ชั่วโมง 30 นาที
ขั้นตอนที่ ๑ การรับสมัคร การตรวจสอบเอกสารและคุณสมบัติฯ
ตามประกาศรับสมัครฯ ใช้เวลา ๕ นาที
ขั้นตอนที่ ๒ การพิจารณารับเด็กเข้าเรียน
ใช้เวลา ๓ วัน
กรณีมีคุณสมบัติและมีเอกสาร
หลักฐานครบถ้วนถูกต้องตาม
ประกาศรับสมัครฯ
กรณีมีคุณสมบัติและเอกสาร
หลักฐานไม่ครบถ้วนถูกต้อง
ตามประกาศรับสมัครฯ
แจ้งผลการพิจารณาทันที
35
36
ประกาศเทศบาลนครรังสิต
เรื่อง การลดขั้นตอนและระยะเวลาการปฏิบัติราชการเพื่อประชาชน ประจําปี 2558
--------------------------------------------------------
ด้วยเทศบาลนครรังสิต ได้ปรับลดขั้นตอนระยะเวลาการปฏิบัติงาน ประจําปี พ.ศ. 2558 เพื่อให้
การบริการประชาชนเป็นไปด้วยความรวดเร็ว สามารถอํานวยความสะดวกและตอนสนองความต้องการของ
ประชาชนได้อย่างมีประสิทธิภาพ โดยได้กําหนดระยะเวลาแล้วเสร็จของงานบริการต่าง ๆ ดังนี้
ลําดับที่ การให้บริการประชาชน ระยะเวลาแล้วเสร็จ
(ต่อราย/ต่อครั้ง)
หมายเหตุ
สํานักปลัดเทศบาล
1 การแจ้งเกิด 5 นาที/ราย
2 การแจ้งตาย 5 นาที/ราย
3 การย้ายที่อยู่ 5 นาที/ราย
4 กําหนดเลขที่บ้าน 5 วัน/ราย
5 คัดและรับรองรายการในทะเบียนบ้าน 5 นาที/ราย
6 การทําบัตรประจําตัวประชาชน 8 นาที/ราย
7 การสนับสนุนน้ําอุปโภคบริโภค 3 ชม./ราย
8 ช่วยเหลือสาธารณภัย(ดําเนินการในพื้นที่) ในทันที
9 ขออนุญาตใช้เครื่องขยายเสียง/โฆษณา 2 ชั่วโมง/ราย
10 ขออนุญาตขุดดิน ถมดิน (กรณีเอกสารครบ)
ขออนุญาตขุดดิน ถมดิน (กรณีเอกสารไม่ครบ)
2 วัน/ราย
7 วัน/ราย
11 ขออนุญาตตรวจสอบภาพจากกล้องวงจรปิด CCTV 10 นาที/ราย
12 ตอบข้อร้องเรียน ร้องทุกข์การคุ้มครองผู้บริโภค 15 วัน/ราย
13 การรับ – ส่ง ผู้ป่วยโดยรถพยาบาลฉุกเฉิน ในทันที
14 รับเรื่องราวร้องทุกข์ทางเว็บไซต์ แจ้งตอบการดําเนินการ
ให้ผู้ร้องเรียนทราบ
แจ้งตอบการดําเนินการ
ให้ผู้ร้องเรียนทราบ
ภายใน 1/2 วัน
15 รับจองคิวทําบัตรประจําตัวประชาชนทางอินเตอร์เน็ต 3 วัน/ราย
สํานักการคลัง
16 การจัดเก็บภาษีบํารุงท้องที่ 5 นาที/ราย กรณีเอกสารครบ
17 การจัดเก็บภาษีโรงเรือนและที่ดิน 5 นาที/ราย กรณีเอกสารครบ
18 การจัดเก็บภาษีป้าย 5 นาที/ราย กรณีเอกสารครบ
19 การจัดเก็บค่าธรรมเนียมขยะมูลฝอย 5 นาที/ราย กรณีเอกสารครบ
20 การจดทะเบียนพาณิชย์ 10 นาที/ราย กรณีเอกสารครบ
21 รับเรื่องราวร้องทุกข์ทางเว็บไซต์ แจ้งตอบการดําเนินการ แจ้งตอบการดําเนินการ
37
ให้ผู้ร้องเรียนทราบ ให้ผู้ร้องเรียนทราบ
ภายใน 1/2 วัน
ลําดับที่ การให้บริการประชาชน ระยะเวลาแล้วเสร็จ
(ต่อราย/ต่อครั้ง)
หมายเหตุ
สํานักการช่าง
22 ขออนุญาตก่อสร้างอาคารขนาดใหญ่ ภายใน 30 วัน
23 ขออนุญาตก่อสร้างอาคารขนาดกลาง ภายใน 20 วัน
24 ขออนุญาตก่อสร้างอาคารขนาดเล็ก/แบบมาตรฐาน ภายใน 12 วัน
25 ขออนุญาตรื้อถอน/ดัดแปลงอาคาร ภายใน 10 วัน
26 รับเรื่องราวร้องทุกข์ทางเว็บไซต์ แจ้งตอบการดําเนินการ
ให้ผู้ร้องเรียนทราบ
แจ้งตอบการดําเนินการ
ให้ผู้ร้องเรียนทราบ
ภายใน 1/2 วัน
27 รับจองเต็นท์และเวทีทางอินเตอร์เน็ต 2 วัน/ราย
28 รับแจ้งงานไฟฟ้าสาธารณะชํารุดเสียหายทางอินเตอร์เน็ต 2 วัน/ราย
29 รับบริการรถลอกท่อระบายน้ําทางอินเตอร์เน็ต 2 วัน/ราย
กองสาธารณสุขและสิ่งแวดล้อม
30 ขออนุญาตประกอบกิจการที่เป็นอันตรายต่อสุขภาพ
-ขออนุญาตใหม่/ต่อใบอนุญาต
19 วัน/ราย
31 ขออนุญาตการจัดตั้งตลาด
-ขออนุญาตใหม่/ต่อใบอนุญาต
19 วัน/ราย
32 ขออนุญาตจัดตั้งสถานที่จําหน่ายอาหาร
(พื้นที่เกิน 200 ตร.ม.)
-ขออนุญาตใหม่/ต่อใบอนุญาต
19 วัน/ราย
33 การขอจัดตั้งสุสานและฌาปนสถาน
การขอดําเนินการสุสานและฌาปนสถาน
30 วัน
20 วัน
34 การขอรับหนังสือรับรองการแจ้งจัดตั้งสถานที่จําหน่าย
อาหารและสถานที่สะสมอาหาร
6 วัน
35 รับคําร้องให้บริการดูดสิ่งปฎิกูล 7 นาที/ราย
36 การให้บริการเก็บขนมูลฝอย
-รับคําร้อง 4 นาที
-ดําเนินการ ภายใน 4 วันทําการ
37 การให้บริการเก็บเศษวัสดุเหลือใช้
-รับคําร้อง 4 นาที
-ดําเนินการ ภายใน 4 วันทําการ
38 การให้บริการตั้งวางถังขยะ
-รับคําร้อง 4 นาที
38
ลําดับที่ การให้บริการประชาชน ระยะเวลาแล้วเสร็จ
(ต่อราย/ต่อครั้ง)
หมายเหตุ
39 การให้บริการรับเรื่องร้องเรียนเกี่ยวกับมูลฝอย
-รับคําร้อง 4 นาที
-ดําเนินการ ภายใน 4 วัน
40 ขั้นตอนการขอมีบัตรทอง 7 นาที/ราย
41 รับเรื่องราวร้องทุกข์ทางเว็บไซต์ แจ้งตอบการดําเนินการ
ให้ผู้ร้องเรียนทราบ
แจ้งตอบการดําเนินการ
ให้ผู้ร้องเรียนทราบ
ภายใน 1/2 วัน
42 การให้บริการยืมอุปกรณ์ทางการแพทย์ทางอินเตอร์เน็ต 3 วัน/ราย
กองสวัสดิการสังคม
43 การขึ้นทะเบียนรับเงินสงเคราะห์ผู้สูงอายุ 8 นาที/ราย กรณีเอกสาร
-เตรียมเอกสารและกรอกแบบคําร้อง ครบ
-เจ้าหน้าที่ดําเนินการตรวจสอบข้อมูล
44 การขึ้นทะเบียนรับเงินสงเคราะห์ผู้พิการ 8 นาที/ราย กรณีเอกสาร
-ยื่นคําขอการสงเคราะห์พร้อมเอกสารประจําตัว ครบ
คนพิการต่อเจ้าหน้าที่
45 การขึ้นทะเบียนรับเงินสงเคราะห์ผู้ป่วยเอดส์ 8 นาที/ราย กรณีเอกสาร
-ผู้ป่วยเอดส์ยื่นคําขอรับการสงเคราะห์ ครบ
-เจ้าหน้าที่ตรวจสอบเอกสารและข้อเท็จจริงเบื้องต้น
46 การขอรับการสงเคราะห์ผู้ยากไร้และด้อยโอกาส 20 นาที/ราย กรณีเอกสาร
ครบ
47 รับคําร้องการฝึกอบรมอาชีพ 8 นาที/ราย
48 รับคําร้องการสมัครเรียนดนตรี นาฎศิลป์ 8 นาที/ราย
49 รับเรื่องราวร้องทุกข์ทางเว็บไซต์ แจ้งตอบการดําเนินการ
ให้ผู้ร้องเรียนทราบ
แจ้งตอบการดําเนินการ
ให้ผู้ร้องเรียนทราบ
ภายใน 1/2 วัน
50 รับลงทะเบียนฝึกอบรมอาชีพ ทางอินเตอร์เน็ต 8 นาที/ราย
51 รับลงทะเบียนเรียนดนตรี นาฎศิลป์ ทางอินเตอร์เน็ต 8 นาที/ราย
กองการศึกษา
52 การรับสมัครเด็กเข้าเรียน(กศน.) 7 นาที/ราย กรณีเอกสาร
ครบ
53 การรับสมัครเด็กเล็กเข้าเรียนของศูนย์พัฒนาเด็กเล็ก 8 นาที/ราย กรณีเอกสาร
เทศบาลนครรังสิต ครบ
54 การรับสมัครเด็กเล็กเข้าเรียนของโรงเรียนอนุบาล 8 นาที/ราย กรณีเอกสาร
เทศบาลนครรังสิต ครบ
39
ลําดับที่ การให้บริการประชาชน ระยะเวลาแล้วเสร็จ
(ต่อราย/ต่อครั้ง)
หมายเหตุ
55 การขอจัดกิจกรรมออกกําลังกาย (แอโรบิก) 15 วัน/ราย
56 การขอวัสดุอุปกรณ์กีฬา (กรณีมีอุปกรณ์)
การขอวัสดุอุปกรณ์กีฬา (กรณีไม่มีอุปกรณ์)
5 วัน/ราย
15 วัน/ราย
57 รับเรื่องราวร้องทุกข์ทางเว็บไซต์ แจ้งตอบการดําเนินการ
ให้ผู้ร้องเรียนทราบ
แจ้งตอบการดําเนินการ
ให้ผู้ร้องเรียนทราบ
ภายใน 1/2 วัน
ประกาศ ณ วันที่ 15 ตุลาคม พ.ศ. 2557
(นายธีรวุฒิ กลิ่นกุสุม)
นายกเทศมนตรีนครรังสิต
40
ประกาศเทศบาลนครรังสิต
เรื่อง การลดขั้นตอนและระยะเวลาการปฏิบัติราชการเพื่อประชาชน ประจําปี 2557
--------------------------------------------------------
ด้วยเทศบาลนครรังสิต ได้ปรับลดขั้นตอนระยะเวลาการปฏิบัติงาน ประจําปี พ.ศ. 2557 เพื่อให้
การบริการประชาชนเป็นไปด้วยความรวดเร็ว สามารถอํานวยความสะดวกและตอนสนองความต้องการของ
ประชาชนได้อย่างมีประสิทธิภาพ โดยได้กําหนดระยะเวลาแล้วเสร็จของงานบริการต่าง ๆ ดังนี้
ลําดับที่ การให้บริการประชาชน ระยะเวลาแล้วเสร็จ
(ต่อราย/ต่อครั้ง)
หมายเหตุ
สํานักปลัดเทศบาล
1 การแจ้งเกิด 5 นาที/ราย
2 การแจ้งตาย 5 นาที/ราย
3 การย้ายที่อยู่ 5 นาที/ราย
4 กําหนดเลขที่บ้าน 5 วัน/ราย
5 คัดและรับรองรายการในทะเบียนบ้าน 5 นาที/ราย
6 การทําบัตรประจําตัวประชาชน 8 นาที/ราย
7 การสนับสนุนน้ําอุปโภคบริโภค 3 ชม./ราย
8 การถมดิน 5 วัน/ราย
9 รับเรื่องราวร้องทุกข์ แจ้งตอบการดําเนินการให้ผู้
ร้องเรียนทราบ
แจ้งตอบการดําเนินการ
ให้ผู้ร้องเรียนทราบ
ภายใน 7 วัน
10 ขออนุญาตใช้เครื่องขยายเสียง/โฆษณา 3 ชั่วโมง/ราย
สํานักการคลัง
11 การจัดเก็บภาษีบํารุงท้องที่ 5 นาที/ราย
12 การจัดเก็บภาษีโรงเรือนและที่ดิน 5 นาที/ราย
13 การจัดเก็บภาษีป้าย 5 นาที/ราย
14 การจัดเก็บค่าธรรมเนียมขยะมูลฝอย 5 นาที/ราย
สํานักการช่าง
15 ขออนุญาตก่อสร้างอาคารขนาดใหญ่ ภายใน 30 วัน
16 ขออนุญาตก่อสร้างอาคารขนาดกลาง ภายใน 20 วัน
17 ขออนุญาตก่อสร้างอาคารขนาดเล็ก ภายใน 12 วัน
18 ขออนุญาตรื้อถอน/ดัดแปลงอาคาร ภายใน 10 วัน
19 การขออนุญาตก่อสร้างอาคารด้วยแบบมาตรฐาน ภายใน 12 วัน
กองสาธารณสุขและสิ่งแวดล้อม
20 ขออนุญาตประกอบกิจการที่เป็นอันตรายต่อสุขภาพ
-ขออนุญาตใหม่/ต่อใบอนุญาต
19 วัน/ราย
41
ลําดับ
ที่
การให้บริการประชาชน ระยะเวลาแล้วเสร็จ
หมายเหตุ
ข้อความเดิม ข้อความที่แก้ไข ข้อความเดิม ข้อความที่แก้ไข
1 รับเรื่องราวร้องทุกข์ แจ้ง
ตอบการดําเนินการให้ผู้
ร้องเรียนทราบ
- แจ้งตอบการ
ดําเนินการให้ผู้
ร้องเรียนทราบ
ภายใน 7 วัน
แจ้งตอบการ
ดําเนินการให้ผู้
ร้องเรียนทราบ
ภายใน 3 วัน
อยู่ในลําดับที่ 9
ของประกาศฯ
2 ขออนุญาตขุดดิน ถมดิน
(กรณีเอกสารครบ)
ขออนุญาตขุดดิน ถมดิน
(กรณีเอกสารไม่ครบ)
- 2 วัน/ราย
7 วัน/ราย
รายการที่เพิ่มใหม่
3 ขออนุญาตตรวจสอบ
ภาพจากกล้องวงจรปิด
CCTV
- 10 นาที/ราย รายการที่เพิ่มใหม่
4 ตอบข้อร้องเรียน ร้อง
ทุ ก ข์ ก า ร คุ้ ม ค ร อ ง
ผู้บริโภค
- 15 วัน/ราย รายการที่เพิ่มใหม่
นางสาวสุกัญญา สุขการณ์ ต่อไปของสํานักการช่าง มีอะไรจะแก้ไขหรือขอเพิ่มเติมขอเชิญค่ะ
รองปลัดเทศบาล
ว่าที่ร้อยตรีชาญวุฒิ บําเทิงเวชช์ ในส่วนของสํานักการช่างไม่มีแก้ไขและเพิ่มเติมอะไรครับ
ผอ.สํานักการช่าง
นางสาวสุกัญญา สุขการณ์ ต่อไปของสํานักการคลัง มีอะไรจะแก้ไขหรือขอเพิ่มเติมขอเชิญค่ะ
รองปลัดเทศบาล
นายสมชาติ รุ่งเรืองศุภรัตน์ ในส่วนของสํานักการคลังไม่อะไรแก้ไขเพียงแต่ขอย้ายเรื่องการจดทะเบียน
ผอ.ส่วนพัฒนารายได้ พาณิชย์ ซึ่งเดิมอยู่ในรายการของกองสาธารณสุขลําดับที่ 25ของประกาศฯ
ย้ายมาอยู่ในส่วนของสํานักการคลังซึ่งเดิมมีอยู่ 4รายการรวมเป็น5รายการ
นางสาวสุกัญญา สุขการณ์ ต่อไปของกองการศึกษา มีอะไรจะแก้ไขหรือขอเพิ่มเติมขอเชิญค่ะ
รองปลัดเทศบาล
นางเมตตา นกเกตุ เรียนท่านประธานที่เคารพ ในส่วนของกองการศึกษามีขอแก้ไข ดังนี้
ผู้อํานวยการกองการศึกษา
42
ลําดับ
ที่
การให้บริการประชาชน ระยะเวลาแล้วเสร็จ
หมายเหตุ
ข้อความเดิม ข้อความที่แก้ไข ข้อความเดิม ข้อความที่แก้ไข
1 การขอวัสดุอุปกรณ์กีฬา การขอวัสดุอุปกรณ์
กีฬา
(กรณีมีอุปกรณ์)
การขอวัสดุอุปกรณ์
กีฬา
(กรณีไม่มีอุปกรณ์)
15 วัน/ราย 5 วัน/ราย
15 วัน/ราย
อยู่ในลําดับที่ 40
ของประกาศฯ
นางสาวสุกัญญา สุขการณ์ ต่อไปของกองสาธารณสุข มีอะไรจะแก้ไขหรือขอเพิ่มเติมขอเชิญค่ะ
รองปลัดเทศบาล
นางสาวพลาพร สมพรบรรจง เรียนท่านประธานที่เคารพ ในส่วนของกองสาธารณสุขและสิ่งแวดล้อม
ผู้อํานวยการกองสาธารณสุขฯ ไม่มีข้อแก้ไขหรือเพิ่มเติมอะไร เพียงย้ายเรื่องการจดทะเบียนพาณิชย์ ซึ่ง
อยู่ในลําดับที่ 25 ของประกาศฯ ไปอยู่ในส่วนของสํานักการคลังค่ะ
นางสาวสุกัญญา สุขการณ์ ต่อไปของกองสวัสดิการสังคม มีอะไรจะแก้ไขหรือขอเพิ่มเติมขอเชิญค่ะ
รองปลัดเทศบาล
นางวนิดา ละม้ายศรี เรียนท่านประธานที่เคารพ ในส่วนของกองสวัสดิการสังคมขอแก้ไขและขอ
ผู้อํานวยการกองสวัสดิการฯ เพิ่มเติม เดิมมีอยู่ 4 รายการ ขอเพิ่มรวมเป็น 6 รายการ ดังนี้
ลําดับที่
การให้บริการประชาชน ระยะเวลาแล้วเสร็จ
หมายเหตุ
ข้อความเดิม ข้อความที่แก้ไข ข้อความเดิม ข้อความที่แก้ไข
1 การขึ้นทะเบียนรับเงิน
ผู้สูงอายุ
- 6 นาที/ราย 5 นาที/ราย อยู่ในลําดับที่ 32
ของประกาศฯ
2 การขึ้นทะเบียนรับเงิน
สงเคราะห์ผู้พิการ
- 3 นาที/ราย 5 นาที/ราย อยู่ในลําดับที่ 33
ของประกาศฯ
3 การขึ้นทะเบียนรับเงิน
สงเคราะห์ผู้ป่ายเอดส์
- 10 นาที/ราย 5 นาที/ราย อยู่ในลําดับที่ 34
ของประกาศฯ
4 รับคําร้องการฝึกอบรม
อาชีพ
5 นาที/ราย รายการที่เพิ่มใหม่
5 รับคําร้องการสมัครเรียน
ดนตรี นาฎศิลป์
5 นาที/ราย รายการที่เพิ่มใหม่
นางสาวสุกัญญา สุขการณ์ ใครมีอะไรจะเสนอเพิ่มเติมหรือไม่ขอเชิญค่ะ
รองปลัดเทศบาล
นางชลิดา กุศลศิลปวุฒิ ขอเรียนถามในเรื่องรับเรื่องราวร้องทุกข์ แจ้งตอบการดําเนินการให้ผู้
ผู้อํานวยการส่วนอํานวยการฯ ร้องเรียนทราบ ซึ่งอยู่ในลําดับที่ 9 ของประกาศฯ เดิมแจ้งตอบให้ผู้
ร้องเรียน
43
ทราบภายใน 7 วัน และเปลี่ยนมาเป็น 3 วัน สอดคล้องกับ KPI หรือไม่
นางสุมาลี เลี้ยงตระกูลงาม สอดคล้องกับ KPI ของเทศบาลค่ะ
หัวหน้าสํานักปลัด
นางชลิดา กุศลศิลปวุฒิ ถ้าอย่างนั้นต้องเอาไปใส่ไว้ของทุกสํานัก/กองด้วยค่ะ
ผู้อํานวยการส่วนอํานวยการฯ
นางสาวสุกัญญา สุขการณ์ ให้ผู้ช่วยเลขานุการนําไปเพิ่มของทุกสํานัก/กองด้วยค่ะ
รองปลัดเทศบาล
มติที่ประชุม ที่ประชุมมีมติ ดังนี้
1. แก้ไขและเพิ่มเติม
สํานักปลัดเทศบาล
ลําดับ
ที่
การให้บริการประชาชน ระยะเวลาแล้วเสร็จ
หมายเหตุ
ข้อความเดิม ข้อความที่แก้ไข ข้อความเดิม ข้อความที่แก้ไข
1 รับเรื่องราวร้องทุกข์ แจ้ง
ตอบการดําเนินการให้ผู้
ร้องเรียนทราบ
- แจ้งตอบการ
ดําเนินการให้ผู้
ร้องเรียนทราบ
ภายใน 7 วัน
แจ้งตอบการ
ดําเนินการให้ผู้
ร้องเรียนทราบ
ภายใน 3 วัน
อยู่ในลําดับที่ 9
ของประกาศฯ
2 ขออนุญาตขุดดิน ถมดิน
(กรณีเอกสารครบ)
ขออนุญาตขุดดิน ถมดิน
(กรณีเอกสารไม่ครบ)
- 2 วัน/ราย
7 วัน/ราย
รายการที่เพิ่มใหม่
3 ขออนุญาตตรวจสอบ
ภาพจากกล้องวงจรปิด
CCTV
- 10 นาที/ราย รายการที่เพิ่มใหม่
4 ตอบข้อร้องเรียน ร้อง
ทุ ก ข์ ก า ร คุ้ ม ค ร อ ง
ผู้บริโภค
- 15 วัน/ราย รายการที่เพิ่มใหม่
กองการศึกษา
ลําดับ
ที่
การให้บริการประชาชน ระยะเวลาแล้วเสร็จ
หมายเหตุ
ข้อความเดิม ข้อความที่แก้ไข ข้อความเดิม ข้อความที่แก้ไข
1 การขอวัสดุอุปกรณ์กีฬา การขอวัสดุอุปกรณ์
กีฬา
(กรณีมีอุปกรณ์)
การขอวัสดุอุปกรณ์
กีฬา
(กรณีไม่มีอุปกรณ์)
15 วัน/ราย 5 วัน/ราย
15 วัน/ราย
อยู่ในลําดับที่ 40
ของประกาศฯ
44
กองสวัสดิการสังคม
ลําดับที่
การให้บริการประชาชน ระยะเวลาแล้วเสร็จ
หมายเหตุ
ข้อความเดิม ข้อความที่แก้ไข ข้อความเดิม ข้อความที่แก้ไข
1 การขึ้นทะเบียนรับเงิน
ผู้สูงอายุ
- 6 นาที/ราย 5 นาที/ราย อยู่ในลําดับที่ 32
ของประกาศฯ
2 การขึ้นทะเบียนรับเงิน
สงเคราะห์ผู้พิการ
- 3 นาที/ราย 5 นาที/ราย อยู่ในลําดับที่ 33
ของประกาศฯ
3 การขึ้นทะเบียนรับเงิน
สงเคราะห์ผู้ป่ายเอดส์
- 10 นาที/ราย 5 นาที/ราย อยู่ในลําดับที่ 34
ของประกาศฯ
4 รับคําร้องการฝึกอบรม
อาชีพ
5 นาที/ราย รายการที่เพิ่มใหม่
5 รับคําร้องการสมัครเรียน
ดนตรี นาฎศิลป์
5 นาที/ราย รายการที่เพิ่มใหม่
กระบวนการทํางานหรือลดขั้นตอนการทํางาน
45
กระบวนการทํางานหรือลดขั้นตอนการทํางาน
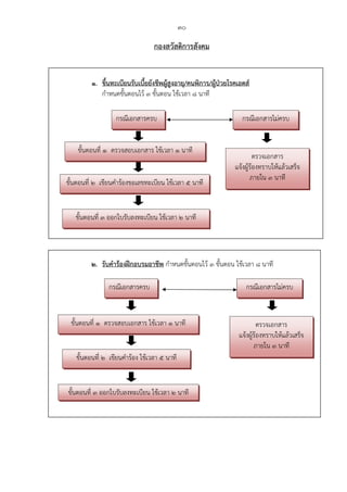
ขึ้นทะเบียนรับเบี้ยยังชีพผู้สูงอายุ
ขั้นตอนที่ 1 ตรวจสอบเอกสาร ใช้เวลา 1 นาที
ขั้นตอนที่ 2 เขียนคําร้องขอลงทะเบียน ใช้เวลา 5 นาที
ขั้นตอนที่ 3 ออกใบรับลงทะเบียน ใช้เวลา 2 นาที
รวม 3 ขั้นตอน ใช้เวลา 8 นาที
46
กระบวนการทํางานหรือลดขั้นตอนการทํางาน
ขึ้นทะเบียนรับเบี้ยยังชีพคนพิการ
ขั้นตอนที่ 1 ตรวจสอบเอกสาร ใช้เวลา 1 นาที
ขั้นตอนที่ 2 เขียนคําร้องขอลงทะเบียน ใช้เวลา 5 นาที
ขั้นตอนที่ 3 ออกใบรับลงทะเบียน ใช้เวลา 2 นาที
รวม 3 ขั้นตอน ใช้เวลา 8 นาที
47
กระบวนการทํางานหรือลดขั้นตอนการทํางาน
ขึ้นทะเบียนรับเบี้ยยังชีพผู้ป่วยเอดส์
ขั้นตอนที่ 1 ตรวจสอบเอกสาร ใช้เวลา 1 นาที
ขั้นตอนที่ 2 เขียนคําร้องขอลงทะเบียน ใช้เวลา 5 นาที
ขั้นตอนที่ 3 ออกใบรับลงทะเบียน ใช้เวลา 2 นาที
รวม 3 ขั้นตอน ใช้เวลา 8 นาที
48
กระบวนการทํางานหรือลดขั้นตอนการทํางาน
รับคําร้องฝึกอบรมอาชีพ
ขั้นตอนที่ 1 ตรวจสอบเอกสาร ใช้เวลา 1 นาที
ขั้นตอนที่ 2 เขียนคําร้อง ใช้เวลา 5 นาที
ขั้นตอนที่ 3 ออกใบรับลงทะเบียน ใช้เวลา 2 นาที
รวม 3 ขั้นตอน ใช้เวลา 8 นาที
49
กระบวนการทํางานหรือลดขั้นตอนการทํางาน
รับสมัครเรียนดนตรี/นาฏศิลป์
ขั้นตอนที่ 1 ตรวจสอบเอกสาร ใช้เวลา 1 นาที
ขั้นตอนที่ 2 เขียนคําร้อง ใช้เวลา 5 นาที
ขั้นตอนที่ 3 ออกใบรับลงทะเบียน ใช้เวลา 2 นาที
รวม 3 ขั้นตอน ใช้เวลา 8 นาที
50
กระบวนการทํางานหรือลดขั้นตอนการทํางาน
การสงเคราะห์ผู้ยากไร้และด้อยโอกาส
ขั้นตอนที่ 1 ตรวจสอบเอกสาร ใช้เวลา 1 นาที
ขั้นตอนที่ 2 เขียนคําร้องขอรับการสงเคราะห์ ใช้เวลา 17 นาที
ขั้นตอนที่ 3 ออกใบรับลงทะเบียน ใช้เวลา 2 นาที
รวม 3 ขั้นตอน ใช้เวลา 20 นาที
51
กระบวนการทํางานหรือลดขั้นตอนการทํางาน
การสมัครเรียนดนตรีและนาฏศิลป์ทางอินเตอร์เน็ต
ขั้นตอนที่ 1 ตรวจสอบข้อมูลทางระบบ ใช้เวลา 5 นาที
ขั้นตอนที่ 2 พิมพ์ข้อมูลเก็บไว้เป็นหลักฐาน ใช้เวลา 5 นาที
ขั้นตอนที่ 3 โทรศัพท์ประสานข้อมูลการรับเรื่อง
ใช้เวลา 5 นาที
รวม 3 ขั้นตอน ใช้เวลา 15 นาที
หมายเหตุ เปิดระบบวันจันทร์/พุธ/ศุกร์
52
กระบวนการทํางานหรือลดขั้นตอนการทํางาน
การสมัครฝึกอบรมอาชีพทางอินเตอร์เน็ต
ขั้นตอนที่ 1 ตรวจสอบข้อมูลทางระบบ ใช้เวลา 5 นาที
ขั้นตอนที่ 3 โทรศัพท์ประสานงานข้อมูลการรับเรื่อง
ใช้เวลา 5 นาที
ขั้นตอนที่ 2 พิมพ์ข้อมูลเก็บไว้เป็นหลักฐาน ใช้เวลา 5 นาที
รวม 3 ขั้นตอน ใช้เวลา 15 นาที
หมายเหตุ เปิดระบบวันจันทร์/พุธ/ศุกร์
53
การรับเรื่องราวร้องทุกข์ทางเว็บไซต์
ขั้นตอนที่ 1 ตรวจสอบข้อมูลทางระบบ ใช้เวลา 5 นาที
ขั้นตอนที่ 3 แจ้งการรับเรื่องร้องทุกข์ทราบหลังจากเปิด
ระบบ ใช้เวลา 5 นาที
ขั้นตอนที่ 2 พิมพ์ข้อมูลเก็บไว้เป็นหลักฐาน ใช้เวลา 5 นาที
รวม 3 ขั้นตอน ใช้เวลา 15 นาที
หมายเหตุ เปิดระบบวันจันทร์/พุธ/ศุกร์
54

ประกาศเทศบาลนครรังสิต เรื่อง การลดขั้นตอนและระยะเวลาการปฏิบัติราชการเพื่อบริการประชาชน ประจำปี 2559 ครั้งที่ 2

  • 1.
    ประกาศเทศบาลนครรังสิต เรื่อง การลดขั้นตอนและระยะเวลาการปฏิบัติราชการเพื่อบริการประชาชน ประจําปี2559 -------------------------------------------------------- ด้วยเทศบาลนครรังสิต ได้ดําเนินการปรับปรุงการลดขั้นตอนและระยะเวลาการปฏิบัติงาน ประจําปี พ.ศ. 2559 เพื่อใช้สําหรับให้บริการประชาชนให้เป็นไปด้วยความเรียบร้อย และรวดเร็ว สามารถ อํานวยความสะดวกและตอนสนองความต้องการของประชาชนได้อย่างมีประสิทธิภาพ โดยได้กําหนดขั้นตอน และระยะเวลาแล้วเสร็จของงานบริการต่าง ๆ ตามที่แนบไว้กับประกาศนี้ ประกาศ ณ วันที่ 27 เมษายน พ.ศ. 2559 (นายธีรวุฒิ กลิ่นกุสุม) นายกเทศมนตรีนครรังสิต
  • 2.
    2 สํานักปลัดเทศบาล 1. การแจ้งการเกิด กําหนดขั้นตอนไว้5 ขั้นตอน ใช้เวลา 10 นาที 2. แจ้งการตาย กําหนดขั้นตอนไว้ 5 ขั้นตอน ใช้เวลา 10 นาที ขั้นตอนที่ 1 ตรวจสอบเอกสารเขียนคําร้อง ใช้เวลา 1 นาที ขั้นตอนที่ 2 กดบัตรคิว ใช้เวลา 1 นาที ขั้นตอนที่ 3 ลงรายการในสูติบัตร ใช้เวลา 5 นาที ขั้นตอนที่ 4 สแกนเอกสารหลักฐาน ใช้เวลา 2 นาที ขั้นตอนที่ 5 มอบสูติบัตร ตอน 1 ให้ผู้แจ้ง ใช้เวลา 1 นาที ขั้นตอนที่ 1 ตรวจสอบเอกสารเขียนคําร้อง ใช้เวลา 1 นาที ขั้นตอนที่ 2 กดบัตรคิว ใช้เวลา 1 นาที ขั้นตอนที่ 3 ลงรายการในมรณบัตร ใช้เวลา 5 นาที ขั้นตอนที่ 4 สแกนเอกสารหลักฐาน ใช้เวลา 2 นาที ขั้นตอนที่ 5 มอบมรณบัตร ตอน 1 ให้ผู้แจ้ง ใช้เวลา 1 นาที
  • 3.
    3 3. การแจ้งย้ายที่อยู่ กําหนดขั้นตอนไว้5 ขั้นตอน ใช้เวลา 10 นาที 4. การคัดและรับรองรายการในทะเบียนบ้าน กําหนดขั้นตอนไว้ 5 ขั้นตอน ใช้เวลา 10 นาที ขั้นตอนที่ 1 ตรวจสอบเอกสาร ใช้เวลา 1 นาที ขั้นตอนที่ 2. กดบัตรคิว ใช้เวลา 1 นาที ขั้นตอนที่ 3 ลงรายการในใบแจ้งย้ายที่อยู่ในทะเบียนบ้าน ใช้เวลา 5 นาที ขั้นตอนที่ 4 สแกนเอกสารหลักฐาน ใช้เวลา 2 นาที ขั้นตอนที่ 5 มอบใบแจ้งย้ายที่อยู่และสําเนาทะเบียนบ้านให้ผู้แจ้ง ใช้เวลา 1 นาที ขั้นตอนที่ 1 ตรวจสอบเอกสาร ใช้เวลา 1 นาที ขั้นตอนที่ 2.กดบัตรคิว ใช้เวลา 1 นาที ขั้นตอนที่ 3 จัดทําคําร้อง ท.ร.31 ใช้เวลา 5 นาที ขั้นตอนที่ 4 สแกนเอกสารหลักฐาน ใช้เวลา 2 นาที ขั้นตอนที่ 5 คัดรับรองรายการเอกสาร และมอบเอกสารให้ผู้แจ้ง ใช้เวลา 1 นาที
  • 4.
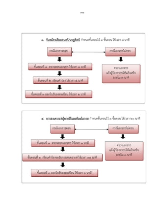
    4 5. การแก้ไขรายการในทะเบียนราษฎร กําหนดขั้นตอนไว้5 ขั้นตอน ใช้เวลา 10 นาที 6. การทําบัตรประจําตัวประชาชน กําหนดไว้ 4 ขั้นตอน ใช้เวลา 9 นาที ขั้นตอนที่ 1 ตรวจสอบเอกสารหลักฐาน ใช้เวลา 1 นาที ขั้นตอนที่ 2 กดบัตรคิว ใช้เวลา 1 นาที ขั้นตอนที่ 3 แก้ไขเปลี่ยนแปลงรายการที่ไม่ถูกต้องในเอกสารทางทะเบียนราษฎร และหลักฐานข้อมูลตามความประสงค์ของผู้แจ้ง ใช้เวลา 5 นาที ขั้นตอนที่ 4 สแกนเอกสารหลักฐาน ใช้เวลา 2 นาที ขั้นตอนที่ 5 มอบเอกสารหลักฐานคืนผู้แจ้ง ใช้เวลา 1 นาที ขั้นตอนที่ 1 ตรวจสอบเอกสารหลักฐาน/กดบัตรคิว ใช้เวลา 2 นาที ขั้นตอนที่ 2. บันทึกรายการบุคคลใน บ.ป.1 และพิมพ์ลายนิ้วมือขวา-ลายนิ้วมือซ้าย/ ถ่ายรูปทําบัตรและเก็บภาพใบหน้า/ตรวจสอบความถูกต้อง และพิมพ์ บ.ป.1 /พนักงานเจ้าหน้าที่พิจารณาอนุญาตออกบัตร ใช้เวลา 3 นาที ขั้นตอนที่ 3 สแกนเอกสารหลักฐาน ใช้เวลา 1 นาที ขั้นตอนที่ 4 พิมพ์บัตร และมอบบัตรประจําตัวประชาชน ใช้เวลา 2 นาที
  • 5.
    5 7. การกําหนดเลขที่บ้าน กําหนดขั้นตอนไว้4 ขั้นตอน ใช้เวลา 5 วัน 5 นาที 8. การขออนุญาตใช้เครื่องขยายเสียง/โฆษณา กําหนดขั้นตอนไว้ 5 ขั้นตอน ใช้เวลา 30 นาที ขั้นตอนที่ 1 ตรวจสอบเอกสารเขียนคําร้อง ใช้เวลา 5 นาที ขั้นตอนที่ 2.ตรวจสอบสภาพความเป็นบ้าน ใช้เวลา 3 วัน ขั้นตอนที่ 3 กําหนดเลขที่บ้านและรหัสประจําบ้าน ใช้เวลา 1 วัน ขั้นตอนที่ 4 จัดทําทะเบียนบ้าน และมอบทะเบียนบ้านให้ผู้แจ้ง ใช้เวลา 1 วัน ขั้นตอนที่ 1 ยื่นคําร้องตามแบบ ฆ.ษ.1 ที่สถานีตํารวจแห่งท้องที่ ขั้นตอนที่ 2.ตรวจสอบเอกสารเขียนคําร้องตามแบบ ฆ.ษ.1 ใช้เวลา 4 นาที ขั้นตอนที่ 3 กดบัตรคิว ใช้เวลา 1 นาที ขั้นตอนที่ 4 เจ้าหน้าที่ผู้รับเรื่องตรวจสอบคําร้องเสนอความเห็นชอบตามลําดับ ขั้นออกใบอนุญาตตามแบบ ฆ.ษ.2 ใช้เวลา 20 นาที ขั้นตอนที่ 5 ผู้ร้อง ชําระค่าธรรมเนียมและมอบใบอนุญาต ใช้เวลา 5 นาที
  • 6.
    6 9. การขออนุญาตขุดดิน/ถมดิน กําหนดขั้นตอนไว้4 ขั้นตอน ใช้เวลา 6 วัน 10. ระบบจองคิวทําบัตรประจําตัวประชาชนทางอินเตอร์เน็ต (สํารองคิวต้องทําล่วงหน้า 1 วันทําการ) ขั้นตอนที่ 1 ตรวจสอบเอกสาร ใช้เวลา 1 วัน ขั้นตอนที่ 2.รวบรวมเอกสารหลักฐานให้เจ้าพนักงาน พิจารณาอนุญาต ใช้เวลา 2 วัน ขั้นตอนที่ 3 เจ้าพนักงานลงนาม อนุญาตออกใบรับแจ้ง ใช้เวลา 2 วัน ขั้นตอนที่ 4 แจ้งผลให้ผู้ร้องมารับใบอนุญาต ใช้เวลา 1 วัน ขั้นตอนที่ 1 อ่านขั้นตอนและหลักเกณฑ์การสํารองคิว อย่างละเอียดครบถ้วน ขั้นตอนที่ 2 เลือกกรณีขอทําบัตรประจําตัวประชาชน และอ่านระเบียบ, เอกสารหลักฐานที่ต้องนํามาประกอบการยื่นคําร้อง ขั้นตอนที่ 3 กรอกข้อมูลของท่านให้ถูกต้องครบถ้วน เช่น เลขประจําตัวประชาชน 13 หลัก, ชื่อ-สกุล, ที่อยู่ตามสําเนาทะเบียนบ้าน ฯลฯ และระบุวันที่ - สถานที่ขอรับบริการ ขั้นตอนที่ 4 ท่านจะได้รับรหัส (ตัวอักษรหรือตัวเลข) สําหรับเข้าตรวจสอบการสํารองคิวของท่านว่า ได้รับการอนุมัติหรือไม่ ก่อนท่านมาขอรับบริการ ใช้เวลา 3 วัน/ราย
  • 7.
    7 11. ขออนุญาตตรวจสอบภาพจากกล้องวงจรปิด CCTVกําหนดขั้นตอนไว้ 4 ขั้นตอน ใช้เวลา 10 นาที 12. การสนับสนุนน้ําอุปโภคบริโภค กําหนดขั้นตอนไว้ 3 ขั้นตอน ใช้เวลา 1 วัน 3 ชั่วโมง 5 นาที ขั้นตอนที่ 1 ยื่นคําร้องขอเข้าถึงข้อมูลกล้อง CCTV ตามแบบที่เทศบาลกําหนด ชั้น 8 งานควบคุมระบบฯ พร้อมเอกสาร ใช้เวลา 2 นาที 1.1. สําเนาบัตรประจําตัวประชาชน 1.2. สําเนาใบแจ้งความ/ร้องทุกข์ หรือ 1.3. หนังสือขอเข้าถึงข้อมูลจากหน่วยงานภายนอก 1.4. เอกสารอื่นๆ ขั้นตอนที่ 3 ผู้มีอํานาจอนุญาตพิจารณาคําร้องขออนุญาต ใช้เวลา 1 นาที ขั้นตอนที่ 2 เจ้าหน้าที่สอบถามข้อมูลเบื้องต้น ประกอบการเสนอ ขอพิจารณาอนุญาต ใช้เวลา 3 นาที ขั้นตอนที่ 4 ตรวจสอบกล้อง CCTV บริเวณที่เกิดเหตุ ใช้เวลา 4 นาที ขั้นตอนที่ 1 เขียนคําร้อง ใช้เวลา 3 – 5 นาที ขั้นตอนที่ 2 เสนอผู้บริหารอนุมัติ ภายในเวลา 1 วันทําการ ขั้นตอนที่ 3 ส่งน้ําให้ประชาชนใช้อุปโภค-บริโภค ใช้เวลา 1 ชั่วโมง
  • 8.
    8 13. การช่วยเหลือสาธารณภัย(ดําเนินการในพื้นที่) ดําเนินการทันที 14.การรับ – ส่ง ผู้ป่วยโดยรถพยาบาลฉุกเฉิน ดําเนินการทันที ขั้นตอนที่ 1 เจ้าหน้าที่วิทยุรับแจ้งเหตุทางวิทยุสื่อสาร ขั้นตอนที่ 2 นําเรียนผู้บริหารทราบและแจ้งเจ้าหน้าที่ออก ปฏิบัติงานโดยทันที ขั้นตอนที่ 3 ถึงที่เกิดเหตุเพื่อระงับสาธารณภัยต่าง ๆ โดยเร็ว ขั้นตอนที่ 1 เจ้าหน้าหน้าที่รับแจ้งเหตุทางโทรศัพท์ หรือระบบ sos ขั้นตอนที่ 2 นําเรียนผู้บริหารเพื่อทราบและแจ้งเจ้าหน้าที่ ออกปฏิบัติงานโดยทันที ขั้นตอนที่ 3 ถึงที่เกิดเหตุและช่วยเหลือผู้ช่วยทันทีตามอาการ (และรีบนําส่งผู้ป่วยยังโรงพยาบาลใกล้เคียงให้เร็วที่สุด
  • 9.
    9 15. การขอข้อมูลข่าวสารของทางราชการ กําหนดขั้นตอนไว้4 ขั้นตอน ใช้เวลา 3 วัน 2 ชั่วโมง 30 นาที ขั้นตอนที่ 1 ผู้ขอเขียนคําร้องขอรับข้อมูลข่าวสารฯ ใช้เวลา 5 นาที ขั้นตอนที่ 2 เจ้าหน้าที่ ตรวจสอบเอกสารคําขอ /บันทึกเรื่อง /เสนอผู้บังคับบัญชา ตามลําดับชั้นพิจารณา ใช้เวลา 30 นาที ขั้นตอนที่ 3 แจ้งหน่วยงานที่รับผิดชอบ ใช้เวลา 30 นาที ข้อมูลพร้อมให้บริการ ข้อมูลไม่พร้อมให้บริการ ข้อมูลเปิดเผยไม่ได้ ให้บริการทันที แจ้งนัดหมายมารับภายหลัง ภายใน 30 นาที ชี้แจงเหตุผลให้ผู้ขอทราบ ภายใน 30 นาที ตรวจสอบค้นหา/คัดสําเนา/รับรองสําเนา ภายใน 3 วันทําการ ให้บริการข้อมูลข่าวสาร ขั้นตอนที่ 4 ภายใน 3 วันกับ 30 นาที
  • 10.
    10 16. การรับเรื่องราวร้องทุกข์ของอนุกรรมการคุ้มครองผู้บริโภคประจําเทศบาล กําหนดขั้นตอนไว้ 4ขั้นตอน ใช้เวลา 14 วัน 4 ชั่วโมง 17. การรับเรื่องราวร้องทุกข์ทางเว็ปไซต์ แจ้งตอบการดําเนินการให้ผู้ร้องเรียนทราบ กําหนดขั้นตอนไว้ 3 ขั้นตอน ใช้เวลา ½ วันทําการ ขั้นตอนที่ 1 เจ้าหน้าที่ผู้รับผิดชอบระบบเว็ปไซต์ เปิดระบบเว็ปไซต์ ใช้เวลา 1 ชั่วโมง ขั้นตอนที่ 2 เจ้าหน้าที่ผู้รับผิดชอบตรวจสอบ เสนอผู้บริหารตามลําดับชั้นมอบหมายผู้รับผิดชอบ ใช้เวลา 1 ขั้นตอนที่ 3 เจ้าหน้าที่ผู้รับผิดชอบตรวจสอบและตอบรับ ข้อร้องเรียนในระบบเว็ปไซต์ให้ผู้ร้องเรียนทราบ ใช้เวลา 1 ชั่วโมง 30 ขั้นตอนที่ 1 ผู้ร้องยื่นเรื่องราวพร้อมหลักฐาน ใช้เวลา 5 นาที ขั้นตอนที่ 2 เจ้าหน้าที่ ตรวจสอบเอกสารหลักฐาน ใช้เวลา 4 ชั่วโมง ขั้นตอนที่ 3 เจ้าหน้าที่ประจําศูนย์ฯ ดําเนินการ ใช้เวลา 7 วัน 1.แจ้งหน่วยงานที่ เกี่ยวข้อง 2.แจ้งผู้ร้องขอทราบข้อเท็จจริง เพิ่มเติม 3.แจ้งผู้ถูกร้องเรียน ทําหนังสือชี้แจง ผู้ถูกร้องเรียนชี้แจง พร้อมหลักฐาน ขั้นตอนที่ 4 แจ้งความคืบหน้าดําเนินการให้ผู้ร้องทราบ ภายใน 7 วัน ภายใน 7 วัน ผู้ร้องส่งเอกสารหลักฐานให้ ข้อเท็จจริงเพิ่มเติม
  • 11.
    11 สํานักการคลัง 1. การจัดเก็บภาษีโรงเรือนและที่ดิน กําหนดขั้นตอนไว้5 ขั้นตอน ใช้เวลา 1.1 กรณีเอกสารหลักฐานครบถ้วนดําเนินการแล้วเสร็จ ภายใน 5 นาที หากเอกสารไม่ครบถ้วนใช้เวลาในการชําระภาษีเกินกว่าที่กําหนด 1.2 กรณีเอกสารหลักฐานไม่ครบถ้วนเจ้าหน้าที่แจ้งให้นําหลักฐานเอกสาร เพิ่มเติมภายใน 30 วัน   2. การจัดเก็บภาษีป้าย กําหนดขั้นตอนไว้ 5 ขั้นตอน ใช้เวลา 2.1 กรณีเอกสารหลักฐานครบถ้วนดําเนินการแล้วเสร็จ ภายใน 5 นาที หากเอกสารไม่ครบถ้วนใช้เวลาในการชําระภาษีเกินกว่าที่กําหนด 2.2 กรณีเอกสารหลักฐานไม่ครบถ้วนเจ้าหน้าที่แจ้งให้นําหลักฐานเอกสาร เพิ่มเติมภายใน 30 วัน   ขั้นตอนที่ 1 ผู้เสียภาษีกรอกแบบ ภ.ร.ด. 2/ 1 นาที ขั้นตอนที่ 2 เจ้าหน้าที่ตรวจเอกสารให้ตรงกับ ผ.ท.4/ 1 นาที ขั้นตอนที่ 3 ประเมินภาษี/ 1 นาที ขั้นตอนที่ 4 ออกใบเสร็จรับเงิน/ 1 นาที ขั้นตอนที่ 5 มอบใบเสร็จให้ผู้ชําระภาษี/ 1 นาที ขั้นตอนที่ 1 ผู้เสียภาษีกรอกแบบ ภ.ป.1/ 1 นาที ขั้นตอนที่ 2 เจ้าหน้าที่ตรวจเอกสารให้ตรงกับ ผ.ท.4/ 1 นาที ขั้นตอนที่ 3 ประเมินภาษี/ 1 นาที ขั้นตอนที่ 4 ออกใบเสร็จรับเงิน/ 1 นาที ขั้นตอนที่ 5 มอบใบเสร็จให้ผู้ชําระภาษี/ 1 นาที ก ร ณี เ อ ก ส า ร ห ลั ก ฐ า น ไ ม่ ครบถ้วนเจ้าหน้าที่ แจ้งให้นําหลักฐาน เอกสารเพิ่มเติม ภายใน 30 วัน ก ร ณี เ อ ก ส า ร ห ลั ก ฐ า น ไ ม่ ครบถ้วนเจ้าหน้าที่ แจ้งให้นําหลักฐาน เอกสารเพิ่มเติม ภายใน 30 วัน
  • 12.
    12 3. การชําระภาษีบํารุงท้องที่ กําหนดขั้นตอนไว้5 ขั้นตอน ใช้เวลา 3.1 กรณีเอกสารหลักฐานครบถ้วนดําเนินการแล้วเสร็จ ภายใน 5 นาที หากเอกสาร ไม่ครบถ้วนใช้เวลาในการชําระภาษีเกินกว่าที่กําหนด 3.2 กรณีเอกสารหลักฐานไม่ครบถ้วนเจ้าหน้าที่แจ้งให้นําหลักฐานเอกสารเพิ่มเติม ภายใน 30 วัน   4. การชําระค่าธรรมเนียมขยะมูลฝอย กําหนดขั้นตอนไว้ 5 ขั้นตอน ใช้เวลา 4.1 กรณีเอกสารหลักฐานครบถ้วนดําเนินการแล้วเสร็จ ภายใน 5 นาที หากเอกสาร ไม่ครบถ้วนใช้เวลาในการชําระภาษีเกินกว่าที่กําหนด 4.2 กรณีเอกสารหลักฐานไม่ครบถ้วนเจ้าหน้าที่แจ้งให้นําหลักฐานเอกสารเพิ่มเติม ภายใน 30 วัน   ขั้นตอนที่ 1 ผู้เสียภาษีกรอกแบบ ภ.บ.ท.5(กรณียื่นแบบประเมินใหม่)/ 1 นาที ขั้นตอนที่ 2 เจ้าหน้าที่ตรวจเอกสารให้ตรงกับ ผ.ท.4/ 1 นาที ขั้นตอนที่ 3 ประเมินภาษี/ 1 นาที ขั้นตอนที่ 4 ออกใบเสร็จรับเงิน/ 1 นาที ขั้นตอนที่ 5 มอบใบเสร็จให้ผู้ชําระภาษี/ 1 นาที ขั้นตอนที่ 1 ผู้เสียค่าธรรมเนียมยื่นเสียค่าธรรมเนียมขยะมูลฝอย/ 1 นาที ขั้นตอนที่ 2 เจ้าหน้าที่ตรวจเอกสารรายละเอียดข้อมูล/ 1 นาที ขั้นตอนที่ 3 ตรวจสอบทะเบียนคุม/ 1 นาที ขั้นตอนที่ 4 ออกใบเสร็จรับเงิน/ 1 นาที ขั้นตอนที่ 5 มอบใบเสร็จให้ผู้ชําระภาษี/ 1 นาที ก ร ณี เ อ ก ส า ร ห ลั ก ฐ า น ไ ม่ ครบถ้วนเจ้าหน้าที่ แจ้งให้นําหลักฐาน เอกสารเพิ่มเติม ภายใน 30 วัน ก ร ณี เ อ ก ส า ร ห ลั ก ฐ า น ไ ม่ ครบถ้วนเจ้าหน้าที่ แจ้งให้นําหลักฐาน เอกสารเพิ่มเติม ภายใน 30 วัน
  • 13.
    13 5. จดทะเบียนพาณิชย์ (ตั้งใหม่)กําหนดขั้นตอนไว้ 5 ขั้นตอน ใช้เวลา 5.1 กรณีเอกสารหลักฐานครบถ้วนดําเนินการแล้วเสร็จ ภายใน 10 นาที หาก เอกสาร ไม่ครบถ้วนใช้เวลาในการชําระภาษีเกินกว่าที่กําหนด 5.2 กรณีเอกสารหลักฐานไม่ครบถ้วนเจ้าหน้าที่แจ้งให้นําหลักฐานเอกสารเพิ่มเติม ภายใน 30 วัน   6. การรับเรื่องราวร้องทุกข์ทางเว็ปไซต์ แจ้งตอบการดําเนินการให้ผู้ร้องเรียนทราบ กําหนดขั้นตอนไว้ 3 ขั้นตอน ใช้เวลา ½ วันทําการ ขั้นตอนที่ 1 ผู้ขอจดทะเบียนพาณิชย์กรอกรายละเอียด ท.พ./ 1 นาที ขั้นตอนที่ 2 เจ้าหน้าที่ตรวจเอกสาร / 4 นาที ขั้นตอนที่ 3 ออกใบเสร็จ/ 1 นาที ขั้นตอนที่ 4 จัดทําใบทะเบียนพาณิชย์/ 3 นาที ขั้นตอนที่ 5 มอบใบทะเบียนพาณิชย์ให้ผู้ขอจดทะเบียนพาณิชย์/ 1 นาที ขั้นตอนที่ 1 เจ้าหน้าที่ผู้รับผิดชอบระบบเว็ปไซต์ เปิดระบบเว็ปไซต์ ใช้เวลา 1 ชั่วโมง ขั้นตอนที่ 2 เจ้าหน้าที่ผู้รับผิดชอบตรวจสอบ เสนอผู้บริหารตามลําดับชั้นมอบหมายผู้รับผิดชอบ ใช้เวลา 1 ขั้นตอนที่ 3 เจ้าหน้าที่ผู้รับผิดชอบตรวจสอบและตอบรับ ข้อร้องเรียนในระบบเว็ปไซต์ให้ผู้ร้องเรียนทราบ ใช้เวลา 1 ชั่วโมง 30 ก ร ณี เ อ ก ส า ร ห ลั ก ฐ า น ไ ม่ ครบถ้วนเจ้าหน้าที่ แจ้งให้นําหลักฐาน เอกสารเพิ่มเติม ภายใน 30 วัน
  • 14.
    14 สํานักการช่าง 1. ขอต่อใบอนุญาตก่อสร้าง ดัดแปลงรื้อถอน หรือเคลื่อนย้ายอาคาร กําหนดขั้นตอนไว้ 5 ขั้นตอน ใช้เวลา 5 วัน ขั้นตอนที่ 1 ผู้ขออนุญาต – ยื่นเอกสาร – ลงรับเอกสาร จํานวน 1 วัน ขั้นตอนที่ 2 นายตรวจเขต – ตรวจเอกสาร-ฝ่ายควบคุมอาคารและผังเมือง จํานวน 1 วัน ขั้นตอนที่ 3 -ผอ.ส่วนควบคุมการก่อสร้างฯ- ผอ.สํานักการช่าง จํานวน 1 วัน ขั้นตอนที่ 4 ปลัดเทศบาล จํานวน 1 วัน ขั้นตอนที่ 5 นายกเทศมนตรี – ลงนาม จํานวน 1 วัน 2. การขอเปลี่ยนผู้ควบคุมงาน กําหนดขั้นตอนไว้ 5 ขั้นตอน ใช้เวลา 5 วัน ขั้นตอนที่ 1 ผู้ขออนุญาต- ยื่นเอกสาร – ลงรับเอกสาร จํานวน 1 วัน ขั้นตอนที่ 2 นายตรวจเขต – ตรวจเอกสาร -ฝ่ายควบคุมอาคารและผังเมือง จํานวน 1 วัน ขั้นตอนที่ 3– ผอ.ส่วนควบคุมฯ – ผอ.สํานักการช่าง จํานวน 1 วัน ขั้นตอนที่ 4 ปลัดเทศบาล จํานวน 1 วัน ขั้นตอนที่ 5 นายกเทศมนตรี – ลงนามอนุมัติ จํานวน 1 วัน
  • 15.
    15 3. ขอใบรับรองการก่อสร้าง ดัดแปลงกําหนดขั้นตอนไว้ 7 ขั้นตอน ใช้เวลา 15 วัน ขั้นตอนที่ 1 ผู้ขออนุญาต – ยื่นเอกสาร – ลงรับเอกสาร จํานวน 1 วัน ขั้นตอนที่ 2 นายตรวจเขต – ตรวจเอกสาร – ตรวจสอบอาคารเขียนผังบริเวณ จํานวน 2 วัน ขั้นตอนที่ 3 ฝ่ายควบคุมอาคารและผังเมือง จํานวน 2 วัน ขั้นตอนที่ 4 ผอ.ส่วนควบคุมการก่อสร้างฯ จํานวน 2 วัน ขั้นตอนที่ 5 ผู้อํานวยการสํานักการช่าง จํานวน 2 วัน ขั้นตอนที่ 6 ปลัดเทศบาล จํานวน 3 วัน ขั้นตอนที่ 7 นายกเทศมนตรี – ลงนามอนุมัติ จํานวน 3 วัน
  • 16.
    16 4. การบริการประชาชนในการพิจารณาใบอนุญาตก่อสร้างอาคาร (อาคารขนาดใหญ่) กําหนดขั้นตอนไว้10 ขั้นตอน ใช้เวลา 30 วัน ขั้นตอนที่ 1 ผู้ขออนุญาต – ยื่นเอกสาร – ลงรับเอกสาร จํานวน 1 วัน ขั้นตอนที่ 2 งานผังเมือง – ตรวจสอบการใช้ประโยชน์ที่ดิน จํานวน 2 วัน ขั้นตอนที่ 3 นายตรวจเขต – เขียนผังบริเวณ – ตรวจผังบริเวณ และเอกสาร จํานวน 3 วัน ขั้นตอนที่ 4 สถาปนิก – ตรวจรูปแบบด้านสถาปัตยกรรม จํานวน 5 วัน ขั้นตอนที่ 5 วิศวกร – ตรวจสอบรูปแบบด้านวิศวกรรม จํานวน 4 วัน ขั้นตอนที่ 6 ฝ่ายควบคุมอาคารและผังเมือง – ตรวจสอบอนุมัติใบอนุญาต จํานวน 2 วัน ขั้นตอนที่ 7 ผอ.ส่วนควบคุมการก่อสร้างฯ – เห็นชอบอนุมัติใบอนุญาต จํานวน 3 วัน ขั้นตอนที่ 8 ผู้อํานวยการสํานักการช่าง – เห็นชอบอนุมัติใบอนุญาต จํานวน 3 วัน ขั้นตอนที่ 9 ปลัดเทศบาล – เห็นชอบอนุมัติใบอนุญาต จํานวน 3 วัน ขั้นตอนที่ 10 นายกเทศมนตรี – ลงนามอนุมัติใบอนุญาต จํานวน 4 วัน
  • 17.
    17 5. การบริการประชาชนในการพิจารณาใบอนุญาตก่อสร้างอาคาร (อาคารขนาดกลาง) กําหนดขั้นตอนไว้10 ขั้นตอน ใช้เวลา 20 วัน ขั้นตอนที่ 1 ผู้ขออนุญาต – ยื่นเอกสาร – ลงรับเอกสาร จํานวน 1 วัน ขั้นตอนที่ 2 งานผังเมือง – ตรวจสอบการใช้ประโยชน์ที่ดิน จํานวน 1 วัน ขั้นตอนที่ 3 นายตรวจเขต – เขียนผังบริเวณ – ตรวจผังบริเวณและเอกสาร จํานวน 2 วัน ขั้นตอนที่ 4 สถาปนิก – ตรวจรูปแบบด้านสถาปัตยกรรม จํานวน 2 วัน ขั้นตอนที่ 5 วิศวกร – ตรวจสอบรูปแบบด้านวิศวกรรม จํานวน 2 วัน ขั้นตอนที่ 6 ฝ่ายควบคุมอาคารและผังเมือง – ตรวจสอบอนุมัติใบอนุญาต จํานวน 2 วัน ขั้นตอนที่ 7 ผอ.ส่วนควบคุมการก่อสร้างฯ – เห็นชอบอนุมัติใบอนุญาต จํานวน 2 วัน ขั้นตอนที่ 8 ผู้อํานวยการสํานักการช่าง – เห็นชอบอนุมัติใบอนุญาต จํานวน 2 วัน ขั้นตอนที่ 9 ปลัดเทศบาล – เห็นชอบอนุมัติใบอนุญาต จํานวน 3 วัน ขั้นตอนที่ 10 นายกเทศมนตรี – ลงนามอนุมัติใบอนุญาต จํานวน 3 วัน
  • 18.
    18 6. การพิจารณาใบอนุญาตก่อสร้างอาคาร (แบบมาตรฐานบริการประชาชน,อาคาร ขนาดเล็ก)กําหนดขั้นตอนไว้ 10 ขั้นตอน ใช้เวลา 12 วัน ขั้นตอนที่ 1 ผู้ขออนุญาต – ยื่นเอกสาร – ลงรับเอกสาร จํานวน 1 วัน ขั้นตอนที่ 2 งานผังเมือง – ตรวจสอบการใช้ประโยชน์ที่ดิน จํานวน 1 วัน ขั้นตอนที่ 3 นายตรวจเขต – เขียนผังบริเวณ – ตรวจผังบริเวณและเอกสาร จํานวน 1 วัน ขั้นตอนที่ 4 สถาปนิก - ตรวจรูปแบบด้านสถาปัตยกรรม จํานวน 1 วัน ขั้นตอนที่ 5 วิศวกร – ตรวจสอบรูปแบบด้านวิศวกรรม จํานวน 1 วัน ขั้นตอนที่ 6 ฝ่ายควบคุมอาคารและผังเมือง – ตรวจสอบอนุมัติใบอนุญาต จํานวน 1 วัน ขั้นตอนที่ 7 ผอ.ส่วนควบคุมการก่อสร้างฯ – เห็นชอบอนุมัติใบอนุญาต จํานวน 1 วัน ขั้นตอนที่ 8 ผู้อํานวยการสํานักการช่าง –เห็นชอบอนุมัติใบอนุญาต จํานวน 1 วัน ขั้นตอนที่ 9 ปลัดเทศบาล - เห็นชอบอนุมัติใบอนุญาต จํานวน 1 วัน ขั้นตอนที่ 10 นายกเทศมนตรี – ลงนามอนุมัติใบอนุญาต จํานวน 3 วัน
  • 19.
    19 7. การพิจารณาใบอนุญาตรื้อถอน /ดัดแปลงอาคาร กําหนดขั้นตอนไว้ 9 ขั้นตอน ใช้เวลา 10 วัน ขั้นตอนที่ 1 ผู้ขออนุญาต–ยื่นเอกสาร–ลงรับเอกสาร งานผังเมือง–ตรวจสอบการใช้ประโยชน์ที่ดิน จํานวน 1วัน ขั้นตอนที่ 2 นายตรวจเขต – เขียนผังบริเวณ – ตรวจผังบริเวณและเอกสาร จํานวน 1 วัน ขั้นตอนที่ 3 สถาปนิก - ตรวจรูปแบบด้านสถาปัตยกรรม จํานวน 1 วัน ขั้นตอนที่ 1 วิศวกร – ตรวจสอบรูปแบบด้านวิศวกรรม จํานวน 1 วัน ขั้นตอนที่ 5 ฝ่ายควบคุมอาคารและผังเมือง – ตรวจสอบอนุมัติใบอนุญาต จํานวน 1 วัน ขั้นตอนที่ 6 ผอ.ส่วนควบคุมการก่อสร้างฯ – เห็นชอบอนุมัติใบอนุญาต จํานวน 1 วัน ขั้นตอนที่ 7 ผู้อํานวยการสํานักการช่าง – เห็นชอบอนุมัติใบอนุญาต จํานวน 1 วัน ขั้นตอนที่ 8 ปลัดเทศบาล – เห็นชอบอนุมัติใบอนุญาต จํานวน 1 วัน ขั้นตอนที่ 9 นายกเทศมนตรี – ลงนามอนุมัติใบอนุญาต จํานวน 2 วัน
  • 20.
    20 8. การขอหนังสือรับรองอาคาร กําหนดขั้นตอนไว้3 ขั้นตอน ใช้เวลา 7 วัน ขั้นตอนที่ 1 ผู้ยื่นคําร้องขอหนังสือรับรองอาคาร – เจ้าหน้าที่รับเรื่องพร้อมตรวจสอบเอกสาร ในการขอหนังสือรับรองอาคาร – ลงรับเอกสาร จํานวน 1 วัน ขั้นตอนที่ 2 เจ้าหน้าที่ตรวจสอบอาคารพร้อมจัดทําข้อมูลเพื่อพิจารณา,จัดทําข้อมูลของอาคาร ที่ขอรับรอง – เจ้าหน้าที่ดําเนินการตรวจสอบอาคารที่ขอรับรองสิ่งปลูกสร้าง พร้อมรายละเอียดของอาคารที่ขอรับรอง – จัดทําแผนที่สังเขปสถานที่ตั้ง รูปถ่ายประกอบและรายละเอียดข้อมูลของอาคาร จํานวน 3 วัน ขั้นตอนที่ 3 การพิจารณาอนุญาตหนังสือรับรอง – เสนอรายงานพิจารณาหนังสือ รับรอง จํานวน 3 วัน 9. รับจองเต็นท์และเวทีทางอินเตอร์เน็ต กําหนดขั้นตอนไว้ 2 ขั้นตอน ใช้เวลา 2 วัน 10. รับแจ้งงานไฟฟ้าสาธารณะชํารุดเสียหายทางอินเตอร์เน็ต กําหนดขั้นตอนไว้ 2 ขั้นตอน ใช้เวลา 2 วัน ขั้นตอนที่ 1 ผู้ขอใช้บริการยื่นเรื่อง-รับเรื่อง จํานวน 1 วัน ขั้นตอนที่ 2 เจ้าหน้าที่ดําเนินการให้บริการ จํานวน 1 วัน ขั้นตอนที่ 1 ผู้ขอใช้บริการยื่นเรื่อง – รับเรื่อง จํานวน 1 วัน ขั้นตอนที่ 2 เจ้าหน้าที่ดําเนินการให้บริการ จํานวน 1 วัน
  • 21.
    21 11. รับบริการรถลอกท่อระบายน้ําทางอินเตอร์เน็ต กําหนดขั้นตอนไว้2 ขั้นตอน ใช้เวลา 2 วัน 12. การรับเรื่องราวร้องทุกข์ทางเว็ปไซต์ แจ้งตอบการดําเนินการให้ผู้ร้องเรียนทราบ กําหนดขั้นตอนไว้ 3 ขั้นตอน ใช้เวลา ½ วันทําการ ขั้นตอนที่ 1 เจ้าหน้าที่ผู้รับผิดชอบระบบเว็ปไซต์ เปิดระบบเว็ปไซต์ ใช้เวลา 1 ชั่วโมง ขั้นตอนที่ 2 เจ้าหน้าที่ผู้รับผิดชอบตรวจสอบ เสนอผู้บริหารตามลําดับชั้นมอบหมายผู้รับผิดชอบ ใช้เวลา 1 ขั้นตอนที่ 3 เจ้าหน้าที่ผู้รับผิดชอบตรวจสอบและตอบรับ ข้อร้องเรียนในระบบเว็ปไซต์ให้ผู้ร้องเรียนทราบ ใช้เวลา 1 ชั่วโมง 30 ขั้นตอนที่ 1 ผู้ขอใช้บริการยื่นเรื่อง – รับเรื่อง จํานวน 1 วัน ขั้นตอนที่ 2 เจ้าหน้าที่ดําเนินการให้บริการ จํานวน 1 วัน
  • 22.
    22 กองสาธารณสุขและสิ่งแวดล้อม 1. การขอรับและขอต่ออายุใบอนุญาตประกอบกิจการที่เป็นอันตรายต่อสุขภาพจัดตั้ง สถานที่สะสม/จําหน่ายอาหาร และจัดตั้งตลาดกําหนดขั้นตอนไว้ 4 ขั้นตอน ใช้เวลา 19 วันทําการ 2. การขอหนังสือรับรองการแจ้งจัดตั้งสถานที่สะสม/จําหน่ายอาหาร กําหนดขั้นตอนไว้ 4 ข้นตอน ใช้เวลา 6 วันทําการ ขั้นตอนที่ 1 ผู้ขอยื่นคําขอรับ/ขอต่ออายุใบอนุญาต พร้อมหลักฐาน ใช้เวลา 1 วัน ขั้นตอนที่ 2 เจ้าหน้าที่ตรวจสอบคําขอพร้อมหลักฐาน (กรณีถูกต้อง) ใช้เวลา 1-2 วัน ขั้นตอนที่ 3 เจ้าหน้าที่ตรวจสอบสถานที่ประกอบการ (กรณีถูกต้อง) ใช้เวลา 1-12 วัน ขั้นตอนที่ 4 เจ้าพนักงานท้องถิ่นออกใบอนุญาต ใช้เวลา 1-4 วัน ขั้นตอนที่ 1 ผู้ประกอบการยื่นคําขอรับหนังสือรับรองการแจ้ง พร้อมหลักฐาน ใช้เวลา 1 วัน ขั้นตอนที่ 2 เจ้าหน้าที่ตรวจสอบคําขอพร้อมหลักฐาน ออกใบรับแจ้ง (กรณีถูกต้อง) ใช้เวลา 1 วัน ขั้นตอนที่ 3 เจ้าหน้าที่ตรวจสอบสถานที่ประกอบการ (กรณีถูกต้อง) ใช้เวลา 1-2 วัน ขั้นตอนที่ 4 เจ้าพนักงานท้องถิ่นออกหนังสือรับรองการแจ้ง ใช้เวลา 1-2 วัน
  • 23.
    23 3. การขอรับและขอต่ออายุใบอนุญาตจําหน่ายสินค้าในที่หรือทางสาธารณะ กําหนดขั้นตอนไว้ 4ขั้นตอน ใช้เวลา 19 วันทําการ 4. การขอรับ/ขอต่ออายุใบอนุญาตจัดตั้งสุสานและฌาปนสถาน กําหนดระยะเวลาไว้ 6 ขั้นตอน ใช้เวลา 30 วันทําการ ขั้นตอนที่ 1 ผู้ขอยื่นคําขอรับ/ขอต่ออายุใบอนุญาต พร้อมหลักฐาน ใช้เวลา 1 วัน ขั้นตอนที่ 2 เจ้าหน้าที่ตรวจสอบคําขอพร้อมหลักฐาน (กรณีถูกต้อง) ใช้เวลา 1-2 วัน ขั้นตอนที่ 3 เจ้าหน้าที่ตรวจสอบสถานที่ประกอบการ (กรณีถูกต้อง) ใช้เวลา 1-12 วัน ขั้นตอนที่ 4 เจ้าพนักงานท้องถิ่นออกใบอนุญาต ใช้เวลา 1-4 วัน ขั้นตอนที่ 1 ผู้ขอยื่นคําขอรับ/ขอต่ออายุใบอนุญาต พร้อมเอกสารหลักฐาน ใช้เวลา 1 วัน ขั้นตอนที่ 2 เจ้าหน้าที่ตรวจสอบคําขอพร้อมหลักฐาน (กรณีถูกต้อง) ใช้เวลา 1 วัน ขั้นตอนที่ 3 เจ้าหน้าที่ตรวจสอบสถานที่ (กรณีถูกต้อง) ใช้เวลา 12 วัน ขั้นตอนที่ 4 เสนอเจ้าพนักงานท้องถิ่น ลงนามใบอนุญาต ใช้เวลา 7 วัน ขั้นตอนที่ 5 เจ้าพนักงานท้องถิ่นพิจารณาลงนาม ใบอนุญาต ใช้เวลา 4 วัน ขั้นตอนที่ 6 ออกเอกสารใบอนุญาต ใช้เวลา 5 วัน (นับแต่วันออกหนังสือแจ้ง)
  • 24.
    24 5. การขอรับ/ต่ออายุใบอนุญาตเป็นผู้ดําเนินการสุสานและฌาปนสถาน กําหนดขั้นตอนไว้ 5ขั้นตอน ใช้เวลา 20 วันทําการ 6. การรับแจ้งประกอบกิจการโรงงานจําพวกที่ 2 ตาม พ.ร.บ.โรงงาน พ.ศ. 2535 กําหนดขั้นตอนไว้ 3 ขั้นตอน ใช้เวลา 1 วัน ขั้นตอนที่ 1 ผู้ขอยื่นคําขอรับ/ขอต่ออายุใบอนุญาต พร้อมหลักฐาน ใช้เวลา 1 วัน ขั้นตอนที่ 2 เจ้าหน้าที่ตรวจสอบคําขอพร้อมหลักฐาน (กรณีถูกต้อง) ใช้เวลา 1 วัน/ราย ขั้นตอนที่ 4 เจ้าพนักงานท้องถิ่นลงนามใบอนุญาต ใช้เวลา 5 วัน ขั้นตอนที่ 5 ออกเอกสารใบอนุญาต ใช้เวลา 5 วัน (นับตั้งแต่วันที่ออกหนังสือแจ้ง) ขั้นตอนที่ 1 ผู้ประกอบกิจการยื่นใบแจ้ง พร้อมเอกสาร ใช้เวลา 2 ชั่วโมง ขั้นตอนที่ 2 เจ้าหน้าที่ตรวจสอบใบแจ้ง พร้อมหลักฐาน (กรณีถูกต้อง) ใช้เวลา 3 ชั่วโมง ขั้นตอนที่ 3 ออกใบรับแจ้ง ใช้เวลา 2 ชั่วโมง ขั้นตอนที่ 3 เสนอเจ้าพนักงานท้องถิ่น ลงนามใบอนุญาต (กรณีถูกต้อง) ใช้เวลา 8 วัน
  • 25.
    25 7. การขออนุญาตประกอบกิจการรับทําการเก็บ ขนหรือกําจัด มูลฝอยหรือสิ่งปฏิกูล - ขออนุญาตใหม่/ต่อใบอนุญาต กําหนดขั้นตอนไว้ 5 ขั้นตอน ใช้เวลา 15 วัน 8. ให้บริการดูดสิ่งปฏิกูล กําหนดขั้นตอนไว้ 2 ขั้นตอน ใช้เวลา 2 วัน 9. ให้บริการดูดสิ่งปฏิกูล(ทางเว็บไซต์) กําหนดขั้นตอนไว้ 3 ขั้นตอน ใช้เวลา 1.5 วัน ขั้นตอนที่ 1 ผู้ประกอบการยื่นคําขอใช้เวลา 0.5 วัน ขั้นตอนที่ 2 เจ้าหน้าที่ตรวจสอบข้อมูลใช้เวลา 1 วัน ขั้นตอนที่ 3 เจ้าหน้าที่ตรวจสอบสถานที่ประกอบการใช้เวลา 10 วัน ขั้นตอนที่ 4 เสนอเจ้าพนักงานท้องถิ่นใช้เวลา 0.5 วัน ขั้นตอนที่ 5 เจ้าพนักงานท้องถิ่นออกใบอนุญาตใช้เวลา 3 วัน ขั้นตอนที่ 1 ยื่นหนังสือ/เขียนคําร้อง/แจ้งทางโทรศัพท์ ใช้เวลา 7 นาที/ราย ขั้นตอนที่ 2 เจ้าหน้าที่ตรวจสอบและดําเนินการใช้เวลา 2 วัน/ตามวันที่ขอใช้บริการ ขั้นตอนที่ 2 รับคําร้อง/ตรวจสอบคําร้อง ใช้เวลา 0.5 วัน ขั้นตอนที่ 3 เจ้าหน้าที่ตรวจสอบและดําเนินการใช้เวลา 1 วัน ขั้นตอนที่ 1 ยื่นคําร้องทางเว็บไซต์
  • 26.
    26 10. ให้บริการรถสุขาเคลื่อนที่ กําหนดขั้นตอนไว้3 ขั้นตอน ขั้นตอนที่ 1,2 ในเขตเทศบาล ใช้เวลา 2 วัน ถ้านอกเขตเทศบาลฯ ใช้เวลาตามที่กําหนด 11. ให้บริการรถสุขาเคลื่อนที่ (ทางเว็บไซต์) กําหนดขั้นตอนไว้ 4 ขั้นตอน ในเขต เทศบาลขั้นตอนที่ 2,3 ใช้เวลา 2 วัน 12. ให้บริการเก็บขนกิ่งไม้และเศษวัสดุเหลือใช้ กําหนดขั้นตอนไว้ 2 ขั้นตอน ใช้เวลา 4 วัน ขั้นตอนที่ 1 ยื่นหนังสือ/เขียนคําร้อง/แจ้งทางโทรศัพท์ใช้เวลา 4 นาที ขั้นตอนที่ 2 เสนอผู้บริหารอนุมัติในเขตเทศบาลฯใช้เวลา 2 วัน นอกเขตเทศบาลฯ ก่อนใช้บริการ 7 วัน ทําการ ขั้นตอนที่ 3 เจ้าหน้าที่ดําเนินการตามวันที่ขอใช้บริการ ขั้นตอนที่ 1 ยื่นหนังสือ/เขียนคําร้อง/แจ้งทางโทรศัพท์ใช้เวลา 7 นาที/ราย ขั้นตอนที่ 2 รับคําร้อง/ตรวจสอบคําร้อง ใช้เวลา 0.5 วัน ขั้นตอนที่ 4 เจ้าหน้าที่ดําเนินการตามวันที่ขอใช้บริการ ขั้นตอนที่ 1 ยื่นคําร้องทางเว็บไซต์ ขั้นตอนที่ 2 เจ้าหน้าที่ตรวจสอบและดําเนินการใช้เวลา 4 วัน ขั้นตอนที่ 3 เสนอผู้บริหารอนุมัติในเขตเทศบาลฯใช้เวลา 2 วัน นอกเขตเทศบาลฯก่อนใช้บริการ7 วัน ทําการ
  • 27.
    27 13. ให้บริการตั้งวางถังขยะที่สาธารณะ กําหนดขั้นตอนไว้2 ขั้นตอน ใช้เวลา 4 วัน 14. รับเรื่องร้องเรียน เกี่ยวกับมูลฝอย/สิ่งปฏิกูล กําหนดขั้นตอนไว้ 2 ขั้นตอน ใช้เวลา 0.5 วัน 15. ให้บริการเก็บขนมูลฝอย กําหนดขั้นตอนไว้ 2 ขั้นตอน ใช้เวลา 4 วัน ขั้นตอนที่ 1 ยื่นหนังสือ/เขียนคําร้อง/แจ้งทางโทรศัพท์ใช้เวลา 4 นาที ขั้นตอนที่ 2 เจ้าหน้าที่ตรวจสอบและดําเนินการใช้เวลา 4 วัน ขั้นตอนที่ 1 ยื่นหนังสือ/เขียนคําร้อง/แจ้งทางโทรศัพท์/ร้องเรียนทางเว็บไซต์ใช้เวลา 4 นาที ขั้นตอนที่ 2 แจ้งตอบการดําเนินการให้ผู้ร้องเรียนทราบภายใน 0.5 วัน ขั้นตอนที่ 1 ยื่นหนังสือ/เขียนคําร้อง/แจ้งทางโทรศัพท์ใช้เวลา 4 นาที ขั้นตอนที่ 2 เจ้าหน้าที่ตรวจสอบและดําเนินการใช้เวลา 4 วัน
  • 28.
    28 16. การให้บริการยืมอุปกรณ์ทางการแพทย์ ทางอินเตอร์เน็ตกําหนดขั้นตอนไว้ 3 ขั้นตอน ใช้เวลา2วันทําการ กรณีอุปกรณ์ทางการแพทย์ไม่มี ให้เจ้าหน้าที่ประสานและจัดหาอุปกรณ์โดยเร็ว ถ้ามีให้ดําเนินการส่งมอบภายใน1วันทําการ 17. การขอขึ้นทะเบียนผู้มีสิทธิในโครงการบัตรประกันสุขภาพถ้วนหน้าศูนย์บริการ สาธารณสุข เทศบาลนครรังสิต กําหนดขั้นตอนไว้ 5 ขั้นตอน ใช้เวลา 7 นาที ขั้นตอนที่ 1 ผู้ขอยื่นคําร้องขอยืมอุปกรณ์ทางการแพทย์ พร้อมหลักฐานใช้เวลา ½ วัน ขั้นตอนที่ 2 เจ้าหน้าที่ตรวจสอบคําขอ พร้อมหลักฐาน (กรณีเอกสารครบ) ใช้เวลา ½ วัน ขั้นตอนที่ 3 เจ้าหน้าที่ตรวจสอบประสานว่ามีอุปกรณ์ หรือไม่/ถ้ามีประสานผู้ขอยืมอุปกรณ์ดําเนินการส่งมอบใช้เวลา 1 วัน ขั้นตอนที่ 1 ยื่นคําขอมีบัตรประกันสุขภาพถ้วนหน้า ใช้เวลา 1 นาที/ราย ขั้นตอนที่ 2 ตรวจสอบหลักฐาน ใช้เวลา 1 นาที/ราย ขั้นตอนที่ 3 กรอกแบบฟอร์ม ใช้เวลา 1 นาที/ราย ขั้นตอนที่ 4 นัดรับบัตร ใช้เวลา 1 นาที/ราย ขั้นตอนที่ 5 รับเอกสาร ตรวจสอบความถูกต้อง ใช้เวลา 1 นาที/ราย
  • 29.
    29 18. การรับเรื่องราวร้องทุกข์ทางเว็ปไซต์ แจ้งตอบการดําเนินการให้ผู้ร้องเรียนทราบ กําหนดขั้นตอนไว้3 ขั้นตอน ใช้เวลา ½ วันทําการ ขั้นตอนที่ 1 เจ้าหน้าที่ผู้รับผิดชอบระบบเว็ปไซต์ เปิดระบบเว็ปไซต์ ใช้เวลา 1 ชั่วโมง ขั้นตอนที่ 2 เจ้าหน้าที่ผู้รับผิดชอบตรวจสอบ เสนอผู้บริหารตามลําดับชั้นมอบหมายผู้รับผิดชอบ ใช้เวลา 1 ขั้นตอนที่ 3 เจ้าหน้าที่ผู้รับผิดชอบตรวจสอบและตอบรับ ข้อร้องเรียนในระบบเว็ปไซต์ให้ผู้ร้องเรียนทราบ ใช้เวลา 1 ชั่วโมง 30
  • 30.
    30 กองสวัสดิการสังคม 1. ขึ้นทะเบียนรับเบี้ยยังชีพผู้สูงอายุ/คนพิการ/ผู้ป่วยโรคเอดส์ กําหนดขั้นตอนไว้ 3ขั้นตอน ใช้เวลา 8 นาที 2. รับคําร้องฝึกอบรมอาชีพ กําหนดขั้นตอนไว้ 3 ขั้นตอน ใช้เวลา 8 นาที ขั้นตอนที่ 1 ตรวจสอบเอกสาร ใช้เวลา 1 นาที ขั้นตอนที่ 2 เขียนคําร้องขอเลขทะเบียน ใช้เวลา 5 นาที ขั้นตอนที่ 3 ออกใบรับลงทะเบียน ใช้เวลา 2 นาที ขั้นตอนที่ 1 ตรวจสอบเอกสาร ใช้เวลา 1 นาที ขั้นตอนที่ 2 เขียนคําร้อง ใช้เวลา 5 นาที ขั้นตอนที่ 3 ออกใบรับลงทะเบียน ใช้เวลา 2 นาที กรณีเอกสารครบ กรณีเอกสารไม่ครบ ตรวจเอกสาร แจ้งผู้ร้องทราบให้แล้วเสร็จ ภายใน 3 นาที กรณีเอกสารครบ กรณีเอกสารไม่ครบ ตรวจเอกสาร แจ้งผู้ร้องทราบให้แล้วเสร็จ ภายใน 3 นาที
  • 31.
    31 3. รับสมัครเรียนดนตรี/นาฎศิลป์ กําหนดขั้นตอนไว้3 ขั้นตอน ใช้เวลา 8 นาที 4. การสงเคราะห์ผู้ยากไร้และด้อยโอกาส กําหนดขั้นตอนไว้ 3 ขั้นตอน ใช้เวลา 20 นาที ขั้นตอนที่ 1 ตรวจสอบเอกสาร ใช้เวลา 1 นาที ขั้นตอนที่ 2 เขียนคําร้อง ใช้เวลา 5 นาที ขั้นตอนที่ 3 ออกใบรับลงทะเบียน ใช้เวลา 2 นาที ขั้นตอนที่ 1 ตรวจสอบเอกสาร ใช้เวลา 1 นาที ขั้นตอนที่ 2 เขียนคําร้องขอรับการสงเคราะห์ ใช้เวลา 17 นาที ขั้นตอนที่ 3 ออกใบรับลงทะเบียน ใช้เวลา 2 นาที กรณีเอกสารครบ กรณีเอกสารไม่ครบ ตรวจเอกสาร แจ้งผู้ร้องทราบให้แล้วเสร็จ ภายใน 3 นาที กรณีเอกสารครบ กรณีเอกสารไม่ครบ ตรวจเอกสาร แจ้งผู้ร้องทราบให้แล้วเสร็จ ภายใน 3 นาที
  • 32.
    32 5. การสมัครเรียนดนตรีและนาฎศิลป์ทางอินเตอร์เน็ต (เปิดระบบวันจันทร์/พุธ/ศุกร์) กําหนดขั้นตอนไว้3 ขั้นตอน ใช้เวลา 15 นาที 6. การสมัครฝึกอบรมอาชีพทางอินเตอร์เน็ต (เปิดระบบวันจันทร์/พุธ/ศุกร์) กําหนดขั้นตอนไว้ 3 ขั้นตอน ใช้เวลา 15 นาที ขั้นตอนที่ 1 ตรวจสอบข้อมูลทางระบบ ใช้เวลา 5 นาที ขั้นตอนที่ 2 พิมพ์ข้อมูลเก็บไว้เป็นหลักฐาน ใช้เวลา 5 นาที ขั้นตอนที่ 3 โทรศัพท์ประสานข้อมูลการรับเรื่อง ใช้เวลา 5 นาที ขั้นตอนที่ 1 ตรวจสอบข้อมูลทางระบบ ใช้เวลา 5 นาที ขั้นตอนที่ 2 พิมพ์ข้อมูลเก็บไว้เป็นหลักฐาน ใช้เวลา 5 นาที ขั้นตอนที่ 3 โทรศัพท์ประสานข้อมูลการรับเรื่อง ใช้เวลา 5 นาที
  • 33.
    33 7. การรับเรื่องราวร้องทุกข์ทางเว็ปไซต์ แจ้งตอบการดําเนินการให้ผู้ร้องเรียนทราบ กําหนดขั้นตอนไว้3 ขั้นตอน ใช้เวลา ½ วันทําการ ขั้นตอนที่ 1 เจ้าหน้าที่ผู้รับผิดชอบระบบเว็ปไซต์ เปิดระบบเว็ปไซต์ ใช้เวลา 1 ชั่วโมง ขั้นตอนที่ 2 เจ้าหน้าที่ผู้รับผิดชอบตรวจสอบ เสนอผู้บริหารตามลําดับชั้นมอบหมายผู้รับผิดชอบ ใช้เวลา 1 ชั่วโมง ขั้นตอนที่ 3 เจ้าหน้าที่ผู้รับผิดชอบตรวจสอบและตอบรับ ข้อร้องเรียนในระบบเว็ปไซต์ให้ผู้ร้องเรียนทราบ ใช้เวลา 1 ชั่วโมง 30 นาที
  • 34.
    34 กองการศึกษา 1. การรับสมัครเด็กเข้าเรียนของสถานศึกษาในสังกัด (โรงเรียน/ศูนย์พัฒนาเด็กเล็ก กําหนดขั้นตอนไว้2 ขั้นตอน ใช้เวลา 3 วัน 5 นาที                             2. การรับเรื่องราวร้องทุกข์ทางเว็ปไซต์ แจ้งตอบการดําเนินการให้ผู้ร้องเรียนทราบ กําหนดขั้นตอนไว้ 3 ขั้นตอน ใช้เวลา ½ วันทําการ   ขั้นตอนที่ 1 เจ้าหน้าที่ผู้รับผิดชอบระบบเว็ปไซต์ เปิดระบบเว็ปไซต์ ใช้เวลา 1 ชั่วโมง ขั้นตอนที่ 2 เจ้าหน้าที่ผู้รับผิดชอบตรวจสอบ เสนอผู้บริหารตามลําดับชั้นมอบหมายผู้รับผิดชอบ ใช้เวลา 1 ชั่วโมง ขั้นตอนที่ 3 เจ้าหน้าที่ผู้รับผิดชอบตรวจสอบและตอบรับ ข้อร้องเรียนในระบบเว็ปไซต์ให้ผู้ร้องเรียนทราบ ใช้เวลา 1 ชั่วโมง 30 นาที ขั้นตอนที่ ๑ การรับสมัคร การตรวจสอบเอกสารและคุณสมบัติฯ ตามประกาศรับสมัครฯ ใช้เวลา ๕ นาที ขั้นตอนที่ ๒ การพิจารณารับเด็กเข้าเรียน ใช้เวลา ๓ วัน กรณีมีคุณสมบัติและมีเอกสาร หลักฐานครบถ้วนถูกต้องตาม ประกาศรับสมัครฯ กรณีมีคุณสมบัติและเอกสาร หลักฐานไม่ครบถ้วนถูกต้อง ตามประกาศรับสมัครฯ แจ้งผลการพิจารณาทันที
  • 35.
  • 36.
    36 ประกาศเทศบาลนครรังสิต เรื่อง การลดขั้นตอนและระยะเวลาการปฏิบัติราชการเพื่อประชาชน ประจําปี2558 -------------------------------------------------------- ด้วยเทศบาลนครรังสิต ได้ปรับลดขั้นตอนระยะเวลาการปฏิบัติงาน ประจําปี พ.ศ. 2558 เพื่อให้ การบริการประชาชนเป็นไปด้วยความรวดเร็ว สามารถอํานวยความสะดวกและตอนสนองความต้องการของ ประชาชนได้อย่างมีประสิทธิภาพ โดยได้กําหนดระยะเวลาแล้วเสร็จของงานบริการต่าง ๆ ดังนี้ ลําดับที่ การให้บริการประชาชน ระยะเวลาแล้วเสร็จ (ต่อราย/ต่อครั้ง) หมายเหตุ สํานักปลัดเทศบาล 1 การแจ้งเกิด 5 นาที/ราย 2 การแจ้งตาย 5 นาที/ราย 3 การย้ายที่อยู่ 5 นาที/ราย 4 กําหนดเลขที่บ้าน 5 วัน/ราย 5 คัดและรับรองรายการในทะเบียนบ้าน 5 นาที/ราย 6 การทําบัตรประจําตัวประชาชน 8 นาที/ราย 7 การสนับสนุนน้ําอุปโภคบริโภค 3 ชม./ราย 8 ช่วยเหลือสาธารณภัย(ดําเนินการในพื้นที่) ในทันที 9 ขออนุญาตใช้เครื่องขยายเสียง/โฆษณา 2 ชั่วโมง/ราย 10 ขออนุญาตขุดดิน ถมดิน (กรณีเอกสารครบ) ขออนุญาตขุดดิน ถมดิน (กรณีเอกสารไม่ครบ) 2 วัน/ราย 7 วัน/ราย 11 ขออนุญาตตรวจสอบภาพจากกล้องวงจรปิด CCTV 10 นาที/ราย 12 ตอบข้อร้องเรียน ร้องทุกข์การคุ้มครองผู้บริโภค 15 วัน/ราย 13 การรับ – ส่ง ผู้ป่วยโดยรถพยาบาลฉุกเฉิน ในทันที 14 รับเรื่องราวร้องทุกข์ทางเว็บไซต์ แจ้งตอบการดําเนินการ ให้ผู้ร้องเรียนทราบ แจ้งตอบการดําเนินการ ให้ผู้ร้องเรียนทราบ ภายใน 1/2 วัน 15 รับจองคิวทําบัตรประจําตัวประชาชนทางอินเตอร์เน็ต 3 วัน/ราย สํานักการคลัง 16 การจัดเก็บภาษีบํารุงท้องที่ 5 นาที/ราย กรณีเอกสารครบ 17 การจัดเก็บภาษีโรงเรือนและที่ดิน 5 นาที/ราย กรณีเอกสารครบ 18 การจัดเก็บภาษีป้าย 5 นาที/ราย กรณีเอกสารครบ 19 การจัดเก็บค่าธรรมเนียมขยะมูลฝอย 5 นาที/ราย กรณีเอกสารครบ 20 การจดทะเบียนพาณิชย์ 10 นาที/ราย กรณีเอกสารครบ 21 รับเรื่องราวร้องทุกข์ทางเว็บไซต์ แจ้งตอบการดําเนินการ แจ้งตอบการดําเนินการ
  • 37.
    37 ให้ผู้ร้องเรียนทราบ ให้ผู้ร้องเรียนทราบ ภายใน 1/2วัน ลําดับที่ การให้บริการประชาชน ระยะเวลาแล้วเสร็จ (ต่อราย/ต่อครั้ง) หมายเหตุ สํานักการช่าง 22 ขออนุญาตก่อสร้างอาคารขนาดใหญ่ ภายใน 30 วัน 23 ขออนุญาตก่อสร้างอาคารขนาดกลาง ภายใน 20 วัน 24 ขออนุญาตก่อสร้างอาคารขนาดเล็ก/แบบมาตรฐาน ภายใน 12 วัน 25 ขออนุญาตรื้อถอน/ดัดแปลงอาคาร ภายใน 10 วัน 26 รับเรื่องราวร้องทุกข์ทางเว็บไซต์ แจ้งตอบการดําเนินการ ให้ผู้ร้องเรียนทราบ แจ้งตอบการดําเนินการ ให้ผู้ร้องเรียนทราบ ภายใน 1/2 วัน 27 รับจองเต็นท์และเวทีทางอินเตอร์เน็ต 2 วัน/ราย 28 รับแจ้งงานไฟฟ้าสาธารณะชํารุดเสียหายทางอินเตอร์เน็ต 2 วัน/ราย 29 รับบริการรถลอกท่อระบายน้ําทางอินเตอร์เน็ต 2 วัน/ราย กองสาธารณสุขและสิ่งแวดล้อม 30 ขออนุญาตประกอบกิจการที่เป็นอันตรายต่อสุขภาพ -ขออนุญาตใหม่/ต่อใบอนุญาต 19 วัน/ราย 31 ขออนุญาตการจัดตั้งตลาด -ขออนุญาตใหม่/ต่อใบอนุญาต 19 วัน/ราย 32 ขออนุญาตจัดตั้งสถานที่จําหน่ายอาหาร (พื้นที่เกิน 200 ตร.ม.) -ขออนุญาตใหม่/ต่อใบอนุญาต 19 วัน/ราย 33 การขอจัดตั้งสุสานและฌาปนสถาน การขอดําเนินการสุสานและฌาปนสถาน 30 วัน 20 วัน 34 การขอรับหนังสือรับรองการแจ้งจัดตั้งสถานที่จําหน่าย อาหารและสถานที่สะสมอาหาร 6 วัน 35 รับคําร้องให้บริการดูดสิ่งปฎิกูล 7 นาที/ราย 36 การให้บริการเก็บขนมูลฝอย -รับคําร้อง 4 นาที -ดําเนินการ ภายใน 4 วันทําการ 37 การให้บริการเก็บเศษวัสดุเหลือใช้ -รับคําร้อง 4 นาที -ดําเนินการ ภายใน 4 วันทําการ 38 การให้บริการตั้งวางถังขยะ -รับคําร้อง 4 นาที
  • 38.
    38 ลําดับที่ การให้บริการประชาชน ระยะเวลาแล้วเสร็จ (ต่อราย/ต่อครั้ง) หมายเหตุ 39การให้บริการรับเรื่องร้องเรียนเกี่ยวกับมูลฝอย -รับคําร้อง 4 นาที -ดําเนินการ ภายใน 4 วัน 40 ขั้นตอนการขอมีบัตรทอง 7 นาที/ราย 41 รับเรื่องราวร้องทุกข์ทางเว็บไซต์ แจ้งตอบการดําเนินการ ให้ผู้ร้องเรียนทราบ แจ้งตอบการดําเนินการ ให้ผู้ร้องเรียนทราบ ภายใน 1/2 วัน 42 การให้บริการยืมอุปกรณ์ทางการแพทย์ทางอินเตอร์เน็ต 3 วัน/ราย กองสวัสดิการสังคม 43 การขึ้นทะเบียนรับเงินสงเคราะห์ผู้สูงอายุ 8 นาที/ราย กรณีเอกสาร -เตรียมเอกสารและกรอกแบบคําร้อง ครบ -เจ้าหน้าที่ดําเนินการตรวจสอบข้อมูล 44 การขึ้นทะเบียนรับเงินสงเคราะห์ผู้พิการ 8 นาที/ราย กรณีเอกสาร -ยื่นคําขอการสงเคราะห์พร้อมเอกสารประจําตัว ครบ คนพิการต่อเจ้าหน้าที่ 45 การขึ้นทะเบียนรับเงินสงเคราะห์ผู้ป่วยเอดส์ 8 นาที/ราย กรณีเอกสาร -ผู้ป่วยเอดส์ยื่นคําขอรับการสงเคราะห์ ครบ -เจ้าหน้าที่ตรวจสอบเอกสารและข้อเท็จจริงเบื้องต้น 46 การขอรับการสงเคราะห์ผู้ยากไร้และด้อยโอกาส 20 นาที/ราย กรณีเอกสาร ครบ 47 รับคําร้องการฝึกอบรมอาชีพ 8 นาที/ราย 48 รับคําร้องการสมัครเรียนดนตรี นาฎศิลป์ 8 นาที/ราย 49 รับเรื่องราวร้องทุกข์ทางเว็บไซต์ แจ้งตอบการดําเนินการ ให้ผู้ร้องเรียนทราบ แจ้งตอบการดําเนินการ ให้ผู้ร้องเรียนทราบ ภายใน 1/2 วัน 50 รับลงทะเบียนฝึกอบรมอาชีพ ทางอินเตอร์เน็ต 8 นาที/ราย 51 รับลงทะเบียนเรียนดนตรี นาฎศิลป์ ทางอินเตอร์เน็ต 8 นาที/ราย กองการศึกษา 52 การรับสมัครเด็กเข้าเรียน(กศน.) 7 นาที/ราย กรณีเอกสาร ครบ 53 การรับสมัครเด็กเล็กเข้าเรียนของศูนย์พัฒนาเด็กเล็ก 8 นาที/ราย กรณีเอกสาร เทศบาลนครรังสิต ครบ 54 การรับสมัครเด็กเล็กเข้าเรียนของโรงเรียนอนุบาล 8 นาที/ราย กรณีเอกสาร เทศบาลนครรังสิต ครบ
  • 39.
    39 ลําดับที่ การให้บริการประชาชน ระยะเวลาแล้วเสร็จ (ต่อราย/ต่อครั้ง) หมายเหตุ 55การขอจัดกิจกรรมออกกําลังกาย (แอโรบิก) 15 วัน/ราย 56 การขอวัสดุอุปกรณ์กีฬา (กรณีมีอุปกรณ์) การขอวัสดุอุปกรณ์กีฬา (กรณีไม่มีอุปกรณ์) 5 วัน/ราย 15 วัน/ราย 57 รับเรื่องราวร้องทุกข์ทางเว็บไซต์ แจ้งตอบการดําเนินการ ให้ผู้ร้องเรียนทราบ แจ้งตอบการดําเนินการ ให้ผู้ร้องเรียนทราบ ภายใน 1/2 วัน ประกาศ ณ วันที่ 15 ตุลาคม พ.ศ. 2557 (นายธีรวุฒิ กลิ่นกุสุม) นายกเทศมนตรีนครรังสิต
  • 40.
    40 ประกาศเทศบาลนครรังสิต เรื่อง การลดขั้นตอนและระยะเวลาการปฏิบัติราชการเพื่อประชาชน ประจําปี2557 -------------------------------------------------------- ด้วยเทศบาลนครรังสิต ได้ปรับลดขั้นตอนระยะเวลาการปฏิบัติงาน ประจําปี พ.ศ. 2557 เพื่อให้ การบริการประชาชนเป็นไปด้วยความรวดเร็ว สามารถอํานวยความสะดวกและตอนสนองความต้องการของ ประชาชนได้อย่างมีประสิทธิภาพ โดยได้กําหนดระยะเวลาแล้วเสร็จของงานบริการต่าง ๆ ดังนี้ ลําดับที่ การให้บริการประชาชน ระยะเวลาแล้วเสร็จ (ต่อราย/ต่อครั้ง) หมายเหตุ สํานักปลัดเทศบาล 1 การแจ้งเกิด 5 นาที/ราย 2 การแจ้งตาย 5 นาที/ราย 3 การย้ายที่อยู่ 5 นาที/ราย 4 กําหนดเลขที่บ้าน 5 วัน/ราย 5 คัดและรับรองรายการในทะเบียนบ้าน 5 นาที/ราย 6 การทําบัตรประจําตัวประชาชน 8 นาที/ราย 7 การสนับสนุนน้ําอุปโภคบริโภค 3 ชม./ราย 8 การถมดิน 5 วัน/ราย 9 รับเรื่องราวร้องทุกข์ แจ้งตอบการดําเนินการให้ผู้ ร้องเรียนทราบ แจ้งตอบการดําเนินการ ให้ผู้ร้องเรียนทราบ ภายใน 7 วัน 10 ขออนุญาตใช้เครื่องขยายเสียง/โฆษณา 3 ชั่วโมง/ราย สํานักการคลัง 11 การจัดเก็บภาษีบํารุงท้องที่ 5 นาที/ราย 12 การจัดเก็บภาษีโรงเรือนและที่ดิน 5 นาที/ราย 13 การจัดเก็บภาษีป้าย 5 นาที/ราย 14 การจัดเก็บค่าธรรมเนียมขยะมูลฝอย 5 นาที/ราย สํานักการช่าง 15 ขออนุญาตก่อสร้างอาคารขนาดใหญ่ ภายใน 30 วัน 16 ขออนุญาตก่อสร้างอาคารขนาดกลาง ภายใน 20 วัน 17 ขออนุญาตก่อสร้างอาคารขนาดเล็ก ภายใน 12 วัน 18 ขออนุญาตรื้อถอน/ดัดแปลงอาคาร ภายใน 10 วัน 19 การขออนุญาตก่อสร้างอาคารด้วยแบบมาตรฐาน ภายใน 12 วัน กองสาธารณสุขและสิ่งแวดล้อม 20 ขออนุญาตประกอบกิจการที่เป็นอันตรายต่อสุขภาพ -ขออนุญาตใหม่/ต่อใบอนุญาต 19 วัน/ราย
  • 41.
    41 ลําดับ ที่ การให้บริการประชาชน ระยะเวลาแล้วเสร็จ หมายเหตุ ข้อความเดิม ข้อความที่แก้ไขข้อความเดิม ข้อความที่แก้ไข 1 รับเรื่องราวร้องทุกข์ แจ้ง ตอบการดําเนินการให้ผู้ ร้องเรียนทราบ - แจ้งตอบการ ดําเนินการให้ผู้ ร้องเรียนทราบ ภายใน 7 วัน แจ้งตอบการ ดําเนินการให้ผู้ ร้องเรียนทราบ ภายใน 3 วัน อยู่ในลําดับที่ 9 ของประกาศฯ 2 ขออนุญาตขุดดิน ถมดิน (กรณีเอกสารครบ) ขออนุญาตขุดดิน ถมดิน (กรณีเอกสารไม่ครบ) - 2 วัน/ราย 7 วัน/ราย รายการที่เพิ่มใหม่ 3 ขออนุญาตตรวจสอบ ภาพจากกล้องวงจรปิด CCTV - 10 นาที/ราย รายการที่เพิ่มใหม่ 4 ตอบข้อร้องเรียน ร้อง ทุ ก ข์ ก า ร คุ้ ม ค ร อ ง ผู้บริโภค - 15 วัน/ราย รายการที่เพิ่มใหม่ นางสาวสุกัญญา สุขการณ์ ต่อไปของสํานักการช่าง มีอะไรจะแก้ไขหรือขอเพิ่มเติมขอเชิญค่ะ รองปลัดเทศบาล ว่าที่ร้อยตรีชาญวุฒิ บําเทิงเวชช์ ในส่วนของสํานักการช่างไม่มีแก้ไขและเพิ่มเติมอะไรครับ ผอ.สํานักการช่าง นางสาวสุกัญญา สุขการณ์ ต่อไปของสํานักการคลัง มีอะไรจะแก้ไขหรือขอเพิ่มเติมขอเชิญค่ะ รองปลัดเทศบาล นายสมชาติ รุ่งเรืองศุภรัตน์ ในส่วนของสํานักการคลังไม่อะไรแก้ไขเพียงแต่ขอย้ายเรื่องการจดทะเบียน ผอ.ส่วนพัฒนารายได้ พาณิชย์ ซึ่งเดิมอยู่ในรายการของกองสาธารณสุขลําดับที่ 25ของประกาศฯ ย้ายมาอยู่ในส่วนของสํานักการคลังซึ่งเดิมมีอยู่ 4รายการรวมเป็น5รายการ นางสาวสุกัญญา สุขการณ์ ต่อไปของกองการศึกษา มีอะไรจะแก้ไขหรือขอเพิ่มเติมขอเชิญค่ะ รองปลัดเทศบาล นางเมตตา นกเกตุ เรียนท่านประธานที่เคารพ ในส่วนของกองการศึกษามีขอแก้ไข ดังนี้ ผู้อํานวยการกองการศึกษา
  • 42.
    42 ลําดับ ที่ การให้บริการประชาชน ระยะเวลาแล้วเสร็จ หมายเหตุ ข้อความเดิม ข้อความที่แก้ไขข้อความเดิม ข้อความที่แก้ไข 1 การขอวัสดุอุปกรณ์กีฬา การขอวัสดุอุปกรณ์ กีฬา (กรณีมีอุปกรณ์) การขอวัสดุอุปกรณ์ กีฬา (กรณีไม่มีอุปกรณ์) 15 วัน/ราย 5 วัน/ราย 15 วัน/ราย อยู่ในลําดับที่ 40 ของประกาศฯ นางสาวสุกัญญา สุขการณ์ ต่อไปของกองสาธารณสุข มีอะไรจะแก้ไขหรือขอเพิ่มเติมขอเชิญค่ะ รองปลัดเทศบาล นางสาวพลาพร สมพรบรรจง เรียนท่านประธานที่เคารพ ในส่วนของกองสาธารณสุขและสิ่งแวดล้อม ผู้อํานวยการกองสาธารณสุขฯ ไม่มีข้อแก้ไขหรือเพิ่มเติมอะไร เพียงย้ายเรื่องการจดทะเบียนพาณิชย์ ซึ่ง อยู่ในลําดับที่ 25 ของประกาศฯ ไปอยู่ในส่วนของสํานักการคลังค่ะ นางสาวสุกัญญา สุขการณ์ ต่อไปของกองสวัสดิการสังคม มีอะไรจะแก้ไขหรือขอเพิ่มเติมขอเชิญค่ะ รองปลัดเทศบาล นางวนิดา ละม้ายศรี เรียนท่านประธานที่เคารพ ในส่วนของกองสวัสดิการสังคมขอแก้ไขและขอ ผู้อํานวยการกองสวัสดิการฯ เพิ่มเติม เดิมมีอยู่ 4 รายการ ขอเพิ่มรวมเป็น 6 รายการ ดังนี้ ลําดับที่ การให้บริการประชาชน ระยะเวลาแล้วเสร็จ หมายเหตุ ข้อความเดิม ข้อความที่แก้ไข ข้อความเดิม ข้อความที่แก้ไข 1 การขึ้นทะเบียนรับเงิน ผู้สูงอายุ - 6 นาที/ราย 5 นาที/ราย อยู่ในลําดับที่ 32 ของประกาศฯ 2 การขึ้นทะเบียนรับเงิน สงเคราะห์ผู้พิการ - 3 นาที/ราย 5 นาที/ราย อยู่ในลําดับที่ 33 ของประกาศฯ 3 การขึ้นทะเบียนรับเงิน สงเคราะห์ผู้ป่ายเอดส์ - 10 นาที/ราย 5 นาที/ราย อยู่ในลําดับที่ 34 ของประกาศฯ 4 รับคําร้องการฝึกอบรม อาชีพ 5 นาที/ราย รายการที่เพิ่มใหม่ 5 รับคําร้องการสมัครเรียน ดนตรี นาฎศิลป์ 5 นาที/ราย รายการที่เพิ่มใหม่ นางสาวสุกัญญา สุขการณ์ ใครมีอะไรจะเสนอเพิ่มเติมหรือไม่ขอเชิญค่ะ รองปลัดเทศบาล นางชลิดา กุศลศิลปวุฒิ ขอเรียนถามในเรื่องรับเรื่องราวร้องทุกข์ แจ้งตอบการดําเนินการให้ผู้ ผู้อํานวยการส่วนอํานวยการฯ ร้องเรียนทราบ ซึ่งอยู่ในลําดับที่ 9 ของประกาศฯ เดิมแจ้งตอบให้ผู้ ร้องเรียน
  • 43.
    43 ทราบภายใน 7 วันและเปลี่ยนมาเป็น 3 วัน สอดคล้องกับ KPI หรือไม่ นางสุมาลี เลี้ยงตระกูลงาม สอดคล้องกับ KPI ของเทศบาลค่ะ หัวหน้าสํานักปลัด นางชลิดา กุศลศิลปวุฒิ ถ้าอย่างนั้นต้องเอาไปใส่ไว้ของทุกสํานัก/กองด้วยค่ะ ผู้อํานวยการส่วนอํานวยการฯ นางสาวสุกัญญา สุขการณ์ ให้ผู้ช่วยเลขานุการนําไปเพิ่มของทุกสํานัก/กองด้วยค่ะ รองปลัดเทศบาล มติที่ประชุม ที่ประชุมมีมติ ดังนี้ 1. แก้ไขและเพิ่มเติม สํานักปลัดเทศบาล ลําดับ ที่ การให้บริการประชาชน ระยะเวลาแล้วเสร็จ หมายเหตุ ข้อความเดิม ข้อความที่แก้ไข ข้อความเดิม ข้อความที่แก้ไข 1 รับเรื่องราวร้องทุกข์ แจ้ง ตอบการดําเนินการให้ผู้ ร้องเรียนทราบ - แจ้งตอบการ ดําเนินการให้ผู้ ร้องเรียนทราบ ภายใน 7 วัน แจ้งตอบการ ดําเนินการให้ผู้ ร้องเรียนทราบ ภายใน 3 วัน อยู่ในลําดับที่ 9 ของประกาศฯ 2 ขออนุญาตขุดดิน ถมดิน (กรณีเอกสารครบ) ขออนุญาตขุดดิน ถมดิน (กรณีเอกสารไม่ครบ) - 2 วัน/ราย 7 วัน/ราย รายการที่เพิ่มใหม่ 3 ขออนุญาตตรวจสอบ ภาพจากกล้องวงจรปิด CCTV - 10 นาที/ราย รายการที่เพิ่มใหม่ 4 ตอบข้อร้องเรียน ร้อง ทุ ก ข์ ก า ร คุ้ ม ค ร อ ง ผู้บริโภค - 15 วัน/ราย รายการที่เพิ่มใหม่ กองการศึกษา ลําดับ ที่ การให้บริการประชาชน ระยะเวลาแล้วเสร็จ หมายเหตุ ข้อความเดิม ข้อความที่แก้ไข ข้อความเดิม ข้อความที่แก้ไข 1 การขอวัสดุอุปกรณ์กีฬา การขอวัสดุอุปกรณ์ กีฬา (กรณีมีอุปกรณ์) การขอวัสดุอุปกรณ์ กีฬา (กรณีไม่มีอุปกรณ์) 15 วัน/ราย 5 วัน/ราย 15 วัน/ราย อยู่ในลําดับที่ 40 ของประกาศฯ
  • 44.
    44 กองสวัสดิการสังคม ลําดับที่ การให้บริการประชาชน ระยะเวลาแล้วเสร็จ หมายเหตุ ข้อความเดิม ข้อความที่แก้ไขข้อความเดิม ข้อความที่แก้ไข 1 การขึ้นทะเบียนรับเงิน ผู้สูงอายุ - 6 นาที/ราย 5 นาที/ราย อยู่ในลําดับที่ 32 ของประกาศฯ 2 การขึ้นทะเบียนรับเงิน สงเคราะห์ผู้พิการ - 3 นาที/ราย 5 นาที/ราย อยู่ในลําดับที่ 33 ของประกาศฯ 3 การขึ้นทะเบียนรับเงิน สงเคราะห์ผู้ป่ายเอดส์ - 10 นาที/ราย 5 นาที/ราย อยู่ในลําดับที่ 34 ของประกาศฯ 4 รับคําร้องการฝึกอบรม อาชีพ 5 นาที/ราย รายการที่เพิ่มใหม่ 5 รับคําร้องการสมัครเรียน ดนตรี นาฎศิลป์ 5 นาที/ราย รายการที่เพิ่มใหม่ กระบวนการทํางานหรือลดขั้นตอนการทํางาน
  • 45.
    45 กระบวนการทํางานหรือลดขั้นตอนการทํางาน ขึ้นทะเบียนรับเบี้ยยังชีพผู้สูงอายุ ขั้นตอนที่ 1 ตรวจสอบเอกสารใช้เวลา 1 นาที ขั้นตอนที่ 2 เขียนคําร้องขอลงทะเบียน ใช้เวลา 5 นาที ขั้นตอนที่ 3 ออกใบรับลงทะเบียน ใช้เวลา 2 นาที รวม 3 ขั้นตอน ใช้เวลา 8 นาที
  • 46.
    46 กระบวนการทํางานหรือลดขั้นตอนการทํางาน ขึ้นทะเบียนรับเบี้ยยังชีพคนพิการ ขั้นตอนที่ 1 ตรวจสอบเอกสารใช้เวลา 1 นาที ขั้นตอนที่ 2 เขียนคําร้องขอลงทะเบียน ใช้เวลา 5 นาที ขั้นตอนที่ 3 ออกใบรับลงทะเบียน ใช้เวลา 2 นาที รวม 3 ขั้นตอน ใช้เวลา 8 นาที
  • 47.
    47 กระบวนการทํางานหรือลดขั้นตอนการทํางาน ขึ้นทะเบียนรับเบี้ยยังชีพผู้ป่วยเอดส์ ขั้นตอนที่ 1 ตรวจสอบเอกสารใช้เวลา 1 นาที ขั้นตอนที่ 2 เขียนคําร้องขอลงทะเบียน ใช้เวลา 5 นาที ขั้นตอนที่ 3 ออกใบรับลงทะเบียน ใช้เวลา 2 นาที รวม 3 ขั้นตอน ใช้เวลา 8 นาที
  • 48.
    48 กระบวนการทํางานหรือลดขั้นตอนการทํางาน รับคําร้องฝึกอบรมอาชีพ ขั้นตอนที่ 1 ตรวจสอบเอกสารใช้เวลา 1 นาที ขั้นตอนที่ 2 เขียนคําร้อง ใช้เวลา 5 นาที ขั้นตอนที่ 3 ออกใบรับลงทะเบียน ใช้เวลา 2 นาที รวม 3 ขั้นตอน ใช้เวลา 8 นาที
  • 49.
    49 กระบวนการทํางานหรือลดขั้นตอนการทํางาน รับสมัครเรียนดนตรี/นาฏศิลป์ ขั้นตอนที่ 1 ตรวจสอบเอกสารใช้เวลา 1 นาที ขั้นตอนที่ 2 เขียนคําร้อง ใช้เวลา 5 นาที ขั้นตอนที่ 3 ออกใบรับลงทะเบียน ใช้เวลา 2 นาที รวม 3 ขั้นตอน ใช้เวลา 8 นาที
  • 50.
    50 กระบวนการทํางานหรือลดขั้นตอนการทํางาน การสงเคราะห์ผู้ยากไร้และด้อยโอกาส ขั้นตอนที่ 1 ตรวจสอบเอกสารใช้เวลา 1 นาที ขั้นตอนที่ 2 เขียนคําร้องขอรับการสงเคราะห์ ใช้เวลา 17 นาที ขั้นตอนที่ 3 ออกใบรับลงทะเบียน ใช้เวลา 2 นาที รวม 3 ขั้นตอน ใช้เวลา 20 นาที
  • 51.
    51 กระบวนการทํางานหรือลดขั้นตอนการทํางาน การสมัครเรียนดนตรีและนาฏศิลป์ทางอินเตอร์เน็ต ขั้นตอนที่ 1 ตรวจสอบข้อมูลทางระบบใช้เวลา 5 นาที ขั้นตอนที่ 2 พิมพ์ข้อมูลเก็บไว้เป็นหลักฐาน ใช้เวลา 5 นาที ขั้นตอนที่ 3 โทรศัพท์ประสานข้อมูลการรับเรื่อง ใช้เวลา 5 นาที รวม 3 ขั้นตอน ใช้เวลา 15 นาที หมายเหตุ เปิดระบบวันจันทร์/พุธ/ศุกร์
  • 52.
    52 กระบวนการทํางานหรือลดขั้นตอนการทํางาน การสมัครฝึกอบรมอาชีพทางอินเตอร์เน็ต ขั้นตอนที่ 1 ตรวจสอบข้อมูลทางระบบใช้เวลา 5 นาที ขั้นตอนที่ 3 โทรศัพท์ประสานงานข้อมูลการรับเรื่อง ใช้เวลา 5 นาที ขั้นตอนที่ 2 พิมพ์ข้อมูลเก็บไว้เป็นหลักฐาน ใช้เวลา 5 นาที รวม 3 ขั้นตอน ใช้เวลา 15 นาที หมายเหตุ เปิดระบบวันจันทร์/พุธ/ศุกร์
  • 53.
    53 การรับเรื่องราวร้องทุกข์ทางเว็บไซต์ ขั้นตอนที่ 1 ตรวจสอบข้อมูลทางระบบใช้เวลา 5 นาที ขั้นตอนที่ 3 แจ้งการรับเรื่องร้องทุกข์ทราบหลังจากเปิด ระบบ ใช้เวลา 5 นาที ขั้นตอนที่ 2 พิมพ์ข้อมูลเก็บไว้เป็นหลักฐาน ใช้เวลา 5 นาที รวม 3 ขั้นตอน ใช้เวลา 15 นาที หมายเหตุ เปิดระบบวันจันทร์/พุธ/ศุกร์
  • 54.