ACKNOWLEDGEMENT
First of all, we would thank Allah Almighty, the most Beneficent and Merciful for giving
us the opportunity and strength to work on this report.
We would like to thank our course instructor for his help, guidance, support and
cooperation.
We are especially thankful to Mr. Saad Ul Hasan, Brand Manager and Mr. Abdul Basit
Sr. Executive Shan Foods for taking out time from their busy schedules and addressing
our queries.
1
TABLE OF CONTENTS
S.No. Contents Page No.
Executive Summary I
1 1.0 Overview of the Spice Industry of Pakistan 8
1.1 Driving Forces 9
1.2 Key Success Factors 10
1.3 Economies of Scale and Learning Curve Effects 10
1.4 Branded Spice Industry 10
1.5 Industry Players 12
1.6 Unbranded Spice Industry
1.7 Unethical Practices in the Unbranded Spice Industry 14
2 2.0 Introduction
2.1 Organizational History
2.2 Organizational Hierarchy
2.3 Company Mission and Vision
2.4 Analysis of Company Mission and Vision
2.5 Target Market
3 3.0 Objectives 16
3.1 Business Objectives 16
3.2 Marketing Objectives 16
3.3 The World Of Shan Foods 17
3.4 Growth Rate 17
4 4.0 Strategic and Marketing Analysis 19
4.1 Market Segmentation 19
4.1.1 Demographic Factors 19
4.1.2 Geographic Factors 20
4.1.3 Behavioral Factors 20
4.2 Positioning
5 5.0 Analysis of Product Portfolios
5.1 Portfolio Roles
5.2 Product Range of Shan Foods
5.3 Product Offering Within Spice Mix Category
6 6.0 Pricing Policies, Promotions and Distribution Plans
6.1 Pricing Policy
2
6.2 Promotion
6.3 Distribution
6.4 ATL Activities
6.5 BTL Activities
6.6 Success Story of Shan in Terms of Figures
7 7.0 SWOT Analysis of Shan Foods
7.1 Strengths
7.2 Weaknesses
7.3 Opportunities
7.4 Threats
8 8.0 Product and New Product Strategies in the Pipeline
8.1 Growth Strategy
8.2 Product Strategy
8.3 Possible Future Prospects
9 9.0 Cost Volume Profit Analysis
10 10.0 Cost Volume Profit Analysis
10.1 Management Control
10.2 Setting Standards
10.2.1 Annual Plan
10.2.1 Budgeting
10.2.1 Profitability
10.2.1 Efficiency Control
10.2.1 Monitoring Marketing Performance
10.2.1 Improving Marketing Effectiveness
10.3 Measuring Actual Performance
10.3.1 Ratios
10.3.2 Variance Analysis
10.2.1 Performance Appraisal
10.4 The Need For Taking Corrective Action
10.5 Taking Corrective Actions
10.6 Recommendations
REFERENCES 39
3
EXECUTIVE SUMMARY
Throughout the course of Strategic Marketing Management, the essence of strategy and
its application has been emphasized. For an organization, not only it’s immediate and
competitive, but also macro environment is important as it needs to survive and sustain
itself whilst operating in these environments. Spice industry all over the world can be
referred to as a subset of the food industry. Spices stand at prominent positions in
Pakistani imports and exports.. The spice industry of Pakistan annually grows at a rate
that is above 50%. Within this industry, 80% market share is with unbranded loose spices
and the rest with branded packed spices. Shan Foods and National Foods both are the
leaders in branded packed spice category each holding 40% share in 2006, while other
prominent players include Chef’s Pride, Ahmed Foods, Habib Foods and Zaiqa Foods.
Shan Foods was founded in 1981 in a single room as Shan Masala. Later, due to its
popularity, it went on to become Shan Foods. It has presence in 60 countries today and
deals in six broad categories of offerings. Shan Foods has capitalized on the changing
market trends and consumer tastes and through product trials, it has made sure to churn
out offerings that are best in line with consumer tastes. It maintains global presence
primarily through exports and follows more than one growth strategy simultaneously.
With fourteen departments and state of the art technology and customer focused
marketing strategies and campaigns; Shan Foods has become synonymous with authentic
traditional cuisine of good quality and taste.
4
PAKISTAN FOOD INDUSTRY
Pakistan is the world’s ninth largest market with an estimated 170 million consumers.
Experts believe that the food retail market in Pakistan is in the throes of landmark
changes, with the total number of retail outlets expected to have grown by 15% in the
1990s, presently resting at 286,774 outlets. Share of food in household budget is 48.3% in
Pakistan.
As indicated in Figure below, it is apparent that 48.3% of the monthly expenditure is on
‘food, beverage and tobacco’, followed by ‘rent’. This clearly depicts the consumption
pattern of an average person living in a developing country like Pakistan.
There are two striking differences depicted in Figure below suggesting a clear division
between rural and urban consumption patterns. Firstly, a resident of urban area pays
considerably more on rent than a person living in rural area. Secondly, a person residing
in rural area spends considerably more amount on ‘food, beverage and tobacco’ than an
average person in the urban area.
5
OVERVIEW OF THE SPICE INDUSTRY OF PAKISTAN
Food industry around the globe comprises a niche within itself, referred to as ‘spices’.
According to the American Spice Trade Association, “today spices have become known
as any dried plant product used primarily for seasoning purposes. This all-inclusive
definition seems to cover a wide range of plants like herbs, spice seeds and even
dehydrated vegetables and spice blends.”1
Putting spices in a Pakistani perspective, they also comprise the authentic recipe mixes
used in traditional cuisine. The Pakistani spice industry can be divided into branded and
unbranded industry. SMEDA found out that there are about 7000 spices and salt grinding
units operating in Pakistan, 60% of which are rural based2
. But with the emergence of
modern industrial units, the share of these rural based units is decreasing.
1
American Spice Trade Association, [online] Available at: http://www.astaspice.org [Accessed 19
February 2009]
2
Based on the estimates of the existing spice business operators
6
Spices form a substantial portion of Pakistan’s business in terms of imports and exports.
The values of food exports and imports of Pakistan for the year 2008-09 are as follows
(Foodtech):
Major Food Exports of Pakistan
Major Food Imports of Pakistan
S.No. COMMODITIES
2008-2009 VALUE
(US $ mn)
1 Milk and Milk Food 63.6
2 Wheat Un-milled 818.6
S.No. COMMODITIES
2008-2009 VALUE
(US $ )
1 Rice 1210.9
2 Fish and Fish Preparations 165.9
3 Fruits 127.3
4 Spices 21.5
5 Meat & Meat Preparations 41.2
7
3 Dry Fruits 67.6
4 Tea 167.4
5 Spices 63.7
Like any industry and business to be successful, a setup can only achieve growth if some
key success factors are taken into account to ensure that the business is run properly.
Consistent quality check and high quality control standards are the two important factors
that are vital to succeed in the spice industry.
Since the last decade, there has been tremendous growth in the spices industry of
Pakistan. In the recent past, many new companies have been setup due to high growth
prospects in this industry. To be at par with local and international demands, these
companies have come up with secure packaging and branded packs, with technological
changes having quite an impact. However, growth in this industry revolves around
quality, promotion and distribution network.
“The following illustration gives an understanding of how work is routed in a
conventional spices processing, packing and marketing business:
” (SMEDA)
There are many factors behind increased demand of spices in Pakistan; a major factor is
the changing lifestyles of people who now prefer ready to use ingredients over traditional
home made spices. Also, spices have always been in demand due to the sub-continental
style of cooking where quality spices are termed synonymous with good food. However,
8
according to SMEDA report 2006, sudden increase in demand for spices has never been
experienced implying that the growth has been steady and is dependent on:
• “Population growth in both urban and rural area
• Ratio of younger people in the population (according to 1998 census 64% belongs
to age group of between 15 to 34)
• Increase in urban life phenomenon
• Preferences shifting from popular home made curries to ready to use curries. ”
DRIVING FORCES
The spice industry of Pakistan is a very difficult industry to compete in. The two main
reasons of this difficulty are low price competition and involvement of many unbranded
suppliers. Brands, whether branded by a food company, retailer’s brand or unbranded and
open commodity merchants including indirect competitors in the business of providing
ready to cook, ready to eat, canned/ processed food directly and indirectly compete
against one another. Because the price sensitive buyers prefer to buy unbranded spices as
they provide a local touch, it becomes difficult for major players of the industry who deal
in branded spices, to attract more buyers. A major factor that creates competition in this
industry is brand loyalty because certain taste attitudes can only be satisfied with certain
brands. Apart from this, some of the major driving forces in the Pakistani spice industry
are changes in societal concerns, lifestyles and attitudes, product innovation and changes
in who buys the product and how they use it.
KEY SUCCESS FACTORS
An organization’s key success factors (KSFs) can be related to any of the following six
categories: technology, manufacturing, distribution, marketing, skills and organizational
capability. Apart from these, there can also be other KSFs for a company. All the
aforementioned factors apply to the spice industry and their individual importance can
not be denied in making industry players successful over the long term.
ECONOMIES OF SCALE AND LEARNING CURVE EFFECTS
9
Learning curve plays a crucial part because this industry completely depends upon
consumer taste. For this purpose, a company has to constantly study the consumer
experiences of satisfaction. Major players in branded and unbranded categories have been
able to achieve economies of scale and enjoy major gains.
10
BRANDED SPICE INDUSTRY
According to SMEDA market share of spice industry in Pakistan is as follows:
Brand Business Volume Estimated Market Share
Branded and packed Rs. 8 billion 40%
Loose spices Rs. 10 to 15 billion 60%
Some of the major players in this industry are Shan, National, Mehran, Chef’s Pride etc.
New players have also come up which includes Habib, Kitchen Secrets (with brand name
Rivaayat) etc. The prices of the branded packs are around 30 percent more than
unbranded ones.
Pakistan does not exist among the major spices exporters, and hence presents a great
opportunity and enormous potential for investors to invest in this sector.
MAJOR INDUSTRY PLAYERS
Major players of packed spices in the industry are:
• Shan Foods
• National foods
11
Other players in the industry are:
• Chef’s Pride
• Mehran Foods
• Ahmed Foods
• Habib Foods
• Zaiqa Foods
• Kitchen Secrets
It sometimes becomes difficult for firms to compete and this is one of the main reasons
due to which many firms leave the industry. A noteworthy player Galaxy Masala was
there in the market in the last decade but has closed down its operations now. The vital
reasons due to which a firm might leave the industry are low consumer response to the
company’s offerings due to dissatisfaction, high brand loyalty already towards other
brand/player, not shifting to other brands, and monetary and trade concerns. Despite these
possible reasons, there are number of players who have survived the stiff competition and
come out successful.
Market share of branded packs, according to SMEDA are:
Brand Market Share In %
National Foods 40%
Shan Foods 40%
Chef’s Pride 15%
Others 5%
12
These figures show Shan Foods and National Foods both as occupying first position as
far as market share is concerned. However, since their complete financial figures could
not be accessed at this preliminary stage of report, it is difficult to determine which player
currently holds more share when it comes to operating in both Pakistan and international
markets.
It is noteworthy that the above chart mentions Chef’s Pride as holding 15% market share
and occupying the second position in branded packs in Pakistan. It has however been
observed that this player is not available in majority leading stores across Karachi, which
forms quite a substantial market for all branded and unbranded spice dealers.
A region-wise breakup of the total curry based spice market shows the following
pattern:
REGION %age SHARE
Punjab 45
Sindh 45
13
NWFP & Baluchistan 10
(SMEDA)
UNBRANDED SPICE INDUSTRY
There unbranded players operating in spice market are self-owned independent
businesses that do not have affiliations with any brand in particular. A major problem
with such setups is that they are largely undocumented and unorganized, which precludes
to estimate the approximate market size. Due to such players, it is also difficult to
ascertain the taxation and the number of people employed in this industry. However,
PGA-Pakistan grocers association (SMEDA) quotes that in the last few years the trend
has been changing and market share of loose spices is gradually decreasing.
UNETHICAL PRACTICES IN THE UNBRANDED SPICE INDUSTRY
People in Pakistan are mostly price conscious and turn towards open spices that they
purchase from kiryana stores. Consuming these spices has shown a number of
repercussions over the years like rise in the number of people suffering from different
14
ailments like stomach ache, gastroenteritis, diarrhea and others like rash and nausea. This
does not only happen after consuming food at open places (roadsides etc.) but also with
home cooked meals using open spices. Although there is no detailed study to show the
exact reason behind disorders such as those mentioned above, but contaminated spices
used in cooking appears to be a leading cause.
Open red chilli powder contains talcum powder, saw dust, brick powder, sand, dirt etc.
'Sudan-1', a dye used to give color to fabric and leather goods, is extensively being used
by chilli merchants across the country. Such contamination also takes place in turmeric,
black pepper, coriander, ginger etc. that can cause mental retardation, cancer and other
toxic effects on health, only increasing profits for the merchants.
Such practices are on the rise in open markets where profit making seems to be the only
reason to do business, regardless of the impact it creates. Police and price control
committees are given frequent bribes to act oblivious of such hideous acts to devastate
precious, innocent lives. (Ahmed, 2008)
INTRODUCTION TO SHAN FOODS
ORGANIZATIONAL HISTORY
Shan Foods came into existence in 1981 when it began operations from a single room.
Shan Masala as it was back then, launched full range of spices to cater to local public,
15
due to its popularity. Shan started exporting after a few years due to increased
international popularity. But after sometime, the need to reposition the brand was felt. It
needed to be repositioned as a food brand rather than a spice brand. Re-imaging the
organization became necessary for re-positioning of the brand; it was a job well done and
led to continued success of Shan on national and international fronts. Now, Shan Foods is
well known as a brand of easy to cook mixes for Pakistani food. The name of Shan Foods
has become synonymous with highest quality and exquisite taste. It continues to carry on,
the tradition of authentic cuisine to farthest parts of the world. There are six broad
categories of varieties Shan deals in including recipe mixes, plain spices, dessert mixes,
basmati rice, pickles and salts.
Today, Shan Foods has presence in 60 countries. The brand is exported to UK, USA, and
Middle East and now to Far East regions as well.
COMPANY MISSION AND VISION
Shan Foods’ mission explains its success, “To continuously develop and produce
quality products that meet the customers and markets demands, compatible with
applicable regulatory requirements. To be a consumer oriented company with keen
insigne of food products ensuring quality panty consistency and authentic taste to
operate with state of the art technology to obtain optimum results and retain highest
quality standard thrived efficient and motivation human resource and inculcate in them
a sense of participation and proved for personal goals and development.” (Shan Foods,
2008)
Shan Food’s vision is “to be a dominant global player in food products and socially
responsible company that attains its quality standards so that Shan stands for tradition,
trust and good taste.”
ANALYSIS OF MISSION AND VISION
16
Shan Foods through its mission and vision want to project their ambition to become a
‘global leader’ in food products while maintaining ‘quality standards’ so that its name
becomes synonymous with these two phrases. It intends doing this by maintaining its
focus on their customers and the applicable regulatory requirements of the markets it is
operating in, be it local or international. Along with these core values, it intends
preserving and upholding other values like purity, authenticity and consistency; which it
credits for the phenomenal growth it has seen over the past decade. The company intends
to grow on the back of cutting edge technology, with the proven best practice of CPI
(Continuous Process Improvement), and it realizes that a major portion of its past success
and the future drive towards its development and the achievement of its goals will be
hinged on the motivation level, the training, and ultimately the efficiency of its human
resource.
Business Scope Shan Foos Pakistan
Where
• All across Pakistan / abroad (for export)
What Needs
17
• Nutritional and pleasure requirements.
• Tastes of food
Whose Needs
• All segments of consumers.
Added Value
• Recipe of different dishes
• Widely available almost everywhere.
• Adapting and implementing latest technologies to offer a variety of food products
while maintaining quality and safety standards at all times.
Business we are not in
Other than spices.
EXTERNAL ANALYSIS
Market Structure Spice Industry of Pakistan
The diagram below tells the Market structure of the Spices in Pakistan, spice industry
includes:
• Plain Spices
• Recipe Mixes
• Salts
• Export
• Institutions
18
Plain Spices
Red Chilli Powder
Khushbudaar Lehsan
Zaiqedaar Adrak
Khatta Khatai
Qasuri Methi
Karara Zeera
Taiz Laal Mirch
Taaza Dhaniya
Zaafrani Garam Masala.
Teekhi Kaali Mirch
Khaalis Haldee
Loose soices
Recipe Mixes
Biryani Mixes
Stir Fried Foods
Curry Spice Mixes
Deep Fried Foods
Barbeque
Vegetarian Foods
Instant Foods
Breakfast
LOOSE Spices
Salts
Nationl salt
Shan Salt
Loose Salt
Exports
National Foods Products
Shan Foods Products
Institution
National
Shan
Loose
Key Analysis
1. All segments are very well addressed by Shan foods.
2. The diagram tells other than the export segment all other segments are handled
through the channel of wholesalers and retailers.
3. Shan foods is dependent on distributor for all the segments except exports
which suggest the importance of distributors for the company .
19
Retailer
Wholesaler
Distributor
Manufacturer
Market Segment Shan Products
Recipe Mix Biryani Masala, karhai Gosht Masala etc
Plain Mix Lal Mirchi, Haldi Powder, etc
Salt Shan Namak
Institution All The Products of Shan
Export All the Products of Shan
Market Share in
Volume (Rs.in billion)
• All the segments of the spice industry have shown good growth in past 4 years.
• The Recipe mix segment has shown good growth because of changing life styles of
people as they prefer easiness in cooking.
• Salt segment is also having a good growth despite having less proportion as
compared to other segments
• The export market showed a phenomenal growth in throughout last four years.
Market Segment 2006 2007 2008 2009
Recipe Mix 19% 29% 36% 42%
Plain Mix 22% 28% 33% 46%
Salt 3% 4% 5% 7%
Institution 19% 24% 28% 38%
Export 9% 10% 15% 25%
Market Segment 2006 2007 2008 2009
Branded 3 4.25 6 8
Unbranded 8 10 12 15
20
GROWTH FUTURE 4 YEARS
The table below shows how Spice market would perform in next 4 years in each of the
segment and also helps us in pointing the most attractive sector. This is very important
exercising and helps people in identifying the segments they should look for and really
aim on.
• As the food industry is having a tremendous growth there is possibility that new
players will come and existing players will also intensify their efforts to meet the
demands,
• The spice consumption is dependent on food consumption and wet know that
people consume about 50% of their income on food so his sector will have a good
opportunity.
• Exports segment specially have a great potential and its size can be increased by
having more efforts to export spices and meet the international demand
MARKET SEGMENT
Segment Life Cycle
Market / Product Segment Intro Growth Maturity Decline
Recipe Mix
Plain Mix
Salt
Institution
Export
Market Segment 2010 2011 2012 2013
Recipe Mix 42% 44% 50% 56%
Plain Mix 48% 51% 53% 55%
Salt 8% 9% 11% 13%
Institution 39% 44% 49% 53%
Export 28% 33% 40% 50%
21
Shan Foods can easily pin point which segments to attack. The spice sector is expected to
have tremendous growth for future years. Two key segments are falling in growth stage
which means even now lot of investment can be made to take the upcoming market of
these segments.
The Salt and Institutions are yet on its introductory stage, though Shan foods have started
catering to these markets but still lot more efforts are required as figure shows this
segment is expected to have lot of growth.
Even after so many years the segment like recipe mix spices is at its growth stage because
THERE IS NO as such strong substitute for this segment
SHAN’S PORTFOLIO LIFE CYCLE
Shan’s Portfolio life Cycle
Market / Product Segment Intro Growth Maturity Decline
Recipe Mix
Plain Mix
Salt
Institution
Export
Shan foods is in growth stage in three segments i.e Recipe Mix, Institution and Exports
which suggest the growth possibilities for shan and giving an edge to Shan by earning
more share than its competitors.
The industry is in introductory stage in Export segment while as we know shan has
international presence and it is in growth phase so shan can further expand its presence
and can make good return by focusing on exports.
Companies & Competitors Market Share of Branded Spices
Company Market Share
2006 2007 2008 2009 % Growth
Shan 1.2 1.68 2.352 3.3 40%
National 1.2 1.5 2.5 3.2 40%
Chef’s 0.45 0.63 0.882 1.2348 15%
other 0.15 0.21 0.294 0.4116 5%
22
The table describes the market share possessed by Shan Foods and its competitors. Shan
Foods and National Foods are almost occupying the similar share in Volumes as well as
in % but the growth of Shan Foods is Showing the steady increase while the National
foods is Showing fluctuations in its market growth.
Shan Outlet Coverage and Market Reach
Shan Outlet Coverage
Outlets A B C D Total
Total Outlets 407 3020 30205 147344 180976
Shan Outlets 360 2765 23995 22880 50000
Outlet Coverage 89% 92% 80% 16% 28%
Outlets Contribution 0.22% 1.67% 16.70% 81.40%
Shan outlets coverage in A, B and C class outlets is excellent, where they really need to
work hard are the D class outlet where there outlet coverage is less than 20%. These are
basically the rural areas where people do not really know about branded items they just
rely on loose spices.
Shan Market Reach
Outlet Coverage Market Reach
Shan Benchmark Shan Benchmark
28% 47% 42% 56%
INTERNAL ANALYSIS
SWOT ANALYSIS SHAN FOODS
Strengths :
• Shan food has a very strong heritage and legacy behind it which has given it a
strong goodwill in households.
• Shan foods enjoys an approximately 50% market share in the recipes mixes
category.
2004 Market Reach
Retail
Volume
Sales
Shan Foods 3.3 billion
Industry 8 billion
23
• Shan foods is a leading exporter of food items from Pakistan providing it an
opportunity to tap the large global market which helps it to expand at a rapid pace.
• Shan has a wide range of products and SKU’s available consolidating its presence
in various niches and keeping its customers loyal to the brand.
Weaknesses :
• Shan is not present in Jams and marmalades, Ketchups categories like National
foods thereby loosing an opportunity market. Many loyal Shan customers
purchase National products in these categories which is causing loss of potential
sales.
• Shan has a low market share outside Karachi in the Punjab market where National
enjoys market leadership. This is due to weak distribution of Shan products in
Punjab market which is causing loss of potential sales.
Opportunities :
• Shan can vertically integrate to produce its own raw materials which will not only
reduce costs but will also provide it more control over the quality of input.
• Shan currently has a very low advertising spend in the FMCG industry. It can
deploy brand activations and other innovative campaigns to switch customers
from the loose/ unbranded segment to Shan products.
• Shan can also horizontally expand its scope like national foods and enter the other
related food categories where it can tap its loyal customers with minimal extra
efforts.
Threats:
• The biggest threat to Shan is the high inflation in Pakistan coupled by a global
recession which is putting pressure on the profits and sales.
• The prevalence of counterfeit products is also threat to Shan causing loss in
goodwill and potential sales.
24
• The emergence of newer brand with deep pockets can also damage Shan’s
market share due to heavy advertisement while keeping the product quality
close to that of Shan.
RATING AGAINST CUSTOMER BUYING CRITERIA
The table below suggests what is the weight age customer gives to each of the non
priced attributes and how is Shan and National performing against them
QUALITY & PRICE
Shan
National
Non Price Attributes
affecting Customer
Choice
WEIGHTAGE
%
Product-Related
%
1. Quality 25 22 22
2. Packaging 10 10 10
3. Variety 18 16 14
5. Brand Name 15 14 12
Service- Related %
1. Recipe 20 18 15
2. Availability 12 8 10
Product/ Marketing Plan
Market segmentation and Product positioning objectives
Market Segment Size Growth Products
Existing
Profitability Objectives New Product
plan
Recipe Mix Biryani
masala,
BBQ,
Qorma
Masala etc
1.Include more
varieties in
portfolio
2.Capture
Fish recipe
Italian recipe
Chinese recipe
Continental Recipe
25
Rs.25
billion
industry
40% 10-15%
Market share
from branded
and un
branded
industry
Plain Mix
Tez lal Mirch,
Kaali Mirch,
etc
Increase usage
small towns
and suburbs
All varieties in
Sachet packing
Salt
Shan Namak Increase
awareness
among people
Institution
ALL
Products
Intensify
personal
selling efforts
Export All Products New markets
Action Plan
What How Who When
1.Include more varieties
in portfolio
2.Capture 30% Market
share from branded and
un branded industry
Adding new variants
in recipe mix
By Increasing selling
efforts and proper
management of trade
channel
Production Department
Sales department
By end of 2010
By 2012
26
Increase usage in small
towns and suburbs by
10%
By increasing awareness
By effectively managing
trade members
Marketing Manager
Sales Department
By end of 2010
Increase awareness
among people
By targeting health
conscious people and
making people aware
from hazardous effect of
loose salt
Marketing Department By 2011
Intensify personal
selling efforts
Selling efforts will be
intensified to build a
good client base with
institutions
Sales Department By 2010
New markets Taping new markets /
increasing share in
existing countries
Sales Department
(international)
By 2012
Product / Marketing Plan
Pricing
Product Competitor Bench Mark Price Positioning
Recipe Mix
Ranges from Rs.30 to 40
Pricing charged by competitors
depends upon SKUs and it uses
Parity Pricing
Pricing charged by Shan depends
upon SKUs and it uses Parity
Pricing
Plain
Depends on SKUs
Like 50 grams red chili powder is
available at a price of Rs.20
and150 grams at Rs.115
27
Salt
Iodized salt is priced at Rs.17
(800 grams) and plain salt at
Rs.15 (800 grams)
Action Plan
What How Who When
As the pricing policy depends upon the raw material and Shan uses Parity pricing so marketing department
just have to look for how much is it costing them and hen accordingly they set the prices keeping in view
the prices of competitors.
Distribution
Channel Market This Company
This
Year
2010 This
Year
2010
Distributor /
Retail
60% 60%
65% 60%
Distributor/
Wholesaler
20% 15%
15% 10%
Institutional
Sales
12% 15%
5% 10%
Export 8% 10% 15% 20%
Action Plan
What How Who When
Distributor /
Retail
By effectively Marketing and By start of 2010
28
managing
distribution
network and
giving trade
incentives
Sales Department
Distributor/
Wholesaler
Cutting some
proportion of
wholesaler and
diverting that
proportion to other
channels
Marketing and
sales Department By 2010
Institutional
Sales
By making more
efforts in building
good clients to
generate more
institutional sales
Marketing and
sales Department
2010
Export
Taping new
markets &
increasing sales in
existing countries
Marketing and
sales Department
2010
IMC Plan
Shan Foods would follow an integrated marketing communication plan, which would
include the different set of activities. Each activity would revolve around the products
positioning statement.
The estimated marketing budget for Shan is Rs.100 million for all their ATL and BTL
activities in the year 2009. The company does most of its marketing on seasonal basis
especially before and during Ramadan and near Eid. The breakdown for the budgeting is
80% for ATL activities and 20% for BTL activities. In the recent times Shan has put
more emphasis on its export and only comes up with new marketing campaign for new
products.
Shan does not advertise as a ritual and can be termed as quite conservative when it comes
to using mass media fro promoting itself. It does not believe in advertising rigorously.
29
The advertising is done seasonally only; however it does conduct certain promotional
campaigns and activities. Almost all of Shan’s promotions are addressed towards women.
The advertisements of Shan’s offerings focus entirely in the females of the family. The
marketing strategy is very customer oriented i.e. Shan emphasizes on marketing its
products keeping in mind its customers thus having a customer centric view. Such a
marketing strategy allows it to leverage on the goodwill already in the market.
It has started to reach out to a wider audience keeping in mind the changing lifestyle to
nuclear families and convenience seekers. Shan has recently realized that a potential part
of the population i.e. the teenagers are the ones that will become tomorrow’s decision
makers. Thus, it aims at informing, reminding and persuading teenagers through
innovative campaigns with proper information regarding the superior quality of Shan
products. This way, Shan will be their most preferred choice when they become the
decision makers in the kitchen.
More recently, the major marketing or promotional expenditure done by Shan Foods is on
making deals with television channels for their commercial air time. One of their most
recent deals was with Geo news and Geo entertainment in which they committed Rs. 12
million for one month of heavy advertisement in both prime and non prime time
advertisement. Few of the BTL activities that the company does and plans on continuing
is branding of shows in which the contestants can directly interact with the host of the
cook. Along with that it also does mall activities which is direct marketing to educate the
potential consumers.
TARGET MARKET
Females aging from 18 to 45 years compose the main target market of Shan Foods. This
is because of the reason that in our part of the world, women are mostly related to the
food and cooking. Hence, Shan Foods develops products that are according the needs and
wants of these women no matter if they are stay-at-home or working, single or married
ones.
30
OBJECTIVES
Business objectives
Shan takes pride in its practices regarding client and customer interaction as derived from
Islam. Their strong connection and respect for Islam drives the company’s core values.
Therefore they have agreed upon not to accept anything but the best in raw material from
the suppliers as Islam teaches to entertain our Islamic brothern similarly as we would
treat ourselves.
Driving from the same concept of Islam Shan Foods also provides quality to its utmost
limits in the products that it offers. Its is the main reason for their how cost as Shan Foods
has the latest technology which is one of its kind in south east Asia. The V-look
technology and the coal grinding technology is only an example to their dedication to
provide nothing but the best to their consumers.
It’s the world class quality that brings the blind trust of the consumers on Shan products
that it will not only be hygienically prepared but would be secure from any harmful
ingredients that loose spices offer.
Value proposition of Shan Foods is to be receptive towards innovation and
experimentation in food and in life, while remaining a brand that will provide the highest
quality products to its customers and will never comprise on this idea.
Shan food considers all major food brands, packed and loose, retailer’s brands, ready to
cook or raw food as its potential competitor. The direct competition is with National
Foods, Mehran, Shehzan, Ahmeds, Youngs and the like.
Marketing objectives
As the strong connection of the Shan Foods owners with Islam, the company does not
believe in advertisement heavily on any advertisement medium. Since the product
offerings are seasonal the company does advertise in Ramadan and come with its
advertising campaigns. Shan advertisement does not show any celebrity or prominent
31
figure to drive sales, rather it just compromises of show-reel showing hands with
background music and rotating dishes. The company also conducts BTL activities and
holds up demonstrations of cooking with its Spices and product offerings on different
venues. All the marketing strategies are customer centric or customer oriented so that it
can leverage on already well-developed consumer goodwill for the company.
Shan due to its consumer centric marketing strategies and with market intelligence has
started targeting teenagers as they are the future decision makers in households. Shan is
aiming to educate and persuade the teenage population with innovative campaigns and
with demonstrations to provide them complete information on not only Shan Foods but
also regarding the superior quality that if offers to them. This is a very strategic move as
when the time will be right, Shan usage will increase many folds because these teenagers
will then already be loyal to the Shan product offerings
With its proactive research and development department Shan is always on the move to
newer and better opportunities that it can cash upon. Regardless of this it has not filled
some basic gaps such as products for fisheries and the likewise cuisines
THE WORLD OF SHAN FOODS
The world of Shan Foods comprises 14 departments all together:
1) Supply Chain
2) Information Technology
3) MIS
4) Procurement
5) Engineering & Services
6) Production
7) Communication
8) Human Resource
9) Export
10) Import
11) Quality Control
32
12) Research & Development
13) Sales
14) Marketing
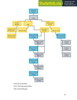
Following is the organizational hierarchy of Shan Foods:
33
In the above hierarchy:
CEO: Chief Operating Officer
GM: General Manager
Managing
Director
CEO
General
Manager Sales
Director GM
(Production)
Director GM
(Procurement)
Marketing &
Exports
Director GM
Sales Office
Manager
Regional Sales
Manager
Regional Sales
Manager
Regional Sales
Manager
Regional Sales
Manager
Territory Sales
Manager
Territory Sales
Manager
Territory Sales
Manager
Territory Sales
Manager
Director /GM
BM (plain spices,
instant mixes)
Category
Owners
Category
Owners
Category
Owners
34
BM: Brand Manager
Following gives a picture of what Shan Foods has achieved to date and some of its major
targets for the future:
• Quality control since 1981
• Quality assurance system since 2000
• Food safety management system since of 2007
• Total quality management target if 2010
• Third party lab certification target of 2012
• ISO 22000, the ISO version of HACCP (Hazard Analysis And Critical Control
Point)
GROWTH RATE
The food industry in Pakistan is a developing industry and is witnessing growth. The
main reason behind this is that buyers have started to shift from loose to packed spices,
thus changing the cooking and eating habits. The claimed growth rate of the entire
industry is more than 50% annually.
Shan Foods with a colossal annual growth of more than 50% was quick to respond to the
driving forces and key success factors of the industry and today, it proudly is the most
preferred spices company. It has become the industry giant holding almost 40% of the
market share belonging to the branded spice dealers. It has over the period of time,
managed to win the heart share of consumers that has translated into its brand loyalty and
true friendship with consumers.
35
Strategic and Marketing analysis
Market Segmentation:
The market segmentation can be explained by defining demographic, geographic, and
behavioral factors that are most important for Shan Foods.
Demographic Factors:
The basic demographics that Shan caters to are the women of today belonging to
age group of 18 years and above with socio-economic class of middle lower of
above. Her martial status can be married or single, cooking for the household or
just trying out new things
Geographic Factors:
Shan food has not segmented itself on the basis of geographical segmentation.
Their distribution ranges from valleys of Quetta to the Khyber Pass and to the
seas of Karachi. It has more than 500 distributors in its supply arsenal. However
some recipes are more famous in particular areas of the country than others
because of sub-culture preferences. For e.g. the white Nihari, Sindhi Biryani, &
Qorma mix are in huge demand in Karachi and the demand in Lahore consists
mainly of Pulao, Murgh Choley & BBQ mix.
Behavioral Factors:
Being born Pakistani, loving food is in our blood. Spicy and delicious food is a
main part of our lives. Be it the celebrations of Eid or marriage ceremony of a
beloved, it’s the food that give colors to the events and that bring the relatives for
a quality time
Another behavioral factor is related to the double income phenomenon that is
growing everyday. Both the man and the woman of the house are earning to
support the family and they require ease and convenience when it comes to
cooking factor.
36
The purchase behavior changes according to the seasons. If on one occasion Fruit
chart masala is in demand because of Holy Ramadan, BBQ mixes could be in
demand on Eids or in summers when families invite friends over on BBQ parties.
The Haleem & BBQ mix are in greater demand during the winter season while
Chana Chat mix is purchased more often in summers
Positioning:
Shan Foods position statement is “To the confident and convenience seeking
woman of today, our wide range of Shan spice mixes offer premium quality
products, made with the finest ingredients like no other.” It is just for the fact that
the consumers should be provided with solution of having a tasty meal in no time
with home made mixes of recipes and spices
37
ANALYSIS OF PRODUCT PORTFOLIOS
It has been more than 25 glorious years that Shan Food Industries was established in
Pakistan, with its portfolio increasing by the day. It believes in research & development
and therefore, it is only after testing that new products are introduced in the market,
ensuring success. A company that started from spices only, kept extending its portfolio
range with pickle and salt added to the list. Finally, a wide range of desserts also became
the part of the portfolio.
Portfolio Roles
Different products of Shan Foods have different portfolio roles. Shan Plain Spices and
Pickle play the role of strategic brands because these two are expected to have high
future levels of profits and sales. Plain Spices can also be referred as Silver bullets
because ‘Tez Lal Mirch’, ‘Teekhi Kali Mirch’ and ‘Khushbudar Lehsan’ are themselves
separate brands and also add benefit to the umbrella of Shan Foods. The Garlic Pickle
prepared in olive oil is the first of its kind and because of its uniqueness, mostly it is short
in market and so the company representative classified it as a linchpin brand. Lastly,
since its Recipe Mixes have a large market share and a lot of brand loyalty has been
established for them over the decades, these are cash cows for Shan Foods.
Products Range of Shan Foods
The products of Shan can be broadly categorized into 6 categories, with multiple sub-
categories. The different product offerings of Shan Foods are:
• Recipe Mix
- Biryani Mixes
- Stir Fried Foods
- Curry Spice Mixes
- Deep Fried Foods
- Barbeque
- Vegetarian Foods
- Instant Foods
38
- Breakfast
• Plain Spices
- Khushbudaar Lehsan
- Zaiqedaar Adrak
- Khatta Khatai
- Qasuri Methi
- Karara Zeera
- Taiz Laal Mirch
- Taaza Dhaniya
- Zaafrani Garam Masala.
- Teekhi Kaali Mirch
- Khaalis Haldee
• Dessert Mixes
• Basmati Rice
• Pickles
• Salts
Even after having more than just spices in the portfolio, Shan is considered the Recipe
Mix expert. Within Biryani alone it has nine different variants, two spicy and seven
milder ones. And it is the first one to come up with ‘Taaza Dhaniya’ in the Plain spice
category. Every single offering of Shan has its own identity.
Product Offerings within Spice Mix Category
The Spice mix division at Shan Food Industries happens to be the oldest product category
of the company. The category has a total of 67 different products, which are broadly
divided into 11 categories, some of these categories are
• Authentic Curries
• Traditional Stir Fries
• Tasty Instant Food
• Tempting Vegetables
• Delectable Biryani
39
• Sumptuous BBQ
• Lavish Fried Food
• Yummy Chat
Looking at the product portfolio of Shan Foods, it is seen that Shan Foods has given is
consumers an offering for every occasion and every type of taste. Be it traditional cuisine
mixes like Biryani or an offering in the Dessert category; Shan has an offering to
complement all the good things in life associated with food. Out of all its categories, the
Spice Mix category is the oldest and is still used synonymous with the name Shan i.e.
Shan Foods is still referred to as Shan Masala by many. This shows how strong the spice
association is with Shan Foods. Other categories like Basmati Rice, Dessert Mixes,
Pickles and Salts were introduced later. It is seen that Shan itself promotes its Spice Mix
category most with minimal or no marketing expenditure on the rest of its categories.
Shan advertises its traditional recipe mixes and spices the most, because it wants to
remain top of the mind and top of the heart brand. Shan Foods is believed to be the leader
in the Spice Mix category and it takes utmost effort to ensure that the leadership crown is
not worn by anyone else but only Shan Foods. Following is what some offerings from
Shan’s product portfolio look like:
40
41
PRICING POLICIES, PROMOTIONAL AND DISTRIBUTION PLANS
Shan Foods is present in 6 broad food categories which are as follows:
• Recipe Mix
• Plain Spices
• Dessert Mixes
• Basmati Rice
• Pickles
• Salts
Though there are many competitors in the Spice Food business, but the main competitor
or rival of Shan Foods is National Foods. Shan has a strong market share in the Recipe
mixes category from which it derives most of its revenue. Shan is most famous for its
Biryani Masala for which today it has nine different variants.
Pricing Policy
The pricing of all Shan offerings varies and depends on each Stock Keeping Unit (SKU).
However, the price ranges for five (out of six) categories of Shan product offerings are as
follows:
• Recipe Mix:
The Recipe mixes range from Rs.30 to 40
• Plain Spices:
Pricing of Plain spices varies SKU wise. For example, 50 grams red chilli powder
is available at a price of Rs.20 and150 grams at Rs.115
• Dessert Mixes:
Desserts are all priced at Rs.35
• Pickles:
42
Pickle pricing is Rs.170 for 1000 grams, pricing varies as per SKU
• Salts:
Iodized salt is priced at Rs.17 (800 grams) and plain salt at Rs.15 (800 grams)
It is seen that on a general note, Shan Foods’ offerings are based on parity pricing and are
similar to those of its rival National Foods. According to sources, this similar pricing is
not due to any price war that exists between both companies but is because the raw
materials of both are similar in nature for many offerings. If the cost of raw materials
increases, both have to increase their prices and again their prices show similar trend after
increase.
Promotion
The estimated marketing budget for Shan is Rs.100 million for all their ATL and BTL
activities in the year 2009. The company does most of its marketing on seasonal basis
especially before and during Ramadan and near Eid. The breakdown for the budgeting is
80% for ATL activities and 20% for BTL activities. In the recent times Shan has put
more emphasis on its export and only comes up with new marketing campaign for new
products.
Shan does not advertise as a ritual and can be termed as quite conservative when it comes
to using mass media fro promoting itself. It does not believe in advertising rigorously.
The advertising is done seasonally only; however it does conduct certain promotional
campaigns and activities. Almost all of Shan’s promotions are addressed towards women.
The advertisements of Shan’s offerings focus entirely in the females of the family. The
marketing strategy is very customer oriented i.e. Shan emphasizes on marketing its
products keeping in mind its customers thus having a customer centric view. Such a
marketing strategy allows it to leverage on the goodwill already in the market.
It has started to reach out to a wider audience keeping in mind the changing lifestyle to
nuclear families and convenience seekers. Shan has recently realized that a potential part
of the population i.e. the teenagers are the ones that will become tomorrow’s decision
43
makers. Thus, it aims at informing, reminding and persuading teenagers through
innovative campaigns with proper information regarding the superior quality of Shan
products. This way, Shan will be their most preferred choice when they become the
decision makers in the kitchen.
More recently, the major marketing or promotional expenditure done by Shan Foods is on
making deals with television channels for their commercial air time. One of their most
recent deals was with Geo news and Geo entertainment in which they committed Rs. 12
million for one month of heavy advertisement in both prime and non prime time
advertisement. Few of the BTL activities that the company does and plans on continuing
is branding of shows in which the contestants can directly interact with the host of the
cook. Along with that it also does mall activities which is direct marketing to educate the
potential consumers.
Distribution
At Shan Foods, special care is placed upon meeting market and customer demands in a
fitting and timely manner. It is therefore, ensured by the Supply Chain team that goods or
shipments reach their destinations well in time to match market trends and customer
demands.
Shan makes sure that its authentic brands are distributed by efficient and top of the line
distributors. Shan has a separate Sales department focusing on International Modern
Trade (IMT) and Local Modern Trade (LMT). This department maintains direct
relationships with variety of shops to meet their customized requirements. This practice
helps Shan to keep a close and direct relation with high sales outlets which is pivotal for
its greater profits and market share.
Sales teams are totally monitored by Territory Sales Manager (TSM) and Regional Sales
Manager (RSM). Shan Foods helps by extending all possible marketing support to its
distributors in to create awareness of its quality products in the international market in
mutual sustainable business interest. Company’s TSMs and RSMs work on the basis of
44
area wise policy for distribution, be it local distribution or export. Products are distributed
on the basis of geographic segmentation. For instance, in posh areas no display of the
sachet packs will be seen in the stores whereas in underprivileged areas only sachets are
supplied.
In Pakistan alone Shan has 500 distributors; from Karachi to Skardu. The sales force of
Shan supplies its products to these distributors and some direct distribution is also done
mainly in Karachi market.
The distribution channels of Shan Foods include:
• Retail
• Wholesale
• Hyper Markets
(e.g.Macro)
• International Chains
(e.g. Wal-Mart, Carrefour, Lulu Hypermarkets, Panda, Safeer, Mall of the
Emirate,, Reliance India)
Shan is the largest exporter of premium quality packaged spices, spice mixes, food mixes,
rice mixes to USA, Canada, UK, Germany, Holland, Malaysia, Middle east, South Asia,
Japan, Singapore, Australia, and many other countries of the world.
It also exports its products to the Far East, Bhutan, Japan, Malaysia, Singapore, Thailand
etc. In totality, it has its presence in almost 60 countries worldwide. It is the first
Pakistani brand that has been officially launched in India and Shan foods plans to extend
its availability in other lucrative markets around the world.
The Above The Line (ATL) activities of Shan foods include advertisements on television,
radio and print (magazines and newspapers). Following are some of its famous ATL
campaigns:
• Expert
• Ramadan ad
45
• Radio ads with tara ra ra ra music
• Backgrounds music with rotating dishes
• Khanon mein shaan Shan Zindagi Asaan
• 5 mins Qorma
Following is an ad of when Shan Foods launched its pouch pack for Achaar (pickle):
Some of the Below The Line (BTL) activities done by Shan Foods as part of its
promotion are as follows:
• College Activities
• Cooking Demonstration Programs
46
• Activities/ Programs involving localities
(E.g. programs for Memon community in areas of Bahadurabad and Sindhi
Muslim Society – Memoni Biryani Masala)
• Participation on festivals on an international scale. For example, below is a
picture taken at Shan Foods participation in Pakistan’s Independence Day
celebrations in Los Angeles.
Independence Day event at Los Angeles-Shan Foods boot in the concert
47
SUCCESS STORY OF SHAN FOODS IN TERMS OF FIGURES
During a time when it was very difficult to get a talented and educated pool to work for a
national company, Shan Foods prided itself in hiring the most talented people from the
country. As the competitive environment becomes more competitive with each passing
day, hiring and retention of positive people is critical, who contribute to the overall
growth of the company, country and the community at large. Shan Foods continuously
emphasizes the need of able human resource development through various Performance
Management Systems, Internship Induction Schemes and Employee of the Quarter
Achievement Award. In addition to these, there is a Training and Development plan run
on a regular basis at Shan, benefiting the workforce. (Shan Foods, 2008)
“Shan’s modern factory covering an estimated area of 100,000 sq. feet is also equipped
with latest in house lab facilities, which scrupulously tests and analyses each product
right from ingredient stage to finished form. At Shan, immaculate quality is a passion
and buyers’ satisfaction is the abiding commitment.”3
An estimated investment of
Rs.100 crores has been done in this facility.
Today, this organization has almost 1000 employees who work diligently day in day out
to make sure that the company’s vision and mission are achieved and it is more
successful than ever before. Over the years, success of Shan can be explained by the
awards and certifications it is been the recipient of like Export Performance Award
2003-2004 from KCCI, FPCCI Export Spices Mixes Trophy Winner etc.
Currently, Shan claims to earn annual sales worth Rs.2 billion with an annual growth rate
of more than 50%. Internationally, a test market has been established in Dubai, after
looking at its ethnic population of 1.4 million. Also, Shan is the first Pakistani company
to formally enter the Indian market and introduce its range in a more competitive market
than Pakistan’s.
3
“Profile: Shan Food Industries – The Culinary Craftsmen From Pakistan”, [online]. Available at:
http://www.pakistaniexporters.com/Templates/Template1/?listing_id=579 [Accessed 19 February 2009]
48
Product and new product strategies and pipeline
Growth Strategy:
Pakistan’s food industry is growing rapidly and is on the growth stage of its life cycle.
The prime reason for that is that consumer are becoming brand conscious these days and
are switching from unbranded looses spices to packed branded spices which in turn
indicates that cooking and eating habits are also changing. The growth rate of whole
industry currently is more than 50% annually, which is phenomenal opportunity for
company like Shan to capitalize by filling that gap.
Shan was vigilant and responded well enough to the market conditions. Today Shan’s
growth rate is more than 50% and it is industry giant having about 40% of the share of
branded spices industry. Shan has remained successful in achieving a soft corner in
people’s hearts which has resulted into a strong brand loyalty.
It’s very difficult to compete in spice industry with top-down or centralized
organizational structure because of the fact that different departments’ performances are
inter-dependent. Shan realized this and it now has decentralized structure. Every worker
is welcomed to participate in decision making and can come up with new ideas and
thoughts to improve the product or the production process. This helps the strategist in
understanding that what is attitude of an average employee about the company and that
feedback aids in forming better and improved strategies. By involving employees in
decision making process gives employees a sense of ownership and they feel right at
home where they have a say.
Product Strategy:
Shan in an entrepreneurial venture and it is following market development strategies,
product development strategies and penetration strategies as it is expanding its product
line to new customer base in various locations, setting up product lines such as spices,
pickles, etc and sustaining its global position mainly through exports. Shan has great
49
range of vegetable mixes for country like India as the target market highly prefers
vegetable. Similarly in Pakistan Shan has wide range of meat mixes as people are meat
lovers and highly prefer meat diet. Shan is currently present in over 60 countries and is
performing to maximum of its potential to become the global leader. Therefore, based on
conceptual understanding form the Strategic Marketing Management course, it can be
called a ‘transnational’.
Shan Foods has the competitive edge of technology and innovation. Company develops
new methods and techniques to test its new products and generate trials in the market to
measure the market response before they formally launch any product. So we can say that
research is an integral part of the company and the new product is brought in keeping in
view the customer preferences and needs.
The spices mixes at Shan’s production plant are created with the exquisite and genuine
flavors having the cultural and traditional touch. Shan believes in the best as it never
compromises on standards of finest quality and engraves the old age recipes into modern
packaging keeping the freshness intact.
The raw material is an initial and important part of whole product strategy. Shan strongly
holds the belief that excellent quality is majorly dependent on the first-class quality raw
material processed with the help of state of the art technology. For this very reason the
purchase department at Shan Foods thoroughly selects the best quality spices from fields,
local bazaars and international markets. Raw material is also procured from number of
countries such as black pepper is imported from India, Africa, Thailand and various other
countries. Shan Foods pays special attention in obtaining raw material as different spices
are imported from the places where those spices are grown best.
50
Possible Future Prospects:
Shan is currently in spice mixes and pickles but it can find niche market such as diet
conscious people and bring in the spices for that market. Shan also can diversify its
product offerings and can enter into jam and ketchup market as national is already
playing in that category.
51
Cost Volume Profit Analysis
Annual Revenue
3.3 billion
AnnualFixed
Cost
120,000,00
0
Annual Variable
cost
300,000,00
0
Total Annual
cost
420,000,00
0
Profit margin
10-15 percent
Breakeven
revenue = Annual Fixed Cost
C/S ratio
120,000,000
0.86 contribution ratio (C) =annual sales-variable cost
138947368.4
52
Cost Volume Profit analysis
The values are based on best of estimate deduced after discussion with Shan Foods brand
manager.
C/S ratio is annual revenue minus the annual variable cost divided by annual revenue.
Since there was no disclosed stats for the annual units sold so the cost volume and profit
analysis had to be taken out from the annual revenue generated. According to this ratio
the company to achieve breakeven must sell products of around 140 million rupees.
53
Management control and process of corrective actions
Management Control
Control is one of the managerial functions like planning, organizing, staffing and
directing. Everything managers do in following-through on decisions taken to achieve
defined goals within an established timetable, is considered management control. It is
important because it helps to check the errors and to take the corrective action so that
deviation from standards are minimized and stated goals of the organization are achieved
in the desired manner. This constitutes three main activities:
• Setting standards
• Measuring actual performance
• Taking corrective measures
An earlier view of control saw this concept in action only after errors were detected, but
in the modern view of management, control is a foreseeing action.
“Management control can be defined as a systematic effort by business
management to compare performance to predetermined standards, plans, or
objectives in order to determine whether performance is in line with these
standards and presumably in order to take any remedial action required to see
that human and other corporate resources are being used in the most effective
and efficient way possible in achieving corporate objectives” – Wikipedia.
SETTING STANDARDS:
Management control takes place at a number of levels within an organization namely:
strategic, operational and tactical levels. In effect, control variables at one level cascade
to the next level below and translate in nature and focus accordingly. For example, these
controls may predominantly be financial in nature at the strategic level but translate to
departmental activities at the operational level, and hence encompass both financial and
non-financial information. Further down to the tactical level, they translate into
54
productivity both for the groups and the individual. Therefore, the focus of this exercise
in any organization is on finance, performance appraisal and benchmarking.
Marketing activities are inherently more volatile due to the constantly changing business
environment which is driven by the needs and wants of the market. Therefore, for
marketing performance to be measured correctly, the appropriate criterion for marketing
activity needs to be determined, namely: annual plan, profitability, efficiency and
strategy.
For Shan Foods, the criteria to measure marketing success should be evaluated from the
following factors:
• Measurement of awareness (of the product range)
• Feedback on customer satisfaction
• Market share data – both in terms of levels of sales, and repeat business
Annual plan: Measures the extent of marketing success over a period of time. Shan
Foods should be on analyzing:
• Sales
• Market share
• Expenses
• Customer perception
Budgeting:
55
The process of developing any kind of strategy and its budgeting are intertwined.
Budgeting process translates marketing strategy into financial terms, and is the single
most common control mechanism. It serves not only to quantify plans but also to
coordinate activities, highlight areas of critical importance and assign individual
responsibilities. Difficulty, time, negotiation, and paperwork: all figure into the budgeting
process. Simply put, it is a tool for resource allocation and acquiring the approval for all
such allocations. Shan Foods’ managers preparing a budget should look into:
• Budgeting guidelines – policy and procedure relating to budget formulation.
Includes assumptions, methods, and presentational requirements.
• Cost behavior – understanding the cost drivers within an area of responsibility and
how those costs are allocated.
• Timescale – specific time and manageability considerations set for budgetary
periods, example financial year or a rolling budget, with forecasts over regular
intervals.
• Objectives – specific aims and goals and how they will be assessed.
Though budget types can be historic, zero-based or activity related, it is recommended
that Shan Foods pursue activity related budgeting for their marketing pursuits since such
a budget would have calculation rules such as percentage of sales, or average industry
spending, and these precursors are used to determine the available funds for marketing.
Profitability: Creates a systematic basis for allocating cost and defining profit both in
terms of products or marketing activities. Ultimately it should help Shan Food’s decision
making in terms of:
• Expansion
• Reduction or elimination of product offerings
56
• Resource allocation through various distribution channels.
Efficiency control: Gains optimum value from the marketing assets. Shan Food
managers should look for value for money by analyzing the impact of promotional
activities and setting controls on:
• Sales
• Advertising
• Directing marketing
Monitoring marketing performance: When deciding on how to monitor marketing
performance, reasonable standards need to be allowed. Shan Foods’ emphasis should be
on monthly monitoring (or weekly in case of critical situations). The question in mind
should be,
• What is the time period that allows the most realistic and accurate picture of our
marketing performance?
• Which KPIs need to be at the center of attention at the moment?
• Is there a need to create new KPIs?
Improving marketing program and their effectiveness:
In order to establish a better marketing control system, the biggest obstacle at Shan Foods
may be the oft-repeated element of resistance. Being a ‘seth’ company, there might be a
lack of constructive and positive attitude at the top management. The basic objective of
any top management should be to make its sales and marketing people more effective.
57
Practicality and clarity should be addressed when implementing changes. This could be
done through a series of thought provoking questions:
• What specific actions should be taken?
• When should the actions be taken?
• By whom should the actions be taken?
• What could be realistic starting and completion dates?
• Who shoulders the responsibility of implementing these corrective actions?
Strategic control: Reviews marketing strategy and its subsequent implementation, in
terms of the direction towards strategic organization goals. This exercise
comprehensively examines marketing activities and assesses their effectiveness and
makes recommendations to improve marketing performance. It is usually conducted in
the form of a:
• Marketing audit
MEASURING ACTUAL PERFORMANCE:
Ratios: A simple and effective technique to measure performance is in terms of ratios.
However these should not be used in isolation but should rather be considered in relation
to trends and comparison with planned or standard ratios. Additionally, it is important to
acknowledge that though these ratios are a quick and effective way to establish
performance, they are mere indicators and hardly identify the source of a pending
problem. It is also important to define the standards and be consistent with their use when
using ratios, for example, profit before or after tax is to be considered.
58
Many businesses operate with lower acceptable ratio; however a ratio that is too high
shows that the organization is not making optimum use of its financial resources by
holding too much cash. Shan Foods can use these ratios to analyze the level of asset
involvement in its marketing efforts.
Variance analysis: Used along with budgetary control, Shan Foods would be able to
examine the variation between the actual and planned results and this applicable to a
range of marketing activities. The comparison would be made against budget forecasts,
and the reasons for prevailing differences would be easily identified and examined within
the areas of concern and their component parts. More specifically, variance analysis
could be applied to sales price and sales volume and the values of variance can point to
either of the two reasons. The management of Shan Foods can thus examine why revenue
targets fell short of the intended volume or intended price. This technique can further be
used to analyze other factors such as profit, cost and market size.
Performance appraisal: In this form of management control, the focus is on achieving
better results from groups or individuals. Such a framework is based on planned
objectives, levels of achievement and competence. Management is required to have good
people skills and its attitude to be constructive in nature. This would involve them using
three specific managerial skills
• Reviewing performance – though a normal management activity, Shan Foods
should emphasize the use of objective criteria to be used as the basis of such
reviews. Far too often our industry and business environments use personal
preferences and pre-conceived notions about employees to write performance
reviews. The result is a deteriorating workforce which lacks motivation and hence
a required level of commitment towards company vision, mission and objectives.
The review criteria should be communicated and all work and personal
59
development plans should be considered in tandem with the communicated
criteria.
• Giving feedback – related to performance in terms of actual results and observed
behavior. It is again important to mention here that Shan Foods does not just
focus on the negatives when giving feedback, since such practices are common in
the Pakistani business environment. It is pertinent to be specific yet descriptive
when referring to actions, behaviors and judging overall results. More
importantly, suggestions should focus on key aspects of improvements that
managers would like to see in their workforce.
• Counseling – in order to overcome the observed weaknesses and build on the
noted strengths, performance appraisals should firstly be positive in nature, and
Shan Foods’ management should be ready to counsel staff so as to build a
workforce that is not only equipped and geared towards achievement but also
motivated and committed enough to go attain the company goals.
THE NEED FOR TAKING CORRECTIVE MEASURES:
If a planned marketing activity is not meeting its intended objectives, it calls for
corrective actions. Since there is a wide range of possible outcomes, it is obviously
prudent to have the corrective actions which are addressing the areas where the problem
exists. Following are a few broad categories where problems may exist, and the
corrective actions that may be taken to address them.
Unsuitable marketing objectives and strategies:
60
Usually the starting point for any organizational activity, it is quite possible to have
incorrect objectives which are the real problem. Not reading the organization
environment correctly may lead to this, and this ends in having objectives that are too
ambitious or unrealistic. Conversely, it is also possible that the resources an organization
holds are insufficient to meet the stated objectives. For example a sudden reduction in
income which was not expected may shrink funding, and it would become difficult to
sustain a planned marketing activity under the new financial constraints.
Unsuitable marketing tactics:
This is where the marketing mix may not be having the required impact on target market
audience. The pricing levels may have been set too high which hindered participation, or
the message being sent out in an advertising campaign may have been incorrectly
perceived. Similarly it is also possible that the wrong audience may have been targeted at
the outset, or that the target audience did not have easy access to tickets. Another reason
could be that the sponsors were not impressed by the levels of corporate hospitality.
Insufficient marketing budget:
This is something that should be done at the beginning of a planned activity. The resource
availability should be verified and more importantly budgeted, so that hindrances from
cash constraints can be avoided later. The success of marketing tactics depend on this,
and if not handled earlier, the impact of marketing campaign will not be felt because of
the later need to cut corners.
Last but not the least, it is very important to do a gap analysis prior to taking corrective
actions. The discrepancies between planned and actual results must be pinpointed before
any such corrective actions can be implemented.
61
TAKING CORRECTIVE MEASURES:
A corrective action is a change implemented to address the weakness identified in a
management system. Normally corrective actions are instigated in response to:
• Customer complaints
• Abnormal levels of internal non-conformity
• Non-conformities identified during an internal audit
Business organizations do not have unlimited resources at their disposal. Management
control can therefore lead Shan Foods to a more effective and efficient use of its
resources, helping it to channel their efforts towards marketing initiatives and their
achievement. This in turn will help them achieve their financial objectives in a controlled
manner. Shan Foods’ marketing efforts should not only help management decision
making, but also give support and direction to the day-to-day marketing activities, since it
is the customer needs and the satisfaction of those needs that at the end of the day
become the judgment criteria for those efforts. Having a structured and rational approach
to conducting marketing initiatives may well be appreciated more within Shan Foods than
taking a piecemeal approach, as it would demonstrate action towards specific
organizational objectives and their marketing solutions.
Some recommended corrective actions for Shan Foods:
• Obtain regular feedback from customers – continuously increasing customer
demands and the constantly competitive work environment calls for organization
wide learning as a continuous process rather than mere quality control. Shan
Foods should view its organization as an integrative system responsible for
62
customer service and satisfaction. Taking regular feedbacks would therefore help
transform any unsatisfied customers into satisfied ones.
• Dedicated call centers – it is important to have synchronization between
company objectives, customer service standards and customer satisfaction levels.
Running and maintaining a dedicated call center (or outsourcing this function to a
reputable company), which gathers current customer perceptions continuously
will help compare and align Shan’s business service standards with its objectives
and the customer attitudes.
• Monitoring marketing performance – The question to who should be
responsible for monitoring has three possible alternatives: top management,
marketing management, or the combination of the two. It is recommended that
Shan Foods goes for the combination alternative as this approach allows direct
marketing management to take immediate and timely corrective actions, and
concurrently allows top management to have the necessary visibility but only
from a control perspective. Since Shan Foods is known to be a ‘seth’ company,
this combination approach would suit its operations better than the other two
alternatives.
o Regular marketing audits - conducting periodic, comprehensive,
systematic and independent investigation of Shan Foods’ marketing
activities, with the goal of identifying possible opportunities as well as
potential challenges will help the organization think pro-actively and
evaluate the success of the corrective actions. Marketing audit is one way
of helping organizations do the things they want to do, but moreover do it
right the first time..
63
Shan Foods does conduct yearly audits, but we feel that increasing the frequency will
improve the marketing function. These audits need to be carefully planned and
conducted so as to ensure that the time and resource expenditures are kept to a
minimum.
• Extending use of ERP system - Organizations these days make extensive use of
MIS to help them achieve increased profitability through optimizing their
resources. Shan Foods’ has been aware to this, and their business savvy is
portrayed by the fact that it has been utilizing a customized ERP system to
achieve these very goals. They have running modules in:
o Inventory management – material resource planning
o Production planning
o Sales
o Accounts
o HR
The use of these modules however is still in the nascent stage and needs to grow
into areas where management control can be brought about effectively. Shan
Foods needs to further explore their current ERP system to employ some of the
famous techniques such as kaizen or activity based costing.
From the perspective of marketing management it can also employs various
organizational controls through this ERP system such as
o Sales forecasting
o Sales force and reseller incentive programs
o Sales force management system
o Customer relationship management
64
• Marketing dashboard – A tool used to simplify marketing reporting and
analysis. It continuously tracks marketing metrics, related information and trends
and presents everything on a one page report. It will help Shan Foods by
o Staying a step ahead and focused
o Providing a better insight into marketing related problems
o Communicating information to everyone involved
o Saving management valuable time
o Measuring marketing effectiveness
o Making smart decisions
o Continuously tracking marketing activities and metrics like
 sales per customer, product, region, industry, etc
 sales from new products / customers
 Profit and margins per customer, product, region, industry, etc.
 profit and margins from new products / customers
 market share
65
Recommendations
Apart from everything one of the growing sectors in food industry is of frozen foods,
though a news field for Shan foods but with the current performance in spices and the
quality it maintains, Shan has strong chances of making its marks in the frozen food
category as well which is currently led by K&N. Shan Foods existing distribution and
production facilities can help in this initiative.
Though the new generations are realizing the benefits of open spices to packaged branded
ones, but there still need to be developed effective marketing strategies after
understanding the trends in how people are using spices and for what reasons are they
using them. Convenience, environmental concerns, increasing acceptance of food as
having therapeutic value are some of dimensions organizations need to study and develop
new uses for their spices.
66
REFERENCES
PRIMARY SOURCES
• Mr. M. Saad-Ul-Hasan
Brand Manager
Shan Foods
Email: saad@shanfoods.com, msaadulhasan@gmail.com
SECONDARY SOURCES
• Ahmed, Rutaba, 2008, “A Silent Killer”, Jang, [online]. 13th
May, 2008
Available at: http://jang.com.pk/thenews/may2008-weekly/health-13-05-
2008/index.html
[Accessed 18 February 2009]
• Foodtech, “Industry Overview, Pakistan- Steady Pace for Successful
Growth”, [online]. Pakistan.
Available at: http://www.foodtechpakistan.com/Indsutry%20Overview.htm
[Accessed 18 February 2009]
• Small and Medium Enterprise Development Authority (SMEDA) Sindh,
2006, “Pre- Feasibility Study: Spices Processing, Packaging & Marketing”,
[pdf]. December 2006, Pages 3, 8-12, Document No. PREF-12, Pakistan.
Available at: http://www.smeda.org/business-development/pre-feasibility-
studies.html
[Accessed 18 February 2009]
• Shan Foods, 2008, “Introduction, Company History and Mission Statement”
[online]
Available at: http://www.shanfood.com
[Accessed 18 February 2009]
67

24878870-Shan-Foods

  • 1.
    ACKNOWLEDGEMENT First of all,we would thank Allah Almighty, the most Beneficent and Merciful for giving us the opportunity and strength to work on this report. We would like to thank our course instructor for his help, guidance, support and cooperation. We are especially thankful to Mr. Saad Ul Hasan, Brand Manager and Mr. Abdul Basit Sr. Executive Shan Foods for taking out time from their busy schedules and addressing our queries. 1
  • 2.
    TABLE OF CONTENTS S.No.Contents Page No. Executive Summary I 1 1.0 Overview of the Spice Industry of Pakistan 8 1.1 Driving Forces 9 1.2 Key Success Factors 10 1.3 Economies of Scale and Learning Curve Effects 10 1.4 Branded Spice Industry 10 1.5 Industry Players 12 1.6 Unbranded Spice Industry 1.7 Unethical Practices in the Unbranded Spice Industry 14 2 2.0 Introduction 2.1 Organizational History 2.2 Organizational Hierarchy 2.3 Company Mission and Vision 2.4 Analysis of Company Mission and Vision 2.5 Target Market 3 3.0 Objectives 16 3.1 Business Objectives 16 3.2 Marketing Objectives 16 3.3 The World Of Shan Foods 17 3.4 Growth Rate 17 4 4.0 Strategic and Marketing Analysis 19 4.1 Market Segmentation 19 4.1.1 Demographic Factors 19 4.1.2 Geographic Factors 20 4.1.3 Behavioral Factors 20 4.2 Positioning 5 5.0 Analysis of Product Portfolios 5.1 Portfolio Roles 5.2 Product Range of Shan Foods 5.3 Product Offering Within Spice Mix Category 6 6.0 Pricing Policies, Promotions and Distribution Plans 6.1 Pricing Policy 2
  • 3.
    6.2 Promotion 6.3 Distribution 6.4ATL Activities 6.5 BTL Activities 6.6 Success Story of Shan in Terms of Figures 7 7.0 SWOT Analysis of Shan Foods 7.1 Strengths 7.2 Weaknesses 7.3 Opportunities 7.4 Threats 8 8.0 Product and New Product Strategies in the Pipeline 8.1 Growth Strategy 8.2 Product Strategy 8.3 Possible Future Prospects 9 9.0 Cost Volume Profit Analysis 10 10.0 Cost Volume Profit Analysis 10.1 Management Control 10.2 Setting Standards 10.2.1 Annual Plan 10.2.1 Budgeting 10.2.1 Profitability 10.2.1 Efficiency Control 10.2.1 Monitoring Marketing Performance 10.2.1 Improving Marketing Effectiveness 10.3 Measuring Actual Performance 10.3.1 Ratios 10.3.2 Variance Analysis 10.2.1 Performance Appraisal 10.4 The Need For Taking Corrective Action 10.5 Taking Corrective Actions 10.6 Recommendations REFERENCES 39 3
  • 4.
    EXECUTIVE SUMMARY Throughout thecourse of Strategic Marketing Management, the essence of strategy and its application has been emphasized. For an organization, not only it’s immediate and competitive, but also macro environment is important as it needs to survive and sustain itself whilst operating in these environments. Spice industry all over the world can be referred to as a subset of the food industry. Spices stand at prominent positions in Pakistani imports and exports.. The spice industry of Pakistan annually grows at a rate that is above 50%. Within this industry, 80% market share is with unbranded loose spices and the rest with branded packed spices. Shan Foods and National Foods both are the leaders in branded packed spice category each holding 40% share in 2006, while other prominent players include Chef’s Pride, Ahmed Foods, Habib Foods and Zaiqa Foods. Shan Foods was founded in 1981 in a single room as Shan Masala. Later, due to its popularity, it went on to become Shan Foods. It has presence in 60 countries today and deals in six broad categories of offerings. Shan Foods has capitalized on the changing market trends and consumer tastes and through product trials, it has made sure to churn out offerings that are best in line with consumer tastes. It maintains global presence primarily through exports and follows more than one growth strategy simultaneously. With fourteen departments and state of the art technology and customer focused marketing strategies and campaigns; Shan Foods has become synonymous with authentic traditional cuisine of good quality and taste. 4
  • 5.
    PAKISTAN FOOD INDUSTRY Pakistanis the world’s ninth largest market with an estimated 170 million consumers. Experts believe that the food retail market in Pakistan is in the throes of landmark changes, with the total number of retail outlets expected to have grown by 15% in the 1990s, presently resting at 286,774 outlets. Share of food in household budget is 48.3% in Pakistan. As indicated in Figure below, it is apparent that 48.3% of the monthly expenditure is on ‘food, beverage and tobacco’, followed by ‘rent’. This clearly depicts the consumption pattern of an average person living in a developing country like Pakistan. There are two striking differences depicted in Figure below suggesting a clear division between rural and urban consumption patterns. Firstly, a resident of urban area pays considerably more on rent than a person living in rural area. Secondly, a person residing in rural area spends considerably more amount on ‘food, beverage and tobacco’ than an average person in the urban area. 5
  • 6.
    OVERVIEW OF THESPICE INDUSTRY OF PAKISTAN Food industry around the globe comprises a niche within itself, referred to as ‘spices’. According to the American Spice Trade Association, “today spices have become known as any dried plant product used primarily for seasoning purposes. This all-inclusive definition seems to cover a wide range of plants like herbs, spice seeds and even dehydrated vegetables and spice blends.”1 Putting spices in a Pakistani perspective, they also comprise the authentic recipe mixes used in traditional cuisine. The Pakistani spice industry can be divided into branded and unbranded industry. SMEDA found out that there are about 7000 spices and salt grinding units operating in Pakistan, 60% of which are rural based2 . But with the emergence of modern industrial units, the share of these rural based units is decreasing. 1 American Spice Trade Association, [online] Available at: http://www.astaspice.org [Accessed 19 February 2009] 2 Based on the estimates of the existing spice business operators 6
  • 7.
    Spices form asubstantial portion of Pakistan’s business in terms of imports and exports. The values of food exports and imports of Pakistan for the year 2008-09 are as follows (Foodtech): Major Food Exports of Pakistan Major Food Imports of Pakistan S.No. COMMODITIES 2008-2009 VALUE (US $ mn) 1 Milk and Milk Food 63.6 2 Wheat Un-milled 818.6 S.No. COMMODITIES 2008-2009 VALUE (US $ ) 1 Rice 1210.9 2 Fish and Fish Preparations 165.9 3 Fruits 127.3 4 Spices 21.5 5 Meat & Meat Preparations 41.2 7
  • 8.
    3 Dry Fruits67.6 4 Tea 167.4 5 Spices 63.7 Like any industry and business to be successful, a setup can only achieve growth if some key success factors are taken into account to ensure that the business is run properly. Consistent quality check and high quality control standards are the two important factors that are vital to succeed in the spice industry. Since the last decade, there has been tremendous growth in the spices industry of Pakistan. In the recent past, many new companies have been setup due to high growth prospects in this industry. To be at par with local and international demands, these companies have come up with secure packaging and branded packs, with technological changes having quite an impact. However, growth in this industry revolves around quality, promotion and distribution network. “The following illustration gives an understanding of how work is routed in a conventional spices processing, packing and marketing business: ” (SMEDA) There are many factors behind increased demand of spices in Pakistan; a major factor is the changing lifestyles of people who now prefer ready to use ingredients over traditional home made spices. Also, spices have always been in demand due to the sub-continental style of cooking where quality spices are termed synonymous with good food. However, 8
  • 9.
    according to SMEDAreport 2006, sudden increase in demand for spices has never been experienced implying that the growth has been steady and is dependent on: • “Population growth in both urban and rural area • Ratio of younger people in the population (according to 1998 census 64% belongs to age group of between 15 to 34) • Increase in urban life phenomenon • Preferences shifting from popular home made curries to ready to use curries. ” DRIVING FORCES The spice industry of Pakistan is a very difficult industry to compete in. The two main reasons of this difficulty are low price competition and involvement of many unbranded suppliers. Brands, whether branded by a food company, retailer’s brand or unbranded and open commodity merchants including indirect competitors in the business of providing ready to cook, ready to eat, canned/ processed food directly and indirectly compete against one another. Because the price sensitive buyers prefer to buy unbranded spices as they provide a local touch, it becomes difficult for major players of the industry who deal in branded spices, to attract more buyers. A major factor that creates competition in this industry is brand loyalty because certain taste attitudes can only be satisfied with certain brands. Apart from this, some of the major driving forces in the Pakistani spice industry are changes in societal concerns, lifestyles and attitudes, product innovation and changes in who buys the product and how they use it. KEY SUCCESS FACTORS An organization’s key success factors (KSFs) can be related to any of the following six categories: technology, manufacturing, distribution, marketing, skills and organizational capability. Apart from these, there can also be other KSFs for a company. All the aforementioned factors apply to the spice industry and their individual importance can not be denied in making industry players successful over the long term. ECONOMIES OF SCALE AND LEARNING CURVE EFFECTS 9
  • 10.
    Learning curve playsa crucial part because this industry completely depends upon consumer taste. For this purpose, a company has to constantly study the consumer experiences of satisfaction. Major players in branded and unbranded categories have been able to achieve economies of scale and enjoy major gains. 10
  • 11.
    BRANDED SPICE INDUSTRY Accordingto SMEDA market share of spice industry in Pakistan is as follows: Brand Business Volume Estimated Market Share Branded and packed Rs. 8 billion 40% Loose spices Rs. 10 to 15 billion 60% Some of the major players in this industry are Shan, National, Mehran, Chef’s Pride etc. New players have also come up which includes Habib, Kitchen Secrets (with brand name Rivaayat) etc. The prices of the branded packs are around 30 percent more than unbranded ones. Pakistan does not exist among the major spices exporters, and hence presents a great opportunity and enormous potential for investors to invest in this sector. MAJOR INDUSTRY PLAYERS Major players of packed spices in the industry are: • Shan Foods • National foods 11
  • 12.
    Other players inthe industry are: • Chef’s Pride • Mehran Foods • Ahmed Foods • Habib Foods • Zaiqa Foods • Kitchen Secrets It sometimes becomes difficult for firms to compete and this is one of the main reasons due to which many firms leave the industry. A noteworthy player Galaxy Masala was there in the market in the last decade but has closed down its operations now. The vital reasons due to which a firm might leave the industry are low consumer response to the company’s offerings due to dissatisfaction, high brand loyalty already towards other brand/player, not shifting to other brands, and monetary and trade concerns. Despite these possible reasons, there are number of players who have survived the stiff competition and come out successful. Market share of branded packs, according to SMEDA are: Brand Market Share In % National Foods 40% Shan Foods 40% Chef’s Pride 15% Others 5% 12
  • 13.
    These figures showShan Foods and National Foods both as occupying first position as far as market share is concerned. However, since their complete financial figures could not be accessed at this preliminary stage of report, it is difficult to determine which player currently holds more share when it comes to operating in both Pakistan and international markets. It is noteworthy that the above chart mentions Chef’s Pride as holding 15% market share and occupying the second position in branded packs in Pakistan. It has however been observed that this player is not available in majority leading stores across Karachi, which forms quite a substantial market for all branded and unbranded spice dealers. A region-wise breakup of the total curry based spice market shows the following pattern: REGION %age SHARE Punjab 45 Sindh 45 13
  • 14.
    NWFP & Baluchistan10 (SMEDA) UNBRANDED SPICE INDUSTRY There unbranded players operating in spice market are self-owned independent businesses that do not have affiliations with any brand in particular. A major problem with such setups is that they are largely undocumented and unorganized, which precludes to estimate the approximate market size. Due to such players, it is also difficult to ascertain the taxation and the number of people employed in this industry. However, PGA-Pakistan grocers association (SMEDA) quotes that in the last few years the trend has been changing and market share of loose spices is gradually decreasing. UNETHICAL PRACTICES IN THE UNBRANDED SPICE INDUSTRY People in Pakistan are mostly price conscious and turn towards open spices that they purchase from kiryana stores. Consuming these spices has shown a number of repercussions over the years like rise in the number of people suffering from different 14
  • 15.
    ailments like stomachache, gastroenteritis, diarrhea and others like rash and nausea. This does not only happen after consuming food at open places (roadsides etc.) but also with home cooked meals using open spices. Although there is no detailed study to show the exact reason behind disorders such as those mentioned above, but contaminated spices used in cooking appears to be a leading cause. Open red chilli powder contains talcum powder, saw dust, brick powder, sand, dirt etc. 'Sudan-1', a dye used to give color to fabric and leather goods, is extensively being used by chilli merchants across the country. Such contamination also takes place in turmeric, black pepper, coriander, ginger etc. that can cause mental retardation, cancer and other toxic effects on health, only increasing profits for the merchants. Such practices are on the rise in open markets where profit making seems to be the only reason to do business, regardless of the impact it creates. Police and price control committees are given frequent bribes to act oblivious of such hideous acts to devastate precious, innocent lives. (Ahmed, 2008) INTRODUCTION TO SHAN FOODS ORGANIZATIONAL HISTORY Shan Foods came into existence in 1981 when it began operations from a single room. Shan Masala as it was back then, launched full range of spices to cater to local public, 15
  • 16.
    due to itspopularity. Shan started exporting after a few years due to increased international popularity. But after sometime, the need to reposition the brand was felt. It needed to be repositioned as a food brand rather than a spice brand. Re-imaging the organization became necessary for re-positioning of the brand; it was a job well done and led to continued success of Shan on national and international fronts. Now, Shan Foods is well known as a brand of easy to cook mixes for Pakistani food. The name of Shan Foods has become synonymous with highest quality and exquisite taste. It continues to carry on, the tradition of authentic cuisine to farthest parts of the world. There are six broad categories of varieties Shan deals in including recipe mixes, plain spices, dessert mixes, basmati rice, pickles and salts. Today, Shan Foods has presence in 60 countries. The brand is exported to UK, USA, and Middle East and now to Far East regions as well. COMPANY MISSION AND VISION Shan Foods’ mission explains its success, “To continuously develop and produce quality products that meet the customers and markets demands, compatible with applicable regulatory requirements. To be a consumer oriented company with keen insigne of food products ensuring quality panty consistency and authentic taste to operate with state of the art technology to obtain optimum results and retain highest quality standard thrived efficient and motivation human resource and inculcate in them a sense of participation and proved for personal goals and development.” (Shan Foods, 2008) Shan Food’s vision is “to be a dominant global player in food products and socially responsible company that attains its quality standards so that Shan stands for tradition, trust and good taste.” ANALYSIS OF MISSION AND VISION 16
  • 17.
    Shan Foods throughits mission and vision want to project their ambition to become a ‘global leader’ in food products while maintaining ‘quality standards’ so that its name becomes synonymous with these two phrases. It intends doing this by maintaining its focus on their customers and the applicable regulatory requirements of the markets it is operating in, be it local or international. Along with these core values, it intends preserving and upholding other values like purity, authenticity and consistency; which it credits for the phenomenal growth it has seen over the past decade. The company intends to grow on the back of cutting edge technology, with the proven best practice of CPI (Continuous Process Improvement), and it realizes that a major portion of its past success and the future drive towards its development and the achievement of its goals will be hinged on the motivation level, the training, and ultimately the efficiency of its human resource. Business Scope Shan Foos Pakistan Where • All across Pakistan / abroad (for export) What Needs 17
  • 18.
    • Nutritional andpleasure requirements. • Tastes of food Whose Needs • All segments of consumers. Added Value • Recipe of different dishes • Widely available almost everywhere. • Adapting and implementing latest technologies to offer a variety of food products while maintaining quality and safety standards at all times. Business we are not in Other than spices. EXTERNAL ANALYSIS Market Structure Spice Industry of Pakistan The diagram below tells the Market structure of the Spices in Pakistan, spice industry includes: • Plain Spices • Recipe Mixes • Salts • Export • Institutions 18 Plain Spices Red Chilli Powder Khushbudaar Lehsan Zaiqedaar Adrak Khatta Khatai Qasuri Methi Karara Zeera Taiz Laal Mirch Taaza Dhaniya Zaafrani Garam Masala. Teekhi Kaali Mirch Khaalis Haldee Loose soices Recipe Mixes Biryani Mixes Stir Fried Foods Curry Spice Mixes Deep Fried Foods Barbeque Vegetarian Foods Instant Foods Breakfast LOOSE Spices Salts Nationl salt Shan Salt Loose Salt Exports National Foods Products Shan Foods Products Institution National Shan Loose
  • 19.
    Key Analysis 1. Allsegments are very well addressed by Shan foods. 2. The diagram tells other than the export segment all other segments are handled through the channel of wholesalers and retailers. 3. Shan foods is dependent on distributor for all the segments except exports which suggest the importance of distributors for the company . 19 Retailer Wholesaler Distributor Manufacturer
  • 20.
    Market Segment ShanProducts Recipe Mix Biryani Masala, karhai Gosht Masala etc Plain Mix Lal Mirchi, Haldi Powder, etc Salt Shan Namak Institution All The Products of Shan Export All the Products of Shan Market Share in Volume (Rs.in billion) • All the segments of the spice industry have shown good growth in past 4 years. • The Recipe mix segment has shown good growth because of changing life styles of people as they prefer easiness in cooking. • Salt segment is also having a good growth despite having less proportion as compared to other segments • The export market showed a phenomenal growth in throughout last four years. Market Segment 2006 2007 2008 2009 Recipe Mix 19% 29% 36% 42% Plain Mix 22% 28% 33% 46% Salt 3% 4% 5% 7% Institution 19% 24% 28% 38% Export 9% 10% 15% 25% Market Segment 2006 2007 2008 2009 Branded 3 4.25 6 8 Unbranded 8 10 12 15 20
  • 21.
    GROWTH FUTURE 4YEARS The table below shows how Spice market would perform in next 4 years in each of the segment and also helps us in pointing the most attractive sector. This is very important exercising and helps people in identifying the segments they should look for and really aim on. • As the food industry is having a tremendous growth there is possibility that new players will come and existing players will also intensify their efforts to meet the demands, • The spice consumption is dependent on food consumption and wet know that people consume about 50% of their income on food so his sector will have a good opportunity. • Exports segment specially have a great potential and its size can be increased by having more efforts to export spices and meet the international demand MARKET SEGMENT Segment Life Cycle Market / Product Segment Intro Growth Maturity Decline Recipe Mix Plain Mix Salt Institution Export Market Segment 2010 2011 2012 2013 Recipe Mix 42% 44% 50% 56% Plain Mix 48% 51% 53% 55% Salt 8% 9% 11% 13% Institution 39% 44% 49% 53% Export 28% 33% 40% 50% 21
  • 22.
    Shan Foods caneasily pin point which segments to attack. The spice sector is expected to have tremendous growth for future years. Two key segments are falling in growth stage which means even now lot of investment can be made to take the upcoming market of these segments. The Salt and Institutions are yet on its introductory stage, though Shan foods have started catering to these markets but still lot more efforts are required as figure shows this segment is expected to have lot of growth. Even after so many years the segment like recipe mix spices is at its growth stage because THERE IS NO as such strong substitute for this segment SHAN’S PORTFOLIO LIFE CYCLE Shan’s Portfolio life Cycle Market / Product Segment Intro Growth Maturity Decline Recipe Mix Plain Mix Salt Institution Export Shan foods is in growth stage in three segments i.e Recipe Mix, Institution and Exports which suggest the growth possibilities for shan and giving an edge to Shan by earning more share than its competitors. The industry is in introductory stage in Export segment while as we know shan has international presence and it is in growth phase so shan can further expand its presence and can make good return by focusing on exports. Companies & Competitors Market Share of Branded Spices Company Market Share 2006 2007 2008 2009 % Growth Shan 1.2 1.68 2.352 3.3 40% National 1.2 1.5 2.5 3.2 40% Chef’s 0.45 0.63 0.882 1.2348 15% other 0.15 0.21 0.294 0.4116 5% 22
  • 23.
    The table describesthe market share possessed by Shan Foods and its competitors. Shan Foods and National Foods are almost occupying the similar share in Volumes as well as in % but the growth of Shan Foods is Showing the steady increase while the National foods is Showing fluctuations in its market growth. Shan Outlet Coverage and Market Reach Shan Outlet Coverage Outlets A B C D Total Total Outlets 407 3020 30205 147344 180976 Shan Outlets 360 2765 23995 22880 50000 Outlet Coverage 89% 92% 80% 16% 28% Outlets Contribution 0.22% 1.67% 16.70% 81.40% Shan outlets coverage in A, B and C class outlets is excellent, where they really need to work hard are the D class outlet where there outlet coverage is less than 20%. These are basically the rural areas where people do not really know about branded items they just rely on loose spices. Shan Market Reach Outlet Coverage Market Reach Shan Benchmark Shan Benchmark 28% 47% 42% 56% INTERNAL ANALYSIS SWOT ANALYSIS SHAN FOODS Strengths : • Shan food has a very strong heritage and legacy behind it which has given it a strong goodwill in households. • Shan foods enjoys an approximately 50% market share in the recipes mixes category. 2004 Market Reach Retail Volume Sales Shan Foods 3.3 billion Industry 8 billion 23
  • 24.
    • Shan foodsis a leading exporter of food items from Pakistan providing it an opportunity to tap the large global market which helps it to expand at a rapid pace. • Shan has a wide range of products and SKU’s available consolidating its presence in various niches and keeping its customers loyal to the brand. Weaknesses : • Shan is not present in Jams and marmalades, Ketchups categories like National foods thereby loosing an opportunity market. Many loyal Shan customers purchase National products in these categories which is causing loss of potential sales. • Shan has a low market share outside Karachi in the Punjab market where National enjoys market leadership. This is due to weak distribution of Shan products in Punjab market which is causing loss of potential sales. Opportunities : • Shan can vertically integrate to produce its own raw materials which will not only reduce costs but will also provide it more control over the quality of input. • Shan currently has a very low advertising spend in the FMCG industry. It can deploy brand activations and other innovative campaigns to switch customers from the loose/ unbranded segment to Shan products. • Shan can also horizontally expand its scope like national foods and enter the other related food categories where it can tap its loyal customers with minimal extra efforts. Threats: • The biggest threat to Shan is the high inflation in Pakistan coupled by a global recession which is putting pressure on the profits and sales. • The prevalence of counterfeit products is also threat to Shan causing loss in goodwill and potential sales. 24
  • 25.
    • The emergenceof newer brand with deep pockets can also damage Shan’s market share due to heavy advertisement while keeping the product quality close to that of Shan. RATING AGAINST CUSTOMER BUYING CRITERIA The table below suggests what is the weight age customer gives to each of the non priced attributes and how is Shan and National performing against them QUALITY & PRICE Shan National Non Price Attributes affecting Customer Choice WEIGHTAGE % Product-Related % 1. Quality 25 22 22 2. Packaging 10 10 10 3. Variety 18 16 14 5. Brand Name 15 14 12 Service- Related % 1. Recipe 20 18 15 2. Availability 12 8 10 Product/ Marketing Plan Market segmentation and Product positioning objectives Market Segment Size Growth Products Existing Profitability Objectives New Product plan Recipe Mix Biryani masala, BBQ, Qorma Masala etc 1.Include more varieties in portfolio 2.Capture Fish recipe Italian recipe Chinese recipe Continental Recipe 25
  • 26.
    Rs.25 billion industry 40% 10-15% Market share frombranded and un branded industry Plain Mix Tez lal Mirch, Kaali Mirch, etc Increase usage small towns and suburbs All varieties in Sachet packing Salt Shan Namak Increase awareness among people Institution ALL Products Intensify personal selling efforts Export All Products New markets Action Plan What How Who When 1.Include more varieties in portfolio 2.Capture 30% Market share from branded and un branded industry Adding new variants in recipe mix By Increasing selling efforts and proper management of trade channel Production Department Sales department By end of 2010 By 2012 26
  • 27.
    Increase usage insmall towns and suburbs by 10% By increasing awareness By effectively managing trade members Marketing Manager Sales Department By end of 2010 Increase awareness among people By targeting health conscious people and making people aware from hazardous effect of loose salt Marketing Department By 2011 Intensify personal selling efforts Selling efforts will be intensified to build a good client base with institutions Sales Department By 2010 New markets Taping new markets / increasing share in existing countries Sales Department (international) By 2012 Product / Marketing Plan Pricing Product Competitor Bench Mark Price Positioning Recipe Mix Ranges from Rs.30 to 40 Pricing charged by competitors depends upon SKUs and it uses Parity Pricing Pricing charged by Shan depends upon SKUs and it uses Parity Pricing Plain Depends on SKUs Like 50 grams red chili powder is available at a price of Rs.20 and150 grams at Rs.115 27
  • 28.
    Salt Iodized salt ispriced at Rs.17 (800 grams) and plain salt at Rs.15 (800 grams) Action Plan What How Who When As the pricing policy depends upon the raw material and Shan uses Parity pricing so marketing department just have to look for how much is it costing them and hen accordingly they set the prices keeping in view the prices of competitors. Distribution Channel Market This Company This Year 2010 This Year 2010 Distributor / Retail 60% 60% 65% 60% Distributor/ Wholesaler 20% 15% 15% 10% Institutional Sales 12% 15% 5% 10% Export 8% 10% 15% 20% Action Plan What How Who When Distributor / Retail By effectively Marketing and By start of 2010 28
  • 29.
    managing distribution network and giving trade incentives SalesDepartment Distributor/ Wholesaler Cutting some proportion of wholesaler and diverting that proportion to other channels Marketing and sales Department By 2010 Institutional Sales By making more efforts in building good clients to generate more institutional sales Marketing and sales Department 2010 Export Taping new markets & increasing sales in existing countries Marketing and sales Department 2010 IMC Plan Shan Foods would follow an integrated marketing communication plan, which would include the different set of activities. Each activity would revolve around the products positioning statement. The estimated marketing budget for Shan is Rs.100 million for all their ATL and BTL activities in the year 2009. The company does most of its marketing on seasonal basis especially before and during Ramadan and near Eid. The breakdown for the budgeting is 80% for ATL activities and 20% for BTL activities. In the recent times Shan has put more emphasis on its export and only comes up with new marketing campaign for new products. Shan does not advertise as a ritual and can be termed as quite conservative when it comes to using mass media fro promoting itself. It does not believe in advertising rigorously. 29
  • 30.
    The advertising isdone seasonally only; however it does conduct certain promotional campaigns and activities. Almost all of Shan’s promotions are addressed towards women. The advertisements of Shan’s offerings focus entirely in the females of the family. The marketing strategy is very customer oriented i.e. Shan emphasizes on marketing its products keeping in mind its customers thus having a customer centric view. Such a marketing strategy allows it to leverage on the goodwill already in the market. It has started to reach out to a wider audience keeping in mind the changing lifestyle to nuclear families and convenience seekers. Shan has recently realized that a potential part of the population i.e. the teenagers are the ones that will become tomorrow’s decision makers. Thus, it aims at informing, reminding and persuading teenagers through innovative campaigns with proper information regarding the superior quality of Shan products. This way, Shan will be their most preferred choice when they become the decision makers in the kitchen. More recently, the major marketing or promotional expenditure done by Shan Foods is on making deals with television channels for their commercial air time. One of their most recent deals was with Geo news and Geo entertainment in which they committed Rs. 12 million for one month of heavy advertisement in both prime and non prime time advertisement. Few of the BTL activities that the company does and plans on continuing is branding of shows in which the contestants can directly interact with the host of the cook. Along with that it also does mall activities which is direct marketing to educate the potential consumers. TARGET MARKET Females aging from 18 to 45 years compose the main target market of Shan Foods. This is because of the reason that in our part of the world, women are mostly related to the food and cooking. Hence, Shan Foods develops products that are according the needs and wants of these women no matter if they are stay-at-home or working, single or married ones. 30
  • 31.
    OBJECTIVES Business objectives Shan takespride in its practices regarding client and customer interaction as derived from Islam. Their strong connection and respect for Islam drives the company’s core values. Therefore they have agreed upon not to accept anything but the best in raw material from the suppliers as Islam teaches to entertain our Islamic brothern similarly as we would treat ourselves. Driving from the same concept of Islam Shan Foods also provides quality to its utmost limits in the products that it offers. Its is the main reason for their how cost as Shan Foods has the latest technology which is one of its kind in south east Asia. The V-look technology and the coal grinding technology is only an example to their dedication to provide nothing but the best to their consumers. It’s the world class quality that brings the blind trust of the consumers on Shan products that it will not only be hygienically prepared but would be secure from any harmful ingredients that loose spices offer. Value proposition of Shan Foods is to be receptive towards innovation and experimentation in food and in life, while remaining a brand that will provide the highest quality products to its customers and will never comprise on this idea. Shan food considers all major food brands, packed and loose, retailer’s brands, ready to cook or raw food as its potential competitor. The direct competition is with National Foods, Mehran, Shehzan, Ahmeds, Youngs and the like. Marketing objectives As the strong connection of the Shan Foods owners with Islam, the company does not believe in advertisement heavily on any advertisement medium. Since the product offerings are seasonal the company does advertise in Ramadan and come with its advertising campaigns. Shan advertisement does not show any celebrity or prominent 31
  • 32.
    figure to drivesales, rather it just compromises of show-reel showing hands with background music and rotating dishes. The company also conducts BTL activities and holds up demonstrations of cooking with its Spices and product offerings on different venues. All the marketing strategies are customer centric or customer oriented so that it can leverage on already well-developed consumer goodwill for the company. Shan due to its consumer centric marketing strategies and with market intelligence has started targeting teenagers as they are the future decision makers in households. Shan is aiming to educate and persuade the teenage population with innovative campaigns and with demonstrations to provide them complete information on not only Shan Foods but also regarding the superior quality that if offers to them. This is a very strategic move as when the time will be right, Shan usage will increase many folds because these teenagers will then already be loyal to the Shan product offerings With its proactive research and development department Shan is always on the move to newer and better opportunities that it can cash upon. Regardless of this it has not filled some basic gaps such as products for fisheries and the likewise cuisines THE WORLD OF SHAN FOODS The world of Shan Foods comprises 14 departments all together: 1) Supply Chain 2) Information Technology 3) MIS 4) Procurement 5) Engineering & Services 6) Production 7) Communication 8) Human Resource 9) Export 10) Import 11) Quality Control 32
  • 33.
    12) Research &Development 13) Sales 14) Marketing Following is the organizational hierarchy of Shan Foods: 33
  • 34.
    In the abovehierarchy: CEO: Chief Operating Officer GM: General Manager Managing Director CEO General Manager Sales Director GM (Production) Director GM (Procurement) Marketing & Exports Director GM Sales Office Manager Regional Sales Manager Regional Sales Manager Regional Sales Manager Regional Sales Manager Territory Sales Manager Territory Sales Manager Territory Sales Manager Territory Sales Manager Director /GM BM (plain spices, instant mixes) Category Owners Category Owners Category Owners 34
  • 35.
    BM: Brand Manager Followinggives a picture of what Shan Foods has achieved to date and some of its major targets for the future: • Quality control since 1981 • Quality assurance system since 2000 • Food safety management system since of 2007 • Total quality management target if 2010 • Third party lab certification target of 2012 • ISO 22000, the ISO version of HACCP (Hazard Analysis And Critical Control Point) GROWTH RATE The food industry in Pakistan is a developing industry and is witnessing growth. The main reason behind this is that buyers have started to shift from loose to packed spices, thus changing the cooking and eating habits. The claimed growth rate of the entire industry is more than 50% annually. Shan Foods with a colossal annual growth of more than 50% was quick to respond to the driving forces and key success factors of the industry and today, it proudly is the most preferred spices company. It has become the industry giant holding almost 40% of the market share belonging to the branded spice dealers. It has over the period of time, managed to win the heart share of consumers that has translated into its brand loyalty and true friendship with consumers. 35
  • 36.
    Strategic and Marketinganalysis Market Segmentation: The market segmentation can be explained by defining demographic, geographic, and behavioral factors that are most important for Shan Foods. Demographic Factors: The basic demographics that Shan caters to are the women of today belonging to age group of 18 years and above with socio-economic class of middle lower of above. Her martial status can be married or single, cooking for the household or just trying out new things Geographic Factors: Shan food has not segmented itself on the basis of geographical segmentation. Their distribution ranges from valleys of Quetta to the Khyber Pass and to the seas of Karachi. It has more than 500 distributors in its supply arsenal. However some recipes are more famous in particular areas of the country than others because of sub-culture preferences. For e.g. the white Nihari, Sindhi Biryani, & Qorma mix are in huge demand in Karachi and the demand in Lahore consists mainly of Pulao, Murgh Choley & BBQ mix. Behavioral Factors: Being born Pakistani, loving food is in our blood. Spicy and delicious food is a main part of our lives. Be it the celebrations of Eid or marriage ceremony of a beloved, it’s the food that give colors to the events and that bring the relatives for a quality time Another behavioral factor is related to the double income phenomenon that is growing everyday. Both the man and the woman of the house are earning to support the family and they require ease and convenience when it comes to cooking factor. 36
  • 37.
    The purchase behaviorchanges according to the seasons. If on one occasion Fruit chart masala is in demand because of Holy Ramadan, BBQ mixes could be in demand on Eids or in summers when families invite friends over on BBQ parties. The Haleem & BBQ mix are in greater demand during the winter season while Chana Chat mix is purchased more often in summers Positioning: Shan Foods position statement is “To the confident and convenience seeking woman of today, our wide range of Shan spice mixes offer premium quality products, made with the finest ingredients like no other.” It is just for the fact that the consumers should be provided with solution of having a tasty meal in no time with home made mixes of recipes and spices 37
  • 38.
    ANALYSIS OF PRODUCTPORTFOLIOS It has been more than 25 glorious years that Shan Food Industries was established in Pakistan, with its portfolio increasing by the day. It believes in research & development and therefore, it is only after testing that new products are introduced in the market, ensuring success. A company that started from spices only, kept extending its portfolio range with pickle and salt added to the list. Finally, a wide range of desserts also became the part of the portfolio. Portfolio Roles Different products of Shan Foods have different portfolio roles. Shan Plain Spices and Pickle play the role of strategic brands because these two are expected to have high future levels of profits and sales. Plain Spices can also be referred as Silver bullets because ‘Tez Lal Mirch’, ‘Teekhi Kali Mirch’ and ‘Khushbudar Lehsan’ are themselves separate brands and also add benefit to the umbrella of Shan Foods. The Garlic Pickle prepared in olive oil is the first of its kind and because of its uniqueness, mostly it is short in market and so the company representative classified it as a linchpin brand. Lastly, since its Recipe Mixes have a large market share and a lot of brand loyalty has been established for them over the decades, these are cash cows for Shan Foods. Products Range of Shan Foods The products of Shan can be broadly categorized into 6 categories, with multiple sub- categories. The different product offerings of Shan Foods are: • Recipe Mix - Biryani Mixes - Stir Fried Foods - Curry Spice Mixes - Deep Fried Foods - Barbeque - Vegetarian Foods - Instant Foods 38
  • 39.
    - Breakfast • PlainSpices - Khushbudaar Lehsan - Zaiqedaar Adrak - Khatta Khatai - Qasuri Methi - Karara Zeera - Taiz Laal Mirch - Taaza Dhaniya - Zaafrani Garam Masala. - Teekhi Kaali Mirch - Khaalis Haldee • Dessert Mixes • Basmati Rice • Pickles • Salts Even after having more than just spices in the portfolio, Shan is considered the Recipe Mix expert. Within Biryani alone it has nine different variants, two spicy and seven milder ones. And it is the first one to come up with ‘Taaza Dhaniya’ in the Plain spice category. Every single offering of Shan has its own identity. Product Offerings within Spice Mix Category The Spice mix division at Shan Food Industries happens to be the oldest product category of the company. The category has a total of 67 different products, which are broadly divided into 11 categories, some of these categories are • Authentic Curries • Traditional Stir Fries • Tasty Instant Food • Tempting Vegetables • Delectable Biryani 39
  • 40.
    • Sumptuous BBQ •Lavish Fried Food • Yummy Chat Looking at the product portfolio of Shan Foods, it is seen that Shan Foods has given is consumers an offering for every occasion and every type of taste. Be it traditional cuisine mixes like Biryani or an offering in the Dessert category; Shan has an offering to complement all the good things in life associated with food. Out of all its categories, the Spice Mix category is the oldest and is still used synonymous with the name Shan i.e. Shan Foods is still referred to as Shan Masala by many. This shows how strong the spice association is with Shan Foods. Other categories like Basmati Rice, Dessert Mixes, Pickles and Salts were introduced later. It is seen that Shan itself promotes its Spice Mix category most with minimal or no marketing expenditure on the rest of its categories. Shan advertises its traditional recipe mixes and spices the most, because it wants to remain top of the mind and top of the heart brand. Shan Foods is believed to be the leader in the Spice Mix category and it takes utmost effort to ensure that the leadership crown is not worn by anyone else but only Shan Foods. Following is what some offerings from Shan’s product portfolio look like: 40
  • 41.
  • 42.
    PRICING POLICIES, PROMOTIONALAND DISTRIBUTION PLANS Shan Foods is present in 6 broad food categories which are as follows: • Recipe Mix • Plain Spices • Dessert Mixes • Basmati Rice • Pickles • Salts Though there are many competitors in the Spice Food business, but the main competitor or rival of Shan Foods is National Foods. Shan has a strong market share in the Recipe mixes category from which it derives most of its revenue. Shan is most famous for its Biryani Masala for which today it has nine different variants. Pricing Policy The pricing of all Shan offerings varies and depends on each Stock Keeping Unit (SKU). However, the price ranges for five (out of six) categories of Shan product offerings are as follows: • Recipe Mix: The Recipe mixes range from Rs.30 to 40 • Plain Spices: Pricing of Plain spices varies SKU wise. For example, 50 grams red chilli powder is available at a price of Rs.20 and150 grams at Rs.115 • Dessert Mixes: Desserts are all priced at Rs.35 • Pickles: 42
  • 43.
    Pickle pricing isRs.170 for 1000 grams, pricing varies as per SKU • Salts: Iodized salt is priced at Rs.17 (800 grams) and plain salt at Rs.15 (800 grams) It is seen that on a general note, Shan Foods’ offerings are based on parity pricing and are similar to those of its rival National Foods. According to sources, this similar pricing is not due to any price war that exists between both companies but is because the raw materials of both are similar in nature for many offerings. If the cost of raw materials increases, both have to increase their prices and again their prices show similar trend after increase. Promotion The estimated marketing budget for Shan is Rs.100 million for all their ATL and BTL activities in the year 2009. The company does most of its marketing on seasonal basis especially before and during Ramadan and near Eid. The breakdown for the budgeting is 80% for ATL activities and 20% for BTL activities. In the recent times Shan has put more emphasis on its export and only comes up with new marketing campaign for new products. Shan does not advertise as a ritual and can be termed as quite conservative when it comes to using mass media fro promoting itself. It does not believe in advertising rigorously. The advertising is done seasonally only; however it does conduct certain promotional campaigns and activities. Almost all of Shan’s promotions are addressed towards women. The advertisements of Shan’s offerings focus entirely in the females of the family. The marketing strategy is very customer oriented i.e. Shan emphasizes on marketing its products keeping in mind its customers thus having a customer centric view. Such a marketing strategy allows it to leverage on the goodwill already in the market. It has started to reach out to a wider audience keeping in mind the changing lifestyle to nuclear families and convenience seekers. Shan has recently realized that a potential part of the population i.e. the teenagers are the ones that will become tomorrow’s decision 43
  • 44.
    makers. Thus, itaims at informing, reminding and persuading teenagers through innovative campaigns with proper information regarding the superior quality of Shan products. This way, Shan will be their most preferred choice when they become the decision makers in the kitchen. More recently, the major marketing or promotional expenditure done by Shan Foods is on making deals with television channels for their commercial air time. One of their most recent deals was with Geo news and Geo entertainment in which they committed Rs. 12 million for one month of heavy advertisement in both prime and non prime time advertisement. Few of the BTL activities that the company does and plans on continuing is branding of shows in which the contestants can directly interact with the host of the cook. Along with that it also does mall activities which is direct marketing to educate the potential consumers. Distribution At Shan Foods, special care is placed upon meeting market and customer demands in a fitting and timely manner. It is therefore, ensured by the Supply Chain team that goods or shipments reach their destinations well in time to match market trends and customer demands. Shan makes sure that its authentic brands are distributed by efficient and top of the line distributors. Shan has a separate Sales department focusing on International Modern Trade (IMT) and Local Modern Trade (LMT). This department maintains direct relationships with variety of shops to meet their customized requirements. This practice helps Shan to keep a close and direct relation with high sales outlets which is pivotal for its greater profits and market share. Sales teams are totally monitored by Territory Sales Manager (TSM) and Regional Sales Manager (RSM). Shan Foods helps by extending all possible marketing support to its distributors in to create awareness of its quality products in the international market in mutual sustainable business interest. Company’s TSMs and RSMs work on the basis of 44
  • 45.
    area wise policyfor distribution, be it local distribution or export. Products are distributed on the basis of geographic segmentation. For instance, in posh areas no display of the sachet packs will be seen in the stores whereas in underprivileged areas only sachets are supplied. In Pakistan alone Shan has 500 distributors; from Karachi to Skardu. The sales force of Shan supplies its products to these distributors and some direct distribution is also done mainly in Karachi market. The distribution channels of Shan Foods include: • Retail • Wholesale • Hyper Markets (e.g.Macro) • International Chains (e.g. Wal-Mart, Carrefour, Lulu Hypermarkets, Panda, Safeer, Mall of the Emirate,, Reliance India) Shan is the largest exporter of premium quality packaged spices, spice mixes, food mixes, rice mixes to USA, Canada, UK, Germany, Holland, Malaysia, Middle east, South Asia, Japan, Singapore, Australia, and many other countries of the world. It also exports its products to the Far East, Bhutan, Japan, Malaysia, Singapore, Thailand etc. In totality, it has its presence in almost 60 countries worldwide. It is the first Pakistani brand that has been officially launched in India and Shan foods plans to extend its availability in other lucrative markets around the world. The Above The Line (ATL) activities of Shan foods include advertisements on television, radio and print (magazines and newspapers). Following are some of its famous ATL campaigns: • Expert • Ramadan ad 45
  • 46.
    • Radio adswith tara ra ra ra music • Backgrounds music with rotating dishes • Khanon mein shaan Shan Zindagi Asaan • 5 mins Qorma Following is an ad of when Shan Foods launched its pouch pack for Achaar (pickle): Some of the Below The Line (BTL) activities done by Shan Foods as part of its promotion are as follows: • College Activities • Cooking Demonstration Programs 46
  • 47.
    • Activities/ Programsinvolving localities (E.g. programs for Memon community in areas of Bahadurabad and Sindhi Muslim Society – Memoni Biryani Masala) • Participation on festivals on an international scale. For example, below is a picture taken at Shan Foods participation in Pakistan’s Independence Day celebrations in Los Angeles. Independence Day event at Los Angeles-Shan Foods boot in the concert 47
  • 48.
    SUCCESS STORY OFSHAN FOODS IN TERMS OF FIGURES During a time when it was very difficult to get a talented and educated pool to work for a national company, Shan Foods prided itself in hiring the most talented people from the country. As the competitive environment becomes more competitive with each passing day, hiring and retention of positive people is critical, who contribute to the overall growth of the company, country and the community at large. Shan Foods continuously emphasizes the need of able human resource development through various Performance Management Systems, Internship Induction Schemes and Employee of the Quarter Achievement Award. In addition to these, there is a Training and Development plan run on a regular basis at Shan, benefiting the workforce. (Shan Foods, 2008) “Shan’s modern factory covering an estimated area of 100,000 sq. feet is also equipped with latest in house lab facilities, which scrupulously tests and analyses each product right from ingredient stage to finished form. At Shan, immaculate quality is a passion and buyers’ satisfaction is the abiding commitment.”3 An estimated investment of Rs.100 crores has been done in this facility. Today, this organization has almost 1000 employees who work diligently day in day out to make sure that the company’s vision and mission are achieved and it is more successful than ever before. Over the years, success of Shan can be explained by the awards and certifications it is been the recipient of like Export Performance Award 2003-2004 from KCCI, FPCCI Export Spices Mixes Trophy Winner etc. Currently, Shan claims to earn annual sales worth Rs.2 billion with an annual growth rate of more than 50%. Internationally, a test market has been established in Dubai, after looking at its ethnic population of 1.4 million. Also, Shan is the first Pakistani company to formally enter the Indian market and introduce its range in a more competitive market than Pakistan’s. 3 “Profile: Shan Food Industries – The Culinary Craftsmen From Pakistan”, [online]. Available at: http://www.pakistaniexporters.com/Templates/Template1/?listing_id=579 [Accessed 19 February 2009] 48
  • 49.
    Product and newproduct strategies and pipeline Growth Strategy: Pakistan’s food industry is growing rapidly and is on the growth stage of its life cycle. The prime reason for that is that consumer are becoming brand conscious these days and are switching from unbranded looses spices to packed branded spices which in turn indicates that cooking and eating habits are also changing. The growth rate of whole industry currently is more than 50% annually, which is phenomenal opportunity for company like Shan to capitalize by filling that gap. Shan was vigilant and responded well enough to the market conditions. Today Shan’s growth rate is more than 50% and it is industry giant having about 40% of the share of branded spices industry. Shan has remained successful in achieving a soft corner in people’s hearts which has resulted into a strong brand loyalty. It’s very difficult to compete in spice industry with top-down or centralized organizational structure because of the fact that different departments’ performances are inter-dependent. Shan realized this and it now has decentralized structure. Every worker is welcomed to participate in decision making and can come up with new ideas and thoughts to improve the product or the production process. This helps the strategist in understanding that what is attitude of an average employee about the company and that feedback aids in forming better and improved strategies. By involving employees in decision making process gives employees a sense of ownership and they feel right at home where they have a say. Product Strategy: Shan in an entrepreneurial venture and it is following market development strategies, product development strategies and penetration strategies as it is expanding its product line to new customer base in various locations, setting up product lines such as spices, pickles, etc and sustaining its global position mainly through exports. Shan has great 49
  • 50.
    range of vegetablemixes for country like India as the target market highly prefers vegetable. Similarly in Pakistan Shan has wide range of meat mixes as people are meat lovers and highly prefer meat diet. Shan is currently present in over 60 countries and is performing to maximum of its potential to become the global leader. Therefore, based on conceptual understanding form the Strategic Marketing Management course, it can be called a ‘transnational’. Shan Foods has the competitive edge of technology and innovation. Company develops new methods and techniques to test its new products and generate trials in the market to measure the market response before they formally launch any product. So we can say that research is an integral part of the company and the new product is brought in keeping in view the customer preferences and needs. The spices mixes at Shan’s production plant are created with the exquisite and genuine flavors having the cultural and traditional touch. Shan believes in the best as it never compromises on standards of finest quality and engraves the old age recipes into modern packaging keeping the freshness intact. The raw material is an initial and important part of whole product strategy. Shan strongly holds the belief that excellent quality is majorly dependent on the first-class quality raw material processed with the help of state of the art technology. For this very reason the purchase department at Shan Foods thoroughly selects the best quality spices from fields, local bazaars and international markets. Raw material is also procured from number of countries such as black pepper is imported from India, Africa, Thailand and various other countries. Shan Foods pays special attention in obtaining raw material as different spices are imported from the places where those spices are grown best. 50
  • 51.
    Possible Future Prospects: Shanis currently in spice mixes and pickles but it can find niche market such as diet conscious people and bring in the spices for that market. Shan also can diversify its product offerings and can enter into jam and ketchup market as national is already playing in that category. 51
  • 52.
    Cost Volume ProfitAnalysis Annual Revenue 3.3 billion AnnualFixed Cost 120,000,00 0 Annual Variable cost 300,000,00 0 Total Annual cost 420,000,00 0 Profit margin 10-15 percent Breakeven revenue = Annual Fixed Cost C/S ratio 120,000,000 0.86 contribution ratio (C) =annual sales-variable cost 138947368.4 52
  • 53.
    Cost Volume Profitanalysis The values are based on best of estimate deduced after discussion with Shan Foods brand manager. C/S ratio is annual revenue minus the annual variable cost divided by annual revenue. Since there was no disclosed stats for the annual units sold so the cost volume and profit analysis had to be taken out from the annual revenue generated. According to this ratio the company to achieve breakeven must sell products of around 140 million rupees. 53
  • 54.
    Management control andprocess of corrective actions Management Control Control is one of the managerial functions like planning, organizing, staffing and directing. Everything managers do in following-through on decisions taken to achieve defined goals within an established timetable, is considered management control. It is important because it helps to check the errors and to take the corrective action so that deviation from standards are minimized and stated goals of the organization are achieved in the desired manner. This constitutes three main activities: • Setting standards • Measuring actual performance • Taking corrective measures An earlier view of control saw this concept in action only after errors were detected, but in the modern view of management, control is a foreseeing action. “Management control can be defined as a systematic effort by business management to compare performance to predetermined standards, plans, or objectives in order to determine whether performance is in line with these standards and presumably in order to take any remedial action required to see that human and other corporate resources are being used in the most effective and efficient way possible in achieving corporate objectives” – Wikipedia. SETTING STANDARDS: Management control takes place at a number of levels within an organization namely: strategic, operational and tactical levels. In effect, control variables at one level cascade to the next level below and translate in nature and focus accordingly. For example, these controls may predominantly be financial in nature at the strategic level but translate to departmental activities at the operational level, and hence encompass both financial and non-financial information. Further down to the tactical level, they translate into 54
  • 55.
    productivity both forthe groups and the individual. Therefore, the focus of this exercise in any organization is on finance, performance appraisal and benchmarking. Marketing activities are inherently more volatile due to the constantly changing business environment which is driven by the needs and wants of the market. Therefore, for marketing performance to be measured correctly, the appropriate criterion for marketing activity needs to be determined, namely: annual plan, profitability, efficiency and strategy. For Shan Foods, the criteria to measure marketing success should be evaluated from the following factors: • Measurement of awareness (of the product range) • Feedback on customer satisfaction • Market share data – both in terms of levels of sales, and repeat business Annual plan: Measures the extent of marketing success over a period of time. Shan Foods should be on analyzing: • Sales • Market share • Expenses • Customer perception Budgeting: 55
  • 56.
    The process ofdeveloping any kind of strategy and its budgeting are intertwined. Budgeting process translates marketing strategy into financial terms, and is the single most common control mechanism. It serves not only to quantify plans but also to coordinate activities, highlight areas of critical importance and assign individual responsibilities. Difficulty, time, negotiation, and paperwork: all figure into the budgeting process. Simply put, it is a tool for resource allocation and acquiring the approval for all such allocations. Shan Foods’ managers preparing a budget should look into: • Budgeting guidelines – policy and procedure relating to budget formulation. Includes assumptions, methods, and presentational requirements. • Cost behavior – understanding the cost drivers within an area of responsibility and how those costs are allocated. • Timescale – specific time and manageability considerations set for budgetary periods, example financial year or a rolling budget, with forecasts over regular intervals. • Objectives – specific aims and goals and how they will be assessed. Though budget types can be historic, zero-based or activity related, it is recommended that Shan Foods pursue activity related budgeting for their marketing pursuits since such a budget would have calculation rules such as percentage of sales, or average industry spending, and these precursors are used to determine the available funds for marketing. Profitability: Creates a systematic basis for allocating cost and defining profit both in terms of products or marketing activities. Ultimately it should help Shan Food’s decision making in terms of: • Expansion • Reduction or elimination of product offerings 56
  • 57.
    • Resource allocationthrough various distribution channels. Efficiency control: Gains optimum value from the marketing assets. Shan Food managers should look for value for money by analyzing the impact of promotional activities and setting controls on: • Sales • Advertising • Directing marketing Monitoring marketing performance: When deciding on how to monitor marketing performance, reasonable standards need to be allowed. Shan Foods’ emphasis should be on monthly monitoring (or weekly in case of critical situations). The question in mind should be, • What is the time period that allows the most realistic and accurate picture of our marketing performance? • Which KPIs need to be at the center of attention at the moment? • Is there a need to create new KPIs? Improving marketing program and their effectiveness: In order to establish a better marketing control system, the biggest obstacle at Shan Foods may be the oft-repeated element of resistance. Being a ‘seth’ company, there might be a lack of constructive and positive attitude at the top management. The basic objective of any top management should be to make its sales and marketing people more effective. 57
  • 58.
    Practicality and clarityshould be addressed when implementing changes. This could be done through a series of thought provoking questions: • What specific actions should be taken? • When should the actions be taken? • By whom should the actions be taken? • What could be realistic starting and completion dates? • Who shoulders the responsibility of implementing these corrective actions? Strategic control: Reviews marketing strategy and its subsequent implementation, in terms of the direction towards strategic organization goals. This exercise comprehensively examines marketing activities and assesses their effectiveness and makes recommendations to improve marketing performance. It is usually conducted in the form of a: • Marketing audit MEASURING ACTUAL PERFORMANCE: Ratios: A simple and effective technique to measure performance is in terms of ratios. However these should not be used in isolation but should rather be considered in relation to trends and comparison with planned or standard ratios. Additionally, it is important to acknowledge that though these ratios are a quick and effective way to establish performance, they are mere indicators and hardly identify the source of a pending problem. It is also important to define the standards and be consistent with their use when using ratios, for example, profit before or after tax is to be considered. 58
  • 59.
    Many businesses operatewith lower acceptable ratio; however a ratio that is too high shows that the organization is not making optimum use of its financial resources by holding too much cash. Shan Foods can use these ratios to analyze the level of asset involvement in its marketing efforts. Variance analysis: Used along with budgetary control, Shan Foods would be able to examine the variation between the actual and planned results and this applicable to a range of marketing activities. The comparison would be made against budget forecasts, and the reasons for prevailing differences would be easily identified and examined within the areas of concern and their component parts. More specifically, variance analysis could be applied to sales price and sales volume and the values of variance can point to either of the two reasons. The management of Shan Foods can thus examine why revenue targets fell short of the intended volume or intended price. This technique can further be used to analyze other factors such as profit, cost and market size. Performance appraisal: In this form of management control, the focus is on achieving better results from groups or individuals. Such a framework is based on planned objectives, levels of achievement and competence. Management is required to have good people skills and its attitude to be constructive in nature. This would involve them using three specific managerial skills • Reviewing performance – though a normal management activity, Shan Foods should emphasize the use of objective criteria to be used as the basis of such reviews. Far too often our industry and business environments use personal preferences and pre-conceived notions about employees to write performance reviews. The result is a deteriorating workforce which lacks motivation and hence a required level of commitment towards company vision, mission and objectives. The review criteria should be communicated and all work and personal 59
  • 60.
    development plans shouldbe considered in tandem with the communicated criteria. • Giving feedback – related to performance in terms of actual results and observed behavior. It is again important to mention here that Shan Foods does not just focus on the negatives when giving feedback, since such practices are common in the Pakistani business environment. It is pertinent to be specific yet descriptive when referring to actions, behaviors and judging overall results. More importantly, suggestions should focus on key aspects of improvements that managers would like to see in their workforce. • Counseling – in order to overcome the observed weaknesses and build on the noted strengths, performance appraisals should firstly be positive in nature, and Shan Foods’ management should be ready to counsel staff so as to build a workforce that is not only equipped and geared towards achievement but also motivated and committed enough to go attain the company goals. THE NEED FOR TAKING CORRECTIVE MEASURES: If a planned marketing activity is not meeting its intended objectives, it calls for corrective actions. Since there is a wide range of possible outcomes, it is obviously prudent to have the corrective actions which are addressing the areas where the problem exists. Following are a few broad categories where problems may exist, and the corrective actions that may be taken to address them. Unsuitable marketing objectives and strategies: 60
  • 61.
    Usually the startingpoint for any organizational activity, it is quite possible to have incorrect objectives which are the real problem. Not reading the organization environment correctly may lead to this, and this ends in having objectives that are too ambitious or unrealistic. Conversely, it is also possible that the resources an organization holds are insufficient to meet the stated objectives. For example a sudden reduction in income which was not expected may shrink funding, and it would become difficult to sustain a planned marketing activity under the new financial constraints. Unsuitable marketing tactics: This is where the marketing mix may not be having the required impact on target market audience. The pricing levels may have been set too high which hindered participation, or the message being sent out in an advertising campaign may have been incorrectly perceived. Similarly it is also possible that the wrong audience may have been targeted at the outset, or that the target audience did not have easy access to tickets. Another reason could be that the sponsors were not impressed by the levels of corporate hospitality. Insufficient marketing budget: This is something that should be done at the beginning of a planned activity. The resource availability should be verified and more importantly budgeted, so that hindrances from cash constraints can be avoided later. The success of marketing tactics depend on this, and if not handled earlier, the impact of marketing campaign will not be felt because of the later need to cut corners. Last but not the least, it is very important to do a gap analysis prior to taking corrective actions. The discrepancies between planned and actual results must be pinpointed before any such corrective actions can be implemented. 61
  • 62.
    TAKING CORRECTIVE MEASURES: Acorrective action is a change implemented to address the weakness identified in a management system. Normally corrective actions are instigated in response to: • Customer complaints • Abnormal levels of internal non-conformity • Non-conformities identified during an internal audit Business organizations do not have unlimited resources at their disposal. Management control can therefore lead Shan Foods to a more effective and efficient use of its resources, helping it to channel their efforts towards marketing initiatives and their achievement. This in turn will help them achieve their financial objectives in a controlled manner. Shan Foods’ marketing efforts should not only help management decision making, but also give support and direction to the day-to-day marketing activities, since it is the customer needs and the satisfaction of those needs that at the end of the day become the judgment criteria for those efforts. Having a structured and rational approach to conducting marketing initiatives may well be appreciated more within Shan Foods than taking a piecemeal approach, as it would demonstrate action towards specific organizational objectives and their marketing solutions. Some recommended corrective actions for Shan Foods: • Obtain regular feedback from customers – continuously increasing customer demands and the constantly competitive work environment calls for organization wide learning as a continuous process rather than mere quality control. Shan Foods should view its organization as an integrative system responsible for 62
  • 63.
    customer service andsatisfaction. Taking regular feedbacks would therefore help transform any unsatisfied customers into satisfied ones. • Dedicated call centers – it is important to have synchronization between company objectives, customer service standards and customer satisfaction levels. Running and maintaining a dedicated call center (or outsourcing this function to a reputable company), which gathers current customer perceptions continuously will help compare and align Shan’s business service standards with its objectives and the customer attitudes. • Monitoring marketing performance – The question to who should be responsible for monitoring has three possible alternatives: top management, marketing management, or the combination of the two. It is recommended that Shan Foods goes for the combination alternative as this approach allows direct marketing management to take immediate and timely corrective actions, and concurrently allows top management to have the necessary visibility but only from a control perspective. Since Shan Foods is known to be a ‘seth’ company, this combination approach would suit its operations better than the other two alternatives. o Regular marketing audits - conducting periodic, comprehensive, systematic and independent investigation of Shan Foods’ marketing activities, with the goal of identifying possible opportunities as well as potential challenges will help the organization think pro-actively and evaluate the success of the corrective actions. Marketing audit is one way of helping organizations do the things they want to do, but moreover do it right the first time.. 63
  • 64.
    Shan Foods doesconduct yearly audits, but we feel that increasing the frequency will improve the marketing function. These audits need to be carefully planned and conducted so as to ensure that the time and resource expenditures are kept to a minimum. • Extending use of ERP system - Organizations these days make extensive use of MIS to help them achieve increased profitability through optimizing their resources. Shan Foods’ has been aware to this, and their business savvy is portrayed by the fact that it has been utilizing a customized ERP system to achieve these very goals. They have running modules in: o Inventory management – material resource planning o Production planning o Sales o Accounts o HR The use of these modules however is still in the nascent stage and needs to grow into areas where management control can be brought about effectively. Shan Foods needs to further explore their current ERP system to employ some of the famous techniques such as kaizen or activity based costing. From the perspective of marketing management it can also employs various organizational controls through this ERP system such as o Sales forecasting o Sales force and reseller incentive programs o Sales force management system o Customer relationship management 64
  • 65.
    • Marketing dashboard– A tool used to simplify marketing reporting and analysis. It continuously tracks marketing metrics, related information and trends and presents everything on a one page report. It will help Shan Foods by o Staying a step ahead and focused o Providing a better insight into marketing related problems o Communicating information to everyone involved o Saving management valuable time o Measuring marketing effectiveness o Making smart decisions o Continuously tracking marketing activities and metrics like  sales per customer, product, region, industry, etc  sales from new products / customers  Profit and margins per customer, product, region, industry, etc.  profit and margins from new products / customers  market share 65
  • 66.
    Recommendations Apart from everythingone of the growing sectors in food industry is of frozen foods, though a news field for Shan foods but with the current performance in spices and the quality it maintains, Shan has strong chances of making its marks in the frozen food category as well which is currently led by K&N. Shan Foods existing distribution and production facilities can help in this initiative. Though the new generations are realizing the benefits of open spices to packaged branded ones, but there still need to be developed effective marketing strategies after understanding the trends in how people are using spices and for what reasons are they using them. Convenience, environmental concerns, increasing acceptance of food as having therapeutic value are some of dimensions organizations need to study and develop new uses for their spices. 66
  • 67.
    REFERENCES PRIMARY SOURCES • Mr.M. Saad-Ul-Hasan Brand Manager Shan Foods Email: saad@shanfoods.com, msaadulhasan@gmail.com SECONDARY SOURCES • Ahmed, Rutaba, 2008, “A Silent Killer”, Jang, [online]. 13th May, 2008 Available at: http://jang.com.pk/thenews/may2008-weekly/health-13-05- 2008/index.html [Accessed 18 February 2009] • Foodtech, “Industry Overview, Pakistan- Steady Pace for Successful Growth”, [online]. Pakistan. Available at: http://www.foodtechpakistan.com/Indsutry%20Overview.htm [Accessed 18 February 2009] • Small and Medium Enterprise Development Authority (SMEDA) Sindh, 2006, “Pre- Feasibility Study: Spices Processing, Packaging & Marketing”, [pdf]. December 2006, Pages 3, 8-12, Document No. PREF-12, Pakistan. Available at: http://www.smeda.org/business-development/pre-feasibility- studies.html [Accessed 18 February 2009] • Shan Foods, 2008, “Introduction, Company History and Mission Statement” [online] Available at: http://www.shanfood.com [Accessed 18 February 2009] 67