數據驅動的創新行動方案
—中小企業數位轉型與人力資本策略
1
張大明 Ta-Ming Chang, Richard 創辦人兼執行長
r i c h a r d @ a b c t e c h . p r o 育 睿 科 技 股 份 有 限 公 司
全 球 淡 江 企 業 家 同 ⾈ 協 進 會 - 北 區 同 ⾈ 聯 誼 例 會 。 @ 2 0 1 9 / 6 / 2 7 。 台 北 京 華 城
Business Think Big for Big Data – Talents Driver by Data
mFHC Bank 摩方人力資本銀行 - 發起人
百 豆 摩 方 社 群 小 組 - 發 起 人
思維的改變
互聯網思維 C2B vs H2H
創造
客戶體驗
服務業
價值交易
金融科技業
2
新觀念—以人為本、挑戰驅動、在地成長
新議題—環境、資安
新關係—政府與民間、龍頭與新創
新模式— C2B、眾創、跨域、共享
新要素—科技
創新驅動 ∞ 挑戰驅動
資料來源:工研院,https://udn.com/news/story/7241/3568169
—12「新」法未來產業生存必修課—
img source: https://mars.nasa.gov/news/8411/nasa-to-share-results-of-effort-to-recover-mars-rover/
數位世代的5大超級技能—
1. Personal brand 個人品牌,2. Digital fluency 數位公民 ,3. A tribe 部落影響力中心,4. Making sense of complexity 複雜習以為常,5. Resilience 維持彈性。
https://www.fastcompany.com/40584248/these-are-the-5-super-skills-you-need-for-jobs-of-the-future
大人物—商業模式創新
大數據
人工智
慧
物聯網
4
Gartner 分析師 Doug Laney
—Volume 資料量,Velocity 資料輸入輸出速度,Variety 資料類型,Veracity 真實性
在 2001 年發表的「3D Data Management:
Controlling Data Volume, Velocity, and Variety.」
在 2012 年 全新的定義
「大數據是大量、高速、
及/或類型多變的資訊資
產,它需要全新的處理
方式,去促成更強的決
策能力、洞察力與最佳
化處理。」
5
對於大數據應用
十個觀點與省思 Q&A
Do and See
Transformation
大數據運用省思
–10個問題與解答
• 抽樣推論 vs 全部蒐集與接納
Q1.大數據分析與統計學
量化研究的差異
• 如人類學家研究態度與精神般,探索海量資料(質化:內
在,量化:外在)
Q2.大數據研究屬於量化
研究嗎?
• 大數據應用如同物聯網,沒有一家公司可以獨大,這樣的環境與生態,
給予中小企業或新創公司,許多創新發展的機會,只要用心發掘問題,
就有創新的機會
Q3.中小企業如何發展大
數據的應用?
• Type A. Big data 問題跟 Small data 是一樣的;Type B.
Big data 問題等同一大群 Small data 的問題;Type C. Big
data 問題需要靠特製系統解決
Q4.TB級資料應用與分析
才能稱為大數據分析嗎?
• Know-Know,Know-unknown,unknown-unknown
Q5.大數據分析價值到底
是什麼?
7
8
• 領先指標 vs 非領先指標(落後)
Q6.大數據分析決策與商業
應用ERP, CRM最大不同?
• 程式設計師,資料科學家,視覺圖表設計師,大數
據專案經理
Q7.大數據研究與創新的團
隊,要有哪些角色?
• 提供探索的View,數據外還傳達情境,使用者 vs
專業觀點的平衡,忽動忽靜
Q8.視覺化圖表與一般圖表
的差異是什麼?
• 在情境脈絡數據蒐集與梳理,產生的數據化圖表,一般都能呈現超過
五種以上的資訊,甚至超過十餘個,此時提供數據脈絡探索的View入
口,爾後在再往下展開適合使用者閱讀使用的次級視覺化圖表
Q9.視覺化圖表之資訊內涵
與量與質?
• 不預設立場,直接對話,融入情境中,靜靜觀察與
省思,資料科學素養與敏銳度
Q10.人類學家的俗民誌,
對於大數據專案的啟發?
9
天下武功 無堅不摧 唯快不破
您 聽 過 這 門 功 夫 嗎 ?
圖片來源:網路
10
What
happened?
• 描述性分析
Descriptive
Analytics
Why did it
happen?
• 診斷式分析
Diagnostic
Analytics
What will
happen?
• 預測式分析
Predictive
Analytics
How can we
make it
happen?
• 指導性分析
Prescriptive
Analytics
價值
困難度 & 複雜度
傳統BI 進階分析-大數據
落後指標
洞見與覺察
領先指標
撿
找
人
算
神
算
Edited by Ta-Ming Chang , 2016/8/2
11
瞬 時 競 爭 策 略 。 快 經 濟 時 代 的 新 常 態
競 爭 ( 轉 變 ) 唯 快 不 破 !
• 良性割捨,退出衰退
產業
• 彈性配置資源與組織,
提升靈活度
• 培養持續創新力
• 面對瞬間優勢的領導
力與思維
• 瞬間優勢對個人的意
義
12
善用科技的力量! 圖片來源:網路
13
一個人當兩個人用 vs. 生產力4.0(123)
1個人領2份薪水做3份工作
資料來源:工業局
Digital Business
(Data Enterprise)
Digital
Transfor-
mation
The Talent
Economy
The Waves of Business Analytics
• Today-The Talent Economy
• 1970s~80s-The Customer Economy and Web
• 1950s~60s-The Financial Economy
• Early 1990s-The Industrial Economy
Big Data in HR: Why it‘s Here and What it Means (Bersin.com,2016)
五大創新產業
與新農業、循環經濟,
以數位經濟為底層,
由此實踐軟硬結合
Digital Transformation Business
Benefits
• Capturing new market
opportunities
• Improved customer experience
• Streamlined business operations
• Extending the reach of the
company
10 Networking Priorities for Digital Transformation (Zeus Kerravala Research, 2016)
人財(才、材)攻略—Talent & Leadership,The Talent Economy & Digital Business
Predictive,
Talent Models,
HR Analytics
Business-driven,
Talent Analytics
Integrated
Talent Management,
Workforce Planning
Recruiting,Learning,
Performance Measurement
AlphaGo vs 李世乭 @2016, March
17
圖片來源:網路
李開復:
“最大白領失業
潮來襲 4種「師」
首當其衝。”
Future…
Partner
with Code.
醫師、律師、教師,與金融 ?!
http://goo.gl/DD96tB
@ALBiTER
18
你敢讓機器人開刀嗎?
天下雜誌。http://goo.gl/lO6Xwd
19
20http://www.bnext.com.tw/ext_rss/view/id/1878398?utm_source=dailyedm_bn&utm_medium=content&utm_campaign=dailyedm
麥肯錫報告
告訴你:
進哪一行才
不容易被機
器人取代?
21http://www.bnext.com.tw/ext_rss/view/id/1878398?utm_source=dailyedm_bn&utm_medium=content&utm_campaign=dailyedm
Big Data? What?!
• I know, I don’t care.
• I know, me too.
or …
• I don’t know, then I know and I will involve.
22
進入大數據應用領域
23
問題驅動取向
(Problem Driven
Approach)
資料驅動取向
(Data Driven
Approach)
資料來源:大數據@工作力
24
大數據研
究方法
大數據專
案團隊
學教脈絡
理論模式
學習分析
方法論與
演算法
學教脈絡
視覺化圖
表
企業內部練兵 學習 & 外部資源
1. 由使用者行為現場脈絡,蒐集必要資料,並且依照產業專業模式,
對待與探索這些資料?
2. 資料室如何進行加減乘除的,或是進階的演算法? 數據是拿來用的,
不是拿來看的!
3. 數據轉換成視覺圖表後,經探索發掘了什麼,這時需要的想像力!
4. 大數據團隊成員是否對數據分析探索是否充滿熱情?
5. 外部資料是否能夠為我們所用?
6. 我們要如何分享我們的資料?
資料價值:有效分析 vs. 靈活運用
5.決策
最佳化
• 運用機器學習等
演算法,由程式
自動建議產生參
數,
4.行為
解讀
• 根據資料來解讀
個體/群體行為
背後的動機
3.預測
• 同樣是根據歷史
資料,但目的是
要預測,預測未
來的表現或需求
2.推薦
• 基於歷史資料,
將廣告或商品推
薦給潛在消費者
1.情勢
評估
• 利用資料分析,
來評估組織/個
人/產品/決策
的績效
25
大數據分析的技術導入,獲得有價值結果的五個目的與內涵
資料來源:陳昇瑋。為什麼很多企業大數據應用的效益,沒有專家說的那麼神?科技橘報
26
查爾斯·米納德於1812年,拿破崙攻打俄國戰役地圖,值得注意的是它的六種類型
的數據的二維表示:拿破崙的軍隊數量、距離、溫度、經緯度、行進方向以及相
對於特定日期地點。
https://en.wikipedia.org/wiki/Charles_Joseph_Minard
27
http://kiang.github.io/salary/map/#2014/playButton2
資料驅動的價值改變
落後指標 領先指標
28
因為人難免會有先入為主的主觀意識,受到球員的俊俏外貌或壯碩身材
所影響,但是在球員表現的統計數據表上,就去除了這些參數,純粹是
就事論事,由他們的過去成就來預測和判斷未來發展。
30
31
Google搜尋
「襪子」的第一頁

32


33
資料企業 “Data Enterprise”
34
『Big Data,
Better Health』
-PHILIPS
『最大的挑戰是如何
把健康資料轉換為具
有價值與意涵的格式
並且整合於醫療系統
之中』
Source: https://www.flickr.com/photos/juhansonin/
35
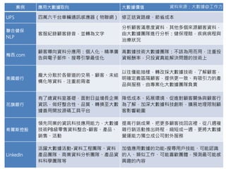
案例 應用大數據取向 大數據價值
UPS 四萬六千台車輛通訊感應器(物聯網) 修正送貨路線、節省成本
聯合健保
NLP
客服紀錄顧客錄音,並轉為文字
分析顧客滿意度資料,其他多個來源顧客資料,
由大數據團隊進行分析:健保理賠,疾病病程與
治療狀況
梅西.com
顧客導向資料分應用:個人化、精準廣
告與電子郵件、搜尋引擎最佳化
高數據技術大數據團隊:不該為用而用,注重投
資報酬率,只投資真能解決問題的技術上
美國銀行
龐大分散於各管道的交易、顧客、未結
構化等資料,注重前兩者
以往僅能抽樣,轉改採大數據技術,了解顧客,
明確定義區隔顧客,提供更一致、有吸引力的產
品與服務,由專案化大數據團隊負責
花旗銀行
有了總資料室基礎,面對日益增長企業
資訊,做好整合性、品質,轉換至大數
據善用開放源碼工具平台
降低成本、拓展環境、促進對顧客關係與顧客行
為了解,加深大數據科技創新,擴展地理限制顧
客影響範圍
希爾斯控股
領先同業的資訊科技應用能力,大數據
技術PB級零售資料整合-顧客、產品、
銷售、活動
提高行銷成果,把更多顧客找回店裡,從八週複
雜行銷活動推出時程,縮短成一週,更將大數據
營運能力獨立成公司對外服務
LinkedIn
活躍大數據活動-資料工程團隊、資料
產品團隊、商業資料分析團隊、產品資
料科學團隊等
加值應用數據的功能-搜尋用戶技能、可能認識
的人、類似工作、可能喜歡團體,預測最可能感
興趣的內容
資料來源:大數據@工作力
數據智能化
─科技創新融入的商業模式
36
大
數
據
對
商
業
模
式
影
響
創意與創新
─使用者體驗:改善一小步
資料來源:www.businessmodelgeneration.com
37
VP 價值主張
CR 客戶關係
CH 通路
CS目標客戶
R$ 收益
C$ 成本
KR 關鍵資源
KP 合作夥伴 KA 關鍵活動
德國企業凱馳—賣清潔機器 vs. 賣空氣
• 顛覆原有的商業模式,客戶可以不買機器,改買
使用多少壓縮過的空氣來計費的服務
– 因為凱馳的清潔設備,都是壓縮空氣形成壓力,讓
水變成高壓強水柱,來清潔髒污。
– 以前,賣愈大台機器利潤好,但客戶不一定需要
– 現在可以選擇訂定最低用量、付一定金額,根據客
戶的需求預估,來配置設備給客戶使用,用量超過
合約最低門檻,就再支付額外費用
– 客戶不必再購置機器,維修服務也可以一應交予凱
馳處理。
38賀桂芬,凱馳百年企業三年「換心」、秤斤論兩賣空氣。 2016-07-06 天下雜誌601期
39
商業4.0
(資料企業)
產
銷
人
發
財
資
大數據驅動—
智能化商業模式
價值主張VP關鍵夥伴KP 關鍵活動KA
關鍵資源KR
客戶關係CR
通路CH
目標客戶CS
成本流C$ 收益流R$
轉型工業4.0 (物聯網 + 大數據)
賣設備
維修設備
賣空氣
待維修時間長
無線通訊感應
代理商
維修設備
KA 關鍵活動
數據驅動的商業模式
—Canvas商業模式架構圖
在清潔設計安裝通訊感測器後,透過數據蒐集、預測,
可以提早維修或更換設備,就不需要客戶等待,並且
可以服務量來收費(賣計量空氣,紅色線條者)
原本的商業模式是販售設備為主(藍色線條
者),而且維修長時,常需要客戶等待
41
數據驅動改變營運模式—
• 能主動預測與掌控設備使
用狀態而主動為客戶服務
• 而以空氣量計價模式,增
加額外營收項目,擴大營
業範圍
42
她
終極商業模式—指數型商業模式 & 圈地
您
我
43
http://www.slideshare.net/ThoughtWorks/big-data-agile-analytics-by-ken-collier-director-agile-analytics-thoughtworks
@ThoughtWorks
世界最難的兩件事
—老師、老闆 & 老婆
一
、
把
自
己
的
思
想
裝
進
別
人
的
腦
袋
裡
。
二
、
把
別
人
的
錢
裝
進
自
己
的
口
袋
裡
。
44
45
— 共 創 共 享 模 式 學 習 發 展 生 態 系 —
把很難的教導得很好,而過程又可以複製
不 僅 以 時 間 計 價 , 再 依 價 值 ( 人 力 資 本 觀 點 ) 論
46
— 共 創 共 享 模 式 學 習 發 展 生 態 系 —
47
— 共 創 共 享 模 式 學 習 發 展 生 態 系 —
48
— 共 創 共 享 模 式 學 習 發 展 生 態 系 —
終極痛點
找人 找錢
幫忙賣
49
50
— 共 創 共 享 模 式 學 習 發 展 生 態 系 —
歐倍特培育摩方— 學教移轉 vs. 人力資本驅動
C1:Level 2-3
C4: Level 4-5
C3: Level 3-4
C2: Level 0-1-2
4 Cycle 螺旋式持續改善
—計畫、顯性化、可移轉、可評估 (基於企業收益目標)
ATD_Research_Evaluating_Learning_Getting_to_Measurements That Matter (2016)
52
— 共 創 共 享 模 式 學 習 發 展 生 態 系 —
由 數 據 驅 動 找 到 人 才
卓 越 最 漂 亮 的 角 度
整合學與教脈絡大數據應用的教育創新-以思翱倍力大數據服務為例,2016數位學習學術研討會:學習科技新趨勢(淡江大學,
2016/5/20)
Do and See
Transformation
54
ALBiTER Cloud & App
歐 倍 特 大 數 據 服 務 & 培 育 數 據 雲
55
— 共 創 共 享 模 式 學 習 發 展 生 態 系 —
56
— 共 創 共 享 模 式 學 習 發 展 生 態 系 —
57
專家、顧問通常的以時間、勞務,或是成果交付來定義價值,
以委外身分為收費基準,因應未來數位智能世代,企業組織面對科技與商業模式創新挑戰,
企業領袖需與專家、顧問成為夥伴,以人力資本的價值驅動,自己先成為當責學習者,
然後共組摩方敏捷團隊,再成為彼此的教導者、領導者與投資者
— 共 創 共 享 模 式 學 習 發 展 生 態 系 —
58
— 共 創 共 享 模 式 學 習 發 展 生 態 系 —
— 共 創 共 享 模 式 學 習 發 展 生 態 系 —
by Ta-Ming Chang,for 專家 v9.3 @2019/3/11
摩方人力資本銀行
www.mfhc.io
當 責 學 習 者 。 教 導 者 。 領 導 者 。 投 資 者 mFHC BANK.
學 習 發 展 個 人 化 服 務 的 專 屬 平 台 — bank.mfhc.io
— 運 動 有 材 , 學 習 有 才 , 摩 方 人 力 資 本 助 大 家 發 大 財 —
— 創新 x 專業 ∞ 夥伴 —
60
— 共 創 共 享 模 式 學 習 發 展 生 態 系 —
61
摩方人力資本銀行 for 四個角色的數位轉型與創新新創20步驟 ,v1.2,2019/3/1
by Ta-Ming Chang
— 共 創 共 享 模 式 學 習 發 展 生 態 系 —
62
轉 骨 養 分 & 升 級 階 梯
63
— 共 創 共 享 模 式 學 習 發 展 生 態 系 —
64
Thank you!
— 願 景 與 使 命 —
用教育學習服務助人成功並獲得幸福
為創業家及中小企業, 營造對創新最友善的服務平台
為業師、顧問、企業領袖,建立專家社群數位智產服務專屬平台
65

數據驅動的創新行動方案—中小企業數位轉型與人力資本策略 (摩方人力資本銀行20190627)