Μελέτη Γ΄- Επανάληψη 2ης
Ενότητας:
3
2277
AÓ·ÛÎfiËÛË
EÓfi
ÙËÙ·
1
ŸÏÔÈ ˙ԇ̠۠ÌÈÎÚ¤˜ ‹ ÌÂÁ¿Ï˜ ÎÔÈÓfiÙËÙ˜ Ô˘ ÙȘ ϤÌ ‰‹ÌÔ˘˜. ª¤Û·
ÛÙËÓ ÎÔÈÓfiÙËÙ· ÈηÓÔÔÈԇ̠ÙȘ ·Ó¿ÁΘ Ì·˜ ÁÈ· ÌfiÚʈÛË, ˘Á›·,
ÂÈÎÔÈÓˆÓ›·, „˘¯·ÁˆÁ›·. ∞ÓÙÈÌÂÙˆ›˙Ô˘Ì ̷˙› Ù· ÚԂϋ̷ٷ Î·È ÙȘ
‰˘ÛÎÔϛ˜. °È· Ó· ˙ԇ̷̠˙› ¯ÚÂÈ¿˙ÂÙ·È Ó· ‚¿˙Ô˘Ì ηÓfiÓ˜ Î·È Ó· ÙÔ˘˜
ÙËÚԇ̠fiÏÔÈ. . . . . . . . . . . . . . . . . . . . . . . . . . . . . . . . . (¶ÔÈÔ˘˜ ηÓfiÓ˜;)
™ÙȘ‰Ú·ÛÙËÚÈfiÙËÙ˜ÙÔ˘‰‹ÌÔ˘Â›Ó·È··Ú·›ÙËÙÔÓ·Û˘ÌÌÂÙ¤¯Ô˘ÌÂfiÏÔÈ.
æËÊ›˙Ô˘ÌÂ Î·È ÂÎϤÁÔ˘Ì οı ٤ÛÛÂÚ· ¯ÚfiÓÈ· ¢ËÌÔÙÈÎfi ™˘Ì‚Ô‡ÏÈÔ Î·È
¢‹Ì·Ú¯Ô, ÁÈ· Ó· ·ÔÊ·Û›˙Ô˘Ó Î·È Ó· οÓÔ˘Ó fi,ÙÈ ¯ÚÂÈ¿˙ÂÙ·È. ∫¿ı ̤ڷ
fï˜ÌÈÎÚԛηÈÌÂÁ¿ÏÔÈÚÔÛʤÚÔ˘ÌÂfi,ÙÈηχÙÂÚÔÌÔÚÔ‡ÌÂÁÈ·ÙÔÎÔÈÓfi
ηÏfi. ™˘ÌÌÂÙ¤¯Ô˘Ì ÛÂ Û˘ÏÏfiÁÔ˘˜, ‚ÔËı¿Ì ÂıÂÏÔÓÙÈο Î.¿. ŒÙÛÈ, fiÏÔÈ
Ì·˙› ¯Ù›˙Ô˘Ì ¤Ó·Ó ηχÙÂÚÔ ÎfiÛÌÔ.
∞Í›˙ÂÈ Ó· ‰È·‚¿ÛÔ˘ÌÂ... Î·È Ó· Û˘ÌÏËÚÒÛÔ˘ÌÂ
B·ÛÈÎfi ÏÂÍÈÏfiÁÈÔ
1
2
4
ÎÔÈÓfiÙËÙ·, Ôϛ٘, ·Ó¿ÁΘ, ηÓfiÓ˜, ¯ÒÚÔ˜, ·ÓıÚÒÈÓ˜ Û¯¤ÛÂȘ,
Û˘ÓÂÚÁ·˙fiÌ·ÛÙÂ, ÂӉȷÊÂÚfiÌ·ÛÙÂ, ÂÓËÌÂÚˆÓfiÌ·ÛÙÂ, ÂÈÎÔÈÓˆÓÔ‡ÌÂ,
Û˘ÌÌÂÙ¤¯Ô˘ÌÂ, Û‡ÏÏÔÁÔ˜, ̤ÏË, ÂıÂÏÔÓÙÈÛÌfi˜, ‰‹ÌÔ˜, ˘ËÚÂۛ˜,
ÂÎÏÔÁ¤˜, „ËÊÔ‰¤ÏÙÈÔ, ¢‹Ì·Ú¯Ô˜, ¢ËÌÔÙÈÎfi ™˘Ì‚Ô‡ÏÈÔ
¶ËÁ·›ÓÔ˘Ì ÛÙË «˙ˆÁÚ·ÊÈ¿ ·fi ϤÍÂȘ» Î·È Û˘ÌÏËÚÒÓÔ˘ÌÂ.
∆È Ì·˜ ¿ÚÂÛÂ; ∆È ¿ÏÏÔ ı· ı¤Ï·ÌÂ
Ó· ÌÂÏÂÙ‹ÛÔ˘ÌÂ;
∆È Ì·˜ ‰˘ÛÎfiÏ„Â;
¶Ò˜Êٿ۷̈˜Â‰Ò;
¢Ú·ÛÙËÚÈfiÙËÙ˜
Ù˘ ∞Ó·ÛÎfiËÛ˘
Επιμέλεια επανάληψης: Χρήστος Χαρμπής σελ.1
Τέστ στη Μελέτη Περιβάλλοντος Ενότητα 2
Ένας τόπος με χίλια πρόσωπα
1. Τι τόπους συναντάμε στην πατρίδα μας?
2. Περιγράφω τον ορεινό τόπο?
3. Περιγράφω τον πεδινό τόπο?
Χωριά και πόλεις του τόπου μας
1. Περιγράφω τη ζωή στον ορεινό τόπο?
2. Περιγράφω τη ζωή στον πεδινό τόπο?
3. Περιγράφω τη ζωή στον παραθαλάσσιο τόπο?
4. Ποιοι τόποι ονομάζονται πυκνοκατοικημένοι?
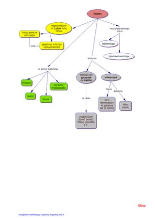
Δημιουργήματα της φύσης και έργα του ανθρώπου.
1. Ποια είναι τα δημιουργήματα της φύσης?
2. Ποιες είναι οι αλλαγές των ανθρώπων στη φύση?
Ενδιαφερόμαστε για το περιβάλλον
1. Τι προβλήματα δημιουργούνε οι άνθρωποι στο περιβάλλον?
2. Πώς μπορούν οι μεγάλοι και πώς οι μικροί να προστατέψουν το περιβάλλον?
Ο χάρτης, μια εικόνα του τόπου μας.
Απαντώ με μία προτασούλα…
1. Τι μας δείχνει ο χάρτης, τι πληροφορίες μας δίνει, πώς τον σχεδιάζουμε?
Ένας χάρτης μας πληροφορεί (α)
1. Από ποια σημεία αποτελείται το βουνό?
2. Τι συναντάμε σε μια πεδιάδα?
3. Τι είναι οι ακτές και ποια τα σχήματά του (ονομαστικά)?
Elina
Επιμέλεια επανάληψης: Χρήστος Χαρμπής σελ.2
Τέστ στη Μελέτη Περιβάλλοντος Ενότητα 2
Ένας τόπος με χίλια πρόσωπα
1. Τι τόπους συναντάμε στην πατρίδα μας?
Στην πατρίδα μας συναντάμε τόπους ορεινούς, πεδινούς και παραθαλάσσιους.
2. Περιγράφω τον ορεινό τόπο?
Ο ορεινός τόπος έχει πολλά βουνά, χαράδρες, βράχια, δάση, ποτάμια, άγρια ζώα και
πουλιά.
3. Περιγράφω τον πεδινό τόπο?
Ο πεδινός τόπος είναι επίπεδος και εύφορος, δηλαδή μπορεί να καλλιεργηθεί. Έχει
και δέντρα.
Χωριά και πόλεις του τόπου μας
Ο τόπος επηρεάζει τη ζωή και τις ασχολίες των κατοίκων.
1. Περιγράφω τη ζωή στον ορεινό τόπο.
Στον ορεινό τόπο ασχολούνται κυρίως με την κτηνοτροφία. Οι τόποι αυτοί είναι
αραιοκατοικημένοι (=μένουν λίγοι άνθρωποι)
2. Περιγράφω τη ζωή στον πεδινό τόπο?
Στον πεδινό τόποι οι άνθρωποι είναι γεωργοί, υπάρχουν μεγάλοι δρόμοι, καλή
συγκοινωνίαερ και οι άνθρωποι επικοινωνούν και μεταφέρουν τα προϊόντα τους.
Υπάρχουν εργοστάσια, επιχειρήσεις και πολλές δουλειές.
3. Περιγράφω τη ζωή στον παραθαλάσσιο τόπο?
Στους παραθαλάσσιους τόπους και τα νησιά οι άνθρωποι ασχολούνται με τη
ναυτιλία, δηλαδή ταξιδεύουν με πλοία στη θάλασσα, το εμπόριο, το ψάρεμα.
4. Ποιοι τόποι ονομάζονται πυκνοκατοικημένοι?
Πυκνοκατοικημένοι ονομάζονται οι τόποι στους οποίους κατοικούν πολλοί
άνθρωποι (πεδινοί τόποι και παραθαλάσσιοι τόποι)
Δημιουργήματα της φύσης και έργα του ανθρώπου.
1. Ποια είναι τα δημιουργήματα της φύσης?
Τα βουνά, τα ποτάμια, οι λίμνες, οι θάλασσες, τα σπήλαια.
2. Ποιες είναι οι αλλαγές των ανθρώπων στη φύση?
Elina
Επιμέλεια επανάληψης: Χρήστος Χαρμπής σελ.3
Το χτίσιμο οικισμών, το άνοιγμα δρόμων, η κατασκευή λιμανιών, γεφυρών,
αεροδρομίων, το άνοιγμα σηράγγων στα βουνά.
Ενδιαφερόμαστε για το περιβάλλον
1. Τι προβλήματα δημιουργούνε οι άνθρωποι στο περιβάλλον?
Τα προβλήματα είναι η καταστροφή των δασών, η έλλειψη καθαρού νερού, η
ρύπανση (μόλυνση) του αέρα και της θάλασσας, τα σκουπίδια, ο θόρυβος.
2. Πώς μπορούν οι μεγάλοι και πώς οι μικροί να προστατέψουν το περιβάλλον?
Οι μεγάλοι οργανώνονται σε συλλόγους και ψηφίζονται νόμοι.
Οι μικροί δεν σπαταλάμε νερό, δεν ρίχνουμε σκουπίδια στους δρόμους και τις
παραλίες, κάνουμε ανακύκλωση, σβήνουμε τα φώτα όταν δεν τα χρειαζόμαστε.
Ο χάρτης, μια εικόνα του τόπου μας.
ε
1. Τι μας δείχνει ο χάρτης, τι πληροφορίες μας δίνει, πώς τον σχεδιάζουμε?
Ο χάρτης μας δείχνει ότι υπάρχει στην επιφάνεια ενός τόπου.
Βρίσκουμε πληροφορίες για δρόμους, βουνά, ποτάμια, ένα νησί, μία χώρα.
Τον σχεδιάζουμε χρησιμοποιώντας σύμβολα και χρώματα.
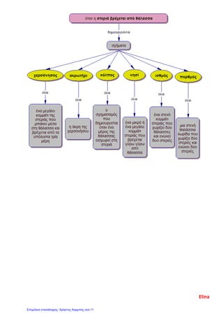
Ένας χάρτης μας πληροφορεί (α)
1. Από ποια σημεία αποτελείται το βουνό?
Το βουνό αποτελείται από την κορυφή, τις πλαγιές, τους πρόποδες.
2. Τι συναντάμε σε μια πεδιάδα?
Σε μια πεδιάδα συναντάμε ποτάμια, παραπόταμους, λίμνες.
3. Τι είναι οι ακτές και ποια τα σχήματά τους ?
Τα σχήματα των ακτών είναι : η χερσόνησος, το ακρωτήριο, ο κόλπος, ο ισθμός, ο
πορθμός.
Elina
Επιμέλεια επανάληψης: Χρήστος Χαρμπής σελ.4
Elina
Επιμέλεια επανάληψης: Χρήστος Χαρμπής σελ.5
Elina
Επιμέλεια επανάληψης: Χρήστος Χαρμπής σελ.6
Elina
Επιμέλεια επανάληψης: Χρήστος Χαρμπής σελ.7
Elina
Επιμέλεια επανάληψης: Χρήστος Χαρμπής σελ.8
Elina
Επιμέλεια επανάληψης: Χρήστος Χαρμπής σελ.9
Elina
Επιμέλεια επανάληψης: Χρήστος Χαρμπής σελ.10
Elina
Επιμέλεια επανάληψης: Χρήστος Χαρμπής σελ.11
Ο τόπος που ζούμε
Ένας τόπος ορεινός
Το ψηλότερο σημείο του βουνού λέγεται _________ και το χαμηλότερο __________.
Ανάμεσα στην κορυφή και τους πρόποδες υπάρχουν οι __________ του βουνού.
Πολλά βουνά στη σειρά κάνουν μια ____________. Στα βουνά έχουν τις πηγές τους
τα ___________. Μια πεδινή έκταση πάνω στα βουνά λέγεται ____________.
Μια στενή πεδινή έκταση ανάμεσα σε δυο βουνά, που διασχίζεται συνήθως από
ποτάμι,
λέγεται ___________. Ένα βαθύ και στενό άνοιγμα της γης λέγεται ____________.
Μια απόκρημνη και βαθιά χαράδρα λέγεται ____________. Όταν τα νερά ενός μεγά-
λου ή μικρού ποταμού πέφτουν από ψηλά και απότομα σχηματίζουν
______________.
2. Ένας τόπος πεδινός
Μια μεγάλη έκταση της γης χωρίς βουνά λέγεται ____________. Μια πεδιάδα τριγυ-
ρισμένη από βουνά λέγεται ______________. Τις πεδιάδες τις διασχίζουν συνήθως
_____________. Τα νερά του ποταμού κυλάνε σ’ ένα φυσικό αυλάκι που λέγεται
__________. Οι δυο πλευρές της κοίτης του ποταμού λέγονται ____________.
Εκεί που χύνει το ποτάμι τα νερά του στη θάλασσα λέγεται ______________
Οι μικροί ποταμοί που χύνονται σ’ έναν μεγαλύτερο λέγονται __________________.
Τα νερά των ποταμών είναι γλ_______. Ένα κοίλωμα της γης γεμάτο με γλυκό
νερό λέγεται __________. Μια έκταση της γης με ρηχά και στάσιμα νερά λέγεται
__________.
3. Ένας τόπος παραθαλάσσιος
Η θάλασσα σκεπάζει το μεγαλύτερο μέρος της _______. Τα νερά της θάλασσας είναι
αλ_______. Η άκρη της στεριάς που βρέχεται από τη θάλασσα λέγεται ________.
Ένα μεγάλο κομμάτι ξηράς που μπαίνει στη θάλασσα και βρέχεται από τα τρία μέρη
λέγεται ________________. Η μύτη της ξηράς που μπαίνει στη θάλασσα λέγεται
____________. Ένα μεγάλο ή μικρό μέρος ξηράς που βρέχεται γύρω γύρω από
θάλασσα λέγεται ________. Μια στενή λουρίδα θάλασσας που μπαίνει στην ξηρά
λέγε-
ται ___________. Μια στενή λουρίδα ξηράς που ενώνει δυο στεριές και χωρίζει δυο
θάλασσες λέγεται __________. Μια στενή λουρίδα θάλασσας που ενώνει δυο
θάλασ-
σες και χωρίζει δυο ξηρές λέγεται ____________. Ένας βράχος μέσα στη θάλασσα
Elina
Επιμέλεια επανάληψης: Χρήστος Χαρμπής σελ.12
που φαίνεται μόνο η κορυφή του λέγεται _______________, ένας άλλος που δε
φαίνεται καθόλου λέγεται ___________. Το μέρος που αράζουν τα πλοία για να
πάρουν ή ν’ αφήσουν επιβάτες και εμπορεύματα λέγεται _____________.
Βαθμολόγησε τον εαυτό σου. Κάθε σωστή απάντηση παίρνει 3 βαθμούς. Η άριστη
βαθμολογία είναι 96 βαθμοί. Η βαθμολογία μου →
Απαντήσεις:
1) κορυφή 2) πεδιάδα 3) γης
πρόποδες λεκανοπέδιο αλμυρά
πλαγιές ποτάμια ακτή
οροσειρά κοίτη χερσόνησος
ποτάμια όχθες ακρωτήρι
οροπέδιο εκβολή νησί
κοιλάδα παραπόταμοι κόλπος
χαράδρα γλυκά ισθμός
γκρεμός λίμνη πορθμός
καταρράχτης έλος σκόπελος
ύφαλος
λιμάνι
Elina
Επιμέλεια επανάληψης: Χρήστος Χαρμπής σελ.13
Στη χώρα μας υπάρχουν πολλοί και
διαφορετικοί τόποι. Ελάτε να τους γνωρίσουμε.
Οι τόποι που έχουν ξηρά με χώμα και θάλασσα όπως τα Νέα Πλάγια
λέγονται παραθαλάσσιοι.
Οι τόποι που έχουν χωράφια, δέντρα και πεδιάδες όπως η Κορνοφωλιά
λέγονται πεδινοί.
Οι τόποι που έχουν βουνά, βράχια, έλατα και εκεί ζούν άγρια ζώα και
πουλιά όπως το Φουντωτό λέγονται ορεινοί.
eva - edu
Επιμέλεια επανάληψης: Χρήστος Χαρμπής σελ.14
Όταν ένα μέρος το βλέπουμε από ψηλά τα
πράγματα που βλέπουμε φαίνονται πιο μικρά.
Και οι τόποι σε ένα χάρτη φαίνονται πολύ μικροι
γιατί φαίνονται από ψηλά. Σε ένα χάρτη μπορούμε να
βρούμε δρόμους, βουνά, λίμνες και πεδιάδες.
Ο χάρτης μας βοηθάει να δούμε που είναι το μέρος
που θέλουμε να πάμε ταξίδι.
eva - edu
Επιμέλεια επανάληψης: Χρήστος Χαρμπής σελ.15
Στο χάρτη με καφέ χρώμα ζωγραφίζουμε τα βουνά,
με πράσινο χρώμα ζωγραφίζουμε τις πεδιάδες και με
μπλέ χρώμα ζωγραφίζουμε τα ποτάμια και τις λίμνες.
eva - edu
Επιμέλεια επανάληψης: Χρήστος Χαρμπής σελ.16
Τα βουνά τα λέμε και όρη. Όταν πολλά όρη είναι
στη σειρά τα λέμε οροσειρά. Τα μικρά βουνά τα
λέμε λόφους.
Τα μικρά ποτάμια που το νερό τους μπαίνει σε ένα
μεγάλο ποτάμι λέγονται παραπόταμοι. Το ποτάμι
ξεκινάει από ένα βουνό ή μια λίμνη και χύνεται
στη θάλασσα. Εκεί είναι οι εκβολές του.
eva - edu
Επιμέλεια επανάληψης: Χρήστος Χαρμπής σελ.17
Η πεδιάδα έχει χωράφια. Δεν έχει βουνά. Στην
πεδιάδα μπορούμε να δούμε μια λίμνη ή ένα
ποτάμι.
Όταν η θάλασσα μπαίνει μέσα στη στεριά το
σχήμα που γίνεται εκεί το λέμε κόλπο. Το νησί
είναι ένα μικρό ή μεγάλο κομμάτι στεριάς που
γύρω γύρω έχει θάλασσα.
eva - edu
Επιμέλεια επανάληψης: Χρήστος Χαρμπής σελ.18
Ένα μεγάλο μέρος γης που μπαίνει μέσα στη
θάλασσα το λέμε χερσόνησο. Η άκρη της
χερσονήσου λέγεται ακρωτήριο.
eva - edu
Επιμέλεια επανάληψης: Χρήστος Χαρμπής σελ.19
ΜΕΛΕΤΗ ΠΕΡΙΒΑΛΛΟΝΤΟΣ
Γεωγραφικοί Όροι Ξηράς
ΟΡΕΙΝΟΣ ΤΟΠΟΣ (Καφέ Χρώμα)
βουνό (όρος) = ψηλό και ανηφορικό μέρος που
εξέχει από το έδαφος
κορυφή = το ψηλότερο σημείο του βουνού
πρόποδες = το χαμηλότερο σημείο του βουνού
πλαγιές = το μέρος ανάμεσα στην κορυφή και
τους πρόποδες
οροσειρά = πολλά βουνά στη σειρά
ΠΕΔΙΝΟΣ ΤΟΠΟΣ (Πράσινο Χρώμα)
πεδιάδα = μια μεγάλη έκταση της γης χωρίς βουνά
οροπέδιο = μια πεδινή έκταση πάνω στα βουνά
λεκανοπέδιο = μια πεδιάδα τριγυρισμένη από βουνά
πεδιάδα οροπέδιο λεκανοπέδιο
ΠΑΡΑΘΑΛΑΣΣΙΟΣ ΤΟΠΟΣ (Μπλε Χρώμα)
λίμνη = ένα κοίλωμα της γης με γλυκό νερό
ποταμός = μεγάλη ποσότητα νερού που κυλά αδιάκοπα
όχθες = οι δυο πλευρές της κοίτης του ποταμού
εκβολή του ποταμού = εκεί που χύνει το ποτάμι τα νερά του
δέλτα ποταμού = το γόνιμο κομμάτι γης που σχηματίζεται
στην εκβολή του ποταμού και μοιάζει με τρίγωνο
παραπόταμοι = οι μικροί ποταμοί που χύνονται σ’ ένα μεγαλύτερο
παραπόταμοι
Η τάξη της κυρίας ΓεωργίαςΕπιμέλεια επανάληψης: Χρήστος Χαρμπής σελ.20
ΜΕΛΕΤΗ ΠΕΡΙΒΑΛΛΟΝΤΟΣ
Γεωγραφικοί Όροι Θάλασσας
χερσόνησος = ένα κομμάτι ξηράς που μπαίνει
στη θάλασσα και βρέχεται από τρεις μεριές
ακρωτήριο = η μύτη της χερσονήσου
νησί = ένα κομμάτι ξηράς που βρέχεται γύρω-
γύρω από θάλασσα
σκόπελος = ο βράχος μέσα στη θάλασσα που
φαίνεται μόνο η κορυφή του
ύφαλος = ένας βράχος μέσα στη θάλασσα που δε
φαίνεται σχεδόν καθόλου λέγεται.
κόλπος = μια στενή λωρίδα θάλασσας
που μπαίνει στην ξηρά
λιμάνι = το μέρος που αράζουν τα πλοία
πορθμός = μια στενή λωρίδα θάλασσας
που ενώνει δυο θάλασσες και χωρίζει δυο
στεριές
ισθμός = μια στενή λωρίδα ξηράς που
ενώνει δυο στεριές και χωρίζει δυο
θάλασσες
πορθμός ισθμός
Η τάξη της κυρίας ΓεωργίαςΕπιμέλεια επανάληψης: Χρήστος Χαρμπής σελ.21
Προσπαθήστε να ξεχωρίσετε τους παρακάτω χάρτες σε :
(πολιτικός , γεωμορφολογικός, πόλης , αρχαιολογικού χώρου).
Τι είναι Χάρτης ;
Ο Χάρτης είναι και αυτός ένα κείμενο
που μας δίνει πληροφορίες για τον
τόπο που δείχνει.
Οι χάρτες είναι: Γεωμορφολογικοί ,
πολιτικοί ,οδικοί, πόλης ή χωριού,
χώρου εξωτερικού ή εσωτερικού)
Η τάξη της κυρίας ΓεωργίαςΕπιμέλεια επανάληψης: Χρήστος Χαρμπής σελ.22
Ποια είναι τα σύμβολα σ’ ένα χάρτη :
Παραλία Αεροδρόμιο μοναστήρι
Λιμάνι Μεσαιωνικό κάστρο
Αρχαιότητες Πόλη χωριό
Εθνική οδός κατεύθυνση
Ποιο είδος χάρτη θα χρησιμοποιούσες ;
Για να βρω… Θα χρησιμοποιούσα
Την Γερμανία   Γεωμορφολογικό Ελλάδας
Τα βουνά, ποτάμια, λίμνες της
Ελλάδας
  Πολιτικό χάρτη Ευρώπης
Τι καιρό θα κάνει αύριο  
Οδικό χάρτη πόλεως
Ηρακλείου
Πού βρίσκεται ο νομός Ηρακλείου   Μετεωρολογικό χάρτη
Το δρόμο για να πάω στο σπίτι ενός
φίλου μου
  Πολιτικό χάρτη Ελλάδας
Το ξέρεις ότι και οι χάρτες διαβάζονται ;
Κάθε χάρτης για να μπορεί να διαβαστεί από όλους
έχει κάποια σύμβολα που λέγονται: ΥΠΟΜΝΗΜΑ.
Έτσι ο επισκέπτης μιας περιοχής αφού συμβουλευτεί
το χάρτη μπορεί εύκολα να καταλάβει τι υπάρχει στην
περιοχή .
Η τάξη της κυρίας ΓεωργίαςΕπιμέλεια επανάληψης: Χρήστος Χαρμπής σελ.23
Στον παρακάτω χάρτη της Μήλου βλέπεις διάφορα σύμβολα. Γράψε τι
δείχνει το κάθε σύμβολο που βρίσκεται στο χάρτη.
……………………………………..
…………………………………………
………………………………………..
……………………………………………
…………………………………………..
………………………………………….
Συμπληρώνω τον πίνακα με τις παρακάτω λέξεις για να δείξω τι
συμβολίζει το κάθε σύμβολο του χάρτη.
(λιμάνι , αρχαιότητες , σπήλαιο , μοναστήρι , παραλία , χιονοδρομικό κέντρο ,
αεροδρόμιο , θάλασσα , κορυφή βουνού , πόλη , εθνική οδός , ποτάμι ) .
Σύμβολο Σημαίνει Σύμβολο Σημαίνει
Η τάξη της κυρίας ΓεωργίαςΕπιμέλεια επανάληψης: Χρήστος Χαρμπής σελ.24
ΥΠΟΜΝΗΜΑ ΧΑΡΤΗ
Συμπληρώνω τον πίνακα με τις παρακάτω λέξεις για να δείξω τι
συμβολίζει το κάθε σύμβολο του χάρτη.
(λιμάνι, αρχαιότητες, σπήλαιο, μοναστήρι, παραλία, ποτάμι,
χιονοδρομικό κέντρο, αεροδρόμιο, θάλασσα, κορυφή βουνού,
πόλη, εθνική οδός)
Σύμβολο Σημαίνει Σύμβολο Σημαίνει
Η τάξη της κυρίας ΓεωργίαςΕπιμέλεια επανάληψης: Χρήστος Χαρμπής σελ.25
ΜΕΛΕΤΗ ΠΕΡΙΒΑΛΛΟΝΤΟΣ
Γεωγραφικοί Όροι Ξηράς
1.Συμπλήρωσε τους γεωγραφικούς όρους του βουνού που λείπουν.
2. Συμπλήρωσε τις εικόνες με τις παρακάτω λέξεις:
(λίμνη, δέλτα ποταμού, παραπόταμοι, όχθες, ποτάμι, πεδιάδα, εκβολή)
Η τάξη της κυρίας ΓεωργίαςΕπιμέλεια επανάληψης: Χρήστος Χαρμπής σελ.26
Όνομα:_______________________________________________
Ημερομηνία:___________________________________________
ΜΕΛΕΤΗ ΠΕΡΙΒΑΛΛΟΝΤΟΣ
Γεωγραφικοί Όροι Θάλασσας
Συμπλήρωσε τις εικόνες με τις παρακάτω λέξεις:
(ισθμός, λιμάνι, σκόπελος, νησί, ύφαλος, ακρωτήριο, κόλπος, πορθμός, χερσόνησος)
Η τάξη της κυρίας ΓεωργίαςΕπιμέλεια επανάληψης: Χρήστος Χαρμπής σελ.27
1 ) Συμπλήρωσε τα κενά:
Το ψηλότερο σημείο του βουνού λέγεται ……………………………… και το χαμηλότερο ………………………….
Πολλά βουνά στη σειρά μας κάνουν μια ………………………………. Στα βουνά έχουν τις πηγές τους τα
……………………………….
Μια πεδινή έκταση πάνω στα βουνά λέγεται ………………………………
……………………………… είναι μια στενή πεδινή έκταση ανάμεσα σε δύο βουνά, που διασχίζεται συ-
νήθως από ποτάμι.
Ένα βαθύ και στενό άνοιγμα της γης λέγεται ………………………………
Όταν τα νερά ενός μεγάλου ή μικρού ποταμού πέφτουν από ψηλά και απότομα, σχηματίζουν
………………………………
2) Σωστό ή Λάθος. Βάλε Χ στη σωστή απάντηση:
σωστό λάθος
 Ο όρμος είναι μεγαλύτερος από τον κόλπο. ( ) ( )
 Το σημείο όπου συναντιούνται δύο ποτάμια ονομάζεται εκβολή του ποταμού. ( ) ( )
 Ο λόφος είναι πιο ψηλός από το βουνό. ( ) ( )
 Η κοιλάδα είναι μεγαλύτερη από την πεδιάδα. ( ) ( )
 Ο σκόπελος είναι ψηλότερος από τον ύφαλο. ( ) ( )
 Ο ισθμός είναι ξηρά, ενώ ο πορθμός είναι θάλασσα. ( ) ( )
3) Αντιστοίχισε:
πεδιάδα   ένα κοίλωμα της γης γεμάτο με γλυκό νερό
λίμνη   μια μεγάλη έκταση της γης χωρίς βουνά
έλος   μικρός ποταμός που χύνεται σ’ ένα μεγαλύτερο
παραπόταμος   μια έκταση της γης με ρηχά και στάσιμα νερά
εκβολή   εκεί που χύνει το ποτάμι τα νερά του στη θάλασσα
λεκανοπέδιο   μια πεδιάδα τριγυρισμένη από βουνά
Γ΄
_____________
Όνομα: ___________________________
Αθανάσιος Παλάνης
Επιμέλεια επανάληψης: Χρήστος Χαρμπής σελ.28
4) Υπογράμμισε τη σωστή απάντηση:
 Μια στενή λωρίδα ξηράς που ενώνει δύο στεριές και χωρίζει δύο θάλασσες λέγεται:
α. πορθμός β. χερσόνησος γ. ισθμός
 Ένας βράχος μέσα στη θάλασσα που δε φαίνεται καθόλου η κορυφή του λέγεται:
α. σκόπελος β. ύφαλος γ. νησί
 Μια στενή λωρίδα θάλασσας που μπαίνει στην ξηρά λέγεται:
α. χερσόνησος β. κόλπος γ. ισθμός
 Η μύτη της ξηράς που μπαίνει στη θάλασσα λέγεται:
α. ακρωτήρι β. χερσόνησος γ. λιμάνι
 Η άκρη της στεριάς που βρέχεται από τη θάλασσα λέγεται:
α. κόλπος β. σκόπελος γ. ακτή
 Το μέρος που αγκυροβολούν τα πλοία και προφυλάσσονται από την τρικυμία και τους ανέμους
α. όρμος β. νησί γ. λιμάνι
5) Γράψε με λίγα λόγια:
α) Τι ονομάζουμε νησί; …………………………………………………………………………………………………………………………..
……………………………………………………………………………………………………………………………………………………………………
……………………………………………………………………………………………………………………………………………………………………
β) Τι ονομάζουμε χερσόνησο; ……………………………………………………………………………………………………………….
……………………………………………………………………………………………………………………………………………………………………
……………………………………………………………………………………………………………………………………………………………………
Αθανάσιος Παλάνης
Επιμέλεια επανάληψης: Χρήστος Χαρμπής σελ.29
ΜΕΛΕΤΗ ΠΕΡΙΒΑΛΛΟΝΤΟΣ
Χρήσιμες γνώσεις
ΟΡΕΙΝΟΣ ΤΟΠΟΣ
Τα μέρη του βουνού:
α)Το ψηλότερο σημείο του βουνού λέγεται κορυφή.
β)Το χαμηλότερο σημείο λέγεται πρόποδες.
γ)Ανάμεσα στην κορυφή και τους πρόποδες υπάρχουν οι πλαγιές.
Πολλά βουνά στη σειρά κάνουν μια οροσειρά.
ΠΕΔΙΝΟΣ ΤΟΠΟΣ
Μια μεγάλη έκταση της γης χωρίς βουνά λέγεται πεδιάδα.
Μια πεδινή έκταση πάνω στα βουνά λέγεται οροπέδιο.
Μια πεδιάδα τριγυρισμένη από βουνά λέγεται λεκανοπέδιο.
πεδιάδα οροπέδιο λεκανοπέδιο
ΛΙΜΝΗ
Ένα κοίλωμα της γης με γλυκό νερό λέγεται λίμνη.
ΣΑΠΟΥΡΙΔΗΣ ΠΑΥΛΟΣ
Επιμέλεια επανάληψης: Χρήστος Χαρμπής σελ.30
ΠΟΤΑΜΟΣ
Ποταμός είναι η μεγάλη ποσότητα νερού που κυλά αδιάκοπα.
Οι δυο πλευρές της κοίτης του ποταμού λέγονται όχθες.
Εκεί που χύνει το ποτάμι τα νερά του λέγεται εκβολή του ποταμού.
Το γόνιμο κομμάτι γης που σχηματίζεται στην εκβολή του ποταμού και
μοιάζει με τρίγωνο λέγεται δέλτα ποταμού.
Οι μικροί ποταμοί που χύνονται σ’ ένα μεγαλύτερο λέγονται παραπόταμοι.
ποτάμι
όχθες εκβολή δέλτα ποταμού
παραπόταμοι
ΣΑΠΟΥΡΙΔΗΣ ΠΑΥΛΟΣ
Επιμέλεια επανάληψης: Χρήστος Χαρμπής σελ.31
ΜΕΛΕΤΗ ΠΕΡΙΒΑΛΛΟΝΤΟΣ
Χρήσιμες γνώσεις
Ένα κομμάτι ξηράς που μπαίνει στη θάλασσα και βρέχεται από τρεις μεριές
λέγεται χερσόνησος.
Η μύτη της χερσονήσου λέγεται ακρωτήριο.
χερσόνησος ακρωτήριο
Ένα κομμάτι ξηράς που βρέχεται γύρω-γύρω από θάλασσα λέγεται νησί.
Ο βράχος μέσα στη θάλασσα που φαίνεται μόνο η κορυφή του λέγεται
σκόπελος.
Ένας βράχος μέσα στη θάλασσα που δε φαίνεται σχεδόν καθόλου λέγεται
ύφαλος.
νησί σκόπελος ύφαλος
ΣΑΠΟΥΡΙΔΗΣ ΠΑΥΛΟΣ
Επιμέλεια επανάληψης: Χρήστος Χαρμπής σελ.32
Μια στενή λωρίδα θάλασσας που μπαίνει στην ξηρά λέγεται κόλπος.
Το μέρος που αράζουν τα πλοία λέγεται λιμάνι.
λιμάνι κόλπος
Μια στενή λωρίδα θάλασσας που ενώνει δυο θάλασσες και χωρίζει δυο
στεριές λέγεται πορθμός.
Μια στενή λωρίδα ξηράς που ενώνει δυο στεριές και χωρίζει δυο θάλασσες
λέγεται ισθμός.
πορθμός ισθμός
ΣΑΠΟΥΡΙΔΗΣ ΠΑΥΛΟΣ
Επιμέλεια επανάληψης: Χρήστος Χαρμπής σελ.33
ΜΕΛΕΤΗ ΠΕΡΙΒΑΛΛΟΝΤΟΣ: Ο ΤΟΠΟΣ ΜΑΣ
ΟΝΟΜΑ: …………………………………………………………………………
1. Να σημειώσεις δίπλα από κάθε φωτογραφία…
α) τη λέξη παραθαλάσσιος, ορεινός ή πεδινός και
β) να γράψεις 5 λέξεις που χαρακτηρίζουν τον κάθε τόπο
Τόπος ………………………
Λέξεις που χαρακτηρίζουν τον τόπο αυτό:
1. ……………………………………
2. ……………………………………
3. ……………………………………
4. ……………………………………
5. ……………………………………
Τόπος ………………………
Λέξεις που χαρακτηρίζουν τον τόπο αυτό:
1. ……………………………………
2. ……………………………………
3. ……………………………………
4. ……………………………………
5. ……………………………………
Τόπος ………………………
Λέξεις που χαρακτηρίζουν τον τόπο αυτό:
1. ……………………………………
2. ……………………………………
3. ……………………………………
4. ……………………………………
5. ……………………………………
2. Να μοιράσεις τις λέξεις σε δύο στήλες.
σπηλιά, τούνελ, διώρυγα, νησί, γέφυρα, χερσόνησος, οροσειρά,
κόλπος, λιμάνι, αεροδρόμιο.
Δημιουργήματα της φύσης Δημιουργήματα του ανθρώπου
1. ……………………………………
2. ……………………………………
3. ……………………………………
4. ……………………………………
5. ……………………………………
1. ……………………………………
2. ……………………………………
3. ……………………………………
4. ……………………………………
5. ……………………………………
Αθανάσιος Παλάνης
Επιμέλεια επανάληψης: Χρήστος Χαρμπής σελ.34
3. Σε έναν τόπο κατασκευάστηκε η
σήραγγα που βλέπεις στη φωτογραφία.
Σε τι θα εξυπηρετήσει τους ανθρώπους
το έργο αυτό; Τι προβλήματα
δημιουργούνται στη φύση;
……………………………………………………………………………………………………………
……………………………………………………………………………………………………………
……………………………………………………………………………………………………………
……………………………………………………………………………………………………………
……………………………………………………………………………………………………………
……………………………………………………………………………………………………………
4. Κάνε την αντιστοίχιση. Τι σημαίνει το κάθε σύμβολο;
• χωριό
• σπηλιά
• πόλη
• κάστρο
• ποτάμι
• λιμάνι
• λίμνη
• αεροδρόμιο
5. Να σημειώσεις πάνω στις εικόνες τις λέξεις…
ΒΟΥΝΟ ΠΟΤΑΜΙ
Πρόποδες, πλαγιά, κορυφή Όχθες, εκβολές
Αθανάσιος Παλάνης
Επιμέλεια επανάληψης: Χρήστος Χαρμπής σελ.35
6. Να συμπληρώσεις τα κενά με τις κατάλληλες λέξεις.
Η …………………… είναι ένα μεγάλο κομμάτι στεριάς χωρίς βουνά και λόφους.
Συνήθως εκεί οι άνθρωποι έχουν μεγάλες καλλιέργειες. Στο χάρτη τη
συμβολίζουμε με ………………… χρώμα.
Πολλά όρη στη σειρά αποτελούν μια ………………………….
Ένα μεγάλο κομμάτι στεριά που μπαίνει μες στη θάλασσα και βρέχεται από
τα υπόλοιπα τρία μέρη λέγεται ………………………. Η άκρη της ονομάζεται
……………………
7. Μπορείς να περιγράψεις αυτό που βλέπεις στη διπλανή εικόνα;
Σε ποιο μέρος της Ελλάδας βρίσκεται; Είναι δημιούργημα του
ανθρώπου ή της φύσης;
……………………………………………………………………………………..…
………………………………………………………………………………………..
………………………………………………………………………………………..
………………………………………………………………………………………..
…..………………………………………………………………………………………
8. Φτιάξε έναν δικό σου χάρτη που να περιλαμβάνει: βουνά, πεδιάδα,
ποτάμι, κόλπο, νησί, χερσόνησο και ό,τι άλλο θέλεις. Χρησιμοποίησε
σύμβολα και χρώματα για να δείξεις αυτά τα στοιχεία. Μην ξεχάσεις να
φτιάξεις κι ένα μικρό υπόμνημα.
Αθανάσιος Παλάνης
Επιμέλεια επανάληψης: Χρήστος Χαρμπής σελ.36
Γ΄ΔΗΜΟΤΙΚΟΥ
ΜΕΛΕΤΗ ΠΕΡΙΒΑΛΛΟΝΤΟΣ
Κ Ρ Ι Τ Η Ρ Ι Ο Α Ξ Ι Ο Λ Ο Γ Η Σ Η Σ
1. Διαγράφω από τις έντονα γραμμένες λέξεις αυτή που δεν ταιριάζει :
Στη χώρα μας συναντάμε τόπους ορεινούς, πεδινούς και παραθαλάσσιους. Ένας
ορεινός τόπος έχει βουνά, βράχια, δάση και εύφορη γη. Εκεί ζουν άγρια / ήμερα
ζώα και πτηνά. Τα βουνά της Ελλάδας είναι πολλά / λίγα. Αλλού είναι γυμνά από
βλάστηση και αλλού τα σκεπάζουν δέντρα όπως πορτοκαλιές, έλατα και πεύκα.
Στις πλαγιές φυτρώνουν επίσης θάμνοι, αγριολούλουδα και αγριαχλαδιές.
Οι πεδινές περιοχές είναι λιγότερες / περισσότερες από τις ορεινές. Είναι επίπεδες /
γεμάτες γκρεμούς. Συνήθως έχουν εύφορη / άγονη γη. Στις πεδιάδες συναντούμε
πολλά φυτά, όπως ελιές, πεύκα, πορτοκαλιές και φυτά, όπως σιτάρια και
βαμβάκια.
Υπάρχουν όμως και τόποι που έχουν ποτάμια, λίμνες και θάλασσα. Οι τόποι κοντά
στη θάλασσα ονομάζονται παραθαλάσσιοι / θαλασσινοί.
2. Συμπληρώνω τα κενά με τις λέξεις από την παρένθεση :
(πόλεις, δρόμους, τόπους, βιομηχανίες, πεδινούς, επικοινωνούν, εμπορικές,
μεταφέρουν, εύκολα)
Οι άνθρωποι χτίσαμε χωριά και ________________________ σε διάφορους
________________________ . Στους ________________________ τόπους οι άνθρωποι
καλλιεργούν τη γη, κατασκευάζουν μεγάλους ________________________ και είναι
εύκολο να ________________________ με ανθρώπους σε άλλους
________________________ καθώς και να ________________________ τα προϊόντα
τους. Υπάρχουν πολλές ________________________ και ________________________
επιχειρήσεις, όπου οι κάτοικοι βρίσκουν πιο ________________________ δουλειά.
Λία Φωσκόλου
Επιμέλεια επανάληψης: Χρήστος Χαρμπής σελ.37
3. Αντιστοιχίζω τα χαρακτηριστικά με τους τόπους που ανήκουν :
Κτηνοτροφία   ΠΕΔΙΝΟΣ ΤΟΠΟΣ
Ναυτιλία 
Τουρισμός 
Γεωργία 
Πολυώροφα σπίτια   ΟΡΕΙΝΟΣ ΤΟΠΟΣ
Ψάρεμα 
Δυσκολία στο άνοιγμα δρόμων 
λιμάνι 
μεγάλοι δρόμοι   ΠΑΡΑΘΑΛΑΣΣΙΟΣ
ΤΟΠΟΣ
4. Σημειώνω Σ για το σωστό και Λ για το λάθος :
 Ό,τι βλέπουμε γύρω μας έχει δημιουργηθεί μόνο από τη φύση.
 Οι άνθρωποι επεμβαίνουν στο φυσικό περιβάλλον για να
καλυτερέψουν τη ζωή τους.
 Όταν γίνεται ένα έργο δεν πρέπει να φροντίζουμε και να
προστατεύουμε τα φυτά και τα ζώα που ζουν στο χώρο αυτό.
5. Γράφω στην ομάδα που ταιριάζουν :
(βουνά, γεφύρια, σπίτια, αυτοκίνητα, πεδιάδες, πουλιά, χώμα, σήραγγες, βιβλία,
σπήλαια, βράχοι, ρυάκια, αεροδρόμια, λιμάνια)
 Δημιουργήματα φύσης : _________________________________________________________
____________________________________________________________________________________
 Έργα ανθρώπου : ________________________________________________________________
____________________________________________________________________________________
Ονοματεπώνυμο :________________________________________________
Λία Φωσκόλου
Επιμέλεια επανάληψης: Χρήστος Χαρμπής σελ.38
Γ΄ΔΗΜΟΤΙΚΟΥ
ΜΕΛΕΤΗ ΠΕΡΙΒΑΛΛΟΝΤΟΣ
Κ Ρ Ι Τ Η Ρ Ι Ο Α Ξ Ι Ο Λ Ο Γ Η Σ Η Σ
1. Υπογραμμίζω τη σωστή απάντηση :
Οι χάρτες / εγκυκλοπαίδειες παρουσιάζουν ό,τι υπάρχει στην επιφάνεια ενός
τόπου με λίγες / πολλές λεπτομέρειες. Παρουσιάζουν το σχήμα του τόπου όπως
φαίνεται από κοντά / ψηλά αλλά πολύ μικρότερο / μεγαλύτερο. Μας δίνουν
πληροφορίες για το πού βρίσκεται ένα βουνό, ένα ποτάμι, κ.ά. Για να
αναπαραστήσουμε ένα βουνό χρησιμοποιούμε μαύρο / καφέ χρώμα, για μια λίμνη
πράσινο / μπλε χρώμα και για ένα λόφο γκρι / κίτρινο χρώμα. Σε όλους τους χάρτες
υπάρχει ένας πίνακας με σύμβολα που ονομάζεται υπόμνημα / επώνυμο.
2. Σημειώνω Σ για το σωστό και Λ για το λάθος :
 Οι πεδιάδες συμβολίζονται στους χάρτες με κίτρινο χρώμα.
 Για να κάνουμε οικονομία στο νερό πρέπει να ποτίζουμε με λάστιχο.
 Τα βουνά τα λέμε και όρη.
 Πολλά βουνά στη σειρά σχηματίζουν ένα οροπέδιο.
 Η λίμνη έχει γλυκό νερό.
3. Πώς μπορούμε να προστατέψουμε κι εμείς το περιβάλλον ;
____________________________________________________________________________________
____________________________________________________________________________________
____________________________________________________________________________________
____________________________________________________________________________________
____________________________________________________________________________________
____________________________________________________________________________________
____________________________________________________________________________________
____________________________________________________________________________________
Λία Φωσκόλου
Επιμέλεια επανάληψης: Χρήστος Χαρμπής σελ.39
4. Γράφω τι δείχνουν οι εικόνες, επιλέγοντας από τις παρακάτω λέξεις :
χερσόνησος / πρόποδες / κόλπος / βουνό / λίμνη / ακρωτήρι / κορυφή /
λιμάνι / πλαγιά / παραπόταμοι / ποταμός
Ονοματεπώνυμο :________________________________________________
Λία Φωσκόλου
Επιμέλεια επανάληψης: Χρήστος Χαρμπής σελ.40
Ενότητα 2η
Ο ΤΟΠΟΣ ΜΑΣ
Γραπτή Δοκιμασία
Ονοματεπώνυμο:……………………………………………………………………………………………………
1. Να σημειώσεις (Σ) για κάθε σωστή πρόταση και (Λ) για κάθε λανθασμένη:
 Η μεγαλύτερη έκταση της πατρίδας μας είναι πεδινή. (……………)
 Οι κάτοικοι των πεδινών τόπων ασχολούνται με την αλιεία. (……………)
 Στους ορεινούς τόπους της πατρίδας μας υπάρχουν μεγάλες πόλεις. (……………)
 Τα σπήλαια είναι δημιουργήματα της φύσης. (……………)
 Τις πεδιάδες τις συμβολίζουμε με κίτρινο χρώμα. (……………)
 Για να σχεδιάσουμε τους χάρτες χρησιμοποιούμε σύμβολα. (……………)
 Τα βουνά τα λέμε και όρη. (……………)
2. Κυκλώνω το σωστό:
• Οι κάτοικοι των ορεινών τόπων ασχολούνται με:
Α. Την αλιεία Β. Την κτηνοτροφία Γ. Τη ναυτιλία
• Υλικό που δεν ανακυκλώνεται είναι:
Α. Το αλουμίνιο Β. Το γυαλί Γ. Το χώμα
• Μια στενή λωρίδα ξηράς που ενώνει δυο στεριές και χωρίζει δυο θάλασσες
λέγεται:
Α. Πορθμός Β. Χερσόνησος Γ. Ισθμός
• Μια πεδιάδα πάνω στα βουνά λέγεται:
Α. Οροπέδιο Β. Κοιλάδα Γ. Κόλπος
• Εκεί που χύνει το ποτάμι τα νερά του στη θάλασσα λέγεται:
Α. Συμβολή ποταμού. Β. Εκβολή ποταμού Γ. Κοίτη ποταμού
3. Τι είναι: οι πρόποδες, η λίμνη, το λεκανοπέδιο, η χερσόνησος και ο σκόπελος;
 Πρόποδες:………………………………………………………………………………………………………………
……………………………………………………………………………………………………………………………………
……………………………………………………………………………………………………………………………………
Μαρία Ίσσαρη
Επιμέλεια επανάληψης: Χρήστος Χαρμπής σελ.41
 Λίμνη:…………………………………………………………………………………………………………………….
.………………………………………………………………………………………………………………………………..…
…………………………………………………………………………………………………………………………………...
 Λεκανοπέδιο:…………………………………………………………………………………………………………
……………………………………………………………………………………………………………………………………
……………………………………………………………………………………………………………………………………
 Χερσόνησος:…………………………………………………………………………………………………………..
……………………………………………………………………………………………………………………………………
……………………………………………………………………………………………………………………………………
 Σκόπελος:………………………………………………………………………………………………………………
……………………………………………………………………………………………………………………………………
……………………………………………………………………………………………………………………………………
4. Η ακροστιχίδα της … ανακύκλωσης:
1. Α _ _ _ _ _ _ _ _ _ _ _ _ _ _ _ _
2. Ν_ _ _ _ _ _
3. Α _ _ _
4. Κ _ _ _
5. Υ _ _ _ _ _ _
6. Κ _ _ _ _ _ _
7. Λ _ _ _ _ _ _
8. Ω _ _ _ _ _ _
9. Σ _ _ _ _ _ _
10. Η _ _ _ _ _ _
1. Μύτη ξηράς που μπαίνει στη θάλασσα.
2. Βρέχεται ολόγυρα από θάλασσα.
3. Το νερό της θάλασσας είναι…..
4. Μέρος της θάλασσας που μπαίνει στην ξηρά.
5. Βράχος κρυμμένος στη θάλασσα.
6. Πεδιάδα ανάμεσα σε βουνά.
7. Υπάρχει σε νησιά και παραθαλάσσιες περιοχές.
8. Γράμμα της αλφαβήτου.
9. Οι δύο πλευρές της κοίτης του ποταμού. (αντίστροφα)
10. Έχει γλυκό νερό. (αντίστροφα)
Μαρία Ίσσαρη
Επιμέλεια επανάληψης: Χρήστος Χαρμπής σελ.42
ΟΝΟΜΑ:
ΤΑΞΗ Γ
1. Σημειώνω Χ στο τετραγωνάκι που πρέπει σε κάθε πρόταση:
 Η μεγαλύτερη έκταση της πατρίδας μας είναι πεδινή.
 Οι κάτοικοι των ορεινών είναι κυρίως γεωργοί.
 Στους παραθαλάσσιους τόπους κάνει πολύ κρύο.
 Τα βουνά τα συμβολίζουμε με κίτρινο χρώμα.
 Τους χάρτες τους σχεδιάζουμε από κάτω.
 Τα βουνά τα λέμε και όρη .
2. Συμπληρώνω τα κενά των προτάσεων:
α. Οι κάτοικοι των ορεινών χωριών ασχολούνται κυρίως με
την……………………………………και την……………………………………………………. .
β. Το ………………………………………………… τα νησιά μας τα επισκέπτονται πολλοί
………………………………………………….
γ. Τα ποτάμια τα συμβολίζουμε με …………………………………………… χρώμα.
δ. Τα χωριά και οι πόλεις της πατρίδας μας είναι χτισμένα σε
………………………………………… , …………………………………… , και ………………………………… τόπους.
σωστό λάθος
( ) ( )
( ) ( )
( ) ( )
( ) ( )
( ) ( )
( ) ( )
Πασιόπουλος Γιώργος
Επιμέλεια επανάληψης: Χρήστος Χαρμπής σελ.43
3. Κύκλωσε τη σωστή απάντηση:
 Μια πεδινή έκταση πάνω στα βουνά λέγεται:
α. πεδιάδα Β. κοιλάδα γ. οροπέδιο
 Εκεί που χύνει τα νερά το ποτάμι στη θάλασσα λέγεται:
α. συμβολή ποταμού β. εκβολή ποταμού γ. κοίτη ποταμού
 Πρόποδες ονομάζουμε:
α. την κορυφή του
βουνού
β. σειρά από βουνά γ. τα πόδια του
βουνού
 Ένα ίσιο μέρος γης χωρίς εμπόδια λέγεται:
α. οροσειρά β. οροπέδιο γ. πεδιάδα
4. Αντιστοιχίζω:
κόλπος • • Μια μικρή πεδιάδα, που
γύρω γύρω έχει βουνά.
ακρωτήριο ● ● Η άκρη της χερσονήσου.
χερσόνησος ● ● Τμήμα της θάλασσας
που μπαίνει στη στεριά.
λεκανοπέδιο ● ● Μεγάλο κομμάτι ξηράς
που μπαίνει στη
θάλασσα και βρέχεται
από αυτήν από τα τρία
μέρη του.
σκόπελος ● ● Βράχος μέσα στη
θάλασσα που δεν
φαίνεται σχεδόν
καθόλου.
ύφαλος ● ● Βράχος μέσα στη
θάλασσα που φαίνεται
μόνο η κορυφή του.
Πασιόπουλος Γιώργος
Επιμέλεια επανάληψης: Χρήστος Χαρμπής σελ.44
5. Γράψε με λίγα λόγια τι σημαίνουν:
Ισθμός:....................................................................................................................................................
......................................................................................................................................................................
......................................................................................................................................................................
......................................................................................................................................................................
Λιμάνι:......................................................................................................................................................
......................................................................................................................................................................
......................................................................................................................................................................
......................................................................................................................................................................
Νησί:.........................................................................................................................................................
......................................................................................................................................................................
......................................................................................................................................................................
......................................................................................................................................................................
..
Πορθμός:................................................................................................................................................
......................................................................................................................................................................
......................................................................................................................................................................
......................................................................................................................................................................
Εκπαιδευτικός
Πασιόπουλος Γεώργιος
Ουφ!!!!
Τελείωσα!!!!!!!!
Πασιόπουλος Γιώργος
Επιμέλεια επανάληψης: Χρήστος Χαρμπής σελ.45
Ο τόπος που ζούμε
1. Ένας τόπος ορεινός
Το ψηλότερο σημείο του βουνού λέγεται _________ και το χαμηλότερο __________.
Ανάμεσα στην κορυφή και τους πρόποδες υπάρχουν οι __________ του βουνού.
Πολλά βουνά στη σειρά κάνουν μια ____________. Στα βουνά έχουν τις πηγές τους
τα ___________. Μια πεδινή έκταση πάνω στα βουνά λέγεται ____________.
Μια στενή πεδινή έκταση ανάμεσα σε δυο βουνά, που διασχίζεται συνήθως από ποτάμι,
λέγεται ___________. Ένα βαθύ και στενό άνοιγμα της γης λέγεται ____________.
Μια απόκρημνη και βαθιά χαράδρα λέγεται ____________. Όταν τα νερά ενός μεγά-
λου ή μικρού ποταμού πέφτουν από ψηλά και απότομα σχηματίζουν ______________.
2. Ένας τόπος πεδινός
Μια μεγάλη έκταση της γης χωρίς βουνά λέγεται ____________. Μια πεδιάδα τριγυ-
ρισμένη από βουνά λέγεται ______________. Τις πεδιάδες τις διασχίζουν συνήθως
_____________. Τα νερά του ποταμού κυλάνε σ’ ένα φυσικό αυλάκι που λέγεται
__________. Οι δυο πλευρές της κοίτης του ποταμού λέγονται ____________.
Εκεί που χύνει το ποτάμι τα νερά του στη θάλασσα λέγεται ______________
Οι μικροί ποταμοί που χύνονται σ’ έναν μεγαλύτερο λέγονται __________________.
Τα νερά των ποταμών είναι γλ_______. Ένα κοίλωμα της γης γεμάτο με γλυκό
νερό λέγεται __________. Μια έκταση της γης με ρηχά και στάσιμα νερά λέγεται
__________.
3. Ένας τόπος παραθαλάσσιος
Η θάλασσα σκεπάζει το μεγαλύτερο μέρος της _______. Τα νερά της θάλασσας είναι
αλ_______. Η άκρη της στεριάς που βρέχεται από τη θάλασσα λέγεται ________.
Ένα μεγάλο κομμάτι ξηράς που μπαίνει στη θάλασσα και βρέχεται από τα τρία μέρη
λέγεται ________________. Η μύτη της ξηράς που μπαίνει στη θάλασσα λέγεται
____________. Ένα μεγάλο ή μικρό μέρος ξηράς που βρέχεται γύρω γύρω από
θάλασσα λέγεται ________. Μια στενή λουρίδα θάλασσας που μπαίνει στην ξηρά λέγε-
ται ___________. Μια στενή λουρίδα ξηράς που ενώνει δυο στεριές και χωρίζει δυο
θάλασσες λέγεται __________. Μια στενή λουρίδα θάλασσας που ενώνει δυο θάλασ-
σες και χωρίζει δυο ξηρές λέγεται ____________. Ένας βράχος μέσα στη θάλασσα
που φαίνεται μόνο η κορυφή του λέγεται _______________, ένας άλλος που δε
φαίνεται καθόλου λέγεται ___________. Το μέρος που αράζουν τα πλοία για να
πάρουν ή ν’ αφήσουν επιβάτες και εμπορεύματα λέγεται _____________.
Βαθμολόγησε τον εαυτό σου. Κάθε σωστή απάντηση παίρνει 3 βαθμούς. Η άριστη βαθ-
μολογία είναι 96 βαθμοί.Η βαθμολογία μου →
Ιωαννίδης Νικόλαος
Επιμέλεια επανάληψης: Χρήστος Χαρμπής σελ.46
Οι σωστές απαντήσεις βρίσκονται από πίσω γραμμένες ανάποδα. Να τις δεις μόνον
όταν δεν μπορείς να βρεις τη λύση τους. Καλή επιτυχία! →
ΟΝΟΜΑ: _________________________________
Απαντήσεις:
1) κορυφή 2) πεδιάδα 3) γης
πρόποδες λεκανοπέδιο αλμυρά
πλαγιές ποτάμια ακτή
οροσειρά κοίτη χερσόνησος
ποτάμια όχθες ακρωτήρι
οροπέδιο εκβολή νησί
κοιλάδα παραπόταμοι κόλπος
χαράδρα γλυκά ισθμός
γκρεμός λίμνη πορθμός
καταρράχτης έλος σκόπελος
ύφαλος
λιμάνι
Ιωαννίδης Νικόλαος
Επιμέλεια επανάληψης: Χρήστος Χαρμπής σελ.47
ΟΝΟΜΑ: __________________________ ΜΕΛΕΤΗ Γ ΄ ΤΑΞΗ 2
Επιμέλεια επανάληψης: Χρήστος Χαρμπής σελ.48
Το δάσος
Τι είναι δάσος;
Το δάσος δεν είναι μόνο δέντρα. Είναι ένα σύνολο διαφόρων φυτών όπου βέβαια
κυριαρχούν δέντρα, μαζί με τα διάφορα ζώα που συνυπάρχουν και με το έδαφος και
κλίμα που επικρατεί στην περιοχή. Όλες οι εκτάσεις που καλύπτονται από φυσική
βλάστηση λέγονται δασικές, ανεξάρτητα από το αν κυριαρχούν δέντρα, θάμνοι ή
φρύγανα και αποτελούν ένα πολυσύνθετο σύνολο με δική του ζωή και λειτουργίες.
Αποτελούν το δασικό οικοσύστημα που παίζει σημαντικό ρόλο στη βιολογική
ισορροπία μέσα στη φύση, ενώ είναι ένα φυσικό αγαθό με πολύπλευρη σημασία και
ανυπολόγιστη αξία για τη ζωή, για τον άνθρωπο.
Το δάσος είναι πολύτιμο διότι:
• Παράγει το απαραίτητο και αναντικατάστατο για τη ζωή μας οξυγόνο, ενώ
δεσμεύει το επικίνδυνο για τη ζωή, διοξείδιο του άνθρακα.
• Μειώνει την ένταση του φωτός και επιδρά στη σύνθεσή του, δημιουργώντας
ένα ιδιαίτερο φωτοκλίμα.
• Απορροφά και εξουδετερώνει διάφορες επιβλαβείς ουσίες.
• Αμβλύνει τις ακραίες θερμοκρασίες, μειώνει τις μεγάλες, αυξάνει τις μικρές
και παρεμποδίζει το σχηματισμό δρόσου και πάχνης.
• Μειώνει την ένταση του ανέμου.
• Μειώνει τους θορύβους.
• Αυξάνει τις βροχές, μετατρέπει σε βροχή (βροχοομίχλη), την υγρασία του
αέρα και υγροποιεί την ομίχλη.
• Συγκρατεί το νερό της βροχής και δεν το αφήνει να πέφτει με δύναμη στο
έδαφος και να το διαβρώνει.
• Ενισχύει τα υπόγεια νερά.
• Βελτιώνει την ποιότητα του νερού, ενεργεί σαν μικροβιολογικό, χημικό και
φυσικό φίλτρο του νερού.
• Συγκρατεί το έδαφος και εμποδίζει τη διάβρωση.
• Εμποδίζει την εξάτμιση του εδάφους και αυξάνει την υγρασία του.
• Δεν εξαντλεί το έδαφος και βοηθά στη δημιουργία εδάφους.
• Εξασφαλίζει κατάλληλες συνθήκες για την προστασία, διατροφή και
διατήρηση πολλών ζωικών οργανισμών.
• Παράγει σημαντικές ποσότητες βιομάζας, μας προσφέρει διάφορα δασικά
προϊόντα και δεσμεύει ενέργεια.
• Δημιουργεί ευνοϊκές συνθήκες διατήρησης διαφόρων φυτικών ειδών.
Ιωαννίδης Νικόλαος
Επιμέλεια επανάληψης: Χρήστος Χαρμπής σελ.49
ΕΠΑΝΑΛΗΨΗ ΣΤΗ ΜΕΛΕΤΗ
ΠΕΡΙΒΑΛΛΟΝΤΟΣ
Επιμέλεια παρουσίασης :
Αγγίσταλη Ματίνα
Αγγίσταλη Σταματία
Επιμέλεια επανάληψης: Χρήστος Χαρμπής σελ.50
1. Τι βλέπετε σ’αυτήν την εικόνα
Αγγίσταλη Σταματία
Επιμέλεια επανάληψης: Χρήστος Χαρμπής σελ.51
Ο τόπος αυτός είναι ……………..
Αποτελείται από 3 μέρη …………….
………………… ………………..
Αγγίσταλη Σταματία
Επιμέλεια επανάληψης: Χρήστος Χαρμπής σελ.52
Ο τόπος αυτός είναι …………
Ποια είναι τα χαρακτηριστικά του.
Αγγίσταλη Σταματία
Επιμέλεια επανάληψης: Χρήστος Χαρμπής σελ.53
Εδώ έχουμε ένα ……………….. μέρος.
Το καταλαβαίνουμε από……………….
Αγγίσταλη Σταματία
Επιμέλεια επανάληψης: Χρήστος Χαρμπής σελ.54
Αγγίσταλη Σταματία
Επιμέλεια επανάληψης: Χρήστος Χαρμπής σελ.55
Περιγράφω τις παρακάτω εικόνες
Είναι……………………..
Αγγίσταλη Σταματία
Επιμέλεια επανάληψης: Χρήστος Χαρμπής σελ.56
Ένας δικός μας καταρράκτης.
Ο καταρράκτης της Έδεσσας.
Αγγίσταλη Σταματία
Επιμέλεια επανάληψης: Χρήστος Χαρμπής σελ.57
Αγγίσταλη Σταματία
Επιμέλεια επανάληψης: Χρήστος Χαρμπής σελ.58
Πολλές φορές ανάμεσα στα βουνά υπάρχουν στενά
περάσματα. Αυτά τα μέρη ονομάζονται …………………
Αγγίσταλη Σταματία
Επιμέλεια επανάληψης: Χρήστος Χαρμπής σελ.59
Αγγίσταλη Σταματία
Επιμέλεια επανάληψης: Χρήστος Χαρμπής σελ.60
Τι παρατηρούμε στην εικόνα και πώς
σχηματίζεται
Αγγίσταλη Σταματία
Επιμέλεια επανάληψης: Χρήστος Χαρμπής σελ.61
Αγγίσταλη Σταματία
Επιμέλεια επανάληψης: Χρήστος Χαρμπής σελ.62
Χερσόνησος λέγεται……………………
Αγγίσταλη Σταματία
Επιμέλεια επανάληψης: Χρήστος Χαρμπής σελ.63
Αγγίσταλη Σταματία
Επιμέλεια επανάληψης: Χρήστος Χαρμπής σελ.64
Αγγίσταλη Σταματία
Επιμέλεια επανάληψης: Χρήστος Χαρμπής σελ.65
Περιγράψτε την εικόνα
Είναι ο ………………… της Κορίνθου
Αγγίσταλη Σταματία
Επιμέλεια επανάληψης: Χρήστος Χαρμπής σελ.66
Αγγίσταλη Σταματία
Επιμέλεια επανάληψης: Χρήστος Χαρμπής σελ.67
Εδώ βλέπουμε μια ………………….
Αγγίσταλη Σταματία
Επιμέλεια επανάληψης: Χρήστος Χαρμπής σελ.68
Η διώρυγα του Σουέζ
Αγγίσταλη Σταματία
Επιμέλεια επανάληψης: Χρήστος Χαρμπής σελ.69
Αγγίσταλη Σταματία
Επιμέλεια επανάληψης: Χρήστος Χαρμπής σελ.70
Αγγίσταλη Σταματία
Επιμέλεια επανάληψης: Χρήστος Χαρμπής σελ.71
Τι είναι τα νησιά
Αγγίσταλη Σταματία
Επιμέλεια επανάληψης: Χρήστος Χαρμπής σελ.72
Ποια είναι η διαφορά ανάμεσα στο
ποτάμι και στο ρυάκι
Αγγίσταλη Σταματία
Επιμέλεια επανάληψης: Χρήστος Χαρμπής σελ.73
Αγγίσταλη Σταματία
Επιμέλεια επανάληψης: Χρήστος Χαρμπής σελ.74
Ποιος είναι ο ρόλος της σήραγγας
Αγγίσταλη Σταματία
Επιμέλεια επανάληψης: Χρήστος Χαρμπής σελ.75
Σπήλαιο Δυρού
Αγγίσταλη Σταματία
Επιμέλεια επανάληψης: Χρήστος Χαρμπής σελ.76
Αγγίσταλη Σταματία
Επιμέλεια επανάληψης: Χρήστος Χαρμπής σελ.77
Περιγράψτε την εικόνα
Πώς δημιουργούνται τα ηφαίστεια
Αγγίσταλη Σταματία
Επιμέλεια επανάληψης: Χρήστος Χαρμπής σελ.78
Αγγίσταλη Σταματία
Επιμέλεια επανάληψης: Χρήστος Χαρμπής σελ.79
Ξεχωρίζω σε δυο στήλες τα έργα του ανθρώπου και
τα δημιουργήματα της φύσης
Ρυάκι, ποτάμι, σήραγγα, νησί, πορθμός, διώρυγα, σπήλαιο,
δάσος, βουνά, λίμνες, ισθμός, χερσόνησος, ακρωτήρι,
φαράγγι, καταρράκτης, ηφαίστειο
• Έργα του ανθρώπου
…………………………………………
…………………………………………
…………………………………………
…………………………………………
…………………………………………
………………………………………….
• Έργα της φύσης
…………………………………………
…………………………………………
…………………………………………
…………………………………………
…………………………………………
…………………………………………
Αγγίσταλη Σταματία
Επιμέλεια επανάληψης: Χρήστος Χαρμπής σελ.80

Μελέτη Γ΄ - Επανάληψη 2ης ενότητας:΄΄Ο τόπος μας΄΄

  • 1.
  • 2.
    3 2277 AÓ·ÛÎfiËÛË EÓfi ÙËÙ· 1 ŸÏÔÈ ˙ԇ̠ÛÂÌÈÎÚ¤˜ ‹ ÌÂÁ¿Ï˜ ÎÔÈÓfiÙËÙ˜ Ô˘ ÙȘ ϤÌ ‰‹ÌÔ˘˜. ª¤Û· ÛÙËÓ ÎÔÈÓfiÙËÙ· ÈηÓÔÔÈԇ̠ÙȘ ·Ó¿ÁΘ Ì·˜ ÁÈ· ÌfiÚʈÛË, ˘Á›·, ÂÈÎÔÈÓˆÓ›·, „˘¯·ÁˆÁ›·. ∞ÓÙÈÌÂÙˆ›˙Ô˘Ì ̷˙› Ù· ÚԂϋ̷ٷ Î·È ÙȘ ‰˘ÛÎÔϛ˜. °È· Ó· ˙ԇ̷̠˙› ¯ÚÂÈ¿˙ÂÙ·È Ó· ‚¿˙Ô˘Ì ηÓfiÓ˜ Î·È Ó· ÙÔ˘˜ ÙËÚԇ̠fiÏÔÈ. . . . . . . . . . . . . . . . . . . . . . . . . . . . . . . . . (¶ÔÈÔ˘˜ ηÓfiÓ˜;) ™ÙȘ‰Ú·ÛÙËÚÈfiÙËÙ˜ÙÔ˘‰‹ÌÔ˘Â›Ó·È··Ú·›ÙËÙÔÓ·Û˘ÌÌÂÙ¤¯Ô˘ÌÂfiÏÔÈ. æËÊ›˙Ô˘ÌÂ Î·È ÂÎϤÁÔ˘Ì οı ٤ÛÛÂÚ· ¯ÚfiÓÈ· ¢ËÌÔÙÈÎfi ™˘Ì‚Ô‡ÏÈÔ Î·È ¢‹Ì·Ú¯Ô, ÁÈ· Ó· ·ÔÊ·Û›˙Ô˘Ó Î·È Ó· οÓÔ˘Ó fi,ÙÈ ¯ÚÂÈ¿˙ÂÙ·È. ∫¿ı ̤ڷ fï˜ÌÈÎÚԛηÈÌÂÁ¿ÏÔÈÚÔÛʤÚÔ˘ÌÂfi,ÙÈηχÙÂÚÔÌÔÚÔ‡ÌÂÁÈ·ÙÔÎÔÈÓfi ηÏfi. ™˘ÌÌÂÙ¤¯Ô˘Ì ÛÂ Û˘ÏÏfiÁÔ˘˜, ‚ÔËı¿Ì ÂıÂÏÔÓÙÈο Î.¿. ŒÙÛÈ, fiÏÔÈ Ì·˙› ¯Ù›˙Ô˘Ì ¤Ó·Ó ηχÙÂÚÔ ÎfiÛÌÔ. ∞Í›˙ÂÈ Ó· ‰È·‚¿ÛÔ˘ÌÂ... Î·È Ó· Û˘ÌÏËÚÒÛÔ˘Ì B·ÛÈÎfi ÏÂÍÈÏfiÁÈÔ 1 2 4 ÎÔÈÓfiÙËÙ·, Ôϛ٘, ·Ó¿ÁΘ, ηÓfiÓ˜, ¯ÒÚÔ˜, ·ÓıÚÒÈÓ˜ Û¯¤ÛÂȘ, Û˘ÓÂÚÁ·˙fiÌ·ÛÙÂ, ÂӉȷÊÂÚfiÌ·ÛÙÂ, ÂÓËÌÂÚˆÓfiÌ·ÛÙÂ, ÂÈÎÔÈÓˆÓÔ‡ÌÂ, Û˘ÌÌÂÙ¤¯Ô˘ÌÂ, Û‡ÏÏÔÁÔ˜, ̤ÏË, ÂıÂÏÔÓÙÈÛÌfi˜, ‰‹ÌÔ˜, ˘ËÚÂۛ˜, ÂÎÏÔÁ¤˜, „ËÊÔ‰¤ÏÙÈÔ, ¢‹Ì·Ú¯Ô˜, ¢ËÌÔÙÈÎfi ™˘Ì‚Ô‡ÏÈÔ ¶ËÁ·›ÓÔ˘Ì ÛÙË «˙ˆÁÚ·ÊÈ¿ ·fi ϤÍÂȘ» Î·È Û˘ÌÏËÚÒÓÔ˘ÌÂ. ∆È Ì·˜ ¿ÚÂÛÂ; ∆È ¿ÏÏÔ ı· ı¤Ï·Ì ӷ ÌÂÏÂÙ‹ÛÔ˘ÌÂ; ∆È Ì·˜ ‰˘ÛÎfiÏ„Â; ¶Ò˜Êٿ۷̈˜Â‰Ò; ¢Ú·ÛÙËÚÈfiÙËÙ˜ Ù˘ ∞Ó·ÛÎfiËÛ˘ Επιμέλεια επανάληψης: Χρήστος Χαρμπής σελ.1
  • 3.
    Τέστ στη ΜελέτηΠεριβάλλοντος Ενότητα 2 Ένας τόπος με χίλια πρόσωπα 1. Τι τόπους συναντάμε στην πατρίδα μας? 2. Περιγράφω τον ορεινό τόπο? 3. Περιγράφω τον πεδινό τόπο? Χωριά και πόλεις του τόπου μας 1. Περιγράφω τη ζωή στον ορεινό τόπο? 2. Περιγράφω τη ζωή στον πεδινό τόπο? 3. Περιγράφω τη ζωή στον παραθαλάσσιο τόπο? 4. Ποιοι τόποι ονομάζονται πυκνοκατοικημένοι? Δημιουργήματα της φύσης και έργα του ανθρώπου. 1. Ποια είναι τα δημιουργήματα της φύσης? 2. Ποιες είναι οι αλλαγές των ανθρώπων στη φύση? Ενδιαφερόμαστε για το περιβάλλον 1. Τι προβλήματα δημιουργούνε οι άνθρωποι στο περιβάλλον? 2. Πώς μπορούν οι μεγάλοι και πώς οι μικροί να προστατέψουν το περιβάλλον? Ο χάρτης, μια εικόνα του τόπου μας. Απαντώ με μία προτασούλα… 1. Τι μας δείχνει ο χάρτης, τι πληροφορίες μας δίνει, πώς τον σχεδιάζουμε? Ένας χάρτης μας πληροφορεί (α) 1. Από ποια σημεία αποτελείται το βουνό? 2. Τι συναντάμε σε μια πεδιάδα? 3. Τι είναι οι ακτές και ποια τα σχήματά του (ονομαστικά)? Elina Επιμέλεια επανάληψης: Χρήστος Χαρμπής σελ.2
  • 4.
    Τέστ στη ΜελέτηΠεριβάλλοντος Ενότητα 2 Ένας τόπος με χίλια πρόσωπα 1. Τι τόπους συναντάμε στην πατρίδα μας? Στην πατρίδα μας συναντάμε τόπους ορεινούς, πεδινούς και παραθαλάσσιους. 2. Περιγράφω τον ορεινό τόπο? Ο ορεινός τόπος έχει πολλά βουνά, χαράδρες, βράχια, δάση, ποτάμια, άγρια ζώα και πουλιά. 3. Περιγράφω τον πεδινό τόπο? Ο πεδινός τόπος είναι επίπεδος και εύφορος, δηλαδή μπορεί να καλλιεργηθεί. Έχει και δέντρα. Χωριά και πόλεις του τόπου μας Ο τόπος επηρεάζει τη ζωή και τις ασχολίες των κατοίκων. 1. Περιγράφω τη ζωή στον ορεινό τόπο. Στον ορεινό τόπο ασχολούνται κυρίως με την κτηνοτροφία. Οι τόποι αυτοί είναι αραιοκατοικημένοι (=μένουν λίγοι άνθρωποι) 2. Περιγράφω τη ζωή στον πεδινό τόπο? Στον πεδινό τόποι οι άνθρωποι είναι γεωργοί, υπάρχουν μεγάλοι δρόμοι, καλή συγκοινωνίαερ και οι άνθρωποι επικοινωνούν και μεταφέρουν τα προϊόντα τους. Υπάρχουν εργοστάσια, επιχειρήσεις και πολλές δουλειές. 3. Περιγράφω τη ζωή στον παραθαλάσσιο τόπο? Στους παραθαλάσσιους τόπους και τα νησιά οι άνθρωποι ασχολούνται με τη ναυτιλία, δηλαδή ταξιδεύουν με πλοία στη θάλασσα, το εμπόριο, το ψάρεμα. 4. Ποιοι τόποι ονομάζονται πυκνοκατοικημένοι? Πυκνοκατοικημένοι ονομάζονται οι τόποι στους οποίους κατοικούν πολλοί άνθρωποι (πεδινοί τόποι και παραθαλάσσιοι τόποι) Δημιουργήματα της φύσης και έργα του ανθρώπου. 1. Ποια είναι τα δημιουργήματα της φύσης? Τα βουνά, τα ποτάμια, οι λίμνες, οι θάλασσες, τα σπήλαια. 2. Ποιες είναι οι αλλαγές των ανθρώπων στη φύση? Elina Επιμέλεια επανάληψης: Χρήστος Χαρμπής σελ.3
  • 5.
    Το χτίσιμο οικισμών,το άνοιγμα δρόμων, η κατασκευή λιμανιών, γεφυρών, αεροδρομίων, το άνοιγμα σηράγγων στα βουνά. Ενδιαφερόμαστε για το περιβάλλον 1. Τι προβλήματα δημιουργούνε οι άνθρωποι στο περιβάλλον? Τα προβλήματα είναι η καταστροφή των δασών, η έλλειψη καθαρού νερού, η ρύπανση (μόλυνση) του αέρα και της θάλασσας, τα σκουπίδια, ο θόρυβος. 2. Πώς μπορούν οι μεγάλοι και πώς οι μικροί να προστατέψουν το περιβάλλον? Οι μεγάλοι οργανώνονται σε συλλόγους και ψηφίζονται νόμοι. Οι μικροί δεν σπαταλάμε νερό, δεν ρίχνουμε σκουπίδια στους δρόμους και τις παραλίες, κάνουμε ανακύκλωση, σβήνουμε τα φώτα όταν δεν τα χρειαζόμαστε. Ο χάρτης, μια εικόνα του τόπου μας. ε 1. Τι μας δείχνει ο χάρτης, τι πληροφορίες μας δίνει, πώς τον σχεδιάζουμε? Ο χάρτης μας δείχνει ότι υπάρχει στην επιφάνεια ενός τόπου. Βρίσκουμε πληροφορίες για δρόμους, βουνά, ποτάμια, ένα νησί, μία χώρα. Τον σχεδιάζουμε χρησιμοποιώντας σύμβολα και χρώματα. Ένας χάρτης μας πληροφορεί (α) 1. Από ποια σημεία αποτελείται το βουνό? Το βουνό αποτελείται από την κορυφή, τις πλαγιές, τους πρόποδες. 2. Τι συναντάμε σε μια πεδιάδα? Σε μια πεδιάδα συναντάμε ποτάμια, παραπόταμους, λίμνες. 3. Τι είναι οι ακτές και ποια τα σχήματά τους ? Τα σχήματα των ακτών είναι : η χερσόνησος, το ακρωτήριο, ο κόλπος, ο ισθμός, ο πορθμός. Elina Επιμέλεια επανάληψης: Χρήστος Χαρμπής σελ.4
  • 6.
  • 7.
  • 8.
  • 9.
  • 10.
  • 11.
  • 12.
  • 13.
    Ο τόπος πουζούμε Ένας τόπος ορεινός Το ψηλότερο σημείο του βουνού λέγεται _________ και το χαμηλότερο __________. Ανάμεσα στην κορυφή και τους πρόποδες υπάρχουν οι __________ του βουνού. Πολλά βουνά στη σειρά κάνουν μια ____________. Στα βουνά έχουν τις πηγές τους τα ___________. Μια πεδινή έκταση πάνω στα βουνά λέγεται ____________. Μια στενή πεδινή έκταση ανάμεσα σε δυο βουνά, που διασχίζεται συνήθως από ποτάμι, λέγεται ___________. Ένα βαθύ και στενό άνοιγμα της γης λέγεται ____________. Μια απόκρημνη και βαθιά χαράδρα λέγεται ____________. Όταν τα νερά ενός μεγά- λου ή μικρού ποταμού πέφτουν από ψηλά και απότομα σχηματίζουν ______________. 2. Ένας τόπος πεδινός Μια μεγάλη έκταση της γης χωρίς βουνά λέγεται ____________. Μια πεδιάδα τριγυ- ρισμένη από βουνά λέγεται ______________. Τις πεδιάδες τις διασχίζουν συνήθως _____________. Τα νερά του ποταμού κυλάνε σ’ ένα φυσικό αυλάκι που λέγεται __________. Οι δυο πλευρές της κοίτης του ποταμού λέγονται ____________. Εκεί που χύνει το ποτάμι τα νερά του στη θάλασσα λέγεται ______________ Οι μικροί ποταμοί που χύνονται σ’ έναν μεγαλύτερο λέγονται __________________. Τα νερά των ποταμών είναι γλ_______. Ένα κοίλωμα της γης γεμάτο με γλυκό νερό λέγεται __________. Μια έκταση της γης με ρηχά και στάσιμα νερά λέγεται __________. 3. Ένας τόπος παραθαλάσσιος Η θάλασσα σκεπάζει το μεγαλύτερο μέρος της _______. Τα νερά της θάλασσας είναι αλ_______. Η άκρη της στεριάς που βρέχεται από τη θάλασσα λέγεται ________. Ένα μεγάλο κομμάτι ξηράς που μπαίνει στη θάλασσα και βρέχεται από τα τρία μέρη λέγεται ________________. Η μύτη της ξηράς που μπαίνει στη θάλασσα λέγεται ____________. Ένα μεγάλο ή μικρό μέρος ξηράς που βρέχεται γύρω γύρω από θάλασσα λέγεται ________. Μια στενή λουρίδα θάλασσας που μπαίνει στην ξηρά λέγε- ται ___________. Μια στενή λουρίδα ξηράς που ενώνει δυο στεριές και χωρίζει δυο θάλασσες λέγεται __________. Μια στενή λουρίδα θάλασσας που ενώνει δυο θάλασ- σες και χωρίζει δυο ξηρές λέγεται ____________. Ένας βράχος μέσα στη θάλασσα Elina Επιμέλεια επανάληψης: Χρήστος Χαρμπής σελ.12
  • 14.
    που φαίνεται μόνοη κορυφή του λέγεται _______________, ένας άλλος που δε φαίνεται καθόλου λέγεται ___________. Το μέρος που αράζουν τα πλοία για να πάρουν ή ν’ αφήσουν επιβάτες και εμπορεύματα λέγεται _____________. Βαθμολόγησε τον εαυτό σου. Κάθε σωστή απάντηση παίρνει 3 βαθμούς. Η άριστη βαθμολογία είναι 96 βαθμοί. Η βαθμολογία μου → Απαντήσεις: 1) κορυφή 2) πεδιάδα 3) γης πρόποδες λεκανοπέδιο αλμυρά πλαγιές ποτάμια ακτή οροσειρά κοίτη χερσόνησος ποτάμια όχθες ακρωτήρι οροπέδιο εκβολή νησί κοιλάδα παραπόταμοι κόλπος χαράδρα γλυκά ισθμός γκρεμός λίμνη πορθμός καταρράχτης έλος σκόπελος ύφαλος λιμάνι Elina Επιμέλεια επανάληψης: Χρήστος Χαρμπής σελ.13
  • 15.
    Στη χώρα μαςυπάρχουν πολλοί και διαφορετικοί τόποι. Ελάτε να τους γνωρίσουμε. Οι τόποι που έχουν ξηρά με χώμα και θάλασσα όπως τα Νέα Πλάγια λέγονται παραθαλάσσιοι. Οι τόποι που έχουν χωράφια, δέντρα και πεδιάδες όπως η Κορνοφωλιά λέγονται πεδινοί. Οι τόποι που έχουν βουνά, βράχια, έλατα και εκεί ζούν άγρια ζώα και πουλιά όπως το Φουντωτό λέγονται ορεινοί. eva - edu Επιμέλεια επανάληψης: Χρήστος Χαρμπής σελ.14
  • 16.
    Όταν ένα μέροςτο βλέπουμε από ψηλά τα πράγματα που βλέπουμε φαίνονται πιο μικρά. Και οι τόποι σε ένα χάρτη φαίνονται πολύ μικροι γιατί φαίνονται από ψηλά. Σε ένα χάρτη μπορούμε να βρούμε δρόμους, βουνά, λίμνες και πεδιάδες. Ο χάρτης μας βοηθάει να δούμε που είναι το μέρος που θέλουμε να πάμε ταξίδι. eva - edu Επιμέλεια επανάληψης: Χρήστος Χαρμπής σελ.15
  • 17.
    Στο χάρτη μεκαφέ χρώμα ζωγραφίζουμε τα βουνά, με πράσινο χρώμα ζωγραφίζουμε τις πεδιάδες και με μπλέ χρώμα ζωγραφίζουμε τα ποτάμια και τις λίμνες. eva - edu Επιμέλεια επανάληψης: Χρήστος Χαρμπής σελ.16
  • 18.
    Τα βουνά ταλέμε και όρη. Όταν πολλά όρη είναι στη σειρά τα λέμε οροσειρά. Τα μικρά βουνά τα λέμε λόφους. Τα μικρά ποτάμια που το νερό τους μπαίνει σε ένα μεγάλο ποτάμι λέγονται παραπόταμοι. Το ποτάμι ξεκινάει από ένα βουνό ή μια λίμνη και χύνεται στη θάλασσα. Εκεί είναι οι εκβολές του. eva - edu Επιμέλεια επανάληψης: Χρήστος Χαρμπής σελ.17
  • 19.
    Η πεδιάδα έχειχωράφια. Δεν έχει βουνά. Στην πεδιάδα μπορούμε να δούμε μια λίμνη ή ένα ποτάμι. Όταν η θάλασσα μπαίνει μέσα στη στεριά το σχήμα που γίνεται εκεί το λέμε κόλπο. Το νησί είναι ένα μικρό ή μεγάλο κομμάτι στεριάς που γύρω γύρω έχει θάλασσα. eva - edu Επιμέλεια επανάληψης: Χρήστος Χαρμπής σελ.18
  • 20.
    Ένα μεγάλο μέροςγης που μπαίνει μέσα στη θάλασσα το λέμε χερσόνησο. Η άκρη της χερσονήσου λέγεται ακρωτήριο. eva - edu Επιμέλεια επανάληψης: Χρήστος Χαρμπής σελ.19
  • 21.
    ΜΕΛΕΤΗ ΠΕΡΙΒΑΛΛΟΝΤΟΣ Γεωγραφικοί ΌροιΞηράς ΟΡΕΙΝΟΣ ΤΟΠΟΣ (Καφέ Χρώμα) βουνό (όρος) = ψηλό και ανηφορικό μέρος που εξέχει από το έδαφος κορυφή = το ψηλότερο σημείο του βουνού πρόποδες = το χαμηλότερο σημείο του βουνού πλαγιές = το μέρος ανάμεσα στην κορυφή και τους πρόποδες οροσειρά = πολλά βουνά στη σειρά ΠΕΔΙΝΟΣ ΤΟΠΟΣ (Πράσινο Χρώμα) πεδιάδα = μια μεγάλη έκταση της γης χωρίς βουνά οροπέδιο = μια πεδινή έκταση πάνω στα βουνά λεκανοπέδιο = μια πεδιάδα τριγυρισμένη από βουνά πεδιάδα οροπέδιο λεκανοπέδιο ΠΑΡΑΘΑΛΑΣΣΙΟΣ ΤΟΠΟΣ (Μπλε Χρώμα) λίμνη = ένα κοίλωμα της γης με γλυκό νερό ποταμός = μεγάλη ποσότητα νερού που κυλά αδιάκοπα όχθες = οι δυο πλευρές της κοίτης του ποταμού εκβολή του ποταμού = εκεί που χύνει το ποτάμι τα νερά του δέλτα ποταμού = το γόνιμο κομμάτι γης που σχηματίζεται στην εκβολή του ποταμού και μοιάζει με τρίγωνο παραπόταμοι = οι μικροί ποταμοί που χύνονται σ’ ένα μεγαλύτερο παραπόταμοι Η τάξη της κυρίας ΓεωργίαςΕπιμέλεια επανάληψης: Χρήστος Χαρμπής σελ.20
  • 22.
    ΜΕΛΕΤΗ ΠΕΡΙΒΑΛΛΟΝΤΟΣ Γεωγραφικοί ΌροιΘάλασσας χερσόνησος = ένα κομμάτι ξηράς που μπαίνει στη θάλασσα και βρέχεται από τρεις μεριές ακρωτήριο = η μύτη της χερσονήσου νησί = ένα κομμάτι ξηράς που βρέχεται γύρω- γύρω από θάλασσα σκόπελος = ο βράχος μέσα στη θάλασσα που φαίνεται μόνο η κορυφή του ύφαλος = ένας βράχος μέσα στη θάλασσα που δε φαίνεται σχεδόν καθόλου λέγεται. κόλπος = μια στενή λωρίδα θάλασσας που μπαίνει στην ξηρά λιμάνι = το μέρος που αράζουν τα πλοία πορθμός = μια στενή λωρίδα θάλασσας που ενώνει δυο θάλασσες και χωρίζει δυο στεριές ισθμός = μια στενή λωρίδα ξηράς που ενώνει δυο στεριές και χωρίζει δυο θάλασσες πορθμός ισθμός Η τάξη της κυρίας ΓεωργίαςΕπιμέλεια επανάληψης: Χρήστος Χαρμπής σελ.21
  • 23.
    Προσπαθήστε να ξεχωρίσετετους παρακάτω χάρτες σε : (πολιτικός , γεωμορφολογικός, πόλης , αρχαιολογικού χώρου). Τι είναι Χάρτης ; Ο Χάρτης είναι και αυτός ένα κείμενο που μας δίνει πληροφορίες για τον τόπο που δείχνει. Οι χάρτες είναι: Γεωμορφολογικοί , πολιτικοί ,οδικοί, πόλης ή χωριού, χώρου εξωτερικού ή εσωτερικού) Η τάξη της κυρίας ΓεωργίαςΕπιμέλεια επανάληψης: Χρήστος Χαρμπής σελ.22
  • 24.
    Ποια είναι τασύμβολα σ’ ένα χάρτη : Παραλία Αεροδρόμιο μοναστήρι Λιμάνι Μεσαιωνικό κάστρο Αρχαιότητες Πόλη χωριό Εθνική οδός κατεύθυνση Ποιο είδος χάρτη θα χρησιμοποιούσες ; Για να βρω… Θα χρησιμοποιούσα Την Γερμανία   Γεωμορφολογικό Ελλάδας Τα βουνά, ποτάμια, λίμνες της Ελλάδας   Πολιτικό χάρτη Ευρώπης Τι καιρό θα κάνει αύριο   Οδικό χάρτη πόλεως Ηρακλείου Πού βρίσκεται ο νομός Ηρακλείου   Μετεωρολογικό χάρτη Το δρόμο για να πάω στο σπίτι ενός φίλου μου   Πολιτικό χάρτη Ελλάδας Το ξέρεις ότι και οι χάρτες διαβάζονται ; Κάθε χάρτης για να μπορεί να διαβαστεί από όλους έχει κάποια σύμβολα που λέγονται: ΥΠΟΜΝΗΜΑ. Έτσι ο επισκέπτης μιας περιοχής αφού συμβουλευτεί το χάρτη μπορεί εύκολα να καταλάβει τι υπάρχει στην περιοχή . Η τάξη της κυρίας ΓεωργίαςΕπιμέλεια επανάληψης: Χρήστος Χαρμπής σελ.23
  • 25.
    Στον παρακάτω χάρτητης Μήλου βλέπεις διάφορα σύμβολα. Γράψε τι δείχνει το κάθε σύμβολο που βρίσκεται στο χάρτη. …………………………………….. ………………………………………… ……………………………………….. …………………………………………… ………………………………………….. …………………………………………. Συμπληρώνω τον πίνακα με τις παρακάτω λέξεις για να δείξω τι συμβολίζει το κάθε σύμβολο του χάρτη. (λιμάνι , αρχαιότητες , σπήλαιο , μοναστήρι , παραλία , χιονοδρομικό κέντρο , αεροδρόμιο , θάλασσα , κορυφή βουνού , πόλη , εθνική οδός , ποτάμι ) . Σύμβολο Σημαίνει Σύμβολο Σημαίνει Η τάξη της κυρίας ΓεωργίαςΕπιμέλεια επανάληψης: Χρήστος Χαρμπής σελ.24
  • 26.
    ΥΠΟΜΝΗΜΑ ΧΑΡΤΗ Συμπληρώνω τονπίνακα με τις παρακάτω λέξεις για να δείξω τι συμβολίζει το κάθε σύμβολο του χάρτη. (λιμάνι, αρχαιότητες, σπήλαιο, μοναστήρι, παραλία, ποτάμι, χιονοδρομικό κέντρο, αεροδρόμιο, θάλασσα, κορυφή βουνού, πόλη, εθνική οδός) Σύμβολο Σημαίνει Σύμβολο Σημαίνει Η τάξη της κυρίας ΓεωργίαςΕπιμέλεια επανάληψης: Χρήστος Χαρμπής σελ.25
  • 27.
    ΜΕΛΕΤΗ ΠΕΡΙΒΑΛΛΟΝΤΟΣ Γεωγραφικοί ΌροιΞηράς 1.Συμπλήρωσε τους γεωγραφικούς όρους του βουνού που λείπουν. 2. Συμπλήρωσε τις εικόνες με τις παρακάτω λέξεις: (λίμνη, δέλτα ποταμού, παραπόταμοι, όχθες, ποτάμι, πεδιάδα, εκβολή) Η τάξη της κυρίας ΓεωργίαςΕπιμέλεια επανάληψης: Χρήστος Χαρμπής σελ.26
  • 28.
    Όνομα:_______________________________________________ Ημερομηνία:___________________________________________ ΜΕΛΕΤΗ ΠΕΡΙΒΑΛΛΟΝΤΟΣ Γεωγραφικοί ΌροιΘάλασσας Συμπλήρωσε τις εικόνες με τις παρακάτω λέξεις: (ισθμός, λιμάνι, σκόπελος, νησί, ύφαλος, ακρωτήριο, κόλπος, πορθμός, χερσόνησος) Η τάξη της κυρίας ΓεωργίαςΕπιμέλεια επανάληψης: Χρήστος Χαρμπής σελ.27
  • 29.
    1 ) Συμπλήρωσετα κενά: Το ψηλότερο σημείο του βουνού λέγεται ……………………………… και το χαμηλότερο …………………………. Πολλά βουνά στη σειρά μας κάνουν μια ………………………………. Στα βουνά έχουν τις πηγές τους τα ………………………………. Μια πεδινή έκταση πάνω στα βουνά λέγεται ……………………………… ……………………………… είναι μια στενή πεδινή έκταση ανάμεσα σε δύο βουνά, που διασχίζεται συ- νήθως από ποτάμι. Ένα βαθύ και στενό άνοιγμα της γης λέγεται ……………………………… Όταν τα νερά ενός μεγάλου ή μικρού ποταμού πέφτουν από ψηλά και απότομα, σχηματίζουν ……………………………… 2) Σωστό ή Λάθος. Βάλε Χ στη σωστή απάντηση: σωστό λάθος  Ο όρμος είναι μεγαλύτερος από τον κόλπο. ( ) ( )  Το σημείο όπου συναντιούνται δύο ποτάμια ονομάζεται εκβολή του ποταμού. ( ) ( )  Ο λόφος είναι πιο ψηλός από το βουνό. ( ) ( )  Η κοιλάδα είναι μεγαλύτερη από την πεδιάδα. ( ) ( )  Ο σκόπελος είναι ψηλότερος από τον ύφαλο. ( ) ( )  Ο ισθμός είναι ξηρά, ενώ ο πορθμός είναι θάλασσα. ( ) ( ) 3) Αντιστοίχισε: πεδιάδα   ένα κοίλωμα της γης γεμάτο με γλυκό νερό λίμνη   μια μεγάλη έκταση της γης χωρίς βουνά έλος   μικρός ποταμός που χύνεται σ’ ένα μεγαλύτερο παραπόταμος   μια έκταση της γης με ρηχά και στάσιμα νερά εκβολή   εκεί που χύνει το ποτάμι τα νερά του στη θάλασσα λεκανοπέδιο   μια πεδιάδα τριγυρισμένη από βουνά Γ΄ _____________ Όνομα: ___________________________ Αθανάσιος Παλάνης Επιμέλεια επανάληψης: Χρήστος Χαρμπής σελ.28
  • 30.
    4) Υπογράμμισε τησωστή απάντηση:  Μια στενή λωρίδα ξηράς που ενώνει δύο στεριές και χωρίζει δύο θάλασσες λέγεται: α. πορθμός β. χερσόνησος γ. ισθμός  Ένας βράχος μέσα στη θάλασσα που δε φαίνεται καθόλου η κορυφή του λέγεται: α. σκόπελος β. ύφαλος γ. νησί  Μια στενή λωρίδα θάλασσας που μπαίνει στην ξηρά λέγεται: α. χερσόνησος β. κόλπος γ. ισθμός  Η μύτη της ξηράς που μπαίνει στη θάλασσα λέγεται: α. ακρωτήρι β. χερσόνησος γ. λιμάνι  Η άκρη της στεριάς που βρέχεται από τη θάλασσα λέγεται: α. κόλπος β. σκόπελος γ. ακτή  Το μέρος που αγκυροβολούν τα πλοία και προφυλάσσονται από την τρικυμία και τους ανέμους α. όρμος β. νησί γ. λιμάνι 5) Γράψε με λίγα λόγια: α) Τι ονομάζουμε νησί; ………………………………………………………………………………………………………………………….. …………………………………………………………………………………………………………………………………………………………………… …………………………………………………………………………………………………………………………………………………………………… β) Τι ονομάζουμε χερσόνησο; ………………………………………………………………………………………………………………. …………………………………………………………………………………………………………………………………………………………………… …………………………………………………………………………………………………………………………………………………………………… Αθανάσιος Παλάνης Επιμέλεια επανάληψης: Χρήστος Χαρμπής σελ.29
  • 31.
    ΜΕΛΕΤΗ ΠΕΡΙΒΑΛΛΟΝΤΟΣ Χρήσιμες γνώσεις ΟΡΕΙΝΟΣΤΟΠΟΣ Τα μέρη του βουνού: α)Το ψηλότερο σημείο του βουνού λέγεται κορυφή. β)Το χαμηλότερο σημείο λέγεται πρόποδες. γ)Ανάμεσα στην κορυφή και τους πρόποδες υπάρχουν οι πλαγιές. Πολλά βουνά στη σειρά κάνουν μια οροσειρά. ΠΕΔΙΝΟΣ ΤΟΠΟΣ Μια μεγάλη έκταση της γης χωρίς βουνά λέγεται πεδιάδα. Μια πεδινή έκταση πάνω στα βουνά λέγεται οροπέδιο. Μια πεδιάδα τριγυρισμένη από βουνά λέγεται λεκανοπέδιο. πεδιάδα οροπέδιο λεκανοπέδιο ΛΙΜΝΗ Ένα κοίλωμα της γης με γλυκό νερό λέγεται λίμνη. ΣΑΠΟΥΡΙΔΗΣ ΠΑΥΛΟΣ Επιμέλεια επανάληψης: Χρήστος Χαρμπής σελ.30
  • 32.
    ΠΟΤΑΜΟΣ Ποταμός είναι ημεγάλη ποσότητα νερού που κυλά αδιάκοπα. Οι δυο πλευρές της κοίτης του ποταμού λέγονται όχθες. Εκεί που χύνει το ποτάμι τα νερά του λέγεται εκβολή του ποταμού. Το γόνιμο κομμάτι γης που σχηματίζεται στην εκβολή του ποταμού και μοιάζει με τρίγωνο λέγεται δέλτα ποταμού. Οι μικροί ποταμοί που χύνονται σ’ ένα μεγαλύτερο λέγονται παραπόταμοι. ποτάμι όχθες εκβολή δέλτα ποταμού παραπόταμοι ΣΑΠΟΥΡΙΔΗΣ ΠΑΥΛΟΣ Επιμέλεια επανάληψης: Χρήστος Χαρμπής σελ.31
  • 33.
    ΜΕΛΕΤΗ ΠΕΡΙΒΑΛΛΟΝΤΟΣ Χρήσιμες γνώσεις Ένακομμάτι ξηράς που μπαίνει στη θάλασσα και βρέχεται από τρεις μεριές λέγεται χερσόνησος. Η μύτη της χερσονήσου λέγεται ακρωτήριο. χερσόνησος ακρωτήριο Ένα κομμάτι ξηράς που βρέχεται γύρω-γύρω από θάλασσα λέγεται νησί. Ο βράχος μέσα στη θάλασσα που φαίνεται μόνο η κορυφή του λέγεται σκόπελος. Ένας βράχος μέσα στη θάλασσα που δε φαίνεται σχεδόν καθόλου λέγεται ύφαλος. νησί σκόπελος ύφαλος ΣΑΠΟΥΡΙΔΗΣ ΠΑΥΛΟΣ Επιμέλεια επανάληψης: Χρήστος Χαρμπής σελ.32
  • 34.
    Μια στενή λωρίδαθάλασσας που μπαίνει στην ξηρά λέγεται κόλπος. Το μέρος που αράζουν τα πλοία λέγεται λιμάνι. λιμάνι κόλπος Μια στενή λωρίδα θάλασσας που ενώνει δυο θάλασσες και χωρίζει δυο στεριές λέγεται πορθμός. Μια στενή λωρίδα ξηράς που ενώνει δυο στεριές και χωρίζει δυο θάλασσες λέγεται ισθμός. πορθμός ισθμός ΣΑΠΟΥΡΙΔΗΣ ΠΑΥΛΟΣ Επιμέλεια επανάληψης: Χρήστος Χαρμπής σελ.33
  • 35.
    ΜΕΛΕΤΗ ΠΕΡΙΒΑΛΛΟΝΤΟΣ: ΟΤΟΠΟΣ ΜΑΣ ΟΝΟΜΑ: ………………………………………………………………………… 1. Να σημειώσεις δίπλα από κάθε φωτογραφία… α) τη λέξη παραθαλάσσιος, ορεινός ή πεδινός και β) να γράψεις 5 λέξεις που χαρακτηρίζουν τον κάθε τόπο Τόπος ……………………… Λέξεις που χαρακτηρίζουν τον τόπο αυτό: 1. …………………………………… 2. …………………………………… 3. …………………………………… 4. …………………………………… 5. …………………………………… Τόπος ……………………… Λέξεις που χαρακτηρίζουν τον τόπο αυτό: 1. …………………………………… 2. …………………………………… 3. …………………………………… 4. …………………………………… 5. …………………………………… Τόπος ……………………… Λέξεις που χαρακτηρίζουν τον τόπο αυτό: 1. …………………………………… 2. …………………………………… 3. …………………………………… 4. …………………………………… 5. …………………………………… 2. Να μοιράσεις τις λέξεις σε δύο στήλες. σπηλιά, τούνελ, διώρυγα, νησί, γέφυρα, χερσόνησος, οροσειρά, κόλπος, λιμάνι, αεροδρόμιο. Δημιουργήματα της φύσης Δημιουργήματα του ανθρώπου 1. …………………………………… 2. …………………………………… 3. …………………………………… 4. …………………………………… 5. …………………………………… 1. …………………………………… 2. …………………………………… 3. …………………………………… 4. …………………………………… 5. …………………………………… Αθανάσιος Παλάνης Επιμέλεια επανάληψης: Χρήστος Χαρμπής σελ.34
  • 36.
    3. Σε έναντόπο κατασκευάστηκε η σήραγγα που βλέπεις στη φωτογραφία. Σε τι θα εξυπηρετήσει τους ανθρώπους το έργο αυτό; Τι προβλήματα δημιουργούνται στη φύση; …………………………………………………………………………………………………………… …………………………………………………………………………………………………………… …………………………………………………………………………………………………………… …………………………………………………………………………………………………………… …………………………………………………………………………………………………………… …………………………………………………………………………………………………………… 4. Κάνε την αντιστοίχιση. Τι σημαίνει το κάθε σύμβολο; • χωριό • σπηλιά • πόλη • κάστρο • ποτάμι • λιμάνι • λίμνη • αεροδρόμιο 5. Να σημειώσεις πάνω στις εικόνες τις λέξεις… ΒΟΥΝΟ ΠΟΤΑΜΙ Πρόποδες, πλαγιά, κορυφή Όχθες, εκβολές Αθανάσιος Παλάνης Επιμέλεια επανάληψης: Χρήστος Χαρμπής σελ.35
  • 37.
    6. Να συμπληρώσειςτα κενά με τις κατάλληλες λέξεις. Η …………………… είναι ένα μεγάλο κομμάτι στεριάς χωρίς βουνά και λόφους. Συνήθως εκεί οι άνθρωποι έχουν μεγάλες καλλιέργειες. Στο χάρτη τη συμβολίζουμε με ………………… χρώμα. Πολλά όρη στη σειρά αποτελούν μια …………………………. Ένα μεγάλο κομμάτι στεριά που μπαίνει μες στη θάλασσα και βρέχεται από τα υπόλοιπα τρία μέρη λέγεται ………………………. Η άκρη της ονομάζεται …………………… 7. Μπορείς να περιγράψεις αυτό που βλέπεις στη διπλανή εικόνα; Σε ποιο μέρος της Ελλάδας βρίσκεται; Είναι δημιούργημα του ανθρώπου ή της φύσης; ……………………………………………………………………………………..… ……………………………………………………………………………………….. ……………………………………………………………………………………….. ……………………………………………………………………………………….. …..……………………………………………………………………………………… 8. Φτιάξε έναν δικό σου χάρτη που να περιλαμβάνει: βουνά, πεδιάδα, ποτάμι, κόλπο, νησί, χερσόνησο και ό,τι άλλο θέλεις. Χρησιμοποίησε σύμβολα και χρώματα για να δείξεις αυτά τα στοιχεία. Μην ξεχάσεις να φτιάξεις κι ένα μικρό υπόμνημα. Αθανάσιος Παλάνης Επιμέλεια επανάληψης: Χρήστος Χαρμπής σελ.36
  • 38.
    Γ΄ΔΗΜΟΤΙΚΟΥ ΜΕΛΕΤΗ ΠΕΡΙΒΑΛΛΟΝΤΟΣ Κ ΡΙ Τ Η Ρ Ι Ο Α Ξ Ι Ο Λ Ο Γ Η Σ Η Σ 1. Διαγράφω από τις έντονα γραμμένες λέξεις αυτή που δεν ταιριάζει : Στη χώρα μας συναντάμε τόπους ορεινούς, πεδινούς και παραθαλάσσιους. Ένας ορεινός τόπος έχει βουνά, βράχια, δάση και εύφορη γη. Εκεί ζουν άγρια / ήμερα ζώα και πτηνά. Τα βουνά της Ελλάδας είναι πολλά / λίγα. Αλλού είναι γυμνά από βλάστηση και αλλού τα σκεπάζουν δέντρα όπως πορτοκαλιές, έλατα και πεύκα. Στις πλαγιές φυτρώνουν επίσης θάμνοι, αγριολούλουδα και αγριαχλαδιές. Οι πεδινές περιοχές είναι λιγότερες / περισσότερες από τις ορεινές. Είναι επίπεδες / γεμάτες γκρεμούς. Συνήθως έχουν εύφορη / άγονη γη. Στις πεδιάδες συναντούμε πολλά φυτά, όπως ελιές, πεύκα, πορτοκαλιές και φυτά, όπως σιτάρια και βαμβάκια. Υπάρχουν όμως και τόποι που έχουν ποτάμια, λίμνες και θάλασσα. Οι τόποι κοντά στη θάλασσα ονομάζονται παραθαλάσσιοι / θαλασσινοί. 2. Συμπληρώνω τα κενά με τις λέξεις από την παρένθεση : (πόλεις, δρόμους, τόπους, βιομηχανίες, πεδινούς, επικοινωνούν, εμπορικές, μεταφέρουν, εύκολα) Οι άνθρωποι χτίσαμε χωριά και ________________________ σε διάφορους ________________________ . Στους ________________________ τόπους οι άνθρωποι καλλιεργούν τη γη, κατασκευάζουν μεγάλους ________________________ και είναι εύκολο να ________________________ με ανθρώπους σε άλλους ________________________ καθώς και να ________________________ τα προϊόντα τους. Υπάρχουν πολλές ________________________ και ________________________ επιχειρήσεις, όπου οι κάτοικοι βρίσκουν πιο ________________________ δουλειά. Λία Φωσκόλου Επιμέλεια επανάληψης: Χρήστος Χαρμπής σελ.37
  • 39.
    3. Αντιστοιχίζω ταχαρακτηριστικά με τους τόπους που ανήκουν : Κτηνοτροφία   ΠΕΔΙΝΟΣ ΤΟΠΟΣ Ναυτιλία  Τουρισμός  Γεωργία  Πολυώροφα σπίτια   ΟΡΕΙΝΟΣ ΤΟΠΟΣ Ψάρεμα  Δυσκολία στο άνοιγμα δρόμων  λιμάνι  μεγάλοι δρόμοι   ΠΑΡΑΘΑΛΑΣΣΙΟΣ ΤΟΠΟΣ 4. Σημειώνω Σ για το σωστό και Λ για το λάθος :  Ό,τι βλέπουμε γύρω μας έχει δημιουργηθεί μόνο από τη φύση.  Οι άνθρωποι επεμβαίνουν στο φυσικό περιβάλλον για να καλυτερέψουν τη ζωή τους.  Όταν γίνεται ένα έργο δεν πρέπει να φροντίζουμε και να προστατεύουμε τα φυτά και τα ζώα που ζουν στο χώρο αυτό. 5. Γράφω στην ομάδα που ταιριάζουν : (βουνά, γεφύρια, σπίτια, αυτοκίνητα, πεδιάδες, πουλιά, χώμα, σήραγγες, βιβλία, σπήλαια, βράχοι, ρυάκια, αεροδρόμια, λιμάνια)  Δημιουργήματα φύσης : _________________________________________________________ ____________________________________________________________________________________  Έργα ανθρώπου : ________________________________________________________________ ____________________________________________________________________________________ Ονοματεπώνυμο :________________________________________________ Λία Φωσκόλου Επιμέλεια επανάληψης: Χρήστος Χαρμπής σελ.38
  • 40.
    Γ΄ΔΗΜΟΤΙΚΟΥ ΜΕΛΕΤΗ ΠΕΡΙΒΑΛΛΟΝΤΟΣ Κ ΡΙ Τ Η Ρ Ι Ο Α Ξ Ι Ο Λ Ο Γ Η Σ Η Σ 1. Υπογραμμίζω τη σωστή απάντηση : Οι χάρτες / εγκυκλοπαίδειες παρουσιάζουν ό,τι υπάρχει στην επιφάνεια ενός τόπου με λίγες / πολλές λεπτομέρειες. Παρουσιάζουν το σχήμα του τόπου όπως φαίνεται από κοντά / ψηλά αλλά πολύ μικρότερο / μεγαλύτερο. Μας δίνουν πληροφορίες για το πού βρίσκεται ένα βουνό, ένα ποτάμι, κ.ά. Για να αναπαραστήσουμε ένα βουνό χρησιμοποιούμε μαύρο / καφέ χρώμα, για μια λίμνη πράσινο / μπλε χρώμα και για ένα λόφο γκρι / κίτρινο χρώμα. Σε όλους τους χάρτες υπάρχει ένας πίνακας με σύμβολα που ονομάζεται υπόμνημα / επώνυμο. 2. Σημειώνω Σ για το σωστό και Λ για το λάθος :  Οι πεδιάδες συμβολίζονται στους χάρτες με κίτρινο χρώμα.  Για να κάνουμε οικονομία στο νερό πρέπει να ποτίζουμε με λάστιχο.  Τα βουνά τα λέμε και όρη.  Πολλά βουνά στη σειρά σχηματίζουν ένα οροπέδιο.  Η λίμνη έχει γλυκό νερό. 3. Πώς μπορούμε να προστατέψουμε κι εμείς το περιβάλλον ; ____________________________________________________________________________________ ____________________________________________________________________________________ ____________________________________________________________________________________ ____________________________________________________________________________________ ____________________________________________________________________________________ ____________________________________________________________________________________ ____________________________________________________________________________________ ____________________________________________________________________________________ Λία Φωσκόλου Επιμέλεια επανάληψης: Χρήστος Χαρμπής σελ.39
  • 41.
    4. Γράφω τιδείχνουν οι εικόνες, επιλέγοντας από τις παρακάτω λέξεις : χερσόνησος / πρόποδες / κόλπος / βουνό / λίμνη / ακρωτήρι / κορυφή / λιμάνι / πλαγιά / παραπόταμοι / ποταμός Ονοματεπώνυμο :________________________________________________ Λία Φωσκόλου Επιμέλεια επανάληψης: Χρήστος Χαρμπής σελ.40
  • 42.
    Ενότητα 2η Ο ΤΟΠΟΣΜΑΣ Γραπτή Δοκιμασία Ονοματεπώνυμο:…………………………………………………………………………………………………… 1. Να σημειώσεις (Σ) για κάθε σωστή πρόταση και (Λ) για κάθε λανθασμένη:  Η μεγαλύτερη έκταση της πατρίδας μας είναι πεδινή. (……………)  Οι κάτοικοι των πεδινών τόπων ασχολούνται με την αλιεία. (……………)  Στους ορεινούς τόπους της πατρίδας μας υπάρχουν μεγάλες πόλεις. (……………)  Τα σπήλαια είναι δημιουργήματα της φύσης. (……………)  Τις πεδιάδες τις συμβολίζουμε με κίτρινο χρώμα. (……………)  Για να σχεδιάσουμε τους χάρτες χρησιμοποιούμε σύμβολα. (……………)  Τα βουνά τα λέμε και όρη. (……………) 2. Κυκλώνω το σωστό: • Οι κάτοικοι των ορεινών τόπων ασχολούνται με: Α. Την αλιεία Β. Την κτηνοτροφία Γ. Τη ναυτιλία • Υλικό που δεν ανακυκλώνεται είναι: Α. Το αλουμίνιο Β. Το γυαλί Γ. Το χώμα • Μια στενή λωρίδα ξηράς που ενώνει δυο στεριές και χωρίζει δυο θάλασσες λέγεται: Α. Πορθμός Β. Χερσόνησος Γ. Ισθμός • Μια πεδιάδα πάνω στα βουνά λέγεται: Α. Οροπέδιο Β. Κοιλάδα Γ. Κόλπος • Εκεί που χύνει το ποτάμι τα νερά του στη θάλασσα λέγεται: Α. Συμβολή ποταμού. Β. Εκβολή ποταμού Γ. Κοίτη ποταμού 3. Τι είναι: οι πρόποδες, η λίμνη, το λεκανοπέδιο, η χερσόνησος και ο σκόπελος;  Πρόποδες:……………………………………………………………………………………………………………… …………………………………………………………………………………………………………………………………… …………………………………………………………………………………………………………………………………… Μαρία Ίσσαρη Επιμέλεια επανάληψης: Χρήστος Χαρμπής σελ.41
  • 43.
     Λίμνη:……………………………………………………………………………………………………………………. .………………………………………………………………………………………………………………………………..… …………………………………………………………………………………………………………………………………...  Λεκανοπέδιο:………………………………………………………………………………………………………… …………………………………………………………………………………………………………………………………… …………………………………………………………………………………………………………………………………… Χερσόνησος:………………………………………………………………………………………………………….. …………………………………………………………………………………………………………………………………… ……………………………………………………………………………………………………………………………………  Σκόπελος:……………………………………………………………………………………………………………… …………………………………………………………………………………………………………………………………… …………………………………………………………………………………………………………………………………… 4. Η ακροστιχίδα της … ανακύκλωσης: 1. Α _ _ _ _ _ _ _ _ _ _ _ _ _ _ _ _ 2. Ν_ _ _ _ _ _ 3. Α _ _ _ 4. Κ _ _ _ 5. Υ _ _ _ _ _ _ 6. Κ _ _ _ _ _ _ 7. Λ _ _ _ _ _ _ 8. Ω _ _ _ _ _ _ 9. Σ _ _ _ _ _ _ 10. Η _ _ _ _ _ _ 1. Μύτη ξηράς που μπαίνει στη θάλασσα. 2. Βρέχεται ολόγυρα από θάλασσα. 3. Το νερό της θάλασσας είναι….. 4. Μέρος της θάλασσας που μπαίνει στην ξηρά. 5. Βράχος κρυμμένος στη θάλασσα. 6. Πεδιάδα ανάμεσα σε βουνά. 7. Υπάρχει σε νησιά και παραθαλάσσιες περιοχές. 8. Γράμμα της αλφαβήτου. 9. Οι δύο πλευρές της κοίτης του ποταμού. (αντίστροφα) 10. Έχει γλυκό νερό. (αντίστροφα) Μαρία Ίσσαρη Επιμέλεια επανάληψης: Χρήστος Χαρμπής σελ.42
  • 44.
    ΟΝΟΜΑ: ΤΑΞΗ Γ 1. ΣημειώνωΧ στο τετραγωνάκι που πρέπει σε κάθε πρόταση:  Η μεγαλύτερη έκταση της πατρίδας μας είναι πεδινή.  Οι κάτοικοι των ορεινών είναι κυρίως γεωργοί.  Στους παραθαλάσσιους τόπους κάνει πολύ κρύο.  Τα βουνά τα συμβολίζουμε με κίτρινο χρώμα.  Τους χάρτες τους σχεδιάζουμε από κάτω.  Τα βουνά τα λέμε και όρη . 2. Συμπληρώνω τα κενά των προτάσεων: α. Οι κάτοικοι των ορεινών χωριών ασχολούνται κυρίως με την……………………………………και την……………………………………………………. . β. Το ………………………………………………… τα νησιά μας τα επισκέπτονται πολλοί …………………………………………………. γ. Τα ποτάμια τα συμβολίζουμε με …………………………………………… χρώμα. δ. Τα χωριά και οι πόλεις της πατρίδας μας είναι χτισμένα σε ………………………………………… , …………………………………… , και ………………………………… τόπους. σωστό λάθος ( ) ( ) ( ) ( ) ( ) ( ) ( ) ( ) ( ) ( ) ( ) ( ) Πασιόπουλος Γιώργος Επιμέλεια επανάληψης: Χρήστος Χαρμπής σελ.43
  • 45.
    3. Κύκλωσε τησωστή απάντηση:  Μια πεδινή έκταση πάνω στα βουνά λέγεται: α. πεδιάδα Β. κοιλάδα γ. οροπέδιο  Εκεί που χύνει τα νερά το ποτάμι στη θάλασσα λέγεται: α. συμβολή ποταμού β. εκβολή ποταμού γ. κοίτη ποταμού  Πρόποδες ονομάζουμε: α. την κορυφή του βουνού β. σειρά από βουνά γ. τα πόδια του βουνού  Ένα ίσιο μέρος γης χωρίς εμπόδια λέγεται: α. οροσειρά β. οροπέδιο γ. πεδιάδα 4. Αντιστοιχίζω: κόλπος • • Μια μικρή πεδιάδα, που γύρω γύρω έχει βουνά. ακρωτήριο ● ● Η άκρη της χερσονήσου. χερσόνησος ● ● Τμήμα της θάλασσας που μπαίνει στη στεριά. λεκανοπέδιο ● ● Μεγάλο κομμάτι ξηράς που μπαίνει στη θάλασσα και βρέχεται από αυτήν από τα τρία μέρη του. σκόπελος ● ● Βράχος μέσα στη θάλασσα που δεν φαίνεται σχεδόν καθόλου. ύφαλος ● ● Βράχος μέσα στη θάλασσα που φαίνεται μόνο η κορυφή του. Πασιόπουλος Γιώργος Επιμέλεια επανάληψης: Χρήστος Χαρμπής σελ.44
  • 46.
    5. Γράψε μελίγα λόγια τι σημαίνουν: Ισθμός:.................................................................................................................................................... ...................................................................................................................................................................... ...................................................................................................................................................................... ...................................................................................................................................................................... Λιμάνι:...................................................................................................................................................... ...................................................................................................................................................................... ...................................................................................................................................................................... ...................................................................................................................................................................... Νησί:......................................................................................................................................................... ...................................................................................................................................................................... ...................................................................................................................................................................... ...................................................................................................................................................................... .. Πορθμός:................................................................................................................................................ ...................................................................................................................................................................... ...................................................................................................................................................................... ...................................................................................................................................................................... Εκπαιδευτικός Πασιόπουλος Γεώργιος Ουφ!!!! Τελείωσα!!!!!!!! Πασιόπουλος Γιώργος Επιμέλεια επανάληψης: Χρήστος Χαρμπής σελ.45
  • 47.
    Ο τόπος πουζούμε 1. Ένας τόπος ορεινός Το ψηλότερο σημείο του βουνού λέγεται _________ και το χαμηλότερο __________. Ανάμεσα στην κορυφή και τους πρόποδες υπάρχουν οι __________ του βουνού. Πολλά βουνά στη σειρά κάνουν μια ____________. Στα βουνά έχουν τις πηγές τους τα ___________. Μια πεδινή έκταση πάνω στα βουνά λέγεται ____________. Μια στενή πεδινή έκταση ανάμεσα σε δυο βουνά, που διασχίζεται συνήθως από ποτάμι, λέγεται ___________. Ένα βαθύ και στενό άνοιγμα της γης λέγεται ____________. Μια απόκρημνη και βαθιά χαράδρα λέγεται ____________. Όταν τα νερά ενός μεγά- λου ή μικρού ποταμού πέφτουν από ψηλά και απότομα σχηματίζουν ______________. 2. Ένας τόπος πεδινός Μια μεγάλη έκταση της γης χωρίς βουνά λέγεται ____________. Μια πεδιάδα τριγυ- ρισμένη από βουνά λέγεται ______________. Τις πεδιάδες τις διασχίζουν συνήθως _____________. Τα νερά του ποταμού κυλάνε σ’ ένα φυσικό αυλάκι που λέγεται __________. Οι δυο πλευρές της κοίτης του ποταμού λέγονται ____________. Εκεί που χύνει το ποτάμι τα νερά του στη θάλασσα λέγεται ______________ Οι μικροί ποταμοί που χύνονται σ’ έναν μεγαλύτερο λέγονται __________________. Τα νερά των ποταμών είναι γλ_______. Ένα κοίλωμα της γης γεμάτο με γλυκό νερό λέγεται __________. Μια έκταση της γης με ρηχά και στάσιμα νερά λέγεται __________. 3. Ένας τόπος παραθαλάσσιος Η θάλασσα σκεπάζει το μεγαλύτερο μέρος της _______. Τα νερά της θάλασσας είναι αλ_______. Η άκρη της στεριάς που βρέχεται από τη θάλασσα λέγεται ________. Ένα μεγάλο κομμάτι ξηράς που μπαίνει στη θάλασσα και βρέχεται από τα τρία μέρη λέγεται ________________. Η μύτη της ξηράς που μπαίνει στη θάλασσα λέγεται ____________. Ένα μεγάλο ή μικρό μέρος ξηράς που βρέχεται γύρω γύρω από θάλασσα λέγεται ________. Μια στενή λουρίδα θάλασσας που μπαίνει στην ξηρά λέγε- ται ___________. Μια στενή λουρίδα ξηράς που ενώνει δυο στεριές και χωρίζει δυο θάλασσες λέγεται __________. Μια στενή λουρίδα θάλασσας που ενώνει δυο θάλασ- σες και χωρίζει δυο ξηρές λέγεται ____________. Ένας βράχος μέσα στη θάλασσα που φαίνεται μόνο η κορυφή του λέγεται _______________, ένας άλλος που δε φαίνεται καθόλου λέγεται ___________. Το μέρος που αράζουν τα πλοία για να πάρουν ή ν’ αφήσουν επιβάτες και εμπορεύματα λέγεται _____________. Βαθμολόγησε τον εαυτό σου. Κάθε σωστή απάντηση παίρνει 3 βαθμούς. Η άριστη βαθ- μολογία είναι 96 βαθμοί.Η βαθμολογία μου → Ιωαννίδης Νικόλαος Επιμέλεια επανάληψης: Χρήστος Χαρμπής σελ.46
  • 48.
    Οι σωστές απαντήσειςβρίσκονται από πίσω γραμμένες ανάποδα. Να τις δεις μόνον όταν δεν μπορείς να βρεις τη λύση τους. Καλή επιτυχία! → ΟΝΟΜΑ: _________________________________ Απαντήσεις: 1) κορυφή 2) πεδιάδα 3) γης πρόποδες λεκανοπέδιο αλμυρά πλαγιές ποτάμια ακτή οροσειρά κοίτη χερσόνησος ποτάμια όχθες ακρωτήρι οροπέδιο εκβολή νησί κοιλάδα παραπόταμοι κόλπος χαράδρα γλυκά ισθμός γκρεμός λίμνη πορθμός καταρράχτης έλος σκόπελος ύφαλος λιμάνι Ιωαννίδης Νικόλαος Επιμέλεια επανάληψης: Χρήστος Χαρμπής σελ.47
  • 49.
    ΟΝΟΜΑ: __________________________ ΜΕΛΕΤΗΓ ΄ ΤΑΞΗ 2 Επιμέλεια επανάληψης: Χρήστος Χαρμπής σελ.48
  • 50.
    Το δάσος Τι είναιδάσος; Το δάσος δεν είναι μόνο δέντρα. Είναι ένα σύνολο διαφόρων φυτών όπου βέβαια κυριαρχούν δέντρα, μαζί με τα διάφορα ζώα που συνυπάρχουν και με το έδαφος και κλίμα που επικρατεί στην περιοχή. Όλες οι εκτάσεις που καλύπτονται από φυσική βλάστηση λέγονται δασικές, ανεξάρτητα από το αν κυριαρχούν δέντρα, θάμνοι ή φρύγανα και αποτελούν ένα πολυσύνθετο σύνολο με δική του ζωή και λειτουργίες. Αποτελούν το δασικό οικοσύστημα που παίζει σημαντικό ρόλο στη βιολογική ισορροπία μέσα στη φύση, ενώ είναι ένα φυσικό αγαθό με πολύπλευρη σημασία και ανυπολόγιστη αξία για τη ζωή, για τον άνθρωπο. Το δάσος είναι πολύτιμο διότι: • Παράγει το απαραίτητο και αναντικατάστατο για τη ζωή μας οξυγόνο, ενώ δεσμεύει το επικίνδυνο για τη ζωή, διοξείδιο του άνθρακα. • Μειώνει την ένταση του φωτός και επιδρά στη σύνθεσή του, δημιουργώντας ένα ιδιαίτερο φωτοκλίμα. • Απορροφά και εξουδετερώνει διάφορες επιβλαβείς ουσίες. • Αμβλύνει τις ακραίες θερμοκρασίες, μειώνει τις μεγάλες, αυξάνει τις μικρές και παρεμποδίζει το σχηματισμό δρόσου και πάχνης. • Μειώνει την ένταση του ανέμου. • Μειώνει τους θορύβους. • Αυξάνει τις βροχές, μετατρέπει σε βροχή (βροχοομίχλη), την υγρασία του αέρα και υγροποιεί την ομίχλη. • Συγκρατεί το νερό της βροχής και δεν το αφήνει να πέφτει με δύναμη στο έδαφος και να το διαβρώνει. • Ενισχύει τα υπόγεια νερά. • Βελτιώνει την ποιότητα του νερού, ενεργεί σαν μικροβιολογικό, χημικό και φυσικό φίλτρο του νερού. • Συγκρατεί το έδαφος και εμποδίζει τη διάβρωση. • Εμποδίζει την εξάτμιση του εδάφους και αυξάνει την υγρασία του. • Δεν εξαντλεί το έδαφος και βοηθά στη δημιουργία εδάφους. • Εξασφαλίζει κατάλληλες συνθήκες για την προστασία, διατροφή και διατήρηση πολλών ζωικών οργανισμών. • Παράγει σημαντικές ποσότητες βιομάζας, μας προσφέρει διάφορα δασικά προϊόντα και δεσμεύει ενέργεια. • Δημιουργεί ευνοϊκές συνθήκες διατήρησης διαφόρων φυτικών ειδών. Ιωαννίδης Νικόλαος Επιμέλεια επανάληψης: Χρήστος Χαρμπής σελ.49
  • 51.
    ΕΠΑΝΑΛΗΨΗ ΣΤΗ ΜΕΛΕΤΗ ΠΕΡΙΒΑΛΛΟΝΤΟΣ Επιμέλειαπαρουσίασης : Αγγίσταλη Ματίνα Αγγίσταλη Σταματία Επιμέλεια επανάληψης: Χρήστος Χαρμπής σελ.50
  • 52.
    1. Τι βλέπετεσ’αυτήν την εικόνα Αγγίσταλη Σταματία Επιμέλεια επανάληψης: Χρήστος Χαρμπής σελ.51
  • 53.
    Ο τόπος αυτόςείναι …………….. Αποτελείται από 3 μέρη ……………. ………………… ……………….. Αγγίσταλη Σταματία Επιμέλεια επανάληψης: Χρήστος Χαρμπής σελ.52
  • 54.
    Ο τόπος αυτόςείναι ………… Ποια είναι τα χαρακτηριστικά του. Αγγίσταλη Σταματία Επιμέλεια επανάληψης: Χρήστος Χαρμπής σελ.53
  • 55.
    Εδώ έχουμε ένα……………….. μέρος. Το καταλαβαίνουμε από………………. Αγγίσταλη Σταματία Επιμέλεια επανάληψης: Χρήστος Χαρμπής σελ.54
  • 56.
  • 57.
    Περιγράφω τις παρακάτωεικόνες Είναι…………………….. Αγγίσταλη Σταματία Επιμέλεια επανάληψης: Χρήστος Χαρμπής σελ.56
  • 58.
    Ένας δικός μαςκαταρράκτης. Ο καταρράκτης της Έδεσσας. Αγγίσταλη Σταματία Επιμέλεια επανάληψης: Χρήστος Χαρμπής σελ.57
  • 59.
  • 60.
    Πολλές φορές ανάμεσαστα βουνά υπάρχουν στενά περάσματα. Αυτά τα μέρη ονομάζονται ………………… Αγγίσταλη Σταματία Επιμέλεια επανάληψης: Χρήστος Χαρμπής σελ.59
  • 61.
  • 62.
    Τι παρατηρούμε στηνεικόνα και πώς σχηματίζεται Αγγίσταλη Σταματία Επιμέλεια επανάληψης: Χρήστος Χαρμπής σελ.61
  • 63.
  • 64.
  • 65.
  • 66.
  • 67.
    Περιγράψτε την εικόνα Είναιο ………………… της Κορίνθου Αγγίσταλη Σταματία Επιμέλεια επανάληψης: Χρήστος Χαρμπής σελ.66
  • 68.
  • 69.
    Εδώ βλέπουμε μια…………………. Αγγίσταλη Σταματία Επιμέλεια επανάληψης: Χρήστος Χαρμπής σελ.68
  • 70.
    Η διώρυγα τουΣουέζ Αγγίσταλη Σταματία Επιμέλεια επανάληψης: Χρήστος Χαρμπής σελ.69
  • 71.
  • 72.
  • 73.
    Τι είναι τανησιά Αγγίσταλη Σταματία Επιμέλεια επανάληψης: Χρήστος Χαρμπής σελ.72
  • 74.
    Ποια είναι ηδιαφορά ανάμεσα στο ποτάμι και στο ρυάκι Αγγίσταλη Σταματία Επιμέλεια επανάληψης: Χρήστος Χαρμπής σελ.73
  • 75.
  • 76.
    Ποιος είναι ορόλος της σήραγγας Αγγίσταλη Σταματία Επιμέλεια επανάληψης: Χρήστος Χαρμπής σελ.75
  • 77.
    Σπήλαιο Δυρού Αγγίσταλη Σταματία Επιμέλειαεπανάληψης: Χρήστος Χαρμπής σελ.76
  • 78.
  • 79.
    Περιγράψτε την εικόνα Πώςδημιουργούνται τα ηφαίστεια Αγγίσταλη Σταματία Επιμέλεια επανάληψης: Χρήστος Χαρμπής σελ.78
  • 80.
  • 81.
    Ξεχωρίζω σε δυοστήλες τα έργα του ανθρώπου και τα δημιουργήματα της φύσης Ρυάκι, ποτάμι, σήραγγα, νησί, πορθμός, διώρυγα, σπήλαιο, δάσος, βουνά, λίμνες, ισθμός, χερσόνησος, ακρωτήρι, φαράγγι, καταρράκτης, ηφαίστειο • Έργα του ανθρώπου ………………………………………… ………………………………………… ………………………………………… ………………………………………… ………………………………………… …………………………………………. • Έργα της φύσης ………………………………………… ………………………………………… ………………………………………… ………………………………………… ………………………………………… ………………………………………… Αγγίσταλη Σταματία Επιμέλεια επανάληψης: Χρήστος Χαρμπής σελ.80