11 Tools for your
  devops stack
     Kris Buytaert
     @krisbuytaert
Kris Buytaert

•   I used to be a Dev,
•   Then Became an Op
•   Chief Trolling Officer and Open Source
    Consultant @inuits.eu
•   Everything is an effing DNS Problem
What's this devops thing
       anyhow ?
World , 200X-2009
 Patrick Debois, Gildas Le Nadan, Andrew Clay Shafer, Kris Buytaert, Jezz
Humble, Lindsay Holmwood, John Willis, Chris Read, Julian Simpson, Luke
                 Kanies, John Allspaw and lots of others ..

                     Gent , October 2009
                      Mountain View , June 2010

                       Hamburg , October 2010

                          Boston, March 2011

                      Mountain View, June 2011

                        Bangalore, Melbourne,

                        Goteborg , October 2011

                                  ....
            8 Events being planned for 2013.
●   Devops is a growing professional and cultural
    movement
●   We don't have all the answers yet
●   We are reaching out to different communities
●   We will point out problems we see..
●   Only the name is new




         While we are still working out the solutions
devops, a definition:
●   Adopt the new philosophy. We are in a new economic age. Western management
    must awaken to the challenge, must learn their responsibilities, and take on
    leadership for change.
●   Cease dependence on inspection to achieve quality. Eliminate the need for massive
    inspection by building quality into the product in the first place.
●   Improve constantly and forever the system of production and service, to improve
    quality and productivity, and thus constantly decrease costs.
●   Institute training on the job.
●   Institute leadership The aim of supervision should be to help people and machines
    and gadgets do a better job.
●   Drive out fear, so that everyone may work effectively for the company.
●   Break down barriers between departments. People in research, design, sales, and
    production must work as a team, in order to foresee problems of production and
    usage that may be encountered with the product or service.
●   Eliminate slogans, exhortations, and targets for the work force asking for zero defects
    and new levels of productivity. Such exhortations only create adversarial
    relationships, as the bulk of the causes of low quality and low productivity belong to
    the system and thus lie beyond the power of the work force.

              ●   Eliminate management by objective. Eliminate management by numbers
                  and numerical goals. Instead substitute with leadership.

              ●   Remove barriers that rob the hourly worker of his right to pride of
                  workmanship. The responsibility of supervisors must be changed from
                  sheer numbers to quality.

              ●  Remove barriers that rob people in management and in engineering of
                 their right to pride of workmanship.
●   Institute a vigorous program of education and self-improvement.
●   Put everybody in the company to work to accomplish the transformation. The
    transformation is everybody's job.
William Edwards
         Deming
1986, Out of the Crisis.



  http://en.wikipedia.org/wiki/W._Edwards_Deming
C(L)AMS
●   Culture
●   (Lean)
●   Automation
●   Measurement
●   Sharing
              Damon Edwards and John Willis
                                  Gene Kim
Culture,
   automation,


  Measturement,


     sharing
Devs vs Ops
Breaking the Silos




Devs    Ops   Getting Along
What tool?
Culture,




Automation,
    Measurement,


      Sharing
“Solved problems”
●   Deployment automation :
         ●   Fai , kickstart, preseed, cobbler,
●   Configuration Management
         ●   Puppet, chef, cfengine,
         ●   ....
“challenges”


•   Build & Release Management
•   Package & Repository management
•   Orchestration
Jenkins
●   Open Source Continuous Integration Server
●   A zillion plugins (400)
    •   http://jenkins-php.org/
    •   ...
●   Have developers build stable and deployable
    code
●   Test Infra code
Jenkins
Why ops like to package
●   Packages give you features
•Consistency, security, dependencies
●   Uniquely identify where files come from
•Package or cfg-mgmt
●   Source repo not always available
•Firewall / Cloud etc ..
●   Weird deployment locations , no easy access
●   Little overhead when you automate
●   CONFIG does not belong in a package
fpm
    #packagingsucks

             ●   Missing upstream

             ●   Ancient upstream

             ●   Unneeded dependencies

             ●   Broken upstream

             ●   Distro Policies

●    “Maximum RPM” ?

●    Packaging is needed

             ●   Dependencies, tooling, repositories

●    Anger driven development
fpm
fpm
fpm -t rpm -s dir -n hornetq -v 2.2.5 hornetq
Executing(%prep): /bin/sh -e /var/tmp/rpm-tmp.nNkVwh
+ umask 022
+ cd /usr/local/build-rpm-hornetq-2.2.5.x86_64.rpm/BUILD
+ exit 0
Executing(%build): /bin/sh -e /var/tmp/rpm-tmp.yUd4MV
+ umask 022
+ cd /usr/local/build-rpm-hornetq-2.2.5.x86_64.rpm/BUILD
+ cd /usr/local/build-rpm-hornetq-2.2.5.x86_64.rpm/BUILD
+ tar -zxf /usr/local/build-rpm-hornetq-2.2.5.x86_64.rpm/data.tar.gz
+ exit 0
Executing(%install): /bin/sh -e /var/tmp/rpm-tmp.jkpqeA
+ umask 022
+ cd /usr/local/build-rpm-hornetq-2.2.5.x86_64.rpm/BUILD
+ /usr/lib/rpm/brp-compress
+ /usr/lib/rpm/brp-strip
+ /usr/lib/rpm/brp-strip-static-archive
+ /usr/lib/rpm/brp-strip-comment-note
Processing files: hornetq-2.2.5-1.x86_64
Checking for unpackaged file(s): /usr/lib/rpm/check-files /usr/local/build-rpm-hornetq-2.2.5.x86_64.rpm/BUILD
Wrote: /usr/local/build-rpm-hornetq-2.2.5.x86_64.rpm/SRPMS/hornetq-2.2.5-1.src.rpm
Wrote: /usr/local/build-rpm-hornetq-2.2.5.x86_64.rpm/RPMS/x86_64/hornetq-2.2.5-1.x86_64.rpm
Executing(%clean): /bin/sh -e /var/tmp/rpm-tmp.z2UL3B
+ umask 022
+ cd /usr/local/build-rpm-hornetq-2.2.5.x86_64.rpm/BUILD
+ rm -rf /usr/local/build-rpm-hornetq-2.2.5.x86_64.rpm/BUILD
+ exit 0
Created /usr/local/hornetq-2.2.5.x86_64.rpm
fpm in action
●   https://github.com/Inuits/build-gems
●   Fork, pull
●   Jenkins pulls , builds , pushes to repo
●   (variants for Nagios Plugins / Jenkins Plugins
    available)
The Marionette Collective
●   Distributed ssh ++
●   What version of ssh do I have installed on my
    servers ?
●   On what servers is XYZ running ?
●   Clean al my ssl certs ?
●   Restart apache on all servers with fact X
mc-service
mc-service httpd status -W /uat/

  *
[ =================================================
===========> ] 80 / 80

 bleh.poc.com                status=stopped
 xs03.ta.google.com              status=stopped
 elasticsearch02.uat.com           status=stopped
 dbs01-.poc.com                status=stopped
 dino.uat.com                status=stopped
 dsp01.uat.com                 status=stopped
 webserver01.uat.com               status=running
 dbs01-old.uat.com              status=stopped
 alexdb02-hdp.poc.com              status=stopped
 postfix.uat.com              status=stopped
 ns01.uat.com                status=stopped
 devtools03.uat.com              status=running
mc-package
mc-package -W /dev/ status jdk
 * [ ============================================================> ] 33 / 33

servicesdb01.dev.com             version = -absent
services.dev.google.com          version = jdk-1.6.0_13-fcs
drbdtest02.dev.google.com          version = -absent
services3.dev.google.com          version = jdk-1.6.0_20-fcs
um.dev.google.com               version = jdk-1.5.0_19-fcs
devtools03.uat.com              version = jdk-1.6.0_29-fcs
alexandria02.dev.google.com         version = -absent
weblink01.dev.com               version = -absent
wikitest.dev.google.com          version = jdk-1.6.0_24-fcs
payment.dev.google.com             version = jdk-1.5.0_17-fcs
tiff2pdf01.dev.com             version = -absent
devdoos.dev.com                version = jdk-1.6.0_30-fcs
wiki.dev.google.com             version = jdk-1.6.0_24-fcs
reporting01.dev.com             version = -absent
devtools01-dev.uat.com            version = jdk-1.6.0_23-fcs
devtools02.uat.com              version = jdk-1.6.0_29-fcs
drbdtest01.dev.google.com          version = -absent

---- package agent summary ----
        Nodes: 33/33
            Versions: 1 * 1.5.0_17-fcs, 1 * 1.5.0_19-fcs, 1 * 1.6.0_13-fcs, 1 * 1.6.0_20-fcs, 1 * 1.6.0_23-fcs, 2 * 1.6.0_24-fcs, 2 * 1.6.0
               Elapsed Time: 1.73 s
Culture,


     Automation,




Measurement,
       Sharing
#monitoringsucks
    Monitoring is AWESOME. Metrics are AWESOME. I love it. Here's what I don't love:

●   Having my hands tied with the model of host and service bindings.

●   Having to set up "fake" hosts just to group arbitrary metrics together

●   Having to either collect metrics twice - once for alerting and another for trending

●   Only being able to see my metrics in 5 minute intervals

●   Having to chose between shitty interface but great monitoring or shitty monitoring
    but great interface

●    Dealing with a monitoring system that thinks IT is the system of truth for my
    environment

●   Not actually having any real choices

               John Vincent (@lusis) on his blog http://lusislog.blogspot.com/2011/06/why-
                                                                      monitoring-sucks.html
A sub movement
●   #monitoringsucks trending
●   https://github.com/monitoringsucks/
●   2008 Study :Nagios + Friends
●   2011 Conclusion : Nagios/Icinga are the only
    automatable alternatives
●   Monitoring and trending at scale , new kids
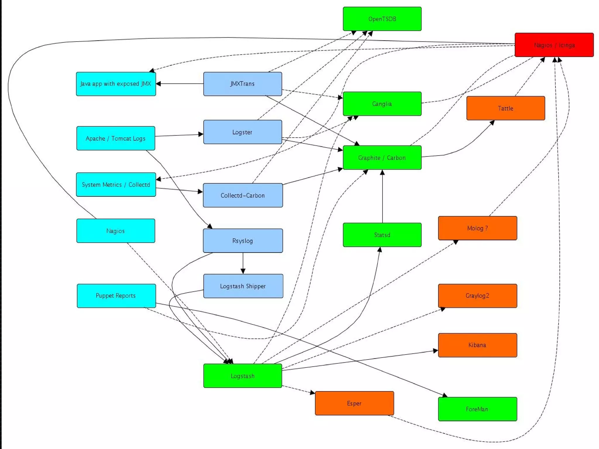
    Graphite, Icinga, flapjack, etc
●   Old Cool Kids, Ganglia
Logstash
●   Not your average centralized logging tool
●   Elasticsearch backed




●   Shipper
●   Indexer
●   Web
Logstash

    ●   Collect from anywhere
    ●   Filter
    ●   Send anywhere




    ●   Queuing support
Logstash in Action
Kibana in Action
Puppet and Logstash
●   https://github.com/KrisBuytaert/vagrant-
    puppet-logstash
●   Includes Logstash / Kibana / Grok / ES modules
    as submodules !


●   git clone
●   git submodule init
●   git submodule update
●   vagrant up
Graphite
●   Graphing at Scale
●   Graphing at Ease
●   Any metric is a graph


●   echo "somestring $somevalue $timestamp" |
    nc <%= graphitehost %> 2003
Graphite Composer

   x
Graphite API
Friends of Graphite
●   Collection :
          ●   Statsd,
          ●   Collectd + Carbonplugin
          ●   Jmxtrans
          ●   Logster
●   Dashboards
          ●   Tattle
          ●   Gdash
          ●   ...
Gdash In action
Puppet and Graphite
●   https://github.com/KrisBuytaert/vagrant-
    graphite/
●   Includes Graphite / Gdash / Jmxtrans / Logster /
    Collectd / Statsd / Tattle and more modules as
    submodules !


●   git clone
●   git submodule init
●   git submodule update
●   vagrant up
Culture,


  Automation,


  Measurement,




Sharing
●   Open Source
●   Github
●   Talk about Experiences
●   Open Spaces
Sharing environments

●   Build identical environments
●   Share code
●   Shared ownership of content , code and
    configuration
Vagrant
●   Abstraction layer for VirtualBox
●   Integrates well with Puppet/Chef
●   Project =
         ●   Vagrantfile
         ●   Manifests / Cookbooks
●   Portable, Small , Versionable
●   Use veewee to build your boxen
Vagrantfile
Vagrant::Config.run do |config|
 # All Vagrant configuration is done here. The most common configuration
 # options are documented and commented below. For a complete reference,
 # please see the online documentation at vagrantup.com.

 config.vm.define :mongo1 do |mongo1_config|
    mongo1_config.ssh.max_tries = 100
    mongo1_config.vm.box = "MyCentOS2"
    mongo1_config.vm.network("192.168.99.101")
    mongo1_config.vm.host_name = "mongo1"
    mongo1_config.vm.provision :puppet do |mongo1_puppet|
         mongo1_puppet.pp_path = "/tmp/vagrant-puppet"
     mongo1_puppet.manifests_path = "manifests"
     mongo1_puppet.module_path = "modules"
     mongo1_puppet.manifest_file = "site.pp"
    end
  end
  config.vm.define :mongo2 do |mongo2_config|
   mongo2_config.ssh.max_tries = 100
    mongo2_config.vm.box = "MyCentOS2"
    mongo2_config.vm.network("192.168.99.102")
    mongo2_config.vm.host_name = "mongo2"
    mongo2_config.vm.provision :puppet do |mongo2_puppet|
     mongo2_puppet.pp_path = "/tmp/vagrant-puppet"
     mongo2_puppet.manifests_path = "manifests"
     mongo2_puppet.module_path = "modules"
     mongo2_puppet.manifest_file = "site.pp"
    end
  end
Vagrant Rocks
●   Vagrant init
●   Vagrant up
●   Vagrant provision
●   Vagrant down
●   Vagrant destroy
Sushi
Quiz Time :
Which tool did I forget ?
You
Links
http://puppetlabs.com/mcollective/introduction/
https://github.com/jordansissel/fpm
http://logstash.net/
https://github.com/rashidkpc/Kibana
http://graphite.wikidot.com/
https://github.com/wayfair/Graphite-Tattle
http://vagrantup.com/
https://github.com/KrisBuytaert
Contact
Kris.Buytaert@inuits.eu

Further Reading
@krisbuytaert
http://www.krisbuytaert.be/blog/
http://www.inuits.eu/




                             Inuits

                             Duboistraat 50
                             2060 Antwerpen
                             Belgium
                             891.514.231

                             +32 475 961221

11 tools for your PHP devops stack

  • 1.
    11 Tools foryour devops stack Kris Buytaert @krisbuytaert
  • 2.
    Kris Buytaert • I used to be a Dev, • Then Became an Op • Chief Trolling Officer and Open Source Consultant @inuits.eu • Everything is an effing DNS Problem
  • 3.
    What's this devopsthing anyhow ?
  • 4.
    World , 200X-2009 Patrick Debois, Gildas Le Nadan, Andrew Clay Shafer, Kris Buytaert, Jezz Humble, Lindsay Holmwood, John Willis, Chris Read, Julian Simpson, Luke Kanies, John Allspaw and lots of others .. Gent , October 2009 Mountain View , June 2010 Hamburg , October 2010 Boston, March 2011 Mountain View, June 2011 Bangalore, Melbourne, Goteborg , October 2011 .... 8 Events being planned for 2013.
  • 5.
    Devops is a growing professional and cultural movement ● We don't have all the answers yet ● We are reaching out to different communities ● We will point out problems we see.. ● Only the name is new While we are still working out the solutions
  • 6.
  • 7.
    Adopt the new philosophy. We are in a new economic age. Western management must awaken to the challenge, must learn their responsibilities, and take on leadership for change. ● Cease dependence on inspection to achieve quality. Eliminate the need for massive inspection by building quality into the product in the first place. ● Improve constantly and forever the system of production and service, to improve quality and productivity, and thus constantly decrease costs. ● Institute training on the job. ● Institute leadership The aim of supervision should be to help people and machines and gadgets do a better job. ● Drive out fear, so that everyone may work effectively for the company. ● Break down barriers between departments. People in research, design, sales, and production must work as a team, in order to foresee problems of production and usage that may be encountered with the product or service. ● Eliminate slogans, exhortations, and targets for the work force asking for zero defects and new levels of productivity. Such exhortations only create adversarial relationships, as the bulk of the causes of low quality and low productivity belong to the system and thus lie beyond the power of the work force. ● Eliminate management by objective. Eliminate management by numbers and numerical goals. Instead substitute with leadership. ● Remove barriers that rob the hourly worker of his right to pride of workmanship. The responsibility of supervisors must be changed from sheer numbers to quality. ● Remove barriers that rob people in management and in engineering of their right to pride of workmanship. ● Institute a vigorous program of education and self-improvement. ● Put everybody in the company to work to accomplish the transformation. The transformation is everybody's job.
  • 8.
    William Edwards Deming 1986, Out of the Crisis. http://en.wikipedia.org/wiki/W._Edwards_Deming
  • 9.
    C(L)AMS ● Culture ● (Lean) ● Automation ● Measurement ● Sharing Damon Edwards and John Willis Gene Kim
  • 10.
    Culture, automation, Measturement, sharing
  • 11.
  • 13.
    Breaking the Silos Devs Ops Getting Along
  • 14.
  • 16.
    Culture, Automation, Measurement, Sharing
  • 17.
    “Solved problems” ● Deployment automation : ● Fai , kickstart, preseed, cobbler, ● Configuration Management ● Puppet, chef, cfengine, ● ....
  • 18.
    “challenges” • Build & Release Management • Package & Repository management • Orchestration
  • 19.
    Jenkins ● Open Source Continuous Integration Server ● A zillion plugins (400) • http://jenkins-php.org/ • ... ● Have developers build stable and deployable code ● Test Infra code
  • 20.
  • 21.
    Why ops liketo package ● Packages give you features •Consistency, security, dependencies ● Uniquely identify where files come from •Package or cfg-mgmt ● Source repo not always available •Firewall / Cloud etc .. ● Weird deployment locations , no easy access ● Little overhead when you automate ● CONFIG does not belong in a package
  • 22.
    fpm #packagingsucks ● Missing upstream ● Ancient upstream ● Unneeded dependencies ● Broken upstream ● Distro Policies ● “Maximum RPM” ? ● Packaging is needed ● Dependencies, tooling, repositories ● Anger driven development
  • 23.
  • 24.
    fpm fpm -t rpm-s dir -n hornetq -v 2.2.5 hornetq Executing(%prep): /bin/sh -e /var/tmp/rpm-tmp.nNkVwh + umask 022 + cd /usr/local/build-rpm-hornetq-2.2.5.x86_64.rpm/BUILD + exit 0 Executing(%build): /bin/sh -e /var/tmp/rpm-tmp.yUd4MV + umask 022 + cd /usr/local/build-rpm-hornetq-2.2.5.x86_64.rpm/BUILD + cd /usr/local/build-rpm-hornetq-2.2.5.x86_64.rpm/BUILD + tar -zxf /usr/local/build-rpm-hornetq-2.2.5.x86_64.rpm/data.tar.gz + exit 0 Executing(%install): /bin/sh -e /var/tmp/rpm-tmp.jkpqeA + umask 022 + cd /usr/local/build-rpm-hornetq-2.2.5.x86_64.rpm/BUILD + /usr/lib/rpm/brp-compress + /usr/lib/rpm/brp-strip + /usr/lib/rpm/brp-strip-static-archive + /usr/lib/rpm/brp-strip-comment-note Processing files: hornetq-2.2.5-1.x86_64 Checking for unpackaged file(s): /usr/lib/rpm/check-files /usr/local/build-rpm-hornetq-2.2.5.x86_64.rpm/BUILD Wrote: /usr/local/build-rpm-hornetq-2.2.5.x86_64.rpm/SRPMS/hornetq-2.2.5-1.src.rpm Wrote: /usr/local/build-rpm-hornetq-2.2.5.x86_64.rpm/RPMS/x86_64/hornetq-2.2.5-1.x86_64.rpm Executing(%clean): /bin/sh -e /var/tmp/rpm-tmp.z2UL3B + umask 022 + cd /usr/local/build-rpm-hornetq-2.2.5.x86_64.rpm/BUILD + rm -rf /usr/local/build-rpm-hornetq-2.2.5.x86_64.rpm/BUILD + exit 0 Created /usr/local/hornetq-2.2.5.x86_64.rpm
  • 25.
    fpm in action ● https://github.com/Inuits/build-gems ● Fork, pull ● Jenkins pulls , builds , pushes to repo ● (variants for Nagios Plugins / Jenkins Plugins available)
  • 26.
    The Marionette Collective ● Distributed ssh ++ ● What version of ssh do I have installed on my servers ? ● On what servers is XYZ running ? ● Clean al my ssl certs ? ● Restart apache on all servers with fact X
  • 27.
    mc-service mc-service httpd status-W /uat/ * [ ================================================= ===========> ] 80 / 80 bleh.poc.com status=stopped xs03.ta.google.com status=stopped elasticsearch02.uat.com status=stopped dbs01-.poc.com status=stopped dino.uat.com status=stopped dsp01.uat.com status=stopped webserver01.uat.com status=running dbs01-old.uat.com status=stopped alexdb02-hdp.poc.com status=stopped postfix.uat.com status=stopped ns01.uat.com status=stopped devtools03.uat.com status=running
  • 28.
    mc-package mc-package -W /dev/status jdk * [ ============================================================> ] 33 / 33 servicesdb01.dev.com version = -absent services.dev.google.com version = jdk-1.6.0_13-fcs drbdtest02.dev.google.com version = -absent services3.dev.google.com version = jdk-1.6.0_20-fcs um.dev.google.com version = jdk-1.5.0_19-fcs devtools03.uat.com version = jdk-1.6.0_29-fcs alexandria02.dev.google.com version = -absent weblink01.dev.com version = -absent wikitest.dev.google.com version = jdk-1.6.0_24-fcs payment.dev.google.com version = jdk-1.5.0_17-fcs tiff2pdf01.dev.com version = -absent devdoos.dev.com version = jdk-1.6.0_30-fcs wiki.dev.google.com version = jdk-1.6.0_24-fcs reporting01.dev.com version = -absent devtools01-dev.uat.com version = jdk-1.6.0_23-fcs devtools02.uat.com version = jdk-1.6.0_29-fcs drbdtest01.dev.google.com version = -absent ---- package agent summary ---- Nodes: 33/33 Versions: 1 * 1.5.0_17-fcs, 1 * 1.5.0_19-fcs, 1 * 1.6.0_13-fcs, 1 * 1.6.0_20-fcs, 1 * 1.6.0_23-fcs, 2 * 1.6.0_24-fcs, 2 * 1.6.0 Elapsed Time: 1.73 s
  • 29.
    Culture, Automation, Measurement, Sharing
  • 30.
    #monitoringsucks Monitoring is AWESOME. Metrics are AWESOME. I love it. Here's what I don't love: ● Having my hands tied with the model of host and service bindings. ● Having to set up "fake" hosts just to group arbitrary metrics together ● Having to either collect metrics twice - once for alerting and another for trending ● Only being able to see my metrics in 5 minute intervals ● Having to chose between shitty interface but great monitoring or shitty monitoring but great interface ● Dealing with a monitoring system that thinks IT is the system of truth for my environment ● Not actually having any real choices John Vincent (@lusis) on his blog http://lusislog.blogspot.com/2011/06/why- monitoring-sucks.html
  • 31.
    A sub movement ● #monitoringsucks trending ● https://github.com/monitoringsucks/ ● 2008 Study :Nagios + Friends ● 2011 Conclusion : Nagios/Icinga are the only automatable alternatives ● Monitoring and trending at scale , new kids Graphite, Icinga, flapjack, etc ● Old Cool Kids, Ganglia
  • 33.
    Logstash ● Not your average centralized logging tool ● Elasticsearch backed ● Shipper ● Indexer ● Web
  • 34.
    Logstash ● Collect from anywhere ● Filter ● Send anywhere ● Queuing support
  • 35.
  • 36.
  • 37.
    Puppet and Logstash ● https://github.com/KrisBuytaert/vagrant- puppet-logstash ● Includes Logstash / Kibana / Grok / ES modules as submodules ! ● git clone ● git submodule init ● git submodule update ● vagrant up
  • 38.
    Graphite ● Graphing at Scale ● Graphing at Ease ● Any metric is a graph ● echo "somestring $somevalue $timestamp" | nc <%= graphitehost %> 2003
  • 39.
  • 40.
  • 41.
    Friends of Graphite ● Collection : ● Statsd, ● Collectd + Carbonplugin ● Jmxtrans ● Logster ● Dashboards ● Tattle ● Gdash ● ...
  • 42.
  • 43.
    Puppet and Graphite ● https://github.com/KrisBuytaert/vagrant- graphite/ ● Includes Graphite / Gdash / Jmxtrans / Logster / Collectd / Statsd / Tattle and more modules as submodules ! ● git clone ● git submodule init ● git submodule update ● vagrant up
  • 44.
    Culture, Automation, Measurement, Sharing
  • 45.
    Open Source ● Github ● Talk about Experiences ● Open Spaces
  • 46.
    Sharing environments ● Build identical environments ● Share code ● Shared ownership of content , code and configuration
  • 47.
    Vagrant ● Abstraction layer for VirtualBox ● Integrates well with Puppet/Chef ● Project = ● Vagrantfile ● Manifests / Cookbooks ● Portable, Small , Versionable ● Use veewee to build your boxen
  • 48.
    Vagrantfile Vagrant::Config.run do |config| # All Vagrant configuration is done here. The most common configuration # options are documented and commented below. For a complete reference, # please see the online documentation at vagrantup.com. config.vm.define :mongo1 do |mongo1_config| mongo1_config.ssh.max_tries = 100 mongo1_config.vm.box = "MyCentOS2" mongo1_config.vm.network("192.168.99.101") mongo1_config.vm.host_name = "mongo1" mongo1_config.vm.provision :puppet do |mongo1_puppet| mongo1_puppet.pp_path = "/tmp/vagrant-puppet" mongo1_puppet.manifests_path = "manifests" mongo1_puppet.module_path = "modules" mongo1_puppet.manifest_file = "site.pp" end end config.vm.define :mongo2 do |mongo2_config| mongo2_config.ssh.max_tries = 100 mongo2_config.vm.box = "MyCentOS2" mongo2_config.vm.network("192.168.99.102") mongo2_config.vm.host_name = "mongo2" mongo2_config.vm.provision :puppet do |mongo2_puppet| mongo2_puppet.pp_path = "/tmp/vagrant-puppet" mongo2_puppet.manifests_path = "manifests" mongo2_puppet.module_path = "modules" mongo2_puppet.manifest_file = "site.pp" end end
  • 49.
    Vagrant Rocks ● Vagrant init ● Vagrant up ● Vagrant provision ● Vagrant down ● Vagrant destroy
  • 50.
  • 51.
    Quiz Time : Whichtool did I forget ?
  • 52.
  • 53.
  • 54.