28 | การจัดการสัญญา
สัญญาออกแบบ จัดหา และก่อสร้าง ฉบับประสบการณ์
4. การจัดการสัญญา (Contract Management)
การจัดการสัญญา (Contract Management): งานภายหลังจากการลงนามในสัญญาแล้ว
การจัดการสัญญาเกิดขึ้นหลังจากสัญญามีผลบังคับใช้ โดยจะต้องมั่นใจว่าข้อกาหนดและเงื่อนไขที่มีอยู่ใน
สัญญานั้นสามารถปฏิบัติตามได้ และคู่สัญญาทั้งสองฝ่ายพอใจในภาระข้อผูกพันตามสัญญาทั้งหมด
เช่นเดียวกับการจัดการที่จาเป็นสาหรับการดาเนินงานด้านอื่น ๆ ของคู่สัญญาอย่างเหมาะสม
แต่โดยทั่วไป เรามักได้ยินโดยรวมว่า การบริหารจัดการสัญญา (Contract Administration and
Contract Management)
4.1 การจัดการสัญญาคืออะไร?
การจัดการสัญญาเกิดขึ้นหลังการที่สัญญามีผลบังคับใช้ ดังนั้นจะต้องแน่ใจว่าได้ปฏิบัติตามข้อกาหนดและ
เงื่อนไขที่มีอยู่ในสัญญา และคู่สัญญามีภาระผูกพันตามสัญญาอย่างเป็นที่น่าพอใจ
ในระหว่างขั้นตอนการจัดการสัญญา เป็นไปได้เสมอที่สถานการณ์จะเปลี่ยนแปลงโดยจาเป็นต้องแก้ไขข้อตกลง
สัญญา แน่นอนว่าทีมจัดการสัญญาจะต้องทางานอย่างใกล้ชิดกับคู่สัญญา ดังนั้นจึงเป็นการดีที่จะทราบถึง
รายละเอียดความสัมพันธ์ในการทางาน ดังนั้นผู้ดูแลระบบและผู้จัดการสัญญาจึงควรมีการติดต่อสื่อสารอย่าง
ใกล้ชิด
ขั้นตอนของการจัดการสัญญา
ขั้นตอนสาคัญเจ็ดขั้นตอนของกระบวนการจัดการสัญญาจะเพิ่มความสามารถในการปฏิบัติตามข้อกาหนดของ
สัญญาซึ่งจะทาให้ได้ผลลัพธ์ดีที่สุด
1. ขั้นตอนการวางแผน
ในระหว่างขั้นตอนการวางแผน จะต้องร่างรายละเอียดเฉพาะในเรื่องเร่งด่วนที่สุด เพื่อทราบถึงความต้องการ
และเป้าหมาย จากนั้นกาหนดประเภทของวิธีการหรือระบบที่จะช่วยให้สามารถจัดการกับประเด็นเหล่านั้นได้ดี
ที่สุด โดยจะต้องพิจารณาทรัพยากรที่มีอยู่เพื่อจัดสรรให้เข้ากับกระบวนการจัดการสัญญา
2. ขั้นตอนการดาเนินการ
หลังจากทราบถึงกระบวนการจัดการสัญญาว่าควรมีลักษณะอย่างไร จะสามารถเริ่มใช้เครื่องมือและระบบที่
จาเป็นเพื่อสนับสนุนการจัดการเหล่านั้น โดยจะสามารถจัดการติดตามวันครบกาหนดส่งมอบและภาระผูกพัน
อื่น ๆ อาจด้วยวิธีการใช้โปรแกรมตารางคานวณทั่วไป หรือหากเป็นโครงการที่มีความซับซ้อนมากขึ้น ก็อาจ
พิจารณาใช้โปรแกรมการจัดการสัญญาโดยเฉพาะเพื่อช่วยให้สามารถติดตามข้อตกลงและวันครบกาหนดที่
สาคัญ
ดังนั้นในกระบวนการจัดการสัญญาของทีมงาน จึงควรมีการฝึกอบรมและฝึกฝนการใช้โปรแกรมเกี่ยวกับการ
จัดการสัญญา
29 | การจัดการสัญญา
สัญญาออกแบบ จัดหา และก่อสร้าง ฉบับประสบการณ์
3. ขั้นตอนก่อนการทาสัญญา
ในระหว่างขั้นตอนก่อนสัญญา จะต้องมีการประสานงานอย่างใกล้ชิดกับการบริหารสัญญา เพื่อทาความเข้าใจ
รายละเอียดที่สาคัญของสัญญาข้อตกลง สิ่งนี้จะช่วยเตรียมความพร้อมในกระบวนการจัดการสัญญา รวมถึง
แนวทางเฉพาะต่าง ๆ ที่จะช่วยให้สามารถจัดการสัญญาและส่งมอบงานได้อย่างมีประสิทธิภาพ
4. ขั้นตอนการส่งมอบ
หากบุคคลที่เจรจาข้อตกลงมิใช่บุคคลเดียวกับผู้ดาเนินการส่งมอบงานตามข้อกาหนดของสัญญา จาเป็นต้องมี
กระบวนการส่งมอบที่ละเอียด โดยมีการประชุมเฉพาะเพื่อให้มั่นใจว่ามีการจัดตาแหน่ง และความเข้าใจ
ร่วมกันในบทบาทความรับผิดชอบและการส่งมอบ
5. ขั้นตอนทาสัญญา
ขั้นตอนทาสัญญาคือเมื่อดาเนินการงานที่กาหนดไว้ในข้อตกลงและการส่งมอบงานเสร็จสมบูรณ์ โดยเป็นไป
ตามระยะเวลาและงบประมาณที่ตกลงกันไว้ โปรแกรมการจัดการสัญญาจะสามารถช่วยให้สามารถติดตามและ
ให้ข้อมูลพื้นฐานที่จาเป็นสาหรับการวัดประสิทธิภาพ เช่นการแจ้งเตือนอัตโนมัติ และมีการแจ้งเตือน
กาหนดการส่งรายงานที่เกี่ยวข้องกับการส่งมอบงาน รวมถึงกาหนดระยะเวลาวันที่สาคัญอื่น ๆ
6. ขั้นตอนการต่ออายุสัญญาล่วงหน้า
โดยทั่วไปเมื่อระยะสัญญาสิ้นสุดลง จะต้องพิจารณาว่าต้องการเจรจาต่ออายุสัญญาใหม่ หรือยุติสัญญา
บ่อยครั้งที่มีข้อกาหนดให้ต่อสัญญาโดยไม่มีบทลงโทษ ดังนั้นเพื่อประโยชน์สูงสุด จะต้องวางแผนในสถานการณ์
เหล่านี้ก่อนวันสิ้นสุดของสัญญา
7. ขั้นตอนหลังสัญญาสิ้นสุดลง
เมื่อสัญญาสิ้นสุดลงและได้มีการตกลงกัน ก่อนที่งานตามสัญญาจะเสร็จสมบูรณ์ จาเป็นต้องตรวจทาน
ข้อกาหนดของสัญญาอย่างละเอียด เพื่อยืนยันว่าได้ปฏิบัติตามเงื่อนไขทั้งหมดแล้วและได้ชาระเงินตามใบแจ้ง
หนี้แล้ว
สุดท้ายการตรวจสอบขั้นสุดท้ายจะทราบถึงข้อมูลที่สาคัญเกี่ยวกับสัญญา และกระบวนการจัดการสัญญา
รวมถึงความสาเร็จและข้อบกพร่องที่จะช่วยให้สามารถปรับปรุงสัญญาข้อตกลงในอนาคต
4.2 แนวปฏิบัติที่ดีในการจัดการสัญญา
การจัดการสัญญาและวิธีแก้ไขปัญหามีหลายวิธีในการบรรลุเป้าหมายของการทาสัญญา แนวทางปฏิบัติที่ดีใน
การจัดการสัญญา มีข้อสาคัญที่ใช้ได้กับทุกสถานการณ์โดยไม่คานึงถึงขนาดและความซับซ้อนของสัญญา ดังนี้
1. เก็บรักษาสัญญาทั้งหมดไว้ในที่เดียว
ในการจัดการสัญญาของคุณอย่างมีประสิทธิภาพต้องทราบว่าสัญญาอยู่ที่ไหน ด้วยการรักษาสัญญาทั้งหมดไว้
ในที่เดียว และต้องทราบอย่างแม่นยาว่าจะไปหาข้อตกลงหรือติดตามวันที่ตามข้อกาหนดและรายละเอียด
สัญญาได้ที่ใด บทใด ข้อใด
30 | การจัดการสัญญา
สัญญาออกแบบ จัดหา และก่อสร้าง ฉบับประสบการณ์
2. กาหนดและวัด KPI การจัดการสัญญา
การตั้งค่าและวัด KPI การจัดการสัญญาเป็นวิธีที่ดีที่สุดในการพิจารณาว่าการจัดกานสัญญามีประสิทธิภาพเช่น
ไร และช่วยให้สามารถแบ่งปันข้อมูลนั้นกับผู้เกี่ยวข้อง ภายใน KPI เหล่านี้ยังช่วยให้สามารถระบุส่วนที่ไม่มี
ประสิทธิภาพของกระบวนการจัดการสัญญา และพัฒนากลยุทธ์เพื่อปรับปรุงโดยลดความเสี่ยง ลดค่าใช้จ่ายที่
ไม่จาเป็น หรือหาโอกาสข้อผิดพลาดในสัญญาข้อตกลงนี้
3. ความปลอดภัยในการจัดเก็บข้อมูลและการเข้าถึง
ฝ่ายกฎหมายและผู้จัดการสัญญาจะต้องหาความสมดุลที่เหมาะสมระหว่างความปลอดภัยของสัญญา และการ
เข้าถึง ผู้ใช้โปรแกรมการจัดการสัญญาจะต้องมีที่เก็บที่ปลอดภัยสาหรับสัญญาทั้งหมดและสามารถกาหนด
ระดับการเข้าถึงที่แตกต่างกันได้อย่างง่ายดาย ดังนั้นผู้ใช้และกลุ่มที่เฉพาะเจาะจงเท่านั้นจึงสามารถดูข้อมูลบาง
ประเภทได้ สิ่งนี้จะช่วยให้ทีมกฎหมายแบ่งปันความรับผิดชอบในการจัดการสัญญาโดยไม่สูญเสียการควบคุมใน
การเก็บข้อมูล
4. การติดตามกาหนดเวลาอนุมัติตามสัญญา
สัญญาที่มีประสิทธิภาพจะต้องมีการอนุมัติได้เร็วที่สุด เพื่อให้กระบวนการนั้นมีประสิทธิภาพสูงสุด จาเป็นต้อง
มีระบบในการตรวจสอบ การติดตามเวลาอนุมัติสัญญาจะช่วยให้เข้าใจวงจรของสัญญา และสามารถพิจารณา
ได้ว่าจาเป็นต้องมีการปรับปรุงหรือไม่
5. การสื่อสารสัญญาอัตโนมัติ
เทคโนโลยีการจัดการสัญญาในทุกวันนี้ จะช่วยให้ทีมกฎหมายสามารถจัดการกระบวนการทาสัญญาอัตโนมัติ
ได้หลายด้าน โดยเฉพาะอย่างยิ่งการสื่อสาร ตัวอย่างเช่นที่เก็บบนคลาวด์ช่วยให้ผู้ใช้สามารถกาหนดเวลาและ
ส่งการแจ้งเตือนสัญญาอัตโนมัติเฉพาะบุคคลได้โดยไม่ต้องใช้การแจ้งเตือนด้วยตนเองและอีเมลที่ไม่จาเป็น
และด้วยเทคโนโลยีที่ทันสมัยจานวนมาก ทาให้ไม่จาเป็นต้องส่งเอกสารแบบเดิมไปมาเพื่อการลงนาม โดยหัน
ไปใช้ตัวเลือกลายเซ็นอิเล็กทรอนิกส์เพื่อสามารถดาเนินการทันที
6. ดาเนินการทบทวนการปฏิบัติตามปกติ
ข้อดีอย่างหนึ่งของการมีกระบวนการจัดการสัญญาที่มีโครงสร้างที่ดี คือความสามารถในการปรับปรุงองค์กรให้
สอดคล้องกับกฎระเบียบทางอุตสาหกรรม โดยการตรวจสอบกฎระเบียบราชการและกฎหมายอื่น ๆ อย่าง
สม่าเสมอ และทาให้มั่นใจว่าสัญญานั้นเป็นไปตามกฎหมาย สามารถป้องกันธุรกิจจากการผิดกฎหมายและถูก
ปรับได้ จึงจาเป็นต้องตรวจสอบการปรับปรุงของกฎระเบียบที่เกี่ยวข้องเป็นประจา และตรวจสอบสัญญาที่ใช้
งานอยู่เพื่อพิจารณาว่าจาเป็นต้องดาเนินการใดเพื่อให้สอดคล้องตามกฎหมาย
7. การคาดการณ์ความต้องการทางธุรกิจที่เปลี่ยนแปลงไป
ธุรกิจและวัตถุประสงค์ส่วนใหญ่มีการเปลี่ยนแปลงอยู่ตลอดเวลา ดังนั้นจึงเป็นสิ่งสาคัญที่จะต้องคาดการณ์การ
เปลี่ยนแปลงเหล่านั้นและปรับสัญญาให้สอดคล้องอยู่เสมอ หากธุรกิจเติบโตอย่างรวดเร็ว และทราบถึงความ
ต้องการที่จะเปลี่ยนแปลงไปในระยะเวลาอันสั้น มากกว่าเพียงแค่ต่ออายุสัญญาสาหรับบริการที่มีอยู่
31 | การจัดการสัญญา
สัญญาออกแบบ จัดหา และก่อสร้าง ฉบับประสบการณ์
จาเป็นต้องพิจารณาทบทวนอย่างใกล้ชิดเพื่อพิจารณาว่าเหมาะสมหรือไม่ที่จะปรับเปลี่ยนหรือเจรจาตกลงใหม่
ตามวัตถุประสงค์ที่เปลี่ยนแปลงไป
4.3 ขั้นตอนในการปรับปรุงการจัดการสัญญา
หากกระบวนการจัดการสัญญาจาเป็นต้องมีการปรับปรุง ขั้นตอนต่อไปนี้จะสามารถนาไปสู่ความสาเร็จในการ
จัดการสัญญาได้อย่างรวดเร็ว
1. ดาเนินการตรวจสอบสัญญาทั้งหมดที่เกี่ยวข้อง
ก่อนที่จะเริ่มดาเนินการเพื่อแก้ไขปัญหาการจัดการสัญญา สิ่งสาคัญที่สุดคือต้องเข้าใจว่าปัญหาเหล่านั้นคือ
อะไร การดาเนินการตรวจสอบการจัดการสัญญาซึ่งรวมถึงผู้มีส่วนได้ส่วนเสียในทรัพยากรและกระบวนการ
ทั้งหมดในองค์กร ซึ่งจะส่งผลต่อวิธีการจัดการสัญญาตั้งแต่การเจรจาจนถึงการดาเนินการและการจัดการ
2. พัฒนากรอบการจัดการสัญญา
จากการตรวจสอบสามารถนาวิธีการมาจัดการรายละเอียดของสัญญา กรอบนี้ควรจัดการในทุกส่วนของ
กระบวนการจัดการสัญญาและกาหนดสิ่งที่ควรเกิดขึ้นในแต่ละขั้นตอนอย่างชัดเจน แผนควรรวมถึงสิ่งต่าง ๆ
เช่นบทบาท และแผนกที่รับผิดชอบงาน รวมถึงกระบวนการต่าง ๆ ที่เกี่ยวข้องกับสัญญา วิธีการวัด
ประสิทธิภาพการจัดการสัญญา เครื่องมือ และระบบต่าง ๆ ที่ควรใช้ในระหว่างกระบวนการจัดการสัญญา
3. ใช้เทคโนโลยีช่วยเพื่อทาให้ง่ายขึ้น
การใช้โปรแกรมการจัดการสัญญาโดยเฉพาะสามารถปรับปรุงความสามารถในการจัดการรายละเอียดของ
สัญญาที่มีระดับความซับซ้อนมาก ให้สามารถกาหนดการส่งมอบได้ตามกาหนดเวลาที่เกี่ยวข้องในสัญญา
4.4 กระบวนการจัดการสัญญา
ไม่ว่าจะเป็นสัญญาธุรกิจขนาดเล็ก หรือใหญ่ จาเป็นที่จะต้องทุ่มเทในการเตรียมการเจรจาต่อรอง ดาเนินงาน
และตรวจสอบสัญญา วงจรการจัดการสัญญา จะมีความท้าทายหลายประการ ที่จะทาให้งานล่าช้า หรือ
สามารถลดค่าใช้จ่ายของบริษัท ในแง่ของความล่าช้าและเสียค่าปรับ จึงจาเป็นต้องเรียนรู้เกี่ยวกับกระบวนการ
จัดการสัญญาเหล่านี้ และผลที่ตามมาในการจัดการสัญญา ซึ่งจะสามารถช่วยเป็นแนวทางในการปฏิบัติงานที่ดี
1. ขอบเขตของสัญญาที่ไม่ชัดเจน
ปัญหาในการจัดการสัญญาเกิดขึ้นเมื่อสัญญามีข้อกาหนดและเงื่อนไขที่ไม่ชัดเจน และไม่ได้ระบุความ
รับผิดชอบระหว่างคู่สัญญาอย่างชัดเจน ซึ่งสามารถสร้างปัญหาแก่ทั้งสองฝ่ายในอันที่จะไม่สามารถปฏิบัติตาม
ข้อตกลงได้
ในขณะเดียวกัน ระหว่างขั้นตอนการปฏิบัติตามสัญญา ก็สามารถสร้างความขัดแย้งได้ ทาให้ต้องเสียค่าใช้จ่าย
มากขึ้น และเกิดความล่าช้าในโครงการ.
32 | การจัดการสัญญา
สัญญาออกแบบ จัดหา และก่อสร้าง ฉบับประสบการณ์
2. การจัดการสัญญาในข้อที่ไม่ได้เขียนไว้
การจัดการวงจรสัญญายังสามารถเกิดปัญหาจากข้อสัญญาทางวาจา ซึ่งมิได้ทาเป็นลายลักษณ์อักษร เมื่อไม่มี
เอกสารที่สามารถอ้างถึงข้อกาหนดและเงื่อนไขทั้งหมดของสัญญา คู่สัญญาอาจมีการตีความที่แตกต่างกัน
แม้ว่าโดยทั่วไป สัญญาจะยังคงมีสิทธิ์ในการใช้ แต่ความสับสนและความขัดแย้งต่าง ๆ ความสัมพันธ์ระหว่าง
คู่สัญญาอาจทาให้เกิดความเสี่ยงมากขึ้น
3. การติดตามและการจัดการต้นทุน
จะต้องแน่ใจว่าโครงการอยู่ในงบประมาณ ซึ่งเป็นอีกปัญหาหนึ่งที่ต้องเผชิญในการจัดการสัญญา ในกรณีที่มี
สัญญาหลายฉบับ การจัดการอาจเป็นเรื่องยากที่จะบันทึกค่าใช้จ่าย และดาเนินการเพื่อควบคุมงบประมาณ ที่
กาหนดไว้กับผู้รับจ้างแต่ละราย ซึ่งทาให้เกิดปัญหาทางการเงิน และทาให้ไม่สามารถดาเนินการโครงการให้
แล้วเสร็จได้
4. กระบวนการเจรจาที่ไม่มีประสิทธิภาพ
กระบวนการเจรจาต่อรองที่ยาวนานสามารถสร้างความล่าช้า และสร้างความเสียหายให้กับบริษัทในด้าน
การเงินและชะลอผลประโยชน์ของบริษัท จากจุดเริ่มต้นของกระบวนการเจรจาอาจใช้เวลานานเกินไปในการ
ร่างสัญญาและไม่สามารถสื่อสารกับผู้รับจ้างได้อย่างมีประสิทธิภาพในการแก้ไขหรือขจัดปัญหาที่จาเป็น
กระบวนการเจรจาอาจใช้เวลานานเกินไปเมื่อบริษัทต้องรอคาตอบจากผู้รับจ้าง ผลกระทบนี้อาจเลวร้ายยิ่งขึ้น
หากบริษัท ไม่ได้ใช้ระบบการจัดการสัญญาอิเล็กทรอนิกส์ เนื่องจากการจัดการเอกสารแบบปรกติจะใช้เวลาใน
การติดต่อสื่อสารมากกว่า
5. กระบวนการตรวจสอบสัญญาที่ไม่ดี
กระบวนการจัดการสัญญา จาเป็นต้องตรวจสอบสัญญาเป็นประจา เพื่อความชัดเจนและความเสี่ยงทาง
กฎหมาย การตรวจสอบสัญญาอย่างไม่เหมาะสมและไม่ชัดเจนอาจนาไปสู่ข้อพิพาท เกิดความล่าช้า และอาจ
ก่อให้เกิดปัญหาทางกฎหมาย
นอกจากนี้กระบวนการตรวจสอบทางกฎหมายอาจทาให้กระบวนการลงนามในสัญญาล่าช้า โดยเฉพาะอย่าง
ยิ่งเมื่อขาดความระมัดระวัง จึงจาเป็นต้องตรวจสอบโดยผู้เชี่ยวชาญด้านกฎหมาย
6. การต่ออายุสัญญา
ก่อนจะหมดอายุสัญญา จาเป็นต้องตัดสินใจเรื่องการต่ออายุสัญญา กรณีที่มีหลายสัญญาอาจมีปัญหาทาให้งาน
หยุดชะงักเมื่อลืมที่จะต่ออายุสัญญา
การจัดการสัญญาที่หมดอายุและการต่ออายุที่ไม่ถูกต้อง จะทาให้การเรียกเก็บเงินค่าบริการมีปัญหา
7. ความล้มเหลวเนื่องจากการสื่อสารไม่ดี
ตั้งแต่เริ่มสัญญาไปจนถึงขั้นตอนการแล้วเสร็จจะต้องมีการสื่อสารกับผู้รับจ้างตลอดเวลา สิ่งนี้จะช่วยให้เข้าใจ
ในเงื่อนไขของสัญญา จัดการปัญหาด้านประสิทธิภาพได้ทันที และรับทราบข้อมูลเกี่ยวกับโครงการ
เมื่อการสื่อสารไม่ดีพอ จะเกิดความเสี่ยง ซึ่งไม่เพียงแต่กระบวนการแล้วเสร็จของโครงการจะใช้เวลานานขึ้น
เท่านั้น อาจส่งผลให้สูญเสียเวลาและเงินจานวนมากและอาจเป็นผลเสียต่อธุรกิจ
33 | การจัดการสัญญา
สัญญาออกแบบ จัดหา และก่อสร้าง ฉบับประสบการณ์
8. การตรวจสอบการปฏิบัติตามสัญญา
ผู้จัดการสามารถพบปัญหาจากการตรวจสอบการปฏิบัติตามข้อตกลงของสัญญา เพราะยากที่จะทราบถึง
ประสิทธิภาพการทางานของผู้รับจ้างได้ตลอดเวลา ในขณะที่โครงการอาจเลือกผู้รับจ้างที่มีชื่อเสียง แต่ใน
บางครั้งอาจทางานมีประสิทธิภาพต่าหรือไม่ปฏิบัติตามข้อใดข้อหนึ่งในข้อในสัญญาอย่างถูกต้อง
สิ่งนี้อาจทาให้เกิดปัญหาได้หากคุณไม่ติดต่อกับผู้รับจ้างอย่างใกล้ชิด และหากไม่มีเวลาในการตรวจสอบผู้รับ
จ้าง หรือไม่ทราบเงื่อนไขทั้งหมดของสัญญาด้วยตนเอง อาจทาให้พลาดประเด็นสาคัญที่ต้องจัดการให้ทัน
การณ์
9. การใช้เทคโนโลยีไม่เหมาะสม
การใช้ทรัพยากรทางเทคโนโลยีที่ไม่เหมาะสม อาจสร้างปัญหาในการจัดการสัญญาได้หลายประการ เมื่อต้องมี
การติดตามการปฏิบัติงาน การติดตามต้นทุนและกาหนดเวลาการมีเอกสารที่ต้องลงนามและจัดการบันทึก
ต่าง ๆ
กระบวนการจัดการสัญญาทั้งหมดอาจล่าช้า เนื่องจากเนื่องจากความไร้ประสิทธิภาพในการทาทุกอย่างด้วยวิธี
ปรกติแบบดั้งเดิม ท้ายที่สุดอาจจะต้องส่งเอกสารกลับไปกลับมากับผู้รับจ้าง และใช้เวลาอย่างมีนัยสาคัญใน
การตรวจสอบด้วยตนเอง การใช้โปรแกรมการจัดการสัญญาสามารถทาให้กระบวนการเหล่านี้เป็นไปโดย
อัตโนมัติและป้องกันข้อผิดพลาด
10. ผลที่ตามมาของการจัดการสัญญาที่ไม่ดี
ปัญหาการจัดการสัญญาเหล่านี้มีผลทาให้โครงการล่าช้าหรือล้มเหลว ผลที่ตามมาของการจัดการสัญญาที่ไม่ดี
อาจรวมถึงบทลงโทษและการฟ้องร้องสาหรับการไม่ปฏิบัติตามข้อกาหนดของสัญญา อาจมีการยกเลิกสัญญา
การจัดการสัญญาที่ไม่ดีอาจทาให้เอกสารสาคัญผิดพลาดได้ เกิดความสับสนทาให้ต้องมีการทางานซ้า จน
กระทบต่อสัญญาโดยรวม
11.แนวปฏิบัติที่ดีในการจัดการสัญญา
การพิจารณาขั้นตอนเพื่อจัดการสัญญาอย่างมีประสิทธิภาพ และป้องกันปัญหาที่เกิดจากการไม่ปฏิบัติตาม
สัญญาด้วยการนาโปรแกรมการจัดการสัญญาไปใช้จะช่วยเพิ่มความรวดเร็วในการเจรจาและลดขั้นตอนการลง
นาม รวมถึงการตรวจสอบและควบคุมสัญญาตั้งแต่ต้นจนจบ การใช้เครื่องมือนี้จะช่วยให้ทุกฝ่ายสามารถ
ติดตามการเปลี่ยนแปลง ที่ร้องขอได้ง่ายขึ้น และมีการจัดทาบันทึกอย่างละเอียดที่จะช่วยลดข้อพิพาทที่อาจ
เกิดขึ้น ทั้งยังสามารถช่วยปรับปรุงความปลอดภัยของเอกสาร โดยไม่ต้องกังวลเกี่ยวกับความสับสนในการ
รับส่งเอกสาร
นอกจากนี้ควรตรวจสอบให้แน่ใจว่ามีข้อมูลเพียงพอที่จะทาให้สัญญาเป็นปัจจุบัน และต้องแน่ใจว่าแผนงานมี
เพื่อให้ง่ายต่อการจัดการกับข้อพิพาทในอนาคต การพิจารณาเอกสารจากการเรียนรู้ในสัญญาที่ผ่านมา จะทา
ให้มีข้อเสนอแนะที่สามารถนากลับมาอ้างอิงได้ ควรจัดให้มีการฝึกอบรมวิธีปฏิบัติที่ดีในการจัดการสัญญา
34 | การจัดการสัญญา
สัญญาออกแบบ จัดหา และก่อสร้าง ฉบับประสบการณ์
12. การวิเคราะห์กระบวนการจัดการสัญญา
วัตถุประสงค์ในส่วนนี้คือการทบทวนกระบวนการโครงการ EPC เพื่อระบุความเสี่ยงระหว่างขั้นตอนการ
ดาเนินการตามสัญญา และเพื่อหาวิธีการที่ใช้ในการจัดการสัญญาการจัดการ
การจัดการสัญญาเป็นระบบที่ซับซ้อนและเป็นพลวัต เราสามารถสร้างโครงสร้างสามมิติ เพื่อวิเคราะห์ (ดูรูปที่
12-1)
12.1 กระบวนการโครงการ EPC
ลักษณะของระบบการส่งมอบโครงการ EPC ประกอบด้วยสามส่วน:
การจัดการการออกแบบ การจัดการการจัดซื้อ และการจัดการการก่อสร้าง
ทั้งสามส่วนจะอธิบายกระบวนการในรูปแบบต่างๆ หนึ่งคือเกี่ยวกับบทบัญญัติของการออกแบบ การจัดซื้อและ
การก่อสร้าง ส่วนอื่น ๆ จะเป็นเรื่องเฉพาะกลยุทธ์ที่ผู้รับจ้างใช้ในงานบริหาร
12.2 การจัดการสัญญา
การจัดการสัญญาโครงการ EPC จะประกอบด้วยรายละเอียด ดังนี้: การจัดการการเงิน การจัดเรื่องสุขภาพ
ความปลอดภัยและสิ่งแวดล้อม การจัดการด้านคุณภาพ การจัดการตารางเวลา การจัดการด้านทรัพยากร
มนุษย์ และการจัดการด้านการจัดซื้อ
รูปที่ 12.1 โครงสร้างการจัดการสัญญาก่อสร้าง EPC
ระบบการจัดการสัญญาจะต้องมีการกาหนดเป้าหมายด้านความปลอดภัย คุณภาพ กาหนดการ และต้นทุนซึ่ง
เป็นพื้นฐานหลักของผู้รับจ้างในการควบคุมโครงการ
การจัดการสัญญามีบทบาทสาคัญในการจัดการโครงการ สัญญาจะกาหนดเป้าหมายในด้านความปลอดภัย
การกาหนดคุณภาพ และต้นทุนซึ่งเป็นพื้นฐานหลักของผู้รับจ้างในการควบคุมโครงการ
35 | การจัดการสัญญา
สัญญาออกแบบ จัดหา และก่อสร้าง ฉบับประสบการณ์
12.3 คุณลักษณะในการจัดการสัญญา:
(1) กระบวนการทั้งหมด ตลอดอายุของสัญญาจะยาวนานมาก เนื่องจากโครงการ EPC ต้องใช้เวลานานกว่า
โครงการจะแล้วเสร็จสมบูรณ์ ดังนั้นการจัดการสัญญาจะต้องดาเนินการอย่างต่อเนื่องตลอดวงจรชีวิตของ
โครงการ
(2) ความสอดคล้องของวัตถุประสงค์ เป้าหมายของการจัดการสุขภาพ ความปลอดภัยและสิ่งแวดล้อม การ
จัดการคุณภาพ การจัดการต้นทุน การจัดการตารางเวลา และการจัดการทรัพยากรมนุษย์จะต้องเป็นไปตาม
เป้าหมายของวัตถุประสงค์โดยรวม
(3) มีความเป็นระบบ โดยที่เงื่อนไขและสถานการณ์ของสัญญา EPC มีความซับซ้อน ความสัมพันธ์ระหว่างส่วน
ต่าง ๆ จาเป็นพิจารณาทุกแง่ทุกมุม และจาเป็นต้องมีการเพิ่มประสิทธิภาพของทรัพยากร
(4) มีการปฏิบัติอย่างเคร่งครัด มูลค่าโดยทั่วไปของโครงการมักจะสูงมาก จึงจาเป็นต้องมีการจัดการปฏิบัติ
อย่างรัดกุม เคร่งครัด ความผิดพลาดเพียงเล็กน้อยอาจทาให้โครงการล้มเหลวโดยสิ้นเชิง ซึ่งนาไปสู่การสูญเสีย
เงินจานวนมาก
รูปที่ 12-2 โครงสร้างการจัดการความเสี่ยงในสัญญา
การจัดการสัญญาโครงการ EPC สามารถพิจารณาได้จากหกข้อหลัก ดังต่อไปนี้คือ: การจัดการการเงิน, การ
จัดการด้านสุขภาพ ความปลอดภัย และสิ่งแวดล้อม การจัดการด้านคุณภาพ การจัดการตารางเวลา การ
จัดการทรัพยากรมนุษย์ และการจัดการการจัดซื้อ ความรู้ทางวิชาชีพก็มีความสาคัญมาก
36 | การจัดการสัญญา
สัญญาออกแบบ จัดหา และก่อสร้าง ฉบับประสบการณ์
13. การจัดการด้านสุขภาพ ความปลอดภัย และสิ่งแวดล้อม
1. ทั่วไป
เป้าหมายของการจัดการ สุขภาพ ความปลอดภัย และสิ่งแวดล้อม คือการรับประกันสุขภาพและความ
ปลอดภัยของผู้คน ปกป้องธรรมชาติ ลดมลพิษ และกระตุ้นให้เกิดการพัฒนาที่ยั่งยืน
2. วิธีการ
เพื่อให้บรรลุเป้าหมาย จาเป็นต้องปฏิบ้ติดังนี้:
(ก) การกาหนดเกณฑ์ในการจัดการ
ข้อกาหนดด้านสุขภาพ ความปลอดภัย และการคุ้มครองสิ่งแวดล้อมมีความแตกต่างกันในแต่ละประเทศ
จาเป็นต้องปฏิบัติตามข้อกาหนดภายในประเทศนั้น ๆ รวมถึงข้อกาหนดในแต่ละท้องถิ่น
รูปที่ 13-1 การจัดการด้านสุขภาพ ความปลอดภัย และสิ่งแวดล้อม
ระบบการจัดการ สุขภาพ ความปลอดภัย และสิ่งแวดล้อม มีองค์ประกอบหลัก 8 ประการ เป็นแนวทาง และ
ข้อสัญญา แนวทางและเป้าหมายเชิงกลยุทธ์ การจัดองค์กร ทรัพยากรและเอกสาร การประมาณการ และการ
จัดการความเสี่ยง การจัดโปรแกรม การนาไปใช้ปฏิบัติ การตรวจสอบและการประเมิน ทุกองค์ประกอบเป็น
เกณฑ์ที่ฝ่ายบริหารจัดการ สุขภาพ ความปลอดภัย และสิ่งแวดล้อม ต้องดาเนินการให้บรรลุตามเกณฑ์ที่
กาหนดไว้ คาแนะนาและข้อสัญญา คือส่วนหลักของระบบการจัดการ องค์ประกอบอื่น ๆ จะหมุนเวียนวนรอบ
แกนกลาง และเป็นดาเนินการอย่างเป็นระบบเพื่อให้ระบบดาเนินการอย่างสัมฤทธิผลและหลีกเลี่ยงอุบัติเหตุ
37 | การจัดการสัญญา
สัญญาออกแบบ จัดหา และก่อสร้าง ฉบับประสบการณ์
(ข) กาหนดมาตรฐานการประเมินระบบการจัดการ และตรวจสอบอย่างสม่าเสมอ การประเมินควรรวมถึง
ระบบการจัดการ ที่ตรงกับเป้าหมาย และระบบการจัดการ ทางานได้อย่างมีประสิทธิภาพ
(ค) จัดตั้งแผนกบริหารจัดการด้านสุขภาพ ความปลอดภัย และสิ่งแวดล้อม และแต่งตั้งบุคคลที่มีคุณสมบัติ
เหมาะสมในการดูแลจัดการ หน้าที่ของผู้จัดการทุกคนจะต้องได้รับการอธิบายและนาไปปฏิบัติอย่างชัดเจน
ตามที่ระบุในเอกสาร และสามารถชี้แจงได้
(ง) มีการฝึกอบรมพนักงาน เพื่อให้แน่ใจว่าพวกคนมีความรู้ความเข้าใจในระบบการจัดการเป็นอย่างดี
(จ) รับผิดชอบการจัดการของผู้รับจ้างช่วงด้วย
14. การจัดการตารางแผนงาน
1. ทั่วไป
การจัดการตารางแผนงาน จะทาให้แน่ใจว่างานที่กาหนดบางงานจะแล้วเสร็จในเวลาที่แน่นอน ตามลาดับการ
แล้วเสร็จของงานในเวลาที่กาหนดไว้ การจัดการตารางแผนงานจะมีความสาคัญมาก งานตามแผนการจัดการ
ตารางแผนงาน รวมถึงการกาหนดตารางเวลา การติดตามโครงการ กาหนดการปรับปรุง และรายงาน เป็นงาน
ของแผนกควบคุม และรวมอยู่ในงานของแผนกวิศวกรรม แผนกจัดซื้อ แผนกก่อสร้าง และแผนกควบคุม
คุณภาพ ตารางแผนงานในโครงการจะแบ่งออกเป็นสามระดับ ระดับแรกเป็นการจัดการการวางแผน ผู้จัดการ
จะกาหนดเวลาเริ่มงานและแล้วเสร็จสาหรับงานหลัก มีการตรวจติดตาม ในกรณีที่ขอบเขตของสัญญา
เปลี่ยนแปลง ระดับความสาคัญของงานก็จะยังคงเหมือนเดิมไม่เปลี่ยนแปลง ระดับที่สองคือการวางแผนงานที่
สาคัญ ระดับนี้มีรายละเอียดมากกว่าระดับที่หนึ่ง แผนกควบคุมดูแลการตรวจสอบและควบคุม จะใช้วิธี
เส้นทางวิกฤตของโครงการ (Critical Path Method: CPM) ในการจัดการวางแผนงาน ระดับที่สามคือการวาง
แผนการควบคุมรายละเอียด ระดับนี้สามารถเรียกว่าการวางแผนการก่อสร้าง ซึ่งเป็นวิธีที่ละเอียดมาก
ที่สุด แผนกก่อสร้างจะใช้เวลาในการควบคุม และมีการวางแผนปรับปรุงบ่อยที่สุด
2. สาเหตุของความเสี่ยงในแผนงานที่กาหนด
(ก) ตารางได้รับการออกแบบเกินขีดความสามารถในการทางาน
(ข) เหตุผลธรรมชาติ
(ค) ข้อผิดพลาดในการจัดการ เช่นการขาดการสื่อสารระหว่างหน่วยงาน
(ง) การเปลี่ยนแปลงทางวิศวกรรม
(จ) เหตุผลทางการเงิน
(ฉ) ความล่าช้าในการจัดหาวัสดุและอุปกรณ์
3. วิธีแก้ไขปัญหาเรื่องแผนกาหนดการเวลา
(ก) เปลี่ยนลาดับความต่อเนื่องการทางานงานต่าง ๆ
(ข) เพิ่มทรัพยากรที่ใช้ในการทางาน เช่นแรงงานและเครื่องจักร
(ค) มีการกระจายทรัพยากร
(ง) จ้างแรงงานภายนอก (Outsource)
38 | การจัดการสัญญา
สัญญาออกแบบ จัดหา และก่อสร้าง ฉบับประสบการณ์
(จ) เพิ่มประสิทธิภาพการทางานเช่นการฝึกอบรมและแรงจูงใจ
(ฉ) ลดจานวนการทางาน หรือยกเลิกการทางานในบางส่วน
15. การจัดการด้านคุณภาพ
1. ทั่วไป
ไม่ว่าคุณภาพของโครงการจะดีหรือไม่นั้นขึ้นอยู่กับความพึงพอใจของผู้ว่าจ้าง นอกจากนี้ยังสามารถวัดได้ตาม
ข้อกาหนดในสัญญา ข้อกาหนดของคุณภาพโครงการควรเป็นไปตามเอกสารสัญญาเอกสารวิศวกรรมและ
เกณฑ์ข้อกาหนดทางเทคนิค
2. แบบจาลองกระบวนการจัดการด้านคุณภาพ
รูปแบบกระบวนการบริหารคุณภาพโครงการแสดงได้ดังนี้:
- ผู้จัดการโครงการควรทาความเข้าใจเกี่ยวกับข้อกาหนดผ่านความรับผิดชอบด้านการจัดการ
- ระบุและใช้ทรัพยากรที่จาเป็นผ่านการจัดการทรัพยากร
- สร้างและดาเนินการตามขั้นตอนผ่านกระบวนการสร้างผลิตภัณฑ์และการให้บริการ
- ตรวจวัด วิเคราะห์ และปรับปรุงผลลัพธ์
- มีการจัดการ และมีข้อเสนอแนะในข้อบกพร่องของเอกสาร
รูปที่ 15-1 ระบบการจัดการด้านคุณภาพ
ตามที่แสดงในภาพด้านบน โครงการควรทราบถึงความต้องการของเจ้าของงาน หลังจากมีการจัดหาผลิตภัณฑ์
และบริการ จะต้องดูความพึงพอใจของเจ้าของงาน ซึ่งจะทาให้ทราบได้ว่าโครงการบรรลุเป้าหมายหรือไม่ เพื่อ
39 | การจัดการสัญญา
สัญญาออกแบบ จัดหา และก่อสร้าง ฉบับประสบการณ์
ตั้งค่าระบบการจัดการคุณภาพที่เพียงพอและปฏิบัติได้อย่างถูกต้อง คู่มือคุณภาพ แผนคุณภาพ เอกสาร
ขั้นตอนบันทึกคุณภาพจะต้องรวมอยู่ในงานเหล่านี้ ต้องมีการตรวจสอบระบบการจัดการคุณภาพอย่าง
สม่าเสมอ ระบบการประเมินควรตั้งค่าเพื่อตรวจสอบระบบการจัดการคุณภาพ หากมีข้อผิดพลาด ทุกอย่าง
จะต้องมีการวางแผน และเริ่มใหม่จากจุดเริ่มต้น เพราะค่าใช้จ่ายและความสูญเสียจะมีขนาดใหญ่ เนื่องจาก
ขาดการการควบคุม เจ้าของงานจะปฏิเสธที่จะยอมรับงานในโครงการ เนื่องจากคุณภาพของการก่อสร้างไม่
เป็นไปตามมาตรฐานหลังจากผ่านการตรวจสอบ ความรับผิดชอบควรมอบหมายให้กับบุคคลใดบุคคลหนึ่งและ
ต้องรับผิดชอบ โดยเฉพาะอย่างยิ่งเมื่อมีสิ่งผิดปกติเกิดขึ้น มีการประเมินผลอย่างสม่าเสมอ และต้องได้รับความ
ใส่ใจจากพนักงานทุกระดับ
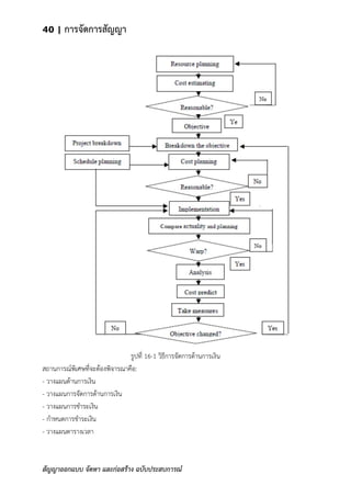
16. การจัดการทางด้านการเงิน
1. ทั่วไป
ผลประโยชน์ทางเศรษฐกิจเป็นจุดสาคัญในการประเมินว่าโครงการคุ้มค่าหรือไม่ในระยะยาว ในการวางแผน
ต้นทุนจะมีมาตรการเพื่อแก้ไขการเบี่ยงเบนที่เกิดขึ้น การจัดการทางการเงินด้วยการจัดการที่หลากหลายด้วย
การจัดการทรัพยากรมนุษย์ และการจัดการวัสดุสามารถนามาใช้เพื่อช่วยเพิ่มประสิทธิภาพทางการเงินเพื่อ
ผลประโยชน์ของบริษัท
2. วิธีการจัดการด้านการเงิน
งานหลักของการจัดการทางด้านการเงิน ได้แก่ การวางแผนทรัพยากร การประมาณต้นทุน การวางแผนต้นทุน
และการควบคุมต้นทุน ขั้นตอนการจัดการทางการเงินแสดงไว้ตามรูปที่ ด้านล่างนี้:
40 | การจัดการสัญญา
สัญญาออกแบบ จัดหา และก่อสร้าง ฉบับประสบการณ์
รูปที่ 16-1 วิธีการจัดการด้านการเงิน
สถานการณ์พิเศษที่จะต้องพิจารณาคือ:
- วางแผนด้านการเงิน
- วางแผนการจัดการด้านการเงิน
- วางแผนการชาระเงิน
- กาหนดการชาระเงิน
- วางแผนตารางเวลา
41 | การจัดการสัญญา
สัญญาออกแบบ จัดหา และก่อสร้าง ฉบับประสบการณ์
ก่อนการลงนามในสัญญา จะต้องนาสิ่งที่เป็นไปได้มาพิจารณาเพื่อให้มั่นใจว่า ทุกฝ่ายมีความรับผิดชอบในส่วน
ของตนเองโดยเฉพาะด้านการเงิน ภาระผูกพัน กับเจ้าของงาน บริษัทที่รับผิดชอบโครงการ การจัดการเพื่อให้
มั่นใจว่ามีการจ่ายเงินล่วงหน้าหรือจะจ่ายเมื่อได้ได้ส่งใบแจ้งหนี้
4.5 การจัดซื้อจัดหา
1. ทั่วไป
ในโครงการ EPC บริษัทจากประเทศต่าง ๆ มารวมตัวกัน เพื่อทางานเฉพาะด้าน เมื่อพิจารณาถึงมาตรฐานของ
วัสดุต่าง ๆ แหล่งกาเนิดของทรัพยากร ความผันผวนของราคาวัสดุ และความเสี่ยงต่าง ๆ สภาพแวดล้อมของ
การออกแบบ จัดซื้อจัดหา และการก่อสร้าง จะมีความสอดคล้องต้องกัน ซึ่งล้วนแต่จะมีบทบาทสาคัญในการ
ดาเนินโครงการ
2. ความสอดคล้องระหว่างการจัดหาและวิศวกรรม
(ก) ทาการจัดหาและด้านวิศวกรรมในเวลาเดียวกัน การจัดซื้อวัสดุล่วงหน้าจะทาให้ระยะเวลาของโครงการสั้น
ลง
(ข) การปรับปรุงระบบการสื่อสาร ด้วยซอฟต์แวร์ที่จัดการโครงการอิเล็กทรอนิกส์ จะมีผลต่อประสิทธิผล
โดยรวมของกระบวนการจัดการ
(ค) ลดความสูญเสีย ลดกาหนดระยะเวลาในความล่าช้าที่เกิดจากการจัดหา
ข้อควรระวัง:
(ก) ไม่จาเป็นต้องซื้อวัสดุสาคัญทั้งหมดจากผู้จัดจาหน่ายที่ดีที่สุด ควรมีการจัดซื้อจากท้องถิ่นให้มากที่สุด ซึ่งจะ
ทาให้ต้นทุนการจัดซื้อลดลงอย่างมาก ฝ่ายจัดซื้อควรแจ้งแผนกวิศวกรรมเกี่ยวกับตลาดของอุปกรณ์และวัสดุ
(ข) วิเคราะห์ประเภทและปริมาณของวัสดุซึ่งจะช่วยในการวางแผนมากขึ้น มีความสมเหตุสมผล และสามารถ
ลดต้นทุน
(ค) เจ้าหน้าที่เทคนิคและผู้ผลิตควรสื่อสารอย่างสม่าเสมอเพื่อให้มั่นใจว่าได้วัสดุที่ถูกต้อง
3. ความสอดคล้องระหว่างการจัดหาและการก่อสร้าง
(ก) แผนกจัดซื้อควรให้ข้อมูลแก่แผนกก่อสร้างโดยเร็วที่สุดเพื่อให้แผนกก่อสร้าง เพิ่อสามารถทาการ
เปลี่ยนแปลงที่จาเป็นได้ทันเวลา
(ข) สาหรับอุปกรณ์ขนาดใหญ่และสาคัญควรแจ้งแผนกจัดซื้อล่วงหน้า
(ค) แผนกก่อสร้างควรติดต่อกับแผนกจัดซื้อ โดยแจ้งให้ทันเวลากับการใช้งาน
4.6 การจัดการทรัพยากรมนุษย์
1. ทั่วไป
การจัดการทรัพยากรมนุษย์โครงการในระดับสากล จะมีลักษณะเฉพาะของแต่ละประเทศ ตัวอย่างคือ
วัฒนธรรมและภูมิหลังที่แตกต่างกัน บุคลากรจาเป็นต้องใช้เวลาในการปรับตัวเข้ากับการเมือง วัฒนธรรมและ
กฎหมายของประเทศนั้น ๆ ภาษาเป็นสิ่งที่มีความท้าทายมาก โดยเฉพาะอย่างยิ่งเมื่อมีความเข้าใจไม่ตรงกัน
42 | การจัดการสัญญา
สัญญาออกแบบ จัดหา และก่อสร้าง ฉบับประสบการณ์
2. ปัญหา
ความสามารถในการจัดการของผู้รับเหมาช่วงและความสามารถทางวิชาชีพไม่สามารถกาหนดได้ เพื่อ
ตอบสนองความต้องการของการจัดการสถานที่ก่อสร้าง ในระหว่างการดาเนินโครงการ การไม่มีทักษะที่จาเป็น
จะส่งผลให้เกิดความสับสน ทักษะและคุณภาพของวัสดุก่อสร้างไม่สามารถตอบสนองความต้องการ บุคคลากร
ไม่สามารถปรับตัวเข้ากับประเทศที่ทาการก่อสร้างได้ กฎหมาย ศาสนา ประเพณีและสภาพแวดล้อมทาง
ธรรมชาติที่รุนแรง ผู้รับเหมาช่วงบางรายไม่ชาระเงิน ตรงตามเวลาหรือตามแผนที่วางไว้โดยเฉพาะในวันพิเศษ
เช่นวันปีใหม่และงานเทศกาลต่าง ๆ
3. วิธีการปรับปรุงสถานการณ์:
จาเป็นต้องฝึกอบรมการจัดการสัญญาเป็นประจา ซึ่งเป็นพื้นฐานในการพัฒนาทักษะการจัดการของผู้จัดการ
และปรับปรุงการรับรู้ของพนักงานเกี่ยวกับการจัดการสัญญา มีการปรับปรุงการฝึกอบรมพนักงานและ
การศึกษาก่อนที่จะไปทางานต่างประเทศโดยเฉพาะภาษา กฎหมาย วัฒนธรรม และศาสนา รวมถึงต้องเข้าใจ
ในความแตกต่างของสภาพแวดล้อมทางธรรมชาติ รับรู้ความเสี่ยงที่เกิดจากความแตกต่างของศาสนา
ขนบธรรมเนียม ประเพณีและอื่น ๆ


04 contract management=030920

  • 1.
    28 | การจัดการสัญญา สัญญาออกแบบจัดหา และก่อสร้าง ฉบับประสบการณ์ 4. การจัดการสัญญา (Contract Management) การจัดการสัญญา (Contract Management): งานภายหลังจากการลงนามในสัญญาแล้ว การจัดการสัญญาเกิดขึ้นหลังจากสัญญามีผลบังคับใช้ โดยจะต้องมั่นใจว่าข้อกาหนดและเงื่อนไขที่มีอยู่ใน สัญญานั้นสามารถปฏิบัติตามได้ และคู่สัญญาทั้งสองฝ่ายพอใจในภาระข้อผูกพันตามสัญญาทั้งหมด เช่นเดียวกับการจัดการที่จาเป็นสาหรับการดาเนินงานด้านอื่น ๆ ของคู่สัญญาอย่างเหมาะสม แต่โดยทั่วไป เรามักได้ยินโดยรวมว่า การบริหารจัดการสัญญา (Contract Administration and Contract Management) 4.1 การจัดการสัญญาคืออะไร? การจัดการสัญญาเกิดขึ้นหลังการที่สัญญามีผลบังคับใช้ ดังนั้นจะต้องแน่ใจว่าได้ปฏิบัติตามข้อกาหนดและ เงื่อนไขที่มีอยู่ในสัญญา และคู่สัญญามีภาระผูกพันตามสัญญาอย่างเป็นที่น่าพอใจ ในระหว่างขั้นตอนการจัดการสัญญา เป็นไปได้เสมอที่สถานการณ์จะเปลี่ยนแปลงโดยจาเป็นต้องแก้ไขข้อตกลง สัญญา แน่นอนว่าทีมจัดการสัญญาจะต้องทางานอย่างใกล้ชิดกับคู่สัญญา ดังนั้นจึงเป็นการดีที่จะทราบถึง รายละเอียดความสัมพันธ์ในการทางาน ดังนั้นผู้ดูแลระบบและผู้จัดการสัญญาจึงควรมีการติดต่อสื่อสารอย่าง ใกล้ชิด ขั้นตอนของการจัดการสัญญา ขั้นตอนสาคัญเจ็ดขั้นตอนของกระบวนการจัดการสัญญาจะเพิ่มความสามารถในการปฏิบัติตามข้อกาหนดของ สัญญาซึ่งจะทาให้ได้ผลลัพธ์ดีที่สุด 1. ขั้นตอนการวางแผน ในระหว่างขั้นตอนการวางแผน จะต้องร่างรายละเอียดเฉพาะในเรื่องเร่งด่วนที่สุด เพื่อทราบถึงความต้องการ และเป้าหมาย จากนั้นกาหนดประเภทของวิธีการหรือระบบที่จะช่วยให้สามารถจัดการกับประเด็นเหล่านั้นได้ดี ที่สุด โดยจะต้องพิจารณาทรัพยากรที่มีอยู่เพื่อจัดสรรให้เข้ากับกระบวนการจัดการสัญญา 2. ขั้นตอนการดาเนินการ หลังจากทราบถึงกระบวนการจัดการสัญญาว่าควรมีลักษณะอย่างไร จะสามารถเริ่มใช้เครื่องมือและระบบที่ จาเป็นเพื่อสนับสนุนการจัดการเหล่านั้น โดยจะสามารถจัดการติดตามวันครบกาหนดส่งมอบและภาระผูกพัน อื่น ๆ อาจด้วยวิธีการใช้โปรแกรมตารางคานวณทั่วไป หรือหากเป็นโครงการที่มีความซับซ้อนมากขึ้น ก็อาจ พิจารณาใช้โปรแกรมการจัดการสัญญาโดยเฉพาะเพื่อช่วยให้สามารถติดตามข้อตกลงและวันครบกาหนดที่ สาคัญ ดังนั้นในกระบวนการจัดการสัญญาของทีมงาน จึงควรมีการฝึกอบรมและฝึกฝนการใช้โปรแกรมเกี่ยวกับการ จัดการสัญญา
  • 2.
    29 | การจัดการสัญญา สัญญาออกแบบจัดหา และก่อสร้าง ฉบับประสบการณ์ 3. ขั้นตอนก่อนการทาสัญญา ในระหว่างขั้นตอนก่อนสัญญา จะต้องมีการประสานงานอย่างใกล้ชิดกับการบริหารสัญญา เพื่อทาความเข้าใจ รายละเอียดที่สาคัญของสัญญาข้อตกลง สิ่งนี้จะช่วยเตรียมความพร้อมในกระบวนการจัดการสัญญา รวมถึง แนวทางเฉพาะต่าง ๆ ที่จะช่วยให้สามารถจัดการสัญญาและส่งมอบงานได้อย่างมีประสิทธิภาพ 4. ขั้นตอนการส่งมอบ หากบุคคลที่เจรจาข้อตกลงมิใช่บุคคลเดียวกับผู้ดาเนินการส่งมอบงานตามข้อกาหนดของสัญญา จาเป็นต้องมี กระบวนการส่งมอบที่ละเอียด โดยมีการประชุมเฉพาะเพื่อให้มั่นใจว่ามีการจัดตาแหน่ง และความเข้าใจ ร่วมกันในบทบาทความรับผิดชอบและการส่งมอบ 5. ขั้นตอนทาสัญญา ขั้นตอนทาสัญญาคือเมื่อดาเนินการงานที่กาหนดไว้ในข้อตกลงและการส่งมอบงานเสร็จสมบูรณ์ โดยเป็นไป ตามระยะเวลาและงบประมาณที่ตกลงกันไว้ โปรแกรมการจัดการสัญญาจะสามารถช่วยให้สามารถติดตามและ ให้ข้อมูลพื้นฐานที่จาเป็นสาหรับการวัดประสิทธิภาพ เช่นการแจ้งเตือนอัตโนมัติ และมีการแจ้งเตือน กาหนดการส่งรายงานที่เกี่ยวข้องกับการส่งมอบงาน รวมถึงกาหนดระยะเวลาวันที่สาคัญอื่น ๆ 6. ขั้นตอนการต่ออายุสัญญาล่วงหน้า โดยทั่วไปเมื่อระยะสัญญาสิ้นสุดลง จะต้องพิจารณาว่าต้องการเจรจาต่ออายุสัญญาใหม่ หรือยุติสัญญา บ่อยครั้งที่มีข้อกาหนดให้ต่อสัญญาโดยไม่มีบทลงโทษ ดังนั้นเพื่อประโยชน์สูงสุด จะต้องวางแผนในสถานการณ์ เหล่านี้ก่อนวันสิ้นสุดของสัญญา 7. ขั้นตอนหลังสัญญาสิ้นสุดลง เมื่อสัญญาสิ้นสุดลงและได้มีการตกลงกัน ก่อนที่งานตามสัญญาจะเสร็จสมบูรณ์ จาเป็นต้องตรวจทาน ข้อกาหนดของสัญญาอย่างละเอียด เพื่อยืนยันว่าได้ปฏิบัติตามเงื่อนไขทั้งหมดแล้วและได้ชาระเงินตามใบแจ้ง หนี้แล้ว สุดท้ายการตรวจสอบขั้นสุดท้ายจะทราบถึงข้อมูลที่สาคัญเกี่ยวกับสัญญา และกระบวนการจัดการสัญญา รวมถึงความสาเร็จและข้อบกพร่องที่จะช่วยให้สามารถปรับปรุงสัญญาข้อตกลงในอนาคต 4.2 แนวปฏิบัติที่ดีในการจัดการสัญญา การจัดการสัญญาและวิธีแก้ไขปัญหามีหลายวิธีในการบรรลุเป้าหมายของการทาสัญญา แนวทางปฏิบัติที่ดีใน การจัดการสัญญา มีข้อสาคัญที่ใช้ได้กับทุกสถานการณ์โดยไม่คานึงถึงขนาดและความซับซ้อนของสัญญา ดังนี้ 1. เก็บรักษาสัญญาทั้งหมดไว้ในที่เดียว ในการจัดการสัญญาของคุณอย่างมีประสิทธิภาพต้องทราบว่าสัญญาอยู่ที่ไหน ด้วยการรักษาสัญญาทั้งหมดไว้ ในที่เดียว และต้องทราบอย่างแม่นยาว่าจะไปหาข้อตกลงหรือติดตามวันที่ตามข้อกาหนดและรายละเอียด สัญญาได้ที่ใด บทใด ข้อใด
  • 3.
    30 | การจัดการสัญญา สัญญาออกแบบจัดหา และก่อสร้าง ฉบับประสบการณ์ 2. กาหนดและวัด KPI การจัดการสัญญา การตั้งค่าและวัด KPI การจัดการสัญญาเป็นวิธีที่ดีที่สุดในการพิจารณาว่าการจัดกานสัญญามีประสิทธิภาพเช่น ไร และช่วยให้สามารถแบ่งปันข้อมูลนั้นกับผู้เกี่ยวข้อง ภายใน KPI เหล่านี้ยังช่วยให้สามารถระบุส่วนที่ไม่มี ประสิทธิภาพของกระบวนการจัดการสัญญา และพัฒนากลยุทธ์เพื่อปรับปรุงโดยลดความเสี่ยง ลดค่าใช้จ่ายที่ ไม่จาเป็น หรือหาโอกาสข้อผิดพลาดในสัญญาข้อตกลงนี้ 3. ความปลอดภัยในการจัดเก็บข้อมูลและการเข้าถึง ฝ่ายกฎหมายและผู้จัดการสัญญาจะต้องหาความสมดุลที่เหมาะสมระหว่างความปลอดภัยของสัญญา และการ เข้าถึง ผู้ใช้โปรแกรมการจัดการสัญญาจะต้องมีที่เก็บที่ปลอดภัยสาหรับสัญญาทั้งหมดและสามารถกาหนด ระดับการเข้าถึงที่แตกต่างกันได้อย่างง่ายดาย ดังนั้นผู้ใช้และกลุ่มที่เฉพาะเจาะจงเท่านั้นจึงสามารถดูข้อมูลบาง ประเภทได้ สิ่งนี้จะช่วยให้ทีมกฎหมายแบ่งปันความรับผิดชอบในการจัดการสัญญาโดยไม่สูญเสียการควบคุมใน การเก็บข้อมูล 4. การติดตามกาหนดเวลาอนุมัติตามสัญญา สัญญาที่มีประสิทธิภาพจะต้องมีการอนุมัติได้เร็วที่สุด เพื่อให้กระบวนการนั้นมีประสิทธิภาพสูงสุด จาเป็นต้อง มีระบบในการตรวจสอบ การติดตามเวลาอนุมัติสัญญาจะช่วยให้เข้าใจวงจรของสัญญา และสามารถพิจารณา ได้ว่าจาเป็นต้องมีการปรับปรุงหรือไม่ 5. การสื่อสารสัญญาอัตโนมัติ เทคโนโลยีการจัดการสัญญาในทุกวันนี้ จะช่วยให้ทีมกฎหมายสามารถจัดการกระบวนการทาสัญญาอัตโนมัติ ได้หลายด้าน โดยเฉพาะอย่างยิ่งการสื่อสาร ตัวอย่างเช่นที่เก็บบนคลาวด์ช่วยให้ผู้ใช้สามารถกาหนดเวลาและ ส่งการแจ้งเตือนสัญญาอัตโนมัติเฉพาะบุคคลได้โดยไม่ต้องใช้การแจ้งเตือนด้วยตนเองและอีเมลที่ไม่จาเป็น และด้วยเทคโนโลยีที่ทันสมัยจานวนมาก ทาให้ไม่จาเป็นต้องส่งเอกสารแบบเดิมไปมาเพื่อการลงนาม โดยหัน ไปใช้ตัวเลือกลายเซ็นอิเล็กทรอนิกส์เพื่อสามารถดาเนินการทันที 6. ดาเนินการทบทวนการปฏิบัติตามปกติ ข้อดีอย่างหนึ่งของการมีกระบวนการจัดการสัญญาที่มีโครงสร้างที่ดี คือความสามารถในการปรับปรุงองค์กรให้ สอดคล้องกับกฎระเบียบทางอุตสาหกรรม โดยการตรวจสอบกฎระเบียบราชการและกฎหมายอื่น ๆ อย่าง สม่าเสมอ และทาให้มั่นใจว่าสัญญานั้นเป็นไปตามกฎหมาย สามารถป้องกันธุรกิจจากการผิดกฎหมายและถูก ปรับได้ จึงจาเป็นต้องตรวจสอบการปรับปรุงของกฎระเบียบที่เกี่ยวข้องเป็นประจา และตรวจสอบสัญญาที่ใช้ งานอยู่เพื่อพิจารณาว่าจาเป็นต้องดาเนินการใดเพื่อให้สอดคล้องตามกฎหมาย 7. การคาดการณ์ความต้องการทางธุรกิจที่เปลี่ยนแปลงไป ธุรกิจและวัตถุประสงค์ส่วนใหญ่มีการเปลี่ยนแปลงอยู่ตลอดเวลา ดังนั้นจึงเป็นสิ่งสาคัญที่จะต้องคาดการณ์การ เปลี่ยนแปลงเหล่านั้นและปรับสัญญาให้สอดคล้องอยู่เสมอ หากธุรกิจเติบโตอย่างรวดเร็ว และทราบถึงความ ต้องการที่จะเปลี่ยนแปลงไปในระยะเวลาอันสั้น มากกว่าเพียงแค่ต่ออายุสัญญาสาหรับบริการที่มีอยู่
  • 4.
    31 | การจัดการสัญญา สัญญาออกแบบจัดหา และก่อสร้าง ฉบับประสบการณ์ จาเป็นต้องพิจารณาทบทวนอย่างใกล้ชิดเพื่อพิจารณาว่าเหมาะสมหรือไม่ที่จะปรับเปลี่ยนหรือเจรจาตกลงใหม่ ตามวัตถุประสงค์ที่เปลี่ยนแปลงไป 4.3 ขั้นตอนในการปรับปรุงการจัดการสัญญา หากกระบวนการจัดการสัญญาจาเป็นต้องมีการปรับปรุง ขั้นตอนต่อไปนี้จะสามารถนาไปสู่ความสาเร็จในการ จัดการสัญญาได้อย่างรวดเร็ว 1. ดาเนินการตรวจสอบสัญญาทั้งหมดที่เกี่ยวข้อง ก่อนที่จะเริ่มดาเนินการเพื่อแก้ไขปัญหาการจัดการสัญญา สิ่งสาคัญที่สุดคือต้องเข้าใจว่าปัญหาเหล่านั้นคือ อะไร การดาเนินการตรวจสอบการจัดการสัญญาซึ่งรวมถึงผู้มีส่วนได้ส่วนเสียในทรัพยากรและกระบวนการ ทั้งหมดในองค์กร ซึ่งจะส่งผลต่อวิธีการจัดการสัญญาตั้งแต่การเจรจาจนถึงการดาเนินการและการจัดการ 2. พัฒนากรอบการจัดการสัญญา จากการตรวจสอบสามารถนาวิธีการมาจัดการรายละเอียดของสัญญา กรอบนี้ควรจัดการในทุกส่วนของ กระบวนการจัดการสัญญาและกาหนดสิ่งที่ควรเกิดขึ้นในแต่ละขั้นตอนอย่างชัดเจน แผนควรรวมถึงสิ่งต่าง ๆ เช่นบทบาท และแผนกที่รับผิดชอบงาน รวมถึงกระบวนการต่าง ๆ ที่เกี่ยวข้องกับสัญญา วิธีการวัด ประสิทธิภาพการจัดการสัญญา เครื่องมือ และระบบต่าง ๆ ที่ควรใช้ในระหว่างกระบวนการจัดการสัญญา 3. ใช้เทคโนโลยีช่วยเพื่อทาให้ง่ายขึ้น การใช้โปรแกรมการจัดการสัญญาโดยเฉพาะสามารถปรับปรุงความสามารถในการจัดการรายละเอียดของ สัญญาที่มีระดับความซับซ้อนมาก ให้สามารถกาหนดการส่งมอบได้ตามกาหนดเวลาที่เกี่ยวข้องในสัญญา 4.4 กระบวนการจัดการสัญญา ไม่ว่าจะเป็นสัญญาธุรกิจขนาดเล็ก หรือใหญ่ จาเป็นที่จะต้องทุ่มเทในการเตรียมการเจรจาต่อรอง ดาเนินงาน และตรวจสอบสัญญา วงจรการจัดการสัญญา จะมีความท้าทายหลายประการ ที่จะทาให้งานล่าช้า หรือ สามารถลดค่าใช้จ่ายของบริษัท ในแง่ของความล่าช้าและเสียค่าปรับ จึงจาเป็นต้องเรียนรู้เกี่ยวกับกระบวนการ จัดการสัญญาเหล่านี้ และผลที่ตามมาในการจัดการสัญญา ซึ่งจะสามารถช่วยเป็นแนวทางในการปฏิบัติงานที่ดี 1. ขอบเขตของสัญญาที่ไม่ชัดเจน ปัญหาในการจัดการสัญญาเกิดขึ้นเมื่อสัญญามีข้อกาหนดและเงื่อนไขที่ไม่ชัดเจน และไม่ได้ระบุความ รับผิดชอบระหว่างคู่สัญญาอย่างชัดเจน ซึ่งสามารถสร้างปัญหาแก่ทั้งสองฝ่ายในอันที่จะไม่สามารถปฏิบัติตาม ข้อตกลงได้ ในขณะเดียวกัน ระหว่างขั้นตอนการปฏิบัติตามสัญญา ก็สามารถสร้างความขัดแย้งได้ ทาให้ต้องเสียค่าใช้จ่าย มากขึ้น และเกิดความล่าช้าในโครงการ.
  • 5.
    32 | การจัดการสัญญา สัญญาออกแบบจัดหา และก่อสร้าง ฉบับประสบการณ์ 2. การจัดการสัญญาในข้อที่ไม่ได้เขียนไว้ การจัดการวงจรสัญญายังสามารถเกิดปัญหาจากข้อสัญญาทางวาจา ซึ่งมิได้ทาเป็นลายลักษณ์อักษร เมื่อไม่มี เอกสารที่สามารถอ้างถึงข้อกาหนดและเงื่อนไขทั้งหมดของสัญญา คู่สัญญาอาจมีการตีความที่แตกต่างกัน แม้ว่าโดยทั่วไป สัญญาจะยังคงมีสิทธิ์ในการใช้ แต่ความสับสนและความขัดแย้งต่าง ๆ ความสัมพันธ์ระหว่าง คู่สัญญาอาจทาให้เกิดความเสี่ยงมากขึ้น 3. การติดตามและการจัดการต้นทุน จะต้องแน่ใจว่าโครงการอยู่ในงบประมาณ ซึ่งเป็นอีกปัญหาหนึ่งที่ต้องเผชิญในการจัดการสัญญา ในกรณีที่มี สัญญาหลายฉบับ การจัดการอาจเป็นเรื่องยากที่จะบันทึกค่าใช้จ่าย และดาเนินการเพื่อควบคุมงบประมาณ ที่ กาหนดไว้กับผู้รับจ้างแต่ละราย ซึ่งทาให้เกิดปัญหาทางการเงิน และทาให้ไม่สามารถดาเนินการโครงการให้ แล้วเสร็จได้ 4. กระบวนการเจรจาที่ไม่มีประสิทธิภาพ กระบวนการเจรจาต่อรองที่ยาวนานสามารถสร้างความล่าช้า และสร้างความเสียหายให้กับบริษัทในด้าน การเงินและชะลอผลประโยชน์ของบริษัท จากจุดเริ่มต้นของกระบวนการเจรจาอาจใช้เวลานานเกินไปในการ ร่างสัญญาและไม่สามารถสื่อสารกับผู้รับจ้างได้อย่างมีประสิทธิภาพในการแก้ไขหรือขจัดปัญหาที่จาเป็น กระบวนการเจรจาอาจใช้เวลานานเกินไปเมื่อบริษัทต้องรอคาตอบจากผู้รับจ้าง ผลกระทบนี้อาจเลวร้ายยิ่งขึ้น หากบริษัท ไม่ได้ใช้ระบบการจัดการสัญญาอิเล็กทรอนิกส์ เนื่องจากการจัดการเอกสารแบบปรกติจะใช้เวลาใน การติดต่อสื่อสารมากกว่า 5. กระบวนการตรวจสอบสัญญาที่ไม่ดี กระบวนการจัดการสัญญา จาเป็นต้องตรวจสอบสัญญาเป็นประจา เพื่อความชัดเจนและความเสี่ยงทาง กฎหมาย การตรวจสอบสัญญาอย่างไม่เหมาะสมและไม่ชัดเจนอาจนาไปสู่ข้อพิพาท เกิดความล่าช้า และอาจ ก่อให้เกิดปัญหาทางกฎหมาย นอกจากนี้กระบวนการตรวจสอบทางกฎหมายอาจทาให้กระบวนการลงนามในสัญญาล่าช้า โดยเฉพาะอย่าง ยิ่งเมื่อขาดความระมัดระวัง จึงจาเป็นต้องตรวจสอบโดยผู้เชี่ยวชาญด้านกฎหมาย 6. การต่ออายุสัญญา ก่อนจะหมดอายุสัญญา จาเป็นต้องตัดสินใจเรื่องการต่ออายุสัญญา กรณีที่มีหลายสัญญาอาจมีปัญหาทาให้งาน หยุดชะงักเมื่อลืมที่จะต่ออายุสัญญา การจัดการสัญญาที่หมดอายุและการต่ออายุที่ไม่ถูกต้อง จะทาให้การเรียกเก็บเงินค่าบริการมีปัญหา 7. ความล้มเหลวเนื่องจากการสื่อสารไม่ดี ตั้งแต่เริ่มสัญญาไปจนถึงขั้นตอนการแล้วเสร็จจะต้องมีการสื่อสารกับผู้รับจ้างตลอดเวลา สิ่งนี้จะช่วยให้เข้าใจ ในเงื่อนไขของสัญญา จัดการปัญหาด้านประสิทธิภาพได้ทันที และรับทราบข้อมูลเกี่ยวกับโครงการ เมื่อการสื่อสารไม่ดีพอ จะเกิดความเสี่ยง ซึ่งไม่เพียงแต่กระบวนการแล้วเสร็จของโครงการจะใช้เวลานานขึ้น เท่านั้น อาจส่งผลให้สูญเสียเวลาและเงินจานวนมากและอาจเป็นผลเสียต่อธุรกิจ
  • 6.
    33 | การจัดการสัญญา สัญญาออกแบบจัดหา และก่อสร้าง ฉบับประสบการณ์ 8. การตรวจสอบการปฏิบัติตามสัญญา ผู้จัดการสามารถพบปัญหาจากการตรวจสอบการปฏิบัติตามข้อตกลงของสัญญา เพราะยากที่จะทราบถึง ประสิทธิภาพการทางานของผู้รับจ้างได้ตลอดเวลา ในขณะที่โครงการอาจเลือกผู้รับจ้างที่มีชื่อเสียง แต่ใน บางครั้งอาจทางานมีประสิทธิภาพต่าหรือไม่ปฏิบัติตามข้อใดข้อหนึ่งในข้อในสัญญาอย่างถูกต้อง สิ่งนี้อาจทาให้เกิดปัญหาได้หากคุณไม่ติดต่อกับผู้รับจ้างอย่างใกล้ชิด และหากไม่มีเวลาในการตรวจสอบผู้รับ จ้าง หรือไม่ทราบเงื่อนไขทั้งหมดของสัญญาด้วยตนเอง อาจทาให้พลาดประเด็นสาคัญที่ต้องจัดการให้ทัน การณ์ 9. การใช้เทคโนโลยีไม่เหมาะสม การใช้ทรัพยากรทางเทคโนโลยีที่ไม่เหมาะสม อาจสร้างปัญหาในการจัดการสัญญาได้หลายประการ เมื่อต้องมี การติดตามการปฏิบัติงาน การติดตามต้นทุนและกาหนดเวลาการมีเอกสารที่ต้องลงนามและจัดการบันทึก ต่าง ๆ กระบวนการจัดการสัญญาทั้งหมดอาจล่าช้า เนื่องจากเนื่องจากความไร้ประสิทธิภาพในการทาทุกอย่างด้วยวิธี ปรกติแบบดั้งเดิม ท้ายที่สุดอาจจะต้องส่งเอกสารกลับไปกลับมากับผู้รับจ้าง และใช้เวลาอย่างมีนัยสาคัญใน การตรวจสอบด้วยตนเอง การใช้โปรแกรมการจัดการสัญญาสามารถทาให้กระบวนการเหล่านี้เป็นไปโดย อัตโนมัติและป้องกันข้อผิดพลาด 10. ผลที่ตามมาของการจัดการสัญญาที่ไม่ดี ปัญหาการจัดการสัญญาเหล่านี้มีผลทาให้โครงการล่าช้าหรือล้มเหลว ผลที่ตามมาของการจัดการสัญญาที่ไม่ดี อาจรวมถึงบทลงโทษและการฟ้องร้องสาหรับการไม่ปฏิบัติตามข้อกาหนดของสัญญา อาจมีการยกเลิกสัญญา การจัดการสัญญาที่ไม่ดีอาจทาให้เอกสารสาคัญผิดพลาดได้ เกิดความสับสนทาให้ต้องมีการทางานซ้า จน กระทบต่อสัญญาโดยรวม 11.แนวปฏิบัติที่ดีในการจัดการสัญญา การพิจารณาขั้นตอนเพื่อจัดการสัญญาอย่างมีประสิทธิภาพ และป้องกันปัญหาที่เกิดจากการไม่ปฏิบัติตาม สัญญาด้วยการนาโปรแกรมการจัดการสัญญาไปใช้จะช่วยเพิ่มความรวดเร็วในการเจรจาและลดขั้นตอนการลง นาม รวมถึงการตรวจสอบและควบคุมสัญญาตั้งแต่ต้นจนจบ การใช้เครื่องมือนี้จะช่วยให้ทุกฝ่ายสามารถ ติดตามการเปลี่ยนแปลง ที่ร้องขอได้ง่ายขึ้น และมีการจัดทาบันทึกอย่างละเอียดที่จะช่วยลดข้อพิพาทที่อาจ เกิดขึ้น ทั้งยังสามารถช่วยปรับปรุงความปลอดภัยของเอกสาร โดยไม่ต้องกังวลเกี่ยวกับความสับสนในการ รับส่งเอกสาร นอกจากนี้ควรตรวจสอบให้แน่ใจว่ามีข้อมูลเพียงพอที่จะทาให้สัญญาเป็นปัจจุบัน และต้องแน่ใจว่าแผนงานมี เพื่อให้ง่ายต่อการจัดการกับข้อพิพาทในอนาคต การพิจารณาเอกสารจากการเรียนรู้ในสัญญาที่ผ่านมา จะทา ให้มีข้อเสนอแนะที่สามารถนากลับมาอ้างอิงได้ ควรจัดให้มีการฝึกอบรมวิธีปฏิบัติที่ดีในการจัดการสัญญา
  • 7.
    34 | การจัดการสัญญา สัญญาออกแบบจัดหา และก่อสร้าง ฉบับประสบการณ์ 12. การวิเคราะห์กระบวนการจัดการสัญญา วัตถุประสงค์ในส่วนนี้คือการทบทวนกระบวนการโครงการ EPC เพื่อระบุความเสี่ยงระหว่างขั้นตอนการ ดาเนินการตามสัญญา และเพื่อหาวิธีการที่ใช้ในการจัดการสัญญาการจัดการ การจัดการสัญญาเป็นระบบที่ซับซ้อนและเป็นพลวัต เราสามารถสร้างโครงสร้างสามมิติ เพื่อวิเคราะห์ (ดูรูปที่ 12-1) 12.1 กระบวนการโครงการ EPC ลักษณะของระบบการส่งมอบโครงการ EPC ประกอบด้วยสามส่วน: การจัดการการออกแบบ การจัดการการจัดซื้อ และการจัดการการก่อสร้าง ทั้งสามส่วนจะอธิบายกระบวนการในรูปแบบต่างๆ หนึ่งคือเกี่ยวกับบทบัญญัติของการออกแบบ การจัดซื้อและ การก่อสร้าง ส่วนอื่น ๆ จะเป็นเรื่องเฉพาะกลยุทธ์ที่ผู้รับจ้างใช้ในงานบริหาร 12.2 การจัดการสัญญา การจัดการสัญญาโครงการ EPC จะประกอบด้วยรายละเอียด ดังนี้: การจัดการการเงิน การจัดเรื่องสุขภาพ ความปลอดภัยและสิ่งแวดล้อม การจัดการด้านคุณภาพ การจัดการตารางเวลา การจัดการด้านทรัพยากร มนุษย์ และการจัดการด้านการจัดซื้อ รูปที่ 12.1 โครงสร้างการจัดการสัญญาก่อสร้าง EPC ระบบการจัดการสัญญาจะต้องมีการกาหนดเป้าหมายด้านความปลอดภัย คุณภาพ กาหนดการ และต้นทุนซึ่ง เป็นพื้นฐานหลักของผู้รับจ้างในการควบคุมโครงการ การจัดการสัญญามีบทบาทสาคัญในการจัดการโครงการ สัญญาจะกาหนดเป้าหมายในด้านความปลอดภัย การกาหนดคุณภาพ และต้นทุนซึ่งเป็นพื้นฐานหลักของผู้รับจ้างในการควบคุมโครงการ
  • 8.
    35 | การจัดการสัญญา สัญญาออกแบบจัดหา และก่อสร้าง ฉบับประสบการณ์ 12.3 คุณลักษณะในการจัดการสัญญา: (1) กระบวนการทั้งหมด ตลอดอายุของสัญญาจะยาวนานมาก เนื่องจากโครงการ EPC ต้องใช้เวลานานกว่า โครงการจะแล้วเสร็จสมบูรณ์ ดังนั้นการจัดการสัญญาจะต้องดาเนินการอย่างต่อเนื่องตลอดวงจรชีวิตของ โครงการ (2) ความสอดคล้องของวัตถุประสงค์ เป้าหมายของการจัดการสุขภาพ ความปลอดภัยและสิ่งแวดล้อม การ จัดการคุณภาพ การจัดการต้นทุน การจัดการตารางเวลา และการจัดการทรัพยากรมนุษย์จะต้องเป็นไปตาม เป้าหมายของวัตถุประสงค์โดยรวม (3) มีความเป็นระบบ โดยที่เงื่อนไขและสถานการณ์ของสัญญา EPC มีความซับซ้อน ความสัมพันธ์ระหว่างส่วน ต่าง ๆ จาเป็นพิจารณาทุกแง่ทุกมุม และจาเป็นต้องมีการเพิ่มประสิทธิภาพของทรัพยากร (4) มีการปฏิบัติอย่างเคร่งครัด มูลค่าโดยทั่วไปของโครงการมักจะสูงมาก จึงจาเป็นต้องมีการจัดการปฏิบัติ อย่างรัดกุม เคร่งครัด ความผิดพลาดเพียงเล็กน้อยอาจทาให้โครงการล้มเหลวโดยสิ้นเชิง ซึ่งนาไปสู่การสูญเสีย เงินจานวนมาก รูปที่ 12-2 โครงสร้างการจัดการความเสี่ยงในสัญญา การจัดการสัญญาโครงการ EPC สามารถพิจารณาได้จากหกข้อหลัก ดังต่อไปนี้คือ: การจัดการการเงิน, การ จัดการด้านสุขภาพ ความปลอดภัย และสิ่งแวดล้อม การจัดการด้านคุณภาพ การจัดการตารางเวลา การ จัดการทรัพยากรมนุษย์ และการจัดการการจัดซื้อ ความรู้ทางวิชาชีพก็มีความสาคัญมาก
  • 9.
    36 | การจัดการสัญญา สัญญาออกแบบจัดหา และก่อสร้าง ฉบับประสบการณ์ 13. การจัดการด้านสุขภาพ ความปลอดภัย และสิ่งแวดล้อม 1. ทั่วไป เป้าหมายของการจัดการ สุขภาพ ความปลอดภัย และสิ่งแวดล้อม คือการรับประกันสุขภาพและความ ปลอดภัยของผู้คน ปกป้องธรรมชาติ ลดมลพิษ และกระตุ้นให้เกิดการพัฒนาที่ยั่งยืน 2. วิธีการ เพื่อให้บรรลุเป้าหมาย จาเป็นต้องปฏิบ้ติดังนี้: (ก) การกาหนดเกณฑ์ในการจัดการ ข้อกาหนดด้านสุขภาพ ความปลอดภัย และการคุ้มครองสิ่งแวดล้อมมีความแตกต่างกันในแต่ละประเทศ จาเป็นต้องปฏิบัติตามข้อกาหนดภายในประเทศนั้น ๆ รวมถึงข้อกาหนดในแต่ละท้องถิ่น รูปที่ 13-1 การจัดการด้านสุขภาพ ความปลอดภัย และสิ่งแวดล้อม ระบบการจัดการ สุขภาพ ความปลอดภัย และสิ่งแวดล้อม มีองค์ประกอบหลัก 8 ประการ เป็นแนวทาง และ ข้อสัญญา แนวทางและเป้าหมายเชิงกลยุทธ์ การจัดองค์กร ทรัพยากรและเอกสาร การประมาณการ และการ จัดการความเสี่ยง การจัดโปรแกรม การนาไปใช้ปฏิบัติ การตรวจสอบและการประเมิน ทุกองค์ประกอบเป็น เกณฑ์ที่ฝ่ายบริหารจัดการ สุขภาพ ความปลอดภัย และสิ่งแวดล้อม ต้องดาเนินการให้บรรลุตามเกณฑ์ที่ กาหนดไว้ คาแนะนาและข้อสัญญา คือส่วนหลักของระบบการจัดการ องค์ประกอบอื่น ๆ จะหมุนเวียนวนรอบ แกนกลาง และเป็นดาเนินการอย่างเป็นระบบเพื่อให้ระบบดาเนินการอย่างสัมฤทธิผลและหลีกเลี่ยงอุบัติเหตุ
  • 10.
    37 | การจัดการสัญญา สัญญาออกแบบจัดหา และก่อสร้าง ฉบับประสบการณ์ (ข) กาหนดมาตรฐานการประเมินระบบการจัดการ และตรวจสอบอย่างสม่าเสมอ การประเมินควรรวมถึง ระบบการจัดการ ที่ตรงกับเป้าหมาย และระบบการจัดการ ทางานได้อย่างมีประสิทธิภาพ (ค) จัดตั้งแผนกบริหารจัดการด้านสุขภาพ ความปลอดภัย และสิ่งแวดล้อม และแต่งตั้งบุคคลที่มีคุณสมบัติ เหมาะสมในการดูแลจัดการ หน้าที่ของผู้จัดการทุกคนจะต้องได้รับการอธิบายและนาไปปฏิบัติอย่างชัดเจน ตามที่ระบุในเอกสาร และสามารถชี้แจงได้ (ง) มีการฝึกอบรมพนักงาน เพื่อให้แน่ใจว่าพวกคนมีความรู้ความเข้าใจในระบบการจัดการเป็นอย่างดี (จ) รับผิดชอบการจัดการของผู้รับจ้างช่วงด้วย 14. การจัดการตารางแผนงาน 1. ทั่วไป การจัดการตารางแผนงาน จะทาให้แน่ใจว่างานที่กาหนดบางงานจะแล้วเสร็จในเวลาที่แน่นอน ตามลาดับการ แล้วเสร็จของงานในเวลาที่กาหนดไว้ การจัดการตารางแผนงานจะมีความสาคัญมาก งานตามแผนการจัดการ ตารางแผนงาน รวมถึงการกาหนดตารางเวลา การติดตามโครงการ กาหนดการปรับปรุง และรายงาน เป็นงาน ของแผนกควบคุม และรวมอยู่ในงานของแผนกวิศวกรรม แผนกจัดซื้อ แผนกก่อสร้าง และแผนกควบคุม คุณภาพ ตารางแผนงานในโครงการจะแบ่งออกเป็นสามระดับ ระดับแรกเป็นการจัดการการวางแผน ผู้จัดการ จะกาหนดเวลาเริ่มงานและแล้วเสร็จสาหรับงานหลัก มีการตรวจติดตาม ในกรณีที่ขอบเขตของสัญญา เปลี่ยนแปลง ระดับความสาคัญของงานก็จะยังคงเหมือนเดิมไม่เปลี่ยนแปลง ระดับที่สองคือการวางแผนงานที่ สาคัญ ระดับนี้มีรายละเอียดมากกว่าระดับที่หนึ่ง แผนกควบคุมดูแลการตรวจสอบและควบคุม จะใช้วิธี เส้นทางวิกฤตของโครงการ (Critical Path Method: CPM) ในการจัดการวางแผนงาน ระดับที่สามคือการวาง แผนการควบคุมรายละเอียด ระดับนี้สามารถเรียกว่าการวางแผนการก่อสร้าง ซึ่งเป็นวิธีที่ละเอียดมาก ที่สุด แผนกก่อสร้างจะใช้เวลาในการควบคุม และมีการวางแผนปรับปรุงบ่อยที่สุด 2. สาเหตุของความเสี่ยงในแผนงานที่กาหนด (ก) ตารางได้รับการออกแบบเกินขีดความสามารถในการทางาน (ข) เหตุผลธรรมชาติ (ค) ข้อผิดพลาดในการจัดการ เช่นการขาดการสื่อสารระหว่างหน่วยงาน (ง) การเปลี่ยนแปลงทางวิศวกรรม (จ) เหตุผลทางการเงิน (ฉ) ความล่าช้าในการจัดหาวัสดุและอุปกรณ์ 3. วิธีแก้ไขปัญหาเรื่องแผนกาหนดการเวลา (ก) เปลี่ยนลาดับความต่อเนื่องการทางานงานต่าง ๆ (ข) เพิ่มทรัพยากรที่ใช้ในการทางาน เช่นแรงงานและเครื่องจักร (ค) มีการกระจายทรัพยากร (ง) จ้างแรงงานภายนอก (Outsource)
  • 11.
    38 | การจัดการสัญญา สัญญาออกแบบจัดหา และก่อสร้าง ฉบับประสบการณ์ (จ) เพิ่มประสิทธิภาพการทางานเช่นการฝึกอบรมและแรงจูงใจ (ฉ) ลดจานวนการทางาน หรือยกเลิกการทางานในบางส่วน 15. การจัดการด้านคุณภาพ 1. ทั่วไป ไม่ว่าคุณภาพของโครงการจะดีหรือไม่นั้นขึ้นอยู่กับความพึงพอใจของผู้ว่าจ้าง นอกจากนี้ยังสามารถวัดได้ตาม ข้อกาหนดในสัญญา ข้อกาหนดของคุณภาพโครงการควรเป็นไปตามเอกสารสัญญาเอกสารวิศวกรรมและ เกณฑ์ข้อกาหนดทางเทคนิค 2. แบบจาลองกระบวนการจัดการด้านคุณภาพ รูปแบบกระบวนการบริหารคุณภาพโครงการแสดงได้ดังนี้: - ผู้จัดการโครงการควรทาความเข้าใจเกี่ยวกับข้อกาหนดผ่านความรับผิดชอบด้านการจัดการ - ระบุและใช้ทรัพยากรที่จาเป็นผ่านการจัดการทรัพยากร - สร้างและดาเนินการตามขั้นตอนผ่านกระบวนการสร้างผลิตภัณฑ์และการให้บริการ - ตรวจวัด วิเคราะห์ และปรับปรุงผลลัพธ์ - มีการจัดการ และมีข้อเสนอแนะในข้อบกพร่องของเอกสาร รูปที่ 15-1 ระบบการจัดการด้านคุณภาพ ตามที่แสดงในภาพด้านบน โครงการควรทราบถึงความต้องการของเจ้าของงาน หลังจากมีการจัดหาผลิตภัณฑ์ และบริการ จะต้องดูความพึงพอใจของเจ้าของงาน ซึ่งจะทาให้ทราบได้ว่าโครงการบรรลุเป้าหมายหรือไม่ เพื่อ
  • 12.
    39 | การจัดการสัญญา สัญญาออกแบบจัดหา และก่อสร้าง ฉบับประสบการณ์ ตั้งค่าระบบการจัดการคุณภาพที่เพียงพอและปฏิบัติได้อย่างถูกต้อง คู่มือคุณภาพ แผนคุณภาพ เอกสาร ขั้นตอนบันทึกคุณภาพจะต้องรวมอยู่ในงานเหล่านี้ ต้องมีการตรวจสอบระบบการจัดการคุณภาพอย่าง สม่าเสมอ ระบบการประเมินควรตั้งค่าเพื่อตรวจสอบระบบการจัดการคุณภาพ หากมีข้อผิดพลาด ทุกอย่าง จะต้องมีการวางแผน และเริ่มใหม่จากจุดเริ่มต้น เพราะค่าใช้จ่ายและความสูญเสียจะมีขนาดใหญ่ เนื่องจาก ขาดการการควบคุม เจ้าของงานจะปฏิเสธที่จะยอมรับงานในโครงการ เนื่องจากคุณภาพของการก่อสร้างไม่ เป็นไปตามมาตรฐานหลังจากผ่านการตรวจสอบ ความรับผิดชอบควรมอบหมายให้กับบุคคลใดบุคคลหนึ่งและ ต้องรับผิดชอบ โดยเฉพาะอย่างยิ่งเมื่อมีสิ่งผิดปกติเกิดขึ้น มีการประเมินผลอย่างสม่าเสมอ และต้องได้รับความ ใส่ใจจากพนักงานทุกระดับ 16. การจัดการทางด้านการเงิน 1. ทั่วไป ผลประโยชน์ทางเศรษฐกิจเป็นจุดสาคัญในการประเมินว่าโครงการคุ้มค่าหรือไม่ในระยะยาว ในการวางแผน ต้นทุนจะมีมาตรการเพื่อแก้ไขการเบี่ยงเบนที่เกิดขึ้น การจัดการทางการเงินด้วยการจัดการที่หลากหลายด้วย การจัดการทรัพยากรมนุษย์ และการจัดการวัสดุสามารถนามาใช้เพื่อช่วยเพิ่มประสิทธิภาพทางการเงินเพื่อ ผลประโยชน์ของบริษัท 2. วิธีการจัดการด้านการเงิน งานหลักของการจัดการทางด้านการเงิน ได้แก่ การวางแผนทรัพยากร การประมาณต้นทุน การวางแผนต้นทุน และการควบคุมต้นทุน ขั้นตอนการจัดการทางการเงินแสดงไว้ตามรูปที่ ด้านล่างนี้:
  • 13.
    40 | การจัดการสัญญา สัญญาออกแบบจัดหา และก่อสร้าง ฉบับประสบการณ์ รูปที่ 16-1 วิธีการจัดการด้านการเงิน สถานการณ์พิเศษที่จะต้องพิจารณาคือ: - วางแผนด้านการเงิน - วางแผนการจัดการด้านการเงิน - วางแผนการชาระเงิน - กาหนดการชาระเงิน - วางแผนตารางเวลา
  • 14.
    41 | การจัดการสัญญา สัญญาออกแบบจัดหา และก่อสร้าง ฉบับประสบการณ์ ก่อนการลงนามในสัญญา จะต้องนาสิ่งที่เป็นไปได้มาพิจารณาเพื่อให้มั่นใจว่า ทุกฝ่ายมีความรับผิดชอบในส่วน ของตนเองโดยเฉพาะด้านการเงิน ภาระผูกพัน กับเจ้าของงาน บริษัทที่รับผิดชอบโครงการ การจัดการเพื่อให้ มั่นใจว่ามีการจ่ายเงินล่วงหน้าหรือจะจ่ายเมื่อได้ได้ส่งใบแจ้งหนี้ 4.5 การจัดซื้อจัดหา 1. ทั่วไป ในโครงการ EPC บริษัทจากประเทศต่าง ๆ มารวมตัวกัน เพื่อทางานเฉพาะด้าน เมื่อพิจารณาถึงมาตรฐานของ วัสดุต่าง ๆ แหล่งกาเนิดของทรัพยากร ความผันผวนของราคาวัสดุ และความเสี่ยงต่าง ๆ สภาพแวดล้อมของ การออกแบบ จัดซื้อจัดหา และการก่อสร้าง จะมีความสอดคล้องต้องกัน ซึ่งล้วนแต่จะมีบทบาทสาคัญในการ ดาเนินโครงการ 2. ความสอดคล้องระหว่างการจัดหาและวิศวกรรม (ก) ทาการจัดหาและด้านวิศวกรรมในเวลาเดียวกัน การจัดซื้อวัสดุล่วงหน้าจะทาให้ระยะเวลาของโครงการสั้น ลง (ข) การปรับปรุงระบบการสื่อสาร ด้วยซอฟต์แวร์ที่จัดการโครงการอิเล็กทรอนิกส์ จะมีผลต่อประสิทธิผล โดยรวมของกระบวนการจัดการ (ค) ลดความสูญเสีย ลดกาหนดระยะเวลาในความล่าช้าที่เกิดจากการจัดหา ข้อควรระวัง: (ก) ไม่จาเป็นต้องซื้อวัสดุสาคัญทั้งหมดจากผู้จัดจาหน่ายที่ดีที่สุด ควรมีการจัดซื้อจากท้องถิ่นให้มากที่สุด ซึ่งจะ ทาให้ต้นทุนการจัดซื้อลดลงอย่างมาก ฝ่ายจัดซื้อควรแจ้งแผนกวิศวกรรมเกี่ยวกับตลาดของอุปกรณ์และวัสดุ (ข) วิเคราะห์ประเภทและปริมาณของวัสดุซึ่งจะช่วยในการวางแผนมากขึ้น มีความสมเหตุสมผล และสามารถ ลดต้นทุน (ค) เจ้าหน้าที่เทคนิคและผู้ผลิตควรสื่อสารอย่างสม่าเสมอเพื่อให้มั่นใจว่าได้วัสดุที่ถูกต้อง 3. ความสอดคล้องระหว่างการจัดหาและการก่อสร้าง (ก) แผนกจัดซื้อควรให้ข้อมูลแก่แผนกก่อสร้างโดยเร็วที่สุดเพื่อให้แผนกก่อสร้าง เพิ่อสามารถทาการ เปลี่ยนแปลงที่จาเป็นได้ทันเวลา (ข) สาหรับอุปกรณ์ขนาดใหญ่และสาคัญควรแจ้งแผนกจัดซื้อล่วงหน้า (ค) แผนกก่อสร้างควรติดต่อกับแผนกจัดซื้อ โดยแจ้งให้ทันเวลากับการใช้งาน 4.6 การจัดการทรัพยากรมนุษย์ 1. ทั่วไป การจัดการทรัพยากรมนุษย์โครงการในระดับสากล จะมีลักษณะเฉพาะของแต่ละประเทศ ตัวอย่างคือ วัฒนธรรมและภูมิหลังที่แตกต่างกัน บุคลากรจาเป็นต้องใช้เวลาในการปรับตัวเข้ากับการเมือง วัฒนธรรมและ กฎหมายของประเทศนั้น ๆ ภาษาเป็นสิ่งที่มีความท้าทายมาก โดยเฉพาะอย่างยิ่งเมื่อมีความเข้าใจไม่ตรงกัน
  • 15.
    42 | การจัดการสัญญา สัญญาออกแบบจัดหา และก่อสร้าง ฉบับประสบการณ์ 2. ปัญหา ความสามารถในการจัดการของผู้รับเหมาช่วงและความสามารถทางวิชาชีพไม่สามารถกาหนดได้ เพื่อ ตอบสนองความต้องการของการจัดการสถานที่ก่อสร้าง ในระหว่างการดาเนินโครงการ การไม่มีทักษะที่จาเป็น จะส่งผลให้เกิดความสับสน ทักษะและคุณภาพของวัสดุก่อสร้างไม่สามารถตอบสนองความต้องการ บุคคลากร ไม่สามารถปรับตัวเข้ากับประเทศที่ทาการก่อสร้างได้ กฎหมาย ศาสนา ประเพณีและสภาพแวดล้อมทาง ธรรมชาติที่รุนแรง ผู้รับเหมาช่วงบางรายไม่ชาระเงิน ตรงตามเวลาหรือตามแผนที่วางไว้โดยเฉพาะในวันพิเศษ เช่นวันปีใหม่และงานเทศกาลต่าง ๆ 3. วิธีการปรับปรุงสถานการณ์: จาเป็นต้องฝึกอบรมการจัดการสัญญาเป็นประจา ซึ่งเป็นพื้นฐานในการพัฒนาทักษะการจัดการของผู้จัดการ และปรับปรุงการรับรู้ของพนักงานเกี่ยวกับการจัดการสัญญา มีการปรับปรุงการฝึกอบรมพนักงานและ การศึกษาก่อนที่จะไปทางานต่างประเทศโดยเฉพาะภาษา กฎหมาย วัฒนธรรม และศาสนา รวมถึงต้องเข้าใจ ในความแตกต่างของสภาพแวดล้อมทางธรรมชาติ รับรู้ความเสี่ยงที่เกิดจากความแตกต่างของศาสนา ขนบธรรมเนียม ประเพณีและอื่น ๆ 