Курс “Структурните фондове на ЕС –
Практически насоки в търсене на финансиране”
Магистърска програма “Европейски проекти”
Ръководител на курса: Николай Янев

Време и информация подготовката
18.10.2013 (№2)
І. Време


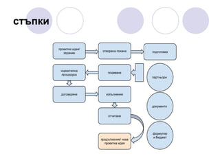
Проектният цикъл:











проектна идея/задание от възложител →
отворена покана (често със срок) →
разработване на проект: партньори, документи, формуляр,
бюджет (техническо време) →
подаване (краен срок) →
оценка (условен срок) →
сключване на договор (условен срок) →
изпълнение (по график) →
отчитане →

Нова фаза
стъпки
Например:


ОП РЧР

18 октомври 2011 г.
МОМН набира проекти по програма за
предоставяне на безвъзмездна финансова
помощ “Реинтеграция на отпаднали ученици в
образователната система”
Краен срок за представяне на предложенията е
16 януари 2012 г., 16.30 ч.
Или:


DG HOME

Targeted Call for Proposals
Trafficking in Human Beings - THB
Deadline: 31 October 2013 (12:00 CET)
Applications must be submitted electronically via the PRIAMOS system
and must be uploaded by 31 October 2013, 12:00 CET. The
PRIAMOS system will not accept any application after the deadline.
Please note that the documents submitted via the PRIAMOS system
do not need to be sent by regular mail nor by e-mail.
Please note that although the PRIAMOS system is able to deal with
many applications at the same time, it is advisable NOT to wait until
the last moment to register in the system and submit your
application.
Особен случай – без краен срок

18 октомври 2011 г.
“МОМН набира проекти по програма за предоставяне на
безвъзмездна финансова помощ “Образователна интеграция
на децата и учениците от етническите малцинства”...
Приемането на проектни предложения ще бъде без ограничения
в срока на действие на схемата.
или:

На 28.06.2012 г. Главна дирекция „Европейски фондове за
конкурентоспособност", МИЕТ - Управляващ орган на
Оперативна програма „Развитие на конкурентоспособността на
българската икономика" 2007-2013 г. обявява открита
процедура за подбор на проекти, покриващи определени
изисквания за качество, без определен срок за
кандидатстване
BG161PO003-2.3.02 „Енергийна ефективност и зелена икономика".
“Без краен срок“ или
“безкраен срок”?
Спиране на набирането на проектни предложения по операция
BG051PO001-4.1.05 “Образователна интеграция на децата и
учениците от етническите малцинства”
16 август 2012 г.
С решение № 801-4 от 15.08.2012 г. на Ръководителя на
Договарящия орган се спира набирането на проектни
предложения по процедура за конкурентен подбор на проекти
без определен срок за кандидатстване BG051PO001-4.1.05
“Образователна интеграция на децата и учениците от
етническите малцинства”.
Мотивът за спиране на набирането на проектни предложения е,
че стойността на подадените проектни предложения
надхвърля финансовия ресурс по обявената схема.
[18.10.2011 – 16.08.2012]
Особен случай – частните фондации





http://www.rockefellerfoundation.org/
Постоянно отворени възможности за
заявяване на намерение
Периодични оценителни сесии
Покана за разработване на проект
If you feel your work relates to our funding strategy and you
have met the criteria described above, please submit
your inquiry through our online portal.
Please note that the inquiry process does not include an
opportunity to submit a proposal. Instead, we ask a
series of multiple choice and short-answer questions.
After submitting your answers, we will send an
automated response confirming receipt. We will follow up
with you if we have any additional questions or feel there
is a possible fit between our work and yours. Pleasedo
not contact us about the status of your inquiry. Typically,
it takes up to six weeks to review and reply to
submissions.
График




Формално изискване
за организиране на
времето е поставено
само за изпълнението
на проекта: The
Timetable
Annex/Section
Сроковете се посочват
и при описание на
дейностите

време

Месец
1

Месец
2

Месец
3

Месец
4

Месец
5

дейност

1. Управление на
проекта

2. Анкета

3. Анализ на
резултатите

4. Семинар

Х

Х

Х

Х

Х
Условно и реално време




При планирането се използват “Месец 1”, “Месец 2”
Реалното време започва да се изчислява след подписване на
договора:
http://ec.europa.eu/dgs/home-affairs/index_en.htm - grant
agreement

ARTICLE I.2 – DURATION
I.2.1. The agreement shall enter into force on the date when the
last party signs.



разминаване между пожелание и възможност: “мъртвите
месеци” - декември, август, за училища и университети периодът на ваканциите
Tips



Организация на работата по подготовката на проекта: хора задачи - срок. /подобно на изпълнението/
Предварителни условия за стартирането на един проект или
негова дейност, например:
 съгласие от партньорите,
 възможност за участие на целевата група,
 съгласие за предоставяне на права при публикация,
 успешно провеждане на тръжна процедура.
Проектът като състояние на
постоянен zeitnot:
Оперативната програма има срок: 2007-2013
 Договарящите органи /не само в България/ обявяват годишни
работни програми/ Annual Work Programs
 Поканата има срок (1-2-3 месеца):
Чл 12, ал. 10 ПМС 121/2007:
60 дни срок за набиране на проектни предложения
 Срок за въпроси и отговори
 Срок на оценителната процедура:
Чл. 24, ал. 2 ПМС 121/2007:
“Оценката на проектните предложения се извършва в срок до 3
месеца от издаването на акта за определяне състава на
оценителната комисия”.
 Срок за издаване на административни документи, напр.
актуално състояние

и още:
изпълнението трябва да стане в срок - 12/24 месеца
 отчитането има граница:
http://ec.europa.eu/dgs/home-affairs/index_en.htm/
ARTICLE I.6 – SUBMISSION OF REPORTS AND OTHER
DOCUMENTS
The final technical implementation reports, financial statements and
other documents referred to in Article I.5 must be submitted by the
co-ordinator in two paper copies, if possible in English within three
months following the closing date of the action
 Правило N+2//N+3
член 93 от Регламент (EО) № 1083/2006,
Комисията автоматично освобождава от ангажимента частта,
която не е получила приемливо заявление за плащане до края
на третата година (за периода 2007-2010 г.) и втората година
(за 2011-2013 г.) след годината на ангажиментите.

ІІ. Информация и организиране на
времето


Информация ЗА донорските програми:






На страници като единния информационен портал:
http://eufunds.bg → в раздел “Оперативни програми” → оперативна
програма и → покани за набиране на проектни предложения
Или на страниците на отделните оперативни програми, в
раздел “Процедури”, напр. ОП Конкурентоспособност:
http://www.opcompetitiveness.bg/ → в раздел “Отворени за
кандидатстване процедури
Или на страницата на DG:
http://ec.europa.eu/dgs/home-affairs/index_en.htm → в раздел
Financing → секция Funding → framework program “Security and
Sаfеguarding Liberties” → програма “Prevention and Fight Against
Crime”
Или:




На страницата на донорска програма: напр. FP7 →
http://cordis.europa.eu/fp7/home_en.html → през find a
call в participant portal и тяхната търсачка
Или: на специализирани места за търсене като
Welcomeurope:
http://www.welcomeurope.com/
възможностите са много:


Важните адреси и точните места са различни за
всеки:





EACEA - Education Audiovisual and Culture Executive Agency
(Europe for Citizens, Youth in Action)
DG Environment: The Competitiveness and Innovation
Framework Programme – Entrepreneurship and Innovation
Programme
DG Home Affairs: Framework Programme "Security and
Safeguarding Liberties” - specific programs





Prvention of and Fight Against Crime,
Prevention, Preparedness and Consequence Management of
Terrorism and other Security-related Risks

DG Justice: General Programme 'Fundamental Rights and
Justice'; Daphne III
и други източници на финансиране:




Норвежки фонд
Швейцарска програма
Фондация Америка за България
Информация ОТ поканите:
 Отделяйте важното:
 КОЙ? може да кандидатства
 КОИ? са допустимите дейности
 КОГА? е крайният срок
 КАКВИ? документи се изискват при подаване
 КОЛКО? са средствата, за които може да се
кандидатства
 ИМА ЛИ? специфични условия:
какъв е процентът на съфинансиране?
 какъв е географският обхват на дейностите?
 задължително ли е партньорството?




други...
Източници на информация:


Важните:
 Покана: Call, обикновено съдържа отговорите на ключовите
въпроси и в много случаи е мястото за специфичните изисквания.
 Насоки за кандидатстване/Изисквания към кандидата (директно
предоставяне): Applicants’ Guide. (Насоките съдържат общи
принципи за работа. Българската практика натоварва Насоките със
специфични изисквания.)
 Формуляр за кандидатстване: Application Form. Задава
структурата на проекта още преди началото на писането.
Ограничения в брой думи, каква административна информация
трябва да съберем - например: подадени проекти.
 Бюджет: Budget Form. Доколко подробна е разбивката на
средствата.
 Декларации: Declarations
 Критерии за оценка: Assessment criteria
 Примерни договори: Grant agreement
Електронно кандидатстване


!Тенденция към електронно кандидатстване: регистрация и
одобрение на достъп до електронни системи
 EPSS - electronic proposal submission system - 7FP
 В 7РП: Legal Entity Authorised Representative - LEAR; PIC personal identification code; предварително създаден профил
с административни документи
 PRIAMOS: DG Home, DG Justice - pdf forms
 ИСУН - системата на структурните фондове в България
https://eumis.government.bg/




ЕЕA Grants: електронна платформа за кандидатстване

Electronic submission system user guides
Другите източници на информация






Текстове на оперативните програми
Стратегии, доклади, които могат да бъдат използвани при
обосновката на проекта
Нормативни документи: постановления с правила за
управление на фондовете, регламенти
статии, изследвания, статистическа информация
? предварително проучване
Партньори





Отношенията с партньори - въпрос на договорка или
установена практика на взаимно доверие.
Договорка за разпределение на бюджет, осигуряване на
собствен принос.
Избор на партньори с подходяща експертиза.
Ценност на партньорство с институции: стабилен бюджет и
възможност да осигурят достъп до целевите групи.
В търсене на партньори







в съвместна работа по вече спечелен проект или чрез:
представяне на собствената организация: визитка на
организацията, писма за интерес към сътрудничество
неформални контакти: през познати или други организации
/препоръка/
убедителен сайт
представяне на резюме от проектната идея
през бази данни с партньори
Partner service
Ключови експерти: от организации
към лица




договорка за участие в дейности и дневни ставки
експертизата често носи точки, може да свърши работа и със
сигурност струва скъпо/
комуникация по мейл или лична среща – ангажимент през:




CV Europass, мейли, телефони, писма за намерение

база данни с експерти
Задача
Важните моменти в поканата. На какво да обърнем внимание:
Изберете произволна, интересна за вас покана и синтезирайте
в рамките на няколко реда ценната информация:
Кой може да кандидатства? За какви средства? Какъв е
срокът? и т.н.



02 - Подготовката - Време и Информация

  • 1.
    Курс “Структурните фондовена ЕС – Практически насоки в търсене на финансиране” Магистърска програма “Европейски проекти” Ръководител на курса: Николай Янев Време и информация подготовката 18.10.2013 (№2)
  • 2.
    І. Време  Проектният цикъл:          проектнаидея/задание от възложител → отворена покана (често със срок) → разработване на проект: партньори, документи, формуляр, бюджет (техническо време) → подаване (краен срок) → оценка (условен срок) → сключване на договор (условен срок) → изпълнение (по график) → отчитане → Нова фаза
  • 3.
  • 4.
    Например:  ОП РЧР 18 октомври2011 г. МОМН набира проекти по програма за предоставяне на безвъзмездна финансова помощ “Реинтеграция на отпаднали ученици в образователната система” Краен срок за представяне на предложенията е 16 януари 2012 г., 16.30 ч.
  • 5.
    Или:  DG HOME Targeted Callfor Proposals Trafficking in Human Beings - THB Deadline: 31 October 2013 (12:00 CET) Applications must be submitted electronically via the PRIAMOS system and must be uploaded by 31 October 2013, 12:00 CET. The PRIAMOS system will not accept any application after the deadline. Please note that the documents submitted via the PRIAMOS system do not need to be sent by regular mail nor by e-mail. Please note that although the PRIAMOS system is able to deal with many applications at the same time, it is advisable NOT to wait until the last moment to register in the system and submit your application.
  • 6.
    Особен случай –без краен срок 18 октомври 2011 г. “МОМН набира проекти по програма за предоставяне на безвъзмездна финансова помощ “Образователна интеграция на децата и учениците от етническите малцинства”... Приемането на проектни предложения ще бъде без ограничения в срока на действие на схемата.
  • 7.
    или: На 28.06.2012 г.Главна дирекция „Европейски фондове за конкурентоспособност", МИЕТ - Управляващ орган на Оперативна програма „Развитие на конкурентоспособността на българската икономика" 2007-2013 г. обявява открита процедура за подбор на проекти, покриващи определени изисквания за качество, без определен срок за кандидатстване BG161PO003-2.3.02 „Енергийна ефективност и зелена икономика".
  • 8.
    “Без краен срок“или “безкраен срок”? Спиране на набирането на проектни предложения по операция BG051PO001-4.1.05 “Образователна интеграция на децата и учениците от етническите малцинства” 16 август 2012 г. С решение № 801-4 от 15.08.2012 г. на Ръководителя на Договарящия орган се спира набирането на проектни предложения по процедура за конкурентен подбор на проекти без определен срок за кандидатстване BG051PO001-4.1.05 “Образователна интеграция на децата и учениците от етническите малцинства”. Мотивът за спиране на набирането на проектни предложения е, че стойността на подадените проектни предложения надхвърля финансовия ресурс по обявената схема. [18.10.2011 – 16.08.2012]
  • 9.
    Особен случай –частните фондации     http://www.rockefellerfoundation.org/ Постоянно отворени възможности за заявяване на намерение Периодични оценителни сесии Покана за разработване на проект If you feel your work relates to our funding strategy and you have met the criteria described above, please submit your inquiry through our online portal. Please note that the inquiry process does not include an opportunity to submit a proposal. Instead, we ask a series of multiple choice and short-answer questions. After submitting your answers, we will send an automated response confirming receipt. We will follow up with you if we have any additional questions or feel there is a possible fit between our work and yours. Pleasedo not contact us about the status of your inquiry. Typically, it takes up to six weeks to review and reply to submissions.
  • 10.
    График   Формално изискване за организиранена времето е поставено само за изпълнението на проекта: The Timetable Annex/Section Сроковете се посочват и при описание на дейностите време Месец 1 Месец 2 Месец 3 Месец 4 Месец 5 дейност 1. Управление на проекта 2. Анкета 3. Анализ на резултатите 4. Семинар Х Х Х Х Х
  • 11.
    Условно и реалновреме    При планирането се използват “Месец 1”, “Месец 2” Реалното време започва да се изчислява след подписване на договора: http://ec.europa.eu/dgs/home-affairs/index_en.htm - grant agreement ARTICLE I.2 – DURATION I.2.1. The agreement shall enter into force on the date when the last party signs.  разминаване между пожелание и възможност: “мъртвите месеци” - декември, август, за училища и университети периодът на ваканциите
  • 12.
    Tips   Организация на работатапо подготовката на проекта: хора задачи - срок. /подобно на изпълнението/ Предварителни условия за стартирането на един проект или негова дейност, например:  съгласие от партньорите,  възможност за участие на целевата група,  съгласие за предоставяне на права при публикация,  успешно провеждане на тръжна процедура.
  • 13.
    Проектът като състояниена постоянен zeitnot: Оперативната програма има срок: 2007-2013  Договарящите органи /не само в България/ обявяват годишни работни програми/ Annual Work Programs  Поканата има срок (1-2-3 месеца): Чл 12, ал. 10 ПМС 121/2007: 60 дни срок за набиране на проектни предложения  Срок за въпроси и отговори  Срок на оценителната процедура: Чл. 24, ал. 2 ПМС 121/2007: “Оценката на проектните предложения се извършва в срок до 3 месеца от издаването на акта за определяне състава на оценителната комисия”.  Срок за издаване на административни документи, напр. актуално състояние 
  • 14.
    и още: изпълнението трябвада стане в срок - 12/24 месеца  отчитането има граница: http://ec.europa.eu/dgs/home-affairs/index_en.htm/ ARTICLE I.6 – SUBMISSION OF REPORTS AND OTHER DOCUMENTS The final technical implementation reports, financial statements and other documents referred to in Article I.5 must be submitted by the co-ordinator in two paper copies, if possible in English within three months following the closing date of the action  Правило N+2//N+3 член 93 от Регламент (EО) № 1083/2006, Комисията автоматично освобождава от ангажимента частта, която не е получила приемливо заявление за плащане до края на третата година (за периода 2007-2010 г.) и втората година (за 2011-2013 г.) след годината на ангажиментите. 
  • 15.
    ІІ. Информация иорганизиране на времето  Информация ЗА донорските програми:    На страници като единния информационен портал: http://eufunds.bg → в раздел “Оперативни програми” → оперативна програма и → покани за набиране на проектни предложения Или на страниците на отделните оперативни програми, в раздел “Процедури”, напр. ОП Конкурентоспособност: http://www.opcompetitiveness.bg/ → в раздел “Отворени за кандидатстване процедури Или на страницата на DG: http://ec.europa.eu/dgs/home-affairs/index_en.htm → в раздел Financing → секция Funding → framework program “Security and Sаfеguarding Liberties” → програма “Prevention and Fight Against Crime”
  • 16.
    Или:   На страницата надонорска програма: напр. FP7 → http://cordis.europa.eu/fp7/home_en.html → през find a call в participant portal и тяхната търсачка Или: на специализирани места за търсене като Welcomeurope: http://www.welcomeurope.com/
  • 17.
    възможностите са много:  Важнитеадреси и точните места са различни за всеки:    EACEA - Education Audiovisual and Culture Executive Agency (Europe for Citizens, Youth in Action) DG Environment: The Competitiveness and Innovation Framework Programme – Entrepreneurship and Innovation Programme DG Home Affairs: Framework Programme "Security and Safeguarding Liberties” - specific programs    Prvention of and Fight Against Crime, Prevention, Preparedness and Consequence Management of Terrorism and other Security-related Risks DG Justice: General Programme 'Fundamental Rights and Justice'; Daphne III
  • 18.
    и други източницина финансиране:    Норвежки фонд Швейцарска програма Фондация Америка за България
  • 19.
    Информация ОТ поканите: Отделяйте важното:  КОЙ? може да кандидатства  КОИ? са допустимите дейности  КОГА? е крайният срок  КАКВИ? документи се изискват при подаване  КОЛКО? са средствата, за които може да се кандидатства  ИМА ЛИ? специфични условия: какъв е процентът на съфинансиране?  какъв е географският обхват на дейностите?  задължително ли е партньорството?   други...
  • 20.
    Източници на информация:  Важните: Покана: Call, обикновено съдържа отговорите на ключовите въпроси и в много случаи е мястото за специфичните изисквания.  Насоки за кандидатстване/Изисквания към кандидата (директно предоставяне): Applicants’ Guide. (Насоките съдържат общи принципи за работа. Българската практика натоварва Насоките със специфични изисквания.)  Формуляр за кандидатстване: Application Form. Задава структурата на проекта още преди началото на писането. Ограничения в брой думи, каква административна информация трябва да съберем - например: подадени проекти.  Бюджет: Budget Form. Доколко подробна е разбивката на средствата.  Декларации: Declarations  Критерии за оценка: Assessment criteria  Примерни договори: Grant agreement
  • 21.
    Електронно кандидатстване  !Тенденция къмелектронно кандидатстване: регистрация и одобрение на достъп до електронни системи  EPSS - electronic proposal submission system - 7FP  В 7РП: Legal Entity Authorised Representative - LEAR; PIC personal identification code; предварително създаден профил с административни документи  PRIAMOS: DG Home, DG Justice - pdf forms  ИСУН - системата на структурните фондове в България https://eumis.government.bg/   ЕЕA Grants: електронна платформа за кандидатстване Electronic submission system user guides
  • 22.
    Другите източници наинформация      Текстове на оперативните програми Стратегии, доклади, които могат да бъдат използвани при обосновката на проекта Нормативни документи: постановления с правила за управление на фондовете, регламенти статии, изследвания, статистическа информация ? предварително проучване
  • 23.
    Партньори     Отношенията с партньори- въпрос на договорка или установена практика на взаимно доверие. Договорка за разпределение на бюджет, осигуряване на собствен принос. Избор на партньори с подходяща експертиза. Ценност на партньорство с институции: стабилен бюджет и възможност да осигурят достъп до целевите групи.
  • 24.
    В търсене напартньори       в съвместна работа по вече спечелен проект или чрез: представяне на собствената организация: визитка на организацията, писма за интерес към сътрудничество неформални контакти: през познати или други организации /препоръка/ убедителен сайт представяне на резюме от проектната идея през бази данни с партньори
  • 25.
  • 26.
    Ключови експерти: оторганизации към лица    договорка за участие в дейности и дневни ставки експертизата често носи точки, може да свърши работа и със сигурност струва скъпо/ комуникация по мейл или лична среща – ангажимент през:   CV Europass, мейли, телефони, писма за намерение база данни с експерти
  • 27.
    Задача Важните моменти впоканата. На какво да обърнем внимание: Изберете произволна, интересна за вас покана и синтезирайте в рамките на няколко реда ценната информация: Кой може да кандидатства? За какви средства? Какъв е срокът? и т.н. 