When a relational database  doesn’t 
               work

And why a graph database might help
Contents

• Franz and customers
• Two Use Cases
   – Amdocs: a real time semantic platform for telecom that 
     knows everything about everyone in real time
   – Real time news  and social network analysis using the 
     Linked Open Data Cloud
     Linked Open Data Cloud
• Scalability?
• Integration with other NoSQL databases – Solr, MongoDB
      g                                        ,      g
Franz Inc  Who We Are
              Franz Inc – Who We Are
• Private, founded 1984 
• We are an AI and 
  Semantic Technology company
• Out of Berkeley
  Out of Berkeley
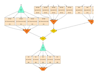
(1 (2 3) (4 5) (6 7) (8 9) (10 11) (12 13) (14 15)(16 17) (18 19 20 21 22 23 24 27 28) (29 30))
Bob

Craig          Alice



        Bill
How is it different from an RDB 
                and why is it more flexible?
                  d h i i             fl ibl ?
• No Schema. 
   – Say whatever you want to say but
   – ontologies may constrain what you put in triple store
• No Link Tables 
   – because you can do one‐to‐many relationships directly
• No Indexing Choices
   – Can add new data attributes (predicates) on‐the‐fly that 
     will be real time available for querying, because 
     will be real‐time available for querying because
     everything is automatically indexed.
• Takes anything you give it: it is trivial to consume
   – Rows and columns from RDB, XML, RDF(S), OWL, Text and 
     Extracted Entities, JSON
AllegroGraph: RDF Graph Store
                  AllegroGraph: RDF Graph Store



Backup/Restore                                     REST


  Replication
                                   Rules 
                                   Rules                                         Java‐
                                                                                 Java
                 Sparql   Prolog             Geo          SNA   Time    RDFS+
                                   Clif++                                        Script
Warm Failover

   Security                Session Management, Query Engine, Federation

 Management
                    Storage layer ( compression,  indexing, freetext, transactions )
Use Case Amdocs
             Use Case Amdocs


    Build a semantic platform
that knows everything
     about everyone
      b
         in real time.
Telco Call Center Volume 
                       Quadruples 
                       Quadruples
                       Since 2007




• On average, each call 
   – Lasts 10 minutes
   – Go thru 68 screens
• One call costs 3 months’ profit from that customer
  One call costs 3 months profit from that customer
• It’s getting worse every day!
Typical Interaction Begins in the 
                                                     Dark
                           Bill


       Past 
     Payments
                                                  Plan        The unknown – why 
                                                              calling? How to help?
                                                                    g            p
Calculator 
(avg peak                                            Device
  usage)


                                                              No real‐time context           
                                      Past 
              Statements          Interactions 
                                    (Memos)
                                                                    g     g
                                                              ‐ insight & guidance


High AHT, poor FCR, low customer and agent satisfaction
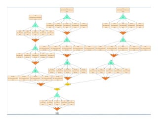
AIDA Maps Events to 
                                   Concepts
                                   C     t
 Events from many source systems are transformed into a set of related business concepts
    Many events
                                      Triple Store with business concepts
Interactions
Orders
Bills

Payments

Collections

Charge dispute
    g     p
Customer
Pay instructions
                          Subjective                       "good payer"
Individual
                          Patterns 
                           a e s                           "always pays 2 days late"
                                                            a ays pays days a e
Device Activated
                          Trends                           “improving payer"
Device heartbeat
                          Geospatial                       “within 5 miles of the tower"
Subscriptions
                          Time  Chronology of events       “within 5 minutes of an outage" 
Device h
D i changes
                          Probability                      “probably will call about the bill"
                          Absence of occurrence            “missed payment"
                          Relationship between             " friend of a friend"
Events                     Decision Engine                                  Actions
                           SBA   Application Server
                             Container
                             Container
  Amdocs                                                    Amdocs 
  Event Collector                                           Integration 
                             Event                          Framework
                             Ingestion       Inference 
                                             Inference
                                             Engine
                                             (Business 
           Events
                                             Rules)
                                                             Bayesian
                                                               y
                             Scheduled
                                                             Belief
                             Events
                                                             Network
 RM        CRM       OMS                                                                    CRM

                                          “Sesame”
                                                                           Operational Systems
      NW         Web 2.0



Event Data Sources                        AllegroGraph
                                          Triple Store DB
AIDA Event Collection
                                     AIDA Event Collection
                                                                       Inference &
                       Amdocs Event Collector
                       Amdocs Event Collector                          Decision

Event Sources           Collection    Parsing   Mapping   Publishing     Ingestion



      • Events are collected from many heterogeneous, 
        configured event sources
           –    Phone calls, texting, video upload, roaming, etc.
                Phone calls texting video upload roaming etc
           –    iTune download, web site interaction, media upload
           –    Emails, support calls
           –    Bill payment or non‐payment
                Bill payment or non payment
           –    Phones stop working or disconnect
      • All fused and mapped into a single event 
        knowledge base
AIDA Semantic Inference
                           AIDA Semantic Inference
• Define rules to operate to create higher level concepts
     – Event (mapping) rules ‐ Map event data into the domain ontology
     – Automatic rules – Compute new properties defined by the ontology
     – On‐demand rules ‐ perform inference for the services
• Rules triggered upon event ingestion, service request or schedule
• Semantic rule inference generates new triples from existing ones


                          Charges      Amount
              Bills
                                                                          Payment 
                         Payments
                         P     t       Due Date                            Pattern
                                                                           P


                           Make                                           Good
                                     “Timeliness”
  Customer
                                                                          Bad

             Devices      Model        Early
                                                                          Improving
                                       Late
                                                                           Worsening
                          Status
                                       OnTime
Semantic Inference – Using Business 
                           Rules to generate high level concepts
                           R l               hi h l l
   •   AIDA provides                                                          “Late Payment” defined in Workbench

       Workbench for business 
       rule construction
   •   Utilizes a sophisticated 
       magnetic block GUI for 
       business analysts
       b i           l
   •   Rules triggered to infer 
       and generate new
       business concepts
       business concepts




                                     Each business rule defines an attribute. This rule defines
rule PaymentDetails.timeliness
                                 an attribute of the PaymentDetails class called timeliness
{
  if date within EarlyPeriod days after customerBill.billDate
  then timeliness = Early ;
  else if date not within LatePeriod days after customerBill.billDate
  then timeliness = Late ;                                                                 Java      code
  else timeliness = OnTime ;    All classes and their attributes are
}                               defined in the application ontology
Decisioning – Probabilistic 
                                    Assessment
•    AIDA incorporates also Bayesian Belief Networks (BBN)
•    These are graphical models for reasoning under uncertainty
•    Important part of decision making – the likelihood of something happenning
     estimated by how often it occurred in the past (primarily used in medical research 
     until recently)
       til      tl )
•    Evidence consists of observations on certain nodes leading to conclusions




            Evidence                                                           Conclusions


    Bill
                                                                                  Expect Payment 
                                                                                   Arrangement 
                                                                                       Setup
                 Payment 
                  Pattern

                                                                                      Expect 
                                                                                     Payment
       Payment
Presenting insight to the CSR
  ese t g s g t to t e CS

                                 Process opens 
 Prediction on reason for the 
 Prediction on reason for the
                                 relevant screen for 
 call – ranked by probability
                                 reference and action




 Presentation of recent 
 interactions and events  
                d



 Prioritized Recommended 
 treatment and script
First application:  CRM
Amdocs Guided Interaction Advisor


First Call Resolution
First Call Resolution
• Increase up to 15%

Average Handling Time
• Reduce up to 30%

Training Costs
•R d
 Reduce up to 25%
              25%
Triples all the way down
Triples all the way down
So why a triple store
                       So why a triple store

• Flexibility, flexibility and flexibility
            y,           y               y
   – Change the schema on a daily basis
   – Customers create new policies which in turn will create 
     new schemas on the fly
• Needed to work with meaning
   – Rdf describes data
     Rdf describes data
• Needed to be declarative for everything
   – Most RTBI is a combination of data in the DB and java
     Most RTBI is a combination of data in the DB and java 
     variables in the application.
Text Intelligence for DOD/IS
Text Intelligence for DOD/IS
How would you do this with 
                     your standard search engine
                              d d       h    i
• Give me a newspaper text with a republican and a democrat that serve on 
  two subcommittees that have the same parent committee.

        [        | p        ]                           p
• Which [democrat|republican] is most vocal in the oil spill disaster

• Given this text, find all the other texts that have the same people and the 
  same main topics but not democrats in the text.
  same main topics but not democrats in the text

• Which newspaper favors [democrats|republicans]

• Which [democrate|republican|senator|representative] get most of the 
  attention in the last week.

• Give me the distribution of the most important topics yesterday
The process
                              The process

• We spider daily >  300 on‐line newspapers and thousands of 
       p        y                    p p
  blogs

• And search specifically for all the member of the senate and  
  house of representatives and the executive branch

• Apply entity extractor to the text and extract main concepts 
   – About 150 triples per text…
                   p p

• Hook up these concepts with a detailed database of  each 
  politician and with information from the linked open data 
  cloud
From News Article to
                        From News Article to

• People (has‐people)
      p (       p p )
   – And their roles
• Places (has‐places)
   – And the county, state, country they are in
• Organizations (has‐organizations)
   – Government departments, company names, etc.
• Main Categories (has‐domains)
   – Politics sports ministries energy finance economics
     Politics, sports, ministries, energy, finance, economics, 
     ecology, oil, mining industry, etc..
• Main Concepts (has‐main‐groups)
   – Other important nouns and phrases in a text
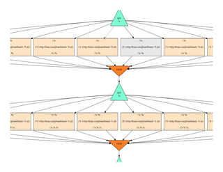
LOD cloud  Sept 22 2010
                   LOD cloud – Sept 22 2010




latest LOD cloud
AllegroText
• A little demo?
How scalable is this?
How scalable is this?
Loading
Queries

• Query planner now takes 99% of SPARQL 1.0, automatically 
  Q yp                                  Q     ,          y
  compiles it into query graph flow language…
You can write this by hand if you 
  want to optimize yourself.
               i i          lf
This will actually work on Prolog 
          with rules too!
            ih l        !
Query performance notes:
                             Wins
                               i
• Indices are small enough to fit in memory of convential
                        g                 y
  machines

• Simultaneous access to indices  (see next slide)

• Pipe line architecture
  Pipe line architecture
   – Stream based processing (all nodes can be active in 
     p
     parallel. Most nodes can begin before the end of data is 
                                g
     reached.)
The end
The end

Wed 1130 aasman_jans_color

  • 1.
    When a relational database  doesn’t  work And why a graph database might help
  • 2.
    Contents • Franz and customers • Two Use Cases – Amdocs: a real time semantic platform for telecom that  knows everything about everyone in real time – Real time news  and social network analysis using the  Linked Open Data Cloud Linked Open Data Cloud • Scalability? • Integration with other NoSQL databases – Solr, MongoDB g , g
  • 3.
    Franz Inc  Who We Are Franz Inc – Who We Are • Private, founded 1984  • We are an AI and  Semantic Technology company • Out of Berkeley Out of Berkeley
  • 5.
    (1 (2 3)(4 5) (6 7) (8 9) (10 11) (12 13) (14 15)(16 17) (18 19 20 21 22 23 24 27 28) (29 30))
  • 6.
    Bob Craig Alice Bill
  • 8.
    How is it different from an RDB  and why is it more flexible? d h i i fl ibl ? • No Schema.  – Say whatever you want to say but – ontologies may constrain what you put in triple store • No Link Tables  – because you can do one‐to‐many relationships directly • No Indexing Choices – Can add new data attributes (predicates) on‐the‐fly that  will be real time available for querying, because  will be real‐time available for querying because everything is automatically indexed. • Takes anything you give it: it is trivial to consume – Rows and columns from RDB, XML, RDF(S), OWL, Text and  Extracted Entities, JSON
  • 9.
    AllegroGraph: RDF Graph Store AllegroGraph: RDF Graph Store Backup/Restore REST Replication Rules  Rules Java‐ Java Sparql Prolog Geo SNA Time RDFS+ Clif++ Script Warm Failover Security Session Management, Query Engine, Federation Management Storage layer ( compression,  indexing, freetext, transactions )
  • 12.
    Use Case Amdocs Use Case Amdocs Build a semantic platform that knows everything about everyone b in real time.
  • 22.
    Telco Call Center Volume  Quadruples  Quadruples Since 2007 • On average, each call  – Lasts 10 minutes – Go thru 68 screens • One call costs 3 months’ profit from that customer One call costs 3 months profit from that customer • It’s getting worse every day!
  • 23.
    Typical Interaction Begins in the  Dark Bill Past  Payments Plan The unknown – why  calling? How to help? g p Calculator  (avg peak  Device usage) No real‐time context            Past  Statements Interactions  (Memos) g g ‐ insight & guidance High AHT, poor FCR, low customer and agent satisfaction
  • 25.
    AIDA Maps Events to  Concepts C t Events from many source systems are transformed into a set of related business concepts Many events Triple Store with business concepts Interactions Orders Bills Payments Collections Charge dispute g p Customer Pay instructions Subjective  "good payer" Individual Patterns  a e s "always pays 2 days late" a ays pays days a e Device Activated Trends “improving payer" Device heartbeat Geospatial  “within 5 miles of the tower" Subscriptions Time  Chronology of events “within 5 minutes of an outage"  Device h D i changes Probability  “probably will call about the bill" Absence of occurrence  “missed payment" Relationship between  " friend of a friend"
  • 26.
    Events Decision Engine Actions SBA   Application Server Container Container Amdocs  Amdocs  Event Collector Integration  Event Framework Ingestion Inference  Inference Engine (Business  Events Rules) Bayesian y Scheduled Belief Events Network RM CRM OMS CRM “Sesame” Operational Systems NW Web 2.0 Event Data Sources AllegroGraph Triple Store DB
  • 27.
    AIDA Event Collection AIDA Event Collection Inference & Amdocs Event Collector Amdocs Event Collector Decision Event Sources Collection Parsing Mapping Publishing Ingestion • Events are collected from many heterogeneous,  configured event sources – Phone calls, texting, video upload, roaming, etc. Phone calls texting video upload roaming etc – iTune download, web site interaction, media upload – Emails, support calls – Bill payment or non‐payment Bill payment or non payment – Phones stop working or disconnect • All fused and mapped into a single event  knowledge base
  • 28.
    AIDA Semantic Inference AIDA Semantic Inference • Define rules to operate to create higher level concepts – Event (mapping) rules ‐ Map event data into the domain ontology – Automatic rules – Compute new properties defined by the ontology – On‐demand rules ‐ perform inference for the services • Rules triggered upon event ingestion, service request or schedule • Semantic rule inference generates new triples from existing ones Charges Amount Bills Payment  Payments P t Due Date Pattern P Make Good “Timeliness” Customer Bad Devices Model Early Improving Late Worsening Status OnTime
  • 29.
    Semantic Inference – Using Business  Rules to generate high level concepts R l hi h l l • AIDA provides  “Late Payment” defined in Workbench Workbench for business  rule construction • Utilizes a sophisticated  magnetic block GUI for  business analysts b i l • Rules triggered to infer  and generate new business concepts business concepts Each business rule defines an attribute. This rule defines rule PaymentDetails.timeliness an attribute of the PaymentDetails class called timeliness { if date within EarlyPeriod days after customerBill.billDate then timeliness = Early ; else if date not within LatePeriod days after customerBill.billDate then timeliness = Late ; Java code else timeliness = OnTime ; All classes and their attributes are } defined in the application ontology
  • 30.
    Decisioning – Probabilistic  Assessment • AIDA incorporates also Bayesian Belief Networks (BBN) • These are graphical models for reasoning under uncertainty • Important part of decision making – the likelihood of something happenning estimated by how often it occurred in the past (primarily used in medical research  until recently) til tl ) • Evidence consists of observations on certain nodes leading to conclusions Evidence Conclusions Bill Expect Payment  Arrangement  Setup Payment  Pattern Expect  Payment Payment
  • 31.
    Presenting insight to the CSR eset g s g t to t e CS Process opens  Prediction on reason for the  Prediction on reason for the relevant screen for  call – ranked by probability reference and action Presentation of recent  interactions and events   d Prioritized Recommended  treatment and script
  • 32.
    First application:  CRM Amdocs Guided Interaction Advisor First Call Resolution First Call Resolution •Increase up to 15% Average Handling Time • Reduce up to 30% Training Costs •R d Reduce up to 25% 25%
  • 33.
  • 34.
    So why a triple store So why a triple store • Flexibility, flexibility and flexibility y, y y – Change the schema on a daily basis – Customers create new policies which in turn will create  new schemas on the fly • Needed to work with meaning – Rdf describes data Rdf describes data • Needed to be declarative for everything – Most RTBI is a combination of data in the DB and java Most RTBI is a combination of data in the DB and java  variables in the application.
  • 36.
  • 37.
    How would you do this with  your standard search engine d d h i • Give me a newspaper text with a republican and a democrat that serve on  two subcommittees that have the same parent committee. [ | p ] p • Which [democrat|republican] is most vocal in the oil spill disaster • Given this text, find all the other texts that have the same people and the  same main topics but not democrats in the text. same main topics but not democrats in the text • Which newspaper favors [democrats|republicans] • Which [democrate|republican|senator|representative] get most of the  attention in the last week. • Give me the distribution of the most important topics yesterday
  • 38.
    The process The process • We spider daily >  300 on‐line newspapers and thousands of  p y p p blogs • And search specifically for all the member of the senate and   house of representatives and the executive branch • Apply entity extractor to the text and extract main concepts  – About 150 triples per text… p p • Hook up these concepts with a detailed database of  each  politician and with information from the linked open data  cloud
  • 42.
    From News Article to From News Article to • People (has‐people) p ( p p ) – And their roles • Places (has‐places) – And the county, state, country they are in • Organizations (has‐organizations) – Government departments, company names, etc. • Main Categories (has‐domains) – Politics sports ministries energy finance economics Politics, sports, ministries, energy, finance, economics,  ecology, oil, mining industry, etc.. • Main Concepts (has‐main‐groups) – Other important nouns and phrases in a text
  • 44.
    LOD cloud  Sept 22 2010 LOD cloud – Sept 22 2010 latest LOD cloud
  • 46.
  • 48.
  • 49.
  • 56.
  • 57.
    Queries • Query planner now takes 99% of SPARQL 1.0, automatically  Q yp Q , y compiles it into query graph flow language…
  • 60.
  • 67.
  • 69.
    Query performance notes: Wins i • Indices are small enough to fit in memory of convential g y machines • Simultaneous access to indices  (see next slide) • Pipe line architecture Pipe line architecture – Stream based processing (all nodes can be active in  p parallel. Most nodes can begin before the end of data is  g reached.)
  • 71.