Solid Waste Management
10/17/2024 1
SWM
10/17/2024 SWM 2
What are solid wastes?
 All wastes happening from human and animal
activities
 Normally solid
 Discarded as useless or unwanted
 Urban community, Agricultural, Industrial and
Mineral wastes
10/17/2024 3
SWM
10/17/2024 SWM 4
Materials Flow and Waste
Generation
Raw Materials
Manufacturing
Secondary
manufacturing
Processing and
recovery
Consumer
Final disposal
Residual debris
Residual waste
material
Raw materials, products,
and recovered materials
Waste materials
10/17/2024 5
SWM
Solid Waste Management
 The discipline associated with the control of
generation, storage, collection, transfer and
transport, processing, and disposal of solid
wastes in a manner that is in accord with the
best principles of public health, economics,
engineering, conservation, aesthetics, and
other environmental considerations, and that is
also responsive to public attitudes.
10/17/2024 6
SWM
10/17/2024 SWM 7
Solid Waste Management
(continued)
 Complex interdisciplinary relationships among
political science, city and regional planning,
geography, economics, public health,
sociology, demography, communications, and
conservation, as well as engineering and
materials science
10/17/2024 8
SWM
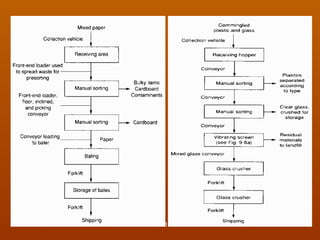
Interrelationships between the functional elements in a solid
waste management system
Waste generation
Collection
Separation and processing and
transformation of solid waste
Transfer and
transport
Disposal
Waste handling, separation, storage, and
processing at the source
10/17/2024 9
SWM
Waste handling, separation, storage,
and processing at the source
 Handling and separation involve the activities
associated with management of wastes until
they are placed in storage containers for
collection.
 The best place to separate waste materials for
reuse and recycling is at the source of
generation (currently, also for hazardous
wastes).
10/17/2024 10
SWM
Collection
 Include the gathering and the transport of these
materials
 In large cities, where the haul distance to the
point of disposal is greater than 15 miles, the
haul may have significant economic
implications.
 Transfer and transport facilities are normally
used where long distances are involved
10/17/2024 11
SWM
Separation and processing and
transformation of solid waste
 Separated wastes are recovered by three means, i.e.
curbside collection, drop off, and buy back centres.
 Processing includes; e.g. the separation of bulky items,
size reduction by shredding, separation of ferrous
metals using magnets.
 Transformation processes are used to reduce the
volume and weight of waste requiring disposal and to
recover conversion products and energy.
10/17/2024 12
SWM
Transfer and Transport
1. The transfer of wastes from the smaller
collection vehicle to the larger transport
equipment
2. The subsequent transport of the wastes,
usually over long distances, to a processing
or disposal site
10/17/2024 13
SWM
Disposal
 Landfilling or landspreading is the ultimate
fate of all solid wastes.
 A modern sanitary landfill is not a dump; it is
an engineered facility used for disposing of
solid wastes without creating nuisances or
hazards to public health or safety.
 EIA is required for all new landfill sites.
10/17/2024 14
SWM
Integrated Solid Waste
Management
“The selection and application of suitable
techniques, technologies, and management
programs to achieve specific waste
management objectives and goals”
10/17/2024 15
SWM
Hierarchy of Integrated Solid Waste
Management
 Source reduction: the most effective way to reduce
waste quantity
 Recycling: involves the separation and collection; the
preparation for reuse, reprocessing; the reuse,
reprocessing
 Waste transformation: the physical, chemical, or
biological alteration of wastes
 Landfilling: the least desirable but indispensable
mean for dealing with wastes
10/17/2024 16
SWM
Sources, Types, and
Composition of Industrial
Solid Wastes
10/17/2024 17
SWM
Sources of Solid Wastes
 Residential
 Commercial
 Institutional
 Construction and Demolition
 Municipal services
 Treatment plant sites
 Industrial
 Agricultural
Municipal solid waste
(MSW)
10/17/2024 18
SWM
Plastic Materials
 Polyethylene terephthalate (PETE/1)
 High-density polyethylene (HDPE/2)
 Polyvinyl chloride (PVC/3)
 Low-density polyethylene (LDPE/4)
 Polypropylene (PP/5)
 Polystyrene (PS/6)
 Other multilayered plastic materials (7)
10/17/2024 19
SWM
Hazardous Wastes
“Wastes or combinations of wastes
that pose a substantial present or
potential hazard to human health or
living organisms”
10/17/2024 20
SWM
Industrial Solid Waste Excluding Process
Wastes
10/17/2024 21
SWM
Industrial Solid Waste Excluding Process
Wastes (cont.)
10/17/2024 22
SWM
10/17/2024 23
SWM
10/17/2024 24
SWM
Determination of the Composition
of MSW in the Field
 Residential MSW: 200 lb (90.72kg) of samples is
considered enough. To obtain a sample, the load is
first quartered. One part is then selected for
additional quartering until a sample size of about
200 lb (90.72kg) is obtained.
 Commercial and Industrial MSW: Samples
need to be taken directly from the source, not from
a mixed waste load in a collection vehicle.
10/17/2024 25
SWM
Physical, Chemical, and
Biological Properties of
MSW
10/17/2024 26
SWM
Physical Properties of MSW
 Specific weight
 Moisture content
 Particle size and size distribution
 Field capacity
 Compacted waste porosity
10/17/2024 27
SWM
10/17/2024 28
SWM
Chemical Properties of MSW
 The four most important properties if solid
wastes are to be used as fuel are;
1. Proximate analysis
2. Fusing point of ash
3. Ultimate analysis (major elements)
4. Energy content
 The major and trace elements are required
if the MSW is to be composted or used as
feedstock
10/17/2024 29
SWM
Proximate Analysis
 Moisture (moisture lost after heated at
105°C for 1 hr.)
 Volatile combustible matter (additional loss
of weight after ignited at 950°C)
 Fixed carbon (combustible residue after
volatile matter removal)
 Ash (weight of residue after combustion)
10/17/2024 30
SWM
Ultimate Analysis of Solid Waste
Components
 Involves the determination of the percent
C, H, O, N, S, and ash
 Due to the chlorinated compounds
emission, the determination of halogens is
often included.
 Moreover, they are used to define the
proper mix of waste materials to achieve
suitable C/N ratios for biological
conversion processes.
10/17/2024 31
SWM
10/17/2024 32
SWM
Energy Content of Solid Waste
Components
Determined by;
1. A full scale boiler as a calorimeter
2. A laboratory bomb calorimeter
3. Calculation, if the elemental
composition is known
N
S
O
H
C
lb
Btu 10
40
)
8
1
(
610
145
/ 2
2 




10/17/2024 33
SWM
10/17/2024 SWM 34
10/17/2024 SWM 35
Physical Transformations
1. Component separation
2. Mechanical volume reduction
3. Mechanical size reduction
10/17/2024 36
SWM
Chemical Transformations
1. Combustion (chemical oxidation)
2. Pyrolysis
3. Gasification
10/17/2024 37
SWM
10/17/2024 SWM 38
Biological Transformations
 Aerobic Composting
 Anaerobic Digestion
10/17/2024 39
SWM
10/17/2024 SWM 40
10/17/2024 41
SWM
Waste Handling and
Separation, Storage, and
Processing at The Source
10/17/2024 42
SWM
 Relatively large containers mounted on
rollers are utilised before being emptied.
 Solid wastes from industrial facilities are
handled in the same way as those from the
commercial facilities.
Waste Handling and Separation
at Commercial and Industrial
Facilities
10/17/2024 43
SWM
Storage of Solid Wastes at
The Source
 Effects of Storage on Waste Components;
biological decomposition, absorption of
fluids, contamination of waste components
 Types of Containers
10/17/2024 44
SWM
10/17/2024 45
SWM
10/17/2024 46
SWM
Processing of Solid Wastes at
the Source
 Grinding of Food Wastes
 Separation of Wastes
 Compaction
 Composting
 Combustion
10/17/2024 47
SWM
Collection of Solid Waste
10/17/2024 48
SWM
Introduction
 Difficulties arise from the complexity
of the sources of solid wastes.
 Due to the high costs of fuel and
labour, ~50-70% of total money spent
for collection, transportation, and
disposal in 1992 was used on the
collection phase.
10/17/2024 49
SWM
Definition of Collection
“Gathering or picking up of solid wastes,
including the hauling to and unloading at
the site”
10/17/2024 50
SWM
10/17/2024 51
SWM
10/17/2024 52
SWM
Types of Collection Systems
 Hauled Container Systems (HCS)
 Stationary Container Systems (SCS)
10/17/2024 53
SWM
HCS: Conventional Mode
10/17/2024 54
SWM
HCS: Exchange Container Mode
10/17/2024 55
SWM
Hauled Container Systems (HCS)
Pros
 Suited for the removal of
wastes from high rate of
generation sources because
relatively large containers are
used
 Reduce handling time,
unsightly accumulations and
unsanitary conditions
 Require only one truck and
driver to complete the
collection cycle
Cons
 Each container requires a round
trip to the disposal site (or
transfer point)
 Container size and utilisation
are of great economic
importance
10/17/2024 56
SWM
10/17/2024 57
SWM
Personnel Requirements for HCS
 Usually, a single collector-driver is used
 A driver and helper should be used, in
some cases, for safety reasons or where
hazardous wastes are to be handled
10/17/2024 58
SWM
SCS
10/17/2024 59
SWM
Stationary Container Systems (SCS)
 Can be used for the collection of all types of wastes
 There are two main types: mechanically loaded and
manually loaded
 Internal compaction mechanisms are widely use thanks
to their economical advantages
10/17/2024 60
SWM
Transfer Operations
Can be economical when;
1. Small, manually loaded collection vehicles are
used for residential wastes and long haul
distances are involved
2. Extremely large quantities of wastes must be
hauled over long distances
3. One transfer station can be used by a number of
collection vehicles
10/17/2024 61
SWM
Personnel Requirements for SCS
Mechanically
 The same as for HCS
 A driver and two helpers
are used if the containers
are at the inaccessible
locations, e.g. congested
downtown commercial
area
Manually
 The number of collectors
varies from 1 to 3
10/17/2024 62
SWM
Separation and Processing
and Transformation of Solid
Waste
10/17/2024 63
SWM
Uses for recovered materials
 Direct reuse
 Raw materials for remanufacturing and
reprocessing
 Feedstock for biological and chemical
conversion products
 Fuel source
 Land reclamation
10/17/2024 64
SWM
Unit Operations Used For The
Separation and Processing of Waste
Materials
 To modify the physical characteristics of the
waste
 To remove specific components and
contaminants
 To process and prepare the separated materials
for subsequent uses
10/17/2024 65
SWM
Shredders (a) hammermill (b) fail mill (c) shear shredder
Trommel
10/17/2024 66
SWM
Magnetic Separators
Baler
Can Crusher
10/17/2024 67
SWM
Facilities for Handling, Moving, and Storing Waste Materials
10/17/2024 68
SWM
10/17/2024 69
SWM
10/17/2024 70
SWM
10/17/2024 71
SWM
Waste Transformation Through
Combustion
10/17/2024 72
SWM
Waste Transformation through
Aerobic Composting
10/17/2024 73
SWM
Objectives of Composting
1. To stabilise the biodegradable organic
materials
2. To destroy pathogens, insect eggs, etc.
3. To retain the maximum nutrient (N,P,K)
4. To produce fertilizer
10/17/2024 74
SWM
Windrow
Composting
Static Pile
Composting
10/17/2024 75
SWM
Transfer and Transport
10/17/2024 76
SWM
The Need for Transfer Operations
 Direct hauling is not feasible
 Illegal dumping due to the excessive haul
distances
 Disposal sites are far from the collection
routes more than 10 mi
 Use of small-capacity collection vehicles
(< 20 yd3
)
 Low-density residential service area
10/17/2024 77
SWM
The Need for Transfer
Operations (continued)
 The use of HCS with small containers for
commercial sources waste
 The use of hydraulic or pneumatic
collection systems
 Transfer operation is an integral part of
the operation of a MRF
10/17/2024 78
SWM
Types of Transfer Station
Direct-load
Storage-load
Combined direct-
and discharge-load
Storing
capacity
1-3 days
10/17/2024 79
SWM
Disposal of Solid Wastes
and Residual Matter
10/17/2024 80
SWM
10/17/2024 81
SWM
Development and completion
of a landfill
Preparation of the
site for landfilling
The placement of
wastes
Postclosure
management
10/17/2024 82
SWM
Concerns with the Landfilling
of Solid Wastes
 The uncontrolled release of landfill gases
 The impact of landfill gases as the greenhouse
gases
 The uncontrolled release of leachate
 The breeding and harbouring of disease
vectors
 The adverse effects of the trace gases arising
from the hazardous materials
10/17/2024 83
SWM
10/17/2024 SWM 84
“The goal for the design and
operation of a modern landfill
is to eliminate or minimize the
impacts associated with these
concerns.”
10/17/2024 SWM 85
10/17/2024 SWM 86
10/17/2024 SWM 87
10/17/2024 SWM 88
10/17/2024 SWM 89
10/17/2024 SWM 90
10/17/2024 SWM 91

Urban Community Solid waste management.ppsx

  • 1.
  • 2.
  • 3.
    What are solidwastes?  All wastes happening from human and animal activities  Normally solid  Discarded as useless or unwanted  Urban community, Agricultural, Industrial and Mineral wastes 10/17/2024 3 SWM
  • 4.
  • 5.
    Materials Flow andWaste Generation Raw Materials Manufacturing Secondary manufacturing Processing and recovery Consumer Final disposal Residual debris Residual waste material Raw materials, products, and recovered materials Waste materials 10/17/2024 5 SWM
  • 6.
    Solid Waste Management The discipline associated with the control of generation, storage, collection, transfer and transport, processing, and disposal of solid wastes in a manner that is in accord with the best principles of public health, economics, engineering, conservation, aesthetics, and other environmental considerations, and that is also responsive to public attitudes. 10/17/2024 6 SWM
  • 7.
  • 8.
    Solid Waste Management (continued) Complex interdisciplinary relationships among political science, city and regional planning, geography, economics, public health, sociology, demography, communications, and conservation, as well as engineering and materials science 10/17/2024 8 SWM
  • 9.
    Interrelationships between thefunctional elements in a solid waste management system Waste generation Collection Separation and processing and transformation of solid waste Transfer and transport Disposal Waste handling, separation, storage, and processing at the source 10/17/2024 9 SWM
  • 10.
    Waste handling, separation,storage, and processing at the source  Handling and separation involve the activities associated with management of wastes until they are placed in storage containers for collection.  The best place to separate waste materials for reuse and recycling is at the source of generation (currently, also for hazardous wastes). 10/17/2024 10 SWM
  • 11.
    Collection  Include thegathering and the transport of these materials  In large cities, where the haul distance to the point of disposal is greater than 15 miles, the haul may have significant economic implications.  Transfer and transport facilities are normally used where long distances are involved 10/17/2024 11 SWM
  • 12.
    Separation and processingand transformation of solid waste  Separated wastes are recovered by three means, i.e. curbside collection, drop off, and buy back centres.  Processing includes; e.g. the separation of bulky items, size reduction by shredding, separation of ferrous metals using magnets.  Transformation processes are used to reduce the volume and weight of waste requiring disposal and to recover conversion products and energy. 10/17/2024 12 SWM
  • 13.
    Transfer and Transport 1.The transfer of wastes from the smaller collection vehicle to the larger transport equipment 2. The subsequent transport of the wastes, usually over long distances, to a processing or disposal site 10/17/2024 13 SWM
  • 14.
    Disposal  Landfilling orlandspreading is the ultimate fate of all solid wastes.  A modern sanitary landfill is not a dump; it is an engineered facility used for disposing of solid wastes without creating nuisances or hazards to public health or safety.  EIA is required for all new landfill sites. 10/17/2024 14 SWM
  • 15.
    Integrated Solid Waste Management “Theselection and application of suitable techniques, technologies, and management programs to achieve specific waste management objectives and goals” 10/17/2024 15 SWM
  • 16.
    Hierarchy of IntegratedSolid Waste Management  Source reduction: the most effective way to reduce waste quantity  Recycling: involves the separation and collection; the preparation for reuse, reprocessing; the reuse, reprocessing  Waste transformation: the physical, chemical, or biological alteration of wastes  Landfilling: the least desirable but indispensable mean for dealing with wastes 10/17/2024 16 SWM
  • 17.
    Sources, Types, and Compositionof Industrial Solid Wastes 10/17/2024 17 SWM
  • 18.
    Sources of SolidWastes  Residential  Commercial  Institutional  Construction and Demolition  Municipal services  Treatment plant sites  Industrial  Agricultural Municipal solid waste (MSW) 10/17/2024 18 SWM
  • 19.
    Plastic Materials  Polyethyleneterephthalate (PETE/1)  High-density polyethylene (HDPE/2)  Polyvinyl chloride (PVC/3)  Low-density polyethylene (LDPE/4)  Polypropylene (PP/5)  Polystyrene (PS/6)  Other multilayered plastic materials (7) 10/17/2024 19 SWM
  • 20.
    Hazardous Wastes “Wastes orcombinations of wastes that pose a substantial present or potential hazard to human health or living organisms” 10/17/2024 20 SWM
  • 21.
    Industrial Solid WasteExcluding Process Wastes 10/17/2024 21 SWM
  • 22.
    Industrial Solid WasteExcluding Process Wastes (cont.) 10/17/2024 22 SWM
  • 23.
  • 24.
  • 25.
    Determination of theComposition of MSW in the Field  Residential MSW: 200 lb (90.72kg) of samples is considered enough. To obtain a sample, the load is first quartered. One part is then selected for additional quartering until a sample size of about 200 lb (90.72kg) is obtained.  Commercial and Industrial MSW: Samples need to be taken directly from the source, not from a mixed waste load in a collection vehicle. 10/17/2024 25 SWM
  • 26.
    Physical, Chemical, and BiologicalProperties of MSW 10/17/2024 26 SWM
  • 27.
    Physical Properties ofMSW  Specific weight  Moisture content  Particle size and size distribution  Field capacity  Compacted waste porosity 10/17/2024 27 SWM
  • 28.
  • 29.
    Chemical Properties ofMSW  The four most important properties if solid wastes are to be used as fuel are; 1. Proximate analysis 2. Fusing point of ash 3. Ultimate analysis (major elements) 4. Energy content  The major and trace elements are required if the MSW is to be composted or used as feedstock 10/17/2024 29 SWM
  • 30.
    Proximate Analysis  Moisture(moisture lost after heated at 105°C for 1 hr.)  Volatile combustible matter (additional loss of weight after ignited at 950°C)  Fixed carbon (combustible residue after volatile matter removal)  Ash (weight of residue after combustion) 10/17/2024 30 SWM
  • 31.
    Ultimate Analysis ofSolid Waste Components  Involves the determination of the percent C, H, O, N, S, and ash  Due to the chlorinated compounds emission, the determination of halogens is often included.  Moreover, they are used to define the proper mix of waste materials to achieve suitable C/N ratios for biological conversion processes. 10/17/2024 31 SWM
  • 32.
  • 33.
    Energy Content ofSolid Waste Components Determined by; 1. A full scale boiler as a calorimeter 2. A laboratory bomb calorimeter 3. Calculation, if the elemental composition is known N S O H C lb Btu 10 40 ) 8 1 ( 610 145 / 2 2      10/17/2024 33 SWM
  • 34.
  • 35.
  • 36.
    Physical Transformations 1. Componentseparation 2. Mechanical volume reduction 3. Mechanical size reduction 10/17/2024 36 SWM
  • 37.
    Chemical Transformations 1. Combustion(chemical oxidation) 2. Pyrolysis 3. Gasification 10/17/2024 37 SWM
  • 38.
  • 39.
    Biological Transformations  AerobicComposting  Anaerobic Digestion 10/17/2024 39 SWM
  • 40.
  • 41.
  • 42.
    Waste Handling and Separation,Storage, and Processing at The Source 10/17/2024 42 SWM
  • 43.
     Relatively largecontainers mounted on rollers are utilised before being emptied.  Solid wastes from industrial facilities are handled in the same way as those from the commercial facilities. Waste Handling and Separation at Commercial and Industrial Facilities 10/17/2024 43 SWM
  • 44.
    Storage of SolidWastes at The Source  Effects of Storage on Waste Components; biological decomposition, absorption of fluids, contamination of waste components  Types of Containers 10/17/2024 44 SWM
  • 45.
  • 46.
  • 47.
    Processing of SolidWastes at the Source  Grinding of Food Wastes  Separation of Wastes  Compaction  Composting  Combustion 10/17/2024 47 SWM
  • 48.
    Collection of SolidWaste 10/17/2024 48 SWM
  • 49.
    Introduction  Difficulties arisefrom the complexity of the sources of solid wastes.  Due to the high costs of fuel and labour, ~50-70% of total money spent for collection, transportation, and disposal in 1992 was used on the collection phase. 10/17/2024 49 SWM
  • 50.
    Definition of Collection “Gatheringor picking up of solid wastes, including the hauling to and unloading at the site” 10/17/2024 50 SWM
  • 51.
  • 52.
  • 53.
    Types of CollectionSystems  Hauled Container Systems (HCS)  Stationary Container Systems (SCS) 10/17/2024 53 SWM
  • 54.
  • 55.
    HCS: Exchange ContainerMode 10/17/2024 55 SWM
  • 56.
    Hauled Container Systems(HCS) Pros  Suited for the removal of wastes from high rate of generation sources because relatively large containers are used  Reduce handling time, unsightly accumulations and unsanitary conditions  Require only one truck and driver to complete the collection cycle Cons  Each container requires a round trip to the disposal site (or transfer point)  Container size and utilisation are of great economic importance 10/17/2024 56 SWM
  • 57.
  • 58.
    Personnel Requirements forHCS  Usually, a single collector-driver is used  A driver and helper should be used, in some cases, for safety reasons or where hazardous wastes are to be handled 10/17/2024 58 SWM
  • 59.
  • 60.
    Stationary Container Systems(SCS)  Can be used for the collection of all types of wastes  There are two main types: mechanically loaded and manually loaded  Internal compaction mechanisms are widely use thanks to their economical advantages 10/17/2024 60 SWM
  • 61.
    Transfer Operations Can beeconomical when; 1. Small, manually loaded collection vehicles are used for residential wastes and long haul distances are involved 2. Extremely large quantities of wastes must be hauled over long distances 3. One transfer station can be used by a number of collection vehicles 10/17/2024 61 SWM
  • 62.
    Personnel Requirements forSCS Mechanically  The same as for HCS  A driver and two helpers are used if the containers are at the inaccessible locations, e.g. congested downtown commercial area Manually  The number of collectors varies from 1 to 3 10/17/2024 62 SWM
  • 63.
    Separation and Processing andTransformation of Solid Waste 10/17/2024 63 SWM
  • 64.
    Uses for recoveredmaterials  Direct reuse  Raw materials for remanufacturing and reprocessing  Feedstock for biological and chemical conversion products  Fuel source  Land reclamation 10/17/2024 64 SWM
  • 65.
    Unit Operations UsedFor The Separation and Processing of Waste Materials  To modify the physical characteristics of the waste  To remove specific components and contaminants  To process and prepare the separated materials for subsequent uses 10/17/2024 65 SWM
  • 66.
    Shredders (a) hammermill(b) fail mill (c) shear shredder Trommel 10/17/2024 66 SWM
  • 67.
  • 68.
    Facilities for Handling,Moving, and Storing Waste Materials 10/17/2024 68 SWM
  • 69.
  • 70.
  • 71.
  • 72.
  • 73.
    Waste Transformation through AerobicComposting 10/17/2024 73 SWM
  • 74.
    Objectives of Composting 1.To stabilise the biodegradable organic materials 2. To destroy pathogens, insect eggs, etc. 3. To retain the maximum nutrient (N,P,K) 4. To produce fertilizer 10/17/2024 74 SWM
  • 75.
  • 76.
  • 77.
    The Need forTransfer Operations  Direct hauling is not feasible  Illegal dumping due to the excessive haul distances  Disposal sites are far from the collection routes more than 10 mi  Use of small-capacity collection vehicles (< 20 yd3 )  Low-density residential service area 10/17/2024 77 SWM
  • 78.
    The Need forTransfer Operations (continued)  The use of HCS with small containers for commercial sources waste  The use of hydraulic or pneumatic collection systems  Transfer operation is an integral part of the operation of a MRF 10/17/2024 78 SWM
  • 79.
    Types of TransferStation Direct-load Storage-load Combined direct- and discharge-load Storing capacity 1-3 days 10/17/2024 79 SWM
  • 80.
    Disposal of SolidWastes and Residual Matter 10/17/2024 80 SWM
  • 81.
  • 82.
    Development and completion ofa landfill Preparation of the site for landfilling The placement of wastes Postclosure management 10/17/2024 82 SWM
  • 83.
    Concerns with theLandfilling of Solid Wastes  The uncontrolled release of landfill gases  The impact of landfill gases as the greenhouse gases  The uncontrolled release of leachate  The breeding and harbouring of disease vectors  The adverse effects of the trace gases arising from the hazardous materials 10/17/2024 83 SWM
  • 84.
    10/17/2024 SWM 84 “Thegoal for the design and operation of a modern landfill is to eliminate or minimize the impacts associated with these concerns.”
  • 85.
  • 86.
  • 87.
  • 88.
  • 89.
  • 90.
  • 91.