UNIT-I
WHAT IS A RESEARCH?
RE + SEARCH
Repeat - Again and Again To find out something
MEANING OF RESEARCH
 Research refers to a search for knowledge.
 It is a scientific and systematic search for pertinent information on a
specific topic.
 It is a movement from known to unknown.
 Research is a voyage of discovery.
 Research is an art of scientific investigation.
DEFINITION OF RESEARCH
Clifford Woody “Research comprises of
defining and redefining problems, formulating
hypothesis or suggested solutions; collecting,
organising and evaluating data; making
deductions and reaching conclusions; and at last
carefully testing the conclusions to determine
whether they fit the formulating hypothesis”.
OBJECTIVES OF RESEARCH
The purpose of research is to discover answers to questions through the
application of scientific procedures. The main aim of research is to find out the
truth which is hidden and which has not been discovered as yet.
To gain familiarity with a phenomenon or to achieve new insights into it.
To portray accurately the characteristics of a particular individual, situation or a group.
To determine the frequency with which something occurs or with which it is associated
with something else.
To test a hypothesis of a causal relationship between variables.
TYPES OF RESEARCH
Descriptive Research
Descriptive research includes surveys and fact-finding
enquiries of different kinds.
The major purpose of descriptive research is description of
the state of affairs as it exists at present.
The main characteristic of this method is that the
researcher has no control over the variables; he can only
report what has happened or what is happening.
Analytical Research
 The researcher has to use facts or information
already available, and analyze these to make a
critical evaluation of the material.
Applied Research
 Applied research aims at finding a solution for an
immediate problem facing a society or an
industrial/business organisation
 Research aimed at certain conclusions (say, a
solution) facing a concrete social or business
problem is an example of applied research.
Fundamental Research
Fundamental research is mainly concerned with
generalisations and with the formulation of a theory.
“Gathering knowledge for knowledge’s sake is
termed ‘pure’ or ‘basic’ research.
Research concerning some natural phenomenon or
relating to pure mathematics are examples of
fundamental research.
•
Quantitative Research
 Quantitative research is based on the measurement of
quantity or amount.
 It is applicable to phenomena that can be expressed
in terms of quantity.
Qualitative Research
 Qualitative research, on the other hand, is concerned
with qualitative phenomenon, i.e., phenomena
relating to or involving quality or kind.
 Qualitative research is important in the behavioural
sciences where the aim is to discover the underlying
motives of human behaviour.
Conceptual Research
Conceptual research is that related to some abstract
idea(s) or theory.
It is generally used by philosophers and thinkers to
develop new concepts or to reinterpret existing ones.
Empirical Research
Empirical research relies on experience or observation
alone, often without due regard for system and theory.
It is data-based research, coming up with conclusions
which are capable of being verified by observation or
experiment.
We can also call it as experimental type of research.
SIGNIFICANCE OF RESEARCH
It helps in framing of policies.
Basic aim is to gain knowledge.
It is used in business organization.
It leads to discovery and innovation of unknown facts and
unexplored theories.
It avoids superstitious beliefs, myths and prejudices.
It leads to development of social welfare and society.
It is useful for PhD students to write their thesis.
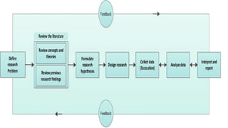
RESEARCH PROCESS
 Formulating the Research Problem
 Extensive Literature Survey
 Developing the Hypothesis
 Preparing the Research Design
 Determining Sample design
 Collecting the Data
 Execution of the Project
 Analysis of Data
 Hypothesis Testing;
 Generalizations and Interpretation
 Preparation of the Report
1. DEFINING THE RESEARCH PROBLEM
The researcher must decide the general area of interest or aspect of a
subject-matter that he would like to inquire into it.
There are two steps are involved in formulating the research problem,
viz., understanding the problem thoroughly, and rephrasing the same
into meaningful terms from an analytical point of view.
The best way of understanding the problem is to discuss it with one’s
own colleagues or with those having some expertise in the matter.
In an academic institution the researcher can seek the help from a
guide who is usually an experienced man and has several research
problems in mind.
2. EXTENSIVE LITERATURE SURVEY
Once the problem is formulated, a brief summary of it
should be written down.
For this purpose, the abstracting and indexing journals
and published or unpublished bibliographies, academic
journals, conference proceedings, government reports,
books etc., must be tapped depending on the nature of the
problem.
 The earlier studies, if any, which are similar to the study
in hand should be carefully studied.
A good library will be a great help to the researcher at
this stage.
3. DEVELOPMENT OF WORKING
HYPOTHESES
After extensive literature survey, researcher should state in clear
terms the working hypothesis or hypotheses.
Working hypothesis is tentative assumption made in order to
draw out and test its logical or empirical consequences.
The role of the hypothesis is to guide the researcher by delimiting
the area of research and to keep him on the right track.
4. PREPARING THE RESEARCH DESIGN
To state the conceptual structure within which research would be
conducted.
The preparation of such a design facilitates research to be as
efficient as possible yielding maximal information.
The function of research design is to provide for the collection of
relevant evidence with minimal expenditure of effort, time and
money.
5. DETERMINING SAMPLE DESIGN
• The researcher must decide the way of selecting a sample
or what is popularly known as the sample design.
• A sample design is a definite plan determined before any
data are actually collected for obtaining a sample from a
given population.
• Samples can be either probability samples or non-
probability samples.
Probability Sampling
Simple Random Sampling
 Completely random method of selecting subjects.
These can include assigning numbers to all subjects and then using a
random number generator to choose random numbers.
Systematic Sampling
 The most practical way of sampling is to select every 15th name on a list, every 10th
house on one side of a street and so on.
Stratified Random Sampling
 Involves splitting subjects into mutually exclusive groups and then using simple
random sampling to choose members from groups.
Cluster Sampling
 Cluster sampling involves grouping the population and then selecting the groups or
the clusters rather than individual elements for inclusion in the sample.
 Suppose some departmental store wishes to sample its credit card holders. It has
issued its cards to 15,000 customers.
 The sample size is to be kept say 450. For cluster sampling this list of 15,000 card
holders could be formed into 100 clusters of 150 card holders each.
Multi-stage Sampling
Non- Probability Sampling
Purposive Sampling
Quota Sampling
 The population is divided into different groups and the interviewer assign quotas to
each group.
 The selection of individuals from each group is based on the judgment of the
interviewer.
Convenience Sampling
The samples are drawn at the convenience of the investigator.
The investigator pick up cases which are easily available units keeping the objectives in
mind for the study
Snowball Sampling
Initial group of respondents are selected.
Those respondents are requested to provide the names of additional
respondents who belong to the target population of interest.
This type of sampling technique works like a chain referral.
Therefore it is also called chain referral sampling.
Judgement Sampling
The investigator believes that in his opinion, some objects are the best
representative of the population than others.
It involves “hand picking” of sampling units.
That is the interviewer uses his judgment in the selection of the sample that
who should represent the population to serve the investigator’s purpose.
EX: Selecting members for quiz competition
6. COLLECTING THE DATA
1) PRIMARY DATA
2) SECONDARY DATA
By Observation
• Investigator’s own observation, without interviewing the
respondents.
• This method is no doubt an expensive method and the information
provided by this method is also very limited.
• As such this method is not suitable in inquiries where large
samples are concerned
Through personal interview
• The investigator follows a rigid procedure and seeks answers to a
set of pre-conceived questions through personal interviews
Through telephone interviews
• This method of collecting information involves contacting the
respondents on telephone itself.
• This is not a very widely used method but it plays an important
role in industrial surveys in developed regions, particularly, when
the survey has to be accomplished in a very limited time.
By mailing of questionnaires
• The researcher and the respondents do come in contact with each other if this
method of survey is adopted.
• Questionnaires are mailed to the respondents with a request to return after
completing the same.
• It is the most extensively used method in various economic and business surveys.
Before applying this method, usually a Pilot Study for testing the questionnaire
is conduced which reveals the weaknesses, if any, of the questionnaire.
• Questionnaire to be used must be prepared very carefully so that it may prove
to be effective in collecting the relevant information.
Through schedules
The enumerators are appointed and given training. They are
provided with schedules containing relevant questions.
 These enumerators go to respondents with these schedules. Data are
collected by filling up the schedules by enumerators on the basis of
replies given by respondents.
 Much depends upon the capability of enumerators so far as this
method is concerned. Some occasional field checks on the work of the
enumerators may ensure sincere work.
7. Execution of the project
Execution of the project is a very important step in the research process.
The researcher should see that the project is executed in a systematic
manner and in time.
If the survey is to be conducted by means of structured questionnaires,
data can be readily machine-processed. In such a situation, questions as
well as the possible answers may be coded.
8. Analysis of data
After the data have been collected, the researcher turns to the task of
analyzing them.
The analysis of data requires a number of closely related operations such
as establishment of categories, the application of these categories to raw
data through coding, tabulation and then drawing statistical inferences.
Computers not only save time but also make it possible to study large
number of variables affecting a problem simultaneously.
9. Hypothesis-testing
Hypothesis-testing will result in either accepting the hypothesis or
in rejecting it.
While testing hypotheses. Various tests, such as Chi square test, t-
test, F-test, have been developed by statisticians for the purpose.
10. Generalisations and Interpretation
 If a hypothesis is tested and upheld several times, it may be possible for the researcher
to arrive at generalisation, i.e., to build a theory.
As a matter of fact, the real value of research lies in its ability to arrive at certain
generalisations.
 If the researcher had no hypothesis to start with, he might seek to explain his findings
on the basis of some theory.
 It is known as interpretation. The process of interpretation may quite often trigger off
new questions which in turn may lead to further researches.
11. Preparation of the report or the thesis
The layout of the report should be as follows:
(i) the preliminary pages;
In its preliminary pages the report should carry title and date followed by
acknowledgements and foreword. Then there should be a table of contents followed by a list of
tables and list of graphs and charts, if any, given in the report.
(ii) the main text, and
(a) Introduction: It should contain a clear statement of the objective of the research and an
explanation of the methodology adopted in accomplishing the research. The scope of the study
along with various limitations should as well be stated in this part.
(b) Summary of findings: After introduction there would appear a statement of findings and
recommendations in non-technical language. If the findings are extensive, they should be
summarised.
(c) Main report: The main body of the report should be presented in logical sequence and
broken-down into readily identifiable sections.
(d) Conclusion: Towards the end of the main text, researcher should again put down the results
of his research clearly and precisely. In fact, it is the final summing up.
(iii) the end matter
At the end of the report, appendices should be enlisted in respect of all technical data.
Bibliography, i.e., list of books, journals, reports, etc., consulted, should also be given in the
end. Index should also be given specially in a published research report.
Criteria of Good Research
• Common concepts be used.
• Research procedure used should be described in sufficient detail to permit
another researcher to repeat the research for further advancement.
• Procedural design of the research should be carefully planned to yield results.
• Researcher should report with complete frankness, flaws in procedural
design and estimate their effects upon the findings.
• Analysis of data should be sufficiently adequate to reveal its significance
and the methods of analysis used should be appropriate. The validity
and reliability of the data should be checked carefully.
• Conclusions should be confined to those justified by the data of the
research and limited to those for which the data provide an adequate basis.
• Greater confidence in research is warranted if the researcher is
experienced, has a good reputation in research and is a person of
integrity.
In other words
• Good research is systematic
• Good research is logical
• Good research is empirical
• Good research is replicable
WHAT IS A RESEARCH PROBLEM?
A research problem, in general, refers to some
difficulty which a researcher experiences in the
context of either a theoretical or practical situation
and wants to obtain a solution for the same
SELECTING THE PROBLEM
• The research problem undertaken for study must be carefully selected.
• Help may be taken from a research guide.
• Every researcher must find out his own solution for research
problems cannot be borrowed.
• A problem must spring from the researcher’s mind like a plant
springing from its own seed.
The following points may be observed by a researcher in
selecting a research problem or a subject for research:
• Subject which is overdone should not be normally chosen, for it will be a difficult task to throw
any new light in such a case.
• Controversial subject should not become the choice of an average researcher.
• Too narrow or too vague problems should be avoided.
• The subject selected for research should be familiar and feasible so that the related research
material or sources of research are within one’s reach.
• The importance of the subject, the qualifications and the training of a researcher, the costs
involved, the time factor are few other criteria that must also be considered in selecting a problem.
• The selection of a problem must be preceded by a preliminary study.
NECESSITY OF DEFINING THE PROBLEM
Need and Purpose for Research
 Knowledge Assessment
Solving Problem= Research problem
Driving Innovation
Economical Growth
Environmental Sustainability
Education and learning
Personal and professional Growth
TECHNIQUE INVOLVED IN DEFINING A PROBLEM
Statement of the problem in a general way
Understanding the nature of the problem
Surveying the available literature
Developing the ideas through discussions
Rephrasing the research problem
PROBLEMS ENCOUNTERED BY RESEARCHERS IN INDIA
Researchers in India face a variety of challenges that can hinder the
quality, speed, and global competitiveness of their work.
Here are some major problems encountered by researchers in
India:
1. Lack of Funding and Financial Support
• Limited access to research grants and funds.
• Bureaucratic hurdles in releasing sanctioned funds.
• Insufficient financial support for interdisciplinary or unconventional research.
2. Inadequate Infrastructure
• Poorly equipped laboratories and outdated technology.
• Lack of access to high-quality journals, databases, and research tools.
• Limited high-speed internet in remote institutions.
3. Brain Drain
• Many talented researchers migrate abroad for better opportunities and
facilities.
• Indian institutions struggle to retain skilled scientists and academicians.
4. Limited Industry-Academia Collaboration
• Weak collaboration between universities and industries.
• Research often remains theoretical without practical application or
commercialization.
5. Overemphasis on Quantity over Quality
• Pressure to publish frequently ("publish or perish" culture).
• Rise in predatory journals and low-impact publications.
6. Lack of Interdisciplinary Research
• Research is often confined within traditional academic boundaries.
• Collaboration across disciplines is not encouraged or supported.
7. Policy and Bureaucratic Constraints
• Rigid government policies and red tape delay approvals and fund allocation.
• Complex procedures for ethics clearance and foreign collaborations.
8. Language and Communication Barriers
• Difficulty in writing high-quality research papers in English.
• Limited training in academic writing and publishing.
9. Low Motivation and Job Insecurity
• Poor salary structure and career growth for research scholars.
• Limited availability of permanent research positions.
10. Limited Global Exposure
• Fewer opportunities for international conferences, workshops, and
exchange programs.
• Visa issues and lack of institutional support for global research networking.

Unit -I.pptx RESEARCH METHODOLOGY INTRODUCTION

  • 1.
  • 3.
    WHAT IS ARESEARCH? RE + SEARCH Repeat - Again and Again To find out something
  • 4.
    MEANING OF RESEARCH Research refers to a search for knowledge.  It is a scientific and systematic search for pertinent information on a specific topic.  It is a movement from known to unknown.  Research is a voyage of discovery.  Research is an art of scientific investigation.
  • 5.
    DEFINITION OF RESEARCH CliffordWoody “Research comprises of defining and redefining problems, formulating hypothesis or suggested solutions; collecting, organising and evaluating data; making deductions and reaching conclusions; and at last carefully testing the conclusions to determine whether they fit the formulating hypothesis”.
  • 6.
    OBJECTIVES OF RESEARCH Thepurpose of research is to discover answers to questions through the application of scientific procedures. The main aim of research is to find out the truth which is hidden and which has not been discovered as yet. To gain familiarity with a phenomenon or to achieve new insights into it. To portray accurately the characteristics of a particular individual, situation or a group. To determine the frequency with which something occurs or with which it is associated with something else. To test a hypothesis of a causal relationship between variables.
  • 7.
  • 8.
    Descriptive Research Descriptive researchincludes surveys and fact-finding enquiries of different kinds. The major purpose of descriptive research is description of the state of affairs as it exists at present. The main characteristic of this method is that the researcher has no control over the variables; he can only report what has happened or what is happening.
  • 9.
    Analytical Research  Theresearcher has to use facts or information already available, and analyze these to make a critical evaluation of the material.
  • 10.
    Applied Research  Appliedresearch aims at finding a solution for an immediate problem facing a society or an industrial/business organisation  Research aimed at certain conclusions (say, a solution) facing a concrete social or business problem is an example of applied research.
  • 11.
    Fundamental Research Fundamental researchis mainly concerned with generalisations and with the formulation of a theory. “Gathering knowledge for knowledge’s sake is termed ‘pure’ or ‘basic’ research. Research concerning some natural phenomenon or relating to pure mathematics are examples of fundamental research. •
  • 12.
    Quantitative Research  Quantitativeresearch is based on the measurement of quantity or amount.  It is applicable to phenomena that can be expressed in terms of quantity.
  • 13.
    Qualitative Research  Qualitativeresearch, on the other hand, is concerned with qualitative phenomenon, i.e., phenomena relating to or involving quality or kind.  Qualitative research is important in the behavioural sciences where the aim is to discover the underlying motives of human behaviour.
  • 14.
    Conceptual Research Conceptual researchis that related to some abstract idea(s) or theory. It is generally used by philosophers and thinkers to develop new concepts or to reinterpret existing ones.
  • 15.
    Empirical Research Empirical researchrelies on experience or observation alone, often without due regard for system and theory. It is data-based research, coming up with conclusions which are capable of being verified by observation or experiment. We can also call it as experimental type of research.
  • 16.
    SIGNIFICANCE OF RESEARCH Ithelps in framing of policies. Basic aim is to gain knowledge. It is used in business organization. It leads to discovery and innovation of unknown facts and unexplored theories. It avoids superstitious beliefs, myths and prejudices. It leads to development of social welfare and society. It is useful for PhD students to write their thesis.
  • 17.
    RESEARCH PROCESS  Formulatingthe Research Problem  Extensive Literature Survey  Developing the Hypothesis  Preparing the Research Design  Determining Sample design  Collecting the Data  Execution of the Project  Analysis of Data  Hypothesis Testing;  Generalizations and Interpretation  Preparation of the Report
  • 19.
    1. DEFINING THERESEARCH PROBLEM The researcher must decide the general area of interest or aspect of a subject-matter that he would like to inquire into it. There are two steps are involved in formulating the research problem, viz., understanding the problem thoroughly, and rephrasing the same into meaningful terms from an analytical point of view. The best way of understanding the problem is to discuss it with one’s own colleagues or with those having some expertise in the matter. In an academic institution the researcher can seek the help from a guide who is usually an experienced man and has several research problems in mind.
  • 20.
    2. EXTENSIVE LITERATURESURVEY Once the problem is formulated, a brief summary of it should be written down. For this purpose, the abstracting and indexing journals and published or unpublished bibliographies, academic journals, conference proceedings, government reports, books etc., must be tapped depending on the nature of the problem.  The earlier studies, if any, which are similar to the study in hand should be carefully studied. A good library will be a great help to the researcher at this stage.
  • 21.
    3. DEVELOPMENT OFWORKING HYPOTHESES After extensive literature survey, researcher should state in clear terms the working hypothesis or hypotheses. Working hypothesis is tentative assumption made in order to draw out and test its logical or empirical consequences. The role of the hypothesis is to guide the researcher by delimiting the area of research and to keep him on the right track.
  • 22.
    4. PREPARING THERESEARCH DESIGN To state the conceptual structure within which research would be conducted. The preparation of such a design facilitates research to be as efficient as possible yielding maximal information. The function of research design is to provide for the collection of relevant evidence with minimal expenditure of effort, time and money.
  • 23.
    5. DETERMINING SAMPLEDESIGN • The researcher must decide the way of selecting a sample or what is popularly known as the sample design. • A sample design is a definite plan determined before any data are actually collected for obtaining a sample from a given population. • Samples can be either probability samples or non- probability samples.
  • 25.
  • 26.
    Simple Random Sampling Completely random method of selecting subjects. These can include assigning numbers to all subjects and then using a random number generator to choose random numbers.
  • 27.
    Systematic Sampling  Themost practical way of sampling is to select every 15th name on a list, every 10th house on one side of a street and so on.
  • 28.
    Stratified Random Sampling Involves splitting subjects into mutually exclusive groups and then using simple random sampling to choose members from groups.
  • 29.
    Cluster Sampling  Clustersampling involves grouping the population and then selecting the groups or the clusters rather than individual elements for inclusion in the sample.  Suppose some departmental store wishes to sample its credit card holders. It has issued its cards to 15,000 customers.  The sample size is to be kept say 450. For cluster sampling this list of 15,000 card holders could be formed into 100 clusters of 150 card holders each.
  • 30.
  • 31.
  • 32.
  • 33.
    Quota Sampling  Thepopulation is divided into different groups and the interviewer assign quotas to each group.  The selection of individuals from each group is based on the judgment of the interviewer.
  • 34.
    Convenience Sampling The samplesare drawn at the convenience of the investigator. The investigator pick up cases which are easily available units keeping the objectives in mind for the study
  • 35.
    Snowball Sampling Initial groupof respondents are selected. Those respondents are requested to provide the names of additional respondents who belong to the target population of interest. This type of sampling technique works like a chain referral. Therefore it is also called chain referral sampling.
  • 36.
    Judgement Sampling The investigatorbelieves that in his opinion, some objects are the best representative of the population than others. It involves “hand picking” of sampling units. That is the interviewer uses his judgment in the selection of the sample that who should represent the population to serve the investigator’s purpose. EX: Selecting members for quiz competition
  • 37.
    6. COLLECTING THEDATA 1) PRIMARY DATA 2) SECONDARY DATA
  • 38.
    By Observation • Investigator’sown observation, without interviewing the respondents. • This method is no doubt an expensive method and the information provided by this method is also very limited. • As such this method is not suitable in inquiries where large samples are concerned
  • 39.
    Through personal interview •The investigator follows a rigid procedure and seeks answers to a set of pre-conceived questions through personal interviews
  • 40.
    Through telephone interviews •This method of collecting information involves contacting the respondents on telephone itself. • This is not a very widely used method but it plays an important role in industrial surveys in developed regions, particularly, when the survey has to be accomplished in a very limited time.
  • 41.
    By mailing ofquestionnaires • The researcher and the respondents do come in contact with each other if this method of survey is adopted. • Questionnaires are mailed to the respondents with a request to return after completing the same. • It is the most extensively used method in various economic and business surveys. Before applying this method, usually a Pilot Study for testing the questionnaire is conduced which reveals the weaknesses, if any, of the questionnaire. • Questionnaire to be used must be prepared very carefully so that it may prove to be effective in collecting the relevant information.
  • 42.
    Through schedules The enumeratorsare appointed and given training. They are provided with schedules containing relevant questions.  These enumerators go to respondents with these schedules. Data are collected by filling up the schedules by enumerators on the basis of replies given by respondents.  Much depends upon the capability of enumerators so far as this method is concerned. Some occasional field checks on the work of the enumerators may ensure sincere work.
  • 43.
    7. Execution ofthe project Execution of the project is a very important step in the research process. The researcher should see that the project is executed in a systematic manner and in time. If the survey is to be conducted by means of structured questionnaires, data can be readily machine-processed. In such a situation, questions as well as the possible answers may be coded.
  • 44.
    8. Analysis ofdata After the data have been collected, the researcher turns to the task of analyzing them. The analysis of data requires a number of closely related operations such as establishment of categories, the application of these categories to raw data through coding, tabulation and then drawing statistical inferences. Computers not only save time but also make it possible to study large number of variables affecting a problem simultaneously.
  • 45.
    9. Hypothesis-testing Hypothesis-testing willresult in either accepting the hypothesis or in rejecting it. While testing hypotheses. Various tests, such as Chi square test, t- test, F-test, have been developed by statisticians for the purpose.
  • 46.
    10. Generalisations andInterpretation  If a hypothesis is tested and upheld several times, it may be possible for the researcher to arrive at generalisation, i.e., to build a theory. As a matter of fact, the real value of research lies in its ability to arrive at certain generalisations.  If the researcher had no hypothesis to start with, he might seek to explain his findings on the basis of some theory.  It is known as interpretation. The process of interpretation may quite often trigger off new questions which in turn may lead to further researches.
  • 47.
    11. Preparation ofthe report or the thesis The layout of the report should be as follows: (i) the preliminary pages; In its preliminary pages the report should carry title and date followed by acknowledgements and foreword. Then there should be a table of contents followed by a list of tables and list of graphs and charts, if any, given in the report. (ii) the main text, and (a) Introduction: It should contain a clear statement of the objective of the research and an explanation of the methodology adopted in accomplishing the research. The scope of the study along with various limitations should as well be stated in this part.
  • 48.
    (b) Summary offindings: After introduction there would appear a statement of findings and recommendations in non-technical language. If the findings are extensive, they should be summarised. (c) Main report: The main body of the report should be presented in logical sequence and broken-down into readily identifiable sections. (d) Conclusion: Towards the end of the main text, researcher should again put down the results of his research clearly and precisely. In fact, it is the final summing up. (iii) the end matter At the end of the report, appendices should be enlisted in respect of all technical data. Bibliography, i.e., list of books, journals, reports, etc., consulted, should also be given in the end. Index should also be given specially in a published research report.
  • 49.
    Criteria of GoodResearch • Common concepts be used. • Research procedure used should be described in sufficient detail to permit another researcher to repeat the research for further advancement. • Procedural design of the research should be carefully planned to yield results. • Researcher should report with complete frankness, flaws in procedural design and estimate their effects upon the findings.
  • 50.
    • Analysis ofdata should be sufficiently adequate to reveal its significance and the methods of analysis used should be appropriate. The validity and reliability of the data should be checked carefully. • Conclusions should be confined to those justified by the data of the research and limited to those for which the data provide an adequate basis. • Greater confidence in research is warranted if the researcher is experienced, has a good reputation in research and is a person of integrity.
  • 51.
    In other words •Good research is systematic • Good research is logical • Good research is empirical • Good research is replicable
  • 52.
    WHAT IS ARESEARCH PROBLEM? A research problem, in general, refers to some difficulty which a researcher experiences in the context of either a theoretical or practical situation and wants to obtain a solution for the same
  • 53.
    SELECTING THE PROBLEM •The research problem undertaken for study must be carefully selected. • Help may be taken from a research guide. • Every researcher must find out his own solution for research problems cannot be borrowed. • A problem must spring from the researcher’s mind like a plant springing from its own seed.
  • 54.
    The following pointsmay be observed by a researcher in selecting a research problem or a subject for research: • Subject which is overdone should not be normally chosen, for it will be a difficult task to throw any new light in such a case. • Controversial subject should not become the choice of an average researcher. • Too narrow or too vague problems should be avoided. • The subject selected for research should be familiar and feasible so that the related research material or sources of research are within one’s reach. • The importance of the subject, the qualifications and the training of a researcher, the costs involved, the time factor are few other criteria that must also be considered in selecting a problem. • The selection of a problem must be preceded by a preliminary study.
  • 55.
  • 56.
    Need and Purposefor Research  Knowledge Assessment Solving Problem= Research problem Driving Innovation Economical Growth Environmental Sustainability Education and learning Personal and professional Growth
  • 57.
    TECHNIQUE INVOLVED INDEFINING A PROBLEM Statement of the problem in a general way Understanding the nature of the problem Surveying the available literature Developing the ideas through discussions Rephrasing the research problem
  • 58.
    PROBLEMS ENCOUNTERED BYRESEARCHERS IN INDIA Researchers in India face a variety of challenges that can hinder the quality, speed, and global competitiveness of their work. Here are some major problems encountered by researchers in India:
  • 59.
    1. Lack ofFunding and Financial Support • Limited access to research grants and funds. • Bureaucratic hurdles in releasing sanctioned funds. • Insufficient financial support for interdisciplinary or unconventional research. 2. Inadequate Infrastructure • Poorly equipped laboratories and outdated technology. • Lack of access to high-quality journals, databases, and research tools. • Limited high-speed internet in remote institutions.
  • 60.
    3. Brain Drain •Many talented researchers migrate abroad for better opportunities and facilities. • Indian institutions struggle to retain skilled scientists and academicians. 4. Limited Industry-Academia Collaboration • Weak collaboration between universities and industries. • Research often remains theoretical without practical application or commercialization.
  • 61.
    5. Overemphasis onQuantity over Quality • Pressure to publish frequently ("publish or perish" culture). • Rise in predatory journals and low-impact publications. 6. Lack of Interdisciplinary Research • Research is often confined within traditional academic boundaries. • Collaboration across disciplines is not encouraged or supported.
  • 62.
    7. Policy andBureaucratic Constraints • Rigid government policies and red tape delay approvals and fund allocation. • Complex procedures for ethics clearance and foreign collaborations. 8. Language and Communication Barriers • Difficulty in writing high-quality research papers in English. • Limited training in academic writing and publishing.
  • 63.
    9. Low Motivationand Job Insecurity • Poor salary structure and career growth for research scholars. • Limited availability of permanent research positions. 10. Limited Global Exposure • Fewer opportunities for international conferences, workshops, and exchange programs. • Visa issues and lack of institutional support for global research networking.