PUBLIC HEALTH
ADMINISTRATION
Concept, Principle and Scope of,
- Management
- Public Health Administration
Functions of
- PHA/Management
Concept of Management
• A precise definition of management is not so simple
b/c the term is used in a variety of ways.
• A new discipline
• Derived concepts and principles from a number of
disciplines such as economic, sociology, psychology,
anthropology, statistics and so on.
• The term management is used in 3 alternative ways.
– Management as a discipline
– Management as a group of people
– Management as a process
PRATIK SHRESTHA - NAMS BPH
DEPT.
2
PRATIK SHRESTHA - NAMS BPH
DEPT.
3
Contd…
• Experts define management in different
ways emphasizing one of the followings:
– Production or efficiency oriented view
– People oriented view
– Decision making oriented view
– Function oriented view
PRATIK SHRESTHA - NAMS BPH
DEPT.
4
PRATIK SHRESTHA - NAMS BPH
DEPT.
5
Production/Efficiency Oriented View
- Emphasizes the relationship between efforts and
results as the objectives of mgmt.
- Taylor (father of scientific management) define
management as
“Management is the art of knowing what you want to
do and then seeing that it is done in the best and
cheapest way”.
- This view focus on the utilization of less resources to
gain more output.
PRATIK SHRESTHA - NAMS BPH
DEPT.
6
People Oriented View
• Emphasizes on people and their role in an organization.
• Supporters of this view suggest that management is the
direction of people, not the things.
• “Koontz” and “Lawrence Appley” are the supporters of
this view.
• According to Koontz “Management is the art of getting
things done through and with people in formally
organized groups”.
PRATIK SHRESTHA - NAMS BPH
DEPT.
7
MANAGEMENT AS GROUP OF PEOPLE
PRATIK SHRESTHA - NAMS BPH
DEPT.
8
Decision Making Oriented View
• Emphasizes management in terms of decision making.
• “Peter Drucker”, a noted management thinker has
viewed that the life of a manager is a perpetual
decision making activity.
• A/c to Drucker “ whatever the manager does, he does
through decision making. Decision making power
provides a dynamic force for managers to transform
the resources of an organization into a productive,
cooperative concern.
• It indicates that the basic activity of a manger is to
make decisions and enforce these decisions.
PRATIK SHRESTHA - NAMS BPH
DEPT.
9
Functions Oriented View
• Emphasizes on functions performed by a manager in
an organization.
• “Henry Fayol”, father of modern management said
that “to manage is to forecast and to plan, to organize,
to coordinate and to control.
• Definition from this view could be
“ Management is a process involving planning,
organizing, staffing, directing and controlling human
efforts to achieve stated objectives in an
organization.”
PRATIK SHRESTHA - NAMS BPH
DEPT.
10
PRATIK SHRESTHA - NAMS BPH
DEPT.
11
PRATIK SHRESTHA - NAMS BPH DEPT. 12
Definitions
• Management :
– efficient use of resources
– Getting people to work harmoniously together
and make efficient use of resources ( 3M, skills,
machine, and techniques) for fulfilling pre-
determined objectives.
PRATIK SHRESTHA - NAMS BPH
DEPT.
13
PRATIK SHRESTHA - NAMS BPH
DEPT.
14
Comprehensive Definition of Management
“ Management is the process of planning,
organizing, staffing, directing and controlling
human efforts to achieve stated objectives in
an organization with minimum efforts and
resources involving active decision making in
all efforts.”
PRATIK SHRESTHA - NAMS BPH
DEPT.
15
PRATIK SHRESTHA - NAMS BPH
DEPT.
16
Principles of Management
According to Henry Fayol, father of modern
management, there are 14 principles of mgmt:
1. Division of work
2. Authority and Responsibility
3. Discipline
4. Unity of command
5. Unity of direction
6. Subordination of individual interest to general
interest
PRATIK SHRESTHA - NAMS BPH
DEPT.
17
Contd…
7. Remuneration of Personnel
8. Centralization
9. Scalar Chain
10. Order
11. Equity
12. Stability of Tenure
13. Initiative
14. Esprit de Corps
PRATIK SHRESTHA - NAMS BPH
DEPT.
18
Initiative
Principles of
Management
Division of
work
Centralization
Stability of
tenure
. Equity
Subordination
of individual
interest
Esprit
de Crops
.
Order
Scalar chain
Authority
and
responsibility
Discipline
Unity of
command
Unity of
direction
Remuneration
of personnel
PRATIK SHRESTHA - NAMS BPH
DEPT.
19
Division of Work -
• According to this principle the whole work
is divided into small tasks.
• The specialization of the workforce
according to the skills of a person , creating
specific personal and professional
development within the labour force and
therefore increasing productivity; leads to
specialization which increases the
efficiency of labour.
PRATIK SHRESTHA - NAMS BPH
DEPT.
20
Authority and Responsibility
• This is the issue of commands followed by
responsibility for their consequences.
• Authority means the right of a superior to
give enhance order to his subordinates;
responsibility means obligation for
performance.
PRATIK SHRESTHA - NAMS BPH
DEPT.
21
Discipline
• It is obedience, proper conduct in relation to
others, respect of authority, etc.
• It is essential for the smooth functioning of
all organizations.
PRATIK SHRESTHA - NAMS BPH
DEPT.
22
Unity of Command
• States that each subordinate should receive
orders and be accountable to one and only
one superior.
• If an employee receives orders from more
than one superior, it is likely to create
confusion and conflict.
PRATIK SHRESTHA - NAMS BPH
DEPT.
23
Unity of Direction
• All related activities should be put under
one group, there should be one plan of
action for them, and they should be under
the control of one manager.
PRATIK SHRESTHA - NAMS BPH
DEPT.
24
Subordination of Individual
Interest to Mutual Interest
• The management must put aside personal
considerations and put company objectives
firstly.
• Therefore the interests of goals of the
organization must prevail over the personal
interests of individuals.
PRATIK SHRESTHA - NAMS BPH
DEPT.
25
Remuneration
• Workers must be paid sufficiently as this is
a chief motivation of employees and
therefore greatly influences productivity.
• The methods of remuneration payable
should be fair, reasonable and rewarding of
effort.
PRATIK SHRESTHA - NAMS BPH
DEPT.
26
The Degree of Centralization
• The amount of power wielded with the
central management depends on company
size.
• Centralization implies the concentration of
decision making authority at the top
management.
PRATIK SHRESTHA - NAMS BPH
DEPT.
27
Line of Authority/Scalar Chain
• This refers to the chain of superiors ranging
from top management to the lowest rank.
• Suggests that there should be a clear line of
authority from top to bottom linking all
managers at all levels.
PRATIK SHRESTHA - NAMS BPH
DEPT.
28
Order
• Must have right resources at their disposal
for proper functioning or organization
• Social order(responsibility of manager)
ensures the fluid operation of a company
through authoritative procedure.
• Material order ensures safety and efficiency
in the workplace.
• Order should be acceptable and under the
rules of the company.
• Work environment be safe, clean and tidy
PRATIK SHRESTHA - NAMS BPH
DEPT.
29
Stability of Tenure of Personnel
• Stability of tenure of personnel is a
principle stating that in order for an
organization to run smoothly
• personnel (especially managerial personnel)
must not frequently enter and exit the
organization.
PRATIK SHRESTHA - NAMS BPH
DEPT.
30
Initiative
• Using the initiative of employees can add
strength and new ideas to an organization.
• Initiative on the part of employees is a
source of strength for organization because
it provides new and better ideas.
• Employees are likely to take greater interest
in the functioning of the organization.
PRATIK SHRESTHA - NAMS BPH
DEPT.
31
Esprit de Corps/Team Spirit
• This refers to the need of managers to
ensure and develop morale in the
workplace; individually and jointly.
• Team spirit helps develop an atmosphere of
mutual trust and understanding.
• Team spirit helps to finish the task on time.
PRATIK SHRESTHA - NAMS BPH
DEPT.
32
Components/Elements & Functions of
Management
• Planning
• Organizing
• Staffing
• Directing
• Controlling
• Coordinating
& in some circumstances;
• Recording/Reporting
• Budgeting
PRATIK SHRESTHA - NAMS BPH
DEPT.
33
Management & Administration:
A Terminological Conflict
• At the initial level of development of management
thought, no distinction was made between them; and
both the terms were used interchangeably.
• In 1923, the terminological conflict between the two
terms was raised by Oliver Sheldon in his book "The
philosophy of Management”.
• Oliver emphasized administration as decision making
function and management as executive function.
• After that, this distinction between the two terms was
emphasized by many and the terminological conflict
proceeded further.PRATIK SHRESTHA - NAMS BPH
DEPT.
34
Contd…
• Oliver Sheldon defines administration as
“a function is concerned with the determination of the
corporate policy, the coordination of finance,
production and distribution, the settlement of the
compass (i.e., structure) of the organization, under the
ultimate control of the executive.”
• “Management is concerned with the execution of the
policy, within the limits setup by administration and
the employment of the organization for the particular
objects before it.”
• Thus Sheldon declares administration as a thinking
process and management as doing process.
PRATIK SHRESTHA - NAMS BPH DEPT.
35
Contd…
• Finally, this terminological conflict between
administration and management has led to the
emergence of following 3 approaches.
1. Administration is above management,
2. Administration is a part of management, and
3. Management and Administration are same.
PRATIK SHRESTHA - NAMS BPH
DEPT.
36
Administration is above management
• Administration is a higher level activity while
management is a lower level function.
• Administration is a determinative function concerned
with the determination of objectives and policies.
• Management is an executive function involving the
implementation of policies and direction of efforts for
the achievement of objectives.
• This view is held largely by American experts on
management.
• Administration involves decision-making and policy-
formulation while management is concerned with the
execution of policies and supervision of work.PRATIK SHRESTHA - NAMS BPH
DEPT.
37
Administration is a part of management
• A/c to European School of thought, management is a
wider term including administration and
organization.
• This viewpoint has been propounded by Breach.
• “Management is the generic term for the total
process of executive control involving responsibility
for effective planning and guidance of operations of
an enterprise.”
• “Administration is that part of management which is
concerned with the installation and carrying out of
the procedures by which the programme is laid down
and communicated and the progress of activities is
regulated and checked against plans”.PRATIK SHRESTHA - NAMS BPH
DEPT.
38
Contd….
• Kimball and Kimball, Richman and Copen also hold
similar views.
• According to them, administration is only an
implementing agency while management is
determinative.
• Thus, the European viewpoint is exactly opposite to
the American opinion.
PRATIK SHRESTHA - NAMS BPH
DEPT.
39
Management & Administration are same
• Many writers like Henri Fayol, William Newman,
Koontz make no distinction between these terms.
• According to Fayol,
– All undertakings require the same functions and all
must observe the same principles.
– There is one common science which can be applied
equally well to public and private affairs.
– Therefore, the distinction between administration and
management is unnecessary or academic.
– In actual practice, the two terms are used
interchangeably.
PRATIK SHRESTHA - NAMS BPH
DEPT.
40
Contd…
• The term administration is more popular in
Government and other public organizations while
the word management is more commonly used in
the business world, where economic performance
is of primary importance.
PRATIK SHRESTHA - NAMS BPH
DEPT.
41
How to resolve this conflict ?
• The foregoing description reveals that both
management and administration are based upon the
same set of principles and functions.
• It may be possible to make theoretical or conceptual
distinction between the two.
• But in practice such a distinction is misleading.
• In order to resolve the terminological conflict between
administration and management, we may classify
management into:
(i) Administrative management; and
(ii) Operative management.PRATIK SHRESTHA - NAMS BPH
DEPT.
42
Contd…
• Administrative management involves determination of
objectives and policies whereas operative
management is primarily concerned with the
execution of plans for the achievement of objectives.
• At every level of management, an individual manager
performs both types of functions.
• Every manager spends a part of his time on
administrative management and the remaining time on
operative management.
PRATIK SHRESTHA - NAMS BPH
DEPT.
43
Difference between Mgmt & Admn
Areas Administration Management
Organization Level Top level Middle & Lower
Major focus Policy formulation
& objective
determination
Policy execution for
objective
achievement
Nature of functions Determinative Executive
Scope of functions Broad & conceptual Narrow &
conceptual
Factors affecting
decisions
Mostly external
(pubic opinion and
external forces)
Mostly internal
(objectives & policy
of organization)
PRATIK SHRESTHA - NAMS BPH
DEPT.
44
Contd…
Areas of diff. Administration Management
Skills required Conceptual and
human skills
Technical and
human skills
Usages Largely in public &
govt. sector
Largely in private &
business sector
Examples Vice Chancellor,
Registrar, Governor,
Commissioner , etc.
CEO, Managing
Director, Sales
Manager, Branch
Manager, etc.
PRATIK SHRESTHA - NAMS BPH
DEPT.
45
Concept of Admn
• It is the activities of groups cooperating to accomplish
common goals.
• It is also an activity which demands correct analysis and
accurate orientation.
• “the management of affairs with the use of well defined
principles and practices and rationalized techniques to
achieve certain objectives.”
• The principal aspects of administration are formulation
of policy and its implementation for the attainment of
stated organizational goals in an optimum manner.
PRATIK SHRESTHA - NAMS BPH
DEPT.
46
Public Health Admn
• A branch of public administration which deals with the
matters relating to the promotion of health, preventive
services, medical care, rehabilitation, delivery of health
services, development of health manpower and medical
education & training.
• The purpose of public health administration is to
provide total health services to the people with
economy and efficiency.
• Efficiency in health administration can be achieved
through proper policy formulation and its
implementation.
PRATIK SHRESTHA - NAMS BPH
DEPT.
47
Contd…
• Thus Public Health Administration is the
application of administrative processes and
methods which are used in carrying out the
objectives of health in an organized community.
PRATIK SHRESTHA - NAMS BPH
DEPT.
48
Objectives of Public Health Admn
• Increasing the average life expectancy of public.
• Decreasing the mortality rate (particularly IMR &
MMR) due to those diseases which can be easily
prevented or remedied.
• Decreasing the morbidity rate.
• Increasing the physical, mental and social well being of
the individual.
• Increasing the pace of adjustment, of individual to his
environment.
• Providing total health care to enrich quality of life.
PRATIK SHRESTHA - NAMS BPH
DEPT.
49
Principles of Public Health Admn
• Health opportunities need not to be related to the
purchasing power of people.
• While planning public health programmes for the
benefit of the whole community, care should be taken
to see that medical facilities are accessible to the poor
people inhabiting the rural areas, urban slums and tribal
areas.
• Investment on preventive as well as curative health
programmes and activities should be considered as
beneficial. However, the priority may be given to the
preventive health care as we know that prevention is
better than cure. PRATIK SHRESTHA - NAMS BPH
DEPT.
50
Contd…
• Doctors should be trained to act as social physicians as
well to promote healthy and happier life.
• Health should not be considered in isolation from other
socio-economic factors.
• Health consciousness should be fostered thorough
health education and by providing opportunities for the
participation of the individuals in the health
programmes.
• Sound health administrative structures may be designed
for the implementation of the health policy.
PRATIK SHRESTHA - NAMS BPH
DEPT.
51
Contd…
• All the systems of medicine must be encouraged to
provide decent health to the people in a coordinated
fashion.
• Utilize community resources and encourages local
participation to promote self-help programme4s at the
village level.
• Ensure basic health services available, accessible and
acceptable to the public.
PRATIK SHRESTHA - NAMS BPH
DEPT.
52
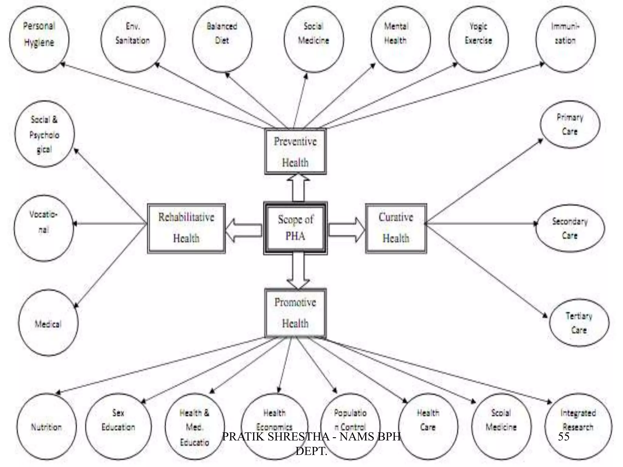
Scope of Public Health Admn
• In order to translate the aims and objectives of the
public health organizations, the scope of health
administration is expanding.
• Health administration is concerned with 'what' and
'how' of the health.
• 'What' is the subject matter covering preventive
promotive, curative and rehabilitative services; and
• ‘How' is the technique of management, i.e. the
principles of management which can make the health
administration successful and fruitful.
PRATIK SHRESTHA - NAMS BPH
DEPT.
53
Contd…
• Public health administration studies all aspects for the
delivery of health care services.
• In this context, health administration studies the role of
public, private, and voluntary efforts in meeting health
challenges.
• Health administration also studies the structure and
functioning of international health administration,
government administration at all levels, private
administration and voluntary administration which help
the people in improving their health status.
PRATIK SHRESTHA - NAMS BPH
DEPT.
54
PRATIK SHRESTHA - NAMS BPH
DEPT.
55
Models of Management
• Various scholars and thinkers of management had
given different models of management and/or
administration including its components/elements
or functions.
• However, the common models of management
and/or administration are given by:
1. Henri Fayol
2. Koontz & O-Donel
3. Richard Stars
4. Gulic Luther
PRATIK SHRESTHA - NAMS BPH
DEPT.
56
Henri Fayol Model of Management
Organizing
Co-
ordinating
Planning
Controlling
Commanding
Mgmt
Functions
PRATIK SHRESTHA - NAMS BPH
DEPT.
57
Contd…
– Planning (Prevoyance): examining the future
and drawing up a plan of action.
– Organizing: build up the structure, both
material and human, of the undertakings.
– Coordinating: binding together, unifying and
harmonizing all activity and effort.
– Commanding: maintain the activity among the
personnel.
– Controlling: seeing that everything occurs in
conformity with established rule and expressed
command.
PRATIK SHRESTHA - NAMS BPH
DEPT.
58
Koontz and O-Donel’s Model
Organizing
Staffing
Planning
Controlling
Directing
Mgmt
Functions
PRATIK SHRESTHA - NAMS BPH
DEPT.
59
Richard Star’s Model
Organizing
Planning
Controlling
DirectingMgmt
Functions
PRATIK SHRESTHA - NAMS BPH
DEPT.
60
Gulic Luther’s Model
Organizing
Staffing
Planning
Controlling
Directing
Mgmt
Functions
Reporting
Budgeting
PRATIK SHRESTHA - NAMS BPH
DEPT.
61
Comprehensive model of management
Organizing
Staffing
Planning
Controlling
DirectingMgmt
Functions
Recording/
Reporting
Budgeting
Co-
ordinating
PRATIK SHRESTHA - NAMS BPH
DEPT.
62
Planning
• A plan is a commitment to a particular course of
action considered necessary or desirable to achieve
specific results.
• Planning is a process that involves the determination
of what action, when to take action, why to take
action, where to take action and how to take action.
• These why, what, how and when are related with
different aspects of planning process.
PRATIK SHRESTHA - NAMS BPH
DEPT.
63
Organizing
• Breaking an activity and grouping similar types of
activities is known as organizing.
• Organizing involves analysis of activities to be
performed, grouping similar activities into various
department/division or section, delegation of work
and authority & responsibility so that the work is
carried out effectively.
• Organizing deals with various form and design of
organization structure, departmentation, power &
authority, authority relationship, conflict and
coordination and organizational change.
PRATIK SHRESTHA - NAMS BPH
DEPT.
64
Staffing
• Staffing is the process of acquiring, developing,
employing, appraising, remunerating and retaining
people so that right type o people are available at right
positions and at right time in the organization.
• According to Koontz, "the managerial function of
staffing is defined as filling positions in the
organizational structure through identifying work
force requirements, inventorying the people available,
recruitment, selection, placement, promotion,
appraisal, compensation and training of needed
people."
PRATIK SHRESTHA - NAMS BPH
DEPT.
65
Directing
• Directing is the process of instructing, guiding,
counseling, motivating, communicating and leading
human resources to achieve organizational goals and
objectives.
• Direction is a continuous process and it continues
throughout the life of the organization.
• Through direction, management initiates actions in the
organization.
• Direction initiates at the top level in the organization
and follows to bottom through the hierarchy. It
emphasizes that a subordinate is to be directed by his
own superior only.PRATIK SHRESTHA - NAMS BPH
DEPT.
66
Coordinating
• According to Glueck, "Coordination is a set of human and
structural mechanism designed to link the parts of the
enterprise together to help achieve the specified
objectives."
• Coordination is a continuous and dynamic process which
is relevant for group efforts and not for individual efforts.
• It emphasizes unity of efforts which is the heart of
coordination.
• Coordination is the responsibility of every manager in the
organization because he tries to synchronize
(match/balance) the efforts of his subordinates with others.
However, when his does not work, there is need for
special coordinators.PRATIK SHRESTHA - NAMS BPH
DEPT.
67
Contd…
• Coordination should not be confused with
cooperation.
• The term coordination is related with the
synchronization of efforts which have amount, time
and direction attributes.
• Cooperation is basically a motto; a collective action
of one person with another or other persons towards
a common goal.
PRATIK SHRESTHA - NAMS BPH
DEPT.
68
Controlling
• According to Terry & Franklin, "Controlling is the
determining what is being accomplished – that is,
evaluating performance and, if necessary, applying
corrective measures so that the performance takes place
according to plans."
• Control is forward looking because one can control
future happenings and not the past.
• Control is also an executive process; each manager has
to perform control function in the organization and
according to the level of a manager in the organization,
the nature, scope and limit of his control function may
be different as compared to a manager at other level.
PRATIK SHRESTHA - NAMS BPH
DEPT.
69
Recording
• Recording is a process in which records are kept
systematically.
• Usually records are written information for
administrative memory which are very much
important tools in controlling and assessing works.
• Records should be timely kept, accurate, accessible
and available when needed and contain information
useful for management.
PRATIK SHRESTHA - NAMS BPH
DEPT.
70
Reporting
• Reporting is the process of communicating and
disseminating information, notice and records
from one level/organization to another.
• It can be done by higher authority to subordinates
or subordinates to higher authority or by an
organization to general public.
• Reporting can be done either verbally or in written
form.
PRATIK SHRESTHA - NAMS BPH
DEPT.
71
Budgeting
• Budget is a detailed plan of operations for some
specific future period.
• It is also a statement which is expressed in
monetary unit or any physical unit i.e. it is a
financial quantitative statement.
• Gillie has defined budgeting as "allocation of
scarce resources on the basis of forecasted needs
and proposed activities over a specified period of
time."
• Budgeting is also an essential aspect of managing
an organization including its personnel, programs
and projects.
PRATIK SHRESTHA - NAMS BPH
DEPT.
72
System Model of PHA/Mgmt.
PRATIK SHRESTHA - NAMS BPH
DEPT.
73
Inputs
• In managing public health programs, inputs like
men, money and materials/supplies are essential.
• Human resources in public health includes the
personnel of officer level, program coordinators,
physicians, nurses, technologist and other middle
and lower class personnel who are directly or
indirectly related to public health programs.
• Budget is also an important aspect of every
organization and programs. It includes physical
assets (e.g. building, machinery), capital, funds
and cash.
PRATIK SHRESTHA - NAMS BPH
DEPT.
74
Contd…
• Materials and supplies include the various
physical materials needed to establish and run an
organization and programs effectively and
efficiently.
• E.g. Materials like furniture, clinical instruments;
supplies like drugs/medicines, vaccines; and
machinery like ECG, USG, X-ray, etc.
PRATIK SHRESTHA - NAMS BPH
DEPT.
75
Process
• The inputs are utilized through various
management process like planning, organizing,
staffing, directing, controlling, coordinating,
recording/reporting and budgeting, by which the
desired goals and objectives of a program/health
institution will be achieved.
PRATIK SHRESTHA - NAMS BPH
DEPT.
76
Results/Outputs
• Finally, the results or outputs of an organization or
health program will be in the form of both
individual and organizational level. The individual
output may be individual performance, job quality,
promotion, etc. The organizational output may be
in the form of achieving organizational objectives
in terms of public health, education, training,
research, etc.
PRATIK SHRESTHA - NAMS BPH
DEPT.
77
Nature of Management
• Multidisciplinary
• Dynamic nature of principles
• Relative, not absolute principles
• Universality of management
• Management as a profession
• Management as science and art
PRATIK SHRESTHA - NAMS BPH
DEPT.
78

Unit 1 - Introduction to Public Health Administration & Management (BPH 306.2 - PHAM) Part 1

  • 1.
    PUBLIC HEALTH ADMINISTRATION Concept, Principleand Scope of, - Management - Public Health Administration Functions of - PHA/Management
  • 2.
    Concept of Management •A precise definition of management is not so simple b/c the term is used in a variety of ways. • A new discipline • Derived concepts and principles from a number of disciplines such as economic, sociology, psychology, anthropology, statistics and so on. • The term management is used in 3 alternative ways. – Management as a discipline – Management as a group of people – Management as a process PRATIK SHRESTHA - NAMS BPH DEPT. 2
  • 3.
    PRATIK SHRESTHA -NAMS BPH DEPT. 3
  • 4.
    Contd… • Experts definemanagement in different ways emphasizing one of the followings: – Production or efficiency oriented view – People oriented view – Decision making oriented view – Function oriented view PRATIK SHRESTHA - NAMS BPH DEPT. 4
  • 5.
    PRATIK SHRESTHA -NAMS BPH DEPT. 5
  • 6.
    Production/Efficiency Oriented View -Emphasizes the relationship between efforts and results as the objectives of mgmt. - Taylor (father of scientific management) define management as “Management is the art of knowing what you want to do and then seeing that it is done in the best and cheapest way”. - This view focus on the utilization of less resources to gain more output. PRATIK SHRESTHA - NAMS BPH DEPT. 6
  • 7.
    People Oriented View •Emphasizes on people and their role in an organization. • Supporters of this view suggest that management is the direction of people, not the things. • “Koontz” and “Lawrence Appley” are the supporters of this view. • According to Koontz “Management is the art of getting things done through and with people in formally organized groups”. PRATIK SHRESTHA - NAMS BPH DEPT. 7
  • 8.
    MANAGEMENT AS GROUPOF PEOPLE PRATIK SHRESTHA - NAMS BPH DEPT. 8
  • 9.
    Decision Making OrientedView • Emphasizes management in terms of decision making. • “Peter Drucker”, a noted management thinker has viewed that the life of a manager is a perpetual decision making activity. • A/c to Drucker “ whatever the manager does, he does through decision making. Decision making power provides a dynamic force for managers to transform the resources of an organization into a productive, cooperative concern. • It indicates that the basic activity of a manger is to make decisions and enforce these decisions. PRATIK SHRESTHA - NAMS BPH DEPT. 9
  • 10.
    Functions Oriented View •Emphasizes on functions performed by a manager in an organization. • “Henry Fayol”, father of modern management said that “to manage is to forecast and to plan, to organize, to coordinate and to control. • Definition from this view could be “ Management is a process involving planning, organizing, staffing, directing and controlling human efforts to achieve stated objectives in an organization.” PRATIK SHRESTHA - NAMS BPH DEPT. 10
  • 11.
    PRATIK SHRESTHA -NAMS BPH DEPT. 11
  • 12.
    PRATIK SHRESTHA -NAMS BPH DEPT. 12
  • 13.
    Definitions • Management : –efficient use of resources – Getting people to work harmoniously together and make efficient use of resources ( 3M, skills, machine, and techniques) for fulfilling pre- determined objectives. PRATIK SHRESTHA - NAMS BPH DEPT. 13
  • 14.
    PRATIK SHRESTHA -NAMS BPH DEPT. 14
  • 15.
    Comprehensive Definition ofManagement “ Management is the process of planning, organizing, staffing, directing and controlling human efforts to achieve stated objectives in an organization with minimum efforts and resources involving active decision making in all efforts.” PRATIK SHRESTHA - NAMS BPH DEPT. 15
  • 16.
    PRATIK SHRESTHA -NAMS BPH DEPT. 16
  • 17.
    Principles of Management Accordingto Henry Fayol, father of modern management, there are 14 principles of mgmt: 1. Division of work 2. Authority and Responsibility 3. Discipline 4. Unity of command 5. Unity of direction 6. Subordination of individual interest to general interest PRATIK SHRESTHA - NAMS BPH DEPT. 17
  • 18.
    Contd… 7. Remuneration ofPersonnel 8. Centralization 9. Scalar Chain 10. Order 11. Equity 12. Stability of Tenure 13. Initiative 14. Esprit de Corps PRATIK SHRESTHA - NAMS BPH DEPT. 18
  • 19.
    Initiative Principles of Management Division of work Centralization Stabilityof tenure . Equity Subordination of individual interest Esprit de Crops . Order Scalar chain Authority and responsibility Discipline Unity of command Unity of direction Remuneration of personnel PRATIK SHRESTHA - NAMS BPH DEPT. 19
  • 20.
    Division of Work- • According to this principle the whole work is divided into small tasks. • The specialization of the workforce according to the skills of a person , creating specific personal and professional development within the labour force and therefore increasing productivity; leads to specialization which increases the efficiency of labour. PRATIK SHRESTHA - NAMS BPH DEPT. 20
  • 21.
    Authority and Responsibility •This is the issue of commands followed by responsibility for their consequences. • Authority means the right of a superior to give enhance order to his subordinates; responsibility means obligation for performance. PRATIK SHRESTHA - NAMS BPH DEPT. 21
  • 22.
    Discipline • It isobedience, proper conduct in relation to others, respect of authority, etc. • It is essential for the smooth functioning of all organizations. PRATIK SHRESTHA - NAMS BPH DEPT. 22
  • 23.
    Unity of Command •States that each subordinate should receive orders and be accountable to one and only one superior. • If an employee receives orders from more than one superior, it is likely to create confusion and conflict. PRATIK SHRESTHA - NAMS BPH DEPT. 23
  • 24.
    Unity of Direction •All related activities should be put under one group, there should be one plan of action for them, and they should be under the control of one manager. PRATIK SHRESTHA - NAMS BPH DEPT. 24
  • 25.
    Subordination of Individual Interestto Mutual Interest • The management must put aside personal considerations and put company objectives firstly. • Therefore the interests of goals of the organization must prevail over the personal interests of individuals. PRATIK SHRESTHA - NAMS BPH DEPT. 25
  • 26.
    Remuneration • Workers mustbe paid sufficiently as this is a chief motivation of employees and therefore greatly influences productivity. • The methods of remuneration payable should be fair, reasonable and rewarding of effort. PRATIK SHRESTHA - NAMS BPH DEPT. 26
  • 27.
    The Degree ofCentralization • The amount of power wielded with the central management depends on company size. • Centralization implies the concentration of decision making authority at the top management. PRATIK SHRESTHA - NAMS BPH DEPT. 27
  • 28.
    Line of Authority/ScalarChain • This refers to the chain of superiors ranging from top management to the lowest rank. • Suggests that there should be a clear line of authority from top to bottom linking all managers at all levels. PRATIK SHRESTHA - NAMS BPH DEPT. 28
  • 29.
    Order • Must haveright resources at their disposal for proper functioning or organization • Social order(responsibility of manager) ensures the fluid operation of a company through authoritative procedure. • Material order ensures safety and efficiency in the workplace. • Order should be acceptable and under the rules of the company. • Work environment be safe, clean and tidy PRATIK SHRESTHA - NAMS BPH DEPT. 29
  • 30.
    Stability of Tenureof Personnel • Stability of tenure of personnel is a principle stating that in order for an organization to run smoothly • personnel (especially managerial personnel) must not frequently enter and exit the organization. PRATIK SHRESTHA - NAMS BPH DEPT. 30
  • 31.
    Initiative • Using theinitiative of employees can add strength and new ideas to an organization. • Initiative on the part of employees is a source of strength for organization because it provides new and better ideas. • Employees are likely to take greater interest in the functioning of the organization. PRATIK SHRESTHA - NAMS BPH DEPT. 31
  • 32.
    Esprit de Corps/TeamSpirit • This refers to the need of managers to ensure and develop morale in the workplace; individually and jointly. • Team spirit helps develop an atmosphere of mutual trust and understanding. • Team spirit helps to finish the task on time. PRATIK SHRESTHA - NAMS BPH DEPT. 32
  • 33.
    Components/Elements & Functionsof Management • Planning • Organizing • Staffing • Directing • Controlling • Coordinating & in some circumstances; • Recording/Reporting • Budgeting PRATIK SHRESTHA - NAMS BPH DEPT. 33
  • 34.
    Management & Administration: ATerminological Conflict • At the initial level of development of management thought, no distinction was made between them; and both the terms were used interchangeably. • In 1923, the terminological conflict between the two terms was raised by Oliver Sheldon in his book "The philosophy of Management”. • Oliver emphasized administration as decision making function and management as executive function. • After that, this distinction between the two terms was emphasized by many and the terminological conflict proceeded further.PRATIK SHRESTHA - NAMS BPH DEPT. 34
  • 35.
    Contd… • Oliver Sheldondefines administration as “a function is concerned with the determination of the corporate policy, the coordination of finance, production and distribution, the settlement of the compass (i.e., structure) of the organization, under the ultimate control of the executive.” • “Management is concerned with the execution of the policy, within the limits setup by administration and the employment of the organization for the particular objects before it.” • Thus Sheldon declares administration as a thinking process and management as doing process. PRATIK SHRESTHA - NAMS BPH DEPT. 35
  • 36.
    Contd… • Finally, thisterminological conflict between administration and management has led to the emergence of following 3 approaches. 1. Administration is above management, 2. Administration is a part of management, and 3. Management and Administration are same. PRATIK SHRESTHA - NAMS BPH DEPT. 36
  • 37.
    Administration is abovemanagement • Administration is a higher level activity while management is a lower level function. • Administration is a determinative function concerned with the determination of objectives and policies. • Management is an executive function involving the implementation of policies and direction of efforts for the achievement of objectives. • This view is held largely by American experts on management. • Administration involves decision-making and policy- formulation while management is concerned with the execution of policies and supervision of work.PRATIK SHRESTHA - NAMS BPH DEPT. 37
  • 38.
    Administration is apart of management • A/c to European School of thought, management is a wider term including administration and organization. • This viewpoint has been propounded by Breach. • “Management is the generic term for the total process of executive control involving responsibility for effective planning and guidance of operations of an enterprise.” • “Administration is that part of management which is concerned with the installation and carrying out of the procedures by which the programme is laid down and communicated and the progress of activities is regulated and checked against plans”.PRATIK SHRESTHA - NAMS BPH DEPT. 38
  • 39.
    Contd…. • Kimball andKimball, Richman and Copen also hold similar views. • According to them, administration is only an implementing agency while management is determinative. • Thus, the European viewpoint is exactly opposite to the American opinion. PRATIK SHRESTHA - NAMS BPH DEPT. 39
  • 40.
    Management & Administrationare same • Many writers like Henri Fayol, William Newman, Koontz make no distinction between these terms. • According to Fayol, – All undertakings require the same functions and all must observe the same principles. – There is one common science which can be applied equally well to public and private affairs. – Therefore, the distinction between administration and management is unnecessary or academic. – In actual practice, the two terms are used interchangeably. PRATIK SHRESTHA - NAMS BPH DEPT. 40
  • 41.
    Contd… • The termadministration is more popular in Government and other public organizations while the word management is more commonly used in the business world, where economic performance is of primary importance. PRATIK SHRESTHA - NAMS BPH DEPT. 41
  • 42.
    How to resolvethis conflict ? • The foregoing description reveals that both management and administration are based upon the same set of principles and functions. • It may be possible to make theoretical or conceptual distinction between the two. • But in practice such a distinction is misleading. • In order to resolve the terminological conflict between administration and management, we may classify management into: (i) Administrative management; and (ii) Operative management.PRATIK SHRESTHA - NAMS BPH DEPT. 42
  • 43.
    Contd… • Administrative managementinvolves determination of objectives and policies whereas operative management is primarily concerned with the execution of plans for the achievement of objectives. • At every level of management, an individual manager performs both types of functions. • Every manager spends a part of his time on administrative management and the remaining time on operative management. PRATIK SHRESTHA - NAMS BPH DEPT. 43
  • 44.
    Difference between Mgmt& Admn Areas Administration Management Organization Level Top level Middle & Lower Major focus Policy formulation & objective determination Policy execution for objective achievement Nature of functions Determinative Executive Scope of functions Broad & conceptual Narrow & conceptual Factors affecting decisions Mostly external (pubic opinion and external forces) Mostly internal (objectives & policy of organization) PRATIK SHRESTHA - NAMS BPH DEPT. 44
  • 45.
    Contd… Areas of diff.Administration Management Skills required Conceptual and human skills Technical and human skills Usages Largely in public & govt. sector Largely in private & business sector Examples Vice Chancellor, Registrar, Governor, Commissioner , etc. CEO, Managing Director, Sales Manager, Branch Manager, etc. PRATIK SHRESTHA - NAMS BPH DEPT. 45
  • 46.
    Concept of Admn •It is the activities of groups cooperating to accomplish common goals. • It is also an activity which demands correct analysis and accurate orientation. • “the management of affairs with the use of well defined principles and practices and rationalized techniques to achieve certain objectives.” • The principal aspects of administration are formulation of policy and its implementation for the attainment of stated organizational goals in an optimum manner. PRATIK SHRESTHA - NAMS BPH DEPT. 46
  • 47.
    Public Health Admn •A branch of public administration which deals with the matters relating to the promotion of health, preventive services, medical care, rehabilitation, delivery of health services, development of health manpower and medical education & training. • The purpose of public health administration is to provide total health services to the people with economy and efficiency. • Efficiency in health administration can be achieved through proper policy formulation and its implementation. PRATIK SHRESTHA - NAMS BPH DEPT. 47
  • 48.
    Contd… • Thus PublicHealth Administration is the application of administrative processes and methods which are used in carrying out the objectives of health in an organized community. PRATIK SHRESTHA - NAMS BPH DEPT. 48
  • 49.
    Objectives of PublicHealth Admn • Increasing the average life expectancy of public. • Decreasing the mortality rate (particularly IMR & MMR) due to those diseases which can be easily prevented or remedied. • Decreasing the morbidity rate. • Increasing the physical, mental and social well being of the individual. • Increasing the pace of adjustment, of individual to his environment. • Providing total health care to enrich quality of life. PRATIK SHRESTHA - NAMS BPH DEPT. 49
  • 50.
    Principles of PublicHealth Admn • Health opportunities need not to be related to the purchasing power of people. • While planning public health programmes for the benefit of the whole community, care should be taken to see that medical facilities are accessible to the poor people inhabiting the rural areas, urban slums and tribal areas. • Investment on preventive as well as curative health programmes and activities should be considered as beneficial. However, the priority may be given to the preventive health care as we know that prevention is better than cure. PRATIK SHRESTHA - NAMS BPH DEPT. 50
  • 51.
    Contd… • Doctors shouldbe trained to act as social physicians as well to promote healthy and happier life. • Health should not be considered in isolation from other socio-economic factors. • Health consciousness should be fostered thorough health education and by providing opportunities for the participation of the individuals in the health programmes. • Sound health administrative structures may be designed for the implementation of the health policy. PRATIK SHRESTHA - NAMS BPH DEPT. 51
  • 52.
    Contd… • All thesystems of medicine must be encouraged to provide decent health to the people in a coordinated fashion. • Utilize community resources and encourages local participation to promote self-help programme4s at the village level. • Ensure basic health services available, accessible and acceptable to the public. PRATIK SHRESTHA - NAMS BPH DEPT. 52
  • 53.
    Scope of PublicHealth Admn • In order to translate the aims and objectives of the public health organizations, the scope of health administration is expanding. • Health administration is concerned with 'what' and 'how' of the health. • 'What' is the subject matter covering preventive promotive, curative and rehabilitative services; and • ‘How' is the technique of management, i.e. the principles of management which can make the health administration successful and fruitful. PRATIK SHRESTHA - NAMS BPH DEPT. 53
  • 54.
    Contd… • Public healthadministration studies all aspects for the delivery of health care services. • In this context, health administration studies the role of public, private, and voluntary efforts in meeting health challenges. • Health administration also studies the structure and functioning of international health administration, government administration at all levels, private administration and voluntary administration which help the people in improving their health status. PRATIK SHRESTHA - NAMS BPH DEPT. 54
  • 55.
    PRATIK SHRESTHA -NAMS BPH DEPT. 55
  • 56.
    Models of Management •Various scholars and thinkers of management had given different models of management and/or administration including its components/elements or functions. • However, the common models of management and/or administration are given by: 1. Henri Fayol 2. Koontz & O-Donel 3. Richard Stars 4. Gulic Luther PRATIK SHRESTHA - NAMS BPH DEPT. 56
  • 57.
    Henri Fayol Modelof Management Organizing Co- ordinating Planning Controlling Commanding Mgmt Functions PRATIK SHRESTHA - NAMS BPH DEPT. 57
  • 58.
    Contd… – Planning (Prevoyance):examining the future and drawing up a plan of action. – Organizing: build up the structure, both material and human, of the undertakings. – Coordinating: binding together, unifying and harmonizing all activity and effort. – Commanding: maintain the activity among the personnel. – Controlling: seeing that everything occurs in conformity with established rule and expressed command. PRATIK SHRESTHA - NAMS BPH DEPT. 58
  • 59.
    Koontz and O-Donel’sModel Organizing Staffing Planning Controlling Directing Mgmt Functions PRATIK SHRESTHA - NAMS BPH DEPT. 59
  • 60.
  • 61.
  • 62.
    Comprehensive model ofmanagement Organizing Staffing Planning Controlling DirectingMgmt Functions Recording/ Reporting Budgeting Co- ordinating PRATIK SHRESTHA - NAMS BPH DEPT. 62
  • 63.
    Planning • A planis a commitment to a particular course of action considered necessary or desirable to achieve specific results. • Planning is a process that involves the determination of what action, when to take action, why to take action, where to take action and how to take action. • These why, what, how and when are related with different aspects of planning process. PRATIK SHRESTHA - NAMS BPH DEPT. 63
  • 64.
    Organizing • Breaking anactivity and grouping similar types of activities is known as organizing. • Organizing involves analysis of activities to be performed, grouping similar activities into various department/division or section, delegation of work and authority & responsibility so that the work is carried out effectively. • Organizing deals with various form and design of organization structure, departmentation, power & authority, authority relationship, conflict and coordination and organizational change. PRATIK SHRESTHA - NAMS BPH DEPT. 64
  • 65.
    Staffing • Staffing isthe process of acquiring, developing, employing, appraising, remunerating and retaining people so that right type o people are available at right positions and at right time in the organization. • According to Koontz, "the managerial function of staffing is defined as filling positions in the organizational structure through identifying work force requirements, inventorying the people available, recruitment, selection, placement, promotion, appraisal, compensation and training of needed people." PRATIK SHRESTHA - NAMS BPH DEPT. 65
  • 66.
    Directing • Directing isthe process of instructing, guiding, counseling, motivating, communicating and leading human resources to achieve organizational goals and objectives. • Direction is a continuous process and it continues throughout the life of the organization. • Through direction, management initiates actions in the organization. • Direction initiates at the top level in the organization and follows to bottom through the hierarchy. It emphasizes that a subordinate is to be directed by his own superior only.PRATIK SHRESTHA - NAMS BPH DEPT. 66
  • 67.
    Coordinating • According toGlueck, "Coordination is a set of human and structural mechanism designed to link the parts of the enterprise together to help achieve the specified objectives." • Coordination is a continuous and dynamic process which is relevant for group efforts and not for individual efforts. • It emphasizes unity of efforts which is the heart of coordination. • Coordination is the responsibility of every manager in the organization because he tries to synchronize (match/balance) the efforts of his subordinates with others. However, when his does not work, there is need for special coordinators.PRATIK SHRESTHA - NAMS BPH DEPT. 67
  • 68.
    Contd… • Coordination shouldnot be confused with cooperation. • The term coordination is related with the synchronization of efforts which have amount, time and direction attributes. • Cooperation is basically a motto; a collective action of one person with another or other persons towards a common goal. PRATIK SHRESTHA - NAMS BPH DEPT. 68
  • 69.
    Controlling • According toTerry & Franklin, "Controlling is the determining what is being accomplished – that is, evaluating performance and, if necessary, applying corrective measures so that the performance takes place according to plans." • Control is forward looking because one can control future happenings and not the past. • Control is also an executive process; each manager has to perform control function in the organization and according to the level of a manager in the organization, the nature, scope and limit of his control function may be different as compared to a manager at other level. PRATIK SHRESTHA - NAMS BPH DEPT. 69
  • 70.
    Recording • Recording isa process in which records are kept systematically. • Usually records are written information for administrative memory which are very much important tools in controlling and assessing works. • Records should be timely kept, accurate, accessible and available when needed and contain information useful for management. PRATIK SHRESTHA - NAMS BPH DEPT. 70
  • 71.
    Reporting • Reporting isthe process of communicating and disseminating information, notice and records from one level/organization to another. • It can be done by higher authority to subordinates or subordinates to higher authority or by an organization to general public. • Reporting can be done either verbally or in written form. PRATIK SHRESTHA - NAMS BPH DEPT. 71
  • 72.
    Budgeting • Budget isa detailed plan of operations for some specific future period. • It is also a statement which is expressed in monetary unit or any physical unit i.e. it is a financial quantitative statement. • Gillie has defined budgeting as "allocation of scarce resources on the basis of forecasted needs and proposed activities over a specified period of time." • Budgeting is also an essential aspect of managing an organization including its personnel, programs and projects. PRATIK SHRESTHA - NAMS BPH DEPT. 72
  • 73.
    System Model ofPHA/Mgmt. PRATIK SHRESTHA - NAMS BPH DEPT. 73
  • 74.
    Inputs • In managingpublic health programs, inputs like men, money and materials/supplies are essential. • Human resources in public health includes the personnel of officer level, program coordinators, physicians, nurses, technologist and other middle and lower class personnel who are directly or indirectly related to public health programs. • Budget is also an important aspect of every organization and programs. It includes physical assets (e.g. building, machinery), capital, funds and cash. PRATIK SHRESTHA - NAMS BPH DEPT. 74
  • 75.
    Contd… • Materials andsupplies include the various physical materials needed to establish and run an organization and programs effectively and efficiently. • E.g. Materials like furniture, clinical instruments; supplies like drugs/medicines, vaccines; and machinery like ECG, USG, X-ray, etc. PRATIK SHRESTHA - NAMS BPH DEPT. 75
  • 76.
    Process • The inputsare utilized through various management process like planning, organizing, staffing, directing, controlling, coordinating, recording/reporting and budgeting, by which the desired goals and objectives of a program/health institution will be achieved. PRATIK SHRESTHA - NAMS BPH DEPT. 76
  • 77.
    Results/Outputs • Finally, theresults or outputs of an organization or health program will be in the form of both individual and organizational level. The individual output may be individual performance, job quality, promotion, etc. The organizational output may be in the form of achieving organizational objectives in terms of public health, education, training, research, etc. PRATIK SHRESTHA - NAMS BPH DEPT. 77
  • 78.
    Nature of Management •Multidisciplinary • Dynamic nature of principles • Relative, not absolute principles • Universality of management • Management as a profession • Management as science and art PRATIK SHRESTHA - NAMS BPH DEPT. 78