PROJECT APLIKASI RENTAL MOBIL
Use Case Diagram
uc UCD Rental Mobil
Cetak Laporan
Transaksi
Sewa
Update
Informasi
Kelola
Database
Login
Daftar Baru
Pelanggan Admin
Aplikasi Rental Mobil
Data
Pelanggan
Username Password
Logout
Data Mobil
Data Supir
Data
Pelanggan
Pengembalian Konfirmasi
Pengembalian
Data
Penyewaan
Laporan
Penyewaan
Laporan
Pengembalian
Laporan Data
Pelanggan
Laporan Data
Mobil
Laporan Data
Supir
Data
Pengembalian
Update
Account
Testimoni
«extend»
«extend»
«include» «include»
«extend»
«include»
«extend»
«extend»
«extend»
«extend»
«extend»
«extend»
«extend»
«extend»
«extend»«extend»
Activity Diagram
1. Pelanggan – Daftar Baru
2. Pelanggan – Login
act Daftar Baru
Aplikasi Rental MobilPelanggan
Mulai
Daftar Baru
Mengisi Formulir
Melakukan Pendaftaran
Data Lengkap??
Dapat Username &
Password
Selesai
Menu Utama
Ya
Tidak
act Login
Aplikasi Rental MobilPelanggan
Mulai
Melakukan Login
Masukan Username &
Password
Memvalidasi Account
Account Valid?
Selesai
Menu Utama Pelanggan
Menu Utama
Ya
Tidak
3. Pelanggan – Update Account
4. Pelanggan – Sewa
act Update Account
Sistem Rental MobilPelanggan
Mulai
Pilih Account Menu Account Pelanggan
Perbarui Informasi
Ubah Data Diri?
Selesai
Ubah Data Diri Disimpan
Ya
Tidak
act Sewa
Aplikasi Rental MobilPelanggan
Mulai
Memilih Sewa di Menu
Utama Pelanggan Pilih Mobil
Selesai
Pilih Supir
Sewa
Supir?
Data Supir
Data Sewa
Metode Pembayaran
Lanjut
Transaksi?
Bukti SewaCetak Bukti Sewa
Tidak
Ya
Ya
Tidak
5. Pelanggan – Konfirmasi Pengembalian
6. Pelanggan – Logout
act Konfirmasi Pengembalian
Sistem Rental MobillPelanggan
Mulai
Mengembalikan Mobil Konfirmasi Pengembalian
Selesai
Isi Testimoni
act Logout
Sistem Rental MobilPelanggan
Mulai
Memilih Logout
Memproses Logout
Selesai
Ingin Keluar?
Menu Utama Pelanggan
Tidak
Ya
Activity Diagram
1. Admin – Login
2. Admin – Data Pelanggan
act Login
Sistem Rental MobilAdmin
Mulai
Melakukan Login
Memasukkan Username &
Password
Memvalidasi Account
Account Valid?
Menu Utama Admin
Selesai
Tidak
Ya
act Data Pelanggan
Database PelangganSistem Rental MobilAdmin
Mulai
Pilih Database Pelanggan
Hapus Data Pelanggan
Request
Menu Data Pelanggan
Ingin Menghapus Data Pelanggan?
Eksekusi
Data Hapus Pelanggan
Disimpan
Selesai
Tidak
Ya
3. Admin – Data Mobil
4. Admin – Data Supir
act Data Mobil
Database MobilSistem Rental MobilAdmin
Mulai
Pilih Data Mobil Request Eksekusi
Menu Data Mobil
Ingin Menambah
Data Mobil?
Tambah Data Mobil
Hapus Data Mobil
Simpan Data
Mobil?
Ingin Menghapus Data Mobil?
Tambah Data Mobil
Disimpan
Hapus Data Mobil
Disimpan
Selesai
Data Mobil Ditambah
Ubah Data Mobil
Ingin Mengubah
Data Mobil?
Data Mobil Diubah
Simpan Data
Mobil?
Ubah Data Mobil Disimpan
Tidak
Ya
Tidak
Ya
Ya
Tidak
Tidak
Ya
Tidak
act Data Supir
Database SupirSistem Rental MobilAdmin
Mulai
Pilih Data Supir Request Eksekusi
Menu Data Supir
Ingin Menambah
Data Supir?
Tambah Data Supir
Hapus Data Supir
Simpan Data
Supir?
Ingin Menghapus Data Supir?
Tambah Data Supir
Disimpan
Hapus Data Supir
Disimpan
Selesai
Data Supir Ditambah
Ubah Data Supir
Simpan Data
Supir?
Ubah Data Supir Disimpan
Ingin Mengubah
Data Supir?
Data Supir Diubah
Tidak
Ya
Tidak
Tidak
Ya
Tidak
Tidak
Ya
Ya
Ya
5. Admin – Data Penyewaan
6. Admin – Data Pengembalian
act Data Penyewaan
Database Penyewaan MobilSistem Rental MobilAdmin
Mulai
Pilih Data Penyewaan Request Eksekusi
Menu Data Penyewaan
Mobil
Selesai
act Data Pengembalian
Database Pengembalian MobilSistem Rental MobilAdmin
Mulai
Pilih Data Pengembalian Request Eksekusi
Menu Data Pengembalian
Mobil
Selesai
7. Admin – Testimoni
8. Admin – Update Informasi
act Testimoni
Database TestimoniSistem Rental MobilAdmin
Mulai
Pilih Testimoni Request Eksekusi
Menu Testimoni
Hapus Testimoni
Ingin Menghapus Testimoni?
Hapus Testimoni Disimpan
Selesai
Tidak
Ya
act Update Informasi
Database InformasiSistem Rental MobilAdmin
Mulai
Pilih Update Informasi Request Eksekusi
Menu Informasi
Tambah Informasi
Simpan Informasi?
Data Tambah Informasi
Disimpan
Tambah
Informasi?
Hapus Informasi
Ingin Menghapus?
Data Hapus Informasi
Disimpan
Selesai
Tidak
Ya
Tidak
Ya
Tidak
Ya
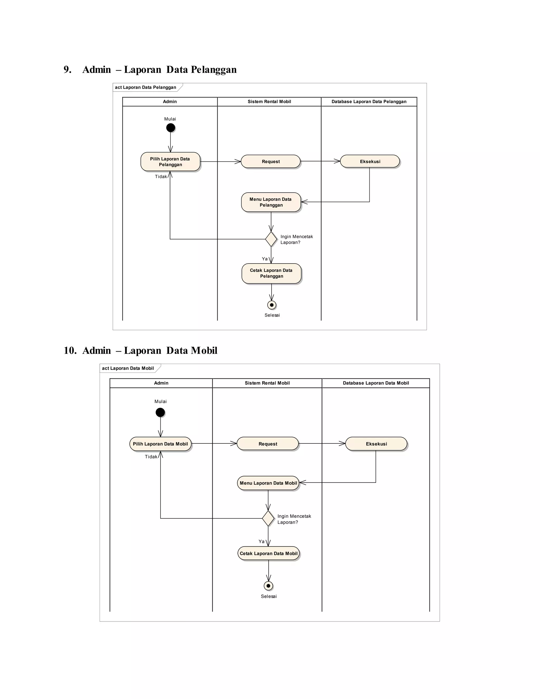
9. Admin – Laporan Data Pelanggan
10. Admin – Laporan Data Mobil
act Laporan Data Pelanggan
Database Laporan Data PelangganSistem Rental MobilAdmin
Mulai
Pilih Laporan Data
Pelanggan
Request Eksekusi
Menu Laporan Data
Pelanggan
Ingin Mencetak
Laporan?
Cetak Laporan Data
Pelanggan
Selesai
Tidak
Ya
act Laporan Data Mobil
Database Laporan Data MobilSistem Rental MobilAdmin
Mulai
Pilih Laporan Data Mobil Request Eksekusi
Menu Laporan Data Mobil
Ingin Mencetak
Laporan?
Cetak Laporan Data Mobil
Selesai
Tidak
Ya
11. Admin – Laporan Data Supir
12. Admin – Laporan Penyewaan
act Laporan Data Supir
Database Laporan Data SupirSistem Rental MobilAdmin
Mulai
Pilih Laporan Data Supir Request Eksekusi
Menu Laporan Data Supir
Ingin Mencetak
Laporan?
Cetak Laporan Data Supir
Selesai
Tidak
Ya
act Laporan Penyewaan
Database Laporan Penyewaan MobilSistem Rental MobilAdmin
Mulai
Pilih Laporan Penyewaan Request Eksekusi
Menu Laporan Penyewaan
Mobil
Cetak Laporan Penyewaan
Mobil
Ingin Mencetak
Laporan?
Selesai
Ya
Tidak
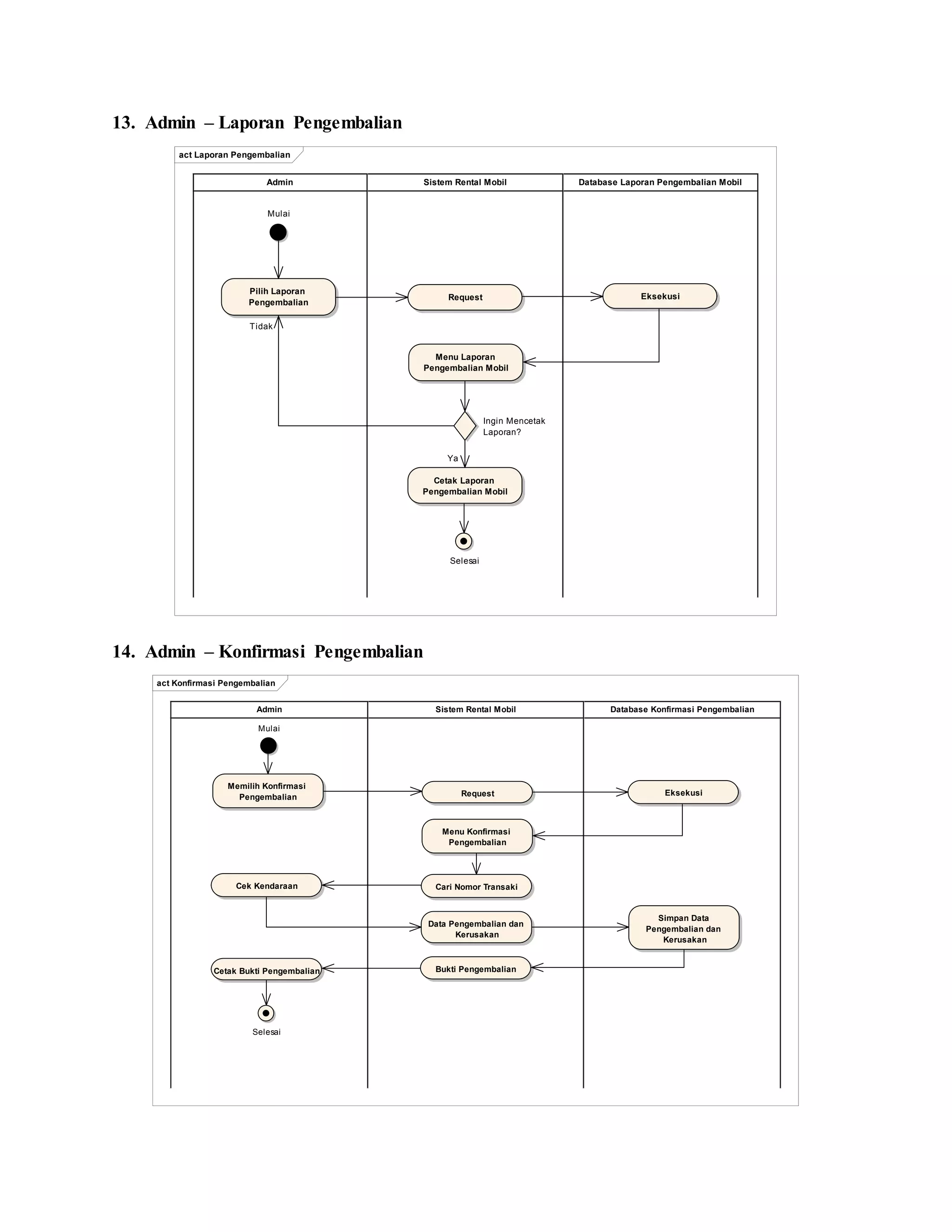
13. Admin – Laporan Pengembalian
14. Admin – Konfirmasi Pengembalian
act Laporan Pengembalian
Database Laporan Pengembalian MobilSistem Rental MobilAdmin
Mulai
Pilih Laporan
Pengembalian
Request Eksekusi
Menu Laporan
Pengembalian Mobil
Ingin Mencetak
Laporan?
Cetak Laporan
Pengembalian Mobil
Selesai
Tidak
Ya
act Konfirmasi Pengembalian
Database Konfirmasi PengembalianSistem Rental MobilAdmin
Mulai
Memilih Konfirmasi
Pengembalian
Menu Konfirmasi
Pengembalian
Cari Nomor Transaki
Data Pengembalian dan
Kerusakan
Bukti PengembalianCetak Bukti Pengembalian
Selesai
Request Eksekusi
Cek Kendaraan
Simpan Data
Pengembalian dan
Kerusakan
15. Admin – Logout
act Logout
Sistem Rental MobilAdmin
Mulai
Memilih Logout Menu Utama Admin
Ingin Keluar?
Memproses Logout
Selesai
Tidak
Ya
Sequence Diagram
1. Pelanggan – Daftar Baru
2. Pelanggan – Login
sd SDDaftar Baru
Pelanggan Form Daftar Baru Proses AccountMenu Utama Account
alt Data Lengkap?
[Ya]
[Tidak]
MemilihDaftarBaru()
getForm()
inputNoKTP()
inputNama()
inputAlamat()
inputNoTlp()
inputEmail()
inputPassword()
inputRepassword()
uploadFoto()
getAccount()
UlangDaftarBaru()
sd SDLogin
Pelanggan Menu Utama Form Login Validasi Account Account Menu Utama
Pelanggan
alt Account Valid?
[Ya]
[Tidak]
MemilihLogin()
openForm()
input(User,Pass)
getAccount()
Tampilkan()
Tampilkan()
3. Pelanggan – Update Account
sd SDUpdate Account
Pelanggan Menu Account
Pelanggan
Form Account
Pelanggan
Proses Ubah Data Account
Pelanggan
alt Ubah Data Diri?
[Ya]
[Tidak]
MemilihMenuAccount()
openForm()
getAccountPelanggan()
NoKTP()
Nama()
Alamat()
NoTlp()
Email()
Password()
Repassword()
Foto()
getDataDiri()
Tampilkan()
4. Pelanggan – Sewa
sd SDSewa
Pelanggan Menu Sewa Proses Sewa Mobil SupirForm Sewa Mobil
(FSM)
Data Sewa Pembayaran Bukti Sewa
alt Lanjut Transaksi?
[Ya]
[Tidak]
MemilihSewa()
openForm()
getFSM()
KodePelanggan()
NamaPelanggan()
PilihMobil()
getMobil()
getMobil()
pilihMerkMobil()
pilihKapasitasMobil()
Harga()
PilihSupir()
getSupir()
getSupir()
KPSupir()
pilihSupir()
HargaSewaSupir()
DataSewa()
getData()
getDataSewa()
inputLamaSewa(JmlHr)
pilihTglSewa()
TglKembali(dd,mm,yyyy)
inputAlamatTujuan()
getMetodeBayar()
getBukti()
NomorTransaksi()
Tampilkan()
5. Pelanggan – Konfirmasi Pengembalian
6. Pelanggan – Logout
sd SDKonfirmasi Pengembalian
Pelanggan Menu
Pengembalian
Form
Pengembalian
Proses Konfirmasi Testimoni
MemilihPengembalian()
openForm()
ValidasiPengembalian()
inputTestimoni()
getTestimoni()
sd SDLogout
Pelanggan Menu Utama
Pelanggan
Proses Logout Menu Utama
alt Ingin Keluar?
[Ya]
[Tidak]
MemilihLogout()
Validasi(Logout)
Tampilkan()
Tampilkan()
Sequence Diagram
1. Admin – Login
2. Admin – Data Pelanggan
sd SDLogin
Admin Form Login Validasi Account Acount Menu Utama
Admin
alt Account Valid?
[Ya]
[Tidak]
Tampilkan()
Input(User,Pass)
Validasi(User,Pass)
getAccount()
Tampilkan()
Tampilkan()
sd SDData Pelanggan
Admin Menu Data
Pelanggan
Proses Database Data Pelanggan
alt Ingin Menghapus Data Pelanggan?
[Ya]
[Tidak]
MemilihDataPelanggan()
openDatabase()
getDataPelanggan()
Tampilkan()
3. Admin – Data Mobil
sd SDData Mobil
Admin Menu Data Mobil Form Data Mobil Proses Database Data Mobil
alt Ingin Menambah Data Mobil?
[Ya]
[Tidak]
alt Simpan Data Mobil?
[Ya]
[Tidak]
alt Ingin Mengubah Data Mobil?
[Ya]
[Tidak]
alt Simpan Data Mobil?
[Ya]
[Tidak]
alt Ingin Menghapus Data Mobil?
[Ya]
[Tidak]
MemilihDataMobil()
openForm()
getDatabase()
inputPlatMobil()
inputJenisMobil()
inputMerkMobil()
inputKapasitas()
inputNoMesin()
inputHargaSewa()
getDataMobil()
Tampilkan()
getDataMobil()
Tampilkan()
getDataMobil()
Tampilkan()
4. Admin – Data Supir
5. Admin – Data Penyewaan
sd SDData Supir
Admin Menu Data Supir Form Data Supir Proses Database Data Supir
alt Ingin Menambah Data Supir?
[Ya]
[Tidak]
alt Simpan Data Supir?
[Ya]
[Tidak]
alt Ingin Mengubah Data Supir?
[Ya]
[Tidak]
alt Simpan Data Supir?
[Ya]
[Tidak]
alt Ingin Menghapus Data Supir?
[Ya]
[Tidak]
MemilihDataSupir()
openForm()
getDatabase()
inputKPSupir()
inputNoSIM()
inputNamaSupir()
inputAlamat()
inputNoTlp()
uploadFoto()
getDataSupir()
Tampilkan()
getDataSupir()
Tampilkan()
getDataMobil()
Tampilkan()
sd SDData Penyewaan
Admin Menu Data
Penyewaan
Proses Database Data Penyewaan
MemilihDataPenyewaan()
openDatabase()
getDataPenyewaan()
6. Admin – Data Pengembalian
7. Admin – Testimoni
sd SDData Pengembalian
Admin Menu Data
Pengembalian
Proses Database Data
Pengembalian
MemilihDataPengembalian()
openDatabase()
getDataPengembalian()
sd SDTestimoni
Admin Menu Testimoni Proses Database Testimoni
alt Ingin Menghapus Testimoni?
[Ya]
[Tidak]
MemilihTestimoni()
openDatabase()
getTestimoni()
Tampilkan()
8. Admin – Update Informasi
9. Admin – Laporan Data Pelanggan
sd SDUpdate Informasi
Admin Menu Update
Informasi
Proses Database InformasiForm Informasi
alt Tambah Informasi?
[Ya]
[Tidak]
alt Ingin Menghapus
[Ya]
[Tidak]
alt Simpan Informasi?
[Ya]
[Tidak]
MemilihUpdateInformasi()
openForm()
getDatabase()
getInformasi()
Tampilkan()
HapusInformasi()
Tampilkan()
sd SDLaporan Data Pelanggan
Admin Menu Laporan
Data Pelanggan
Proses Database Data Pelanggan
alt Ingin Mencetak Laporan?
[Ya]
[Tidak]
MemilihLapDataPelanggan()
openDatabase()
getDataPelanggan()
Tampilkan()
10. Admin – Laporan Data Mobil
11. Admin – Laporan Data Supir
sd SDLaporan Data Mobil
Admin Menu Laporan
Data Mobil
Proses Database Data Mobil
alt Ingin Mencetak Laporan?
[Ya]
[Tidak]
MemilihLapDataMobil()
openDatabase()
getDataMobil()
Tampilkan()
sd SDLaporan Data Supir
Admin Menu Laporan
Data Supir
Proses Database Data Supir
alt Ingin Mencetak Laporan?
[Ya]
[Tidak]
MemilihLapDataSupir()
openDatabase()
getDataSupir()
Tampilkan()
12. Admin – Laporan Penyewaan
13. Admin – Laporan Pengembalian
sd SDLaporan Penyewaan
Admin Menu Laporan
Penyewaan
Proses Database Data Penyewaan
alt Ingin Mencetak Laporan?
[Ya]
[Tidak]
MemilihLapPenyewaan()
openDatabase()
getDataPenyewaan()
Tampilkan()
sd SDLaporan Pengembalian
Admin Menu Laporan
Pengembalian
Proses Database Data
Pengembalian
alt Ingin Mencetak Laporan?
[Ya]
[Tidak]
MemilihLapPengembalian()
openDatabase()
getDataPengembalian()
Tampilkan()
14. Admin – Konfirmasi Pengembalian
15. Admin – Logout
sd SDKonfirmasi Pengembalian
Admin Menu Konfirmasi
Pengembalian
(KP)
Proses Database FPMForm
Pengembalian
Mobil (FPM)
Pelanggan Supir Mobil Bukti
Pengembalian
MemilihKP()
openFPM()
getFPM()
getFPM()
getPelanggan()
getSupir()
getMobil()
inputNoTransaksi()
NamaPelanggan()
Merk Mobil()
inputTglKembali()
TglHarusKembali()
CekKeterlambatan()
Keterlambatan()
TampilKeterlambatan()
inputKerusakan()
inputHargaKerusakan()
TotalBayar()
Simpan()
Simpan()
SimpanFPM()
SimpanKerusakan()
getBukti()
sd SDLogout
Admin Menu Utama
Admin
Proses Logout Form Login
alt Ingin Keluar?
[Ya]
[Tidak]
MemilihLogout()
Validasi(Logout)
Tampilkan()
Tampilkan()
Class Diagram (Pelanggan)
class Class Model
Sistem Rental Mobil Menu Login
Menu Utama
A
Menu LogOut
ProsesLogout
Proses Validasi Account
Login
Menu Daftar Baru
Menu Update Account
MenuSewa
Menu Pengembalian
ProsesSewa
- account: int
- balance: int
- transaksi: int
+ ProsesPenyewaanMobil() : void
Proses Pengembalian
- account: int
- balance: int
- transaksi: int
+ ProsesPengembalianMobil() : void
Account
Balance
Transaksi
melakukan
memiliki
mengakses
melakukan
mewarisi
mewarisi
melakukan
mewarisi
melakukan
mewarisi
melakukan
mengakses
mewarisi

UML Aplikasi Rental Mobil

  • 1.
    PROJECT APLIKASI RENTALMOBIL Use Case Diagram uc UCD Rental Mobil Cetak Laporan Transaksi Sewa Update Informasi Kelola Database Login Daftar Baru Pelanggan Admin Aplikasi Rental Mobil Data Pelanggan Username Password Logout Data Mobil Data Supir Data Pelanggan Pengembalian Konfirmasi Pengembalian Data Penyewaan Laporan Penyewaan Laporan Pengembalian Laporan Data Pelanggan Laporan Data Mobil Laporan Data Supir Data Pengembalian Update Account Testimoni «extend» «extend» «include» «include» «extend» «include» «extend» «extend» «extend» «extend» «extend» «extend» «extend» «extend» «extend»«extend»
  • 2.
    Activity Diagram 1. Pelanggan– Daftar Baru 2. Pelanggan – Login act Daftar Baru Aplikasi Rental MobilPelanggan Mulai Daftar Baru Mengisi Formulir Melakukan Pendaftaran Data Lengkap?? Dapat Username & Password Selesai Menu Utama Ya Tidak act Login Aplikasi Rental MobilPelanggan Mulai Melakukan Login Masukan Username & Password Memvalidasi Account Account Valid? Selesai Menu Utama Pelanggan Menu Utama Ya Tidak
  • 3.
    3. Pelanggan –Update Account 4. Pelanggan – Sewa act Update Account Sistem Rental MobilPelanggan Mulai Pilih Account Menu Account Pelanggan Perbarui Informasi Ubah Data Diri? Selesai Ubah Data Diri Disimpan Ya Tidak act Sewa Aplikasi Rental MobilPelanggan Mulai Memilih Sewa di Menu Utama Pelanggan Pilih Mobil Selesai Pilih Supir Sewa Supir? Data Supir Data Sewa Metode Pembayaran Lanjut Transaksi? Bukti SewaCetak Bukti Sewa Tidak Ya Ya Tidak
  • 4.
    5. Pelanggan –Konfirmasi Pengembalian 6. Pelanggan – Logout act Konfirmasi Pengembalian Sistem Rental MobillPelanggan Mulai Mengembalikan Mobil Konfirmasi Pengembalian Selesai Isi Testimoni act Logout Sistem Rental MobilPelanggan Mulai Memilih Logout Memproses Logout Selesai Ingin Keluar? Menu Utama Pelanggan Tidak Ya
  • 5.
    Activity Diagram 1. Admin– Login 2. Admin – Data Pelanggan act Login Sistem Rental MobilAdmin Mulai Melakukan Login Memasukkan Username & Password Memvalidasi Account Account Valid? Menu Utama Admin Selesai Tidak Ya act Data Pelanggan Database PelangganSistem Rental MobilAdmin Mulai Pilih Database Pelanggan Hapus Data Pelanggan Request Menu Data Pelanggan Ingin Menghapus Data Pelanggan? Eksekusi Data Hapus Pelanggan Disimpan Selesai Tidak Ya
  • 6.
    3. Admin –Data Mobil 4. Admin – Data Supir act Data Mobil Database MobilSistem Rental MobilAdmin Mulai Pilih Data Mobil Request Eksekusi Menu Data Mobil Ingin Menambah Data Mobil? Tambah Data Mobil Hapus Data Mobil Simpan Data Mobil? Ingin Menghapus Data Mobil? Tambah Data Mobil Disimpan Hapus Data Mobil Disimpan Selesai Data Mobil Ditambah Ubah Data Mobil Ingin Mengubah Data Mobil? Data Mobil Diubah Simpan Data Mobil? Ubah Data Mobil Disimpan Tidak Ya Tidak Ya Ya Tidak Tidak Ya Tidak act Data Supir Database SupirSistem Rental MobilAdmin Mulai Pilih Data Supir Request Eksekusi Menu Data Supir Ingin Menambah Data Supir? Tambah Data Supir Hapus Data Supir Simpan Data Supir? Ingin Menghapus Data Supir? Tambah Data Supir Disimpan Hapus Data Supir Disimpan Selesai Data Supir Ditambah Ubah Data Supir Simpan Data Supir? Ubah Data Supir Disimpan Ingin Mengubah Data Supir? Data Supir Diubah Tidak Ya Tidak Tidak Ya Tidak Tidak Ya Ya Ya
  • 7.
    5. Admin –Data Penyewaan 6. Admin – Data Pengembalian act Data Penyewaan Database Penyewaan MobilSistem Rental MobilAdmin Mulai Pilih Data Penyewaan Request Eksekusi Menu Data Penyewaan Mobil Selesai act Data Pengembalian Database Pengembalian MobilSistem Rental MobilAdmin Mulai Pilih Data Pengembalian Request Eksekusi Menu Data Pengembalian Mobil Selesai
  • 8.
    7. Admin –Testimoni 8. Admin – Update Informasi act Testimoni Database TestimoniSistem Rental MobilAdmin Mulai Pilih Testimoni Request Eksekusi Menu Testimoni Hapus Testimoni Ingin Menghapus Testimoni? Hapus Testimoni Disimpan Selesai Tidak Ya act Update Informasi Database InformasiSistem Rental MobilAdmin Mulai Pilih Update Informasi Request Eksekusi Menu Informasi Tambah Informasi Simpan Informasi? Data Tambah Informasi Disimpan Tambah Informasi? Hapus Informasi Ingin Menghapus? Data Hapus Informasi Disimpan Selesai Tidak Ya Tidak Ya Tidak Ya
  • 9.
    9. Admin –Laporan Data Pelanggan 10. Admin – Laporan Data Mobil act Laporan Data Pelanggan Database Laporan Data PelangganSistem Rental MobilAdmin Mulai Pilih Laporan Data Pelanggan Request Eksekusi Menu Laporan Data Pelanggan Ingin Mencetak Laporan? Cetak Laporan Data Pelanggan Selesai Tidak Ya act Laporan Data Mobil Database Laporan Data MobilSistem Rental MobilAdmin Mulai Pilih Laporan Data Mobil Request Eksekusi Menu Laporan Data Mobil Ingin Mencetak Laporan? Cetak Laporan Data Mobil Selesai Tidak Ya
  • 10.
    11. Admin –Laporan Data Supir 12. Admin – Laporan Penyewaan act Laporan Data Supir Database Laporan Data SupirSistem Rental MobilAdmin Mulai Pilih Laporan Data Supir Request Eksekusi Menu Laporan Data Supir Ingin Mencetak Laporan? Cetak Laporan Data Supir Selesai Tidak Ya act Laporan Penyewaan Database Laporan Penyewaan MobilSistem Rental MobilAdmin Mulai Pilih Laporan Penyewaan Request Eksekusi Menu Laporan Penyewaan Mobil Cetak Laporan Penyewaan Mobil Ingin Mencetak Laporan? Selesai Ya Tidak
  • 11.
    13. Admin –Laporan Pengembalian 14. Admin – Konfirmasi Pengembalian act Laporan Pengembalian Database Laporan Pengembalian MobilSistem Rental MobilAdmin Mulai Pilih Laporan Pengembalian Request Eksekusi Menu Laporan Pengembalian Mobil Ingin Mencetak Laporan? Cetak Laporan Pengembalian Mobil Selesai Tidak Ya act Konfirmasi Pengembalian Database Konfirmasi PengembalianSistem Rental MobilAdmin Mulai Memilih Konfirmasi Pengembalian Menu Konfirmasi Pengembalian Cari Nomor Transaki Data Pengembalian dan Kerusakan Bukti PengembalianCetak Bukti Pengembalian Selesai Request Eksekusi Cek Kendaraan Simpan Data Pengembalian dan Kerusakan
  • 12.
    15. Admin –Logout act Logout Sistem Rental MobilAdmin Mulai Memilih Logout Menu Utama Admin Ingin Keluar? Memproses Logout Selesai Tidak Ya
  • 13.
    Sequence Diagram 1. Pelanggan– Daftar Baru 2. Pelanggan – Login sd SDDaftar Baru Pelanggan Form Daftar Baru Proses AccountMenu Utama Account alt Data Lengkap? [Ya] [Tidak] MemilihDaftarBaru() getForm() inputNoKTP() inputNama() inputAlamat() inputNoTlp() inputEmail() inputPassword() inputRepassword() uploadFoto() getAccount() UlangDaftarBaru() sd SDLogin Pelanggan Menu Utama Form Login Validasi Account Account Menu Utama Pelanggan alt Account Valid? [Ya] [Tidak] MemilihLogin() openForm() input(User,Pass) getAccount() Tampilkan() Tampilkan()
  • 14.
    3. Pelanggan –Update Account sd SDUpdate Account Pelanggan Menu Account Pelanggan Form Account Pelanggan Proses Ubah Data Account Pelanggan alt Ubah Data Diri? [Ya] [Tidak] MemilihMenuAccount() openForm() getAccountPelanggan() NoKTP() Nama() Alamat() NoTlp() Email() Password() Repassword() Foto() getDataDiri() Tampilkan()
  • 15.
    4. Pelanggan –Sewa sd SDSewa Pelanggan Menu Sewa Proses Sewa Mobil SupirForm Sewa Mobil (FSM) Data Sewa Pembayaran Bukti Sewa alt Lanjut Transaksi? [Ya] [Tidak] MemilihSewa() openForm() getFSM() KodePelanggan() NamaPelanggan() PilihMobil() getMobil() getMobil() pilihMerkMobil() pilihKapasitasMobil() Harga() PilihSupir() getSupir() getSupir() KPSupir() pilihSupir() HargaSewaSupir() DataSewa() getData() getDataSewa() inputLamaSewa(JmlHr) pilihTglSewa() TglKembali(dd,mm,yyyy) inputAlamatTujuan() getMetodeBayar() getBukti() NomorTransaksi() Tampilkan()
  • 16.
    5. Pelanggan –Konfirmasi Pengembalian 6. Pelanggan – Logout sd SDKonfirmasi Pengembalian Pelanggan Menu Pengembalian Form Pengembalian Proses Konfirmasi Testimoni MemilihPengembalian() openForm() ValidasiPengembalian() inputTestimoni() getTestimoni() sd SDLogout Pelanggan Menu Utama Pelanggan Proses Logout Menu Utama alt Ingin Keluar? [Ya] [Tidak] MemilihLogout() Validasi(Logout) Tampilkan() Tampilkan()
  • 17.
    Sequence Diagram 1. Admin– Login 2. Admin – Data Pelanggan sd SDLogin Admin Form Login Validasi Account Acount Menu Utama Admin alt Account Valid? [Ya] [Tidak] Tampilkan() Input(User,Pass) Validasi(User,Pass) getAccount() Tampilkan() Tampilkan() sd SDData Pelanggan Admin Menu Data Pelanggan Proses Database Data Pelanggan alt Ingin Menghapus Data Pelanggan? [Ya] [Tidak] MemilihDataPelanggan() openDatabase() getDataPelanggan() Tampilkan()
  • 18.
    3. Admin –Data Mobil sd SDData Mobil Admin Menu Data Mobil Form Data Mobil Proses Database Data Mobil alt Ingin Menambah Data Mobil? [Ya] [Tidak] alt Simpan Data Mobil? [Ya] [Tidak] alt Ingin Mengubah Data Mobil? [Ya] [Tidak] alt Simpan Data Mobil? [Ya] [Tidak] alt Ingin Menghapus Data Mobil? [Ya] [Tidak] MemilihDataMobil() openForm() getDatabase() inputPlatMobil() inputJenisMobil() inputMerkMobil() inputKapasitas() inputNoMesin() inputHargaSewa() getDataMobil() Tampilkan() getDataMobil() Tampilkan() getDataMobil() Tampilkan()
  • 19.
    4. Admin –Data Supir 5. Admin – Data Penyewaan sd SDData Supir Admin Menu Data Supir Form Data Supir Proses Database Data Supir alt Ingin Menambah Data Supir? [Ya] [Tidak] alt Simpan Data Supir? [Ya] [Tidak] alt Ingin Mengubah Data Supir? [Ya] [Tidak] alt Simpan Data Supir? [Ya] [Tidak] alt Ingin Menghapus Data Supir? [Ya] [Tidak] MemilihDataSupir() openForm() getDatabase() inputKPSupir() inputNoSIM() inputNamaSupir() inputAlamat() inputNoTlp() uploadFoto() getDataSupir() Tampilkan() getDataSupir() Tampilkan() getDataMobil() Tampilkan() sd SDData Penyewaan Admin Menu Data Penyewaan Proses Database Data Penyewaan MemilihDataPenyewaan() openDatabase() getDataPenyewaan()
  • 20.
    6. Admin –Data Pengembalian 7. Admin – Testimoni sd SDData Pengembalian Admin Menu Data Pengembalian Proses Database Data Pengembalian MemilihDataPengembalian() openDatabase() getDataPengembalian() sd SDTestimoni Admin Menu Testimoni Proses Database Testimoni alt Ingin Menghapus Testimoni? [Ya] [Tidak] MemilihTestimoni() openDatabase() getTestimoni() Tampilkan()
  • 21.
    8. Admin –Update Informasi 9. Admin – Laporan Data Pelanggan sd SDUpdate Informasi Admin Menu Update Informasi Proses Database InformasiForm Informasi alt Tambah Informasi? [Ya] [Tidak] alt Ingin Menghapus [Ya] [Tidak] alt Simpan Informasi? [Ya] [Tidak] MemilihUpdateInformasi() openForm() getDatabase() getInformasi() Tampilkan() HapusInformasi() Tampilkan() sd SDLaporan Data Pelanggan Admin Menu Laporan Data Pelanggan Proses Database Data Pelanggan alt Ingin Mencetak Laporan? [Ya] [Tidak] MemilihLapDataPelanggan() openDatabase() getDataPelanggan() Tampilkan()
  • 22.
    10. Admin –Laporan Data Mobil 11. Admin – Laporan Data Supir sd SDLaporan Data Mobil Admin Menu Laporan Data Mobil Proses Database Data Mobil alt Ingin Mencetak Laporan? [Ya] [Tidak] MemilihLapDataMobil() openDatabase() getDataMobil() Tampilkan() sd SDLaporan Data Supir Admin Menu Laporan Data Supir Proses Database Data Supir alt Ingin Mencetak Laporan? [Ya] [Tidak] MemilihLapDataSupir() openDatabase() getDataSupir() Tampilkan()
  • 23.
    12. Admin –Laporan Penyewaan 13. Admin – Laporan Pengembalian sd SDLaporan Penyewaan Admin Menu Laporan Penyewaan Proses Database Data Penyewaan alt Ingin Mencetak Laporan? [Ya] [Tidak] MemilihLapPenyewaan() openDatabase() getDataPenyewaan() Tampilkan() sd SDLaporan Pengembalian Admin Menu Laporan Pengembalian Proses Database Data Pengembalian alt Ingin Mencetak Laporan? [Ya] [Tidak] MemilihLapPengembalian() openDatabase() getDataPengembalian() Tampilkan()
  • 24.
    14. Admin –Konfirmasi Pengembalian 15. Admin – Logout sd SDKonfirmasi Pengembalian Admin Menu Konfirmasi Pengembalian (KP) Proses Database FPMForm Pengembalian Mobil (FPM) Pelanggan Supir Mobil Bukti Pengembalian MemilihKP() openFPM() getFPM() getFPM() getPelanggan() getSupir() getMobil() inputNoTransaksi() NamaPelanggan() Merk Mobil() inputTglKembali() TglHarusKembali() CekKeterlambatan() Keterlambatan() TampilKeterlambatan() inputKerusakan() inputHargaKerusakan() TotalBayar() Simpan() Simpan() SimpanFPM() SimpanKerusakan() getBukti() sd SDLogout Admin Menu Utama Admin Proses Logout Form Login alt Ingin Keluar? [Ya] [Tidak] MemilihLogout() Validasi(Logout) Tampilkan() Tampilkan()
  • 25.
    Class Diagram (Pelanggan) classClass Model Sistem Rental Mobil Menu Login Menu Utama A Menu LogOut ProsesLogout Proses Validasi Account Login Menu Daftar Baru Menu Update Account MenuSewa Menu Pengembalian ProsesSewa - account: int - balance: int - transaksi: int + ProsesPenyewaanMobil() : void Proses Pengembalian - account: int - balance: int - transaksi: int + ProsesPengembalianMobil() : void Account Balance Transaksi melakukan memiliki mengakses melakukan mewarisi mewarisi melakukan mewarisi melakukan mewarisi melakukan mengakses mewarisi