1
BAB I
PENDAHULUAN
A. Deskripsi Singkat
Bab ini akan mengemukakan tentang konsep pengolahan data yang
terdiri dari pengertian pengolahan data, siklus pengolahan data dan metode
pengolahan data yang terdiri dari Batch Processing (proses tunda) dan
Immediate Processing (proses segera).
Selama 10 tahun pertama pada era komputer, atau sekitar masa itu,
perusahaan hanya menerapkan komputer untuk aplikasi akuntansi mereka.
Aktivitas ini disebut pengolahan data. Sejak pengolahan komputer menjadi
lebih canggih, ada aplikasi yang disertakan, yaitu MIS, DSS, office
automation, dan expert system. Namun demikian, pengolahan data masih
merupakan aplikasi popular, yang mengkonsumsi waktu pengolahan paling
banyak dari yang diberikan oleh komputer bisnis. Yang paling dipentingkan
adalah bahwa pengolahan data dapat memberikan data kepada gudang
sehingga dapat digunakan oleh bagian lain, yang hal ini merupakan aplikasi
yang berorientasi informasi.
B. Relevansi
Pembahasan bab ini sangat penting dipahami, karena definisi
pengolahan data, siklus pengolahan data dan metode pengolahan data
merupakan konsep dasar dari manipulasi data ke dalam bentuk yang lebih
berguna yaitu berupa informasi.
C. Tujuan
Mahasiswa diharapkan dapat memahami dan menjelaskan konsep
pengolahan data.
2
BAB II
SISTEM PENGOLAH DATA
A. Definisi Pengolahan Data
Pengolahan data (data processing) adalah manipulasi dari data ke
dalam bentuk yang lebih berguna dan lebih berarti, berupa suatu informasi.
Informasi merupakan hasil pengolahan dari sebuah model, formasi,
organisasi, ataupun suatu perubahan bentuk dari data yang memiliki nilai
tertentu, dan bisa digunakan untuk menambah pengetahuan bagi yang
menerimanya. Dalam hal ini, data bisa dianggap sebagai obyek dan informasi
adalah suatu subyek yang bermanfaat bagi penerimanya. Informasi juga bisa
disebut sebagai hasil pengolahan ataupun pemrosesan data. Jadi dari
penjabaran diatas kita dapat menyimpulkan bahwa Pengolahan data
elektronik (PDE) adalah memanipulasi dari data ke dalam bentuk yang berarti
berupa suatu informasi dengan menggunakan suatu alat elektronik yaitu
komputer
B. Tujuan Pengolahan Data
Tujuan pengolahan data adalah untuk menghasilkan dan memelihara
record perusahaan yang akurat dan up to date.
C. Siklus Pengolah Data
Suatu proses pengolahan data terdiri dari 3 tahapan dasar, yang disebut
dengan siklus pengolahan data (data processing cycle), yaitu input,
processing dan output.
Tiga tahap dasar dari siklus pengolahan data tersebut dapat
dikembangkan lebih lanjut. Siklus pengolahan data yang dikembangkan dapat
ditambahkan tiga atau lebih tahapan lagi, yaitu origination, storage dan
distribution.
INPUT PROCESSING OUTPUT
3
Siklus pengolahan data
Origination. Tahap ini berhubungan dengan proses dari pengumpulan data
yang biasanya merupakan proses pencatatan (recording) data ke dokumen
dasar.
Input. Tahap ini merupakan proses memasukkan data ke dalam komputer
lewat alat input (input device). Tahapan ini meliputi kegiatan :
 Collecting
 Veryfing
 Encoding
Processing. Tahap ini merupakan proses pengolahan dari data yang sudah
dimasukkan yang dilakukan oleh alat pemroses (processing device), yang
dapat berupa proses menghitung, membandingkan, mengklasifikasikan,
mengurutkan, mengendalikan atau mencari di storage.
Tahapan ini meliputi kegiatan :
 Classifying
 Sorting
 Calculating
 Sumarizing
Output. Tahap ini merupakan proses menghasilkan output/keluaran dari hasil
pengolahan data ke alat output (output device), yaitu berupa informasi.
Tahapan ini meliputi kegiatan :
 Storing
 Retrieving
 Communication
 Reproducing
4
Distribution. Tahap ini merupakan proses dari distribusi output kepada pihak
yang berhak dan membutuhkan informasi.
Storage. Tahap ini merupakan proses perekaman hasil pengolahan ke
simpanan luar (storage). Hasil dari pengolahan yang disimpan di storage
dapat dipergunakan sebagai bahan input untuk proses selanjutnya.
D. Data Base Management System (DBMS)/Sistem Manajemen Basis Data
(SMB)
DBMS dapat diartikan sebagai program komputer yang digunakan untuk
memasukkan, mengubah, menghapus, memodifikasi dan memperoleh
data/informasi dengan praktis dan efisien.
Kelebihan dari DBMS antara lain adalah:
• Kepraktisan. DBMS menyediakan media penyimpan permanen yang
berukuran kecil namun banyak menyimpan data jika dibandingkan dengan
menggunakan kertas.
• Kecepatan. Komputer dapat mencari dan menampilkan informasi yang
dibutuhkan dengan cepat.
• Mengurangi kejemuan. Pekerjaan yang berulang-ulang dapat
menimbulkan kebosanan bagi manusia, sedangkan mesin tidak
merasakannya.
• Update to date. Informasi yang tersedia selalu berubah dan akurat setiap.
Keuntungan-keuntungan dalam penggunaan DBMS antara lain adalah:
a. Pemusatan kontrol data. Dengan satu DBMS di bawah kontrol satu orang
atau kelkompok dapat menjamin terpeliharanya standar kualitas data dan
keamanan batas penggunaannya serta dapat menetralkan konflik yang
terjadi dalam persyaratan data dan integritas data dapat terjaga.
b. Pemakaian data bersama (Shared Data). Informasi yang ada dalam basis
data dapat digunakan lebih efektif dengan pemakaian beberapa user
dengan kontrol data yang terjaga.
5
c. Data yang bebas (independent). Program aplikasi terpisah dengan data
yang disimpan dalam komputer.
d. Kemudahan dalam pembuatan program aplikasi baru.
e. Pemakaian secara langsung. DBMS menyediakan interface yang
memudahkan pengguna dalam mengolah data.
Kelemahan-kelemahan DBMS antara lain:
a. Biaya. Kebutuhan untuk medapatkan perangkat lunak dan perangkat keras
yang tepat cukup mahal, termasuk biaya pemeliharaan dan sumber daya
manusia yang mengelola basis data tersebut.
b. Sangat kompleks. Sistem basis data lebih kompleks dibandingkan dengan
proses berkas, sehingga dapat mudah terjadinya kesalahan dan semakin
sulit dalam pemeliharaan data.
c. Resiko data yang terpusat. Data yang terpusat dalam satu lokasi dapat
beresiko kehilangan data selama proses aplikasi.
E. Model Data
Sekumpulan konsep terintegrasi yang dipakai untuk menjabarkan data,
hubungan antardata, dan kekangan terhadap data yang digunakan untuk
menjaga konsistensi.
1. Model data hirarkis
2. Model data jaringan
3. Model data relasional
4. Model data berbasis objek
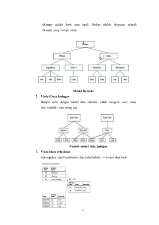
1. Model Data Hirarkis
Data diorganisasikan kedalam bentuk elemen data (field), rekaman
(record), dan berkas (file). Definisi dari ketiganya adalah sebagai berikut:
Elemen data adalah satuan data terkecil yang tidak dapat dipecah lagi
menjadi unit lain yang bermakna. Misalnya data siswa terdiri dari NIS,
Nama, Alamat, Telepon atau Jenis Kelamin. Rekaman merupakan
gabungan sejumlah elemen data yang saling terkait. Istilah lain dari
6
rekaman adalah baris atau tupel. Berkas adalah himpunan seluruh
rekaman yang bertipe sama.
Model Herarki
2. Model Data Jaringan
Hampir sama dengan model data Hirarkis. Tidak mengenal akar, anak
bisa memiliki satu orang tua.
Contoh model data jaringan
3. Model data relasional
Sekumpulan tabel berdimensi dua (relasi/tabel) => kolom dan baris
7
4. Model data berbasis objek
Model data yang menerapkan teknik pemograman berorientasi objek =>
mengemas data dan fungsi untuk mengakses data ke dalam bentuk obyek.
F. Software DBMS
Beberapa software DBMS adalah :
MS Acces, My SQL, Oracle, SQL Server, Postgre, Fire Bird, Paradok,
Interbase, Sybase, DB2, Informix, FoxPro, Clipper.
1. My SQL
Adalah software yang menggunakan standar SQL, yang bersifat multi-
thread dan multi-use.
Kelebihan My SQL antara lain :
a. Software sumber terbuka dibawah lisensi GPL.
b. Free (bebas di download)
c. Stabil dan tangguh
d. Fleksibel dengan berbagai bahasa pemrograman
e. Mampu menangani basis data dalam skala besar
f. Mempunyai beberapa lapis sistem keamanan seperti
subnetmask, host name, izin akses user serta sandi terenkripsi
2. Oracle
Kelebihan oracle :
a. Dapat bekerja dilingkungan client/server
b. Mampu menangani manajemen space dan basis data yang besar
c. Mendukug akses data secara simultan
d. Performansi pemrosesan transaksi yang tinggi
8
3. Microsoft SQL server
Merupakan produk andalan microsoft untuk database server. Umum
digunakan di dunia bisnis yang memiliki basis data berskala kecil hingga
menengah, dan berkembang dengan digunakannya SQL Server pada basis
data besar.
4. Firebird
Kemampuan dari open source Firebird :
a. Sebuah transaksi bisa di commit atau di rollback dengan mudah
b. Menggunakan sintaks standard untuk menciptakan foreign key
c. Menggunakan multi version concurrency system
d. Bisa melakukan replikasin data dengan operasi insert, update atau delete
ke dalam database
5. Visual Foxpro
Pada tahun 1995 Foxpro berkembang menjadi Visual Foxpro dan
dilengkapi dengan pemrograman berorientasi objek, serta dapat
membangun aplikasi berbasis web.
6. Postgre SQL
Unggul dalam menentukan kemampuan tipe data
Data basenya mampu memahami hubungan dan mengambil informasi dari
tabel terkait.
7. D B 2
IBM DB2 Enterprise Server Edition merupakan sebuah perangkat lunak
sistem manajemen basis data relasional yang dikembangkan oleh IBM.
Perangkat lunak tersebut utamanya berjalan pada sistem operasi Unix
(sebut saja AIX), Solaris, Linux, IBM i/OS/400, z/OS, dan Microsoft
Windows.
8. Clipper
9. FoxPro
FoxPro adalah Sebuah Sistem Ddatabase Manajemen (Database
Manajemant Sistem/DBMS) elektronik, yang berfungsi untuk
mengumpulkan, mengambil, dan menampilkan data. Visual Foxpro
Merupakan bahasa pemrograman yang berbasis OOP (Object Oriented
9
Programing) dan juga sebagai sistem manajemen data base relational
(RDMS/Sistem basis data).
G. Data Warehouse
Data warehouse adalah sebuah sistem yang mengambil dan menggabungkan
data secara periodik dari sistem sumber data ke penyimpanan data bentuk
dimensional atau normal.Data warehouse merupakan penyimpanan data yang
berorientasi objek, terintegrasi, mempunyai variant waktu, dan menyimpan
data dalam bentuk nonvolatile sebagai pendukung manejemen dalam proses
pengambilan keputusan.
Tidak semua data warehouse mempunyai komponen lengkap seperti
mekanisme kualitas data, database multidimensi, aplikasi analisis, aplikasi
pengguna, control sistem, audit sistem, metadata.
Gambaran data warehouse secara sederhana
H. Data Mining
adalah ekstraksi pola yang menarik dari data dalam jumlah besar.
I. OLAP (Online Analitycal Processing)
Online Analytical Processing (OLAP ) merupakan suatu metode pendekatan
untuk menyajikan jawaban dari permintaan proses analisis yang bersifat
dimensional secara cepat, yaitu desain dari aplikasi dan teknologi yang dapat
10
mengoleksi, menyimpan, memanipulasi suatu data multidimensi untuk tujuan
analisis.
OLAP (Online Analytical Processing) adalah teknologi yang memproses
data di dalam data warehouse dalam struktur multidimensi, menyediakan
jawaban yang cepat untuk query analisis yang kompleks.
Adapun karakteristik dari OLAP, yaitu:
 Mengijinkan user melihat data dari sudut pandang logical dan
multidimensional pada data warehouse.
 Memfasilitasi query yang komplek dan analisa bagi user.
 Mengijinkan user melakukan drill down untuk menampilkan data pada
level yang lebih detil atau roll up untuk agregasi dari satu dimensi atau
beberapa dimensi.
 Menyediakan proses kalkulasi dan perbandingan data.
 Menampilkan hasil dalam bentuk number termasuk dalam tabel dan grafik.
Kelebihan Menggunakan OLAP (Online Analytical Processing)
 Dapat meningkatnya produktivitas bisnis, IT developers, dan seluruh
organisasi.
 Akses yang lebih terkendali terhadap informasi yang dapat meningkatkan
efektivitas pengambilan keputusan.
 Mempercepat respon terhadap permintaan pasar.
 Mengurang “backlog”pengembangan aplikasi bagi staf IT dengan
membua tpemakai akhir dapat merubah schema dan membangun model
sendiri.
Manfaat OLAP (Online Analytical Processing)
Kesuksesan implementasi aplikasi OLAP meningkatkan produktivitas
manajer bisnis, pengembang, dan organisasi secara keseluruhan. Fleksibilitas
yang melekat dari sistem OLAP berarti pengguna bisnis aplikasi OLAP dapat
menjadi lebih mandiri. OLAP memungkinkan manajer untuk memodelkan
masalah yang tidak mungkin dilakukan dengan menggunakan sistem yang
kurang fleksibel dengan waktu tanggapan yang panjang dan tidak konsisten.
11
J. ERP (Enterprise Resource Planning)
ERP adalah sebuah sistem informasi perusahaan yang dirancang untuk
mengkoordinasikan semua sumber daya, informasi dan aktifitas yang
diperlukan untuk proses bisnis lengkap. ERP juga merupakan software yang
mengintegrasikan semua departemen dan fungsi suatu perusahaan ke dalam
satu system komputer yang dapat melayani semua kebutuhan perusahaan, baik
dari departemen penjualan, HRD, produksi atau keuangan.
Konsep dasar ERP
Kelebihan ERP :
1. Integrasi antara area fungsional yang berbeda untuk meyakinkan
komunikasi, produktifitas dan efisiensi yang tepat.
2. Rancangan Perekayasaan
3. Pelacakan pemesanan dari penerimaan sampai fulfillment
4. Mengatur saling ketergantungan dari proses penagihan material yang
kompleks
Kelemahan ERP :
1. Terbatasnya kustomisasi dari perangkat lunak ERP.
2. Sistem ERP sangat mahal.
3. Perekayasaan kembali proses bisnis untuk menyesuaikan dengan standar
industri yang telah dideskripsikan oleh sistem ERP dapat menyebabkan
hilangnya keuntungan kompetitif.
12
4. ERP sering terlihat terlalu sulit untuk beradaptasi dengan alur kerja dan
proses bisnis tertentu dalam beberapa organisasi.
5. Data dalam sistem ERP berada dalam satu tempat, contohnya : pelanggan,
data keuangan. Hal ini dapat meningkatkan resiko kehilangan informasi
sensitif, jika terdapat pembobolan sistem keamanan.
13
BAB III
PENUTUP
A. Kesimpulan
Sistem yang melakukan tugas pengolahan data adalah sistem
pengolahan data Siklus pengolahan data terdiri dari tiga tahapan dasar yaitu
input, processing dan output, selanjutnya dapat dikembangkan lagi dengan
menambahkan 3 tahapan yaitu origination, storage dan distribution.
Metode yang digunakan dalam pengolahan data terdiri dari dua jenis
yaitu batch processing (proses tunda) dan immediate processing (proses
segera). Kegiatan manajemen data mencakup : Pengumpulan data, Integritas
pengujian, Penyimpanan, Keamanan, Pemeliharaan, Organisasi dan
Pengambilan keputusan.
B. Saran
Semoga uraian ini dapat bermanfaat dalam pengolahan data sehingga
menghasilkan informasi yang berkualitas dan dibutuhkan oleh para
penggunanya.
14
DAFTAR PUSTAKA
1. Huffman, Edna K, RRA, Health Information Management, Physician Record,
Company, Illinois, 1994
2. Kusumapraja, Rokiah, SKM, MHA, Identifikasi Kebutuhan Informasi,
Jakarta.
3. http://amri166.blogdetik.com/2012/02/18/model-dan-arsitektur-basis-data.
4. http://id.wikipedia.org/wiki/Online_analytical_processinghttp://amri166.blog
detik.com/2012/02/18/model-dan-arsitektur-basis-data.
5. http://id.wikipedia.org/wiki/Online_analytical_processing
6. Nazarudin, Ramdani, 2005. Komputer & Trouble Shooting. Informatika
Bandung.
7. Setiawan, Agung, 2003. Pengantar Sistem Komputer. Informatika Bandung
8. Wahana Komputer Semarang, 2004. Pedoman Praktis Perakitan dan
Pengelolaan Perangkat Komputer. Salemba Infotek.
15
TUGAS
MAKALAH
SISTEM PENGOLAH DATA
Dosen : Farida Nuraini, S.T.,M.T
Disusun oleh :
Nama : Anis Sholekha
NIM : 14240008
Prodi : Manajemen Informatika
UNIVERSITAS RESPATI YOGYAKARTA
2014
i
16
KATA PENGANTAR
Dengan mengucap puji syukur kehadirat Allah SWT yang telah
melimpahkan rahmat dan hidayahNya sehingga penulis dapat menyelesaikan
tugas menulis makalah tentang “ SISTEM PENGOLAH DATA”.
Dalam penulisan makalah ini penulis mengalami banyak hambatan dan
kesulitan, namun berkat mencari dari sumber-sumber serta bimbingan dan
dorongan dari pihak yang telah memberikan masukan atas terselesaikannya
penulisan makalah ini.
Harapan saya semoga makalah ini dapat bermanfaat bagi penulis dan para
pembaca. Kritik serta saran yang bersifat membangun dari semua pihak senantiasa
penulis harapkan demi kesempurnaan makalah ini.
Yogyakarta, 29 November 2014
Penulis
ii
17
DAFTAR ISI
HALAMAN JUDUL....................................................................................... i
KATA PENGANTAR.....................................................................................ii
DAFTAR ISI..................................................................................................iii
BAB I PENDAHULUAN
A. Deskrispi Singkat ...............................................................................1
B. Relevansi............................................................................................1
C. Tujuan.................................................................................................1
BAB II ISI
A. Definisi Pengolah Data.......................................................................2
B. Tujuan pengolah data .........................................................................2
C. Siklus Pengolah Data .........................................................................2
D. DBMS.................................................................................................4
E. Model Data.........................................................................................5
F. Software DBMS .................................................................................7
G. Data Warehouse .................................................................................9
H. Data Mining........................................................................................9
I. OLAP .............................................................................9
J. ERP...................................................................................................11
BAB III PENUTUP
A. Kesimpulan.......................................................................................13
B. Saran.................................................................................................13
DAFTAR PUSTAKA ..................................................................................14
iii

Makalah sistem pengolah data

  • 1.
    1 BAB I PENDAHULUAN A. DeskripsiSingkat Bab ini akan mengemukakan tentang konsep pengolahan data yang terdiri dari pengertian pengolahan data, siklus pengolahan data dan metode pengolahan data yang terdiri dari Batch Processing (proses tunda) dan Immediate Processing (proses segera). Selama 10 tahun pertama pada era komputer, atau sekitar masa itu, perusahaan hanya menerapkan komputer untuk aplikasi akuntansi mereka. Aktivitas ini disebut pengolahan data. Sejak pengolahan komputer menjadi lebih canggih, ada aplikasi yang disertakan, yaitu MIS, DSS, office automation, dan expert system. Namun demikian, pengolahan data masih merupakan aplikasi popular, yang mengkonsumsi waktu pengolahan paling banyak dari yang diberikan oleh komputer bisnis. Yang paling dipentingkan adalah bahwa pengolahan data dapat memberikan data kepada gudang sehingga dapat digunakan oleh bagian lain, yang hal ini merupakan aplikasi yang berorientasi informasi. B. Relevansi Pembahasan bab ini sangat penting dipahami, karena definisi pengolahan data, siklus pengolahan data dan metode pengolahan data merupakan konsep dasar dari manipulasi data ke dalam bentuk yang lebih berguna yaitu berupa informasi. C. Tujuan Mahasiswa diharapkan dapat memahami dan menjelaskan konsep pengolahan data.
  • 2.
    2 BAB II SISTEM PENGOLAHDATA A. Definisi Pengolahan Data Pengolahan data (data processing) adalah manipulasi dari data ke dalam bentuk yang lebih berguna dan lebih berarti, berupa suatu informasi. Informasi merupakan hasil pengolahan dari sebuah model, formasi, organisasi, ataupun suatu perubahan bentuk dari data yang memiliki nilai tertentu, dan bisa digunakan untuk menambah pengetahuan bagi yang menerimanya. Dalam hal ini, data bisa dianggap sebagai obyek dan informasi adalah suatu subyek yang bermanfaat bagi penerimanya. Informasi juga bisa disebut sebagai hasil pengolahan ataupun pemrosesan data. Jadi dari penjabaran diatas kita dapat menyimpulkan bahwa Pengolahan data elektronik (PDE) adalah memanipulasi dari data ke dalam bentuk yang berarti berupa suatu informasi dengan menggunakan suatu alat elektronik yaitu komputer B. Tujuan Pengolahan Data Tujuan pengolahan data adalah untuk menghasilkan dan memelihara record perusahaan yang akurat dan up to date. C. Siklus Pengolah Data Suatu proses pengolahan data terdiri dari 3 tahapan dasar, yang disebut dengan siklus pengolahan data (data processing cycle), yaitu input, processing dan output. Tiga tahap dasar dari siklus pengolahan data tersebut dapat dikembangkan lebih lanjut. Siklus pengolahan data yang dikembangkan dapat ditambahkan tiga atau lebih tahapan lagi, yaitu origination, storage dan distribution. INPUT PROCESSING OUTPUT
  • 3.
    3 Siklus pengolahan data Origination.Tahap ini berhubungan dengan proses dari pengumpulan data yang biasanya merupakan proses pencatatan (recording) data ke dokumen dasar. Input. Tahap ini merupakan proses memasukkan data ke dalam komputer lewat alat input (input device). Tahapan ini meliputi kegiatan :  Collecting  Veryfing  Encoding Processing. Tahap ini merupakan proses pengolahan dari data yang sudah dimasukkan yang dilakukan oleh alat pemroses (processing device), yang dapat berupa proses menghitung, membandingkan, mengklasifikasikan, mengurutkan, mengendalikan atau mencari di storage. Tahapan ini meliputi kegiatan :  Classifying  Sorting  Calculating  Sumarizing Output. Tahap ini merupakan proses menghasilkan output/keluaran dari hasil pengolahan data ke alat output (output device), yaitu berupa informasi. Tahapan ini meliputi kegiatan :  Storing  Retrieving  Communication  Reproducing
  • 4.
    4 Distribution. Tahap inimerupakan proses dari distribusi output kepada pihak yang berhak dan membutuhkan informasi. Storage. Tahap ini merupakan proses perekaman hasil pengolahan ke simpanan luar (storage). Hasil dari pengolahan yang disimpan di storage dapat dipergunakan sebagai bahan input untuk proses selanjutnya. D. Data Base Management System (DBMS)/Sistem Manajemen Basis Data (SMB) DBMS dapat diartikan sebagai program komputer yang digunakan untuk memasukkan, mengubah, menghapus, memodifikasi dan memperoleh data/informasi dengan praktis dan efisien. Kelebihan dari DBMS antara lain adalah: • Kepraktisan. DBMS menyediakan media penyimpan permanen yang berukuran kecil namun banyak menyimpan data jika dibandingkan dengan menggunakan kertas. • Kecepatan. Komputer dapat mencari dan menampilkan informasi yang dibutuhkan dengan cepat. • Mengurangi kejemuan. Pekerjaan yang berulang-ulang dapat menimbulkan kebosanan bagi manusia, sedangkan mesin tidak merasakannya. • Update to date. Informasi yang tersedia selalu berubah dan akurat setiap. Keuntungan-keuntungan dalam penggunaan DBMS antara lain adalah: a. Pemusatan kontrol data. Dengan satu DBMS di bawah kontrol satu orang atau kelkompok dapat menjamin terpeliharanya standar kualitas data dan keamanan batas penggunaannya serta dapat menetralkan konflik yang terjadi dalam persyaratan data dan integritas data dapat terjaga. b. Pemakaian data bersama (Shared Data). Informasi yang ada dalam basis data dapat digunakan lebih efektif dengan pemakaian beberapa user dengan kontrol data yang terjaga.
  • 5.
    5 c. Data yangbebas (independent). Program aplikasi terpisah dengan data yang disimpan dalam komputer. d. Kemudahan dalam pembuatan program aplikasi baru. e. Pemakaian secara langsung. DBMS menyediakan interface yang memudahkan pengguna dalam mengolah data. Kelemahan-kelemahan DBMS antara lain: a. Biaya. Kebutuhan untuk medapatkan perangkat lunak dan perangkat keras yang tepat cukup mahal, termasuk biaya pemeliharaan dan sumber daya manusia yang mengelola basis data tersebut. b. Sangat kompleks. Sistem basis data lebih kompleks dibandingkan dengan proses berkas, sehingga dapat mudah terjadinya kesalahan dan semakin sulit dalam pemeliharaan data. c. Resiko data yang terpusat. Data yang terpusat dalam satu lokasi dapat beresiko kehilangan data selama proses aplikasi. E. Model Data Sekumpulan konsep terintegrasi yang dipakai untuk menjabarkan data, hubungan antardata, dan kekangan terhadap data yang digunakan untuk menjaga konsistensi. 1. Model data hirarkis 2. Model data jaringan 3. Model data relasional 4. Model data berbasis objek 1. Model Data Hirarkis Data diorganisasikan kedalam bentuk elemen data (field), rekaman (record), dan berkas (file). Definisi dari ketiganya adalah sebagai berikut: Elemen data adalah satuan data terkecil yang tidak dapat dipecah lagi menjadi unit lain yang bermakna. Misalnya data siswa terdiri dari NIS, Nama, Alamat, Telepon atau Jenis Kelamin. Rekaman merupakan gabungan sejumlah elemen data yang saling terkait. Istilah lain dari
  • 6.
    6 rekaman adalah barisatau tupel. Berkas adalah himpunan seluruh rekaman yang bertipe sama. Model Herarki 2. Model Data Jaringan Hampir sama dengan model data Hirarkis. Tidak mengenal akar, anak bisa memiliki satu orang tua. Contoh model data jaringan 3. Model data relasional Sekumpulan tabel berdimensi dua (relasi/tabel) => kolom dan baris
  • 7.
    7 4. Model databerbasis objek Model data yang menerapkan teknik pemograman berorientasi objek => mengemas data dan fungsi untuk mengakses data ke dalam bentuk obyek. F. Software DBMS Beberapa software DBMS adalah : MS Acces, My SQL, Oracle, SQL Server, Postgre, Fire Bird, Paradok, Interbase, Sybase, DB2, Informix, FoxPro, Clipper. 1. My SQL Adalah software yang menggunakan standar SQL, yang bersifat multi- thread dan multi-use. Kelebihan My SQL antara lain : a. Software sumber terbuka dibawah lisensi GPL. b. Free (bebas di download) c. Stabil dan tangguh d. Fleksibel dengan berbagai bahasa pemrograman e. Mampu menangani basis data dalam skala besar f. Mempunyai beberapa lapis sistem keamanan seperti subnetmask, host name, izin akses user serta sandi terenkripsi 2. Oracle Kelebihan oracle : a. Dapat bekerja dilingkungan client/server b. Mampu menangani manajemen space dan basis data yang besar c. Mendukug akses data secara simultan d. Performansi pemrosesan transaksi yang tinggi
  • 8.
    8 3. Microsoft SQLserver Merupakan produk andalan microsoft untuk database server. Umum digunakan di dunia bisnis yang memiliki basis data berskala kecil hingga menengah, dan berkembang dengan digunakannya SQL Server pada basis data besar. 4. Firebird Kemampuan dari open source Firebird : a. Sebuah transaksi bisa di commit atau di rollback dengan mudah b. Menggunakan sintaks standard untuk menciptakan foreign key c. Menggunakan multi version concurrency system d. Bisa melakukan replikasin data dengan operasi insert, update atau delete ke dalam database 5. Visual Foxpro Pada tahun 1995 Foxpro berkembang menjadi Visual Foxpro dan dilengkapi dengan pemrograman berorientasi objek, serta dapat membangun aplikasi berbasis web. 6. Postgre SQL Unggul dalam menentukan kemampuan tipe data Data basenya mampu memahami hubungan dan mengambil informasi dari tabel terkait. 7. D B 2 IBM DB2 Enterprise Server Edition merupakan sebuah perangkat lunak sistem manajemen basis data relasional yang dikembangkan oleh IBM. Perangkat lunak tersebut utamanya berjalan pada sistem operasi Unix (sebut saja AIX), Solaris, Linux, IBM i/OS/400, z/OS, dan Microsoft Windows. 8. Clipper 9. FoxPro FoxPro adalah Sebuah Sistem Ddatabase Manajemen (Database Manajemant Sistem/DBMS) elektronik, yang berfungsi untuk mengumpulkan, mengambil, dan menampilkan data. Visual Foxpro Merupakan bahasa pemrograman yang berbasis OOP (Object Oriented
  • 9.
    9 Programing) dan jugasebagai sistem manajemen data base relational (RDMS/Sistem basis data). G. Data Warehouse Data warehouse adalah sebuah sistem yang mengambil dan menggabungkan data secara periodik dari sistem sumber data ke penyimpanan data bentuk dimensional atau normal.Data warehouse merupakan penyimpanan data yang berorientasi objek, terintegrasi, mempunyai variant waktu, dan menyimpan data dalam bentuk nonvolatile sebagai pendukung manejemen dalam proses pengambilan keputusan. Tidak semua data warehouse mempunyai komponen lengkap seperti mekanisme kualitas data, database multidimensi, aplikasi analisis, aplikasi pengguna, control sistem, audit sistem, metadata. Gambaran data warehouse secara sederhana H. Data Mining adalah ekstraksi pola yang menarik dari data dalam jumlah besar. I. OLAP (Online Analitycal Processing) Online Analytical Processing (OLAP ) merupakan suatu metode pendekatan untuk menyajikan jawaban dari permintaan proses analisis yang bersifat dimensional secara cepat, yaitu desain dari aplikasi dan teknologi yang dapat
  • 10.
    10 mengoleksi, menyimpan, memanipulasisuatu data multidimensi untuk tujuan analisis. OLAP (Online Analytical Processing) adalah teknologi yang memproses data di dalam data warehouse dalam struktur multidimensi, menyediakan jawaban yang cepat untuk query analisis yang kompleks. Adapun karakteristik dari OLAP, yaitu:  Mengijinkan user melihat data dari sudut pandang logical dan multidimensional pada data warehouse.  Memfasilitasi query yang komplek dan analisa bagi user.  Mengijinkan user melakukan drill down untuk menampilkan data pada level yang lebih detil atau roll up untuk agregasi dari satu dimensi atau beberapa dimensi.  Menyediakan proses kalkulasi dan perbandingan data.  Menampilkan hasil dalam bentuk number termasuk dalam tabel dan grafik. Kelebihan Menggunakan OLAP (Online Analytical Processing)  Dapat meningkatnya produktivitas bisnis, IT developers, dan seluruh organisasi.  Akses yang lebih terkendali terhadap informasi yang dapat meningkatkan efektivitas pengambilan keputusan.  Mempercepat respon terhadap permintaan pasar.  Mengurang “backlog”pengembangan aplikasi bagi staf IT dengan membua tpemakai akhir dapat merubah schema dan membangun model sendiri. Manfaat OLAP (Online Analytical Processing) Kesuksesan implementasi aplikasi OLAP meningkatkan produktivitas manajer bisnis, pengembang, dan organisasi secara keseluruhan. Fleksibilitas yang melekat dari sistem OLAP berarti pengguna bisnis aplikasi OLAP dapat menjadi lebih mandiri. OLAP memungkinkan manajer untuk memodelkan masalah yang tidak mungkin dilakukan dengan menggunakan sistem yang kurang fleksibel dengan waktu tanggapan yang panjang dan tidak konsisten.
  • 11.
    11 J. ERP (EnterpriseResource Planning) ERP adalah sebuah sistem informasi perusahaan yang dirancang untuk mengkoordinasikan semua sumber daya, informasi dan aktifitas yang diperlukan untuk proses bisnis lengkap. ERP juga merupakan software yang mengintegrasikan semua departemen dan fungsi suatu perusahaan ke dalam satu system komputer yang dapat melayani semua kebutuhan perusahaan, baik dari departemen penjualan, HRD, produksi atau keuangan. Konsep dasar ERP Kelebihan ERP : 1. Integrasi antara area fungsional yang berbeda untuk meyakinkan komunikasi, produktifitas dan efisiensi yang tepat. 2. Rancangan Perekayasaan 3. Pelacakan pemesanan dari penerimaan sampai fulfillment 4. Mengatur saling ketergantungan dari proses penagihan material yang kompleks Kelemahan ERP : 1. Terbatasnya kustomisasi dari perangkat lunak ERP. 2. Sistem ERP sangat mahal. 3. Perekayasaan kembali proses bisnis untuk menyesuaikan dengan standar industri yang telah dideskripsikan oleh sistem ERP dapat menyebabkan hilangnya keuntungan kompetitif.
  • 12.
    12 4. ERP seringterlihat terlalu sulit untuk beradaptasi dengan alur kerja dan proses bisnis tertentu dalam beberapa organisasi. 5. Data dalam sistem ERP berada dalam satu tempat, contohnya : pelanggan, data keuangan. Hal ini dapat meningkatkan resiko kehilangan informasi sensitif, jika terdapat pembobolan sistem keamanan.
  • 13.
    13 BAB III PENUTUP A. Kesimpulan Sistemyang melakukan tugas pengolahan data adalah sistem pengolahan data Siklus pengolahan data terdiri dari tiga tahapan dasar yaitu input, processing dan output, selanjutnya dapat dikembangkan lagi dengan menambahkan 3 tahapan yaitu origination, storage dan distribution. Metode yang digunakan dalam pengolahan data terdiri dari dua jenis yaitu batch processing (proses tunda) dan immediate processing (proses segera). Kegiatan manajemen data mencakup : Pengumpulan data, Integritas pengujian, Penyimpanan, Keamanan, Pemeliharaan, Organisasi dan Pengambilan keputusan. B. Saran Semoga uraian ini dapat bermanfaat dalam pengolahan data sehingga menghasilkan informasi yang berkualitas dan dibutuhkan oleh para penggunanya.
  • 14.
    14 DAFTAR PUSTAKA 1. Huffman,Edna K, RRA, Health Information Management, Physician Record, Company, Illinois, 1994 2. Kusumapraja, Rokiah, SKM, MHA, Identifikasi Kebutuhan Informasi, Jakarta. 3. http://amri166.blogdetik.com/2012/02/18/model-dan-arsitektur-basis-data. 4. http://id.wikipedia.org/wiki/Online_analytical_processinghttp://amri166.blog detik.com/2012/02/18/model-dan-arsitektur-basis-data. 5. http://id.wikipedia.org/wiki/Online_analytical_processing 6. Nazarudin, Ramdani, 2005. Komputer & Trouble Shooting. Informatika Bandung. 7. Setiawan, Agung, 2003. Pengantar Sistem Komputer. Informatika Bandung 8. Wahana Komputer Semarang, 2004. Pedoman Praktis Perakitan dan Pengelolaan Perangkat Komputer. Salemba Infotek.
  • 15.
    15 TUGAS MAKALAH SISTEM PENGOLAH DATA Dosen: Farida Nuraini, S.T.,M.T Disusun oleh : Nama : Anis Sholekha NIM : 14240008 Prodi : Manajemen Informatika UNIVERSITAS RESPATI YOGYAKARTA 2014 i
  • 16.
    16 KATA PENGANTAR Dengan mengucappuji syukur kehadirat Allah SWT yang telah melimpahkan rahmat dan hidayahNya sehingga penulis dapat menyelesaikan tugas menulis makalah tentang “ SISTEM PENGOLAH DATA”. Dalam penulisan makalah ini penulis mengalami banyak hambatan dan kesulitan, namun berkat mencari dari sumber-sumber serta bimbingan dan dorongan dari pihak yang telah memberikan masukan atas terselesaikannya penulisan makalah ini. Harapan saya semoga makalah ini dapat bermanfaat bagi penulis dan para pembaca. Kritik serta saran yang bersifat membangun dari semua pihak senantiasa penulis harapkan demi kesempurnaan makalah ini. Yogyakarta, 29 November 2014 Penulis ii
  • 17.
    17 DAFTAR ISI HALAMAN JUDUL.......................................................................................i KATA PENGANTAR.....................................................................................ii DAFTAR ISI..................................................................................................iii BAB I PENDAHULUAN A. Deskrispi Singkat ...............................................................................1 B. Relevansi............................................................................................1 C. Tujuan.................................................................................................1 BAB II ISI A. Definisi Pengolah Data.......................................................................2 B. Tujuan pengolah data .........................................................................2 C. Siklus Pengolah Data .........................................................................2 D. DBMS.................................................................................................4 E. Model Data.........................................................................................5 F. Software DBMS .................................................................................7 G. Data Warehouse .................................................................................9 H. Data Mining........................................................................................9 I. OLAP .............................................................................9 J. ERP...................................................................................................11 BAB III PENUTUP A. Kesimpulan.......................................................................................13 B. Saran.................................................................................................13 DAFTAR PUSTAKA ..................................................................................14 iii