TOPIC 1 INTRODUCTION
TO IMMUNOLOGY
NS1122 BASIC SCIENCE 3:
IMMUNOLOGY
DIPLOMA IN NURSING
MDM SITI BAINUN BINTI
MOHD DALI
LEARNING OUTCOME
At the end of this lecture, students should be able to:
√ State the definition of immunology
√Define the important terms related to immunology
√Explain the categories of immune systems
1. IMMUNOLOGY AND ITS
TERMINOLOGY
WHAT IS IMMUNOLOGY?
Immunology is the study of
physiology mechanisms that
humans and other animals use to
defend their bodies from invading
organisms.
Example of invading organisms: bacteria,
fungi, viruses, fungi, parasites, and toxins
In other words, immunology is the study
on how our body’s mechanism:
1.Protect against infectious disease
2.Distinguish self from non-self
component
3.Eliminate damages/malignant cells and
non-self component
2. CLASSIFICATION OF
IMMUNE RESPONSE
2.1 IMMUNE SYSTEM
Immune system is typically associated with
defending against foreign intruders, called
pathogen.
The immune system protects us from infection
through various lines of defense
If the immune system is not functioning as it
should, it can result in various diseases, such as
autoimmune, allergy, cancer and etc.
2.2 CATEGORIES OF IMMUNE
SYSTEM
The immune system has been
divided into:
1.Innate immunity
2.Adaptive immunity /acquired
immunity
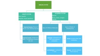
IMMUNE SYSTEM
INNATE SYSTEM
•Non specific
•Rapidly, broad specificity
External System: Physical
Barrier and chemical barrier
Internal System: phagocytes,
WBCs, Complement systems,
NK cells
ACQUIRED SYSTEM
Specific
Works slowly, antigen-
specific
Basis Of Effector Molecules
Humoral: mediated by B-
cells and produces
antibodies
Cell Mediated: mediated by
T-cells
Basis of Mode of
Development
Active: produce their own
antibodies
Passive: receives antibody
from external
2.2.1 INNATE IMMUNITY
INNATE SYSTEM
•Non specific
•Rapidly, broad specificity
External System: Physical
Barrier and chemical
barrier
Internal System:
Phagocytes, WBCs,
Complement systems, NK
cells
2.2.1 INNATE IMMUNITY
They are also referred as “non-specific
immunity”
Innate immunity is the body first line
of defense against pathogen uses
mostly physical and chemical barriers.
Works rapidly (within minutes) and
has broad specificity.
CLASSIFICATION OF INNATE
IMMUNITY
Can be further divided into two:
i. External Defense (first line defense): include
physical barriers (skin, mucus, nasal hair, cilia) and
chemical barriers (oil and sweat, stomach acid,
cerumen, lysosome in tears and tissue fluid, vaginal
bacteria producing lactic acid.)
ii. Internal defense(second line defense): phagocytes
(macrophages) and WBCs (neutrophils and
monocytes), inflammatory reactions, interferons,
complement system, fever, Natural Killer Cells (NK
cells)
INNATE IMMUNITY: MECHANISM OF
EXTERNAL DEFENSE
1. Physical barriers (skin and mucous membrane)
2. Chemical factors (antimicrobial substances)
3. Commensal flora
Intact skin is impenetrable to most of the bacteria. Its
low pH and presence of fatty acid makes the environment
inhospitable for bacteria other than commensals.
The continual shedding of the squamous epithelium also
reduces the bacterial load.
Mucus membranes- form less formidable barrier. The
mucus with entrapped bacteria is swept away by cilia of
the ciliated respiratory mucosa or the villi in the intestine.
Particles are swallowed and coughed out by cough
reflex.
1. PHYSICAL BARRIERS (SKIN AND
MUCOUS MEMBRANE)
INNATE IMMUNITY:
EXTERNAL DEFENSE
i). Skin has two Layers:
Epidermis: Thin outer layer of epithelial tissue. Contains
Langerhans cells, dead cells, and keratin (waterproof).
Dermis: Thick inner layer of connective tissue. Infections
are rare in intact skin. Exceptions:
i. Hookworms can penetrate intact skin
ii. Dermatophytes: “Skin loving” fungi
1. PHYSICAL BARRIERS (SKIN AND
MUCOUS MEMBRANE)
INNATE IMMUNITY:
EXTERNAL DEFENSE
Intact Skin is an Effective Barrier Against Most Pathogens
INNATE IMMUNITY:
EXTERNAL DEFENSE
2. CHEMICAL FACTORS
(ANTIMICROBIAL SUBSTANCES)
The barrier defense of skin and mucus membrane are
reinforced by the presence of antibacterial substances.
Lysozyme, an enzyme present in most secretions degrade
bacterial peptidoglycan.
In acute phase of infection, pathogens ingested by
macrophages stimulate the synthesis and secretion of several
cytokines. Cytokines such as interleukin-1 and interleukin-6
travel through the blood and cause the liver to synthesize and
secrete acute phase proteins into the blood.
INNATE IMMUNITY:
EXTERNAL DEFENSE
3. COMMENSAL FLORA
Prevents colonization by pathogens.
Alteration of normal resident flora may lead to invasion
by extraneous microbes causing serious disease, such as
staphylococcal and clostridial enterocolitis following
antibiotics.
Commensals protect the host by various mechanisms.
Competition for available food and tissue receptors.
Production of toxic substances such as fatty acids or
antagonistic substance such as bacteriocins.
Stimulation of antibodies (natural antibody) that may
cross-react with pathogens.
Keeping the immune system primed so that the
monocytes bear class II histocompatibility antigens
needed for immune response.
INNATE IMMUNITY:
EXTERNAL DEFENSE
INNATE IMMUNITY: MECHANISM OF
INTERNAL DEFENSE
1. Phagocytes (macrophages)
2. Inflammatory reactions
3. Interferons
4. Complement system
5. Natural Killer Cells (NK cells)
1. PHAGOCYTOSIS
Most of the bacteria that enter into host are killed by phagocytic cells such
as Neutrophils and macrophages.
Steps in phagocytosis:
1. At first phagocyte approaches to the site of infection
2. Phagocyte extends pseudopodia around bacterial cell.
3. Pseudopodia gradually increase in size and finally fused so that bacteria is
engulfed in the form of phagosome or food vacuole.
4. The phagosome and lysosome come nearer to each other and fuse to
form phago-lysosome.
5. Inside phago-lysosome ingested bacteria is killed by hydrolytic and
digestive enzyme of lysosome.
6. Required materials released from digested bacteria are absorbed into
surrounding cytoplasm and undigested residues are excreted out by
exocytosis.
INNATE IMMUNITY:
INTERNAL DEFENSE
INNATE IMMUNITY:
INTERNAL DEFENSE
2. INFLAMMATION
Inflammation is an important defense mechanism of
host to prevent infection. It is induced in response to
tissue damage caused by microorganism, toxins or by
mechanical means.
The inflammation may be acute; for eg. in response to
tissue damage or chromic; for eg. Arthritis, cancer etc.
Main aim of inflammation is to prevent spread of
injected microorganism or toxin from site of injection
and kill them on spot by phagocytosis.
INNATE IMMUNITY:
INTERNAL DEFENSE
Steps in inflammation response:
1. Damaged tissue releases histamine. Histamine
will stimulate an immediate inflammatory
response.
2. Histamine will:
1. cause the blood capillaries to expand for more
blood to flow to the infected area
2. Increase permeability of blood capillaries to
phagocytosis. The phagocytes and clotting factors
will accumulate in the infected area.
3. The blood clotting mechanism is triggered
4. The phagocytes carry out phagocytosis
INNATE IMMUNITY:
INTERNAL DEFENSE
INNATE IMMUNITY:
INTERNAL DEFENSE
CHARACTERISTICS OF
INFLAMMATION:
i. Redness
ii. Swelling
iii.Heat
iv.Pain
v. Loss of function
INNATE IMMUNITY:
INTERNAL DEFENSE
3. INTERFERON (INF)
Interferons are set of glycoproteins which are released by the cells
that infected by virus in vivo and which reacts with uninfected cells so
as to make them resistant to infection to virus by blocking viral mRNA
transcription.
There are THREE (3) types of interferons:
INNATE IMMUNITY:
INTERNAL DEFENSE
4. COMPLEMENT SYSTEM
A series of 11 proteins that are activated by antigen-
antibody complexes.
Activation of the complement increases phagocytosis and
destruction of the microbial organisms that enter the body
of an individual.
The system perform function in different ways:
1. Complement proteins ruptures the cell membranes of microbes
2. Stimulates mast cells to produce histamine
3. Strengthens the inflammatory reaction
4. Act as chemokines
5. Attract phagocytes to the infected area.
INNATE IMMUNITY:
INTERNAL DEFENSE
5. NATURAL KILLER CELLS (NK
CELLS)
These are one of the type
of lymphocytes
The cells lyses the viral
infected body cells and
abnormal cells which could
form tumours.
INNATE IMMUNITY:
INTERNAL DEFENSE
2.2.2 ACQUIRED IMMUNITY
2.2.2 ACQUIRED IMMUNE SYSTEM
They are also referred as “specific immunity”
It is third line of defense
Adaptive immune system works slowly (starts in days) and
more complex that the innate
Adaptive immunity involves antigen-specific immune
response. Meaning that the immune system recognizes,
attacks, destroys, and remembers (memory) each pathogen
that enters the body. It does this by making specialized
cells and antibodies that render the pathogens harmless.
For each type of pathogen, the immune system produces
cells that are specific for that particular pathogen.
CLASSIFICATION OF ACQUIRED
IMMUNITY ACQUIRED SYSTEM
Specific
Works slowly, antigen-
specific
Basis Of Effector Molecules
Humoral: mediated by B-
cells and produces
antibodies
Cell Mediated: mediated by
T-cells
Basis of Mode of
Development
Active: produce their own
antibodies
Passive: receives antibody
from external
2.2.2.1 BASIS OF EFFECTOR
MOLECULES
HUMORAL IMMUNITY
immunity that is mediated by antibodies (B cells).
promotes the development of normal operation
antibodies
Antibodies production:
1. Antibodies produced by B-lymphocytes and plasma
cells in lymphoid organs and bone marrow
2. derived from long-lived antibody-producing plasma
cells generated by previous antigen exposure and,
in secondary immune response, by the activation of
memory B cells.
HUMORAL IMMUNITY
CLASSES OF ANTIBODIES AND ITS
FUNCTION
CLASSES OF
ANTIBODIES
FUNCTIONS
Immunoglobulin
gamma (IgG)
The only antibody that can cross the placenta and confer immunity on
the fetus
Enhances phagocytosis, neutralizes toxins and viruses, protects fetus
and newborn.
Immunoglobulin
alpha (IgA)
Found in mucous secretions of the respiratory tract and the upper part
of the digestive tract and the vagina and colostrum.
Localized protection of mucosal surfaces. Provides immunity to infant
digestive tract.
Immunoglobulin mu
(IgM)
First antibodies produced during an infection. Effective against microbes
and agglutinating antigens. This is important in the initial activation of
B-cells, macrophages, and the complement system.
Immunoglobulin
epsilon (IgE)
Most importantly activates histamine secreting cells. Mediator in
allergic responses.
Also appears to play a role in parasitic infection. Possibly lysis of worms.
HUMORAL IMMUNITY
DEFENSIVE MECHANISM BY
ANTIBODIES
Antibodies do not destroy antigens, they inactivate and tag
antigens for destruction.
1. Neutralization
2. Opsonization
3. Agglutination
4. Precipitation
5. Antibody-dependant cellular cytotoxic
6. Complement fixation
HUMORAL IMMUNITY
NEUTRALIZATION
Antibodies bind to and blocks
specific sites on viruses and
bacteria, thus preventing
these antigens from binding
to receptors on tissue cells
Later destroyed by
phagocytes
HUMORAL IMMUNITY
AGGLUTINATION
Antibodies bind the same
determinant on more than one
antigen
Makes antigen-antibody
complexes that are crosslinked
into large lattices (agglutination)
IgMs are good at this with
mismatched blood.
HUMORAL IMMUNITY
PRECIPITATION
Type of antigen-antibody
reaction, in which the
antigen occurs in a soluble
form.
When a soluble antigen
reacts with its specific
antibody, antigen-antibody
complex forms insoluble
precipitate.
HUMORAL IMMUNITY
COMPLEMENT FIXATION
Main mechanism used against cellular antigens
Antibodies bound to cells, change shape and expose
complement binding site
This triggers complement fixation on the antigenic cell
surface resulting in cell lysis.
HUMORAL IMMUNITY
OPSONIZATION
Antibodies acts as opsonin to tag foreign pathogen for
elimination by phagocytes.
Opsonin are used to overcome the repellent force
(negatively charged cell walls of pathogen and phagocytes)
between the negative cell walls and promote uptake of the
pathogen by the macrophage.
HUMORAL IMMUNITY
ANTIBODY-DEPENDANT
CELLULAR CYTOTOXIC
NK cells and other leukocytes bind to antibody coated
cells by Fc receptors and destroy these cells.
Eosinophils mediate a special type of ADCC directed
against some helminthic parasite.
Helminths are too large to be engulfed by phagocytes,
and their integument is relatively resistant to the
microbicidal products of neutrophils and
macrophages, but they can be killed by a basic protein
(histamine) present in the granules of eosinophils.
IgE coats the helminths, and eosinophils can then bind
to the IgE.
HUMORAL IMMUNITY
HUMORAL IMMUNITY
CELL MEDIATED IMMUNITY
CI composed of T-lymphocytes
Immune response in which body develops large
number of lymphocytes that are specifically activated
against foreign agent.
These activated lymphocytes have the ability to
attach to a foreign agent and destroy it.
Acts in the case of intracellular pathogens,
antibodies are ineffective because of their
CELL MEDIATED IMMUNITY
CELL MEDIATED IMMUNITY
TYPES OF EFFECTOR T CELLS
1. Regulatory T cells
a) T-helper cells:
 Interacts only with antigen-MHC II complex
 Potentiate both engulfment and killing by phagocytosis
 promote growth and differentiation of cells at the immune
response site.
 Stimulate B cells to produce antibodies.
b) T-regulatory (suppressor cells)
 suppress the activity of B cells and other T cells.
 inhibit antibody production by B cells,
 suppress the functions of the killer T cells and helper T cells.
CELL MEDIATED IMMUNITY
TYPES OF EFFECTOR T CELLS
2. Cytotoxic (killer) T cells: CD8+
Interacts with antigen-MHC-I molecule
Actions mediated by cytokines
activation of cytotoxic T cells lead to the
destruction of virus infected cells, tumor cells
or foreign cells.
CELL MEDIATED IMMUNITY
2.2.2.2 BASIS OF MODE OF
DEVELOPMENT
BASIS OF MODE OF DEVELOPMENT
1. ACTIVE IMMUNITY: lymphocytes produce their
own antibodies as a response to stimulation by
the antigen.
i. Artificial active immunity: provided by vaccination
ii. Natural active immunity: provided by natural infection
BASIS OF MODE OF DEVELOPMENT
2. PASSIVE IMMUNITY: the body receives antibodies
from an external sources
i. Natural passive immunity: IgG antibody produced in
mother cross placenta and protects fetus up to 6mo
age. And transfer of maternal antibodies through milk
ii. Artificial passive immunity: preformed antibody are
injected into host for immunity. Eg: anti-venom,
Rabies vaccine
Broad range Highly specific
Humoral
Cellular
CHARACTERISTICS/ DIFFERENCES
OF INNATE AND ADAPTIVE
IMMUNITY
INNATE IMMUNITY ADAPTIVE IMMUNITY
Antigen independent Antigen dependent
No time lag A lag period
Not antigen specific Antigen specific
No immunologic memory Development of memory
Cells involved:
- Neutrophils (PMN)
- Macrophages
- Natural killer (NK) cells
Cells involved :
- T lymphocytes
- B lymphocytes
- Dendritic cells
- Eosinophils
- Basophils/mast cells
CHRONOLOGY OF THE IMMUNE
RESPONSE Bactericidal
molecules
Phagocytes,
Soluble
mediators
Antigen presentation, B and T cell
maturation
THANK YOU!

TOPIC 1 INTRODUCTION TO IMMUNOLOGY.pptx

  • 1.
    TOPIC 1 INTRODUCTION TOIMMUNOLOGY NS1122 BASIC SCIENCE 3: IMMUNOLOGY DIPLOMA IN NURSING MDM SITI BAINUN BINTI MOHD DALI
  • 2.
    LEARNING OUTCOME At theend of this lecture, students should be able to: √ State the definition of immunology √Define the important terms related to immunology √Explain the categories of immune systems
  • 3.
    1. IMMUNOLOGY ANDITS TERMINOLOGY
  • 4.
    WHAT IS IMMUNOLOGY? Immunologyis the study of physiology mechanisms that humans and other animals use to defend their bodies from invading organisms. Example of invading organisms: bacteria, fungi, viruses, fungi, parasites, and toxins
  • 5.
    In other words,immunology is the study on how our body’s mechanism: 1.Protect against infectious disease 2.Distinguish self from non-self component 3.Eliminate damages/malignant cells and non-self component
  • 6.
  • 7.
    2.1 IMMUNE SYSTEM Immunesystem is typically associated with defending against foreign intruders, called pathogen. The immune system protects us from infection through various lines of defense If the immune system is not functioning as it should, it can result in various diseases, such as autoimmune, allergy, cancer and etc.
  • 8.
    2.2 CATEGORIES OFIMMUNE SYSTEM The immune system has been divided into: 1.Innate immunity 2.Adaptive immunity /acquired immunity
  • 9.
    IMMUNE SYSTEM INNATE SYSTEM •Nonspecific •Rapidly, broad specificity External System: Physical Barrier and chemical barrier Internal System: phagocytes, WBCs, Complement systems, NK cells ACQUIRED SYSTEM Specific Works slowly, antigen- specific Basis Of Effector Molecules Humoral: mediated by B- cells and produces antibodies Cell Mediated: mediated by T-cells Basis of Mode of Development Active: produce their own antibodies Passive: receives antibody from external
  • 10.
  • 11.
    INNATE SYSTEM •Non specific •Rapidly,broad specificity External System: Physical Barrier and chemical barrier Internal System: Phagocytes, WBCs, Complement systems, NK cells
  • 12.
    2.2.1 INNATE IMMUNITY Theyare also referred as “non-specific immunity” Innate immunity is the body first line of defense against pathogen uses mostly physical and chemical barriers. Works rapidly (within minutes) and has broad specificity.
  • 13.
    CLASSIFICATION OF INNATE IMMUNITY Canbe further divided into two: i. External Defense (first line defense): include physical barriers (skin, mucus, nasal hair, cilia) and chemical barriers (oil and sweat, stomach acid, cerumen, lysosome in tears and tissue fluid, vaginal bacteria producing lactic acid.) ii. Internal defense(second line defense): phagocytes (macrophages) and WBCs (neutrophils and monocytes), inflammatory reactions, interferons, complement system, fever, Natural Killer Cells (NK cells)
  • 14.
    INNATE IMMUNITY: MECHANISMOF EXTERNAL DEFENSE 1. Physical barriers (skin and mucous membrane) 2. Chemical factors (antimicrobial substances) 3. Commensal flora
  • 15.
    Intact skin isimpenetrable to most of the bacteria. Its low pH and presence of fatty acid makes the environment inhospitable for bacteria other than commensals. The continual shedding of the squamous epithelium also reduces the bacterial load. Mucus membranes- form less formidable barrier. The mucus with entrapped bacteria is swept away by cilia of the ciliated respiratory mucosa or the villi in the intestine. Particles are swallowed and coughed out by cough reflex. 1. PHYSICAL BARRIERS (SKIN AND MUCOUS MEMBRANE) INNATE IMMUNITY: EXTERNAL DEFENSE
  • 16.
    i). Skin hastwo Layers: Epidermis: Thin outer layer of epithelial tissue. Contains Langerhans cells, dead cells, and keratin (waterproof). Dermis: Thick inner layer of connective tissue. Infections are rare in intact skin. Exceptions: i. Hookworms can penetrate intact skin ii. Dermatophytes: “Skin loving” fungi 1. PHYSICAL BARRIERS (SKIN AND MUCOUS MEMBRANE) INNATE IMMUNITY: EXTERNAL DEFENSE
  • 17.
    Intact Skin isan Effective Barrier Against Most Pathogens INNATE IMMUNITY: EXTERNAL DEFENSE
  • 18.
    2. CHEMICAL FACTORS (ANTIMICROBIALSUBSTANCES) The barrier defense of skin and mucus membrane are reinforced by the presence of antibacterial substances. Lysozyme, an enzyme present in most secretions degrade bacterial peptidoglycan. In acute phase of infection, pathogens ingested by macrophages stimulate the synthesis and secretion of several cytokines. Cytokines such as interleukin-1 and interleukin-6 travel through the blood and cause the liver to synthesize and secrete acute phase proteins into the blood. INNATE IMMUNITY: EXTERNAL DEFENSE
  • 19.
    3. COMMENSAL FLORA Preventscolonization by pathogens. Alteration of normal resident flora may lead to invasion by extraneous microbes causing serious disease, such as staphylococcal and clostridial enterocolitis following antibiotics. Commensals protect the host by various mechanisms. Competition for available food and tissue receptors. Production of toxic substances such as fatty acids or antagonistic substance such as bacteriocins. Stimulation of antibodies (natural antibody) that may cross-react with pathogens. Keeping the immune system primed so that the monocytes bear class II histocompatibility antigens needed for immune response. INNATE IMMUNITY: EXTERNAL DEFENSE
  • 20.
    INNATE IMMUNITY: MECHANISMOF INTERNAL DEFENSE 1. Phagocytes (macrophages) 2. Inflammatory reactions 3. Interferons 4. Complement system 5. Natural Killer Cells (NK cells)
  • 21.
    1. PHAGOCYTOSIS Most ofthe bacteria that enter into host are killed by phagocytic cells such as Neutrophils and macrophages. Steps in phagocytosis: 1. At first phagocyte approaches to the site of infection 2. Phagocyte extends pseudopodia around bacterial cell. 3. Pseudopodia gradually increase in size and finally fused so that bacteria is engulfed in the form of phagosome or food vacuole. 4. The phagosome and lysosome come nearer to each other and fuse to form phago-lysosome. 5. Inside phago-lysosome ingested bacteria is killed by hydrolytic and digestive enzyme of lysosome. 6. Required materials released from digested bacteria are absorbed into surrounding cytoplasm and undigested residues are excreted out by exocytosis. INNATE IMMUNITY: INTERNAL DEFENSE
  • 22.
  • 23.
    2. INFLAMMATION Inflammation isan important defense mechanism of host to prevent infection. It is induced in response to tissue damage caused by microorganism, toxins or by mechanical means. The inflammation may be acute; for eg. in response to tissue damage or chromic; for eg. Arthritis, cancer etc. Main aim of inflammation is to prevent spread of injected microorganism or toxin from site of injection and kill them on spot by phagocytosis. INNATE IMMUNITY: INTERNAL DEFENSE
  • 24.
    Steps in inflammationresponse: 1. Damaged tissue releases histamine. Histamine will stimulate an immediate inflammatory response. 2. Histamine will: 1. cause the blood capillaries to expand for more blood to flow to the infected area 2. Increase permeability of blood capillaries to phagocytosis. The phagocytes and clotting factors will accumulate in the infected area. 3. The blood clotting mechanism is triggered 4. The phagocytes carry out phagocytosis INNATE IMMUNITY: INTERNAL DEFENSE
  • 25.
  • 26.
    CHARACTERISTICS OF INFLAMMATION: i. Redness ii.Swelling iii.Heat iv.Pain v. Loss of function INNATE IMMUNITY: INTERNAL DEFENSE
  • 27.
    3. INTERFERON (INF) Interferonsare set of glycoproteins which are released by the cells that infected by virus in vivo and which reacts with uninfected cells so as to make them resistant to infection to virus by blocking viral mRNA transcription. There are THREE (3) types of interferons: INNATE IMMUNITY: INTERNAL DEFENSE
  • 28.
    4. COMPLEMENT SYSTEM Aseries of 11 proteins that are activated by antigen- antibody complexes. Activation of the complement increases phagocytosis and destruction of the microbial organisms that enter the body of an individual. The system perform function in different ways: 1. Complement proteins ruptures the cell membranes of microbes 2. Stimulates mast cells to produce histamine 3. Strengthens the inflammatory reaction 4. Act as chemokines 5. Attract phagocytes to the infected area. INNATE IMMUNITY: INTERNAL DEFENSE
  • 29.
    5. NATURAL KILLERCELLS (NK CELLS) These are one of the type of lymphocytes The cells lyses the viral infected body cells and abnormal cells which could form tumours. INNATE IMMUNITY: INTERNAL DEFENSE
  • 30.
  • 31.
    2.2.2 ACQUIRED IMMUNESYSTEM They are also referred as “specific immunity” It is third line of defense Adaptive immune system works slowly (starts in days) and more complex that the innate Adaptive immunity involves antigen-specific immune response. Meaning that the immune system recognizes, attacks, destroys, and remembers (memory) each pathogen that enters the body. It does this by making specialized cells and antibodies that render the pathogens harmless. For each type of pathogen, the immune system produces cells that are specific for that particular pathogen.
  • 32.
    CLASSIFICATION OF ACQUIRED IMMUNITYACQUIRED SYSTEM Specific Works slowly, antigen- specific Basis Of Effector Molecules Humoral: mediated by B- cells and produces antibodies Cell Mediated: mediated by T-cells Basis of Mode of Development Active: produce their own antibodies Passive: receives antibody from external
  • 33.
    2.2.2.1 BASIS OFEFFECTOR MOLECULES
  • 34.
    HUMORAL IMMUNITY immunity thatis mediated by antibodies (B cells). promotes the development of normal operation antibodies Antibodies production: 1. Antibodies produced by B-lymphocytes and plasma cells in lymphoid organs and bone marrow 2. derived from long-lived antibody-producing plasma cells generated by previous antigen exposure and, in secondary immune response, by the activation of memory B cells. HUMORAL IMMUNITY
  • 35.
    CLASSES OF ANTIBODIESAND ITS FUNCTION CLASSES OF ANTIBODIES FUNCTIONS Immunoglobulin gamma (IgG) The only antibody that can cross the placenta and confer immunity on the fetus Enhances phagocytosis, neutralizes toxins and viruses, protects fetus and newborn. Immunoglobulin alpha (IgA) Found in mucous secretions of the respiratory tract and the upper part of the digestive tract and the vagina and colostrum. Localized protection of mucosal surfaces. Provides immunity to infant digestive tract. Immunoglobulin mu (IgM) First antibodies produced during an infection. Effective against microbes and agglutinating antigens. This is important in the initial activation of B-cells, macrophages, and the complement system. Immunoglobulin epsilon (IgE) Most importantly activates histamine secreting cells. Mediator in allergic responses. Also appears to play a role in parasitic infection. Possibly lysis of worms. HUMORAL IMMUNITY
  • 36.
    DEFENSIVE MECHANISM BY ANTIBODIES Antibodiesdo not destroy antigens, they inactivate and tag antigens for destruction. 1. Neutralization 2. Opsonization 3. Agglutination 4. Precipitation 5. Antibody-dependant cellular cytotoxic 6. Complement fixation HUMORAL IMMUNITY
  • 37.
    NEUTRALIZATION Antibodies bind toand blocks specific sites on viruses and bacteria, thus preventing these antigens from binding to receptors on tissue cells Later destroyed by phagocytes HUMORAL IMMUNITY
  • 38.
    AGGLUTINATION Antibodies bind thesame determinant on more than one antigen Makes antigen-antibody complexes that are crosslinked into large lattices (agglutination) IgMs are good at this with mismatched blood. HUMORAL IMMUNITY
  • 39.
    PRECIPITATION Type of antigen-antibody reaction,in which the antigen occurs in a soluble form. When a soluble antigen reacts with its specific antibody, antigen-antibody complex forms insoluble precipitate. HUMORAL IMMUNITY
  • 40.
    COMPLEMENT FIXATION Main mechanismused against cellular antigens Antibodies bound to cells, change shape and expose complement binding site This triggers complement fixation on the antigenic cell surface resulting in cell lysis. HUMORAL IMMUNITY
  • 41.
    OPSONIZATION Antibodies acts asopsonin to tag foreign pathogen for elimination by phagocytes. Opsonin are used to overcome the repellent force (negatively charged cell walls of pathogen and phagocytes) between the negative cell walls and promote uptake of the pathogen by the macrophage. HUMORAL IMMUNITY
  • 42.
    ANTIBODY-DEPENDANT CELLULAR CYTOTOXIC NK cellsand other leukocytes bind to antibody coated cells by Fc receptors and destroy these cells. Eosinophils mediate a special type of ADCC directed against some helminthic parasite. Helminths are too large to be engulfed by phagocytes, and their integument is relatively resistant to the microbicidal products of neutrophils and macrophages, but they can be killed by a basic protein (histamine) present in the granules of eosinophils. IgE coats the helminths, and eosinophils can then bind to the IgE. HUMORAL IMMUNITY
  • 43.
  • 44.
    CELL MEDIATED IMMUNITY CIcomposed of T-lymphocytes Immune response in which body develops large number of lymphocytes that are specifically activated against foreign agent. These activated lymphocytes have the ability to attach to a foreign agent and destroy it. Acts in the case of intracellular pathogens, antibodies are ineffective because of their CELL MEDIATED IMMUNITY
  • 45.
  • 46.
    TYPES OF EFFECTORT CELLS 1. Regulatory T cells a) T-helper cells:  Interacts only with antigen-MHC II complex  Potentiate both engulfment and killing by phagocytosis  promote growth and differentiation of cells at the immune response site.  Stimulate B cells to produce antibodies. b) T-regulatory (suppressor cells)  suppress the activity of B cells and other T cells.  inhibit antibody production by B cells,  suppress the functions of the killer T cells and helper T cells. CELL MEDIATED IMMUNITY
  • 47.
    TYPES OF EFFECTORT CELLS 2. Cytotoxic (killer) T cells: CD8+ Interacts with antigen-MHC-I molecule Actions mediated by cytokines activation of cytotoxic T cells lead to the destruction of virus infected cells, tumor cells or foreign cells. CELL MEDIATED IMMUNITY
  • 48.
    2.2.2.2 BASIS OFMODE OF DEVELOPMENT
  • 50.
    BASIS OF MODEOF DEVELOPMENT 1. ACTIVE IMMUNITY: lymphocytes produce their own antibodies as a response to stimulation by the antigen. i. Artificial active immunity: provided by vaccination ii. Natural active immunity: provided by natural infection
  • 51.
    BASIS OF MODEOF DEVELOPMENT 2. PASSIVE IMMUNITY: the body receives antibodies from an external sources i. Natural passive immunity: IgG antibody produced in mother cross placenta and protects fetus up to 6mo age. And transfer of maternal antibodies through milk ii. Artificial passive immunity: preformed antibody are injected into host for immunity. Eg: anti-venom, Rabies vaccine
  • 52.
    Broad range Highlyspecific Humoral Cellular
  • 53.
    CHARACTERISTICS/ DIFFERENCES OF INNATEAND ADAPTIVE IMMUNITY INNATE IMMUNITY ADAPTIVE IMMUNITY Antigen independent Antigen dependent No time lag A lag period Not antigen specific Antigen specific No immunologic memory Development of memory Cells involved: - Neutrophils (PMN) - Macrophages - Natural killer (NK) cells Cells involved : - T lymphocytes - B lymphocytes - Dendritic cells - Eosinophils - Basophils/mast cells
  • 55.
    CHRONOLOGY OF THEIMMUNE RESPONSE Bactericidal molecules Phagocytes, Soluble mediators Antigen presentation, B and T cell maturation
  • 56.

Editor's Notes

  • #28 In vivo: process taking placed in living organisms
  • #29 Chemokines: class of cytokines with functions that include attracting white blood cells to sites of infe