Laporan Akhir 
Penyusunan Pola Pengelolaan Sumber Daya Air Wilayah Sungai Asahan. 
i 
PT. JASAPATRIA GUNATAMA 
KATA PENGANTAR 
Dalam rangka pelaksanaan pekerjaan Penyusunan Pola Pengelolaan Sumber 
Daya Air Wilayah Sungai Asahan sesuai Surat Perjanjian Kontrak antara Satuan 
Kerja Perencanaan Pemrograman dan Penganggaran Bidang Sumber Daya Air 
Departemen Pekerjaan Umum dengan PT. JASAPATRIA GUNATAMA dengan 
Nomor : KU.08.08/PPK/Ap/61/2006, Tanggal 13 Juni 2006, maka dapat disusun 
Laporan Akhir. 
Dalam laporan ini berisikan uraian pendahuluan, pendekatan dan metodologi, 
gambaran umum dan wilayah studi, pengolahan dan analisa data, penyusunan 
pola pengelolaan sumber daya air Wilayah Sungai Asahan serta kesimpulan dan 
rekomendasi. 
Atas segala arahan dan bantuan dari berbagai pihak terkait demi kelancaran 
pembuatan laporan ini diucapkan terima kasih. 
Demikian Laporan Akhir disampaikan, semoga dapat bermanfaat bagi semua 
pihak dan dapat dipergunakan sebagai bahan masukan untuk melaksanakan 
program selanjutnya. 
Bandung, Desember 2006 
PT. JASAPATRIA GUNATAMA, 
(Ir. Rini Kosasih) 
Direktur
Laporan Akhir 
Penyusunan Pola Pengelolaan Sumber Daya Air Wilayah Sungai Asahan. 
ii 
PT. JASAPATRIA GUNATAMA 
DAFTAR ISI 
Halaman 
KATA PENGANTAR i 
DAFTAR ISI ii 
DAFTAR TABEL vii 
DAFTAR GAMBAR xii 
DAFTAR LAMPIRAN xiv 
DAFTAR PUSTAKA xv 
BAB-I PENDAHULUAN 1 – 1 
1.1. Latar Belakang 1 – 1 
1.1.1. Wilayah Studi 1 – 4 
1.1.2. Permasalahan Umum 1 – 4 
1.2. Maksud Dan Tujuan 1 – 5 
1.2.1. Maksud 1 – 5 
1.2.2. Tujuan 1 – 5 
1.3. Sasaran 1 – 6 
1.4. Data Umum Pekerjaan 1 – 6 
1.5. Lingkup Jasa Pelayanan 1 – 6 
1.6. Jangka Waktu Pelaksanaan 1 – 8 
1.7. Pelaporan 1 – 9 
BAB-II PENDEKATAN DAN METODOLOGI 2 – 1 
2.1. Pendekatan Dalam Pelaksanaan Pekerjaan 2 – 1 
2.2. Pendekatan Dan Metodologi 2 – 8 
2.2.1. Kerangka Analisis Dalam Penyusunan Pola 
Pengelolaan SDA 
2 – 8 
2.2.2. Metode Analisis Penyusunan Pola Pengelolaan 
SDA Wilayah Sungai 
2 – 10 
2.2.2.1. Pengkajian Data 2 – 10 
2.2.2.2. Indentifikasi dan Upaya Strategis 2 – 14 
2.2.3. Pertemuan Konsultasi Masyarakat 2 – 14 
2.3. Penyusunan Konsep Pola Pengelolaan SDA Wilayah 
Sungai Asahan 
2 – 15 
2.4. Legalisasi 2 – 16 
BAB-III GAMBARAN UMUM DAN WILAYAH STUDI 3 – 1 
3.1. Strategi, Arah Kebijakan Dan Program Pembangunan 
SDA dan Irigasi Provinsi Sumut 
3 – 1 
3.2. Aspek Tata Ruang 3 – 3 
3.2.1. Gambaran Umum Tata Ruang Provinsi Sumatera 
Utara 
3 – 3
Laporan Akhir 
Penyusunan Pola Pengelolaan Sumber Daya Air Wilayah Sungai Asahan. 
iii 
3.2.1.1. Letak Geografis 3 – 3 
3.2.1.2. Kondisi Topografi 3 – 5 
3.2.1.3. Iklim 3 – 5 
3.2.1.4. Geologi 3 – 5 
3.2.1.5. Hidrologi 3 – 8 
3.2.1.6. Sumber Daya Alam dan Lingkungan 
PT. JASAPATRIA GUNATAMA 
Hidup 
3 – 11 
3.2.1.7. Pemanfaatan Ruang 3 – 17 
3.2.1.8. Penggunaan Lahan di WS Asahan 3 – 21 
3.3. Aspek Sosial Ekonomi 3 – 27 
3.3.1. Batas Administrasi Wilayah Studi 3 – 27 
3.3.2. Kependudukan 3 – 28 
3.3.3. Mata Pencaharian dan Pendapatan Penduduk 3 – 32 
3.3.4. Sektor Pertanian 3 – 33 
3.3.4.1. Sub Sektor Tanaman Pangan 3 – 34 
3.3.4.2. Sub Sektor Perkebunan 3 – 36 
3.3.4.3. Sub Sektor Perikanan 3 – 39 
3.3.4.4. Sub Sektor Peternakan 3 – 39 
3.3.4.5. Sub Sektor Kehutanan 3 – 41 
3.3.5. Sektor Energi dan Air Bersih 3 – 43 
3.3.5.1. Sub Sektor Listrik 3 – 43 
3.3.5.2. Sub Sektor Air Bersih 3 – 44 
3.3.6. Sektor Pariwisata 3 – 45 
3.3.7. Sektor Industri Pengolahan 3 – 47 
3.3.8. Sektor Pertambangan dan Penggalian 3 – 50 
3.3.9. Pertumbuhan Ekonomi Wilayah Studi 3 – 50 
3.3.9.1. Pertumbuhan ekonomi Provinsi Sumut 
2002 - 2004 
3 – 50 
3.4. Aspek Hidrologi 3 – 53 
3.4.1. Analisis Curah Hujan, Iklim dan Debit 3 – 53 
3.4.2. Analisis Kalibrasi ,Verifikasi dan Perhitungan Debit 
Runoff 
3 – 64 
3.5. Aspek Kualitas Air 3 – 68 
3.6. Aspek Konservasi 3 – 73 
3.6.1. Keterkaitan Sub Ekosistem Hulu dan Hilir DTA 
Danau Toba - WS Asahan 
3 – 73 
3.6.2. Kondisi Biofisik Wilayah DAS Asahan - Toba 3 – 75 
3.6.2.1. Jenis Tanah 3 – 75 
3.6.2.2. Curah Hujan dan Erosi Tanah 3 – 80 
3.6.2.3. Kemiringan Lereng 3 – 81 
3.6.2.4. Penutupan Lahan 3 – 82 
3.7. Aspek Pengembangan Sumber Daya Air 3 – 92 
3.7.1. Sistem Tata Air 3 – 92 
3.7.2. Infrastruktur yang ada (kondisi eksisting) 3 – 92
Laporan Akhir 
Penyusunan Pola Pengelolaan Sumber Daya Air Wilayah Sungai Asahan. 
3.7.3. Kebutuhan Air 3 – 92 
3.7.4. Rencana Infrastruktur Masa Mendatang 3 – 94 
3.7.5. Perhitungan Data Time Series Masukan DSS-Ribasim 
3 – 94 
BAB-IV PENGOLAHAN DAN ANALISA DATA 4 – 1 
4.1. Kebijakan Pengelolaan Sumber Daya Air 4 – 1 
4.1.1. Visi dan Misi Pengelolaan SDA 4 – 3 
4.2. Analisis Arahan Tata Ruang 4 – 5 
4.2.1. Aspek Tata Ruang Pada WS Asahan 4 – 5 
4.2.1.1. Letak WS Asahan Secara Regional 4 – 6 
4.2.1.2. Kawasan Andalan di WS Asahan 4 – 8 
4.2.1.3. Konflik Pemanfaatan Ruang di Wilayah 
iv 
PT. JASAPATRIA GUNATAMA 
Sungai Asahan 
4 – 11 
4.2.1.4. Permasalahan Lingkungan di WS Asahan 4 – 15 
4.2.1.5. Arahan Pemanfaatan Ruang di Wilayah 
Sungai Asahan 
4 – 19 
4.2.1.6. Arahan Struktur Penataan Ruang di WS 
Asahan / Kawasan Danau Toba 
4 – 27 
4.3. Analisis Aspek Sosial Ekonomi 4 – 29 
4.3.1. Proyeksi Penduduk 4 – 29 
4.3.2. Proyeksi Pertumbuhan Ekonomi Wilayah Studi 4 – 36 
4.3.3. Proyeksi Sektor Pertanian WS Asahan 4 – 40 
4.3.3.1. Proyeksi Kebutuhan Pangan 4 – 40 
4.3.3.2. Proyeksi Produksi Pangan 4 – 41 
4.3.3.3. Proyeksi Neraca Pangan 4 – 43 
4.3.3.4. Proyeksi Lahan Sawah 4 – 48 
4.3.3.5. Proyeksi Populasi Ternak 4 – 49 
4.3.4. Proyeksi Sektor Energi dan Air Bersih 4 – 52 
4.3.4.1. Sub Sektor Energi 4 – 52 
4.3.4.2. Sub Sektor Air Bersih 4 – 56 
4.3.5. Proyeksi Sektor Parwisata 4 – 57 
4.4. Analisis Aspek Hidrologi 4 – 60 
4.4.1. Ketersediaan Air Wilayah Sungai Asahan 4 – 60 
4.4.2. Perhitungan Debit Banjir Rencana Sub DAS 4 – 60 
4.4.2.1. Hujan Rencana 4 – 61 
4.4.2.2. Debit Banjir Rencana 4 – 61 
4.5. Analisis Kebutuhan Air Bersih dan Kualitas Air Sungai 4 – 71 
4.5.1. Kebutuhan Air Rumah Tangga, Perkotaan dan 
Industri (RKI) 
4 – 71 
4.5.1.1. Analisis RKI di DAS Asahan 4 – 71 
4.5.1.2. Proyeksi Kebutuhan Air Bersih Rumah 
Tangga dan Industri (RKI) 
4 – 79 
4.5.2. Kualitas Air DAS Asahan 4 – 84
Laporan Akhir 
Penyusunan Pola Pengelolaan Sumber Daya Air Wilayah Sungai Asahan. 
4.5.2.1. Kualitas Air Kawasan Danau Toba 4 – 84 
4.5.2.2. Kualitas Air Sungai yg Masuk ke Danau 
v 
PT. JASAPATRIA GUNATAMA 
Toba 
4 – 92 
4.6. Analisis Aspek Konservasi 4 – 94 
4.6.1. Erosi dan Sedimentasi 4 – 94 
4.6.1.1. Erosi dan Sedimentasi Ekosistem Bagian 
Hulu 
4 – 96 
4.6.1.2. Erosi dan Sedimentasi Ekosistem Bagian 
Hilir 
4 – 116 
4.6.2. Strategi Konservasi 4 – 130 
4.6.2.1. Pola Konservasi 4 – 130 
4.7. Analisis Aspek Pengembangan Sumber Daya Air 4 – 164 
4.7.1. Upaya-upaya Pengembangan Sumber Daya air 4 – 168 
4.7.1.1. Upaya Peningkatan Pola Operasi 
Danau Toba untuk PLTA 
4 – 168 
4.7.1.2. Upaya Pengembangan Rencana 
Bendungan 
4 – 171 
4.8. Analisis Pengendalian Banjir 4 – 171 
BAB-V PENYUSUNAN POLA PENGELOLAAN SDA WS ASAHAN 5 – 1 
5.1. Konsepsi Pola Pengelolaan Sumber Daya Air WS Asahan 5 – 1 
5.1.1. Konservasi SDA 5 – 1 
5.1.2. Perlindungan dan Pelestarian SDA 5 – 2 
5.1.3. Pengelolaan Kualitas dan Pengendalian 
Pencemaran Air 
5 – 3 
5.1.4. Pendayagunaan SDA 5 – 3 
5.1.4.1. Penatagunaan 5 – 5 
5.1.4.2. Penyediaan 5 – 5 
5.1.4.3. Penggunaan 5 – 5 
5.1.4.4. Pengembangan 5 – 5 
5.1.4.5. Pengusahaan 5 – 5 
5.1.5. Pengendalian Daya Rusak AIr 5 – 5 
5.1.5.1. Pencegahan Daya Rusak Air 5 – 6 
5.1.5.2. Penanggulangan Daya Rusak Air 5 – 7 
5.1.5.3. Pemulihan Daya Rusak Air 5 – 7 
5.1.6. Peran Serta Masyarakat 5 – 7 
5.1.7. Sistem Informasi SDA 5 – 8 
5.2. Strategi Pengelolaan SDA 5 – 9 
5.2.1. Strategi Jangka Pendek (2006 – 2010) 5 – 9 
5.2.2. Strategi Jangka Menengah (2011 – 2020) 5 – 12 
5.2.3. Strategi Jangka Panjang (2021 – 2030) 5 – 15 
5.3. Konsep Rancangan Pola Pengelolaan SDA WS Asahan 5 – 18
Laporan Akhir 
Penyusunan Pola Pengelolaan Sumber Daya Air Wilayah Sungai Asahan. 
BAB-VI KESIMPULAN DAN REKOMENDASI 6 – 1 
6.1. Kesimpulan 6 – 1 
6.1.1. Aspek Tata Ruang 6 – 1 
6.1.2. Aspek Sosial Ekonomi 6 – 2 
6.1.3. Aspek Konservasi 6 – 2 
6.1.4. Aspek Kualitas Air 6 – 3 
6.1.5. Aspek Pengembangan SDA 6 – 4 
. 6.1.6. Aspek Pengendalian Banjir 6 – 5 
6.2. Rekomendasi 6 – 6 
6.3. Penutup 6 – 11 
vi 
PT. JASAPATRIA GUNATAMA
Laporan Akhir 
Penyusunan Pola Pengelolaan Sumber Daya Air Wilayah Sungai Asahan. 
vii 
PT. JASAPATRIA GUNATAMA 
DAFTAR TABEL 
Halaman 
Tabel 
3.1. Satuan Wilayah Sungai di Provinsi Sumatera Utara 3 – 8 
3.2. Luas Kawasan Lindung dan Budidaya Provinsi SUMUT 3 – 13 
3.3. Potensi Kawasan Lindung dan Budidaya Hutan di 
Provinsi SUMUT 
3 – 15 
3.4. Penggunaan Lahan di Prov. SUMUT Tahun 2002 3 – 19 
3.5. Pemanfaatan Lahan Setiap Sub Basin WS Asahan 3 – 21 
3.6. Luas Wilayah DAS Asahan Per Kabupaten 3 – 27 
3.7. Laju Pertumbuhan Penduduk di WS Asahan 3 – 29 
3.8. Jumlah Penduduk di WS Asahan Periode Tahun 2004 3 – 29 
3.9. Kepadatan dan Penyebaran Penduduk di DAS 
Asahan 
3 – 31 
3.10. Prosentase Penduduk Berumur 10 tahun Keatas 
yang Bekerja Menurut Lapangan Usaha di WS 
Asahan Tahun 2004 
3 – 33 
3.11. Produksi Tanaman Palawija di WS Asahan Tahun 
2004 
3 – 34 
3.12. Produksi Tanaman Padi di WS Asahan Tahun 2004 3 – 35 
3.13. Perkembangan Produksi Padi Sawah di WS Asahan 
Tahun 2001 – 2004 
3 – 35 
3.14. Perkembangan Produksi Padi Ladang di WS Asahan 
Tahun 2001 – 2004 
3 – 35 
3.15. Produksi Tanaman Perkebunan Rakyat di WS Asahan 
Tahun 2004 
3 – 36 
3.16. Produksi Tanaman Perkebunan PTPN / Swasta di WS 
Asahan Tahun 2004 
3 – 38 
3.17. Data Sub Sektor Perikanan Darat di WS Asahan 
Tahun 2004 
3 – 39 
3.18. Data Produksi Daging Ternak di WS Asahan Tahun 
2004 
3 – 40 
3.19. Data Produksi Daging Unggas di WS Asahan Tahun 
2004 
3 – 40 
3.20. Data Populasi Ternak di WS Asahan Tahun 2004 3 – 40 
3.21. Data Populasi Unggas di WS Asahan Tahun 2004 3 – 41 
3.22. Tata Guna Lahan Hutan di WS Asahan Tahun 
2004 
3 – 42 
3.23. Data Sub Sektor Listrik di Wilayah Sungai Asahan 
Tahun 2004 
3 – 43 
3.24. Persentase Rumah Tangga Menurut Sumber 
Penerangan 
3 – 43
Laporan Akhir 
Penyusunan Pola Pengelolaan Sumber Daya Air Wilayah Sungai Asahan. 
viii 
3.25. Jumlah Produksi dan Pelanggan Air Bersih Tahun 
2004 di WS Asahan 
PT. JASAPATRIA GUNATAMA 
3 – 44 
3.26. Perkembangan Pelanggan Air Bersih di WS Asahan 
Tahun 2004 
3 – 45 
3.27. Persentase Rumah Tangga Menurut Sumber Air 
minum 
3 – 45 
3.28. Perkembangan Jumlah Hotel dan Akomodasi 
lainnya di WS Asahan Periode Tahun 2000 – 2004 
3 – 46 
3.29. Jumlah Hotel dan Akomodasi Lainnya Menurut Kelas 
di WS Asahan Periode Tahun 2004 
3 – 47 
3.30. Perkembangan Jumlah Industri Besar dan Sedang 
Periode Tahun 2002 – 2004 
3 – 49 
3.31. Jumlah Industri Kecil di WS Asahan Tahun 2004 3 – 49 
3.32. Perkembangan PDRB Provinsi Sumatera Utara Tahun 
2002- 2004 Atas Dasar Harga Berlaku (Milyar Rupiah) 
3 – 50 
3.33. Perkembangan PDRB Provinsi Sumatera Utara Tahun 
2002- 2004 Atas Dasar Harga Konstan Tahun 1993 
(Milyar Rupiah) 
3 – 51 
3.34. Laju Pertumbuhan Ekonomi Provinsi Sumatera Utara 
Menurut Lapangan Usaha Tahun 2002- 2004 
3 – 51 
3.35. Perkembangan PDRB Kabupaten/Kota di WS 
Asahan 
3 – 52 
3.36. Perkembangan Pendapatan Per Kapita Kabupaten 
/Kota di WS Asahan 
3 – 52 
3.37. Daftar Pos Duga Air 3 – 64 
3.38. Kualitas Air S.Asahan di Porsea 3 – 69 
3.39. Kualitas Air S.Asahan di Siruar 3 – 69 
3.40. Kualitas Air S.Asahan di Tangga 3 – 70 
3.41. Kualitas Air S.Asahan di Tanjung Balai 3 – 71 
3.42. Luas Ekosistem Bagian Hulu dan Hilir 3 – 75 
3.43. Penyebaran Jenis Tanah 3 – 76 
3.44. Kemiringan Lereng Ekosistem Hulu dan Hilir 3 – 81 
3.45. Luas Kawasan Hutan Relevan Dengan DTA Danau 
Toba Asahan 
3 – 82 
3.46. Lahan Kritis Ekosistem Hulu (DTA Danau Toba) 3 – 85 
3.47. Pembagian Kawasan Hutan Ekosistem Bagian Hilir 3 – 85 
3.48. Lahan Kritis Pada Ekosistem Bagian Hilir 3 – 86 
3.49. Kondisi Penutupan Lahan (kerapatan tajuk) Diluar 
dan Didalam Kawasan Hutan 
3 – 87 
3.50. Kegiatan GNRHL Tahun 2003 3 – 88 
3.51. Kegiatan GNRHL Tahun 2004 3 – 88 
3.52. Kegiatan RL Pada Areal Model Das Mikro (MDM) 3 – 89 
3.53. Pembuatan Areal Model Hutan Rakyat dan UP– 
Persuteraan Alam 
3 – 89 
3.54. Kegiatan RHL Tahun 2005 3 – 90 
3.55. Biaya Operasi Konservasi tahun (2001- 2005) DTA 
Danau Toba 
3 – 91
Laporan Akhir 
Penyusunan Pola Pengelolaan Sumber Daya Air Wilayah Sungai Asahan. 
ix 
3.56. Kebutuhan Air Rumah-Tangga, Perkotaan dan 
Industri (m3/s) 
PT. JASAPATRIA GUNATAMA 
3 – 93 
3.57. Hasil Simulasi Untuk Berbagai Target Outflow 3 – 93 
4.1. Rencana Penggunaan Lahan Di Kawasan WS 
Asahan 
4 – 27 
4.2. Proyeksi Penduduk di WS Asahan Periode 2006 – 
2030 
4 – 30 
4.3. Pertumbuhan Ekonomi Provinsi Sumatera Utara 
Tahun 1991 – 2003 
4 – 36 
4.4 Laju Pertumbuhan Ekonomi Kabupaten/Kota dan 
Provinsi Sumatera Utara Tahun 2002-2004 
4 – 38 
4.5. Proyeksi Laju Pertumbuhan Ekonomi 4 – 38 
4.6. Proyeksi Pertumbuhan Ekonomi 4 – 39 
4.7. Proyeksi Kebutuhan Padi di WS Asahan Tahun 2006 – 
2030 
4 – 40 
4.8. Resume Proyeksi Kebutuhan Pangan di WS Asahan 
Tahun 2006 – 2030 
4 – 40 
4.9. Proyeksi Produksi Pangan di WS Asahan 2005 – 2030 4 – 41 
4.10. Proyeksi Neraca Pangan Padi, Jagung dan Ubi 
Kayu di WS Asahan 2006 – 2030 
4 – 44 
4.11. Proyeksi Neraca Pangan Ubi Jalar, Kacang Tanah, 
Kacang Kedelai di WS Asahan 2006 – 2030 
4 – 46 
4.12. Proyeksi Luas Panen Tanaman Padi Berdasarkan 
Perkembangan Produksi Tahun 2006-2030 
4 – 48 
4.13. Proyeksi Jumlah Populasi Ternak Unggas Tahun 2006 
– 2030 
4 – 51 
4.14. Proyeksi Listrik 4 – 53 
4.15. Proyeksi Pelanggan Listrik 4 – 54 
4.16. Proyeksi Pelanggan Air Minum Tahun 2006-2030 4 – 56 
4.17. Proyeksi Kebutuhan Air Bersih Tahun 2006 – 2030 4 – 57 
4.18. Proyeksi Jumlah Wisatawan ke Kawasan Danau 
Toba Tahun 2006- 2030 
4 – 57 
4.19. Proyeksi Jumlah Akomodasi/Hotel di Kawasan 
Danau Toba Tahun 2006 – 2030 
4 – 58 
4.20 Proyeksi Jumlah Akomodasi/Hotel di Kawasan 
Danau Toba Tahun 2006 – 2030 
4 – 59 
4.21. Klasifikasi Hotel di WS Asahan 4 – 59 
4.22. Perhitungan Ketersediaan Air 4 – 60 
4.23. Curah Hujan Rencana Wilayah Sungai Asahan 4 – 62 
4.24. Hidrograf Banjir Rencana Sub DAS 4 – 65 
4.25. Wilayah Administratif DAS Asahan 4 – 71 
4.26. Kebutuhan Air Bersih Rumah Tangga per Orang Per 
Hari Menurut Kategori Kota 
4 – 72 
4.27. Kebutuhan Air Bersih Rumah Tangga per Orang Per 
Hari di DAS Asahan berdasarkan Tahap 
Perencanaan 
4 – 73
Laporan Akhir 
Penyusunan Pola Pengelolaan Sumber Daya Air Wilayah Sungai Asahan. 
x 
4.28. Kebutuhan Air Bersih Rumah Tangga Perkotaan dan 
Industri Berdasarkan Tahapan Perencanaan di DAS 
Asahan 
PT. JASAPATRIA GUNATAMA 
4 – 76 
4.29. Prediksi Konsumsi Air Bersih Rumah Tangga- 
Perkotaan dan Industri DAS Asahan Tahun 2006 
sampai Tahun 2030 
4 – 77 
4.30. Prediksi Jumlah Penduduk DAS Asahan Tahun 2006 
sampai Tahun 2030 
4 – 78 
4.31. Kebutuhan Air Bersih Rumah Tangga Perkotaan dan 
Industri DAS Asahan Tahun 2006 
4 – 80 
4.32. Kebutuhan Air Bersih Rumah Tangga Perkotaan dan 
Industri DAS Asahan, Tahun 2011 
4 – 81 
4.33. Kebutuhan Air Bersih Rumah Tangga Perkotaan dan 
Industri DAS Asahan Tahun 2021 
4 – 82 
4.34. Kebutuhan Air Bersih Rumah Tangga Perkotaan dan 
Industri DAS Asahan, Tahun 2030 
4 – 83 
4.35. Kualitas Air Sungai Yang Masuk ke Danau Toba 4 – 93 
4.36. Sungai–Sungai di DTA D. Toba yang mengalir ke 
Danau Toba 
4 – 95 
4.37. Erosi Aktual Masing-Masing Sub Basin WS DTA. D. 
Toba 
4 – 97 
4.38. Hubungan Kemiringan Lereng (Slope) Dengan Kelas 
Tingkat Bahaya Erosi Beserta Luasnya di DTA Danau 
Toba 
4 – 101 
4.39. Ringkasan Hasil Penelitian Dampak Konservasi 
Terhadap Erosi di DTA Danau Toba 
4 – 102 
4.40. Hasil Prediksi Erosi Tahunan Masing-Masing Sub Basin 
Asahan Toba 
4 – 103 
4.41. Hasil Prediksi Erosi (ton/ha/thn ) Serta Bobotnya DTA. 
D. Toba Tahun 2010, 2015 dan 2030 
4 – 104 
4.42. Hasil Prediksi Total Erosi (ton/ Km 2) Setiap Sub Basin 
DTA D. Toba Tahun 2010, 2015 dan 2030 
4 – 106 
4.43. Nilai SDS Menurut Luas Sungai/Sub DAS Yang Masuk 
ke Danau Toba 
4 – 110 
4.44. Hasil Prediksi Sedimen (ton/ha/tahun) Masing-Masing 
Sungai / Sub DAS Yang Mengalir ke DTA. D. Toba 
Tahun 2010, 2015 dan 2030 
4 – 112 
4.45. Hasil Prediksi Sedimen Tahunan (sediment yield) 
Masing-masing Sungai/Sub DAS Yang Mengalir ke 
DTA. D. Toba Tahun 2010, 2015 dan 2030 
4 – 114 
4.46. Luas dan Jumlah Land Unit Ekosistem hilir 4 – 117 
4.47. Nilai Erosi Aktual per Sub DAS Dirinci Menurut Unit 
Ekosistem Hilir 
4 – 118 
4.48. Hasil Prediksi Erosi (ton/ha/thn) Tahun 2010, 2015 dan 
2030 Ekosistem Bagian Hilir 
4 – 121 
4.49. Hasil Prediksi Erosi Rata-rata (ton/ha/thn) dan 
Bobotnya Menurut SUB DAS Tahun 2010, 2015 dan 
2030 Ekosistem Hilir 
4 – 123
Laporan Akhir 
Penyusunan Pola Pengelolaan Sumber Daya Air Wilayah Sungai Asahan. 
xi 
4.50. Hasil Sedimen Eksisting Tahun 2006 dan Prediksinya 
Tahun 2010, 2015, 2030 
PT. JASAPATRIA GUNATAMA 
4 – 126 
4.51. Hasil Prediksi Tahunan (Sediment Yield) Eksisting 
Tahun 2006 dan Prediksinya Tahun 2010, 2015 dan 
2030 Ekosistem Bagian Hilir 
4 – 128 
4.52. Kriteria Penetapan Pengembangan Pola Konservasi 
WS Asahan 
4 – 133 
4.53. Tingkat Kekritisan Lahan Didalam Kawasan Hutan 
Yang Termasuk DTA. D.Toba Sebagai Ekosistem Hulu 
WS Asahan 
4 – 137 
4.54. Pola Konservasi Lahan Kritis Didalam Kawasan Hutan 
DTA. D. Toba 
4 – 139 
4.55. Kondisi Lahan Kritis Diluar Kawasan Hutan Milik 
Negara Namun Termasuk DTA. D.Toba sebagai 
Ekosistem Hulu WS Asahan 
4 – 142 
4.56. Pola Konservasi Lahan Kritis Diluar Kawasan Hutan 
dan Fungsinya Penting Dalam Pelestarian DTA. D. 
Toba 
4 – 144 
4.57. Pola Konservasi Dengan Pendekatan Vegetatif 
pada Sungai Yang Mengalir ke Danau Toba 
Sebagai Ekosistem Bagian Hilir WS Asahan 
4 – 148 
4.58. Pola Konservasi Pendekatan Vegetatif sekitar Danau 
Waduk 
4 – 151 
4.59. Data Potensi dan Penyebaran Hutan Rakyat di 
Provinsi Sumatera Utara 
4 – 152 
4.60. Sebaran Lahan Kritis Didalam Kawasan Hutan WS 
Asahan Bagian Hilir 
4 – 157 
4.61. Pola Konservasi Lahan Kritis Didalam Kawasan Hutan 
Ekosistem Hilir WS Asahan 
4 – 158 
4.62. Sebaran Lahan Kritis Diluar Kawasan Hutan WS 
Asahan Bagian Hilir 
4 – 160 
4.63. Pola Konservasi Lahan Kritis Diluar Kawasan Hutan 
WS Bagian Hilir 
4 – 161 
4.64. Pola Konservasi Sempadan Sungai Asahan, Silau 
dan Piasa 
4 – 163 
4.65. Pola Konservasi Kawasan Hutan Damtolu 4 – 164 
4.66. Hasil Simulasi Untuk Berbagai Target Outflow 4 – 168
Laporan Akhir 
Penyusunan Pola Pengelolaan Sumber Daya Air Wilayah Sungai Asahan. 
xii 
PT. JASAPATRIA GUNATAMA 
DAFTAR GAMBAR 
Halaman 
Gambar 
1.1. Wilayah Sungai Asahan 1 – 4 
2.1. Pendekatan Dengan Menggunakan Sinergi antara 
Prinsip, Metodologi dan Kegiatan (SPMA) 
2 – 2 
2.2. Bagan Alir Pelaksanaan 2 – 5 
2.3. Kerangka Analisis Penyusunan Pola Pengelolaan 
Sumber Daya Air 
2 – 9 
2.4. Skema DSS RIBASIM 2 – 12 
2.5. DSS untuk Perencanaan SDA Wilayah Sungai 2 – 13 
2.6. Proses Legalisasi Pola Pengelolaan Sumber Daya Air 
wilayah Sungai Asahan, Provinsi Sumatera Utara 
2 – 16 
3.1. Peta Administrasi Provinsi Sumatera Utara 3 – 4 
3.2. Peta Karakteristik Fisik Provinsi Sumatera Utara 3 – 7 
3.3. Peta SWS Provinsi Sumatera Utara 3 – 10 
3.4. Peta RTRW Sumatera Utara 2003 - 2018 3 – 14 
3.5. Peta Kawasan Lindung dan Kawasan Budidaya 
Hutan 
3 – 16 
3.6. Peta Penggunaan Lahan Provinsi Sumatera Utara 3 – 20 
3.7. Peta Pemanfaatan Lahan di WS Asahan 3 – 26 
3.8. Lokasi Pos Hidroklimatologi 3 – 56 
3.9. Bar-chart Ketersediaan Data Hujan 3 – 57 
3.10. Plotting Time-Series Secara Bersama 3 – 58 
3.11. Kurva Massa Ganda Pos Aek Loba 3 – 58 
3.12. Kurva Massa Ganda Pos Bandar Pulau 3 – 59 
3.13. Kurva Massa Ganda Pos Balige 3 – 59 
3.14. Kurva Massa Ganda Pos Dolok Sanggul 3 – 60 
3.15. Kurva Massa Ganda Pos Luala Piasa 3 – 60 
3.16. Kurva Massa Ganda Pos Pulau Raja 3 – 61 
3.17. Kurva Massa Ganda Pos Pangururan 3 – 61 
3.18. Kurva Massa Ganda Pos Parapat 3 – 62 
3.19. Kalibrasi Rainfall-Runoff Sacramento pada Sungai 
Silau di Kisaran Naga 
3 – 65 
3.20. Verifikasi Model Hujan Aliran di Asahan – Pulau Raja 3 – 66 
3.21. Model Hujan – Aliran dan Debit Sintetis 3 – 66 
3.22. Water District di WS Asahan 3 – 92 
4.1. SWS Asahan Dalam Konstelasi Regional 4 – 7 
4.2. Kawasan Andalan di SWS Asahan 4 – 11 
4.3. Konflik Pemanfaatan Lahan di SWS Asahan 4 – 13 
4.4. Permasalahan Lingkungan di SWS Asahan 4 – 19 
4.5. Peta Rencana Penggunaan Lahan WS Asahan 4 – 26
Laporan Akhir 
Penyusunan Pola Pengelolaan Sumber Daya Air Wilayah Sungai Asahan. 
4.6. Populasi dan Proyeksi Ternak Sapi Di WS Asahan 4 – 49 
4.7. Populasi dan Proyeksi Ternak Kerbau Di WS Asahan 4 – 50 
4.8. Populasi dan Proyeksi Ternak Kambing Di WS 
xiii 
Asahan 
PT. JASAPATRIA GUNATAMA 
4 – 50 
4.9. Populasi dan Proyeksi Ternak Babi Di WS Asahan 4 – 51 
4.10. Proyeksi Ternak Unggas di WS Asahan 4 – 52 
4.11. Proyeksi Ternak Unggas Itik Manila di WS Asahan 4 – 52 
4.12. Proyeksi Listrik di Kota Tanjung Balai 4 – 54 
4.13. Proyeksi Listrik di Kabupaten Asahan 4 – 54 
4.14. Proyeksi Listrik di Kabupaten Toba Samosir 4 – 55 
4.15. Proyeksi Listirk di Cabang PLN Rantau Prapat 4 – 55 
4.16. Proyeksi Listirk di Cabang PLN Lubuk Pakam 4 – 55 
4.17. Hidrograf Banjir Rencana Sub DAS 4 – 68 
4.18. Stratifikasi Air Pada Danau 4 – 86 
4.19. Stratifikasi Danau Toba - Balige 4 – 86 
4.20 Stratifikasi Danau Toba – Parapat 4 – 87 
4.21. Stratifikasi Danau Toba - Haronggol 4 – 88 
4.22. Peta Erosi Prediksi Tahun 2006, 2010, 2015 dan 2030 4 – 108 
4.23. Kerangka Penyusunan Pola Konservasi 4 – 131 
4.24. Skematisasi Sistem Tata Air WS Asahan 4 – 165 
4.25. Debit Rata-rata WS Asahan 4 – 166 
4.26. Debit Minimum WS Asahan 4 – 167 
4.27. Muka Air danau untuk berbagai target Outflow 4 – 169 
4.28. Muka Air Danau Toba Untuk Outflow 75 m3/s 4 – 169 
4.29. Muka Air Danau Toba Untuk Outflow 80 m3/s 4 – 170 
4.30. Muka Air Danau Toba Untuk Outflow 90 m3/s 4 – 170 
4.31. Muka Air Danau Toba untuk Outflow 100 m3/s 4 – 171 
4.32. Pengendalian Banjir Eksisting 4 – 174
Laporan Akhir 
Penyusunan Pola Pengelolaan Sumber Daya Air Wilayah Sungai Asahan. 
L – 1 Sebaran Luas Hutan Lindung di Sekitar Kawasan DTA. D. Toba 
L – 2 Bobot Erosi Pada 26 Sungai Yang Mengalir ke D.Toba, Dirinci per 
L – 3 Kondis Penutupan Lahan Dari 26 Sungai Yang Mengalir ke DTA 
xiv 
DAFTAR TABEL LAMPIRAN 
Lampiran 
Kecamatan Pada Ekosistem Hulu 
D. Toba Sebagai Ekosistem Hulu WS Asahan 
PT. JASAPATRIA GUNATAMA
Laporan Akhir 
Penyusunan Pola Pengelolaan Sumber Daya Air Wilayah Sungai Asahan. 
xv 
PT. JASAPATRIA GUNATAMA 
DAFTAR PUSTAKA 
1. Buku Referensi 
1) Arsyad, S, 2000, Konservasi Tanah dan Air. IPB Press. Institut Pertanian 
Bogor. 
2) Asdak, Chay, 2002a, Perspektif Baru Dalam Pengelolaan Daerah Aliran 
Sungai: Menuju Solidaritas Daerah Hulu-Hilir, Bandung: Lembaga Penelitian 
Universitas Padjajaran. 
3) Asdak, Chay, 2002b, Hidrologi dan Pengelolaan Daerah Aliran Sungai 
(edisi revisi), Yogyakarta: Gajah Mada University Press. 
4) BP-DAS Asahan-Barumun, 2005, Data Spasial Lahan Kritis Wilayah BPDAS 
Asahan Barumun (Buku I). 
5) BP-DAS Asahan-Barumun, 1988, Rencana Teknik Lapangan – Rehabilitasi 
Lahan Dan Konservasi Tanah-Sub DAS Asahan (DTA. D. Toba). 
6) BP-DAS Asahan-Barumun, 2003, Review Rencana Teknik Lapangan – 
Rehabilitasi Lahan Dan Konservasi Tanah-Sub DAS Asahan (DTA. D. Toba). 
7) BP-DAS Asahan-Barumun, 2005, Keadaan Umum Danau Toba. 
8) Dinas Kehutanan Provinsi Sumut, 2005. Propil Kehutanan Sumut. 
9) Dinas Kehutanan Provinsi Sumut, 2005. Sebaran Hutan Lindung Sekitar 
Kawasan D. Toba. 
10) Dinas Kehutanan Kabupaten Tobasa, 2005. Rencana Rehabilitasi Kawasan 
Tahun 2006. 
11) Dinas Kehutanan Kabupaten Humbang Hasundutan, 2005. Propil 
Kabupaten Humbang Hasundutan 2006. 
12) Departemen Kimpraswilnas Kimpraswil, 2005. Bantuan Teknis Penyusunan 
RTR Kawasan D. Toba dan Sekitarnya-Provinsi Sumatera Utara Litbang 
Kehutanan Pematang Siantar, 2005. Proceeding Hasil-hasil Penelitian. 
13) Landon, J.R, 1984. Tropical Soil Manual.London England. 
14) Pusat Penelitian dan Pengembangan Tanah dan Agroklimat, 2004, 
Teknologi Konservasi Tanah Pada Lahan Kering Berlereng. Litbang 
Pertanian Deptan. 
15) Pusat Penelitian dan Pengembangan Tanah dan Agroklimat, 1990, 
Pemantapan Konservasi Tanah dan Evaluasi Tingkat Erosi, Proyek 
Penyelamatan Hutan Tanah dan Air. Litbang Pertanian Deptan.
Laporan Akhir 
Penyusunan Pola Pengelolaan Sumber Daya Air Wilayah Sungai Asahan. 
16) Pusat Penelitian dan Pengembangan Tanah dan Agroklimat, 1990, 
Proceeding Expose Hasil Survei dan Pemetaan Tanah Dalam Rangka 
Penunjang Perencanaan Daerah Provinsi Riau. Litbang Pertanian Deptan. 
17) Pusat Penelitian dan Pengembangan Tanah dan Agroklimat, 1990, Peta 
Satuan Lahan dan Tanah Lembar Solok Sumatera. Litbang Pertanian 
Deptan. 
18) Pusat Penelitian dan Pengembangan Tanah dan Agroklimat, 1990, Peta 
Satuan Lahan dan Tanah Lembar Rengat Sumatera. Litbang Pertanian 
Deptan. 
19) Pusat Penelitian dan Pengembangan Tanah dan Agroklimat, 1990, 
Proceeding Expose Hasil Survei dan Pemetaan Tanah Dalam Rangka 
Penunjang Perencanaan Daerah Provinsi Riau. Litbang Pertanian Deptan. 
20) Provinsi Sumatera Utara, 2003, Peraturan Daerah Provinsi Sumatera Utara 
nomor: 7 tahun 2003 Tentang Rencana Tata Ruang Wilayah Provinsi 
Sumatera Utara Tahun 2003-2018. 
21) Purba, H, 1985, Potensi Keindahan Alam untuk Tujuan Pariwisata Akan 
Membantu Upaya Pelestarian Danau Toba, Balitbang Kehutanan Dephut. 
22) Pusat Penyuluhan Kehutanan, 1999. Informasi Teknis Rehabilitasi dan 
23) Badan Perencanaan Pembangunan Daerah Provinsi Sumatera Utara, 
2004, Studi/Kajian Pengalokasian Dana Annual Fee Akibat Pemekaran 
Kabupaten/Kota di Kawasan DTA Danau Toba, Medan : Laporan Akhir 
Kerjasama Badan Perencanaan Pembangunan Daerah Provinsi Sumatera 
Utara dengan Lembaga Pengabdian Pada Masyarakat Universitas 
Sumatera Utara. 
24) Pemerintah Provinsi Daerah Tingkat I Sumatera Utara Badan Perencanaan 
Pembangunan Daerah, 1997, Survey dan Pemetaan Sumber Daya Air 
Pada Daerah Aliran Sungai Toba dan Asahan, Institut Teknologi Bandung. 
Lembaga Pengabdian Kepada Masyarakat (LPM-ITB). 
25) Nana Terangna, Ratna Hidayat, dkk,2003 “ Pengelolaan Kualitas Air Danau 
26) Anonimous, 2000, Penelitian Gangguan Ekosistem Wilayah Danau Toba 
dalam rangka Pengelolaan Lingkungan, Laporan Akhir kerjasama 
BAPPEDALDA Provinsi Sumatera Utara dengan Fakultas Geografi 
Universitas Gajahmada. 
27) Anonimous, 2001, Pengkajian Teknis Pemanfaatan Sumberdaya Alam dan 
Pengelolaan Lingkungan Hidup Kawasan Danau Toba, Laporan Akhir 
xvi 
Konservasi Tanah, 1999. Dephut – Jakarta. 
Toba”, Prosiding Kolokium Puslitbang SDA, Bandung , ISBN 979-3197-27-7. 
PT. JASAPATRIA GUNATAMA
Laporan Akhir 
Penyusunan Pola Pengelolaan Sumber Daya Air Wilayah Sungai Asahan. 
kerjasama BAPPEDALDA Provinsi Sumatera Utara dengan Institut Teknologi 
Bandung. 
28) Anonimous, 2000, Prosiding Hasil-hasil Penelition, Balai Penelitian 
Kehutanan Pematang Siantar, Balitbang Kehutanan dan Perkebunan, 
Departemen Kehutanan dan Perkebunan, Medan. 
29) Anonimous, 1990, Peraturan Daerah Provinsi Daerah Tingkat I Sumatera 
Utara Nomor I tahun 1990 dan Petunjuk Pelaksanaan tentang Penataan 
Kawasan Donau Toba, Pemerintah Daerah Tingkat I Sumatera Utara , 
Medan. 
30) Bungaran Saragih and Satyawan Sunito, 2001, Lake Toba : Need for an 
Integrated Management System, Lakes & Reservoir ; Research and 
Management 2001, ILEC, Japan. 
31) Jorgensen, S.E and Matsui, S., 1997, Guidelines of Lake Management, The 
World’s Lake in Crisis, Volume 8, International Lake Environment Committee 
Foundation, Japan. 
32) Jorgensen, S.E and Vollenweider, R.A., 1988, Guidelines of Lake 
Management, Principles of Lake Management, Volume 1, International 
Lake Environment Committee Foundation, Japan. 
33) Lehmusluoto, P. et. all, 1995, National Inventory of The major Lakes and 
34) Puslitbang Pengairan, 1993, Laporan Penelitian Pengelolaan Kualitas Air 
Sungai Asahan, Proyek Penelitian dan Pengembangan Lingkungan 
Keairan. 
35) Straskraba, M and Tundisi, J.G., 1999, Guidelines of Lake Management, 
Reservoir Water Quality Management, Volume 9, International Lake 
Environment Committee Foundation, Japan. 
1) Undang-undang Dasar 1945 
2) Undang-undang Nomor 24 Tahun 1956 tentang Perubahan Peraturan 
3) Undang-undang RI No. 24 Tahun 1992 tentang Penataan Ruang. 
4) Undang-undang Nomor 4 Tahun 1992 tentang Perumahan dan 
5) Undang-undang RI No. 23 Tahun 1997 tentang Pengelolaan Lingkungan 
xvii 
Reservoirs in Indonesia, Painatuskeskus Oy, Helsinki. 
2. Dokumen Peraturan Perundang-undangan 
Pembentukan Provinsi Sumatera Utara. 
Permukiman 
Hidup. 
PT. JASAPATRIA GUNATAMA
Laporan Akhir 
Penyusunan Pola Pengelolaan Sumber Daya Air Wilayah Sungai Asahan. 
6) Undang-undang RI No. 41 Tahun 1999 tentang Kehutanan, juncto, 
Peraturan Pemerintah No. 41 Tahun 2004 tentang Perubahan Atas 
Undang-undang No. 41 Tentang Kehutanan 
7) Undang-undang RI No. 7 Tahun 2004 tentang Sumber Daya Air. 
8) Undang-undang RI No. 32 Tahun 2004 tentang Pemerintahan Daerah. 
9) Undang-undang RI No. 33 Tahun 2004 tentang Perimbangan Keuangan 
10) Undang-undang Nomor 7 Tahun 2004 tentang Sumber Daya Air; 
11) Undang-undang Nomor 25 Tahun 2004 tentang Sistem Perencanaan 
12) Undang–undang Nomor 32 Tahun 2004 tentang Pemerintahan Daerah. 
13) Undang-undang Nomor 33 Tahun 2004 tentang Perimbangan Keuangan 
14) Peraturan Pemerintah No. 27 Tahun 1999 tentang Analisis Mengenai 
15) Peraturan Pemerintah No. 82 Tahun 2001 tentang Pengelolaan Kualitas Air 
16) Peraturan Pemerintah No. 34 Tahun 2002 tentang Tata Hutan Dan 
Penyusunan Rencana Pengelolaan Hutan, Pemanfaatan Hutan dan 
Pengawasan Kawasan Hutan. 
17) Keputusan Presiden RI No. 9 Tahun 1999 tentang Pembentukan Tim 
Koordinasi Kebijaksanaan Pendayagunaan Sungai dan Pemeliharaan 
Kelestarian Daerah Aliran Sungai. 
18) Keputusan Presiden RI No. 62 Tahun 2000 tentang Koordinasi Penataan 
19) PP No. 6, tahun 1981, tentang Iuran Pembiayaan Eksploitasi dan 
20) PP No. 22, Tahun 1982, tentang Tata Pengaturan Air 
21) PP No. 23, Tahun 1982, tentang Irigasi 
22) PP No. 20, Tahun 1990, tentang Pengendalian Pencemaran Air. 
23) PP No. 35, Tahun 1991, tentang Sungai. 
24) PP No. 27, Tahun 1991, tentang Rawa 
25) Permen PU No. 39/PRT/1990, tentang Pembagian Wilayah Sungai. 
26) Permen PU No. 45/PRT/1990, tentang Pengendalian mutu air pada sumber-sumber 
27) Permen PU No. 48/PRT/1990, tentang Pengelolaan atas air dan/atau 
xviii 
Pusat dan Daerah. 
Pembangunan Nasional. 
Pemerintah Pusat dan Daerah. 
Dampak Lingkungan. 
dan Pengendalian Pencemaran Air. 
Ruang Nasional. 
Pemeliharaan Prasarana Pengairan 
air. 
sumber air pada wilayah sungai. 
PT. JASAPATRIA GUNATAMA
Laporan Akhir 
Penyusunan Pola Pengelolaan Sumber Daya Air Wilayah Sungai Asahan. 
28) Permen. PU No. 49/PRT/1990, tentang Tata cara dan Persyaratan Izin 
29) Permen PU No. 63/PRT/1993, tentang Garis Sempadan Sungai, Daerah 
30) Permen. PU No. 64/PRT/1993, tentang Reklamasi Rawa. 
31) Peraturan Pemerintah N0. 81 Tahun 2000 tentang Kenavigasian. 
32) Peraturan Pemerintah Nomor 82 Tahun 2001 tentang Pengelolaan Kualitas 
33) Keputusan Presiden Nomor 83 Tahun 2002 tentang Perubahan atas 
Keputusan Presiden Nomor 123 Tahun 2001 tentang Tim Koordinasi 
Pengelolaan Sumber Daya Air. 
34) Peraturan Daerah Provinsi Sumatera Utara Nomor 1 Tahun 1990 tentang 
35) Peraturan Daerah Provinsi Sumatera Utara Nomor 4 Tahun 1994, tentang 
Penyidik Pegawai Negeri Sipil di Lingkungan Pemerintah Provinsi Sumatera 
Utara. 
36) Peraturan Daerah Provinsi Sumatera Utara Nomor 7 Tahun 2003, tentang 
Pedoman Studi Pengairan, sebagai berikut : 
 PSA-001 : Pedoman Studi Proyek Pengairan 
 PSA-002 : Pedoman Pengelolaan Pengumpulan Data Hidrologi 
 PSA-003 : Pedoman Perkiraan Tersedianya air 
 PSA-004 : Pedoman untuk Disain Banjir di Jawa dan Sumatera 
 PSA-005 : Pedoman Perkiraan Banjir Untuk Perencanaan 
 PSA-006 : Pedoman Pencatatan Banjir Maksimum di Indonesia 
 PSA-008 : Pedoman Penilaian Lahan dalam Studi Proyek Pengairan 
 PSA-009 : Pedoman Kebutuhan Air untuk Tanaman Padi dan Tanaman 
xix 
Penggunaan Air dan/atau Sumber Air. 
manfaat Sungai, Daerah Penguasaan Sungai dan Bekas Sungai. 
Air dan Pengendalian Pencemaran Air. 
Kawasan Danau. 
Rencana Penataan Ruang Wilayah Provinsi Sumatera Utara. 
3. Dokumen Lainnya : 
1) Manual Mutu Direktorat Jenderal Pengairan 
2) Dokumen Direktur Jenderal Pengairan No. 71/KPTS/A/1985, tentang 
lainnya. 
 PSA-011 : Penilaian Kondisi Air Tanah untuk Proyek Pengairan. 
3) Pedoman BWRMP (Basin Water Resources Management Plan) 
4) Manual Hymos, Ribasim, Sobek, GIS, Flood Control, Urban Drainage 
5) BAPEDALDA Provinsi Sumatera Utara, Pengukuran Kualitas Air Sungai 
Asahan. 
PT. JASAPATRIA GUNATAMA
Laporan Akhir 
Penyusunan Pola Pengelolaan Sumber Daya Air Wilayah Sungai Asahan. 
xx 
6) BAPPEDA Provinsi Sumatera Utara, RTRW Provinsi dan Kabupaten. 
7) PUSAIR Departemen Pekerjaan Umum, Data Tahunan Kualitas Air, 1995 - 
1999. 
8) BAKOSURTANAL, Peta Rupa Bumi Digital Indonesia, Skala 1: 50.000, 2001. 
PT. JASAPATRIA GUNATAMA
Laporan Akhir 
Penyusunan Pola Pengelolaan Sumber Daya Air Wilayah Sungai Asahan. 
1 - 1 
PT. JASAPATRIA GUNATAMA 
BAB –– I 
PENDAHULUAN 
1.1. Latar Belakang 
Pemanfaatan sumber daya air berbagai keperluan disatu pihak terus meningkat 
dari tahun ke tahun, sebagai dampak pertumbuhan penduduk dan 
pengembangan aktivitasnya. Padahal dilain pihak ketersediaan sumber daya air 
semakin terbatas malahan cenderung semakin langka terutama akibat 
penurunan kualitas lingkungan dan penurunan kualitas air akibat pencemaran. 
Apabila hal seperti ini tidak diantisipasi, maka dikhawatirkan dapat menimbulkan 
ketegangan dan bahkan konflik akibat benturan kepentingan manakala 
permintaan (demand) tidak lagi seimbang dengan ketersediaan sumber daya air 
untuk pemenuhannnya (supply). Oleh karena itu perlu upaya secara proporsional 
dan seimbang antara pengembangan, pelestarian, dan pemanfaatan sumber 
daya air baik dilihat dari aspek teknis maupun aspek legal. 
Untuk memenuhi kebutuhan air yang terus meningkat diberbagai keperluan, 
diperlukan suatu perencanaan terpadu yang berbasis wilayah sungai guna 
menentukan langkah dan tindakan yang harus dilakukan agar dapat memenuhi 
kebutuhan tersebut dengan mengoptimalkan potensi pengembangan sumber 
daya air, melindungi/melestarikan serta meningkatkan nilai sumber daya air dan 
lahan. 
Mengingat pengelolaan sumber daya air merupakan masalah yang kompleks 
dan melibatkan semua pihak baik sebagai pengguna, pemanfaat maupun 
pengelola, tidak dapat dihindari perlu upaya bersama untuk mulai
Laporan Akhir 
Penyusunan Pola Pengelolaan Sumber Daya Air Wilayah Sungai Asahan. 
mempergunakan pendekatan “one river, one plan, and one integrated 
management”. Keterpaduan dalam perencanaan, kebersamaan dalam 
pelaksanaan dan kepedulian dalam pengendalian sudah waktunya diwujudkan. 
Perencanaan Pengelolaan Sumber Daya Air Wilayah Sungai adalah merupakan 
suatu pendekatan yang holistik yang merangkum aspek kuantitas dan kualitas air. 
Perencanaan tersebut merumuskan dokumen inventarisasi sumber daya air 
wilayah sungai, identifikasi kebutuhan saat ini maupun di masa mendatang, 
pengguna air dan estimasi kebutuhan mereka baik pada saat ini maupun di 
masa mendatang, serta analisis upaya alternatif agar lebih baik dalam 
penggunaan sumber daya air. Termasuk didalamnya evaluasi dampak dari 
upaya alternatif terhadap kuantitas air, dan rekomendasi upaya yang akan 
menjadi dasar dan pedoman dalam pengelolaan wilayah sungai di masa 
mendatang. 
Sejalan dengan itu, Undang-Undang Nomor 7/2004 tentang Sumber Daya Air 
dimaksudkan untuk memfasilitasi strategi pengelolaan sumber daya air untuk 
wilayah sungai di seluruh tanah air untuk memenuhi kebutuhan, baik jangka 
menengah maupun jangka panjang secara berkelanjutan. Pada Pasal 1 ayat 8 
UU Nomor 7/2004 menyebutkan bahwa: “Pola Pengelolaan Sumber Daya Air 
adalah kerangka dasar dalam merencanakan, melaksanakan, memantau dan 
mengevaluasi kegiatan konservasi sumber daya air, pendayagunaan sumber 
daya air dan pengendalian daya rusak air. 
Pada pasal 11 ayat 1 dan 2 UU no. 7 / 2004 menyebutkan bahwa : “Untuk 
menjamin terselenggaranya pengelolaan sumber daya air yang dapat 
memberikan manfaat yang sebesar-besarnya bagi kepentingan masyarakat 
dalam segala bidang kehidupan disusun pola pengelolaan sumber daya air. Pola 
pengelolaan sumber daya air ini disusun berdasarkan wilayah sungai dengan 
prinsip keterpaduan antara air permukaan dan air tanah”. 
Undang-undang tersebut (dan Peraturan Pemerintah yang terkait) mencerminkan 
arah pemikiran yang berkembang saat ini berkaitan dengan penataan ulang 
tanggung jawab dalam sektor sumber daya air. Undang-undang tersebut 
mengungkapkan sejumlah aspek dimana pengelolaan sumber daya air di 
wilayah sungai dapat ditingkatkan lebih lanjut, antara lain dengan dimuatnya 
pasal pasal tentang perencanaan pengelolaan sumber daya air. 
1 - 2 
PT. JASAPATRIA GUNATAMA
Laporan Akhir 
Penyusunan Pola Pengelolaan Sumber Daya Air Wilayah Sungai Asahan. 
Dengan terbitnya UU No. 7 Tahun 2004 tentang Sumber Daya Air tersebut diatas, 
jelas bahwa tahapan pengelolaan Sumber Daya Air (SDA) Wilayah Sungai adalah 
sebagai berikut : 
(1). Sebelum dilakukan penyusunan Rencana Induk (MasterPlan) Pengelolaan 
Sumber Daya Air Wilayah Sungai, terlebih dahulu perlu dilakukan 
Penyusunan Pola Pengelolaan Sumber Daya Air Wilayah Sungai yang berisi 
tentang : 
a). Tujuan umum pengelolaan SDA. 
b). Dasar-dasar pengelolaan SDA. 
c). Prioritas dan strategi dalam mencapai tujuan. 
d). Konsepsi kebijakan-kebijakan dalam pengelolaan SDA. 
e). Rencana pengelolaan strategis. 
(2). Sebagai tindak lanjut dari Penyusunan Pola Pengelolaan Sumber Daya Air 
Wilayah Sungai tersebut, setelah disahkan oleh yang berwenang selanjutnya 
akan disusun Rencana Induk (Masterplan) Pengelolaan Sumber Daya Air 
yang merupakan perencanaan secara menyeluruh dan terpadu yang 
diperlukan untuk menyelenggarakan pengelolaan SDA, dimana 
perencanaan tersebut disusun dengan berpedoman kepada pola 
pengelolaan SDA untuk wilayah sungai terkait. 
(3). Kegiatan selanjutnya secara berurutan setelah penyusunan Rencana Induk 
Untuk hal tersebut diatas, pada tahun anggaran 2006, Direktorat Bina Program, 
Direktorat Jenderal Sumber Daya Air bermaksud akan melaksanakan Penyusunan 
Pola Pengelolaan Sumber Daya Air untuk Wilayah Sungai Asahan guna 
mewujudkan pemanfaatan dan pendayagunaan sumber air di wilayah sungai 
tersebut secara serasi dan optimal, sesuai dengan kebutuhan dan kemampuan 
daya dukung lingkungan serta sesuai dengan kebijakan pembangunan nasional 
dan daerah yang berkelanjutan. 
1 - 3 
Pengelolaan Sumber Daya Air Wilayah Sungai adalah : 
a). Studi Kelayakan (FS). 
b). Program Pengelolaan. 
c). Rencana Kegiatan. 
d). Rencana rinci. 
e). Pelaksanaan/konstruksi. 
f). Operasi dan Pemeliharaan. 
PT. JASAPATRIA GUNATAMA
Laporan Akhir 
Penyusunan Pola Pengelolaan Sumber Daya Air Wilayah Sungai Asahan. 
1.1.1. Wilayah Studi 
Wilayah Studi secara administratif terletak di Provinsi Sumatera Utara seperti 
terlihat pada Gambar 1.1. 
1.1.2. Permasalahan Umum 
Dalam perkembangan yang terjadi beberapa tahun terakhir ini, kebutuhan akan 
air untuk memenuhi berbagai keperluan semakin meningkat, sementara 
ketersediaan air semakin terbatas. Hal tersebut disebabkan oleh beberapa hal 
antara lain: 
 Maraknya penebangan hutan memberikan dampak yang buruk terhadap 
 Pembangunan yang ada masih bersifat parsial dan belum terpadu serta 
1 - 4 
Sumber : Atlas Indonesia 
Gambar 1.1 : Lokasi Satuan Wilayah Sungai Asahan 
ketersediaan sumber daya air dan lingkungan hutan sekitarnya; 
masih menitik beratkan kepada program pengembangan sektoral; 
PT. JASAPATRIA GUNATAMA 
WS ASAHAN 
(01.12) 
Sungai Asahan
Laporan Akhir 
Penyusunan Pola Pengelolaan Sumber Daya Air Wilayah Sungai Asahan. 
 Tuntutan kebutuhan akan pembangunan yang berwawasan kelestarian atas 
pemanfaatan dan pengelolaan sumber daya air pada masa sekarang dan 
masa yang akan datang. 
 Belum tersedianya perencanaan pengembangan sumber-sumber air yang 
menyeluruh dan terpadu yang mencakup aspek pemanfaatan, pengelolaan, 
pengendalian dan pelestarian. 
Untuk mengatasi hal-hal tersebut diatas diperlukan suatu upaya yang merupakan 
bagian dari konsep pengembangan sumber daya air wilayah sungai Asahan. 
Upaya tersebut adalah pelaksanaan kegiatan Penyusunan Pola Pengelolaan 
Sumber Daya Air Wilayah Sungai Asahan. 
1.2. Maksud dan Tujuan 
1.2.1. Maksud 
Maksud dari kegiatan ini adalah menyusun Pola Pengelolaan Sumber Daya Air 
Wilayah Sungai Asahan untuk dijadikan acuan dalam penyusunan Rencana 
Induk (Master Plan) Pengelolaan Sumber Daya Air Wilayah Sungai Asahan. 
1.2.2. Tujuan 
Tujuan dari penyusunan Pola Pengelolaan Sumber Daya Air Wilayah Sungai 
Asahan, adalah untuk merumuskan pola pengelolaan suatu wilayah sungai 
termasuk menyusun dokumentasi sumber daya air wilayah sungai (air permukaan 
dan air tanah), menganalisis perimbangan ketersediaan dari kebutuhan air baik 
untuk saat ini maupun dimasa mendatang, dan mengidentifikasi program-program 
yang dapat menjadi acuan untuk penyusunan Rencana Induk 
pengelolaan sumber daya air wilayah sungai dengan melibatkan peran serta 
masyarakat dan dunia usaha. Pola Pengelolaan sumber daya air wilayah sungai 
berisi program komprehensif dan strategi pengembangan sumber daya air untuk 
jangka pendek dan jangka panjang. 
Didalam implementasinya, pola pengelolaan sumber daya air wilayah sungai 
tersebut nantinya harus disetujui oleh pemerintah setempat, karena perencanaan 
ini kelak diharapkan akan menjadi acuan semua pihak dan dapat menjadi 
bingkai/kerangka kerja sama antar daerah di dalam penatagunaan sumberdaya 
air termasuk di dalam perencanaan, pemanfaatan, pengusahaan, pengendalian 
1 - 5 
 Terjadinya bencana alam banjir pada daerah pantai dan permukiman. 
PT. JASAPATRIA GUNATAMA
Laporan Akhir 
Penyusunan Pola Pengelolaan Sumber Daya Air Wilayah Sungai Asahan. 
dan pelestarian sumber daya air secara terencana, terarah, terpadu dan 
berkesinambungan sesuai dengan kebijaksanaan pembangunan nasional dan 
daerah yang berkelanjutan. 
1.3. Sasaran 
 Memberikan arahan pengembangan pembangunan pada kawasan-kawasan 
 Memberikan arahan pengembangan kawasan pembangunan antara lain 
kawasan budidaya, sistem pusat-pusat pemukiman, sistem sarana dan 
prasarana wilayah dan kawasan yang perlu diprioritaskan berkaitan dengan 
sumber daya air. 
 Memberikan arahan kebijaksanaan yang menyangkut tata guna tanah, tata 
guna air, tata guna sumber daya alam serta kebijakan penataan ruang 
wilayah yang direncanakan secara hati-hati dan bersinergi. 
1.4. Data Umum Pekerjaan 
Sesuai dengan dokumen pengadaan jasa konsultansi, data umum pekerjaan ini 
adalah sebagai berikut : 
Nama Pekerjaan : Penyusunan Pola Pengelolaan Sumber Daya Air 
Satuan Kerja : Perencanaan Pemrograman Dan Penganggaran 
1.5. Lingkup Jasa Pelayanan 
Lingkup jasa pelayanan Pola Pengelolaan Sumber Daya Air Wilayah Sungai 
berorientasi pada keluasan wilayah yang menuntut perencanaan maupun 
pengelolaan berdasarkan batas-batas hidrologis. 
Dari awal inilah pengelolaan sumber daya air wilayah sungai memerlukan 
informasi yang dilakukan dengan kerjasama dan koordinasi antar 
Kabupaten/Kota. 
1 - 6 
yang berkaitan dengan sumber daya air. 
 Menjamin kepentingan masa kini dan generasi yang akan datang. 
Wilayah Sungai Asahan 
Bidang Sumber Daya Air 
Lokasi Pekerjaan : Wilayah Sungai Asahan 
Sumber Dana : APBN 
PT. JASAPATRIA GUNATAMA
Laporan Akhir 
Penyusunan Pola Pengelolaan Sumber Daya Air Wilayah Sungai Asahan. 
Melalui Pertemuan Konsultasi Masyarakat, dua proses dilakukan sekaligus, yaitu 
inventarisasi masalah-masalah setempat secara arus bawah-atas (bottom up) 
dan proses penyadaran masyarakat terhadap isu strategis (jangka panjang) 
pengembangan wilayah sungai. 
Untuk pelaksanaan Undang-undang No. 32/2004 tentang Pemerintahan Daerah 
dan Undang-undang No. 33/2004 tentang Perimbangan Keuangan Pemerintah 
Pusat dan Daerah secara efektif, dalam proses, pengelolaan sumber daya air 
wilayah sungai, koordinasi antar Kabupaten/Kota dengan Provinsi dan komunikasi 
dengan para stakeholder menjadi sangat penting. Informasi praktis tentang 
bagaimana pola pengelolaan wilayah sungai dan tata ruang wilayah 
Kabupaten/Kota dapat sejalan satu sama lain merupakan hal yang penting 
untuk menentukan kerjasama secara struktural. 
Untuk pekerjaan tersebut diatas, beberapa kegiatan dibawah ini perlu dilakukan : 
1). Pengumpulan dan analisis data awal berupa hasil studi, kebijakan, data 
existing proyek, peta (topografi, tata guna lahan, geologi, tata ruang dan 
sebagainya) serta data sekunder yang mendukung lainnya. 
a.Data hidrologi (hujan, debit, air tanah dan lain-lain) 
b. Data kondisi tataguna lahan saat ini (peta tata guna lahan, hasil tata 
guna lahan, tata ruang dan lain-lain) 
c. Populasi dan data sumberdaya manusia 
d. Data sosio-ekonomi 
e. Data pertanian (pola tanam, hasil tanam, dan lain-lain) 
f. Data irigasi 
g. Data/informasi banjir dan kekeringan 
h. Kelembagaan berkaitan dengan Sumber Daya Air 
3). Merumuskan tujuan dan sasaran pengembangan sumber daya air. 
4). Pembelian software DSS RIBASIM dan HYMOS (masing-masing 1 unit). 
5). Melatih 10 orang staff dinas provinsi/anggota unit perencanaan Sumatera 
Utara dalam menggunakan HYMOS dan RIBASIM dalam dua tahap ; Class 
Training dan On The Job Training 
6). Analisa water District dan melakukan set-up DSS sebagai analisa 
keseimbangan kebutuhan dan ketersediaan air saat ini maupun rencana 
yang akan datang dengan menggunakan perangkat lunak HYMOS dan 
1 - 7 
2). Melakukan analisis informasi yang meliputi : 
PT. JASAPATRIA GUNATAMA
Laporan Akhir 
Penyusunan Pola Pengelolaan Sumber Daya Air Wilayah Sungai Asahan. 
RIBASIM. Analisa banjir dengan menggunakan modul matematis/software 
rambatan banjir (software SOBEK atau HEC). 
7). Melakukan identifikasi kemungkinan rencana pengembangan sumber daya 
8). Mengakses kebutuhan pengembangan ke depan dengan berbagai 
9). Mengidentifikasi kendala-kendala dalam mempertemukan kebutuhan dan 
pasokan air, usaha-usaha yang telah dilakukan dan perbaikan yang harus 
dilakukan untuk masa mendatang. 
10). Analisis awal terhadap kombinasi upaya-upaya strategis dan akses 
terhadap kendala pada strategi tersebut untuk beberapa skenario yang 
berbeda, sebagai hasil yang tertuang dalam Pola Pengelolaan Sumber 
Daya Air Wilayah Sungai Sementara. 
11). Menyusun rencana zona pemanfaatan sumber daya air dan rencana 
peruntukan air pada sumber air, sesuai pasal 27, 28 UU No.7/2004 tentang 
Sumber Daya Air. 
12). Melakukan kegiatan konsultasi publik (PKM) sebanyak 2 (dua) kali yaitu 
setelah laporan pendahuluan (setelah kegiatan pengumpulan data relatif 
terkumpul) dan pada saat konsep akhir Rancangan Pola Pengelolaan 
Sumber Daya Air Wilayah Sungai Asahan selesai dikerjakan. PKM 
dilaksanakan di Provinsi Sumatera Utara. 
13). Menyiapkan dokumen Rancangan Pola Pengelolaan Sumber Daya Air 
1.6. Jangka Waktu Pelaksanaan 
Jangka waktu pelaksanaan pekerjaan ”Penyusunan Pola Pengelolaan Sumber 
Daya Air Wilayah Sungai Asahan” sesuai dengan ketentuan dalam Kerangka 
Acuan Kerja (KAK) yaitu mulai dari tahap persiapan, survey lapangan, melakukan 
analisa sampai dengan pembuatan laporan dan serah terima pekerjaan adalah 
6 (enam) bulan terhitung setelah ditandatangani Surat Perintah Mulai Kerja 
(SPMK). 
1 - 8 
air. 
skenario. 
Wilayah Sungai Asahan untuk bahan legalitas. 
PT. JASAPATRIA GUNATAMA
Laporan Akhir 
Penyusunan Pola Pengelolaan Sumber Daya Air Wilayah Sungai Asahan. 
1.7. Pelaporan 
Laporan Penyusunan Pola Pengelolaan Sumber Daya Air Wilayah Sungai Asahan 
terdiri dari : 
(A). Laporan Kontrak : 
1). Laporan Pendahuluan ( 30 set), diserahkan 1 (satu) bulan setelah SPMK, 
2). Laporan penyelenggaraan PKM 1 dan PKM 2 masing-masing 10 set. 
3). Laporan Pertengahan (30 set), diserahkan 3 (tiga) bulan setelah SPMK. 
4). Konsep Laporan Akhir (30 set), diserahkan selambat-lambatnya 1 (satu) 
bulan sebelum berakhirnya kontrak untuk dibahas/didiskusikan dalam 
rapat dengan pemberi tugas. 
5). Laporan Akhir (30 set), merupakan perbaikan berdasarkan hasil rapat 
1 - 9 
untuk dibahas/didiskusikan. 
Pembahasan, diserahkan pada akhir kontrak. 
6). Executive Summary dalam bahasa Indonesia (30 set) 
(B). Laporan Teknis : 
1). Hasil HYMOS 10 (sepuluh) rangkap 
2). Hasil RIBASIM 10 (sepuluh) rangkap 
3). Konsep Pola Pengelolaan SDA WS Asahan 30 (tiga puluh) rangkap 
4). Final Pola Pengelolaan SDA WS Asahan 30 (tiga puluh) rangkap 
5). Draft Peta Tematik 2 (dua) rangkap 
6). Final Peta Tematik 2 (dua) rangkap 
7). Rekaman Peta Tematik dalam CD 2 (dua) CD 
PT. JASAPATRIA GUNATAMA
Laporan Akhir 
Penyusunan Pola Pengelolaan Sumber Daya Air Wilayah Sungai Asahan. 
2 - 1 
PT. JASAPATRIA GUNATAMA 
BAB –– II 
PENDEKATAN DAN 
METODOLOGI 
2.1. Pendekatan Dalam Pelaksanaan Pekerjaan 
Sebelum menguraikan metodologi yang akan digunakan dalam Penyusunan 
Pola Pengelolaan Sumber Daya Air Wilayah Sungai Asahan yang akan dibahas 
secara detail pada Bab ini, terlebih dulu akan diuraikan tentang pendekatan 
yang diambil dalam perencanaan sumber daya air di wilayah sungai sesuai 
dengan UU No. 7 tahun 2004 tentang Sumber Daya Air. 
Pendekatan dalam penyusunan Pola Pengelolaan SDA Wilayah Sungai 
menggunakan konsep Sinergi antara Prinsip, Metodologi dan Aktifitas (SPMA) 
seperti terlihat pada Gambar 2.1.
Laporan Akhir 
Penyusunan Pola Pengelolaan Sumber Daya Air Wilayah Sungai Asahan. 
2 - 2 
PT. JASAPATRIA GUNATAMA 
Gambar 2.1 : 
Pendekatan Dengan Menggunakan Sinergi Antara Prinsip, Metodologi dan 
Aktifitas (SPMA) 
Azas 
- Keseimbangan fungsi air sebagai 
benda sosial, ekonomi dan 
lingkungan. 
- Kemanfaatan umum 
- Keterpaduan dan keserasian 
- Kelestarian 
- Keadilan 
- Kemandirian 
- Transparansi dan akuntabilitas 
publik 
Prinsip 
- Satu Wilayah sungai, satu 
rencana,satu manajemen yang 
terkoordinasi berdasarkan wilayah 
sungai sebagai kesatuan 
pengelolaan. 
- Pengelolaan sumber daya air 
mencakup konservasi, 
pendayagunaan, pengendalian daya 
rusak, peran serta masyarakat dan 
sistem informasi SDA 
- Keterpaduan antar sektor, antar 
wilayah, antar instansi tanpa 
mengurangi kewenangan masing-masing 
- Upaya pendayagunaan diimbangi 
dengan upaya konservasi 
- Proses rencana pengelolaan 
melibatkan seluruh stakeholder 
- Penetapan kebijakan pengelolaan 
sumber daya air diselenggarakan 
secara demokratis, dengan pelibatan 
semua unsur stakeholder 
berdasarkan asas tersebut diatas 
- Implementasi kebijakan 
dilaksanakan oleh badan pengelola 
yang mandiri, profesional, dan 
akuntabel. 
- Pelibatan masyarakat dalam seluruh 
proses pembangunan 
Persiapan Penyusunan 
Rencana Mutu kontrak 
(RMK) 
Pola Pengelolaan 
Sumber Daya Air 
Wilayah Sungai 
Kajian Terhadap Studi 
Terdahulu 
Pengumpulan Data di 
Lapangan 
Kajian Wilayah sungai 
Analisa Data, Perumusan 
Strategi dan Pemilihan 
Alternatif 
Perumusan Potensi dan 
Faktor Pembatas di Wilayah 
Sungai 
Analisis Implikasi Kebijakan 
dan Permasalahan 
Rancangan Pola 
Pengelolaan Sumber Daya 
Air Wilayah Sungai
Laporan Akhir 
Penyusunan Pola Pengelolaan Sumber Daya Air Wilayah Sungai Asahan. 
Dalam Penyusunan Pola Pengelolaan Sumber Daya Air Wilayah Sungai, dilakukan 
pendekatan dengan prinsip sinergi antara prinsip, metodologi dan aktifitas 
sebagai berikut : 
A. Azas dan Prinsip sebagai Panduan 
Prinsip yang digunakan dalam Penyusunan Pola Pengelolaan Sumber Daya Air 
Wilayah Sungai adalah azas dan prinsip pengelolaan sumber daya air sesuai 
dengan paradigma baru yaitu : 
Azas : - Kelestarian. 
- Keseimbangan fungsi air sebagai benda sosial, ekonomi dan 
lingkungan. 
- Kemanfaatan Umum. 
- Keterpaduan dan keserasian. 
- Keadilan. 
- Kemandirian. 
- Transparansi dan akuntabilitas publik. 
Prinsip : - Satu sungai, satu rencana, satu manajemen yang terkoordinasi 
berdasarkan wilayah sungai sebagai kesatuan pengelolaan. 
- Pengelolaan sumber daya air mencakup konservasi, 
pendayagunaan, pengendalian daya rusak, peran serta masyarakat 
dan sistem informasi sumber daya air. 
- Keterpaduan antar sektor, antar wilayah, antar instansi tanpa 
mengurangi kewenangan masing-masing. 
- Upaya pendayagunaan diimbangi dengan upaya konservasi. 
- Proses rencana pengelolaan melibatkan seluruh stakeholder. 
- Kebijakan pengelolaan sumber daya air diselenggarakan secara 
demokratis, dengan pelibatan semua unsur stakeholder berdasarkan 
asas tersebut diatas. 
- Implementasi kebijakan dilaksanakan oleh badan pengelola yang 
mandiri, profesional, dan akuntabel. 
- Pelibatan masyarakat dalam seluruh proses pembangunan 
B. Metodologi Pekerjaan 
Metodologi pekerjaan diperlukan dalam pekerjaan ini untuk memudahkan dan 
mengarahkan konsultan dalam melaksanakan pekerjaan Penyusunan Pola 
Pengelolaan Sumber Daya Air Wilayah Sungai Asahan. 
2 - 3 
PT. JASAPATRIA GUNATAMA
Laporan Akhir 
Penyusunan Pola Pengelolaan Sumber Daya Air Wilayah Sungai Asahan. 
C. Kegiatan 
Salah satu Kegiatan yang penting dalam Penyusunan Pola Pengelolaan SDA 
Wilayah Sungai Asahan adalah memberikan masukan (Konsep) Pola Pengelolaan 
Sumber Daya Air Wilayah Sungai Asahan kepada Pemerintah Daerah Untuk 
selanjutnya ditindaklanjuti oleh Pemerintah Daerah menjadi dokumen Resmi 
Pemerintah (Peraturan Daerah/ Perda). 
Secara garis besar, kegiatan yang akan dilaksanakan untuk menyelesaikan 
pekerjaan Penyusunan Pola Pengelolaan Sumber Daya Air Wilayah Sungai 
Asahan ini terdiri dari 6 (enam) Kegiatan utama, yaitu : 
1. Kegiatan Pendahuluan. 
2. Survey dan Investigasi Data. 
3. Pengolahan dan Analisis Data. 
4. Identifikasi Rencana Pengembangan Sumber Daya Air. 
5. Analisa Strategi Pola Pengelolaan Sumber Daya Air Wilayah Sungai. 
6. Rancangan Pola Pengelolaan Sumber Daya Air Wilayah Sungai Asahan. 
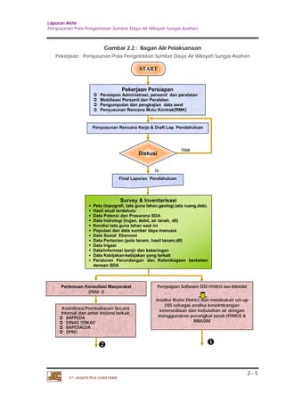
Bagan Alir Pelaksanaan kegiatan tersebut diatas dapat dilihat pada Gambar 2.2. 
2 - 4 
PT. JASAPATRIA GUNATAMA
Laporan Akhir 
Penyusunan Pola Pengelolaan Sumber Daya Air Wilayah Sungai Asahan. 
Pekerjaan : Penyusunan Pola Pengelolaan Sumber Daya Air Wilayah Sungai Asahan 
2 - 5 
Gambar 2.2 : Bagan Alir Pelaksanaan 
 Persiapan Administrasi, personil dan peralatan 
 Mobilisasi Personil dan Peralatan 
 Pengumpulan dan pengkajian data awal 
 Penyusunan Rencana Mutu Kontrak(RMK) 
Penyusunan Rencana Kerja & Draft Lap. Pendahuluan 
PT. JASAPATRIA GUNATAMA 
START 
Pekerjaan Persiapan 
Diskusi 
Ya 
Final Laporan Pendahuluan 
Pertemuan Konsultasi Masyarakat 
(PKM I) 
Survey & Inventarisasi 
Tidak 
 Peta (topografi, tata guna lahan,geologi,tata ruang,dsb). 
 Hasil studi terdahulu 
 Data Potensi dan Prasarana SDA 
 Data hidrologi (hujan, debit, air tanah, dll) 
 Kondisi tata guna lahan saat ini 
 Populasi dan data sumber daya manusia 
 Data Sosial Ekonomi 
 Data Pertanian (pola tanam, hasil tanam,dll) 
 Data Irigasi 
 Data/informasi banjir dan kekeringan 
 Data Kebijakan-kebijakan yang terkait 
 Peraturan Perundangan dan Kelembagaan berkaitan 
dengan SDA 
Koordinasi/Pembahasan Secara 
Internal dan antar instansi terkait: 
 BAPPEDA 
 DINAS TERKAIT 
 BAPEDALDA 
 DPRD 
Penyiapan Software DSS HYMOS dan RIBASIM 
Analisa Water District dan melakukan set-up 
DSS sebagai analisa keseimbangan 
ketersediaan dan kebutuhan air dengan 
menggunakan perangkat lunak HYMOS & 
RIBASIM 
 
Laporan Akhir 
Penyusunan Pola Pengelolaan Sumber Daya Air Wilayah Sungai Asahan. 
2 - 6 
PT. JASAPATRIA GUNATAMA 
 
Identifikasi Kemungkinan Rencana 
Pengembangan SDA 
Mengakses kebutuhan 
pengembangan kedepan dengan 
beberapa skenario pengembangan 
Mengidentifikasi kendala-kendala 
dalam mempertemukan kebutuhan 
dan pasokan air, usaha-usaha yang 
telah dilakukan dan perbaikan yang 
harus dilakukan untuk masa datang 
Analisa awal terhadap kombinasi 
upaya (struktur dan non struktur) 
strategis dan akses terhadap kendala 
pada strategi tersebut untuk 
beberapa skenario yang berbeda 
Konsep Laporan 
Pertengahan 
Diskusi 
Ya 
Pertemuan Konsultasi 
Masyarakat 
(PKM II) 
Ya 
 
Tidak 
Konsep Pola Pengelolaan 
Sumber Daya Air Wilayah Sungai 
 
MENGAPLIKASIKAN 
VISI PENGELOLAAN SDA WS 
Terwujudnya kemanfaatan 
sumber daya air bagi 
kesejahteraan seluruh rakyat 
MISI PENGELOLAAN SDA WS 
 Konservasi sumberdaya air 
yang berkelanjutan 
 Pendayagunaan sumber 
daya air yang adil untuk 
berbagai kebutuhan 
masyarakat yang memenuhi 
kualitas dan kuantiítas 
 Pengendalian daya rusak air 
 Pemberdayaan dan 
peningkatan peran serta 
masyarakat, swasta dan 
pemerintah dalam 
pengelolaan SDA 
 Peningkatan keterbukaan 
dan ketersediaan data serta 
informasi dalam 
pengelolaan SDA 
PARADIGMA BARU 
DALAM PENGELOLAAN 
SDA 
 Air sebagai benda 
sosial,ekonomi dan 
lingkungan 
 Desentralisasi 
pengelolaan 
sumberdaya air 
 Pemerintah sebagai 
enabler dengan 
mendorong peran 
serta masyarakat. 
 Demokratisasi 
MERUMUSKAN 
ARAHAN DAN 
KEBIJAKAN 
PENGELOLAAN SDA 
WS SESUAI DENGAN 
UU No. 7/2004 
 KONSERVASI SDA 
 PENDAYAGUNAAN 
SDA 
 PENGENDALIAN 
DAYA RUSAK AIR 
ANALISIS TERHADAP 
IMPLIKASI DARI KEBIJAKAN 
 KONSERVASI SDA : 
perlindungan dan pelestarian 
sda, pengawetan air dan 
pengelolaan kualitas air dan 
pengendalian pencemaran. 
 PENDAYAGUNAAN SDA : 
zona pemanfaatan sumber 
air, peruntukan air pada 
sumber air, pengembangan 
sumber daya air untuk 
system irigasi, industri, 
pertambangan, ketenagaan, 
perhubungan, pengusahaan 
sumber daya air. 
 PENGENDALIAN DAYA 
RUSAK AIR : pencegahan 
kerusakan dan bencana 
akibat daya rusak air, 
penanggulangan kerusakan 
dan bencana akibat daya 
rusak air, pemulihan daya 
Konsep Laporan Akhir 
Diskusi 
Tidak 
Peta 
  
Laporan Pertengahan
Laporan Akhir 
Penyusunan Pola Pengelolaan Sumber Daya Air Wilayah Sungai Asahan. 
2 - 7 
   
Analisisi Permasalahan Untuk Urusan 
Lintas Batas Administrasi 
(Kabupaten/Kota) 
Kebijakan Pengelolaan Sumber 
Daya Air Wilayah Sungai 
PT. JASAPATRIA GUNATAMA 
Menyiapkan 
Dokumen Pola 
Pengelolaan SDA 
Wilayah Sungai 
Asahan 
Rancangan 
Pola Pengelolaan SDA 
Wilayah Sungai 
Asahan 
Laporan 
Penunjang 
HYMOS dan 
RIBASIM 
Pelatihan Class 
Training dan 
On the Job 
Training untuk 
Program 
HYMOS dan 
RIBASIM 
Laporan Akhir, 
Executive 
Summary dan 
Lap.Teknis 
SELESAI
Laporan Akhir 
Penyusunan Pola Pengelolaan Sumber Daya Air Wilayah Sungai Asahan. 
2.2. Pendekatan dan Metodologi 
2.2.1. Kerangka Analisis Dalam Penyusunan Pola Pengelolaan Sumber 
Pola pikir penyusunan pengelolaan sumber daya air mencakup beberapa 
komponen dalam perencanaan wilayah sungai, yang meliputi : 
Skenario ekonomi dan demografi, perencanaan tata ruang, target kebutuhan 
(pemenuhan dan permintaan) , proyeksi kebutuhan yang dikaitkan dengan 
proyeksi sosial ekonomi dan rencana keseluruhan dari pengembangan suatu 
wilayah. 
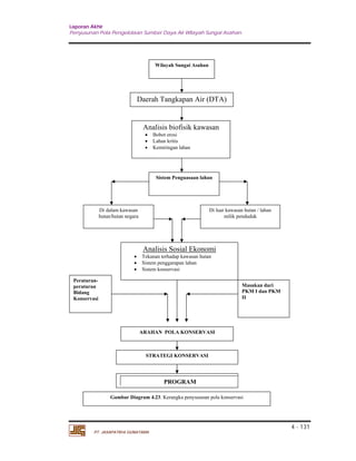
Kerangka analisis dalam Penyusunan Pola Pengelolaan Sumber Daya Air seperti 
terlihat pada Gambar 2.3 pada halaman berikutnya. 
2 - 8 
Daya Air 
PT. JASAPATRIA GUNATAMA
Laporan Akhir 
Penyusunan Pola Pengelolaan Sumber Daya Air Wilayah Sungai Asahan. 
2 - 9 
Gambar 2.3. Kerangka Analisis Penyusunan Pola Pengelolaan Sumber Daya Air 
Keterangan 
Modul analisa 
Hub. Sebab akibat 
Umpan balik 
Upaya yang harus 
dievaluasi dan diubah 
jadi program 
pembangunan 
Kondisi input 
(Skenario) analisa 
atau hasil (output) 
Komponen data base 
Skenario sosial 
ekonomi 
Data demografi 
Kendala pelaksanaan 
PT. JASAPATRIA GUNATAMA 
Target nasional/daerah 
Fungsi 
pedoman tata ruang 
Spesifikasi Zona Proyeksi penduduk 
Karakter ruang dan 
proses : 
- tataguna lahan 
- analisa fungsi 
- kemudahan 
- lingkungan 
- perpindahan penduduk 
Perkiraan target 
pemintaan pada 
waktu yad 
Kajian dampak total 
pada program 
pembangunan 
Seleksi proyek 
sesuai target 
Langkah 
Pengembangan 
utk strategi terpilih 
Tujuan, kriteria 
dan strategi 
Data tataguna lahan Data demografi 
Estimasi 
kebutuhan 
Aliran sisa 
Upaya 
sanitasi 
diluar 
sungai 
Data Hidrologi Data Skematisasi Data Kualitas air 
dan sanitasi 
Upaya 
pengelo laan 
Prasarana 
Operasi 
Peraturan 
Desain sistem 
pasokan air 
Distribusi 
polutan di 
wilayah 
sungai 
Upaya 
sanitasi 
di sungai 
Biaya 
bangunan 
Kajian keterbatasan 
sumber daya (daerah atau 
wilayah sungai) 
Evaluasi dampak 
sosial ekonomi proyek 
tunggal : nilai pada 
beberapa kriteria 
Proyek 
proyek yang 
layak 
Data ekonomi 
dan kegiatan di daerah 
Skenario sosial 
ekonomi 
Alokasi ruang 
utk penduduk 
dan kegiatan 
Evaluasi hasil simulasi 
Kinerja sistem Dampak lingkungan 
pasokan air - pada badan aiar 
- pada tata ruang
Laporan Akhir 
Penyusunan Pola Pengelolaan Sumber Daya Air Wilayah Sungai Asahan. 
2.2.2. Metode Analisis Penyusunan Pola Pengelolaan Sumber Daya Air 
Metodologi yang digunakan dalam penyusunan Pola Pengelolaan Sumber Daya 
Air Wilayah Sungai Asahan akan berisi tentang urutan pelaksanaan pekerjaan, 
hubungannya dengan sistem pelaporan, Jadual kerja dan hubungan antara 
input dan output dari pekerjaan, alat / software yang digunakan dalam 
mencapai tujuan pekerjaan dan pendekatan pelaksanaan studi. 
2.2.2.1. Pengkajian Data 
Kajian terhadap data-data hasil survey lapangan dan inventarisasi data dalam 
pelaksanaan pekerjaan ini meliputi : 
a. Kajian terhadap peta penunjang, yang terdiri dari peta topografi, peta 
b. Kajian terhadap rencana tata ruang wilayah provinsi, kabupaten dan 
c. Kajian terhadap kebijakan-kebijakan yang terkait dan hasil studi 
d. Kajian terhadap data hidrologi meliputi data curah hujan, data debit, 
e. Kajian terhadap kondisi tata guna lahan saat ini meliputi peta tata guna 
f. Kajian terhadap data kualitas lingkungan keairan yang meliputi kualitas air 
g. Kajian terhadap konservasi sumber daya air saat ini dan identifikasi dari 
h. Kajian terhadap populasi dan data sumber daya manusia. 
i. Kajian terhadap data sosial ekonomi yang mendukung terhadap kegiatan 
j. Kajian terhadap data pertanian yang meliputi data pola tanam dan lain-lain. 
k. Kajian terhadap data irigasi yang meliputi luas daerah irigasi, peta daerah 
l. Kajian terhadap informasi tentang banjir dan kekeringan yang pernah 
terjadi meliputi daerah yang terjadi banjir dan kekeringan, luas genangan 
banjir, rencana pengendalian banjir dan lain-lain. 
2 - 10 
Wilayah Sungai 
tata guna lahan, peta tata ruang, peta geologi dan lain-lain. 
kota. 
terdahulu. 
data air tanah dan lain-lain. 
lahan, hasil tata guna lahan dan tata ruang. 
sungai dan danau, sumber pencemar dan lain-lain. 
rencana yang akan datang. 
penyusunan pola pengelolaan sumber daya air wilayah sungai. 
irigasi, kebutuhan air irigasi. 
m. Kajian terhadap data Kelembagaan. 
PT. JASAPATRIA GUNATAMA
Laporan Akhir 
Penyusunan Pola Pengelolaan Sumber Daya Air Wilayah Sungai Asahan. 
Dari hasil survei dan inventarisasi data di Lapangan kemudian dilakukan Kajian 
terhadap beberapa aspek yaitu : 
 Kondisi fisik Wilayah Sungai Asahan di Sumatera Utara yang mencakup 
 Pengembangan wilayah sungai, yang mencakup data kependudukan, 
 Pengelolaan wilayah sungai yang mencakup kelembagaan, organisasi 
 Pembangunan daerah dan permasalahan sumber daya air di daerah. 
Berdasarkan masukan data dan informasi tersebut di atas, kemudian dilakukan 
procesing dan analisis dengan menggunakan perangkat lunak HYMOS 
(Hydrological Model System) adalah suatu perangkat lunak yang merupakan 
sistem basis data dan pengolahan data hidrologi yang terpadu, RIBASIM ( River 
Basin Simulation) suatu perangkat untuk melakukan simulasi pengembangan 
sumber daya air, dan HEC suatu perangkat lunak untuk mensimulasi rencana 
pengendalian debit banjir. 
RIBASIM (River Basin Simulation) adalah salah satu perangkat lunak yang 
diperlukan dalam program DSS (decision support system). RIBASIM merupakan 
salah satu perangkat lunak yang paling utama dalam DSS sehingga sering disebut 
DSS RIBASIM. Dalam DSS RIBASIM dilakukan simulasi neraca air dan alokasi air di 
WS dengan berdasarkan pasokan dan kebutuhan air. 
RIBASIM Menjelaskan mengenai user interface, data yang diperlukan, format 
data, prosedur pemasukan, prosedur untuk melakukan running berbagai 
komponen yang ada, uraian singkat hasil simulasi, berbagai pilihan visual, 
prosedur penggunaan untuk kepentingan yang lain, detail konsep dasar 
pembuatan model dan simulasi WS, seperti : 
2 - 11 
aspek hidrologi, topografi, geografi, lingkungan dan lain-lain. 
sosial, ekonomi, budaya. 
formal dan informal. 
 Skematisasi WS 
 Perhitungan kebutuhan air 
 Pengoperasian bangunan waduk dan bangunan pelimpah 
 Pemilihan pengelolaan air. 
Skema DSS RIBASIM dapat dilihat pada Gambar 2.4 dan 2.5. 
PT. JASAPATRIA GUNATAMA
Laporan Akhir 
Penyusunan Pola Pengelolaan Sumber Daya Air Wilayah Sungai Asahan. 
2 - 12 
PT. JASAPATRIA GUNATAMA 
Gambar 2.4 
Skema DSS RIBASIM
Laporan Akhir 
Penyusunan Pola Pengelolaan Sumber Daya Air Wilayah Sungai Asahan. 
2 - 13 
model 
pengolahan 
data mentah 
database database 
Model 
Proyeksi 
- pertumbuhan 
ekonomi 
- populasi 
- sektoral 
PT. JASAPATRIA GUNATAMA 
Gambar 2.5 
DSS untuk Perencanaan SDA Wilayah Sungai 
data mentah 
* data regional 
- pertanian 
- industri 
- air bersih 
* data 
sub-regional 
- populasi 
- topografi 
- buruh 
* data lainnya: 
- wilayah 
perencanaan 
- kota 
- daerah irigasi 
* data hidrologi 
dan 
meteorologi 
data analisis 
* data 
distrik air 
- pertanian 
- perikanan 
- industri 
- air bersih 
- hujan 
- air tanah 
* data jaringan 
- skema 
sistem 
tata air 
- pola 
operasi 
* data lainnya: 
- ketersediaan 
air 
- ekonomi 
Model 
Hidrologi 
(HYMOS) 
- elaborasi 
data 
- penyusunan 
data 
- rainfall 
-runoff 
model tingkat 
distrik air 
Model 
Distrik Air 
* kebutuhan 
dan 
pasokan 
pada 
tingkat 
distrik 
- pertanian 
- perikanan 
- air bersih 
model tingkat 
jaringan 
Model 
Alokasi dan 
Distribusi 
Air 
(RIBASIM) 
- simulasi 
sistem 
tata air 
- operasi 
reservoir 
model 
perkiraan 
dampak 
model 
evaluasi 
upaya 
Model 
Dampak 
Distrik Air 
- hasil panen 
pertanian 
(AGWAT) 
- hasil panen 
perikanan 
(FISHWAT) 
- air baku 
Model 
Evaluasi 
Ekonomi 
Model 
Evaluasi 
Multi-kriteria 
Model Banjir 
(WAFLOW) 
Model Sedimentasi 
(SERES, SEFLOW) 
Model 
Erosi 
(RUSLE) 
Dampak 
Kualitas Air 
Dampak 
Banjir 
Dampak 
Sedimentasi 
dan Erosi 
Model Kualitas Air 
(STRATIF, 
MODQUAL) 
Dampak 
Listrik 
Tenaga Air 
SKENARIO UPAYA UPAYA
Laporan Akhir 
Penyusunan Pola Pengelolaan Sumber Daya Air Wilayah Sungai Asahan. 
2.2.2.2. Identifikasi dan Upaya Strategis 
Berdasarkan hasil analisis yang diperoleh dengan menggunakan perangkat lunak 
HYMOS, RIBASIM, dan HEC, selanjutnya diidentifikasi upaya-upaya strategis yang 
diperlukan dalam pengelolaan sumber daya air Wilayah Sungai Asahan. Dalam 
mengidentifikasi upaya strategis tersebut , dilakukan melalui rangkaian kegiatan 
sebagai berikut : 
a. Mengidentifikasi skenario pengembangan wilayah sebagai basis untuk 
b. Mengelompokan daerah di wilayah sungai kedalam beberapa kelompok 
pengguna (demand cluster) yang mengacu pada rencana tata ruang. 
c. Menganalisis kebutuhan air antar sektor pada saat ini dan proyeksinya 
d. Membagi wilayah sungai kedalam beberapa distrik air (water district) 
e. Menganalisa ketersediaan air disetiap water district dan seluruh wilayah 
f. Menghitung neraca air bulanan disetiap pasangan water district dan 
g. Menghitung tingkat pemakaian air sekarang dan proyeksinya dengan 
menggunakan indikator Indeks penggunaan air dan menentukan tingkat 
kestabilan berupa perbandingan antara debit minimum dan debit 
maksimum dan indikator coefisient of variation (CV) debit sungai. 
2.2.3. Pertemuan Konsultasi Masyarakat 
Dalam Undang-Undang No. 7/2004 tentang Sumber Daya Air disebutkan bahwa 
masyarakat dapat berperan serta dalam setiap proses/tahapan dalam 
penyelenggaraan pengelolaan sumber daya air di wilayah sungai. Masyarakat 
berhak menyatakan keberatan atas rancangan rencana induk yang sudah 
diumumkan dalam jangka panjang tertentu dan memberikan masukan atas 
rencana pengelolaan sumber daya air serta ikut serta dalam proses pengambilan 
keputusan melalui Pertemuan Konsultasi Masyarakat atas rencana kegiatan 
pengelolaan sumber daya air di wilayah sungai. 
2 - 14 
proyeksi kebutuhan air. 
dimasa yang akan datang untuk setiap demand cluster. 
yang dikaitkan dengan demand cluster nya. 
sungai. 
demand cluster juga untuk seluruh wilayah sungai. 
h. Menganalisa debit banjir dengan perangkat lunak HEC. 
PT. JASAPATRIA GUNATAMA
Laporan Akhir 
Penyusunan Pola Pengelolaan Sumber Daya Air Wilayah Sungai Asahan. 
Pertemuan Konsultasi Masyarakat wajib dilaksanakan dalam proses penyusunan 
rencana dan kegiatan pengelolaan sumber daya air wilayah sungai dengan 
ketentuan : 
a. Ditujukan untuk memperoleh dan mengkoordinasikan aspirasi masyarakat, 
serta untuk tercapainya kesepakatan bersama atas pola/rencana yang 
dirumuskan. 
b. Melibatkan pihak-pihak dalam masyarakat yang berkepentingan 
c. Informasi tentang rancangan rencana pengelolaan sumber daya air 
disampaikan terlebih dulu sebelum Pertemuan Konsultasi Masyarakat 
dilaksanakan. 
Apabila dunia usaha akan menggunakan sumber daya air di wilayah sungai, 
maka dunia usaha harus dilibatkan sejak dari perencanaan, sehingga sebagai 
komponen masyarakat dunia usaha harus diikutkan dalam pertemuan konsultansi 
masyarakat. 
Pengusahaan sumber daya air pada bagian wilayah sungai masih dimungkinkan 
untuk dilakukan oleh perorangan, badan usaha maupun kerjasama badan 
usaha, dan rencana pengusahaan ini diharuskan untuk melalui Pertemuan 
Konsultasi Masyarakat terlebih dahulu. 
Pertemuan Konsultasi Masyarakat Ke-I (Pertama) telah dilaksanakan di Medan 
Provinsi Sumatera Utara dan PKM Ke-2 (Kedua) dilaksanakan di Provinsi Sumatera 
Utara. 
2.3. Penyusunan Konsep Pola Pengelolaan SDA Wilayah Sungai Asahan 
Berdasarkan hasil-hasil analisis pada sub-bab tersebut di atas selanjutnya disusun 
Konsep Pola Pengelolaan Sumber Daya Air Wilayah Sungai Asahan. 
Untuk menentukan alternatif prioritas penanganan dalam Pola Pengelolaan SDA 
WS Asahan yang sesuai dengan kelima pilar yang tertuang dalam UU No. 7 Tahun 
2004 tentang SDA dilakukan melalui Analytical Hierarchy Process (AHP) 
2 - 15 
terhadap pengelolaan sumber daya air. 
PT. JASAPATRIA GUNATAMA
Laporan Akhir 
Penyusunan Pola Pengelolaan Sumber Daya Air Wilayah Sungai Asahan. 
2.4. Legalisasi 
Proses legalisasi Rancangan Pola Pengelolaan Sumber Daya Air Wilayah Sungai 
Asahan sebagai Kawasan Strategi Nasional perlu ditetapkan oleh Pemerintah 
Pusat dalam bentuk Keputusan Presiden atau Keputusan Menteri yang ditunjuk. 
Kegiatan ini dilaksanakan oleh Pemerintah Daerah Tingkat I Provinsi Sumatera 
Utara. Proses Legalisasi Pola Pengelolaan Sumber Daya Air WS Asahan dapat 
digambarkan sebagaimana tertuang pada Gambar 2.6 di bawah ini. 
Gambar 2.6 : Proses Legalisasi Pola Pengelolaan Sumber Daya air Wilayah 
2 - 16 
Sungai Asahan, Provinsi Sumatera Utara 
Penetapan 
Pola Pengelolaan SDA 
WS ASAHAN 
Permohonan 
Penetapan 
Pola PSDA 
WS 
Asahan 
Rekomendasi untuk 
PT. JASAPATRIA GUNATAMA 
Perumusan Akhir 
Pola PSDA WS 
Asahan 
Menteri PU 
Gubernur 
Sumatera Utara 
mengajukan 
penetapan 
Dewan SDA WS Asahan 
(PPTPA) 
- UU no.7/2004 Pasal 14 butir (b) 
- RPP Pasal 11 
Saat ini
Laporan Akhir 
Penyusunan Pola Pengelolaan Sumber Daya Air Wilayah Sungai Asahan. 
3 - 1 
PT. JASAPATRIA GUNATAMA 
BAB –– III 
GAMBARAN UMUM 
DAN WILAYAH 
STUDI 
3.1. Strategi, Arah Kebijakan Dan Program Pembangunan SDA dan 
Irigasi Provinsi Sumatera Utara 
Pembangunan pengairan di Provinsi Sumatera Utara secara umum dilakukan 
dengan mengembangkan pemanfataan, pelestarian, dan perlindungan air 
beserta sumbernya dengan perencanaan yang terpadu dan serasi guna 
mencapai manfaat yang optimal dalam memenuhi hajat hidup dan kehidupan 
rakyat. 
Pelaksanaan pembangunan pengairan dalam pola tata ruang yang serasi dan 
terkoordinasi dengan sektor lainnya sehingga diperoleh manfaat yang optimal 
berkaitan dengan tata guna air dan tata guna tanah serta kehutanan secara 
terpadu sehingga menjamin fungsi kelestarian sumber daya alam dan lingkungan 
hidup. 
Potensi sumber daya air melimpah dengan tiga sungai besar dan curah hujan 
yang cukup tinggi. 
Arah kebijakan pembangunan sumber daya air dan irigasi di Provinsi Sumatera 
Utara adalah sebagai berikut 
a. Pengelolaan dan pemanfataan sumber daya air dalam rangka menunjang 
ketahanan pangan dan kebutuhan air baku. 
b. Pengamanan sumber daya air dalam rangka melindungi kawasan budidaya 
(permukiman, perikanan, industri dan lain-lain).
Laporan Akhir 
Penyusunan Pola Pengelolaan Sumber Daya Air Wilayah Sungai Asahan. 
Program Pembangunan sumber daya air Provinsi Sumatera Utara secara umum 
dilaksanakan untuk memenuhi kebutuhan pembangunan yang terus meningkat 
dan semakin memudahkan rakyat mendapatkan dan memanfaatkan air untuk 
keperluan hidupnya. 
Pemanfaatan dan pengaturan air beserta sumber-sumbernya meliputi usaha 
penyediaan dan pengaturan air guna menunjang usaha permukiman, 
pembangunan pertanian, industri, pariwisata, kehutanan, air minum, 
pencegahan pencemaran dan pengotoran, pengamanan pantai dan 
pengembangan daerah rawa dan tambak. 
Pembangunan pengairan di Provinsi Sumatera Utara dilaksanakan melalui 
peningkatan, perluasan, dan pembaharuan usaha pengembangan sumber daya 
air dan upaya pelestarian serta distribusinya untuk mendukung pertumbuhan 
ekonomi dan memenuhi kebutuhan air untuk hajat hidup orang banyak, 
konserrvasi dan rehabilitasi lahan kritis. 
Secara terinci, program pembangunan sumber daya air Provinsi Sumatera Utara 
sebagai berikut; 
1) Program pengembangan konservasi sumber daya air untuk meningkatkan 
produktivitas pemanfaatan sumber daya air melalui peningkatan 
penyediaan prasarana pengairan dan mendayagunakan sumber daya air 
bagi sebesar-besarnya kemakmuran rakyat. 
2) Program Pengembangan dan Pengelolaan Daerah Rawa. 
3) Program Sungai, Danau dan sumber air lainnya untuk melestarikan kondisi 
dan fungsi air sekaligus menunjang daya dukung serta meningkatkan nilai 
dan manfaat sumber air sehingga dapat dimanfaatkan untuk berbagai 
kepentingan. 
4) Program pengembangan dan pengelolaan jaringan irigasi. 
5) Program penyediaan dan pengelolaan air baku untuk meningkatkan 
penyediaan air baku serta prasarananya dalam memenuhi air bagi hajat 
hidup rakyat, baik di daerah kota maupun desa. 
3 - 2 
PT. JASAPATRIA GUNATAMA
Laporan Akhir 
Penyusunan Pola Pengelolaan Sumber Daya Air Wilayah Sungai Asahan. 
3.2. Aspek Tata Ruang 
3.2.1. Gambaran Umum Tata Ruang Provinsi Sumatera Utara 
3.2.1.1. Letak Geografis 
Secara geografis, Provinsi Sumatera Utara terletak di bagian Utara Pulau 
Sumatera pada lintang 10 - 40 Lintang Utara dan 980 - 1000 
3 - 3 
 Sebelah Utara, berbatasan dengan Provinsi Daerah Istimewa Aceh 
PT. JASAPATRIA GUNATAMA 
Bujur Timur yang 
merupakan bagian dari wilayah pada posisi silang di kawasan Palung Barat 
Pasifik. Posisinya memanjang dari arah Barat Laut ke arah Tenggara. Secara 
administrasi Provinsi Sumatera Utara terdiri dari 13 (tiga belas) Kabupaten, yaitu 
Nias, Tapanuli Selatan, Mandailing Natal, Tapanuli Tengah, Tapanuli Utara, Toba 
Samosir, Labuhan Batu, Asahan, Simalungun, Dairi, Karo, Deli Serdang, dan 
Langkat, serta 6 (enam) kota, yaitu Sibolga, Tanjung Balai, Pematang Siantar, 
Tebing Tinggi, Medan, dan Binjai. 
Provinsi Sumatera Utara berbatasan di : 
 Sebelah Timur, berbatasan dengan Selat Malaka 
 Sebelah Selatan, berbatasan dengan Provinsi Riau dan Provinsi Sumatera 
Barat 
 Sebelah Barat, berbatasan dengan Samudera Indonesia 
Provinsi Sumatera Utara yang meliputi kawasan darat di pantai Timur, dataran 
tinggi yang melintang di bagian Tengah, dan kawasan pantai Barat mempunyai 
luas sekitar 71.680 Km2 atau 3,73% dari luas Indonesia. Disamping kawasan darat, 
Provinsi Sumatera Utara juga mencakup kawasan perairan laut yang berbatasan 
sejauh 12 mil dari batas pantai. 
Letak geografis Sumatera Utara strategis dan merupakan modal dasar bagi 
pengembangan kegiatan yang bersifat regional dan internasional karena 
berada pada jalur perdagangan internasional Selat Malaka yang dekat dengan 
Singapura dan Malaysia sebagai negara yang pertumbuhan ekonominya lebih 
pesat. Letak Administrasi Provinsi Sumatera Utara dapat dilihat pada Gambar 3.1.
Laporan Akhir 
Penyusunan Pola Pengelolaan Sumber Daya Air Wilayah Sungai Asahan. 
3 - 4 
PT. JASAPATRIA GUNATAMA 
Gambar 3.1. 
Peta Administrasi Provinsi Sumatera Utara
Laporan Akhir 
Penyusunan Pola Pengelolaan Sumber Daya Air Wilayah Sungai Asahan. 
3.2.1.2. Kondisi Topografi 
Secara topografis wilayah pantai Timur Sumatera Utara relatif datar, bagian 
Tengah bergelombang dan berbukit yang merupakan bagian dari pegunungan 
Bukit Barisan, dan bagian Barat merupakan dataran bergelombang. Wilayah 
pantai Barat potensial untuk pengembangan sektor perikanan laut, perkebunan 
dan hortikultura; wilayah pantai Timur potensial untuk pengembangan pertanian 
tanaman pangan dan perkebunan; serta wilayah dataran tinggi potensial untuk 
pengembangan tanaman hortikultura. Gambar Peta 3.2 memperlihatkan 
karakteristik fisik Provinsi Sumatera Utara. 
3 - 5 
3.2.1.3. Iklim 
Suhu udara di wilayah Sumatera Utara berkisar antara 18-32 0 
3.2.1.4. Geologi 
PT. JASAPATRIA GUNATAMA 
C, yang bervariasi 
sesuai dengan ketinggian tempat. Musim penghujan berlangsung antara bulan 
September hingga Februari dan musim kemarau berlangsung antara bulan Maret 
hingga Agustus. 
Curah hujan tahunan rata-rata tercatat sebesar 2.100 mm. Pada wilayah kering, 
curah hujan tahunan rata-rata kurang dari 1.500 mm yang tercatat di beberapa 
bagian wilayah Simalungun, Tapanuli Selatan, dan Tapanuli Utara, sedang curah 
hujan tinggi berkisar antara 2.000 sampai 4.500 mm berlangsung sepanjang tahun 
di daerah Asahan, Dairi, Deli Serdang, Karo, Labuhan Batu, Langkat, Nias, 
Tapanuli Tengah, dan sebagian besar Tapanuli Selatan. 
Provinsi Sumatera Utara didominasi oleh formasi Bahorok, formasi tuffa Toba, 
bentangan alluvial, serta formasi Klue dan Kuantan. Formasi Bahorok didominasi 
oleh batuan breksi dan konglomeratan yang pada tahap awal akan membentuk 
tanah litosol. 
Setelah mengalami perkembangan lebih lanjut, maka terbentuk tanah podsolik. 
Pada bahan konglomeratan yang kandungan luasannya di atas 60% akan 
terbentuk tanah regosol yang umumnya bersifat masam dan bertekstur sedang 
sampai kasar. Formasi tuffa Toba didominasi oleh abu vulkan. Pada awalnya 
tanah ini berkembang dari podsolik coklat, podsolik coklat kelabu kekuningan 
dan regosol, dan di beberapa wilayah akan membentuk tanah andosol coklat. 
Tanah ini umumnya bersifat agak masam sampai masam dan bertekstur 
bervariasi mulai dari halus sampai kasar. Formasi bentangan alluvial umumnya
Laporan Akhir 
Penyusunan Pola Pengelolaan Sumber Daya Air Wilayah Sungai Asahan. 
terbentuk di sepanjang pantai Timur Sumatera Utara. Dari bentangan alluvial 
akan terbentuk tanah-tanah alluvial, regosol, dan organosol. Tekstur tanah alluvial 
tergantung dari bahan asalnya, pada umumnya sedang sampai kasar, 
sedangkan tanah regosol bertekstur kasar. Tanah organosol teksturnya 
tergantung tingkat kematangan gambut dan umumnya bersifat masam. Formasi 
Klue dan Kelantan umumnya didominasi oleh batu sasak, turbidite, batu pasir, 
batu gamping, dan lain-lain. Dari bahan ini umumnya terbentuk tanah litosol, 
podsolik, dan regosol dengan tekstur kasar dan bersifat kimia masam dan miskin 
unsur hara. Formasi Nias umumnya dibentuk dari batuan kapur akan 
berkembang menjadi tanah-tanah renzina yang mempunyai tekstur kasar dan 
sifat kimia agak basis. 
3 - 6 
PT. JASAPATRIA GUNATAMA
Laporan Akhir 
Penyusunan Pola Pengelolaan Sumber Daya Air Wilayah Sungai Asahan. 
3 - 7 
PT. JASAPATRIA GUNATAMA 
Gambar 3.2 
Karakteristik Fisik Provinsi Sumatera Utara
Laporan Akhir 
Penyusunan Pola Pengelolaan Sumber Daya Air Wilayah Sungai Asahan. 
3.2.1.5. Hidrologi 
Sesuai dengan Keputusan Menteri Pekerjaan Umum nomor 39/PRT/1989 tentang 
pembagian wilayah sungai, maka sungai-sungai di Provinsi Sumatera Utara dapat 
dikelompokkan ke dalam 6 (enam) Satuan Wilayah Sungai (SWS), yaitu SWS 
Wampu-Besitang, SWS Belawan-Belumai-Ular, SWS Bah Bolon, SWS Asahan, SWS 
Barumun Kualuh, dan SWS Batang Gadis-Batang Toru. Selain itu terdapat 2 (dua) 
satuan wilayah sungai lintas Provinsi sebagian wilayah Sumatera Utara yang 
merupakan daerah tangkapan sungai, masuk dalam SWS Singkil pada wilayah 
Provinsi Aceh dan sebagian wilayah Sumatera Utara yang merupakan daerah 
tangkapan sungai dalam SWS Rokan pada wilayah Provinsi Riau dan Sumatera 
Barat. Tabel 3.1 menyajikan satuan wilayah sungai di Provinsi Sumatera Utara. 
Di samping itu terdapat badan air berupa danau yang besar yaitu Danau Toba 
yang terletak di dataran tinggi di wilayah Tengah dengan luas 110.260 ha. Danau 
Toba berfungsi sebagai sarana pengairan sawah, pembangkit listrik pada PLTA 
Lau Renun, peleburan biji nikel PT. Inalum, pelestarian alam, dan daerah tujuan 
wisata bagi Sumatera Utara. Pada waktu ini kondisi daerah tangkapan air Danau 
Toba dan DAS Lau Renun sangat memprihatinkan, dimana ketersediaan air di 
Danau Toba dan Sungai Lau Renun berkurang secara drastis. Hal ini disebabkan 
oleh penggundulan kawasan hutan dan lahan masyarakat di sekitar Danau Toba. 
Selanjutnya, dapat dilihat pada Gambar 3.3 tentang peta satuan wilayah sungai 
dan permukaan air Danau Toba. 
3 - 8 
PT. JASAPATRIA GUNATAMA 
Tabel 3.1 
Satuan Wilayah Sungai (SWS) di Provinsi Sumatera Utara 
No Nama DAS Panjang Debit (m3/det) 
Wilayah Sungai (km2) Sungai 
(km) 
Min. Rata2 Banjir 
I. 
1. 
2. 
3. 
4. 
1.703,00 
422,80 
5.658,25 
Wampu Besitang 
S. Besitang 
S. Lepan 
S. Btg.Serangan 
S. Wampu 
85,00 
80,40 
95,00 
135,00 
2,82 
1,39 
57,31 
10,89 
4,66 
110,51 
241,31 
53,45 
1.499,75 
II. 
1. 
2. 
3. 
4. 
5. 
6. 
7. 
8. 
160,00 
310,75 
353,20 
278,00 
703,20 
1.235,00 
Belawan Belumai- Ular 
S.Karang Gading 
S. Belawan 
S. Deli 
S. Percut 
S. Serdang 
S. Kenang 
S. Ular 
S. Perbaungan 
27,00 
53,00 
74,00 
60,00 
40,00 
75,00 
9,79 
3,79 
5,67 
3,10 
29,80 
15,93 
6,34 
9,22 
15,56 
38,30 
241,87 
92,09 
103,04 
337,00 
227,00
Laporan Akhir 
Penyusunan Pola Pengelolaan Sumber Daya Air Wilayah Sungai Asahan. 
3 - 9 
No Nama DAS Panjang Debit (m3/det) 
Wilayah Sungai (km2) Sungai 
PT. JASAPATRIA GUNATAMA 
(km) 
Min. Rata2 Banjir 
9. 
10. 
11. 
12. 
S. Hulu 
S. Sialang Buah 
S. Belutu 
S. Padang 
184,90 
942,60 
14,20 
61,00 
2,17 
8,68 
5,75 
15,20 
113,49 
213,86 
III. 
1. 
2. 
3. 
4. 
1.415,00 
326,90 
21,00 
Bah Bolon 
S. Kiri 
S. Kuala Tanjung 
S. Bah Bolon 
S. Suka 
23,00 
12,80 
110,00 
291,40 
7,50 
4,42 
10,74 
14,60 
165,94 
206,00 
IV. 
1. 
2. 
6.040,00 
803,20 
Asahan 
S. Asahan 
S. Silau 
115,20 
114,80 
19,84 31,15 430,68 
V. 
1. 
2. 
3. 
4. 
9.329,00 
3.949,00 
3.492,90 
Barumun Kualuh 
S. Barumun 
S. Bilah 
S. Kualuh 
S. Aek Ledong 
55,00 
170,00 
315,00 
60,00 
18,22 
13,02 
42,20 
22,47 
592,32 
333,62 
VI. 
1. 
2. 
3. 
4. 
5. 
6. 
7. 
8. 
9. 
10. 
11. 
12. 
13. 
14. 
15. 
16. 
17. 
18. 
19. 
20. 
21. 
22. 
23. 
24. 
25. 
26. 
27. 
28. 
29. 
30 
1.250,00 
5.069,00 
3.320,207 
2,50 
676,30 
1.308,40 
213,00 
610,00 
1.292,50 
100,00 
324,45 
322,00 
420,00 
927,00 
Bt. Gadis Bt. Toru 
Bt. Gadis 
S. Aek Batu Mundan 
S. Aek Bt. Toru 
S. Batang Angkola 
S. Bt. Kunkun 
B.Bintuas 
B. Natal 
B. Batahan 
S. Pinang Sori 
Aek Badiri 
Aek Pandan 
Aek Sibuluhan 
Aek Sihopo - hopo 
Aek Doras 
Aek Muara Mete 
Aek Hajoran 
S. Aek Kolang 
S. Aek Sibundong 
Aek Sibaru 
Aek Sirahar 
Aek Batu Garsi 
Aek Silang 
S. Aek Siburuh 
S. Taping 
S. Aek.Simangga 
Lae Ordi 
Lae Kombih 
Lae Batu – batu 
Lae Sembillin 
Lae Renun 
60,00 
168,00 
142,00 
17,50 
25,20 
57,50 
120,10 
10,20 
53,00 
80,00 
30,00 
46,35 
46,00 
60,00 
103,00 
12,13 
17,08 
17,24 
15,53 
19,90 
17,14 
17,80 
26,10 
37,03 
28,05 
25,57 
36,25 
30,30 
23,71 
361,76 
384,16 
389,20 
464,31 
533,05 
496,48 
358,25 
Sumber : Dinas Pengairan Provinsi Sumatera Utara Tahun 2003
Laporan Akhir 
Penyusunan Pola Pengelolaan Sumber Daya Air Wilayah Sungai Asahan. 
3 - 10 
PT. JASAPATRIA GUNATAMA 
Gambar 3.3 
Peta SWS Provinsi Sumatera Utara
Laporan Akhir 
Penyusunan Pola Pengelolaan Sumber Daya Air Wilayah Sungai Asahan. 
3.2.1.6. Sumber Daya Alam Dan Lingkungan Hidup 
Kawasan lindung di Provinsi Sumatera Utara mencakup : 
1. Kawasan yang memberikan perlindungan kawasan bawahannya terutama 
berkaitan dengan fungsi hidrologis untuk pencegahan banjir, menahan erosi 
dan sedimentasi, serta mempertahankan fungsi peresapan bagi air tanah. 
Kawasan ini berada pada ketinggian 1.000 meter d.p.l. dengan kelerengan 
lebih dari 40 %, bercurah hujan tinggi, dan mampu meresapkan air ke dalam 
tanah, termasuk di dalamnya kawasan yang ditetapkan sebagai hutan 
lindung. 
2. Kawasan yang berfungsi sebagai suaka alam dan margasatwa untuk 
melindungi keanekaragaman hayati, ekosistem, dan keunikan alam. 
Termasuk di dalamnya adalah cagar alam Sibolangit (Deli Serdang); Liang 
Balik dan Batu Ginurit (Labuhan Batu); Dolok Di samping itu juga suaka 
margasatwa Karang Gading (Deli Serdang dan Langkat); Siranggas (Dairi); 
Dolok Surungan (Toba Samosir); Dolok Saut (Tapanuli Utara), Barumun 
(Tapanuli Selatan) dan Nias serta hutan mangrove di pantai timur. Untuk 
kawasan pelestarian alam termasuk juga di dalamnya adalah Taman 
Nasional Gunung Leuser di Langkat; Taman Hutan Raya Bukit Barisan (Deli 
Serdang, Simalungun, Karo, dan Langkat) Taman Wisata Alam di Sibolangit 
(Deli Serdang), Holiday Resort (Labuhan Batu), Lau Debuk-debuk (Karo), 
Deleng Lancuk (Karo), Si Cikeh-cikeh (Dairi), Sijaba Hutan Ginjang (Tapanuli 
Utara), dan Muara (Tapanuli Utara). 
Kawasan ini mencakup juga lahan gambut di Kabupaten Asahan, Labuhan 
Batu, Tapanuli Tengah serta hutan mangrove di Pantai Timur seluas 435 km2 
dengan ketebalan rata – rata 325 meter. 
3. Kawasan rawan bencana, yaitu yang mengalami bencana alam seperti 
Termasuk dalam kawasan ini sekeliling Danau Toba, Tapanuli Selatan bagian 
Selatan, Utara Sibolga, Tapanuli Utara, Toba Samosir, Tapanuli Tengah, 
bagian selatan Mandailing Natal, Asahan, Labuhan Batu, Langkat, Pulau Nias 
bagian Selatan dan bagian Tengah. Sebagian besar wilayah Sumatera Utara 
di sekitar Bukit Barisan membujur arah Utara - Selatan pada dasarnya 
potensial terhadap gerakan tanah, rayapan, longsoran, gelombang pasang 
dan banjir bandang. 
4. Kawasan perlindungan setempat yang berfungsi melestarikan fungsi badan 
3 - 11 
gerakan tanah, longsoran, runtuhan, banjir bandang, dan rayapan. 
perairan dan kerusakan oleh kegiatan budidaya. 
PT. JASAPATRIA GUNATAMA
Laporan Akhir 
Penyusunan Pola Pengelolaan Sumber Daya Air Wilayah Sungai Asahan. 
Termasuk sempadan pantai, sempadan sungai, kawasan sekitar 
danau/waduk, kawasan sekitar mata air, kawasan terbuka hijau kota 
termasuk di dalamnya hutan kota. 
5. Kawasan cagar budaya yaitu kawasan yang merupakan lokasi bangunan 
hasil budaya manusia yang bernilai tinggi maupun yang memiliki bentuk 
geologi alami yang khas. 
6. Pulau-pulau kecil dengan luasan maksimal 10 km2 
7. Beberapa lokasi yang berdasarkan proses pemaduserasian pemanfaatan 
3 - 12 
ruang di arahkan sebagai Kawasan lindung. 
PT. JASAPATRIA GUNATAMA 
. 
Pada waktu ini sedang dilakukan proses verifikasi luasan kawasan lindung dan 
budidaya untuk lingkup kabupaten/kota. Kondisi terakhir menunjukkan bahwa 
kawasan budidaya menjadi lebih luas dari yang direncanakan, dimana 
penggunaan sektor budidaya kehutanan menjadi sedikit lebih rendah 
dibandingkan dengan hasil paduserasi (1997) dan penggunaan lainnya 
meningkat. Peningkatan ini terjadi adanya perubahan beberapa kawasan 
budidaya hutan dan atau areal penggunaan lain menjadi budidaya lain yang 
digunakan untuk pengembangan pantai Barat Provinsi Sumatera Utara (industri 
dan perkebunan) yang juga merupakan kawasan menurut paduserasi tahun 1980 
sebagian areal penggunaan lain dan eks HPH (untuk pelepasannya masih 
memerlukan penetapan Menteri Kehutanan). Selanjutnya perkembangan luas 
dan potensi kawasan lindung dan kawasan budidaya Provinsi Sumatera Utara 
dapat dilihat pada Tabel 3.2 dan Tabel 3.3. Sedangkan berdasarkan peta RTRWP 
2003-2018 telah ditetapkan kawasan lindung seluas 2.076.287,00 Ha dan kawasan 
budidaya seluas 5.091.513 Ha. 
Penetapan tersebut belum menjamin dapat dipertahankannya fungsi lindung 
dari kawasan hutan, oleh karena kondisi di lapangan menunjukkan terjadinya 
perambahan hutan yang meningkat, sehingga pengurangan luas hutan menjadi 
lebih luas dari yang tercatat. Dinas Kehutanan Provinsi Sumatera Utara mencatat 
sekitar 125.000 Ha hutan telah dimutasikan selama periode 1982-1997. 
Diperkirakan kondisi di lapangan menunjukkan angka yang lebih besar, yaitu 
sekitar 400.000 Ha. Proses pemaduserasian tata guna hutan dengan kegiatan 
budidaya skala besar maupun perambahan yang dilakukan masyarakat menjadi 
kepentingan yang signifikan untuk memperkirakan daya dukung lahan Provinsi 
Sumatera Utara secara lebih realistis.
Laporan Akhir 
Penyusunan Pola Pengelolaan Sumber Daya Air Wilayah Sungai Asahan. 
Permasalahan utama dari penurunan fungsi lindung adalah terancamnya daerah 
bawahan dan terganggunya spesies yang dilindungi beserta habitatnya. 
Keadaan seperti itu dapat menggangu keseimbangan lingkungan yang 
selanjutnya menimbulkan bencana alam seperti banjir, tanah longsor dan 
sebagainya. 
Gambaran pada peta berikut memberikan perhatian, bahwa pemantapan dan 
pengawasan terhadap okupasi kawasan lindung perlu diperketat. Alokasi 
kawasan lindung di setiap kabupaten yang telah disepakati antar-sektor akan 
menjadi acuan bersama dalam mengalokasikan pemanfaatan ruang kawasan 
budidaya. Selanjutnya Peta RTRWP Sumatera Utara Tahun 2003 – 2018 dapat 
dilihat pada Gambar 3.4. 
3 - 13 
PT. JASAPATRIA GUNATAMA 
Tabel 3.2. 
Luas Kawasan Lindung dan Budidaya Provinsi Sumatera Utara 
No Fungsi Kawasan 
Berdasarkan Peta RTRWPSU 
Tahun 2003 –2018 (Ha)1) 
1. 
2. 
Kawasan Lindung 
a. Hutan Lindung 
b. Lain - lain (HSA, HK) 
Kawasan Budidaya 
a. Hutan (HPT, HP, HPK) 
b. Lain-lain 
2.076.287,00 
1.481.737,69 
594.549,31 2) 
5.091.713,00 
1.835.267,43 
3.256.445,57 
Total Luas 7.168.000,00 
Sumber : Kanwil Kehutanan dan Perkebunan Sumatera Utara, 1998 
1) Hasil planimetri dari Dinas Kehutanan Propsu & BPKH Wil. I, 2003 
2) Termasuk kawasan perlindungan setempat yang tidak tergambar dalam peta 
skala 1:250.000 (diperhitungkan) 
Keterangan : 
HSA : Hutan Suaka Alam 
HK : Hutan Konservasi 
HPT : Hutan Produks i Terbatas 
HP : Hutan Produksi Tetap 
HPK : Hutan Produksi Konversi
Laporan Akhir 
Penyusunan Pola Pengelolaan Sumber Daya Air Wilayah Sungai Asahan. 
3 - 14 
PT. JASAPATRIA GUNATAMA 
Gambar 3.4 
Peta RTRWP Sumatera Utara 2003 – 2018
Laporan Akhir 
Penyusunan Pola Pengelolaan Sumber Daya Air Wilayah Sungai Asahan. 
Kawasan Lindung Kawasan Hutan Budi Daya 
HK HL/KL HPT HP HPK Jumlah 1) 
321.970,45 
115.792,34 
109.399,00 
145.137,28 
106.404,32 
189.955,77 
123.097,39 
266.686,17 
296.741,16 
247.748,68 
177.868,80 
114.048,60 
750.760,68 
403.395,07 
119.982,56 
189.755,13 
315,08 
T o t a l 362.333,36 1.481.737,69 851.155,07 936.861,12 47.251,24 3.679.338,48 
3 - 15 
Kabupaten 
Langkat 
Deli Serdang 
Karo 
Dairi 
Pakpak Bharat 
Simalungun 
Asahan 
Labuhan Batu 
Toba Samosir 
Tapanuli Utara 
Hbg Hasundutan 
Tapanuli Tengah 
Tapanuli Selatan 
Mandailing Natal 
Nias Utara 
Nias Selatan 
Medan 
223.505,00 
23.395,00 
20.240,00 
575,00 
5.657,00 
2.007,80 
- 
1.964,56 
23.800,00 
39,00 
500,00 
- 
52.300,00 
- 
- 
8.350,00 
- 
PT. JASAPATRIA GUNATAMA 
Tabel 3.3 
Potensi Kawasan Lindung dan Budidaya Hutan 
di Provinsi Sumatera Utara 
3.120,90 
10.596,07 
70.786,29 
61.855,65 
43.936,61 
88.544,25 
73.826,54 
106.048,69 
226.260,37 
45.623,60 
81.788,27 
57.034,00 
262.354,48 
195.511,06 
83.696,98 
70.438,85 
315,08 
54.017,43 
17.547,56 
4.878,08 
71.892,90 
48.894,00 
10.382,15 
21.216,15 
60.085,87 
14.764,36 
98.989,01 
25.015,66 
51.252,70 
154.759,68 
171.525.17 
24.524,41 
21.409,94 
- 
41.327,12 
63.091,82 
13.494,63 
11.213,73 
7.916,71 
89.021,57 
11.214,16 
96.711,17 
31.916,43 
103.097,07 
70.564,87 
5.761,90 
279.924,74 
36.358,84 
4.478,97 
70.767,39 
- 
- 
1.041,89 
- 
- 
- 
- 
16.840,54 
1.875,88 
- 
- 
- 
- 
1.421,78 
- 
7.282,20 
18.788,95 
- 
Sumber : Hasil Analisis & Perhitungan secara Planimetris Peta RTRWP SU 2003-2018 skala 1:250.000 
Dinas Kehutanan Propsu – BPKH Wil - I, 2003 
1) Belum termasuk kawasan perlindungan setempat yang tidak tergambar dalam peta 
(diperhitungkan) 
Potensi kawasan hutan di Popinsi Sumatera Utara mencapai 3.679.338,48 ha 
yang terdiri dari kawasan lindung seluas 1.844.071,05 ha dan kawasan budidaya 
hutan seluas 1.835.267,43 Ha. Selanjutnya peta tentang kawasan lindung dan 
budidaya hutan dapat dilihat pada Gambar 3.5.
Laporan Akhir 
Penyusunan Pola Pengelolaan Sumber Daya Air Wilayah Sungai Asahan. 
3 - 16 
PT. JASAPATRIA GUNATAMA 
Gambar 3.5 
Peta Kawasan Lindung dan Kawasan Budidaya Hutan
Laporan Akhir 
Penyusunan Pola Pengelolaan Sumber Daya Air Wilayah Sungai Asahan. 
3.2.1.7. Pemanfaatan Ruang 
Provinsi Sumatera Utara memiliki kawasan darat seluas 71.680 km2 serta kawasan 
laut sepanjang 12 mil laut dari garis pantai ke arah laut lepas. Menurut catatan 
Kanwil BPN Provinsi Sumatera Utara, pemanfaatan lahan di Provinsi Sumatera 
Utara tahun 1998 didominasi oleh kegiatan pertanian seluas 31.926,76 km2 atau 
sekitar 44,54 % dan oleh kegiatan hutan seluas 24.416,10 km2 atau sekitar 34,06 %. 
Tabel 3.4 menggambarkan penggunaan lahan di Provinsi Sumatera Utara tahun 
2003. 
Penggunaan lahan untuk kegiatan pertanian terbesar berada di wilayah Pantai 
Timur, yaitu meliputi areal seluas lebih kurang 57% dari luas areal pertanian 
Sumatera Utara. Sebagian besar lahan hutan berada di wilayah Pantai Barat, 
yaitu seluas lebih kurang 69 % dari luas hutan Sumatera Utara. Kegiatan pertanian 
mendominasi wilayah Pantai Timur, sedangkan wilayah Pantai Barat didominasi 
oleh kegiatan pertanian dan hutan secara relatif berimbang. 
Dalam distribusi ruang, wilayah yang pada saat ini masih memiliki kawasan hutan 
yang juga berfungsi untuk perlindungan daerah bawahannya ataupun fungsi 
ekologis lainnya, perlu menyiapkan pengendalian terhadap alih fungsi hutan, 
baik oleh perambahan maupun pemanfaatan untuk usaha ekonomi formal 
terutama dalam rangka perolehan PAD. Konflik kepentingan dalam kondisi 
keterbatasan lahan budidaya perlu diatasi melalui kesepakatan yang mengikat 
dalam pelestarian kawasan hutan yang berfungsi lindung. Untuk itu, salah satu 
dasar pengendalian adalah menyesuaikan pengembangan kegiatan pada 
lahan dengan kemampuan yang memadai. 
Wilayah Pantai Timur yang merupakan dataran rendah seluas 26.360 km2 atau 
36,8 % dari luas wilayah Sumatera Utara merupakan wilayah yang subur, suhu 
udara tinggi, kelembaban udara tinggi, dan curah hujan juga relatif tinggi, 
meliputi Kabupaten Langkat, Deli Serdang, Asahan, Labuhan Batu, Kota Binjai, 
Medan, dan Tebing Tinggi. Wilayah Pantai Barat meliputi Kabupaten Tapanuli 
Selatan, Mandailing Natal, Tapanuli Tengah, Nias, Nias Selatan dan Kota Sibolga. 
Kegiatan di wilayah Pantai Timur umumnya heterogen, dengan kawasan 
perkotaan yang relatif besar dan prasarana wilayah yang memadai. Wilayah ini 
sesuai untuk pengembangan berbagai jenis kegiatan budidaya, terutama 
perkebunan dan tanaman pangan. Kegiatan perkotaan juga cenderung 
berkembang dengan pesat, terutama di daerah Medan dan sekitarnya. 
3 - 17 
PT. JASAPATRIA GUNATAMA
Laporan Akhir 
Penyusunan Pola Pengelolaan Sumber Daya Air Wilayah Sungai Asahan. 
Meskipun wilayah Pantai Barat Provinsi Sumatera Utara saat ini belum 
dikembangkan secara optimal, namun memiliki potensi yang besar bagi 
pengembangan berbagai kegiatan budidaya, seperti perikanan laut, 
perkebunan, dan hortikultura. Sedang wilayah Tengah yang merupakan dataran 
tinggi dengan tingkat kesuburan yang bervariasi potensial untuk dikembangkan 
bagi tanaman hortikultura. 
Selain memiliki enam SWS dan dua SWS lintas Provinsi dimana danau dengan 
debit air yang cukup besar yang potensial bagi sistem pengairan, Provinsi 
Sumatera Utara juga memiliki air terjun yang potensial sebagai sumber energi. 
Jenis tanah di Provinsi Sumatera Utara didominasi oleh tanah litosol, podsolik, dan 
regosol (22,34 % luas Provinsi) yang tersebar di Kabupaten Asahan, Dairi, Pakpak 
Bharat, Deli Serdang, Karo, Labuhan Batu, Langkat, Nias, dan Tapanuli Selatan, 
Mandailing Natal. Tanah jenis ini sesuai bagi pengembangan budidaya 
perkebunan. 
3 - 18 
PT. JASAPATRIA GUNATAMA
Laporan Pertengahan 
Penyusunan Pola Pengelolaan Sumber Daya Air Wilayah Sungai Asahan. 
3 - 19 
PT. JASAPATRIA GUNATAMA 
Tabel 3.4 
Penggunaan Lahan di Provinsi Sumatera Utara Tahun 2002 (dalam Ha) 
Kabupaten/Kota Permukiman Industri Pertam 
bangan Persawahan Pert. Tanah 
Kering Kebun Perkebunan Semak Hutan Perairan 
Darat 
Tanah 
Terbuka Lain – lain Luas 
Wilayah 
Asahan 26.725 1.062 207 52.406 20.537 14.108 226.951 4.262 73.144 12250 9.008 17.425 458.075 
D a i r i 12.086 1.145 - 14.166 42.209 19.400 43.192 45.658 119.360 104 13.193 4.097 314.610 
Deli Serdang 
Labuhan Batu 
K a r o 
Langkat 
N i a s* 
Simalungun 
Tapanuli Selatan* 
Mandailing Natal 
Tapanuli Tengah 
Tapanuli Utara* 
Toba Samosir 
Binjai 
Medan 
Pematangsiantar 
Sibolga 
Tanjungbalai 
Tebing Tinggi 
30.283 2.001 250 92.737 48.686 17.045 187.185 1.021 46.647 4540 - 9.399 439.794 
29.894 2.789 - 89.334 46.964 21.085 385.783 33.382 218.274 37557 27.270 29.986 922.318 
4.258 601 112 15.196 52.977 20.640 22.584 16.055 58.119 966 13.811 7.406 212.725 
39.906 1.171 - 57.361 15.705 20.635 204.411 6.908 256.492 11409 998 11.333 626.329 
11.811 621 - 22.335 44.708 29.885 124.835 28.401 214.586 12186 29.562 13.143 532.073 
14.976 1.098 - 53.464 50.791 28.978 165.101 34.641 68.912 721 496 19.482 438.660 
35.525 1.542 - 49.160 45.661 46.581 239.761 137.851 664.429 5016 23.684 20.972 1.270.182 
17.327 752 - 23.978 22.270 22.720 116.941 67.235 324.068 2446 11.552 10.229 619.518 
10.591 624 - 17.947 8.772 15.469 55.769 14.245 75.695 10600 1.813 7.275 218.800 
23.164 971 81 36.164 43.199 15.020 46.295 111.100 176.621 66.290 3.991 60.396 583.292 
18.952 795 67 29.589 35.344 12.289 37.877 90.900 144.508 54.237 3.266 49.414 477.238 
2.221 144 - 2.364 413 1.770 1.343 - - 4 - 774 9.033 
16.550 360 - 3.100 1.765 832 33 288 669 728 - 2.185 26.510 
2.174 202 - 2.252 664 824 877 - - 95 - 911 7.999 
888 12 - - - 8 - - - - 46 123 1.077 
1.778 184 - 670 186 2.270 - 74 96 42 - 746 6.052 
2.015 128 - 424 574 107 - 20 - 112 - 403 3.783 
Sumatera Utara 301.124 16.202 717 562.647 481.425 1289.666 1.858.938 592.041 2.441.610 219.303 138.690 265.699 7.168.068 
Sumber : Kanwil BPN Provinsi Sumatera Utara, 2003 
* Termasuk Kabupaten yang dimekarkan
Laporan Akhir 
Penyusunan Pola Pengelolaan Sumber Daya Air Wilayah Sungai Asahan. 
3 - 20 
PT. JASAPATRIA GUNATAMA 
Gambar 3.6 
Peta Penggunaan Lahan Provinsi Sumatera Utara
Laporan Akhir 
Penyusunan Pola Pengelolaan Sumber Daya Air Wilayah Sungai Asahan. 
3.2.1.8. Penggunaan Lahan Di WS Asahan 
Penggunaan Lahan Di WS Asahan terdiri dari Hutan, Permukiman, perkebunan, 
sawah irigasi, sawah tadah hujan, air tawar, rawa, dan tanah ladang. 
Kemudian di WS Asahan terdiri beberapa Sub Basin yaitu Sub basin Bolon, 
Asahan, Piasa, Silau, Mandosi, Gopgopan, Tonguran, Naborsamon, Situnggaling, 
Haranggaol, Sigumbang, Ringgo, Tulas, Perembakan, Bodang, Silang, Siparbue, 
Sitobu, Halian, Simare, Arun, Simaratuang, Sitiung, Simala, Guluan, Silabung, B. 
Bolon, dan Sub Basin Sigumbang 2. Apabila dilihat dari luasannya secara 
keseluruhan di WS Asahan mempunyai luas 613.786,05 Ha yang tersebar di 28 Sub 
basin dengan penggunaan lahannnya. Untuk pendistribusian luas penggunaan 
lahan di setiap Sub basin dapat dilihat pada Tabel 3.5 dan Gambar 3.7 berikut ini. 
3 - 21 
PT. JASAPATRIA GUNATAMA 
Tabel 3.5. 
Pemanfaatan Lahan Setiap Sub Basin WS Asahan 
NO SUB BASIN PEMANFAATAN 
LAHAN LUAS (Ha) KETERANGAN 
1 BOLON Hutan 3632.72 
Permukiman 580.22 
Sawah Irigasi 2399.48 
Tanah Ladang 8411.11 
Jumlah 15023.53 
2 ASAHAN Hutan 38702.74 
Permukiman 7728.64 
Sawah Irigasi 7703.42 
Tanah Ladang 97140.55 
Perkebunan 47926.18 
Rawa 23324.35 
Air Tawar 1795.66 
Jumlah 222525.93 
3 PAISA Hutan 19007.91 
Permukiman 288.94 
Tanah Ladang 13552.30 
Perkebunan 1578.01 
Jumlah 34427.17 
4 SILAU Hutan 37401.56 
Permukiman 3352.54 
Sawah Irigasi 1814.06 
Tanah Ladang 29881.25 
Perkebunan 7047.61 
Sawah Tadah Hujan 1331.71 
Jumlah 79497.04
Laporan Akhir 
Penyusunan Pola Pengelolaan Sumber Daya Air Wilayah Sungai Asahan. 
3 - 22 
Tabel 3.5. Pemanfaatan Lahan Setiap Sub Basin WS Asahan (Lanjutan) 
NO SUB BASIN PEMANFAATAN 
PT. JASAPATRIA GUNATAMA 
LAHAN LUAS (Ha) KETERANGAN 
5 MANDOSI Hutan 3289.40 
Permukiman 528.74 
Sawah Irigasi 2270.22 
Tanah Ladang 13166.71 
Jumlah 19255.08 
6 GOPGOPAN Hutan 1667.62 
Permukiman 117.59 
Tanah Ladang 7261.14 
Jumlah 9046.35 
7 TONGURAN Hutan 1742.13 
Permukiman 83.06 
Sawah Irigasi 1339.98 
Tanah Ladang 3454.19 
Jumlah 6619.36 
8 NABORSAMON Hutan 5836.38 
Permukiman 302.50 
Sawah Irigasi 2952.96 
Tanah Ladang 1286.84 
Jumlah 10378.68 
9 SITUNGGALING Hutan 1699.09 
Permukiman 78.36 
Air Tawar 0.03 
Sawah Irigasi 365.69 
Tanah Ladang 3220.01 
Jumlah 5363.17 
10 HARANGGAOL Hutan 850.25 
Permukiman 100.80 
Perkebunan 120.54 
Tanah Ladang 6749.86 
Jumlah 7821.45 
11 SIGUMBANG Hutan 2378.26 
Permukiman 23.18 
Air Tawar 0.01 
Tanah Ladang 5852.98 
Jumlah 8254.43 
12 RINGGO Hutan 3706.50 
Permukiman 60.77 
Sawah Irigasi 710.84 
Tanah Ladang 2567.51 
Jumlah 7045.62
Laporan Akhir 
Penyusunan Pola Pengelolaan Sumber Daya Air Wilayah Sungai Asahan. 
3 - 23 
Tabel 3.5. Pemanfaatan Lahan Setiap Sub Basin WS Asahan (Lanjutan) 
NO SUB BASIN PEMANFAATAN 
PT. JASAPATRIA GUNATAMA 
LAHAN LUAS (Ha) KETERANGAN 
13 TULAS Hutan 7504.73 
Permukiman 48.41 
Sawah Irigasi 639.49 
Tanah Ladang 3361.35 
Jumlah 11553.97 
14 PEREMBAKAN Hutan 5274.24 
Permukiman 115.00 
Sawah Irigasi 586.72 
Tanah Ladang 4375.44 
Perkebunan 705.95 
Air Tawar 0.35 
Jumlah 11057.69 
15 BODANG Hutan 1952.25 
Permukiman 223.95 
Sawah Irigasi 640.52 
Tanah Ladang 7221.06 
Jumlah 10037.78 
16 SILANG Hutan 17144.84 
Permukiman 605.49 
Sawah Irigasi 5593.57 
Tanah Ladang 19757.23 
Jumlah 43101.12 
17 SIPARBUE Permukiman 193.99 
Sawah Irigasi 1108.69 
Tanah Ladang 3808.99 
Jumlah 5111.67 
18 SITOBU Hutan 918.82 
Permukiman 173.54 
Sawah Irigasi 1116.74 
Tanah Ladang 5092.09 
Jumlah 7301.19 
19 HALIAN Hutan 4501.48 
Permukiman 612.35 
Sawah Irigasi 1269.50 
Tanah Ladang 7888.72 
Jumlah 14272.05
Laporan Akhir 
Penyusunan Pola Pengelolaan Sumber Daya Air Wilayah Sungai Asahan. 
3 - 24 
Tabel 3.5. Pemanfaatan Lahan Setiap Sub Basin WS Asahan (Lanjutan) 
NO SUB BASIN 
PT. JASAPATRIA GUNATAMA 
PEMANFAATAN 
LAHAN 
LUAS (Ha) KETERANGAN 
20 SIMARE Hutan 3775.90 
Permukiman 348.41 
Sawah Irigasi 1623.49 
Tanah Ladang 1771.66 
Jumlah 7519.46 
21 ARUN Hutan 2534.92 
Permukiman 564.55 
Sawah Irigasi 2035.00 
Tanah Ladang 9491.98 
Jumlah 14626.45 
22 SIMARATUANG Hutan 1016.41 
Permukiman 165.98 
Tanah Ladang 7145.23 
Jumlah 8327.61 
23 SITIUNG Hutan 2018.19 
Permukiman 270.21 
Sawah Irigasi 1273.38 
Tanah Ladang 4109.03 
Jumlah 7670.81 
24 SIMALA Permukiman 67.37 
Tanah Ladang 4878.14 
Jumlah 4945.51 
25 GULUAN Hutan 3250.33 
Permukiman 175.46 
Sawah Irigasi 1503.58 
Tanah Ladang 5538.99 
Jumlah 10468.38 
26 SILABUNG Hutan 2382.73 
Permukiman 31.27 
Sawah Irigasi 494.08 
Tanah Ladang 2396.48 
Jumlah 5304.56
Laporan Akhir 
Penyusunan Pola Pengelolaan Sumber Daya Air Wilayah Sungai Asahan. 
3 - 25 
Tabel 3.5. Pemanfaatan Lahan Setiap Sub Basin WS Asahan (Lanjutan) 
NO SUB BASIN PEMANFAATAN 
PT. JASAPATRIA GUNATAMA 
LAHAN LUAS (Ha) KETERANGAN 
27 B. BOLON Hutan 642.95 
Permukiman 41.02 
Sawah Irigasi 938.44 
Tanah Ladang 5384.79 
Jumlah 7007.19 
28 SIGUMBANG 2 Permukiman 219.85 
Sawah Irigasi 522.75 
Tanah Ladang 6042.12 
Jumlah 6784.71 
T O T A L 600,347.553 
Sumber : Hasil Perhitungan dari Peta Digital Bakosurtanal
Laporan Akhir 
Penyusunan Pola Pengelolaan Sumber Daya Air Wilayah Sungai Asahan. 
3 - 26 
PT. JASAPATRIA GUNATAMA 
Gambar 3.7. 
Peta Pemanfaatan Lahan di WS Asahan
Laporan Akhir 
Penyusunan Pola Pengelolaan Sumber Daya Air Wilayah Sungai Asahan. 
3.3. Aspek Sosial Ekonomi 
3.3.1. Batas Administratif Wilayah Studi 
Wilayah studi meliputi Daerah Aliran Sungai Asahan yang terletak di Provinsi 
Sumatera Utara, bagian hulu sungai terletak di Kawasan Danau Toba , sungai ini 
melintasi tiga kabupaten dan satu buah kota, sedangkan bagian hilirnya berada 
di wilayah pantai Timur Provinsi Sumatera Utara sebagaimana terlihat pada 
Tabel 3.6. dibawah ini. 
3 - 27 
Tabel 3.6. Luas Wilayah Daerah Aliran Sungai Asahan per Kabupaten 
WS Asahan Luas 
PT. JASAPATRIA GUNATAMA 
Administratif 
(km2 
Luas WS 
Asahan 
) (km2) 
I Kab. Asahan 4614.71 
1 Kec.BP Mandoge 651 651 
2 Kec. Bandar Pulau 735 735 
3 Kec. Pulau Rakyat 250.99 250.99 
4 Kec. Aek Kuasan 181.01 181.01 
5 Kec. Sei Kepayang 454 454 
6 Kec. Tanjung Balai 55.91 55.91 
7 Kec. Simpang Empat 226.55 226.55 
8 Kec. Air Batu 190.71 190.71 
9 Kec. Buntu Pane 435.5 435.5 
10 Kec. Meranti 284.96 284.96 
11 Kec. Air Joman 155 155 
12 Kec. Tanjung Tiram 173.79 173.79 
13 Kec. Sei Balai 109.88 109.88 
14 Kec. Talawi 89.8 89.8 
15 Kec. Lima Puluh 239.55 239.55 
16 Kec. Air Putih 72.24 72.24 
17 Kec. Sei Suka 171.47 171.47 
18 Kec. Medang Deras 65.47 65.47 
19 Kec. Kisaran Barat 32.96 32.96 
20 Kec. Kisaran Timur 38.92 38.92 
II Kota Tanjung Balai 61 
1 Kec.Datuk Bandar 37.06 37.06 
2 
Kec. Tanjung Balai 
Selatan 1.98 1.98 
3 Kec. Tanjung Balai Utara 0.84 0.84 
4 Kec. Sei Tualang Raso 8.09 8.09 
5 Kec. Teluk Nibung 12.55 12.55
Laporan Akhir 
Penyusunan Pola Pengelolaan Sumber Daya Air Wilayah Sungai Asahan. 
Tabel 3.6. Luas Wilayah Daerah Aliran Sungai Asahan per Kabupaten (Lanjutan) 
3 - 28 
WS Asahan 
PT. JASAPATRIA GUNATAMA 
Luas 
Administratif 
(km2 
Luas WS 
Asahan 
) (km2) 
III Kabupaten Simalungun 738.42 
1 Kec.Dolok Pardamean 90.45 90.45 
2 Kec. Purba 172 172 
3 Kec. Dolok Panribuan 156.48 156.48 
4 Kec. Silimakuta 144.9 144.9 
5 Kec.Sidamanik 83.56 83.56 
6 Kec. Pem Sidamanik 91.03 91.03 
IV Kabupaten Toba Samosir 2021.8 
1 Kec. Balige 115.5 115.5 
2 Kec. Laguboti 73.9 73.9 
3 Kec. Habinsaran 732.06 732.06 
4 Kec. Borbor 188.79 188.79 
5 Kec. Silaen 62.6 62.6 
6 Kec. Sigumpar 25.5 25.5 
7 Kec. Porsea 109.3 109.3 
8 Kec. Pintu Pohan Meranti 386.95 386.95 
9 Kec. Lumban Julu 111.5 111.5 
10 Kec. Uluan 118.7 118.7 
11 Kec. Ajibata 97 97 
Total 7435 7435 
Sumber: BPS Kabupaten/Kota Terkait Tahun 2004 
3.3.2. Kependudukan 
Dari segi kependudukan, penduduk yang bermukim di Wilayah Sungai Asahan 
pada tahun 2004 berjumlah ± 1.435.489 dengan tingkat kepadatan dan 
penyebaran. 
Ditinjau dari segi kepadatan penduduk, tingkat kepadatan tertinggi di kota 
Tanjung Balai, yaitu sebesar 39205 jiwa/km2, dan yang terendah di Kabupaten 
Toba Samosir, dengan tingkat kepadatan penduduk rata-rata 83 jiwa/km2 
(jarang) . 
Laju pertumbuhan penduduk rata-rata di WS Asahan selama periode 2000 - 2003 
relatif rendah sebagaimana tersaji pada Tabel 3.7 sampai dengan Tabel 3.9, di 
Kabupaten Asahan sebesar 2,01 %, Kota Tanjung Balai sebesar 3,24 %, sedangkan 
pertumbuhan minus terjadi di Kabupaten Simalungun dan Toba Samosir, masing-masing 
sebesar – 2 % dan - 2.,2 %.
Laporan Akhir 
Penyusunan Pola Pengelolaan Sumber Daya Air Wilayah Sungai Asahan. 
Diduga pertumbuhan minus terjadi dikarenakan ada penduduk usia kerja yang 
pindah dan bekerja di kabupaten/kota lain, baik dalam satu provinsi maupun 
keluar provinsi. 
3 - 29 
Tabel 3.7. Laju Pertumbuhan Penduduk di WS Asahan 
No. Kabupaten/Kota Laju Pertumbuhan 
PT. JASAPATRIA GUNATAMA 
Penduduk per tahun 
(%) 
1 Kabupaten Asahan 2.01 
2 Kota Tanjung Balai 3.24 
3 Kabupaten Simalungun -2 
4 Kabupaten Toba Samosir -2.2 
Tabel 3.8. Jumlah Penduduk di WS Asahan Periode Tahun 2004 
Kabupaten /Kota Kecamatan 
Data Kependudukan Tahun 2004 
Jumlah 
Penduduk 
2004 
Luas 
Wilayah 
( Km2) 
Kepadatan 
Penduduk 
Jiwa/Km2 
Jumlah 
KK 
Rata-rata 
per KK 
2 3 4 5 6 7 
Kab. Asahan 1009856 4614.71 219 212978 4.74 
1 Kec.BP Mandoge 31627 651 49 7069 4.47 
2 Kec. Bandar 
Pulau 
51707 735 70 11505 4.49 
3 Kec. Pulau 
Rakyat 
30754 250.99 123 6789 4.53 
4 Kec. Aek Kuasan 42399 181.01 234 8971 4.73 
5 Kec. Sei 
Kepayang 
37960 454 84 7582 5.01 
6 Kec. Tanjung 
Balai 
32902 55.91 588 6175 5.33 
7 Kec. Simpang 
Empat 
51542 226.55 228 11247 4.58 
8 Kec. Air Batu 69192 190.71 363 14674 4.72 
9 Kec. Buntu Pane 52117 435.5 120 11829 4.41 
10 Kec. Meranti 61102 284.96 214 13474 4.53 
11 Kec. Air Joman 58262 155 376 12090 4.82 
12 Kec. Tanjung 
Tiram 
58132 173.79 334 10901 5.33 
13 Kec. Sei Balai 33627 109.88 306 7509 4.48
Laporan Akhir 
Penyusunan Pola Pengelolaan Sumber Daya Air Wilayah Sungai Asahan. 
Tabel 3.8. Jumlah Penduduk di WS Asahan Periode Tahun 2004 (Lanjutan) 
3 - 30 
Kabupaten /Kota Kecamatan 
PT. JASAPATRIA GUNATAMA 
Data Kependudukan Tahun 2004 
Jumlah 
Penduduk 
2004 
Luas 
Wilayah 
( Km2) 
Kepadatan 
Penduduk 
Jiwa/Km2 
Jumlah 
KK 
Rata-rata 
per KK 
2 3 4 5 6 7 
14 Kec. Talawi 53324 89.8 594 10652 5.01 
15 Kec. Lima Puluh 83575 239.55 349 17477 4.78 
16 Kec. Air Putih 45931 72.24 636 9967 4.61 
17 Kec. Sei Suka 50474 171.47 294 11140 4.53 
18 Kec. Medang 
Deras 
44326 65.47 677 9259 4.79 
19 Kec. Kisaran 
Barat 
55900 32.96 1696 11632 4.81 
20 Kec. Kisaran 
Timur 
65003 38.92 1670 13036 4.99 
Kota Tanjung Balai 150991 60.52 37931 29394 5.14 
1 Kec.Datuk 
Bandar 
2 Kec. Tanjung 
Balai Selatan 
21704 1.98 10692 4541 4.78 
3 Kec. Tanjung 
Balai Utara 
17059 0.84 20308 3352 5.09 
4 Kec. Sei Tualang 
Raso 
21682 8.09 2680 4059 5.34 
5 Kec. Teluk 
Nibung 
34314 12.55 2734 6690 5.13 
Kab. Simalungun 118191 738.42 160 28293 4.18 
1 Kec.Dolok 
Pardamean 
14497 90.45 160 3502 4.14 
2 Kec. Purba 18004 172 105 4352 4.14 
3 Kec. Dolok 
Panribuan 
18809 156.48 120 4440 4.24 
4 Kec. Silimakuta 21888 144.9 151 4950 4.42 
5 Kec.Sidamanik 29551 83.56 354 7155 4.13 
6 Kec. Pem 
Sidamanik 
15442 91.03 170 3894 3.97
Laporan Akhir 
Penyusunan Pola Pengelolaan Sumber Daya Air Wilayah Sungai Asahan. 
Tabel 3.8. Jumlah Penduduk di WS Asahan Periode Tahun 2004 (Lanjutan) 
3 - 31 
Kabupaten /Kota Kecamatan 
PT. JASAPATRIA GUNATAMA 
Data Kependudukan Tahun 2004 
Jumlah 
Penduduk 
2004 
Luas 
Wilayah 
( Km2) 
Kepadatan 
Penduduk 
Jiwa/Km2 
Jumlah 
KK 
Rata-rata 
per KK 
2 3 4 5 6 7 
Kab. Toba Samosir 167907 2021.8 83 36749 4.57 
1 Kec. Balige 47412 115.5 410 8784 5.40 
2 Kec. Laguboti 16945 73.9 229 3973 4.27 
3 Kec. Habinsaran 19959 732.06 27 4635 4.31 
4 Kec. Borbor 7533 188.79 40 1745 4.32 
5 Kec. Silaen 10608 62.6 169 2503 4.24 
6 Kec. Sigumpar 6624 25.5 260 1615 4.10 
7 Kec. Porsea 24689 109.3 226 5768 4.28 
8 Kec. Pintu Pohan 
Meranti 
7928 386.95 20 1653 4.80 
9 Kec. Lumban 
Julu 
11179 111.5 100 2655 4.21 
10 Kec. Uluan 8281 118.7 70 1903 4.35 
11 Kec. Ajibata 6749 97 70 1515 4.45 
JUMLAH TOTAL 
WS ASAHAN 
1446945 7435 195 307414 4.71 
Tabel 3.9. Kepadatan dan Penyebaran Penduduk di DAS Asahan 
WS Asahan Luas 
Administratif 
(km2 
Jumlah 
Penduduk 
Th 2004 
(Jiwa) 
) 
Kepadatan 
Jiw/km2 
I Kab. Asahan 4614.71 1009856 219 
1 Kec.BP Mandoge 651 31627 49 
2 Kec. Bandar Pulau 735 51707 70 
3 Kec. Pulau Rakyat 250.99 30754 123 
4 Kec. Aek Kuasan 181.01 42399 234 
5 Kec. Sei Kepayang 454 37960 84 
6 Kec. Tanjung Balai 55.91 32902 588 
7 Kec. Simpang Empat 226.55 51542 228 
8 Kec. Air Batu 190.71 69192 363 
9 Kec. Buntu Pane 435.5 52117 120 
10 Kec. Meranti 284.96 61102 214 
11 Kec. Air Joman 155 58262 376 
12 Kec. Tanjung Tiram 173.79 58132 334 
13 Kec. Sei Balai 109.88 33627 306 
14 Kec. Talawi 89.8 53324 594 
15 Kec. Lima Puluh 239.55 83575 349 
16 Kec. Air Putih 72.24 45931 636 
17 Kec. Sei Suka 171.47 50474 294 
18 Kec. Medang Deras 65.47 44326 677
Laporan Akhir 
Penyusunan Pola Pengelolaan Sumber Daya Air Wilayah Sungai Asahan. 
Tabel 3.9. Kepadatan dan Penyebaran Penduduk di DAS Asahan (Lanjutan) 
3 - 32 
WS Asahan Luas 
PT. JASAPATRIA GUNATAMA 
Administratif 
(km2 
Jumlah 
Penduduk 
Th 2004 
(Jiwa) 
) 
Kepadatan 
Jiw/km2 
19 Kec. Kisaran Barat 32.96 55900 1696 
20 Kec. Kisaran Timur 38.92 65003 1670 
II Kota Tanjung Balai 61 139535 39205 
1 Kec.Datuk Bandar 37.06 47904 1293 
2 Kec. Tanjung Balai Selatan 1.98 24327 12286 
3 Kec. Tanjung Balai Utara 0.84 17478 20807 
4 Kec. Sei Tualang Raso 8.09 19331 2389 
5 Kec. Teluk Nibung 12.55 30495 2430 
III Kabupaten Simalungun 738.42 118191 160 
1 Kec.Dolok Pardamean 90.45 14497 160 
2 Kec. Purba 172 18004 105 
3 Kec. Dolok Panribuan 156.48 18809 120 
4 Kec. Silimakuta 144.9 21888 151 
5 Kec.Sidamanik 83.56 29551 354 
6 Kec. Pem Sidamanik 91.03 15442 170 
IV Kabupaten Toba Samosir 2021.8 167907 83 
1 Kec. Balige 115.5 47412 410 
2 Kec. Laguboti 73.9 16945 229 
3 Kec. Habinsaran 732.06 19959 27 
4 Kec. Borbor 188.79 7533 40 
5 Kec. Silaen 62.6 10608 169 
6 Kec. Sigumpar 25.5 6624 260 
7 Kec. Porsea 109.3 24689 226 
8 Kec. Pintu Pohan Meranti 386.95 7928 20 
9 Kec. Lumban Julu 111.5 11179 100 
10 Kec. Uluan 118.7 8281 70 
11 Kec. Ajibata 97 6749 70 
Total WS Asahan 7435 1435489 195 
3.3.3. Mata Pencaharian dan Pendapatan Penduduk 
Jenis mata pencaharian utama di Kabupaten Simalungun didominasi lapangan 
usaha pada sektor pertanian sebesar 62,14 %, sektor perdagangan, hotel dan 
restoran, yaitu sebesar 15,67 , sektor Jasa-jasa sebesar 7,8 % 
Demikian pula di Kabupaten Asahan didominasi sektor pertanian sebesar 51,18 
%, sektor perdagangan, hotel dan restoran, yaitu sebesar 17,53 % dan sektor 
Jasa-jasa sebesar 11,19 %.
Laporan Akhir 
Penyusunan Pola Pengelolaan Sumber Daya Air Wilayah Sungai Asahan. 
Di Kota Tanjung Balai, jenis mata pencaharian utama pada sektor perdagangan, 
hotel dan restoran (25,54 %) , sektor pertanian (22,5 %), dan sektor Jasa-jasa 
(21,4 %) . 
Sedangkan di Kabupaten Toba Samosir tidak tersedia data yang dapat disajikan, 
untuk lebih lengkapnya dapat dilihat pada Tabel 3.10 sebagai berikut : 
Tabel 3.10. Persentase Penduduk Berumur 10 Tahun ke Atas Yang Bekerja Menurut 
3 - 33 
Lapangan Usaha di WS Asahan Tahun 2004 
No. Jenis Lapangan Usaha 
PT. JASAPATRIA GUNATAMA 
Kabupaten 
Simalungun 
(%) 
Kabupaten 
Asahan 
(%) 
Kabupaten 
Tobasa 
(%) 
Kota Tanjung 
Balai 
(%) 
1 Pertanian 62.14 51.18 (*) 22.5 
2 Penggalian 0.39 0.14 (*) 0 
3 Industri 4.8 8.8 (*) 7.78 
4 Listrik, Gas dan Air Bersih 0.15 0.14 (*) 0.32 
5 Bangunan 4.33 4.79 (*) 4.64 
6 Perdagangan, Hotel dan 
Restoran 
15.67 17.53 (*) 25.54 
7 Pengangkutan dan 
Komunikasi 
4.29 5.56 (*) 16.78 
8 Keuangan, Asuransi dan 
Usaha Persewaan 
0.43 0.69 (*) 0.94 
9 Jasa-jasa 7.8 11.19 (*) 21.4 
10 Lainnya 0.11 
Sumber : Susenas 2004, BPS Kab/Kota Terkait 
(*) Tidak tersedia data 
3.3.4. Sektor Pertanian 
Sektor pertanian memiliki peranan yang sangat penting dalam pencapaian PDRB 
Kabupaten/Kota yang berada di WS Asahan. Di Kabupaten Asahan, sektor 
pertanian memberikan kontribusi PDRB terbesar kedua yaitu sebesar 35,58 %. 
Demikian pula halnya di Kabupaten Toba Samosir , sektor pertanian memberikan 
kontribusi terbesar kedua yaitu sebesar 31,76 % . Sedangkan di Kabupaten 
Simalungun sektor pertanian memberikan kontribusi terbesar pertama yaitu 
sebesar 59,994 %, demikian pula halnya di Kota Tanjung Balai sektor pertanian 
memberikan kontribusi terbesar pertama yaitu sebesar 25,23 %
Laporan Akhir 
Penyusunan Pola Pengelolaan Sumber Daya Air Wilayah Sungai Asahan. 
3.3.4.1. Sub Sektor Tanaman Pangan 
Sub Sektor Tanaman Pangan memiliki peranan penting dalam memberikan 
kontribusi pada sektor Pertanian, yang didominasi oleh padi, jagung, ubi kayu, 
ubi jalar, kacang kedelai, kacang hijau dan kacang tanah, adapun luas areal 
pertanian tanaman pangan dan hasil produksinya sebagaimana tersaji pada 
Tabel 3.11 dibawah ini. 
3 - 34 
Tabel 3.11. Produksi Tanaman Palawija di WS Asahan Tahun 2004 
No. Jenis Tanaman 
PT. JASAPATRIA GUNATAMA 
Luas 
Tanam 
(Ha) 
Luas 
Panen 
(Ha) 
Produksi 
(Ton) 
Rata-rata 
Prod 
(Kw/Ha) 
I Kab. Asahan 
1 Jagung 4859 5189 22401 43.17 
2 Ubi Kayu 1076 1127 34073 302.33 
3 Kacang Kedelai 275 11.95652 0 195.00 
4 Ubi Jalar 195 178 2575 144.66 
5 Kacang Tanah 129 138 181 13.12 
6 Kacang Hijau 200 197 212 10.76 
II Kota Tanjung Balai (* 2002) 
1 Jagung 0 27 78.3 29 
2 Ubi Kayu 0 20 280 140 
3 Kacang Kedelai 0 0 0 0 
4 Ubi Jalar 0 0 0 0 
5 Kacang Tanah 0 0 0 0 
6 Kacang Hijau 0 0 0 0 
III Kab. Simalungun 
1 Jagung 0 22149 97807 44.16 
2 Ubi Kayu 0 1315 28443 216.30 
3 Kacang Kedelai 7 14 0 0.00 
4 Ubi Jalar 0 905 13426 148.35 
5 Kacang Tanah 0 3423 5719 16.71 
6 Kacang Hijau 0 118 130 11.02 
IV Kab. Toba Samosir 
1 Jagung 0 2786 12592 45.20 
2 Ubi Kayu 0 1370 19290 140.80 
3 Kacang Kedelai 0 0 0 0.00 
4 Ubi Jalar 0 0 0 0.00 
5 Kacang Tanah 0 373 947 25.39 
6 Kacang Hijau 0 0 0 0.00 
Total WS Asahan : 
1 Jagung 4859 30151 132878.3 44.07 
2 Ubi Kayu 1076 3832 82086 214.21 
3 Kacang Kedelai 282 25.95652 0 0.00 
4 Ubi Jalar 195 1083 16001 147.75 
5 Kacang Tanah 129 3934 6847 17.40 
6 Kacang Hijau 200 315 342 10.86
Laporan Akhir 
Penyusunan Pola Pengelolaan Sumber Daya Air Wilayah Sungai Asahan. 
Produksi padi di WS Asahan dalam lima tahun terakhir (tahun 2001 s/d 2004) 
telah mengalami penurunan, pada tahun 2001 total produksi padi sawah di WS 
Asahan mencapai 913426 ton, dan pada tahun 2004 turun menjadi 491909 ton. 
Demikian pula untuk padi ladang, pada tahun 2000 produksinya mencapai 
62475 ton dan pada tahun 2004 turun menjadi 36045 ton, selengkapnya disajikan 
pada Tabel 3.12 sampai dengan Tabel 3.14. 
3 - 35 
Tabel 3.12. Produksi Tanaman Padi di WS Asahan Tahun 2004 
No. Jenis Tanaman 
PT. JASAPATRIA GUNATAMA 
Luas 
Tanam 
(Ha) 
Luas 
Panen 
(Ha) 
Produksi 
(Ton) 
Rata-rata 
Prod 
(Kw/Ha) 
I Kab. Asahan 63094 60482 329163 54.42 
1 Padi Sawah 62113 59594 325716 54.66 
2 Padi Ladang 981 888 3447 38.82 
II Kota Tanjung Balai (*) 220 924 42.00 
1 Padi Sawah (*) 220 924 42.00 
2 Padi Ladang (*) (*) (*) (*) 
III Kab. Simalungun (*) (*) 91919 38.36 
1 Padi Sawah (*) 12471 61857 49.60 
2 Padi Ladang (*) 11489 30062 26.17 
IV Kab. Toba Samosir (*) (*) 105948 49.31 
1 Padi Sawah (*) 20397 103412 50.70 
2 Padi Ladang (*) 1091 2536 23.24 
Total WS Asahan : 63094 106150 527954 49.74 
1 Padi Sawah 62113 92682 491909 196.96 
2 Padi Ladang 981 13468 36045 88.23 
Catatan : (*) tidak ada data 
Tabel 3.13. Perkembangan Produksi Padi Sawah di WS Asahan Tahun 2001-2004 
Kabupaten/Kota Perkembangan Produksi Padi Sawah (ton) 
2000 2001 2002 2003 2004 
1. Kabupaten Asahan 335041 263191 245105 317657 325716 
2. Kota Tanjung Balai 4151 1722 390 1062 924 
3. Kota Simalungun 398067 411638 413827 438761 61857 
4. Kabupaten Toba Samosir 176167 160565 138633 156456 103412 
Jumlah WS Asahan 913426 837116 797955 913936 491909 
Tabel 3.14. Perkembangan Produksi Padi Ladang di WS Asahan Tahun 2001-2004 
Kabupaten/Kota Perkembangan Produksi Padi Ladang (ton) 
2000 2001 2002 2003 2004 
1. Kabupaten Asahan 4482 3567 4191 4834 3447 
2. Kota Tanjung Balai 
3. Kota Simalungun 51729 52252 54540 56675 30062 
4. Kabupaten Toba Samosir 6264 4983 3861 2684 2536 
Jumlah WS Asahan 62475 60802 62592 64193 36045
Laporan Akhir 
Penyusunan Pola Pengelolaan Sumber Daya Air Wilayah Sungai Asahan. 
3.3.4.2. Sub Sektor Perkebunan 
Komoditi perkebunan rakyat yang dibudidayakan di WS Asahan adalah karet 
(10332,70 Ha), kelapa sawit ( 24240,30 Ha), kelapa (43118,20 Ha), coklat ( 
(10118,81 Ha) dan kopi ( 3941,06 ha). Hasil produksi perkebunan rakyat di WS 
Asahan pada Tahun 2004 ( lihat Tabel 3.15.) antara lain : 5798.30 ton karet 
70000,89 ton kelapa sawit , 45540,12 ton kelapa, 9321,43 ton coklat dan 3633,68 
ton kopi. 
Komoditas perkebunan besar yang dikelola oleh pihak swasta/negara, 
membudidayakan tanaman karet seluas 51710,32 Ha , kelapa sawit seluas 
170816,32 Ha, coklat seluas 8744,92 Ha dan teh seluas 8372,75 Ha. Berturut-turut 
hasil produksi perkebunan swasta/negara pada tahun 2004 : 53579,88 ton karet, 
3191197, 90 ton sawit, 444926,00 minyak sawit, 64119 ton industri sawit, 9648,24 ton 
coklat dan 16141, 25 ton teh (lihat Tabel 3.16). 
Selengkapnya dapat dilihat pada Tabel 3.15 dan Tabel 3.16 sebagai berikut : 
Tabel 3.15. Produksi Tanaman Perkebunan Rakyat di WS Asahan Tahun 2004 
3 - 36 
No. Tanaman 
Perkebunan 
PT. JASAPATRIA GUNATAMA 
Luas Areal Perkebunan Rakyat (Ha) Produksi 
TBM TM TTM Jumlah (Ton) 
Total 
I Kab. Asahan 
1 Karet 293.00 7169.00 2145.00 9607.00 5274.00 
2 Kelapa Sawit 5643.00 15871.00 1431.00 22945.00 60861.00 
3 Kelapa 1141.00 33806.00 7992.00 42939.00 28284.00 
4 Coklat 1701.00 8053.00 391.00 10145.00 9206.00 
5 Kopi 8.00 13.00 1.00 22.00 5.20 
6 Aren 16.00 110.00 22.00 148.00 85.50 
7 Kemiri 0.00 11.00 0.00 11.00 48.00 
8 Kapuk 9.00 24.50 5.50 39.00 7.70 
9 Cengkeh 0.00 0.00 0.00 0.00 0.00 
10 Pinang 61.00 266.00 48.00 375.00 225.00 
11 Vaneli 0.00 0.00 0.00 0.00 0.00 
12 Teh 0.00 0.00 0.00 0.00 0.00 
II Kota Tanjung Balai 
1 Karet 0.00 0.00 0.00 0.00 0.00 
2 Kelapa Sawit 0.00 0.00 0.00 0.00 696.00 
3 Kelapa 0.00 0.00 0.00 0.00 17137.00 
4 Coklat 0.00 0.00 0.00 0.00 88.80
Laporan Akhir 
Penyusunan Pola Pengelolaan Sumber Daya Air Wilayah Sungai Asahan. 
Tabel 3.15. Produksi Tanaman Perkebunan Rakyat di WS Asahan Tahun 2004 
3 - 37 
PT. JASAPATRIA GUNATAMA 
(Lanjutan) 
No. Tanaman 
Perkebunan 
Luas Areal Perkebunan Rakyat (Ha) Produksi 
TBM TM TTM Jumlah (Ton) 
Total 
III Kab. Simalungun 
1 Karet 0.00 1.20 0.10 1.30 1.10 
2 Kelapa Sawit 0.00 16.20 0.00 16.20 307.09 
3 Kelapa 0.00 31.00 30.00 61.00 26.82 
4 Coklat 11.81 5.00 0.00 16.81 4.63 
5 Kopi 1108.15 2806.81 4.00 3919.06 3628.48 
6 Aren 7.00 54.10 1.60 62.70 50.47 
7 Kemiri 7.00 94.33 10.00 129.44 166.98 
8 Kapuk 0.00 0.00 0.00 0.00 0.00 
9 Cengkeh 162.44 45.00 4.00 211.44 1088.75 
10 Pinang 22.90 27.49 0.00 50.39 13.89 
11 Vaneli 11.30 0.00 0.00 11.30 0.00 
12 Teh 0.00 0.00 0.00 0.00 0.00 
IV Kab. Toba Samosir 
1 Karet 0.00 724.40 0.00 724.40 523.20 
2 Kelapa Sawit 0.00 1279.10 0.00 1279.10 8136.80 
3 Kelapa 0.00 118.20 0.00 118.20 92.30 
4 Coklat 0.00 27.00 0.00 27.00 22.00 
5 Kopi 0.00 0.00 0.00 0.00 0.00 
6 Aren 0.00 36.80 0.00 36.80 4.50 
7 Kemiri 0.00 18.80 0.00 18.80 12.40 
8 Kapuk 0.00 0.00 0.00 0.00 0.00 
9 Cengkeh 0.00 0.00 0.00 0.00 0.00 
10 Pinang 0.00 0.00 0.00 0.00 0.00 
11 Vaneli 0.00 0.00 0.00 0.00 0.00 
12 Teh 0.00 206.50 0.00 206.50 205.46 
TOTAL WS Asahan : 
1 Karet 293.00 7894.60 2145.10 10332.70 5798.30 
2 Kelapa Sawit 5643.00 17166.30 1431.00 24240.30 70000.89 
3 Kelapa 1141.00 33955.20 8022.00 43118.20 45540.12 
4 Coklat 1712.81 8085.00 391.00 10188.81 9321.43 
5 Kopi 1116.15 2819.81 5.00 3941.06 3633.68 
6 Aren 23.00 200.90 23.60 247.50 140.47 
7 Kemiri 7.00 124.13 10.00 159.24 227.38 
8 Kapuk 9.00 24.50 5.50 39.00 7.70 
9 Cengkeh 162.44 45.00 4.00 211.44 1088.75 
10 Pinang 83.90 293.49 48.00 425.39 238.89 
11 Vaneli 11.30 0.00 0.00 11.30 0.00 
12 Teh 0.00 206.50 0.00 206.50 205.46
Laporan Akhir 
Penyusunan Pola Pengelolaan Sumber Daya Air Wilayah Sungai Asahan. 
Tabel 3.16. Produksi Tanaman Perkebunan PTPN/Swasta di WS Asahan Tahun 2004 
3 - 38 
No. Tanaman 
Perkebunan 
PT. JASAPATRIA GUNATAMA 
Luas Area 
(Ha) Produksi (ton) 
I Kab. Asahan 
1 Karet/ Rubber 30676.03 29691.39 
2 Kelapa Sawit/ 
Palm Oil 
99367.22 2118696.00 
Sawit 
444926.00 
MS 
64119.00 
IS 
3 Coklat / Kakao 576 664 
4 Teh 0 0 
II Kota Tanjung Balai 
1 Karet/ Rubber 
Kelapa Sawit/ 
2 
Palm Oil 
3 Coklat / Kakao 
4 Teh 
III Kab. Simalungun 
1 Karet/ Rubber 
Kelapa Sawit/ 
2 
Palm Oil 
3 Coklat / Kakao 
4 Teh 
IV Kab. Toba Samosir 
1 Karet/ Rubber 21034.29 23888.49 
Kelapa Sawit/ 
2 
Palm Oil 71449.10 1072501.90 
3 Coklat / Kakao 8168.92 8984.24 
4 Teh 8372.75 16141.25 
TOTAL WS Asahan : 
1 Karet/ Rubber 51710.32 53579.88 0.00 0.00 
2 Kelapa Sawit/ 
Palm Oil 
170816.32 3191197.90 
Sawit 
444926.00 
MS 
64119.00 
IS 
3 Coklat / Kakao 8744.92 9648.24 0.00 0.00 
4 Teh 8372.75 16141.25 0.00 0.00
Laporan Akhir 
Penyusunan Pola Pengelolaan Sumber Daya Air Wilayah Sungai Asahan. 
Selain karet, komoditi perkebunan lainnya dan merupakan primadona bagi 
Provinsi Sumatera Utara adalah kelapa sawit. Harga jual output yang relatif 
menguntungkan, tersedianya dan relatif murahnya bibit, teknologi budidaya 
yang relatif sederhana, biaya pemeliharaan relatif rendah, serangan hama 
penyakit relatif kecil, dan harga lahan yang relatif rendah merangsang 
masyarakat untuk bercocok tanam komoditi kelapa sawit. 
3.3.4.3. Sub Sektor Perikanan 
Produksi ikan air tawar di WS Asahan sebanyak 852,61 ton , Kabupaten Toba 
Samosir merupakan kontributor terbesar yaitu sebanyak 655,96 ton . Ikan yang 
dihasilkan berasal dari dari danau/waduk sebanyak 448,81 ton, sungai/perairan 
umum sebanyak 82,79 ton, kolam air tenang sebanyak 178,60 ton, kolam air deras 
sebanyak 3,46 ton, sawah sebanyak 355,36 ton dan jaring apung sebanyak 232,50 
ton. Selengkapnya dapat dilihat pada Tabel 3.17. 
Tabel 3.17. Data Sub Sektor Perikanan Darat ( In Land) di WS Asahan Tahun 2004 
3 - 39 
PT. JASAPATRIA GUNATAMA 
No. 
Kabupaten 
/Kota 
Produksi Perikanan Darat/ In Land (ton) 
Danau/ 
Waduk 
Perairan 
Umum/ 
Sungai 
Budi Daya Ikan Jml 
Prod 
Luas 
Areal 
Kolam+ 
Sawah 
(Ha) 
Jml 
Ko 
lam 
Kolam 
Air 
Tenang 
Kolam 
Air 
Deras 
Sawah Jaring 
Apung 
I Kab. Asahan 0.00 19.00 0.00 0.00 0.00 53.00 72.00 0.00 338 
II 
Kota 
Tanjung 
Balai 0.00 37.45 0.00 0.00 0.00 28.80 66.25 0.00 0 
II 
I 
Kab. 
Simalungun 77.27 5.60 0.00 0.00 0.00 52.80 58.40 63.70 172 
I 
V 
Kab. Toba 
Samosir 371.54 20.74 178.60 3.46 355.26 97.90 655.96 1177.20 0 
Total WS 
Asahan 448.81 82.79 178.60 3.46 355.26 232.50 852.61 1240.90 510. 
3.3.4.4. Sub Sektor Peternakan 
Sub sektor peternakan ruminansia meliputi empat jenis ternak yang dominan 
yaitu usaha ternak sapi, kerbau, domba/kambing dan babi Usaha ternak ini 
umumnya adalah usaha ternak rakyat. Data usaha penggemukan sapi 
(fattening) ataupun usaha sapi perah di WS Asahan tidak ditemukan ,
Laporan Akhir 
Penyusunan Pola Pengelolaan Sumber Daya Air Wilayah Sungai Asahan. 
sedangkan usaha ternak kerbau , domba/kambing dan babi hampir seluruhnya 
usaha ternak rakyat. 
Produksi daging ternak di WS Asahan pada tahun 2004 tercatat 22723,87 ton 
daging sapi, 55739,2 ton daging kerbau, dan 30690,97 ton daging 
kambing/domba. Selengkapnya dapat dilihat pada Tabel 3.18 sampai dengan 
Tabel 3.21. 
Tabel 3.18. Data Produksi Daging Ternak di WS Asahan Tahun 2004 
3 - 40 
No. Kabupaten /Kota 
Kecamatan 
PT. JASAPATRIA GUNATAMA 
Produksi Daging (Ton) 
Sapi Kerbau Kambing/Domba 
1 2 3 4 5 
I Kab. Asahan 1945.5 317.2 114.2 
II Kota Tanjung Balai 20700 55192 30570 
III Kab. Simalungun 76.93 123.402 6.768 
IV Kab. Toba Samosir 1.44 106.59 0 
Total WS Asahan 22723.87 55739.2 30690.97 
Tabel 3.19. Data Produksi Daging Unggas di WS Asahan Tahun 2004 
No. Kabupaten /Kota 
Kecamatan 
Jumlah Produksi Daging Unggas (Ton) 
Ayam Ras 
Petelur 
(ekor) 
Ayam Ras 
Pedaging 
Ayam 
Kampung 
Itik/Itik 
Manila 
Burung 
Puyuh 
1 2 3 4 5 6 7 
I Kab. Asahan 1101000 129.20 17.8 76.52 0 
II Kota Tanjung Balai 188375 59.50 0 227.1 0 
III Kab. Simalungun 0 5.95 0 199.2 0 
IV Kab. Toba Samosir 0 0.00 0 0 0 
Total WS Asahan 1289375 194.65 17.8 502.82 0 
Tabel 3.20. Data Populasi Ternak di WS Asahan Tahun 2004 
No. Kabupaten /Kota 
Kecamatan 
Populasi Ternak (Ekor) 
Sapi Kerbau Kuda Sapi 
Perah Kambing Domba Babi 
1 2 3 4 5 6 7 8 9 
I Kab. Asahan 35504 4532 0 0 163648 31016 9251 
II Kota Tanjung Balai 30 49 6 0 2132 294 421 
III Kab. Simalungun 4185 4907 0 0 3386 0 35640 
IV Kab. Toba Samosir 757 15707 729 0 2596 108 12469 
Total WS Asahan 40476 25195 735 0 171762 31418 57781
Laporan Akhir 
Penyusunan Pola Pengelolaan Sumber Daya Air Wilayah Sungai Asahan. 
3 - 41 
Tabel 3.21. Data Populasi Unggas di WS Asahan Tahun 2004 
No. Kabupaten /Kota 
Kecamatan 
PT. JASAPATRIA GUNATAMA 
Jumlah Populasi Unggas (ekor) 
Ayam 
RasPetelur 
Ayam Ras 
Pedaging 
Ayam 
Kampung 
Itik/Itik 
Manila 
Burung 
Puyuh 
1 2 3 4 5 6 7 
I Kab. Asahan 1101000 1642000 2241174 442300 0 
II Kota Tanjung Balai 6300 0 32856 26801 5400 
III Kab. Simalungun 77081 37167 3000487 135364 0 
IV Kab. Toba Samosir 0 0 322130 35556 0 
Total WS Asahan 1184381 1679167 5596647 640021 5400 
Pada tahun 2004, populasi ternak sapi di WS Asahan berjumlah 40476 ekor, 
kerbau berjumlah 25195 ekor, kuda 735 ekor, kambing 171762 ekor, domba 31418 
ekor dan babi 57781 ekor. Sedangkan populasi unggas, ayam ras petelur 
berjumlah 1184381 ekor, ayam ras pedaging 1679167 ekor, ayam kampung 
5596647 ekor dan burung puyuh 5400 ekor. 
3.3.4.5. Sub Sektor Kehutanan 
Luas hutan di WS Asahan sampai pada tahun 2004 berjumlah 196865,30 Ha 
dimana Kabupaten Simalungun memiliki hutan terluas yakni 105593,70 Ha 
(53,638%) dan kedua terbesar adalah Kabupaten Toba Samosir dengan luas 
48570 Ha (24,672%), ketiga Kabupaten Asahan dengan luas 42701,50 Ha, 
sedangkan Kota Tanjung Balai tidak memiliki hutan. 
Luas hutan lindung terbesar di WS Asahan terdapat di Kabupaten Asahan 
dengan luas 32494 Ha, sementara di Kabupaten Simalungun luas hutan lindung 
47615 Ha dan di Kabupaten Toba Samosir luas hutan lindung sebesar 32868 Ha. 
Luas hutan lindung ini perlu dijaga kelestariannya karena merupakan daerah 
tangkapan air WS Asahan. Tata guna lahan hutan di WS Asahan dapat dilihat 
pada Tabel 3.22.
Laporan Akhir 
Penyusunan Pola Pengelolaan Sumber Daya Air Wilayah Sungai Asahan. 
3 - 42 
Tabel 3.22. Tata Guna Lahan Hutan di WS Asahan Tahun 2004 
No. Kabupaten /Kota 
Kecamatan 
PT. JASAPATRIA GUNATAMA 
Tata Guna Hutan (Ha) 
Hutan 
Produksi 
Hutan 
Lindung 
Hutan 
Konservasi 
I Kab. Asahan 10207.50 32494.00 0.00 
II Kota Tanjung Balai 0.00 0.00 0.00 
III Kab. Simalungun 57810.60 47615.10 168.00 
IV Kab. Toba Samosir 3302.00 32868.10 12400.00 
Total DAS Asahan 71320.10 112977.20 12568.00 
Luas hutan produksi terbatas yaitu hutan yang dapat diproduksi dengan sistim 
tebang pilih terdapat di Kabupaten Asahan seluas 8061,50 Ha. Luas hutan 
produksi tetap di Kabupaten Asahan seluas 2146 Ha, Kabupaten Simalungun 
seluas 57810,60 Ha dan Kabupaten Toba Samosir seluas 3302 Ha. 
Jenis hutan berdasarkan fungsi lainnya adalah hutan konservasi yang secara 
langsung juga penting peranannya dalam menjaga konservasi sumberdaya 
alam. Fungsi utama hutan ini adalah menjaga kelestarian satwa langka yang 
masih ada. Luas hutan suaka margasatwa pada tahun 2004 di WS Asahan 
seluas 12568 Ha dimana seluas 168 Ha (1,34 %) berada di Kabupaten Simalungun 
dan 12400 Ha (98,66 %) berada di Kabupaten Toba Samosir. 
Untuk menjaga kelestarian hutan di Kabupaten Toba Samosir , pihak pemerintah 
telah melakukan program penghijauan (reforesting) seluas 60 Ha ( 2002/2003) , 
687 Ha ( 2003/2004) dan 544 Ha pada tahun anggaran 2004/2005. Selain itu di 
kabupaten tersebut telah dilakukan pula reboisasi (reforestation) seluas 2779 Ha 
pada tahun 2003/2004 dan seluas 703 Ha pada tahun 2004/2005 
Dari data yang tersedia produksi hasil hutan di Kabupaten Simalungun tahun 
2004 berupa kayu Pinus sebanyak 845,28 m3 , kayu Akasia berjumlah 377,28 m3, 
kayu Eucaliptus berjumlah 74610,96 m3, rotan sebanyak 17910 batang, kulit kayu 
sebanyak 47110 ton, arang sebanyak 253 ton dan getah Tusam sebanyak 736 kg. 
Sedangkan di Kabupaten Toba Samosir pada periode 2004/2005 hasil hutan 
meliputi Log Pinus sebanyak 19967,98 m3, Pulp sebanyak 176506,6 ton, Eucaliptus 
sebanyak 64345,18 m3 .
Laporan Akhir 
Penyusunan Pola Pengelolaan Sumber Daya Air Wilayah Sungai Asahan. 
3.3.5. Sektor Energi dan Air Bersih 
3.3.5.1. Sub Sektor Listrik 
Jumlah pelanggan listrik di WS Asahan sebanyak 113715 unit , dimana 
pelanggan terbesar adalah pelanggan rumah tangga 
Kabupaten Toba Samosir merupakan pengkonsumsi lisrik terbesar di WS Asahan 
pada tahun 2004 yaitu 36657067 KVA, kemudian diikuti oleh Kota Tanjung Balai 
sebesar 19259220 KVA. Selengkapnya dapat dilihat pada Tabel 3.23. 
3 - 43 
Tabel 3.23. Data Sub Sektor Listrik di Wilayah Sungai Asahan Tahun 2004 
No. Kabupaten /Kota 
PT. JASAPATRIA GUNATAMA 
Jumlah Pelanggan dan KVA Tersambung 
Jumlah 
Pelanggan 
KVA 
Tersambung 
KVA 
Terjual 
Nilai 
Penjualan 
(Rp) 
1 Kab. Asahan 40938 24350.3 30893.5 (*) 
2 Kota Tanjung Balai 23322 19259220 4639299 2237014067 
3 Kab. Simalungun 18638 (*) (*) (*) 
4 Kab. Toba Samosir 30817 36657067 (*) (*) 
Total WS Asahan 113715 (**) (**) (**) 
(*), data tidak ada 
(**), data tidak lengkap 
Pada Tabel 3.24. dibawah ini disajikan persentase rumah tangga yang 
memanfaatkan sumber penerangan baik yang berasal dari PLN,non PLN dan 
lainnya. 
Tabel 3.24. Persentase Rumah Tangga Menurut Sumber Penerangan 
No. Kab/Kota Listrik 
PLN 
(%) 
Listrik 
Non PLN 
(%) 
Petromaks/ 
Aladin 
(%) 
Pelita, 
Senter, Obor 
(%) 
Lainnya 
(%) 
I Kab. Asahan 87,81 2,70 1,51 8,18 0 
II Kota Tanjung Balai 93,28 3,43 1,80 1,48 0 
III Kab. Simalungun 94.08 0 1,55 3.35 0,12 
IV Kab. Toba Samosir 96,35 0 0,16 3,17 0,32 
Sumber : BPS Provinsi Sumatera Utara
Laporan Akhir 
Penyusunan Pola Pengelolaan Sumber Daya Air Wilayah Sungai Asahan. 
3.3.5.2. Sub Sektor Air Bersih 
Jumlah konsumsi air bersih yang berasal dari PDAM di WS Asahan pada tahun 
2004 ( tidak termasuk Kabupaten Asahan ) sebesar 10397398 m3 
Jumlah pelanggan air PAM terbanyak dari Kota Tanjung Balai, yaitu sebanyak 
15254 pelanggan, dengan kebutuhan produksi air bersih sebesar 5193061m 
3 - 44 
PT. JASAPATRIA GUNATAMA 
, dengan jumlah 
pelanggan 20909 unit, dengan nilai penjualan Rp. 11.453.244.100,- 
3 
Peningkatan jumlah pelanggan di Kabupaten Simalungun pada periode 2002 – 
2004 meningkat tajam sebesar 195, 208 %, yang diikuti dengan peningkatan 
produksi sebesar 0,366 %, dengan kecilnya peningkatan produksi ini,maka 
diperkirakan peningkatan jumlah pelanggan berasal dari sektor rumah tangga. 
Selengkapnya tersaji pada Tabel 3.25 sampai dengan Tabel 3.27. 
Tabel 3.25. Jumlah Produksi dan Pelanggan Air Bersih Tahun 2004 di WS Asahan 
. 
Pelanggan terbesar berasal dari rumah tangga yaitu sebesar 14094 unit, diikuti 
hotel dan restoran sebanyak 782 unit dan badan sosial/ rumah sakit sebanyak 
231 unit. 
No. Kabupaten 
/Kota 
Prosentase Terhadap Cakupan 
Pelayanan Kabupaten/Kota 
Jml Pelanggan dan Produksi Air 
Bersih Tahun 2004 
Jml 
Pelanggan 
Prod. Air 
Bersih 
(M3) 
Nilai Air 
Bersih 
(1000 Rp) 
I Kabupaten 
Asahan 
Kab. Asahan Seluruhnya (*) 3856342 4074010 
Pada WS Asahan (*) 3856342 4074010 
Prosentase Thd Kabupaten 100 100 100 
II Kota Tanjung 
Balai 
Kota Tanjung Balai Seluruhnya 15254 5193061 5982248.14 
Pada DAS Asahan 15254 5193061 5982248.14 
Prosentase Thd Kota 100 100 100 
III Kabupaten 
Simalungun 
Kab. Simalungun Seluruhnya 28706 5431916 2525411 
Pada WS Asahan 2258 316571 193668 
Prosentase Thd Kabupaten 7.87 5.83 7.67 
IV 
Kabupaten 
Toba 
Samosir 
Kab. Toba Samosir Seluruhnya 3397 1031424 1203318 
Pada WS Asahan 3397 1031424 1203318 
Prosentase Thd Kabupaten 100 100 100 
Sumber : Data diolah
Laporan Akhir 
Penyusunan Pola Pengelolaan Sumber Daya Air Wilayah Sungai Asahan. 
3 - 45 
Tabel 3.26. Perkembangan Pelanggan Air Bersih di WS Asahan Tahun 2004 
No. Kabupaten /Kota 
Kecamatan 
PT. JASAPATRIA GUNATAMA 
Kenaikan Jumlah 
Pelanggan pada 
Periode 2002-2004 
(%) 
Kenaikan Jumlah 
Produksi pada 
Periode 2002-2004 
(%) 
I Kab. Asahan (*) (*) 
II Kota Tanjung Balai 4.766 - 0.006 
III Kab. Simalungun 195.208 0.366 
IV Kab. Toba Samosir 9.687 9.568 
Catatan : (*) tidak tersedia data 
Sumber : BPS Kabupaten/Kota terkait 
Tabel 3.27. Persentase Rumah Tangga Menurut Sumber Air minum 
No. Kab/Kota Ledeng 
(%) 
Pompa 
(%) 
Sumur 
(%) 
Mata Air 
(%) 
Lainnya 
(Sungai, 
hujan) (%) 
I Kab. Asahan 12,58 26,57 45,22 12,28 0.90 
II Kota Tanjung Balai 92,51 0,33 0,33 0,83 0 
III Kab. Simalungun 27,96 20,99 20,89 1,95 10,27 
IV Kab. Toba Samosir 12,81 12,59 21,21 0,79 10,79 
Sumber : BPS Provinsi Sumatera Utara 
Pada Tabel 3.27. di atas, terlihat bahwa pelayanan air bersih yang berasal dari air 
PAM di Kabupaten Asahan, Simalungun dan Toba Samosir relatif masih kecil, 
sebagian besar penduduk masih memanfaatkan air bersih yang berasal dari 
sumur pompa, sumur gali, mata air dan air sungai serta air hujan. Sedangkan di 
Kota Tanjung Balai kebutuhan air bersih disuplai dari air PAM. 
3.3.6. Sektor Pariwisata 
Obyek wisata di WS Asahan pada tahun 2004 yang terdiri dari wisata alam, wisata 
sejarah, wisata kepurbakalaan dan wisata seni budaya. Di wilayah ini terdapat 
Danau Toba yang terletak di Kabupaten Toba Samosir, yang merupakan 
primadona dan merupakan tujuan wisata yang banyak dikunjungi baik oleh 
wisatawan nusantara maupun wisatawan manca negara.
Laporan Akhir 
Penyusunan Pola Pengelolaan Sumber Daya Air Wilayah Sungai Asahan. 
Semakin berkembangnya sektor pariwisata di wilayah ini akan berdampak pula 
pada semakin meningkatnya kebutuhan air dalam rangka melayani industri 
pariwisata seperti jasa perhotelan dan restoran, demikian pula dalam rangka 
penggunaan sumber daya air untuk keperluan olahraga air baik di danau 
maupun di sungai. 
Jumlah wisatawan manca negara yang berkunjung ke Provinsi Sumatera Utara 
pada tahun 2002 sebanyak 121819 orang, pada tahun 2003 turun menjadi 98336 
orang dan pada tahun 2004 meningkat lagi menjadi 112319 orang. Pada Tahun 
2004, kunjungan wisatawan terbanyak berasal dari negara-negara Asean, yaitu 
sebesar 80366 orang ( 71,55 %) . 
Berdasarkan kebangsaannya jumlah turis asing yang dominan pada tahun 2004 
berasal dari Malaysia yaitu sebanyak 68781 orang (61,23 %) , Singapura sebanyak 
9458 orang (8,42 %) dan Belanda sebanyak 5400 orang (4,81 %). 
Untuk mendukung peningkatan jumlah kunjungan wisatawan perlu prasarana 
pariwisata yang memadai seperti, akomodasi, restoran, prasarana dan sarana 
transportasi, obyek wisata yang menarik, kemudahan pencapaian ke lokasi 
obyek wisata, keramahtamahan dan keamanan. Dari observasi lapangan 
semua prasarana pariwisata ini sudah dimiliki oleh Kabupaten/Kota yang terletak 
di WS Asahan. 
Selengkapnya tersaji pada Tabel 3.28 dan Tabel 3.29. 
Tabel 3.28. Perkembangan Jumlah Hotel dan Akomodasi lainnya di WS Asahan 
3 - 46 
Periode Tahun 2000 - 2004 
No. Kabupaten/Kota Perkembangan Jumlah Hotel 
PT. JASAPATRIA GUNATAMA 
2000 2001 2002 2003 2004 
1 2 3 4 5 6 7 
1 Kab. Asahan 8 8 8 11 12 
2 Kota Tanjung Balai 7 7 7 6 7 
3 Kab. Simalungun 51 52 56 50 43 
4 Kab. Toba Samosir 77 84 87 86 86 
Jumlah WS Asahan 143 151 158 153 148 
Sumber : BPS Provinsi Sumatera Utara Tahun 2004
Laporan Akhir 
Penyusunan Pola Pengelolaan Sumber Daya Air Wilayah Sungai Asahan. 
Tabel 3.29. Jumlah Hotel dan Akomodasi lainnya Menurut Kelas di WS Asahan 
3 - 47 
Periode Tahun 2004 
No. Kabupaten/Kota 
PT. JASAPATRIA GUNATAMA 
Kelas Hotel 
Bintang 
1 
Bintang 
2 
Bintang 
3 
Bintang 
4 
Bintang 
5 
Melati 
1 2 3 4 5 6 7 8 
1 Kab. Asahan 1 11 
2 Kota Tanjung Balai 7 
3 Kab. Simalungun 1 5 1 1 35 
4 Kab. Toba Samosir 3 3 80 
Jumlah WS Asahan 5 8 1 1 0 133 
Sumber : BPS Provinsi Sumatera Utara Tahun 2004 
3.3.7. Sektor Industri Pengolahan 
Sektor industri dikelompokkan atas industri besar, sedang, kecil dan rumah 
tangga, pengelompokan tersebut didasarkan pada jumlah tenaga kerja yang 
bekerja pada industri tersebut. 
Jumlah usaha industri besar dan sedang yang berada di keempat 
kabupaten/kota yang berada di Wilayah Sungai Asahan pada tahun 2004 
sebanyak 174 buah, dengan penyerapan jumlah tenaga kerja sekitar 25781 
orang. Jumlah tenaga kerja mengalalami penurunan sekitar 11,793 % 
dibandingkan dengan jumlah tenaga kerja pada tahun 2002. 
Pada tahun 2004, nilai output industri besar/sedang di Kabupaten Asahan 
mencapai 11367,44 milyar rupiah , Kota Tanjung Balai mencapai 398,66 milyar 
rupiah , Kabupaten Simalungun sebesar 2051,62 milyar rupiah dan Kabupaten 
Toba Samosir mencapai 1227,53 milyqr rupiqh . Nilai output industri besar dan 
sedang mengalami peningkatan sebesar 15,245 % pada tahun 2003 dan 5,29 % 
pada tahun 2004, sebagaimana tersaji pada Tabel 3.30. . 
Industri besar dan sedang tersebut umumnya di klasifikasikan sebagai berikut : 
- Industri makanan, minuman , tembakau dan lainnya 
- Industri tekstil, pakaian jadi dan kulit 
- Industri kayu, barang-barang dari kayu termasuk perabot rumah tangga 
- Industri kertas, barang-barang dari kertas, percetakan dan penerbitan 
- Industri kimia, barang-barang dari bahan kimia, minyak bumi, batu bara, 
karet dan plastik 
- Industri barang galian bukan logam, kecuali minyak bumi dan batu bara
Laporan Akhir 
Penyusunan Pola Pengelolaan Sumber Daya Air Wilayah Sungai Asahan. 
Pada tahun 2004, jumlah industri kecil dan kerajinan rumah tangga di Wilayah 
Sungai Asahan sebanyak 1908 buah, yang mampu menyerap tenaga kerja 
sekitar 12513 orang. Industri kecil dan kerajinan rumah tangga tersebut umumnya 
bergerak di bidang aneka industri, pengolahan pangan, kerajinan sandang/kulit, 
industri kimia/bangunan, industri logam dan kerajinan umum lainnya, secara rinci 
disajikan pada Table 3.31. 
3 - 48 
- Industri logam dasar 
- Industri barang dari logam, mesin dan peralatannya 
- Industri pengolahan lainnya. 
PT. JASAPATRIA GUNATAMA
Laporan Akhir 
Penyusunan Pola Pengelolaan Sumber Daya Air Wilayah Sungai Asahan. 
3 - 49 
Tabel 3.30. Perkembangan Jumlah Industri Besar dan Sedang Periode Tahun 2002 - 2004 
No. Kabupaten /Kota 
PT. JASAPATRIA GUNATAMA 
Perkembangan Jumlah Industri Besar & Sedang Tahun 2002 - 2004 
2002 2003 2004 
Jml 
Industri 
Nilai Input 
Industri 
(Milyar 
Rp.) 
Nilai Ouput 
Industri 
( Milyar 
Rp.) 
Jml 
Ten. 
Kerja 
Jml 
Industri 
Nilai Input 
Industri 
(Milyar 
Rp.) 
Nilai Ouput 
Industri 
( Milyar 
Rp.) 
Jml 
Ten. 
Kerja 
Jml 
Industri 
Nilai Input 
Industri 
(Milyar 
Rp.) 
Nilai 
Ouput 
Industri 
( Milyar 
Rp.) 
Jml 
Ten. 
Kerja 
I Kab. Asahan 103 9495.68 11328.71 12421 103 8721.34 12206.24 12485 103 8821.66 11367.44 12490 
II Kota Tanjung Balai 1 208.21 406.03 1912 1 178.46 307.86 2032 1 188.49 398.66 2030 
III Kab. Simalungun 56 1605.64 2037.37 14194 55 1468.93 2039.85 10366 55 1520.29 2051.62 10376 
IV Kab. Toba Samosir 14 8.42 11.5 701 15 110.35 1330.99 880 15 112.91 1227.53 885 
Jumlah Total 174 11317.95 13783.61 29228 174 10479.08 15884.94 25763 174 10643.35 15045.25 25781 
Sumber : Data Diolah 
Tabel 3.31. Jumlah Industri Kecil di WS Asahan Tahun 2004 
No. Kabupaten /Kota 
Jumlah Industri Kecil Tahun 2004 
Pengolahan 
Pangan 
Sandang 
& Kulit 
Kimia dan 
Bahan 
Bangunan 
Kerajinan 
Umum 
Crumb 
Rubber,Latex, 
benang karet 
Industri 
Logam 
Jumlah 
Perus. 
Jumlah 
Tenaga 
.Kerja 
I Kab. Asahan 344 0 216 0 3 449 1012 11044 
II Kota Tanjung Balai 57 82 65 33 0 143 380 2098 
III Kab. Simalungun 110 14 46 9 3 131 313 4299 
IV Kab. Toba Samosir 113 569 81 101 0 32 896 1469 
Jumlah Total 457 569 297 101 3 481 1908 12513 
Sumber : Data Diolah
Laporan Akhir 
Penyusunan Pola Pengelolaan Sumber Daya Air Wilayah Sungai Asahan. 
3.3.8. Sektor Pertambangan dan Penggalian 
Kontribusi Sektor Pertambangan dan Penggalian di WS Asahan hampir dapat 
dikatakan sangat kecil, hanya terbatas pada bahan galian C yaitu batu gunung 
yang dikelola oleh 2 perusahaan dalam jumlah yang relatif kecil yaitu 1120 m3 
3 - 50 
3.3.9. Pertumbuhan Ekonomi Wilayah Studi 
PT. JASAPATRIA GUNATAMA 
di 
Kecamatan Silimakuta Kabupaten Simalungun. 
3.3.9.1. Pertumbuhan Ekonomi Provinsi Sumatera Utara 2002 – 2004 
Produk Domestik Regional Bruto Provinsi Sumatera Utara pada tahun 2004 
berjumlah Rp 114,64729 triliun( termasuk Migas) dan Rp. 113,50568 (tanpa Migas) 
menurut harga berlaku. Dari jumlah tersebut, sektor pertanian memberikan 
kontribusi 27,705 %, kemudiaan sektor industri pengolahan 27,498 %, dan sektor 
perdagangan, hotel dan restoran 18,91 %. Sektor listrik, gas dan air minum 
peranannya dalam memberikan kontribusi pendapatan ekonomi Sumatera Utara 
relatif kecil pada tahun 2004, yaitu sebesar 1,420 %. Rincian tertera pada 
Tabel 3.32 sampai dengan Tabel 3.36. 
Selama periode 2002 – 2004, laju pertumbuhan ekonomi Provinsi Sumatera Utara 
rata-rata 14,068 %/tahun menurut harga berlaku (nominal). Sedangkan 
berdasarkan harga konstan tahun 1993 ( PDRB riil) selama periode 2002 – 2004 
ekonomi Provinsi Sumatera Utara bertumbuh rata-rata 4,793 %/tahun. 
Tabel 3.32. Perkembangan PDRB Provinsi Sumatera Utara Tahun 2002- 2004 Atas 
Dasar Harga Berlaku (Milyar Rupiah) 
Lapangan Usaha 2002 (%) 2003 (%) 2004 (%) 
1 Pertanian 26,638.44 30.23 28,634.17 28.26 31,763.44 27.71 
2 Penggalian 1,452.25 1.65 1,571.24 1.55 1,711.84 1.49 
3 Industri 23,201.30 26.33 27,868.20 27.50 31,526.34 27.50 
4 Listrik, Gas dan Air Minum 1,071.76 1.22 1,398.11 1.38 1,628.16 1.42 
5 Bangunan 3,693.60 4.19 4,329.64 4.27 5,283.17 4.61 
6 Perdagangan, Hotel dan restoran 16,750.02 19.01 19,316.89 19.06 21,680.17 18.91 
7 Pengangkutan dan Komunikasi 4,941.90 5.61 5,895.92 5.82 6,822.76 5.95 
8 Keuangan, Asuransi, Usaha Persewaan 
Bangunan & Tanah , Jasa Perusahaan 
3,781.63 4.29 4,342.68 4.29 5,196.92 4.53 
9 Jasa Kemasyarakatan, Sosial & 
Perorangan 
6,586.61 7.47 7,966.90 7.86 9,033.89 7.88 
PDRB/GDRP Termasuk MIGAS 88,117.51 100.00 101,323.75 100.00 114,647.29 100.00 
PDRB/GDRP Tanpa MIGAS 87,074.90 100,248.40 113,505.68 
Sumber : BPS Provinsi Sumatera Utara
Laporan Akhir 
Penyusunan Pola Pengelolaan Sumber Daya Air Wilayah Sungai Asahan. 
Tabel 3.33. Perkembangan PDRB Provinsi Sumatera Utara Tahun 2002- 2004 Atas 
1 Pertanian 7,924.48 30.57 8,171.31 30.17 8,479.34 29.65 
2 Penggalian 332.98 1.28 347.57 1.28 323.60 1.13 
3 Industri 5,665.95 21.85 5,872.16 21.68 6,154.76 21.52 
4 Listrik, Gas dan Air Minum 447.09 1.72 474.19 1.75 500.79 1.75 
5 Bangunan 1,112.46 4.29 1,209.64 4.47 1,337.05 4.68 
6 Perdagangan, Hotel dan 
3 - 51 
Dasar Harga Konstan Tahun 1993 (Milyar Rupiah) 
Lapangan Usaha 2002 (%) 2003 (%) 2004 (%) 
restoran 
PT. JASAPATRIA GUNATAMA 
4,465.33 17.22 4,611.81 17.03 4,842.92 16.93 
7 Pengangkutan dan 
Komunikasi 
2,299.19 8.87 2,456.56 9.07 2,704.94 9.46 
8 Keuangan, Asuransi, Usaha 
Persewaan Bangunan & 
Tanah , Jasa Perusahaan 
1,737.12 6.70 1,847.85 6.82 2,029.04 7.09 
9 Jasa Kemasyarakatan, 
Sosial & Perorangan 
1,940.75 7.49 2,095.81 7.74 2,226.18 7.78 
PDRB/GDRP Termasuk 
MIGAS 25,925.36 100.00 27,086.90 100.00 28,598.61 100.00 
PDRB/GDRP Tanpa MIGAS 25,781.29 26,951.10 28,504.50 
Sumber : BPS Provinsi Sumatera Utara 
Tabel 3.34. Laju Pertumbuhan Ekonomi Provinsi Sumatera Utara Menurut 
Lapangan Usaha Tahun 2002- 2004 
No. Lapangan Usaha 2002 2003(*) 2004(**) 
1 Pertanian 2.26 (%) 3.11 (%) 3.77 (%) 
2 Penggalian 7.49 (%) 4.38 (%) -6.9 (%) 
3 Industri 5.08 (%) 3.64 (%) 4.81 (%) 
4 Listrik, Gas dan Air Minum 8.58 (%) 6.06 (%) 5.61 (%) 
5 Bangunan 4.26 (%) 8.73 (%) 10.53 (%) 
6 Perdagangan, Hotel dan restoran 4.89 (%) 3.28 (%) 5.01 (%) 
7 Pengangkutan dan Komunikasi 6.65 (%) 6.84 (%) 10.11 (%) 
8 Keuangan, Asuransi, Usaha Persewaan 
Bangunan & Tanah , Jasa Perusahaan 
2.94 (%) 6.37 (%) 9.81 (%) 
9 Jasa Kemasyarakatan, Sosial & Perorangan 3.21 (%) 7.99 (%) 6.22 (%) 
PDRB/GDRP Termasuk MIGAS 4.07 (%) 4.48 (%) 5.58 (%) 
PDRB/GDRP Tanpa MIGAS 4.08 (%) 4.54 (%) 5.76 (%) 
Sumber : BPS Provinsi Sumatera Utara
Laporan Akhir 
Penyusunan Pola Pengelolaan Sumber Daya Air Wilayah Sungai Asahan. 
Asahan Simalungun Tobasa Tanjung Balai 
Milyar Rp. Milyar Rp. Milyar Rp. Milyar Rp. 
2000 - - 829,175.55 372,986.770 
2001 - - 845,749.81 393,796.520 
2002 3,449.69 2,225,567.03 892,195.15 415,889.650 
2003 3,647.05 2,335,466.89 1,535,669.55 440,052.860 
2004 3,863.40 - 1,285,571.32 - 
2000 - - 829,175.55 849,525.07 
2001 - - 921,427.29 976,458.66 
2002 10,585.39 4,610,352.57 1,040,894.02 1,122,409.24 
2003 12,555.76 4,881,555.37 2,014,705.76 1,338,631.66 
2004 14,482.39 - 1,748,167.51 - 
Tabel 3.36. Perkembangan Pendapatan Per Kapita Kabupaten/Kota di WS Asahan 
Atas Dasar Tahun Kabupaten/Kota 
Asahan Simalungun Tobasa Tanjung Balai 
(Rp.) (Rp.) (Rp.) (Rp.) 
2000 - - 4,754,937.72 2,816,312.310 
2001 - - 4,784,816.50 2,818,186.840 
2002 3,510,091.66 2,225,567.03 5,008,533.70 2,925,730.400 
2003 3,683,030.21 2,335,466.89 9,190,232.98 3,022,922.400 
2004 3,825,696.93 - 7,656,448.63 - 
2000 - - 4,754,937.72 6,414,511.47 
2001 - - 5,212,960.67 6,987,981.88 
2002 10,770,733.79 4,610,352.57 5,843,287.51 7,896,005.18 
2003 12,679,636.04 4,881,555.37 12,057,030.96 9,195,667.16 
2004 14,341,042.68 - 10,411,522.51 - 
3 - 52 
Tabel 3.35. Perkembangan PDRB Kabupaten/Kota di WS Asahan 
Atas Dasar Tahun Kabupaten/Kota 
HARGA 
KONSTAN 
HARGA 
BERLAKU 
Sumber : BPS Kabupaten/Kota Terkait 
HARGA 
KONSTAN 
HARGA 
BERLAKU 
Sumber : BPS Kabupaten/Kota Terkait 
PT. JASAPATRIA GUNATAMA
Laporan Akhir 
Penyusunan Pola Pengelolaan Sumber Daya Air Wilayah Sungai Asahan. 
3.4. Aspek Hidrologi 
3.4.1. Analisis Curah Hujan, Iklim dan Debit 
Analisis Ketersediaan Air 
Analisis perilaku hidroklimatologi dilakukan berdasarkan statistik data historis, 
antara lain rata-rata, simpangan baku, minimum, maksimum, dan koefisien variasi. 
Angka koefisien variasi menyatakan seberapa besar variabilitas debit. Semakin 
besar variabilitas debit aliran sungai berarti sungai tersebut memerlukan perhatian 
khusus, yaitu misalnya pembangunan tampungan air (embung). 
Analisis ketersediaan air, atau analisis potensi air 
), 
, iklim dan kondisi DAS 
sehingga akan diperoleh debit aliran dengan berbagai tingkat keandalan 
sebagai berikut: 
3 - 53 
a) Berdasarkan data runtut-waktu (time-series) dari data yang ada ( 
bilamana data tersebut tersedia; 
dengan menggunakan model hujan-aliran (rainfall-runoff model). 
PT. JASAPATRIA GUNATAMA 
dilakukan dengan menggunakan 
berbagai alternatif data dasar sebagai berikut: 
historis 
b) Jika tidak tersedia data debit, atau jika ternyata data debit yang ada 
hanya mencakup kurang dari lima tahun, maka perkiraan potensi sumber 
daya air dilakukan berdasarkan 
data curah hujan 
Dari kedua cara tersebut diatas, maka akan diperoleh data debit aliran bulanan 
yang cukup panjang sehingga dapat dilakukan analisis dengan tahapan sebagai 
berikut: 
Konversi Satuan debit aliran sungai dari satuan meter-kubik/detik menjadi satuan 
milimeter/hari, sehingga dapat diterapkan pada sembarang titik di DAS, misalnya 
di muara sungai, batas kabupaten, dan lokasi bendung atau pengambilan air. 
Analisis statistik dari data debit tersebut, juga analisis durasi dan analisis frekuensi 
- tingkat keandalan Q80%, atau boleh gagal sekali dalam lima tahun, untuk 
memasok irigasi; dan 
- tingkat keandalan Q90%, atau boleh gagal sekali dalam 10 tahun, untuk 
memasok air bersih rumah-tangga, perkotaan dan industri. 
Ketersediaan air dalam pengertian sumberdaya air pada dasarnya terdiri atas 
tiga jenis, yaitu air hujan, air permukaan, dan air tanah. Air hujan pada umumnya 
hanya berkontribusi untuk mengurangi kebutuhan air irigasi yaitu dalam bentuk 
hujan efektif, meskipun pada beberapa daerah air hujan yang ditampung 
dengan baik juga menjadi sumber air yang cukup berarti untuk keperluan rumah 
tangga.
Laporan Akhir 
Penyusunan Pola Pengelolaan Sumber Daya Air Wilayah Sungai Asahan. 
Sumber air yang berpotensi besar untuk dimanfaatkan adalah sumber air 
permukaan dalam bentuk air di sungai, saluran, danau, dan tampungan lainnya. 
Penggunaan air tanah yang kenyataannya sangat membantu pemenuhan 
kebutuhan air baku maupun air irigasi pada daerah yang sulit mendapatkan air 
permukaan harus dijaga agar pengambilannya tetap berada di bawah debit 
aman (safe yield). 
Ketersediaan air dapat didefinisikan dalam berbagai cara. Dalam hal lokasi 
ketersediaan air dapat berlaku pada suatu titik, misalnya pada suatu lokasi pos 
duga air, bendung tempat pengambilan air irigasi, dan sebagainya dimana 
satuan yang kerap digunakan adalah berupa nilai debit aliran dalam meter kubik 
atau liter per-detik. Banyaknya air yang tersedia dapat juga dinyatakan berlaku 
dalam suatu areal tertentu, misalnya pada suatu wilayah sungai, daerah 
pengaliran sungai, daerah irigasi, dan sebagainya, dimana satuan yang kerap 
digunakan adalah berupa banyaknya air yang tersedia pada satu satuan waktu 
misalnya juta meter kubik per tahun atau milimeter per hari. 
Analisis ketersediaan air menghasilkan perkiraan ketersediaan air di suatu wilayah 
sungai atau suatu sistem tata air, secara spasial maupun dalam waktu. Analisis ini 
pada dasarnya terdiri atas langkah-langkah sebagai berikut: 
1. analisis data debit aliran; 
2. analisis data hujan dan iklim; 
3. pengisian data debit yang kosong serta memperpanjang data debit runtut 
Analisis Curah Hujan 
Analisis curah hujan dalam pengembangan sumberdaya air terutama dilakukan 
untuk: 
a) sebagai masukan model hujan-aliran (rainfall-runoff model), untuk ini 
b) sebagai masukan dalam perhitungan kebutuhan air irigasi dan tambak, 
• uji konsistensi data; 
• penyaringan terhadap data yang salah atau diragukan; melengkapi data 
• perhitungan hujan kawasan; dan 
• perhitungan hujan andalan R80% untuk perkiraan besarnya hujan efektif. 
3 - 54 
waktu; dan 
4. analisis frekuensi mengenai debit aliran rendah. 
diperlukan data hujan runtut waktu (time-series); dan 
dalam bentuk hujan efektif. 
Analisis curah hujan meliputi pekerjaan-pekerjaan sebagai berikut: 
hujan yang kosong; 
PT. JASAPATRIA GUNATAMA
Laporan Akhir 
Penyusunan Pola Pengelolaan Sumber Daya Air Wilayah Sungai Asahan. 
Uji konsistensi Data Curah Hujan 
Data curah hujan yang akan dianalisis harus konsisten. Data yang tidak konsisten 
dapat disebabkan karena tumbuhnya pohon di dekat alat penakar hujan, 
pergantian alat, dan perubahan metode pencatatan. Salah satu cara untuk 
menguji konsistensi data adalah dengan analisis kurva massa ganda (double 
mass curve analysis), yaitu dengan menggambarkan kumulatif curah hujan dari 
pos yang diperiksa terhadap kumulatif rata-rata curah hujan pos tetangganya. 
Melengkapi Data Hujan yang Kosong 
Kondisi data hujan bulanan di Indonesia pada umumnya dapat dikatakan cukup 
baik, akan tetapi masih selalu terdapat data yang kosong atau tidak terisi (missing 
data). Hal ini dapat disebabkan antara lain oleh karena alat ukur yang rusak atau 
mandor yang lupa mencatat. Jika data hujan akan digunakan sebagai masukan 
utama model rainfall-runoff, maka diperlukan data hujan yang 
berkesinambungan dan lengkap. Pengisian data yang kosong tersebut adalah 
berdasarkan data pos hujan tetangganya yang berkorelasi tinggi, dengan rumus 
sebagai berikut: 
dimana: 
Rx = hujan di Pos X yang besarnya akan diperkirakan 
Ra = hujan pada bulan dan tahun yang sama pada pos hujan tetangga yang 
Nx = rata-rata curah hujan tahunan jangka panjang (long term annual) di Pos X 
Na 
= rata-rata curah hujan tahunan jangka panjang di Pos tetangga terdekat 
Perhitungan hujan kawasan dilakukan untuk memberi nilai curah hujan secara 
time-series pada setiap kawasan (areal rainfall) yang dapat berupa Daerah Aliran 
Sungai (DAS) atau sub-SWS berdasarkan data hujan dari pos-pos yang ada (point 
rainfall). Perhitungan hujan kawasan pada studi ini akan dilakukan dengan cara 
Metode Poligon Thiessen, dimana bobot dari setiap pos hujan berbanding 
dengan luas areal pengaruh pos hujan tersebut. Areal tersebut dibentuk dari 
poligon yang sisi-sisinya adalah garis tegak lurus pada garis yang 
menghubungkan dua buah pos hujan. 
3 - 55 
Rx = Nx/Na * Ra 
berkorelasi tertinggi 
yang berkorelasi tinggi 
Perhitungan Hujan Kawasan (Areal Rainfall) 
PT. JASAPATRIA GUNATAMA
Laporan Akhir 
Penyusunan Pola Pengelolaan Sumber Daya Air Wilayah Sungai Asahan. 
Pada wilayah studi ini terdapat beberapa pos hujan dengan data yang cukup 
lengkap sebagai berikut: 
Bar-chart ketersediaan data pada Gambar 3.9 di bawah ini menunjukkan data 
yang merupakan time-series tak terputus dari tahun 1985 sampai dengan 1996. 
3 - 56 
- Aek Loba 
- Bandar Pulau 
- Pulau Raja 
- Kuala Piasa 
- Porsea 
- Balige 
- Dolok Sanggul 
- Pangururan 
- Parapat 
Lokasi dari pos hidroklimatologi dapat dilihat pada Gambar 3.8 berikut. 
Gambar 3.8. Lokasi Pos Hidroklimatologi 
PT. JASAPATRIA GUNATAMA
Laporan Akhir 
Penyusunan Pola Pengelolaan Sumber Daya Air Wilayah Sungai Asahan. 
3 - 57 
1984 1985 1986 1987 1988 1989 1990 1991 1992 1993 1994 1995 1996 1997 1998 1999 2000 2001 2002 2003 2004 2005 2006 
PT. JASAPATRIA GUNATAMA 
AEK LOBA 
PANGURURAN 
B. PULAU 
PARAPAT 
BALIGE 
PORSEA 
D.SANGGUL 
PIASA 
P.RAJA 
PINTU POHAN 
MARANTI 
SIRIA RIA 
LUMBAN 
Gambar 3.9. Bar-chart Ketersediaan Data Hujan 
Screening dan Uji Konsistensi Data 
Hasil pengujian konsistensi data dengan analisis kurva massa ganda dari Gambar 
3.11 sampai dengan Gambar 3.18 menunjukkan bahwa semua pos hujan 
tersebut memiliki data yang konsisten. Demikian pula dari hasil pengeplotan time-series 
pada Gambar 3.10. tidak ada indikasi kesalahan data yang sistemik. 
Dengan demikian data hujan bulanan dari semua pos ini dapat digunakan 
dalam analisis hujan-aliran.
Laporan Akhir 
Penyusunan Pola Pengelolaan Sumber Daya Air Wilayah Sungai Asahan. 
0% 5% 10% 15% 20% 25% 30% 35% 40% 45% 50% 55% 60% 65% 70% 75% 80% 85% 90% 95% 100% 
3 - 58 
09-12-1985 09-12-1986 09-12-1987 08-12-1988 08-12-1989 08-12-1990 08-12-1991 07-12-1992 07-12-1993 07-12-1994 
PT. JASAPATRIA GUNATAMA 
Time Series 
Time 
AEK LOBA PH B.PULAU PH BALIGE PH D.SANGGUL PH K.PIASA PH 
P.RAJA PH PANGURURAN PH PARAPAT PH PORSEA PH 
Rainfall historical [mm] 
900 
850 
800 
750 
700 
650 
600 
550 
500 
450 
400 
350 
300 
250 
200 
150 
100 
50 
0 
Gambar 3.10. Plotting Time-Series Secara Bersama 
Aek Loba 
Base 
Test 
105% 
100% 
95% 
90% 
85% 
80% 
75% 
70% 
65% 
60% 
55% 
50% 
45% 
40% 
35% 
30% 
25% 
20% 
15% 
10% 
5% 
0% 
-5% 
Gambar 3.11. Kurva Massa Ganda Pos Aek Loba
Laporan Akhir 
Penyusunan Pola Pengelolaan Sumber Daya Air Wilayah Sungai Asahan. 
0% 5% 10% 15% 20% 25% 30% 35% 40% 45% 50% 55% 60% 65% 70% 75% 80% 85% 90% 95% 100% 
0% 5% 10% 15% 20% 25% 30% 35% 40% 45% 50% 55% 60% 65% 70% 75% 80% 85% 90% 95% 100% 
3 - 59 
PT. JASAPATRIA GUNATAMA 
Bandar Pulau 
Base 
Test 
105% 
100% 
95% 
90% 
85% 
80% 
75% 
70% 
65% 
60% 
55% 
50% 
45% 
40% 
35% 
30% 
25% 
20% 
15% 
10% 
5% 
0% 
-5% 
Gambar 3.12. Kurva Massa Ganda Pos Bandar Pulau 
Balige 
Base 
Test 
105% 
100% 
95% 
90% 
85% 
80% 
75% 
70% 
65% 
60% 
55% 
50% 
45% 
40% 
35% 
30% 
25% 
20% 
15% 
10% 
5% 
0% 
-5% 
Gambar 3.13. Kurva Massa Ganda Pos Balige
Laporan Akhir 
Penyusunan Pola Pengelolaan Sumber Daya Air Wilayah Sungai Asahan. 
0% 5% 10% 15% 20% 25% 30% 35% 40% 45% 50% 55% 60% 65% 70% 75% 80% 85% 90% 95% 100% 
0% 5% 10% 15% 20% 25% 30% 35% 40% 45% 50% 55% 60% 65% 70% 75% 80% 85% 90% 95% 100% 
3 - 60 
PT. JASAPATRIA GUNATAMA 
Dolok Sanggul 
Base 
Test 
105% 
100% 
95% 
90% 
85% 
80% 
75% 
70% 
65% 
60% 
55% 
50% 
45% 
40% 
35% 
30% 
25% 
20% 
15% 
10% 
5% 
0% 
-5% 
Gambar 3.14. Kurva Massa Ganda Pos Dolok Sanggul 
Kuala Piasa 
Base 
Test 
105% 
100% 
95% 
90% 
85% 
80% 
75% 
70% 
65% 
60% 
55% 
50% 
45% 
40% 
35% 
30% 
25% 
20% 
15% 
10% 
5% 
0% 
-5% 
Gambar 3.15. Kurva Massa Ganda Pos Luala Piasa
Laporan Akhir 
Penyusunan Pola Pengelolaan Sumber Daya Air Wilayah Sungai Asahan. 
0% 5% 10% 15% 20% 25% 30% 35% 40% 45% 50% 55% 60% 65% 70% 75% 80% 85% 90% 95% 100% 
0% 5% 10% 15% 20% 25% 30% 35% 40% 45% 50% 55% 60% 65% 70% 75% 80% 85% 90% 95% 100% 
3 - 61 
PT. JASAPATRIA GUNATAMA 
Pulau Raja 
Base 
Test 
105% 
100% 
95% 
90% 
85% 
80% 
75% 
70% 
65% 
60% 
55% 
50% 
45% 
40% 
35% 
30% 
25% 
20% 
15% 
10% 
5% 
0% 
-5% 
Gambar 3.16. Kurva Massa Ganda Pos Pulau Raja 
Pangururan 
Base 
Test 
105% 
100% 
95% 
90% 
85% 
80% 
75% 
70% 
65% 
60% 
55% 
50% 
45% 
40% 
35% 
30% 
25% 
20% 
15% 
10% 
5% 
0% 
-5% 
Gambar 3.17. Kurva Massa Ganda Pos Pangururan
Laporan Akhir 
Penyusunan Pola Pengelolaan Sumber Daya Air Wilayah Sungai Asahan. 
0% 5% 10% 15% 20% 25% 30% 35% 40% 45% 50% 55% 60% 65% 70% 75% 80% 85% 90% 95% 100% 
3 - 62 
PT. JASAPATRIA GUNATAMA 
Prapat 
Base 
Test 
105% 
100% 
95% 
90% 
85% 
80% 
75% 
70% 
65% 
60% 
55% 
50% 
45% 
40% 
35% 
30% 
25% 
20% 
15% 
10% 
5% 
0% 
-5% 
Gambar 3.18. Kurva Massa Ganda Pos Parapat 
Analisis Klimatologi 
Data iklim yang berupa suhu udara, kelembaban relatif, kecepatan angin, lama 
penyinaran dan radiasi matahari digunakan untuk memperkirakan besaran 
evapotranspirasi acuan (reference evapotranspiration). Besaran ini jika dikalikan 
dengan koefisien tanaman (crop coefficient) akan menghasilkan 
evapotranspirasi aktual, yang merupakan informasi penting pada perhitungan 
kebutuhan air irigasi. 
Salah satu cara perhitungan evapotranspirasi acuan yang dianjurkan adalah 
dengan menggunakan rumus Modifikasi Penman (FAO, 1977) atau Penman 
Monteith (FAO, 1990) yang telah diimplementasikan pada program komputer 
CROPWAT.
Laporan Akhir 
Penyusunan Pola Pengelolaan Sumber Daya Air Wilayah Sungai Asahan. 
Air yang tersedia pada suatu lokasi tidak pernah tetap jumlahnya melainkan 
selalu berubah-ubah dari waktu ke waktu. Untuk dapat menyatakan ketersediaan 
air secara sempurna maka data debit aliran haruslah bersifat runtut waktu (time 
series). Data runtut waktu inilah yang menjadi masukan utama dalam model 
simulasi wilayah sungai, dan menggambarkan secara lengkap variabilitas data 
debit aliran. 
Jika kita akan menyatakan ketersediaan air dengan menggunakan sebuah 
angka, maka angka tersebut adalah rata-rata data debit yang ada. Cara ini 
tidak memberi informasi mengenai variabilitas data. Menyajikan data sebagai 12 
angka yang menyatakan rata-rata bulanan lebih memberikan informasi 
mengenai variabilitas data dalam setahun, akan tetapi belum memberi informasi 
mengenai berapa debit yang dapat diandalkan. 
Angka yang menunjukkan variabilitas ketersediaan air sekaligus menunjukkan 
seberapa besar debit yang dapat diandalkan adalah debit andalan. 
Debit andalan 
Debit andalan adalah debit yang dapat diandalkan untuk suatu reliabilitas 
tertentu. Untuk keperluan irigasi biasa digunakan debit andalan dengan 
reliabilitas 80%. Artinya dengan kemungkinan 80% debit yang terjadi adalah lebih 
besar atau sama dengan debit tersebut, atau sistem irigasi boleh gagal sekali 
dalam lima tahun. Untuk keperluan air minum dan industri maka dituntut 
reliabilitas yang lebih tinggi, yaitu sekitar 90% sampai dengan 95%. Jika air sungai 
ini digunakan untuk pembangkitan listrik tenaga air maka diperlukan reliabilitas 
yang sangat tinggi, yaitu antara 95% sampai dengan 99%. 
Nilai debit rata-rata, maupun debit andalan sebaiknya dihitung dari data debit 
pengamatan yang cukup panjang. Permasalahan yang kerapkali terjadi adalah 
bahwa data debit yang diukur tidak lengkap, yaitu banyak pengamatan yang 
kosong atau salah, untuk itu perlu dilakukan analisis hujan-aliran untuk melengkapi 
data debit yang kosong dan memperpanjang data debit runtut waktu yang 
kurang panjang. 
Analisis ketersediaan air ini bertujuan untuk memperoleh besaran ketersediaan air 
dalam bentuk time-series yang cukup panjang sebagai masukan dari program 
DSS-Ribasim. Data primer utama untuk analisis ketersediaan air ini berasal dari pos 
3 - 63 
Analisis Debit aliran sungai 
Variabilitas ketersediaan air 
PT. JASAPATRIA GUNATAMA
Laporan Akhir 
Penyusunan Pola Pengelolaan Sumber Daya Air Wilayah Sungai Asahan. 
duga air. Pada wilayah sungai Asahan terdapat beberapa pos duga air sebagai 
berikut pada Tabel 3.37 di bawah ini. 
3 - 64 
Tabel 3.37. Daftar Pos Duga Air 
Kode Pos Nama Pos Luas DAS (km2) Periode Data 
01-053-00-03 
01-053-00-04 
01-053-00-05 
01-053-00-07 
01-053-00-09 
01-053-00-09 
Asahan-Porsea 
Asahan-Siruar 
Asahan-Simorea 
Silau-Buntupane 
Silau-Kisaran Naga 
Asahan-Pulau Raja 
Pemodelan Hujan-aliran 
PT. JASAPATRIA GUNATAMA 
3.568,0 
3.782,0 
3.850,0 
482,5 
1.046,3 
4.669,4 
1956 -1979 
1956 -1979 
1956 – 1979 
1993 – 1997 
1972 – 1997 
1977 – 1997 
Pos duga air Silau-Kisaran Naga dan Asahan-Pulau Raja memiliki data bulanan 
yang cukup panjang, untuk itu pada tahap selanjutnya analisis hujan-aliran akan 
menggunakan kedua pos duga air tersebut dalam kalibrasi dan verifikasinya. 
3.4.2. Analisis Kalibrasi, Verifikasi dan Perhitungan Debit Runoff 
Untuk melengkapi atau memperpanjang data debit, jika tersedia data curah 
hujan yang lengkap dan cukup panjang, maka dapat digunakan model hujan-aliran 
yang menghitung debit aliran berdasarkan data hujan, evapotranspirasi, 
dan parameter model. Diagram model hujan-aliran dapat dilihat pada Gambar 
3.21 berikut. 
Penggunaan model-model hujan aliran (rainfall-runoff) meliputi tiga tahap 
sebagai berikut: 
Kalibrasi sistem 
Dilakukan pada sebuah daerah pengaliran sungai yang telah terdapat data 
debit hasil pengukuran di lapangan. Tujuan dari proses kalibrasi ini adalah untuk 
mendapatkan parameter model. Kriteria keberhasilan kalibrasi antara lain adalah 
jumlah kuadrat data terukur dan sintetis, serta konservasi volume air. 
Kalibrasi model dilakukan pada pos duga air Kisaran Naga di Sungai Silau pada 
Gambar 3.19 memberikan hasil yang cukup baik.
Laporan Akhir 
Penyusunan Pola Pengelolaan Sumber Daya Air Wilayah Sungai Asahan. 
3 - 65 
09-12-1985 09-12-1986 09-12-1987 08-12-1988 08-12-1989 08-12-1990 08-12-1991 07-12-1992 07-12-1993 07-12-1994 
PT. JASAPATRIA GUNATAMA 
Time Series 
Time 
QS_Segment_1 QM_Segment_1 
Time series 
145 
140 
135 
130 
125 
120 
115 
110 
105 
100 
95 
90 
85 
80 
75 
70 
65 
60 
55 
50 
45 
40 
35 
30 
25 
20 
15 
10 
5 
Gambar 3.19. Kalibrasi Rainfall-Runoff Sacramento Pada Sungai Silau di Kisaran 
Naga 
Verifikasi 
Dengan menggunakan parameter model hasil kalibrasi maka model diterapkan 
pada lokasi daerah pengaliran sungai yang telah terdapat data pengukuran 
untuk dibandingkan hasilnya. Jika hasilnya baik, maka dapat dilanjutkan pada 
tahap pembangkitan data sintetis. Jika hasilnya belum baik, maka dilakukan 
kalibrasi ulang dengan mempertimbangkan hasil-hasil verifikasi model. 
Berdasarkan parameter model yang diperoleh dari proses kalibrasi, maka 
dilakukan verifikasi model, yang dilaksanakan di Sungai Asahan pada pos duga 
air Pulau Raja yang dapat dilihat pada Gambar 3.20. Hasil verifikasi model ini juga 
memberikan hasil yang cukup baik.
Laporan Akhir 
Penyusunan Pola Pengelolaan Sumber Daya Air Wilayah Sungai Asahan. 
3 - 66 
09-12-1985 09-12-1987 08-12-1989 08-12-1991 07-12-1993 07-12-1995 
PT. JASAPATRIA GUNATAMA 
Time Series 
Time 
QS_Segment_1 QM_Segment_1 
Time series 
550 
500 
450 
400 
350 
300 
250 
200 
150 
100 
50 
Gambar 3.20. Verifikasi Model Hujan-Aliran di Asahan-Pulau Raja 
Pembangkitan data sintetis 
Dengan data hujan, evapotranspirasi dan parameter-parameter model maka 
dilakukan pembangkitan data debit sintetis untuk semua sub-DAS yang belum 
ada data pengukurannya, sehingga untuk semua sub-DAS didapatkan data 
debit bulanan untuk kurun waktu yang cukup panjang. 
Data debit aliran bulanan pada kurun waktu yang cukup panjang tersebut akan 
menjadi data masukan utama dalam neraca air dan simulasi alokasi air, yaitu 
pada simpul-simpul inflow. Dari data debit runtut waktu sintetis tersebut dapat 
dilakukan analisis frekuensi mengenai debit aliran rendah, yaitu debit aliran pada 
musim kemarau di tahun kering rata-rata, kering 5 tahunan (Q80%) dan kering 10 
tahunan (Q90%). 
Gambar 3.21. Model Hujan – Aliran dan Debit Síntesis
Laporan Akhir 
Penyusunan Pola Pengelolaan Sumber Daya Air Wilayah Sungai Asahan. 
Perhitungan Debit Runoff 
Berdasarkan parameter model pada kalibrasi dan verifikasi, maka dilakukan 
perhitungan debit runoff sintetis yang diturunkan dari curah hujan. Debit runoff 
time-series dari tahun 1985 sampai dengan 1996 ini selanjutnya akan digunakan 
sebagai masukan untuk pemodelan simulasi sistem tata air dengan DSS-Ribasim 
dan menyatakan ketersediaan air khususnya untuk Daerah Aliran Sungai yang 
terletak pada Pulau Samosir. 
3 - 67 
PT. JASAPATRIA GUNATAMA
Laporan Akhir 
Penyusunan Pola Pengelolaan Sumber Daya Air Wilayah Sungai Asahan. 
3.5. Aspek Kualitas Air 
Kualitas air WS Asahan dipantau pada lima lokasi dari hulu ke hilir, yaitu : 
(1).S.Asahan di Porsea; (2).S.Asahan di Siruar; (3).S.Asahan di Tangga; (4). 
S.Asahan di Tanjung Balai ; dan Danau Toba. 
Evaluasi Kualitas Air 
Evaluasi kualitas pada sumber air di DAS Asahan sementara dilakukan terhadap 
Baku Mutu Kelas I dari PP 82/2001 ( apabila diketahui di Propinsi Sumatera Utara 
telah ada baku mutu yang dikeluarkan oleh Pemda Provinsi, maka evaluasi 
dapat disesuaikan). 
Selain itu dievaluasi juga terhadap baku mutu air bersih dari Permenkes 460/1990 
karena kemungkinan penduduk sepanjang sungai memakai air sungai untuk 
keperluan air rumah tangga. 
Evaluasi kualitas air Danau Toba,sungai yang masuk dan keluar danau dilakukan 
terhadap Baku Mutu Kelas I dari PP 82 82/2001. Evaluasi kualitas air danau 
dilakukan pula dengan membandingkan terhadap pengukuran tahun 1992 yaitu 
kerjasama antara Puslitbang Sumber Daya Air dengan Universitas Helsinki, 
Finlandia. 
Khususnya untuk kualitas air danau dibuat Stratifikasi, yaitu perubahan suhu 
berdasarkan hasil pengukuran temperatur dari kedalaman danau. Untuk 
parameter plankton dihitung dengan menggunakan Indeks Keanekaragaman 
(IK) 
1. Kualitas Air S.Asahan di Porsea. 
Berdasarkan data pemantauan kualitas S.Asahan di Porsea dari tahun 1990 
sampai tahun 1999, dengan jumlah pengukuran ( n) 30 kali, dibandingkan 
dengan air baku air minum ( Klas I PP 82/2001) terdapat beberapa parameter 
yang telah melampaui persyaratan, yaitu : Amoniak total, Detergent, Fosfat Total, 
BOD, COD, Nitrit dan Koli tinja dapat dilihat pada Tabel 3.38. Sedangkan bila 
dievaluasi terhadap Air bersih dari Permenkes 460/1990 ternyata angka kekeruhan 
dan Zat organik KMn O4 tidak memenuhi walaupun persentasenya kecil . 
3 - 68 
PT. JASAPATRIA GUNATAMA
Laporan Akhir 
Penyusunan Pola Pengelolaan Sumber Daya Air Wilayah Sungai Asahan. 
3 - 69 
Tabel 3.38. Kualitas Air S.Asahan di Porsea 
No Parameter Satuan 
PT. JASAPATRIA GUNATAMA 
Baku Mutu Kadar Data yang Tidak 
memenuhi Total 
Air Bersih 
Permenkes 
460/1990 
Klas I Data 
PP82/2001 
Min Maks Jumlah Persen 
1 DHL μmhos/cm - 92 174 - - 
2 Kekeruhan mg/L 25 1,2 32,2 1 3,3% 30 
3 Zat Tersuspensi mg/L 50 2,4 22 - - 
4 Amoniak Total mg/L 0.50 0,008 0,53 2 6,7% 30 
5 Detergent mg/L 0.20 0,004 0,785 4 13,3% 30 
6 Fosfat Ortho mg/L - 0,005 0,49 - - 
7 Fosfat Total mg/L 0.20 0,009 3,72 4 13,3% 30 
8 BOD mg/L 2 0,28 2,2 1 6,7% 15 
9 COD mg/L 10 1,2 15 2 10,5% 19 
10 Nilai K MnO4 mg/L 10 2 16 13 50% 26 
11 Nitrat mg/L 10 0,01 1,67 - - 
12 Nitrit mg/L 0.05 0,001 0,085 1 3,3% 30 
13 Nitrogen Organik mg/L - 0,009 0,621 - - 
14 Oksigen Terlarut mg/L 6 6,3 7,6 - - 
15 p H 6-9 6,2 8,2 - - 
16 Koli Tinja Jml/100 m L 100 550 900 6 100% 6 
Sumber : BAPEDALDA Sumatera Utara 
2. Kualitas Air S.Asahan di Siruar. 
Berdasarkan data pemantauan kualitas S.Asahan di Siruar, dari tahun 1989 
sampai tahun 1999, dengan jumlah pengukuran ( n) 35 kali, dibandingkan 
dengan air baku air minum ( Klas I PP 82/2001) terdapat beberapa parameter 
yang telah melampaui persyaratan, yaitu : Amoniak total, Detergent, Fosfat Total, 
BOD, COD, Oksigen terlarut dan Koli tinja dapat dilihat pada Tabel 3.39. 
Sedangkan bila dievaluasi terhadap Air bersih dari Permenkes 460/1990 ternyata 
angka kekeruhan dan Zat organik KMn O4 tidak memenuhi walaupun 
persentasenya kecil . 
Tabel 3.39. Kualitas Air S.Asahan di Siruar 
No Parameter Satuan 
Baku Mutu Kadar Data yang Tidak 
memenuhi Total 
Air Bersih 
Permenkes 
460/1990 
Klas I Data 
PP82/2001 
Min Maks Jumlah Persen 
1 DHL μmhos/cm - 118 241 - - - 
2 Kekeruhan mg/L 25 2 29 1 2,9% 35 
3 Zat Tersuspensi mg/L 50 2.6 40 - - - 
4 Amoniak Total mg/L 0.50 0.01 0.81 3 8,6% 35 
5 Detergent mg/L 0.20 0.005 0.545 3 8,6% 35 
6 Fosfat Ortho mg/L - 0.009 0.52 - - - 
7 Fosfat Total mg/L 0.20 0.017 0.88 3 8,6% 35 
8 BOD mg/L 2 0.34 6.2 15 78,9% 19 
9 COD mg/L 10 3.7 20 13 39,4% 33 
10 Nilai K MnO4 mg/L 10 4.8 31 13 37,1% 35 
11 Nitrat mg/L 10 0.01 2.46 - - -
Laporan Akhir 
Penyusunan Pola Pengelolaan Sumber Daya Air Wilayah Sungai Asahan. 
3 - 70 
Tabel 3.39. Kualitas Air S.Asahan di Siruar (Lanjutan) 
No Parameter Satuan 
PT. JASAPATRIA GUNATAMA 
Baku Mutu Kadar Data yang Tidak 
memenuhi Total 
Air Bersih 
Permenkes 
460/1990 
Klas I Data 
PP82/2001 
Min Maks Jumlah Persen 
12 Nitrit mg/L 0.05 0.002 0.032 - - - 
13 Nitrogen Organik mg/L - 0.009 0.72 - - - 
14 Oksigen Terlarut mg/L 6 5.9 7.3 1 4 % 25 
15 p H 6-9 6 8.1 - - - 
16 Koli Tinja Jml/100 m L 100 480 1300 9 100 % 9 
Sumber : BAPEDALDA Sumatera Utara 
3. Kualitas Air S.Asahan di Tangga. 
Berdasarkan data pemantauan kualitas S.Asahan di Tangga dari tahun 1990 
sampai tahun 1999, dengan jumlah pengukuran ( n) 29 kali, dibandingkan 
dengan air baku air minum ( Klas I PP 82/2001) terdapat beberapa parameter 
yang telah melampaui persyaratan, yaitu : Amoniak total, Detergent, Fosfat Total, 
BOD, COD dan Koli tinja dapat dilihat pada Tabel 3.40. Sedangkan bila dievaluasi 
terhadap Air bersih dari Permenkes 460/1990 ternyata angka kekeruhan dan Zat 
organik KMn O4 tidak memenuhi walaupun persentasenya kecil . 
Tabel 3.40. Kualitas Air S.Asahan di Tangga 
No Parameter Satuan 
Baku Mutu Kadar Data yang Tidak 
memenuhi Total 
Air Bersih 
Permenkes 
460/1990 
Klas I Data 
PP82/2001 
Min Maks Jumlah Persen 
1 DHL μmhos/cm - 118 201 - - - 
2 Kekeruhan mg/L 25 1.5 13 - - - 
3 Zat Tersuspensi mg/L 50 2.4 24 - - - 
4 Amoniak Total mg/L 0.50 0.011 0.56 2 6,90% 29 
5 Detergent mg/L 0.20 0.003 0.427 4 13,79% 29 
6 Fosfat Ortho mg/L - 0.011 0.84 - - - 
7 Fosfat Total mg/L 0.20 0.007 1.2 3 10,34% 29 
8 BOD mg/L 2 0.55 5.5 5 55,56% 9 
9 COD mg/L 10 2.5 19 2 8,33% 24 
10 Nilai K MnO4 mg/L 10 2.9 34 13 44,83% 29 
11 Nitrat mg/L 10 0.01 2.05 - - - 
12 Nitrit mg/L 0.05 0.004 0.013 - - - 
13 Nitrogen Organik mg/L - 0.008 0.951 - - - 
14 Oksigen Terlarut mg/L 6 6 8 - - - 
15 p H 6-9 6.5 8.3 - - - 
16 Koli Tinja Jml/100 m L 100 700 1300 6 100% 6 
Sumber : BAPEDALDA Sumatera Utara
Laporan Akhir 
Penyusunan Pola Pengelolaan Sumber Daya Air Wilayah Sungai Asahan. 
4. Kualitas Air S.Asahan di Tanjung Balai 
Berdasarkan data pemantauan kualitas S.Asahan di Tanjung Balai dari tahun 1991 
sampai tahun 1999, dengan jumlah pengukuran ( n) 29 kali, dibandingkan 
dengan air baku air minum ( Klas I PP 82/2001) terdapat beberapa parameter 
yang telah melampaui persyaratan, yaitu : Kekeruhan, Zat tersuspensi, Amoniak 
total, Detergent, Fosfat Total, BOD, COD, pH dan Koli tinja dapat dilihat pada 
Tabel 3.41. Sedangkan bila dievaluasi terhadap Air bersih dari Permenkes 
460/1990 ternyata angka kekeruhan dan Zat organik KMn O4 tidak memenuhi 
walaupun persentasenya kecil . 
3 - 71 
Tabel 3.41. Kualitas Air S.Asahan di Tanjung Balai 
No Parameter Satuan 
PT. JASAPATRIA GUNATAMA 
Baku Mutu Kadar Data yang Tidak 
memenuhi Total 
Air Bersih 
Permenkes 
460/1990 
Klas I Data 
PP82/2001 
Min Maks Jumlah Persen 
1 DHL μmhos/cm - 118 201 - - - 
2 Kekeruhan mg/L 25 1.5 13 6 20,69% 29 
3 Zat Tersuspensi mg/L 50 2.4 24 7 25,93% 27 
4 Amoniak Total mg/L 0.50 0.011 0.56 8 27,59% 29 
5 Detergent mg/L 0.20 0.003 0.427 1 3,45% 29 
6 Fosfat Ortho mg/L - 0.011 0.84 - - - 
7 Fosfat Total mg/L 0.20 0.007 1.2 5 17,24% 29 
8 BOD mg/L 2 0.55 5.5 13 86,67% 15 
9 COD mg/L 10 2.5 19 17 80,95% 21 
10 Nilai K MnO4 mg/L 10 2.9 34 25 96,15% 26 
11 Nitrat mg/L 10 0.01 2.05 - - - 
12 Nitrit mg/L 0.05 0.004 0.013 - - - 
13 Nitrogen Organik mg/L - 0.008 0.951 - - - 
14 Oksigen Terlarut mg/L 6 6 8 - - - 
15 p H 6-9 6.5 8.3 1 3,57% 28 
16 Koli Tinja Jml/100 m L 100 700 1300 5 100% 5 
Sumber : BAPEDALDA Sumatera Utara 
5. Kualitas Air Danau Toba 
Lokasi Pengukuran 
Lokasi pengukuran kualitas air Danau Toba yang dilakukan pada tahun 2002 oleh 
team peneliti Puslitbang Sumber Daya Air, meliputi beberapa lokasi di danau dan 
pada sungai yang masuk ke Danau Toba.
Laporan Akhir 
Penyusunan Pola Pengelolaan Sumber Daya Air Wilayah Sungai Asahan. 
Dalam pengukuran kualitas air danau, pengambilan contoh air dilakukan 
menurut berbagai kedalaman termasuk pada permukaan air danau (SNI 06-2412- 
1991,tentang Metoda Pengambilan Contoh Uji Kualitas Air). Untuk mengambil 
contoh air danau dipergunakan alat pengambil contoh khusus, yaitu berupa 
Vertical Water Sampler. Alat ini merupakan kesatuan dengan gulungan tali baja 
karena merupakan sarana pengukuran kualitas air berdasarkan kedalaman 
danau/waduk. Pemakaian alat tersebut, yaitu dengan cara menurunkan alat ke 
dalam danau, kemudian diamati kedalaman yang diperlukan dengan cara 
melihat tali baja yang diturunkan, kemudian ditekan dan kualitas air telah 
mewakili kedalaman yang diperlukan karena water sampler yang dicelupkan ke 
dalam waduk langsung menutup. Baru kemudian alat tersebut ditarik ke 
permukaan untuk dilakukan pengukuran parameter lapangan, dan sebagian 
contoh air dimasukan ke dalam botol contoh untuk diukur kemudian di 
laboratorium. 
• Pengambilan contoh air dilakukan pada kedalaman: permukaan danau, 
5 m, 10 m, 20 m, 30 m,40 m,50 m,100 m, 200 m, 300 m, 400 m dan 500 m. 
• Parameter lapangan, yaitu yang harus segera diukur karena cepat 
berubah adalah: temperatur, Oksigen terlarut(DO), pH, Bakteri (Koli Tinja 
dan Koli Total) 
• Parameter laboratorium : BOD,COD, K MnO4, Fosfat, Ortho Fosfat, Total 
Fosfat, Nitrat dan Nitrogen Organik, dan plankton (Fitoplankton dan 
Zooplankton) 
3 - 72 
Lokasi dan Karakteristik Pengukuran Kualitas Air di danau, adalah: 
1) Danau Toba di Balige 
2) Danau Toba di Parapat 
3) Danau Toba di Haranggaol 
Parameter kualitas air yang diukur: 
PT. JASAPATRIA GUNATAMA
Laporan Akhir 
Penyusunan Pola Pengelolaan Sumber Daya Air Wilayah Sungai Asahan. 
3.6. Aspek Konservasi 
3.6.1. Keterkaitan Sub Ekosistem Hulu dan Hilir DTA. Danau Toba – WS 
Dalam menelaah laporan bidang konservasi lebih lanjut agar persepsi kita sama. 
Ada tiga hal pokok yang perlu dipahami, Pertama. Daerah Tangkapan Air Danau 
Toba (DTA Danau Toba) dan WS Asahan merupakan suatu ekosistem yang saling 
terkait. Air yang berasal dari daerah tangkapan (catchment area) di sekitar 
danau Toba akan mengalir ke danau tersebut atau tinggi rendahnya air 
permukaan atau banyak tidaknya hasil air (water yield) pada Danau Toba sangat 
tergantung konservasi daerah tangkapannya. Dengan demikian DTA atau 
catchment area Danau Toba dapat dipandang sebagai satu sub ekosistem 
konservasi. Kedua. Air yang ada di Danau Toba akan mengalir melalui satu-satunya 
sungai, yaitu sungai Asahan. Melalui sungai Asahan inilah air yang 
berasal dari Danau Toba mengalir menuju Tanjung Balai dan selanjutnya ke Selat 
Malaka. Ketiga. Air yang berasal dari daerah tangkapan (catchment area) 
Wilayah Sungai atau WS Asahan juga mengalir melalui sungai Asahan menuju 
Tanjung Balai dan seterusnya bermuara di selat Malaka. Stabil tidaknya aliran 
sungai Asahan ini juga sangat tergantung pada konservasi daerah 
tangkapannya, makin baik konservasi kawasan hutannya makin stabil alirannnya 
dan sebaliknya. Jadi daerah tangkapan WS Asahan juga merupakan satu sub 
ekosistem dilihat dari sisi konservasi. Ke empat. Air yang mengalir dari daerah 
tangkapan WS Asahan menyatu dengan air yang berasal dari Danau Toba yang 
keluar dari S. Asahan dan bersama-sama mengalir ke arah T, Balai dan bermuara 
di Selat Malaka. 
Berpijak/ tolak dari penjelasan ini, pembahasan ekosistem WS Asahan tidak boleh 
dipisahkan dari DTA Danau Toba. Dari sisi konservasi kawasan hutan, yang 
dimaksud ekosistem bagian hulu adalah Daerah Tangkapan Danau Toba, yaitu 
daerah sekitar danau Toba yang airnya mengalir ke D, Toba. Sedangkan yang 
dimaksud ekosistem bagian hilir adalah daerah tangkapan air di sekitar Sungai 
Asahan, yaitu daerah yang airnya mengalir ke WS Asahan. Sebagaimana 
diuraikan diatas Sungai Asahan merupakan saluran penyambung antara sub 
ekosistem hulu (DTA Danau Toba) dan sub ekosistem hilir (WS Asahan) dan dalam 
laporan ini digunakan istilah DAS/WS Asahan – Toba. 
3 - 73 
Asahan 
PT. JASAPATRIA GUNATAMA
Laporan Akhir 
Penyusunan Pola Pengelolaan Sumber Daya Air Wilayah Sungai Asahan. 
Ekosistem Bagian Hulu 
Ekosistem bagian hulu terdiri dari perairan danau Toba dan daerah tangkapan 
Danau Toba Luas perairan danau 110,260 ha, sedangkan luas DTA.Danau Toba 
259,600 ha. Menurut lokasinya terhadap Danau Toba, Daerah tangkapan danau 
tersebut dibedakan menjadi (a) yang mengelilingi Danau Toba seluas 194,721 ha 
atau 75.01 % dari luas DTA. Danau Toba, dan (b) daerah tangkapan yang 
dikelilingi Danau Toba, yaitu Pulau Samosir seluas 64,879 Ha atau sekitar 24.99 % 
dari luas DTA Danau Toba. Secara administrasi pemerintahan ekosistem bagian 
hulu sebagai DTA Danau Toba meliputi 7 kabupaten, yaitu : 
Ekosistem Bagian Hilir 
Ekosistem bagian hilir (WS Asahan) terdiri seluas 333,21 ha yang terdiri dari DAS 
Asahan seluas 216,40 ha, DAS Silau 83,82 ha, dan DAS Piasa 32,99 ha. Secara 
administrasi pemerintahan, daerah tangkapan air pada ekosistem bagian hilir 
meliputi : 
Luas sub ekosistem bagian hulu dan bagian hilir diperlihatkan pada Tabel 3.42. 
3 - 74 
● Kabupaten Humbang Hasundutan 
● Kabupaten Tobasa 
● Kabupaten Tapanuli Utara 
● Kabupaten Samosir 
● Kabupaten Dairi 
● Kabupaten Simalungun 
● Kabupaten Karo 
● Kabupaten Asahan 
● Kabupaten Toba Samosir 
● Kabupaten Simalungun 
● Kabupaten Asahan 
● Kota Tanjung Balai 
PT. JASAPATRIA GUNATAMA
Laporan Akhir 
Penyusunan Pola Pengelolaan Sumber Daya Air Wilayah Sungai Asahan. 
3 - 75 
Tabel 3.42. Luas Ekosistem Bagian Hulu dan Hilir 
No Uraian Luas (Ha) 
PT. JASAPATRIA GUNATAMA 
Persen 
terhadap per 
sub ekosistem 
(%) 
Persen 
terhadap total 
Total Hulu Hilir 
(%) 
,(1) ,(2) ,(3) ,(4) ,(5) 
A Ekosistem Bagian Hulu 
1 
DTA Danau Toba di dalam P. 
samosir 64,879 24.99 10,94 
2 
DTA. Danau Toba di luar 
/mengelilingi Danau Toba 194,721 75.01 32,85 
Jumlah A 259,600 100.00 43,79 
B Ekosistem Bagian Hilir 
1 Sub DAS Asahan 216,400 64.94 36,50 
2 Sub DAS Silau 83,820 25.16 14,14 
3 Sub DAS Piasa 32,990 9.90 5,57 
Jumlah B 333,210 100.00 56,21 
Total (A + B) 592.810 100,00 
Keterangan : Hasil Pengukuran dan data BPDAS Asahan - Barumun 
3.6.2. Kondisi Biofisik Wilayah DAS Asahan - Toba 
Fokus penjelasan data biofisik disini adalah pada data yang mempengaruhi erosi 
dan sedimentasi, maksud uraian ini agar kita memperoleh gambaran data biofisik 
yang nantinya digunakan sebagai informasi dalam memprediksi pola data biofisik 
terkait dengan erosi eksisting dan prediksi erosi dan sedimentasi ke depan. 
Erosi mengakibatkan menurunnya produktifitas lahan dan perubahan lingkungan 
lainnya. Laju besarnya erosi dipengaruhi oleh, keadaan iklim terutama curah 
hujan, kemiringan lereng, jenis tanah, penutupan vegetasi dan tindakan 
konsevasi. 
3.6.2.1. Jenis Tanah 
Satuan lahan (land unit), yaitu kesamaan fisiografi, bahan induk, bentuk wilayah 
(geomorfologi), lereng dan liputan lahan. Areal DTA Danau Toba dideliniasi 
kedalam 486 satuan lahan (land unit) yang terbagi ke dalam tujuh kategori 
fisiografi (Aluvial, Tuf Toba Masam, Volkan, Karst, Perbukitan, Pegunungan dan
Laporan Akhir 
Penyusunan Pola Pengelolaan Sumber Daya Air Wilayah Sungai Asahan. 
Plato), serta satu kategori yang merupakan lahan dengan lereng tunggal yang 
terjal (BPDAS, 2005). 
Jenis tanah dominan di wilayah DTA D.Toba (bagian hulu) dan bagian hilir (DAS 
Asahan, DAS Silau dan DAS Piasa) adalah, aluvial, regosol, litosol, kambisol, 
mediteran, Gleisol, dan organosol. Penyebaran jenis tanah tersebut dapat dilihat 
pada Tabel 3.43. 
Tabel 3.43. Penyebaran Jenis Tanah 
No. Jenis tanah Luas (ha) Persen (%) 
(1) (2) (3) (4) 
A Bagian Hulu 
1 Aluvial 12512,72 4,82 
2 Regosol 59422,44 22,89 
3 Litosol 27050,32 10,42 
4 Kambisol 124036,88 47,78 
5 Mediteran 5114,12 1,97 
6 Organosol 31463,52 12,12 
Jumlah 259600,00 100,00 
B Bagian Hilir 
1 Hidromarf podsolik merah kuning 16060,72 4,82 
2 Kompleks podsolik merah kuning 76271,77 22,89 
3 Hidromorf kelabu 34720,48 10,42 
4 Podsolik coklat kelabu 159207,74 47,78 
5 Mediteran 6564,24 1,97 
6 Organosol 40385,05 12,12 
Jumlah 333210,00 100,00 
Sifat umum setiap jenis tanah di wilayah ekosistem hulu (DTA. Danau Toba) 
dan wilayah ekosistem bagian hilir adalah sebagai berikut: 
Pada tanah ini sifat-sifat horisonisasi belum terbentuk lanjut. Tekstur dan 
warna dari lapisan permukaan sampai pada kedalarnan 150 cm atau 
sampai bahan/batuan induk relatif seragam. Struktur tanah umumnya 
3 - 76 
Sumber : Diolah dari BPDAS Asahan Barumun (2005) dan PU (2003) 
Sifat Umum Tanah 
a. Aluvial 
PT. JASAPATRIA GUNATAMA
Laporan Akhir 
Penyusunan Pola Pengelolaan Sumber Daya Air Wilayah Sungai Asahan. 
granular clay gumpal tetapi tidak jelas (belum berkembang). Tanah ini 
mempunyai permeabilitas lambat sampai sedang. Umumnya dijumpai di 
sekitar pinggiran danau dengan lereng datar sampai landai dan banyak 
dimanfaatkan penduduk sebagai lahan budidaya tanaman baik lahan 
kering maupun lahan basah. 
Tingkat kepekaan terhadap erosi tanah termasuk tidak peka apabila 
letaknya pada daerah datar. 
Tanah ini tersebar cukup luas dijumpai di Daerah Tangkapan Air Danau 
Toba. Mempunyai sifat-sifat warna dan tekstur tanah yang relatif seragam. 
Teksturnya kasar (pasir, pasir berlempung, lempung berpasir atau bahkan 
berkerikil) menjadi ciri khas tanah ini. Struktur tanahnya belum berkembang 
dengan horisonisasi tidak jelas. Mempunyai sifat konsistensi sangat gembur 
dan tidak berstruktur. Umumnya menempati daerah-daerah perbukitan 
dengan bahan induk tufa kasar atau batu pasir. Permeabilitasnya sedang 
sampai cepat. 
Dari segi fisik tanah-tanah ini tidak baik untuk digunakan sebagai lahan 
pertanian, namun di lapangan masih terlihat penduduk yang masih 
mengusahakannya sebagai lahan budidaya. Tingkat kepekaan terhadap 
erosi tanah sangat peka ini menyebar didaerah-daerah tangkapan air 
Danau Toba 
Tanah ini merupakan tanah yang solumnya dangkal dan lapisan dibawah 
solumnya merupakan batuan induk. Di lapangan dijumpai dengan solum 
berkisar 2 sampai 20 cm. Teksturnya berkisar lempung sampai pasir. 
Karena keadaan yang demikian dangkalnya, maka penggunaan lahan 
diatas tanah ini umumnya semak belukar dan sebagian merupakan 
hutan sekunder. Umumnya dijumpai pada perbukitan dan di lahan-lahan 
dengan kemiringan yang curam sampai sangat curam (diatas 60 %). 
Tanah ini mempunyai tingkat perkembangan belum lanjut. Horisonisasi 
dan struktur tanah sudah menampakkan arah yang agak jelas, yaitu 
berbentuk gumpal membulat, atau gumpal bersudut tetapi lemah. 
Teksturnya dari lempung berliat sampai lempung berpasir. Pada 
pengamatan panampang profll dijumpai adanya horison penciri, yaitu 
horison kambik. Pada beberapa satuan lahan ada yang menunjukkan 
satu lapisan tanah dengan kandungan bahan organik tinggi atau Humic 
3 - 77 
b. Rogosol 
c. Litosol 
d. Kambisol 
PT. JASAPATRIA GUNATAMA
Laporan Akhir 
Penyusunan Pola Pengelolaan Sumber Daya Air Wilayah Sungai Asahan. 
(dicirikan dengan warna tanah yang gelap/hitam dan berat jenisnya 
relatif lebih ringan dibanding dengan tanah mineral umumnya) dan 
dibeberapa lokasi ditunjang dengan adanya epipedon Mollik. 
Permeabilitasnya agak lambat sampai sedang. Ketebalan solumnya 
bervariasi dari 30 cm sampai 100 cm. 
Pada lahan yang agak datar dibeberapa lokasi banyak yang 
dibudidayakan. Tanah kambisol ini menyebar diseluruh DTA Danau Toba . 
Ditemukan dalam luasan yang kecil, terutama di daerah dengan batuan 
induk Karst (turfa berkapur) yaitu sekitar Parapat dan sebelah selatan 
Balige. Tanah ini mempunyai horison kambik. Dengan bahan induk dari 
bahan karst, sehingga kejenuhan basanya lebih dari 50 persen. Tanah ini 
termasuk peka terhadap erosi. 
Merupakan tanah yang sering tergenang. Tanah ini rnempunyai warna 
kelabu akibat pengaruh lamanya penjenuhan oleh air. Drainasenya 
terhambat dan permeabilitas lapis bawahnya lambat. Umumnya tanah ini 
dipergunakan oleh penduduk sebagai tanah pertanian lahan basah 
(sawah). 
Penyebaran tanah ini tidak terlalu luas, dijumpai disekitar Dolok Sanggul 
dan Siborong-borong. Merupakan tanah organik hasil pengendapan 
disebabkan oleh fisiografi wilayah yang cekung dan tertutup (Topogen), 
sehingga tanah ini sering dalam keadaan tergenang. Tanah ini tidak peka 
erosi apabila berada didaerah datar/cekungan (lahan basah), dan 
sangat peka erosi apabila berada dilahan berlereng. Tingkat 
pelapukannya adalah sedang (hemik) dan lanjut (saprist). 
Sifat Kimia Tanah (Kesuburan) 
Kesuburan tanah merupakan salah satu pendukung produktifitas tanah, yang 
berperan dalam proses produksi tanaman. Penilaian atau evaluasi kesuburan 
didasarkan kepada peruntukannya bagi tanaman pertanian. 
Kesuburan tanah DTA Danau Toba secara umum tergolong rendah. Kapasitas 
Tukar Kation tanah di daerah-daerah Tangkapan Air Danau Toba berkisar 7,88 
sampai 64,57 ms/100 g. Kejenuhan basa berkisar 2 sampai 77 persen. 
3 - 78 
e. Mediteran 
f. Gleisol 
g. Organosol 
PT. JASAPATRIA GUNATAMA
Laporan Akhir 
Penyusunan Pola Pengelolaan Sumber Daya Air Wilayah Sungai Asahan. 
Kandungan C organik berkisar 0,39 sampai 16,15 persen, P205 berkisar 0,6 
sampai 6,0 ppm, dan K2 
Kandungan hara yang dimaksud yaitu hara makro dan hara mikro dan 
ketersediaannya. Dalam hal ini perlu diperhatikan tingkat ketersediaan hara 
dalam tanah yang erat hubungannya dengan sifat fisik dan kimia tanah. 
Untuk mengetahui kandungan hara tanah dalam lokasi studi harus dilakukan 
penelitian lebih detail melalui analisa laboratorium tanah 
a. Solum tanah 
Tingkat bahaya Erosi ada kaitannya dengan kedalaman solum tanah. 
Kedalaman solum tanah yang dominan adalah kelas yang kurang dari 30 
cm dan kelas 30 sarnpai 60 cm (± 60%) Berdasarkan keadaan solum tanah 
maka di duga tingkat erosi di daerah ini cukup berat, terutama pada 
lahan-lahan dengan kemiringan lebih dari 40 %, dan dibeberapa lokasi 
terjadi longsor (landslide). 
b. Tekstur tanah 
Tekstur tanah adalah perbandingan antara fraksi-fraksi tanah seperti pasir, 
debu dan tanah liat. Tekstur tanah menentukan keadaan aerasi tanah. 
Tekstur tanah yang baik berarti keseimbangan antara bahan penyusun 
tanah, dalam arti keadaan aerasi tanah yang baik, sehingga akar 
tanaman dan kehidupan jasad renik didalam tanah memungkinkan. Untuk 
lokasi perencanaan tekstur tanah terdiri dari lempung liat berpasir, liat dan 
lempung liat berdebu. Sifat tekstur ini tidak menjadi kendala dalam 
pengembangan budidaya. 
Kedalaman efektif tanah menentukan jauhnya/dalamnya jangkauan akar 
suatu tanaman. Berarti kesempatan akar tanaman untuk menyerap unsur-unsur 
hara yang tersedia dalam tanah dapat dilihat dari kedalaman efektif 
tanah. Oleh sebab itu makin dalam batas kedalaman efektif tanah, 
kemampuan pertumbuhan tanaman yang tumbuh di atasnya akan lebih 
baik. Tanah diukur dari permukaan tanah sampai horizon bahan induk 
atau lapisan tanah yang tidak dapat ditembus oleh akar tanaman. 
Beberapa kawasan perbukitan mempunyai kedalaman efektif tanah yang 
kurang < 50 cm. Kondisi tanah demikian kurang layak dikembangkan untuk 
kegiatan budidaya. 
3 - 79 
Sifat Fisik Tanah 
c. Kedalaman efektif 
0 berkisar 0,05 sampai 1,05 me/100 g. 
PT. JASAPATRIA GUNATAMA
Laporan Akhir 
Penyusunan Pola Pengelolaan Sumber Daya Air Wilayah Sungai Asahan. 
Drainase merupakan sifat tanah (frekuensi) dan lamanya tanah bebas dari 
kejenuhan air (tergenang air), atau kecepatan perpindahaan air dari 
suatu permukaan tanah, baik aliran permukaan maupun penyerapan 
dalam tanah, yang dapat mempengaruhi pertumbuhan tanaman. Untuk 
tanah yang sering tergenang, cocok diusahakan untuk kegiatan pertanian 
lahan basah. Sedangkan untuk lahan yang drainase baik cocok 
diusahakan untuk tanaman pangan lahan kering dan tanaman 
keras/perkebunan. 
3.6.2.2. Curah Hujan dan Erosi Tanah 
Kawasan Danau Toba mempunyai bulan basah yaitu 3-7 bulan (antara bulan 
September hingga Februari) dan bulan kering antara 2-4 bulan (antara bulan 
Mei–Agustus). Menurut pembagian iklim Schimdt dan Ferguson, Kawasan Danau 
Toba memiliki tipe iklim B dan C dimana iklim tipe B berada di kawasan 
Simalungun dan tipe C di kawasan lainnya. 
Kawasan Danau Toba memiliki perbedaan yang nyata sepanjang tahun. Stasiun 
hujan Porsea menunjukkan curah hujan 1.115 mm/tahun dengan hari hujan 
terpendek yaitu 85 hari hujan, sedangkan hari hujan terpanjang dimiliki oleh 
wilayah stasiun hujan Sidamanik (191 hari hujan) dengan curah hujan tahunan 
terbesar yaitu 2.966 mm/tahun. Curah hujan rata-rata tahunan adalah 1.936 mm 
dengan jumlah hari hujan rata–rata sekitar 142 hari. Musim hujan berlangsung 
antara bulan September hingga Januari, dan musim kemarau antara bulan April 
hingga Agustus. 
Data curah hujan telah diuraikan panjang lebar pada bagian hidrologi. Curah 
hujan merupakan elemen penting dalam menentukan erosi. Erosi tanah 
merupakan suatu proses yang cenderung merusak dan menurunkan kesuburan 
tanah, karena pada proses inilah terjadi pemindahan sebagian dari lapisan tanah 
oleh air . Lapisan yang pertama berpindah adalah lapiasan atas pada hal lapisan 
atas (top soil) adalah lapisan yang paling subur untuk pertanian. 
Besar kecilnya erosi yang terjadi pada ekosistem bagian hilir (DTA Danau Toba) 
baik yang lokasinya mengelilingi Danau Toba maupun yang lokasinya dikelilingi 
Danau Toba atau di pulau Samosir tergantung dari pengukuran curah hujan 
terdekat dengan wilayah tersebut. Demikian juga halnya dengan besarnya erosi 
3 - 80 
d. Drainase 
PT. JASAPATRIA GUNATAMA
Laporan Akhir 
Penyusunan Pola Pengelolaan Sumber Daya Air Wilayah Sungai Asahan. 
yang terjadi di ekosistem bagian hilir sangat tergantung dari pengukuran curah 
hujan pada stasiun terdekat dengan wilayah DAS atau Sub DAS. 
3.6.2.3. Kemiringan Lereng 
Kondisi kemiringan lereng merupakan salah satu faktor yang menentukan besar 
kecilnya erosi, semakin besar kemiringan akan semakin besar juga erosi. DTA 
Danau Toba mempunyai lereng sangat curan (> 40 %) seluas 31.918,15ha atau 
12,30 %, sedangkan berlereng 26 % - 40 % (curam sampai sangat curam) seluas 
105.559,31 ha atau kurang lebih 40,66 %, selengkapnya kelas lereng disajikan 
pada Tabel 3.44. Ekosistem bagian hilir berkemiringan lebih dari 40 % seluas 
116.108,36 ha atau 34,85 %, sedangkan berkemiringan 26 - 40 % seluas 214.428.92 
ha atau 64,35 %. 
No Kelas lereng Luas (Ha) Persentase (%) 
,(1) ,(2) ,(3) ,(4) 
A Ekosistem Bag. Hulu 
1 Darar (0-8%) 102.129,50 39,34 
2 Landai (9-15%) 51.142,15 19,70 
3 Agak curam (16 -25 %) 769,03 0,30 
4 Curam (26-40 %) 73.641,16 28,37 
5 Sangat curam ( > 40 %) 31.918,15 12,30 
Total 259600 100,00 
Jumlah >26 % 105.559,31 40,66 
B Ekosistem Bag. Hilir 
1 Darar (0-8%) 34.865,28 10,46 
2 Landai (9-15%) 41.611,51 12,49 
3 Agak curam (16 -25 %) 42.304,30 12,70 
4 Curam (26-40 %) 98.320,55 29,51 
5 Sangat curam ( > 40 %) 116.108,36 34,85 
Total 333210 100,00 
Jumlah >26 % 214.428.92 64,35 
3 - 81 
Tabel 3.44. Kemiringan Lereng Ekosistem Hulu dan Hilir 
Sumber : Diolah dari data spasial BPDAS Asahan–Barumun (2005) 
PT. JASAPATRIA GUNATAMA
Laporan Akhir 
Penyusunan Pola Pengelolaan Sumber Daya Air Wilayah Sungai Asahan. 
3.6.2.4. Penutupan Lahan 
Menurut Tata Guna Hutan Provinsi Sumatera Utara sesuai dengan SK Menhut No. 
44/ Menhut-II/2005 tanggal 16 pebruari 2005. luas kawasan hutan di kabupaten 
sekitar Danau Toba terdiri dari kawasan lindung dan kawasan budidaya 
sebagaimana Tabel 3.45. 
3 - 82 
Tabel 3.45. Luas Kawasan Hutan Relevan Dengan DTA Danau Toba Asahan 
NO KABUPATEN 
PT. JASAPATRIA GUNATAMA 
LUAS KAWASAN HUTAN (ha) 
KAWASAN LINDUNG KAWASAN BUDIDAYA JUMLAH 
HK HL HPT HP HPK 
1 Tanah Karo 22.880,20 76.498,47 14.919,66 14.522,34 - 128820,51 
2 Dairi - 60.463,89 64.701,31 12.802,83 - 137.968,03 
3 Simalungun 2.031,41 27.668,09 10.841,74 98.200,48 - 138.741,72 
4 Asahan - 61.969,25 29.248,90 34.677,60 20.611,93 146.507,68 
5 Toba 
Samosir 
23.800,00 122.084,08 17.708,10 16.781,40 - 180.373,58 
6 Tapanuli 
Utara 
1.834,76 47.771,52 95.436,36 88.853,00 - 233.895,64 
7 Humbang 500,00 72.749,02 27.226,37 74.049,00 - 174.524,39 
JUMLAH 
Ket: HK = Hutan Konservasi, HL = Hutan Lidung, HPT = Hutan Produksi Terbatas, HP= Hutan 
Produksi Tetap, HPK = Hutan Produksi Konversi 
Kawasan Lindung 
Menurut RTRWP Sumut, kawasan Danau Toba secara legal diperuntukkan sebagai 
kawasan lindung dan budidaya. Secara garis besar, kawasan lindung meliputi 4 
fungsi perlindungan yaitu : 
a. Memberikan perlindungan kawasan bawahannya yang memiliki fungsi 
hidrologis untuk pencegahan banjir, menahan erosi, dan sedimentasi serta 
mempertahankan persediaan sumberdaya air. Yang termasuk dalam fungsi 
ini meliputi Huta Ginjang (Tobasa) dan Muara (Taput) . 
b. Sebagai Suaka alam dan Suaka Margasatwa untuk melindungi 
keanekaragaman hayati, ekosistem dan keunikan alam. Yang termasuk 
dalam fungsi ini tidak terdapat dalam Kawasan Danau Toba. 
c. Kawasan rawan bencana yang berpotensi tinggi mengalami bencana alam 
seperti letusan gunung berapi, gempa bumi, longsor, dan sebagainya. Yang 
termasuk dalam fungsi ini yaitu meliputi sekeliling Danau Toba.
Laporan Akhir 
Penyusunan Pola Pengelolaan Sumber Daya Air Wilayah Sungai Asahan. 
d. Kawasan perlindungan setempat yang berfungsi melestarikan/melindungi 
kerusakan fisik setempat akibat kegiatan budidaya. Yang termasuk dalam 
fungsi ini meliputi seluruh sempadan sungai, sempadan pantai, sekitar mata 
air di kawasan Danau Toba. 
Kawasan Budidaya 
Pemanfaatan kawasan budidaya terdiri dari pemanfaatan kawasan hutan, 
kawasan pertanian dan kawasan non pertanian. 
a. Kawasan budidaya kehutanan terdiri dari kawasan hutan produksi terbatas 
(HPT), hutan produksi tetap (HP) dan hutan konversi (HPK). Yang termasuk HPT 
pada kawasan Danau Toba terdapat di Kabupaten Simalungun bagian 
selatan dan Asahan. Yang termasuk HP meliputi Kabupaten Simalungun 
bagian barat, Tapanuli Utara bagian Danau Toba dan Dairi Bagian Danau 
Toba. Sedangkan yang termasuk HPK terdapat di Kabupaten Simalungun. 
b. Kawasan budidaya pertanian terdiri dari Kawasan budidaya pertanian 
tanaman pangan, tanaman perkebunan, peternakan dan budidaya 
perikanan. Pertanian tanaman pangan meliputi pertanian lahan basah dan 
lahan kering yang terdapat di Kabupaten Karo, Taput, Tobasa, Dairi dan 
Simalungun. Pertanian tanaman perkebunan dengan jenis tanaman seperti 
kelapa sawit, kelapa, karet, kopi, coklat dan tebu terdapat di Karo, Dairi, 
Taput dan Tobasa. Pertanian budidaya peternakan dengan jenis ternak 
besar, ternak kecil dan unggas dikembangkan di Kabupaten Tapanuli Utara, 
Toba Samosir, Dairi, Karo dan Simalungun. Sedangkan Pertanian budidaya 
perikanan khususnya perikanan darat dikembangkan di seluruh 
kabupaten/kota pada kawasan Danau Toba. 
c. Kawasan budidaya non pertanian terdiri dari kawasan pertambangan, 
industri dan pariwisata. Kawasan pertambangan meliputi jenis-jenis tambang 
galian golongan C, migas dan mineral yang terdapat di seluruh kabupaten di 
Kawasan Danau Toba. Kawasan pengembangan industri di kawasan Danau 
Toba meliputi pengembangan industri kecil baik industri pengolahan hasil 
pertanian maupun jenis industri rumah tangga lainnya yang terdapat di 
seluruh kabupaten. Kawasan pariwisata yang potensial secara keseluruhan 
terdapat di Kawasan Danau Toba dengan spesifikasi wisata alam dan 
budaya masing-masing. 
3 - 83 
PT. JASAPATRIA GUNATAMA
Laporan Akhir 
Penyusunan Pola Pengelolaan Sumber Daya Air Wilayah Sungai Asahan. 
Vegetasi di daerah DTA Danau Toba dapat dibagi menjadi dua bagian, yaitu 
yang bersifat alami dan yang dibudidayakan penduduk/perusahaan. 
Vegetasi Alami 
Vegetasi yang bersifat alami sekitar DTA Toba terdiri dari jenis pohon pinus, 
pohon-pohon pada hutan sekunder, belukar, rumput dan alang-alang. Pohon 
pinus, hutan sekunder, semak dan belukar banyak menyebar di sebelah 
Barat, Utara dan Timur DTA Danau Toba, sedangkan rumput dan alang-alang 
sebagian besar menempati sepanjang tebing sisi Danau Toba dan pada 
bukit-bukit yang mempunyai kelerengan lebih dari 40%. Selain pada tempat-tempat 
tersebut vegetasi ini juga banyak dijumpai pada lahan-lahan yang 
menjadi enclave penduduk setempat. 
Vegetasi yang Dibudidayakan 
Vegetasi yang dibudidayakan penduduk setempat terdiri dari tanaman 
pangan lahan kering berupa holtikultura yaitu, jagung, cabe, bawang merah, 
kacang kapri, tomat, jahe dan kol. Tanaman-tanaman tersebut ditanam 
dengan sistem monokultur maupun polikultur. Pada beberapa lokasi 
pertanaman terdapat juga padi gogo, jeruk dan mangga yang ditanam 
dengan pola tumpang sari. Vegetasi budidaya lainnya adalah tanaman 
pangan lahan basah berupa padi sawah. 
Tanaman kopi merupakan tanaman perkebunan yang paling banyak 
dibudidayakan masyarakat. tanaman perkebunan yang juga diminati 
masyarakat adalah karet, kemenyan, kelapa sawit, kemiri dan cengkeh. 
Hutan Tanaman Industri (HTI) 
Pada beberapa lahan yang dulunya merupakan bekas pertumbuhan pohon 
pinus, diganti dan ditanam dengan jenis pertanaman pohon Eucalyptus yang 
sengaja ditanam oleh perusahaan pulp PT. Toba Pulp Lestari (PT. Indorayon). 
Tanaman Pohon Makadame 
Tanaman makadame (Macadamia hildebrandii) merupakan tanaman tahan 
api atau relatif tahan terhadap api, mampu hidup dengan baik dikiri-kanan 
sungai. Buahnya banyak dan dimakan ternak, penutupan tajuknya rapat. 
Sifat yang demikian ini mengakibatkan jenis pohon makadame sesuai 
digunakan untuk tanaman penghijauan dan sebagai tanaman konservasi. 
3 - 84 
3.6.2.4.1. Penutupan Lahan Ekosistem Bagian Hulu 
a). Vegetasi 
PT. JASAPATRIA GUNATAMA
Laporan Akhir 
Penyusunan Pola Pengelolaan Sumber Daya Air Wilayah Sungai Asahan. 
Pada Tabel 3.46 disajikan jumlah lahan kritis di bagian hulu (DTA Danau Toba) 
atau ekosistem bagian hulu seluas 26.566,60 ha atau 10,23 % termasuk lahan 
kritis dan sangat kritis. Tetapi lahan agak kritis sangat besar, yautu seluas 
220.654,98 ha atau 85 %. 
3.6.2.4.2. Penutupan Lahan Ekosistem Bagian Hilir 
Penggunaan lahan pada ekosistem bagian hilir dapat dibagi menjadi hutan 
lindung, kawasan lindung dan kawasan budidaya, luas masing-masing kawasan 
tersebut diperlihatkan pada Tabel 3.47. 
3 - 85 
b). Lahan Kritis 
Tabel 3.46. Lahan Kritis Ekosistem Hulu (DTA Danau Toba) 
No Lahan Kritis Luas (Ha) Persentase (%) 
(1) (2) (3) (4) 
1 Tidak kritis 0 0,00 
2 Potensial kritis 12.378,42 4,77 
3 Agak kritis 220.654,98 85,00 
4 Kritis 20.492,45 7,89 
5 Sangat kritis 6.074,14 2,34 
Total 259600 100,00 
kritis dan sangat kritis 26.566,60 10,23 
Sumber : Data Spesial Lahan Kritis (BPDAS Asahan Barumun tahun 2006) 
Tabel 3.47. Pembagian Kawasan Hutan Ekosistem Bagian Hilir 
No Fungsi Hutan Luas (Ha) 
PT. JASAPATRIA GUNATAMA 
Persentase 
(%) 
(1) (2) ,(3) ,(4) 
1 Hutan Lindung (Ha) 59.304,44 0,18 
2 
Hutan Lindung Kawasan 
Hutan (Ha) 
86.654,27 0,26 
3 Budi Daya Pertanian 
187.251,29 0,56 
Total 
333.210,00 1,00
Laporan Akhir 
Penyusunan Pola Pengelolaan Sumber Daya Air Wilayah Sungai Asahan. 
Kerusakan tanah diartikan sebagai sebidang tanah yang telah mengalami 
kerusakan sehingga tidak marnpu mendukung pertumbuhan vegetasi atau 
tanaman secara normal. Tanah yang lebih lanjut mengalami kerusakan 
demikian disebut sebagai lahan kritis. Kondisi lahan kritis pada ekosistem 
bagian hilir (DAS Asahan, Silau dan Piasa) diperlihatkan pada Tabel 3.48. Dari 
tabel ini dapat dilihat bahwa ekosistem bagian hilir termasuk kritis dan sangat 
kritis seluas 162.903,81 ha atau sekitar 48,89 %. 
3 - 86 
a). Lahan Kritis 
Tabel 3.48. Lahan Kritis Pada Ekosistem Bagian Hilir 
No Lahan Kritis Luas (Ha) 
PT. JASAPATRIA GUNATAMA 
Persentase 
(%) 
(1) (2) (3) (4) 
1 Tidak kritis 0 0,00 
2 Potensial kritis 399,34 0,12 
3 Agak kritis 169.906,84 50,99 
4 Kritis 124.200,32 37,27 
5 Sangat kritis 38.703,49 11,62 
Total 333210 100,00 
Kritis dan Sangat Kritis 162.903,81 48,89 
Sumber : Data Spesial Lahan Kritis (BPDAS Asahan Barumun tahun 2006) 
b). Penutupan Tajuk pada Kawasan Lindung 
Kawasan lindung pada ekosistem bagian hilir ada yang berada di luar 
kawasan hutan dan ada yang berada di dalam kawasan hutan. Kondisi 
penutupan atau kerapatan tajuk hutan pada kedua kawasan lindung 
diperlihatkan pada Tabel 3.49.
Laporan Akhir 
Penyusunan Pola Pengelolaan Sumber Daya Air Wilayah Sungai Asahan. 
Tabel 3.49. Kondisi Penutupan Lahan (Kerapatan Tajuk) di Luar dan di Dalam 
Kegiatan Penanaman Lahan Kritis 
Diatas telah dijelaskan kondisi biofisik wilayah ekosistem bagian hulu yang 
berfungsi sebagai DTA Danau Toba dan kondisi biofisik ekosistem bagian hilir yang 
termasuk DTA atau catchment wilayah DAS Asahan, Silau dan Piasa. Berikut ini 
akan diuraikan kegiatan yang telah dilakukan dalam rangka mempertahankan 
Ekosistem bagian hulu dan hilir. 
Kegiatan GNRHL 
Semakin tahun semakin bertambah luas lahan kritis di wilayah DTA. Danau Toba– 
Asahan, dalam rangka mengeliminasi kecenderungan ini, BPDAS Asahan– 
Barumun telah melakukan beberapa kegiatan GNRHL (Gerakan Nasional 
Rehabilitasi Hutan dan Lahan), pada tahun 2003 dan 2005 seperti Tabel 3.50 
sampai Tabel 3.54. 
3 - 87 
Kawasan Hutan. 
No Kelas lereng Luas (Ha) Persentase (%) 
(1) (2) (3) (4) 
A Didalam kawasan hutan 
1 Sangat baik (>80%) 0 0,00 
2 Baik (60-80%) 55800 87,2 
3 Sedang (41-60 %) 6838 10,7 
4 Buruk (21-40%) 0 0,00 
5 Sangat buruk (<20%) 1375 2,1 
Total 1375 100,0 
Jumlah buruk dan sgt buruk 2,1 
B Di luar kawasan hutan 
1 Sangat baik (>40%) 0 ,00 
2 Baik (31-40%) 25841 27,6 
3 Sedang (21-30 %) 50783 54,3 
4 Buruk (10-20%) 5474 5,9 
5 
Sangat buruk 
(<10%) 11435 12,2 
Total 93533 100,0 
Jumlah buruk dan sgt buruk 16909 18,1 
PT. JASAPATRIA GUNATAMA
Laporan Akhir 
Penyusunan Pola Pengelolaan Sumber Daya Air Wilayah Sungai Asahan. 
3 - 88 
Tabel 3.50. Kegiatan GNRHL Tahun 2003 
Kabupaten/ 
Kota 
Realisasi (Ha) Jumlah 
PT. JASAPATRIA GUNATAMA 
(Ha) 
Sipil Teknis 
(Unit) 
Dalam 
Kawasan 
Luar 
Kawasan 
Dam 
Penahan 
Dam 
Pengendali 
1 2 3 4 5 6 
Asahan 386 180 566 - - 
Tobasa 3.934 1.396 5.330 - 6 
Dairi 1.000 200 1.200 - 4 
Karo 500 250 750 - - 
Tapanuli Utara 424 0 424 - - 
Simalungun 175 810 985 2 2 
Tanjung Balai 0 150 150 - - 
KSDA I 76 0 76 - - 
KSDA II 50 0 50 - - 
TOTAL 6.545 2.986 9.531 2 12 
Sumber : BPDAS Asahan Barumun (2005) 
Tabel 3.51. Kegiatan GNRHL Tahun 2004 
No. Kabupaten/ 
Kota 
Rencana (Ha) Total (Ha) 
Reboisasi Hutan 
Rakyat 
1 2 3 4 5 
1 Asahan 200 250 450 
2 Toba Samosir 580 100 680 
3 Tanah Karo 550 300 850 
4 Tapanuli Utara 100 400 500 
Jumlah 1.430 1.050 2.480 
Sumber : BPDAS Asahan Barumun (2005)
Laporan Akhir 
Penyusunan Pola Pengelolaan Sumber Daya Air Wilayah Sungai Asahan. 
3 - 89 
Tabel 3.52. Kegiatan RL pada Areal Model Das Mikro (MDM) 
No. Jenis Kegiatan Lokasi Volume 
PT. JASAPATRIA GUNATAMA 
Unit Luas 
1 2 3 4 5 
1 Aneka Usaha Kehutanan a. Desa Motung, Simarata 
Kec. Ajibata 
Kab. Toba Samosir 
b. Desa Motung 
Pardamean Sibisa 
Kec. Ajibata 
Kab. Toba Samosir 
1 
1 
10 
10 
2 Areal Model Hutan Rakyat a. Desa Motung, Simarata 
Kec. Ajibata 
Kab. Toba Samosir 
1 10 
Sumber : BPDAS Asahan Barumun (2005) 
Tabel 3.53. Pembuatan Areal Model Hutan Rakyat dan UP–Persuteraan Alam 
No. Jenis Kegiatan Lokasi Volume 
Unit Luas 
1 2 3 4 5 
1 Areal Model Hutan Rakyat a. Desa Motung, 
Lumban Bulu 
Kec. Ajibata 
Kab. Toba Samosir 
1 25 
2 Persuteraan Alam a. Desa Sionggang Utara, 
Aek Natolu 
Kac. Lumban Julu 
Kab. Toba Samosir 
1 8 
Sumber : BPDAS Asahan Barumun (2005)
Laporan Akhir 
Penyusunan Pola Pengelolaan Sumber Daya Air Wilayah Sungai Asahan. 
Tabel 3.54. Kegiatan RHL tahun 2005 
No. Kabupaten/Kota Jenis Kegiatan Total 
Reboisasi P.Reboisasi Hutan Rakyat P. Htn.Rakyat Mangrove Green Belt Phj.Lingk (Ha) 
(Ha) (Ha) (Ha) (Ha) (Ha) (Ha) (Ha) 
1 2 3 4 5 6 7 8 9 10 
1 Tapanuli Utara 250 - 450 - - 50 - 
750 
2 Toba Samosir 900 - 950 - - 50 - 
1,900 
3 Asahan 909 - - - 150 - - 
1,059 
4 Tanjung Balai - - 50 50 - 25 25 
150 
3 - 90 
PT. JASAPATRIA GUNATAMA 
5 
Humbang 
Hasundutan 1,800 - 900 - - 50 - 
2,750 
Samosir 875 - 1,875 - - 50 - 
2,800 
Sumber : BPDAS Asahan Barumun (2005)
Laporan Akhir 
Penyusunan Pola Pengelolaan Sumber Daya Air Wilayah Sungai Asahan. 
3.6.2.4.3. Biaya konservasi 
Biaya konservasi yang digunakan BPDAS Asahan–Barumun dalam pengendalian 
erosi, pengembangan SDM dan kegiatan penunjang diperlihatkan Tabel 3.55. 
3 - 91 
Tabel 3.55. Biaya Operasi Konservasi Tahun (2001- 2005) DTA Danau Toba 
No Jenis Kegiatan Biaya Tahun (dalam juta Rp) 
PT. JASAPATRIA GUNATAMA 
2001 2002 2003 2004 2005 
A. Pengendalian Erosi 
1 Teras Kredit / gulud 5,990.40 6,140.16 6,289.92 6,439.68 6,589.44 
2 Teras gunung 769.00 788.23 807.45 826.68 845.90 
3 Teras bangku 2,674.00 2,740.85 2,807.70 2,874.55 2,941.40 
4 Reboisasi 2,739.60 2,808.09 2,876.58 2,945.07 3,013.56 
5 Suksesi / Pemeliharaan 1,596.48 1,636.39 1,676.30 1,716.22 1,756.13 
6 Tanaman permanen / 
perkebunan 
3,682.80 
3,774.87 
3,866.94 
3,959.01 
4,051.08 
7 Agroforestry 1,287.00 1,319.18 1,351.35 1,383.53 1,415.70 
8 Tanaman Berganda 391.76 401.55 411.35 421.14 430.94 
(Multiple cropping) - - - - 
9 Rotasi Tanaman (Crop 
ration) 
89.44 
91.68 
93.91 
96.15 
98.38 
10 Dam pengendali 910.00 932.75 955.50 978.25 1,001.00 
11 Dam penahan 750.00 768.75 787.50 806.25 825.00 
12 Gully Plug 75.00 76.88 78.75 80.63 82.50 
Sub Jumlah 20,955.48 21,479.37 22,003.25 22,527.14 23,051.03 
B Pengembangan SDM 
1 Kursus Tani / Kontak Tani 5.00 5.13 5.25 5.38 5.50 
2 Latihan Petugas RLKT 3.00 3.08 3.15 3.23 3.30 
Sub Jumlah 8.00 8.20 8.40 8.60 8.80 
C. Kegiatan Penunjang : 
1 Pembinaan 
Kelembagaan 
3.00 3.08 3.15 3.23 3.30 
2 Sosial Masyarakat 4.80 4.92 5.04 5.16 5.28 
3 Sarana Teknis 
Operasional 
5.00 
5.13 
5.25 
5.38 
5.50 
Sub Jumlah 12.80 13.12 13.44 13.76 14.08 
Total Biaya (A + B + C) 20,976.28 21,500.69 22,025.09 22,549.50 23,073.91
Laporan Akhir 
Penyusunan Pola Pengelolaan Sumber Daya Air Wilayah Sungai Asahan. 
Perhitungan kebutuhan air rumah-tangga, perkotaan dan industri, dilakukan 
berdasarkan jumlah penduduk, laju pertumbuhan penduduk, dan indeks 
kebutuhan air sesuai dengan Pedoman Perencanaan Sumber Daya Air Wilayah 
Sungai (Ditjen Sumber Daya Air, 2004) dapat dilihat pada Tabel 3.56. 
3 - 92 
3.7. Aspek Pengembangan Sumber Daya Air 
3.7.1. Sistem Tata Air 
Sistem tata air di Wilayah Sungai Asahan dapat dilihat pada Gambar 3.22. 
Gambar 3.22. Water District di WS Asahan 
3.7.2. Infrastruktur yang ada (kondisi eksisting) 
Pada saat ini bangunan air penting yang ada di WS Asahan adalah: 
- Danau Toba 
- PLTA Siguragura 
- PLTA Tangga 
3.7.3. Kebutuhan Air 
Kebutuhan Air Rumah-tangga, Perkotaan dan Industri 
PT. JASAPATRIA GUNATAMA
Laporan Akhir 
Penyusunan Pola Pengelolaan Sumber Daya Air Wilayah Sungai Asahan. 
Hasil perhitungan proyeksi kebutuhan air rumah-tangga, perkotaan dan industri 
pada 4 Kabupaten di wilayah studi, disajikan pada Tabel berikut ini, dimana 
digunakan sebagai masukan pada simpul Public Water Supply Node di program 
DSS-Ribasim. 
Kebutuhan air PLTA Danau Toba 
Data sejak tahun 2000 menunjukkan bahwa outflow rata-rata dari danau adalah 
sekitar 100 m3/s, dan terjadi penurunan muka air danau. Oleh karena itu simulasi 
dilakukan dengan outflow yang bervariasi antara 70 m3/s sampai dengan 100 
m3/s dapat dilihat pada Tabel 3.57. 
Parameter yang digunakan sebagai indikator kinerja pengoperasian danau 
adalah besarnya defisit; realisasi target outflow (atau prosentase suksesnya 
outflow dipenuhi); dan prosentase muka air waduk tetap berada diatas 902,5 
yang merupakan syarat agar PLTA tetap dapat beroperasi. 
3 - 93 
Tabel 3.56. Kebutuhan Air Rumah-tangga, Perkotaan dan Industri (m3/s) 
No Kabupaten/Kota 2006 2011 2021 2030 
1 Kab. Asahan 3.856 4.775 6.449 8.498 
2 Kab. Simalungun 0.342 0.327 0.259 0.24 
3 Kab. Toba Samosir 0.483 0.469 0.418 0.325 
4 Kota Tanjung Balai 0.484 0.605 0.933 1.375 
Jumlah 5.165 6.176 8.059 10.438 
Tabel 3.57. Hasil Simulasi Untuk Berbagai Target Outflow 
Target Outflow 
(m3/s) 
Realisasi Outflow 
PT. JASAPATRIA GUNATAMA 
(%) 
Defisit 
(m3/s) 
Prosentase diatas 902.5 
m 
70 100.00 0.00 100.00 
75 100.00 0.00 100.00 
80 99.80 0.47 98.98 
90 96.90 1.83 96.94 
100 88.40 6.78 89.12 
Dengan demikian disimpulkan bahwa hasil simulasi model DSS-Ribasim untuk 
kondisi kebutuhan air saat ini (tahun 2006) menunjukkan bahwa ternyata semua 
kebutuhan air untuk PLTA masih dapat dipenuhi secara utuh atau 100 persen.
Laporan Akhir 
Penyusunan Pola Pengelolaan Sumber Daya Air Wilayah Sungai Asahan. 
3.7.4. Rencana Infrastruktur Masa Mendatang 
Rencana infrastuktur yang akan dibangun pada masa mendatang antara lain 
adalah Cekdam, rorak dan Embung, yang direncanakan oleh JICA ( PT. Indokoei 
International) dan PLTA Asahan III yang direncanakan oleh PT. Inallum. 
3.7.5. Perhitungan Data Time-Series Masukan DSS-Ribasim 
Simulasi suatu sistem tata air sangat bergantung pada jumlah air yang ada pada 
setiap lokasi strategis atau water district, yang dinyatakan dalam data runtut 
waktu (time-series) minimum 10 tahun data. Permasalahan klasik yang selalu 
muncul adalah bahwa data debit aliran sungai dari pos duga air sangat terbatas 
jumlahnya, sehingga perlu dilakukan simulasi hujan-aliran (rainfall-runoff). 
3 - 94 
PT. JASAPATRIA GUNATAMA
Laporan Akhir 
Penyusunan Pola Pengelolaan Sumber Daya Air Wilayah Sungai Asahan. 
4 - 1 
PT. JASAPATRIA GUNATAMA 
BAB –– IV 
PENGOLAHAN DAN 
ANALISA DATA 
4.1. Kebijakan Pengelolaan Sumber Daya Air 
Pengelolaan sumber daya air meliputi dua aspek yaitu tentang sumber daya air 
dan irigasi, aspek sumber daya air terdiri dari kelembagaan pengelolaan sumber 
daya air dan wilayah sungai, pengelolaan kualitas dan kuantitas air, sedangkan 
aspek irigasi meliputi pengelolaan irigasi, pemberdayaan perkumpulan petani 
pemakai air, pola operasi dan pemeliharaan infrastruktur irigasi serta pola 
pendanaan rehabilitasi infrastruktur irigasi. 
Pengelolaan sumber daya air merupakan suatu sistem yang terdiri dari beberapa 
sub sistem yaitu mereka yang berkepentingan atas sumber air maupun 
pemanfaatannya, sehingga dalam pengembangan dan pengelolaan sumber 
daya air perlu mempertimbangkan berbagai aspek, yaitu sumber air dan air, 
nilai sosial ekonomi air, lingkungan, ketersediaan air baik secara kuantitas maupun 
kualitas, pengguna air (stakeholder) serta kebijakan pemerintah dalam 
pengaturan pengelolaan dan pemanfaatan sumber daya air. 
Kebijakan pengelolaan sumber daya air tersebut meliputi kebijakan pengaturan 
pemanfaatan, pengembangan dan konservasi sumber daya air yang saling 
terkait satu sama lain dan menjadi suatu kesatuan dengan sub sistem siklus 
hidrologi dalam suatu sistem DAS. 
Kebijakan pengembangan sumber daya air mengatur pengembangan 
pemanfaatan sumber daya air yang ada dan sudah dimanfaatkan serta potensi-potensi 
sumber air yang dapat dimanfaatkan. Sedangkan kebijakan konservasi 
sumber daya air mengatur usaha dan kegiatan yang terkait dengan
Laporan Akhir 
Penyusunan Pola Pengelolaan Sumber Daya Air Wilayah Sungai Asahan. 
perlindungan air dan sumber air termasuk didalamnya pengaturan 
pengembangan sumber daya air yang memperhatikan kelestarian daya dukung 
lingkungan. 
Kebijakan pengembangan dan konservasi sumber daya air tidak dapat dilakukan 
secara terpisah, akan tetapi perlu dilaksanakan secara terpadu sebagai salah 
satu upaya dalam rangka mendukung pengelolaan wilayah DAS secara 
terpadu. 
Untuk mendukung kebijakan Pengelolaan DAS secara terpadu (termasuk 
didalamnya sumber daya air ), telah diterbitkan UU No.23 Tahun 1997 tentang 
Pengelolaan Lingkungan Hidup, UU No. 41 Tahun 1999 tentang Kehutanan, UU No. 
24 Tahun 1992 tentang Penataan ruang, dan UU No.7 Tahun 2004 tentang 
Sumber Daya Air. 
Kontinuitas ketersediaan sumber air sangat bergantung pada kualitas 
pengelolaan hutan yang berfungsi sebagai penyangga tata air dan 
perikehidupan, sehingga keberadaan dan kondisi hutan merupakan hal yang 
penting dalam upaya pelestarian sumber daya air. Pengembangan suatu 
wilayah sungai terkait dengan penataan ruang, maka untuk memenuhi 
kebutuhan air sebagai konsekwensi dari suatu perkembangan wilayah diperlukan 
adanya usaha pengembangan sumber daya air. 
Kebijakan nasional dalam pengaturan sumber daya tertuang dalam Undang- 
Undang No. 7 Tahun 2004 yang merupakan pembaharuan dari Undang-Undang 
No. 11 Tahun 1974 tentang Pengairan. Pada undang-undang tersebut dijelaskan 
bahwa usaha konservasi sumber daya air berdasarkan pada asas-asas 
pengelolaan sumber daya air, yaitu asas kelestarian, keseimbangan, 
kemanfaatan umum, keterpaduan dan keserasian, keadilan, kemandirian, serta 
transparansi dan akuntabilitas. 
Sesuai dengan UU No.7 Tahun 2004 tentang SDA, maka komponen sumber daya 
air terdiri dari : 
1. Perlindungan dan pelestarian sumber air 
2. Pengawetan air 
3. Pengelolaan kualitas dan pengendalian pencemaran air 
4 - 2 
PT. JASAPATRIA GUNATAMA
Laporan Akhir 
Penyusunan Pola Pengelolaan Sumber Daya Air Wilayah Sungai Asahan. 
4.1.1. Visi dan Misi Pengelolaan SDA 
Visi merupakan pandangan jauh kedepan, suatu gambaran yang menantang 
tentang keadaan masa depan berisikan cita dan citra yang ingin diwujudkan 
dalam kaitan pengelolaan sumber daya air. 
Misi adalah sesuatu yang harus diemban atau dilaksanakan oleh segenap 
tingkatan pemerintahan, lembaga/instansi serta stakeholder lainnya sesuai 
dengan Visi yang telah ditetapkan, agar pencapaian tujuan pengelolaan dan 
pemanfaatan sumber daya air dapat terlaksana dan berhasil dengan baik. 
Dengan Misi tersebut diharapkan seluruh stakeholder mengenal kewenangan 
dan posisinya serta mengetahui peran dan fungsinya, program dan kegiatan 
yang harus dilaksanakan serta hasil yang harus dicapai pada masa-masa yang 
akan datang. 
1. Konservasi sumber daya air yang berkesinambungan; 
2. Manajemen sumber daya air yang lebih terkoordinasi dan terintegrasi; 
3. Penggunaan sumber daya air secara tepat guna dan adil; 
4. Penanganan bencana alam banjir yang lebih responsif; 
5. Pemberdayaan peran pemerintah, masyarakat dan swasta; 
6. Peningkatan ketersediaan dan aksesibilitas data dan informasi yang lebih 
“Masyarakat yang sejahtera dengan dukungan perekonomian yang dinamis 
dan berorientasi global, dalam wilayah Provinsi yang tumbuh berimbang, 
dengan pemanfaatan sumber daya alam dan lingkungan yang 
berkelanjutan” 
4 - 3 
Visi Nasional Pengembangan SDA: 
“ Penggunaan Air dan Sumber Air bagi Kesejahteraan Rakyat” 
Misi Nasional Pengembangan SDA: 
konsisten dalam manajemen dan pengembangan sumber daya air 
Visi Pembangunan Daerah Provinsi Sumatera Utara : 
PT. JASAPATRIA GUNATAMA
Laporan Akhir 
Penyusunan Pola Pengelolaan Sumber Daya Air Wilayah Sungai Asahan. 
1. Mencapai masyarakat yang adil dan sejahtera 
2. Mendorong terciptanya perekonomian yang dinamis dan mengglobal 
3. Menciptakan kondisi antar bagian di wilayah provinsi yang lebih 
“Kabupaten Simalungun yang Mandiri, Sejahtera melalui Pemberdayaan 
Ekonomi Kerakyatan dan Institusi yang Prima pada Lima Tahun Mendatang” 
“Mewujudkan Kabupaten Toba Samosir sebagai wilayah pembangunan 
pertanian, pariwisata dan industri yang ramah lingkungan dengan 
meningkatkan sumber daya manusia untuk melaksanakan pembangunan 
secara merata dan transparan dalam memanfaatkan sumber daya alam 
secara bijaksana dan berwawasan lingkungan” 
1. Memberdayakan masyarakat dan seluruh kekuatan ekonomi daerah 
2. Meningkatkan kualitas sumber daya manusia Toba Samosir untuk siap 
3. Meningkatkan pembangunan pertanian. 
4. Meningkatkan peran serta masyarakat dan swasta untuk saling bahu-membahu 
5. Meningkatkan kemampuan aparatur. 
6. Meningkatkan kualitas dan kuantitas sarana dan prasarana pendidikan. 
4 - 4 
Misi Pembangunan Daerah Provinsi Sumatera Utara : 
berimbang 
4. Membangun lingkungan yang lestari dan berkelanjutan 
Visi Pembangunan Daerah Kabupaten Simalungun : 
Misi Pembangunan Daerah Kabupaten Simalungun : 
1. Meningkatkan hasil pertanian 
2. Meningkatkan kualitas dan kuantitas sarana dan prasarana air 
3. Peningkatan ketahanan pangan 
Visi Pembangunan Daerah Kabupaten Toba Samosir : 
Misi Pembangunan Daerah Kabupaten Toba Samosir : 
terutama pengusaha kecil. 
dalam persaingan pada era globalisasi. 
dalam pembangunan. 
PT. JASAPATRIA GUNATAMA
Laporan Akhir 
Penyusunan Pola Pengelolaan Sumber Daya Air Wilayah Sungai Asahan. 
7. Memanfaatkan lahan kosong untuk tujuan pengembangan sektor 
8. Mewujudkan Daerah Toba Samosir menjadi daerah tujuan wisata. 
9. Pemanfaatan dan meningkatkan potensi sumber daya alam. 
10. Menjadi sektor industri kecil dan kerajinan rumah tangga. 
11. Mewujudkan iklim investasi yang kondusif terhadap investor dalam dan 
4.2. Analisis Arahan Tata Ruang 
4.2.1. Aspek Tata Ruang Pada WS Asahan 
Ruang menurut definisinya adalah wadah yang meliputi daratan, ruang lautan 
dan ruang udara yang termasuk di dalamnya tanah, air, udara, dan benda 
lainnya serta daya, keadaan (sumberdaya alam, sumberdaya buatan) sebagai 
satu kesatuan wilayah tempat manusia dengan makhluk hidup lainnya untuk 
melakukan kegiatan dan memelihara kelangsungan hidupnya. Sedangkan tata 
ruang adalah wujud pola pemanfaatan ruang wilayah yang mencakup wilayah 
perkotaan dan pedesaan baik dengan direncanakan maupun tidak. 
Rencana Tata Ruang Wilayah adalah hasil perencanaan tata ruang berupa 
arahan kebijaksanaan pemanfaatan ruang terpadu untuk berbagai kegiatan. 
Rencana Tata Ruang Wilayah yang selanjutnya disingkat RTRW merupakan hasil 
kebijakan yang dapat mewujudkan keterkaitan antar kegiatan yang 
memanfaatkan ruang dan kebijakan-kebijakan mengenai kawasan yang harus 
dilindungi, pengembangan mengenai kawasan budidaya termasuk kawasan 
produksi dan kawasan permukiman serta wilayah-wilayah yang diprioritaskan 
pengembangannya. 
Dalam studi Pola Kebijakan Pengembangan Sumber Daya Air ini, aspek tata 
ruang merupakan salah satu faktor yang dipertimbangkan dari pengembangan 
pemanfaatan ruang untuk pemanfaatan sumber daya air bagi keperluan 
kegiatan masyarakat perkotaan dan perdesaan khususnya Di Provinsi Sumatera 
Utara. 
Selanjutnya dalam bahasan aspek tata ruang ini akan melihat gambaran secara 
makro dari Provinsi Sumatera Utara, yang berkaitan dengan : 
1. Letak WS Asahan Secara Regional 
2. Konflik Pemanfaatan Ruang 
4 - 5 
pertanian. 
luar negeri. 
PT. JASAPATRIA GUNATAMA
Laporan Akhir 
Penyusunan Pola Pengelolaan Sumber Daya Air Wilayah Sungai Asahan. 
4.2.1.1. Letak WS Asahan Secara Regional; 
Posisi Ws Asahan apabila dilihat secara konstelasi regional maupun nasional tidak 
terlepas dari Arahan Rencana Tata Ruang Wilayah Provinsi Sumatera Utara, 
dimana untuk ini dapat di kategorikan menjadi kawasan tertentu dan kawasan 
andalan. 
Untuk kawasan tertentu Berdasarkan Undang-undang Nomor 24 Tahun 1992 
tentang Penataan Ruang, kawasan tertentu adalah kawasan yang secara 
nasional ditetapkan mempunyai nilai strategis yang penataan ruangnya 
diprioritaskan. Untuk mendukung terciptanya struktur ruang Provinsi Sumatera 
Utara yang dikehendaki serta mendorong terciptanya pertumbuhan ekonomi 
yang mantap, maka beberapa kawasan di Provinsi Sumatera Utara ditetapkan 
sebagai kawasan tertentu yang akan berperan sebagai pendorong 
pertumbuhan ekonomi nasional, khususnya bagi Provinsi Sumatera Utara. 
Wewenang pengelolaan kawasan tersebut berada pada Pemerintah dan 
Pemerintah Provinsi Sumatera Utara. 
Kawasan tertentu secara nasional di Provinsi Sumatera Utara adalah kawasan 
perkotaan Mebidang (Medan, Binjai, dan Deli Serdang), dan kawasan lainnya 
yang diarahkan dalam skala regional Sumatera. Dalam arahan pengembangan 
rencana tata ruang wilayah Sumatera, Kawasan Danau Toba dan sekitarnya dan 
Kawasan Ekosistem Leuser (KEL) ditetapkan sebagai kawasan tertentu. 
Sedangkan untuk Kawasan andalan di Provinsi Sumatera Utara ditetapkan 
sebagai berikut : 
1. Kawasan andalan darat meliputi 6 (enam) kawasan, yaitu : Kawasan Medan 
dan sekitarnya, Kawasan Rantau Prapat-Kisaran dan sekitarnya, Kawasan 
Pematang siantar dan sekitarnya, Kawasan Tapanuli dan sekitarnya, Kawasan 
Danau Toba dan sekitarnya, serta Kawasan Nias dan sekitarnya. 
2. Kawasan andalan laut meliputi 3 (tiga) kawasan, yaitu : Kawasan Laut 
Lhokseumawe-Medan dan sekitarnya, Kawasan Selat Malaka dan sekitarnya, 
serta Kawasan Nias dan sekitarnya. Pengembangan kawasan andalan laut 
terintegrasi dan terkait dengan pengembangan kawasan andalan darat. 
4 - 6 
3. Permasalahan Lingkungan 
4. Rencana Pemanfaatan Ruang WS Asahan. 
PT. JASAPATRIA GUNATAMA
Laporan Akhir 
Penyusunan Pola Pengelolaan Sumber Daya Air Wilayah Sungai Asahan. 
Letak WS Asahan secara Regional dapat dilihat Pada Gambar Peta 4.1. sebagai 
berikut : 
4 - 7 
PT. JASAPATRIA GUNATAMA
Laporan Akhir 
Penyusunan Pola Pengelolaan Sumber Daya Air Wilayah Sungai Asahan. 
4.2.1.2. Kawasan Andalan di WS Asahan 
Kawasan Andalan yang dimaksud disini adalah kawasan-kawasan sepanjang 
Wilayah Sungai Asahan yang mempunyai potensi pengembangan bagi sektor 
unggulan. 
Kawasan Andalan merupakan kawasan strategis yang ditentukan berdasarkan 
potensi yang ada, mempunyai sektor-sektor unggulan berdasarkan sumberdaya 
alam kawasan, memiliki aglomerasi pusat-pusat permukiman perkotaan dan 
kegiatan produksi serta mempertimbangkan perkembangan daerah sekitarnya. 
Sedangkan Kawasan Andalan Cepat Tumbuh adalah kawasan strategis yang 
mempunyai potensi sektor unggulan dan memiliki keterkaitan dengan aglomerasi 
pusat-pusat permukiman perkotaan dan kegiatan produksi, kawasan tersebut 
berpotensi untuk mempercepat pertumbuhan daerah sekitarnya dan merupakan 
suatu kesatuan ekonomi dan sosial budaya dalam suatu struktur wilayah nasional. 
Dalam Pedoman Pengembangan Kawasan Andalan telah ditetapkan kriteria 
kawasan andalan cepat tumbuh, yaitu kawasan yang : 
- memiliki potensi pengembangan kawasan (lebih dari 1 sektor unggulan) yang 
dapat dijual dan secara ekonomis dapat memacu pertumbuhan 
wilayah/kawasan yang bersangkutan. 
- mempunyai potensi sebagai kota/pusat permukiman/pertumbuhan yang 
- mempunyai Rencana Tata Ruang (umum atau detail) sebagai arahan 
- mempunyai fasilitas sosial ekonomi kawasan, dan PDRB rata-ratanya diatas 
- mempunyai fasilitas prasarana dan sarana perkotaan yang memadai. 
- mempunyai kebijakan investasi yaitu kemudahan perizinan, kemudahan 
Kajian terbaru dari Review RTRW Nasional telah menetapkan klasifikasi dan kriteria 
baru tentang kawasan andalan, dalam hal ini ada 3 (tiga) jenis kawasan andalan 
menurut review tersebut , yaitu : 
- Kawasan Andalan Berkembang 
- Kawasan Andalan Prospektif Untuk Berkembang 
- Kawasan Andalan Laut 
4 - 8 
termasuk dalam aglomerasi kawasan andalan/cepat tumbuh. 
kebijakan pembangunan kawasan. 
PDRB Nasional. 
kredit dan permodalan. 
PT. JASAPATRIA GUNATAMA
Laporan Akhir 
Penyusunan Pola Pengelolaan Sumber Daya Air Wilayah Sungai Asahan. 
Kawasan dengan uraian seperti di atas diklasifikasikan menjadi kawasan andalan. 
Adapun arahan pengembangan untuk Kawasan Andalan adalah sebagai 
berikut : 
o Keseimbangan pertumbuhan nasional dan daerah harus dijadikan perhatian 
o Keselarasan pertumbuhan antar wilayah dan antar sektor harus tetap 
memperhatikan semua kebijakan yang menyangkut kawasan-kawasan 
strategis lainnya yang telah ada. 
o Pengembangan kawasan andalan harus merupakan pendorong 
peningkatan pertumbuhan ekonomi kawasan yang diharapkan dapat 
mempengaruhi kawasan di sekitarnya. 
o Pengembangan kawasan andalan harus ditujukan untuk meningkatkan 
kesejahteraan masyarakat melalui upaya peningkatan pertumbuhan 
ekonomi dengan tetap mempertimbangkan kelestarian fungsi lingkungan 
hidup serta meningkatkan daya dukung lingkungan. 
o Pengembangan kawasan andalan harus berperan mendorong pertumbuhan 
ekonomi bagi kawasan itu sendiri dan kawasan di sekitarnya untuk 
memeratakan pemanfaatan ruang wilayah nasional serta pengembangan 
antar wilayah. 
o Pengembangan kawasan andalan merupakan kebijakan dalam 
memeratakan pembangunan nasional sesuai dengan potensi wilayah dalam 
bentuk sektor unggulan. 
o Untuk memperoleh hasil yang optimal, maka dalam pengembangan 
o Hasil pemantauan dan evaluasi perkembangan kawasan andalan dapat 
menjadi masukan bagi perumusan kebijakan dan strategi pengembangan 
kawasan andalan berikutnya. 
Berkaitan dengan kriteria seperti bahasan diatas, maka yang terdapat pada WS 
Asahan di tetapkan 2 (dua) kawasan andalan dengan pusat pelayanannya 
masing-masing, sebagai pola pengembangan dan penggerak ekonomi wilayah. 
Kedua kawasan andalan dimaksud adalah sebagai berikut: 
1. Kawasan Andalan Rantau Prapat – Kisaran dan sekitarnya, dimana Kota 
Tanjungbalai dikembangkan sebagai pusat pelayanan sekunder A dan 
diarahkan untuk menjadi pusat bagi pengembangan kawasan andalan 
Rantau Prapat-Kisaran dan sekitarnya. Sektor unggulan yang dikembangkan 
4 - 9 
utama dalam pengembangan kawasan andalan 
kawasan andalan dilakukan pemantauan dan evaluasi secara berkala. 
PT. JASAPATRIA GUNATAMA
Laporan Akhir 
Penyusunan Pola Pengelolaan Sumber Daya Air Wilayah Sungai Asahan. 
meliputi perkebunan, pertanian tanaman pangan, dan industri. Kawasan 
andalan Rantau Prapat - Kisaran didukung pula oleh pengembangan 
kawasan andalan laut Selat Malaka dan sekitarnya. Sektor unggulan kawasan 
laut tersebut adalah perikanan dan pertambangan. Pelabuhan Tanjungbalai 
dikembangkan sebagai pelabuhan regional untuk mendukung 
pengembangan kawasan andalan Rantau Prapat - Kisaran. 
2. Kawasan Andalan Danau Toba dan Sekitarnya, dimana Kota Balige 
dikembangkan sebagai pusat pelayanan sekunder B dan diarahkan sebagai 
pusat pengembangan kawasan andalan Danau Toba dan sekitarnya. Sektor 
unggulan yang dikembangkan adalah pariwisata, pertanian tanaman 
pangan, dan industri. 
Untuk lebih jelasnya, Pengembangan Kawasan Andalan di WS Asahan dapat 
dilihat pada Gambar Peta 4.2 sebagai berikut: 
4 - 10 
PT. JASAPATRIA GUNATAMA
Laporan Akhir 
Penyusunan Pola Pengelolaan Sumber Daya Air Wilayah Sungai Asahan. 
Kawasan Andalan di SWS Asahan 
4.2.1.3. Konflik Pemanfaatan Ruang di WS Asahan 
Arahan pemanfaatan ruang dalam Rencana Umum Tata Ruang Wilayah 
sepanjang Sungai Asahan masih mengacu dalam Rencana Umum Tata Ruang 
Wilayah Provinsi, dimana dalam arahannya terjadi beberapa konflik pemanfatan 
ruang. Konflik pemanfaatan ruang ini berpengaruh terhadap kondisi lingkungan 
yang berakibat banjir longsor dan sedimentasi serta bencana alam yang tidak 
diinginkan. Selengkapnya dapat dilihat pada Gambar 4.3. 
Dalam rangka mengendalikan pemanfaatan lahan serta untuk mencapai 
keseimbangan kepentingan sosial, ekologi dan ekonomi, perlu diarahkan 
penggunaan areal untuk kepentingan budidaya dan areal yang harus tetap 
dipertahankan sebagai kawasan lindung. 
4 - 11 
Gambar Peta 4.2 
PT. JASAPATRIA GUNATAMA 
Kawasan Andalan 
Rantau Prapat - Kisaran 
Kawasan Andalan 
Danau Toba Dan Sekitarnya
Laporan Akhir 
Penyusunan Pola Pengelolaan Sumber Daya Air Wilayah Sungai Asahan. 
Akan tetapi seiring dengan meningkatnya laju pertumbuhan penduduk dan laju 
pembangunan, perencanaan pemanfaatan ruang tersebut sangat sulit untuk 
tetap dipertahankan. Hal ini disebabkan semakin meningkatnya kebutuhan lahan 
untuk kehidupan masyarakat maupun untuk kepentingan pembangunan non 
kehutanan yakni dilakukan dengan mengkonversikan areal-areal yang 
sebetulnya layak untuk tetap dipertahankan sebagai kawasan lindung. 
Di WS Asahan khususnya di Kawasan Danau Toba, dapat ditemui adanya konflik 
lahan, dimana Tutupan lahan (vegetasi) sangat penting untuk menjaga 
kelestarian alam, menyangkut konservasi tanah dan air, menjaga keseimbangan 
ekosistem dan juga keindahan alam. 
Dikawasan Danau Toba saat ini vegetasi merupakan salah satu masalah karena 
lebih dari 70 % disekitar pinggiran Danau Toba telah gundul, padahal kemiringan 
lereng dominan >25 %. 
Dan yang paling mengkhawatirkan lagi pada kondisi tutupan lahan yang 
dominan gundul tersebut masih terjadi lagi penebangan yang terus berlangsung 
saat ini seperti yang terjadi di Pulau Samosir (Kecamatan Onan Runggu), 
diperkirakan dalam tempo 2 (dua) tahun mendatang kawasan pinggiran Danau 
Toba ini akan habis/gundul, sementara reboisasi yang dilakukan tidak berhasil 
karena sering terbakar. Diharapkan penebangan pohon pinus yang masih 
berlangsung saat ini, bila tidak ditindak tegas akan terus terjadi secara berulang-ulang, 
karena untuk menghutankan kembali jauh lebih sulit dilakukan. Hutan 
umumnya dijumpai di puncak perbukitan dan gunung serta pada lahan 
berlereng terjal, semak dan padang rumput dijumpai berselang-seling 
membentuk mosaic mulai dari puncak gunung sampai ke tepi danau, sedang 
lahan terbuka umumnya dijumpai pada tebing. 
4 - 12 
PT. JASAPATRIA GUNATAMA
Laporan Akhir 
Penyusunan Pola Pengelolaan Sumber Daya Air Wilayah Sungai Asahan. 
4 - 13 
Gbr Pe ta 4.3 
Konflik Pema nfa a ta n La ha n d i SWS Asa ha n 
Adanya Kegiatan Untuk Kawasan Budidaya 
Pada Kawasan Lindung Disekitar Danau Toba 
PT. JASAPATRIA GUNATAMA 
Berkembangnya Hutan Produksi 
Mengakibatkan terjadinya Diversifikasi 
Tanaman Pangan dan Perkebunan 
Penanganan Kawasan Pemanfaatan Ruang yang Bermasalah 
Untuk memperoleh kepastian dalam penetapan pemanfaatan ruang di wilayah 
Provinsi Sumatera Utara, telah dilakukan pemaduserasian pemanfaatan ruang 
yang ditetapkan Gubernur Sumatera Utara melalui keputusan nomor 
650/458/BPSU/1997. Dalam implementasinya, ketepatan pemanfaatan ruang di 
beberapa lokasi tidak dapat dicapai, sehingga menimbulkan ketidaksesuaian 
kepentingan antara upaya pelestarian lingkungan dengan pengembangan 
kegiatan budidaya. Kegiatan budidaya perkebunan, pertanian lahan kering, dan 
sebagainya telah memanfaatkan kawasan yang diarahkan berfungsi lindung, 
yang antara lain ditetapkan sebagai hutan lindung. 
Untuk memberikan kepastian pemanfaatan ruang sesuai dengan skala ruang, 
ketersediaan data dan informasi, serta penyesuaian kepentingan para pihak, 
maka dalam RTRWP Sumatera Utara 2003-2018 dilakukan identifikasi kawasan 
yang pemanfaatan ruangnya bermasalah.
Laporan Akhir 
Penyusunan Pola Pengelolaan Sumber Daya Air Wilayah Sungai Asahan. 
Penangguhan penetapan pemanfaatan ruang pada kawasan ini ditujukan 
untuk : 
1. Memperoleh dukungan dan informasi yang lebih lengkap dan akurat bagi 
2. Memperoleh data dan informasi yang lebih lengkap dan akurat untuk 
mengkaji dampak yang ditimbulkan oleh kegiatan budidaya yang sedang 
berlangsung. 
3. Memperoleh kesepakatan para pihak sesuai dengan kepentingan dan 
4. Memperoleh ketepatan pengambilan keputusan sesuai dengan skala ruang 
perencanaan, dimana pemanfaatan ruang untuk beberapa kawasan perlu 
ditetapkan pada rencana tata ruang yang lebih rinci. 
Ruang bermasalah yang dalam kerangka waktu dan kedalaman substansinya 
belum diatur dalam RTRWP Sumatera Utara 2003-2018 akan memperoleh 
penetapan pemanfaatan ruangnya melalui mekanisme pembangunan lainnya. 
Namun dalam RTRWP Sumatera Utara 2003-2018 dilakukan penetapan 
pemanfaatan ruang sementara (temporary use) sesuai dengan kriteria tertentu. 
Pada hakekatnya, keputusan perencanaan ruang bermasalah ini menyangkut 
substansi pengaturannya, juga menyangkut kewenangan kelembagaan yang 
mengaturnya seperti untuk proses pelepasan kawasan hutan harus melalui 
Pemerintah Pusat. 
Beberapa kriteria yang dipertimbangkan dalam menetapkan pemanfaatan 
ruang yang bermasalah untuk sementara meliputi : 
1. Pemanfaatan sementara tidak menimbulkan dampak negatif terhadap 
2. Pemanfaatan sementara tidak ditujukan bagi investasi jangka panjang 
3. Pemanfaatan sementara menjamin pemulihan (reversible) kondisi lingkungan 
4. Pemanfaatan sementara dapat memberikan manfaat bagi masyarakat 
5. Pemanfaatan sementara menjamin kemungkinan perubahan menuju 
4 - 14 
delineasi kegiatan yang menimbulkan ketidaksesuaian kepentingan. 
kewenangan masing-masing untuk keputusan pemanfaatan ruang. 
ruang yang bersangkutan maupun di sekitarnya. 
dalam jumlah besar. 
setempat dan sekitarnya. 
umum. 
pemanfaatan ruang yang lebih pasti. 
PT. JASAPATRIA GUNATAMA
Laporan Akhir 
Penyusunan Pola Pengelolaan Sumber Daya Air Wilayah Sungai Asahan. 
Dalam kerangka waktu perencanaan RTRWP Sumatera Utara 2003-2018, 
pemanfaatan sementara yang dimungkinkan untuk suatu pemanfaatan ruang 
kawasan yang bermasalah adalah : 
1. Kondisi status quo hingga terbit keputusan yang mengatur pemanfaatannya. 
2. Pertanian lahan kering dan sejenisnya dengan pengawasan yang ketat. 
3. Melalui reboisasi, jika dana untuk kegiatan tersebut memungkinkan. 
Untuk menuju pemanfaatan ruang dengan ketetapan yang mengikat para 
pihak, beberapa alternatif tindakan yang perlu dilakukan adalah sebagai 
berikut : 
1. Menyiapkan kelengkapan data dan informasi untuk memperoleh 
2. Merumuskan dampak negatif, implikasi biaya, dan eksternalitas yang 
3. Merumuskan kesepakatan antar pihak yang berwenang untuk memutuskan 
4. Melakukan mediasi antar pihak untuk memperoleh solusi yang dapat diterima 
5. Mengatur pemanfaatan ruangnya dalam rencana tata ruang yang lebih rinci 
Keputusan pemanfaatan ruang yang bermasalah melibatkan kewenangan 
Pemerintah Pusat, Pemerintah Provinsi, atau Pemerintah Kabupaten/Kota dan 
mempedomani kriteria dan peraturan perundang-undangan yang berlaku, 
dalam rangka : 
1. Penetapan keputusan yang mengikat para pihak. 
2. Perencanaan tata ruang wilayah dan kegiatan. 
3. Pemanfaatan ruang dan pengelolaan kegiatan. 
4. Pengawasan pemanfaatan ruang dan kegiatan. 
5. Pengendalian pemanfaatan ruang dan kegiatan. 
4.2.1.4. Permasalahan Lingkungan di WS Asahan 
Di dalam konteks penataan ruang wilayah, ada beberapa permasalahan yang 
dihadapi dalam pemanfaatan dan penataan kawasan, permasalahan ini 
sangatlah berpengaruh dalam arahan pemanfaatan ruang yang akan datang 
seperti Gambar 4.4. 
4 - 15 
kesepakatan atau keputusan yang berwenang. 
ditimbulkan oleh pemanfaatannya saat ini. 
pemanfaatan ruang dan memberikan ketetapan akhir. 
masing-masing pihak. 
sesuai dengan skala ruang. 
PT. JASAPATRIA GUNATAMA
Laporan Akhir 
Penyusunan Pola Pengelolaan Sumber Daya Air Wilayah Sungai Asahan. 
Permasalahan lingkungan di WS Asahan salah satunya yang menonjol adalah 
permasalahan lingkungan disekitar Danau Toba, secara tidak langsung kegiatan-kegiatan 
masyarakat dalam rangka menunjang/memenuhi penghidupan yang 
cenderung merusak lingkungan sudah terjadi. Konflik-konflik kepentingan dalam 
berusaha sudah terjadi. Sebagai contoh, untuk usaha penghidupan masyarakat, 
tumbuh kegiatan budidaya perikanan dengan keramba/jaring apung. Untuk 
usaha ini tidak ada penataan, dimana seharusnya usaha itu dilakukan. Akibat 
yang timbul, kegiatan wisata air seperti berenang pada tempat-tempat tertentu 
tidak dapat lagi dilakukan karena kualitas airnya sudah kotor. Lebih lanjut, 
tumbuhnya budidaya ikan di keramba yang tidak tertata mendorong tumbuhnya 
enceng gondok secara lebih merata/meluas yang merusak keindahan Danau 
Toba. Kegiatan penebangan pohon pinus masih berlangsung sehingga hutan 
semakin gundul dan erosi meningkat, dimana sungai-sungai yang mengalir ke 
danau dari pulau Samosir sudah tidak jernih lagi karena erosi yang terjadi akibat 
penggundulan hutan, disamping itu pada musim kemarau terdapat daerah-daerah 
Bahwa ketidakmampuan sektor pariwisata memberikan penghidupan 
masyarakat dan terjadinya penurunan kualitas lingkungan memerlukan suatu 
langkah terobosan yang dapat mendobrak hambatan-hambatan yang ada 
seperti koordinasi antar daerah dan tidak terintegrasinya kegiatan wisata yang 
ada. Untuk itu diperlukan suatu kebijakan pemerintah dimana peran pemerintah 
pusat diperlukan dalam rangka memperkuat koordinasi dan juga dalam upaya 
pengembangan dan pembangunan infrastruktur pendukung kegiatan pariwisata. 
Didalam amandemen PP 47/1997 sudah diusulkan untuk menetapkan Kawasan 
Danau Toba sebagai Kawasan Tertentu. Dengan penetapan ini maka peran serta 
aktif pemerintah pusat untuk mendorong pembangunan Kawasan Danau Toba 
dapat dilakukan. Hal ini juga sejalan dengan permasalahan yang ada tidak lagi 
pada persoalan ekonomi dimana pengembangan kawasan andalan didasari 
oleh pengembangan sektor ekonomi, tetapi juga terdapat masalah penurunan 
kualitas lingkungan yang sudah cukup memprihatinkan dimana upaya untuk 
penanganan masalah lingkungan sudah berada “diluar” konsep pengembangan 
kawasan andalan. 
Dalam upaya pembangunan Kawasan Danau Toba, langkah-langkah yang 
diambil harus sejalan dengan program Propenas dimana beberapa program 
Propenas yang perlu mendapat perhatian serius adalah dalam upaya 
4 - 16 
kekeringan di pulau Samosir. 
PT. JASAPATRIA GUNATAMA
Laporan Akhir 
Penyusunan Pola Pengelolaan Sumber Daya Air Wilayah Sungai Asahan. 
pengembangan ekonomi wilayah harus diorientasikan pada pemberdayaan 
masyarakat dimana peran aktif masyarakat harus ditumbuhkembangkan, 
pengembangan usaha pariwisata harus seiring sejalan dengan upaya pelestarian 
lingkungan, dan perlu penguatan lembaga-lembaga baik pemerintah maupun 
non pemerintah dalam mengembangkan Kawasan Danau Toba. 
Dilihat dari sudut pandang kebijakan Provinsi Sumatera Utara, Kawasan Danau 
Toba diarahkan sebagai kawasan lindung dan kawasan budidaya. Secara tegas 
kebijakan yang ada lebih mengarah pada penataan pemanfaatan ruang 
sehingga jelas kawasan lindung, penyangga dan budidaya. Fokus hanya pada 
upaya pelestarian lingkungan tanpa juga memberikan solusi pada persoalan 
kehidupan ekonomi masyarakat, maka dikuatirkan upaya-upaya pelestarian 
yang diharapkan tidak berhasil. 
Dibentuknya Lembaga/Badan Koordinasi Pelestarian Ekosistem Danau Toba tidak 
salah, tetapi akan sulit untuk berhasil jika upaya pelestarian ekosistem itu tidak 
ditumbuhkembangkan didalam masyarakat itu sendiri. Badan ini dengan 
berbagai keterbatasan dan kendala yang ada akan sulit untuk bergerak jika 
terfokus pada upaya pelestarian ekosistem semata. Persoalan yang dihadapi 
masyarakat sudah sangat jelas yaitu usaha-usaha yang mereka lakukan bahkan 
sampai merusak ekosistem juga belum mampu memenuhi kebutuhan 
kehidupannya. 
Menghadapi persoalan pengembangan pariwisata di Kawasan Danau Toba ini, 
pihak pemerintah Provinsi juga harus masuk kepada persoalan lokal masyarakat 
yaitu persoalan penghidupan ekonomi. Membantu mengembangkan usaha 
ekonomi masyarakat sambil membangun kesadaran dalam masyarakat bahwa 
kelestarian ekosistem Danau Toba merupakan asset mereka dan dapat menjadi 
sumber penghidupan harus terus ditumbuhkembangkan. Untuk itu peran aktif 
pemerintah Provinsi sebagai koordinasi dan integrasi lintas daerah dan lintas 
sektor harus dijalankan. 
Telah terjadi penurunan kualitas lingkungan dan sediaan sumber daya alam di 
Kawasan Danau Toba akibat adanya aktivitas manusia baik yang dilakukan oleh 
pihak-pihak swasta maupun oleh kegiatan masyarakat setempat. Sering terjadi 
kebakaran hutan dan lahan di kawasan Danau Toba khususnya di daerah 
Kawasan tangkapan air terbesar Danau Toba yaitu Pulau Samosir. Kebakaran 
tersebut lebih dipicu akibat pembukaan lahan perkebunan, HTI, perambahan 
4 - 17 
PT. JASAPATRIA GUNATAMA
Laporan Akhir 
Penyusunan Pola Pengelolaan Sumber Daya Air Wilayah Sungai Asahan. 
hutan dan aktivitas lainnya yang tidak memperhatikan daya dukung 
lingkungannya sehingga ketika musim kemarau tiba, lahan menjadi kering dan 
mudah terbakar. Keadaan ini akan signifikan mencemarkan udara, tanah, air, 
dan bakan terjadi bencana alam seperti banjir pada wilayah tertentu di kawasan 
Danau Toba, tanah longsor khususnya pada bukit-bukit yang memiliki derajat 
kemiringan > 40%. 
Kemudian dari permasalahan lingkungan tersebut, maka perlu adanya suatu 
pemulihan yang sifatnya kebijakan operasional, untuk itu dibawah ini akan 
digambarkan beberapa Kebijakan operasional dalam pemulihan dan pelestarian 
Kawasan Danau Toba untuk itu dapat dirumuskan sebagai berikut : 
1. Aspek Lingkungan Hidup 
a. Memulihkan kondisi lahan melalui usaha konservasi yaitu : 
1) Upaya reboisasi pada lahan (kawasan) hutan atau non budidaya 
2) Upaya penghijauan pada lahan budidaya 
3) Upaya pembuatan bangunan teknik sipil konservasi berupa waduk, 
4) Pengembangan sistem pertanian yang akrab lingkungan pada lahan 
5) Menghentikan kegiatan perambahan hutan dan penebangan liar. 
b. Memulihkan kondisi dan melestarikan lingkungan kawasan Danau Toba 
dengan upaya : 
1) Memelihara volume air Danau Toba pada ketinggian 904 s/d 905 m 
dpl. Dengan cara meningkatkan debit air yang masuk ke dalam 
Danau Toba sebagai hasil upaya rehabilitasi lahan dan konservasi 
tanah. 
4 - 18 
chekdam, rorak, guludan dsb. 
budi daya dan penghijauan sempadan sungai. 
2) Mengendalikan pencemaran dan kerusakan lingkungan. 
PT. JASAPATRIA GUNATAMA
Laporan Akhir 
Penyusunan Pola Pengelolaan Sumber Daya Air Wilayah Sungai Asahan. 
4 - 19 
Telah terjadinya Penurunan Kualitas Lingkungan 
di Kawasan Danau Toba akibat adanya 
Aktifitas Manusia 
PT. JASAPATRIA GUNATAMA 
Adanya Kegiatan Pembakaran 
Akibat Pembukaan Lahan Perkebunan, 
HTI dan Perambahan Hutan 
Gbr Pe ta 4 .4 
Pe rma sa la ha n Lingkunga n d i SWS Asa ha n 
4.2.1.5. Arahan Pemanfaatan Ruang di WS Asahan 
Undang-undang No: 24 Tahun 1992 tentang Penataan Ruang menjelaskan 
bahwa rencana tata ruang merupakan penjabaran strategi dan arahan 
kebijakan pemanfaatan ruang ke dalam bentuk pemanfaatan ruang yang lebih 
rinci. Arahan pemanfaatan ruang WS Asahan terdiri dari : 
1). Kawasan Lindung 
Kawasan lindung adalah kawasan yang ditetapkan dengan fungsi utama 
melindungi kelestarian lingkungan hidup yang mencakup sumberdaya alam dan 
sumberdaya buatan.
Laporan Akhir 
Penyusunan Pola Pengelolaan Sumber Daya Air Wilayah Sungai Asahan. 
a. Kawasan yang memberikan perlindungan kawasan bawahannya, yaitu 
b. Kawasan perlindungan setempat, meliputi; sempadan pantai, sempadan 
sungai, kawasan sekitar danau/waduk, dan kawasan sekitar mata air, 
kawasan terbuka hijau kota (termasuk di dalamnya hutan kota). 
c. Kawasan suaka alam yang meliputi : kawasan cagar alam dan suaka marga 
d. Kawasan pelestarian alam yang meliputi : taman nasional, taman hutan raya, 
e. Kawasan cagar budaya. 
f. Kawasan rawan bencana alam yang meliputi kawasan rawan gempa bumi, 
g. Kawasan lindung lainnya yang meliputi : kawasan pantai berhutan bakau. 
untuk kawasan lindung jenis pemanfaatan lahannya terdiri dari Hutan, Danau 
sekitar mata air. 
2). Kawasan Budidaya 
Arahan yang ada tentang kawasan budidaya adalah PP No. 47 Tahun 1997 dan 
Keppres No.57 tahun 1989. Menurut PP dan Keppres ini yang dimaksud dengan 
kawasan budidaya adalah kawasan yang ditetapkan dengan fungsi utama 
untuk dibudidayakan atas dasar kondisi dan potensi sumber daya alam, sumber 
daya manusia dan sumber daya buatan. 
Arahan pola pemanfaatan ruang yang dikembangkan adalah dengan 
menggunakan pendekatan cekungan aliran sungai dan pendekatan cekungan 
air tanah. Cekungan aliran sungai Kawasan Danau Toba terdiri dari 26 sub-DAS, 
dan pada pada masing-masing sub-DAS yang masih alami minimal 30% dari 
luasnya dipertahankan sebagai kawasan lindung yang ditempatkan pada 
bagian hulunya, sedangkan bagi sub-DAS yang telah dibudidayakan perlu 
dilakukan rehabilitasi fungsi lindung hingga tercapai ketentuan tersebut. Kawasan 
budidaya dimanfaatkan untuk kehutanan, pertanian dan pariwisata serta untuk 
4 - 20 
kawasan hutan lindung, dan kawasan resapan air. 
satwa. 
dan taman wisata alam. 
kawasan tanah longsor, kawasan banjir. 
Kawasan budidaya meliputi : 
a. Kawasan hutan produksi 
b. Kawasan hutan rakyat 
c. Kawasan pertambangan 
d. Kawasan permukiman yang tersebar sepanjang WS Asahan 
PT. JASAPATRIA GUNATAMA
Laporan Akhir 
Penyusunan Pola Pengelolaan Sumber Daya Air Wilayah Sungai Asahan. 
permukiman dan prasarana pada tempat tertentu sesuai dengan struktur tata 
ruang yang diinginkan. 
Pola pemanfaatan ruang secara umum menunjukkan suatu kesatuan ruang yang 
digunakan untuk jenis pemanfaatan tertentu dan saling terkait antar pola 
keruangan yang diharapkan dapat serasi dan terpadu. Pola pemanfaatan ruang 
ini memiliki beberapa jenis pengelompokan diantaranya berupa pemanfaatan 
ruang untuk area terbangun seperti permukiman, perkantoran, area komersil, dan 
lain-lain. Selain itu pemanfaatan ruang dapat juga dikelompokkan untuk area 
hutan, pertanian, dan pariwisata. Untuk menjaga kelestarian dan kestabilan 
lingkungan/ekosistem, pemanfaatan ruang biasanya dibedakan untuk 
pemanfaatan kawasan budidaya dan pemanfaatan kawasan lindung. 
1. Kawasan Budidaya 
Pemanfaatan lahan untuk kawasan budidaya cukup beraneka ragam dari mulai 
untuk permukiman sampai pemanfaatan untuk pertanian, perkebunan bahkan 
hutan. Yang terpenting adalah pemanfaatan lahan untuk budidaya tidak 
melanggar batasan dan kriteria kawasan lindung. Berbagai aktivitas yang 
memanfaatkan lahan yang tergolong kawasan budidaya secara tidak langsung 
akan menimbulkan kebutuhan akan luasan lahan. 
a. Perumahan 
Perkiraan kebutuhan lahan untuk hunian dihitung berdasarkan standar untuk 
menentukan luas perpetakan tanah untuk rumah (Buku Petunjuk perencanaan 
Kawasan Perumahan PU 1987). Untuk menentukan luas minimum rata-rata dari 
perpetakan tanah harus dipertimbangkan faktor-faktor kehidupan manusia, 
faktor alam, dan peraturan bangunan setempat. 
Kebutuhan lahan di Kawasan Danau Toba, untuk perumahan pada tahun 2013 
diperkirakan dibutuhkan lahan sekitar 3.437 Ha. Pengalokasian lahan untuk 
perumahan ini ditujukan di kawasan budidaya dengan tingkat kemiringan lahan 
yang sesuai dan memenuhi aspek keamanan (bukan rawan bencana). 
b. Kawasan budidaya kehutanan 
Kawasan budidaya hutan ini terdiri dari kawasan hutan produksi terbatas, hutan 
produksi tetap dan hutan konversi. Yang termasuk hutan produksi terbatas pada 
kawasan Danau Toba terdapat di Kabupaten Simalungun bagian selatan dan 
Asahan. Yang termasuk hutan produksi tetap meliputi Kabupaten Simalungun 
4 - 21 
PT. JASAPATRIA GUNATAMA
Laporan Akhir 
Penyusunan Pola Pengelolaan Sumber Daya Air Wilayah Sungai Asahan. 
bagian barat, Taput bagian Danau Toba dan Dairi Bagian Danau Toba. 
Sedangkan yang termasuk hutan konversi terdapat di Kabupaten Simalungun. 
c. Kawasan budidaya pertanian 
Terdiri dari Kawasan budidaya pertanian tanaman pangan, tanaman 
perkebunan, peternakan dan budidaya perikanan. Pertanian tanaman pangan 
meliputi pertanian lahan basah dan lahan kering yang terdapat di Kabupaten 
Karo, Taput, Tobasa, Dairi dan Simalungun. Pertanian tanaman perkebunan 
dengan jenis tanaman seperti kelapa sawit, kelapa, karet, kopi, coklat dan tebu 
terdapat di Karo, Dairi, Taput dan Tobasa. Pertanian budidaya peternakan 
dengan jenis ternak besar, ternak kecil dan unggas dikembangkan di kabupaten 
Taput, Tobasa, Dairi, Karo dan Simalungun. Sedangkan Pertanian budidaya 
perikanan khususnya perikanan darat dikembangkan di seluruh kabupaten/kota 
pada kawasan Danau Toba. 
Selain kawasan budidaya pertanian, terdapat juga kawasan budidaya non 
pertanian terdiri dari kawasan pertambangan, industri dan pariwisata. Kawasan 
pertambangan meliputi jenis-jenis tambang galian golongan C, migas dan 
mineral yang terdapat di seluruh Kabupaten di Kawasan danau Toba. Kawasan 
pengembangan industri di Kawasan Danau Toba meliputi pengembangan 
industri kecil baik industri pengolahan hasil pertanian maupun jenis industri rumah 
tangga lainnya yang terdapat di seluruh Kabupaten. 
2. Kawasan Lindung 
Beberapa jenis Kawasan lindung beserta fungsinya yang dapat dikembangkan di 
Kawasan Danau Toba adalah sebagai berikut : 
a. Kawasan yang memberikan perlindungan kawasan bawahannya 
Kawasan lindung ini memiliki fungsi hidrologis untuk pencegahan banjir, menahan 
erosi, dan sedimentasi serta mempertahankan persediaan sumberdaya air. Yang 
termasuk dalam fungsi ini meliputi Huta Ginjang (Tobasa) dan Muara (Taput). 
b. Suaka alam dan Suaka Margasatwa 
Ditujukan untuk melindungi keanekaragaman hayati, ekosistem dan keunikan 
alam. Yang termasuk dalam fungsi ini tidak terdapat dalam Kawasan Danau 
Toba. (sumber RTRWP Sumut) 
4 - 22 
PT. JASAPATRIA GUNATAMA
Laporan Akhir 
Penyusunan Pola Pengelolaan Sumber Daya Air Wilayah Sungai Asahan. 
c. Kawasan rawan bencana 
Kawasan yang tergolong rawan bencana adalah kawasan yang berpotensi 
tinggi mengalami bencana alam seperti letusan gunung berapi, gempa bumi, 
longsor, dan sebagainya. Yang termasuk dalam fungsi ini meliputi sekeliling 
Danau Toba. (sumber RTRWP Sumut) 
d. Kawasan perlindungan setempat 
Kawasan ini berfungsi melestarikan/melindungi kerusakan fisik setempat akibat 
kegiatan budidaya. Yang termasuk dalam fungsi ini meliputi seluruh sempadan 
sungai, sempadan pantai, sekitar mata air di kawasan Danau Toba. (sumber 
RTRWP Sumut). 
Kawasan perlindungan setempat terdiri dari tiga klasifikasi yaitu sempadan 
pantai, sempadan sungai dan kawasan sekitar danau/waduk/dam. 
1. Sempadan Pantai 
Sempadan pantai sekurang-kurangnya adalah 100 meter dari titik tertinggi 
muka air ke arah darat. Langkah-langkah pengelolaan ruang yang disusun 
bagi kawasan ini terutama adalah perlindungan terhadap kawasan 
sempadan pantai, yaitu : 
 Pencegahan dilakukannya kegiatan budidaya di sepanjang pantai 
 Pengembalian fungsi lindung pantai yang mengalami kerusakan. 
 Pengembangan pariwisata pantai tetap menjamin fungsi lindung 
Kawasan sempadan sungai terdapat di sepanjang sungai-sungai yang ada di 
wilayah Kawasan Danau Toba. Kebijaksanaan pemanfaatan ruang 
diutamakan bagi perlindungan kawasan sempadan sungai yang meliputi : 
 Pencegahan dilakukannya kegiatan budidaya di sepanjang sungai yang 
dapat mengganggu atau merusak kualitas air, kondisi fisik pinggir dan 
dasar sungai serta mengamankan aliran sungai. 
4 - 23 
sehingga kelestarian fungsi pantai terjaga. 
sepanjang sempadan pantai. 
2. Sempadan Sungai 
 Pengendalian kegiatan yang telah ada di sekitar sungai. 
PT. JASAPATRIA GUNATAMA
Laporan Akhir 
Penyusunan Pola Pengelolaan Sumber Daya Air Wilayah Sungai Asahan. 
Selanjutnya penetapan lebar sempadan sungai adalah sebagai berikut : 
 Sekurang-kurangnya 100 (seratus) meter di kiri kanan sungai besar dan 50 
(lima puluh) meter di kiri kanan anak sungai yang berada di luar 
permukiman. 
 Untuk sungai di kawasan pemukiman berupa sempadan sungai yang 
diperkirakan cukup untuk dibangun jalan inspeksi antara 10 (sepuluh) 
meter sampai 15 (lima belas) meter. 
Perlindungan dilakukan untuk melindungi danau dari kegiatan budidaya atau 
aktifitas pembangunan yang dapat mengganggu kelestarian fungsi danau. 
Kriteria kawasan sekitar danau/kolong adalah daratan sepanjang tepian 
danau yang lebarnya proporsional dengan bentuk dan kondisi fisik danau 
kolong antara 50 (lima puluh) meter sampai 100 (seratus) meter dari titik 
pasang tertinggi ke arah darat. 
a. Perlindungan Kawasan Sekitar Waduk dan Mata Air 
Perlindungan terhadap sekitar waduk dilakukan untuk melindungi waduk dari 
kegiatan budidaya yang dapat mengganggu kelestarian waduk. Kriteria 
kawasan sekitar waduk adalah daratan sepanjang tepian waduk yang 
lebarnya proporsional dalam bentuk dan kondisi antara 50 – 100 meter dari 
titik pasang tertinggi ke arah darat. 
Perlindungan terhadap kawasan sekitar mata air dilakukan untuk melindungi 
mata air dari kegiatan budidaya yang dapat merusak kualitas air dan kondisi 
fisik kawasan sekitarnya. Kriteria kawasan sekitar mata air adalah sekurang-kurangnya 
b. Perlindungan Kawasan Hutan Kota 
Dilakukan dalam rangka konservasi sumber daya alam untuk mencegah 
terjadinya erosi, bencana banjir, sedimentasi, dan menjaga fungsi hidrologis 
tanah untuk menjamin ketersediaan unsur hara tanah, air tanah, dan air 
permukaan dan berfungsi sebagai sarana rekreasi. 
4 - 24 
3. Perlindungan terhadap Kawasan Sekitar Danau 
dengan jari-jari 200 meter di sekitar mata air. 
PT. JASAPATRIA GUNATAMA
Laporan Akhir 
Penyusunan Pola Pengelolaan Sumber Daya Air Wilayah Sungai Asahan. 
Kriteria kawasan hutan kota : 
 Kawasan hutan dengan faktor-faktor lereng lapangan, jenis tanah, curah 
 Kawasan hutan yang mempunyai lereng lapangan 40 % atau lebih 
 Kawasan hutan yang mempunyai ketinggian di atas permukaan laut 2000 
c. Perlindungan Kawasan Hijau 
Kawasan hijau adalah kawasan yang dapat berfungsi sebagai paru-paru 
kota, fasilitas dan untuk keindahan kota, taman, lapangan olah raga, 
penghijauan di jalur jalan, zona penyanggah areal konservasi dan daerah 
bantaran sungai. Kriteria kawasan hijau adalah : kawasan alam, menarik, 
mudah dikunjungi dan nilai pelestariannya rendah. 
d. Kawasan Cagar Budaya 
Merupakan perlindungan terhadap kawasan cagar budaya dilakukan untuk 
melindungi kekayaan budaya bangsa. Dalam wilayah Kawasan Danau Toba 
yang perlu ditetapkan sebagai cagar budaya adalah makam/monument 
Sisingamangaraja, Kompleks Nonmensen, dan lain-lain. 
e. Kawasan Rawan Bencana 
Kawasan yang berbahaya baik karena ancaman bahaya longsor, rawan 
banjir ataupun potensi bencana lainnya. 
Rencana penggunaan lahan WS Asahan dapat dilihat pada Gambar 4.5 dan 
Tabel 4.1. 
4 - 25 
hujan yang melebihi nilai 175 (seratus tujuh puluh lima). 
meter atau lebih 
PT. JASAPATRIA GUNATAMA
Laporan Akhir 
Penyusunan Pola Pengelolaan Sumber Daya Air Wilayah Sungai Asahan. 
4 - 26 
PT. JASAPATRIA GUNATAMA 
Gambar 4.5. 
Peta Rencana Penggunaan Lahan WS Asahan
Laporan Akhir 
Penyusunan Pola Pengelolaan Sumber Daya Air Wilayah Sungai Asahan. 
4 - 27 
PT. JASAPATRIA GUNATAMA 
Tabel 4.1. 
Rencana Penggunaan Lahan Di Kawasan WS Asahan 
No Pemanfaatan Lahan Luas ( Ha ) 
1 Hutan Lindung 205.983,73 
2 Hutan Produksi Sementara 21.039,87 
3 Hutan Produksi Terbatas 8.781,88 
4 Hutan Produksi Tetap 32.438,18 
5 Hutan Suaka Alam 6.319,16 
6 Perkebunan Besar 133.349,22 
7 Perkebunan Rakyat 90.986,41 
8 Pertanian Lahan Basah 71.866,11 
9 Pertanian Lahan Kering 27.757,70 
10 Permukiman 9.012,66 
11 Rawa 6.251.14 
JUMLAH 613.786,05 
Sumber : Hasil Perhitungan dari Peta RTRWP Sumut 
4.2.1.6. Arahan Struktur Penataan Ruang di WS Asahan / Kawasan Danau 
Toba 
Struktur tata ruang Wilayah sungai Asahan khususnya Kawasan Danau Toba yang 
ada saat ini masih lemah, terutama tingkat pelayanan fungsi pusat-pusat 
permukiman masih rendah dan keterkaitan antar pusat masih lemah, dan hal ini 
merupakan kendala dalam pengembangan wilayah. Untuk menjawab 
tantangan pengembangan wilayah di masa depan perlu melakukan 
restrukturisasi tata ruang sehingga dapat lebih sesuai dan serasi untuk mengatasi 
masalah otonomi, kemiskinan, permukiman, prasarana, lingkungan, 
pengembangan pariwisata, globalisasi dan lain lain.
Laporan Akhir 
Penyusunan Pola Pengelolaan Sumber Daya Air Wilayah Sungai Asahan. 
Restrukturisasi tata ruang Kawasan Danau Toba dilakukan dengan menetapkan 
tata jenjang pusat-pusat permukiman serta keterkaitan antar pusat permukiman 
yang sesuai dengan kondisi dan tantangan di masa depan, didukung oleh 
pengembangan kegiatan sosial-ekonomi dan penyediaan prasarana dan sarana 
untuk penyelenggaraan masing-masing fungsi pusat permukiman. Kegiatan 
sosial-ekonomi yang perlu dikembangkan antara lain kegiatan yang berbasis 
pada pariwisata, pertanian dan kehutanan. Dengan kata lain, konsep struktur 
ruang kawasan Danau Toba adalah berupa pembentukan pusat dan sub pusat 
pengembangan yang satu sama lain memiliki keterkaitan sehingga lebih sinergis 
dan terintegrasi. 
Restrukturisasi tata ruang kawasan dilakukan dengan mengubah dari struktur tata 
ruang yang berpola linier (uni corridor) menjadi struktur tata ruang yang berpola 
lingkar (multi corridor). Untuk membentuk struktur tata ruang multi corridor tersebut 
ada dua korridor yang perlu di kembangkan yang mengikuti jalan lingkar dalam 
dan luar, yang dibagi ke dalam beberapa zona-zona pengembangan. Zona-zona 
pengembangan ini perlu dibentuk dan dikembangkan untuk mewadahi 
proses keterkaitan antara pusat dan sub pusat pengembangan di kawasan 
Danau Toba. Dua korridor yang mengikuti jalan lingkar dalam dan luar tersebut 
adalah : 
1 Koridor lingkar luar /Kawasan Danau Toba, (Parapat-Porsea-Balige-Siborong-borong- 
2 Koridor lingkar dalam/Pulau Samosir (Pangururan-Simanindo-Tuktuk-Tomok- 
Kawasan Danau Toba tersebut dihubungkan dari/ke luar dengan 7 pintu gerbang 
(gate) yaitu : 
1 Jalan arteri primer/jalan nasional yang merupakan jalan penghubung lintas 
Parapat-Pematang Siantar-Tebing Tinggi-Medan (ke jalan lintas timur/bandar 
udara Polonia/Pelabuhan laut Belawan dan antar provinsi/negara/IMT-GT). 
2 Jalan kolektor primer/jalan provinsi yang menghubungkan Porsea-Tanjung 
3 Jalur kolektor primer/jalan provinsi yang menghubungkan Silimbat/Silaen- 
4 Jalan arteri primer/jalan nasional yang menghubungkan Siborong-borong- 
4 - 28 
Dolok Sanggul-Sidikalang-Merek) 
Onan Runggu- Nainggolan). 
Balai (pelabuhan laut/jalan lintas timur/IMT-GT). 
Parsoburan-Labuhan Batu- terus ke Riau(jalan lintas timur/arteri primer). 
Tarutung-Sibolga- terus ke Sumbar (ke jalan lintas barat/pelabuhan laut). 
PT. JASAPATRIA GUNATAMA
Laporan Akhir 
Penyusunan Pola Pengelolaan Sumber Daya Air Wilayah Sungai Asahan. 
5 Jalan kolektor primer/jalan provinsi yang menghubungkan Dolok Sanggul- 
6 Jalan kolektor primer/jalan provinsi yang menghubungkan Sidikalang - Singkil-terus 
7 Jalan kolektor primer/jalan provinsi yang menghubungkan Merek-Kabanjahe- 
Berastagi-Medan/IMT-GT (ke jalan lintas timur/bandar udara 
Polonia/pelabuhan laut Belawan). 
4.3. Analisis Aspek Sosial Ekonomi 
4.3.1. Proyeksi Penduduk 
Berdasarkan laju pertumbuhan penduduk selama periode 1980- 2004 maka 
dapat dibuat proyeksi penduduk untuk 25 tahun yang akan datang, adapun hasil 
proyeksi jumlah penduduk tersebut tertera dalam Tabel 4.2 pada halaman 
berikutnya. 
Berdasarkan tabel tersebut terlihat bahwa jumlah penduduk seluruh 
kabupaten/kota di WS Asahan pada tahun 2030 berjumlah 2,204,223 jiwa, yang 
terdiri dari penduduk Kabupaten Asahan berjumlah 1,694,224 jiwa, Kota Tanjung 
Balai berjumlah 345,939 jiwa , Kabupaten Simalungun berjumlah 69,898 jiwa dan 
Kabupaten Toba Samosir berjumlah 94,163 jiwa. 
Berdasarkan data BPS Provinsi Sumatera Utara , pertumbuhan penduduk minus 
diperkirakan terjadi di Kabupaten Simalungun dan Kabupaten Toba Samosir, 
diperkirakan hal tersebut terjadi karena ada penduduk di kabupaten tersebut 
yang pindah ke kota lain di dalam provinsi, merantau ke luar provinsi baik untuk 
melanjutkan studi maupun mencari pekerjaan (ke Pulau Jawa, Malaysia dan 
Singapura). 
4 - 29 
Barus ( ke jalan lintas barat/pelabuhan laut). 
ke NAD (ke jalan lintas barat/pelabuhan laut). 
PT. JASAPATRIA GUNATAMA
Laporan Akhir 
Penyusunan Pola Pengelolaan Sumber Daya Air Wilayah Sungai Asahan. 
4 - 30 
Tabel 4.2. Proyeksi Penduduk di WS Asahan Periode 2006 – 2030 
No. Kabupaten /Kota 
Kecamatan 
Angka (**) 
Pertumb. 
2000 - 2003 
(%) 
PT. JASAPATRIA GUNATAMA 
Proyeksi Penduduk Wilayah Sungai Asahan Dari Tahun 2004 Sampai Dengan Tahun 2030 
2004 2005 2006 2007 2008 2009 2010 2011 2012 2013 2014 2015 2016 
1 2 3 4 5 6 7 8 9 10 11 12 13 14 15 16 
I Kab. Asahan 2.01 
1 BP Mandoge 31627 32263 32911 33573 34248 34936 35638 36354 37085 37831 38591 39367 40158 
2 Bandar Pulau 51707 52746 53807 54888 55991 57117 58265 59436 60631 61849 63092 64361 65654 
3 Pulau Rakyat 30754 31372 32003 32646 33302 33972 34654 35351 36061 36786 37526 38280 39049 
4 Aek Kuasan 42399 43251 44121 45007 45912 46835 47776 48737 49716 50715 51735 52775 53835 
5 Sei Kepayang 37960 38723 39501 40295 41105 41931 42774 43634 44511 45406 46318 47249 48199 
6 Tanjung Balai 32902 33563 34238 34926 35628 36344 37075 37820 38580 39356 40147 40954 41777 
7 Simpang Empat 51542 52578 53635 54713 55813 56934 58079 59246 60437 61652 62891 64155 65445 
8 Air Batu 69192 70583 72001 73449 74925 76431 77967 79534 81133 82764 84427 86124 87855 
9 Buntu Pane 52117 53165 54233 55323 56435 57570 58727 59907 61111 62340 63593 64871 66175 
10 Meranti 61102 62330 63583 64861 66165 67495 68851 70235 71647 73087 74556 76055 77583 
11 Air Joman 58262 59433 60628 61846 63089 64357 65651 66971 68317 69690 71091 72520 73977 
12 Tanjung Tiram 58132 59300 60492 61708 62949 64214 65505 66821 68164 69534 70932 72358 73812 
13 Sei Balai 33627 34303 34992 35696 36413 37145 37892 38653 39430 40223 41031 41856 42697 
14 Talawi 53324 54396 55489 56605 57742 58903 60087 61295 62527 63783 65065 66373 67707 
15 Lima Puluh 83575 85255 86968 88717 90500 92319 94174 96067 97998 99968 101977 104027 106118 
16 Air Putih 45931 46854 47796 48757 49737 50736 51756 52797 53858 54940 56045 57171 58320 
17 Sei Suka 50474 51489 52523 53579 54656 55755 56875 58019 59185 60374 61588 62826 64089 
18 Medang Deras 44326 45217 46126 47053 47999 48963 49948 50952 51976 53020 54086 55173 56282 
19 Kisaran Barat 55900 57024 58170 59339 60532 61748 62990 64256 65547 66865 68209 69580 70978 
20 Kisaran Timur 65003 66310 67642 69002 70389 71804 73247 74719 76221 77753 79316 80910 82537 
1009856 1030154 1050860 1071982 1093529 1115509 1137931 1160803 1184136 1207937 1232216 1256984 1282249
Laporan Akhir 
Penyusunan Pola Pengelolaan Sumber Daya Air Wilayah Sungai Asahan. 
4 - 31 
Tabel 4.2. Proyeksi Penduduk di WS Asahan Periode 2006 – 2030 (Lanjutan) 
No. Kabupaten /Kota 
Kecamatan 
Angka (**) 
Pertumb. 
2000 - 2003 
(%) 
PT. JASAPATRIA GUNATAMA 
Proyeksi Penduduk Wilayah Sungai Asahan Dari Tahun 2004 Sampai Dengan Tahun 2030 
2017 2018 2019 2020 2021 2022 2023 2024 2025 2026 2027 2028 2029 2030 
1 2 3 17 18 19 20 21 22 23 24 25 26 27 28 29 30 
I Kab. Asahan 2.01 
1 BP Mandoge 40965 41788 42628 43485 44359 45251 46160 47088 48035 49000 49985 50990 52015 53060 
2 Bandar Pulau 66974 68320 69693 71094 72523 73981 75468 76985 78532 80111 81721 83363 85039 86748 
3 Pulau Rakyat 39834 40635 41452 42285 43135 44002 44886 45789 46709 47648 48605 49582 50579 51596 
4 Aek Kuasan 54918 56021 57147 58296 59468 60663 61882 63126 64395 65690 67010 68357 69731 71132 
5 Sei Kepayang 49168 50156 51164 52193 53242 54312 55404 56517 57653 58812 59994 61200 62430 63685 
6 Tanjung Balai 42617 43473 44347 45238 46148 47075 48021 48987 49971 50976 52000 53045 54112 55199 
7 Simpang Empat 66760 68102 69471 70867 72292 73745 75227 76739 78281 79855 81460 83097 84768 86471 
8 Air Batu 89621 91423 93260 95135 97047 98998 100988 103017 105088 107200 109355 111553 113795 116083 
9 Buntu Pane 67505 68862 70246 71658 73098 74567 76066 77595 79155 80746 82369 84024 85713 87436 
10 Meranti 79143 80734 82356 84012 85700 87423 89180 90973 92801 94666 96569 98510 100490 102510 
11 Air Joman 75464 76981 78528 80107 81717 83359 85035 86744 88488 90266 92081 93932 95820 97746 
12 Tanjung Tiram 75296 76809 78353 79928 81535 83173 84845 86551 88290 90065 91875 93722 95606 97527 
13 Sei Balai 43556 44431 45324 46235 47164 48112 49080 50066 51072 52099 53146 54214 55304 56416 
14 Talawi 69068 70457 71873 73317 74791 76294 77828 79392 80988 82616 84276 85970 87698 89461 
15 Lima Puluh 108251 110427 112646 114911 117220 119577 121980 124432 126933 129484 132087 134742 137450 140213 
16 Air Putih 59492 60688 61908 63152 64422 65717 67038 68385 69760 71162 72592 74051 75540 77058 
17 Sei Suka 65377 66691 68031 69399 70794 72217 73668 75149 76659 78200 79772 81375 83011 84680 
18 Medang Deras 57414 58568 59745 60946 62171 63420 64695 65995 67322 68675 70055 71464 72900 74365 
19 Kisaran Barat 72405 73860 75345 76859 78404 79980 81588 83227 84900 86607 88348 90123 91935 93783 
20 Kisaran Timur 84196 85888 87614 89375 91172 93004 94874 96781 98726 100710 102735 104800 106906 109055 
1308022 1334314 1361133 1388492 1416401 1444870 1473912 1503538 2E+06 1564588 1596036 1628116 1660841 1694224
Laporan Akhir 
Penyusunan Pola Pengelolaan Sumber Daya Air Wilayah Sungai Asahan. 
4 - 32 
Tabel 4.2. Proyeksi Penduduk di WS Asahan Periode 2006 – 2030 (Lanjutan) 
No. Kabupaten /Kota Kecamatan 
Angka (**) 
Pertumb. 
2000 - 
2003 (%) 
PT. JASAPATRIA GUNATAMA 
Proyeksi Penduduk Wilayah Sungai Asahan Dari Tahun 2004 Sampai Dengan Tahun 2030 
2004 2005 2006 2007 2008 2009 2010 2011 2012 2013 2014 2015 2016 
1 2 3 4 5 6 7 8 9 10 11 12 13 14 15 16 
II Kota Tanjung Balai 3.24 
1 Datuk Bandar 56232 58054 59935 61877 63882 65951 68088 70294 72572 74923 77351 79857 82444 
2 Tanjung Balai Selatan 21704 22407 23133 23883 24657 25455 26280 27132 28011 28918 29855 30822 31821 
3 Tanjung Balai Utara 17059 17612 18182 18771 19380 20008 20656 21325 22016 22729 23466 24226 25011 
4 Sei Tualang Raso 21682 22384 23110 23859 24632 25430 26254 27104 27982 28889 29825 30791 31789 
5 Teluk Nibung 34314 35426 36574 37759 38982 40245 41549 42895 44285 45720 47201 48730 50309 
150991 155883 160934 166148 171531 177089 182826 188750 194866 201179 207697 214427 221374 
III Kab. Simalungun -2 
1 Dolok Pardamean 14497 14207 13923 13644 13372 13104 12842 12585 12334 12087 11845 11608 11376 
2 Purba 18004 17644 17291 16945 16606 16274 15949 15630 15317 15011 14711 14416 14128 
3 Dolok Panribuan 18809 18433 18064 17703 17349 17002 16662 16329 16002 15682 15368 15061 14760 
4 Silimakuta 21888 21450 21021 20601 20189 19785 19389 19002 18622 18249 17884 17526 17176 
5 Sidamanik 29551 28960 28381 27813 27257 26712 26178 25654 25141 24638 24145 23662 23189 
6 Pem Sidamanik 15442 15133 14830 14534 14243 13958 13679 13406 13137 12875 12617 12365 12118 
118191 115827 113511 111240.4 109016 106835 104699 102605 100553 98541 96571 94639 92746
Laporan Akhir 
Penyusunan Pola Pengelolaan Sumber Daya Air Wilayah Sungai Asahan. 
4 - 33 
Tabel 4.2. Proyeksi Penduduk di WS Asahan Periode 2006 – 2030 (Lanjutan) 
No. Kabupaten /Kota 
Kecamatan 
Angka (**) 
Pertumb. 
2000 - 
2003 (%) 
PT. JASAPATRIA GUNATAMA 
Proyeksi Penduduk Wilayah Sungai Asahan Dari Tahun 2004 Sampai Dengan Tahun 2030 
2017 2018 2019 2020 2021 2022 2023 2024 2025 2026 2027 2028 2029 2030 
1 2 3 17 18 19 20 21 22 23 24 25 26 27 28 29 30 
II Kota Tanjung Balai 3.24 
1 Datuk Bandar 85115 87873 90720 93659 96694 99827 103061 106400 109848 113407 117081 120875 124791 128834 
2 
Tanjung Balai 
Selatan 32852 33917 35015 36150 37321 38530 39779 41068 42398 43772 45190 46654 48166 49726 
3 Tanjung Balai Utara 25821 26658 27522 28413 29334 30284 31266 32279 33324 34404 35519 36670 37858 39084 
4 Sei Tualang Raso 32819 33882 34980 36113 37283 38491 39738 41026 42355 43728 45144 46607 48117 49676 
5 Teluk Nibung 51939 53622 55359 57153 59005 60917 62890 64928 67032 69203 71446 73760 76150 78618 
228547 235952 243596 251489 259637 268049 276734 285700 294957 304514 314380 324566 335081.9 345939 
III Kab. Simalungun -2 
1 Dolok Pardamean 11149 10926 10707 10493 10283 10077 9876 9678 9485 9295 9109 8927 8748 8573 
2 Purba 13845 13569 13297 13031 12771 12515 12265 12020 11779 11544 11313 11087 10865 10647 
3 Dolok Panribuan 14465 14175 13892 13614 13342 13075 12813 12557 12306 12060 11819 11582 11351 11124 
4 Silimakuta 16832 16496 16166 15842 15526 15215 14911 14613 14320 14034 13753 13478 13209 12944 
5 Sidamanik 22725 22271 21825 21389 20961 20542 20131 19728 19334 18947 18568 18197 17833 17476 
6 Pem Sidamanik 11875 11638 11405 11177 10953 10734 10520 10309 10103 9901 9703 9509 9319 9132 
90892 89074 87292 85546 83835 82159 80516 78905 77327 75781 74265 72780 71324 69898
Laporan Akhir 
Penyusunan Pola Pengelolaan Sumber Daya Air Wilayah Sungai Asahan. 
4 - 34 
Tabel 4.2. Proyeksi Penduduk di WS Asahan Periode 2006 – 2030 (Lanjutan) 
No. Kabupaten /Kota 
Kecamatan 
Angka (**) 
Pertumb. 
2000 - 2003 
PT. JASAPATRIA GUNATAMA 
(%) 
Proyeksi Penduduk Wilayah Sungai Asahan Dari Tahun 2004 Sampai Dengan Tahun 2030 
2004 2005 2006 2007 2008 2009 2010 2011 2012 2013 2014 2015 2016 
1 2 3 4 5 6 7 8 9 10 11 12 13 14 15 16 
IV Kab. Toba Samosir -2.2 
1 Balige 47412 46369 45349 44351 43375 42421 41488 40575 39683 38809 37956 37121 36304 
2 Laguboti 16945 16572 16208 15851 15502 15161 14828 14502 14182 13870 13565 13267 12975 
3 Habinsaran 19959 19520 19090 18670 18260 17858 17465 17081 16705 16338 15978 15627 15283 
4 Borbor 7533 7367 7205 7047 6892 6740 6592 6447 6305 6166 6031 5898 5768 
5 Silaen 10608 10375 10146 9923 9705 9491 9283 9078 8879 8683 8492 8305 8123 
6 Sigumpar 6624 6478 6336 6196 6060 5927 5796 5669 5544 5422 5303 5186 5072 
7 Porsea 24689 24146 23615 23095 22587 22090 21604 21129 20664 20209 19765 19330 18905 
8 Pintu Pohan Meranti 7928 7754 7583 7416 7253 7093 6937 6785 6636 6490 6347 6207 6071 
9 Lumban Julu 11179 10933 10693 10457 10227 10002 9782 9567 9357 9151 8949 8752 8560 
10 Uluan 8281 8099 7921 7746 7576 7409 7246 7087 6931 6778 6629 6484 6341 
11 Ajibata 6749 6601 6455 6313 6174 6039 5906 5776 5649 5524 5403 5284 5168 
167907 164213 160600 157067 153612 150232 146927 143695 140533 137442 134418 131461 128569
Laporan Akhir 
Penyusunan Pola Pengelolaan Sumber Daya Air Wilayah Sungai Asahan. 
4 - 35 
Tabel 4.2. Proyeksi Penduduk di WS Asahan Periode 2006 – 2030 (Lanjutan) 
No. Kabupaten /Kota 
Kecamatan 
Angka (**) 
Pertumb. 
2000 - 2003 
PT. JASAPATRIA GUNATAMA 
(%) 
Proyeksi Penduduk Wilayah Sungai Asahan Dari Tahun 2004 Sampai Dengan Tahun 2030 
2017 2018 2019 2020 2021 2022 2023 2024 2025 2026 2027 2028 2029 2030 
1 2 3 17 18 19 20 21 22 23 24 25 26 27 28 29 30 
IV Kab. Toba Samosir -2.2 
1 Balige 35505 34724 33960 33213 32482 31768 31069 30385 29717 29063 28424 27798 27187 26589 
2 Laguboti 12690 12410 12137 11870 11609 11354 11104 10860 10621 10387 10159 9935 9717 9503 
3 Habinsaran 14947 14618 14296 13982 13674 13373 13079 12791 12510 12235 11966 11702 11445 11193 
4 Borbor 5641 5517 5396 5277 5161 5047 4936 4828 4722 4618 4516 4417 4320 4225 
5 Silaen 7944 7769 7598 7431 7268 7108 6951 6798 6649 6503 6360 6220 6083 5949 
6 Sigumpar 4960 4851 4745 4640 4538 4438 4341 4245 4152 4060 3971 3884 3798 3715 
7 Porsea 18489 18082 17684 17295 16915 16543 16179 15823 15475 15134 14801 14476 14157 13846 
8 Pintu Pohan Meranti 5937 5806 5679 5554 5432 5312 5195 5081 4969 4860 4753 4648 4546 4446 
9 Lumban Julu 8372 8187 8007 7831 7659 7490 7326 7164 7007 6853 6702 6554 6410 6269 
10 Uluan 6201 6065 5932 5801 5673 5549 5427 5307 5190 5076 4965 4855 4748 4644 
11 Ajibata 5054 4943 4834 4728 4624 4522 4423 4325 4230 4137 4046 3957 3870 3785 
125740 122974 120268 117623 115035 112504 110029 107608 105241 102926 100661 98447 96281 94163
Laporan Akhir 
Penyusunan Pola Pengelolaan Sumber Daya Air Wilayah Sungai Asahan. 
4.3.2. Proyeksi Pertumbuhan Ekonomi Wilayah Studi 
Berdasarkan data PDRB atas harga konstan Provinsi Sumatera Utara tahun 
1990–2003, selanjutnya dapat dihitung pertumbuhan ekonomi seperti 
diperlihatkan pada Tabel 4.3. Pertumbuhan ekonomi Sumatera Utara pada kurun 
waktu 1991–1996 cukup tinggi diatas 6 % pertahun. 
Pada tahun 1997–1999 pertumbuhan ekonomi menurun drastis yang dipicu krisis 
moneter pada bulan Mei 1997, dampak paling nyata dari krisis ini terjadi pada 
tahun 1998 dengan kontraksi ekonomi sebesar negatif 13,13 %. 
Pada tahun 2000-2003 pertumbuhan ekonomi Sumut mulai meningkat. 
Tabel 4.3. Pertumbuhan Ekonomi Provinsi Sumatera Utara Tahun 1991 – 2003 
Jika dilihat dari peranan masing-masing sektor terhadap perekonomian Sumatera 
Utara sebelum terjadinya krisis berbeda dengan setelah krisis, sektor yang 
memberikan kontribusi yang paling besar sebelum krisis adalah sektor industri 
pengolahan sedangkan setelah krisis diduduki oleh sektor pertanian. 
Secara umum perekonomian Sumatera Utara pada periode tahun 1997–2000, 
didominasi oleh sektor pertanian, sektor industri pengolahan dan sektor 
perdagangan. Ketiga sektor ini memberikan kontribusi masing-masing pada tahun 
1997, 1998, 1999 dan tahun 2000 berturut-turut sebesar 71,96 %, 76,25 %, 78,4 % 
dan 77,22 %, yang menggambarkan bahwa perekonomian Sumatera Utara 
sangat tergantung pada ketiga sektor tersebut. 
4 - 36 
No. Tahun Pertumbuhan Ekonomi (%) 
(1) (2) (3) 
1 1991 7,20 
2 1992 6,21 
3 1993 6,49 
4 1994 7,54 
5 1995 8,22 
6 1996 7,82 
7 1997 4,70 
8 1998 - 13,13 
9 1999 0,79 
10 2000 4,90 
12 2001 3,32 
13 2002 3,30 
14 2003 4,50 
Keterangan : Diolah dari PDRB harga kostan Sumut (1990 -2003) 
PT. JASAPATRIA GUNATAMA
Laporan Akhir 
Penyusunan Pola Pengelolaan Sumber Daya Air Wilayah Sungai Asahan. 
Pada pelita V dan VI sektor industri pengolahan merupakan sektor pemimpin dan 
diikuti dengan sektor pertanian pada posisi kedua, sedangkan pada tahun 1999 
sektor pertanian kembali unggul menggeser posisi industri pengolahan. 
Besarnya peranan sektor pertanian dalam perekonomian Sumatera Utara juga 
disebabkan oleh daya serapnya terhadap tenaga kerja, dimana sebanyak 53,57 
% penduduk Sumatera Utara bekerja disektor pertanian. 
Perkembangan subsektor perkebunan didukung oleh perkembangan 
perkebunan-perkebunan besar yang dikelola oleh pemerintah dan swasta 
sehingga subsektor ini menjadi primadona perekonomian Sumatera Utara. 
Arah pembangunan Provinsi Sumatera Utara untuk tahun 2001-2005 diarahkan 
pada sektor pertanian, agro-industri dan sektor pariwisata yang berwawasan 
lingkungan, untuk dapat memberikan sumbangan yang optimal dalam 
pertumbuhan ekonomi untuk mendukung pembangunan daerah. 
Kedudukan sektor pertanian dan sektor industri pengolahan memiliki hubungan 
yang saling terkait, bahwa sektor pertanian merupakan pasar bagi sektor industri 
pengolahan sekaligus menjadi penyedia bahan baku. Sehingga pembangunan 
agroindustri di Sumatera Utara sudah barang tentu mendukung pertumbuhan 
sektor pertanian dan sebaliknya sektor pertanian akan mendukung pertumbuhan 
sektor agro-industri. 
Proyeksi pertumbuhan ekonomi mempertimbangkan pula laju pertumbuhan 
ekonomi kabupaten /kota , serta pertumbuhan ekonomi Provinsi Sumatera Utara 
tahun 2002 – 2004, berdasarkan harga konstan tahun 1993 sebagaimana 
Tabel 4.4 sampai dengan Tabel 4.6. 
4 - 37 
PT. JASAPATRIA GUNATAMA
Laporan Akhir 
Penyusunan Pola Pengelolaan Sumber Daya Air Wilayah Sungai Asahan. 
Tabel 4.4. Laju Pertumbuhan Ekonomi Kabupaten/Kota dan Provinsi Sumatera 
4 - 38 
Utara Tahun 2002-2004 
No. Kabupaten/Kota 
Laju Pertumbuhan 
Ekonomi (%) Peningkatan Rata-rata per tahun (%) Asumsi 
PT. JASAPATRIA GUNATAMA 
Penetapan 
Kenaikan 
per tahun 
2002-2003 2003-2004 Rata-rata 
2002 2003 2004 (%) 
1 2 3 4 5 6 7 8 9 
1 Kab. Asahan 5.51 5.72 5.93 0.21 0.21 0.21 0.21 
2 Kota Tanjung Balai 5.61 5.81 5.88 0.2 0.07 0.135 0.135 
3 Kab. Simalungun 4.4 4.94 5.11 0.54 0.17 0.355 0.17 
4 Kab.Toba Samosir 5.95 6.18 5.97 0.23 -0.21 0.01 0.23 
5 Provinsi Sumatera Utara 
Dengan Migas 4.07 4.48 5.58 0.41 1.1 0.755 0.41 
Tanpa Migas 4.08 4.54 5.76 0.46 1.22 0.84 0.46 
Sumber : Data diolah 
Tabel 4.5. Proyeksi Laju Pertumbuhan Ekonomi 
No. Kabupaten/Kota Proyeksi Laju Pertumbuhan Ekonomi (%) 
2006 2010 2015 2020 2025 2030 
1 2 3 4 5 6 7 8 
1 Kab. Asahan 6.35 7.19 8.24 9.29 10.34 11.39 
2 Kota Tanjung Balai 6.15 6.69 7.37 8.04 8.72 9.39 
3 Kab. Simalungun 5.45 6.13 6.98 7.83 8.68 9.53 
4 Kab.Toba Samosir 6.43 7.35 8.50 9.65 10.80 11.95 
5 Provins Sumatera Utara 
Dengan Migas 6.40 8.04 10.09 12.14 14.19 16.24 
Tanpa Migas 6.68 8.52 10.82 1.84 15.42 17.72 
Sumber : Data diolah
Laporan Akhir 
Penyusunan Pola Pengelolaan Sumber Daya Air Wilayah Sungai Asahan. 
4 - 39 
Tabel 4.6. Proyeksi Pertumbuhan Ekonomi 
No. Kabupaten/Kota Proyeksi Pertumbuhan Ekonomi 
Uraian 2006 2010 2015 2020 2025 2030 
I Kab. Asahan 
a PDRB adh Konstan (Juta Rp) 4,343,782.47 5,622,786.72 8,113,467.44 12,289,858.73 19,533,047.67 32,559,440.94 
b Target Pertumb. ekonomi 6.35 7.19 8.24 9.29 10.34 11.39 
c ICOR 22.94 23.34 23.85 24.35 24.86 25.36 
d PDRB adh Berlaku (Juta Rp) 16,283,142.90 21,077,630.00 30,414,218.65 46,069,877.41 73,221,762.04 122,052,619.60 
e Investasi Yang Dibutuhkan 3,734,860.51 4,919,724.47 7,252,567.15 11,218,464.60 18,199,983.29 30,953,735.06 
II Kab. Simalungun 
a PDRB adh Konstan (Juta Rp) 2,776,060,487.36 3,593,457,121.38 5,185,221,991.73 7,854,304,733.40 12,483,341,926.41 20,808,357,256.88 
b Target Pertumb. ekonomi 6.35 7.19 8.24 9.29 10.34 11.39 
c ICOR 22.94 23.34 23.85 24.35 24.86 25.36 
d PDRB adh Berlaku (Juta Rp) 5,802,477,028.28 7,510,986,339.75 10,838,067,697.20 16,416,941,560.22 26,092,480,727.24 43,493,294,014.63 
e Investasi Yang Dibutuhkan 1,330,912,739.25 1,753,137,487.69 2,584,442,976.87 3,997,685,431.00 6,485,540,638.87 11,030,323,675.80 
III Kota Tanjung Balai 
a PDRB adh Konstan (Juta Rp) 520,054,762.90 673,182,194.60 971,376,310.33 1,471,390,340.53 2,338,573,476.78 3,898,144,636.52 
b Target Pertumb. ekonomi 6.35 7.19 8.24 9.29 10.34 11.39 
c ICOR 22.94 23.34 23.85 24.35 24.86 25.36 
d PDRB adh Berlaku (Juta Rp) 1,288,234,652.85 1,667,548,674.95 2,406,209,332.57 3,644,800,816.72 5,792,911,835.38 9,656,146,546.23 
e Investasi Yang Dibutuhkan 295,482,067.79 389,222,129.07 573,784,089.95 887,544,556.97 1,439,884,751.41 2,448,892,967.96 
IV Kab. Toba Samosir 
a PDRB adh Konstan (Juta Rp) 1,445,420,569.21 1,871,017,170.36 2,699,806,634.94 4,089,526,748.49 6,499,742,810.02 10,834,355,997.46 
b Target Pertumb. ekonomi 6.35 7.19 8.24 9.29 10.34 11.39 
c ICOR 22.94 23.34 23.85 24.35 24.86 25.36 
d PDRB adh Berlaku (Juta Rp) 1,965,536,441.32 2,544,278,467.47 3,671,297,087.18 5,561,089,985.26 8,838,591,081.70 14,732,958,686.83 
e Investasi Yang Dibutuhkan 450,834,613.64 593,859,415.89 875,456,607.03 1,354,179,664.53 2,196,918,041.25 3,736,422,055.39 
Sumber : Data diolah 
PT. JASAPATRIA GUNATAMA
Laporan Akhir 
Penyusunan Pola Pengelolaan Sumber Daya Air Wilayah Sungai Asahan. 
4.3.3. Proyeksi Sektor Pertanian WS Asahan 
4.3.3.1. Proyeksi Kebutuhan Pangan 
Berdasarkan data dari Dinas Tanaman Pangan dan BPS diperoleh data neraca 
ketersediaan pangan yakni tingkat konsumsi per kapita masing-masing jenis 
pangan. Tingkat konsumsi padi pada tahun 2002 untuk wilayah perdesaan sebesar 
180.264 kg/kapita/tahun, wilayah perkotaan 137.761 kg/kapita/tahun dan 
perkotaan pedesaan sebesar 161.899 kg/kapita/tahun. Sebagai dasar perhitungan 
dalam memproyeksikan kebutuhan pangan digunakan tingkat konsumsi padi 
sebesar 161.899 kg/kapita/tahun. 
Kebutuhan jenis pangan padi pada tahun 2006 di WS Asahan berjumlah 240,566 
ton. Pada tahun 2030 kebutuhan pangan akan menjadi 356,861 ton. Proyeksi 
kebutuhan padi untuk setiap kabupaten/kota dijelaskan secara rinci pada Tabel 4.7. 
Kebutuhan setiap jenis tanaman pangan lainnya dan daging ternak dijelaskan 
secara rinci pada Tabel Tabel 4.8. 
Tabel 4.7. Proyeksi Kebutuhan Padi di WS Asahan Tahun 2006 – 2030 
4 - 40 
No. Kabupaten /Kota Proyeksi Kebutuhan Padi di WS Asahan 
PT. JASAPATRIA GUNATAMA 
2006 2010 2015 2020 2025 2030 
1 2 3 4 5 6 7 8 
1 Kab. Asahan 170,133 184,229 203,504 224,795 248,313 274,292 
2 Kota Tanjung Balai 26,055 29,599 34,715 40,716 47,753 56,007 
3 Kab. Simalungun 18,377 16,951 15,322 13,850 12,519 11,316 
4 Kab.Toba Samosir 26,001 23,787 21,283 19,043 17,038 15,245 
Jumlah Total WS Asahan 240,566 254,567 274,825 298,403 325,624 356,861 
Sumber : Data diolah 
Tabel 4.8. Resume Proyeksi Kebutuhan Pangan di WS Asahan Tahun 2006 – 2030 
No. Jenis Tanaman Pangan Proyeksi Kebutuhan Pangan (ton) 
2006 2010 2015 2020 2025 2030 
1 2 3 4 5 6 7 8 
1 Padi 240,566 254,567 274,825 298,403 325,624 356,861 
2 Jagung 44,676 47,277 51,039 55,418 60,473 66,274 
3 Ubi Kayu 12,840 13,587 14,668 15,927 17,380 19,047 
4 Ubi Jalar 15,241 16,128 17,412 18,905 20,630 22,609 
5 Kacang Kedelai 2,212 2,341 2,528 2,744 2,995 3,282 
6 Kacang Tanah 1,620 1,715 1,851 2,010 2,193 2,403 
7 Daging Ternak 4,252 4,499 4,857 5,274 5,755 6,307 
8 Ikan 33,727 35,690 38,530 41,836 45,652 50,031 
9 Daging Unggas 2,675 2,831 3,056 3,318 3,621 3,968 
Sumber : Data diolah
Laporan Akhir 
Penyusunan Pola Pengelolaan Sumber Daya Air Wilayah Sungai Asahan. 
4.3.3.2. Proyeksi Produksi Pangan 
Berdasarkan data seri produksi pangan di WS Asahan periode 1992 – 2004 dapat 
dibuat proyeksi pangan, adapun hasil ringkasnya dapat dilihat pada Tabel 4.9 
berikut. 
Produksi padi di WS Asahan pada tahun 2006 diperkirakan 912,098 ton, dan pada 
tahun 2030 diproyeksikan menurun menjadi 744,511 ton. Penurunan produksi terjadi 
di Kota Tanjung Balai, Kabupaten Toba Samosir dan Simalungun, sedangkan 
produksi di Kabupaten Asahan meningkat dari 335,106 ton pada tahun 2006 
menjadi 421,569 ton pada tahun 2006. 
4 - 41 
Tabel 4.9. Proyeksi Produksi Pangan di WS Asahan 2006 – 2030 
PT. JASAPATRIA GUNATAMA 
No. 
Jenis Komoditas 
Tanaman Pangan 
Kabupaten/Kota 
Proyeksi Produksi Pangan (ton) 
Tahun 
2006 2010 2015 2020 2025 2030 
1 2 3 4 5 6 7 8 
1 Padi 
Kab. Asahan 335,106 350,581 366,945 384,215 402,414 421,569 
Kota Tanjung Balai 883 787 702 626 559 498 
Kab.Simalungun 474,572 420,508 372,602 330,154 292,542 259,215 
Kab. Toba Samosir 101,537 91,473 82,695 75,108 68,638 63,228 
Jumlah WS Asahan 912,098 863,349 822,944 790,104 764,153 744,511 
2 Jagung 
Kab.Asahan 22,770 23,719 24,707 25,737 26,810 27,927 
Kota Tanjung Balai 65 40 25 15 9 6 
Kab. Simalungun 369,149 537,397 782,328 1,138,893 1,657,970 2,413,629 
Kab.Toba Samosir 13,104 14,478 15,996 17,673 19,526 21,573 
Jumlah WS Asahan 405,088 575,634 823,056 1,182,318 1,704,315 2,463,135 
3 Ubi Kayu 
Kab.Asahan 34,186 34,471 34,758 35,047 35,339 35,634 
Kota Tanjung Balai 256 205 164 131 105 84 
Kab. Simalungun 269,014 290,662 314,052 339,324 366,630 396,134 
Kab.Toba Samosir 19,897 21,498 23,228 25,097 27,116 29,298 
Jumlah WS Asahan 323,353 346,835 372,201 399,599 429,191 461,149
Laporan Akhir 
Penyusunan Pola Pengelolaan Sumber Daya Air Wilayah Sungai Asahan. 
4 - 42 
Tabel 4.9. Proyeksi Produksi Pangan di WS Asahan 2005 – 2030 (Lanjutan) 
PT. JASAPATRIA GUNATAMA 
No. 
Jenis Komoditas 
Tanaman Pangan 
Kabupaten/Kota 
Proyeksi Produksi Pangan (ton) 
Tahun 
2006 2010 2015 2020 2025 2030 
1 2 3 4 5 6 7 8 
4 Ubi Jalar 
Kab.Asahan 3,352 6,478 12,520 24,199 46,771 90,397 
Kota Tanjung Balai - - - - - - 
Kab. Simalungun 70,326 148,092 311,849 656,685 1,382,834 2,911,944 
Kab.Toba Samosir 13,038 27,456 57,815 121,746 256,371 539,861 
Jumlah WS Asahan 86,716 182,025 382,185 802,630 1,685,976 3,542,201 
5 Kacang Kedelai 
Kab.Asahan 230 147 94 60 39 25 
Kota Tanjung Balai 65 40 25 15 9 6 
Kab. Simalungun 50 32 21 13 8 5 
Kab.Toba Samosir 41 26 17 11 7 4 
Jumlah WS Asahan 386 246 156 100 63 40 
6 Kacang Tanah 
Kab.Asahan 196 239 291 354 431 525 
Kota Tanjung Balai 65 40 25 15 9 6 
Kab. Simalungun 34,441 54,990 87,799 140,185 223,826 357,371 
Kab.Toba Samosir 873 713 582 475 388 317 
Jumlah WS Asahan 35,574 55,981 88,696 141,029 224,654 358,219 
7 Kacang Hijau 
Kab.Asahan 216 227 238 249 261 274 
Kota Tanjung Balai - - - - - - 
Kab. Simalungun 1,690 1,899 2,134 2,398 2,695 3,028 
Kab.Toba Samosir - - - - - - 
Jumlah WS Asahan 1,906 2,126 2,372 2,647 2,956 3,302 
Sumber : Data diolah
Laporan Akhir 
Penyusunan Pola Pengelolaan Sumber Daya Air Wilayah Sungai Asahan. 
4.3.3.3. Proyeksi Neraca Pangan 
Dari proyeksi kebutuhan dan produksi pangan dapat dibuat proyeksi neraca 
pangan sehingga diketahui pada tahun berapa jenis pangan tertentu akan defisit 
atau sampai tahun berapa akan surplus. 
Secara total proyeksi jenis pangan padi di WS Asahan akan mengalami surplus 
sebanyak 387,650 ton pada tahun 2030, surplus tersebut didukung oleh surplus 
produksi padi di Kabupaten Asahan sebanyak 147,276 ton , Kabupaten Simalungun 
sebanyak 247,899 ton dan Kabupaten Toba Samosir sebanyak 47,983 ton. 
Pada tahun 2006 Kota Tanjung Balai sudah mengalami defisit padi sebanyak 
(25,172) ton , defisit tersebut akan terus bertambah dan pada tahun 2030 
diproyeksikan angka defisit padi akan mencapai (55,508) ton . 
Kota Tanjung Balai merupakan kota perdagangan, jasa dan industri, luas areal 
pesawahan sekitar 758 Ha atau 12,52 % dari luas total Kota Tanjung Balai, lahan 
pesawahan yang ada relatif kecil dibandingkan kabupaten tetangganya, sehingga 
ketergantungan untuk mendatangkan beras dari luar Kota Tanjung Balai sangat 
besar. Selain itu,tanah pertanian tersebut semakin lama semakin menyusut ,karena 
banyak pertanian lahan basah yang telah beralih fungsi menjadi fungsi lain seperti 
permukiman penduduk, pusat-pusat perdagangan dan industri. 
Dari proyeksi pada tahun 2006 WS Asahan surplus beras sebanyak 671,533 ton dan 
trendnya menurun relatif kecil yang mana pada tahun 2030 surplus mencapai 
387,650 ton. Hal ini karena laju pertumbuhan konsumsi lebih tinggi dari pada laju 
pertumbuhan produksi. 
Selain defisit beras, pada tahun 2030, Kota Tanjung Balai juga akan mengalami 
defisit pada komoditas tanaman pangan lainnya, yaitu defisit jagung sebanyak 
(2,096)ton, ubi kayu sebanyak (520) ton, ubi jalar (717)ton, kacang kedelai (98) ton, 
kacang tanah sebanyak (70)ton dan kacang kedelai sebanyak (100) ton 
Selain surplus padi, pada tahun 2030 WS Asahan juga akan mengalami surplus 
jagung sebanyak 2,396,861 ton, ubi kayu sebanyak 442,102 ton, ubi jalar sebanyak 
3,519,592 ton, kacang tanah sebanyak 355,815 ton, dan kacang hijau sebanyak 
153 ton. 
4 - 43 
PT. JASAPATRIA GUNATAMA
Laporan Akhir 
Penyusunan Pola Pengelolaan Sumber Daya Air Wilayah Sungai Asahan. 
Pada tahun 2030 WS Asahan akan mengalami defisit kacang kedelai mencapai 
(3,242) ton, dengan jumlah produksi hanya sekitar 40 ton tidak akan mampu 
memenuhi kebutuhan kedelai sebanyak 3,282 ton, sebagai bahan baku 
pembuatan tahu, tempe, cereal, kecap, susu nabati dan lain-lain. 
Proyeksi Neraca Pangan untuk tanaman pangan selengkapnya dapat dilihat pada 
Tabel 4.10 dan Tabel 4.11. 
Tabel 4.10. Proyeksi Neraca Pangan Padi, Jagung dan Ubi Kayu di WS Asahan 
Defisit Butuh Produksi Surplus/ 
Defisit Butuh Produksi Surplus/ 
Defisit 
4 - 44 
2006 - 2030 
PT. JASAPATRIA GUNATAMA 
No. 
Jenis Pangan / 
Kabupaten Kota 
di WS Asahan 
Tahun 2006 Tahun 2010 Tahun 2015 
Butuh Produksi Surplus/ 
(ton) (ton) (ton) (ton) (ton) (ton) (ton) (ton) (ton) 
1 2 3 4 5 6 7 8 9 10 11 
I Padi ` 
1 Kab. Asahan 
170,133 335,106 164,974 184,229 350,581 166,351 203,504 
366,945 163,441 
2 Kota Tanjung Balai 
26,055 883 (25,172) 29,599 787 (28,812) 34,715 
702 (34,013) 
3 Kab.Simalungun 
18,377 474,572 456,195 16,951 420,508 403,557 15,322 
372,602 357,280 
4 Kab.Toba Samosir 
26,001 101,537 75,536 23,787 91,473 67,686 21,283 
82,695 61,412 
Jumlah 
WS Asahan 
240,566 912,098 671,533 254,567 863,349 608,782 274,825 
822,944 548,120 
II Jagung 
1 Kab. Asahan 
31,596 22,770 (8,826) 34,214 23,719 (10,495) 37,794 
24,707 (13,086) 
2 Kota Tanjung Balai 
3,413 65 (3,348) 3,148 40 (3,108) 2,846 
25 (2,821) 
3 Kab.Simalungun 
4,839 369,149 364,310 5,497 537,397 531,900 6,447 
782,328 775,881 
4 Kab.Toba Samosir 
4,829 13,104 8,276 4,418 14,478 10,061 3,953 
15,996 12,043 
Jumlah 
WS Asahan 
44,676 405,088 360,411 47,277 575,634 528,357 51,039 
823,056 772,018 
III Ubi Kayu 
1 Kab. Asahan 
9,081 34,186 25,106 9,833 34,471 24,638 10,862 
34,758 23,896 
2 Kota Tanjung Balai 
981 256 (725) 905 205 (700) 818 
164 (654) 
3 Kab.Simalungun 
1,391 269,014 267,623 1,580 290,662 289,082 1,853 
314,052 312,199 
4 Kab.Toba Samosir 
1,388 19,897 18,509 1,270 21,498 20,228 1,136 
23,228 22,092 
Jumlah 
WS Asahan 
12,840 323,353 310,513 13,587 346,835 333,248 14,668 
372,201 357,533 
Sumber : Data diolah
Laporan Akhir 
Penyusunan Pola Pengelolaan Sumber Daya Air Wilayah Sungai Asahan. 
Tabel 4.10. Proyeksi Neraca Pangan Padi, Jagung dan Ubi Kayu di WS Asahan 
4 - 45 
2006 - 2030 (Lanjutan) 
PT. JASAPATRIA GUNATAMA 
No. 
Jenis Pangan / 
Kabupaten Kota 
di WS Asahan 
Tahun 2020 Tahun 2025 Tahun 2030 
Butuh Produksi Surplus/ 
Defisit Butuh Produksi Surplus/ 
Defisit Butuh Produksi Surplus/ 
Defisit 
(ton) (ton) (ton) (ton) (ton) (ton) (ton) (ton) (ton) 
1 2 12 13 14 15 16 17 18 19 20 
I Padi 
1 Kab. Asahan 
224,795 384,215 159,420 248,313 402,414 154,100 
274,292 
421,569 147,276 
2 Kota Tanjung Balai 
40,716 626 (40,089) 47,753 559 (47,194) 
56,007 
498 (55,508) 
3 Kab.Simalungun 
13,850 330,154 316,305 12,519 292,542 280,023 
11,316 
259,215 247,899 
4 Kab.Toba Samosir 
19,043 75,108 56,065 17,038 68,638 51,599 
15,245 
63,228 47,983 
Jumlah 
WS Asahan 
298,403 790,104 491,701 325,624 764,153 438,529 
356,861 
744,511 387,650 
II Jagung 
1 Kab. Asahan 
41,748 25,737 (16,010) 46,115 26,810 (19,305) 
50,940 
27,927 (23,013) 
2 Kota Tanjung Balai 
2,572 15 (2,557) 2,325 9 (2,316) 
2,102 
6 (2,096) 
3 Kab.Simalungun 
7,561 1,138,893 1,131,331 8,868 1,657,970 1,649,101 
10,401 
2,413,629 2,403,227 
4 Kab.Toba Samosir 
3,537 17,673 14,136 3,164 19,526 16,362 
2,831 
21,573 18,742 
Jumlah 
WS Asahan 
55,418 1,182,318 1,126,900 60,473 1,704,315 1,643,842 
66,274 
2,463,135 2,396,861 
III Ubi Kayu 
1 Kab. Asahan 
11,998 35,047 23,049 13,253 35,339 22,086 
14,640 
35,634 20,993 
2 Kota Tanjung Balai 
739 131 (608) 668 105 (564) 
604 
84 (520) 
3 Kab.Simalungun 
2,173 339,324 337,151 2,549 366,630 364,082 
2,989 
396,134 393,145 
4 Kab.Toba Samosir 
1,016 25,097 24,080 909 27,116 26,207 
814 
29,298 28,485 
Jumlah 
WS Asahan 
15,927 399,599 383,672 17,380 429,191 411,811 
19,047 
461,149 442,102 
Sumber : Data diolah
Laporan Akhir 
Penyusunan Pola Pengelolaan Sumber Daya Air Wilayah Sungai Asahan. 
Tabel 4.11. Proyeksi Neraca Pangan Ubi Jalar, Kacang Tanah, Kacang Kedelai di 
4 - 46 
WS Asahan 2006 - 2030 
PT. JASAPATRIA GUNATAMA 
No. 
Jenis Pangan / 
Kabupaten Kota 
di WS Asahan 
Tahun 2006 Tahun 2010 Tahun 2015 
Defisit Butuh Produksi Surplus/ 
Butuh Produksi Surplus/ 
Defisit Butuh Produksi Surplus/ 
Defisit 
(ton) (ton) (ton) (ton) (ton) (ton) (ton) (ton) (ton) 
1 2 3 4 5 6 7 8 9 10 11 
IV Ubi Jalar 
1 Kab. Asahan 
10,779 3,352 (7,427) 11,672 6,478 (5,194) 
12,893 12,520 (373) 
2 Kota Tanjung Balai 
1,164 - (1,164) 1,074 - (1,074) 
971 - (971) 
3 Kab.Simalungun 
1,651 70,326 68,676 1,875 148,092 146,217 
2,199 311,849 309,650 
4 Kab.Toba Samosir 
1,647 13,038 11,391 1,507 27,456 25,949 
1,348 57,815 56,467 
Jumlah 
WS Asahan 
15,241 86,716 71,475 16,128 182,025 165,897 
17,412 382,185 364,773 
V Kacang Kedelai 
1 Kab. Asahan 
1,565 230 (1,335) 1,694 147 (1,547) 
1,872 94 (1,777) 
2 Kota Tanjung Balai 
169 65 (104) 156 40 (116) 
141 25 (116) 
3 Kab.Simalungun 
240 50 (189) 272 32 (240) 
319 21 (299) 
4 Kab.Toba Samosir 
239 41 (198) 219 26 (193) 
196 17 (179) 
Jumlah 
WS Asahan 
2,212 386 (1,827) 2,341 246 (2,096) 
2,528 156 (2,371) 
VI Kacang Tanah 
1 Kab. Asahan 
1,146 196 (950) 1,241 239 (1,002) 
1,371 291 (1,080) 
2 Kota Tanjung Balai 
124 65 (59) 114 40 (74) 
103 25 (79) 
3 Kab.Simalungun 
175 34,441 34,265 199 54,990 54,790 
234 87,799 87,566 
4 Kab.Toba Samosir 
175 873 698 160 713 553 
143 582 439 
Jumlah 
WS Asahan 
1,620 35,574 33,954 1,715 55,981 54,266 
1,851 88,696 86,845 
VII Kacang Hijau 
1 Kab. Asahan 
1,501 216 (1,285) 1,626 227 (1,399) 
1,796 238 (1,558) 
2 Kota Tanjung Balai 
162 - (162) 150 - (150) 
135 - (135) 
3 Kab.Simalungun 
230 1,690 1,460 261 1,899 1,638 
306 2,134 1,828 
4 Kab.Toba Samosir 
229 - (229) 210 - (210) 
188 - (188) 
Jumlah 
WS Asahan 
2,123 1,906 (217) 2,246 2,126 (121) 
2,425 2,372 (54) 
Sumber : Data diolah
Laporan Akhir 
Penyusunan Pola Pengelolaan Sumber Daya Air Wilayah Sungai Asahan. 
Tabel 4.11. Proyeksi Neraca Pangan Ubi Jalar, Kacang Tanah, Kacang Kedelai di 
4 - 47 
WS Asahan 2006 - 2030 (Lanjutan) 
PT. JASAPATRIA GUNATAMA 
No. 
Jenis Pangan / 
Kabupaten Kota 
di WS Asahan 
Tahun 2020 Tahun 2025 Tahun 2030 
Defisit Butuh Produksi Surplus/ 
Butuh Produksi Surplus/ 
Defisit Butuh Produksi Surplus/D 
efisit 
(ton) (ton) (ton) (ton) (ton) (ton) (ton) (ton) (ton) 
1 2 12 13 14 15 16 17 18 19 20 
IV Ubi Jalar 
1 Kab. Asahan 
14,242 24,199 9,957 15,732 46,771 31,039 
17,378 90,397 73,019 
2 Kota Tanjung Balai 
877 - (877) 793 - (793) 
717 - (717) 
3 Kab.Simalungun 
2,580 656,685 654,106 3,025 1,382,834 1,379,809 
3,548 2,911,944 2,908,395 
4 Kab.Toba Samosir 
1,206 121,746 120,540 1,079 256,371 255,291 
966 539,861 538,895 
Jumlah 
WS Asahan 
18,905 802,630 783,725 20,630 1,685,976 1,665,346 
22,609 3,542,201 3,519,592 
V Kacang Kedelai 
1 Kab. Asahan 
2,067 60 (2,007) 2,284 39 (2,245) 
2,523 25 (2,498) 
2 Kota Tanjung Balai 
127 15 (112) 115 9 (106) 
104 6 (98) 
3 Kab.Simalungun 
374 13 (361) 439 8 (431) 
515 5 (510) 
4 Kab.Toba Samosir 
175 11 (164) 157 7 (150) 
140 4 (136) 
Jumlah 
WS Asahan 
2,744 100 (2,645) 2,995 63 (2,931) 
3,282 40 (3,242) 
VI Kacang Tanah 
1 Kab. Asahan 
1,514 354 (1,160) 1,672 431 (1,241) 
1,847 525 (1,322) 
2 Kota Tanjung Balai 
93 15 (78) 84 9 (75) 
76 6 (70) 
3 Kab.Simalungun 
274 140,185 139,911 322 223,826 223,504 
377 357,371 356,994 
4 Kab.Toba Samosir 
128 475 347 115 388 273 
103 317 214 
Jumlah 
WS Asahan 
2,010 141,029 139,019 2,193 224,654 222,461 
2,403 358,219 355,815 
VII Kacang Hijau 
1 Kab. Asahan 
1,984 249 (1,735) 2,191 261 (1,930) 
2,420 274 (2,147) 
2 Kota Tanjung Balai 
122 - (122) 110 - (110) 
100 - (100) 
3 Kab.Simalungun 
359 2,398 2,039 421 2,695 2,273 
494 3,028 2,534 
4 Kab.Toba Samosir 
168 - (168) 150 - (150) 
135 - (135) 
Jumlah 
WS Asahan 
2,633 2,647 14 2,873 2,956 82 
3,149 3,302 153 
Sumber : Data diolah
Laporan Akhir 
Penyusunan Pola Pengelolaan Sumber Daya Air Wilayah Sungai Asahan. 
4.3.3.4. Proyeksi Lahan Sawah 
Proyeksi lahan sawah irigasi teknis untuk WS Asahan di Kabupaten Asahan, 
Simalungun dan Toba Samosir, karena data yang tidak lengkap, maka tidak 
dapat dilakukan. Data yang tersedia hanya ada di Kota Tanjung Balai, 
berdasarkan data yang ada, di kota tersebut tidak ditemukan lahan sawah yang 
beririgasi teknis, yang ada sawah beririgasi setengah teknis, tadah hujan dan 
sawah pasang surut. Luas sawah irigasi setengah teknis di kota ini trendnya 
menurun, pada tahun 2002 luasnya tercatat 550 Ha dan pada tahun 2004 telah 
berkurang menjadi 500 Ha. Sawah tadah hujan dari 450 Ha pada tahun 2002 
telah bertambah menjadi 485 Ha pada tahun 2004, sedangkan lahan 
pesawahan pasang surut trendnya menurun dari 172 Ha pada tahun 2002 
menjadi 125 Ha pada tahun 2004. Mengingat keterbatasan lahan di wilayah 
perkotaan, maka luas pesawahan tersebut perlu dipertahankan. 
Walaupun data yang tersedia kurang lengkap, pihak Konsultan berupaya untuk 
melakukan perhitungan proyeksi luas panen sawah yang diturunkan berdasarkan 
hasil proyeksi produksi padi di WS Asahan dari tahun 2006 - 2030, dengan asumsi 
lahan sawah beririgasi teknis , 3 kali tanam dalam setahun, dengan produksi rata-rata 
5 ton per hektar. Hasil proyeksi lahan sawah beririgasi teknis di tampilkan 
Tabel 4.12. Proyeksi Luas Panen Tanaman Padi Berdasarkan Perkembangan 
Luas Panen Tanaman Padi Sesuai Perkembangan Produksi 
4 - 48 
pada Tabel 4.12 , sebagai berikut : 
Produksi Tahun 2006 – 2030. 
No. Kabupaten/Kota 
PT. JASAPATRIA GUNATAMA 
(Ha) 
2006 2010 2015 2020 2025 2030 
1 2 3 4 5 6 7 8 
1 Kab. Asahan 22,340.42 
23,372.05 24,462.98 
25,614.32 
26,827.58 
28,104.59 
2 Kota Tanjung Balai 
58.85 
52.49 
46.82 
41.76 
37.25 
33.23 
3 Kab.Simalungun 31,638.16 
28,033.85 24,840.16 
22,010.30 
19,502.82 
17,281.01 
4 Kab. Toba Samosir 
6,769.14 
6,098.20 
5,513.01 
5,007.23 
4,575.85 
4,215.22 
Jumlah WS Asahan 60,806.56 
57,556.59 54,862.96 
52,673.61 
50,943.51 
49,634.04
Laporan Akhir 
Penyusunan Pola Pengelolaan Sumber Daya Air Wilayah Sungai Asahan. 
4.3.3.5. Proyeksi Populasi Ternak 
Berdasarkan proyeksi jumlah ternak sapi di WS Asahan berjumlah 44,307 ekor 
pada tahun 2006 dan trendnya meningkat sehingga pada tahun 2030 
diproyeksikan menjadi 137,703 ekor (meningkat 310.79 %). Perkembangan 
populasi sapi di Kabupaten Asahan sangat tinggi, pada tahun 2030 mencapai 
121,972 ekor, kabupaten Simalungun 14,377 ekor, kabupaten Toba Samosir 1,250 
ekor, sedangkan di Tanjung Balai perkembangannya sangat kecil, proyeksi pada 
tahun 2030 hanya sebanyak 103 ekor, pada Gambar 4.6 terlihat bahwa trend 
perkembangan populasi sapi di kabupaten hampir mendatar. 
1992 1993 1994 1995 1996 1997 1998 1999 2000 2001 2002 2003 2004 2005 2006 2010 2015 2020 2025 2030 
Kab. Asahan 20948 21838 23204 24322 24935 25203 25468 23505 25468 25568 26626 30200 35504 37,165 38903 48892 61446 77223 97052 121972 
Kota Tanjung Balai 20 28 30 31 33 41 52 65 82 103 
Kab.Simalungun 512 523 401 252 276 240 242 2670 2456 2562 2818 3098 4185 4,381 4586 5763 7243 9103 11440 14377 
Kab. Toba Samosir 5145 5369 5583 5750 5530 757 771 786 862 946 1038 1139 1250 
Jumlah WS Asahan 21,460 22,361 23,605 24,574 25,211 25,443 25,710 31,320 33,293 33,713 35,214 38,856 40,476 42,348 44,307 55,558 69,687 87,430 109,71 137,70 
Jumlah ternak kerbau di WS Asahan pada tahun 2006 diproyeksikan berjumlah 
21,929 ekor dan trendnya menurun sehingga populasinya diproyeksikan 
berjumlah 5,333 ekor (menurun 75,68 %). Usaha ternak kerbau mengalami 
penurunan yang signifkan, kemungkinan hal ini disebabkan penggunaan kerbau 
untuk membajak sawah oleh para petani sudah mulai berkurang, dengan 
kemajuan teknologi masyarakat membajak sawah dengan menggunakan 
peralatan bajak mekanis seperti tractor. 
Penurunan populasi kerbau di Kabupaten Asahan sangat tajam, dari sebanyk 
4259 ekor pada tahun 2006, menurun menjadi 1962 ekor pada tahun 2030. 
Sedangkan di Kota Tanjung Balai dari 45 ekor pada tahun 2006, proyeksi pada 
tahun 2030 menjadi 16 ekor. 
Pada Gambar 4.7 berikut menjelaskannya secara rinci. 
4 - 49 
Populasi dan Proyeksi Ternak Sapi di WS Asahan 
150000 
100000 
50000 
0 
Jumlah Populasi (Ekor) 
Gambar 4.6. Populasi dan Proyeksi Ternak Sapi di WS Asahan 
PT. JASAPATRIA GUNATAMA
Laporan Akhir 
Penyusunan Pola Pengelolaan Sumber Daya Air Wilayah Sungai Asahan. 
1992 1993 1994 1995 1996 1997 1998 1999 2000 2001 2002 2003 2004 2005 2006 2010 2015 2020 2025 2030 
Kab. Asahan 8505 9455 10405 11148 11584 11640 12606 12653 12701 6325 6330 6347 4532 4,394 4259 3648 3124 2675 2291 1962 
Kota Tanjung Balai 38 56 56 48 49 47 45 37 30 24 20 16 
Kab.Simalungun 481 497 564 264 564 408 396 5977 5497 5565 5843 5757 4907 4,757 4611 3946 3377 2890 2473 2116 
Kab. Toba Samosir 34880 36623 38087 39607 41190 15707 14,29 13014 8131 5081 3174 1983 1239 
Jumlah WS Asahan 8986 9952 10969 11412 12148 12048 13002 53510 54859 50033 51836 53342 25195 23494 21929 15761 11610 8763 6767 5333 
Jumlah ternak kambing/domba di WS Asahan diproyeksikan pada tahun 2006 
sebanyak 210,284 ekor dan trendnya meningkat dan akan berjumlah 418,064 
ekor pada tahun 2030. Sebaliknya di Kota Tanjung Balai perkembangan populasi 
ternak menurun , pada tahun 2030 jumlah ternak akan turun menjadi 1081 ekor 
dari jumlah 2285 ekor pada tahun 2006. 
Secara terinci disajikan pada Gambar 4.8 sebagai berikut. 
Jumlah Populasi ( Ekor) Kab. Asahan 176953 190827 214521 222198 222868 223319 243728 182692 183052 184169 184626 193585 194664 197720 200824 217092 234677 253687 274237 296451 
1 2 3 4 5 6 7 8 9 10 11 12 13 14 15 16 17 18 19 20 
Kota Tanjung Balai 2230 2293 2289 2357 2426 2354 2285 1967 1694 1458 1255 1081 
Kab.Simalungun 2005 1656 2194 360 480 360 348 1894 2017 2123 2527 3068 3386 3860 4401 8478 16331 31457 60594 116720 
Kab. Toba Samosir 19746 15041 16172 16700 16646 2704 2739 2774 2956 3150 3357 3577 3812 
Jumlah WS Asahan 178958 192483 216715 222558 223348 223679 244076 204332 202340 204757 206142 215656 203180 206674 210284 230493 255851 289959 339664 418064 
4 - 50 
Populasi dan Proyeksi Ternak Kerbau di WS Asahan 
60000 
50000 
40000 
30000 
20000 
10000 
0 
Jumlah Populasi Ekor 
Gambar 4.7. Populasi dan Proyeksi Ternak Kerbau di WS Asahan 
Populasi dan Proyeksi Ternak Kambing di WS Asahan 
450000 
400000 
350000 
300000 
250000 
200000 
150000 
100000 
50000 
0 
Gambar 4.8. Populasi dan Proyeksi Ternak Kambing di WS Asahan 
PT. JASAPATRIA GUNATAMA
Laporan Akhir 
Penyusunan Pola Pengelolaan Sumber Daya Air Wilayah Sungai Asahan. 
Jumlah ternak babi di WS Asahan diproyeksikan pada tahun 2006 sebanyak 
63,753 ekor dan trendnya meningkat dan akan berjumlah 386,068 ekor pada 
tahun 2030. Dapat dilihat pada Gambar 4.9. 
1992 1993 1994 1995 1996 1997 1998 1999 2000 2001 2002 2003 2004 2005 2006 2010 2015 2020 2025 2030 
Kab. Asahan 62524 64376 66792 55164 47168 40023 20572 22635 22698 10422 10539 10562 9251 8,910 8581 7110 5891 4881 4044 3351 
Kota Tanjung Balai 980 1960 340 357 421 463 510 824 1331 2151 3475 5614 
Kab.Simalungun 8612 8401 8344 1252 1344 3132 3132 23348 24235 24548 27002 29685 35640 38,854 42357 65222 100431 154646 238128 366675 
Kab. Toba Samosir 14320 15499 16274 17091 19662 12469 12,387 12305 11904 11517 11141 10779 10428 
Jumlah WS Asahan 71136 72777 75136 56416 48512 43155 23704 60303 63412 53204 54972 60266 57781 60613 63753 85060 119170 172820 256426 386068 
Perkembangan populasi unggas di WS Asahan pada tahun 2006 diproyeksikan 
jumlah ayam petelur 1,313,464 ekor, itik manila 636,146 ekor dan ayam buras 
sebanyak 5,569,572 ekor. Jumlah tersebut pada tahun 2030 akan meningkat 
menjadi, ayam petelor sebanyak 4,749,089 ekor, itik manila 807,422 ekor dan 
ayam buras sebanyak 6,732,372 ekor. Populasi ayam pedaging akan meningkat 
dari 1,876,185 pada tahun 2006, menjadi 6,740,711 pada tahun 2030 dapat dilihat 
pada Tabel 4.13 dan Gambar 4.10 dan Gambar 4.11. 
4 - 51 
Populasi dan Proyeksi Ternak Babi di WS ASahan 
450000 
400000 
350000 
300000 
250000 
200000 
150000 
100000 
50000 
0 
Jumlah Populasi (Ekor) 
Gambar 4.9. Populasi dan Proyeksi Ternak Babi di WS Asahan 
Tabel 4.13. Proyeksi Jumlah Populasi Ternak Unggas Tahun 2006 - 2030 
Jenis Unggas 
PT. JASAPATRIA GUNATAMA 
Proyeksi Jumlah Populasi ( Ekor) 
2006 2010 2015 2020 2025 2030 
Ayam Petelur 1,313,464 1,698,425 2,196,244 2,840,009 3,672,512 4,749,089 
Ayam Pedaging 1,876,185 2,420,493 3,124,918 4,036,360 5,215,477 6,740,711 
Itik Manila 636,146 635,687 649,832 680,917 732,075 807,422 
Ayam Kampung 5,569,572 5,586,628 5,714,573 5,947,439 6,285,209 6,732,372 
Sumber : Data diolah
Laporan Akhir 
Penyusunan Pola Pengelolaan Sumber Daya Air Wilayah Sungai Asahan. 
4 - 52 
8,000,000 
7,000,000 
6,000,000 
5,000,000 
4,000,000 
3,000,000 
2,000,000 
1,000,000 
2006 2010 2015 2020 2025 2030 
900,000 
800,000 
700,000 
600,000 
500,000 
400,000 
300,000 
200,000 
100,000 
1992 1993 1994 1995 1996 1997 1998 1999 2000 2001 2002 2003 2004 2005 2006 2010 2015 2020 2025 2030 
PT. JASAPATRIA GUNATAMA 
Proyeksi Ternak Unggas Di WS Asahan 
- 
Jumlah Populasi (Ekor) 
Ayam Petelur 1,313,464 1,698,425 2,196,244 2,840,009 3,672,512 4,749,089 
Ayam Pedaging 1,876,185 2,420,493 3,124,918 4,036,360 5,215,477 6,740,711 
Itik Manila 636,146 635,687 649,832 680,917 732,075 807,422 
Ayam Kampung ( Buras) 5,569,572 5,586,628 5,714,573 5,947,439 6,285,209 6,732,372 
Gambar 4.10. Proyeksi Ternak Unggas di WS Asahan 
Populasi dan Proyeksi Ternak Unggas Itik Manila di WS Asahan 
- 
Jumlah Populasi (Ekor) 
Kab. Asahan 372,852 410,567 459,758 499,854 500,223 501,332 409,250 411,800 414,350 425,500 435,705 442,241 442,300 434,710 427,251 391,829 359,344 329,553 302,231 277,174 
Kota Tanjung Balai 25,800 27,392 25,392 26,153 26,801 27,092 27,386 28,906 30,510 32,203 33,990 35,876 
Kab.Simalungun 29,384 14,056 37,583 38,645 52,582 52,582 63,183 107,382 108,993 110,628 112,182 123,378 135,364 141,889 148,728 188,197 238,140 301,338 381,307 482,498 
Kab. Toba Samosir 48,814 51,117 53,162 55,179 59,492 35,556 34,141 32,781 26,756 21,837 17,823 14,547 11,873 
Jumlah WS Asahan 402,236 424,623 497,341 538,499 552,805 553,914 472,433 567,996 600,260 616,682 628,458 651,264 640,021 637,831 636,146 635,687 649,832 680,917 732,075 807,422 
Gambar 4.11. Proyeksi Ternak Unggas Itik Manila di WS Asahan 
4.3.4. Proyeksi Sektor Energi dan Air Bersih 
4.3.4.1. Sub Sektor Energi 
Berdasarkan proyeksi pada Tabel 4.14, Tabel 4.15 dan Gambar 4.12 sampai 
dengan Gambar 4.16, Jumlah pelanggan total di WS Asahan pada tahun 2004 
berjumlah 278,309 unit, pada tahun 2006 diperkirakan sekitar 301,192 unit, dan 
kecenderungannya meningkat signifikan dengan jumlah pelanggan total pada 
tahun 2030 berjumlah sekitar 842,291 unit .
Laporan Akhir 
Penyusunan Pola Pengelolaan Sumber Daya Air Wilayah Sungai Asahan. 
Jumlah konsumsi listrik di WS Asahan trendnya juga meningkat Listrik tersambung 
dari 164,866 MWH pada tahun 2006 menjadi 608,747 MWH pada tahun 2030. 
Jumlah produksi listrik di Cabang PLN Rantau Prapat juga trendnya meningkat 
dari 354,122.635 MWH pada tahun 2006 menjadi 1,940,926.372 MWH pada 
tahun 2030. Demikian pula halnya di Cabang PLN Lubuk Pakam dari 828,672.457 
MWH pada tahun 2006 menjadi 2,034,971.241 MWH pada tahun 2030. 
Kabupaten/Kota Uraian Listrik 2006 2010 2015 2020 2025 2030 
1. Kab .Asahan 
4 - 53 
Tabel 4.14. Proyeksi Listrik 
Produksi Listrik 
(KWH) 152,286,222 214,088,811 300,972,855 423,117,206 
PT. JASAPATRIA GUNATAMA 
594,831,617 836,233,194 
KVA 
Tersambung 84,539 109,778 142,553 185,114 
240,381 312,149 
Kebutuhan 
KWH 370,279,248 480,828,965 624,384,149 810,798,839 
1,052,869,06 
6 
1,367,211,22 
2 
Jml Pelanggan 106,145 127,179 152,382 182,579 
218,760 262,110 
KWH Terjual 126,856,457 172,527,018 234,639,787 319,114,248 
434,001,005 590,249,019 
2. Kota Tanjung 
Balai 
Produksi Listrik 
(KWH) 
Tidak ada 
data 
Tidak ada 
data 
Tidak ada 
data 
Tidak ada 
data 
Tidak ada 
data 
Tidak ada 
data 
KVA 
Tersambung 39,632 51,465 66,830 86,782 
112,692 146,337 
Kebutuhan 
KWH 173,588,903 225,415,205 292,714,648 380,106,858 
493,590,683 640,955,977 
Jml Pelanggan 32,198 45,328 63,814 89,837 
126,473 178,049 
KWH Terjual 6,121,447 8,325,276 11,322,522 15,398,829 
20,942,679 28,482,413 
3. Kab. 
Simalungun Jml Pelanggan 129,721 155,427 186,227 223,131 
267,348 320,327 
4. Kab. Toba 
Samosir 
Produksi Listrik 
(KWH) 22,655,005 31,837,228 44,741,065 62,874,913 
88,358,528 124,170,819 
KVA 
Tersambung 40,695 52,845 68,622 89,110 
115,714 150,262 
Kebutuhan 
KWH 178,244,576 231,460,865 300,565,286 390,301,363 
506,828,836 658,146,483 
Jml Pelanggan 33,128 39,693 47,559 56,983 
68,275 81,805 
KWH Terjual 
Tidak ada 
data 
Tidak ada 
data 
Tidak ada 
data 
Tidak ada 
data 
Tidak ada 
data 
Tidak ada 
data
Laporan Akhir 
Penyusunan Pola Pengelolaan Sumber Daya Air Wilayah Sungai Asahan. 
4 - 54 
Tabel 4.15. Proyeksi Pelanggan Listrik 
Kabupaten/Kota 
700,000,000 
600,000,000 
500,000,000 
400,000,000 
300,000,000 
200,000,000 
100,000,000 
1,600,000,000 
1,400,000,000 
1,200,000,000 
1,000,000,000 
800,000,000 
600,000,000 
400,000,000 
200,000,000 
PT. JASAPATRIA GUNATAMA 
Proyeksi Jumlah Pelanggan Listrik 
2006 2010 2015 2020 2025 2030 
1. Kab Asahan 106,145 127,179 152,382 182,579 218,760 262,110 
2. Kota Tanjung 
Balai 32,198 45,328 63,814 89,837 126,473 178,049 
3. Kab. Simalungun 129,721 155,427 186,227 223,131 267,348 320,327 
4. Kab. Toba 
Samosir 33,128 39,693 47,559 56,983 68,275 81,805 
WS Asahan 301,192 367,628 449,982 552,530 680,856 842,291 
Proyeksi Listrik di Kota Tanjung Balai 
- 
2006 2010 2015 2020 2025 2030 
Proyeksi Tahun 
KWH 
KWH Terjual Kebutuhan 
Gambar 4.12. Proyeksi Listrik di Kota Tanjung Balai 
Proyeksi Listrik Di Kab. Asahan 
- 
2006 2010 2015 2020 2025 2030 
Proyeksi Tahun 
KWH 
Produksi 
Kebutuhan 
KWH 
Terjual 
Gambar 4.13. Proyeksi Listrik di Kabupaten Asahan
Laporan Akhir 
Penyusunan Pola Pengelolaan Sumber Daya Air Wilayah Sungai Asahan. 
4 - 55 
Proyeksi Listrik di Kab. Toba Samosir 
700,000,000 
600,000,000 
500,000,000 
400,000,000 
300,000,000 
200,000,000 
100,000,000 
- 
2006 2010 2015 2020 2025 2030 
3,500,000,000 
3,000,000,000 
2,500,000,000 
2,000,000,000 
1,500,000,000 
1,000,000,000 
500,000,000 
5,000,000,000 
4,500,000,000 
4,000,000,000 
3,500,000,000 
3,000,000,000 
2,500,000,000 
2,000,000,000 
1,500,000,000 
1,000,000,000 
500,000,000 
PT. JASAPATRIA GUNATAMA 
Proyeksi Tahun 
KWH 
Produksi 
Kebutuhan 
Gambar 4.14. Proyeksi Listrik di Kabupaten Toba Samosir 
Proyeksi Listrik Di Cabang PLN Rantau Prapat 
- 
2006 2010 2015 2020 2025 2030 
Proyeksi Tahun 
Jumlah KWH 
Produksi Kebutuhan KWH Terjual 
Gambar 4.15. Proyeksi Listrik di Cabang PLN Rantau Prapat 
Proyeksi Listrik PLN Cabang Lubuk Pakam 
- 
2006 2010 2015 2020 2025 2030 
Proyeksi Tahun 
KWH 
Produksi Kebutuhan KWH Terjual 
Gambar 4.16. Proyeksi Listrik di Cabang PLN Lubuk Pakam
Laporan Akhir 
Penyusunan Pola Pengelolaan Sumber Daya Air Wilayah Sungai Asahan. 
Pembangkit listrik tenaga air (PLTA) yang ada di WS Asahan adalah PLTA Sigura-gura 
dan PLTA Tangga. PLTA Sigura-gura menghasilkan tenaga listrik (normal) 
sebesar 203 MW , dalam kondisi puncak sebesar 244 MW dan kapasitas terpasang 
286 MW ( 71,5 x 4 unit) dengan energi tahunan sebesar 1868 GWh. Sedangkan 
PLTA Tangga menghasilkan tenaga listrik (normal) sebesar 223 MW , dalam kondisi 
puncak sebesar 269 MW dan kapasitas terpasang 317 MW ( 79,2 x 4 unit) dengan 
energi tahunan sebesar 2054 GWh. 
Berdasarkan data yang ada , kebutuhan listrik untuk industri aluminium PT INALUM 
tercatat meningkat dari 20,720,000 KWH pada tahun 2000 menjadi 75,080,000 
KWH pada tahun 2004. 
4.3.4.2. Sub Sektor Air Bersih 
Jumlah total pelanggan PDAM pada tahun 2006 berdasarkan hasil proyeksi 
berjumlah 50.391 unit ( belum termasuk Kab. Asahan) , trendnya meningkat dan 
diproyeksikan pada tahun 2030 berjumlah 167.131 unit, dijelaskan lebih rinci pada 
Tabel 4.16. sebagai berikut. 
Kebutuhan air bersih di WS Asahan pada tahun 2006, diproyeksikan sebesar 
18.585.422 m3, trendnya meningkat dan diproyeksikan pada tahun 2030 akan 
mencapai 152.650.929 m3, lebih rinci dijelaskan pada Tabel 4.17. sebagai berikut. 
4 - 56 
Tabel 4.16. Proyeksi Pelanggan Air Minum Tahun 2006-2030. 
No. Kabupaten/Kota Proyeksi Jumlah Pelanggan Air Bersih 
2006 2010 2015 2020 2025 2030 
1 Kab. Asahan (*) (*) (*) (*) (*) (*) 
2 Kota Tanjung Balai 
16,808 
24,389 
35,390 
51,352 
74,515 
108,125 
3 Kab.Simalungun 
30,030 
33,613 
37,624 
42,113 
47,138 
52,762 
4 Kab. Toba Samosir 
3,554 
3,978 
4,452 
4,984 
5,578 
6,244 
WS Asahan 
50,391 
61,980 
77,466 
98,449 
127,231 
167,131 
(*) = tidak tersedia data 
Sumber : Data diolah 
PT. JASAPATRIA GUNATAMA
Laporan Akhir 
Penyusunan Pola Pengelolaan Sumber Daya Air Wilayah Sungai Asahan. 
4 - 57 
Tabel 4.17. Proyeksi Kebutuhan Air Bersih Tahun 2006 – 2030 
No. Kabupaten/Kota Proyeksi Kebutuhan Air Bersih 
PT. JASAPATRIA GUNATAMA 
2006 2010 2015 2020 2025 2030 
1 Kab. Asahan 4,795,146 
7,206,931 10,831,757 16,279,740 24,467,861 36,774,312 
2 Kota Tanjung Balai 6,112,274 
9,186,528 13,807,019 20,751,452 31,188,682 46,875,463 
3 Kab.Simalungun 6,393,409 
9,609,062 14,442,074 21,705,915 32,623,207 49,031,502 
4 Kab. Toba Samosir 1,284,593 
2,223,753 3,849,529 6,663,901 11,535,848 19,969,652 
WS Asahan 18,585,422 28,226,274 42,930,379 65,401,008 99,815,598 152,650,929 
Sumber : Data diolah 
4.3.5. Proyeksi Sektor Pariwisata 
Berdasarkan proyeksi di Kawasan Danau Toba , jumlah wisatawan pada tahun 
2006 berjumlah 26.463 jiwa yang terdiri dari 20.366 (23,04 %) wisatawan 
domestik/wisatawan Nusantara dan 6.097 (76,96 %) lagi adalah wisatawan 
mancanegara/wisman (turis asing) dan dengan laju pertumbuhan rata-rata 2 
%/tahun diproyeksikan akan menjadi 43.514 jiwa pada tahun 2030 yang mana 
76,785 % wisnu dan 23,215 % wisman. Tabel 4.18. berikut menjelaskannya secara 
rinci. 
Tabel 4.18. Proyeksi Jumlah Wisatawan ke Kawasan Danau Toba Tahun 
2006- 2030 
No. Asal Wisatawan Proyeksi Jumlah Wisatawan 
2006 2010 2015 2020 2025 2030 
1 2 3 4 5 6 7 8 
1 Wisman 6,097 6,745 7,462 8,255 9,132 10,102 
2 Wisdom 20,366 22,486 24,826 27,410 30,263 33,412 
Jumlah 
Wisatawan 26,463 29,231 32,288 35,664 39,394 43,514 
Sumber : Data diolah
Laporan Akhir 
Penyusunan Pola Pengelolaan Sumber Daya Air Wilayah Sungai Asahan. 
Berdasarkan hasil proyeksi pada Tabel 4.19, prasarana dan sarana pariwisata di 
kawasan Danau Toba cenderung meningkat, namun tingkat pertumbuhannya 
sangat kecil, yaitu tingkat pertumbuhan jumlah hotel sebesar 0,72 %, jumlah 
kamar sebesar 0,69 % dan jumlah tempat tidur sebesar 0,53 %. 
Jumlah hotel di Kawasan Danau Toba pada tahun 2004 berjumlah 87 buah 
dimana 9 diantaranya berada di Kabupaten Toba Samosir. Jumlah hotel pada 
tahun 2030 diproyeksikan akan menjadi 104 buah, dengan jumlah kamar 1630 
buah dan jumlah tempat tidur 2970 buah. 
Tabel 4.19. Proyeksi Jumlah Akomodasi/Hotel di Kawasan Danau Toba Tahun 
4 - 58 
2006 - 2030 
No. Kabupaten/Kota Proyeksi Jumlah Akomodasi /Hotel 
PT. JASAPATRIA GUNATAMA 
2006 2010 2015 2020 2025 2030 
1 2 3 4 5 6 7 8 
Kab. Toba Samosir 
1 Jumlah Hotel 9 9 10 10 11 11 
2 Jumlah Kamar 149 154 160 165 171 177 
3 Jumlah Tempat Tidur 302 310 319 327 336 345 
Kawasan Danau Toba 
1 Jumlah Hotel 87 90 94 97 101 104 
2 Jumlah Kamar 1.373 1.421 1.470 1.522 1.575 1.630 
3 Jumlah Tempat Tidur 2.602 2.672 2.744 2.817 2.893 2.970 
Sumber : Data diolah 
Pada Tabel 4.20, menjelaskan perkembangan jumlah hotel di WS Asahan, yang 
mana pada tahun 2003 jumlah totel sebanyak 153 buah, namun karena adanya 
pemekaran wilayah di Kabupaten Toba Samosir , maka pada tahun 2004 jumlah 
hotel di Kabupaten Toba Samosir hanya ada 9 buah, sehingga jumlah hotel di 
WS Asahan menjadi 71 buah.
Laporan Akhir 
Penyusunan Pola Pengelolaan Sumber Daya Air Wilayah Sungai Asahan. 
Tabel 4.20. Proyeksi Jumlah Akomodasi/Hotel di Kawasan Danau Toba Tahun 
4 - 59 
2006 - 2030 
No. Kabupaten/Kota Perkembangan Jumlah Hotel 
PT. JASAPATRIA GUNATAMA 
2000 2001 2002 2003 2004 
1 2 3 4 5 6 7 
1 Kab. Asahan 8 8 8 11 12 
2 Kota Tanjung Balai 7 7 7 6 7 
3 Kab. Simalungun 51 52 56 50 43 
4 Kab. Toba Samosir 77 84 87 86 9 
Jumlah WS Asahan 143 151 158 153 71 
Sumber : Data diolah 
WS Asahan memiliki 15 hotel berbintang dan 56 buah hotel melati. Hotel 
berbintang terdiri dari hotel berbintang satu sebanyak 5 buah, bintang dua 
sebanyak 8 buah, bintang tiga sebanyak 1 buah dan bintang empat sebanyak 1 
buah dapat dilihat pada Tabel 4.21. 
Tabel 4.21. Klasifikasi Hotel di WS Asahan 
No. Kabupaten/Kota 
Kelas Hotel 
Bintang Jumlah 
* 
Bintang 
** 
Bintang 
*** 
Bintang 
**** 
Bintang 
***** 
Melati 
1 2 3 4 5 6 7 8 9 
1 Kab. Asahan 1 11 12 
2 Kota Tanjung Balai 7 7 
3 Kab. Simalungun 1 5 1 1 35 43 
4 Kab. Toba Samosir 3 3 3 9 
Jumlah WS Asahan 5 8 1 1 0 56 71 
Sumber : Data diolah
Laporan Akhir 
Penyusunan Pola Pengelolaan Sumber Daya Air Wilayah Sungai Asahan. 
4.4. Analisis Aspek Hidrologi 
4.4.1. Ketersediaan Air Wilayah Sungai Asahan 
Berikut ini adalah ketersediaan air di WS Asahan pada beberapa titik kontrol, 
yaitu : 
1) Inflow Danau Toba, dikaji dengan metode neraca air danau 
2) Pos Duga Air Silau – Simalungun, dikaji berdasarkan data debit di pos duga air 
3) Pos Duga Air Silau-Kisaran Naga, dikaji berdasarkan data debit di pos duga air 
4) Pos Duga Air Asahan-Pulau Raja, dikaji berdasarkan data debit di pos duga air 
5) Tanjung Balai, yang merupakan outlet Sungai Asahan, dikaji berdasarkan 
4 - 60 
analisis hujan-aliran (rainfall-runoff) model Sacramento pada Hymos. 
Perhitungan ketersediaan air tersebut dapat dilihat pada Tabel 4.22. 
Tabel 4.22. Perhitungan Ketersediaan Air 
Titik Kontrol Luas CA 
PT. JASAPATRIA GUNATAMA 
(km2) 
Qrata 
(m3/s) 
Q80% 
(m3/s) 
Inflow Danau Toba (Kab. Toba Samosir) 3.464,0 112.67 74.15 
Pos Silau-Simalungun (Kab. Simalungun) 482,5 15.78 9.10 
Pos Silau-Kisaran Naga (Kab. Asahan) 1046,3 55.7 33.42 
Pos Asahan Pulau Raja (Kab. Asahan) 4.669,4 151.04 105.23 
Tanjung Balai 6.973,0 200.88 130.88 
4.4.2. Perhitungan Debit Banjir Rencana Sub DAS 
Debit banjir rencana disuatu daerah pengaliran sungai dapat ditentukan melalui 
dua cara yaitu analisa frekuensi debit maksimum tiap tahun hasil pengamatan 
dan analisa curah hujan maksimum tiap tahun hasil pengamatan selanjutnya 
merupakan input kedalam model hidrologi untuk diproses menjadi debit banjir 
rencana. 
Sehubungan dengan data pengamatan debit banjir pada setiap pos duga air di 
sungai sangat terbatas, sedangkan data hujan yang tersedia cukup lengkap dari 
tahun 1983 sampai dengan tahun 2006, maka debit banjir rencana dihitung dari 
curah hujan jam-jaman.
Laporan Akhir 
Penyusunan Pola Pengelolaan Sumber Daya Air Wilayah Sungai Asahan. 
4.4.2.1. Hujan Rencana 
Berdasarkan data curah hujan maksimum tiap tahun di 6 lokasi Pos Hujan yang 
tersebar di daerah aliran Sungai Asahan dapat dianalisa frekuensi dengan 
beberapa metode dan didistribusikan ke dalam hujan jam-jaman, hasil 
perhitungan hujan rencana untuk periode ulang 2 th, 5 th, 10 th, 25 th, 50 th dan 
100 th di masing-masing Pos Hujan dapat dilihat pada Tabel 4.23. 
4.4.2.2. Debit Banjir Rencana 
Untuk mendapatkan debit banjir rencana pada setiap Sub DAS diperlukan curah 
hujan rata-rata kawasan dengan mengaplikasikan bobot setiap Pos Hujan 
terhadap masing-masing Sub DAS. 
Curah hujan rata-rata kawasan masing-masing Sub DAS bersama-sama dengan 
karakteristik daerah pengaliran sungai merupakan input ke dalam model hidrologi 
untuk mendapatkan debit banjir rencana sesuai dengan perode ulang yang 
dikehendaki. 
Hasil perhitungan hidrograf debit banjir rencana sub DAS dapat dilihat pada 
Tabel 4.24 dan Gambar 4.17. 
4 - 61 
PT. JASAPATRIA GUNATAMA
Laporan Akhir 
Penyusunan Pola Pengelolaan Sumber Daya Air Wilayah Sungai Asahan. 
4 - 62 
Tabel 4.23. Curah Hujan Rencana Wilayah Sungai Asahan 
Jam ke 2 5 10 25 50 100 
( % ) ( % ) ( % ) ( % ) ( % ) ( % ) 
74.56 89.72 98.83 109.56 117.11 124.32 
1 3.73 4.49 4.94 5.48 5.86 6.22 
2 20.88 25.12 27.67 30.68 32.79 34.81 
3 46.97 56.52 62.26 69.02 73.78 78.32 
4 2.98 3.59 3.95 4.38 4.68 4.97 
Jam ke 2 5 10 25 50 100 
( % ) ( % ) ( % ) ( % ) ( % ) ( % ) 
105.87 156.27 189.64 231.81 263.09 294.13 
1 5.29 7.81 9.48 11.59 13.15 14.71 
2 29.64 43.76 53.10 64.91 73.66 82.36 
3 66.70 98.45 119.47 146.04 165.74 185.30 
4 4.23 6.25 7.59 9.27 10.52 11.77 
Jam ke 2 5 10 25 50 100 
( % ) ( % ) ( % ) ( % ) ( % ) ( % ) 
101.12 121.81 134.25 148.92 159.23 169.10 
1 5.06 6.09 6.71 7.45 7.96 8.45 
2 28.31 34.11 37.59 41.70 44.58 47.35 
3 63.71 76.74 84.58 93.82 100.32 106.53 
4 4.04 4.87 5.37 5.96 6.37 6.76 
Jam ke 2 5 10 25 50 100 
( % ) ( % ) ( % ) ( % ) ( % ) ( % ) 
57.09 78.40 92.50 110.33 123.55 136.68 
1 2.85 3.92 4.63 5.52 6.18 6.83 
2 15.98 21.95 25.90 30.89 34.59 38.27 
3 35.97 49.39 58.28 69.51 77.84 86.11 
4 2.28 3.14 3.70 4.41 4.94 5.47 
PT. JASAPATRIA GUNATAMA 
Periode Ulang 
Periode Ulang 
Periode Ulang 
Periode Ulang
Laporan Akhir 
Penyusunan Pola Pengelolaan Sumber Daya Air Wilayah Sungai Asahan. 
4 - 63 
Jam ke 2 5 10 25 50 100 
( % ) ( % ) ( % ) ( % ) ( % ) ( % ) 
85.54 126.49 153.59 187.84 213.25 238.47 
1 4.28 6.32 7.68 9.39 10.66 11.92 
2 23.95 35.42 43.00 52.60 59.71 66.77 
3 53.89 79.69 96.76 118.34 134.35 150.24 
4 3.42 5.06 6.14 7.51 8.53 9.54 
Jam ke 2 5 10 25 50 100 
( % ) ( % ) ( % ) ( % ) ( % ) ( % ) 
37.00 54.00 66.00 80.00 92.00 103.00 
1 1.85 2.70 3.30 4.00 4.60 5.15 
2 10.36 15.12 18.48 22.40 25.76 28.84 
3 23.31 34.02 41.58 50.40 57.96 64.89 
4 1.48 2.16 2.64 3.20 3.68 4.12 
Jam ke 2 5 10 25 50 100 
( % ) ( % ) ( % ) ( % ) ( % ) ( % ) 
28.00 34.00 38.00 43.00 47.00 51.00 
1 1.40 1.70 1.90 2.15 2.35 2.55 
2 7.84 9.52 10.64 12.04 13.16 14.28 
3 17.64 21.42 23.94 27.09 29.61 32.13 
4 1.12 1.36 1.52 1.72 1.88 2.04 
Jam ke 2 5 10 25 50 100 
( % ) ( % ) ( % ) ( % ) ( % ) ( % ) 
37 51 61 73 82 91 
1 1.85 2.55 3.05 3.65 4.10 4.55 
2 10.36 14.28 17.08 20.44 22.96 25.48 
3 23.31 32.13 38.43 45.99 51.66 57.33 
4 1.48 2.04 2.44 2.92 3.28 3.64 
PT. JASAPATRIA GUNATAMA 
Periode Ulang 
Periode Ulang 
Periode Ulang 
Periode Ulang
Laporan Akhir 
Penyusunan Pola Pengelolaan Sumber Daya Air Wilayah Sungai Asahan. 
4 - 64 
Jam ke 2 5 10 25 50 100 
( % ) ( % ) ( % ) ( % ) ( % ) ( % ) 
106.15 171.86 215.36 270.33 311.11 351.59 
1 5.31 8.59 10.77 13.52 15.56 17.58 
2 29.72 48.12 60.30 75.69 87.11 98.45 
3 66.87 108.27 135.67 170.31 196.00 221.50 
4 4.25 6.87 8.61 10.81 12.44 14.06 
Jam ke 2 5 10 25 50 100 
( % ) ( % ) ( % ) ( % ) ( % ) ( % ) 
1 4.29 5.32 5.95 6.71 7.25 7.77 
2 24.03 29.79 33.33 37.57 40.58 43.50 
3 54.08 67.03 74.99 84.52 91.32 97.88 
4 3.43 4.26 4.76 5.37 5.80 6.21 
PT. JASAPATRIA GUNATAMA 
Periode Ulang 
Periode Ulang
Laporan Akhir 
Penyusunan Pola Pengelolaan Sumber Daya Air Wilayah Sungai Asahan. 
4 - 65 
Tabel 4.24. Hidrograf Banjir Rencana Sub DAS 
S.ASAHAN ~ P.RAJA 
Debit Banjir ( m3/dtk ) 
Periode Ulang 
2 Thn 5 Thn 10 Thn 25 Thn 50 Thn 100 Thn 
137.9 137.9 137.9 137.9 137.9 137.9 
138.0 138.0 138.0 138.0 138.0 138.1 
138.8 139.0 139.0 139.2 139.2 139.3 
141.8 142.5 142.6 143.1 143.2 143.3 
148.1 149.4 149.6 150.6 150.8 150.9 
156.9 159.0 159.5 161.1 161.3 161.4 
166.8 169.9 170.5 172.9 173.1 173.4 
176.6 180.6 181.5 184.6 185.0 185.4 
185.6 190.5 191.7 195.4 195.9 196.4 
193.4 199.1 200.5 204.8 205.4 206.1 
199.8 206.1 207.7 212.5 213.3 214.1 
204.6 211.5 213.3 218.5 219.4 220.3 
208.1 215.3 217.3 222.8 223.9 224.9 
210.1 217.7 219.8 225.6 226.7 227.9 
211.0 218.8 221.1 226.9 228.2 229.5 
210.9 218.8 221.2 227.1 228.5 229.9 
209.9 217.9 220.3 226.3 227.8 229.3 
208.2 216.2 218.7 224.7 226.3 227.8 
205.9 213.9 216.5 222.4 224.1 225.8 
203.3 211.1 213.8 219.7 221.5 223.2 
200.3 208.1 210.8 216.6 218.5 220.3 
197.1 204.8 207.6 213.3 215.3 217.2 
193.9 201.4 204.3 209.9 212.0 213.9 
190.6 198.0 201.0 206.5 208.6 210.7 
187.3 194.6 197.7 203.1 205.3 207.4 
184.2 191.3 194.4 199.7 202.1 204.3 
181.1 188.2 191.3 196.6 199.0 201.3 
178.2 185.2 188.4 193.6 196.1 198.5 
175.4 182.3 185.6 190.7 193.3 195.8 
172.8 179.7 183.1 188.1 190.8 193.4 
170.4 177.2 180.7 185.7 188.5 191.2 
168.2 175.0 178.5 183.5 186.4 189.1 
166.2 172.9 176.5 181.5 184.5 187.3 
164.3 171.1 174.8 179.7 182.8 185.7 
162.6 169.4 173.2 178.1 181.3 184.3 
161.1 167.9 171.8 176.7 180.0 183.1 
159.8 166.6 170.5 175.5 178.9 182.1 
158.5 165.4 169.5 174.5 177.9 181.2 
157.5 164.4 168.5 173.6 177.1 180.5 
156.5 163.5 167.8 172.9 176.5 180.0 
155.7 162.8 167.1 172.2 176.0 179.5 
155.0 162.1 166.6 171.8 175.6 179.2 
154.4 161.6 166.1 171.4 175.3 179.0 
153.9 161.2 165.8 171.1 175.1 178.9 
153.4 160.8 165.5 170.9 175.0 178.9 
153.0 160.5 165.3 170.8 174.9 178.9 
152.7 160.3 165.2 170.7 175.0 179.0 
152.5 160.2 165.1 170.7 175.0 179.2 
PT. JASAPATRIA GUNATAMA
Laporan Akhir 
Penyusunan Pola Pengelolaan Sumber Daya Air Wilayah Sungai Asahan. 
4 - 66 
+-S.SILAU-TANJ.BALAI 
Debit Banjir ( m3/dtk ) 
Periode Ulang 
2 Thn 5 Thn 10 Thn 25 Thn 50 Thn 100 Thn 
16.9 16.9 16.9 16.9 16.9 16.9 
17.0 17.0 17.0 17.1 17.1 17.1 
18.0 18.3 18.5 18.6 18.7 18.8 
22.0 23.0 23.7 24.3 24.5 24.7 
30.8 32.9 34.3 35.5 36.0 36.2 
43.4 46.9 49.2 51.1 52.0 52.3 
57.9 62.7 66.0 68.7 70.0 70.4 
72.5 78.5 82.6 86.2 87.9 88.5 
86.2 92.9 97.9 102.3 104.4 105.2 
98.4 105.4 111.2 116.2 118.7 119.7 
108.4 115.7 122.1 127.7 130.5 131.7 
116.3 123.6 130.5 136.6 139.6 141.0 
121.9 129.2 136.5 142.9 146.2 147.8 
125.6 132.7 140.2 146.9 150.3 152.1 
127.4 134.3 142.0 148.8 152.4 154.3 
127.5 134.2 142.0 149.0 152.6 154.6 
126.3 132.8 140.6 147.6 151.3 153.4 
124.0 130.2 137.9 145.0 148.8 151.0 
120.7 126.8 134.4 141.4 145.2 147.5 
116.8 122.7 130.2 137.1 140.9 143.3 
112.3 118.1 125.4 132.3 136.1 138.6 
107.6 113.2 120.3 127.1 130.9 133.5 
102.6 108.1 115.1 121.7 125.6 128.2 
97.5 103.0 109.8 116.3 120.2 122.9 
92.5 97.9 104.5 110.9 114.8 117.6 
87.5 92.9 99.3 105.7 109.5 112.4 
82.7 88.1 94.4 100.7 104.5 107.5 
78.1 83.5 89.6 95.8 99.7 102.7 
73.7 79.1 85.1 91.3 95.2 98.3 
69.6 75.1 80.9 87.1 90.9 94.2 
65.7 71.3 77.0 83.1 87.0 90.4 
62.1 67.8 73.5 79.5 83.5 86.9 
58.8 64.5 70.2 76.2 80.2 83.7 
55.7 61.6 67.2 73.2 77.2 80.8 
52.9 58.9 64.5 70.5 74.6 78.3 
50.4 56.5 62.0 68.1 72.2 76.0 
48.1 54.3 59.8 66.0 70.2 74.0 
46.0 52.4 57.9 64.1 68.3 72.3 
44.2 50.7 56.2 62.4 66.7 70.8 
42.5 49.2 54.7 61.0 65.4 69.5 
41.0 47.9 53.4 59.8 64.2 68.5 
39.7 46.7 52.3 58.7 63.2 67.6 
38.6 45.7 51.3 57.8 62.4 66.9 
37.6 44.8 50.5 57.1 61.8 66.3 
36.7 44.1 49.8 56.5 61.2 65.9 
36.0 43.5 49.3 56.1 60.8 65.6 
35.3 43.0 48.8 55.7 60.6 65.4 
34.8 42.6 48.5 55.4 60.4 65.3 
PT. JASAPATRIA GUNATAMA
Laporan Akhir 
Penyusunan Pola Pengelolaan Sumber Daya Air Wilayah Sungai Asahan. 
4 - 67 
*-S.ASAHAN Tj. BALAI 
Debit Banjir ( m3/dtk ) 
Periode Ulang 
2 Thn 5 Thn 10 Thn 25 Thn 50 Thn 100 Thn 
172.7 172.7 172.7 172.7 172.7 172.7 
172.9 173.0 173.0 173.1 173.1 173.2 
175.3 176.0 176.4 177.0 177.3 177.6 
185.0 187.7 189.2 191.0 192.0 192.8 
206.5 212.5 215.4 219.2 221.2 222.8 
237.4 247.7 252.5 258.8 262.1 264.7 
272.7 287.5 294.4 303.3 308.1 311.8 
308.1 327.1 336.0 347.7 353.9 358.8 
341.1 363.5 374.4 388.5 396.1 402.1 
369.8 395.1 407.6 423.9 432.8 439.8 
393.5 420.9 434.8 452.9 462.9 470.8 
411.8 440.7 455.8 475.4 486.2 494.8 
424.9 454.7 470.7 491.4 503.0 512.2 
433.0 463.3 480.0 501.4 513.6 523.3 
436.7 467.2 484.2 506.2 518.7 528.8 
436.5 466.8 484.1 506.4 519.2 529.6 
433.1 463.0 480.4 502.7 515.7 526.3 
427.0 456.4 473.7 495.9 509.0 519.7 
418.7 447.5 464.7 486.7 499.8 510.6 
408.9 436.9 453.9 475.6 488.6 499.5 
397.9 425.1 441.9 463.2 476.1 487.0 
386.2 412.5 429.0 449.9 462.7 473.6 
374.0 399.5 415.7 436.1 448.9 459.8 
361.6 386.3 402.2 422.2 434.9 445.8 
349.2 373.2 388.8 408.4 421.0 431.9 
337.2 360.5 375.8 394.9 407.4 418.3 
325.5 348.1 363.2 382.0 394.4 405.3 
314.2 336.3 351.2 369.6 382.0 393.0 
303.6 325.2 339.8 358.0 370.3 381.4 
293.6 314.7 329.2 347.1 359.4 370.5 
284.2 305.0 319.3 337.0 349.3 360.6 
275.5 295.9 310.2 327.7 340.1 351.4 
267.4 287.6 301.9 319.2 331.6 343.1 
260.1 280.1 294.3 311.5 324.0 335.6 
253.3 273.2 287.4 304.6 317.2 329.0 
247.2 267.0 281.2 298.4 311.1 323.0 
241.6 261.4 275.7 292.9 305.7 317.8 
236.6 256.4 270.8 288.0 301.0 313.3 
232.1 252.0 266.4 283.8 296.9 309.4 
228.1 248.0 262.6 280.1 293.3 306.1 
224.6 244.6 259.3 276.9 290.3 303.3 
221.4 241.6 256.4 274.2 287.8 301.0 
218.7 239.0 254.0 271.9 285.7 299.1 
216.2 236.7 251.9 270.0 284.0 297.6 
214.1 234.8 250.2 268.4 282.7 296.5 
212.3 233.2 248.7 267.2 281.6 295.7 
210.7 231.8 247.6 266.2 280.9 295.2 
209.3 230.7 246.6 265.5 280.4 294.9 
PT. JASAPATRIA GUNATAMA
Laporan Akhir 
Penyusunan Pola Pengelolaan Sumber Daya Air Wilayah Sungai Asahan. 
4 - 68 
Gambar 4.17. Hidrograf Banjir Rencana Sub DAS 
240 
230 
220 
210 
200 
190 
180 
170 
160 
150 
140 
PT. JASAPATRIA GUNATAMA 
S. Asahan - P. Raja 
130 
0 10 20 30 40 50 
Q ( m3/dtk ) 
2 Thn 
5 Thn 
10 Thn 
25 Thn 
50 Thn 
100 Thn
Laporan Akhir 
Penyusunan Pola Pengelolaan Sumber Daya Air Wilayah Sungai Asahan. 
4 - 69 
160 
150 
140 
130 
120 
110 
100 
90 
80 
70 
60 
50 
40 
30 
20 
PT. JASAPATRIA GUNATAMA 
S. Silau - Tj. Balai 
10 
0 10 20 30 40 50 
Q ( m3/dtk ) 
2 Thn 
5 Thn 
10 Thn 
25 Thn 
50 Thn 
100 Thn
Laporan Akhir 
Penyusunan Pola Pengelolaan Sumber Daya Air Wilayah Sungai Asahan. 
4 - 70 
540 
530 
520 
510 
500 
490 
480 
470 
460 
450 
440 
430 
420 
410 
400 
390 
380 
370 
360 
350 
340 
330 
320 
310 
300 
290 
280 
270 
260 
250 
240 
230 
220 
210 
200 
190 
180 
PT. JASAPATRIA GUNATAMA 
S. Asahan - Tj. Balai 
170 
0 10 20 30 40 50 
Q ( m3/dtk ) 
2 Thn 
5 Thn 
10 Thn 
25 Thn 
50 Thn 
100 Thn
Laporan Akhir 
Penyusunan Pola Pengelolaan Sumber Daya Air Wilayah Sungai Asahan. 
4.5. Analisis Kebutuhan Air Bersih dan Kualitas Air Sungai 
4.5.1. Kebutuhan Air Rumah Tangga,Perkotaan dan Industri (RKI) 
4.5.1.1. Analisis RKI di DAS Asahan 
Wilayah Sungai Asahan terletak pada 3 Kabupaten dan 1 Kota, yang meliputi 42 
kecamatan, dapat dilihat pada Tabel 4.25. 
4 - 71 
Tabel 4.25. Wilayah Administratif DAS Asahan 
No Wilayah Administratif No Wilayah Administratif 
I Kab. Asahan III Kab. Simalungun 
1 Kec.BP Mandoge 1 Kec.Dolok Pardamean 
2 Kec. Bandar Pulau 2 Kec. Purba 
3 Kec. Pulau Rakyat 3 Kec. Dolok Panribuan 
4 Kec. Aek Kuasan 4 Kec. Silimakuta 
5 Kec. Sei Kepayang 5 Kec.Sidamanik 
6 Kec. Tanjung Balai 6 Kec. Pem Sidamanik 
7 Kec. Simpang Empat IV Kab. Toba Samosir 
8 Kec. Air Batu 1 Kec. Balige 
9 Kec. Buntu Pane 2 Kec. Laguboti 
10 Kec. Meranti 3 Kec. Habinsaran 
11 Kec. Air Joman 4 Kec. Borbor 
12 Kec. Tanjung Tiram 5 Kec. Silaen 
13 Kec. Sei Balai 6 Kec. Sigumpar 
14 Kec. Talawi 7 Kec. Porsea 
15 Kec. Lima Puluh 8 Kec. Pintu Pohan Meranti 
16 Kec. Air Putih 9 Kec. Lumban Julu 
17 Kec. Sei Suka 10 Kec. Uluan 
18 Kec. Medang Deras 11 Kec. Ajibata 
19 Kec. Kisaran Barat 
20 Kec. Kisaran Timur 
II Kota Tanjung Balai 
1 Kec.Datuk Bandar 
2 Kec. Tanjung Balai Selatan 
3 Kec. Tanjung Balai Utara 
4 Kec. Sei Tualang Raso 
5 Kec. Teluk Nibung 
Sumber : BPS 
PT. JASAPATRIA GUNATAMA
Laporan Akhir 
Penyusunan Pola Pengelolaan Sumber Daya Air Wilayah Sungai Asahan. 
Perkiraan kebutuhan air bersih DAS Asahan dan prediksinya direncanakan dalam 
4 tahap, yaitu : Tahun 2006, Tahun 2011, Tahun 2021 dan Tahun 2030 
Perhitungan perkiraan kebutuhan air bersih mengacu pada Kebutuhan Air Rumah 
Tangga Perkotaan dan Industri (RKI) berdasarkan Pedoman Perencanaan Sumber 
Daya Air Buku 3, tentang ”Proyeksi Penduduk dan Kebutuhan Air RKI (DPU,2004). 
Komponen kebutuhan air, terdiri dari kebutuhan air rumah tangga, kebutuhan air 
perkotaan, dan kebutuhan air industri. 
1). Kebutuhan Air Bersih Rumah Tangga 
Air bersih adalah air yang diperlukan untuk rumah tangga, biasanya diperoleh 
secara individu dari sumber air yang dibuat oleh masing masing rumah tangga 
berupa sumur dangkal, atau dapat diperoleh dari layanan Sistem Penyediaan Air 
Minum (SPAM) PDAM. Dalam DAS Asahan akan diperhitungkan kebutuhan air 
bersih rumah tangga yang berasal dari SPAM PDAM dengan sumber air baku 
dapat berasal dari air sungai, mata air, sumur dalam atau kombinasinya. 
Kebutuhan air bersih rumah tangga, dinyatakan dalam satuan Liter/Orang/ Hari 
(L/O/H), besar kebutuhan tergantung dari kategori kota berdasarkan jumlah 
penduduk dapat dilihat pada Tabel 4.26 yaitu : 
4 - 72 
Tabel 4.26. Kebutuhan Air Bersih Rumah Tangga per Orang Per Hari 
PT. JASAPATRIA GUNATAMA 
Menurut Kategori Kota 
No Kategori Kota 
Jumlah 
Penduduk(Jiwa) 
Kebutuhan Air 
Bersih (L/O/H) 
1 Semi Urban (Ibu Kota 
Kecamatan/Desa) 3.000 – 20.000 60 - 90 
2 Kota Kecil 20.000 – 100.000 90 - 110 
3 Kota Sedang 100.000 – 500.000 100- 125 
4 Kota Besar 500.000 – 1.000.000 120 - 150 
5 Metropolitan > 1.000.000 150 - 200 
Sumber:Dirjen Cipta Karya,DPU,2006,”Unit Pelayanan”, Materi Pelatihan Penyegaran SDM 
Sektor Air Minum(Peningkatan Kemampuan Staf Profesional Penyelenggara SPAM) 
DAS Asahan berada pada 4 Kabupaten, yaitu : 
(1). Kabupaten Asahan dengan penduduk 1,009,856 jiwa (Tahun 2004), menga 
lami peningkatan pada prediksi perencanaan 4 tahap, yaitu : (1). Tahun 2006 
menjadi 1,050,860 jiwa ; (2) Tahun 2011, menjadi 1,160,803 jiwa; (3). Tahun 
2021, menjadi 1,416,401 jiwa dan (4). Tahun 2030, menjadi 1,694,224 jiwa.
Laporan Akhir 
Penyusunan Pola Pengelolaan Sumber Daya Air Wilayah Sungai Asahan. 
(2). Kota Tanjung balai dengan penduduk 150,991 jiwa (Tahun 2004), menga lami 
peningkatan pada prediksi perencanaan 4 tahap, yaitu : (1). Tahun 2006 
menjadi 160,934 jiwa ; (2) Tahun 2011, menjadi 188,750 jiwa; (3). Tahun 2021, 
menjadi 259,637 jiwa dan (4). Tahun 2030, menjadi 345,939 jiwa. 
(3). Kabupaten Simalungun dengan penduduk 118,191 jiwa (Tahun 2004), 
mengalami peningkatan pada prediksi perencanaan 4 tahap, yaitu : (1). 
Tahun 2006 menjadi 113,511 jiwa; (2) Tahun 2011, menjadi 102,605 jiwa; (3). 
Tahun 2021, menjadi 83,835 jiwa dan (4). Tahun 2030, menjadi 69,898 jiwa. 
(4). Kabupaten Toba Samosir dengan penduduk 167,907jiwa (Tahun 2004), 
mengalami peningkatan pada prediksi perencanaan 4 tahap, yaitu : (1). 
Tahun 2006 menjadi 160,600 jiwa ;(2).Tahun 2011, menjadi 143,695 jiwa; (3). 
Tahun 2021, menjadi 115,035 jiwa dan (4). Tahun 2030, menjadi 94,163 jiwa. 
Mengacu pada ketentuan dari Dirjen Cipta Karya ditinjau dari jumlah penduduk 
DAS Asahan dalam tahun 2006 serta prediksinya pada tahun 2011, 2021 dan 2030 
maka termasuk pada kategori kota kecil dan kota sedang, dengan keperluan air 
bersih yang berbeda untuk setiap kabupaten dan kota. Kebutuhan air bersih 
diasumsi terjadi kenaikan sebesar 1 % per tahun, maka pada setiap tahapan 
terjadi kenaikan kebutuhan air bersih rumah tangga, diuraikan pada Tabel 4.27 
sebagai berikut : 
4 - 73 
Tabel 4.27. Kebutuhan Air Bersih Rumah Tangga per Orang Per Hari 
di DAS Asahan berdasarkan Tahap Perencanaan 
Perencanaan Kriteria Kota Kriteria Rentang 
No Tahap 
PT. JASAPATRIA GUNATAMA 
Penduduk 
Kebutuhan Air 
Bersih Rumah 
Tangga 
(L/O/H) 
1 Tahun 2006 Kota Kecil 20.000 – 100.000 jiwa 
Kota Sedang 100.000 - 500.000 jiwa 120 
Metropolitan >1.000.000 jiwa 150 
2 Tahun 2011 Kota Kecil 20.000 – 100.000 jiwa 
Kota Sedang 100.000 - 500.000 jiwa 126 
Metropolitan >1.000.000 jiwa 158 
3 Tahun 2021 Kota Kecil 20.000 – 100.000 jiwa 
Kota Sedang 100.000 - 500.000 jiwa 139 
Metropolitan >1.000.000 jiwa 174 
4 Tahun 2030 Kota Kecil 20.000 – 100.000 jiwa 
Kota Sedang 100.000 - 500.000 jiwa 152 
Metropolitan >1.000.000 jiwa 190 
Keterangan: Hasil Perhitungan
Laporan Akhir 
Penyusunan Pola Pengelolaan Sumber Daya Air Wilayah Sungai Asahan. 
2). Kebutuhan Air Perkotaan 
Kebutuhan Air Perkotaan yaitu untuk memenuhi kebutuhan air komersial dan 
sosial. Pada umumnya hampir semua pelayanan PDAM antara 15% sampai 
dengan 35% dari total air perpipaan untuk kebutuhan air komersial dan sosial 
seperti: toko, gudang, bengkel, sekolah, rumah sakit, hotel dsb. Ternyata makin 
besar dan padat penduduknya cenderung lebih banyak daerah komersial dan 
sosial, sehingga kebutuhan untuk air komersial dan sosial akan lebih tinggi jika 
penduduk makin banyak. 
Dalam perencanaan DAS Asahan kebutuhan air untuk perkotaan diasumsi 
sebesar 35 % dari kebutuhan air bersih rumah tangga, dengan nilai konstan dari 
masing masing tahapan perencanaan, sehingga sampai proyeksi kebutuhan 
tahun 2030 nilainya sama sebesar 35 %. Selain itu kebutuhan air bersih rumah 
tangga diperhitungkan pula untuk kehilangan air yang terdiri dari : (1).Kehilangan 
dalam proses sebesar 6 %; (2).Kehilangan air tidak terhitung yaitu sebesar 25 %. 
3). Kebutuhan Air Industri 
Kebutuhan air untuk industri sangat kompleks, biasanya sesuai dengan klasifikasi 
jenis dan ukuran industrinya, namun korelasi antara jenis dan ukuran industri 
dengan kebutuhan air tersebut kurang nyata. Air yang digunakan setiap pabrik 
berbeda untuk masing masing jenisnya (pabrik tekstil berbeda dengan pabrik 
elektronik), selain itu tergantung pula pada ukuran pabrik, teknologi yang 
dipergunakan (umumnya yang lebih modern akan lebih efisien dalam 
penggunaan air), bahkan untuk setiap produk yang dikerjakan pada setiap saat. 
Sehingga, akan sulit menentukan perkirakan kebutuhan air untuk industri secara 
lebih akurat. 
Banyak pabrik mengambil air tanah dari sumur dalamnya sendiri dan untuk 
tambahan diperoleh dari PDAM walaupun masih dalam jumlah yang sedikit. 
Besar kebutuhan air bersih industri diperhitungkan berdasarkan jumlah penduduk 
terhadap kebutuhan per pekerja dan rata rata pelayanan, yaitu : 
% Penduduk diasumsi pada tahap perencanaan awal, tahun 2006 
sebesar 6 %, terjadi peningkatan sebesar 0,5 % setiap tahun, sehingga 
4 - 74 
KAI= %Px AP x RL........ ( Formula 1) 
Dimana : 
KAI = Kebutuhan Air Industri , L/O/H 
PT. JASAPATRIA GUNATAMA
Laporan Akhir 
Penyusunan Pola Pengelolaan Sumber Daya Air Wilayah Sungai Asahan. 
ada kenaikan pada tahap perencanaan tahun 2011 menjadi sebesar 
6,31 % tahun 2021 menjadi sebesar 6,97 % dan tahun 2030 menjadi 
sebesar 7,62 % 
% P = Persentase asumsi penduduk 
AP = Kebutuhan air industri per tenaga kerja, pada tahap awal diperhitungkan 
sebesar 500 L/O/H, terjadi peningkatan sebesar 1 % setiap tahun, 
sehingga ada kenaikan pada tahap perencanaan tahun 2011 menjadi 
sebesar 526 L/O/H; tahun 2021 menjadi sebesar 580 L/O/H dan tahun 2030 
menjadi sebesar 635 L/O/H. 
Selain itu kebutuhan air industri diperhitungkan pula untuk kehilangan air yang 
terdiri dari : (1). Kehilangan dalam proses sebesar 6 %; (2). Kehilangan air tidak 
terhitung yaitu sebesar 25 %. 
Penjelasan kebutuhan air bersih rumah tangga dan perkotaan (RK) dan untuk 
kebutuhan air Industri untuk setiap tahapan, diuraikan dalam Tabel 4.28. 
4 - 75 
RL = Rerata Layanan, diperhitungkan konstan sebesar 70 %. 
PT. JASAPATRIA GUNATAMA
Laporan Akhir 
Penyusunan Pola Pengelolaan Sumber Daya Air Wilayah Sungai Asahan. 
Tabel 4.28. Kebutuhan Air Bersih Rumah Tangga Perkotaan dan Industri Berdasarkan Tahapan Perencanaan di DAS Asahan 
KT) (5)=P (6)=AP (7)=RI (8)=(RI)/(1- 
4 - 76 
PT. JASAPATRIA GUNATAMA 
No 
Tahapan Perencanaan 
dan Kriteria Jumlah 
Penduduk 
Rumah 
Tangga 
(L/O/H) 
Perkotaan 
Rumah 
Tangga 
Perkotaan(RK) 
Netto 
Rumah Tangga 
Perkotaan(RK) dg 
Kehilangan 
Asumsi 
Penduduk 
(%) 
AP,Air per 
Pekerja 
(L/O/H) 
Kebutuhan 
Air Industri = 
%PxAPxRL 
(L/O/H) 
Kebutuhan 
Air Industri 
dg, 
Kehilangan 
(1)=R (2)=35%x R (3)=(1)+(2) (4)=(RK)/(1-KP)/(1- 
KP)/(1-KT) 
I Tahun 2006, dg. penduduk: 
1 20.000 - 100.000 jiwa 100 35 135 191 6% 500 21 30 
2 100.000 - 500.000 jiwa 120 42 162 230 6% 500 21 30 
3 >1.000.000 jiwa 150 53 203 287 6% 500 21 30 
II Tahun 2011, dg . Penduduk 
1 20.000 - 100.000 jiwa 105 37 142 201 6.31% 526 23 33 
2 100.000 - 500.000 jiwa 126 44 170 242 6.31% 526 23 33 
3 >1.000.000 jiwa 158 55 213 302 6.31% 526 23 33 
III Tahun 2021, dg . Penduduk 
1 20.000 - 100.000 jiwa 116 41 157 222 6.97% 580 28 40 
2 100.000 - 500.000 jiwa 139 49 188 267 6.97% 580 28 40 
3 >1.000.000 jiwa 174 61 235 333 6.97% 580 28 40 
IV Tahun 2030, dg . Penduduk 
1 20.000 - 100.000 jiwa 127 44 171 243 7.62% 635 34 48 
2 100.000 - 500.000 jiwa 152 53 206 292 7.62% 635 34 48 
3 >1.000.000 jiwa 190 67 257 365 7.62% 635 34 48
Laporan Akhir 
Penyusunan Pola Pengelolaan Sumber Daya Air Wilayah Sungai Asahan. 
Prediksi air bersih sesuai tahapan perencanaan dari setiap kecamatan dihitung 
menurut jumlah penduduk kabupaten di DAS Asahan dimana kecamatan 
tersebut terletak, dalam Tabel 4.29 diuraikan besarnya konsumsi air bersih rumah 
tangga dan perkotaan, serta industri menurut setiap tahapan perencanaan 
berdasarkan kabupaten. Tabel 4.30 ringkasan penduduk dan kebutuhan air bersih 
saat ini dan prediksinya yang akan memudahkan untuk perhitungan RKI di DAS 
Asahan untuk masing masing tahapan. 
Tabel 4.29. Prediksi Konsumsi Air Bersih Rumah Tangga-Perkotaan dan Industri 
4 - 77 
DAS Asahan Tahun 2006 sampai Tahun 2030 
No. Karaketeristik per Kabupaten 
PT. JASAPATRIA GUNATAMA 
Tahapan Perencanaan 
Tahun 
2006 
Tahun 
2011 
Tahun 
2021 
Tahun 
2030 
I Kab. Asahan 
a Jumlah Penduduk, Jiwa 1,050,860 1,160,803 1,416,401 1,694,224 
b Konsumsi Air Bersih Rumah 
tangga dan Perkotaan , L/O/H 287 302 333 365 
c Konsumsi Air Bersih Industri 30 33 40 48 
II Kota Tanjung Balai 
a Jumlah Penduduk, Jiwa 160,934 188,750 259,637 345,939 
b Konsumsi Air Bersih Rumah 
tangga dan Perkotaan , L/O/H 230 242 267 292 
c Konsumsi Air Bersih Industri 30 33 40 48 
III Kab. Simalungun 
a Jumlah Penduduk, Jiwa 113,511 102,605 83,835 69,898 
b Konsumsi Air Bersih Rumah 
tangga dan Perkotaan , L/O/H 230 242 222 243 
c Konsumsi Air Bersih Industri 30 33 40 48 
IV Kab. Toba Samosir 
a Jumlah Penduduk, Jiwa 160,600 143,695 115,035 94,163 
b Konsumsi Air Bersih Rumah 
tangga dan Perkotaan , L/O/H 230 242 267 243 
c Konsumsi Air Bersih Industri 30 33 40 48
Laporan Akhir 
Penyusunan Pola Pengelolaan Sumber Daya Air Wilayah Sungai Asahan. 
Tabel 4.30. Prediksi Jumlah Penduduk DAS Asahan Tahun 2006 sampai Tahun 2030 
4 - 78 
No Kabupaten/Kota/Kec Jumlah Penduduk ( Jiwa) di WS Asahan 
PT. JASAPATRIA GUNATAMA 
Tahun 2006 Tahun 2011 Tahun 2021 Tahun 2030 
1 Kab. Asahan 
1 Kec.BP Mandoge 32,911 36,354 44,359 53,060 
2 Kec. Bandar Pulau 53,807 59,436 72,523 86,748 
3 Kec. Pulau Rakyat 32,003 35,351 43,135 51,596 
4 Kec. Aek Kuasan 44,121 48,737 59,468 71,132 
5 Kec. Sei Kepayang 39,501 43,634 53,242 63,685 
6 Kec. Tanjung Balai 34,238 37,820 46,148 55,199 
7 Kec. Simpang Empat 53,635 59,246 72,292 86,471 
8 Kec. Air Batu 72,001 79,534 97,047 116,083 
9 Kec. Buntu Pane 54,233 59,907 73,098 87,436 
10 Kec. Meranti 63,583 70,235 85,700 102,510 
11 Kec. Air Joman 60,628 66,971 81,717 97,746 
12 Kec. Tanjung Tiram 60,492 66,821 81,535 97,527 
13 Kec. Sei Balai 34,992 38,653 47,164 56,416 
14 Kec. Talawi 55,489 61,295 74,791 89,461 
15 Kec. Lima Puluh 86,968 96,067 117,220 140,213 
16 Kec. Air Putih 47,796 52,797 64,422 77,058 
17 Kec. Sei Suka 52,523 58,019 70,794 84,680 
18 Kec. Medang Deras 46,126 50,952 62,171 74,365 
19 Kec. Kisaran Barat 58,170 64,256 78,404 93,783 
20 Kec. Kisaran Timur 67,642 74,719 91,172 109,055 
Total 1,050,860 1,160,803 1,416,401 1,694,224 
2 Kota Tanjung Balai 
1 Kec.Datuk Bandar 59,935 70,294 96,694 128,834 
Kec. Tanjung Balai 
2 
Selatan 23,133 27,132 37,321 49,726 
3 Kec. Tanjung Balai Utara 18,182 21,325 29,334 39,084 
4 Kec. Sei Tualang Raso 23,110 27,104 37,283 49,676 
5 Kec. Teluk Nibung 36,574 42,895 59,005 78,618 
Total 160,934 188,750 259,637 345,939 
3 Kab. Simalungun 
1 Kec.Dolok Pardamean 13,923 12,585 10,283 8,573 
2 Kec. Purba 17,291 15,630 12,771 10,647 
3 Kec. Dolok Panribuan 18,064 16,329 13,342 11,124 
4 Kec. Silimakuta 21,021 19,002 15,526 12,944 
5 Kec.Sidamanik 28,381 25,654 20,961 17,476 
6 Kec. Pem Sidamanik 14,830 13,406 10,953 9,132 
Total 113,511 102,605 83,835 69,898
Laporan Akhir 
Penyusunan Pola Pengelolaan Sumber Daya Air Wilayah Sungai Asahan. 
Tabel 4.30. Prediksi Jumlah Penduduk DAS Asahan Tahun 2006 sampai Tahun 2030 
4 - 79 
PT. JASAPATRIA GUNATAMA 
(lanjutan) 
No Kabupaten/Kota/Kec Jumlah Penduduk ( Jiwa) di WS Asahan 
Tahun 2006 Tahun 2011 Tahun 2021 Tahun 2030 
4 Kab. Toba Samosir 
1 Kec. Balige 45,349 40,575 32,482 26,589 
2 Kec. Laguboti 16,208 14,502 11,609 9,503 
3 Kec. Habinsaran 19,090 17,081 13,674 11,193 
4 Kec. Borbor 7,205 6,447 5,161 4,225 
5 Kec. Silaen 10,146 9,078 7,268 5,949 
6 Kec. Sigumpar 6,336 5,669 4,538 3,715 
7 Kec. Porsea 23,615 21,129 16,915 13,846 
8 Kec. Pintu Pohan Meranti 7,583 6,785 5,432 4,446 
9 Kec. Lumban Julu 10,693 9,567 7,659 6,269 
10 Kec. Uluan 7,921 7,087 5,673 4,644 
11 Kec. Ajibata 6,455 5,776 4,624 3,785 
Total 160,600 143,695 115,035 94,163 
4.5.1.2. Proyeksi Kebutuhan Air Bersih Rumah Tangga dan Industri (RKI) 
Proyeksi kebutuhan air bersih rumah tangga dan industri (RKI) untuk DAS Asahan 
dari setiap tahapan perencanaan ditunjukkan pada Tabel dihitung berdasarkan 
jumlah proyeksi penduduk yang ada di DAS Asahan wilayah administratif 
kecamatan yang dilaluinya dapat dilihat pada Tabel 4.31 sampai dengan 4.34.
Laporan Akhir 
Penyusunan Pola Pengelolaan Sumber Daya Air Wilayah Sungai Asahan. 
(L/H) (L/det) 
4 - 80 
Tabel 4.31. Kebutuhan Air Bersih Rumah Tangga Perkotaan dan Industri 
Total 
Total 
PT. JASAPATRIA GUNATAMA 
DAS Asahan Tahun 2006 
Jml Orang 
Tahun 2006 Kriteria Kebutuhan Kriteria Kebutuhan 
L/O/H L/H L/O/H L/H 
1 Kab. Asahan 
1 Kec.BP Mandoge 32,911 287 9 ,445,510 30 987,335 1 0,432,845 121 
2 Kec. Bandar Pulau 53,807 287 1 5,442,469 30 1,614,195 1 7,056,664 197 
3 Kec. Pulau Rakyat 32,003 287 9 ,184,785 30 960,082 1 0,144,867 117 
4 Kec. Aek Kuasan 44,121 287 1 2,662,603 30 1,323,617 1 3,986,221 162 
5 Kec. Sei Kepayang 39,501 287 1 1,336,881 30 1,185,040 1 2,521,921 145 
6 Kec. Tanjung Balai 34,238 287 9 ,826,293 30 1,027,139 1 0,853,431 126 
7 Kec. Simpang Empat 53,635 287 1 5,393,191 30 1,609,044 1 7,002,235 197 
8 Kec. Air Batu 72,001 287 2 0,664,423 30 2,160,044 2 2,824,467 264 
9 Kec. Buntu Pane 54,233 287 1 5,564,917 30 1,626,995 1 7,191,911 199 
10 Kec. Meranti 63,583 287 1 8,248,317 30 1,907,490 2 0,155,807 233 
11 Kec. Air Joman 60,628 287 1 7,400,142 30 1,818,830 1 9,218,972 222 
12 Kec. Tanjung Tiram 60,492 287 1 7,361,317 30 1,814,772 1 9,176,088 222 
13 Kec. Sei Balai 34,992 287 1 0,042,816 30 1,049,772 1 1,092,588 128 
14 Kec. Talawi 55,489 287 1 5,925,391 30 1,664,675 1 7,590,066 204 
15 Kec. Lima Puluh 86,968 287 2 4,959,954 30 2,609,054 2 7,569,008 319 
16 Kec. Air Putih 47,796 287 1 3,717,447 30 1,433,879 1 5,151,327 175 
17 Kec. Sei Suka 52,523 287 1 5,074,229 30 1,575,703 1 6,649,933 193 
18 Kec. Medang Deras 46,126 287 1 3,238,108 30 1,383,774 1 4,621,883 169 
19 Kec. Kisaran Barat 58,170 287 1 6,694,722 30 1,745,093 1 8,439,815 213 
20 Kec. Kisaran Timur 67,642 287 1 9,413,364 30 2,029,271 2 1,442,635 248 
1,050,860 - 3 01,596,878 - 31,525,806 3 33,122,684 3 ,856 
2 Kota Tanjung Balai 
1 Kec.Datuk Bandar 59,935 230 1 3,785,019 30 1,798,046 1 5,583,065 180 
2 Kec. Tanjung Balai Selatan 23,133 230 5 ,320,637 30 693,996 6 ,014,633 70 
3 Kec. Tanjung Balai Utara 18,182 230 4 ,181,936 30 545,470 4 ,727,406 55 
4 Kec. Sei Tualang Raso 23,110 230 5 ,315,244 30 693,293 6 ,008,536 70 
5 Kec. Teluk Nibung 36,574 230 8 ,411,921 30 1,097,207 9 ,509,128 110 
160,934 - 3 7,014,756 - 4,828,012 4 1,842,767 4 84 
3 Kab. Simalungun 
1 Kec.Dolok Pardamean 13,923 230 3 ,202,271 30 417,688 3 ,619,959 42 
2 Kec. Purba 17,291 230 3 ,976,940 30 518,731 4 ,495,671 52 
3 Kec. Dolok Panribuan 18,064 230 4 ,154,758 30 541,925 4 ,696,683 54 
4 Kec. Silimakuta 21,021 230 4 ,834,884 30 630,637 5 ,465,521 63 
5 Kec.Sidamanik 28,381 230 6 ,527,579 30 851,423 7 ,379,003 85 
6 Kec. Pem Sidamanik 14,830 230 3 ,411,014 30 444,915 3 ,855,929 45 
113,511 - 2 6,107,446 - 3,405,319 2 9,512,765 3 42 
4 Kab. Toba Samosir 
1 Kec. Balige 45,349 230 1 0,430,228 30 1,360,465 1 1,790,693 136 
2 Kec. Laguboti 16,208 230 3 ,727,753 30 486,229 4 ,213,982 49 
3 Kec. Habinsaran 19,090 230 4 ,390,807 30 572,714 4 ,963,521 57 
4 Kec. Borbor 7,205 230 1 ,657,195 30 216,156 1 ,873,350 22 
5 Kec. Silaen 10,146 230 2 ,333,668 30 304,391 2 ,638,059 31 
6 Kec. Sigumpar 6,336 230 1 ,457,223 30 190,073 1 ,647,295 19 
7 Kec. Porsea 23,615 230 5 ,431,366 30 708,439 6 ,139,805 71 
8 Kec. Pintu Pohan Meranti 7,583 230 1 ,744,091 30 227,490 1 ,971,581 23 
9 Kec. Lumban Julu 10,693 230 2 ,459,283 30 320,776 2 ,780,059 32 
10 Kec. Uluan 7,921 230 1 ,821,748 30 237,619 2 ,059,367 24 
11 Kec. Ajibata 6,455 230 1 ,484,721 30 193,659 1 ,678,381 19 
160,600 - 3 6,938,083 - 4,818,011 4 1,756,093 483 
1,485,905 - 4 01,657,163 - 44,577,148 4 46,234,311 5,165 
Kabupaten/Kota, 
Kecamatan 
Total DAS Asahan Th.2006 
Air Rumah TanggaPerkotaan Air Industri Kebutuhan Air Rumah 
Total 
Total 
No.
Laporan Akhir 
Penyusunan Pola Pengelolaan Sumber Daya Air Wilayah Sungai Asahan. 
(L/det) 
4 - 81 
Tabel 4.32. Kebutuhan Air Bersih Rumah Tangga Perkotaan dan Industri 
Total 
Total 
Total 
PT. JASAPATRIA GUNATAMA 
DAS Asahan, Tahun 2011 
Jml Orang 
Tahun 2011 Kriteria Kebutuhan Kriteria Kebutuhan 
L/O/H L/H L/O/H L/H 
No. 
1 Kab. Asahan 
1 Kec.BP Mandoge 36,354 302 1 0,979,035 33 1,199,696 1 2,178,731 141 
2 Kec. Bandar Pulau 59,436 303 1 8,009,067 34 2,020,819 2 0,029,886 232 
3 Kec. Pulau Rakyat 35,351 304 1 0,746,683 35 1,237,283 1 1,983,965 139 
4 Kec. Aek Kuasan 48,737 305 1 4,864,650 36 1,754,516 1 6,619,166 192 
5 Kec. Sei Kepayang 43,634 306 1 3,352,017 37 1,614,460 1 4,966,476 173 
6 Kec. Tanjung Balai 37,820 307 1 1,610,740 38 1,437,160 1 3,047,900 151 
7 Kec. Simpang Empat 59,246 308 1 8,247,830 39 2,310,602 2 0,558,431 238 
8 Kec. Air Batu 79,534 309 2 4,576,136 40 3,181,377 2 7,757,512 321 
9 Kec. Buntu Pane 59,907 310 1 8,571,216 41 2,456,193 2 1,027,409 243 
10 Kec. Meranti 70,235 311 2 1,843,139 42 2,949,877 2 4,793,016 287 
11 Kec. Air Joman 66,971 312 2 0,894,848 43 2,879,739 2 3,774,587 275 
12 Kec. Tanjung Tiram 66,821 313 2 0,915,047 44 2,940,134 2 3,855,181 276 
13 Kec. Sei Balai 38,653 314 1 2,137,158 45 1,739,402 1 3,876,560 161 
14 Kec. Talawi 61,295 315 1 9,307,787 46 2,819,550 2 2,127,337 256 
15 Kec. Lima Puluh 96,067 316 3 0,357,269 47 4,515,163 3 4,872,433 404 
16 Kec. Air Putih 52,797 317 1 6,736,491 48 2,534,232 1 9,270,723 223 
17 Kec. Sei Suka 58,019 318 1 8,449,903 49 2,842,910 2 1,292,812 246 
18 Kec. Medang Deras 50,952 319 1 6,253,558 50 2,547,580 1 8,801,138 218 
19 Kec. Kisaran Barat 64,256 320 2 0,561,795 51 3,277,036 2 3,838,831 276 
20 Kec. Kisaran Timur 74,719 321 2 3,984,886 52 3,885,402 2 7,870,289 323 
1,160,803 - 3 62,399,253 - 50,143,130 4 12,542,382 4,775 
2 Kota Tanjung Balai 
1 Kec.Datuk Bandar 70,294 242 1 7,011,197 33 2,319,709 1 9,330,905 224 
2 Kec. Tanjung Balai Selatan 27,132 242 6 ,565,852 34 922,475 7 ,488,328 87 
3 Kec. Tanjung Balai Utara 21,325 242 5 ,160,656 35 746,376 5 ,907,032 68 
4 Kec. Sei Tualang Raso 27,104 242 6 ,559,197 36 975,748 7 ,534,945 87 
5 Kec. Teluk Nibung 42,895 242 1 0,380,605 37 1,587,117 1 1,967,723 139 
188,750 - 4 5,677,508 - 6,551,425 5 2,228,933 605 
3 Kab. Simalungun 
1 Kec.Dolok Pardamean 12,585 242 3 ,045,622 33 415,312 3 ,460,934 40 
2 Kec. Purba 15,630 242 3 ,782,395 33 515,781 4 ,298,176 50 
3 Kec. Dolok Panribuan 16,329 242 3 ,951,515 33 538,843 4 ,490,358 52 
4 Kec. Silimakuta 19,002 242 4 ,598,371 33 627,051 5 ,225,421 60 
5 Kec.Sidamanik 25,654 242 6 ,208,263 33 846,581 7 ,054,844 82 
6 Kec. Pem Sidamanik 13,406 242 3 ,244,154 33 442,385 3 ,686,538 43 
102,605 - 2 4,830,319 - 3,385,953 2 8,216,272 327 
4 Kab. Toba Samosir 
1 Kec. Balige 40,575 242 9 ,819,189 33 1,338,980 1 1,158,169 129 
2 Kec. Laguboti 14,502 243 3 ,523,870 34 493,052 4 ,016,921 46 
3 Kec. Habinsaran 17,081 244 4 ,167,740 35 597,832 4 ,765,571 55 
4 Kec. Borbor 6,447 245 1 ,579,451 36 232,083 1 ,811,533 21 
5 Kec. Silaen 9,078 246 2 ,233,267 37 335,898 2 ,569,165 30 
6 Kec. Sigumpar 5,669 247 1 ,400,197 38 215,415 1 ,615,612 19 
7 Kec. Porsea 21,129 248 5 ,239,950 39 824,024 6 ,063,975 70 
8 Kec. Pintu Pohan Meranti 6,785 249 1 ,689,410 40 271,391 1 ,960,801 23 
9 Kec. Lumban Julu 9,567 250 2 ,391,745 41 392,246 2 ,783,992 32 
10 Kec. Uluan 7,087 251 1 ,778,806 42 297,649 2 ,076,454 24 
11 Kec. Ajibata 5,776 252 1 ,455,499 43 248,359 1 ,703,858 20 
143,695 - 3 5,279,123 - 5,246,928 4 0,526,052 469 
1,595,853 - 4 68,186,203 - 65,327,436 5 33,513,639 6,175 
Kabupaten/Kota, 
Kecamatan 
Total DAS Asahan Th.2011 
Air Rumah TanggaPerkotaan Air Industri Kebutuhan Air Rumah 
(L/H) 
Total
Laporan Akhir 
Penyusunan Pola Pengelolaan Sumber Daya Air Wilayah Sungai Asahan. 
(L/H) (L/det) 
4 - 82 
Tabel 4.33. Kebutuhan Air Bersih Rumah Tangga Perkotaan dan Industri 
PT. JASAPATRIA GUNATAMA 
DAS Asahan Tahun 2021 
Jml Orang 
Tahun 2021 Kriteria Kebutuhan Kriteria Kebutuhan 
L/O/H L/H L/O/H L/H 
No. 
1 Kab. Asahan 
1 Kec.BP Mandoge 44,359 333 1 4,771,648 40 1,774,372 1 6,546,020 192 
2 Kec. Bandar Pulau 72,523 334 2 4,222,698 41 2,973,445 2 7,196,143 315 
3 Kec. Pulau Rakyat 43,135 335 1 4,450,176 42 1,811,664 1 6,261,839 188 
4 Kec. Aek Kuasan 59,468 336 1 9,981,202 43 2,557,118 2 2,538,320 261 
5 Kec. Sei Kepayang 53,242 337 1 7,942,494 44 2,342,640 2 0,285,134 235 
6 Kec. Tanjung Balai 46,148 338 1 5,597,885 45 2,076,641 1 7,674,526 205 
7 Kec. Simpang Empat 72,292 339 2 4,506,860 46 3,325,415 2 7,832,275 322 
8 Kec. Air Batu 97,047 340 3 2,996,016 47 4,561,214 3 7,557,230 435 
9 Kec. Buntu Pane 73,098 341 2 4,926,454 48 3,508,709 2 8,435,163 329 
10 Kec. Meranti 85,700 342 2 9,309,489 49 4,199,313 3 3,508,801 388 
11 Kec. Air Joman 81,717 343 2 8,028,911 50 4,085,847 3 2,114,758 372 
12 Kec. Tanjung Tiram 81,535 344 2 8,047,904 51 4,158,265 3 2,206,169 373 
13 Kec. Sei Balai 47,164 345 1 6,271,737 52 2,452,552 1 8,724,289 217 
14 Kec. Talawi 74,791 346 2 5,877,691 53 3,963,924 2 9,841,615 345 
15 Kec. Lima Puluh 117,220 347 4 0,675,469 54 6,329,900 4 7,005,369 544 
16 Kec. Air Putih 64,422 348 2 2,418,774 55 3,543,197 2 5,961,971 300 
17 Kec. Sei Suka 70,794 349 2 4,706,991 56 3,964,446 2 8,671,437 332 
18 Kec. Medang Deras 62,171 350 2 1,759,720 57 3,543,726 2 5,303,445 293 
19 Kec. Kisaran Barat 78,404 351 2 7,519,823 58 4,547,435 3 2,067,258 371 
20 Kec. Kisaran Timur 91,172 352 3 2,092,443 59 5,379,131 3 7,471,574 434 
1,416,401 - 4 86,104,383 - 71,098,953 5 57,203,336 6,449 
2 Kota Tanjung Balai 
1 Kec.Datuk Bandar 96,694 267 2 5,817,294 40 3,867,759 2 9,685,053 344 
2 Kec. Tanjung Balai Selatan 37,321 268 1 0,002,084 41 1,530,170 1 1,532,254 133 
3 Kec. Tanjung Balai Utara 29,334 269 7 ,890,814 42 1,232,023 9 ,122,836 106 
4 Kec. Sei Tualang Raso 37,283 270 1 0,066,512 43 1,603,185 1 1,669,698 135 
5 Kec. Teluk Nibung 59,005 271 1 5,990,298 44 2,596,211 1 8,586,509 215 
259,637 - 6 9,767,003 - 10,829,348 8 0,596,351 933 
3 Kab. Simalungun 
1 Kec.Dolok Pardamean 10,283 222 2 ,282,834 40 411,322 2 ,694,156 31 
2 Kec. Purba 12,771 223 2 ,847,850 41 523,596 3 ,371,446 39 
3 Kec. Dolok Panribuan 13,342 224 2 ,988,526 42 560,349 3 ,548,874 41 
4 Kec. Silimakuta 15,526 225 3 ,493,268 43 667,602 4 ,160,870 48 
5 Kec.Sidamanik 20,961 226 4 ,737,224 44 922,291 5 ,659,515 66 
6 Kec. Pem Sidamanik 10,953 227 2 ,486,410 45 492,901 2 ,979,310 34 
83,835 - 1 8,836,112 - 3,578,060 2 2,414,172 259 
4 Kab. Toba Samosir 
1 Kec. Balige 32,482 267 8 ,672,815 40 1,299,298 9 ,972,113 115 
2 Kec. Laguboti 11,609 268 3 ,111,264 41 475,977 3 ,587,241 42 
3 Kec. Habinsaran 13,674 269 3 ,678,338 42 574,313 4 ,252,651 49 
4 Kec. Borbor 5,161 270 1 ,393,453 43 221,920 1 ,615,373 19 
5 Kec. Silaen 7,268 271 1 ,969,533 44 319,777 2 ,289,310 26 
6 Kec. Sigumpar 4,538 272 1 ,234,383 45 204,218 1 ,438,600 17 
7 Kec. Porsea 16,915 273 4 ,617,710 46 778,076 5 ,395,786 62 
8 Kec. Pintu Pohan Meranti 5,432 274 1 ,488,246 47 255,283 1 ,743,529 20 
9 Kec. Lumban Julu 7,659 275 2 ,106,183 48 367,625 2 ,473,808 29 
10 Kec. Uluan 5,673 276 1 ,565,858 49 277,997 1 ,843,855 21 
11 Kec. Ajibata 4,624 277 1 ,280,795 50 231,190 1 ,511,986 17 
115,035 - 3 1,118,578 - 5,005,673 3 6,124,251 418 
1,874,908 - 6 05,826,076 - 90,512,034 6 96,338,110 8,059 
Kabupaten/Kota, 
Kecamatan 
Total DAS Asahan Th.2021 
Air Rumah TanggaPerkotaan Air Industri Kebutuhan Air Rumah 
Total 
Total 
Total 
Total
Laporan Akhir 
Penyusunan Pola Pengelolaan Sumber Daya Air Wilayah Sungai Asahan. 
(L/H) (L/det) 
4 - 83 
Tabel 4.34. Kebutuhan Air Bersih Rumah Tangga Perkotaan dan Industri 
Total 
PT. JASAPATRIA GUNATAMA 
DAS Asahan, Tahun 2030 
Jml Orang 
Tahun 2030 Kriteria Kebutuhan Kriteria Kebutuhan 
L/O/H L/H L/O/H L/H 
No. 
1 Kab. Asahan 
1 Kec.BP Mandoge 53,060 365 1 9,366,998 48 2,546,893 2 1,913,890 254 
2 Kec. Bandar Pulau 86,748 366 3 1,749,864 49 4,250,665 3 6,000,528 417 
3 Kec. Pulau Rakyat 51,596 367 1 8,935,602 50 2,579,782 2 1,515,384 249 
4 Kec. Aek Kuasan 71,132 368 2 6,176,698 51 3,627,749 2 9,804,447 345 
5 Kec. Sei Kepayang 63,685 369 2 3,499,791 52 3,311,624 2 6,811,415 310 
6 Kec. Tanjung Balai 55,199 370 2 0,423,749 53 2,925,564 2 3,349,313 270 
7 Kec. Simpang Empat 86,471 371 3 2,080,905 54 4,669,458 3 6,750,363 425 
8 Kec. Air Batu 116,083 372 4 3,182,746 55 6,384,546 4 9,567,292 574 
9 Kec. Buntu Pane 87,436 373 3 2,613,670 56 4,896,422 3 7,510,093 434 
10 Kec. Meranti 102,510 374 3 8,338,796 57 5,843,078 4 4,181,874 511 
11 Kec. Air Joman 97,746 375 3 6,654,567 58 5,669,240 4 2,323,807 490 
12 Kec. Tanjung Tiram 97,527 376 3 6,670,307 59 5,754,117 4 2,424,424 491 
13 Kec. Sei Balai 56,416 377 2 1,268,698 60 3,384,939 2 4,653,637 285 
14 Kec. Talawi 89,461 378 3 3,816,290 61 5,457,126 3 9,273,416 455 
15 Kec. Lima Puluh 140,213 379 5 3,140,671 62 8,693,197 6 1,833,868 716 
16 Kec. Air Putih 77,058 380 2 9,282,013 63 4,854,650 3 4,136,663 395 
17 Kec. Sei Suka 84,680 381 3 2,262,955 64 5,419,499 3 7,682,453 436 
18 Kec. Medang Deras 74,365 382 2 8,407,521 65 4,833,741 3 3,241,262 385 
19 Kec. Kisaran Barat 93,783 383 3 5,918,817 66 6,189,666 4 2,108,482 487 
20 Kec. Kisaran Timur 109,055 384 4 1,877,048 67 7,306,672 4 9,183,721 569 
1,694,224 - 6 35,667,706 - 98,598,627 7 34,266,332 8,498 
2 Kota Tanjung Balai 
1 Kec.Datuk Bandar 128,834 292 3 7,619,609 48 6,184,045 4 3,803,654 507 
2 Kec. Tanjung Balai Selatan 49,726 293 1 4,569,857 49 2,436,597 1 7,006,454 197 
3 Kec. Tanjung Balai Utara 39,084 294 1 1,490,761 50 1,954,211 1 3,444,972 156 
4 Kec. Sei Tualang Raso 49,676 295 1 4,654,441 51 2,533,480 1 7,187,920 199 
5 Kec. Teluk Nibung 78,618 296 2 3,270,781 52 4,088,110 2 7,358,891 317 
345,939 - 1 01,605,448 - 17,196,443 1 18,801,891 1,375 
3 Kab. Simalungun 
1 Kec.Dolok Pardamean 8,573 243 2 ,083,351 48 411,526 2 ,494,877 29 
2 Kec. Purba 10,647 244 2 ,597,986 49 521,727 3 ,119,713 36 
3 Kec. Dolok Panribuan 11,124 245 2 ,725,271 50 556,178 3 ,281,449 38 
4 Kec. Silimakuta 12,944 246 3 ,184,338 51 660,168 3 ,844,506 44 
5 Kec.Sidamanik 17,476 247 4 ,316,653 52 908,769 5 ,225,422 60 
6 Kec. Pem Sidamanik 9,132 248 2 ,264,817 53 484,013 2 ,748,831 32 
69,898 - 1 7,172,416 - 3,542,381 2 0,714,797 240 
4 Kab. Toba Samosir - 
1 Kec. Balige 26,589 243 6 ,461,075 48 1,276,262 7 ,737,337 90 
2 Kec. Laguboti 9,503 244 2 ,318,684 49 465,637 2 ,784,322 32 
3 Kec. Habinsaran 11,193 245 2 ,742,301 50 559,653 3 ,301,954 38 
4 Kec. Borbor 4,225 246 1 ,039,234 51 215,451 1 ,254,685 15 
5 Kec. Silaen 5,949 247 1 ,469,402 52 309,348 1 ,778,750 21 
6 Kec. Sigumpar 3,715 248 9 21,260 53 196,882 1 ,118,142 13 
7 Kec. Porsea 13,846 249 3 ,447,570 54 747,666 4 ,195,236 49 
8 Kec. Pintu Pohan Meranti 4,446 250 1 ,111,511 55 244,532 1 ,356,044 16 
9 Kec. Lumban Julu 6,269 251 1 ,573,573 56 351,076 1 ,924,649 22 
10 Kec. Uluan 4,644 252 1 ,170,290 57 264,708 1 ,434,999 17 
11 Kec. Ajibata 3,785 253 9 57,569 58 219,522 1 ,177,091 14 
94,163 - 2 3,212,470 - 4,850,738 2 8,063,207 325 
2,204,223 - 7 77,658,040 - 124,188,189 9 01,846,228 10,438 
Kabupaten/Kota, 
Kecamatan 
Total DAS Asahan Th.2030 
Air Rumah TanggaPerkotaan Air Industri Kebutuhan Air Rumah 
Total 
Total 
Total
Laporan Akhir 
Penyusunan Pola Pengelolaan Sumber Daya Air Wilayah Sungai Asahan. 
4.5.2. Kualitas Air DAS Asahan 
4.5.2.1. Kualitas Air Kawasan Danau Toba 
4.5.2.1.1. Gambaran Umum Kawasan Danau Toba (KDT) 
Danau Toba merupakan danau terbesar di Indonesia, bahkan merupakan danau 
caldera tektonic terbesar di dunia, yang juga merupakan danau ke 9 terdalam di 
dunia (Lehmusluoto et.all 1995). Danau Toba terletak ± 176 km selatan kota 
Medan dan secara geografi berada antara kordinat 2°.10’ - 3°.0’ LU dan antara 
98°.24' - 99°.20' BT. Daerah tangkapan air Danau Toba ± 2,269 km2 dan luas 
permukaan 1,786 km2 termasuk Pulau Samosir seluas ± 640 km di tengahnya. 
Elevasi muka air danau tertinggi ± 905 m diatas permukaan laut. Panjang danau 
sekitar 87 km dan lebar maksimum 31,5 km dengan elevasi danau ± 905 m di atas 
permukaan laut (Joesron, 2000). 
Secara administratif pada kawasan Danau Toba terdapat 5 kabupaten yaitu 
Toba Samosir, Tapanuli Utara, Simalungun, Karo dan Dairi. Sebanyak ± 202 sungai 
bersumber dari Danau Toba, yang terbesar dan terpanjang adalah sungai 
Asahan. Panjang garis pantai Danau Toba total 441,7479 km, dengan panjang 
pada masing-masing kabupaten adalah sebagai berikut : Kabupaten Toba 
Samosir 312,8201 km, Kabupaten Simalungun 73,7088 km, Kabupaten Tapanuli 
Utara 33,5045 km, Kabupaten Dairi 19,2516 km dan Kabupaten Karo 12,4630 km 
(Fakultas Geografi UGM, 2000). 
Potensi ekologi dan ekonomi danau sangat penting untuk menunjang 
pengembangan sumber daya air. Oleh karena itu diperlukan pengelolaan yang 
baik sehingga potensi danau tersebut dapat dimanfaatkan secara optimal, 
namun kelestarian ekosistem danau tetap terjaga. 
4.5.2.1.2. Debit Aliran Masuk dan Keluar Danau Toba 
Daerah Tangkapan Air (DTA) Danau Toba seluas 2.595,94 km2 meliputi 19 sub DTA, 
diantaranya sebanyak 5 sub DTA berada di Pulau Samosir, yaitu : 
1. Sigubang (Samosir) 
2. Bah Bolon (Samosir) 
3. Guloan(Samosir) 
4. Arun (Samosir) 
5. Tomok (Samosir) 
6. Pulau Kecil 
4 - 84 
PT. JASAPATRIA GUNATAMA
Laporan Akhir 
Penyusunan Pola Pengelolaan Sumber Daya Air Wilayah Sungai Asahan. 
Debit aliran masuk dan keluar Danau Toba telah diteliti oleh berbagai lembaga 
penelitian dan universitas. Menurut hasil kegiatan Fakultas Geografi UGM (tahun 
2000), debit aliran masuk dari sub DTA berdasarkan curah hujan rata-rata sebesar 
3.877,6 juta M3 atau 122,96 m3/detik. Pada tahun terbasah, debit rata-rata 
sebesar 8.704,6 juta m3 atau 276 m3/detik, sedangkan pada tahun terkering debit 
rata-rata 909,3 juta m3 atau 28,83 m3 /detik. Sungai Asahan merupakan 
satu-satunya pelepasan (outlet) Danau Toba. yang dimanfaatkan untuk PLTA 
Asahan mulai tahun 1982. Tinggi muka air minimal (normal) yang diperlukan 
adalah 904 m. Pada musim kering tahun 1997-1998 terjadi penurunan tinggi muka 
air dibawah normal yaitu mencapai 902,28 m. Mulai tahun 1996-1998, tinggi muka 
air Danau Toba mengalami penurunan sampai mencapai batas terendah pada 
tahun 1998. Hal ini disebabkan karena menurunnya debit masukan efektif 
(Joesron, 2000). 
4.5.2.1.3. Stratifikasi Danau 
Stratifikasi termal merupakan suatu fenomena yang terjadi di air alam karena 
proses Turbulensi tidak cukup merata untuk mengatasi pemanasan pada lapisan 
air bagian atas. 
Pemanasan lapisan muka air merupakan hasil akhir dari energi surya, "black body 
radiasion" pemindahan panas antara air dan atmosfir dan penguapan (Hurley 
Octavia Et.all, 1997) stratifikasi suhu ditandai dengan gradasi suhu secara vertikal. 
Lapisan permukaan air yang relatif lebih panas disebut epilimnion dan lapisan 
4 - 85 
7. Halian 
8. Simare 
9. Aek Bolon 
10. Mandosi 
11. Gopgopan 
12. Tongguran 
13. Mongu 
14. Kijang 
15. Sinabung 
16. Ringo 
17. Prembakan 
18. Sipultakhuda 
19. Silang 
PT. JASAPATRIA GUNATAMA
Laporan Akhir 
Penyusunan Pola Pengelolaan Sumber Daya Air Wilayah Sungai Asahan. 
bawahnya yang relatif lebih dingin disebut hypolimnion. Garis pembatas kedua 
lapisan tersebut dinamakan termoklin, dan lapisan ini berada pada bagian yang 
paling curam (Gambar 4.18). 
1. Stratifikasi Danau Toba di Balige 
Perubahan temperatur air Danau Toba di Balige dari permukaan sampai dasar 
sangat kecil sekali, hampir tidak terlihat perubahan suhu yang nyata, sehingga 
sulit untuk menentukan termoklin, lapisan epilimnion dan lapisan hypolimnion. Hasil 
pengukuran menunjukan termoklin berada pada kedalaman 50 m, sehingga dari 
permukaan sampai pada kedalaman 50 m merupakan lapisan epilimnion dan 
dari 50 m sampai ke dasar merupakan lapisan hypolimnion (Gambar 4.19). 
Perubahan suhu yang tidak mencolok ini menunjukan penetrasi sinar matahari 
cukup jauh kedalam, termasuk tidak subur hal ini ditandai dengan kecerahan 
yang mencapai 11,5 m. 
4 - 86 
Gambar 4.18. Stratifikasi Air Pada Danau 
Gambar 4.19. Stratifikasi Danau Toba - Balige 
PT. JASAPATRIA GUNATAMA
Laporan Akhir 
Penyusunan Pola Pengelolaan Sumber Daya Air Wilayah Sungai Asahan. 
2. Stratifikasi Danau Toba di Parapat 
Seperti halnya di Balige, perubaban suhu Danau Toba di Parapat dari permukaan 
sampai dasar danau sangat kecil, tidak terdapat perubahan suhu yang ekstrim. 
Berdasarkan hasil pengukuran suhu garis termoklin berada pada 20 m sehingga 
pada kedalaman antara permukaan air sampai pada kedalaman 20 m 
merupakan lapisan epilimnion dan dari 20 m sampai kedasar merupakan lapisan 
hypolimnion, kecerahan pada daerah ini mencapai 14 m (Gambar 4.20). 
3. Stratifikasi Danau Toba di Haranggaol 
Penentuan garis termoklin pada Danau Toba di Haranggaol lebih sulit lagi karena 
tidak terdapat perubahan suhu yang ekstrim, keadaan ini disebabkan penetrasi 
sinar matahari yang cukup dalam dan dapat dilihat dari hasil pengukuran 
kecerahan, pengukuran kecerahan mencapai 15,0 m (Gambar 4.21). 
Berdasarkan pengukuran, garis thermoklin berada pada kedalaman 20 m, 
sehingga dari permukaan sampai pada kedalaman 20 m merupakan daerah 
epilimnion dan dari 20 m sampai ke dasar merupakan daerah hypolimnion. 
4 - 87 
Gambar 4.20. Stratifikasi Danau Toba - Parapat 
PT. JASAPATRIA GUNATAMA
Laporan Akhir 
Penyusunan Pola Pengelolaan Sumber Daya Air Wilayah Sungai Asahan. 
4. Kualitas Air Danau Toba 
Secara umum sifat fisik, kimia dan biologi Danau Toba di tiga lokasi di tengah 
danau (sekitar 500m dari pantai Haranggaol, Balige dan Parapat) pada tahun 
2002 (Puslitbang SDA) tidak banyak berubah dibandingkan sepuluh tahun lalu 
yaitu tahun 1992 (Puslitbang SDA bekerjasama dengan Universitas Helsinki, 
Finlandia). Kecerahan air mencapai 11 m – 14 m, dan kadar nutrisi (senyawa N 
dan P) masih relatif rendah sehingga perairan danau masih tergolong oligotrofik. 
Oksigen terlarut masih terdeteksi sampai ke dasar danau dengan kedalaman 
antara 200 m – 500 m. Indek keanekaragaman hayati masih cukup tinggi dan 
fitoplankton didominasi oleh spesies yang biasa terdapat pada perairan alami 
seperti Diatomea. 
Kualitas air Danau Toba tergolong oligotropik dengan termoklin tinggi. Kejernihan 
air mencapai 13,5 - 15,0 m, kadar oksigen terlarut terdapat pada seluruh 
kedalaman. Kadar nitrogen terdeteksi antara 0,1 - 1,186 mg/l N dan total fosfor 
antara tidak terdeteksi sampai dengan 0,061 mg/l. Kadar khlorofil-a antara 
1,21 - 1,93 mg/m3 . Komunitas phitoplankton sangat beragam. Ganggang yang 
dominan pada danau ini adalah Denticula tenuis. Meskipun demikian pada 
beberapa tempat disekitar permukiman dan jaring apung (Parapat, Haranggaol, 
Muara dan Pangururan) terlihat gejala eutrofikasi dengan pertumbuhan eceng 
4 - 88 
Gambar 4.21. Stratifikasi Danau Toba - Haranggaol 
PT. JASAPATRIA GUNATAMA
Laporan Akhir 
Penyusunan Pola Pengelolaan Sumber Daya Air Wilayah Sungai Asahan. 
gondok. Meskipun Danau Toba tergolong oligotropik namun sangat sensitive 
terhadap penambahan nitrogen dan fosfor. (Lehmusluoto et all, 1995). 
Keadaan ini sangat berbeda dengan kualitas air pada pesisir permukiman dan 
Keramba Jala Apung di Parapat, Haranggaol, Muara, dan Pangururan, terdeteksi 
kadar nutrisi yang lebih tinggi dan pertumbuhan eceng gondok yang cukup 
subur. Memburuknya kualitas air pada perairan danau sekitar permukiman dan 
KJA ini disebabkan kurangnya pengendalian terhadap sumber pencemaran dari 
saluran limbah peternakan dan permukiman serta kurangnya pengawasan 
terhadap penataan lokasi KJA dan pemberian pakan ikan pada KJA. 
a. Kualitas Air Danau Toba di Balige 
Kualitas air tahun 2002, menunjukkan pH air berkisar dari netral sampai basa yaitu 
dari 7,08 sampai 8,0. Kadar oksigen terlarut (DO) masih baik, hal ini ditunjukan dari 
kadar oksigen terlarut yang masih tinggi. Kadar DO diatas 6,0 mg/L terjadi dari 
permukaan air sampai pada kedalaman 30 meter dan turun menjadi 4,0 mg/L 
pada kedalaman 50 m. Sedangkan pada kedalaman 100 sampai 200 m kadar 
DO turun menjadi 1,15 mg/L. Kandungan bahan organik yang dinyatakan 
sebagai BOD, COD dan nilai KMn04, dari permukaan sampai pada kedalaman 
200 m relatif kecil yaitu BOD berkisar antara 0,43-1,4 mg/L, COD tidak terdeteksi 
(dibawah 5 mg/L) serta nilai KMn04 antara 3,0-4,5 mg/L. Hasil analisis kadar 
golongan fosfat dan nitrat juga relatif kecil, kadar orto fosfat berkisar antara 0,016 
- 0,042 mg/L, total fosfat antara 0,028-0,092 mg/L. Kadar nitrat berkisar dari tidak 
terdeteksi sampai 0,089 mg/L dan nitrogen organik berkisar antara 0,004 sampai 
0,120 mg/L. Logam yang terdeteksi hanya logam besi, mangan dan seng. 
Dapat disimpulkan kualitas air Danau Toba di Balige belum tercemar dan 
kondisinya tidak jauh berbeda dengan hasil pemantauan kualitas air selama 
sepuh tahun , dimana pada tahun 1992 pada lokasi yang sama, pH air berkisar 
antara. 7,1 sampai 8,2. Kadar DO diatas 6,0 mg/L terjadi dari permukaan air 
sampai pada kedalaman 50 meter dan turun menjadi 3,49 mg/L pada 
kedalaman 100 m. Sedangkan pada kedalaman 200 sampai 400 m, kadar DO 
menjadi 0,4 mg/L. Kandungan bahan organik yang dinyatakan sebagai COD dari 
permukaan sampai pada kedalaman 400 m tidak terdeteksi (kadar<5 mg/L). Hasil 
analisis kadar golongan fosfat dan nitrat juga relatif kecil, kadar orto fosfat 
berkisar antara tidak terdeteksi sampai 0,02 mg/L dan total fosfat antara 0,01-0,03 
mg/L. Kadar nitrat berkisar dari 0,02-0,05 mg/L dan nitrogen organik berkisar 
4 - 89 
PT. JASAPATRIA GUNATAMA
Laporan Akhir 
Penyusunan Pola Pengelolaan Sumber Daya Air Wilayah Sungai Asahan. 
antara 0,08 sampai 0, 120 mg/L. Logam yang terdeteksi sama dengan hasil 
pemantauan tahun 2002 yaitu logam besi, mangan dan seng. 
b. Kualitas Air Danau Toba di Parapat 
Kualitas air Danau Toba di Parapat sama halnya seperti di Balige (Tahun 2002). Air 
danau dari permukaan sampai ke dasar mempunyai pH berkisar antara normal 
sampai sedikit basa yaitu antara 7,17 - 8,2. Kadar DO lebih besar dari 6 mg/L 
terjadi pada permukaan sampai pada kedalaman 20 m, kemudian kadar DO 
antara 5 – 6 mg/L mulai dari 25 m sampai 50 m, pada kedalaman 100 m kadar 
DO berkisar antara. 1,5 - 2,88 mg/L. Kadar BOD, COD dan nilai KMn04 yang 
menggambarkan banyaknya zat organik relatif kecil. Kadar BOD dari 
permukaan-dasar waduk berkisar antara 0,29 - 2,3 mg/L, COD tidak terdeteksi 
(lebih kecil dari 5 mg/L) serta nilai KMn04 berkisar antara 2,38 - 13,60 mg/L. Kadar 
orto fosfat dan total fosfat dari permukaan sampai dasar masing-masing berkisar 
antara 0,012 - 0,35 mg/L dan 0,22 - 0,070 mg/L. Kadar nitrat dan nitrit pada lokasi 
dari permukaan sampai dasar tidak terdeteksi. Kadar organik nitrogen berkisar 
antara tidak terdeteksi sampai 0,007 mg/L. Kadar logam yang terdeteksi hanya 
logam besi, mangan dan seng. 
c. Kualitas Air Danau Toba di Haranggaol 
Nilai pH air Danau Toba di Haranggaol tahun 2002 seperti di lokasi lainnya berkisar 
antara netral sampai sedikit basa yaitu berkisar antara 7,70 sampai 8,1. Kadar DO 
di daerah ini cukup tinggi yaitu lebih dari 6 mg/L terjadi dipermukaan waduk 
sampai pada kedalaman 30 m, sedangkan antara. 30 - 50 m kadar DO lebih kecil 
dari 5,0 mg/L, setelah itu mulai dari 50 m kadar DO turun terus sampai 1,92 pada 
kedalaman 400 m. Kandungan zat organik yang dinyatakan dengan nilai BOD, 
COD dan nilai KMn04, juga relatif kecil yaitu BOD berkisar antara 1,4 - 4,58 mg/L, 
kadar COD tidak terdeteksi (lebih kecil dari 5 mg/L) dan nilai KMn04 berkisar 
antara 1,47 - 4,80 mg/L. Kadar orto fosfat dan total fosfat masing-masing, berkisar 
antara 0,05 - 0,042 mg/L dan 0,010 - 0,066. Senyawaan nitrat dan nitrit pada lokasi 
ini tidak terdeteksi, nitrogen total 0,006 - 0,007 mg/L. Hasil pemantauan kualitas air 
pada lokasi ini tidak jauh berbeda bila dibandingkan dengan hasil pemantauan 
yang dilaksanakan pada tahun 1992, dimana pH air berkisar antara netral sarnpai 
sedikit basa yaitu berkisar antara 7,3 sampai 8,2. Kadar DO di daerah ini cukup 
tinggi yaitu lebih dari 6 mg/L terjadi dipermukaan waduk sampai pada 
kedalaman 50 m, sedangkan antara 100 - 200 m kadar DO lebih kecil dari 5,0 
mg/L, setelah itu mulai dari 200 m kadar DO turun terus sampai 0,07 pada 
4 - 90 
PT. JASAPATRIA GUNATAMA
Laporan Akhir 
Penyusunan Pola Pengelolaan Sumber Daya Air Wilayah Sungai Asahan. 
kedalaman 495 m. Kandungan zat organik yang dinyatakan dengan nilal tidak 
terdeteksi (lebih kecil dari 5 mg/L). 
Kadar orto fosfat dan total fosfat masing-masing berkisar antara tidak terdeteksi 
sampai 0,02 mg/L dan tidak terdeteksi sampai 0,03. Senyawaan nitrat 0,04 - 0,08 
mg/I dan nitrit pada lokasi ini tidak terdeteksi, sedangkan nitrogen total 0, 13 - 0,26 
mg/L. 
5. Hidrobiologi danau (Bakteri koli tinja dan koli total ) 
a. Danau Toba 
Jumlah bakteri koli tinja yang merupakan indikator pencemaran limbah tinja dari 
manusia dan hewan berkiasar antara 0 - 4,0 x 101 Jml/100 ml dan jumlah koli total 
berada antara 1,2 x 101 - 8,0 x 102 Jml/100 ml. Hal ini menunjukkan bahwa perairan 
Danau Toba masih tergolong baik dan pencemaran oleh limbah tinja belum 
mengkhawatirkan. Dengan jumlah bakteri koli tinja tertinggi 4,0 x 101 jml/100ml 
dan koli total 8,0 x 102 jml/10 ml di lokasi Parapat, secara keseluruhan 
menggambarkan bahwa perairan Danau Toba masih layak digunakan sebagai 
sumber air baku air minum sesuai dengan standar kelas I menurut PP No 82 tahun 
2001. 
b. Kualitas Air Sungai yang Masuk ke Danau Toba 
Diantara 5 (lima) sungai yang masuk ke Danau Toba yang diteliti, Sungai Halian 
yang terletak di Balige Kabupaten Tapanuli Utara merupakan sungai yang 
mengandung jumlah bakteri koli tinja dan koli total tertinggi masing-masing 
sebesar 2,5 x 104 sel/100ml dan 5,8 x 105 sel/100ml. 
Sedangkan S. Asahan yang merupakan satu-satunya sungai yang mengalir keluar 
dari Danau Toba jumlah bakterinya paling kecil yaitu bakteri koli tinja 2,0 x 102 
set/100ml dan koli total 1,0 X 104 sel/100ml. Pada umumnya sungai-sungai yang 
diteliti lainnya yang mengalir menuju Danau Toba seperti Aek Limboto, S. Suhat, S. 
Binanga 3, dan S.Naborosahan jumlah bakterinya cukup tinggi rata-rata lebih 
dari 103 sel/100ml. 
Secara visual di lapangan, tingginya jumlah bakteri tersebut dikarenakan lokasi 
sungai berada di daerah pemukiman dan perkotaan (seperti Aek Limboto yang 
melalui pasar) dan lebar badan sungai relatif sempit. 
4 - 91 
PT. JASAPATRIA GUNATAMA
Laporan Akhir 
Penyusunan Pola Pengelolaan Sumber Daya Air Wilayah Sungai Asahan. 
c. Plankton (fitoplankton dan zooplankton) 
Kelompok ganggang hijau (Chlorophyta) merupakan kelompok fitoplakton 
dengan jumlah jenis spesies terbanyak dijumpai yaitu 10 jenis, diikuti oleh 
kelompok diatom (Bacillariophyceae-Crysophyta) sebanyak 6 jenis, Cyanophyta 
5 jenis, Pyrrophyta, Rhodophyta, Xantophyceae dan Crysophyceae (Crysophiyta) 
masing-masing 1 jenis spesies. 
Untuk kelompok zooplankton ditemukan 5 jenis spesies yang termasuk ke dalarn 
kelas Crustacea, Rotifera, Ciliata dan Nematoda. 
Jika ditinjau dari jenis spesies yang didapatkan di tiga lokasi perairan Danau Toba 
terutama untuk kelompok Diatoma seperti Melosira, Diatoma vulgare, Diatoma 
sp, Cyclotella, Nitschia dan Surirella serta Staurastrum dari kelompok Chlorophyta 
menunjukkan bahwa perairan tersebut masih tergolong kondisi oligotrofik alfa. 
Namun untuk lokasi Parapat, perairannya sudah mulai menuju kondisi oligotrofik 
beta. Keadaan ini ditunjang oleh sedikitnya jenis diatoma yang ditemukan 
disamping dijumpainya kelompok Crustacea seperti Nauplius yang relatif banyak 
dan Cyclops, juga terdapatnya Mycrocytis dan Anabaena. Kehadiran kelompok 
Crustacea ini menandakan bahwa pada lokasi tersebut mengandung cukup 
banyak zat organik. 
Pada lokasi Haranggaol ditemukan fitoplankton Mycrocystis dalam jumlah relatif 
banyak, sehingga kualitas airnya perlu dicermati dengan baik. Hasil perhitungan 
Indeks Keanekaragaman (IK) menunjukkan bahwa nilai IK tertinggi didapatkan di 
Balige sebesar 2,42 dan terendah di Parapat yaitu 2,10. Adapun nilai IK di 
Haranggaol adalah 2,19 dimana nilai ini tidak berbeda jauh dengan IK di 
Parapat. 
Dengan nilai-nilai IK yang cukup tinggi ini menunjukkan beraneka ragamnya biota 
air yang terkandung di perairan Danau Toba, mengisyaratkan belum 
tercemarnya perairan tersebut. 
4.5.2.2. Kualitas Air Sungai yang Masuk Ke Danau Toba 
Kualitas air sungai yang masuk ke danau yaitu sungai Binanga Tiga, Halian, 
Silambat, Suhat dan Naborsahan pada umumnya masih cukup baik dapat dilihat 
pada Tabel 4.35, kecuali sungai Binanga Tiga di Haranggaol, jika dilihat dari kadar 
DO. 
Kadar DO di Binanga Tiga sebesar 4,8 mg/L, kemudian di Silimbat 5,86 mg/L, 
sedangkan yang lainnya lebih besar dani 6,0 mg/L. Kadar BOD relatif kecil yaitu 
4 - 92 
PT. JASAPATRIA GUNATAMA
Laporan Akhir 
Penyusunan Pola Pengelolaan Sumber Daya Air Wilayah Sungai Asahan. 
berkisar antara 1,0 - 4,64 mg/L, namun COD cukup tinggi yaitu berkisar antara 7,5 
- 31,0 mg/L, tertinggi terjadi di S. Suhat dan dan terendah di S. Halian. 
Nilai KMn04 yang terendah terjadi di S. Halian sebesar 7,80 mg/L dan tertinggi di S. 
Suhat sebesar 33,0 mg/L. Kadar orto fosfat dan fosfat total yang cukup besar 
terjadi di S. Binanga 3 dan S. Suhat masing-masing 0,266 mg/L dan 0,477 mg/L 
untuk orto fosfat 0,559 mg/L dan 0,886 mg/L untuk total fosfat. Kandungan nitrat 
hanya terdeteksi di S. Silimbat dan S. Suhat masing-masing 0,010 mg/L dan 0,018 
mg/L, air sungai hampir semuanya mengandung nitrit, kecuall S. Halian. Logam 
yang terdeteksi hanya besi, mangan dan seng. 
4 - 93 
Tabel 4.35. Kualitas Air Sungai yang Masuk ke Danau Toba 
No. Sungai 
Orto-P 
(mg/L) 
PT. JASAPATRIA GUNATAMA 
Tot-P 
(mg/L) 
DO 
(mg/L) 
BOD 
(mg/L) 
COD 
(mg/L) 
Kmn04 
(mg/L) 
Debit 
(mg/L) 
1. S. Halian 0,042 ,078 6,70 1,5 7,5 7,8 2,52 
2. S. Silimbat 0,124 0,234 5,86 2,4 29 30 0,3487 
3. S. Binaga Tiga 0,299 0,599 4,80 4,6 21 20 0,0790 
4. S. Suhat 0,477 0,886 6,50 2,4 31 33 0,1262 
5. S. Naborsahan 0,072 0,138 7,10 2,3 8,9 9,4 3,4029 
Kualitas air sungai yang keluar dari D. Toba 
Kualitas S. Asahan yang merupakan outflow Danau Toba menunjukan pH air 7,8; 
kandungan oksigen cukup tinggi yaitu 6,91; BOD cukup rendah 1,0 mg/l namun 
COD cukup tinggi yaitu 26 mg/L dan KMnO4 sebesar 27 mg/L. Kadar nitrat dan 
nitrit tidak terdeteksi dan nitrogen organik sebesar 0,26 mg/L, logam yang 
terdeteksi besi, mangan dan seng.
Laporan Akhir 
Penyusunan Pola Pengelolaan Sumber Daya Air Wilayah Sungai Asahan. 
4.6. Analisis Aspek Konservasi 
4.6.1. Erosi Dan Sedimentasi 
Erosi merupakan proses pengikisan dan perpindahan partikel tanah dari suatu 
tempat ke tempat lain oleh tenaga air. Erosi akan menyebabkan hilangnya 
lapisan permukaan tanah yang subur dan mengakibatkan kerusakan lahan. Jika 
proses ini terus berlangsung, dapat mengakibatkan menurunnya produktivitas 
lahan dan perubahan lingkungan. Faktor yang menentukan laju besarnya erosi 
dapat dipengaruhi, keadaan iklim terutama curah hujan, kemiringan lereng, jenis 
tanah, vegetasi dan tindakan manusia. 
Keterkaitan antara ekosistem bagian hulu dan hilir sangat penting dilihat dari sisi 
konservasi. Dari aspek konservasi maka tempat-tempat yang diprioritaskan 
dikelola adalah lokasi bagian hulu, baik bagian hulu sungai maupun bagian hulu 
anak sungai. Hal ini disebabkan makin ke arah hulu makin besar wilayah yang 
akan dipengaruhinya. 
Ekosistem bagian hulu (DTA. D. Toba) sebenarnya terdiri dari banyak sungai dan 
anak sungai, namun demikian dapat dikelompokkan menjadi 26 sungai besar, 
dengan rincian 18 sungai berada mengelilingi Danau Toba (diluar D. Toba) dan 
8 sungai berada di pulau Samosir (dikeliligi D.Toba) sebagaimana diperlihatkan 
Tabel 4.36. 
Demikian juga halnya dengan ekosistem bagian hilir banyak sungai-sungai kecil 
yang mengalir ke sungai Asahan dan seterusnya ke Tanjung Balai dan bermuara 
di Selat Malaka. Ekosistem bagian hilir seluas 333.210 ha, dapat dikelompokkan 
menjadi menjadi 3 Sub DAS, yaitu : (1) DAS Piasa 32.990 ha atau 9,90 %, (2) DAS 
Silau seluas 83.820 ha atau 25,16 %, dan (3) DAS Asahan seluas 216.40076 ha atau 
64,94 %. 
Pada ketiga DAS tersebut mengalir beberapa sungai, sungai-sungai tersebut 
merupakan sub DAS dari ketiganya, secara rinci dapat dilihat pada Tabel 4.37. 
Uraian erosi dan sedimentasi akan dibagi kedalam ekosistem hulu (DTA. D.Toba) 
dan ekosistem bagian hilir, yaitu WS Asahan. 
4 - 94 
PT. JASAPATRIA GUNATAMA
Laporan Akhir 
Penyusunan Pola Pengelolaan Sumber Daya Air Wilayah Sungai Asahan. 
4 - 95 
Tabel 4.36. Sungai–Sungai di DTA D. Toba Yang Mengalir ke Danau Toba 
No, Nama sungai Luas (ha) Persen (%) 
(1) (2) (3) (4) 
I Ekosistem Hulu (DTA. D. Toba) 
A Luar D.Toba 
1 A. Sigumbang 9,349 0.05 
2 A. Haranggaol 8,298 0.04 
3 A. Situnggaling 3,796 0.02 
4 A. Naborsahon 10,960 0.06 
5 B. Tongguran 7,266 0.04 
6 A. Gopgopan 7,929 0.04 
7 A. Mandosi 19,660 0.10 
8 A. Bolon 11,066 0.06 
9 A. Simare 9,482 0.05 
10 B. Halian 14,027 0.07 
11 A. Sitobu 7,147 0.04 
12 B. Siparbue 6,327 0.03 
13 Pulau Kecil 721 0.00 
14 A. Silang 36,510 0.19 
15 B. Bodang 9,665 0.05 
16 L. Parembakan 9,814 0.05 
17 L. Tulas 14,910 0.08 
18 A. Ringgo 7,794 0.04 
Jumlah (A) 194,721 1.00 
B Pulau Samosir 
19 B. Simala 5,565 0.09 
20 B. Sigumbang 7,444 0.11 
21 B. Bolon 5,402 0.08 
22 B. Silabung 6,184 0.10 
23 B. Guluan 11,874 0.18 
24 B. Arun 11,251 0.17 
25 B. Simaratuang 8,694 0.13 
26 B. Sitiung-tiung 8,465 0.13 
Jumlah (B) 64,879 1.00 
Jumlah I 259,600 
II Ekosistem Hilir 
1 DAS Piasa 32.990 9,90 
2 DAS Silau 83.820 25,16 
3 DAS Asahan 216.400 64,94 
Jumlah II 333,210,00 100,00 
Sumber : Hasil pengukuran dan analisis Tim dan BPDAS Asahan Barumun (2005) 
PT. JASAPATRIA GUNATAMA
Laporan Akhir 
Penyusunan Pola Pengelolaan Sumber Daya Air Wilayah Sungai Asahan. 
4.6.1.1. Erosi dan Sedimentasi Ekosistem Bagian Hulu 
4.6.1.1.1. Erosi Eksisting DTA. Toba Tahun 2006 
Nilai erosi merupakan informasi yang diperlukan dalam menyusun kebijakan 
pengelolaan suatu sub basin. Besar kecilnya erosi dalam kajian ini ditentukan dari 
erodibilitas tanah (K), erosivitas hujan (R), kemiringan (LS) dan penutupan lahan 
dan manajemen konservasi tanah (CP), dengan menggunakan data tersebut 
dihitung erosi dengan USLE. 
Erodibilitas dipengaruhi jenis tanah. Jenis–jenis tanah di DTA D. Toba menurut 
kepakaan terhadap erosi baik yang mengelilingi D. Toba, maupun di Pulau 
Samosir, jika diurutkan jenis tanah secara umum urutan yang paling peka 
terhadap erosi adalah tanah regosol, tanah aluvial, tanah andosol, tanah litosol, 
tanah podsolik dan tanah latosol. Erodibilitas mengandung makna peka tidaknya 
tanah terhadap daya hancur butiran curah hujan dan gerusan partikel yang 
terbawa oleh aliran permukaan. Makna angka erodibilitas adalah semakin tinggi 
nilai erodibilitas tanah, maka makin mudah tanah tererosi. 
Erosi yang diakibatkan curah hujan pada ekosistem bagian hulu menurut 
kabupaten yang termasuk sebagai DTA Danau Toba berturut-turut adalah : pada 
kabupaten Humbang Hasundutan didekati dari data curah hujan pada stasiun 
Siborong-borong; pada kabupaten Tobasa diprediksi dari data curah hujan di 
stasiun Balige dan Porsea; pada kabupaten Samosir menggunakan data stasiun 
Pangururan, Mogang dan Ambarita: pada kabupaten Simalungun 
menggunakan data stasiun Parapat, Sidamanik dan Aek Nauli/Tj. Dolok; pada 
kabupaten Dairi dan Karo menggunakan data dari stasiun Situnggaling. 
Hasil penentuan erosi permukaan eksisting 
Nilai erosivitas (R) curah hujan ditentukan pada setiap sub DAS berdasarkan curah 
hujan rata-rata dari sejumlah stasiun pengamat curah hujan terdekat dengan 
suatu sub basin / Sub DAS. Nilai erodiblitas tanah merupakan kepekaan tanah 
terhadap erosi (K) untuk setiap sub DAS basin DTA. D.Toba. Nilai indeks kemiringan 
lereng juga (LS) merupakan rata-rata lereng suatu basin. Nilai faktor penutupan 
lahan ditentukan berdasarkan rata-rata penutupan lahan pada suatu basin/Sub 
DAS. 
4 - 96 
PT. JASAPATRIA GUNATAMA
Laporan Akhir 
Penyusunan Pola Pengelolaan Sumber Daya Air Wilayah Sungai Asahan. 
Berdasarkan nilai-nilai indeks erosi diatas, ditentukan nilai erosi rata-rata aktual 
pada setiap sub basin sebagaimana disajikan pada Tabel 4.37. 
Penentuan Bobot Erosi untuk Kedalaman Efektif kurang dari 30 Cm berpedoman 
pada kriteria berikut. 
4 - 97 
Kelas Kisaran Erosi 
(to/ha/th) 
PT. JASAPATRIA GUNATAMA 
Bobot 
1 0 s/d < 5 Ringan 
2 5 s/d < 10 Sedang 
3 10 s/d < 15 Berat 
Sangat 
4 > 15 
Berat 
Tabel 4.37. Erosi Aktual Masing-Masing Sub Basin WS DTA. D. Toba 
Sub 
basin Nama Sungai Luas 
(Ha) Nilai R Nilai 
K 
Nilai 
LS 
Nilai 
Cp 
Erosi Aktual 
(ton/ha/thn) 
Bobot 
Erosi 
(1) (2) (3) (4) (5) (6) (7) (8) (9) 
A Diluar DTA D. TOBA 
1 Aek. Gopgopan 7.935 125.846,94 0,171 0,0108 0,020 4,630 Rendah 
2 Aek. Sigumbang 9.356 120.174,74 0,643 0,0230 0,010 17,784 
Sangat 
Berat 
3 Aek. Haranggaol 8.304 118.090,06 0,329 0,0026 0,100 9,926 Sedang 
4 Aek. Naborsahon 10.968 120.365,21 0,331 0,0019 0,130 9,900 Sedang 
5 Aek. Situnggaling 3.799 107.777,27 0,617 0,0006 0,630 25,059 
Sangat 
Berat 
6 Aek. Ringgo 7.800 138.973,69 0,311 0,0014 0,180 10,578 Sedang 
7 Aek. Parembakan 9.822 116.238,23 0,181 0,0199 0,011 4,604 Rendah 
8 Aek. Tulas 14.920 113.855,38 0,173 0,0139 0,013 3,552 Rendah 
9 Aek. Silang 36.536 101.027,44 0,471 0,0007 0,430 15,263 Berat 
10 Aek. Bodang 9.672 107.777,27 0,133 0,0126 0,020 3,600 Rendah 
11 Aek. Tonguran 7.271 115.704,49 0,102 0,0179 0,014 2,964 
Sangat 
rendah 
12 Aek. Mandosi 19.674 99.355,63 0,121 0,0163 0,020 3,910 Rendah 
13 Aek. Bolon 11.074 118.379,69 0,297 0,0008 0,280 8,191 Sedang 
14 Aek. Simare 9.489 103.121,15 0,273 0,0121 0,020 6,835 Rendah 
15 Aek. Halian 14.037 117.464,25 0,339 0,0004 0,360 6,383 Sedang
Laporan Akhir 
Penyusunan Pola Pengelolaan Sumber Daya Air Wilayah Sungai Asahan. 
4 - 98 
Tabel 4.37. Erosi Aktual Masing-Masing Sub Basin WS DTA. D. Toba (Lanjutan) 
Sub 
basin Nama Sungai 
Luas 
(Ha) Nilai R 
PT. JASAPATRIA GUNATAMA 
Nilai 
K 
Nilai 
LS 
Nilai 
Cp 
Erosi Aktual 
(ton/ha/thn) 
Bobot 
Erosi 
(1) (2) (3) (4) (5) (6) (7) (8) (9) 
16 Aek. Togu 721 118.379,69 0,151 0,0112 0,020 4,014 Rendah 
17 Aek. Siparbue 6.331 110.411,42 0,309 0,0009 0,280 8,480 Sedang 
18 Aek. Sitobu 7.152 94.021,69 0,167 0,0206 0,023 7,443 Rendah 
Jumlah A 194.861 2.046.964,24 5,119 0,1676 2,561 153,12 
Rata-rata A 10.826 113.720,24 0,284 0,0093 0,142 8,51 
B Didalam DTA P. SAMOSIR 
1 Bah. Simala 5.553 77.640,28 0,341 0,0182 0,021 10,118 Sedang 
2 Bah. Sigumbang 7.428 77.640,28 0,583 0,0001 0,650 2,059 
Sangat 
Berat 
3 Bah. Bolon 5.390 77.640,28 0,487 0,0007 0,510 13,783 Berat 
4 Bah. Silabung 6.171 108.079,05 0,480 0,0007 0,430 14,865 Berat 
5 Bah. Guluan 11.848 102.798,56 0,479 0,0005 0,591 13,393 Berat 
6 Bah. Arun 11.227 82.478,76 0,171 0,0165 0,025 5,821 Rendah 
7 Bah. Simaratuang 8.675 77.640,28 0,131 0,0331 0,021 7,068 Rendah 
8 Bah. Sitiung-tiung 8.447 87.393,59 0,187 0,0085 0,027 3,764 Rendah 
Jumlah B 64.739 691.311,08 2,859 0,0782 2,275 70,87 
Rata-rata B 8.092 86.413,89 0,357 0,0098 0,284 8,86 
Rata-rata A + B 18.918 200.134 0,642 0,0191 0,427 17,37 
Keterangan : Erosi Permukaan (Sheet Erotion) Erosi Permukaan Pada Kedalam Efektif 0 SD 30 Cm 
4.6.1.1.2. Prediksi Erosi dan Sedimentasi Sub Ekosistem Hulu 
Perkiraan atau prediksi erosi dimasa yang akan datang penting dalam mengelola 
wilayah sungai serta dalam menentukan kebijakan. Dalam kajian ini pengelolaan 
D. Toba akan lebih terarah dengan adanya pola pengelolaan masing-masing sub 
basin, yang terdiri dari 26 sub basin pada ekosistem bagian hulu ( DTA. D. Toba).
Laporan Akhir 
Penyusunan Pola Pengelolaan Sumber Daya Air Wilayah Sungai Asahan. 
Prediksi erosi dan sedimentasi pada masing masing sub basin berdasarkan 
waktu merupakan informasi yang berharga dalam pengelolaan sub basin 
dilihat dari sisi konservasi. Berhubung data time series erosi tidak tersedia, 
maka perkiraan erosi dilakukan dengan asumsi : 
(1) Erosivitas hujan relatif tetap sampai tahun 2030, 
(2) sifat erodiblitas tanah relatif konstan sampai tahun 2030, 
(3) Faktor kelerengan tetap sampai 2030, 
Salah satu faktor penting dalam menentukan besar kecilnya erosi dan 
sedimentasi (tidak bisa diasumsikan tetap) adalah tindakan konservasi tanah 
dan penutupan lahan. Variabel konservasi lahan sangat tergantung tata 
guna lahan, sedangkan variabel penutupan lahan sangat tergantung dari 
upaya rehablitasi dan penghijauan yang akan dilakukan. Baik variabel 
tindakan konservasi lahan maupun penutupan lahan sangat dipengaruhi 
kebijakan tata ruang wilayah kawasan D. Toba . 
- Sebagian jenis tanah yang merupakan jenis-jenis tanah yang mempunyai 
tingkat perkembangan relatif muda, dimana struktur dan konsistensi 
tanahnya belum terbentuk secara maksimum atau kompak sehingga 
mengakibatkan nilai erodibilitas tanah-tanah di sekitar Danau Toba relatif 
tinggi terutama pada lahan-lahan berbukit dan berlereng curam sampai 
sangat curam. 
- Banyak dijumpai lahan atau tanah yang mempunyai kedalaman solum 
dangkal (30–60 cm) bahkan sangat dangkal (< 30 cm), dimana 
diantaranya telah terbuka bagian bahan induk tanahnya. Kondisi ini 
ditemui pada lahan datar sampai agak landai, misalnya lahan-lahan 
antara Dolok Sanggul sampai Tele. 
- Terdapat lahan-lahan yang tererosi berat, justru hanya ditumbuhi oleh 
pohon-pohon atau perdu yang kurang dapat menekan erosi, bahkan 
sebagian hanya ditumbuhi oleh rumput teki atau gundul, sedangkan 
pada lahan tingkat erosi rendah justru ditumbuhi oleh pohon yang dapat 
menekan laju erosi. 
- Aktifitas manusia relatif cukup tinggi pada lahan-lahan yang berlereng 
curam dan bersolum tipis sehingga menyebabkan tingginya laju erosi. 
Kondisi ini banyak dijumpai terutama pada Pulau Samosir. 
4 - 99 
(a) Dasar dan Asumsi Yang Digunakan dalam Prediksi 
(b) Faktor Kecenderungan Alokasi Tata Guna Lahan Kurang Tepat 
PT. JASAPATRIA GUNATAMA
Laporan Akhir 
Penyusunan Pola Pengelolaan Sumber Daya Air Wilayah Sungai Asahan. 
Faktor Kecenderungan Penggunaan Lahan Kurang Optimal 
- Penggunaan lahan belum optimal sehingga banyak dijumpai 
penggunaan alang-alang yang sebagian besar tersebar di daerah 
marjinal. 
- Banyaknya kondisi lahan pada kelerengan curam (>40 %) dan solum 
- Pada kelerengan tidak terlalu curam (<25 %) penduduk masing berusaha 
memanfaatkan lahan dengan penanaman palawija, dengan praktek-praktek 
konservasi tanah yang tidak memadai. Bahkan sering dijumpai 
penduduk melakukan pembukaan alang-alang dengan cara 
pembakaran untuk mendapatkan tumbuhnya rumput-rumput/tumbuhan 
muda yang dapat dimakan oleh ternak. 
Faktor Kecenderungan Permasalahan Sosial Ekonomi 
- Adaya Enclave usaha tani di wilayah hutan lindung (wilayah konservasi), 
- Pengolahan lahan kering yang menggunakan traktor, mengganggu 
guludan dan teras yang dibuat. Hal ini dilakukan oleh penduduk karena 
adanya anggapan bahwa guludan atau teras dapat mengurangi 
produksi. 
- Adanya usaha tani palawija pada kemiringan > 40 % di wilayah kawasan 
- Kebiasaan penduduk membakar alang-alang untuk pengembalaan 
ternak, akan mengganggu upaya konservasi dengan sistem vegetatif, 
sedangkan kemampuan penduduk untuk melakukan secara mandiri 
sangat kecil jika tidak ada bantuan dari pihak luar. 
Hasil penelitian BPDAS Asahan–Barumun berkerja sama dengan UNPAD 
(2000), memperlihatkan nilai erodibilitas disekitar DTA. D. Toba bervariasi mulai 
dari 0,181 sampai 0,541. 
Kemiringan lereng merupakan salah satu komponen penentu erosi, pada 
lahan curam dan sangat curam, erosi akan tinggi. Kawasan DTA D. Toba 
sebagian besar berlereng curam sampai sangat curam. Terkait dengan 
kemiringan lereng, hasil penelitian BPDAS dengan UNPAD (2000) menemukan 
hal yang sama sebagaimana pada Tabel 4.38. 
4 - 100 
tanah tipis sehingga kondisi tanah kurang subur dan tidak produktif. 
tanaman yang diusahakan adalah tanaman palawija. 
lindung. 
(c) Hasil Penelitian Terdahulu 
PT. JASAPATRIA GUNATAMA
Laporan Akhir 
Penyusunan Pola Pengelolaan Sumber Daya Air Wilayah Sungai Asahan. 
Tabel 4.38. Hubungan Kemiringan Lereng (Slope) Dengan Kelas Tingkat 
4 - 101 
Bahaya Erosi Beserta Luasnya di DTA Danau Toba 
No. 
Urut 
Kemiringan 
Lereng (%) 
PT. JASAPATRIA GUNATAMA 
Kelas 
TBE L u a s 
Ha 
% 
1 > 40 % B + SB 28.319 10.89 
S 538 0.20 
R + SR 79 0.03 
2 25 - 40 % B + SB 25.875 9.95 
S 5.031 2.0 
R + SR 727 0.28 
3 15 - 25 % B + SB 9.911 3.81 
S 3.490 1.34 
R + SR 2.377 0.90 
4 8 - 15 % B + SB 33.325 12.81 
S 21.169 8.14 
S + SR 27.169 10.44 
5 0 - 8 % B + SB 22.901 8.80 
S 27.072 10.41 
R + SR 52.174 20.05 
Jumlah 260.150 100.00 
Sumber : BPDAS Asahan–Barumun (2000) 
Keterangan: SB = Sangat Berat, B = Berat, S = Sedang; R= Ringan; 
SR = Sangat Ringan 
Hasil Penelitian yang dilakukan Balai Litbang Kehutanan Pematang Siantar, 
mengemukakan jika lahan ditanami dengan cara mencampur tanaman 
semusim dapat menurunkan erosi secara nyata. Lebih lanjut, hasil penelitian 
yang dilakukan BPDAS Asahan Barumun bekerja sama dengan UNPAD 
memperlihatkan hasil bahwa dengan melakukan tindakan konservasi yang 
benar erosi dapat menurunkan erosi secara signifikan seperti diperlihatkan 
Tabel 4.39.
Laporan Akhir 
Penyusunan Pola Pengelolaan Sumber Daya Air Wilayah Sungai Asahan. 
Tabel 4.39. Ringkasan Hasil Penelitian Dampak Konservasi Terhadap Erosi di DTA 
4 - 102 
Danau Toba 
I Uraian 
1.1 
Eksisting 1998 Tanpa 
konservasi 
a DTA D. Toba Luas (Ha) 
PT. JASAPATRIA GUNATAMA 
Erosi total 
(ton/ha/thn) Keterangan 
b 
Luas erosi berat s/d sangat 
berat 129.424,5 
c 
Luas sangat ringan, ringan, 
sedang 130.741,5 
d Luas total 260.166,0 
- 
e Erosi rata-rata (ton/ha/thn) 330,0 
85.854.780 
85,47 juta ton /thn 
(260.166 ha) 
1.2 
Prediksi dengan upaya 
konservasi (RTL) 
Erosi rata-rata (ton/ha/thn) 15,7 4084606,2 
4,08 juta ton/thn 
(260.166 ha) 
1.3 Perbaikan jika RTL dilakukan (-314,3) 
(erosi 
turun) 
(81.770.174) 
84 jutan ton/thn turun 
erosi 
II 
LITBANG SIANTAR- DAS 
Naborasaon 
2.1 
(Penggunaan lahan 
tanaman semusim) 
a 
Eksisting 1998 Tanpa 
campuran Luas (Ha) 
Erosi total 
(ton/ha/thn) Keterangan 
DTA D. Toba 260.166,0 
b 
Erosi eksisting tanaman 
semusim 22,53 5861539,98 
5,86 juta ton/thn 
(260.166 ha) 
2.2 
Penggunaan lahan 
campuran 300 ha 
a Uraian Luas (Ha) 
Erosi total 
(ton/ha/thn) Keterangan 
DTA D. Toba 260.166,0 
b Hasil penelitian (erosi turun) 16,72 4349975,52 
4,3 juta ton/thn 
(260.166 ha) 
c Perbaikan 5,8 1511564,46 
1,5 juta ton/thn 
(260.166 ha) 
Sumber : Disarikan dari berbagai hasil penelitian BPDAS Asahan Barumun dan Balai 
Litbang Kehutanan P. Siantar
Laporan Akhir 
Penyusunan Pola Pengelolaan Sumber Daya Air Wilayah Sungai Asahan. 
Hasil Prediksi Erosi Tahun 2010, 2015 dan 2030 
Berpijak tolak dari asumsi dan uraian diatas, maka prediksi peningkatan laju 
erosi per tahun per basin seperti disajikan pada Tabel 4.40 Berdasarkan nilai 
prediksi laju erosi per tahun seperti Tabel 4.40, dapat dibuat proyeksi erosi : 
Besarnya erosi dan bobotnya/tingkatannya dalam ton/ha/thn pada Tahun 
2010, 2015 dan 2030 sebagaimana Tabel 4.41. 
Total erosi tahunan dari setiap sub basin pada Tahun 2010, 2015 dan 2030 
sebagaimana Tabel 4.42. 
Perkembangan erosi dari tahun 2005 dan prediksi tahun 2010, tahun 2015 
dan tahun 2030 disajikan Gambar Peta 4.22. 
Tabel 4.40. Hasil Prediksi Erosi Tahunan Masing-masing Sub Basin Asahan Toba 
4 - 103 
No. Nama Sungai 
PT. JASAPATRIA GUNATAMA 
Nilai Peningkatan Erosi 
(ton/ha/thn) 
A Diluar DTA D. Toba 
1 Aek. Gopgopan 0,457 
2 Aek. Sigumbang 0,633 
3 Aek. Haranggaol 0,521 
4 Aek. Naborsahon 0,511 
5 Aek. Situnggaling 0,611 
6 Aek. Ringgo 0,517 
7 Aek. Parembakan 0,452 
8 Aek. Tulas 0,455 
9 Aek. Silang 0,553 
10 Aek. Bodang 0,457 
11 Aek. Tonguran 0,409 
12 Aek. Mandosi 0,453 
13 Aek. Bolon 0,511 
14 Aek. Simare 0,456 
15 Aek. Halian 0,523 
16 Aek. Togu 0,458 
17 Aek. Siparbue 0,517 
18 Aek. Sitobu 0,527 
B Didalam DTA P. Samosir 
1 Bah. Simala 0,528 
2 Bah. Sigumbang 0,635 
3 Bah. Bolon 0,554 
4 Bah. Silabung 0,553 
5 Bah. Guluan 0,541 
6 Bah. Arun 0,454 
7 Bah. Simaratuang 0,456 
8 Bah. Sitiung-tiung 0,452
Laporan Akhir 
Penyusunan Pola Pengelolaan Sumber Daya Air Wilayah Sungai Asahan. 
4 - 104 
Tabel 4.41. Hasil Prediksi Erosi (ton/ha/thn ) Serta Bobotnya DTA. D. Toba Tahun 2010, 2015 dan 2030 
No Nama Sungai Luas (Ha) 
PT. JASAPATRIA GUNATAMA 
Prediksi Prediksi Erosi 2006 Prediksi Erosi 2010 Predisi Erosi 2015 Prediksi Erosi 2030 
Peningkatan 
Erosi (ton/ha/th) Bobot (ton/ha/th) Bobot (ton/ha/th) Bobot (ton/ha/th) Bobot 
(ton/ha/th) 
(1) (2) (3) (4) (5) (6) (7) (8) (9) (10) (11) 
A Diluar DTA D. TOBA 
1 Aek. Gopgopan 7.935 0,457 4,630 Rendah 6,458 Rendah 8,743 Sedang 15,598 Berat 
2 Aek. Sigumbang 9.356 0,633 17,784 Sangat 
Berat 
20,316 Sangat 
Berat 
23,481 Sangat 
Berat 
32,976 Sangat 
Berat 
3 Aek. Haranggaol 8.304 0,521 9,926 Sedang 12,010 Berat 14,615 Berat 22,430 Sangat 
Berat 
4 Aek. Naborsahon 10.968 0,511 9,900 Sedang 11,944 Berat 14,499 Berat 22,164 Sangat 
Berat 
5 Aek. Situnggaling 3.799 0,611 25,059 Sangat 
Berat 
27,503 Sangat 
Berat 
30,558 Sangat 
Berat 
39,723 Sangat 
Berat 
6 Aek. Ringgo 7.800 0,517 10,578 Sedang 12,646 Berat 15,231 Berat 22,986 Sangat 
Berat 
7 Aek. Parembakan 9.822 0,452 4,604 Rendah 6,412 Rendah 8,672 Rendah 15,452 Berat 
8 Aek. Tulas 14.920 0,455 3,552 Rendah 5,372 Rendah 7,647 Rendah 14,472 Berat 
9 Aek. Silang 36.536 0,553 15,263 Berat 17,475 Sangat 
Berat 
20,240 Sangat 
Berat 
28,535 Sangat 
Berat 
10 Aek. Bodang 9.672 0,457 3,600 Rendah 5,428 Rendah 7,713 Sedang 14,568 Berat 
11 Aek. Tonguran 7.271 0,409 2,964 Sangat 
rendah 
4,600 Rendah 6,645 Rendah 12,780 Berat 
12 Aek. Mandosi 19.674 0,453 3,910 Rendah 5,722 Rendah 7,987 Sedang 14,782 Berat 
13 Aek. Bolon 11.074 0,511 8,191 Sedang 10,235 Sedang 12,790 Berat 20,455 Sangat 
Berat 
14 Aek. Simare 9.489 0,456 6,835 Rendah 8,659 Sedang 10,939 Sedang 17,779 Sangat 
Berat 
15 Aek. Halian 14.037 0,523 6,383 Sedang 8,475 Sedang 11,090 Sedang 18,935 Sangat 
Berat
Laporan Akhir 
Penyusunan Pola Pengelolaan Sumber Daya Air Wilayah Sungai Asahan. 
4 - 105 
Tabel 4.41. Hasil Prediksi Erosi (ton/ha/thn ) Serta Bobotnya DTA. D. Toba Tahun 2010, 2015 dan 2030 (Lanjutan) 
No Nama Sungai Luas (Ha) 
PT. JASAPATRIA GUNATAMA 
Prediksi Prediksi Erosi 2006 Prediksi Erosi 2010 Predisi Erosi 2015 Prediksi Erosi 2030 
Peningkatan Erosi (ton/ha/th) Bobot (ton/ha/th) Bobot (ton/ha/th) Bobot (ton/ha/th) Bobot 
(ton/ha/th) 
(1) (2) (3) (4) (5) (6) (7) (8) (9) (10) (11) 
16 Aek. Togu 721 0,458 4,014 Rendah 5,846 Rendah 8,136 Sedang 15,006 Berat 
17 Aek. Siparbue 6.331 0,517 8,480 Sedang 10,548 Sedang 13,133 Berat 20,888 Sangat 
Berat 
18 Aek. Sitobu 7.152 0,527 7,443 Rendah 9,551 Sedang 12,186 Berat 20,091 Sangat 
Berat 
Jumlah A 194.861 9,021 153,116 189,200 234,305 369,620 
Rata-rata A 10.826 0,501 8,506 Sedang 10,511 Sedang 13,017 Berat 20,534 Sangat 
Berat 
B Didalam DTA P. 
SAMOSIR 
1 Bah. Simala 5.553 0,528 10,118 Sedang 12,230 Berat 14,870 Berat 22,790 Sangat 
Berat 
2 Bah. Sigumbang 7.428 0,635 2,059 Sangat 
Berat 
4,599 Rendah 7,774 Sedang 17,299 Sangat 
Berat 
3 Bah. Bolon 5.390 0,554 13,783 Berat 15,999 Berat 18,769 Sangat 
Berat 
27,079 Sangat 
Berat 
4 Bah. Silabung 6.171 0,553 14,865 Berat 17,077 Sangat 
Berat 
19,842 Sangat 
Berat 
28,137 Sangat 
Berat 
5 Bah. Guluan 11.848 0,541 13,393 Berat 15,557 Berat 18,262 Sangat 
Berat 
26,377 Sangat 
Berat 
6 Bah. Arun 11.227 0,454 5,821 Rendah 7,637 Sedang 9,907 Sedang 16,717 Sangat 
Berat 
7 Bah. Simaratuang 8.675 0,456 7,068 Rendah 8,892 Sedang 11,172 Sedang 18,012 Sangat 
Berat 
8 Bah. Sitiung-tiung 8.447 0,452 3,764 Rendah 5,572 Rendah 7,832 Sedang 14,612 Berat 
Jumlah B 64.739 4,173 70,871 87,563 108,428 171,023 
Rata-rata B 8.092 0,522 8,859 Sedang 10,945 Sedang 13,554 Berat 21,378 Sangat 
Berat 
Rata-rata A + B 18.918 1,023 17,365 21,456 26,570 41,912
Laporan Akhir 
Penyusunan Pola Pengelolaan Sumber Daya Air Wilayah Sungai Asahan. 
4 - 106 
Tabel 4.42. Hasil Prediksi Total Erosi (ton/ Km 2) Setiap Sub Basin DTA D. Toba Tahun 2010, 2015 dan 2030 
No. Nama Sungai Luas (Ha) 
PT. JASAPATRIA GUNATAMA 
Prediksi Erosi Existing 2006 Prediksi Erosi 2010 Erosi Erosi 2015 Prediksi Erosi 2030 
Pening. Erosi (ton/ha/th) Total Erosi (ton/ha/th) Total Erosi (ton/ha/th) Total Erosi (ton/ha/th) Total Erosi 
(ton/ha/th) (ton/km2/th) (ton/km2/th) (ton/km2/th) (ton/km2/th) 
(1) (2) (3) (4) (5) (6) (7) (8) (9) (10) (11) (12) 
A Di luar D. Toba 
1 Aek. Gopgopan 7.935 0,457 4,630 36,7 6,458 51,2 8,743 69,376 15,598 123,8 
2 Aek. Sigumbang 9.356 0,633 17,784 166,4 20,316 190,1 23,481 219,688 32,976 308,5 
3 Aek. Haranggaol 8.304 0,521 9,926 82,4 12,010 99,7 14,615 121,363 22,430 186,3 
4 Aek. Naborsahon 10.968 0,511 9,900 108,6 11,944 131,0 14,499 159,025 22,164 243,1 
5 Aek. Situnggaling 3.799 0,611 25,059 95,2 27,503 104,5 30,558 116,090 39,723 150,9 
6 Aek. Ringgo 7.800 0,517 10,578 82,5 12,646 98,6 15,231 118,802 22,986 179,3 
7 Aek. Parembakan 9.822 0,452 4,604 45,2 6,412 63,0 8,672 85,176 15,452 151,8 
8 Aek. Tulas 14.920 0,455 3,552 53,0 5,372 80,2 7,647 114,093 14,472 215,9 
9 Aek. Silang 36.536 0,553 15,263 557,6 17,475 638,5 20,240 739,489 28,535 1.042,6 
10 Aek. Bodang 9.672 0,457 3,600 34,8 5,428 52,5 7,713 74,600 14,568 140,9 
11 Aek. Tonguran 7.271 0,409 2,964 21,6 4,600 33,4 6,645 48,316 12,780 92,9 
12 Aek. Mandosi 19.674 0,453 3,910 76,9 5,722 112,6 7,987 157,136 14,782 290,8 
13 Aek. Bolon 11.074 0,511 8,191 90,7 10,235 113,3 12,790 141,636 20,455 226,5 
14 Aek. Simare 9.489 0,456 6,835 64,9 8,659 82,2 10,939 103,800 17,779 168,7 
15 Aek. Halian 14.037 0,523 6,383 89,6 8,475 119,0 11,090 155,670 18,935 265,8 
16 Aek. Togu 721 0,458 4,014 2,9 5,846 4,2 8,136 5,866 15,006 10,8 
17 Aek. Siparbue 6.331 0,517 8,480 53,7 10,548 66,8 13,133 83,145 20,888 132,2 
18 Aek. Sitobu 7.152 0,527 7,443 53,2 9,551 68,3 12,186 87,154 20,091 143,7 
Jumlah A 8 153,116 189,200 234,305 369,620 
Rata-rata A - 0 8,506 10,511 13,017 20,534
Laporan Akhir 
Penyusunan Pola Pengelolaan Sumber Daya Air Wilayah Sungai Asahan. 
4 - 107 
Tabel 4.42. Hasil Prediksi Total Erosi (ton/ Km 2) Setiap Sub Basin DTA D. Toba Tahun 2010, 2015 dan 2030 (Lanjutan) 
No. Nama Sungai Luas (Ha) 
PT. JASAPATRIA GUNATAMA 
Prediksi Erosi Existing 2006 Prediksi Erosi 2010 Erosi Erosi 2015 Prediksi Erosi 2030 
Pening. Erosi (ton/ha/th) Total Erosi (ton/ha/th) Total Erosi (ton/ha/th) Total Erosi (ton/ha/th) Total Erosi 
(ton/ha/th) (ton/km2/th) (ton/km2/th) (ton/km2/th) (ton/km2/th) 
(1) (2) (3) (4) (5) (6) (7) (8) (9) (10) (11) (12) 
B P. Samosir 
1 Bah. Simala 5.553 0,528 10,118 56,2 12,230 67,9 14,870 82,573 22,790 126,6 
2 Bah. Sigumbang 7.428 0,635 2,059 15,3 4,599 34,2 7,774 57,745 17,299 128,5 
3 Bah. Bolon 5.390 0,554 13,783 74,3 15,999 86,2 18,769 101,165 27,079 146,0 
4 Bah. Silabung 6.171 0,553 14,865 91,7 17,077 105,4 19,842 122,445 28,137 173,6 
5 Bah. Guluan 11.848 0,541 13,393 158,7 15,557 184,3 18,262 216,368 26,377 312,5 
6 Bah. Arun 11.227 0,454 5,821 65,4 7,637 85,7 9,907 111,226 16,717 187,7 
7 Bah. Simaratuang 8.675 0,456 7,068 61,3 8,892 77,1 11,172 96,917 18,012 156,3 
8 Bah. Sitiung-tiung 8.447 0,452 3,764 31,8 5,572 47,1 7,832 66,157 14,612 123,4 
Jumlah B 64.739,00 4,173 70,871 87,563 108,428 171,023 
Rata-rata B 8.092,38 0,522 8,859 10,945 13,554 21,378 
Rata-rata A + B 8.092,38 0,994 17,365 21,456 26,570 41,912
Laporan Akhir 
Penyusunan Pola Pengelolaan Sumber Daya Air Wilayah Sungai Asahan. 
4 - 108 
Gambar 4.22. Peta Erosi Prediksi Tahun 2006, 2010, 2015 dan 2030 
Danau Toba 28 
24 
18 
Danau Toba 28 
24 
9 
18 
PT. JASAPATRIA GUNATAMA 
27 
26 
8 
7 
4 
12 
1 
2 3 
13 
23 
15 
6 5 
22 
10 
25 
14 
17 
20 
19 
11 
16 
21 
Prediksi Erosi Tahun 2010 NO NAMA SUBDAS 
1 Sub Das A. Gopgopan 
2 Sub Das A. Sigumbang 
3 Sub Das A. Haranggaol 
4 Sub Das A. Naborsahon 
5 Sub Das A. Situnggaling 
6 Sub Das A. Ringgo 
7 Sub Das A. Parembakan 
8 Sub Das A. Tulas 
9 Sub Das A. Silang 
10 Sub Das A. Bodang 
11 Sub Das A. Tonguran 
12 Sub Das A. Mandosi 
13 Sub Das A. Bolon 
14 Sub Das A. Simare 
15 Sub Das A. Halian 
16 Sub Das A. Siparbue 
17 Sub Das A. Sitobu 
18 Sub Das B. Simala 
19 Sub Das B. Sigumbang 
20 Sub Das B. Bolon 
21 Sub Das B. Silabung 
22 Sub Das B. Guluan 
23 Sub Das B. Arun 
24 Sub Das B. Simaratuang 
25 Sub Das B. Sitiung-tiung 
26 Sub Das Piasa 
27 Sub Das Silau 
28 Sub Das Asahan 
N 
W E 
S 
20 0 20 40 Km 
KONDISI EROSI 
Ringan 
Sedang 
Berat 
Sangat Berat 
9 
27 
26 
8 
7 
4 
12 
1 
2 3 
13 
23 
15 
6 5 
22 
10 
25 
14 
17 
20 
19 
11 
16 
21 
Kondisi Erosi Tahun 2006 NO NAMA SUBDAS 
1 Sub Das A. Gopgopan 
2 Sub Das A. Sigumbang 
3 Sub Das A. Haranggaol 
4 Sub Das A. Naborsahon 
5 Sub Das A. Situnggaling 
6 Sub Das A. Ringgo 
7 Sub Das A. Parembakan 
8 Sub Das A. Tulas 
9 Sub Das A. Silang 
10 Sub Das A. Bodang 
11 Sub Das A. Tonguran 
12 Sub Das A. Mandosi 
13 Sub Das A. Bolon 
14 Sub Das A. Simare 
15 Sub Das A. Halian 
16 Sub Das A. Siparbue 
17 Sub Das A. Sitobu 
18 Sub Das B. Simala 
19 Sub Das B. Sigumbang 
20 Sub Das B. Bolon 
21 Sub Das B. Silabung 
22 Sub Das B. Guluan 
23 Sub Das B. Arun 
24 Sub Das B. Simaratuang 
25 Sub Das B. Sitiung-tiung 
26 Sub Das Piasa 
27 Sub Das Silau 
28 Sub Das Asahan 
N 
W E 
S 
20 0 20 40 Km KONDISI EROSI 
Ringan --> 0 - 5 (ton/ha/th) 
Sedang --> 5 - 10 (ton/ha/th) 
Berat --> 10 - 15 (ton/ha/th) 
Sangat Berat --> >15 (ton/ha/th)
Laporan Akhir 
Penyusunan Pola Pengelolaan Sumber Daya Air Wilayah Sungai Asahan. 
4 - 109 
Danau Toba 28 
18 
Prediksi Erosi Tahun 2030 
24 
Danau Toba 28 
24 
9 
18 
PT. JASAPATRIA GUNATAMA 
27 
26 
8 
7 
4 
12 
1 
2 3 
13 
23 
15 
6 5 
22 
10 
25 
14 
17 
20 
19 
11 
16 
21 
NO NAMA SUBDAS 
1 Sub Das A. Gopgopan 
2 Sub Das A. Sigumbang 
3 Sub Das A. Haranggaol 
4 Sub Das A. Naborsahon 
5 Sub Das A. Situnggaling 
6 Sub Das A. Ringgo 
7 Sub Das A. Parembakan 
8 Sub Das A. Tulas 
9 Sub Das A. Silang 
10 Sub Das A. Bodang 
11 Sub Das A. Tonguran 
12 Sub Das A. Mandosi 
13 Sub Das A. Bolon 
14 Sub Das A. Simare 
15 Sub Das A. Halian 
16 Sub Das A. Siparbue 
17 Sub Das A. Sitobu 
18 Sub Das B. Simala 
19 Sub Das B. Sigumbang 
20 Sub Das B. Bolon 
21 Sub Das B. Silabung 
22 Sub Das B. Guluan 
23 Sub Das B. Arun 
24 Sub Das B. Simaratuang 
25 Sub Das B. Sitiung-tiung 
26 Sub Das Piasa 
27 Sub Das Silau 
28 Sub Das Asahan 
N 
W E 
S 
20 0 20 40 Km 
KONDISI EROSI 
Ringan 
Sedang 
Berat 
Sangat Berat 
9 
27 
26 
8 
7 
4 
12 
1 
2 3 
13 
23 
15 
6 5 
22 
10 
25 
14 
17 
20 
19 
11 
16 
21 
Prediksi Erosi Tahun 2015 NO NAMA SUBDAS 
1 Sub Das A. Gopgopan 
2 Sub Das A. Sigumbang 
3 Sub Das A. Haranggaol 
4 Sub Das A. Naborsahon 
5 Sub Das A. Situnggaling 
6 Sub Das A. Ringgo 
7 Sub Das A. Parembakan 
8 Sub Das A. Tulas 
9 Sub Das A. Silang 
10 Sub Das A. Bodang 
11 Sub Das A. Tonguran 
12 Sub Das A. Mandosi 
13 Sub Das A. Bolon 
14 Sub Das A. Simare 
15 Sub Das A. Halian 
16 Sub Das A. Siparbue 
17 Sub Das A. Sitobu 
18 Sub Das B. Simala 
19 Sub Das B. Sigumbang 
20 Sub Das B. Bolon 
21 Sub Das B. Silabung 
22 Sub Das B. Guluan 
23 Sub Das B. Arun 
24 Sub Das B. Simaratuang 
25 Sub Das B. Sitiung-tiung 
26 Sub Das Piasa 
27 Sub Das Silau 
28 Sub Das Asahan 
N 
W E 
S 
20 0 20 40 Km 
KONDISI EROSI 
Ringan 
Sedang 
Berat 
Sangat Berat
Laporan Akhir 
Penyusunan Pola Pengelolaan Sumber Daya Air Wilayah Sungai Asahan. 
Sedimentasi dapat juga dikatakan akumulasi bahan-bahan terlarut yang 
berasal dari pengelolaan lahan. Jumlah sedimen yang terangkut dipengaruhi 
oleh besar kecilnya erosi, besaran longsoran tanah dan rusaknya tebing-tebing 
sungai. Sedangkan jumlah sedimen yang diendapkan di suatu tempat juga 
dipengaruhi oleh luas daerah tangkapan dan karakteristik sungainya yang 
meliputi panjang sungai, kekasaran, bentuk dan ukuran partikel tanah yang 
terangkut. Perbandingan sedimen yang lewat suatu titik keluaran dengan 
hilangnya lahan yang terangkut dalam derah tangkapan disebut dengan 
Sedimen Delivey Ratio (SDR). Nilai sedimen merupakan hasil perkalian antara erosi 
yang terjadi di suatu daerah aliran sungai dengan besarnya SDR. Pada Tabel 4.43 
disajikan nilai SDR menurut sungai yang masuk ke DTA Danau Toba. 
Tabel 4.43. Nilai SDR Menurut Luas Sungai/Sub DAS Yang Masuk ke Danau Toba 
No. Nama Sungai Luas (Ha) Luas (Km2) Nilai SDR 
(1) (2) (3) (3) (4) 
A Mengelilingi D. TOBA 
1 Aek. Gopgopan 7.935 79,35 0,15 
2 Aek. Sigumbang 9.356 93,56 0,14 
3 Aek. Haranggaol 8.304 83,04 0,14 
4 Aek. Naborsahon 10.968 109,68 0,12 
5 Aek. Situnggaling 3.799 37,99 0,18 
6 Aek. Ringgo 7.800 78,00 0,12 
7 Aek. Parembakan 9.822 98,22 0,13 
8 Aek. Tulas 14.920 149,20 0,13 
9 Aek. Silang 36.536 365,36 0,16 
10 Aek. Bodang 9.672 96,72 0,13 
11 Aek. Tonguran 7.271 72,71 0,14 
12 Aek. Mandosi 19.674 196,74 0,11 
13 Aek. Bolon 11.074 110,74 0,13 
14 Aek. Simare 9.489 94,89 0,13 
15 Aek. Halian 14.037 140,37 0,12 
16 Aek. Togu 721 7,21 0,26 
17 Aek. Siparbue 6.331 63,31 0,14 
18 Aek. Sitobu 7.152 71,52 0,13 
Jumlah A 194.862 1.948,62 19,49 
Rata-rata A 10.826 108,26 1,08 
4 - 110 
4.6.1.1.3. Sedimentasi DTA. D. Toba 
Sedimentasi dan Prediksinya Tahun 2010, 2015 dan 2030 
PT. JASAPATRIA GUNATAMA
Laporan Akhir 
Penyusunan Pola Pengelolaan Sumber Daya Air Wilayah Sungai Asahan. 
Tabel 4.43. Nilai SDR Menurut Luas Sungai/Sub DAS Yang Masuk ke Danau Toba 
No. Nama Sungai Luas (Ha) Luas (Km2) Nilai SDR 
(1) (2) (3) (3) (4) 
B Didalam DTA P. SAMOSIR 
1 Bah. Simala 5.553 55,53 0,15 
2 Bah. Sigumbang 7.428 74,28 0,14 
3 Bah. Bolon 5.390 53,90 0,15 
4 Bah. Silabung 6.171 61,71 0,14 
5 Bah. Guluan 11.848 118,48 0,12 
6 Bah. Arun 11.227 112,27 0,13 
7 Bah. Simaratuang 8.675 86,75 0,14 
8 Bah. Sitiung-tiung 8.447 84,47 0,12 
Jumlah B 64.738 647,38 6,47 
Jumlah A + B 259.600 2.596,00 25,96 
Berdasarkan nilai prediksi erosi dengan bantuaan tabel nilai SDR, dapat 
diproyeksikan nilai sedimen : 
Besarnya sedimentasi (ton/ha/thn) pada tahun 2010, 2015 dan 2030 
sebagaimana Tabel 4.44. 
Total sedimentasi tahunan (sediment yield) dari setiap sub basin pada 
Tahun 2010, 2015 dan 2030 sebagaimana Tabel 4.45. 
4 - 111 
(Lanjutan) 
PT. JASAPATRIA GUNATAMA
Laporan Akhir 
Penyusunan Pola Pengelolaan Sumber Daya Air Wilayah Sungai Asahan. 
Tabel 4.44. Hasil Prediksi Sedimen (ton/ha/tahun) Maing-Masing Sungai / Sub DAS Yang Mengalir ke DTA. D. Toba Tahun 2010, 
4 - 112 
2015 dan 2030 
No. Nama Sungai 
Luas 
(Ha) 
PT. JASAPATRIA GUNATAMA 
Prediksi Existing Tahun 2006 Prediksi sedimen 2010 Prediksi sedimen 2015 Prediksi sedimen 2030 
Pening Erosi Erosi Sedimentasi Erosi Sedimentasi Erosi Sedimentasi Erosi Sedimentasi 
(ton/ha/th) (ton/ha/th) (ton/ha/th) (ton/ha/th) (ton/ha/th) (ton/ha/th) (ton/ha/th) (ton/ha/th) (ton/ha/th) 
(1) (2) (3) (4) (5) (6) (7) (8) (9) (10) (11) (12) 
A Diluar Danau Toba 
1 Aek. Gopgopan 7.935 0,46 4,63 0,69 6,46 0,97 8,74 1,31 15,60 2,34 
2 Aek. Sigumbang 9.356 0,63 17,78 2,49 20,32 2,84 23,48 3,29 32,98 4,62 
3 Aek. Haranggaol 8.304 0,52 9,93 1,39 12,01 1,68 14,62 2,05 22,43 3,14 
4 Aek. Naborsahon 10.968 0,51 9,90 1,19 11,94 1,43 14,50 1,74 22,16 2,66 
5 Aek. Situnggaling 3.799 0,61 25,06 4,51 27,50 4,95 30,56 5,50 39,72 7,15 
6 Aek. Ringgo 7.800 0,52 10,58 1,27 12,65 1,52 15,23 1,83 22,99 2,76 
7 Aek. Parembakan 9.822 0,45 4,60 0,60 6,41 0,83 8,67 1,13 15,45 2,01 
8 Aek. Tulas 14.920 0,46 3,55 0,44 5,37 0,67 7,65 0,96 14,47 1,81 
9 Aek. Silang 36.536 0,55 15,26 2,44 17,48 2,80 20,24 3,24 28,54 4,57 
10 Aek. Bodang 9.672 0,46 3,60 0,47 5,43 0,71 7,71 1,00 14,57 1,89 
11 Aek. Tonguran 7.271 0,41 2,96 0,41 4,60 0,64 6,65 0,93 12,78 1,79 
12 Aek. Mandosi 19.674 0,45 3,91 0,43 5,72 0,63 7,99 0,88 14,78 1,63 
13 Aek. Bolon 11.074 0,51 8,19 1,06 10,24 1,33 12,79 1,66 20,46 2,66 
14 Aek. Simare 9.489 0,46 6,84 0,89 8,66 1,13 10,94 1,42 17,78 2,31 
15 Aek. Halian 14.037 0,52 6,38 0,77 8,48 1,02 11,09 1,33 18,94 2,27 
16 Aek. Togu 721 0,46 4,01 1,04 5,85 1,52 8,14 2,12 15,01 3,90 
17 Aek. Siparbue 6.331 0,52 8,48 1,19 10,55 1,48 13,13 1,84 20,89 2,92 
18 Aek. Sitobu 7.152 0,53 7,44 0,97 9,55 1,24 12,19 1,58 20,09 2,61 
Jumlah A 194.861 9,02 153,12 22,26 189,20 27,39 234,31 33,80 369,62 53,04 
Rata-rata A 10.826 0,50 8,51 1,24 10,51 1,52 13,02 1,88 20,53 2,95
Laporan Akhir 
Penyusunan Pola Pengelolaan Sumber Daya Air Wilayah Sungai Asahan. 
Tabel 4.44. Hasil Prediksi Sedimen (ton/ha/tahun) Maing-Masing Sungai / Sub DAS Yang Mengalir ke DTA. D. Toba Tahun 2010, 
4 - 113 
2015 dan 2030 (Lanjutan) 
No. Nama Sungai 
Luas 
(Ha) 
PT. JASAPATRIA GUNATAMA 
Prediksi Existing Tahun 2006 Prediksi sedimen 2010 Prediksi sedimen 2015 Prediksi sedimen 2030 
Pening Erosi Erosi Sedimentasi Erosi Sedimentasi Erosi Sedimentasi Erosi Sedimentasi 
(ton/ha/th) (ton/ha/th) (ton/ha/th) (ton/ha/th) (ton/ha/th) (ton/ha/th) (ton/ha/th) (ton/ha/th) (ton/ha/th) 
(1) (2) (3) (4) (5) (6) (7) (8) (9) (10) (11) (12) 
B Pulau Samosir 
1 Bah. Simala 5.553 0,53 10,12 1,52 12,23 1,83 14,87 2,23 22,79 3,42 
2 Bah. Sigumbang 7.428 0,64 2,06 0,29 4,60 0,64 7,77 1,09 17,30 2,42 
3 Bah. Bolon 5.390 0,55 13,78 2,07 16,00 2,40 18,77 2,82 27,08 4,06 
4 Bah. Silabung 6.171 0,55 14,87 2,08 17,08 2,39 19,84 2,78 28,14 3,94 
5 Bah. Guluan 11.848 0,54 13,39 1,61 15,56 1,87 18,26 2,19 26,38 3,17 
6 Bah. Arun 11.227 0,45 5,82 0,76 7,64 0,99 9,91 1,29 16,72 2,17 
7 Bah. Simaratuang 8.675 0,46 7,07 0,99 8,89 1,24 11,17 1,56 18,01 2,52 
8 Bah. Sitiung-tiung 8.447 0,45 3,76 0,45 5,57 0,67 7,83 0,94 14,61 1,75 
Jumlah B 64.739 4,17 70,87 9,76 87,56 12,04 108,43 14,90 171,02 23,45 
Rata-rata B 8.092 0,52 8,86 1,22 10,95 1,51 13,55 1,86 21,38 2,93 
Rata-rata A + B 18.918 1,02 17,37 2,46 21,46 3,03 26,57 3,74 41,91 5,88
Laporan Akhir 
Penyusunan Pola Pengelolaan Sumber Daya Air Wilayah Sungai Asahan. 
Tabel 4.45. Hasil Prediksi Sedimen Tahunan (Sediment Yield) Maing-Masing Sungai/Sub DAS Yang Mengalir ke DTA. D. Toba 
Luas 
(Ha) Existing Tahun 2006 Prediksi sedimen 2010 Prediksi sedimen 2015 Prediksi sedimen 2030 
4 - 114 
Tahun 2010, 2015 dan 2030 
No. Nama Sungai 
(ton/ha/th) (ton/ha/th) 
PT. JASAPATRIA GUNATAMA 
Sedimen 
Yield (ton/ha/th) (ton/ha/th) 
Sedimen 
Yield (ton/ha/th) (ton/ha/th) 
Sedimen 
Yield (ton/ha/th) (ton/ha/th) 
Sedimen 
Yield 
(Ton/Km2) (Ton/Km2) (Ton/Km2) (Ton/Km2) 
(1) (2) (3) (5) (6) (7) (7) (8) (9) (10) (11) (12) (13) (14) (15) 
A Mengelilingi D. TOBA 
1 Aek. Gopgopan 7.935 4,63 0,69 5,51 6,46 0,97 7,69 8,74 1,31 10,41 15,60 2,34 18,57 
2 Aek. Sigumbang 9.356 17,78 2,49 23,29 20,32 2,84 26,61 23,48 3,29 30,76 32,98 4,62 43,19 
3 Aek. Haranggaol 8.304 9,93 1,39 11,54 12,01 1,68 13,96 14,62 2,05 16,99 22,43 3,14 26,08 
4 Aek. Naborsahon 10.968 9,90 1,19 13,03 11,94 1,43 15,72 14,50 1,74 19,08 22,16 2,66 29,17 
5 Aek. Situnggaling 3.799 25,06 4,51 17,14 27,50 4,95 18,81 30,56 5,50 20,90 39,72 7,15 27,16 
6 Aek. Ringgo 7.800 10,58 1,27 9,90 12,65 1,52 11,84 15,23 1,83 14,26 22,99 2,76 21,51 
7 Aek. Parembakan 9.822 4,60 0,60 5,88 6,41 0,83 8,19 8,67 1,13 11,07 15,45 2,01 19,73 
8 Aek. Tulas 14.920 3,55 0,44 6,62 5,37 0,67 10,02 7,65 0,96 14,26 14,47 1,81 26,99 
9 Aek. Silang 36.536 15,26 2,44 89,22 17,48 2,80 102,15 20,24 3,24 118,32 28,54 4,57 166,81 
10 Aek. Bodang 9.672 3,60 0,47 4,53 5,43 0,71 6,82 7,71 1,00 9,70 14,57 1,89 18,32 
11 Aek. Tonguran 7.271 2,96 0,41 3,02 4,60 0,64 4,68 6,65 0,93 6,76 12,78 1,79 13,01 
12 Aek. Mandosi 19.674 3,91 0,43 8,46 5,72 0,63 12,38 7,99 0,88 17,28 14,78 1,63 31,99 
13 Aek. Bolon 11.074 8,19 1,06 11,79 10,24 1,33 14,73 12,79 1,66 18,41 20,46 2,66 29,45 
14 Aek. Simare 9.489 6,84 0,89 8,43 8,66 1,13 10,68 10,94 1,42 13,49 17,78 2,31 21,93 
15 Aek. Halian 14.037 6,38 0,77 10,75 8,48 1,02 14,28 11,09 1,33 18,68 18,94 2,27 31,89 
16 Aek. Togu 721 4,01 1,04 0,75 5,85 1,52 1,10 8,14 2,12 1,53 15,01 3,90 2,81 
17 Aek. Siparbue 6.331 8,48 1,19 7,52 10,55 1,48 9,35 13,13 1,84 11,64 20,89 2,92 18,51 
18 Aek. Sitobu 7.152 7,44 0,97 6,92 9,55 1,24 8,88 12,19 1,58 11,33 20,09 2,61 18,68 
Jumlah A 194.861 153,12 22,26 244,31 189,20 27,39 297,89 234,31 33,80 364,87 369,62 53,04 565,81 
Rata-rata A 10.826 8,51 1,24 13,57 10,51 1,52 16,55 13,02 1,88 20,27 20,53 2,95 31,43
Laporan Akhir 
Penyusunan Pola Pengelolaan Sumber Daya Air Wilayah Sungai Asahan. 
Tabel 4.45. Hasil Prediksi Sedimen Tahunan (Sediment Yield) Maing-Masing Sungai/Sub DAS Yang Mengalir ke DTA. D. Toba 
Luas 
(Ha) Existing Tahun 2006 Prediksi sedimen 2010 Prediksi sedimen 2015 Prediksi sedimen 2030 
4 - 115 
Tahun 2010, 2015 dan 2030 (Lanjutan) 
No. Nama Sungai 
(ton/ha/th) (ton/ha/th) 
PT. JASAPATRIA GUNATAMA 
Sedimen 
Yield (ton/ha/th) (ton/ha/th) 
Sedimen 
Yield (ton/ha/th) (ton/ha/th) 
Sedimen 
Yield (ton/ha/th) (ton/ha/th) 
Sedimen 
Yield 
(Ton/Km2) (Ton/Km2) (Ton/Km2) (Ton/Km2) 
(1) (2) (3) (5) (6) (7) (7) (8) (9) (10) (11) (12) (13) (14) (15) 
B Didalam P. SAMOSIR 
1 Bah. Simala 5.553 10,12 1,52 8,43 12,23 1,83 10,19 14,87 2,23 12,39 22,79 3,42 18,98 
2 Bah. Sigumbang 7.428 2,06 0,29 2,14 4,60 0,64 4,78 7,77 1,09 8,08 17,30 2,42 17,99 
3 Bah. Bolon 5.390 13,78 2,07 11,14 16,00 2,40 12,94 18,77 2,82 15,17 27,08 4,06 21,89 
4 Bah. Silabung 6.171 14,87 2,08 12,84 17,08 2,39 14,75 19,84 2,78 17,14 28,14 3,94 24,31 
5 Bah. Guluan 11.848 13,39 1,61 19,04 15,56 1,87 22,12 18,26 2,19 25,96 26,38 3,17 37,50 
6 Bah. Arun 11.227 5,82 0,76 8,50 7,64 0,99 11,15 9,91 1,29 14,46 16,72 2,17 24,40 
7 Bah. Simaratuang 8.675 7,07 0,99 8,58 8,89 1,24 10,80 11,17 1,56 13,57 18,01 2,52 21,88 
8 Bah. Sitiung-tiung 8.447 3,76 0,45 3,82 5,57 0,67 5,65 7,83 0,94 7,94 14,61 1,75 14,81 
Jumlah B 64.739 70,87 9,76 74,49 87,56 12,04 92,37 108,43 14,90 114,72 171,02 23,45 181,76 
Rata-rata B 8.092 8,86 1,22 9,31 10,95 1,51 11,55 13,55 1,86 14,34 21,38 2,93 22,72 
Rata-rata A + B 18.918 17,37 2,46 22,88 21,46 3,03 28,10 26,57 3,74 34,61 41,91 5,88 54,15
Laporan Akhir 
Penyusunan Pola Pengelolaan Sumber Daya Air Wilayah Sungai Asahan. 
4.6.1.2. Erosi dan Sedimentasi Ekosistem Bagian Hilir 
4.6.1.2.1. Erosi Eksisting Ekosistim Bagian Hilir Tahun 2006 
Sama halnya pada penentuan erosi pada ekosistem bagian hulu, penghitungan 
erosi pada ekosistem bagian hilir, juga ditentukan faktor erodibilitas tanah, 
erosivitas curah hujan, kelerengan dan faktor manajemen konservasi tanah. 
Ekosistem bagian hilir terdiri dari 3 DAS, yaitu DAS Asahan, DAS Silau dan DAS 
Piasa. 
Untuk mengetahui tingkat erosi eksisting pada setiap sub DAS, didekati dari 
penelusuran tingkat erosi yang terjadi pada land unit pada setiap sub DAS. 
Adapun jumlah land unit pada DAS Piasa adalah 5 unit, DAS Silau 8 land unit, dan 
DAS Asahan 14 land unit. Luas masing-masing land unit pada setiap DAS seperti 
diperlihatkan pada Tabel 4.46. 
Dengan menghitung nilai erosivitas (R), erodibilitas tanah (K), indeks kelerengan 
(LS) dan faktor pengelolaan konservasi tanah serta penutupan lahan (CP), dapat 
ditentukan besarnya erosi yang terjadi pada tahun 2006 seperti Tabel 4.47. 
Dari Tabel 4.45 dapat dilihat bahwa erosi rata-rata per tahunnya ; pada DAS 
Piasa sebesar 13,398 ton/ha/thn dan termasuk berat; pada DAS Silau 18,883 
ton/ha/tahun dan termasuk sangat berat; dan pada DAS Asahan sebesar 27,590 
ton/ha/tahun termasuk sangat berat. Adapun kriteria yang digunakan untuk 
menilai bobot erosi tersebut adalah sebagai berikut: 
4 - 116 
Kelas Kisaran Erosi Bobot 
(to/ha/th) 
1 0 s/d < 5 Ringan 
2 5 s/d < 10 Sedang 
3 10 s/d < 15 Berat 
4 > 15 
PT. JASAPATRIA GUNATAMA 
Sangat 
Berat
Laporan Akhir 
Penyusunan Pola Pengelolaan Sumber Daya Air Wilayah Sungai Asahan. 
4 - 117 
Tabel 4.46. Luas dan Jumlah Land Unit Ekosistem Hilir 
No. DAS 
(land unit) 
PT. JASAPATRIA GUNATAMA 
Luas (Ha) 
Persentase (%) 
(1) (2) (3) (4) 
I DAS Piasa 
1,1 P.Sb.Al.Ls 7.228,10 22 
1,2 P.P.O.Lsb 5.202,53 16 
1,3 P.Sb.Hk.Ld 9.115,14 28 
1,4 P.Sb.Lsb 5.776,54 18 
1,5 P.Sbl.Lsb 5.667,69 17 
Jumlah 32.990,00 100 
II DAS Silau 
2.1 S.L.A.Ls 12.508,35 15 
2.2 S.Sb.P.Lsb 10.108,67 12 
2.3 S.P.O.Lsb 14.768,05 18 
2.4 S.Sb.O.Lsb 8.461,55 10 
2.5 S.L.O.Lsb 518,31 1 
2.6 S.Sb.Hk.Ls 12.768,32 15 
2.7 S.H.R.Ld 11.658,47 14 
2.8 S.Sb.Hk.Ld 13.028,28 16 
Jumlah 83.820,00 100 
III DAS Asahan 
3.1 A.Sb.R.Lsb 15.450,96 7 
3.2 A.H.P.,Lss 21.185,56 10 
3.3 A.Sb.Al.Ls 11.534,12 5 
3.4 A.lb.K.Lst 23.825,64 11 
3.5 A.Pm.M.ld 6.903,16 3 
3.6 A.Sb.L. lsb 22.592,16 10 
3.7 A.L.A.Ls 9.283,56 4 
3.8 A.Sb. P.Lsb 14.953,24 7 
3.9 A.P.O.Lsb 18.740,24 9 
3.10 A. Hs. L.Ls 20.687,84 10 
3.11 A.P.L.Ls 9.759,64 5 
3.12 A. Sb. O. Lsb 19.973,72 9 
3.13 A. L. O. Lsb 10.733,44 5 
3.14 A. Sb. Hk. Ls 10.776,72 5 
Jumlah 216.400,00 100 
Sumber : Analisis peta-peta
Laporan Akhir 
Penyusunan Pola Pengelolaan Sumber Daya Air Wilayah Sungai Asahan. 
4 - 118 
Tabel 4.47. Nilai Erosi Aktual per Sub DAS Dirinci Menurut Unit Ekosistem Hilir 
Nama 
Das Land unit Nilai R Nilai K Nilai LS Nilai Cp Erosi Aktual 
PT. JASAPATRIA GUNATAMA 
(ton/ha/thn) Bobot 
(1) (2) (3) (4) (5) (6) (7) (8) 
PIASA P.Sb.Al.Ls 96.710,05 0,130 0,057 0,014 10,033 Sedang 
P.P.O.Lsb 70.434,08 0,230 0,041 0,020 13,284 Berat 
P.Sb.Hk. Ld 44.152,12 0,331 0,101 0,010 14,760 Berat 
P. Sb. Hk. Ls 71.339,17 0,311 0,080 0,009 15,974 Sangat berat 
P.Sb.L. lsb 69.113,79 0,121 0,091 0,017 12,937 Berat 
Total 351.749,21 1,123 0,370 0,070 66,989 
Rata—rata 70.349,84 0,225 0,074 0,014 13,398 Berat 
SILAU S.L.A.Ls 82.332,49 0,447 0,023 0,010 8,465 Sedang 
S.Sb. P.Lsb 81.876,39 0,213 0,006 0,217 22,706 Sangat berat 
S.P.O.Lsb 79.783,71 0,211 0,013 0,159 34,797 Sangat berat 
S. Sb. O. Lsb 82.332,49 0,471 0,021 0,017 14,088 Berat 
S. L. O. Lsb 81.876,39 0,201 0,006 0,207 20,440 Sangat berat 
S. Sb. Hk. Ls 79.783,71 0,187 0,011 0,137 22,484 Sangat berat 
S.H.R. Ld 79.783,71 0,167 0,010 0,137 18,254 Sangat berat 
S.Sb.Hk. Ld 82.332,49 0,519 0,023 0,010 9,828 Sedang 
Jumlah 650.101,38 2,416 0,113 0,894 151,061 
Rata-rata 81.262,67 0,302 0,014 0,112 18,883 Sangat berat 
ASAHAN A.Sb.R.Lsb 101.642,23 0,183 0,067 0,017 21,186 Sangat berat 
A.H.P.,Lss 44.152,12 0,311 0,039 0,020 10,710 Sedang 
A.Sb.Al.Ls 111.283,85 0,441 0,013 0,019 12,122 Berat 
A.lb.K.Lst 118.379,69 0,377 0,083 0,017 62,972 Sangat berat 
A.Pm.M.ld 93.864,47 0,121 0,091 0,014 14,470 Berat 
A.Sb.L. lsb 101.642,23 0,130 0,070 0,041 37,923 Sangat berat 
A.L.A.Ls 44.152,12 0,230 0,041 0,029 12,074 Berat 
A.Sb. P.Lsb 111.283,85 0,229 0,101 0,011 28,313 Sangat berat 
A.P.O.Lsb 118.379,69 0,377 0,080 0,009 32,133 Sangat berat 
A. Hs. L.Ls 93.864,47 0,211 0,079 0,031 48,503 Sangat berat 
A.P.L.Ls 44.152,12 0,319 0,041 0,022 12,704 Berat 
A. Sb. O. Lsb 93.864,47 0,125 0,102 0,029 34,706 Sangat berat 
A. L. O. Lsb 93.864,47 0,129 0,101 0,021 25,682 Sangat berat 
A. Sb. Hk. Ls 93.864,47 0,131 0,111 0,024 32,757 Sangat berat 
Jumlah 1.264.390,25 3,314 1,019 0,304 386,256 
Rata-rata 90.313,59 0,237 0,073 0,022 27,590 Sangat berat
Laporan Akhir 
Penyusunan Pola Pengelolaan Sumber Daya Air Wilayah Sungai Asahan. 
4.6.1.2.2. Prediksi Erosi Ekosistim Bagian Hilir Tahun 2010, 2015 dan 2030 
(a) Dasar dan Asumsi Yang Digunakan Dalam Prediksi 
Berhubung data time series erosi tidak tersedia, maka perkiraan erosi 
dilakukan dengan asumsi : 
(1) Erosivitas hujan relatif tetap sampai tahun 2030, 
(2) Sifat erodiblitas tanah relatif konstan sampai tahun 2030, 
(3) Faktor kelerengan tetap sampai 2030, 
Tindakan manajemen konservasi tanah, yang dicerminkan oleh kondisi 
penutupan lahan tidak bisa diasumsi sama. Dua faktor yang 
mempengaruhinya adalah manajemen konservasi tanah dan kebijakan 
penggunaan lahan. Manajemen konservasi tanah melibatkan berbagai pihak. 
Petani mengolah lahan dengan membuat terasering pada lahan berlereng 
akan menurunkan indeks CP (komponen erosi). Kebijakan tata ruang wilayah 
akan tata guna lahan akan menentukan besar kecilnya prediksi erosi dan 
sedimentasi dimasa yang akan datang. 
Dari 93.533, 08 ha kawasan lindung yang berada di luar kawasan hutan seluas 
16.909 ha atau 18,15 (ha) termasuk jelek sampai sangat jelek. Diperkirakan 
tingkat penurunan penutupan lahan pada kawasan lindung ini akan semakin 
jelek (data spasial BPDAS Asahan Barumun 2005). 
Dari 333.210 ha Daerah Tangkapan air ekosistem bagian hilir, sebesar 34.099,6 
ha atau sebesar 10,23 % termasuk lahan kritis sampai kritis (BPDAS Asahan 
Barumun, 2005). Lahan kritis ini diperkirakan akan meningkat di masa yang 
akan datang . 
Pembangunan perkebunan sawit merupakan faktor penting dalam prediksi 
erosi dan sedimentasi pada ekosistem bagian hilir. Semakin meningkatnya 
kebutuhan lahan untuk pembangunan perkebunan kelapa sawit 
mengakibatkan alih fungsi lahan semakin tinggi, diperkirakan pertambahan 
alih fungsi lahan sebesar 4 % per tahun (BPDAS Asahan barumun, 2005). 
Manusia dalam kesehariannya sangat tergantung dengan air, hal inilah yang 
mengakibatkan bantaran sungai menjadi tempat yang menarik sebagai 
pemicu awal perkembangan pemukiman di bantaran sungai. Kesadaran 
yang kurang akan konservasi bantaran sungai mengakibatkan longsor dan 
pendangkalan pada sungai-sungai tersebut. 
4 - 119 
(b) Kecenderungan Perkembangan Penutupan Lahan Kawasan Lindung 
(c) Kecenderungan Perkembangan Lahan Kritis 
(d) Kecenderungan Konversi Lahan di Bagian Hilir 
(e) Kecenderungan Perkembangan Pemukiman di Bantaran Sungai 
PT. JASAPATRIA GUNATAMA
Laporan Akhir 
Penyusunan Pola Pengelolaan Sumber Daya Air Wilayah Sungai Asahan. 
Berpijak tolak dari asumsi dan uraian diatas dapat ditentukan peningkatan 
erosi pada tahun 2010, 2015 dan 2030 sebagaimana Tabel 4.48. Besar 
kecilnya (bobot) erosi yang akan terjadi pada sub DAS ekosistem hilir 
ditunjukkan pada Tabel 4.49. 
4 - 120 
(f) Hasil Prediksi Erosi Tahun 2010, 2015 dan 2030 
PT. JASAPATRIA GUNATAMA
Laporan Akhir 
Penyusunan Pola Pengelolaan Sumber Daya Air Wilayah Sungai Asahan. 
4 - 121 
Tabel 4.48. Hasil Prediksi Erosi (ton/ha/thn) Tahun 2010, 2015 dan 2030 Ekosistem Bagian Hilir 
No. DAS Luas (Ha) 
PT. JASAPATRIA GUNATAMA 
Prediksi Erosi Existing 2006 Prediksi Erosi 2010 Prediksi Erosi 2015 Prediksi Erosi 2030 
Peningkatan 
Erosi (ton/ha/th) Total Erosi (ton/ha/th) Total Erosi (ton/ha/th) Total Erosi (ton/ha/th) Total Erosi 
(land unit) (ton/ha/th) (ton/km2/th) (ton/km2/th) (ton/km2/th) (ton/km2/th) 
(1) (2) (3) (4) (5) (6) (7) (8) (9) (10) (11) (12) 
I DAS Piasa 
1,1 P.Sb.Al.Ls 7.228,10 0,457 10,033 72,5 11,861 85,7 14,146 102,249 21,001 151,8 
1,2 P.P.O.Lsb 5.202,53 0,633 13,284 69,1 15,816 82,3 18,981 98,749 28,476 148,1 
1,3 P.Sb.Hk.Ld 9.115,14 0,521 14,760 134,5 16,844 153,5 19,449 177,280 27,264 248,5 
1,4 P.Sb.Lsb 5.776,54 0,511 15,974 92,3 18,018 104,1 20,573 118,841 28,238 163,1 
1,5 P.Sbl.Lsb 5.667,69 0,611 12,937 73,3 15,381 87,2 18,436 104,490 27,601 156,4 
Total 32.990,00 2,73 66,99 441,77 77,92 512,81 91,59 601,61 132,58 868,01 
Rta-rata 6.598,00 0,55 13,40 88,35 15,58 102,56 18,32 120,32 26,52 173,60 
II DAS Silau 
2.1 S.L.A.Ls 12.508,35 0,553 8,465 105,9 10,677 133,6 13,442 168,137 21,737 271,9 
2.2 S.Sb.P.Lsb 10.108,67 0,457 22,706 229,5 24,534 248,0 26,819 271,104 33,674 340,4 
2.3 S.P.O.Lsb 14.768,05 0,409 34,797 513,9 36,433 538,0 38,478 568,245 44,613 658,8 
2.4 S.Sb.O.Lsb 8.461,55 0,453 14,088 119,2 15,900 134,5 18,165 153,704 24,960 211,2 
2.5 S.L.O.Lsb 518,31 0,511 20,440 10,6 22,484 11,7 25,039 12,978 32,704 17,0 
2.6 S.Sb.Hk.Ls 12.768,32 0,456 22,484 287,1 24,308 310,4 26,588 339,484 33,428 426,8 
2.7 S.H.R.Ld 11.658,47 0,523 18,254 212,8 20,346 237,2 22,961 267,690 30,806 359,2 
2.8 S.Sb.Hk.Ld 13.028,28 0,458 9,828 128,0 11,660 151,9 13,950 181,745 20,820 271,2 
Total 83.820,00 3,82 151,06 1.607,03 166,34 1.765,28 185,44 1.963,09 242,74 2.556,51 
Rta-rata 10.477,50 0,48 18,88 200,88 20,79 220,66 23,18 245,39 30,34 319,56
Laporan Akhir 
Penyusunan Pola Pengelolaan Sumber Daya Air Wilayah Sungai Asahan. 
4 - 122 
Tabel 4.48. Hasil Prediksi Erosi (ton/ha/thn) Tahun 2010, 2015 dan 2030 Ekosistem Bagian Hilir (Lanjutan) 
No. DAS Luas (Ha) 
PT. JASAPATRIA GUNATAMA 
Prediksi Erosi Existing 2006 Prediksi Erosi 2010 Prediksi Erosi 2015 Prediksi Erosi 2030 
Peningkatan 
Erosi (ton/ha/th) Total Erosi (ton/ha/th) Total Erosi (ton/ha/th) Total Erosi (ton/ha/th) Total Erosi 
(land unit) (ton/ha/th) (ton/km2/th) (ton/km2/th) (ton/km2/th) (ton/km2/th) 
(1) (2) (3) (4) (5) (6) (7) (8) (9) (10) (11) (12) 
III DAS Asahan 
3.1 A.Sb.R.Lsb 15.450,96 0,528 21,186 327,3 23,298 360,0 25,938 400,767 32,274 498,7 
3.2 A.H.P.,Lss 21.185,56 0,635 10,710 226,9 13,250 280,7 16,425 347,973 24,045 509,4 
3.3 A.Sb.Al.Ls 11.534,12 0,554 12,122 139,8 14,338 165,4 17,108 197,326 23,756 274,0 
3.4 A.lb.K.Lst 23.825,64 0,553 62,972 1.500,3 65,184 1.553,1 67,949 1.618,928 74,585 1.777,0 
3.5 A.Pm.M.ld 6.903,16 0,541 14,470 99,9 16,634 114,8 19,339 133,500 25,831 178,3 
3.6 A.Sb.L. lsb 22.592,16 0,454 37,923 856,8 39,739 897,8 42,009 949,074 47,457 1.072,2 
3.7 A.L.A.Ls 9.283,56 0,456 12,074 112,1 13,898 129,0 16,178 150,189 21,650 201,0 
3.8 A.Sb. P.Lsb 14.953,24 0,528 28,313 423,4 30,425 455,0 33,065 494,429 39,401 589,2 
3.9 A.P.O.Lsb 18.740,24 0,635 32,133 602,2 34,673 649,8 37,848 709,281 45,468 852,1 
3.10 A. Hs. L.Ls 20.687,84 0,554 48,503 1.003,4 50,719 1.049,3 53,489 1.106,572 60,137 1.244,1 
3.11 A.P.L.Ls 9.759,64 0,553 12,704 124,0 14,916 145,6 17,681 172,560 24,317 237,3 
3.12 A. Sb. O. Lsb 19.973,72 0,541 34,706 693,2 36,870 736,4 39,575 790,460 46,067 920,1 
3.13 A. L. O. Lsb 10.733,44 0,454 25,682 275,7 27,498 295,1 29,768 319,513 35,216 378,0 
3.14 A. Sb. Hk. Ls 10.776,72 0,456 32,757 353,0 34,581 372,7 36,861 397,241 42,333 456,2 
Total 216.400,00 7,44 386,26 6.737,98 416,02 7.204,57 453,23 7.787,81 542,54 9.187,58 
Rta-rata 15.457,14 0,53 27,59 481,28 29,72 514,61 32,37 556,27 38,75 656,26
Laporan Akhir 
Penyusunan Pola Pengelolaan Sumber Daya Air Wilayah Sungai Asahan. 
Tabel 4.49. Hasil Prediksi Erosi Rata-Rata (ton/ha/thn) dan Bobotnya Menurut SUB DAS Tahun 2010, 2015 dan 2030 Ekosistem 
4 - 123 
Hilir 
No. DAS 
(land unit) 
Luas (Ha) 
PT. JASAPATRIA GUNATAMA 
Prediksi 
Peningkatan 
Erosi 
(ton/ha/th) 
Erosi Existing 2006 Prediksi Erosi 2010 Prediksi Erosi 2015 Prediksi Erosi 2030 
(ton/ha/th) 
Bobot 
(ton/ha/th) 
Bobot 
(ton/ha/th) 
Bobot 
(ton/ha/th) 
Bobot 
(1) (2) (3) (4) (5) (6) (7) (8) (9) (10) (11) (12) 
I DAS Piasa 
1,1 P.Sb.Al.Ls 7.228,10 0,457 10,033 sedang 11,861 Berat 14,146 Berat 21,001 Sangat berat 
1,2 P.P.O.Lsb 5.202,53 0,633 13,284 Berat 15,816 Sangat berat 18,981 Sangat berat 28,476 Sangat berat 
1,3 P.Sb.Hk.Ld 9.115,14 0,521 14,760 Berat 16,844 Sangat berat 19,449 Sangat berat 27,264 Sangat berat 
1,4 P.Sb.Lsb 5.776,54 0,511 15,974 Sangat berat 18,018 Sangat berat 20,573 Sangat berat 28,238 Sangat berat 
1,5 P.Sbl.Lsb 5.667,69 0,611 12,937 Berat 15,381 Sangat berat 18,436 Sangat berat 27,601 Sangat berat 
Rata-rata 6.598,00 0,55 13,40 Berat 15,58 Sangat berat 18,32 Sangat berat 26,52 Sangat berat 
II DAS Silau 
2.1 S.L.A.Ls 12.508,35 0,553 8,465 Sedang 10,677 Berat 13,442 Berat 21,737 Sangat berat 
2.2 S.Sb.P.Lsb 10.108,67 0,457 22,706 Sangat berat 24,534 Sangat berat 26,819 Sangat berat 33,674 Sangat berat 
2.3 S.P.O.Lsb 14.768,05 0,409 34,797 Sangat berat 36,433 Sangat berat 38,478 Sangat berat 44,613 Sangat berat 
2.4 S.Sb.O.Lsb 8.461,55 0,453 14,088 Berat 15,900 Sangat berat 18,165 Sangat berat 24,960 Sangat berat 
2.5 S.L.O.Lsb 518,31 0,511 20,440 Sangat berat 22,484 Sangat berat 25,039 Sangat berat 32,704 Sangat berat 
2.6 S.Sb.Hk.Ls 12.768,32 0,456 22,484 Sangat berat 24,308 Sangat berat 26,588 Sangat berat 33,428 Sangat berat 
2.7 S.H.R.Ld 11.658,47 0,523 18,254 Sangat berat 20,346 Sangat berat 22,961 Sangat berat 30,806 Sangat berat 
2.8 S.Sb.Hk.Ld 13.028,28 0,458 9,828 Sedang 11,660 berat 13,950 berat 20,820 Sangat berat 
Rata-rata 10.477,50 0,48 18,88 Sangat berat 20,79 Sangat berat 23,18 Sangat berat 30,34 Sangat berat
Laporan Akhir 
Penyusunan Pola Pengelolaan Sumber Daya Air Wilayah Sungai Asahan. 
Tabel 4.49. Hasil Prediksi Erosi Rata-Rata (ton/ha/thn) dan Bobotnya Menurut SUB DAS Tahun 2010, 2015 dan 2030 Ekosistem 
4 - 124 
Hilir (Lanjutan) 
No. DAS 
(land unit) 
Luas (Ha) 
PT. JASAPATRIA GUNATAMA 
Prediksi 
Peningkatan 
Erosi 
(ton/ha/th) 
Erosi Existing 2006 Prediksi Erosi 2010 Prediksi Erosi 2015 Prediksi Erosi 2030 
(ton/ha/th) Bobot (ton/ha/th) Bobot (ton/ha/th) Bobot (ton/ha/th) Bobot 
(1) (2) (3) (4) (5) (6) (7) (8) (9) (10) (11) (12) 
III DAS Asahan 
3.1 A.Sb.R.Lsb 15.450,96 0,528 21,186 Sangat berat 23,298 Sangat berat 25,938 Sangat berat 32,274 Sangat berat 
3.2 A.H.P.,Lss 21.185,56 0,635 10,710 sedang 13,250 Berat 16,425 Sangat berat 24,045 Sangat berat 
3.3 A.Sb.Al.Ls 11.534,12 0,554 12,122 Berat 14,338 Berat 17,108 Sangat berat 23,756 Sangat berat 
3.4 A.lb.K.Lst 23.825,64 0,553 62,972 Sangat berat 65,184 Sangat berat 67,949 Sangat berat 74,585 Sangat berat 
3.5 A.Pm.M.ld 6.903,16 0,541 14,470 Berat 16,634 Sangat berat 19,339 Sangat berat 25,831 Sangat berat 
3.6 A.Sb.L. lsb 22.592,16 0,454 37,923 Sangat berat 39,739 Sangat berat 42,009 Sangat berat 47,457 Sangat berat 
3.7 A.L.A.Ls 9.283,56 0,456 12,074 Berat 13,898 Berat 16,178 Sangat berat 21,650 Sangat berat 
3.8 A.Sb. P.Lsb 14.953,24 0,528 28,313 Sangat berat 30,425 Sangat berat 33,065 Sangat berat 39,401 Sangat berat 
3.9 A.P.O.Lsb 18.740,24 0,635 32,133 Sangat berat 34,673 Sangat berat 37,848 Sangat berat 45,468 Sangat berat 
3.10 A. Hs. L.Ls 20.687,84 0,554 48,503 Sangat berat 50,719 Sangat berat 53,489 Sangat berat 60,137 Sangat berat 
3.11 A.P.L.Ls 9.759,64 0,553 12,704 Berat 14,916 Berat 17,681 Sangat berat 24,317 Sangat berat 
3.12 A. Sb. O. Lsb 19.973,72 0,541 34,706 Sangat berat 36,870 Sangat berat 39,575 Sangat berat 46,067 Sangat berat 
3.13 A. L. O. Lsb 10.733,44 0,454 25,682 Sangat berat 27,498 Sangat berat 29,768 Sangat berat 35,216 Sangat berat 
3.14 A. Sb. Hk. Ls 10.776,72 0,456 32,757 Sangat berat 34,581 Sangat berat 36,861 Sangat berat 42,333 Sangat berat 
Rata-rata 15.457,14 0,53 27,59 Sangat berat 29,72 Sangat berat 32,37 Sangat berat 38,75 Sangat berat
Laporan Akhir 
Penyusunan Pola Pengelolaan Sumber Daya Air Wilayah Sungai Asahan. 
Sedimentasi merupakan akumulasi bahan-bahan terlarut yang berasal dari 
pengelolaan lahan. Perbandingan sedimen yang lewat suatu titik keluaran 
dengan hilangnya lahan yang terangkut dalam derah tangkapan disebut 
dengan Sedimen Delivey Ratio (SDR). Nilai sedimen merupakan hasil perkalian 
antara erosi yang terjadi di suatu daerah aliran sungai dengan besarnya SDR. 
Hasil perhitungan sedimen eksisting tahun 2006 dan prediksi peningkatan 
sedimentasi tahun 2010, 2015 dan 2030 diperlihatkan pada Tabel 4.50. 
Sedangkan hasil prediksi sedimen tahunan (sediment yield) eksisting tahun 2006 
serta hasil prediksinya tahun 2010, 2015 dan 2030 diperlihatkan pada Tabel 4.51. 
4 - 125 
4.6.1.2.3. Sedimentasi Ekosistem Hilir 
Sedimentasi dan Prediksinya Tahun 2010, 2015 dan 2030 
PT. JASAPATRIA GUNATAMA
Laporan Akhir 
Penyusunan Pola Pengelolaan Sumber Daya Air Wilayah Sungai Asahan. 
4 - 126 
Tabel 4.50. Hasil Sedimen Eksisting Tahun 2006 dan Prediksinya Tahun 2010, 2015, 2030 
No DAS 
(land unit) 
Luas (Ha) 
PT. JASAPATRIA GUNATAMA 
Prediksi 
peningkatan 
erosi 
(ton/ha/thn) 
Erosi Existing 2006 Prediksi Sedimen 2010 Prediksi Sedimen 2015 Prediksi Sedimen 2030 
Erosi Sedimentasi Erosi Sedimentasi Erosi Sedimentasi Erosi Sedimentasi 
(ton/ha/th) (ton/km2/th) (ton/ha/th) (ton/km2/th) (ton/ha/th) (ton/km2/th) (ton/ha/th) (ton/km2/th) 
(1) (2) (3) (4) (5) (6) (7) (8) (9) (10) (11) (12) 
I Piasa 
1,1 P.Sb.Al.Ls 7.228,10 0,457 10,033 1,505 11,861 1,779 14,146 2,122 21,001 3,150 
1,2 P.P.O.Lsb 5.202,53 0,633 13,284 1,993 15,816 2,372 18,981 2,847 28,476 4,271 
1,3 P.Sb.Hk.Ld 9.115,14 0,521 14,760 2,214 16,844 2,527 19,449 2,917 27,264 4,090 
1,4 P.Sb.Lsb 5.776,54 0,511 15,974 2,396 18,018 2,703 20,573 3,086 28,238 4,236 
1,5 P.Sbl.Lsb 5.667,69 0,611 12,937 1,941 15,381 2,307 18,436 2,765 27,601 4,140 
Total 32.990,00 2,733 66,988 10,048 77,920 11,688 91,585 13,738 132,580 19,887 
Rata-rata 6.598,00 0,547 13,398 2,010 15,584 2,338 18,317 2,748 26,516 3,977 
II Silau 
2.1.1 S.L.A.Ls 12.508,35 0,553 8,465 1,100 10,677 1,388 13,442 1,747 21,737 2,826 
2.1.2 S.Sb.P.Lsb 10.108,67 0,457 22,706 2,498 24,534 2,699 26,819 2,950 33,674 3,704 
2.1.3 S.P.O.Lsb 14.768,05 0,409 34,797 4,524 36,433 4,736 38,478 5,002 44,613 5,800 
2.1.4 S.Sb.O.Lsb 8.461,55 0,453 14,088 1,972 15,900 2,226 18,165 2,543 24,960 3,494 
2.2.1 S.L.O.Lsb 518,31 0,511 20,440 5,519 22,484 6,071 25,039 6,761 32,704 8,830 
2.2.2 S.Sb.Hk.Ls 12.768,32 0,456 22,484 2,923 24,308 3,160 26,588 3,456 33,428 4,346 
2.2.3 S.H.R.Ld 11.658,47 0,523 18,254 2,373 20,346 2,645 22,961 2,985 30,806 4,005 
2.2.4 S.Sb.Hk.Ld 13.028,28 0,458 9,828 1,278 11,660 1,516 13,950 1,814 20,820 2,707 
Total 83.820,00 3,82 151,06 22,19 166,34 24,44 185,44 27,26 242,74 35,71 
Rata-rata 10.477,50 0,48 18,88 2,77 20,79 3,06 23,18 3,41 30,34 4,46
Laporan Akhir 
Penyusunan Pola Pengelolaan Sumber Daya Air Wilayah Sungai Asahan. 
4 - 127 
Tabel 4.50. Hasil Sedimen Eksisting Tahun 2006 dan Prediksinya Tahun 2010, 2015, 2030 (Lanjutan) 
No DAS 
(land unit) 
Luas (Ha) 
PT. JASAPATRIA GUNATAMA 
Prediksi 
peningkatan 
erosi 
(ton/ha/thn) 
Erosi Existing 2006 Prediksi Sedimen 2010 Prediksi Sedimen 2015 Prediksi Sedimen 2030 
Erosi Sedimentasi Erosi Sedimentasi Erosi Sedimentasi Erosi Sedimentasi 
(ton/ha/th) (ton/km2/th) (ton/ha/th) (ton/km2/th) (ton/ha/th) (ton/km2/th) (ton/ha/th) (ton/km2/th) 
(1) (2) (3) (4) (5) (6) (7) (8) (9) (10) (11) (12) 
III Asahan 
3.1.1 A.Sb.R.Lsb 15.450,96 0,528 21,186 2,754 23,298 3,029 25,938 3,372 33,858 4,402 
3.1.2 A.H.P.,Lss 21.185,56 0,635 10,710 1,178 13,250 1,458 16,425 1,807 25,950 2,855 
3.2.1 A.Sb.Al.Ls 11.534,12 0,554 12,122 1,576 14,338 1,864 17,108 2,224 25,418 3,304 
3.2.1 A.lb.K.Lst 23.825,64 0,553 62,972 6,927 65,184 7,170 67,949 7,474 76,244 8,387 
3.3.1 A.Pm.M.ld 6.903,16 0,541 14,470 3,618 16,634 4,159 19,339 4,835 27,454 6,864 
3.3.2 A.Sb.L. lsb 22.592,16 0,454 37,923 4,172 39,739 4,371 42,009 4,621 48,819 5,370 
3.4.1 A.L.A.Ls 9.283,56 0,456 12,074 1,570 13,898 1,807 16,178 2,103 23,018 2,992 
3.4.2 A.Sb. P.Lsb 14.953,24 0,528 28,313 3,964 30,425 4,260 33,065 4,629 40,985 5,738 
3.5.1 A.P.O.Lsb 18.740,24 0,635 32,133 3,535 34,673 3,814 37,848 4,163 47,373 5,211 
3.5.2 A. Hs. L.Ls 20.687,84 0,554 48,503 5,335 50,719 5,579 53,489 5,884 61,799 6,798 
3.6.1 A.P.L.Ls 9.759,64 0,553 12,704 1,652 14,916 1,939 17,681 2,299 25,976 3,377 
3.6.2 A.Sb. O.Lsb 19.973,72 0,541 34,706 3,818 36,870 4,056 39,575 4,353 47,690 5,246 
3.7.1 A. L. O. Lsb 10.733,44 0,454 25,682 3,339 27,498 3,575 29,768 3,870 36,578 4,755 
3.7.2 A.Sb.Hk. Ls 10.776,72 0,456 32,757 4,258 34,581 4,496 36,861 4,792 43,701 5,681 
Total 216.400,00 7,44 386,26 47,69 416,02 51,57 453,23 56,43 564,86 70,98 
Rata-rata 15.457,14 0,53 27,59 3,41 29,72 3,68 32,37 4,03 40,35 5,07
Laporan Akhir 
Penyusunan Pola Pengelolaan Sumber Daya Air Wilayah Sungai Asahan. 
Tabel 4.51. Hasil Prediksi Tahunan (Sediment Yield) Eksisting Tahun 2006 dan Prediksinya Tahun 2010, 2015 dan 2030 Ekosistem 
Luas (Ha) Erosi Existing 2006 Prediksi Sedimen 2010 Prediksi Sedimen 2015 Prediksi sedimen 2030 
4 - 128 
Bagian Hilir 
No DAS (land 
unit) 
PT. JASAPATRIA GUNATAMA 
Sedimentasi Sedimentasi 
(ton/km2/th) 
Sedimentasi Sedimentasi 
(ton/km2/th) 
Sedimentasi Sedimentasi 
(ton/km2/th) 
Sedimentasi Sedimentasi 
(ton/km2/th) (ton/km2/th) (ton/km2/th) (ton/km2/th) (ton/km2/th) 
(1) (2) (3) (4) (5) (6) (7) (8) (9) (10) 
I Piasa 
1,1 P.Sb.Al.Ls 7.228,10 1,50 108,78 1,78 128,60 2,12 153,37 3,15 227,70 
1,2 P.P.O.Lsb 5.202,53 1,99 103,67 2,37 123,42 2,85 148,12 4,27 222,22 
1,3 P.Sb.Hk.Ld 9.115,14 2,21 201,81 2,53 230,30 2,92 265,92 4,09 372,77 
1,4 P.Sb.Lsb 5.776,54 2,40 138,41 2,70 156,12 3,09 178,26 4,24 244,68 
1,5 P.Sbl.Lsb 5.667,69 1,94 109,98 2,31 130,76 2,77 156,73 4,14 234,65 
Rata-rata 6.598,00 2,01 132,53 2,34 153,84 2,75 180,48 3,98 260,40 
II Silau 
2.1 S.L.A.Ls 12.508,35 1,10 137,65 1,39 173,62 1,75 1.417,89 2,83 353,46 
2.2 S.Sb.P.Lsb 10.108,67 2,50 252,48 2,70 272,81 2,95 2.657,52 3,70 374,44 
2.3 S.P.O.Lsb 14.768,05 4,52 668,05 4,74 699,46 5,00 5.158,31 5,80 856,50 
2.4 S.Sb.O.Lsb 8.461,55 1,97 166,89 2,23 188,35 2,54 9.414,20 3,49 295,68 
2.5 S.L.O.Lsb 518,31 5,52 28,60 6,07 31,46 6,76 18.647,92 8,83 45,77 
2.6 S.Sb.Hk.Ls 12.768,32 2,92 373,21 3,16 403,48 3,46 37.295,84 4,35 554,87 
2.7 S.H.R.Ld 11.658,47 2,37 276,66 2,64 308,36 2,98 73.173,79 4,00 466,90 
2.8 S.Sb.Hk.Ld 13.028,28 1,28 166,45 1,52 197,48 1,81 143.690,05 2,71 352,62 
Rata-rata 10.477,50 2,77 258,75 3,06 284,38 3,41 36.431,94 4,46 412,53
Laporan Akhir 
Penyusunan Pola Pengelolaan Sumber Daya Air Wilayah Sungai Asahan. 
Tabel 4.51. Hasil Prediksi Tahunan (Sediment Yield) Eksisting Tahun 2006 dan Prediksinya Tahun 2010, 2015 dan 2030 Ekosistem 
4 - 129 
Bagian Hilir (Lanjutan) 
No DAS (land 
unit) 
Luas (Ha) 
PT. JASAPATRIA GUNATAMA 
Erosi Existing 2006 Prediksi Sedimen 2010 Prediksi Sedimen 2015 Prediksi sedimen 2030 
Sedimentasi Sedimentasi 
(ton/km2/th) 
Sedimentasi Sedimentasi 
(ton/km2/th) 
Sedimentasi Sedimentasi 
(ton/km2/th) 
Sedimentasi Sedimentasi 
(ton/km2/th) (ton/km2/th) (ton/km2/th) (ton/km2/th) (ton/km2/th) 
(1) (2) (3) (4) (5) (6) (7) (8) (9) (10) 
III Asahan 
3.1 A.Sb.R.Lsb 15.450,96 2,75 425,55 3,03 467,97 3,37 544.751,29 4,40 680,08 
3.2 A.H.P.,Lss 21.185,56 1,18 249,59 1,46 308,78 1,81 1.016.328,80 2,85 604,74 
3.3 A.Sb.Al.Ls 11.534,12 1,58 181,76 1,86 214,99 2,22 1.888.967,55 3,30 381,13 
3.4 A.lb.K.Lst 23.825,64 6,93 1.650,38 7,17 1.708,36 7,47 3.486.479,58 8,39 1.998,22 
3.5 A.Pm.M.ld 6.903,16 3,62 249,72 4,16 287,07 4,83 6.936.527,22 6,86 473,80 
3.6 A.Sb.L. lsb 22.592,16 4,17 942,44 4,37 987,57 4,62 13.873.054,44 5,37 1.213,22 
3.7 A.L.A.Ls 9.283,56 1,57 145,72 1,81 167,73 2,10 27.201.357,58 2,99 277,80 
3.8 A.Sb. P.Lsb 14.953,24 3,96 592,72 4,26 636,93 4,63 53.386.386,37 5,74 858,00 
3.9 A.P.O.Lsb 18.740,24 3,53 662,40 3,81 714,76 4,16 104.883.805,19 5,21 976,56 
3.10 A. Hs. L.Ls 20.687,84 5,34 1.103,76 5,58 1.154,19 5,88 206.281.130,80 6,80 1.406,34 
3.11 A.P.L.Ls 9.759,64 1,65 161,18 1,94 189,25 2,30 405.625.734,38 3,38 329,57 
3.12 A. Sb. O. Lsb 19.973,72 3,82 762,53 4,06 810,07 4,35 797.378.414,31 5,25 1.047,80 
3.13 A. L. O. Lsb 10.733,44 3,34 358,35 3,57 383,69 3,87 1.567.555.471,04 4,76 510,39 
3.14 A. Sb. Hk. Ls 10.776,72 4,26 458,92 4,50 484,47 4,79 3.081.724.555,72 5,68 612,24 
Rata-rata 15.457,14 3,41 567,50 3,68 608,27 4,03 447.984.497,45 5,07 812,13
Laporan Akhir 
Penyusunan Pola Pengelolaan Sumber Daya Air Wilayah Sungai Asahan. 
4.6.2. Strategi Konservasi 
4.6.2.1. Pola Konservasi 
Dalam penyusunan pola konservasi yang akan diuraikan dibagian depan 
digunakan alur pemikiran sebagai berikut : 
 Analisis data biofisik, penekanannya pada : (a) sebaran penutupan lahan, 
(b) sebaran lahan kritis, (b) sebaran kemiringan lereng, (c) sebaran luas 
serta berat-tidaknya erosi. 
 Analisis penguasaan lahan, tekanannya pada : (a) lahan kritis didalam 
kawasan atau dikuasai negara, (b) lahan kritis diluar kawasan hutan/ lahan 
milik masyarakat. 
 Analisis kemiringan lereng, tekanannya kepada : (a) lahan berlereng curam 
> 40 %, dan (b) lahan berlereng 15-40 %. 
 Analisis peraturan-peraturan terkait dengan tataguna lahan. Hal ini perlu 
untuk sinkronisasi berbagai payung kebijakan mulai dari tingkat nasional, 
Provinsi dan kabupaten. 
Alur analisis dan penyusunan pola konservasi adalah dapat dilihat pada diagram 
dibawah ini. Dalam penyusunan pola konservasi ini, berdasarkan analisa aspek 
biofisik seperti digambarkan pada Gambar Diagram 4.23. Penyusunan juga 
mengacu pada : 
Keputusan Presiden No. 32 Tahun 1990 tentang Pengelolaan Kawasan Lindung. 
Undang-undang Pokok Kehutanan No. 41 Tahun 1999 Tentang Kehutanan, 
Khususnya pasal-pasal terkait dengan konservasi, seperti bagian ke empat 
dan ke lima dari UU tersebut. Bagian ke empat tentang Rehablitasi Dan 
Reklamasi. Bagian ke lima tentang Perlindungan Hutan dan Konservasi Alam, 
secara khusus pada pasal 50 yang mengatur konservasi sumber-sumber air, 
yakni waduk/danau, mata air, kiri kanan tepi sungai di daerah rawa, kiri 
kanan tepi sungai, kiri kanan tepi anak sungai, tepi jurang, pasang surut. 
Keputusan Menteri Kehutanan No. 353 / Kpts-II/1986 Tentang Penetapan 
Radius/Jarak Larangan Penebangan Pohon Dari Mata Air, Tepi Jurang, 
Waduk/danau, Sungai dan anak sungai, Hutan Cadangan dan Hutan 
Lainnya. 
Keputusan–keputusan Dirjen RLPS yang terkait dengan konservasi lahan kritis 
Peraturan Daerah Provinsi sumatera Utara No. 7 tahun 2003. Tentang Rencana 
Tata Ruang Wilayah Sumatera Utara Tahun 2003 – 2018. 
4 - 130 
PT. JASAPATRIA GUNATAMA
Laporan Akhir 
Penyusunan Pola Pengelolaan Sumber Daya Air Wilayah Sungai Asahan. 
4 - 131 
Analisis biofisik kawasan 
 Bobot erosi 
 Lahan kritis 
 Kemiringan lahan 
PT. JASAPATRIA GUNATAMA 
Wilayah Sungai Asahan 
Daerah Tangkapan Air (DTA) 
Sistem Penguasaan lahan 
Di luar kawasan hutan / lahan 
milik penduduk 
ARAHAN POLA KONSERVASI 
Di dalam kawasan 
hutan/hutan negara 
Analisis Sosial Ekonomi 
 Tekanan terhadap kawasan hutan 
 Sistem penggarapan lahan 
 Sistem konservasi 
Peraturan-peraturan 
Bidang 
Konservasi 
Masukan dari 
PKM I dan PKM 
II 
STRATEGI KONSERVASI 
PROGRAM 
Gambar Diagram 4.23. Kerangka penyusunan pola konservasi
Laporan Akhir 
Penyusunan Pola Pengelolaan Sumber Daya Air Wilayah Sungai Asahan. 
Pengembangan SDA dan Arahan Pola Konservasi 
Untuk menanggulangi permasalahan krisis sumberdaya air (fluktuasi aliran sungai, 
debit banjir, dan ketersediaan air) dalam proyeksinya agar dapat 
menanggulangi permasalahan fisik dan sosial ekonomi di WS Asahan dapat 
dilakukan dengan sistem penguasaan lahan, sistem penggarapan, dan sistem 
usaha tani konservasi. Penentuan system-sistem tersebut didasarkan pada kriteria 
teknis pada Tabel 4.52. 
Pada dasarnya kegiatan pengendalian erosi juga merupakan pengendalian 
sedimentasi, namun pada kenyataannya keberhasilan pengendalian erosi 
memakan waktu yang cukup lama dan kegiatan tersebut tidak dapat secara 
langsung menghentikan terjadinya erosi. Berdasarkan hal tersebut untuk 
mengendalikan adanya sedimentasi sebagai akibat dari erosi yang masih 
berlangsung diperlukan bangunan pengendali sedimentasi. Adapun fungsi dan 
manfaat dari bangunan sedimentasi adalah untuk menampung hasil-hasil erosi 
yang masih terjadi di daerah tangkapannya (daerah hulu) sehingga dapat 
dicegah atau dihambat untuk masuk sungai utama dan apabila dibiarkan akan 
menimbulkan berbagai dampak di daerah hilir seperti pendangkalan sungai, 
banjir, dan kekeringan. 
4 - 132 
PT. JASAPATRIA GUNATAMA
Laporan Akhir 
Penyusunan Pola Pengelolaan Sumber Daya Air Wilayah Sungai Asahan. 
4 - 133 
Tabel 4.52. Kriteria Penetapan Pengembangan Pola Konservasi WS Asahan 
No Pola Konservasi Arahan Lokasi 
(1) (2) (3) 
A Diluar Kawasan Hutan 
1. Agroforestry diluar kawasan hutan 
PT. JASAPATRIA GUNATAMA 
ada masyarakat/kelembagaan 
bisa dilaksanakan tumpangsari 
2. Hutan Rakyat diluar hutan kawasan negara 
lahan kurang produktif 
ada kepemilikan/status lahannya jelas 
luas minimal 0,4 ha 
tanaman kayu-kayuan 
3 Penghijauan diluar kawasan hutan 
kritis/tidak produktif 
ada pemilikan/pengusaan lahan 
4. Teras diluar kawasan hutan 
kemiringan berkisar 15 – 35 % 
solum tanah sedang sampai dalam 
tingkat laju erosi lahan tingi 
5 Alley Cropping dikawasan pemukiman 
terdapat lebih dari 2 jenis tanaman (tahunan dan pangan) 
run off tinggi 
6 Wanatani/wanafarma diluar kawasan hutan 
jenis tanaman pangan dan obat-obatan 
lahan kurang produktif 
B Di Dalam Kawasan Hutan 
1. Reboisasi kawasan hutan negara : HL, HSAW, HPT, HPK 
tidak dikuasai masyarakat 
penutupan lahan terbuka/semak belukar 
lokasi jauh 
potensi hutan rendah 
2. Pengkayaan Tanaman didalam kawasan hutan negara 
vegetasi sekunder (log over area) 
potensi kawasan menurun/rendah 
tanaman yang ditanam merupakan jenis tanaman komersil 
3 Hutan Kemasyarakatan kawasan hutan negara 
ketergantungan masyarakat terhadap kawasan hutan tinggi 
penutupan lahan terbuka atau semak belukar 
ada kelembagaan formal (misalnya: koperasi, dll) maupun non 
formal (misalnya: masyarakat adat, dll) 
C Di dalam dan Diluar 
Kawasan Hutan 
1 Grass Barrier diluar/didalam kawasan hutan negara terutama tebing sungai 
run off tinggi 
lahan kritis atau lahan terbuka 
2 Aneka Usaha Kehutanan kegiatan didalam dan diluar kawasan hutan negara 
ada masyarakat 
tersedia tanaman pokok : kayu-kayuan dan mpts 
komoditi yang dikembangkan cenderung tanaman semusim 
hasil yang diharapkan adalah non kayu 
3 Dam Penahan diluar/didalam kawasan hutan 
penutupan lahan jelek (lahan kritis) 
kemiringan berkisar 15 – 35 % 
solum tanah sedang sampai dalam 
tingkat laju erosi lahan tinggi 
luas daerah tangkapan maksimal 75 ha.
Laporan Akhir 
Penyusunan Pola Pengelolaan Sumber Daya Air Wilayah Sungai Asahan. 
4.6.2.1.1. Pola Konservasi Ekosistem DTA D. Toba (Ekosistem Hulu) 
Dari penentuan erosi eksisting pada tahun 2006 sebagaimana telah diuraikan 
pada bagian erosi, dapat dilihat bahwa erosi pada masing-masing sub 
basin/sungai saat ini (tahun ini) antara sangat ringan sampai berat dengan 
sebaran luas lahan tertentu, tetapi secara keseluruhan dari 26 sub basin (16 
mengelilingi/diluar danau Toba dan 8 sungai di pulau Samosir/dikelilingi danau 
Toba) jika dirata-ratakan erosinya tergolong sedang. Meskipun saat ini termasuk 
sedang, tapi hasil prediksinya tahun 2010, 2015 dan 2030 memperlihatkan erosi 
dengan kategori berat sampai sangat berat. Kondisi erosi yang demikian 
mengindikasikan bahwa betapa pentingnya perhatian akan upaya konservasi 
dilakukan. 
Secara umum, permasalahan yang dihadapi dalam melakukukan konservasi 
pada ekosistem WS Asahan bagian hulu atau daerah tangkapan Air (DTA) Danau 
Toba adalah sebagai berikut : 
Masalah Tata Guna Lahan : 
 Sebagian jenis tanah yang merupakan jenis-jenis tanah yang mempunyai 
tingkat perkembangan relatif muda, dimana struktur dan konsistensi 
tanahnya belum terbentuk secara maksimum atau kompak sehingga 
mengakibatkan nilai erodibilitas tanah-tanah di sekitar Danau Toba Relatif 
Tinggi terutama pada lahan-lahan berbukit dan berlereng curam sampai 
sangat curam. 
 Banyak dijumpai lahan atau tanah yang mempunyai kedalaman solum 
dangkal (30 – 60 cm) bahkan sangat dangkal (< 30 cm), dimana 
diantaranya telah terbuka bagian bahan induk tanahnya. Kondisi ini 
ditemui pada lahan datar sampai agak landai dibagian atas Danau Toba 
misalnya lahan-lahan antara Dolok Sanggul sampai Tele. 
 Terdapat lahan-lahan yang tererosi berat, justru hanya ditumbuhi oleh 
pohon-pohon atau perdu yang kurang dapat menekan erosi, bahkan 
sebagian hanya ditumbuhi oleh tumput teki atau gundul, sedangkan pada 
lahan tingkat erosi rendah justru ditumbuhi oleh pohon yang dapat 
menekan laju erosi. 
 Aktifitas manusia relatif cukup tinggi pada lahan-lahan yang berlereng 
curam dan bersolum tipis sehingga menyebabkan tingginya laju erosi. 
Kondisi ini banyak dijumpai terutama pada Pulau Samosir. 
4 - 134 
PT. JASAPATRIA GUNATAMA
Laporan Akhir 
Penyusunan Pola Pengelolaan Sumber Daya Air Wilayah Sungai Asahan. 
 Penggunaan lahan belum optimal sehingga banyak dijumpai penggunaan 
alang-alang yang sebagian besar tersebar di daerah marjinal. 
 Banyaknya kondisi lahan pada kelerengan curam (>40 %) dan solum tanah 
tipis sehingga kondisi tanah kurang subur dan tidak produktif. 
 Pada kelerengan tidak terlalu curam (<25 %) penduduk masih berusaha 
memanfaatkan lahan dengan penanaman palawija, dengan praktek-praktek 
konservasi tanah yang tidak memadai. Bahkan sering dijumpai 
penduduk melakukan pembukaan alang-alang dengan cara pembakaran 
untuk mendapatkan tumbuhnya rumput-rumput/tumbuhan muda yang 
dapat dimakan oleh ternak. 
 Adanya Enclave usaha tani diwilayah hutan lindung (wilayah konservasi), 
tanaman yang diusahakan adalah tanaman palawija. 
 Pengolahan lahan kering yang menggunakan traktor, mengganggu 
guludan dan teras yang dibuat. Hal ini dilakukan oleh penduduk karena 
adanya anggapan bahwa guludan atau teras dapat mengurangi produksi. 
 Adanya Usaha tani Palawija pada kemiringan > 40 % diwilayah lindung. 
 Kebiasaan penduduk membakar alang-alang untuk pengembalaan ternak, 
akan mengganggu upaya RLKT dengan sistem vegetatif, sedangkan 
kemampuan penduduk untuk melakukan RLKT secara mandiri sangat kecil 
jika tidak ada bantuan dari pihak luar. 
 Lembaga sosial/Lembaga Adat kurang berjalan secara optimal yang 
diharapkan. 
Berikut ini akan diuraikan pola pengelolaan konservasi yang perlu dilakukan 
dalam rangka meminimalisasi erosi dan sedimentasi yang pada gilirannya 
diharapkan :(a) meminimalisasi perbedaan debit maksimum dan minimum, (b) 
meningkatkan kualitas dan kuantitas air di Danau Toba. 
1. Pola Konservasi Lahan Kritis Di Dalam Kawasan Hutan DTA D. Toba 
Seperti telah diuraikan pada bagian perhitungan erosi ada 26 sungai yang 
mengalir ke Danau Toba, 18 diantaranya mengelilingi atau berada di luar danau 
tersebut dan 8 diantaranya berada di Pulau Samosir atau dikelilingi Danau Toba. 
Bobot erosi dari dari 26 sub basin serta luasnya menurut kecamatan per 
kabupaten. 
4 - 135 
Masalah Penggunaan Lahan 
Masalah Sosial Ekonomi 
PT. JASAPATRIA GUNATAMA
Laporan Akhir 
Penyusunan Pola Pengelolaan Sumber Daya Air Wilayah Sungai Asahan. 
Berkurang tidaknya erosi dan sedimentasi dari pada ke 26 sub basin tersebut 
sangat tergantung dari tindakan konservasi yang dilakukan pada daerah 
tangkapan airnya (DTA). Kondisi lahan kritis di dalam kawasan hutan yang 
termasuk DTA D.Toba diperlihatkan pada Tabel 4.53. 
Berdasarkan informasi pada Tabel 4.53 dapat disusun pola konservasi pada 
kawasan lindung yang berada dalam kawasan hutan sebagaimana Tabel 4.54. 
Dari Tabel 4.54, dapat dilihat bahwa : 
 pada kabupaten Tobasa, kecamatan yang perlu diprioritaskan 
penanganan lahan kritis di dalam kawasan hutan berturut-turut kecamatan 
Lumban Julu, Silaen dan Balige. 
 pada kabupaten Samosir, kecamatan yang perlu diprioritaskan 
penanganan lahan kritis di dalam kawasan hutan berturut-turut kecamatan 
Harian Boho, Pangururan dan Simanindo. 
 pada kabupaten Dairi, kecamatan yang perlu diprioritaskan penanganan 
lahan kritis yang berada di dalam kawasan hutan berturut-turut adalah 
kecamatan Sumbul dan Parbuluan. 
 Pada kabupaten Tanah Karo, kecamatan yang perlu diprioritaskan 
penanganan lahan kritis yang berada di dalam kawasan hutan adalah 
kecamatan Tiga Panah. 
 Pada kabupaten Humbang Hasundutan, kecamatan yang perlu 
diprioritaskan penanganan lahan kritis yang berada di dalam kawasan 
hutan berturut-turut adalah kecamatan Dolok sanggul dan Lintong Nihuta. 
 Pada kabupaten Tapanuli Utara, kecamatan yang perlu diprioritaskan 
penanganan lahan kritis yang berada di dalam kawasan hutan adalah 
kecamatan Muara. 
 Pada kabupaten Simalungun, kecamatan yang perlu diprioritaskan 
penanganan lahan kritis yang berada di dalam kawasan hutan berturut-turut 
adalah kecamatan Girsang sipangan Bolon, Sidamanik, dan Purba, 
4 - 136 
serta Silima Kuta. 
PT. JASAPATRIA GUNATAMA
Laporan Akhir 
Penyusunan Pola Pengelolaan Sumber Daya Air Wilayah Sungai Asahan. 
Tabel 4.53. Tingkat Kekritisan Lahan didalam Kawasan Hutan Yang Termasuk DTA. D.Toba Sebagai Ekosistem Hulu WS 
4 - 137 
Asahan 
NO. Kec. Masuk dalam 
Ekosistem Hulu 
PT. JASAPATRIA GUNATAMA 
Tingkat Kekritisan Lahan (ha) 
Total (ha) 
Jumlah Kritis dan S.Kritis (ha) 
Tidak 
Kritis Potensi Kritis Agak Kritis Kritis Sangat Kritis Jumlah (ha) Persentase (%) 
(1) (2) (3) (4) (5) (6) (7) (8) (9) (10)=(9)/(8)*100 
I Kab. Asahan 
Bandar Pasir Mandoge 0,00 0,00 346,90 0,74 0,00 347,64 0,74 0,21 
Jumlah I 0,00 0,00 346,90 0,74 0,00 347,64 0,74 0,21 
Persentase 0,00 0,00 99,79 0,21 0,00 100,00 0,21 
II Kab. Toba Samosir 
Lumban Julu 0,00 0,00 15.568,84 4.904,87 1.539,79 22.013,50 6.444,66 29,28 
Habinsaran 0,00 0,00 1.104,07 82,10 0,00 1.186,17 82,10 6,92 
Porsea 0,00 0,00 3.677,18 469,98 34,77 4.181,93 504,75 12,07 
Silaen 0,00 0,00 1.271,72 636,77 72,69 1.981,18 709,46 35,81 
Laguboti 0,00 0,00 5.654,14 82,07 153,81 5.890,02 235,88 4,00 
Balige 0,00 0,00 6.098,59 5.254,70 266,39 11.619,68 5.521,09 47,51 
Jumlah II 0,00 0,00 33.374,54 11.430,49 2.067,45 46.872,48 13.497,94 135,60 
Persentase 0,00 0,00 71,20 24,39 4,41 100,00 28,80 
III Samosir 
Harian Boho 0,00 0,00 15.441,51 2.831,14 7.205,27 25.477,92 10.036,41 39,39 
Onan Rungu 0,00 0,00 3.726,06 4.704,87 746,36 9.177,29 5.451,23 59,40 
Palipi 0,00 85,04 4.693,18 4.134,98 1.692,71 10.605,91 5.827,69 54,95 
Pangururan 0,00 0,00 225,05 4.001,88 1.302,27 5.529,20 5.304,15 95,93 
Sianjur mula-mula 0,00 0,00 9.663,28 7.496,28 4.317,03 21.476,59 11.813,31 55,01 
Siamnindo 0,00 164,93 9.940,32 5.458,80 4.069,76 19.633,81 9.528,56 48,53 
Jumlah III 0,00 249,97 43.689,40 28.627,95 19.333,40 91.900,72 47.961,35 52,19 
Persentase 0,00 0,27 47,54 31,15 21,04 100,00 52,19 
Jumlah III 0,00 249,97 43.689,40 28.627,95 19.333,40 91.900,72 47.961,35 52,19 
Persentase 0,00 0,27 47,54 31,15 21,04 100,00 52,19
Laporan Akhir 
Penyusunan Pola Pengelolaan Sumber Daya Air Wilayah Sungai Asahan. 
Pegagan Hilir 0,00 0,00 1.195,97 130,46 0,00 1.326,43 130,46 9,84 
Sumbul 0,00 0,00 3.786,75 2.041,73 67,14 5.895,62 2.108,87 35,77 
Parbuluan 0,00 0,00 3.445,31 862,36 232,56 4.540,23 1.094,92 24,12 
Jumlah IV 0,00 0,00 8.428,03 3.034,55 299,70 11.762,28 3.334,25 69,72 
Persentase 0,00 0,00 71,65 25,80 2,55 100,00 28,35 
Tiga Panah 0,00 0,00 2.639,29 1.330,99 329,88 4.300,16 1.660,87 38,62 
Jumlah V 0,00 0,00 2.639,29 1.330,99 329,88 4.300,16 1.660,87 38,62 
Persentase 0,00 0,00 61,38 30,95 7,67 100,00 38,62 
Dolok Sanggul 0,00 0,00 709,46 3.731,59 5.212,61 9.653,66 8.944,20 92,65 
Lintong Ni Huta 0,00 0,00 12,86 1.134,90 25,42 1.173,18 1.160,32 98,90 
Parlilitan 0,00 0,00 32,48 0,00 0,00 32,48 0,00 0,00 
Jumlah VI 0,00 0,00 754,80 4.866,49 5.238,03 10.859,32 10.104,52 191,55 
Persentase 0,00 0,00 6,95 44,81 48,24 100,00 93,05 
Muara 0,00 0,00 525,60 9.040,41 2.234,66 11.800,67 11.275,07 95,55 
Siborong-borong 0,00 1,61 1.681,94 331,55 0,00 2.015,10 331,55 16,45 
Jumlah VII 0,00 1,61 2.207,54 9.371,96 2.234,66 13.815,77 11.606,62 112,00 
Persentase 0,00 0,01 15,98 67,84 16,17 100,00 84,01 
Girsang Sipangan Bolon 0,00 0,00 3.488,97 939,06 188,41 4.616,44 1.127,47 24,42 
Sidamanik 0,00 0,00 396,35 1.001,21 0,00 1.397,56 1.001,21 71,64 
Dolok Pardamean 0,00 0,00 601,84 791,10 37,62 1.430,56 828,72 57,93 
Tanah Jawa 0,00 0,00 377,66 0,00 0,00 377,66 0,00 0,00 
Purba 0,00 4,87 2.827,13 2.599,44 143,92 5.575,36 2.743,36 49,21 
Silima Kuta 0,00 0,00 299,87 641,80 11,80 953,47 653,60 68,55 
Jumlah VII 0,00 4,87 7.991,82 5.972,61 381,75 14.351,05 6.354,36 271,75 
Persentase 0,00 0,03 55,69 41,62 2,66 100,00 44,28 
4 - 138 
Tabel 4.53. Lanjutan 
IV Dairi 
V Tanah Karo 
VI Humbang Hasundutan 
VII Tapanuli Utara 
VIII Simalungun 
PT. JASAPATRIA GUNATAMA
Laporan Akhir 
Penyusunan Pola Pengelolaan Sumber Daya Air Wilayah Sungai Asahan. 
Tabel 4.54. Pola Konservasi Lahan Kritis di Dalam Kawasan Hutan DTA. D. Toba . 
4 - 139 
No Pola 
Konsrvasi 
PT. JASAPATRIA GUNATAMA 
Arahan Lokasi Arahan Lokasi 
(1) (2) (3) (4) 
1. Reboisasi  kawasan hutan negara : HL, 
HSAW, HPT, HPK 
 tidak dikuasai masyarakat 
 penutupan lahan 
terbuka/semak belukar 
 lokasi jauh 
 potensi hutan rendah 
Kecamatan Lumban Julu, 
Silaen, Balige, Harian Boho, 
Pangururan, Simanindo, 
Sumbul, Parbuluan, Tiga 
Panah, Dolok sanggul, 
Lintong Nihuta, Muara, 
Girsang sipangan Bolon, 
Sidamanik, Purba, Silima 
Kuta. 
2. Pengkayaan 
Tanaman 
 didalam kawasan hutan 
negara 
 vegetasi sekunder (log over 
area) 
 potensi kawasan 
menurun/rendah 
 tanaman yang ditanam 
merupakan jenis tanaman 
komersil 
Kecamatan Lumban Julu, 
Silaen, Balige, Harian Boho, 
Pangururan, Simanindo, 
Sumbul, Parbuluan, Tiga 
Panah, Dolok sanggul, 
Lintong Nihuta, Muara, 
Girsang sipangan Bolon, 
Sidamanik, Purba, Silima 
Kuta. 
3 Grass Barrier  diluar/didalam kawasan 
hutan negara terutama 
tebing sungai 
 run off tinggi 
 lahan kritis atau lahan 
terbuka 
Kecamatan Lumban Julu, 
Silaen, Balige, Harian Boho, 
Pangururan, Simanindo, 
Sumbul, Parbuluan, Tiga 
Panah, Dolok sanggul, 
Lintong Nihuta, Muara, 
Girsang sipangan Bolon, 
Sidamanik, Purba, Silima 
Kuta. 
4 Alley 
Cropping 
 dikawasan pemukiman 
 terdapat lebih dari 2 jenis 
tanaman (tahunan dan 
pangan) 
 run off tinggi 
Kecamatan Lumban Julu, 
Silaen, Balige, Harian Boho, 
Pangururan, Simanindo, 
Sumbul, Parbuluan, Tiga 
Panah, Dolok sanggul, 
Lintong Nihuta, Muara, 
Girsang sipangan Bolon, 
Sidamanik, Purba, Silima 
Kuta.
Laporan Akhir 
Penyusunan Pola Pengelolaan Sumber Daya Air Wilayah Sungai Asahan. 
Tabel 4.54. Pola Konservasi Lahan Kritis di Dalam Kawasan Hutan DTA. D. Toba 
4 - 140 
(Lanjutan) 
5 Aneka 
Usaha 
Kehutanan 
 kegiatan didalam dan diluar 
kawasan hutan negara 
 ada masyarakat 
 tersedia tanaman pokok : 
kayu-kayuan dan mpts 
 komoditi yang 
dikembangkan cenderung 
tanaman semusim 
 hasil yang diharapkan 
adalah non kayu 
PT. JASAPATRIA GUNATAMA 
Kecamatan Lumban Julu, 
Silaen, Balige, Harian Boho, 
Pangururan, Simanindo, 
Sumbul, Parbuluan, Tiga 
Panah, Dolok sanggul, 
Lintong Nihuta, Muara, 
Girsang sipangan Bolon, 
Sidamanik, Purba, Silima 
Kuta. 
6 Teras  diluar kawasan hutan 
 kemiringan berkisar 15 – 35 % 
 solum tanah sedang sampai 
dalam 
 tingkat laju erosi lahan tingi 
Kecamatan Lumban Julu, 
Silaen, Balige, Harian Boho, 
Pangururan, Simanindo, 
Sumbul, Parbuluan, Tiga 
Panah, Dolok sanggul, 
Lintong Nihuta, Muara, 
Girsang sipangan Bolon, 
Sidamanik, Purba, Silima 
Kuta. 
7 Dam 
Penahan 
 diluar/didalam kawasan 
hutan 
 penutupan lahan jelek (lahan 
kritis) 
 kemiringan berkisar 15 – 35 % 
 solum tanah sedang sampai 
dalam 
 tingkat laju erosi lahan tinggi 
 luas daerah tangkapan 
maksimal 75 ha. 
Kecamatan Lumban Julu, 
Silaen, Balige, Harian Boho, 
Pangururan, Simanindo, 
Sumbul, Parbuluan, Tiga 
Panah, Dolok sanggul, 
Lintong Nihuta, Muara, 
Girsang sipangan Bolon, 
Sidamanik, Purba, Silima 
Kuta. 
2. Pola Konservasi Lahan Kritis Di Luar Kawasan Hutan 
Tidak semua daerah tangkapan air dari 26 sungai yang mengalir ke danau toba 
berada dalam kawasan hutan, sebagian berada di luar kawasan hutan. Lahan 
kritis yang beada di luar kawasan hutan milik negara yang penting fungsinya 
dalam rangka perlindungan hidro-orologis Danau Toba diperlihatkan pada 
Tabel 4.55. 
Berdasarkan informasi pada Tabel 4.55 dapat disusun pola konservasi lahan kritis 
yang berada di luar kawasan hutan milik negara sebagaimana Tabel 4.56. Dari 
Tabel 4.55, memperlihatkan lahan kritis dan sangat kritis paling besar adalah 
sebagai berikut:
Laporan Akhir 
Penyusunan Pola Pengelolaan Sumber Daya Air Wilayah Sungai Asahan. 
 pada kabupaten Tobasa, kecamatan yang perlu diprioritaskan 
penanganan lahan kritis di luar kawasan hutan berturut-turut kecamatan 
Laguboti dan Balige. 
 pada kabupaten Samosir, kecamatan yang perlu diprioritaskan 
penanganan lahan kritis di luar kawasan hutan berturut-turut kecamatan 
Harian Boho, Onan Runggu, Palipi, Pangururan dan Simanindo. 
 Pada kabupaten Tanah Karo, kecamatan yang perlu diprioritaskan 
penanganan lahan kritis yang berada di luar kawasan hutan adalah 
kecamatan Tiga Panah. 
 Pada kabupaten Humbang Hasundutan, kecamatan yang perlu 
diprioritaskan penanganan lahan kritis yang berada di luar kawasan hutan 
adalah kecamatan Dolok Sanggul dan Lintong Nihuta 
 Pada kabupaten Tapanuli Utara, kecamatan yang perlu diprioritaskan 
penanganan lahan kritis yang berada di luar kawasan hutan adalah 
kecamatan Muara. 
 Pada kabupaten Simalungun, kecamatan yang perlu diprioritaskan 
penanganan lahan kritis yang berada di luar kawasan hutan adalah 
kecamatan Girsang Sipangan Bolon, Purba dan Silima Kuta. 
4 - 141 
PT. JASAPATRIA GUNATAMA
Laporan Akhir 
Penyusunan Pola Pengelolaan Sumber Daya Air Wilayah Sungai Asahan. 
Tabel 4.55. Kondisi Lahan Kritis di Luar Kawasan Hutan Milik Negara Namun Termasuk DTA. D.Toba Sebagai Ekosistem Hulu WS 
4 - 142 
Asahan 
NO. Kec. Masuk dalam 
Ekosistem Hulu 
PT. JASAPATRIA GUNATAMA 
Tingkat Kekritisan Lahan (ha) 
Total (ha) 
Jumlah Kritis dan S.Kritis (ha) 
Tidak 
Kritis Potensi Kritis Agak Kritis Kritis Sangat Kritis Jumlah 
(ha) Persentase (%) 
(1) (2) (3) (4) (5) (6) (7) (8) (9) (10)=(9)/(8)*100 
I Kab. Toba Samosir 
Balige 0,00 0,00 2.174,92 1.253,40 32,54 3.460,86 1.285,94 37,16 
Habinsaran 0,00 0,00 478,47 13,30 0,00 491,77 13,30 2,70 
Laguboti 0,00 0,00 6.765,28 175,42 38,19 6.978,89 213,61 3,06 
Lumban Julu 0,00 0,00 6.043,90 1.890,36 184,63 8.118,89 2.074,99 25,56 
Porsea 0,00 0,00 6.882,46 448,70 0,40 7.331,56 449,10 6,13 
Silaen 0,00 0,00 5.296,50 360,18 8,99 5.665,67 369,17 6,52 
Jumlah II 0,00 0,00 27.641,53 4.141,36 264,75 32.047,64 4.406,11 81,12 
Persentase 0,00 0,00 86,25 12,92 0,83 100,00 13,75 
II Samosir 
Harian Boho 0,00 0,00 109,96 871,29 0,26 981,51 871,55 88,80 
Onan Rungu 0,00 0,00 829,22 4.203,07 526,21 5.558,50 4.729,28 85,08 
Palipi 0,00 32,41 946,31 3.747,98 533,28 5.259,98 4.281,26 81,39 
Pangururan 0,00 0,00 552,73 7.918,57 154,87 8.626,17 8.073,44 93,59 
Sianjur mula-mula 0,00 0,00 1.486,74 976,97 1,11 2.464,82 978,08 39,68 
Siamnindo 0,00 0,00 451,50 4.229,87 248,87 4.930,24 4.478,74 90,84 
Jumlah III 0,00 32,41 4.376,46 21.947,75 1.464,60 27.821,22 23.412,35 84,15 
Persentase 0,00 0,12 15,73 78,89 5,26 100,00 84,15 84,15 
III Dairi 
Sumbul 0,00 0,00 0,00 0,15 0,10 0,25 0,25 100,00 
Parbuluan 0,00 0,00 0,00 0,13 0,00 0,13 0,13 100,00 
Jumlah IV 0,00 0,00 0,00 0,28 0,10 0,38 0,38 200,00 
Persentase 0,00 0,00 0,00 73,68 26,32 100,00 100,00
Laporan Akhir 
Penyusunan Pola Pengelolaan Sumber Daya Air Wilayah Sungai Asahan. 
Tabel 4.55. Kondisi Lahan Kritis di Luar Kawasan Hutan Milik Negara Namun Termasuk DTA. D.Toba Sebagai Ekosistem Hulu WS 
4 - 143 
Asahan (Lanjutan) 
IV Tanah Karo 
Tiga Panah 0,00 0,00 0,00 1.504,51 80,69 1.585,20 1.585,20 100,00 
Jumlah V 0,00 0,00 0,00 1.504,51 80,69 1.585,20 1.585,20 100,00 
Persentase 0,00 0,00 0,00 94,91 5,09 100,00 100,00 
V Humbang Hasundutan 
Dolok Sanggul 0,00 0,00 759,43 2.327,72 0,00 3.087,15 2.327,72 75,40 
Lintong Ni Huta 0,00 0,00 4.611,94 2.564,31 13,57 7.189,82 2.577,88 35,85 
Jumlah VI 0,00 0,00 5.371,37 4.892,03 13,57 10.276,97 4.905,60 111,25 
Persentase 0,00 0,00 52,27 47,60 0,13 100,00 47,73 
VI Tapanuli Utara 
Muara 0,00 0,00 1.060,05 1.219,77 24,15 2.303,97 1.243,92 53,99 
Siborong-borong 0,00 0,00 2,90 0,00 0,00 2,90 0,00 0,00 
Jumlah VII 0,00 0,00 1.062,95 1.219,77 24,15 2.306,87 1.243,92 53,99 
Persentase 0,00 0,00 46,08 52,88 1,05 100,00 53,92 2,34 
VII Simalungun 
Dolok Pardamean 0,00 0,00 96,51 6,55 0,00 103,06 6,55 6,36 
Girsang Sipangan Bolon 0,00 0,00 1.344,92 1.625,18 104,75 3.074,85 1.729,93 56,26 
Purba 0,00 0,00 697,87 1.149,88 131,76 1.979,51 1.281,64 64,75 
Silima Kuta 0,00 0,00 319,73 1.538,94 0,00 1.858,67 1.538,94 82,80 
Jumlah VII 0,00 0,00 2.459,03 4.320,55 236,51 7.016,09 4.557,06 210,16 
Persentase 0,00 0,00 35,05 61,58 3,37 100,00 64,95 
PT. JASAPATRIA GUNATAMA
Laporan Akhir 
Penyusunan Pola Pengelolaan Sumber Daya Air Wilayah Sungai Asahan. 
Tabel 4.56. Pola Konservasi Lahan kritis di Luar Kawasan Hutan dan Fungsinya 
4 - 144 
Penting Dalam Pelestarian DTA. D. Toba . 
No Pola 
Konsrvasi 
PT. JASAPATRIA GUNATAMA 
Arahan Lokasi Arahan Lokasi 
(1) (2) (3) (4) 
1. Agroforestry  Diluar kawasan hutan 
 Ada masyarakat/kelembagaan 
 Bisa dilaksanakan tumpangsari 
Kecamatan, Laguboti, Balige, 
Harian Boho, Onan Runggu, Palipi, 
Pangururan ,Simanindo, Tiga 
Panah, Dolok Sanggul, Lintong 
Nihuta, Muara, Girsang Sipangan 
Bolon, Purba dan Silima Kuta 
2. Hutan Rakyat  diluar hutan kawasan negara 
 lahan kurang produktif 
 ada kepemilikan/status lahannya jelas 
 luas minimal 0,4 ha 
 tanaman kayu-kayuan 
Kecamatan, Laguboti, Balige, 
Harian Boho, Onan Runggu, Palipi, 
Pangururan ,Simanindo, Tiga 
Panah, Dolok Sanggul, Lintong 
Nihuta, Muara, Girsang Sipangan 
Bolon, Purba dan Silima Kuta 
3 Penghijauan  diluar kawasan hutan 
 kritis/tidak produktif 
 ada pemilikan/pengusahaan lahan 
Kecamatan, Laguboti, Balige, 
Harian Boho, Onan Runggu, Palipi, 
Pangururan ,Simanindo, Tiga 
Panah, Dolok Sanggul, Lintong 
Nihuta, Muara, Girsang Sipangan 
Bolon, Purba dan Silima Kuta 
4 Wanatani/wa 
nafarma 
 diluar kawasan hutan 
 jenis tanaman pangan dan obat-obatan 
 lahan kurang produktif 
Kecamatan, Laguboti, Balige, 
Harian Boho, Onan Runggu, Palipi, 
Pangururan ,Simanindo, Tiga 
Panah, Dolok Sanggul, Lintong 
Nihuta, Muara, Girsang Sipangan 
Bolon, Purba dan Silima Kuta 
5 Grass Barrier  diluar/didalam kawasan hutan 
negara terutama tebing sungai 
 run off tinggi 
 lahan kritis atau lahan terbuka 
Kecamatan Lumban Julu, Silaen, 
Kecamatan, Laguboti, Balige, 
Harian Boho, Onan Runggu, Palipi, 
Pangururan, Simanindo, Tiga 
Panah, Dolok Sanggul, Lintong 
Nihuta, Muara,Girsang Sipangan 
Bolon, Purba dan Silima Kuta
Laporan Akhir 
Penyusunan Pola Pengelolaan Sumber Daya Air Wilayah Sungai Asahan. 
Tabel 4.56. Pola Konservasi Lahan kritis di Luar Kawasan Hutan dan Fungsinya 
4 - 145 
Penting Dalam Pelestarian DTA. D. Toba (Lanjutan) 
6 Alley 
Cropping 
 dikawasan pemukiman 
 terdapat lebih dari 2 jenis 
tanaman (tahunan dan 
pangan) 
 run off tinggi 
PT. JASAPATRIA GUNATAMA 
Kecamatan, Laguboti, Balige, 
Harian Boho, Onan Runggu, 
Palipi, Pangururan ,Simanindo, 
Tiga Panah, Dolok Sanggul, 
Lintong Nihuta, Muara, 
Girsang Sipangan Bolon, 
Purba dan Silima Kuta 
7 Aneka 
Usaha 
Kehutanan 
 kegiatan didalam dan diluar 
kawasan hutan negara 
 ada masyarakat 
 tersedia tanaman pokok : kayu-kayuan 
dan mpts 
 komoditi yang dikembangkan 
cenderung tanaman semusim 
 hasil yang diharapkan adalah 
non kayu 
Kecamatan, Laguboti, Balige, 
Harian Boho, Onan Runggu, 
Palipi, Pangururan ,Simanindo, 
Tiga Panah, Dolok Sanggul, 
Lintong Nihuta, Muara, 
Girsang Sipangan Bolon, 
Purba dan Silima Kuta 
8 Teras  diluar kawasan hutan 
 kemiringan berkisar 15 – 35 % 
 solum tanah sedang sampai 
dalam 
 tingkat laju erosi lahan tingi 
Kecamatan, Laguboti, Balige, 
Harian Boho, Onan Runggu, 
Palipi, Pangururan ,Simanindo, 
Tiga Panah, Dolok Sanggul, 
Lintong Nihuta, Muara, 
Girsang Sipangan Bolon, 
Purba dan Silima Kuta 
9 Dam 
Penahan 
 diluar/didalam kawasan hutan 
 penutupan lahan jelek (lahan 
kritis) 
 kemiringan berkisar 15 – 35 % 
 solum tanah sedang sampai 
dalam 
 tingkat laju erosi lahan tinggi 
 luas daerah tangkapan 
maksimal 75 ha. 
Kecamatan, Laguboti, Balige, 
Harian Boho, Onan Runggu, 
Palipi, Pangururan ,Simanindo, 
Tiga Panah, Dolok Sanggul, 
Lintong Nihuta, Muara, 
Girsang Sipangan Bolon, 
Purba dan Silima Kuta
Laporan Akhir 
Penyusunan Pola Pengelolaan Sumber Daya Air Wilayah Sungai Asahan. 
Pada bagian kondisi biofisik ekosistem hilir atau daerah tangkapan air Danau 
Toba, telah disebutkan terdapat 26 sungai yang mengalir ke danau tersebut, 
18 sungai berada diluar atau mengelilingi danau dan 8 sungai terdapat di 
pulau Samosir. Sungai-sungai tersebut catchment areanya tidak terlalu besar, 
yang menjadi persoalan adalah kemiringan sungainya cukup curam/tajam, 
sehingga sering terjadi banjir bandang. Banjir tersebut terjadi tiba-tiba dan 
waktunya singkat jika terjadi hujan. 
Sempadan sungai adalah wilayah sekitar sungai yang perlu dikonservasi untuk 
melindungi sungai tersebut. Departemen Kehutanan menetapkan untuk 
sungai yang lebarnya > 30 m sempadannya 100 m kiri kanan sungai, 
sedangkan sungai yang lebarnya < 30 m ditetapkan sempadan sungai 50 m 
kiri kanan sungai. Dalam perhitungan luas areal yang ditanami untuk 
pemeliharaan sempadan sungai digunakan lebar 200 m. Lahan sempadan 
sungai seluas panjang kali lebarnya, ditanamani dengan pohon. 
Ada dua aspek penting perlu dipertimbangkan terkait korservasi pada 26 
sungai yang ada di DTA D. Toba, yaitu: (a) jenis tanaman dominan yang akan 
ditanam di kiri kanan sungai, (b) jenis tanaman yang akan ditanam peda 
lereng–lereng sungai untuk menahan longsor secara vegetatif. 
Jenis tanaman tersebut sebaiknya memenuhi persayaratan: (a) mampu 
berasosiasi atau dapat hidup dengan air, (b) tahan atau relatif tahan 
terhadap api, (c) kerapatan tajuk tinggi atau rimbun, (d) memberikan hasil 
sampingan bagi masyarakat. 
Tanaman makadame (Makadamia hildebrandii) merupakan tanaman yang 
mampu tumbuh berasosiasi dengan air, tanaman ini relatif tahan terhadap 
api, buahnya saat ini dapat dimanfaatkan sebagai makanan ternak. Saat ini 
Bappeda Samosir sedang meneliti kemungkinan buah tanaman tersebut 
diolah menjadi berbagai produk. Hasil penelitian diharapkan dapat berguna 
meningkatkan ekonomi masyarakat/penduduk. 
Tanaman makadame biasanya ditanam dengan jarak tanam 5 m x 5 m dan 
pada umur 5 tahun tajuknya sudah rapat/rimbun. Dengan menggunakan 
tanaman makadamia sebagai tanaman konservasi pada sempadan sungai 
4 - 146 
3. Pola Konservasi Vegetatif Sempadan Sungai 
a). Permasalahan 
b). Pengertian sempadan sungai 
c). Pemilihan jenis tanaman 
PT. JASAPATRIA GUNATAMA
Laporan Akhir 
Penyusunan Pola Pengelolaan Sumber Daya Air Wilayah Sungai Asahan. 
diharapkan dapat mengurangi erosi dan longsor pada ke 26 sungai yang 
mengalir ke danau Toba 
Jenis tanaman campuran (ditanaman dengan tanaman pokok makadame) 
yang dianjurkan adalah tanaman yang bernilai ekonomi, seperti petai, 
durian, dan kemiri. 
Pada lereng-lereng atau tebing pada ke 26 sungai idealnya ditanami dengan 
alley cropping yang akan berfungsi mengurangi erosi longsor pada saat 
musim hujan. Tanaman lain yang lebih praktis adalah tanaman bambu, 
tanaman ini dapat tumbuh di bantaran sungai dan mudah pengerjaannya. 
Tidak semuanya sempadan sungai dapat diatasi dengan pendekatan 
vegetatif, sebagian harus ditangani dengan pendekatan sivil teknis berupa 
bangunan pengendali. Bangunan dam pengendali diperlukan pada 
penutupan lahan yang sangat jelek, kemiringan lahan berkisar anatara 15-35 
%, solum tanah sedang sampai dalam, tingkat laju erosi tinggi, dengan luas 
daerah tangkapan maksimal 75 ha. 
Berdasarkan uraian diatas dapat disarankan pola konservasi vegetatif pada 
sungai-sungai yang termasuk pada daerah tangkapan danau Toba, yaitu 18 
sungai mengelilingi atau berada di luar danau Toba dan 8 sungai lainnya 
berada di Pulau Samosir sebagaimana Tabel 4.57. 
4 - 147 
d). Dam penahan 
e). Pola konservasi vegetatif 
PT. JASAPATRIA GUNATAMA
Laporan Akhir 
Penyusunan Pola Pengelolaan Sumber Daya Air Wilayah Sungai Asahan. 
Tabel 4.57. Pola Konservasi Dengan Pendekatan Vegetatif Pada Sungai Yang Mengalir ke Danau Toba Sebagai Ekosistem 
4 - 148 
Bagian Hilir WS Asahan 
No. Nama Sungai Pola konservasi Jenis tanaman 
PT. JASAPATRIA GUNATAMA 
Direkomendasikan 
Panjang 
sungai (m) 
Luas sempadan 
akan ditanam (ha) 
Kebutuhan 
Tanaman pokok 
makadamia 
(1) (2) (3) (4) (5) (6) (7) 
A Luar D. Toba 
A. Sigumbang -Grass Barier 
1 
-Cominity development 
-Penghijauan 
Makadamia, kemiri, bamboo, 
kemiri, dll 
2 
A. Haranggaol -Alley Cropping 
-Comunity development 
-Penghijauan 
Makadamia, kemiri, bamboo, 
kemiri, dll 
3 A. Mandosi -Penghijauan 
-Comunity development 
Makadamia, kemiri, bamboo, 
kemiri, dll 
4 A. Naborsahon -Penghijauan 
-Comunity development 
Makadamia, kemiri, bamboo, 
kemiri, dll 
5 
B. Tongguran -Penghijauan 
-Comunity development 
-Aneka usaha kehutanan 
Makadamia, kemiri, bamboo, 
kemiri, dll 
6 
A. Gopgopan -Penghijauan 
-Comunity development 
-Wana tani 
Makadamia, kemiri, bamboo, 
kemiri, dll 
7 A. Mandosi -Penghijauan 
-Comunity development 
Makadamia, kemiri, petai bamboo, 
kemiri, dll 
8 
A. Bolon -Penghijauan 
-Comunity development 
-Aneka usaha kehutanan 
-Dam pengendali 
Makadamia, kemiri, petai,bamboo, 
kemiri, dll
Laporan Akhir 
Penyusunan Pola Pengelolaan Sumber Daya Air Wilayah Sungai Asahan. 
Tabel 4.57. Pola konservasi Dengan Pendekatan Vegetatif Pada Sungai Yang Mengalir ke Danau Toba Sebagai Ekosistem 
4 - 149 
Bagian Hilir WS Asahan (Lanjutan) 
9 A. Simare -Penghijauan 
-Comunity development 
PT. JASAPATRIA GUNATAMA 
Makadamia, kemiri, petai,bamboo, 
kemiri, dll 
10 B. Halian -Penghijauan 
-Comunity development 
-Aneka usaha kehutanan 
Makadamia, kemiri, petai,bamboo, 
kemiri, dll 
11 A. Sitobu -Penghijauan 
-Comunity development 
-Aneka usaha kehutanan 
Makadamia, kemiri, petai,bamboo, 
kemiri, dll 
12 
B. Siparbue -Penghijauan 
-Comunity development 
-Aneka usaha kehutanan 
Makadamia, kemiri, petai,bamboo, 
kemiri, dll 
13 
Pulau Kecil -Aneka usaha kehutanan 
-Penghijauan 
-Comunity development 
Makadamia, kemiri, petai,bamboo, 
kemiri, dll 
14 
A. Silang -Wana tani 
-Penghijauan 
-Comunity development 
-Dam pengendal 
Makadamia, kemiri, petai,bamboo, 
kemiri, dll 
15 
B. Bodang -Wana tani 
-Penghijauan 
-Comunity development 
Makadamia, kemiri, petai,bamboo, 
kemiri, dll 
16 
L. Parembakan -Wana tani 
-Penghijauan 
-Comunity development 
Makadamia, kemiri, petai,bamboo, 
kemiri, dll 
17 
L. Tulas -Penghijauan 
-Comunity development 
-Hutan rakyat 
Makadamia, kemiri, petai,bamboo, 
kemiri, dll 
18 
A. Ringgo -Hutan rakyat 
-Penghijauan 
-Comunity development 
Makadamia, kemiri, petai,bamboo, 
kemiri, dll
Laporan Akhir 
Penyusunan Pola Pengelolaan Sumber Daya Air Wilayah Sungai Asahan. 
Tabel 4.57. Pola konservasi Dengan Pendekatan Vegetatif Pada Sungai Yang Mengalir ke Danau Toba Sebagai Ekosistem 
4 - 150 
Bagian Hilir WS Asahan (Lanjutan) 
B Pulau samosir 
1 A. Simala -Comunity development 
-Penghijauan 
PT. JASAPATRIA GUNATAMA 
Makadamia, kemiri, bamboo, 
kemiri, dll 
2 A. Sigumbang -Comunity development 
-Penghijauan 
Makadamia, kemiri, bamboo, 
kemiri, dll 
3 A. Bolon -Penghijauan 
-Comunity development 
Makadamia, kemiri, bamboo, 
kemiri, dll 
4 A. Silabung -Penghijauan 
-Comunity development 
Makadamia, kemiri, bamboo, 
kemiri, dll 
5 
S. Guluan -Penghijauan 
-Comunity development 
-Aneka usaha kehutanan 
Makadamia, kemiri, bamboo, 
kemiri, dll 
6 
S.Arun -Penghijauan 
-Comunity development 
-Wana tani 
Makadamia, kemiri, bamboo, 
kemiri, dll 
7 A. Simaratuang -Penghijauan 
-Comunity development 
Makadamia, kemiri, petai bamboo, 
kemiri, dll 
8 
A. Sitiung-tiung -Penghijauan 
-Comunity development 
-Aneka usaha kehutanan 
Makadamia, kemiri, petai,bamboo, 
kemiri, dll 
Keterangan : Jarak tanam pokok M. Hildebrandii 5 x 5 m
Laporan Akhir 
Penyusunan Pola Pengelolaan Sumber Daya Air Wilayah Sungai Asahan. 
4. Pola Konservasi Waduk dan Danau 
Semakin rusaknya kawasan hutan, mengakibatkan sebagian besar waduk yang 
dulunya berfungsi dengan baik, sekarang ini semakin parah kondisinya. 
Sementara itu, demand akan air semakin tinggi untuk keperluan berbagai 
pembangunan. Perkembangan kebutuhan air yang demikian tersebut 
mengharuskan kita akan upaya peningkatan suply air. Waduk dan danau harus 
dikonservasi dalam rangka peningkatan pasokan air. Konservasi waduk dan 
danau yang dimaksudkan disini adalah konservasi dengan pendekatan vegetatif. 
Di kabupaten Samosir misalnya terdapat waduk Aek aritonang, dan danau 
Sidikoni. Danau dan waduk ini dapat dilestarikan dengan pola konservasi 
vegetatif. Pola konservasi yang disarankan pada waduk dan danau dengan 
menanami pohon mengelilingi danau dengan radius minimal 500 m. Jenis 
tanaman yang disarankan adalah tanaman berdaun lebar atau tanaman 
campuran. Tanaman makadamia merupakan satu pilihan yang tepat. 
Apabila lahan sekitar danau bukan milik negara tapi merupakan milik 
masyarakat, maka pola konservasi dengan pendekatan vegetatif dapat 
dilakukan dengan pola agroforestri yatu merupakan kombinasi antara tanaman 
pohon dengan tanaman pertanian yang dapat memberikan hasil sampingan 
pada masyarakat. Cara lain yang dapat dilakukan adalah dengan menanam 
hutan rakyat yang bernilai ekonomis terhadap masyarakat sekitar. Pada 
Tabel 4.58. 
Tabel 4.58. Pola Konservasi Pendekatan Vegetatif Sekitar Danau Waduk. 
No. Pola konservasi Keberadaan waduk Jenis tanaman yang diusulkan 
1 -Reboisasi 
4 - 151 
-Hutan 
kemasyarakatan 
-Pengayaan 
tanaman 
Didalam kawasan hutan -Tanaman makadame 
PT. JASAPATRIA GUNATAMA 
-Tanaman campuran pohon 
dengan pertanian 
2 - Hutan Rakyat 
-Aneka usaha 
kehutanan 
Lahan masyarakat -Durian,Kemiri, karet, melinjo, 
kemenyaan, jengkol petai dan 
bambu. 
3 Community 
development 
-Lahan di kawasan hutan 
negara- 
-lahan masyarakat/diluar 
kawasan hutan 
Menggerakkan peran serta 
masyarakat sekitar danau dan 
waduk
Laporan Akhir 
Penyusunan Pola Pengelolaan Sumber Daya Air Wilayah Sungai Asahan. 
Jenis komoditi hutan rakyat yang banyak dijumpai di wilayah Sumatera Utara 
disesuaikan dengan kondisi ekologi wilayah masing-masing. Umumnya jenis 
tanaman untuk hutan rakyat yang banyak dijumpai di wilayah Sumatera Utara 
merupakan jenis lokal dan mempunyai nilai ekonomis yang cukup tinggi. 
Penyebaran komoditi tersebut, maka potensi hutan rakyat yang ada di wilayah 
Sumatera Utara disajikan seperti Tabel 4.59. 
Tabel 4.59. Data Potensi dan Penyebaran Hutan Rakyat di Provinsi Sumatera Utara 
4 - 152 
No. Kabupaten Jenis Tanaman Yang 
PT. JASAPATRIA GUNATAMA 
Dominan 
1 Langkat Durian dan Bambu 
2 Karo Kemiri 
3 Dairi Durian, Karet 
4 Tapanuli Utara Pinus, Kemenyan 
5 Tapanuli 
Selatan 
Karet 
Kulit Manis, Durian 
Pinus 
6 Simalungun Pinus, Kemiri, Bambu 
7 Labuhan Batu Karet 
8 Asahan Karet 
Jumlah 
Sumber : BPDAS Asahan Barumun 
5. Pola Konservasi Lainnya 
a. Pola Konservasi Vegetatif pada Lahan berlereng > 30 % 
Apabila kita melintasi kawasan danau Toba dari arah Medan menuju Porsea, 
nampak di sebelah kiri kita pegunungan terjal. Masalah pemukiman 
penduduk yang ada di sekitar tepian Danau Toba, lahan lereng-lereng yang 
curam, perlu segera diperhatikan, karena penggunaan tanah dengan 
berbagai jenis tanaman setahun pada lereng 30% ternyata menghasilkan 
erosi dan run-of yang lebih besar jika dibandingkan dengan tanaman hutan. 
Konservasi pada lahan berlereng curam rata-rata > 30 % lebih baik dilakukan 
dengan metode vegetatif. Menurut penelitian yang dilakukan Litbang 
kehutanan Siantar, bahwa pola konservasi dengan metode vegetatif jauh 
lebih baik dan murah. 
Jenis yang direkomendasikan adalah tanaman campuran daun lebar 
dengan berbagai tanaman hutan rakyat dan tanaman agroforestri. Tanaman 
pokok yang direkomendasikan adalah makadamia (M. Hildebrandii). Pola 
konservasi dengan pergiliran tanaman sangat disarankan. Dengan pergiliran
Laporan Akhir 
Penyusunan Pola Pengelolaan Sumber Daya Air Wilayah Sungai Asahan. 
tanaman pada lereng > 30 % dapat mengurangi erosi, hal ini sesuai dengan 
hasil penelitian yang dilakukan litbang Kehutanan P. Siantar di Sungai 
Naborsahon, Kec Lumban Julu. 
Salah satu persoalan utama dalam pelestarian kawasan hutan di sekitar 
danau Toba selama ini adalah kebakaran hutan. Pada musim kemarau 
potensi kebakaran hutan sangat tinggi, hal ini diakibatkan serasah di lantai 
hutan sangat kering dan mudah terbakar. Kondisi yang demikian ini akan, 
besar peluangnya sebagai pemicu kebakaran manakala masyarakat 
membuang puntung rokok di pinggir jalan. 
Selama ini tanaman pinus banyak ditanam di sekitar danau Toba. Namun 
tanaman pinus mudah terbakar sehingga kurang baik. Apabila musim 
kemarau tanaman ini cepat terbakar. Selain tanaman ini kurang baik ditinjau 
dari kesuburan tanah. Oleh karena itu perlu dipertimbangkan dan diganti 
dengan jenis lainnya. Salah satu jenis tanaman yang memenuhi keempat 
syarat diatas adalah tanaman daun lebar Macadamia Hildebrandii. Hamzah 
(1985), mengemukakan agar tanaman makadamia digunakan sebagai 
tanaman pokok disekitar danau Toba. Tanaman makadame biasanya 
ditanam dengan jarak tanam 5 m x 5 m dan pada umur 5 tahun tajuknya 
sudah rapat/rimbun. Buah tanaman ini dimanfaatkan untuk makanan ternak. 
Tegakan tanaman M. Heldebrandii mampu menekan pertumbuhan 
beberapa jenis tumbuhan bawah, hal ini memungkinkan untuk memperkecil 
bahaya kebakaran terutama kebakaran permulaan. Intensitas cahaya, suhu 
dan kelembaban udara mungkin berpengaruh terhadap perubahan 
komposisi tumbuhan bawah. Intensitas cahaya dan suhu udara di bawah 
tekanan M. Heldebrandii lebih rendah daripada di bawah tegakan Pinus 
merkusii maupun pada areal terbuka, sebaliknya kelembaban udara di 
bawah tegakan M. Heldebrandii lebih tinggi. Kondisi yang demikian ini akan 
dapat mengurangi bahaya kebakaran. 
Kehadiran TPL atau PT. Toba Pulp Lestari (dulu bernama PT Inti Indorayon 
Utama atau IIU) kadang-kadang membawa dilema, disatu sisi kita 
memerlukan kelestarian danau Toba dan disisi lain kita memerlukan 
pembangunan ekonomi. Dari sisi pembangunan ekonomi kita mengharapkan 
kehadiran PT. TPL, perannya terhadap pendapatan daerah di kabupaten 
sekitar danau Toba, penyerapan tenaga kerja dan lain sebagainya. Namun di 
4 - 153 
b. Pola Konservasi Vegetatif Mengatasi Kebakaran 
c. Pola Konservasi pada Hutan Tanaman Industri 
PT. JASAPATRIA GUNATAMA
Laporan Akhir 
Penyusunan Pola Pengelolaan Sumber Daya Air Wilayah Sungai Asahan. 
lain pihak lokasi HTI yang berada di daerah tangkapan air danau Toba, 
menjadikan perusahaan ini agak berbeda dengan perusahaan lainnya. 
Dalam konteks pelestarian danau Toba, perhatian masyarakat sekitar danau 
Toba, nasional dan internasional terhadap perusahaan ini wajar berlebihan. 
Permasalahnnya adalah bagaimana mengoptimalkan fungsi konservasi 
dengan fungsi ekonomi dari aktifitas PT. TPL. Optimalisasi fungsi itu dapat 
berjalan seimbang dengan pola konservasi sebagai berikut : 
(a) Konsesi yang diberikan jangan berada di hulu sungai yang masuk ke 
(b) Menghindarkan sedapat mungkin pohon-pohon yang ber-zat allelophaty, 
yaitu zat yang menghambat/menekan pertumbuhan tanaman penutup 
tanah lainnya, misalnya jenis pinus. Itulah sebabnya kalau kita saksikan 
disekeliling tanaman pinus selalu bersih dari tumbuhan bawah. Dengan 
tidak adanya/berkurang tanaman tumbuhan bawah tersebut, maka run 
off menjadi besar dan infiltrasi menjadi kecil dan akibatnya kemampuan 
menahan air hujan menjadi sangat rendah. Dan pada gilirannya sumur 
penduduk cepat kering dimusim kemarau. 
(c) Berpartisipasi aktif membina comunity development dengan cara 
memberikan bantuan pada masyarakat yang berada di hulu sungai yang 
masuk ke danau Toba (lihat 26 sungai yang mengalir ke danau Toba) 
(d) Perusahaan ini perlu meningkatkan bantuan langsung ke masyarakat 
Fungsi hutan lindung sangat peting dalam pengaturan tata air ekosistem 
bagian hulu atau yang kita sebut sebagai daerah tangkapan air Danau Toba 
(DTA. D. Toba). Pada Tabel 4.54 diperlihatkan hutan lindung disekitar kawasan 
danau Toba. 
Kondisi vegetasi di hutan lindung tersebut harus diprioritaskan pelaksanaan 
konservasinya, mengingat peranannya yang sangat besar akan fungsi hidro 
orologis. Pola konservasi jenis pertama adalah dilakukan adalah dengan 
melakukan reboisasi pada lahan kosong atau semak belukar dan alang-alang 
yang terdapat/tersebar di lahan hutan lindung. Pola konservasi lainnya 
adalah adalah pengayaan (enrichment plannting) pada hutan sekunder 
atau hutan berkerapatan jarang atau penutupan tajuknya termasuk kategori 
jelek sampai sangat jelek. 
4 - 154 
danau Toba 
d. Pola konservasi hutan lindung 
PT. JASAPATRIA GUNATAMA
Laporan Akhir 
Penyusunan Pola Pengelolaan Sumber Daya Air Wilayah Sungai Asahan. 
4.6.2.1.2. Pola Konservasi Ekosistem Hilir (DAS, Asahan, Silau dan Piasa) 
Dari penentuan erosi eksisting pada tahun 2006 sebagaimana telah diuraikan 
pada bagian erosi, dapat dilihat bahwa erosi pada ekosistem bagian hilir, yaitu 
DAS Asahan, DAS Silau dan DAS Piasa tergolong berat pada DAS Piasa dan 
tergolong sangat besart pada DAS Asahan dan DAS Silau. Sudah barang tentu 
erosi pada ketiga DAS tersebut sangat berat dimasa yang akan datang 
sebagaimana diperlihatkan hasil prediksi tahun 2010, 2015 dan 2030 yang telah 
diuraikan dibagian depan. Untuk meminimalisasi atau menguranginya diperlukan 
berbagai upaya konservasi. 
Keterkaitan antara ekosistem hulu dan hilir, lagi-lagi penting dijadikan dalam 
pengelolaan WS Asahan secara terpadu. Hulu sungai Asahan adalah daerah 
tangkapan air danau Toba (DTA. Toba). Sedangkan hulu sungai Silau adalah 
Kabupaten Asahan, Kabupaten Simalungun. Dengan demikian dengan 
melakukan upaya konservasi di DTA D. Toba akan berdampak positif pada 
daerah bawahannya, yaitu DAS Asahan, dan DAS Silau dan DAS Piasa. Demikian 
juga halnya, apabila dilakukan konservasi yang baik pada DAS Asahan akan 
berdampak positip pada DAS dibawahnya, yaitu DAS Silau. 
Berikut ini akan diuraikan pola pengelolaan konservasi yang perlu dilakukan 
dalam rangka meminimalisasi erosi dan sedimentasi pada DAS Asahan, DAS Silau 
dan DAS Piasa. 
1. Pola Konservasi Lahan Kritis Di Dalam Kawasan Hutan Ekositem Hilir 
Salah satu parameter kondisi ekosistem berfungsi atau tidak adalah erosi, semakin 
kecil erosi biasanya penutupan lahannya semakin baik. Penutupan lahan yang 
jelek dapat dilihat dari kondisi lahan kritis dari suatu tangkapan air. Sebaran lahan 
kritis pada ekosistem bagian hilir yang mencakup Kabupaten Asahan, Tobasa, 
Simalungun dan Tanjung Balai disajikan pada Tabel 4.60. 
Dari Tabel 4.60, jumlah lahan kritis dan sangat sangat kritis yang perlu diupayakan 
penanganannya adalah: 
 Pada kabupaten Asahan, kecamatan yang perlu diprioritaskan 
penanganan lahan kritis dan sangat kritis di dalam kawasan hutan berturut-turut 
kecamatan Bandar Pasir Mandogi, Bandar Pulo, Pulau Rakyat, Sei 
4 - 155 
Kepayang dan tanjung Tiram. 
PT. JASAPATRIA GUNATAMA
Laporan Akhir 
Penyusunan Pola Pengelolaan Sumber Daya Air Wilayah Sungai Asahan. 
 Pada kabupaten Toba Samosir, kecamatan yang perlu diprioritaskan 
penanganan lahan kritis dan sangat kritis di dalam kawasan hutan berturut-turut 
 Pada kabupaten Simalungun, kecamatan yang perlu diprioritaskan 
penanganan lahan kritis yang berada di dalam kawasan hutan adalah 
kecamatan Simalungun. 
Berdasarkan kondisi lahan kritis dan sangat kritis di daerah tangkapan air WS 
Asahan bagian hilir sebagaimana Tabel 4.60 diatas dapat disusun pola konservasi 
dalam mengentaskan lahan kritis di dalam kawasan hutan sebagaimana 
diperlihatkan pada Tabel 4.61. 
4 - 156 
kecamatan Habinsaran, Porsea dan Silaen. 
PT. JASAPATRIA GUNATAMA
Laporan Akhir 
Penyusunan Pola Pengelolaan Sumber Daya Air Wilayah Sungai Asahan. 
4 - 157 
Tabel 4.60. Sebaran Lahan Kritis di Dalam Kawasan Hutan WS Asahan Bagian Hilir 
NO. Kec. Masuk Dalam Ekosistem 
Hilir 
PT. JASAPATRIA GUNATAMA 
Tingkat Kekritisan Lahan (ha) 
Total (ha) 
Jumlah Kritis dan S.Kritis (ha) 
Tidak 
Kritis Potensi Kritis Agak Kritis Kritis Sangat Kritis Jumlah (ha) Persentase (%) 
(1) (2) (3) (4) (5) (6) (7) (8) (9) (10) 
I Kab. Asahan 
Air Batu 0,00 0,00 407,44 0,00 0,00 407,44 0,00 0,00 
Air Joman 0,00 0,39 2.879,96 36,64 0,00 2.916,99 36,64 1,26 
Bandar Pasir Mandoge 0,00 0,00 31.318,58 1.863,45 1.327,52 34.509,55 3.190,97 9,25 
Bandar Pulau 0,00 0,00 27.066,27 3.175,96 5.920,69 36.162,92 9.096,65 25,15 
Buntu Pane 0,00 0,00 650,20 0,00 0,00 650,20 0,00 0,00 
Pulau Rakyat 0,00 5.182,60 15.664,59 2.062,67 210,17 23.120,03 2.272,84 9,83 
Sei Kepayang 0,00 11.965,78 11.088,51 1.414,17 0,00 24.468,46 1.414,17 5,78 
Simpang Empat 0,00 0,00 70,79 17,53 0,00 88,32 17,53 19,85 
Tanjung Tiram 0,00 0,00 3.526,42 762,52 0,00 4.288,94 762,52 17,78 
Jumlah I 0,00 17.148,77 92.672,76 9.332,94 7.458,38 126.612,85 16.791,32 88,89 
persentase 0,00 13,54 73,19 7,37 5,89 100,00 13,26 
II Kab. Toba Samosir 
Lumban Julu 0,00 0,00 1.157,73 0,00 0,00 1.157,73 0,00 0,00 
Habinsaran 0,00 0,00 14.792,37 673,43 307,66 15.773,46 981,09 6,22 
Porsea 0,00 0,00 7.671,94 172,64 55,75 7.900,33 228,39 2,89 
Silaen 0,00 0,00 798,93 25,84 0,00 824,77 25,84 3,13 
Jumlah II 0,00 0,00 24.420,97 871,91 363,41 25.656,29 1.235,32 12,24 
persentase 0,00 0,00 95,19 3,40 1,42 100,00 4,81 
III Kab. Simalungun 
Tanah Jawa 0,00 0,83 4.597,07 75,81 592,79 5.266,50 668,60 12,70 
Girsang Sipangan Bolon 0,00 0,00 10,43 0,00 0,00 10,43 0,00 0,00 
Jumlah III 0,00 0,83 4.607,50 75,81 592,79 5.276,93 668,60 12,70 
persentase 0,00 0,02 87,31 1,44 11,23 100,00 12,67 
Total I + II + III 0,00 17.149,60 121.701,23 10.280,66 8.414,58 157.546,07 18.695,24 113,83
Laporan Akhir 
Penyusunan Pola Pengelolaan Sumber Daya Air Wilayah Sungai Asahan. 
Tabel 4.61. Pola Konservasi Lahan Kritis di Dalam Kawasan Hutan Ekosistem Hilir 
4 - 158 
WS Asahan . 
No Pola 
Konsrvasi 
PT. JASAPATRIA GUNATAMA 
Arahan Lokasi Arahan Lokasi 
(1) (2) (3) (4) 
1. Reboisasi  kawasan hutan negara : HL, 
HSAW, HPT, HPK 
 tidak dikuasai masyarakat 
 penutupan lahan terbuka/semak 
belukar 
 lokasi jauh 
 potensi hutan rendah 
Kecamatan Bandar Pasir 
Mandogi, Bandar Pulo, Pulau 
Rakyat, Sei Kepayang dan 
tanjung Tiram, Habinsaran, 
Porsea, Silaen, dan Simalungun 
2. Pengkayaan 
Tanaman 
 didalam kawasan hutan negara 
 vegetasi sekunder (log over area) 
 potensi kawasan 
menurun/rendah 
 tanaman yang ditanam 
merupakan jenis tanaman 
komersil 
Kecamatan Bandar Pasir 
Mandogi, Bandar Pulo, Pulau 
Rakyat, Sei Kepayang dan 
tanjung Tiram, Habinsaran, 
Porsea, Silaen, dan Simalungun 
3 Grass Barrier  diluar/didalam kawasan hutan 
negara terutama tebing sungai 
 run off tinggi 
 lahan kritis atau lahan terbuka 
Kecamatan Bandar Pasir 
Mandogi, Bandar Pulo, Pulau 
Rakyat, Sei Kepayang dan 
tanjung Tiram, Habinsaran, 
Porsea, Silaen, dan Simalungun 
4 Alley 
Cropping 
 dikawasan pemukiman 
 terdapat lebih dari 2 jenis 
tanaman (tahunan dan pangan) 
 run off tinggi 
Kecamatan Bandar Pasir 
Mandogi, Bandar Pulo, Pulau 
Rakyat, Sei Kepayang dan 
tanjung Tiram, Habinsaran, 
Porsea, Silaen, dan Simalungun 
5 Aneka Usaha 
Kehutanan 
 kegiatan didalam dan diluar 
kawasan hutan negara 
 ada masyarakat 
 tersedia tanaman pokok: kayu-kayuan 
dan mpts 
 komoditi yang dikembangkan 
cenderung tanaman semusim 
 hasil yang diharapkan adalah 
non kayu 
Kecamatan Bandar Pasir 
Mandogi, Bandar Pulo, Pulau 
Rakyat, Sei Kepayang dan 
tanjung Tiram Habinsaran, 
Porsea, Silaen, dan Simalungun 
6 Teras  diluar kawasan hutan 
 kemiringan berkisar 15 – 35 % 
 solum tanah sedang sampai 
dalam 
 tingkat laju erosi lahan tingi 
Kecamatan Bandar Pasir 
Mandogi, Bandar Pulo, Pulau 
Rakyat, Sei Kepayang dan 
tanjung Tiram Habinsaran, 
Porsea, Silaen, dan Simalungun 
7 Dam 
Penahan 
 diluar/didalam kawasan hutan 
 penutupan lahan jelek (lahan 
kritis) 
 kemiringan berkisar 15 – 35 % 
 solum tanah sedang sampai 
dalam 
 tingkat laju erosi lahan tinggi 
 luas daerah tangkapan maksimal 
75 ha. 
Kecamatan Bandar Pasir 
Mandogi, Bandar Pulo, Pulau 
Rakyat, Sei Kepayang dan 
tanjung Tiram Habinsaran, 
Porsea, Silaen, dan Simalungun
Laporan Akhir 
Penyusunan Pola Pengelolaan Sumber Daya Air Wilayah Sungai Asahan. 
2. Pola Konservasi Lahan Kritis Di Luar Kawasan Hutan WS Hilir 
Tidak semua daerah tangkapan air DAS Asahan, DAS Silau dan DAS Piasa 
berlokasi dalam dalam kawasan hutan, tetapi sebagian berada di luar kawasan 
hutan. Lahan kritis yang berada di luar kawasan hutan diperlihatkan pada 
Tabel 4.62. 
Berdasarkan informasi pada Tabel 4.62 dapat disusun pola konservasi lahan kritis 
yang berada di luar kawasan sebagaimana Tabel 4.63. Dari Tabel 4.62 
memperlihatkan lahan kritis dan sangat kritis paling besar adalah sebagai berikut: 
 Pada kabupaten Asahan, kecamatan yang perlu diprioritaskan 
penanganan lahan kritis dan sangat kritis di luar kawasan hutan berturut-turut 
kecamatan Bandar Pasir Mandogi, Bandar Pulo, Tanjung Tiram dan Sei 
 Pada kabupaten Toba Samosir, kecamatan yang perlu diprioritaskan 
penanganan lahan agak kritis di luar kawasan hutan adalah kecamatan 
Habinsaran. 
 Pada kabupaten Simalungun, kecamatan yang perlu diprioritaskan 
penanganan lahan agak kritis yang berada di luar kawasan hutan adalah 
kecamatan Tanah Jawa. 
 Pada kabupaten Tanjung Balai, kecamatan yang perlu diprioritaskan 
penanganan lahan agak kritis yang berada di luar kawasan hutan adalah 
kecamatan Tanjung Balai. 
4 - 159 
Kepayang. 
PT. JASAPATRIA GUNATAMA
Laporan Akhir 
Penyusunan Pola Pengelolaan Sumber Daya Air Wilayah Sungai Asahan. 
4 - 160 
Tabel 4.62. Sebaran Lahan Kritis di Luar Kawasan Hutan WS Asahan Bagian Hilir 
NO. Kec. Masuk dalam Ekosistem 
Hilir 
PT. JASAPATRIA GUNATAMA 
Tingkat Kekritisan Lahan (ha) 
Total (ha) 
Jumlah Kritis dan S.Kritis (ha) 
Tidak Kritis Potensi Kritis Agak Kritis Kritis Sangat Kritis Jumlah (ha) Persentase (%) 
(1) (2) (3) (4) (5) (6) (7) (8) (9) (10) 
I Kab. Asahan 
Air Batu 0,00 0,00 16.467,95 0,00 0,00 16.467,95 0,00 0,00 
Air Joman 0,00 0,00 16.683,11 0,00 0,58 16.683,69 0,58 0,00 
Bandar Pasir Mandoge 0,00 0,00 27.855,84 3.489,94 0,00 31.345,78 3.489,94 11,13 
Bandar Pulau 0,00 0,00 26.907,18 11.164,74 0,00 38.071,92 11.164,74 29,33 
Buntu Pane 0,00 0,00 21.645,15 0,00 0,00 21.645,15 0,00 0,00 
Kisaran 0,00 0,00 10.024,09 0,00 0,00 10.024,09 0,00 0,00 
Pulau Rakyat 0,00 0,00 9.686,65 33,29 0,00 9.719,94 33,29 0,34 
Sei Kepayang 0,00 0,00 23.857,25 2.869,77 0,20 26.727,22 2.869,97 10,74 
Simpang Empat 0,00 0,00 20.401,91 552,72 0,00 20.954,63 552,72 2,64 
Tanjung Tiram 0,00 0,00 1.685,73 0,00 0,00 1.685,73 0,00 0,00 
Jumlah I 0,00 0,00 175.214,86 18.110,46 0,78 193.326,10 18.111,24 54,18 
persentase 0,00 0,00 90,63 9,37 0,00 100,00 9,37 
II Kab. Toba Samosir 
Habinsaran 0,00 0,00 84,71 0,00 0,00 84,71 0,00 0,00 
Jumlah II 0,00 0,00 84,71 0,00 0,00 84,71 0,00 0,00 
persentase 0,00 0,00 100,00 0,00 0,00 100,00 0,00 
III Kab. Simalungun 
Tanah Jawa 0,00 0,00 709,90 0,00 0,00 709,90 0,00 0,00 
Jumlah III 0,00 0,00 709,90 0,00 0,00 709,90 0,00 0,00 
persentase 0,00 0,00 100,00 0,00 0,00 100,00 0,00 
IV Kab. Tanjung Balai 
Tanjung Balai 0,00 0,00 7.995,00 0,00 0,02 7.995,02 0,02 0,00 
Jumlah III 0,00 0,00 7.995,00 0,00 0,02 7.995,02 0,02 0,00 
persentase 0,00 0,00 100,00 0,00 0,00 100,00 0,00 
Total I + II + III + IV 0,00 0,00 184.004,47 18.110,46 0,80 202.115,73 18.111,26 54,18
Laporan Akhir 
Penyusunan Pola Pengelolaan Sumber Daya Air Wilayah Sungai Asahan. 
Tabel 4.63. Pola Konservasi Lahan Kritis di Luar Kawasan Hutan WS Bagian Hilir 
No Pola 
4 - 161 
Konservasi 
PT. JASAPATRIA GUNATAMA 
Arahan Lokasi Arahan Lokasi 
(1) (2) (3) (4) 
1. Agroforestry  Diluar kawasan hutan 
 Ada masyarakat/kelembagaan 
 Bisa dilaksanakan tumpangsari 
Kecamatan, Bandar Pasir 
Mandogi, Bandar Pulo, Tanjung 
Tiram, Sei Kepayang, Habinsaran, 
Tanah Jawa, dan Tanjung Balai.. 
2. Hutan Rakyat  diluar hutan kawasan negara 
 lahan kurang produktif 
 ada kepemilikan/status lahannya 
jelas 
 luas minimal 0,4 ha 
 tanaman kayu-kayuan 
Kecamatan, Bandar Pasir 
Mandogi, Bandar Pulo, Tanjung 
Tiram, Sei Kepayang, Habinsaran, 
Tanah Jawa, dan Tanjung Balai.. 
3 Penghijauan  diluar kawasan hutan 
 kritis/tidak produktif 
 ada pemilikan/pengusahaan lahan 
Kecamatan, Bandar Pasir 
Mandogi, Bandar Pulo, Tanjung 
Tiram, Sei Kepayang, Habinsaran, 
Tanah Jawa, dan Tanjung Balai.. 
4 Wanatani/wa 
nafarma 
 diluar kawasan hutan 
 jenis tanaman pangan dan obat-obatan 
 lahan kurang produktif 
Kecamatan, Bandar Pasir 
Mandogi, Bandar Pulo, Tanjung 
Tiram, Sei Kepayang, Habinsaran, 
Tanah Jawa, dan Tanjung Balai.. 
5 Grass Barrier  diluar/didalam kawasan hutan 
negara terutama tebing sungai 
 run off tinggi 
 lahan kritis atau lahan terbuka 
Kecamatan, Bandar Pasir 
Mandogi, Bandar Pulo, Tanjung 
Tiram, Sei Kepayang, Habinsaran, 
Tanah Jawa, dan Tanjung Balai.. 
6 Alley 
Cropping 
 dikawasan pemukiman 
 terdapat lebih dari 2 jenis tanaman 
(tahunan dan pangan) 
 run off tinggi 
Kecamatan, Bandar Pasir 
Mandogi, Bandar Pulo, Tanjung 
Tiram, Sei Kepayang, Habinsaran, 
Tanah Jawa, dan Tanjung Balai.. 
7 Aneka Usaha 
Kehutanan 
 kegiatan didalam dan diluar 
kawasan hutan negara 
 ada masyarakat 
 tersedia tanaman pokok : kayu-kayuan 
dan mpts 
 komoditi yang dikembangkan 
cenderung tanaman semusim 
 hasil yang diharapkan adalah non 
kayu 
Kecamatan, Bandar Pasir 
Mandogi, Bandar Pulo, Tanjung 
Tiram, Sei Kepayang, Habinsaran, 
Tanah Jawa, dan Tanjung Balai..
Laporan Akhir 
Penyusunan Pola Pengelolaan Sumber Daya Air Wilayah Sungai Asahan. 
Tabel 4.63. Pola Konservasi Lahan Kritis di Luar Kawasan Hutan WS Bagian Hilir 
4 - 162 
(Lanjutan) 
8 Teras  diluar kawasan hutan 
 kemiringan berkisar 15 – 35 % 
 solum tanah sedang sampai dalam 
 tingkat laju erosi lahan tingi 
PT. JASAPATRIA GUNATAMA 
Kecamatan, Bandar Pasir 
Mandogi, Bandar Pulo, Tanjung 
Tiram, Sei Kepayang, Habinsaran, 
Tanah Jawa, dan Tanjung Balai.. 
9 Dam 
Penahan 
 diluar/didalam kawasan hutan 
 penutupan lahan jelek (lahan kritis) 
 kemiringan berkisar 15 – 35 % 
 solum tanah sedang sampai dalam 
 tingkat laju erosi lahan tinggi 
 luas daerah tangkapan maksimal 
75 ha. 
Kecamatan, Bandar Pasir 
Mandogi, Bandar Pulo, Tanjung 
Tiram, Sei Kepayang, Habinsaran, 
Tanah Jawa, dan Tanjung Balai.. 
3. Pola Konservasi Vegetatif Sempadan Sungai Asahan, Silau dan Piasa 
a. Permasalahan 
Pemasalahan sempadan sungai pada WS Asahan adalah peningkatan alih 
fungsi lahan menjadi tanaman perkebunan kelapa sawit. Penduduk yang 
bermukim di sepanjang sungai masih kurang menyadari pentingnya fungsi 
sempadan sungai, umumnya masyarakat yang tergolong berpendapatan 
kurang, sehingga solusi utamanya adalah bagaimana meningkatkan 
pendapatan alternatif dari tanaman yang akan di tanam di semapadan 
sungai. Dimana tanaman tersebut dapat memberikan hasil sampingan pada 
masyarakat. Dengan demikian diharapkan masyarakat setempat merasa 
memiliki, dan pada gilirannya ikut menanam demi mengambil hasilnya, tanpa 
mengorbankan fungsi perlindungan. 
b. Pemilihan jenis tanaman 
Tanaman yang sesuai ditanam sepanjang sungai Asahan, Silau dan Piasa 
adalah jenis yang dapat memberikan hasil sampingan pada masyarakat, 
serta species site maching memerlukan air yang banyak. Tanaman yang 
disarankan adalah campuran yang memberikan fungsi perlindungan secara 
hidro-orologis dengan yang memberikan hasil sampingan. Jenis-jenis tersebut 
antara lain, tanaman bambu, rotan, mangga, petai, nangka, kemiri, alpukat 
dan lain sebagainya,
Laporan Akhir 
Penyusunan Pola Pengelolaan Sumber Daya Air Wilayah Sungai Asahan. 
Berdasarkan uraian diatas dapat disarankan pola konservasi vegetatif pada 
sungai Asahan, Silau dan Piasa adalah dengan pola penghijauan, comunity 
development sebagaimana Tabel 4.64. 
Semakin kearah hilir semakin kompleks permasalahan pada sempadan 
sungai, seperti pada sempadan sungai Silau dan arah Tanjung Balai, pada 
sempadan ini banyak penduduk bermukim. Konservasi dengan pendekatan 
vegetatif dan teknis sipil saja tidak akan cukup, sehingga upaya konservasi 
melalui peningkatan peran serta masyarakat/penduduk (comunity 
development) memegang peranan penting dalam konservasi sempadan 
sungai semakin ke arah hilir WS Asahan. 
4 - 163 
c. Pola konservasi vegetatif 
d. Comunity development 
Tabel 4.64. Pola Konservasi Sempadan Sungai Asahan, Silau dan Piasa 
No Nama 
Sungai 
PT. JASAPATRIA GUNATAMA 
Pola Konservasi Jenis yang disarankan 
(1) (2) (3) (4) 
1. Asahan  Penghijauan 
 Alley Cropping 
 Aneka usaha kehutanan 
 Agroforestry 
 Penanaman sesuai kontor 
 Comunity development 
Tanaman bambu, rotan, 
petai, nangka, mangga, 
kemiri, sotul, sirsak, dan durian 
2. Silau  Penghijauan 
 Alley Cropping 
 Agroforestry 
 Comunity development 
Tanaman bambu, rotan, 
petai, nangka, mangga, 
kemiri, sotul, sirsak, dan durian 
3 Piasa  Penghijauan 
 Alley Cropping 
 Agroforestry 
 Comunity development 
Tanaman bambu, rotan, 
petai, nangka, mangga, 
kemiri, sotul, sirsak, dan durian
Laporan Akhir 
Penyusunan Pola Pengelolaan Sumber Daya Air Wilayah Sungai Asahan. 
4. Pola Konservasi Kawasan Hutan Damtolu 
Apabila disimak Tabel 4.58 sebaran lahan kritis pada kawasan hutan dengan 
Tabel 4.60 dapat dilihat bahwa lahan kritis dan sangat kritis justru paling luas pada 
kawasan hutan. Hal ini mengindikasikan banyaknya kawasan hutan yang parah, 
padahal fungsi kawasan hutan terutama hutan lindung sangat penting bagi WS 
Asahan. Salah satu hulu sungai silau adalah kawasan hutan Damtolu yang 
terletak pada kecamatan Pulau Rakyat, Sei Kepayang, Aek Kuasa, kondisinya 
sudah parah. Padahal kawasan ini sangat vital fungsinya bagi perlindungan 
sungai Silau. Upaya alih fungsi kawasan ini menjadi lahan sawit seyogyanya 
dihindarkan. Pola konservasi kawasan hutan Damtolu diperlihatkan pada 
Tabel 4.65. 
Tabel 4.65. Pola Konservasi Kawasan Hutan Damtolu 
No. Pola konservasi Kondisi Kawasn hutan Jenis tanaman yang 
4 - 164 
PT. JASAPATRIA GUNATAMA 
diusulkan 
1 - Reboisasi 
- Hutan kemasyarakatan 
-Lahan kososng 
-Lahan alang-lang 
-Vegetasi asli 
2 Pengayaan tanaman Permudaan tanaman 
sangat kurang baik 
tingkat seedling, pole, 
tiang dan pohon 
Jenis asli setempat 
3 Hutan kemasyarakan Ketergantungan 
masyarakat hutan 
tinggi 
Jenis mangga, magka, 
kemiri, durian petai, dll. 
4 Aneka usaha kehutanan Penduduk sekitar 
kawasan rendah 
pengasilannya 
Campuran tanaman kayu-kayuan 
yang bersifat multi 
porpuse tree species 
4.7. Analisis Aspek Pengembangan Sumber Daya Air 
Skematisasi sistem tata air pada Wilayah Sungai Asahan dapat dilihat pada 
Gambar 4.24 sebagai berikut.
Laporan Akhir 
Penyusunan Pola Pengelolaan Sumber Daya Air Wilayah Sungai Asahan. 
4 - 165 
PT. JASAPATRIA GUNATAMA 
Gambar 4.24. Skematisasi Sistem Tata Air WS Asahan 
Hasil simulasi model DSS-Ribasim untuk kondisi kebutuhan air saat ini (tahun 2006) pada Gambar 4.25 dan Gambar 4.26 
menunjukkan bahwa ternyata semua kebutuhan air masih dapat dipenuhi secara utuh atau 100 persen. Hal ini sesuai 
dengan kenyataan bahwa pada saat ini tidak ada permasalahan dalam hal pemenuhan kebutuhan air.
Laporan Akhir 
Penyusunan Pola Pengelolaan Sumber Daya Air Wilayah Sungai Asahan. 
4 - 166 
PT. JASAPATRIA GUNATAMA 
Gambar 4.25. Debit Rata-Rata (m3/s) di WS Asahan
Laporan Akhir 
Penyusunan Pola Pengelolaan Sumber Daya Air Wilayah Sungai Asahan. 
4 - 167 
PT. JASAPATRIA GUNATAMA 
Gambar 4.26. Debit Minimum (m3/s) di WS Asahan 
Dari simulasi ini terungkap bahwa jumlah potensi sumber daya air di WS Asahan adalah sekitar 8,2 milyar meter kubik per-tahun, 
dimana 37 persen diantaranya atau sekitar 3 milyar meter kubik per-tahun merupakan air masuk (inflow) ke Danau 
Toba.
Laporan Akhir 
Penyusunan Pola Pengelolaan Sumber Daya Air Wilayah Sungai Asahan. 
4.7.1. Upaya-upaya Pengembangan Sumber Daya Air 
4.7.1.1. Upaya Peningkatan Pola Operasi Danau Toba untuk PLTA 
Wilayah Sungai Asahan memiliki Danau Toba dengan fungsinya yang sangat 
strategis dalam memasok daya listrik industri Inalum dan telah terjadi penurunan 
muka air, maka dilakukan simulasi operasi waduk dalam menentukan outflow 
yang paling optimal. 
Simulasi dilakukan berdasarkan data air masuk ke dalam danau Toba dari tahun 
1957 sampai dengan pertengahan tahun 2006. Data air masuk danau ini 
diperoleh dari perhitungan neraca air danau yang komponennya adalah air 
keluar (outflow), tinggi muka air serta evaporasi dan hujan. 
Data sejak tahun 2000 menunjukkan bahwa outflow rata-rata dari danau adalah 
sekitar 100 m3/s, dan terjadi penurunan muka air danau. Oleh karena itu simulasi 
dilakukan dengan outflow yang bervariasi antara 70 m3/s sampai dengan 100 
m3/s. 
Parameter yang digunakan sebagai indikator kinerja pengoperasian danau 
adalah besarnya defisit; realisasi target outflow (atau prosentase suksesnya 
outflow dipenuhi); dan prosentase muka air waduk tetap berada diatas 902,5 
yang merupakan syarat agar PLTA tetap dapat beroperasi. 
Hasil simulasi dapat dilihat pada Tabel 4.66 sebagai berikut. 
4 - 168 
Tabel 4.66. Hasil Simulasi Untuk Berbagai Target Outflow 
Target Outflow 
(m3/s) 
Realisasi Outflow 
(%) 
PT. JASAPATRIA GUNATAMA 
Defisit 
(m3/s) Prosentase diatas 902.5 m 
70 100.00 0.00 100.00 
75 100.00 0.00 100.00 
80 99.80 0.47 98.98 
90 96.90 1.83 96.94 
100 88.40 6.78 89.12 
Ternyata agar muka air danau selalu berada diatas elevasi 902,5 meter, maka air 
keluar danau (outflow) yang ditargetkan adalah 75 m3/s. 
Jika terpaksa, maka outflow tersebut masih dapat ditingkatkan sampai ke 90 
m3/s, sebab pada tingkat ini realisasi outflow masih diatas 90%. 
Akan tetapi pada target outflow sebesar 100 m3/s, kegagalan pemenuhan target 
maupun kondisi muka air yang di bawah 902,5 meter terjadi sudah lebih besar 
dari 10%, yang berarti sudah tidak dapat ditolerir lagi dengan tingkat keandalan 
90%.
Laporan Akhir 
Penyusunan Pola Pengelolaan Sumber Daya Air Wilayah Sungai Asahan. 
Gambar 4.27 sampai dengan Gambar 4.31 berikut menyajikan kondisi muka air 
danau Toba untuk berbagai tingkat target outflow. 
4 - 169 
Muka Air Danau Toba untuk berbagai Outflow 
12/5/2003 12/6/1999 12/7/1995 12/8/1991 12/9/1987 12/10/1983 12/11/1979 12/12/1975 12/13/1971 12/14/1967 12/15/1963 12/16/1959 Supply 
PT. JASAPATRIA GUNATAMA 
905.0 
904.5 
904.0 
903.5 
903.0 
902.5 
Dec-56 Dec-61 Dec-66 Dec-71 Dec-76 Dec-81 Dec-86 Dec-91 Dec-96 Dec-01 
Waktu (tahun) 
Muka air (m) 
70 m3/s 
80 m3/s 
90 m3/s 
100 m3/s 
Gambar 4.27. Muka air Danau Untuk Berbagai Target Outflow 
Lvl at ts end D. Toba 
Graph for location D. Toba 
SW reservoir node results 
905 
904 
903 
Gambar 4.28. Muka air Danau Toba (m) Untuk Outflow 75 m3/s
Laporan Akhir 
Penyusunan Pola Pengelolaan Sumber Daya Air Wilayah Sungai Asahan. 
4 - 170 
12/16/1959 12/15/1963 12/14/1967 12/13/1971 12/12/1975 12/11/1979 12/10/1983 12/9/1987 12/8/1991 12/7/1995 12/6/1999 12/5/2003 
12/16/1959 12/15/1963 12/14/1967 12/13/1971 12/12/1975 12/11/1979 12/10/1983 12/9/1987 12/8/1991 12/7/1995 12/6/1999 12/5/2003 
PT. JASAPATRIA GUNATAMA 
Lvl at ts end D. Toba 
Graph for location D. Toba 
SW reservoir node results 
Supply 
905 
904 
903 
Gambar 4.29. Muka Air Danau Toba (m) Untuk Outflow 80 m3/s 
Lvl at ts end D. Toba 
Graph for location D. Toba 
SW reservoir node results 
Supply 
905 
904 
903 
Gambar 4.30. Muka Air Danau Toba (m) Untuk Outflow 90 m3/s
Laporan Akhir 
Penyusunan Pola Pengelolaan Sumber Daya Air Wilayah Sungai Asahan. 
4 - 171 
12/16/1959 12/15/1963 12/14/1967 12/13/1971 12/12/1975 12/11/1979 12/10/1983 12/9/1987 12/8/1991 12/7/1995 12/6/1999 12/5/2003 
PT. JASAPATRIA GUNATAMA 
Lvl at ts end D. Toba 
Graph for location D. Toba 
SW reservoir node results 
Supply 
905 
904 
903 
Gambar 4.31. Muka Air Danau Toba (m) Untuk Outflow 100 m3/s 
4.7.1.2. Upaya Pengembangan Rencana Bendungan 
Menurut PT. Inalum akan ada rencana pembangunan bendungan PLTA Asahan 3 
yang masih dalam studi kelayakan . 
4.8. Analisis Pengendalian Banjir 
Berdasarkan hasil perhitungan Banjir Rencana yang dihitung dengan Model HEC 
dapat disimpulkan bahwa banjir yang terjadi di Bagian Hilir Sungai Asahan 
disebabkan oleh besarnya debit anak-anak sungai yang masuk ke Sungai 
Asahan Bagian Hilir antara lain : Sungai Piasa, Sungai Silau, Lokal Sungai Asahan 
bersamaan dengan pengeluaran debit air Danau Toba diatas + 905,2 m yang 
bermuara keseluruhannya di Sungai Asahan – Tanjung Balai, sehingga banjir di 
bagian hilir sungai asahan masih dipengaruhi oleh pola operasi Danau Toba 
apabila terjadi curah hujan yang tinggi secara bersamaan. 
Setelah dilakukan simulasi dengan Model HEC hasilnya untuk Pengendalian Banjir 
di Sungai Asahan Bagian Hilir dapat disimpulkan sebagai berikut :
Laporan Akhir 
Penyusunan Pola Pengelolaan Sumber Daya Air Wilayah Sungai Asahan. 
4 - 172 
1). Infrastruktur Pengendali Banjir Eksisting 
URAIAN DESKRIPSI 
PT. JASAPATRIA GUNATAMA 
S. SILAU 
1 Tanggul 
* Panjang : Sisi kiri 18.3 km , Sisi kanan 17.75 km 
* Tinggi : 1.2 m 
* Lebar puncak : 2.0 m 
* Kemiringan : 1 : 1.5 
2 Perlindungan lereng Tiang kayu pada 17 lokasi 
3 Struktur 
* Free intake : 5 buah 
Lokasi Pasar Baru, Sijambi, T.Malaya 
S. Silau dan Si Umbut umbut 
* Stasiun Pompa : 2 lokasi 
* Outlet Drainase : 7 titik 
* Jembatan : 5 buah 
* Terminal ferry : 2 lokasi 
( Sumber : Masterplan Study on Lower Asahan River Basin Development , JICA 1990 )
Laporan Akhir 
Penyusunan Pola Pengelolaan Sumber Daya Air Wilayah Sungai Asahan. 
4 - 173 
2) Program Pengendalian Banjir Masa Mendatang 
NO URAIAN DESKRIPSI 
Bangunan Pengedali Banjir 
- Normalisasi Sungai 
- Tanggul 
- Dinding Parapet 
- Revertment 
PT. JASAPATRIA GUNATAMA 
(1) Sungai ASAHAN 
Lokasi : dari Pd. Mahondang sampai S.Nantal (19 km) 
Q desain = Q 10 thn debit banjir P.Raja 
= 1100 m3/dtk 
Tipe pekerjaan : 
- Pengerukan ( volume = 3,345,000.- m3 ) 
- Pembuatan tanggul banjir ( volume = 560,000 m3 ) 
(2) Sungai SILAU 
Lokasi : dari Jembatan KA sampai ke S. Asahan (20 km) 
Q desain = Q 10 thn debit banjir Kisaran 
= 600 m3/dtk 
Tipe pekerjaan : 
- Pengerukan ( volume = 2,220,000.- m3 ) 
- Pembuatan tanggul banjir ( volume = 1,250,000 m3 ) 
- Revetment ( volume = 4,130 m ) 
- Parapet wall ( 3,130 m ) 
(3) Sungai LEBAH 
Tipe pekerjaan : 
- Pengerukan ( volume = 220,000.- m3 ) 
- Pembuatan tanggul banjir ( volume = 220,000 m3 ) 
( Sumber : Masterplan Study on Lower Asahan River Basin Development , JICA 1990 )
Laporan Akhir 
Penyusunan Pola Pengelolaan Sumber Daya Air Wilayah Sungai Asahan. 
Lokasi pengendalian banjir di Sungai Asahan Bagian Hilir dapat dilihat pada 
Gambar 4.32. 
( Sumber : Masterplan Study on Lower Asahan River Basin Development, JICA 1990 ) 
4 - 174 
Gambar 4.32. Pengendalian Banjir Eksisting 
PT. JASAPATRIA GUNATAMA
Laporan Akhir 
Penyusunan Pola Pengelolaan Sumber Daya Air Wilayah Sungai Asahan. 
5 - 1 
PT. JASAPATRIA GUNATAMA 
BAB –– V 
PENYUSUNAN POLA 
PENGELOLAAN SDA 
WS ASAHAN 
5.1. Konsepsi Pola Pengelolaan Sumber Daya Air WS Asahan 
5.1.1. Konservasi SDA 
Konservasi SDA merupakan upaya perlindungan dan pelestarian sumber daya air, 
pengawetan dan pengendalian pencemaran dengan tujuan menjaga 
kelangsungan daya dukung, daya tampung dan fungsi sumber air disesuaikan 
dengan undang-undang. 
Perlindungan dan pelestarian sumber air dapat dilakukan dengan kegiatan fisik 
dan non fisik. Untuk mendukung kebijakan pemerintah dalam upaya 
meningkatkan kegiatan pemberdayaan dan peran serta masyarakat dan dalam 
upaya menyeimbangkan fungsi sosial, lingkungan dan ekonomi pengembangan 
SDA, maka kegiatan non fisik perlu di utamakan antara lain: monitoring kualitas air 
wilayah sungai Asahan secara rutin untuk mengetahui adanya penurunan 
kualitas air yang diakibatkan oleh pencemaran limbah. 
Pola Pengelolaan Sumber Daya air pada aspek Konservasi SDA di Wilayah Sungai 
Asahan diarahkan untuk dapat : 
1. Mengupayakan selalu tersedianya air dengan kualitas dan kuantitas yang 
memadai. 
2. Melestarikan sumber-sumber air dengan memperhatikan kearifan lokal/adat 
istiadat setempat. 
3. Melindungi sumber air dengan lebih mengutamakan kegiatan rekayasa sosial, 
peraturan Perundang-undangan, monitoring kualitas air dan kegiatan 
vegetatif. 
4. Mengembangkan budaya pemanfaatan air yang efisien.
Laporan Akhir 
Penyusunan Pola Pengelolaan Sumber Daya Air Wilayah Sungai Asahan. 
5. Mempertahankan dan memulihkan kualitas air yang berada pada sumber 
5.1.2. Perlindungan dan Pelestarian SDA 
1. Reboisasi dan perlindungan hutan. 
2. Pola rehabilitasi hutan. 
3. Penghijauan lahan kritis dan penutupan lahan terbuka/semak belukar. 
4. Pembangunan hutan rakyat dengan jenis tanaman keras produktif pada 
5. Menetapkan kawasan di wilayah sungai yang perlu dikonservasikan dan 
6. Agroforestri, Aneka usaha kehutanan, Alley cropping dan Teras. 
7. Pendekatan vegetatif pada DTA Danau Toba disarankan dengan 
menggunakan tanaman Macadamia hildebrandii sebagai tanaman pokok 
atau dominan. 
8. Diperlukan adanya penyesuaian peraturan daerah tentang penetapan 
kawasan Danau Toba dengan Undang-Undang dan Peraturan tentang 
Otonomi Daerah. 
9. Rehabilitasi dan pengayaan tanaman di kawasan hutan Damtolu perlu 
dilakukan dengan segera, mengingat kawasan ini sangat besar fungsinya 
untuk menjaga kelestarian DAS Silau. 
10. Pada lahan berlereng > 30 % di DTA Danau Toba sebaiknya dilakukan 
pendekatan konservasi vegetatif dengan menanam tanaman makadamia 
sebagai tanaman dominan. 
11. Tidak memberi ijin usaha HTI, IUPHH, Perkebunaan dan indsutri di hulu sungai, 
12. Mensinkronkan implementasi UU, PP, KPTS menteri Perda, SK Gub, SK Bupati, 
dalam pemberian ijin HTI, perkebunan, IUPHH, Pertambangan dan Konservasi. 
13. Pengendalian dan pengawasan perlindungan sempadan sungai, danau, dan 
14. Penataan bangunan dan lingkungan pada kawasan sepanjang sungai yang 
15. Perlu penyuluhan bagi masyarakat yang berada di dalam maupun di luar 
kawasan hutan, tetapi masih termasuk daerah tangkapan Wilayah Sungai 
Asahan. 
5 - 2 
sumber air. 
6. Meningkatkan peran serta masyarakat dalam kegiatan konservasi SDA. 
lahan kurang produktif. 
dipelihara kelestariannya. 
sub basin atau sub DAS. 
mata air. 
pertumbuhannya cepat. 
PT. JASAPATRIA GUNATAMA
Laporan Akhir 
Penyusunan Pola Pengelolaan Sumber Daya Air Wilayah Sungai Asahan. 
5.1.3. Pengelolaan Kualitas dan Pengendalian Pencemaran Air 
1. Kali bersih/pengolahan limbah industri dan domestik secara individu atau 
2. Pemantauan, penyelidikan, pelanggaran, dan evaluasi kualitas air. 
3. Pengendalian dan pengawasan pembuangan limbah domestik, limbah non 
5.1.4. Pendayagunaan SDA 
Pendayagunaan SDA merupakan upaya penatagunaan, penyediaan, 
penggunaan, pengembangan dan pengusahaan Sumber Daya Air secara 
optimal agar berhasil guna dan berdaya guna. 
Sumber air mengandung arti tempat atau wadah air alami dan atau buatan 
yang terdapat pada, diatas, ataupun dibawah permukaan tanah. Sumber air 
memiliki fungsi sosial, lingkungan dan ekonomi bagi kehidupan manusia yang 
perlu dipelihara keselarasannya. Pengelolaan sumber daya air sampai saat ini 
belum memberikan kejelasan dalam hal proporsi antar fungsi sumber daya air, 
sehingga pendayagunaan lebih lanjut dari sumberdaya air dapat 
mengakibatkan ketidakseimbangan fungsi yang menjurus pada kerusakan atau 
menjadi bencana dikemudian hari dari sumber air. 
Didalam penyelarasan fungsi-fungsi tersebut, akan diperlukan sistem pengkajian, 
pemantauan dan evaluasi yang dapat memberikan data dan informasi yang 
transparan yang diperlukan didalam pengembangan pengelolaan sumber air 
lebih lanjut secara berkesinambungan. Transparansi dan akuntabilitas dari suatu 
pengelolaan sumber air akan menjamin keberlanjutan dari penyelengaraan 
pengelolaan sumber air. Salah satu kunci di dalam upaya meningkatkan 
transparasi dan akuntabilitas dari suatu pengelolaan sumber air adalah dengan 
merumuskan, menentukan dan menetapkan ”Zona pemanfaatan sumber air” 
sebagai suatu unit terkecil didalam pengelolaan sumber air. 
5 - 3 
terpusat. 
domestik dan industri. 
4. Pengelolaan limbah industri secara terpadu. 
5. Pengelolaan sampah domestik secara terpadu. 
6. Pengelolaan limbah cair domestik secara terpadu. 
7. Sosialisasi dan pemberdayaan masyarakat sepanjang bantaran sungai. 
8. Audit lingkungan 
PT. JASAPATRIA GUNATAMA
Laporan Akhir 
Penyusunan Pola Pengelolaan Sumber Daya Air Wilayah Sungai Asahan. 
Bupati/Walikota dan Gubernur wilayah terkait, sesuai dengan kewenangannya 
bekerjasama merumuskan rencana Zona pemanfatan sumber air. Penetapan 
Zona pemanfaatan sumber air di koordinasikan melalui wadah koordinasi sumber 
air (PPTPA) pada wilayah sungai Asahan. Penetapan rencana Zona 
pemanfaatan sumber air merupakan bagian dari proses penyusunan pola 
pengelolaan SDA. 
Kebutuhan masyarakat terhadap air semakin meningkat mendorong lebih 
meningkatnya nilai ekonomi air dibanding fungsi sosial. Kondisi tersebut berpotensi 
menimbulkan konflik kepentingan antar sektor, antar wilayah dan berbagai pihak 
yang terkait dengan sumber daya air. 
Di sisi lain, pengelolaan sumber daya air lebih bersandar pada nilai ekonomi akan 
cenderung lebih memihak kepada pemilik modal serta dapat mengabaikan 
fungsi sosial sumber daya air. Untuk mengantisipati terjadinya hal tersebut akan 
diperlukan penetapan peruntukan air pada sumber air. 
Pemerintah pusat dan pemerintah daerah wajib menyelenggarakan berbagai 
upaya untuk menjamin ketersediaan air bagi setiap orang yang tinggal di 
wilayahnya. Jaminan tersebut menjadi tanggungjawab bersama antara 
pemerintah, pemerintah daerah, termasuk didalamnya menjamin akses setiap 
orang ke sumber air untuk mendapatkan air. Jaminan penataan sumber air 
secara layak akan mendorong peningkatan aktifitas ekonomi masyarakat : 
Pola Pengelolaan Sumber Daya air pada aspek Pendayagunaan SDA di WS 
Asahan diarahkan untuk dapat. 
1. Mendayagunakan fungsi atau potensi yang terdapat pada sumber air secara 
2. Mengupayakan penyediaan air untuk berbagai kepentingan secara 
3. Mengupayakan penataan sumber air secara layak. 
4. Memanfaatkan sumber daya air dan prasarananya sebagai media/materi 
sesuai prinsip penghematan penggunaan, ketertiban dan keadilan, 
ketepatan penggunaan, keberlanjutan penggunaan, dan saling menunjang 
antara sumber air dengan memprioritaskan penggunaan air permukaan. 
5. Meningkatkan kemanfaatan fungsi sumber daya air, dan atau peningkatan 
5 - 4 
berkelanjutan. 
proporsional dan berkelanjutan. 
ketersediaan dan kualitas air. 
PT. JASAPATRIA GUNATAMA
Laporan Akhir 
Penyusunan Pola Pengelolaan Sumber Daya Air Wilayah Sungai Asahan. 
6. Meningkatkan peran masyarakat dalam pengelolaan sumber daya air 
dengan prinsip meningkatkan efisiensi alokasi dan distribusi kemanfaatan 
sumber air. 
5.1.4.1. Penatagunaan 
1. Penetapan zona pemanfaatan air. 
2. Perlindungan sumber air, danau, dan mata air dalam rangka penyediaan air 
5.1.4.2. Penyediaan 
1. Penyediaan air baku untuk keperluan rumah tangga perkotaan dan industri 
bagi kabupaten dan kota di wilayah sungai Asahan berasal dari air sungai, 
danau, mata air, sumur dalam atau kombinasinya. 
2. Penyediaan air baku dan PLTA di Wilayah Sungai Asahan, dengan 
5.1.4.3. Penggunaan 
1. Optimasi penggunaan air yang ada, yaitu dengan alokasi air secara real 
5.1.4.5. Pengusahaan. 
Fasilitas pengusahaan air yang berlebih, antara lain untuk PLTA, industri, dan 
lainnya. 
5.1.5. Pengendalian Daya Rusak Air 
Pengendalian Daya Rusak Air adalah upaya untuk mencegah, menanggulangi 
dan memulihkan kerusakan kualitas lingkungan yang disebabkan oleh daya rusak 
air. Daya rusak air dapat berupa banjir, kekeringan, erosi dan sedimentasi, 
longsoran tanah, banjir lahar dingin, amblesan tanah, perubahan sifat dan 
kandungan kimiawi, biologi dan fisika air, terancamnya kepunahan jenis 
5 - 5 
baku untuk keperluan air bersih. 
3. Pengelolaan sungai, danau, mata air dan sumber daya air. 
peningkatan operasi Danau Toba. 
time. 
5.1.4.4. Pengembangan. 
1. Pengembangan angkutan sungai dalam wilayah provinsi. 
2. Pengembangan kelistrikan tenaga air (PLTA). 
PT. JASAPATRIA GUNATAMA
Laporan Akhir 
Penyusunan Pola Pengelolaan Sumber Daya Air Wilayah Sungai Asahan. 
tumbuhan dan/atau satwa, dan/atau wabah penyakit. Hal tersebut telah banyak 
menimbulkan kerugian baik yang terhitung maupun yang tidak terhitung. 
Dampak daya rusak air terhadap kondisi sosial-ekonomi yang utama adalah 
terganggunya aktifitas masyarakat dalam menjalankan kehidupannya. 
Pemerintah dan masyarakat telah banyak melakukan upaya pengendalian baik 
yang bersifat upaya pencegahan sebelum terjadi bencana, upaya 
penanggulangan pada saat terjadi bencana dan upaya pemulihan akibat 
bencana. 
Sejalan dengan kepentingan pemerintah, pemerintah daerah provinsi, 
kabupaten/kota yaitu untuk mempercepat terwujudnya kesejahteraan 
masyarakat melalui upaya peningkatan aktivitas ekonomi masyarakat, maka 
upaya peningkatan sistem pencegahan dan penanggulangan bencana dan 
pemulihan fungsi sarana dan prasarana berkaitan dengan daya rusak air perlu 
dilaksanakan. 
Pola Pengelolaan Sumber Daya Air pada aspek Pengendalian Daya Rusak Air di 
Wilayah Sungai Asahan diarahkan untuk dapat : 
1. Mengupayakan Keberlangsungan aktifitas masyarakat dan terlindungnya 
2. Mengupayakan sistem pencegahan bencana akibat daya rusak air. 
3. Meningkatkan sistem penanggulangan bencana 
4. Memulihkan fungsi sarana dan prasarana guna pemenuhan kebutuhan 
5. Meningkatkan peran masyarakat dalam pencegahan dan penanggulangan 
5 - 6 
sarana dan prasarana pendukung aktifitas masyarakat. 
pokok sehari-hari. 
daya rusak air. 
5.1.5.1. Pencegahan Daya Rusak Air 
1. Penghijauan & Pemeliharaan tebing sungai. 
2. Pengembangan dan pembangunan bendungan. 
3. Program pengelolaan bendungan. 
PT. JASAPATRIA GUNATAMA
Laporan Akhir 
Penyusunan Pola Pengelolaan Sumber Daya Air Wilayah Sungai Asahan. 
5.1.6. Peran Serta Masyarakat 
Untuk terselenggaranya tata pengaturan air yang baik, pengelolaan sumber 
daya air harus dilakukan secara melembaga sampai pada tingkat wilayah sungai 
termasuk didalamnya perencanaan pengembangan sumber daya air. 
Disamping beberapa hal posistif berupa keberhasilan pencapaian tujuan 
pembangunan, perubahan-perubahan tersebut menyebabkan pula timbulnya 
keragaman dinamika masyarakat beserta permasalahannya baik berupa skala 
ruang maupun waktu termasuk permasalahan akibat krisis keuangan, politik, 
maupun penyimpangan iklim yang dihadapi Negara kita akhir-akhir ini. Timbulnya 
keragaman-keragaman tersebut menyebabkan konteks pembinaan masyarakat 
tidak dapat digenerasikan lagi. 
Dinamika pembangunan yang terjadi dalam masyarakat telah merubah 
pelaksanaan pembangunan yang semula bersifat sentralistik menjadi 
pembangunan bersifat desentralistik berwawasan partisipatif. 
Secara perlahan, perencanaan bahkan seluruh tahapan dalam proses 
pembangunan mulai melibatkan masyarakat atau yang dikenal dengan ”bottom 
up approach development”, masyarakat mendapat kesempatan untuk 
mengutarakan kepentingan dan kebutuhan mereka berkaitan dengan 
pengelolaan dan pemanfaatan sumber daya air setempat. 
5 - 7 
5.1.5.2. Penanggulangan Daya Rusak Air 
1. Perlindungan tebing sungai. 
2. Pelurusan sungai. 
3. Pembangunan kolam/rawa retensi banjir 
5.1.5.3. Pemulihan Daya Rusak Air 
1. Rehabilitasi bangunan bendungan. 
2. Rehabilitasi konstruksi tebing sungai. 
3. Rehabilitasi Instalasi Pengolahan Air Limbah (IPAL). 
4. Pengerukan sedimen sungai. 
5. Normalisasi sungai 
PT. JASAPATRIA GUNATAMA
Laporan Akhir 
Penyusunan Pola Pengelolaan Sumber Daya Air Wilayah Sungai Asahan. 
Pelibatan masyarakat dalam pengelolaan sumber daya air, dapat diwujudkan 
melalui : 
1. Pemberdayaan dan Peningkatan ekonomi masyarakat sekitar hutan, 
2. Peningkatan peran serta masyarakat dalam pembangunan kehutanan, 
3. Peningkatan peran serta masyarakat dalam pengelolaan hidup (LH). 
4. Penataan hukum dan kelembagaan dalam pengelolaan SDA dan LH. 
5. Pembentukan Unit Pelaksana Teknis pengelola SDA WS yang secara struktural 
berada di bawah Dinas Permukiman dan Prasarana Wilayah (atau dengan 
nama lain) yang bertanggungjawab dalam pengelolaan SDA wilayah sungai 
yang bersangkutan. 
6. Peningkatan kemampuan sumber daya manusia aparat dinas teknis yang 
7. Pembentukan Dewan SDA Provinsi/Kab./Kota dan Dewan SDA wilayah sungai. 
5.1.7. Sistem Informasi SDA 
Untuk mendukung pengelolaan sumber daya air Pemerintah dan Pemerintah 
Daerah menyelengarakan pengelolaan sistem informasi sumber daya air sesuai 
dengan kewenangannya. Informasi sumber daya air meliputi informasi mengenai 
kondisi hidrologis, hidrometeorologis, kebijakan sumber daya air, prasarana 
sumber daya air, teknologi sumber daya air, lingkungan pada sumber daya air 
dan sekitarnya, serta kegiatan sosial ekonomi budaya masyarakat yang terkait 
dengan sumber daya air. 
Sistem informasi sumber daya air merupakan jaringan informasi sumber daya air 
yang tersebar dan dikelola oleh berbagai instansi, dengan terselenggaranya 
sistem informasi wilayah sungai diharapkan upaya-upaya pengelolaan sistem 
informasi hidrologi, hidrometeorologi dan hidrologi pada setiap wilayah sungai 
pada tingkat nasional, provinsi dan kabupaten/kota dapat terwujud. 
Dalam rangka mewujudkan sistem informasi sumber daya air diperlukan 
dukungan sebagai berikut : 
1. Penyusunan nota kesepahaman dalam pengelolaan SDA wilayah sungai dan 
2. Menyebarluaskan informasi ke seluruh stakeholder (fungsi, tugas pokok dan 
tanggung jawab BPDAS), serta melibatkan BPDAS dalam proses perijinan 
5 - 8 
sempadan sungai, bendungan dan mata air. 
perkebunan, HTI dan IUPHH. 
bertanggung jawab dalam pengelolaan SDA dan kehutanan. 
forum koordinasi. 
PT. JASAPATRIA GUNATAMA
Laporan Akhir 
Penyusunan Pola Pengelolaan Sumber Daya Air Wilayah Sungai Asahan. 
usaha yang terkait dengan pemanfaatan lahan di DAS yang berdampak 
pada pelestarian hutan. 
5.2. Strategi Pengelolaan Sumber Daya Air 
Strategi Pengelolaan Sumber Daya air Wilayah Sungai Asahan disusun 
berdasarkan 3 (tiga) kerangka waktu, yaitu Jangka Pendek, Jangka Menengah 
dan Jangka Panjang. Strategi jangka Pendek merupakan strategi yang 
dilaksanakan pada tahun pertama setelah Pola Pengelolaan Sumber Daya Air ini 
ditetapkan. Strategi Jangka Menengah merupakan strategi yang dilaksanakan 
sampai rentang waktu 15 tahun kedepan. Strategi Jangka Panjang merupakan 
strategi yang dilaksanakan sampai rentang waktu 25 tahun kedepan. 
Dalam implementasinya nanti berbagai strategi tersebut akan dijabarkan 
kedalam berbagai program kegiatan yang disusun sesuai dengan kebutuhan 
nyata dan kondisi nyata yang dituangkan dalam Pola Pengelolaan sumber Daya 
air wilayah sungai Asahan. 
5.2.1. Strategi Jangka Pendek ( 2006 – 2010) 
Strategi Jangka Pendek dalam Pola Pengelolaan SDA WS Asahan adalah 
sebagai berikut : 
1. Kebijakan Pengelolaan Kualitas Air Danau 
Perlu diterapkan peraturan dan petunjuk pelaksanaan tentang penataan 
kawasan danau Toba, dengan terlebih dahulu membentuk tim teknis dan tim 
pelaksana yang terdiri dari instansi teknis pemerintah Provinsi Sumatera Utara 
terhadap peraturan Daerah Provinsi Daerah Tingkat I Sumatera Utara Nomor I 
tahun 1990, yang mengatur tentang penataan lingkungan hidup dan 
pernbangunan di kawasan Danau Toba meliputi Daerah Tangkapan Air dan 
Perairan Danau Toba. Tujuan peraturan ini untuk memelihara, mengendalikan 
dan meningkatkan mutu lingkungan hidup serta mengoptimasikan 
pembangunan yang berwawasan lingkungan dan berkesinambungan di 
kawasan Danau Toba Sasarannya adalah : 
a). Meningkatkan fungsi lindung terhadap, tanah, air, udara, flora dan fauna; 
b). Meningkatkan fungsi budidaya kepariwisataan, perindustrian, pertanian 
tanaman pangan, perikanan,peternakan, perkebunan, kehutanan, 
5 - 9 
3. Pembangunan sistem informasi SDA. 
4. Pengelolaan sistem informasi SDA. 
PT. JASAPATRIA GUNATAMA
Laporan Akhir 
Penyusunan Pola Pengelolaan Sumber Daya Air Wilayah Sungai Asahan. 
perhubungan, pertambangan, pemukiman pedesaan dan pemukiman 
perkotaan; 
2. Diperlukan adanya penyesuaian peraturan daerah tentang penetapan 
kawasan Danau Toba dengan Undang-Undang dan Peraturan tentang 
Otonomi Daerah. 
3. Perlu disusun suatu pedoman teknis secara menyeluruh mengenai 
pengelolaan sumber daya alam dan lingkungan Kawasan Danau Toba, 
termasuk didalamnya Pedoman Teknis Pengelolan Kualitas Air Danau Toba, 
yang meliputi penetapan baku mutu perairan Danau Toba, pengendalian 
pencemaran, pemantauan kualitas air, dan sistem basis data Danau Toba. 
4. Penanaman lahan sangat kritis di dalam kawasan hutan seperti : di kab 
Tobasa 2.419 ha ; di kab Samosir; 19.333 ha; kab Dairi 299 ha; di kab humbang 
hasundutan 5.2338 ha; Kab Taput 2.234 ha; di kab Simalungun 531ha; kab 
Asahan 7.453 ha. 
5. Penanaman lahan sangat kritis di luar kawasan hutan seperti : di kab Tobasa 
264 ha ; di kab Samosir; 248 ha; kab Dairi 26 ha; Tanah Karo 5 ha; kab 
humbang hasundutan 13 ha; Kab Taput 24 ha; di kab Simalungun 236 ha. 
6. Menggalang kerjasama antar intansi untuk pemerintah dalam rangka 
mengatasi lahan kritis yang berada di dalam kawasan hutan, yaitu Kab 
Tobasa, Samosir, Taput, Humbang Hasundutan, Tanah Karo, Simalungun, 
Asahan dan Kota Tanjung Balai. Dengan demikian dapat diambil kebijakan 
terpadu dari ekosistem hulu (DTA D. Toba) dan ekosistem hilir (DAS Asahan, 
DAS Silau dan DAS Piasa) dalam rangka melestarikan sumberdaya air WS 
Asahan. 
7. Penanaman sepanjang kiri kanan sungai selebar 200 m pada sub basin yang 
tingkat erosinya sangat berat dengan tanaman pokok/dominan Macadamia 
hildebrandii, yaitu pada DTA Danau Toba, sungai/aek Silang, sungai Bolon, 
sungai Bundolok, sungai asahan dan sungai Silau, serta sungai Piasa. 
8. Melakukan reboisasi dan pengayaan (encichment planting) pada kawasan 
hutan Damtolu (kecmatan Sei Kepayang, Bandar Pulau dan Pulau rakyat). 
9. Penyuluhan berbagai jenis metode trasering pada lahan berlereng 15-25 %, 
bagi penduduk yang lahannya termasuk DTA D. Toba di luar kawasan hutan 
10. Menanam tanaman Macadamia hildebrandii pada tempat-tempat rawan 
11. Penyuluhan terhadap penduduk yang melakukan aktivitas perikanan di 
danau toba. Penyadaran fungsi utama danau Toba perlu dingatkan pada 
5 - 10 
c). Meningkatkan disiplin penghuni. 
kebakaran. 
PT. JASAPATRIA GUNATAMA
Laporan Akhir 
Penyusunan Pola Pengelolaan Sumber Daya Air Wilayah Sungai Asahan. 
masyarakat. Oleh karena perlu penataan ruang untuk lokasi perikanan di 
danau Toba. 
12. Pembangunan hutan rakyat dengan jenis tanaman keras produktif pada 
13. Penataan bangunan dan lingkungan pada kawasan sepanjang sungai yang 
14. Menetapkan kawasan di wilayah sungai yang perlu dikonservasikan dan 
15. Pengendalian dan pengawasan perlindungan sempadan sungai, danau, dan 
16. Mensinkronkan implementasi UU, PP, KPTS menteri Perda, SK Gub, SK Bupati, 
dalam pemberian ijin HTI, perkebunan, IUPHH, Pertambangan dan Konservasi. 
17. Kali bersih/pengolahan limbah industri dan domestik secara indvidu atau 
18. Pengelolaan sampah domestik secara terpadu. 
19. Pengelolaan limbah industri secara terpadu. 
20. Pengelolaan Limbah cair domestik secara terpadu. 
21. Pengendalian dan pengawasan pembuangan limbah domestik, limbah non 
22. Pemantauan, penyelidikan, pelanggaran, dan evaluasi kualitas air. 
23. Sosialisasi dan pemerdayaan masyarakat sepanjang bantaran sungai. 
24. Perlindungan sumber air, danau, dan mata air dalam rangka penyediaan air 
25. Pengelolaan sungai, danau, mata air dan sumber daya air. 
26. Penetapan zona pemanfaatan air. 
27. Optimasi penggunaan air yang ada, yaitu dengan alokasi air secara real 
28. Fasilitas pengusahaan air yang berlebih, antara lain untuk PLTA, Industri, dan 
29. Penghijauan & Pemeliharaan tebing sungai. 
30. Perlindungan tebing sungai. 
31. Rehabilitasi bangunan bendungan. 
32. Peningkatan peran serta masyarakat dalam pembangunan kehutanan, 
33. Pemberdayaan dan Peningkatan ekonomi masyarakat sekitar hutan, 
34. Pembentukan Unit Pelaksana Teknis Pengelola SDA WS yang secara struktural 
berada di bawah Dinas Permukiman dan Prasarana wilayah (atau dengan 
5 - 11 
lahan kurang produktif. 
pertumbuhannya cepat. 
dipelihara kelestariannya. 
mata air. 
terpusat. 
domestik dan industri. 
baku untuk keperluan air bersih. 
time. 
lainnya. 
perkebunan, HTI, dan IUPHH. 
sempadan sungai, danau dan mata air. 
PT. JASAPATRIA GUNATAMA
Laporan Akhir 
Penyusunan Pola Pengelolaan Sumber Daya Air Wilayah Sungai Asahan. 
nama lain) yang bertanggung jawab dalam pengelolaan SDA wilayah 
sungai. 
35. Pembentukan Dewan SDA Provinsi/Kab./Kota dan Dewan SDA wilayah sungai. 
36. Peningkatan kemampuan sumber daya manusia aparat dinas teknis yang 
37. Peningkatan peran serta masyarakat dalam pengelolaan Lingkungan Hidup. 
38. Penataan hukum dan kelembagaan dalam pengelolaan SDA dan LH. 
39. Pembangunan sistem informasi SDA. 
40. Pengelolaan sistem informasi SDA. 
41. Menyebarluaskan informasi ke seluruh stakeholder (fungsi, tugas pokok dan 
tanggung jawab BPDAS), serta melibatkan BPDAS dalam proses perijinan 
usaha yang terkait dengan pemanfaatan lahan di DAS yang berdampak 
pada pelestarian. 
42. Penyusunan nota kesepahaman dalam pengelolaan SDA wilayah sungai dan 
5.2.2. Strategi Jangka Menengah ( 2011 – 2020) 
Strategi Jangka Menengah dalam Pola Pengelolaan SDA WS Asahan adalah 
sebagai berikut : 
1. Untuk melaksanakan upaya Sumber daya alam dan lingkungan di DAS 
Asahan termasuk Danau Toba, diperlukan suatu pedoman pengelolaan 
kualitas air danau yang meliputi: 
a). Penetapan baku mutu air danau dan DAS Asahan. 
b). Pengendalian Pencemaran Air di Danau Toba dan DAS Asahan. 
c). Pemantauan kualitas air danau. 
d). Sistem basis data kualitas air.Danau Toba dan DAS Asahan. 
a). Identifikasi sumber dan bahan pencemaran pada DTA danau dan DAS 
b). Pemetaan lokasi dan beban pencemaran pada DTA danau dan DAS 
c). Perhitungan potensi beban pencemaran yang masuk kedalarn danau 
d). Persyaratan Baku Mutu Limbah Cair (kadar dan beban). 
e). Petunjuk teknis pengolahan limbah dan sistem penyalurannya. 
f). Pengawasan dan pemantauan sumber pencemaran yang masuk ke 
5 - 12 
bertanggung jawab dalam pengelolaan SDA dan Kehutanan. 
forum koordinasi. 
2. Pedoman pengendalian pencemanan air meliputi: 
Asahan. 
Asahan. 
dan DAS Asahan. 
danau dan DAS Asahan 
PT. JASAPATRIA GUNATAMA
Laporan Akhir 
Penyusunan Pola Pengelolaan Sumber Daya Air Wilayah Sungai Asahan. 
3. Baku Mutu Air Danau perlu ditetapkan untuk menjamin pemanfaatan 
multifungsi air danau serta mempertahan kondisi oligotrofik danau. Oleh 
karena itu Baku Mutu Air Danau disusun berdasarkan: 
a). Kriteria mutu air kelas I pada Peraturan Pemerintah No.82 Tahun 2001 
b). Kriteria fisik, kimia dan biologi untuk mempertahankan kondisi oligotrofik 
danau, antara lain: kejernihan, khlorofil-a, produktifitas primer, indek 
keanekaragaman, identifikasi phytoplankton, dII. 
4. Dalam rangka globalisasi, danau-danau di Indonesia perlu masuk dalam 
jaringan organisasi danau-danau di dunia. Oleh karena itu sistem basis data 
kualitas air dan informasi danau perlu disusun dengan menggunakan sistem 
tabulasi atau spreadsheet mengacu kepada sistem yang telah 
dikembangkan oleh International Lake Environmental Comittee (ILEC). Struktur 
penyimpanan data dan informasi danau ini meliputi: 
a). Gambaran umum danau (nama, lokasi, dimensi fisik, geografi/iklim, 
5. Pemantauan kualitas air danau diperlukan untuk mengetahui perubahan 
mutu air yang terjadi pada air danau secara berkesinambungan. Oleh karena 
itu diperlukan cara pemantauan yang standar agar perubahan kualitas air 
yang terjadi dapat diketahui secara akurat. Beberapa petunjuk teknis yang 
diperlukan dalam pemantauan kualitas air danau adalah: 
a). Pengambilan contoh air danau. 
b). Penguiian kualitas air danau. 
c). Penilaian mutu air danau. 
6. Penanaman lahan kritis di dalam kawasan hutan seperti : di kab Tobasa 
12.301 ha ; di kab Samosir; 28.627 ha; kab Dairi 3.034 ha; di kab humbang 
hasundutan 4.866 ha; Kab Taput 9.371 ha; di kab Simalungun 6.047 ha; kab 
Asahan 9.32 ha. 
7. Penanaman lahan kritis di luar kawasan hutan seperti : di kab Tobasa 414 ha ; 
di kab Samosir; 21947 ha; kab Dairi 73 ha; Tanah Karo 94 ha; kab humbang 
hasundutan 4.892 ha; Kab Taput 52 ha; di kab Simalungun 4.320 ha. 
8. Untuk mengatasi lahan kritis yang berada di luar kawasan hutan/ lahan 
mayarakat / hak adat / ulayat. Perlu digalang kerjasama dengan tokoh-tokoh 
masyarakat, adat, punguan marga, tokoh agama pada 7 kabupaten dan 
satu kota sekitar WS Asahan. 
5 - 13 
tentang Pengelolaan Kualitas Air dan pengendalian Pencemaran Air. 
Kualitas air, dll). 
b). Sosial ekonomi ( kependudukan, mata pencaharian, dll). 
c). Lingkungan (pemanfaatan, tata guna lahan, dll). 
PT. JASAPATRIA GUNATAMA
Laporan Akhir 
Penyusunan Pola Pengelolaan Sumber Daya Air Wilayah Sungai Asahan. 
9. Penanaman sepanjang kiri kanan sungai selebar 200 m pada sub basin yang 
tingkat erosinya termasuk sedang sampai berat dengan tanaman 
pokok/dominan Macadamia hildebrandii, yaitu pada 23 sungai yang 
mengalir ke danau toba (jenis sungai dan bobot erosi). 
10. Mencari mata pencaharian alternatif bagi penduduk melakukan usaha tani 
11. Penyuluhan penduduk yang memiliki lahan diluar kawasan hutan negara, 
tetapi merupakan DTA. Danau Toba tentang berbagai cara pergiliran 
tanaman pada lahan berlereng 25-40 % 
12. Penyuluhan akan bahaya kebakaran bagi peternak yang membakar lahan 
13. Penyusunan zonasi peruntukan lokasi untuk berbagai kepentingan di danau 
14. Pembangunan hutan rakyat dengan jenis tanaman keras produktif pada 
15. Penataan bangunan dan lingkungan pada kawasan sepanjang sungai yang 
16. Menetapkan kawasan di wilayah sungai yang perlu dikonservasikan dan 
17. Pengendalian dan pengawasan perlindungan sempadan sungai, danau, dan 
18. Mensinkronkan implementasi UU, PP, KPTS menteri Perda, SK Gub, SK Bupati, 
dalam pemberian ijin HTI, perkebunan, IUPHH, Pertambangan dan Konservasi. 
19. Kali bersih/pengolahan limbah industri dan domestik secara indvidu atau 
20. Pengelolaan sampah domestik secara terpadu. 
21. Pengelolaan limbah industri secara terpadu. 
22. Pengelolaan Limbah cair domestik secara terpadu. 
23. Pengendalian dan pengawasan pembuangan limbah domestik, limbah non 
24. Pemantauan, penyelidikan, pelanggaran, dan evaluasi kualitas air. 
25. Sosialisasi dan pemerdayaan masyarakat sepanjang bantaran sungai. 
26. Perlindungan sumber air, danau, dan mata air dalam rangka penyediaan air 
27. Pengelolaan sungai, danau, mata air dan sumber daya air. 
28. Fasilitas pengusahaan air yang berlebih, antara lain untuk PLTA, Industri, dan 
5 - 14 
berupa enclave pada kawasan hutan lindung (kawasan konservasi). 
dengan tujuan memperoleh rumput segar bagi ternaknya. 
Toba 
lahan kurang produktif. 
pertumbuhannya cepat. 
dipelihara kelestariannya. 
mata air. 
terpusat. 
domestik dan industri. 
baku untuk keperluan air bersih. 
lainnya. 
29. Penghijauan & Pemeliharaan tebing sungai. 
PT. JASAPATRIA GUNATAMA
Laporan Akhir 
Penyusunan Pola Pengelolaan Sumber Daya Air Wilayah Sungai Asahan. 
30. Perlindungan tebing sungai. 
31. Rehabilitasi bangunan bendungan. 
32. Peningkatan peran serta masyarakat dalam pembangunan kehutanan, 
33. Pemberdayaan dan Peningkatan ekonomi masyarakat sekitar hutan, 
34. Pembentukan Unit Pelaksana Teknis Pengelola SDA WS yang secara struktural 
berada di bawah Dinas Permukiman dan Prasarana wilayah (atau dengan 
nama lain) yang bertanggung jawab dalam pengelolaan SDA wilayah 
sungai. 
35. Pembentukan Dewan SDA Provinsi/Kab./Kota dan Dewan SDA wilayah sungai. 
36. Peningkatan kemampuan sumber daya manusia aparat dinas teknis yang 
37. Peningkatan peran serta masyarakat dalam pengelolaan Lingkungan Hidup. 
38. Penataan hukum dan kelembagaan dalam pengelolaan SDA dan LH. 
39. Pembangunan sistem informasi SDA. 
40. Pengelolaan sistem informasi SDA. 
41. Menyebarluaskan informasi ke seluruh stakeholder (fungsi, tugas pokok dan 
tanggung jawab BPDAS), serta melibatkan BPDAS dalam proses perijinan 
usaha yang terkait dengan pemanfaatan lahan di DAS yang berdampak 
pada pelestarian. 
42. Penyusunan nota kesepahaman dalam pengelolaan SDA wilayah sungai dan 
5.2.3. Strategi Jangka Panjang ( 2021 – 2030) 
Strategi Jangka Panjang dalam Pola Pengelolaan SDA WS Asahan adalah 
sebagai berikut : 
1. Pembuatan IPAL penduduk sekitar DAS Asahan dan Danau Toba 
2. Pembuatan IPAL Industri, Peternakan sekitar DAS Asahan dan Danau Toba 
Pembangunan hutan rakyat dengan jenis tanaman keras produktif pada 
lahan kurang produktif. 
3. Penanaman lahan agak kritis di dalam kawasan hutan seperti : di kab Tobasa 
57.794 ha ; di kab Samosir 43.689 ha; kab Dairi 8.428 ha; di kab humbang 
hasundutan 754 ha; Kab Taput 2.207 ha; di kab Simalungun 12.598 ha; kab 
Asahan 7.991 ha. 
4. Penanaman lahan agak kritis di luar kawasan hutan seperti : di kab Tobasa 
27.735 ha ; di kab Samosir 4.376 ha; kab humbang hasundutan 82 ha; Kab 
5 - 15 
perkebunan, HTI, dan IUPHH. 
sempadan sungai, danau dan mata air. 
bertanggung jawab dalam pengelolaan SDA dan Kehutanan. 
forum koordinasi. 
PT. JASAPATRIA GUNATAMA
Laporan Akhir 
Penyusunan Pola Pengelolaan Sumber Daya Air Wilayah Sungai Asahan. 
Taput 1.062 ha; di kab Simalungun 1.368 ha; kab Asahan 175.214 ha; kab 
Tanjung Balai 7.995 ha. 
5. Membuat rencana dan program comunity development, yaitu suatu program 
peningkatan peran serta masyarakat dalam pelestarian/konservasi WS 
Asahan (baik ekosistem hulu/DTA D. Toba maupun ekosistem hilir / DAS 
Asahan, Silau dan Piasa) secara konsisten dan berkesinambungan. Hal ini 
dapat dilakukan jika institusi pemerintah dan tokoh-tokoh masyarakat sudah 
satu persepsi. 
6. Menyusun perda tentang sempadan sungai, dalam rangka mengantisipasi 
7. Melakukan resetlement penduduk dari kawasan konservasi. Hal ini dilakukan 
8. Membangun kelembagaan yang bergerak di bidang konservasi tanah dan 
air dalam rangka pelestarian SDA WS sungai asahan yang difasilitasi 
pemerintah. 
9. Membuat tata ruang dan perda tentang lokasi penggembalaan ternak. 
10. Penyusunan perda, melibatkan kabupaten terkait dengan perairan danau 
11. Pemanfaatan lahan tidur dan terlantar disepanjang wilayah sungai sebagai 
12. Penataan bangunan dan lingkungan pada kawasan sepanjang sungai yang 
13. Menetapkan kawasan di wilayah sungai yang perlu dikonservasikan dan 
14. Reboisasi dan perlindungan hutan. 
15. Penghijauan lahan kritis dan penutupan lahan terbuka/semak belukar. 
16. Pengendalian dan pengawasan perlindungan sempadan sungai, danau, dan 
17. Tidak memberi ijin usaha HTI, IUPHH, Perkebunan dan industri di hulu sungai, 
18. Singkronisasi RTRW di wilayah perbatasan antar Provinsi, Kabupaten dan Kota. 
19. Mensinkronkan impelementasi UU, PP, KPTS menteri Perda, SK Gub, SK Bupati, 
dalam pemberian ijin HTI, perkebunan, IUPHH, Pertambangan dan Konservasi. 
20. Kali bersih/pengolahan limbah industri dan domestik secara indvidu atau 
5 - 16 
perkembangan pemukiman di sempadan sungai. 
setelah ada jalan keluar peningkatan pendapatan alternatif. 
Toba. 
lahan produktif. 
pertumbuhannya cepat. 
dipelihara kelestariannya. 
mata air. 
sub basin atau sub DAS. 
terpusat. 
21. Pengelolaan sampah domestik secara terpadu. 
22. Pengelolaan limbah industri secara terpadu. 
23. Pengelolaan limbah cair domestik secara terpadu. 
PT. JASAPATRIA GUNATAMA
Laporan Akhir 
Penyusunan Pola Pengelolaan Sumber Daya Air Wilayah Sungai Asahan. 
24. Pengendalian dan pengawasan pembuangan limbah domestik, non 
25. Audit lingkungan. 
26. Pemantauan, penyelidikan , pelanggaran, dan evaluasi kualitas. 
27. Sosialisasi dan pemerdayaan masyrakat sepanjang bantaran sungai. 
28. Perlindungan sumber air, danau, dan mata air dalam rangka penyediaan air 
29. Pengelolaan sungai, danau, mata air dan sumber daya air. 
30. Pengembangan kelistrikan tenaga air. 
31. Pengembangan daerah irigasi. 
32. Fasilitas pengusahaan air yang berlebih, antara lain untuk PLTA, Industri, dan 
33. Penghijauan & Pemeliharaan tebing sungai. 
34. Pengembangan dan pembangunan bendungan. 
35. Pengelolaan bendungan, 
36. Perlindungan tebing sungai. 
37. Pembangunan kolam/rawa retensi banjir. 
38. Rehabilitasi bangunan bendungan. 
39. Pengerukan sedimen sungai. 
40. Rehabilitasi konstruksi tebing sungai. 
41. Rehabilitasi bangunan bendungan. 
42. Peningkatan peran serta masyarakat dalam pembangunan kehutanan, 
43. Pemberdayaan dan Peningkatan ekonomi masyarakat sekitar hutan, 
44. Pembentukan Unit Pelaksana Teknis Pengelola SDA Wilayah Sungai yang 
secara struktural berada di bawah Dinas Permukiman dan Prasarana wilayah 
(atau dengan nama lain) yang bertanggung jawab dalam pengelolaan SDA 
wilayah sungai. 
45. Pembentukan Dewan SDA Provinsi/Kab./Kota dan Dewan SDA wilayah sungai. 
46. Peningkatan kemampuan sumber daya manusia aparat dinas teknis yang 
47. Peningkatan peran serta masyarakat dalam pengelolaan Lingkungan Hidup. 
48. Penataan hukum dan kelembagaan dalam pengelolaan SDA dan LH. 
49. Pengelolaan sistem informasi SDA. 
5 - 17 
domestik dan industri. 
baku untuk keperluan air bersih. 
lainnya. 
perkebunan, HTI, dan IUPHH. 
sempadan sungai, danau dan mata air. 
bertanggung jawab dalam pengelolaan SDA dan Kehutanan. 
PT. JASAPATRIA GUNATAMA
Laporan Akhir 
Penyusunan Pola Pengelolaan Sumber Daya Air Wilayah Sungai Asahan. 
5.3. Konsep Rancangan Pola Pengelolaan Sumber Daya Air Wilayah 
Berdasarkan uraian tersebut di atas dan dalam rangka pengelolaan sumber daya 
air Wilayah Sungai Asahan yang lestari, berwawasan lingkungan dan 
berkelanjutan bagi kesejahteraan masyarakat yang bermukim di wilayah 
tersebut, maka perlu dibuat suatu pedoman yang menjadi acuan bagi seluruh 
pihak yang berkepentingan dalam mengatasi permasalahan yang dihadapi 
yang berkaitan dengan pengelolaan sumber daya air di Wilayah Sungai Asahan. 
Penyusunan konsep Rancangan Pola Pengelolaan Sumber Daya Air Wilayah 
Sungai Asahan yang mengacu pada ketentuan kebijakan yang tertuang dalam 
Undang-undang No. 7 Tahun 2004. Adapun rumusan konsep rancangan Pola 
Pengelolaan Sumber Daya Air Wilayah Sungai Asahan disusun secara terpisah 
dalam bentuk lampiran khusus. 
5 - 18 
Sungai Asahan 
PT. JASAPATRIA GUNATAMA
Laporan Akhir 
Penyusunan Pola Pengelolaan Sumber Daya Air Wilayah Sungai Asahan. 
6 - 1 
PT. JASAPATRIA GUNATAMA 
BAB –– VI 
KESIMPULAN DAN 
REKOMENDASI 
Berdasarkan hasil analisis serta kajian pada BAB IV, V dan VI tersebut di atas serta 
hasil rumusan pada Pertemuan Konsultasi Masyarakat (PKM) 1 telah 
diselenggarakan beberapa waktu yang lalu, maka dapat dirumuskan 
kesimpulan serta rekomendasi sebagai berikut : 
6.1. KESIMPULAN 
6.1.1. Aspek Tata Ruang 
1. Dalam mewujudkan pengelolaan sumber daya air di wilayah sungai lintas 
provinsi/kabupaten/kota yang lestari, berwawasan lingkungan dan 
berkesinambungan perlu adanya keterpaduan dan sinkronisasi dalam 
penataan ruang di wilayah perbatasan. 
2. Diperlukan suatu kesepakatan, keterpaduan dan kesinambungan dalam 
pengelolaan sumber daya air yang berbasis wilayah sungai. 
3. Perubahan pemanfaatan fungsi ruang di daerah tangkapan air WS Asahan 
telah semakin memprihatinkan, hal ini telah mengakibatkan menurunnya 
kualitas air, meningkatnya pencemaran air sungai, tingginya laju erosi dan 
sedimentasi yang menyebabkan terjadinya bencana banjir dan 
pendangkalan sungai, kekeringan pada musim kemarau serta menurunnya 
kualitas lingkungan keairan, Kebakaran akibat pembukaan lahan 
perkebunan, HTI, perambahan hutan dan aktivitas lainnya yang tidak 
memperhatikan daya dukung lingkungannya. 
4. Adanya konflik kepentingan antar sektor dalam pemanfaatan lahan 
sehingga pelaksanaan di lapangan tidak konsisten dengan rencana tata 
ruang,
Laporan Akhir 
Penyusunan Pola Pengelolaan Sumber Daya Air Wilayah Sungai Asahan. 
6.1.2. Aspek Sosial Ekonomi 
Berdasarkan hasil analisis trend perkembangan dan proyeksi pertumbuhan 
penduduk, kebutuhan pangan, potensi ekonomi di Wilayah Sungai Asahan 
sampai tahun 2030, dapat disimpulkan hal-hal sebagai berikut : 
1. Mata pencaharian sebagian besar penduduk pada sektor pertanian, 
sehingga ketergantungan penduduk terhadap sumber daya alam dan 
ketersediaan air baku sangat besar. 
2. Semakin berkembangnya industri pengolahan hasil pertanian, perkebunan 
dan hasil hutan akan berdampak pada semakin meningkatnya kebutuhan air 
untuk keperluan industri termasuk kebutuhan air bersih untuk karyawannya 
3. Hasil proyeksi Konsumsi listrik pada tahun 2006 berjumlah 204,117 dan pada 
4. Jumlah pelanggan PAM diproyeksikan akan menjadi 167.131 Unit pada tahun 
2006 dan Tahun 2030 menjadi 50.391 Unit, kebutuhan air bersih pada tahun 
2006 berjumlah 18.585.422 m3 dan trendnya meningkat dan diproyeksikan 
pada tahun 2030 mencapai 152.650.929 m3. 
5. Jumlah wisatawan yang berkunjung ke Danau Toba pada tahun 2006 
diproyeksikan akan menjadi 26.463 jiwa yang terdiri dari 76.96% wisnu dan 
23.04% wisman. 
6.1.3. Aspek Konservasi 
Berdasarkan analisis biofisik dan sosial ekonomi pada wilayah Sungai Asahan, 
dapat dikemukakan beberapa kesimpulan, antara lain: 
1. Pada ekosistem bagian hilir atau DTA Danau Toba, banyak sungai kecil-kecil 
yang termasuk daerah tangkapan air (DTA) danau Toba. Sungai tergolong 
besar ada 26 sungai, 18 diantaranya mengeliligi danau Toba dan 8 lainnya 
dikelilingi danau Toba atau berada di Pulau samosir. Erosi eksisting pada 
tahun 2006 pada ke 26 sungai tersebut termasuk rendah sampai berat 
dengan rata-rata sedang. Erosi terbesar terdapat pada sungai/aek Bolon dan 
Aek Silang. Hasil prediksi memperlihatkan pada tahun 2010 erosi pada ke 26 
sunagi termasuk sedang sampai sangat berat dengan rata-rata berat. Pada 
tahun 2015 dan 2030 hasil prediksi memperlihatkan pada semua sungainya 
erosi tergolong sangat berat. 
2. Pada ekosistem bagian hilir, yaitu pada DAS Asahan, DAS Silau dan DAS Piasa, 
erosi eksisting tahun 2006 termasuk berat sampai sangat berat. Erosi paling 
berat adalah di DAS Asahan, disusul DAS Silau dan DAS Piasa. Mulai tahun 
6 - 2 
tahun 2030 diproyeksikan defisit akan meningkat menjadi 13373,256 MWH. 
PT. JASAPATRIA GUNATAMA
Laporan Akhir 
Penyusunan Pola Pengelolaan Sumber Daya Air Wilayah Sungai Asahan. 
2010, pada ketiga sub DAS tersebut erosi termasuk besar sampai sangat 
besar. 
3. Erosi dapat dikurangi dengan berbagai pola konservasi antara lain, pola 
rehabilitasi, pengayaan penghijauan, agroforestri, aneka usaha kehutanan, 
alley cropping, teras, hutan rakyat. 
4. Pendekatan teknis vegetatif saja tidak memadai untuk menangani jumlah 
lahan kritis, tetapi harus melibatkan peran serta aktif masyarakat. Untuk itu 
perlu digali keinginan penduduk yang termasuk daerah tangkapan WS 
Asahan dan ditampung dalam program community development yang 
konsisten serta berkesinambungan. 
5. Pendekatan vegetatif pada DTA Danau Toba disarankan dengan 
menggunakan tanaman Macadamia hildebrandii sebagai tanaman pokok 
atau dominan. 
6. Pada DAS Asahan lahan kritis paling luas justru berada pada kawasan hutan, 
dibandingkan dengan lahan kritis di luar kawasan hutan. Hal ini 
mengindikasikan betapa rusaknya kondisi pentupan lahan pada ekosistem 
bagian hilir, yaitu pada DAS Asahan, DAS Silau dan DAS Piasa. 
7. Rehabilitasi dan pengayaan tanaman di kawasan hutan Damtolu perlu 
dilakukan dengan segera, mengingat kawasan ini sangat besar fungsinya 
untuk menjaga kelestarian DAS Silau. 
8. Pada lereng > 30 % di DTA Danau Toba, seperti di Muara, Aek Nauli dan Balige 
perlu dilakukan pergiliran tanaman, antara tanaman setahun dengan 
tanaman daun lebar untuk mengurangi erosi dan longsor. Tanaman daun 
lebar yang dianjurkan adalah tanaman makadame. 
6.1.4. Aspek Kualitas Air 
Berdasarkan hasil analisis terhadap kualitas air Sungai Asahan,diperoleh 
kesimpulan sebagai berikut : 
1. Secara umum kualitas perairan Danau Toba masih cukup baik dan tingkat 
trofik danau masih tergolong oligotrofik, dengan kadar unsur hara dan nutrien 
rendah. Kadar Oksigen terlarurt masih dapat terdeksi sampai dasar danau 
dengan kedalaman 200 m - 500 m. Kecerahan air sangat tinggi mencapai 15 
m - 50 m. Indek keanekaragaman masih tinggi dan didominasi oleh spesies 
Diatomea. Keadaan ini tidak banyak berubah dari pengukuran sepuluh tahun 
yang lalu (1992). Namun demikian terlihat adanya peningkatan kadar nutrisi 
pada daerah permukiman/hotel, daerah Keramba Jala Apung (KJA), dan 
outlet pembuangan limbah ternak. 
6 - 3 
PT. JASAPATRIA GUNATAMA
Laporan Akhir 
Penyusunan Pola Pengelolaan Sumber Daya Air Wilayah Sungai Asahan. 
2. Kualltas air Danau Toba di sekitar permukiman dan Keramba Jala Apung 
(KJA) menunjukkan kadar nutrien (senyawa N dan P) yang cukup tinggi, dan 
melebihi batas limit pencegahan terjadinya eutrofikasi. Sebagai dampaknya 
terlihat pertumbuhan eceng gondok yang cukup subur pada lokasi-lokasi 
masuknya limbah di sekitar permukiman/hotel, KJA dan outlet peternakan. 
3. Sistem pembuangan limbah tersebut telah menyimpang dari peraturan 
pemerintah daerah propinsi Sumatera Utara No. I tahun 1990 tentang 
penataan kawasan Danau Toba, yang antara lain melarang pembuangan 
limbah ke dalam Danau Toba. 
4. Untuk menjamin terjaganya keseimbangan ekosistem perairan serta 
multifungsi pemanfaatan air Danau Toba, maka perlu dipertahankan kondisi 
oligotrofik Danau Toba dengan cara pengendalian bahan-bahan 
pencemaran yang masuk kedalam danau, baik melalui saluran (point 
sources) maupun yang merembes secara tersebar (non point sources). 
6.1.5. Aspek Pengembangan Sumber Daya Air 
Dari hasil simulasi DSS-Ribasim untuk kasus dasar 2006, 2021, 2031 dan masing-masing 
a). Simulasi untuk mengkaji potensi sumber daya air dan pemenuhan 
kebutuhan air, yang merupakan suatu hal yang lazim dilakukan pada 
setiap pekerjaan Pola Pengelolaan Sumber Daya Air. 
b). Khususnya untuk Wilayah Sungai Asahan dimana termasuk Danau Toba 
dengan fungsinya yang sangat strategis dalam memasok daya listrik 
industri Inalum dan untuk menjaga penurunan muka air, maka dilakukan 
simulasi operasi waduk dalam menentukan outflow yang paling optimal. 
2. Hasil simulasi model DSS-Ribasim untuk kondisi kebutuhan air saat ini (tahun 
2006) menunjukkan bahwa ternyata semua kebutuhan air masih dapat 
dipenuhi secara utuh atau 100 persen. Hal ini sesuai dengan kenyataan 
bahwa pada saat ini tidak ada permasalahan dalam hal pemenuhan 
kebutuhan air. 
3. Dari simulasi ini terungkap bahwa jumlah potensi sumber daya air di WS 
Asahan adalah sekitar 8,2 milyar meter kubik per-tahun, dimana 37 persen 
diantaranya atau sekitar 3 milyar meter kubik per-tahun merupakan air masuk 
(inflow) ke Danau Toba. 
4. Data sejak tahun 2000 menunjukkan bahwa outflow rata-rata dari danau 
adalah sekitar 100 m3/s, dan terjadi penurunan muka air danau. Oleh karena 
6 - 4 
upaya, maka dapat disimpulkan beberapa hal sebagai berikut: 
1. Pada studi ini telah dilakukan dua jenis simulasi DSS-Ribasim, yaitu: 
PT. JASAPATRIA GUNATAMA
Laporan Akhir 
Penyusunan Pola Pengelolaan Sumber Daya Air Wilayah Sungai Asahan. 
itu simulasi dilakukan dengan outflow yang bervariasi antara 70 m3/s sampai 
dengan 100 m3/s. 
5. Parameter yang digunakan sebagai indikator kinerja pengoperasian danau 
adalah besarnya defisit; realisasi target outflow (atau prosentase suksesnya 
outflow dipenuhi); dan prosentase muka air waduk tetap berada diatas 902,5 
yang merupakan syarat agar PLTA tetap dapat beroperasi. 
6. Ternyata agar muka air danau selalu berada diatas elevasi 902,5 meter, maka 
air keluar danau (outflow) yang ditargetkan adalah 75 m3/s. Jika terpaksa, 
maka outflow tersebut masih dapat ditingkatkan sampai ke 90 m3/s, sebab 
pada tingkat ini realisasi outflow masih diatas 90%. Akan tetapi pada target 
outflow sebesar 100 m3/s, kegagalan pemenuhan target maupun kondisi 
muka air yang di bawah 902,5 meter terjadi sudah lebih besar dari 10%, yang 
berarti sudah tidak dapat ditolerir lagi dengan tingkat keandalan 90%. 
6 - 5 
Target Outflow 
(m3/s) 
Realisasi Outflow 
PT. JASAPATRIA GUNATAMA 
(%) 
Defisit 
(m3/s) 
Prosentase diatas 902.5 m 
70 100.00 0.00 100.00 
75 100.00 0.00 100.00 
80 99.80 0.47 98.98 
90 96.90 1.83 96.94 
100 88.40 6.78 89.12 
6.1.6. Aspek Pengendalian Banjir 
Berdasarkan analisis dan hasil simulasi yang telah dilakukan, maka dapat 
disimpulkan beberapa hal sebagai berikut : 
1. Banjir yang terjadi di WS Asahan disebabkan oleh beberapa faktor, yaitu : 
a). Penyempitan dibeberapa ruas sungai/kapasitas saluran sungai yang kecil 
karena sedimentasi. 
b). Sungai yang berbelok-belok. 
c). Tebing sungai rendah di bagian hilir sungai asahan. 
d). Landaian sungai yang kecil pada daerah hilir sampai muara sungai 
asahan. 
e). Pengaruh pasang surut air laut. 
f). Perubahan tata guna lahan yang mengakibatkan koefisien aliran makin 
meningkat di anak sungai asahan.
Laporan Akhir 
Penyusunan Pola Pengelolaan Sumber Daya Air Wilayah Sungai Asahan. 
2. Berdasarkan tahapan penanganan banjir yang diuraikan pada di atas, maka 
upaya tindakan secara struktural yang dapat dilakukan adalah sebagai 
berikut : 
a). Jangka pendek 
i) Melanjutkan program pengerukan, pembuatan tanggul banjir, 
revetment, parapet well di sungai asahan bagian hilir, sungai silau, 
sungai lebah . 
i) Pembangunan bendungan pengendali banjir di sebelah hulu. 
ii) Penghijauan pada kawasan yang telah mengalami perubahan tata 
3. Upaya penanganan secara fisik/struktural tidak akan optimal, apabila tidak 
didukung dengan upaya penanganan secara non struktural. Upaya non 
struktural yang dapat diidentifikasi selama studi ini, dan dirasa sangat efektif 
apabila dapat dilaksanakan dalam upaya pengendalian banjir di WS. 
Asahan. 
Upaya non struktural tersebut antara lain : 
6.2. REKOMENDASI 
1. Perlu diterapkan peraturan dan petunjuk pelaksanaan tentang penataan 
kawasan danau Toba, dengan terlebih dahulu membentuk tim teknis dan tim 
pelaksana yang terdiri dari instansi teknis pemerintah Propinsi Sumatera Utara 
terhadap peraturan Daerah Propinsi Daerah Tingkat I Sumatera Utara Nomor I 
tahun 1990, yang mengatur tentang penataan lingkungan hidup dan 
pernbangunan di kawasan Danau Toba meliputi Daerah Tangkapan Air dan 
Perairan Danau Toba. 
2. Baku Mutu Air Danau perlu ditetapkan untuk menjamin pemanfaatan 
multifungsi air danau serta mempertahan kondisi oligotrofik danau. Oleh 
karena itu Baku Mutu Air Danau disusun berdasarkan : 
a). Kriteria mutu air kelas I pada Peraturan Pemerintah No.82 Tahun 2001 
6 - 6 
ii) Normalisasi sungai pada ruas yang meandering. 
b). Jangka menengah/panjang 
guna lahan yang tidak terkendali. 
iii) Pembangunan retarding basin. 
i) Penurunan laju sedimentasi. 
ii) Perbaikan fungsi daerah hulu, untuk dijadikan daerah resapan air. 
tentang Pengelolaan Kualitas Air dan pengendalian Pencemaran Air. 
PT. JASAPATRIA GUNATAMA
Laporan Akhir 
Penyusunan Pola Pengelolaan Sumber Daya Air Wilayah Sungai Asahan. 
b). Kriteria fisik, kimia dan biologi untuk mempertahankan kondisi oligotrofik 
danau, antara lain: kejernihan, khlorofil-a, produktifitas primer, indek 
keanekaragaman, identifikasi phytoplankton, dII 
3. Secara umum kualitas perairan Danau Toba masih cukup baik dan tingkat 
trofik danau masih tergolong oligotrofik, dengan kadar unsur hara dan nutrien 
rendah. Kadar Oksigen terlarurt masih dapat terdeksi sampai dasar danau 
dengan kedalaman 200 m - 500 m. Kecerahan air sangat tinggi mencapai 15 
m - 50 m. Indek keanekaragaman masih tinggi dan didominasi oleh spesies 
Diatomea. Keadaan ini tidak banyak berubah dari pengukuran sepuluh tahun 
yang lalu (1992). Namun demikian terlihat adanya peningkatan kadar nutrisi 
pada daerah permukiman/hotel, daerah Keramba Jala Apung (KJA), dan 
outlet pembuangan limbah ternak. 
4. Kualltas air Danau Toba di sekitar permukiman dan Keramba Jala Apung 
(KJA) menunjukkan kadar nutrien (senyawa N dan P) yang cukup tinggi, dan 
melebihi batas limit pencegahan terjadinya eutrofikasi. Sebagai dampaknya 
terlihat pertumbuhan eceng gondok yang cukup subur pada lokasi-lokasi 
masuknya limbah di sekitar permukiman/hotel, KJA dan outlet peternakan 
Perlu dilakukan upaya-upaya tindakan pengendalian yang efektif dan 
pencegahan pembuangan limbah padat dan cair langsung ke Danau. 
5. Perlu dilakukan audit lingkungan secara komprehensif baik secara biogeofisik 
maupun sosial budaya dan ekonomi sebagai bahan pertimbangan dalam 
pengambilan keputusan kebijakan yang terkait dengan pengelolaan sumber 
daya air di wilayah sungai. 
6. Pentingnya keterpaduan dalam pengelolaan sumber daya air wilayah sungai 
perlu disosialisasikan oleh Pemerintah, Pemerintah Provinsi/Kabupaten/Kota 
kepada masyarakat di sepanjang wilayah sungai serta stakeholder lainnya 
yang berkepentingan dan terkait dengan pengelolaan sumber daya air. 
7. Untuk mengatasi defisit beras yang diproyeksikan akan terjadi di Wilayah 
Sungai Asahan pada tahun 2030, maka perlu dikembangkan daerah irigasi 
baru sebelum tahun 2029, serta perlu dilakukan penyuluhan dan peningkatan 
teknologi budi daya sawah untuk meningkatkan produksi padi. 
8. Untuk mengatasi defisit listrik pada tahun 2011, maka pemerintah perlu 
membangun dan mengembangkan bendungan selain untuk pembangkit 
listrik tenaga air, juga memasok air baku untuk pertanian, serta air bersih 
untuk keperluan domestik dan industri. 
6 - 7 
PT. JASAPATRIA GUNATAMA
Laporan Akhir 
Penyusunan Pola Pengelolaan Sumber Daya Air Wilayah Sungai Asahan. 
9. Dalam mengatasi jumlah limbah cair RKI yang terus meningkat dari tahun ke 
tahun dengan kuantitas yang banyak dan memilki potensi untuk mencemari 
WS Asahan, maka perlu pengolahan limbah, yaitu : 
a). Air Limbah Rumah Tangga dan Perkotaan, dengan alternatif pengolahan : 
i) Untuk permukiman dengan kepadatan penduduk yang tinggi 
menggunakan ”Off Site System”, yaitu dengan menggunakan jaringan 
perpipaan air limbah untuk menampung air limbah dari setiap sumber 
pencemar, selanjutnya disalurkan dan diolah di IPAL terpusat; 
ii) Untuk areal permukiman terpencar dilakukan secara komunal di 
daerah bersangkutan, sehingga jaringan perpipaan lebih sederhana 
dan kapasitas IPAL terpusat bisa lebih kecil; 
iii) Untuk permukiman yang terpisah dengan pertimbangan daya dukung 
lahan masih memadai dapat diolah secara individu dengan tangki 
septik untuk tinjanya, tetapi untuk grey water ( air bekas mandi, cuci 
dan dapur) dapat diolah dengan konsep ekoteknologi yang 
menggunakan tanaman ( wetland system) atau Echo Garden yang 
dapat menyerap unsur pencemar, selanjutnya effluent Echo Garden 
dapat dibuang ke badan air. 
i) Harus diolah sebelum dibuang ke badan air, ini sesuai Ps.38 ayat (2) 
butir (a) dari PP 82/2001 (”Pengelolaan Kualitas Air dan Pengendalian 
Pencemaran Air”), tentang kewajiban untuk mengolah limbah dari 
industri. Alternatif pengolahan, terdiri dari : 
(1) Dengan pengolahan individu di masing masing industri 
(2) Untuk areal industri yang memiliki limbah sejenis dan terkumpul 
dalam suatu area dapat dilakukan Pengolahan Terpusat , dimana 
setiap industri biasanya diwajibabkan melakukan Pra Pengolahan, 
sehingga limbah cair yang disalurkan ke jaringan pengumpul limbah 
memiliki mutu tertentu sesuai dengan ketentuan yang diberikan dari 
Badan Pengelola, selanjutnya disalurkan dan diolah di IPAL terpusat; 
ii) Limbah industri harus dipantau secara kontinyu, sesuai dengan Ps.38 
ayat (2) butir (e) : dari PP 82/20012001 (”Pengelolaan Kualitas Air dan 
Pengendalian Pencemaran Air”),tentang Persyaratan melakukan 
pemantauan mutu dan debit air limbah; 
c). Menerapkan Aspek Hukum yaitu sangsi dan penghargaan bagi industri 
6 - 8 
b). Air Limbah Industri, 
yang belum dan telah memenuhi Ketentuan Baku Mutu Limbah Cair. 
PT. JASAPATRIA GUNATAMA
Laporan Akhir 
Penyusunan Pola Pengelolaan Sumber Daya Air Wilayah Sungai Asahan. 
10. Meningkatkan kemampuan lembaga pengelolaan sumber daya air 
(capacity building) serta meningkatkan tingkat kesadaran serta peran serta 
masyarakat, swasta dan LSM dalam upaya memelihara dan melindungi 
sempadan sungai. 
11. Upaya-upaya konservasi yang perlu segera dilakukan di WS Asahan adalah 
sebagai berikut : 
a). Pada DTA Toba perlu diprioritaskan program penangulangan lahan kritis 
yang berada di dalam kawasan hutan, yaitu: (a) Pada kabupaten 
Tobasa, yaitu pada kecamatan Lumban Julu, Silaen dan Balige, (b) pada 
kabupaten Samosir, yaitu pada kecamatan Harian Boho, Pangururan dan 
simanindo; (c) pada kabupaten Dairi, yaitu pada kecamatan Sumbul dan 
Parbuluan; (d) pada kabupaten Tanah Karo, yaitu pada kecamatan Tiga 
Panah; (e) pada kabupaten Humbang Hasundutan, yaitu pada 
kecamatan Dolok Sanggul dan Lintong Nihuta, (f) pada kabupaten 
Tapanuli Utara, yaitu pada kecamatan Muara; (g) pada kabupaten 
Simalungun, yaitu pada kecamatan Girsang Sipangan Bolon, Sidamanik, 
Purba dan silima Kuta. 
b). Untuk lahan kritis yang terdapat di luar kawasan hutan atau lahan milik 
masyarakat/adat DTA Toba perlu diprioritaskan program penanganannya, 
yaitu pada: (a) kabupaten Tobasa, yaitu pada kecamatan Laguboti dan 
Balige; (b) kabupaten Samosir, yaitu pada kecamatan Harian Boho, Onan 
Runggu, Pangururan dan Palipi serta Simanindo; (c) pada kabupaten 
Dairi, yaitu pada kecamatan Sumbul dan Parbuluan; (d) kabupaten 
Tanah Karo, yaitu pada kecamatan Tiga Panah; (e) kabupaten Humbang 
Hasundutan, yaitu pada kecamatan Dolok Sanggul dan Lintong Nihuta, (f) 
kabupaten Tapanuli Utara, yaitu pada kecamatan Muara; (g) kabupaten 
Simalungun, yaitu pada kecamatan Girsang Sipangan Bolon, Purba dan 
Silima Kuta. 
c). Lahan kritis yang terdapat di dalam kawasan hutan di DAS Asahan, DAS 
Silau dan DAS Piasa, perlu diprioritaskan program penanganannya, yaitu 
pada: (a) Pada kabupaten Asahan, yaitu pada kecamatan Bandar Pasir 
Mandoge, Bandar Pulau, Pulau Rakyat, Sei Kepayang, dan Tanjung Tiram; 
(b) pada kabupaten Samosir, yaitu pada kecamatan Habinsaran, Porsea 
dan silaen; (c) pada kabupaten Simalungun, yaitu pada kecamatan 
Simalungun. 
d). Lahan kritis yang berada di luar kawasan hutan/lahan milik penduduk 
pada DAS Asahan, DAS Silau dan DAS Piasa, perlu diprioritaskan program 
penanganannya, yaitu: (a) Pada kabupaten Asahan, yaitu pada 
6 - 9 
PT. JASAPATRIA GUNATAMA
Laporan Akhir 
Penyusunan Pola Pengelolaan Sumber Daya Air Wilayah Sungai Asahan. 
kecamatan Bandar Pasir Mandoge, Bandar Pulau, Sei Kepayang, dan 
Tanjung Tiram; (b) pada kabupaten Samosir, yaitu pada kecamatan 
Habinsaran; (c) pada kabupaten Simalungun, yaitu pada kecamatan 
Tanah Jawa; (d) pada kabupaten Tanjung Balai, yaitu pada kecamatan 
Tanjung Balai. 
e). Perlu dilakukan upaya konsevasi terasering pada lahan berlereng >15 % di 
f). Perlu koordinasi antar instansi terkait pada kab Tobasa, Samosir, Taput, 
Humbang Hasundutan, Dairi, Simalungun, Tana Karo, Asahan dan Tanjung 
Balai dalam rangka pelaksanaan berbagai upaya konservasi WS Asahan. 
g). Pada lahan berlereng > 30 % di DTA Danau Toba sebaiknya dilakukan 
pendekatan konservasi vegetatif dengan menanam tanaman 
makadamia sebagai tanaman dominan. 
h). Perlu penyuluhan bagi masyarakat yang berada di luar kawasan hutan, 
12. Upaya-upaya pengendalian banjir yang perlu segera dilakukan di WS Asahan 
adalah sebagai berikut : 
a). Penanganan banjir supaya dilakukan secara menyeluruh, dengan 
memperhatikan faktor penyebab yang paling dominan dan optimasi 
penanganannya baik yang dilakukan secara struktural maupun non 
struktural. 
b). Rasionalisasi alur sungai dan drainase kota merupakan upaya 
penanganan banjir Wilayah Sungai Asahan yang harus mendapatkan 
perhatian yang memadai dari Pemerintah Daerah. 
c). Tidak kalah pentingnya upaya penataan penggunaan bantaran dan alur 
sungai serta kegiatan konservasi untuk daerah hulu untuk mencegah 
adanya trend kenaikan debit banjir akibat kerusakan daerah resapan air. 
13. Untuk mengurangi dampak banjir terhadap masyarakat, perlu diupayakan 
sosialisasi penerapan rumah panggung di daerah rawan banjir di Sungai 
Asahan Bagian Hilir, mengingat banjir yang terjadi di wilayah tersebut tidak 
bisa dihindarkan. 
14. Perlu dilakukan pengaturan tanggung jawab dan wewenang pada 
sektor/dinas/instansi di daerah yang terkait dengan pengelolaan sumber 
daya air Wilayah Sungai Asahan serta pengkoordinasiannya agar tidak terjadi 
tumpang tindih dalam pelaksanaannya. 
6 - 10 
bagian hulu sungai. 
tetapi masih termasuk daerah tangkapan WS Asahan. 
PT. JASAPATRIA GUNATAMA
Laporan Akhir 
Penyusunan Pola Pengelolaan Sumber Daya Air Wilayah Sungai Asahan. 
6.3. PENUTUP 
Sumber Daya Air perlu dikelola secara bijaksana dan lestari dengan 
memperhatikan nilai-nilai keberlanjutan , keterbukaan, kesadaran, kepekaan, 
keadilan dan kesejahteraan. Visi Pengelolaan SDA WS Asahan “Terwujudnya 
pemanfaatan SDA di Wilayah Sungai Asahan yang lestari, berwawasan 
lingkungan dan berkesinambungan secara kualitas dan kuantitas bagi 
kesejahteraan masyarakat di Provinsi Sumatera Utara”, hanya akan dapat 
terwujud bila pengelolaan sumber daya air wilayah sungai tersebut mengacu 
pada Kebijakan Nasional SDA, dan didukung oleh komitmen kebijakan dalam 
regulasi Penataan Ruang antar wilayah provinsi/kabupaten/kota yang mampu 
bersinergi dalam mengendalikan pemanfaatan ruang. 
Perubahan perilaku masyarakat yang membabibuta dalam merambah dan 
melakukan penebangan/penggundulan/perusakan hutan, upaya larangan/ 
mencegah pembuangan limbah padat dan cair langsung ke sumber 
air/danau/sungai serta perairan terbuka lainnya serta tingkat kesadaran 
masyarakat dalam memperlakukan lingkungan hidup (ekosistem) secara arif , 
bijaksana dan beretika sangatlah penting, karena merupakan upaya 
pencegahan perusakan lingkungan yang paling efektif dan murah. Dengan 
demikian maka dalam memelihara keberlangsungan ekosistem dan lingkungan 
hidup di wilayah sungai akan berpulang kepada peran serta masyarakat itu 
sendiri. 
Demikian Laporan Antara Penyusunan Pola Pengelolaan Sumber Daya Air 
Wilayah Sungai Asahan, disusun dengan segala keterbatasan kemampuan yang 
dimiliki. Semoga laporan ini akan dapat bermanfaat bagi perumusan dan 
penetapan kebijakan lebih lanjut baik di tingkat Pusat maupun Daerah. 
6 - 11 
PT. JASAPATRIA GUNATAMA

Toba asahan 1297764423

  • 1.
    Laporan Akhir PenyusunanPola Pengelolaan Sumber Daya Air Wilayah Sungai Asahan. i PT. JASAPATRIA GUNATAMA KATA PENGANTAR Dalam rangka pelaksanaan pekerjaan Penyusunan Pola Pengelolaan Sumber Daya Air Wilayah Sungai Asahan sesuai Surat Perjanjian Kontrak antara Satuan Kerja Perencanaan Pemrograman dan Penganggaran Bidang Sumber Daya Air Departemen Pekerjaan Umum dengan PT. JASAPATRIA GUNATAMA dengan Nomor : KU.08.08/PPK/Ap/61/2006, Tanggal 13 Juni 2006, maka dapat disusun Laporan Akhir. Dalam laporan ini berisikan uraian pendahuluan, pendekatan dan metodologi, gambaran umum dan wilayah studi, pengolahan dan analisa data, penyusunan pola pengelolaan sumber daya air Wilayah Sungai Asahan serta kesimpulan dan rekomendasi. Atas segala arahan dan bantuan dari berbagai pihak terkait demi kelancaran pembuatan laporan ini diucapkan terima kasih. Demikian Laporan Akhir disampaikan, semoga dapat bermanfaat bagi semua pihak dan dapat dipergunakan sebagai bahan masukan untuk melaksanakan program selanjutnya. Bandung, Desember 2006 PT. JASAPATRIA GUNATAMA, (Ir. Rini Kosasih) Direktur
  • 2.
    Laporan Akhir PenyusunanPola Pengelolaan Sumber Daya Air Wilayah Sungai Asahan. ii PT. JASAPATRIA GUNATAMA DAFTAR ISI Halaman KATA PENGANTAR i DAFTAR ISI ii DAFTAR TABEL vii DAFTAR GAMBAR xii DAFTAR LAMPIRAN xiv DAFTAR PUSTAKA xv BAB-I PENDAHULUAN 1 – 1 1.1. Latar Belakang 1 – 1 1.1.1. Wilayah Studi 1 – 4 1.1.2. Permasalahan Umum 1 – 4 1.2. Maksud Dan Tujuan 1 – 5 1.2.1. Maksud 1 – 5 1.2.2. Tujuan 1 – 5 1.3. Sasaran 1 – 6 1.4. Data Umum Pekerjaan 1 – 6 1.5. Lingkup Jasa Pelayanan 1 – 6 1.6. Jangka Waktu Pelaksanaan 1 – 8 1.7. Pelaporan 1 – 9 BAB-II PENDEKATAN DAN METODOLOGI 2 – 1 2.1. Pendekatan Dalam Pelaksanaan Pekerjaan 2 – 1 2.2. Pendekatan Dan Metodologi 2 – 8 2.2.1. Kerangka Analisis Dalam Penyusunan Pola Pengelolaan SDA 2 – 8 2.2.2. Metode Analisis Penyusunan Pola Pengelolaan SDA Wilayah Sungai 2 – 10 2.2.2.1. Pengkajian Data 2 – 10 2.2.2.2. Indentifikasi dan Upaya Strategis 2 – 14 2.2.3. Pertemuan Konsultasi Masyarakat 2 – 14 2.3. Penyusunan Konsep Pola Pengelolaan SDA Wilayah Sungai Asahan 2 – 15 2.4. Legalisasi 2 – 16 BAB-III GAMBARAN UMUM DAN WILAYAH STUDI 3 – 1 3.1. Strategi, Arah Kebijakan Dan Program Pembangunan SDA dan Irigasi Provinsi Sumut 3 – 1 3.2. Aspek Tata Ruang 3 – 3 3.2.1. Gambaran Umum Tata Ruang Provinsi Sumatera Utara 3 – 3
  • 3.
    Laporan Akhir PenyusunanPola Pengelolaan Sumber Daya Air Wilayah Sungai Asahan. iii 3.2.1.1. Letak Geografis 3 – 3 3.2.1.2. Kondisi Topografi 3 – 5 3.2.1.3. Iklim 3 – 5 3.2.1.4. Geologi 3 – 5 3.2.1.5. Hidrologi 3 – 8 3.2.1.6. Sumber Daya Alam dan Lingkungan PT. JASAPATRIA GUNATAMA Hidup 3 – 11 3.2.1.7. Pemanfaatan Ruang 3 – 17 3.2.1.8. Penggunaan Lahan di WS Asahan 3 – 21 3.3. Aspek Sosial Ekonomi 3 – 27 3.3.1. Batas Administrasi Wilayah Studi 3 – 27 3.3.2. Kependudukan 3 – 28 3.3.3. Mata Pencaharian dan Pendapatan Penduduk 3 – 32 3.3.4. Sektor Pertanian 3 – 33 3.3.4.1. Sub Sektor Tanaman Pangan 3 – 34 3.3.4.2. Sub Sektor Perkebunan 3 – 36 3.3.4.3. Sub Sektor Perikanan 3 – 39 3.3.4.4. Sub Sektor Peternakan 3 – 39 3.3.4.5. Sub Sektor Kehutanan 3 – 41 3.3.5. Sektor Energi dan Air Bersih 3 – 43 3.3.5.1. Sub Sektor Listrik 3 – 43 3.3.5.2. Sub Sektor Air Bersih 3 – 44 3.3.6. Sektor Pariwisata 3 – 45 3.3.7. Sektor Industri Pengolahan 3 – 47 3.3.8. Sektor Pertambangan dan Penggalian 3 – 50 3.3.9. Pertumbuhan Ekonomi Wilayah Studi 3 – 50 3.3.9.1. Pertumbuhan ekonomi Provinsi Sumut 2002 - 2004 3 – 50 3.4. Aspek Hidrologi 3 – 53 3.4.1. Analisis Curah Hujan, Iklim dan Debit 3 – 53 3.4.2. Analisis Kalibrasi ,Verifikasi dan Perhitungan Debit Runoff 3 – 64 3.5. Aspek Kualitas Air 3 – 68 3.6. Aspek Konservasi 3 – 73 3.6.1. Keterkaitan Sub Ekosistem Hulu dan Hilir DTA Danau Toba - WS Asahan 3 – 73 3.6.2. Kondisi Biofisik Wilayah DAS Asahan - Toba 3 – 75 3.6.2.1. Jenis Tanah 3 – 75 3.6.2.2. Curah Hujan dan Erosi Tanah 3 – 80 3.6.2.3. Kemiringan Lereng 3 – 81 3.6.2.4. Penutupan Lahan 3 – 82 3.7. Aspek Pengembangan Sumber Daya Air 3 – 92 3.7.1. Sistem Tata Air 3 – 92 3.7.2. Infrastruktur yang ada (kondisi eksisting) 3 – 92
  • 4.
    Laporan Akhir PenyusunanPola Pengelolaan Sumber Daya Air Wilayah Sungai Asahan. 3.7.3. Kebutuhan Air 3 – 92 3.7.4. Rencana Infrastruktur Masa Mendatang 3 – 94 3.7.5. Perhitungan Data Time Series Masukan DSS-Ribasim 3 – 94 BAB-IV PENGOLAHAN DAN ANALISA DATA 4 – 1 4.1. Kebijakan Pengelolaan Sumber Daya Air 4 – 1 4.1.1. Visi dan Misi Pengelolaan SDA 4 – 3 4.2. Analisis Arahan Tata Ruang 4 – 5 4.2.1. Aspek Tata Ruang Pada WS Asahan 4 – 5 4.2.1.1. Letak WS Asahan Secara Regional 4 – 6 4.2.1.2. Kawasan Andalan di WS Asahan 4 – 8 4.2.1.3. Konflik Pemanfaatan Ruang di Wilayah iv PT. JASAPATRIA GUNATAMA Sungai Asahan 4 – 11 4.2.1.4. Permasalahan Lingkungan di WS Asahan 4 – 15 4.2.1.5. Arahan Pemanfaatan Ruang di Wilayah Sungai Asahan 4 – 19 4.2.1.6. Arahan Struktur Penataan Ruang di WS Asahan / Kawasan Danau Toba 4 – 27 4.3. Analisis Aspek Sosial Ekonomi 4 – 29 4.3.1. Proyeksi Penduduk 4 – 29 4.3.2. Proyeksi Pertumbuhan Ekonomi Wilayah Studi 4 – 36 4.3.3. Proyeksi Sektor Pertanian WS Asahan 4 – 40 4.3.3.1. Proyeksi Kebutuhan Pangan 4 – 40 4.3.3.2. Proyeksi Produksi Pangan 4 – 41 4.3.3.3. Proyeksi Neraca Pangan 4 – 43 4.3.3.4. Proyeksi Lahan Sawah 4 – 48 4.3.3.5. Proyeksi Populasi Ternak 4 – 49 4.3.4. Proyeksi Sektor Energi dan Air Bersih 4 – 52 4.3.4.1. Sub Sektor Energi 4 – 52 4.3.4.2. Sub Sektor Air Bersih 4 – 56 4.3.5. Proyeksi Sektor Parwisata 4 – 57 4.4. Analisis Aspek Hidrologi 4 – 60 4.4.1. Ketersediaan Air Wilayah Sungai Asahan 4 – 60 4.4.2. Perhitungan Debit Banjir Rencana Sub DAS 4 – 60 4.4.2.1. Hujan Rencana 4 – 61 4.4.2.2. Debit Banjir Rencana 4 – 61 4.5. Analisis Kebutuhan Air Bersih dan Kualitas Air Sungai 4 – 71 4.5.1. Kebutuhan Air Rumah Tangga, Perkotaan dan Industri (RKI) 4 – 71 4.5.1.1. Analisis RKI di DAS Asahan 4 – 71 4.5.1.2. Proyeksi Kebutuhan Air Bersih Rumah Tangga dan Industri (RKI) 4 – 79 4.5.2. Kualitas Air DAS Asahan 4 – 84
  • 5.
    Laporan Akhir PenyusunanPola Pengelolaan Sumber Daya Air Wilayah Sungai Asahan. 4.5.2.1. Kualitas Air Kawasan Danau Toba 4 – 84 4.5.2.2. Kualitas Air Sungai yg Masuk ke Danau v PT. JASAPATRIA GUNATAMA Toba 4 – 92 4.6. Analisis Aspek Konservasi 4 – 94 4.6.1. Erosi dan Sedimentasi 4 – 94 4.6.1.1. Erosi dan Sedimentasi Ekosistem Bagian Hulu 4 – 96 4.6.1.2. Erosi dan Sedimentasi Ekosistem Bagian Hilir 4 – 116 4.6.2. Strategi Konservasi 4 – 130 4.6.2.1. Pola Konservasi 4 – 130 4.7. Analisis Aspek Pengembangan Sumber Daya Air 4 – 164 4.7.1. Upaya-upaya Pengembangan Sumber Daya air 4 – 168 4.7.1.1. Upaya Peningkatan Pola Operasi Danau Toba untuk PLTA 4 – 168 4.7.1.2. Upaya Pengembangan Rencana Bendungan 4 – 171 4.8. Analisis Pengendalian Banjir 4 – 171 BAB-V PENYUSUNAN POLA PENGELOLAAN SDA WS ASAHAN 5 – 1 5.1. Konsepsi Pola Pengelolaan Sumber Daya Air WS Asahan 5 – 1 5.1.1. Konservasi SDA 5 – 1 5.1.2. Perlindungan dan Pelestarian SDA 5 – 2 5.1.3. Pengelolaan Kualitas dan Pengendalian Pencemaran Air 5 – 3 5.1.4. Pendayagunaan SDA 5 – 3 5.1.4.1. Penatagunaan 5 – 5 5.1.4.2. Penyediaan 5 – 5 5.1.4.3. Penggunaan 5 – 5 5.1.4.4. Pengembangan 5 – 5 5.1.4.5. Pengusahaan 5 – 5 5.1.5. Pengendalian Daya Rusak AIr 5 – 5 5.1.5.1. Pencegahan Daya Rusak Air 5 – 6 5.1.5.2. Penanggulangan Daya Rusak Air 5 – 7 5.1.5.3. Pemulihan Daya Rusak Air 5 – 7 5.1.6. Peran Serta Masyarakat 5 – 7 5.1.7. Sistem Informasi SDA 5 – 8 5.2. Strategi Pengelolaan SDA 5 – 9 5.2.1. Strategi Jangka Pendek (2006 – 2010) 5 – 9 5.2.2. Strategi Jangka Menengah (2011 – 2020) 5 – 12 5.2.3. Strategi Jangka Panjang (2021 – 2030) 5 – 15 5.3. Konsep Rancangan Pola Pengelolaan SDA WS Asahan 5 – 18
  • 6.
    Laporan Akhir PenyusunanPola Pengelolaan Sumber Daya Air Wilayah Sungai Asahan. BAB-VI KESIMPULAN DAN REKOMENDASI 6 – 1 6.1. Kesimpulan 6 – 1 6.1.1. Aspek Tata Ruang 6 – 1 6.1.2. Aspek Sosial Ekonomi 6 – 2 6.1.3. Aspek Konservasi 6 – 2 6.1.4. Aspek Kualitas Air 6 – 3 6.1.5. Aspek Pengembangan SDA 6 – 4 . 6.1.6. Aspek Pengendalian Banjir 6 – 5 6.2. Rekomendasi 6 – 6 6.3. Penutup 6 – 11 vi PT. JASAPATRIA GUNATAMA
  • 7.
    Laporan Akhir PenyusunanPola Pengelolaan Sumber Daya Air Wilayah Sungai Asahan. vii PT. JASAPATRIA GUNATAMA DAFTAR TABEL Halaman Tabel 3.1. Satuan Wilayah Sungai di Provinsi Sumatera Utara 3 – 8 3.2. Luas Kawasan Lindung dan Budidaya Provinsi SUMUT 3 – 13 3.3. Potensi Kawasan Lindung dan Budidaya Hutan di Provinsi SUMUT 3 – 15 3.4. Penggunaan Lahan di Prov. SUMUT Tahun 2002 3 – 19 3.5. Pemanfaatan Lahan Setiap Sub Basin WS Asahan 3 – 21 3.6. Luas Wilayah DAS Asahan Per Kabupaten 3 – 27 3.7. Laju Pertumbuhan Penduduk di WS Asahan 3 – 29 3.8. Jumlah Penduduk di WS Asahan Periode Tahun 2004 3 – 29 3.9. Kepadatan dan Penyebaran Penduduk di DAS Asahan 3 – 31 3.10. Prosentase Penduduk Berumur 10 tahun Keatas yang Bekerja Menurut Lapangan Usaha di WS Asahan Tahun 2004 3 – 33 3.11. Produksi Tanaman Palawija di WS Asahan Tahun 2004 3 – 34 3.12. Produksi Tanaman Padi di WS Asahan Tahun 2004 3 – 35 3.13. Perkembangan Produksi Padi Sawah di WS Asahan Tahun 2001 – 2004 3 – 35 3.14. Perkembangan Produksi Padi Ladang di WS Asahan Tahun 2001 – 2004 3 – 35 3.15. Produksi Tanaman Perkebunan Rakyat di WS Asahan Tahun 2004 3 – 36 3.16. Produksi Tanaman Perkebunan PTPN / Swasta di WS Asahan Tahun 2004 3 – 38 3.17. Data Sub Sektor Perikanan Darat di WS Asahan Tahun 2004 3 – 39 3.18. Data Produksi Daging Ternak di WS Asahan Tahun 2004 3 – 40 3.19. Data Produksi Daging Unggas di WS Asahan Tahun 2004 3 – 40 3.20. Data Populasi Ternak di WS Asahan Tahun 2004 3 – 40 3.21. Data Populasi Unggas di WS Asahan Tahun 2004 3 – 41 3.22. Tata Guna Lahan Hutan di WS Asahan Tahun 2004 3 – 42 3.23. Data Sub Sektor Listrik di Wilayah Sungai Asahan Tahun 2004 3 – 43 3.24. Persentase Rumah Tangga Menurut Sumber Penerangan 3 – 43
  • 8.
    Laporan Akhir PenyusunanPola Pengelolaan Sumber Daya Air Wilayah Sungai Asahan. viii 3.25. Jumlah Produksi dan Pelanggan Air Bersih Tahun 2004 di WS Asahan PT. JASAPATRIA GUNATAMA 3 – 44 3.26. Perkembangan Pelanggan Air Bersih di WS Asahan Tahun 2004 3 – 45 3.27. Persentase Rumah Tangga Menurut Sumber Air minum 3 – 45 3.28. Perkembangan Jumlah Hotel dan Akomodasi lainnya di WS Asahan Periode Tahun 2000 – 2004 3 – 46 3.29. Jumlah Hotel dan Akomodasi Lainnya Menurut Kelas di WS Asahan Periode Tahun 2004 3 – 47 3.30. Perkembangan Jumlah Industri Besar dan Sedang Periode Tahun 2002 – 2004 3 – 49 3.31. Jumlah Industri Kecil di WS Asahan Tahun 2004 3 – 49 3.32. Perkembangan PDRB Provinsi Sumatera Utara Tahun 2002- 2004 Atas Dasar Harga Berlaku (Milyar Rupiah) 3 – 50 3.33. Perkembangan PDRB Provinsi Sumatera Utara Tahun 2002- 2004 Atas Dasar Harga Konstan Tahun 1993 (Milyar Rupiah) 3 – 51 3.34. Laju Pertumbuhan Ekonomi Provinsi Sumatera Utara Menurut Lapangan Usaha Tahun 2002- 2004 3 – 51 3.35. Perkembangan PDRB Kabupaten/Kota di WS Asahan 3 – 52 3.36. Perkembangan Pendapatan Per Kapita Kabupaten /Kota di WS Asahan 3 – 52 3.37. Daftar Pos Duga Air 3 – 64 3.38. Kualitas Air S.Asahan di Porsea 3 – 69 3.39. Kualitas Air S.Asahan di Siruar 3 – 69 3.40. Kualitas Air S.Asahan di Tangga 3 – 70 3.41. Kualitas Air S.Asahan di Tanjung Balai 3 – 71 3.42. Luas Ekosistem Bagian Hulu dan Hilir 3 – 75 3.43. Penyebaran Jenis Tanah 3 – 76 3.44. Kemiringan Lereng Ekosistem Hulu dan Hilir 3 – 81 3.45. Luas Kawasan Hutan Relevan Dengan DTA Danau Toba Asahan 3 – 82 3.46. Lahan Kritis Ekosistem Hulu (DTA Danau Toba) 3 – 85 3.47. Pembagian Kawasan Hutan Ekosistem Bagian Hilir 3 – 85 3.48. Lahan Kritis Pada Ekosistem Bagian Hilir 3 – 86 3.49. Kondisi Penutupan Lahan (kerapatan tajuk) Diluar dan Didalam Kawasan Hutan 3 – 87 3.50. Kegiatan GNRHL Tahun 2003 3 – 88 3.51. Kegiatan GNRHL Tahun 2004 3 – 88 3.52. Kegiatan RL Pada Areal Model Das Mikro (MDM) 3 – 89 3.53. Pembuatan Areal Model Hutan Rakyat dan UP– Persuteraan Alam 3 – 89 3.54. Kegiatan RHL Tahun 2005 3 – 90 3.55. Biaya Operasi Konservasi tahun (2001- 2005) DTA Danau Toba 3 – 91
  • 9.
    Laporan Akhir PenyusunanPola Pengelolaan Sumber Daya Air Wilayah Sungai Asahan. ix 3.56. Kebutuhan Air Rumah-Tangga, Perkotaan dan Industri (m3/s) PT. JASAPATRIA GUNATAMA 3 – 93 3.57. Hasil Simulasi Untuk Berbagai Target Outflow 3 – 93 4.1. Rencana Penggunaan Lahan Di Kawasan WS Asahan 4 – 27 4.2. Proyeksi Penduduk di WS Asahan Periode 2006 – 2030 4 – 30 4.3. Pertumbuhan Ekonomi Provinsi Sumatera Utara Tahun 1991 – 2003 4 – 36 4.4 Laju Pertumbuhan Ekonomi Kabupaten/Kota dan Provinsi Sumatera Utara Tahun 2002-2004 4 – 38 4.5. Proyeksi Laju Pertumbuhan Ekonomi 4 – 38 4.6. Proyeksi Pertumbuhan Ekonomi 4 – 39 4.7. Proyeksi Kebutuhan Padi di WS Asahan Tahun 2006 – 2030 4 – 40 4.8. Resume Proyeksi Kebutuhan Pangan di WS Asahan Tahun 2006 – 2030 4 – 40 4.9. Proyeksi Produksi Pangan di WS Asahan 2005 – 2030 4 – 41 4.10. Proyeksi Neraca Pangan Padi, Jagung dan Ubi Kayu di WS Asahan 2006 – 2030 4 – 44 4.11. Proyeksi Neraca Pangan Ubi Jalar, Kacang Tanah, Kacang Kedelai di WS Asahan 2006 – 2030 4 – 46 4.12. Proyeksi Luas Panen Tanaman Padi Berdasarkan Perkembangan Produksi Tahun 2006-2030 4 – 48 4.13. Proyeksi Jumlah Populasi Ternak Unggas Tahun 2006 – 2030 4 – 51 4.14. Proyeksi Listrik 4 – 53 4.15. Proyeksi Pelanggan Listrik 4 – 54 4.16. Proyeksi Pelanggan Air Minum Tahun 2006-2030 4 – 56 4.17. Proyeksi Kebutuhan Air Bersih Tahun 2006 – 2030 4 – 57 4.18. Proyeksi Jumlah Wisatawan ke Kawasan Danau Toba Tahun 2006- 2030 4 – 57 4.19. Proyeksi Jumlah Akomodasi/Hotel di Kawasan Danau Toba Tahun 2006 – 2030 4 – 58 4.20 Proyeksi Jumlah Akomodasi/Hotel di Kawasan Danau Toba Tahun 2006 – 2030 4 – 59 4.21. Klasifikasi Hotel di WS Asahan 4 – 59 4.22. Perhitungan Ketersediaan Air 4 – 60 4.23. Curah Hujan Rencana Wilayah Sungai Asahan 4 – 62 4.24. Hidrograf Banjir Rencana Sub DAS 4 – 65 4.25. Wilayah Administratif DAS Asahan 4 – 71 4.26. Kebutuhan Air Bersih Rumah Tangga per Orang Per Hari Menurut Kategori Kota 4 – 72 4.27. Kebutuhan Air Bersih Rumah Tangga per Orang Per Hari di DAS Asahan berdasarkan Tahap Perencanaan 4 – 73
  • 10.
    Laporan Akhir PenyusunanPola Pengelolaan Sumber Daya Air Wilayah Sungai Asahan. x 4.28. Kebutuhan Air Bersih Rumah Tangga Perkotaan dan Industri Berdasarkan Tahapan Perencanaan di DAS Asahan PT. JASAPATRIA GUNATAMA 4 – 76 4.29. Prediksi Konsumsi Air Bersih Rumah Tangga- Perkotaan dan Industri DAS Asahan Tahun 2006 sampai Tahun 2030 4 – 77 4.30. Prediksi Jumlah Penduduk DAS Asahan Tahun 2006 sampai Tahun 2030 4 – 78 4.31. Kebutuhan Air Bersih Rumah Tangga Perkotaan dan Industri DAS Asahan Tahun 2006 4 – 80 4.32. Kebutuhan Air Bersih Rumah Tangga Perkotaan dan Industri DAS Asahan, Tahun 2011 4 – 81 4.33. Kebutuhan Air Bersih Rumah Tangga Perkotaan dan Industri DAS Asahan Tahun 2021 4 – 82 4.34. Kebutuhan Air Bersih Rumah Tangga Perkotaan dan Industri DAS Asahan, Tahun 2030 4 – 83 4.35. Kualitas Air Sungai Yang Masuk ke Danau Toba 4 – 93 4.36. Sungai–Sungai di DTA D. Toba yang mengalir ke Danau Toba 4 – 95 4.37. Erosi Aktual Masing-Masing Sub Basin WS DTA. D. Toba 4 – 97 4.38. Hubungan Kemiringan Lereng (Slope) Dengan Kelas Tingkat Bahaya Erosi Beserta Luasnya di DTA Danau Toba 4 – 101 4.39. Ringkasan Hasil Penelitian Dampak Konservasi Terhadap Erosi di DTA Danau Toba 4 – 102 4.40. Hasil Prediksi Erosi Tahunan Masing-Masing Sub Basin Asahan Toba 4 – 103 4.41. Hasil Prediksi Erosi (ton/ha/thn ) Serta Bobotnya DTA. D. Toba Tahun 2010, 2015 dan 2030 4 – 104 4.42. Hasil Prediksi Total Erosi (ton/ Km 2) Setiap Sub Basin DTA D. Toba Tahun 2010, 2015 dan 2030 4 – 106 4.43. Nilai SDS Menurut Luas Sungai/Sub DAS Yang Masuk ke Danau Toba 4 – 110 4.44. Hasil Prediksi Sedimen (ton/ha/tahun) Masing-Masing Sungai / Sub DAS Yang Mengalir ke DTA. D. Toba Tahun 2010, 2015 dan 2030 4 – 112 4.45. Hasil Prediksi Sedimen Tahunan (sediment yield) Masing-masing Sungai/Sub DAS Yang Mengalir ke DTA. D. Toba Tahun 2010, 2015 dan 2030 4 – 114 4.46. Luas dan Jumlah Land Unit Ekosistem hilir 4 – 117 4.47. Nilai Erosi Aktual per Sub DAS Dirinci Menurut Unit Ekosistem Hilir 4 – 118 4.48. Hasil Prediksi Erosi (ton/ha/thn) Tahun 2010, 2015 dan 2030 Ekosistem Bagian Hilir 4 – 121 4.49. Hasil Prediksi Erosi Rata-rata (ton/ha/thn) dan Bobotnya Menurut SUB DAS Tahun 2010, 2015 dan 2030 Ekosistem Hilir 4 – 123
  • 11.
    Laporan Akhir PenyusunanPola Pengelolaan Sumber Daya Air Wilayah Sungai Asahan. xi 4.50. Hasil Sedimen Eksisting Tahun 2006 dan Prediksinya Tahun 2010, 2015, 2030 PT. JASAPATRIA GUNATAMA 4 – 126 4.51. Hasil Prediksi Tahunan (Sediment Yield) Eksisting Tahun 2006 dan Prediksinya Tahun 2010, 2015 dan 2030 Ekosistem Bagian Hilir 4 – 128 4.52. Kriteria Penetapan Pengembangan Pola Konservasi WS Asahan 4 – 133 4.53. Tingkat Kekritisan Lahan Didalam Kawasan Hutan Yang Termasuk DTA. D.Toba Sebagai Ekosistem Hulu WS Asahan 4 – 137 4.54. Pola Konservasi Lahan Kritis Didalam Kawasan Hutan DTA. D. Toba 4 – 139 4.55. Kondisi Lahan Kritis Diluar Kawasan Hutan Milik Negara Namun Termasuk DTA. D.Toba sebagai Ekosistem Hulu WS Asahan 4 – 142 4.56. Pola Konservasi Lahan Kritis Diluar Kawasan Hutan dan Fungsinya Penting Dalam Pelestarian DTA. D. Toba 4 – 144 4.57. Pola Konservasi Dengan Pendekatan Vegetatif pada Sungai Yang Mengalir ke Danau Toba Sebagai Ekosistem Bagian Hilir WS Asahan 4 – 148 4.58. Pola Konservasi Pendekatan Vegetatif sekitar Danau Waduk 4 – 151 4.59. Data Potensi dan Penyebaran Hutan Rakyat di Provinsi Sumatera Utara 4 – 152 4.60. Sebaran Lahan Kritis Didalam Kawasan Hutan WS Asahan Bagian Hilir 4 – 157 4.61. Pola Konservasi Lahan Kritis Didalam Kawasan Hutan Ekosistem Hilir WS Asahan 4 – 158 4.62. Sebaran Lahan Kritis Diluar Kawasan Hutan WS Asahan Bagian Hilir 4 – 160 4.63. Pola Konservasi Lahan Kritis Diluar Kawasan Hutan WS Bagian Hilir 4 – 161 4.64. Pola Konservasi Sempadan Sungai Asahan, Silau dan Piasa 4 – 163 4.65. Pola Konservasi Kawasan Hutan Damtolu 4 – 164 4.66. Hasil Simulasi Untuk Berbagai Target Outflow 4 – 168
  • 12.
    Laporan Akhir PenyusunanPola Pengelolaan Sumber Daya Air Wilayah Sungai Asahan. xii PT. JASAPATRIA GUNATAMA DAFTAR GAMBAR Halaman Gambar 1.1. Wilayah Sungai Asahan 1 – 4 2.1. Pendekatan Dengan Menggunakan Sinergi antara Prinsip, Metodologi dan Kegiatan (SPMA) 2 – 2 2.2. Bagan Alir Pelaksanaan 2 – 5 2.3. Kerangka Analisis Penyusunan Pola Pengelolaan Sumber Daya Air 2 – 9 2.4. Skema DSS RIBASIM 2 – 12 2.5. DSS untuk Perencanaan SDA Wilayah Sungai 2 – 13 2.6. Proses Legalisasi Pola Pengelolaan Sumber Daya Air wilayah Sungai Asahan, Provinsi Sumatera Utara 2 – 16 3.1. Peta Administrasi Provinsi Sumatera Utara 3 – 4 3.2. Peta Karakteristik Fisik Provinsi Sumatera Utara 3 – 7 3.3. Peta SWS Provinsi Sumatera Utara 3 – 10 3.4. Peta RTRW Sumatera Utara 2003 - 2018 3 – 14 3.5. Peta Kawasan Lindung dan Kawasan Budidaya Hutan 3 – 16 3.6. Peta Penggunaan Lahan Provinsi Sumatera Utara 3 – 20 3.7. Peta Pemanfaatan Lahan di WS Asahan 3 – 26 3.8. Lokasi Pos Hidroklimatologi 3 – 56 3.9. Bar-chart Ketersediaan Data Hujan 3 – 57 3.10. Plotting Time-Series Secara Bersama 3 – 58 3.11. Kurva Massa Ganda Pos Aek Loba 3 – 58 3.12. Kurva Massa Ganda Pos Bandar Pulau 3 – 59 3.13. Kurva Massa Ganda Pos Balige 3 – 59 3.14. Kurva Massa Ganda Pos Dolok Sanggul 3 – 60 3.15. Kurva Massa Ganda Pos Luala Piasa 3 – 60 3.16. Kurva Massa Ganda Pos Pulau Raja 3 – 61 3.17. Kurva Massa Ganda Pos Pangururan 3 – 61 3.18. Kurva Massa Ganda Pos Parapat 3 – 62 3.19. Kalibrasi Rainfall-Runoff Sacramento pada Sungai Silau di Kisaran Naga 3 – 65 3.20. Verifikasi Model Hujan Aliran di Asahan – Pulau Raja 3 – 66 3.21. Model Hujan – Aliran dan Debit Sintetis 3 – 66 3.22. Water District di WS Asahan 3 – 92 4.1. SWS Asahan Dalam Konstelasi Regional 4 – 7 4.2. Kawasan Andalan di SWS Asahan 4 – 11 4.3. Konflik Pemanfaatan Lahan di SWS Asahan 4 – 13 4.4. Permasalahan Lingkungan di SWS Asahan 4 – 19 4.5. Peta Rencana Penggunaan Lahan WS Asahan 4 – 26
  • 13.
    Laporan Akhir PenyusunanPola Pengelolaan Sumber Daya Air Wilayah Sungai Asahan. 4.6. Populasi dan Proyeksi Ternak Sapi Di WS Asahan 4 – 49 4.7. Populasi dan Proyeksi Ternak Kerbau Di WS Asahan 4 – 50 4.8. Populasi dan Proyeksi Ternak Kambing Di WS xiii Asahan PT. JASAPATRIA GUNATAMA 4 – 50 4.9. Populasi dan Proyeksi Ternak Babi Di WS Asahan 4 – 51 4.10. Proyeksi Ternak Unggas di WS Asahan 4 – 52 4.11. Proyeksi Ternak Unggas Itik Manila di WS Asahan 4 – 52 4.12. Proyeksi Listrik di Kota Tanjung Balai 4 – 54 4.13. Proyeksi Listrik di Kabupaten Asahan 4 – 54 4.14. Proyeksi Listrik di Kabupaten Toba Samosir 4 – 55 4.15. Proyeksi Listirk di Cabang PLN Rantau Prapat 4 – 55 4.16. Proyeksi Listirk di Cabang PLN Lubuk Pakam 4 – 55 4.17. Hidrograf Banjir Rencana Sub DAS 4 – 68 4.18. Stratifikasi Air Pada Danau 4 – 86 4.19. Stratifikasi Danau Toba - Balige 4 – 86 4.20 Stratifikasi Danau Toba – Parapat 4 – 87 4.21. Stratifikasi Danau Toba - Haronggol 4 – 88 4.22. Peta Erosi Prediksi Tahun 2006, 2010, 2015 dan 2030 4 – 108 4.23. Kerangka Penyusunan Pola Konservasi 4 – 131 4.24. Skematisasi Sistem Tata Air WS Asahan 4 – 165 4.25. Debit Rata-rata WS Asahan 4 – 166 4.26. Debit Minimum WS Asahan 4 – 167 4.27. Muka Air danau untuk berbagai target Outflow 4 – 169 4.28. Muka Air Danau Toba Untuk Outflow 75 m3/s 4 – 169 4.29. Muka Air Danau Toba Untuk Outflow 80 m3/s 4 – 170 4.30. Muka Air Danau Toba Untuk Outflow 90 m3/s 4 – 170 4.31. Muka Air Danau Toba untuk Outflow 100 m3/s 4 – 171 4.32. Pengendalian Banjir Eksisting 4 – 174
  • 14.
    Laporan Akhir PenyusunanPola Pengelolaan Sumber Daya Air Wilayah Sungai Asahan. L – 1 Sebaran Luas Hutan Lindung di Sekitar Kawasan DTA. D. Toba L – 2 Bobot Erosi Pada 26 Sungai Yang Mengalir ke D.Toba, Dirinci per L – 3 Kondis Penutupan Lahan Dari 26 Sungai Yang Mengalir ke DTA xiv DAFTAR TABEL LAMPIRAN Lampiran Kecamatan Pada Ekosistem Hulu D. Toba Sebagai Ekosistem Hulu WS Asahan PT. JASAPATRIA GUNATAMA
  • 15.
    Laporan Akhir PenyusunanPola Pengelolaan Sumber Daya Air Wilayah Sungai Asahan. xv PT. JASAPATRIA GUNATAMA DAFTAR PUSTAKA 1. Buku Referensi 1) Arsyad, S, 2000, Konservasi Tanah dan Air. IPB Press. Institut Pertanian Bogor. 2) Asdak, Chay, 2002a, Perspektif Baru Dalam Pengelolaan Daerah Aliran Sungai: Menuju Solidaritas Daerah Hulu-Hilir, Bandung: Lembaga Penelitian Universitas Padjajaran. 3) Asdak, Chay, 2002b, Hidrologi dan Pengelolaan Daerah Aliran Sungai (edisi revisi), Yogyakarta: Gajah Mada University Press. 4) BP-DAS Asahan-Barumun, 2005, Data Spasial Lahan Kritis Wilayah BPDAS Asahan Barumun (Buku I). 5) BP-DAS Asahan-Barumun, 1988, Rencana Teknik Lapangan – Rehabilitasi Lahan Dan Konservasi Tanah-Sub DAS Asahan (DTA. D. Toba). 6) BP-DAS Asahan-Barumun, 2003, Review Rencana Teknik Lapangan – Rehabilitasi Lahan Dan Konservasi Tanah-Sub DAS Asahan (DTA. D. Toba). 7) BP-DAS Asahan-Barumun, 2005, Keadaan Umum Danau Toba. 8) Dinas Kehutanan Provinsi Sumut, 2005. Propil Kehutanan Sumut. 9) Dinas Kehutanan Provinsi Sumut, 2005. Sebaran Hutan Lindung Sekitar Kawasan D. Toba. 10) Dinas Kehutanan Kabupaten Tobasa, 2005. Rencana Rehabilitasi Kawasan Tahun 2006. 11) Dinas Kehutanan Kabupaten Humbang Hasundutan, 2005. Propil Kabupaten Humbang Hasundutan 2006. 12) Departemen Kimpraswilnas Kimpraswil, 2005. Bantuan Teknis Penyusunan RTR Kawasan D. Toba dan Sekitarnya-Provinsi Sumatera Utara Litbang Kehutanan Pematang Siantar, 2005. Proceeding Hasil-hasil Penelitian. 13) Landon, J.R, 1984. Tropical Soil Manual.London England. 14) Pusat Penelitian dan Pengembangan Tanah dan Agroklimat, 2004, Teknologi Konservasi Tanah Pada Lahan Kering Berlereng. Litbang Pertanian Deptan. 15) Pusat Penelitian dan Pengembangan Tanah dan Agroklimat, 1990, Pemantapan Konservasi Tanah dan Evaluasi Tingkat Erosi, Proyek Penyelamatan Hutan Tanah dan Air. Litbang Pertanian Deptan.
  • 16.
    Laporan Akhir PenyusunanPola Pengelolaan Sumber Daya Air Wilayah Sungai Asahan. 16) Pusat Penelitian dan Pengembangan Tanah dan Agroklimat, 1990, Proceeding Expose Hasil Survei dan Pemetaan Tanah Dalam Rangka Penunjang Perencanaan Daerah Provinsi Riau. Litbang Pertanian Deptan. 17) Pusat Penelitian dan Pengembangan Tanah dan Agroklimat, 1990, Peta Satuan Lahan dan Tanah Lembar Solok Sumatera. Litbang Pertanian Deptan. 18) Pusat Penelitian dan Pengembangan Tanah dan Agroklimat, 1990, Peta Satuan Lahan dan Tanah Lembar Rengat Sumatera. Litbang Pertanian Deptan. 19) Pusat Penelitian dan Pengembangan Tanah dan Agroklimat, 1990, Proceeding Expose Hasil Survei dan Pemetaan Tanah Dalam Rangka Penunjang Perencanaan Daerah Provinsi Riau. Litbang Pertanian Deptan. 20) Provinsi Sumatera Utara, 2003, Peraturan Daerah Provinsi Sumatera Utara nomor: 7 tahun 2003 Tentang Rencana Tata Ruang Wilayah Provinsi Sumatera Utara Tahun 2003-2018. 21) Purba, H, 1985, Potensi Keindahan Alam untuk Tujuan Pariwisata Akan Membantu Upaya Pelestarian Danau Toba, Balitbang Kehutanan Dephut. 22) Pusat Penyuluhan Kehutanan, 1999. Informasi Teknis Rehabilitasi dan 23) Badan Perencanaan Pembangunan Daerah Provinsi Sumatera Utara, 2004, Studi/Kajian Pengalokasian Dana Annual Fee Akibat Pemekaran Kabupaten/Kota di Kawasan DTA Danau Toba, Medan : Laporan Akhir Kerjasama Badan Perencanaan Pembangunan Daerah Provinsi Sumatera Utara dengan Lembaga Pengabdian Pada Masyarakat Universitas Sumatera Utara. 24) Pemerintah Provinsi Daerah Tingkat I Sumatera Utara Badan Perencanaan Pembangunan Daerah, 1997, Survey dan Pemetaan Sumber Daya Air Pada Daerah Aliran Sungai Toba dan Asahan, Institut Teknologi Bandung. Lembaga Pengabdian Kepada Masyarakat (LPM-ITB). 25) Nana Terangna, Ratna Hidayat, dkk,2003 “ Pengelolaan Kualitas Air Danau 26) Anonimous, 2000, Penelitian Gangguan Ekosistem Wilayah Danau Toba dalam rangka Pengelolaan Lingkungan, Laporan Akhir kerjasama BAPPEDALDA Provinsi Sumatera Utara dengan Fakultas Geografi Universitas Gajahmada. 27) Anonimous, 2001, Pengkajian Teknis Pemanfaatan Sumberdaya Alam dan Pengelolaan Lingkungan Hidup Kawasan Danau Toba, Laporan Akhir xvi Konservasi Tanah, 1999. Dephut – Jakarta. Toba”, Prosiding Kolokium Puslitbang SDA, Bandung , ISBN 979-3197-27-7. PT. JASAPATRIA GUNATAMA
  • 17.
    Laporan Akhir PenyusunanPola Pengelolaan Sumber Daya Air Wilayah Sungai Asahan. kerjasama BAPPEDALDA Provinsi Sumatera Utara dengan Institut Teknologi Bandung. 28) Anonimous, 2000, Prosiding Hasil-hasil Penelition, Balai Penelitian Kehutanan Pematang Siantar, Balitbang Kehutanan dan Perkebunan, Departemen Kehutanan dan Perkebunan, Medan. 29) Anonimous, 1990, Peraturan Daerah Provinsi Daerah Tingkat I Sumatera Utara Nomor I tahun 1990 dan Petunjuk Pelaksanaan tentang Penataan Kawasan Donau Toba, Pemerintah Daerah Tingkat I Sumatera Utara , Medan. 30) Bungaran Saragih and Satyawan Sunito, 2001, Lake Toba : Need for an Integrated Management System, Lakes & Reservoir ; Research and Management 2001, ILEC, Japan. 31) Jorgensen, S.E and Matsui, S., 1997, Guidelines of Lake Management, The World’s Lake in Crisis, Volume 8, International Lake Environment Committee Foundation, Japan. 32) Jorgensen, S.E and Vollenweider, R.A., 1988, Guidelines of Lake Management, Principles of Lake Management, Volume 1, International Lake Environment Committee Foundation, Japan. 33) Lehmusluoto, P. et. all, 1995, National Inventory of The major Lakes and 34) Puslitbang Pengairan, 1993, Laporan Penelitian Pengelolaan Kualitas Air Sungai Asahan, Proyek Penelitian dan Pengembangan Lingkungan Keairan. 35) Straskraba, M and Tundisi, J.G., 1999, Guidelines of Lake Management, Reservoir Water Quality Management, Volume 9, International Lake Environment Committee Foundation, Japan. 1) Undang-undang Dasar 1945 2) Undang-undang Nomor 24 Tahun 1956 tentang Perubahan Peraturan 3) Undang-undang RI No. 24 Tahun 1992 tentang Penataan Ruang. 4) Undang-undang Nomor 4 Tahun 1992 tentang Perumahan dan 5) Undang-undang RI No. 23 Tahun 1997 tentang Pengelolaan Lingkungan xvii Reservoirs in Indonesia, Painatuskeskus Oy, Helsinki. 2. Dokumen Peraturan Perundang-undangan Pembentukan Provinsi Sumatera Utara. Permukiman Hidup. PT. JASAPATRIA GUNATAMA
  • 18.
    Laporan Akhir PenyusunanPola Pengelolaan Sumber Daya Air Wilayah Sungai Asahan. 6) Undang-undang RI No. 41 Tahun 1999 tentang Kehutanan, juncto, Peraturan Pemerintah No. 41 Tahun 2004 tentang Perubahan Atas Undang-undang No. 41 Tentang Kehutanan 7) Undang-undang RI No. 7 Tahun 2004 tentang Sumber Daya Air. 8) Undang-undang RI No. 32 Tahun 2004 tentang Pemerintahan Daerah. 9) Undang-undang RI No. 33 Tahun 2004 tentang Perimbangan Keuangan 10) Undang-undang Nomor 7 Tahun 2004 tentang Sumber Daya Air; 11) Undang-undang Nomor 25 Tahun 2004 tentang Sistem Perencanaan 12) Undang–undang Nomor 32 Tahun 2004 tentang Pemerintahan Daerah. 13) Undang-undang Nomor 33 Tahun 2004 tentang Perimbangan Keuangan 14) Peraturan Pemerintah No. 27 Tahun 1999 tentang Analisis Mengenai 15) Peraturan Pemerintah No. 82 Tahun 2001 tentang Pengelolaan Kualitas Air 16) Peraturan Pemerintah No. 34 Tahun 2002 tentang Tata Hutan Dan Penyusunan Rencana Pengelolaan Hutan, Pemanfaatan Hutan dan Pengawasan Kawasan Hutan. 17) Keputusan Presiden RI No. 9 Tahun 1999 tentang Pembentukan Tim Koordinasi Kebijaksanaan Pendayagunaan Sungai dan Pemeliharaan Kelestarian Daerah Aliran Sungai. 18) Keputusan Presiden RI No. 62 Tahun 2000 tentang Koordinasi Penataan 19) PP No. 6, tahun 1981, tentang Iuran Pembiayaan Eksploitasi dan 20) PP No. 22, Tahun 1982, tentang Tata Pengaturan Air 21) PP No. 23, Tahun 1982, tentang Irigasi 22) PP No. 20, Tahun 1990, tentang Pengendalian Pencemaran Air. 23) PP No. 35, Tahun 1991, tentang Sungai. 24) PP No. 27, Tahun 1991, tentang Rawa 25) Permen PU No. 39/PRT/1990, tentang Pembagian Wilayah Sungai. 26) Permen PU No. 45/PRT/1990, tentang Pengendalian mutu air pada sumber-sumber 27) Permen PU No. 48/PRT/1990, tentang Pengelolaan atas air dan/atau xviii Pusat dan Daerah. Pembangunan Nasional. Pemerintah Pusat dan Daerah. Dampak Lingkungan. dan Pengendalian Pencemaran Air. Ruang Nasional. Pemeliharaan Prasarana Pengairan air. sumber air pada wilayah sungai. PT. JASAPATRIA GUNATAMA
  • 19.
    Laporan Akhir PenyusunanPola Pengelolaan Sumber Daya Air Wilayah Sungai Asahan. 28) Permen. PU No. 49/PRT/1990, tentang Tata cara dan Persyaratan Izin 29) Permen PU No. 63/PRT/1993, tentang Garis Sempadan Sungai, Daerah 30) Permen. PU No. 64/PRT/1993, tentang Reklamasi Rawa. 31) Peraturan Pemerintah N0. 81 Tahun 2000 tentang Kenavigasian. 32) Peraturan Pemerintah Nomor 82 Tahun 2001 tentang Pengelolaan Kualitas 33) Keputusan Presiden Nomor 83 Tahun 2002 tentang Perubahan atas Keputusan Presiden Nomor 123 Tahun 2001 tentang Tim Koordinasi Pengelolaan Sumber Daya Air. 34) Peraturan Daerah Provinsi Sumatera Utara Nomor 1 Tahun 1990 tentang 35) Peraturan Daerah Provinsi Sumatera Utara Nomor 4 Tahun 1994, tentang Penyidik Pegawai Negeri Sipil di Lingkungan Pemerintah Provinsi Sumatera Utara. 36) Peraturan Daerah Provinsi Sumatera Utara Nomor 7 Tahun 2003, tentang Pedoman Studi Pengairan, sebagai berikut :  PSA-001 : Pedoman Studi Proyek Pengairan  PSA-002 : Pedoman Pengelolaan Pengumpulan Data Hidrologi  PSA-003 : Pedoman Perkiraan Tersedianya air  PSA-004 : Pedoman untuk Disain Banjir di Jawa dan Sumatera  PSA-005 : Pedoman Perkiraan Banjir Untuk Perencanaan  PSA-006 : Pedoman Pencatatan Banjir Maksimum di Indonesia  PSA-008 : Pedoman Penilaian Lahan dalam Studi Proyek Pengairan  PSA-009 : Pedoman Kebutuhan Air untuk Tanaman Padi dan Tanaman xix Penggunaan Air dan/atau Sumber Air. manfaat Sungai, Daerah Penguasaan Sungai dan Bekas Sungai. Air dan Pengendalian Pencemaran Air. Kawasan Danau. Rencana Penataan Ruang Wilayah Provinsi Sumatera Utara. 3. Dokumen Lainnya : 1) Manual Mutu Direktorat Jenderal Pengairan 2) Dokumen Direktur Jenderal Pengairan No. 71/KPTS/A/1985, tentang lainnya.  PSA-011 : Penilaian Kondisi Air Tanah untuk Proyek Pengairan. 3) Pedoman BWRMP (Basin Water Resources Management Plan) 4) Manual Hymos, Ribasim, Sobek, GIS, Flood Control, Urban Drainage 5) BAPEDALDA Provinsi Sumatera Utara, Pengukuran Kualitas Air Sungai Asahan. PT. JASAPATRIA GUNATAMA
  • 20.
    Laporan Akhir PenyusunanPola Pengelolaan Sumber Daya Air Wilayah Sungai Asahan. xx 6) BAPPEDA Provinsi Sumatera Utara, RTRW Provinsi dan Kabupaten. 7) PUSAIR Departemen Pekerjaan Umum, Data Tahunan Kualitas Air, 1995 - 1999. 8) BAKOSURTANAL, Peta Rupa Bumi Digital Indonesia, Skala 1: 50.000, 2001. PT. JASAPATRIA GUNATAMA
  • 21.
    Laporan Akhir PenyusunanPola Pengelolaan Sumber Daya Air Wilayah Sungai Asahan. 1 - 1 PT. JASAPATRIA GUNATAMA BAB –– I PENDAHULUAN 1.1. Latar Belakang Pemanfaatan sumber daya air berbagai keperluan disatu pihak terus meningkat dari tahun ke tahun, sebagai dampak pertumbuhan penduduk dan pengembangan aktivitasnya. Padahal dilain pihak ketersediaan sumber daya air semakin terbatas malahan cenderung semakin langka terutama akibat penurunan kualitas lingkungan dan penurunan kualitas air akibat pencemaran. Apabila hal seperti ini tidak diantisipasi, maka dikhawatirkan dapat menimbulkan ketegangan dan bahkan konflik akibat benturan kepentingan manakala permintaan (demand) tidak lagi seimbang dengan ketersediaan sumber daya air untuk pemenuhannnya (supply). Oleh karena itu perlu upaya secara proporsional dan seimbang antara pengembangan, pelestarian, dan pemanfaatan sumber daya air baik dilihat dari aspek teknis maupun aspek legal. Untuk memenuhi kebutuhan air yang terus meningkat diberbagai keperluan, diperlukan suatu perencanaan terpadu yang berbasis wilayah sungai guna menentukan langkah dan tindakan yang harus dilakukan agar dapat memenuhi kebutuhan tersebut dengan mengoptimalkan potensi pengembangan sumber daya air, melindungi/melestarikan serta meningkatkan nilai sumber daya air dan lahan. Mengingat pengelolaan sumber daya air merupakan masalah yang kompleks dan melibatkan semua pihak baik sebagai pengguna, pemanfaat maupun pengelola, tidak dapat dihindari perlu upaya bersama untuk mulai
  • 22.
    Laporan Akhir PenyusunanPola Pengelolaan Sumber Daya Air Wilayah Sungai Asahan. mempergunakan pendekatan “one river, one plan, and one integrated management”. Keterpaduan dalam perencanaan, kebersamaan dalam pelaksanaan dan kepedulian dalam pengendalian sudah waktunya diwujudkan. Perencanaan Pengelolaan Sumber Daya Air Wilayah Sungai adalah merupakan suatu pendekatan yang holistik yang merangkum aspek kuantitas dan kualitas air. Perencanaan tersebut merumuskan dokumen inventarisasi sumber daya air wilayah sungai, identifikasi kebutuhan saat ini maupun di masa mendatang, pengguna air dan estimasi kebutuhan mereka baik pada saat ini maupun di masa mendatang, serta analisis upaya alternatif agar lebih baik dalam penggunaan sumber daya air. Termasuk didalamnya evaluasi dampak dari upaya alternatif terhadap kuantitas air, dan rekomendasi upaya yang akan menjadi dasar dan pedoman dalam pengelolaan wilayah sungai di masa mendatang. Sejalan dengan itu, Undang-Undang Nomor 7/2004 tentang Sumber Daya Air dimaksudkan untuk memfasilitasi strategi pengelolaan sumber daya air untuk wilayah sungai di seluruh tanah air untuk memenuhi kebutuhan, baik jangka menengah maupun jangka panjang secara berkelanjutan. Pada Pasal 1 ayat 8 UU Nomor 7/2004 menyebutkan bahwa: “Pola Pengelolaan Sumber Daya Air adalah kerangka dasar dalam merencanakan, melaksanakan, memantau dan mengevaluasi kegiatan konservasi sumber daya air, pendayagunaan sumber daya air dan pengendalian daya rusak air. Pada pasal 11 ayat 1 dan 2 UU no. 7 / 2004 menyebutkan bahwa : “Untuk menjamin terselenggaranya pengelolaan sumber daya air yang dapat memberikan manfaat yang sebesar-besarnya bagi kepentingan masyarakat dalam segala bidang kehidupan disusun pola pengelolaan sumber daya air. Pola pengelolaan sumber daya air ini disusun berdasarkan wilayah sungai dengan prinsip keterpaduan antara air permukaan dan air tanah”. Undang-undang tersebut (dan Peraturan Pemerintah yang terkait) mencerminkan arah pemikiran yang berkembang saat ini berkaitan dengan penataan ulang tanggung jawab dalam sektor sumber daya air. Undang-undang tersebut mengungkapkan sejumlah aspek dimana pengelolaan sumber daya air di wilayah sungai dapat ditingkatkan lebih lanjut, antara lain dengan dimuatnya pasal pasal tentang perencanaan pengelolaan sumber daya air. 1 - 2 PT. JASAPATRIA GUNATAMA
  • 23.
    Laporan Akhir PenyusunanPola Pengelolaan Sumber Daya Air Wilayah Sungai Asahan. Dengan terbitnya UU No. 7 Tahun 2004 tentang Sumber Daya Air tersebut diatas, jelas bahwa tahapan pengelolaan Sumber Daya Air (SDA) Wilayah Sungai adalah sebagai berikut : (1). Sebelum dilakukan penyusunan Rencana Induk (MasterPlan) Pengelolaan Sumber Daya Air Wilayah Sungai, terlebih dahulu perlu dilakukan Penyusunan Pola Pengelolaan Sumber Daya Air Wilayah Sungai yang berisi tentang : a). Tujuan umum pengelolaan SDA. b). Dasar-dasar pengelolaan SDA. c). Prioritas dan strategi dalam mencapai tujuan. d). Konsepsi kebijakan-kebijakan dalam pengelolaan SDA. e). Rencana pengelolaan strategis. (2). Sebagai tindak lanjut dari Penyusunan Pola Pengelolaan Sumber Daya Air Wilayah Sungai tersebut, setelah disahkan oleh yang berwenang selanjutnya akan disusun Rencana Induk (Masterplan) Pengelolaan Sumber Daya Air yang merupakan perencanaan secara menyeluruh dan terpadu yang diperlukan untuk menyelenggarakan pengelolaan SDA, dimana perencanaan tersebut disusun dengan berpedoman kepada pola pengelolaan SDA untuk wilayah sungai terkait. (3). Kegiatan selanjutnya secara berurutan setelah penyusunan Rencana Induk Untuk hal tersebut diatas, pada tahun anggaran 2006, Direktorat Bina Program, Direktorat Jenderal Sumber Daya Air bermaksud akan melaksanakan Penyusunan Pola Pengelolaan Sumber Daya Air untuk Wilayah Sungai Asahan guna mewujudkan pemanfaatan dan pendayagunaan sumber air di wilayah sungai tersebut secara serasi dan optimal, sesuai dengan kebutuhan dan kemampuan daya dukung lingkungan serta sesuai dengan kebijakan pembangunan nasional dan daerah yang berkelanjutan. 1 - 3 Pengelolaan Sumber Daya Air Wilayah Sungai adalah : a). Studi Kelayakan (FS). b). Program Pengelolaan. c). Rencana Kegiatan. d). Rencana rinci. e). Pelaksanaan/konstruksi. f). Operasi dan Pemeliharaan. PT. JASAPATRIA GUNATAMA
  • 24.
    Laporan Akhir PenyusunanPola Pengelolaan Sumber Daya Air Wilayah Sungai Asahan. 1.1.1. Wilayah Studi Wilayah Studi secara administratif terletak di Provinsi Sumatera Utara seperti terlihat pada Gambar 1.1. 1.1.2. Permasalahan Umum Dalam perkembangan yang terjadi beberapa tahun terakhir ini, kebutuhan akan air untuk memenuhi berbagai keperluan semakin meningkat, sementara ketersediaan air semakin terbatas. Hal tersebut disebabkan oleh beberapa hal antara lain:  Maraknya penebangan hutan memberikan dampak yang buruk terhadap  Pembangunan yang ada masih bersifat parsial dan belum terpadu serta 1 - 4 Sumber : Atlas Indonesia Gambar 1.1 : Lokasi Satuan Wilayah Sungai Asahan ketersediaan sumber daya air dan lingkungan hutan sekitarnya; masih menitik beratkan kepada program pengembangan sektoral; PT. JASAPATRIA GUNATAMA WS ASAHAN (01.12) Sungai Asahan
  • 25.
    Laporan Akhir PenyusunanPola Pengelolaan Sumber Daya Air Wilayah Sungai Asahan.  Tuntutan kebutuhan akan pembangunan yang berwawasan kelestarian atas pemanfaatan dan pengelolaan sumber daya air pada masa sekarang dan masa yang akan datang.  Belum tersedianya perencanaan pengembangan sumber-sumber air yang menyeluruh dan terpadu yang mencakup aspek pemanfaatan, pengelolaan, pengendalian dan pelestarian. Untuk mengatasi hal-hal tersebut diatas diperlukan suatu upaya yang merupakan bagian dari konsep pengembangan sumber daya air wilayah sungai Asahan. Upaya tersebut adalah pelaksanaan kegiatan Penyusunan Pola Pengelolaan Sumber Daya Air Wilayah Sungai Asahan. 1.2. Maksud dan Tujuan 1.2.1. Maksud Maksud dari kegiatan ini adalah menyusun Pola Pengelolaan Sumber Daya Air Wilayah Sungai Asahan untuk dijadikan acuan dalam penyusunan Rencana Induk (Master Plan) Pengelolaan Sumber Daya Air Wilayah Sungai Asahan. 1.2.2. Tujuan Tujuan dari penyusunan Pola Pengelolaan Sumber Daya Air Wilayah Sungai Asahan, adalah untuk merumuskan pola pengelolaan suatu wilayah sungai termasuk menyusun dokumentasi sumber daya air wilayah sungai (air permukaan dan air tanah), menganalisis perimbangan ketersediaan dari kebutuhan air baik untuk saat ini maupun dimasa mendatang, dan mengidentifikasi program-program yang dapat menjadi acuan untuk penyusunan Rencana Induk pengelolaan sumber daya air wilayah sungai dengan melibatkan peran serta masyarakat dan dunia usaha. Pola Pengelolaan sumber daya air wilayah sungai berisi program komprehensif dan strategi pengembangan sumber daya air untuk jangka pendek dan jangka panjang. Didalam implementasinya, pola pengelolaan sumber daya air wilayah sungai tersebut nantinya harus disetujui oleh pemerintah setempat, karena perencanaan ini kelak diharapkan akan menjadi acuan semua pihak dan dapat menjadi bingkai/kerangka kerja sama antar daerah di dalam penatagunaan sumberdaya air termasuk di dalam perencanaan, pemanfaatan, pengusahaan, pengendalian 1 - 5  Terjadinya bencana alam banjir pada daerah pantai dan permukiman. PT. JASAPATRIA GUNATAMA
  • 26.
    Laporan Akhir PenyusunanPola Pengelolaan Sumber Daya Air Wilayah Sungai Asahan. dan pelestarian sumber daya air secara terencana, terarah, terpadu dan berkesinambungan sesuai dengan kebijaksanaan pembangunan nasional dan daerah yang berkelanjutan. 1.3. Sasaran  Memberikan arahan pengembangan pembangunan pada kawasan-kawasan  Memberikan arahan pengembangan kawasan pembangunan antara lain kawasan budidaya, sistem pusat-pusat pemukiman, sistem sarana dan prasarana wilayah dan kawasan yang perlu diprioritaskan berkaitan dengan sumber daya air.  Memberikan arahan kebijaksanaan yang menyangkut tata guna tanah, tata guna air, tata guna sumber daya alam serta kebijakan penataan ruang wilayah yang direncanakan secara hati-hati dan bersinergi. 1.4. Data Umum Pekerjaan Sesuai dengan dokumen pengadaan jasa konsultansi, data umum pekerjaan ini adalah sebagai berikut : Nama Pekerjaan : Penyusunan Pola Pengelolaan Sumber Daya Air Satuan Kerja : Perencanaan Pemrograman Dan Penganggaran 1.5. Lingkup Jasa Pelayanan Lingkup jasa pelayanan Pola Pengelolaan Sumber Daya Air Wilayah Sungai berorientasi pada keluasan wilayah yang menuntut perencanaan maupun pengelolaan berdasarkan batas-batas hidrologis. Dari awal inilah pengelolaan sumber daya air wilayah sungai memerlukan informasi yang dilakukan dengan kerjasama dan koordinasi antar Kabupaten/Kota. 1 - 6 yang berkaitan dengan sumber daya air.  Menjamin kepentingan masa kini dan generasi yang akan datang. Wilayah Sungai Asahan Bidang Sumber Daya Air Lokasi Pekerjaan : Wilayah Sungai Asahan Sumber Dana : APBN PT. JASAPATRIA GUNATAMA
  • 27.
    Laporan Akhir PenyusunanPola Pengelolaan Sumber Daya Air Wilayah Sungai Asahan. Melalui Pertemuan Konsultasi Masyarakat, dua proses dilakukan sekaligus, yaitu inventarisasi masalah-masalah setempat secara arus bawah-atas (bottom up) dan proses penyadaran masyarakat terhadap isu strategis (jangka panjang) pengembangan wilayah sungai. Untuk pelaksanaan Undang-undang No. 32/2004 tentang Pemerintahan Daerah dan Undang-undang No. 33/2004 tentang Perimbangan Keuangan Pemerintah Pusat dan Daerah secara efektif, dalam proses, pengelolaan sumber daya air wilayah sungai, koordinasi antar Kabupaten/Kota dengan Provinsi dan komunikasi dengan para stakeholder menjadi sangat penting. Informasi praktis tentang bagaimana pola pengelolaan wilayah sungai dan tata ruang wilayah Kabupaten/Kota dapat sejalan satu sama lain merupakan hal yang penting untuk menentukan kerjasama secara struktural. Untuk pekerjaan tersebut diatas, beberapa kegiatan dibawah ini perlu dilakukan : 1). Pengumpulan dan analisis data awal berupa hasil studi, kebijakan, data existing proyek, peta (topografi, tata guna lahan, geologi, tata ruang dan sebagainya) serta data sekunder yang mendukung lainnya. a.Data hidrologi (hujan, debit, air tanah dan lain-lain) b. Data kondisi tataguna lahan saat ini (peta tata guna lahan, hasil tata guna lahan, tata ruang dan lain-lain) c. Populasi dan data sumberdaya manusia d. Data sosio-ekonomi e. Data pertanian (pola tanam, hasil tanam, dan lain-lain) f. Data irigasi g. Data/informasi banjir dan kekeringan h. Kelembagaan berkaitan dengan Sumber Daya Air 3). Merumuskan tujuan dan sasaran pengembangan sumber daya air. 4). Pembelian software DSS RIBASIM dan HYMOS (masing-masing 1 unit). 5). Melatih 10 orang staff dinas provinsi/anggota unit perencanaan Sumatera Utara dalam menggunakan HYMOS dan RIBASIM dalam dua tahap ; Class Training dan On The Job Training 6). Analisa water District dan melakukan set-up DSS sebagai analisa keseimbangan kebutuhan dan ketersediaan air saat ini maupun rencana yang akan datang dengan menggunakan perangkat lunak HYMOS dan 1 - 7 2). Melakukan analisis informasi yang meliputi : PT. JASAPATRIA GUNATAMA
  • 28.
    Laporan Akhir PenyusunanPola Pengelolaan Sumber Daya Air Wilayah Sungai Asahan. RIBASIM. Analisa banjir dengan menggunakan modul matematis/software rambatan banjir (software SOBEK atau HEC). 7). Melakukan identifikasi kemungkinan rencana pengembangan sumber daya 8). Mengakses kebutuhan pengembangan ke depan dengan berbagai 9). Mengidentifikasi kendala-kendala dalam mempertemukan kebutuhan dan pasokan air, usaha-usaha yang telah dilakukan dan perbaikan yang harus dilakukan untuk masa mendatang. 10). Analisis awal terhadap kombinasi upaya-upaya strategis dan akses terhadap kendala pada strategi tersebut untuk beberapa skenario yang berbeda, sebagai hasil yang tertuang dalam Pola Pengelolaan Sumber Daya Air Wilayah Sungai Sementara. 11). Menyusun rencana zona pemanfaatan sumber daya air dan rencana peruntukan air pada sumber air, sesuai pasal 27, 28 UU No.7/2004 tentang Sumber Daya Air. 12). Melakukan kegiatan konsultasi publik (PKM) sebanyak 2 (dua) kali yaitu setelah laporan pendahuluan (setelah kegiatan pengumpulan data relatif terkumpul) dan pada saat konsep akhir Rancangan Pola Pengelolaan Sumber Daya Air Wilayah Sungai Asahan selesai dikerjakan. PKM dilaksanakan di Provinsi Sumatera Utara. 13). Menyiapkan dokumen Rancangan Pola Pengelolaan Sumber Daya Air 1.6. Jangka Waktu Pelaksanaan Jangka waktu pelaksanaan pekerjaan ”Penyusunan Pola Pengelolaan Sumber Daya Air Wilayah Sungai Asahan” sesuai dengan ketentuan dalam Kerangka Acuan Kerja (KAK) yaitu mulai dari tahap persiapan, survey lapangan, melakukan analisa sampai dengan pembuatan laporan dan serah terima pekerjaan adalah 6 (enam) bulan terhitung setelah ditandatangani Surat Perintah Mulai Kerja (SPMK). 1 - 8 air. skenario. Wilayah Sungai Asahan untuk bahan legalitas. PT. JASAPATRIA GUNATAMA
  • 29.
    Laporan Akhir PenyusunanPola Pengelolaan Sumber Daya Air Wilayah Sungai Asahan. 1.7. Pelaporan Laporan Penyusunan Pola Pengelolaan Sumber Daya Air Wilayah Sungai Asahan terdiri dari : (A). Laporan Kontrak : 1). Laporan Pendahuluan ( 30 set), diserahkan 1 (satu) bulan setelah SPMK, 2). Laporan penyelenggaraan PKM 1 dan PKM 2 masing-masing 10 set. 3). Laporan Pertengahan (30 set), diserahkan 3 (tiga) bulan setelah SPMK. 4). Konsep Laporan Akhir (30 set), diserahkan selambat-lambatnya 1 (satu) bulan sebelum berakhirnya kontrak untuk dibahas/didiskusikan dalam rapat dengan pemberi tugas. 5). Laporan Akhir (30 set), merupakan perbaikan berdasarkan hasil rapat 1 - 9 untuk dibahas/didiskusikan. Pembahasan, diserahkan pada akhir kontrak. 6). Executive Summary dalam bahasa Indonesia (30 set) (B). Laporan Teknis : 1). Hasil HYMOS 10 (sepuluh) rangkap 2). Hasil RIBASIM 10 (sepuluh) rangkap 3). Konsep Pola Pengelolaan SDA WS Asahan 30 (tiga puluh) rangkap 4). Final Pola Pengelolaan SDA WS Asahan 30 (tiga puluh) rangkap 5). Draft Peta Tematik 2 (dua) rangkap 6). Final Peta Tematik 2 (dua) rangkap 7). Rekaman Peta Tematik dalam CD 2 (dua) CD PT. JASAPATRIA GUNATAMA
  • 30.
    Laporan Akhir PenyusunanPola Pengelolaan Sumber Daya Air Wilayah Sungai Asahan. 2 - 1 PT. JASAPATRIA GUNATAMA BAB –– II PENDEKATAN DAN METODOLOGI 2.1. Pendekatan Dalam Pelaksanaan Pekerjaan Sebelum menguraikan metodologi yang akan digunakan dalam Penyusunan Pola Pengelolaan Sumber Daya Air Wilayah Sungai Asahan yang akan dibahas secara detail pada Bab ini, terlebih dulu akan diuraikan tentang pendekatan yang diambil dalam perencanaan sumber daya air di wilayah sungai sesuai dengan UU No. 7 tahun 2004 tentang Sumber Daya Air. Pendekatan dalam penyusunan Pola Pengelolaan SDA Wilayah Sungai menggunakan konsep Sinergi antara Prinsip, Metodologi dan Aktifitas (SPMA) seperti terlihat pada Gambar 2.1.
  • 31.
    Laporan Akhir PenyusunanPola Pengelolaan Sumber Daya Air Wilayah Sungai Asahan. 2 - 2 PT. JASAPATRIA GUNATAMA Gambar 2.1 : Pendekatan Dengan Menggunakan Sinergi Antara Prinsip, Metodologi dan Aktifitas (SPMA) Azas - Keseimbangan fungsi air sebagai benda sosial, ekonomi dan lingkungan. - Kemanfaatan umum - Keterpaduan dan keserasian - Kelestarian - Keadilan - Kemandirian - Transparansi dan akuntabilitas publik Prinsip - Satu Wilayah sungai, satu rencana,satu manajemen yang terkoordinasi berdasarkan wilayah sungai sebagai kesatuan pengelolaan. - Pengelolaan sumber daya air mencakup konservasi, pendayagunaan, pengendalian daya rusak, peran serta masyarakat dan sistem informasi SDA - Keterpaduan antar sektor, antar wilayah, antar instansi tanpa mengurangi kewenangan masing-masing - Upaya pendayagunaan diimbangi dengan upaya konservasi - Proses rencana pengelolaan melibatkan seluruh stakeholder - Penetapan kebijakan pengelolaan sumber daya air diselenggarakan secara demokratis, dengan pelibatan semua unsur stakeholder berdasarkan asas tersebut diatas - Implementasi kebijakan dilaksanakan oleh badan pengelola yang mandiri, profesional, dan akuntabel. - Pelibatan masyarakat dalam seluruh proses pembangunan Persiapan Penyusunan Rencana Mutu kontrak (RMK) Pola Pengelolaan Sumber Daya Air Wilayah Sungai Kajian Terhadap Studi Terdahulu Pengumpulan Data di Lapangan Kajian Wilayah sungai Analisa Data, Perumusan Strategi dan Pemilihan Alternatif Perumusan Potensi dan Faktor Pembatas di Wilayah Sungai Analisis Implikasi Kebijakan dan Permasalahan Rancangan Pola Pengelolaan Sumber Daya Air Wilayah Sungai
  • 32.
    Laporan Akhir PenyusunanPola Pengelolaan Sumber Daya Air Wilayah Sungai Asahan. Dalam Penyusunan Pola Pengelolaan Sumber Daya Air Wilayah Sungai, dilakukan pendekatan dengan prinsip sinergi antara prinsip, metodologi dan aktifitas sebagai berikut : A. Azas dan Prinsip sebagai Panduan Prinsip yang digunakan dalam Penyusunan Pola Pengelolaan Sumber Daya Air Wilayah Sungai adalah azas dan prinsip pengelolaan sumber daya air sesuai dengan paradigma baru yaitu : Azas : - Kelestarian. - Keseimbangan fungsi air sebagai benda sosial, ekonomi dan lingkungan. - Kemanfaatan Umum. - Keterpaduan dan keserasian. - Keadilan. - Kemandirian. - Transparansi dan akuntabilitas publik. Prinsip : - Satu sungai, satu rencana, satu manajemen yang terkoordinasi berdasarkan wilayah sungai sebagai kesatuan pengelolaan. - Pengelolaan sumber daya air mencakup konservasi, pendayagunaan, pengendalian daya rusak, peran serta masyarakat dan sistem informasi sumber daya air. - Keterpaduan antar sektor, antar wilayah, antar instansi tanpa mengurangi kewenangan masing-masing. - Upaya pendayagunaan diimbangi dengan upaya konservasi. - Proses rencana pengelolaan melibatkan seluruh stakeholder. - Kebijakan pengelolaan sumber daya air diselenggarakan secara demokratis, dengan pelibatan semua unsur stakeholder berdasarkan asas tersebut diatas. - Implementasi kebijakan dilaksanakan oleh badan pengelola yang mandiri, profesional, dan akuntabel. - Pelibatan masyarakat dalam seluruh proses pembangunan B. Metodologi Pekerjaan Metodologi pekerjaan diperlukan dalam pekerjaan ini untuk memudahkan dan mengarahkan konsultan dalam melaksanakan pekerjaan Penyusunan Pola Pengelolaan Sumber Daya Air Wilayah Sungai Asahan. 2 - 3 PT. JASAPATRIA GUNATAMA
  • 33.
    Laporan Akhir PenyusunanPola Pengelolaan Sumber Daya Air Wilayah Sungai Asahan. C. Kegiatan Salah satu Kegiatan yang penting dalam Penyusunan Pola Pengelolaan SDA Wilayah Sungai Asahan adalah memberikan masukan (Konsep) Pola Pengelolaan Sumber Daya Air Wilayah Sungai Asahan kepada Pemerintah Daerah Untuk selanjutnya ditindaklanjuti oleh Pemerintah Daerah menjadi dokumen Resmi Pemerintah (Peraturan Daerah/ Perda). Secara garis besar, kegiatan yang akan dilaksanakan untuk menyelesaikan pekerjaan Penyusunan Pola Pengelolaan Sumber Daya Air Wilayah Sungai Asahan ini terdiri dari 6 (enam) Kegiatan utama, yaitu : 1. Kegiatan Pendahuluan. 2. Survey dan Investigasi Data. 3. Pengolahan dan Analisis Data. 4. Identifikasi Rencana Pengembangan Sumber Daya Air. 5. Analisa Strategi Pola Pengelolaan Sumber Daya Air Wilayah Sungai. 6. Rancangan Pola Pengelolaan Sumber Daya Air Wilayah Sungai Asahan. Bagan Alir Pelaksanaan kegiatan tersebut diatas dapat dilihat pada Gambar 2.2. 2 - 4 PT. JASAPATRIA GUNATAMA
  • 34.
    Laporan Akhir PenyusunanPola Pengelolaan Sumber Daya Air Wilayah Sungai Asahan. Pekerjaan : Penyusunan Pola Pengelolaan Sumber Daya Air Wilayah Sungai Asahan 2 - 5 Gambar 2.2 : Bagan Alir Pelaksanaan  Persiapan Administrasi, personil dan peralatan  Mobilisasi Personil dan Peralatan  Pengumpulan dan pengkajian data awal  Penyusunan Rencana Mutu Kontrak(RMK) Penyusunan Rencana Kerja & Draft Lap. Pendahuluan PT. JASAPATRIA GUNATAMA START Pekerjaan Persiapan Diskusi Ya Final Laporan Pendahuluan Pertemuan Konsultasi Masyarakat (PKM I) Survey & Inventarisasi Tidak  Peta (topografi, tata guna lahan,geologi,tata ruang,dsb).  Hasil studi terdahulu  Data Potensi dan Prasarana SDA  Data hidrologi (hujan, debit, air tanah, dll)  Kondisi tata guna lahan saat ini  Populasi dan data sumber daya manusia  Data Sosial Ekonomi  Data Pertanian (pola tanam, hasil tanam,dll)  Data Irigasi  Data/informasi banjir dan kekeringan  Data Kebijakan-kebijakan yang terkait  Peraturan Perundangan dan Kelembagaan berkaitan dengan SDA Koordinasi/Pembahasan Secara Internal dan antar instansi terkait:  BAPPEDA  DINAS TERKAIT  BAPEDALDA  DPRD Penyiapan Software DSS HYMOS dan RIBASIM Analisa Water District dan melakukan set-up DSS sebagai analisa keseimbangan ketersediaan dan kebutuhan air dengan menggunakan perangkat lunak HYMOS & RIBASIM  
  • 35.
    Laporan Akhir PenyusunanPola Pengelolaan Sumber Daya Air Wilayah Sungai Asahan. 2 - 6 PT. JASAPATRIA GUNATAMA  Identifikasi Kemungkinan Rencana Pengembangan SDA Mengakses kebutuhan pengembangan kedepan dengan beberapa skenario pengembangan Mengidentifikasi kendala-kendala dalam mempertemukan kebutuhan dan pasokan air, usaha-usaha yang telah dilakukan dan perbaikan yang harus dilakukan untuk masa datang Analisa awal terhadap kombinasi upaya (struktur dan non struktur) strategis dan akses terhadap kendala pada strategi tersebut untuk beberapa skenario yang berbeda Konsep Laporan Pertengahan Diskusi Ya Pertemuan Konsultasi Masyarakat (PKM II) Ya  Tidak Konsep Pola Pengelolaan Sumber Daya Air Wilayah Sungai  MENGAPLIKASIKAN VISI PENGELOLAAN SDA WS Terwujudnya kemanfaatan sumber daya air bagi kesejahteraan seluruh rakyat MISI PENGELOLAAN SDA WS  Konservasi sumberdaya air yang berkelanjutan  Pendayagunaan sumber daya air yang adil untuk berbagai kebutuhan masyarakat yang memenuhi kualitas dan kuantiítas  Pengendalian daya rusak air  Pemberdayaan dan peningkatan peran serta masyarakat, swasta dan pemerintah dalam pengelolaan SDA  Peningkatan keterbukaan dan ketersediaan data serta informasi dalam pengelolaan SDA PARADIGMA BARU DALAM PENGELOLAAN SDA  Air sebagai benda sosial,ekonomi dan lingkungan  Desentralisasi pengelolaan sumberdaya air  Pemerintah sebagai enabler dengan mendorong peran serta masyarakat.  Demokratisasi MERUMUSKAN ARAHAN DAN KEBIJAKAN PENGELOLAAN SDA WS SESUAI DENGAN UU No. 7/2004  KONSERVASI SDA  PENDAYAGUNAAN SDA  PENGENDALIAN DAYA RUSAK AIR ANALISIS TERHADAP IMPLIKASI DARI KEBIJAKAN  KONSERVASI SDA : perlindungan dan pelestarian sda, pengawetan air dan pengelolaan kualitas air dan pengendalian pencemaran.  PENDAYAGUNAAN SDA : zona pemanfaatan sumber air, peruntukan air pada sumber air, pengembangan sumber daya air untuk system irigasi, industri, pertambangan, ketenagaan, perhubungan, pengusahaan sumber daya air.  PENGENDALIAN DAYA RUSAK AIR : pencegahan kerusakan dan bencana akibat daya rusak air, penanggulangan kerusakan dan bencana akibat daya rusak air, pemulihan daya Konsep Laporan Akhir Diskusi Tidak Peta   Laporan Pertengahan
  • 36.
    Laporan Akhir PenyusunanPola Pengelolaan Sumber Daya Air Wilayah Sungai Asahan. 2 - 7    Analisisi Permasalahan Untuk Urusan Lintas Batas Administrasi (Kabupaten/Kota) Kebijakan Pengelolaan Sumber Daya Air Wilayah Sungai PT. JASAPATRIA GUNATAMA Menyiapkan Dokumen Pola Pengelolaan SDA Wilayah Sungai Asahan Rancangan Pola Pengelolaan SDA Wilayah Sungai Asahan Laporan Penunjang HYMOS dan RIBASIM Pelatihan Class Training dan On the Job Training untuk Program HYMOS dan RIBASIM Laporan Akhir, Executive Summary dan Lap.Teknis SELESAI
  • 37.
    Laporan Akhir PenyusunanPola Pengelolaan Sumber Daya Air Wilayah Sungai Asahan. 2.2. Pendekatan dan Metodologi 2.2.1. Kerangka Analisis Dalam Penyusunan Pola Pengelolaan Sumber Pola pikir penyusunan pengelolaan sumber daya air mencakup beberapa komponen dalam perencanaan wilayah sungai, yang meliputi : Skenario ekonomi dan demografi, perencanaan tata ruang, target kebutuhan (pemenuhan dan permintaan) , proyeksi kebutuhan yang dikaitkan dengan proyeksi sosial ekonomi dan rencana keseluruhan dari pengembangan suatu wilayah. Kerangka analisis dalam Penyusunan Pola Pengelolaan Sumber Daya Air seperti terlihat pada Gambar 2.3 pada halaman berikutnya. 2 - 8 Daya Air PT. JASAPATRIA GUNATAMA
  • 38.
    Laporan Akhir PenyusunanPola Pengelolaan Sumber Daya Air Wilayah Sungai Asahan. 2 - 9 Gambar 2.3. Kerangka Analisis Penyusunan Pola Pengelolaan Sumber Daya Air Keterangan Modul analisa Hub. Sebab akibat Umpan balik Upaya yang harus dievaluasi dan diubah jadi program pembangunan Kondisi input (Skenario) analisa atau hasil (output) Komponen data base Skenario sosial ekonomi Data demografi Kendala pelaksanaan PT. JASAPATRIA GUNATAMA Target nasional/daerah Fungsi pedoman tata ruang Spesifikasi Zona Proyeksi penduduk Karakter ruang dan proses : - tataguna lahan - analisa fungsi - kemudahan - lingkungan - perpindahan penduduk Perkiraan target pemintaan pada waktu yad Kajian dampak total pada program pembangunan Seleksi proyek sesuai target Langkah Pengembangan utk strategi terpilih Tujuan, kriteria dan strategi Data tataguna lahan Data demografi Estimasi kebutuhan Aliran sisa Upaya sanitasi diluar sungai Data Hidrologi Data Skematisasi Data Kualitas air dan sanitasi Upaya pengelo laan Prasarana Operasi Peraturan Desain sistem pasokan air Distribusi polutan di wilayah sungai Upaya sanitasi di sungai Biaya bangunan Kajian keterbatasan sumber daya (daerah atau wilayah sungai) Evaluasi dampak sosial ekonomi proyek tunggal : nilai pada beberapa kriteria Proyek proyek yang layak Data ekonomi dan kegiatan di daerah Skenario sosial ekonomi Alokasi ruang utk penduduk dan kegiatan Evaluasi hasil simulasi Kinerja sistem Dampak lingkungan pasokan air - pada badan aiar - pada tata ruang
  • 39.
    Laporan Akhir PenyusunanPola Pengelolaan Sumber Daya Air Wilayah Sungai Asahan. 2.2.2. Metode Analisis Penyusunan Pola Pengelolaan Sumber Daya Air Metodologi yang digunakan dalam penyusunan Pola Pengelolaan Sumber Daya Air Wilayah Sungai Asahan akan berisi tentang urutan pelaksanaan pekerjaan, hubungannya dengan sistem pelaporan, Jadual kerja dan hubungan antara input dan output dari pekerjaan, alat / software yang digunakan dalam mencapai tujuan pekerjaan dan pendekatan pelaksanaan studi. 2.2.2.1. Pengkajian Data Kajian terhadap data-data hasil survey lapangan dan inventarisasi data dalam pelaksanaan pekerjaan ini meliputi : a. Kajian terhadap peta penunjang, yang terdiri dari peta topografi, peta b. Kajian terhadap rencana tata ruang wilayah provinsi, kabupaten dan c. Kajian terhadap kebijakan-kebijakan yang terkait dan hasil studi d. Kajian terhadap data hidrologi meliputi data curah hujan, data debit, e. Kajian terhadap kondisi tata guna lahan saat ini meliputi peta tata guna f. Kajian terhadap data kualitas lingkungan keairan yang meliputi kualitas air g. Kajian terhadap konservasi sumber daya air saat ini dan identifikasi dari h. Kajian terhadap populasi dan data sumber daya manusia. i. Kajian terhadap data sosial ekonomi yang mendukung terhadap kegiatan j. Kajian terhadap data pertanian yang meliputi data pola tanam dan lain-lain. k. Kajian terhadap data irigasi yang meliputi luas daerah irigasi, peta daerah l. Kajian terhadap informasi tentang banjir dan kekeringan yang pernah terjadi meliputi daerah yang terjadi banjir dan kekeringan, luas genangan banjir, rencana pengendalian banjir dan lain-lain. 2 - 10 Wilayah Sungai tata guna lahan, peta tata ruang, peta geologi dan lain-lain. kota. terdahulu. data air tanah dan lain-lain. lahan, hasil tata guna lahan dan tata ruang. sungai dan danau, sumber pencemar dan lain-lain. rencana yang akan datang. penyusunan pola pengelolaan sumber daya air wilayah sungai. irigasi, kebutuhan air irigasi. m. Kajian terhadap data Kelembagaan. PT. JASAPATRIA GUNATAMA
  • 40.
    Laporan Akhir PenyusunanPola Pengelolaan Sumber Daya Air Wilayah Sungai Asahan. Dari hasil survei dan inventarisasi data di Lapangan kemudian dilakukan Kajian terhadap beberapa aspek yaitu :  Kondisi fisik Wilayah Sungai Asahan di Sumatera Utara yang mencakup  Pengembangan wilayah sungai, yang mencakup data kependudukan,  Pengelolaan wilayah sungai yang mencakup kelembagaan, organisasi  Pembangunan daerah dan permasalahan sumber daya air di daerah. Berdasarkan masukan data dan informasi tersebut di atas, kemudian dilakukan procesing dan analisis dengan menggunakan perangkat lunak HYMOS (Hydrological Model System) adalah suatu perangkat lunak yang merupakan sistem basis data dan pengolahan data hidrologi yang terpadu, RIBASIM ( River Basin Simulation) suatu perangkat untuk melakukan simulasi pengembangan sumber daya air, dan HEC suatu perangkat lunak untuk mensimulasi rencana pengendalian debit banjir. RIBASIM (River Basin Simulation) adalah salah satu perangkat lunak yang diperlukan dalam program DSS (decision support system). RIBASIM merupakan salah satu perangkat lunak yang paling utama dalam DSS sehingga sering disebut DSS RIBASIM. Dalam DSS RIBASIM dilakukan simulasi neraca air dan alokasi air di WS dengan berdasarkan pasokan dan kebutuhan air. RIBASIM Menjelaskan mengenai user interface, data yang diperlukan, format data, prosedur pemasukan, prosedur untuk melakukan running berbagai komponen yang ada, uraian singkat hasil simulasi, berbagai pilihan visual, prosedur penggunaan untuk kepentingan yang lain, detail konsep dasar pembuatan model dan simulasi WS, seperti : 2 - 11 aspek hidrologi, topografi, geografi, lingkungan dan lain-lain. sosial, ekonomi, budaya. formal dan informal.  Skematisasi WS  Perhitungan kebutuhan air  Pengoperasian bangunan waduk dan bangunan pelimpah  Pemilihan pengelolaan air. Skema DSS RIBASIM dapat dilihat pada Gambar 2.4 dan 2.5. PT. JASAPATRIA GUNATAMA
  • 41.
    Laporan Akhir PenyusunanPola Pengelolaan Sumber Daya Air Wilayah Sungai Asahan. 2 - 12 PT. JASAPATRIA GUNATAMA Gambar 2.4 Skema DSS RIBASIM
  • 42.
    Laporan Akhir PenyusunanPola Pengelolaan Sumber Daya Air Wilayah Sungai Asahan. 2 - 13 model pengolahan data mentah database database Model Proyeksi - pertumbuhan ekonomi - populasi - sektoral PT. JASAPATRIA GUNATAMA Gambar 2.5 DSS untuk Perencanaan SDA Wilayah Sungai data mentah * data regional - pertanian - industri - air bersih * data sub-regional - populasi - topografi - buruh * data lainnya: - wilayah perencanaan - kota - daerah irigasi * data hidrologi dan meteorologi data analisis * data distrik air - pertanian - perikanan - industri - air bersih - hujan - air tanah * data jaringan - skema sistem tata air - pola operasi * data lainnya: - ketersediaan air - ekonomi Model Hidrologi (HYMOS) - elaborasi data - penyusunan data - rainfall -runoff model tingkat distrik air Model Distrik Air * kebutuhan dan pasokan pada tingkat distrik - pertanian - perikanan - air bersih model tingkat jaringan Model Alokasi dan Distribusi Air (RIBASIM) - simulasi sistem tata air - operasi reservoir model perkiraan dampak model evaluasi upaya Model Dampak Distrik Air - hasil panen pertanian (AGWAT) - hasil panen perikanan (FISHWAT) - air baku Model Evaluasi Ekonomi Model Evaluasi Multi-kriteria Model Banjir (WAFLOW) Model Sedimentasi (SERES, SEFLOW) Model Erosi (RUSLE) Dampak Kualitas Air Dampak Banjir Dampak Sedimentasi dan Erosi Model Kualitas Air (STRATIF, MODQUAL) Dampak Listrik Tenaga Air SKENARIO UPAYA UPAYA
  • 43.
    Laporan Akhir PenyusunanPola Pengelolaan Sumber Daya Air Wilayah Sungai Asahan. 2.2.2.2. Identifikasi dan Upaya Strategis Berdasarkan hasil analisis yang diperoleh dengan menggunakan perangkat lunak HYMOS, RIBASIM, dan HEC, selanjutnya diidentifikasi upaya-upaya strategis yang diperlukan dalam pengelolaan sumber daya air Wilayah Sungai Asahan. Dalam mengidentifikasi upaya strategis tersebut , dilakukan melalui rangkaian kegiatan sebagai berikut : a. Mengidentifikasi skenario pengembangan wilayah sebagai basis untuk b. Mengelompokan daerah di wilayah sungai kedalam beberapa kelompok pengguna (demand cluster) yang mengacu pada rencana tata ruang. c. Menganalisis kebutuhan air antar sektor pada saat ini dan proyeksinya d. Membagi wilayah sungai kedalam beberapa distrik air (water district) e. Menganalisa ketersediaan air disetiap water district dan seluruh wilayah f. Menghitung neraca air bulanan disetiap pasangan water district dan g. Menghitung tingkat pemakaian air sekarang dan proyeksinya dengan menggunakan indikator Indeks penggunaan air dan menentukan tingkat kestabilan berupa perbandingan antara debit minimum dan debit maksimum dan indikator coefisient of variation (CV) debit sungai. 2.2.3. Pertemuan Konsultasi Masyarakat Dalam Undang-Undang No. 7/2004 tentang Sumber Daya Air disebutkan bahwa masyarakat dapat berperan serta dalam setiap proses/tahapan dalam penyelenggaraan pengelolaan sumber daya air di wilayah sungai. Masyarakat berhak menyatakan keberatan atas rancangan rencana induk yang sudah diumumkan dalam jangka panjang tertentu dan memberikan masukan atas rencana pengelolaan sumber daya air serta ikut serta dalam proses pengambilan keputusan melalui Pertemuan Konsultasi Masyarakat atas rencana kegiatan pengelolaan sumber daya air di wilayah sungai. 2 - 14 proyeksi kebutuhan air. dimasa yang akan datang untuk setiap demand cluster. yang dikaitkan dengan demand cluster nya. sungai. demand cluster juga untuk seluruh wilayah sungai. h. Menganalisa debit banjir dengan perangkat lunak HEC. PT. JASAPATRIA GUNATAMA
  • 44.
    Laporan Akhir PenyusunanPola Pengelolaan Sumber Daya Air Wilayah Sungai Asahan. Pertemuan Konsultasi Masyarakat wajib dilaksanakan dalam proses penyusunan rencana dan kegiatan pengelolaan sumber daya air wilayah sungai dengan ketentuan : a. Ditujukan untuk memperoleh dan mengkoordinasikan aspirasi masyarakat, serta untuk tercapainya kesepakatan bersama atas pola/rencana yang dirumuskan. b. Melibatkan pihak-pihak dalam masyarakat yang berkepentingan c. Informasi tentang rancangan rencana pengelolaan sumber daya air disampaikan terlebih dulu sebelum Pertemuan Konsultasi Masyarakat dilaksanakan. Apabila dunia usaha akan menggunakan sumber daya air di wilayah sungai, maka dunia usaha harus dilibatkan sejak dari perencanaan, sehingga sebagai komponen masyarakat dunia usaha harus diikutkan dalam pertemuan konsultansi masyarakat. Pengusahaan sumber daya air pada bagian wilayah sungai masih dimungkinkan untuk dilakukan oleh perorangan, badan usaha maupun kerjasama badan usaha, dan rencana pengusahaan ini diharuskan untuk melalui Pertemuan Konsultasi Masyarakat terlebih dahulu. Pertemuan Konsultasi Masyarakat Ke-I (Pertama) telah dilaksanakan di Medan Provinsi Sumatera Utara dan PKM Ke-2 (Kedua) dilaksanakan di Provinsi Sumatera Utara. 2.3. Penyusunan Konsep Pola Pengelolaan SDA Wilayah Sungai Asahan Berdasarkan hasil-hasil analisis pada sub-bab tersebut di atas selanjutnya disusun Konsep Pola Pengelolaan Sumber Daya Air Wilayah Sungai Asahan. Untuk menentukan alternatif prioritas penanganan dalam Pola Pengelolaan SDA WS Asahan yang sesuai dengan kelima pilar yang tertuang dalam UU No. 7 Tahun 2004 tentang SDA dilakukan melalui Analytical Hierarchy Process (AHP) 2 - 15 terhadap pengelolaan sumber daya air. PT. JASAPATRIA GUNATAMA
  • 45.
    Laporan Akhir PenyusunanPola Pengelolaan Sumber Daya Air Wilayah Sungai Asahan. 2.4. Legalisasi Proses legalisasi Rancangan Pola Pengelolaan Sumber Daya Air Wilayah Sungai Asahan sebagai Kawasan Strategi Nasional perlu ditetapkan oleh Pemerintah Pusat dalam bentuk Keputusan Presiden atau Keputusan Menteri yang ditunjuk. Kegiatan ini dilaksanakan oleh Pemerintah Daerah Tingkat I Provinsi Sumatera Utara. Proses Legalisasi Pola Pengelolaan Sumber Daya Air WS Asahan dapat digambarkan sebagaimana tertuang pada Gambar 2.6 di bawah ini. Gambar 2.6 : Proses Legalisasi Pola Pengelolaan Sumber Daya air Wilayah 2 - 16 Sungai Asahan, Provinsi Sumatera Utara Penetapan Pola Pengelolaan SDA WS ASAHAN Permohonan Penetapan Pola PSDA WS Asahan Rekomendasi untuk PT. JASAPATRIA GUNATAMA Perumusan Akhir Pola PSDA WS Asahan Menteri PU Gubernur Sumatera Utara mengajukan penetapan Dewan SDA WS Asahan (PPTPA) - UU no.7/2004 Pasal 14 butir (b) - RPP Pasal 11 Saat ini
  • 46.
    Laporan Akhir PenyusunanPola Pengelolaan Sumber Daya Air Wilayah Sungai Asahan. 3 - 1 PT. JASAPATRIA GUNATAMA BAB –– III GAMBARAN UMUM DAN WILAYAH STUDI 3.1. Strategi, Arah Kebijakan Dan Program Pembangunan SDA dan Irigasi Provinsi Sumatera Utara Pembangunan pengairan di Provinsi Sumatera Utara secara umum dilakukan dengan mengembangkan pemanfataan, pelestarian, dan perlindungan air beserta sumbernya dengan perencanaan yang terpadu dan serasi guna mencapai manfaat yang optimal dalam memenuhi hajat hidup dan kehidupan rakyat. Pelaksanaan pembangunan pengairan dalam pola tata ruang yang serasi dan terkoordinasi dengan sektor lainnya sehingga diperoleh manfaat yang optimal berkaitan dengan tata guna air dan tata guna tanah serta kehutanan secara terpadu sehingga menjamin fungsi kelestarian sumber daya alam dan lingkungan hidup. Potensi sumber daya air melimpah dengan tiga sungai besar dan curah hujan yang cukup tinggi. Arah kebijakan pembangunan sumber daya air dan irigasi di Provinsi Sumatera Utara adalah sebagai berikut a. Pengelolaan dan pemanfataan sumber daya air dalam rangka menunjang ketahanan pangan dan kebutuhan air baku. b. Pengamanan sumber daya air dalam rangka melindungi kawasan budidaya (permukiman, perikanan, industri dan lain-lain).
  • 47.
    Laporan Akhir PenyusunanPola Pengelolaan Sumber Daya Air Wilayah Sungai Asahan. Program Pembangunan sumber daya air Provinsi Sumatera Utara secara umum dilaksanakan untuk memenuhi kebutuhan pembangunan yang terus meningkat dan semakin memudahkan rakyat mendapatkan dan memanfaatkan air untuk keperluan hidupnya. Pemanfaatan dan pengaturan air beserta sumber-sumbernya meliputi usaha penyediaan dan pengaturan air guna menunjang usaha permukiman, pembangunan pertanian, industri, pariwisata, kehutanan, air minum, pencegahan pencemaran dan pengotoran, pengamanan pantai dan pengembangan daerah rawa dan tambak. Pembangunan pengairan di Provinsi Sumatera Utara dilaksanakan melalui peningkatan, perluasan, dan pembaharuan usaha pengembangan sumber daya air dan upaya pelestarian serta distribusinya untuk mendukung pertumbuhan ekonomi dan memenuhi kebutuhan air untuk hajat hidup orang banyak, konserrvasi dan rehabilitasi lahan kritis. Secara terinci, program pembangunan sumber daya air Provinsi Sumatera Utara sebagai berikut; 1) Program pengembangan konservasi sumber daya air untuk meningkatkan produktivitas pemanfaatan sumber daya air melalui peningkatan penyediaan prasarana pengairan dan mendayagunakan sumber daya air bagi sebesar-besarnya kemakmuran rakyat. 2) Program Pengembangan dan Pengelolaan Daerah Rawa. 3) Program Sungai, Danau dan sumber air lainnya untuk melestarikan kondisi dan fungsi air sekaligus menunjang daya dukung serta meningkatkan nilai dan manfaat sumber air sehingga dapat dimanfaatkan untuk berbagai kepentingan. 4) Program pengembangan dan pengelolaan jaringan irigasi. 5) Program penyediaan dan pengelolaan air baku untuk meningkatkan penyediaan air baku serta prasarananya dalam memenuhi air bagi hajat hidup rakyat, baik di daerah kota maupun desa. 3 - 2 PT. JASAPATRIA GUNATAMA
  • 48.
    Laporan Akhir PenyusunanPola Pengelolaan Sumber Daya Air Wilayah Sungai Asahan. 3.2. Aspek Tata Ruang 3.2.1. Gambaran Umum Tata Ruang Provinsi Sumatera Utara 3.2.1.1. Letak Geografis Secara geografis, Provinsi Sumatera Utara terletak di bagian Utara Pulau Sumatera pada lintang 10 - 40 Lintang Utara dan 980 - 1000 3 - 3  Sebelah Utara, berbatasan dengan Provinsi Daerah Istimewa Aceh PT. JASAPATRIA GUNATAMA Bujur Timur yang merupakan bagian dari wilayah pada posisi silang di kawasan Palung Barat Pasifik. Posisinya memanjang dari arah Barat Laut ke arah Tenggara. Secara administrasi Provinsi Sumatera Utara terdiri dari 13 (tiga belas) Kabupaten, yaitu Nias, Tapanuli Selatan, Mandailing Natal, Tapanuli Tengah, Tapanuli Utara, Toba Samosir, Labuhan Batu, Asahan, Simalungun, Dairi, Karo, Deli Serdang, dan Langkat, serta 6 (enam) kota, yaitu Sibolga, Tanjung Balai, Pematang Siantar, Tebing Tinggi, Medan, dan Binjai. Provinsi Sumatera Utara berbatasan di :  Sebelah Timur, berbatasan dengan Selat Malaka  Sebelah Selatan, berbatasan dengan Provinsi Riau dan Provinsi Sumatera Barat  Sebelah Barat, berbatasan dengan Samudera Indonesia Provinsi Sumatera Utara yang meliputi kawasan darat di pantai Timur, dataran tinggi yang melintang di bagian Tengah, dan kawasan pantai Barat mempunyai luas sekitar 71.680 Km2 atau 3,73% dari luas Indonesia. Disamping kawasan darat, Provinsi Sumatera Utara juga mencakup kawasan perairan laut yang berbatasan sejauh 12 mil dari batas pantai. Letak geografis Sumatera Utara strategis dan merupakan modal dasar bagi pengembangan kegiatan yang bersifat regional dan internasional karena berada pada jalur perdagangan internasional Selat Malaka yang dekat dengan Singapura dan Malaysia sebagai negara yang pertumbuhan ekonominya lebih pesat. Letak Administrasi Provinsi Sumatera Utara dapat dilihat pada Gambar 3.1.
  • 49.
    Laporan Akhir PenyusunanPola Pengelolaan Sumber Daya Air Wilayah Sungai Asahan. 3 - 4 PT. JASAPATRIA GUNATAMA Gambar 3.1. Peta Administrasi Provinsi Sumatera Utara
  • 50.
    Laporan Akhir PenyusunanPola Pengelolaan Sumber Daya Air Wilayah Sungai Asahan. 3.2.1.2. Kondisi Topografi Secara topografis wilayah pantai Timur Sumatera Utara relatif datar, bagian Tengah bergelombang dan berbukit yang merupakan bagian dari pegunungan Bukit Barisan, dan bagian Barat merupakan dataran bergelombang. Wilayah pantai Barat potensial untuk pengembangan sektor perikanan laut, perkebunan dan hortikultura; wilayah pantai Timur potensial untuk pengembangan pertanian tanaman pangan dan perkebunan; serta wilayah dataran tinggi potensial untuk pengembangan tanaman hortikultura. Gambar Peta 3.2 memperlihatkan karakteristik fisik Provinsi Sumatera Utara. 3 - 5 3.2.1.3. Iklim Suhu udara di wilayah Sumatera Utara berkisar antara 18-32 0 3.2.1.4. Geologi PT. JASAPATRIA GUNATAMA C, yang bervariasi sesuai dengan ketinggian tempat. Musim penghujan berlangsung antara bulan September hingga Februari dan musim kemarau berlangsung antara bulan Maret hingga Agustus. Curah hujan tahunan rata-rata tercatat sebesar 2.100 mm. Pada wilayah kering, curah hujan tahunan rata-rata kurang dari 1.500 mm yang tercatat di beberapa bagian wilayah Simalungun, Tapanuli Selatan, dan Tapanuli Utara, sedang curah hujan tinggi berkisar antara 2.000 sampai 4.500 mm berlangsung sepanjang tahun di daerah Asahan, Dairi, Deli Serdang, Karo, Labuhan Batu, Langkat, Nias, Tapanuli Tengah, dan sebagian besar Tapanuli Selatan. Provinsi Sumatera Utara didominasi oleh formasi Bahorok, formasi tuffa Toba, bentangan alluvial, serta formasi Klue dan Kuantan. Formasi Bahorok didominasi oleh batuan breksi dan konglomeratan yang pada tahap awal akan membentuk tanah litosol. Setelah mengalami perkembangan lebih lanjut, maka terbentuk tanah podsolik. Pada bahan konglomeratan yang kandungan luasannya di atas 60% akan terbentuk tanah regosol yang umumnya bersifat masam dan bertekstur sedang sampai kasar. Formasi tuffa Toba didominasi oleh abu vulkan. Pada awalnya tanah ini berkembang dari podsolik coklat, podsolik coklat kelabu kekuningan dan regosol, dan di beberapa wilayah akan membentuk tanah andosol coklat. Tanah ini umumnya bersifat agak masam sampai masam dan bertekstur bervariasi mulai dari halus sampai kasar. Formasi bentangan alluvial umumnya
  • 51.
    Laporan Akhir PenyusunanPola Pengelolaan Sumber Daya Air Wilayah Sungai Asahan. terbentuk di sepanjang pantai Timur Sumatera Utara. Dari bentangan alluvial akan terbentuk tanah-tanah alluvial, regosol, dan organosol. Tekstur tanah alluvial tergantung dari bahan asalnya, pada umumnya sedang sampai kasar, sedangkan tanah regosol bertekstur kasar. Tanah organosol teksturnya tergantung tingkat kematangan gambut dan umumnya bersifat masam. Formasi Klue dan Kelantan umumnya didominasi oleh batu sasak, turbidite, batu pasir, batu gamping, dan lain-lain. Dari bahan ini umumnya terbentuk tanah litosol, podsolik, dan regosol dengan tekstur kasar dan bersifat kimia masam dan miskin unsur hara. Formasi Nias umumnya dibentuk dari batuan kapur akan berkembang menjadi tanah-tanah renzina yang mempunyai tekstur kasar dan sifat kimia agak basis. 3 - 6 PT. JASAPATRIA GUNATAMA
  • 52.
    Laporan Akhir PenyusunanPola Pengelolaan Sumber Daya Air Wilayah Sungai Asahan. 3 - 7 PT. JASAPATRIA GUNATAMA Gambar 3.2 Karakteristik Fisik Provinsi Sumatera Utara
  • 53.
    Laporan Akhir PenyusunanPola Pengelolaan Sumber Daya Air Wilayah Sungai Asahan. 3.2.1.5. Hidrologi Sesuai dengan Keputusan Menteri Pekerjaan Umum nomor 39/PRT/1989 tentang pembagian wilayah sungai, maka sungai-sungai di Provinsi Sumatera Utara dapat dikelompokkan ke dalam 6 (enam) Satuan Wilayah Sungai (SWS), yaitu SWS Wampu-Besitang, SWS Belawan-Belumai-Ular, SWS Bah Bolon, SWS Asahan, SWS Barumun Kualuh, dan SWS Batang Gadis-Batang Toru. Selain itu terdapat 2 (dua) satuan wilayah sungai lintas Provinsi sebagian wilayah Sumatera Utara yang merupakan daerah tangkapan sungai, masuk dalam SWS Singkil pada wilayah Provinsi Aceh dan sebagian wilayah Sumatera Utara yang merupakan daerah tangkapan sungai dalam SWS Rokan pada wilayah Provinsi Riau dan Sumatera Barat. Tabel 3.1 menyajikan satuan wilayah sungai di Provinsi Sumatera Utara. Di samping itu terdapat badan air berupa danau yang besar yaitu Danau Toba yang terletak di dataran tinggi di wilayah Tengah dengan luas 110.260 ha. Danau Toba berfungsi sebagai sarana pengairan sawah, pembangkit listrik pada PLTA Lau Renun, peleburan biji nikel PT. Inalum, pelestarian alam, dan daerah tujuan wisata bagi Sumatera Utara. Pada waktu ini kondisi daerah tangkapan air Danau Toba dan DAS Lau Renun sangat memprihatinkan, dimana ketersediaan air di Danau Toba dan Sungai Lau Renun berkurang secara drastis. Hal ini disebabkan oleh penggundulan kawasan hutan dan lahan masyarakat di sekitar Danau Toba. Selanjutnya, dapat dilihat pada Gambar 3.3 tentang peta satuan wilayah sungai dan permukaan air Danau Toba. 3 - 8 PT. JASAPATRIA GUNATAMA Tabel 3.1 Satuan Wilayah Sungai (SWS) di Provinsi Sumatera Utara No Nama DAS Panjang Debit (m3/det) Wilayah Sungai (km2) Sungai (km) Min. Rata2 Banjir I. 1. 2. 3. 4. 1.703,00 422,80 5.658,25 Wampu Besitang S. Besitang S. Lepan S. Btg.Serangan S. Wampu 85,00 80,40 95,00 135,00 2,82 1,39 57,31 10,89 4,66 110,51 241,31 53,45 1.499,75 II. 1. 2. 3. 4. 5. 6. 7. 8. 160,00 310,75 353,20 278,00 703,20 1.235,00 Belawan Belumai- Ular S.Karang Gading S. Belawan S. Deli S. Percut S. Serdang S. Kenang S. Ular S. Perbaungan 27,00 53,00 74,00 60,00 40,00 75,00 9,79 3,79 5,67 3,10 29,80 15,93 6,34 9,22 15,56 38,30 241,87 92,09 103,04 337,00 227,00
  • 54.
    Laporan Akhir PenyusunanPola Pengelolaan Sumber Daya Air Wilayah Sungai Asahan. 3 - 9 No Nama DAS Panjang Debit (m3/det) Wilayah Sungai (km2) Sungai PT. JASAPATRIA GUNATAMA (km) Min. Rata2 Banjir 9. 10. 11. 12. S. Hulu S. Sialang Buah S. Belutu S. Padang 184,90 942,60 14,20 61,00 2,17 8,68 5,75 15,20 113,49 213,86 III. 1. 2. 3. 4. 1.415,00 326,90 21,00 Bah Bolon S. Kiri S. Kuala Tanjung S. Bah Bolon S. Suka 23,00 12,80 110,00 291,40 7,50 4,42 10,74 14,60 165,94 206,00 IV. 1. 2. 6.040,00 803,20 Asahan S. Asahan S. Silau 115,20 114,80 19,84 31,15 430,68 V. 1. 2. 3. 4. 9.329,00 3.949,00 3.492,90 Barumun Kualuh S. Barumun S. Bilah S. Kualuh S. Aek Ledong 55,00 170,00 315,00 60,00 18,22 13,02 42,20 22,47 592,32 333,62 VI. 1. 2. 3. 4. 5. 6. 7. 8. 9. 10. 11. 12. 13. 14. 15. 16. 17. 18. 19. 20. 21. 22. 23. 24. 25. 26. 27. 28. 29. 30 1.250,00 5.069,00 3.320,207 2,50 676,30 1.308,40 213,00 610,00 1.292,50 100,00 324,45 322,00 420,00 927,00 Bt. Gadis Bt. Toru Bt. Gadis S. Aek Batu Mundan S. Aek Bt. Toru S. Batang Angkola S. Bt. Kunkun B.Bintuas B. Natal B. Batahan S. Pinang Sori Aek Badiri Aek Pandan Aek Sibuluhan Aek Sihopo - hopo Aek Doras Aek Muara Mete Aek Hajoran S. Aek Kolang S. Aek Sibundong Aek Sibaru Aek Sirahar Aek Batu Garsi Aek Silang S. Aek Siburuh S. Taping S. Aek.Simangga Lae Ordi Lae Kombih Lae Batu – batu Lae Sembillin Lae Renun 60,00 168,00 142,00 17,50 25,20 57,50 120,10 10,20 53,00 80,00 30,00 46,35 46,00 60,00 103,00 12,13 17,08 17,24 15,53 19,90 17,14 17,80 26,10 37,03 28,05 25,57 36,25 30,30 23,71 361,76 384,16 389,20 464,31 533,05 496,48 358,25 Sumber : Dinas Pengairan Provinsi Sumatera Utara Tahun 2003
  • 55.
    Laporan Akhir PenyusunanPola Pengelolaan Sumber Daya Air Wilayah Sungai Asahan. 3 - 10 PT. JASAPATRIA GUNATAMA Gambar 3.3 Peta SWS Provinsi Sumatera Utara
  • 56.
    Laporan Akhir PenyusunanPola Pengelolaan Sumber Daya Air Wilayah Sungai Asahan. 3.2.1.6. Sumber Daya Alam Dan Lingkungan Hidup Kawasan lindung di Provinsi Sumatera Utara mencakup : 1. Kawasan yang memberikan perlindungan kawasan bawahannya terutama berkaitan dengan fungsi hidrologis untuk pencegahan banjir, menahan erosi dan sedimentasi, serta mempertahankan fungsi peresapan bagi air tanah. Kawasan ini berada pada ketinggian 1.000 meter d.p.l. dengan kelerengan lebih dari 40 %, bercurah hujan tinggi, dan mampu meresapkan air ke dalam tanah, termasuk di dalamnya kawasan yang ditetapkan sebagai hutan lindung. 2. Kawasan yang berfungsi sebagai suaka alam dan margasatwa untuk melindungi keanekaragaman hayati, ekosistem, dan keunikan alam. Termasuk di dalamnya adalah cagar alam Sibolangit (Deli Serdang); Liang Balik dan Batu Ginurit (Labuhan Batu); Dolok Di samping itu juga suaka margasatwa Karang Gading (Deli Serdang dan Langkat); Siranggas (Dairi); Dolok Surungan (Toba Samosir); Dolok Saut (Tapanuli Utara), Barumun (Tapanuli Selatan) dan Nias serta hutan mangrove di pantai timur. Untuk kawasan pelestarian alam termasuk juga di dalamnya adalah Taman Nasional Gunung Leuser di Langkat; Taman Hutan Raya Bukit Barisan (Deli Serdang, Simalungun, Karo, dan Langkat) Taman Wisata Alam di Sibolangit (Deli Serdang), Holiday Resort (Labuhan Batu), Lau Debuk-debuk (Karo), Deleng Lancuk (Karo), Si Cikeh-cikeh (Dairi), Sijaba Hutan Ginjang (Tapanuli Utara), dan Muara (Tapanuli Utara). Kawasan ini mencakup juga lahan gambut di Kabupaten Asahan, Labuhan Batu, Tapanuli Tengah serta hutan mangrove di Pantai Timur seluas 435 km2 dengan ketebalan rata – rata 325 meter. 3. Kawasan rawan bencana, yaitu yang mengalami bencana alam seperti Termasuk dalam kawasan ini sekeliling Danau Toba, Tapanuli Selatan bagian Selatan, Utara Sibolga, Tapanuli Utara, Toba Samosir, Tapanuli Tengah, bagian selatan Mandailing Natal, Asahan, Labuhan Batu, Langkat, Pulau Nias bagian Selatan dan bagian Tengah. Sebagian besar wilayah Sumatera Utara di sekitar Bukit Barisan membujur arah Utara - Selatan pada dasarnya potensial terhadap gerakan tanah, rayapan, longsoran, gelombang pasang dan banjir bandang. 4. Kawasan perlindungan setempat yang berfungsi melestarikan fungsi badan 3 - 11 gerakan tanah, longsoran, runtuhan, banjir bandang, dan rayapan. perairan dan kerusakan oleh kegiatan budidaya. PT. JASAPATRIA GUNATAMA
  • 57.
    Laporan Akhir PenyusunanPola Pengelolaan Sumber Daya Air Wilayah Sungai Asahan. Termasuk sempadan pantai, sempadan sungai, kawasan sekitar danau/waduk, kawasan sekitar mata air, kawasan terbuka hijau kota termasuk di dalamnya hutan kota. 5. Kawasan cagar budaya yaitu kawasan yang merupakan lokasi bangunan hasil budaya manusia yang bernilai tinggi maupun yang memiliki bentuk geologi alami yang khas. 6. Pulau-pulau kecil dengan luasan maksimal 10 km2 7. Beberapa lokasi yang berdasarkan proses pemaduserasian pemanfaatan 3 - 12 ruang di arahkan sebagai Kawasan lindung. PT. JASAPATRIA GUNATAMA . Pada waktu ini sedang dilakukan proses verifikasi luasan kawasan lindung dan budidaya untuk lingkup kabupaten/kota. Kondisi terakhir menunjukkan bahwa kawasan budidaya menjadi lebih luas dari yang direncanakan, dimana penggunaan sektor budidaya kehutanan menjadi sedikit lebih rendah dibandingkan dengan hasil paduserasi (1997) dan penggunaan lainnya meningkat. Peningkatan ini terjadi adanya perubahan beberapa kawasan budidaya hutan dan atau areal penggunaan lain menjadi budidaya lain yang digunakan untuk pengembangan pantai Barat Provinsi Sumatera Utara (industri dan perkebunan) yang juga merupakan kawasan menurut paduserasi tahun 1980 sebagian areal penggunaan lain dan eks HPH (untuk pelepasannya masih memerlukan penetapan Menteri Kehutanan). Selanjutnya perkembangan luas dan potensi kawasan lindung dan kawasan budidaya Provinsi Sumatera Utara dapat dilihat pada Tabel 3.2 dan Tabel 3.3. Sedangkan berdasarkan peta RTRWP 2003-2018 telah ditetapkan kawasan lindung seluas 2.076.287,00 Ha dan kawasan budidaya seluas 5.091.513 Ha. Penetapan tersebut belum menjamin dapat dipertahankannya fungsi lindung dari kawasan hutan, oleh karena kondisi di lapangan menunjukkan terjadinya perambahan hutan yang meningkat, sehingga pengurangan luas hutan menjadi lebih luas dari yang tercatat. Dinas Kehutanan Provinsi Sumatera Utara mencatat sekitar 125.000 Ha hutan telah dimutasikan selama periode 1982-1997. Diperkirakan kondisi di lapangan menunjukkan angka yang lebih besar, yaitu sekitar 400.000 Ha. Proses pemaduserasian tata guna hutan dengan kegiatan budidaya skala besar maupun perambahan yang dilakukan masyarakat menjadi kepentingan yang signifikan untuk memperkirakan daya dukung lahan Provinsi Sumatera Utara secara lebih realistis.
  • 58.
    Laporan Akhir PenyusunanPola Pengelolaan Sumber Daya Air Wilayah Sungai Asahan. Permasalahan utama dari penurunan fungsi lindung adalah terancamnya daerah bawahan dan terganggunya spesies yang dilindungi beserta habitatnya. Keadaan seperti itu dapat menggangu keseimbangan lingkungan yang selanjutnya menimbulkan bencana alam seperti banjir, tanah longsor dan sebagainya. Gambaran pada peta berikut memberikan perhatian, bahwa pemantapan dan pengawasan terhadap okupasi kawasan lindung perlu diperketat. Alokasi kawasan lindung di setiap kabupaten yang telah disepakati antar-sektor akan menjadi acuan bersama dalam mengalokasikan pemanfaatan ruang kawasan budidaya. Selanjutnya Peta RTRWP Sumatera Utara Tahun 2003 – 2018 dapat dilihat pada Gambar 3.4. 3 - 13 PT. JASAPATRIA GUNATAMA Tabel 3.2. Luas Kawasan Lindung dan Budidaya Provinsi Sumatera Utara No Fungsi Kawasan Berdasarkan Peta RTRWPSU Tahun 2003 –2018 (Ha)1) 1. 2. Kawasan Lindung a. Hutan Lindung b. Lain - lain (HSA, HK) Kawasan Budidaya a. Hutan (HPT, HP, HPK) b. Lain-lain 2.076.287,00 1.481.737,69 594.549,31 2) 5.091.713,00 1.835.267,43 3.256.445,57 Total Luas 7.168.000,00 Sumber : Kanwil Kehutanan dan Perkebunan Sumatera Utara, 1998 1) Hasil planimetri dari Dinas Kehutanan Propsu & BPKH Wil. I, 2003 2) Termasuk kawasan perlindungan setempat yang tidak tergambar dalam peta skala 1:250.000 (diperhitungkan) Keterangan : HSA : Hutan Suaka Alam HK : Hutan Konservasi HPT : Hutan Produks i Terbatas HP : Hutan Produksi Tetap HPK : Hutan Produksi Konversi
  • 59.
    Laporan Akhir PenyusunanPola Pengelolaan Sumber Daya Air Wilayah Sungai Asahan. 3 - 14 PT. JASAPATRIA GUNATAMA Gambar 3.4 Peta RTRWP Sumatera Utara 2003 – 2018
  • 60.
    Laporan Akhir PenyusunanPola Pengelolaan Sumber Daya Air Wilayah Sungai Asahan. Kawasan Lindung Kawasan Hutan Budi Daya HK HL/KL HPT HP HPK Jumlah 1) 321.970,45 115.792,34 109.399,00 145.137,28 106.404,32 189.955,77 123.097,39 266.686,17 296.741,16 247.748,68 177.868,80 114.048,60 750.760,68 403.395,07 119.982,56 189.755,13 315,08 T o t a l 362.333,36 1.481.737,69 851.155,07 936.861,12 47.251,24 3.679.338,48 3 - 15 Kabupaten Langkat Deli Serdang Karo Dairi Pakpak Bharat Simalungun Asahan Labuhan Batu Toba Samosir Tapanuli Utara Hbg Hasundutan Tapanuli Tengah Tapanuli Selatan Mandailing Natal Nias Utara Nias Selatan Medan 223.505,00 23.395,00 20.240,00 575,00 5.657,00 2.007,80 - 1.964,56 23.800,00 39,00 500,00 - 52.300,00 - - 8.350,00 - PT. JASAPATRIA GUNATAMA Tabel 3.3 Potensi Kawasan Lindung dan Budidaya Hutan di Provinsi Sumatera Utara 3.120,90 10.596,07 70.786,29 61.855,65 43.936,61 88.544,25 73.826,54 106.048,69 226.260,37 45.623,60 81.788,27 57.034,00 262.354,48 195.511,06 83.696,98 70.438,85 315,08 54.017,43 17.547,56 4.878,08 71.892,90 48.894,00 10.382,15 21.216,15 60.085,87 14.764,36 98.989,01 25.015,66 51.252,70 154.759,68 171.525.17 24.524,41 21.409,94 - 41.327,12 63.091,82 13.494,63 11.213,73 7.916,71 89.021,57 11.214,16 96.711,17 31.916,43 103.097,07 70.564,87 5.761,90 279.924,74 36.358,84 4.478,97 70.767,39 - - 1.041,89 - - - - 16.840,54 1.875,88 - - - - 1.421,78 - 7.282,20 18.788,95 - Sumber : Hasil Analisis & Perhitungan secara Planimetris Peta RTRWP SU 2003-2018 skala 1:250.000 Dinas Kehutanan Propsu – BPKH Wil - I, 2003 1) Belum termasuk kawasan perlindungan setempat yang tidak tergambar dalam peta (diperhitungkan) Potensi kawasan hutan di Popinsi Sumatera Utara mencapai 3.679.338,48 ha yang terdiri dari kawasan lindung seluas 1.844.071,05 ha dan kawasan budidaya hutan seluas 1.835.267,43 Ha. Selanjutnya peta tentang kawasan lindung dan budidaya hutan dapat dilihat pada Gambar 3.5.
  • 61.
    Laporan Akhir PenyusunanPola Pengelolaan Sumber Daya Air Wilayah Sungai Asahan. 3 - 16 PT. JASAPATRIA GUNATAMA Gambar 3.5 Peta Kawasan Lindung dan Kawasan Budidaya Hutan
  • 62.
    Laporan Akhir PenyusunanPola Pengelolaan Sumber Daya Air Wilayah Sungai Asahan. 3.2.1.7. Pemanfaatan Ruang Provinsi Sumatera Utara memiliki kawasan darat seluas 71.680 km2 serta kawasan laut sepanjang 12 mil laut dari garis pantai ke arah laut lepas. Menurut catatan Kanwil BPN Provinsi Sumatera Utara, pemanfaatan lahan di Provinsi Sumatera Utara tahun 1998 didominasi oleh kegiatan pertanian seluas 31.926,76 km2 atau sekitar 44,54 % dan oleh kegiatan hutan seluas 24.416,10 km2 atau sekitar 34,06 %. Tabel 3.4 menggambarkan penggunaan lahan di Provinsi Sumatera Utara tahun 2003. Penggunaan lahan untuk kegiatan pertanian terbesar berada di wilayah Pantai Timur, yaitu meliputi areal seluas lebih kurang 57% dari luas areal pertanian Sumatera Utara. Sebagian besar lahan hutan berada di wilayah Pantai Barat, yaitu seluas lebih kurang 69 % dari luas hutan Sumatera Utara. Kegiatan pertanian mendominasi wilayah Pantai Timur, sedangkan wilayah Pantai Barat didominasi oleh kegiatan pertanian dan hutan secara relatif berimbang. Dalam distribusi ruang, wilayah yang pada saat ini masih memiliki kawasan hutan yang juga berfungsi untuk perlindungan daerah bawahannya ataupun fungsi ekologis lainnya, perlu menyiapkan pengendalian terhadap alih fungsi hutan, baik oleh perambahan maupun pemanfaatan untuk usaha ekonomi formal terutama dalam rangka perolehan PAD. Konflik kepentingan dalam kondisi keterbatasan lahan budidaya perlu diatasi melalui kesepakatan yang mengikat dalam pelestarian kawasan hutan yang berfungsi lindung. Untuk itu, salah satu dasar pengendalian adalah menyesuaikan pengembangan kegiatan pada lahan dengan kemampuan yang memadai. Wilayah Pantai Timur yang merupakan dataran rendah seluas 26.360 km2 atau 36,8 % dari luas wilayah Sumatera Utara merupakan wilayah yang subur, suhu udara tinggi, kelembaban udara tinggi, dan curah hujan juga relatif tinggi, meliputi Kabupaten Langkat, Deli Serdang, Asahan, Labuhan Batu, Kota Binjai, Medan, dan Tebing Tinggi. Wilayah Pantai Barat meliputi Kabupaten Tapanuli Selatan, Mandailing Natal, Tapanuli Tengah, Nias, Nias Selatan dan Kota Sibolga. Kegiatan di wilayah Pantai Timur umumnya heterogen, dengan kawasan perkotaan yang relatif besar dan prasarana wilayah yang memadai. Wilayah ini sesuai untuk pengembangan berbagai jenis kegiatan budidaya, terutama perkebunan dan tanaman pangan. Kegiatan perkotaan juga cenderung berkembang dengan pesat, terutama di daerah Medan dan sekitarnya. 3 - 17 PT. JASAPATRIA GUNATAMA
  • 63.
    Laporan Akhir PenyusunanPola Pengelolaan Sumber Daya Air Wilayah Sungai Asahan. Meskipun wilayah Pantai Barat Provinsi Sumatera Utara saat ini belum dikembangkan secara optimal, namun memiliki potensi yang besar bagi pengembangan berbagai kegiatan budidaya, seperti perikanan laut, perkebunan, dan hortikultura. Sedang wilayah Tengah yang merupakan dataran tinggi dengan tingkat kesuburan yang bervariasi potensial untuk dikembangkan bagi tanaman hortikultura. Selain memiliki enam SWS dan dua SWS lintas Provinsi dimana danau dengan debit air yang cukup besar yang potensial bagi sistem pengairan, Provinsi Sumatera Utara juga memiliki air terjun yang potensial sebagai sumber energi. Jenis tanah di Provinsi Sumatera Utara didominasi oleh tanah litosol, podsolik, dan regosol (22,34 % luas Provinsi) yang tersebar di Kabupaten Asahan, Dairi, Pakpak Bharat, Deli Serdang, Karo, Labuhan Batu, Langkat, Nias, dan Tapanuli Selatan, Mandailing Natal. Tanah jenis ini sesuai bagi pengembangan budidaya perkebunan. 3 - 18 PT. JASAPATRIA GUNATAMA
  • 64.
    Laporan Pertengahan PenyusunanPola Pengelolaan Sumber Daya Air Wilayah Sungai Asahan. 3 - 19 PT. JASAPATRIA GUNATAMA Tabel 3.4 Penggunaan Lahan di Provinsi Sumatera Utara Tahun 2002 (dalam Ha) Kabupaten/Kota Permukiman Industri Pertam bangan Persawahan Pert. Tanah Kering Kebun Perkebunan Semak Hutan Perairan Darat Tanah Terbuka Lain – lain Luas Wilayah Asahan 26.725 1.062 207 52.406 20.537 14.108 226.951 4.262 73.144 12250 9.008 17.425 458.075 D a i r i 12.086 1.145 - 14.166 42.209 19.400 43.192 45.658 119.360 104 13.193 4.097 314.610 Deli Serdang Labuhan Batu K a r o Langkat N i a s* Simalungun Tapanuli Selatan* Mandailing Natal Tapanuli Tengah Tapanuli Utara* Toba Samosir Binjai Medan Pematangsiantar Sibolga Tanjungbalai Tebing Tinggi 30.283 2.001 250 92.737 48.686 17.045 187.185 1.021 46.647 4540 - 9.399 439.794 29.894 2.789 - 89.334 46.964 21.085 385.783 33.382 218.274 37557 27.270 29.986 922.318 4.258 601 112 15.196 52.977 20.640 22.584 16.055 58.119 966 13.811 7.406 212.725 39.906 1.171 - 57.361 15.705 20.635 204.411 6.908 256.492 11409 998 11.333 626.329 11.811 621 - 22.335 44.708 29.885 124.835 28.401 214.586 12186 29.562 13.143 532.073 14.976 1.098 - 53.464 50.791 28.978 165.101 34.641 68.912 721 496 19.482 438.660 35.525 1.542 - 49.160 45.661 46.581 239.761 137.851 664.429 5016 23.684 20.972 1.270.182 17.327 752 - 23.978 22.270 22.720 116.941 67.235 324.068 2446 11.552 10.229 619.518 10.591 624 - 17.947 8.772 15.469 55.769 14.245 75.695 10600 1.813 7.275 218.800 23.164 971 81 36.164 43.199 15.020 46.295 111.100 176.621 66.290 3.991 60.396 583.292 18.952 795 67 29.589 35.344 12.289 37.877 90.900 144.508 54.237 3.266 49.414 477.238 2.221 144 - 2.364 413 1.770 1.343 - - 4 - 774 9.033 16.550 360 - 3.100 1.765 832 33 288 669 728 - 2.185 26.510 2.174 202 - 2.252 664 824 877 - - 95 - 911 7.999 888 12 - - - 8 - - - - 46 123 1.077 1.778 184 - 670 186 2.270 - 74 96 42 - 746 6.052 2.015 128 - 424 574 107 - 20 - 112 - 403 3.783 Sumatera Utara 301.124 16.202 717 562.647 481.425 1289.666 1.858.938 592.041 2.441.610 219.303 138.690 265.699 7.168.068 Sumber : Kanwil BPN Provinsi Sumatera Utara, 2003 * Termasuk Kabupaten yang dimekarkan
  • 65.
    Laporan Akhir PenyusunanPola Pengelolaan Sumber Daya Air Wilayah Sungai Asahan. 3 - 20 PT. JASAPATRIA GUNATAMA Gambar 3.6 Peta Penggunaan Lahan Provinsi Sumatera Utara
  • 66.
    Laporan Akhir PenyusunanPola Pengelolaan Sumber Daya Air Wilayah Sungai Asahan. 3.2.1.8. Penggunaan Lahan Di WS Asahan Penggunaan Lahan Di WS Asahan terdiri dari Hutan, Permukiman, perkebunan, sawah irigasi, sawah tadah hujan, air tawar, rawa, dan tanah ladang. Kemudian di WS Asahan terdiri beberapa Sub Basin yaitu Sub basin Bolon, Asahan, Piasa, Silau, Mandosi, Gopgopan, Tonguran, Naborsamon, Situnggaling, Haranggaol, Sigumbang, Ringgo, Tulas, Perembakan, Bodang, Silang, Siparbue, Sitobu, Halian, Simare, Arun, Simaratuang, Sitiung, Simala, Guluan, Silabung, B. Bolon, dan Sub Basin Sigumbang 2. Apabila dilihat dari luasannya secara keseluruhan di WS Asahan mempunyai luas 613.786,05 Ha yang tersebar di 28 Sub basin dengan penggunaan lahannnya. Untuk pendistribusian luas penggunaan lahan di setiap Sub basin dapat dilihat pada Tabel 3.5 dan Gambar 3.7 berikut ini. 3 - 21 PT. JASAPATRIA GUNATAMA Tabel 3.5. Pemanfaatan Lahan Setiap Sub Basin WS Asahan NO SUB BASIN PEMANFAATAN LAHAN LUAS (Ha) KETERANGAN 1 BOLON Hutan 3632.72 Permukiman 580.22 Sawah Irigasi 2399.48 Tanah Ladang 8411.11 Jumlah 15023.53 2 ASAHAN Hutan 38702.74 Permukiman 7728.64 Sawah Irigasi 7703.42 Tanah Ladang 97140.55 Perkebunan 47926.18 Rawa 23324.35 Air Tawar 1795.66 Jumlah 222525.93 3 PAISA Hutan 19007.91 Permukiman 288.94 Tanah Ladang 13552.30 Perkebunan 1578.01 Jumlah 34427.17 4 SILAU Hutan 37401.56 Permukiman 3352.54 Sawah Irigasi 1814.06 Tanah Ladang 29881.25 Perkebunan 7047.61 Sawah Tadah Hujan 1331.71 Jumlah 79497.04
  • 67.
    Laporan Akhir PenyusunanPola Pengelolaan Sumber Daya Air Wilayah Sungai Asahan. 3 - 22 Tabel 3.5. Pemanfaatan Lahan Setiap Sub Basin WS Asahan (Lanjutan) NO SUB BASIN PEMANFAATAN PT. JASAPATRIA GUNATAMA LAHAN LUAS (Ha) KETERANGAN 5 MANDOSI Hutan 3289.40 Permukiman 528.74 Sawah Irigasi 2270.22 Tanah Ladang 13166.71 Jumlah 19255.08 6 GOPGOPAN Hutan 1667.62 Permukiman 117.59 Tanah Ladang 7261.14 Jumlah 9046.35 7 TONGURAN Hutan 1742.13 Permukiman 83.06 Sawah Irigasi 1339.98 Tanah Ladang 3454.19 Jumlah 6619.36 8 NABORSAMON Hutan 5836.38 Permukiman 302.50 Sawah Irigasi 2952.96 Tanah Ladang 1286.84 Jumlah 10378.68 9 SITUNGGALING Hutan 1699.09 Permukiman 78.36 Air Tawar 0.03 Sawah Irigasi 365.69 Tanah Ladang 3220.01 Jumlah 5363.17 10 HARANGGAOL Hutan 850.25 Permukiman 100.80 Perkebunan 120.54 Tanah Ladang 6749.86 Jumlah 7821.45 11 SIGUMBANG Hutan 2378.26 Permukiman 23.18 Air Tawar 0.01 Tanah Ladang 5852.98 Jumlah 8254.43 12 RINGGO Hutan 3706.50 Permukiman 60.77 Sawah Irigasi 710.84 Tanah Ladang 2567.51 Jumlah 7045.62
  • 68.
    Laporan Akhir PenyusunanPola Pengelolaan Sumber Daya Air Wilayah Sungai Asahan. 3 - 23 Tabel 3.5. Pemanfaatan Lahan Setiap Sub Basin WS Asahan (Lanjutan) NO SUB BASIN PEMANFAATAN PT. JASAPATRIA GUNATAMA LAHAN LUAS (Ha) KETERANGAN 13 TULAS Hutan 7504.73 Permukiman 48.41 Sawah Irigasi 639.49 Tanah Ladang 3361.35 Jumlah 11553.97 14 PEREMBAKAN Hutan 5274.24 Permukiman 115.00 Sawah Irigasi 586.72 Tanah Ladang 4375.44 Perkebunan 705.95 Air Tawar 0.35 Jumlah 11057.69 15 BODANG Hutan 1952.25 Permukiman 223.95 Sawah Irigasi 640.52 Tanah Ladang 7221.06 Jumlah 10037.78 16 SILANG Hutan 17144.84 Permukiman 605.49 Sawah Irigasi 5593.57 Tanah Ladang 19757.23 Jumlah 43101.12 17 SIPARBUE Permukiman 193.99 Sawah Irigasi 1108.69 Tanah Ladang 3808.99 Jumlah 5111.67 18 SITOBU Hutan 918.82 Permukiman 173.54 Sawah Irigasi 1116.74 Tanah Ladang 5092.09 Jumlah 7301.19 19 HALIAN Hutan 4501.48 Permukiman 612.35 Sawah Irigasi 1269.50 Tanah Ladang 7888.72 Jumlah 14272.05
  • 69.
    Laporan Akhir PenyusunanPola Pengelolaan Sumber Daya Air Wilayah Sungai Asahan. 3 - 24 Tabel 3.5. Pemanfaatan Lahan Setiap Sub Basin WS Asahan (Lanjutan) NO SUB BASIN PT. JASAPATRIA GUNATAMA PEMANFAATAN LAHAN LUAS (Ha) KETERANGAN 20 SIMARE Hutan 3775.90 Permukiman 348.41 Sawah Irigasi 1623.49 Tanah Ladang 1771.66 Jumlah 7519.46 21 ARUN Hutan 2534.92 Permukiman 564.55 Sawah Irigasi 2035.00 Tanah Ladang 9491.98 Jumlah 14626.45 22 SIMARATUANG Hutan 1016.41 Permukiman 165.98 Tanah Ladang 7145.23 Jumlah 8327.61 23 SITIUNG Hutan 2018.19 Permukiman 270.21 Sawah Irigasi 1273.38 Tanah Ladang 4109.03 Jumlah 7670.81 24 SIMALA Permukiman 67.37 Tanah Ladang 4878.14 Jumlah 4945.51 25 GULUAN Hutan 3250.33 Permukiman 175.46 Sawah Irigasi 1503.58 Tanah Ladang 5538.99 Jumlah 10468.38 26 SILABUNG Hutan 2382.73 Permukiman 31.27 Sawah Irigasi 494.08 Tanah Ladang 2396.48 Jumlah 5304.56
  • 70.
    Laporan Akhir PenyusunanPola Pengelolaan Sumber Daya Air Wilayah Sungai Asahan. 3 - 25 Tabel 3.5. Pemanfaatan Lahan Setiap Sub Basin WS Asahan (Lanjutan) NO SUB BASIN PEMANFAATAN PT. JASAPATRIA GUNATAMA LAHAN LUAS (Ha) KETERANGAN 27 B. BOLON Hutan 642.95 Permukiman 41.02 Sawah Irigasi 938.44 Tanah Ladang 5384.79 Jumlah 7007.19 28 SIGUMBANG 2 Permukiman 219.85 Sawah Irigasi 522.75 Tanah Ladang 6042.12 Jumlah 6784.71 T O T A L 600,347.553 Sumber : Hasil Perhitungan dari Peta Digital Bakosurtanal
  • 71.
    Laporan Akhir PenyusunanPola Pengelolaan Sumber Daya Air Wilayah Sungai Asahan. 3 - 26 PT. JASAPATRIA GUNATAMA Gambar 3.7. Peta Pemanfaatan Lahan di WS Asahan
  • 72.
    Laporan Akhir PenyusunanPola Pengelolaan Sumber Daya Air Wilayah Sungai Asahan. 3.3. Aspek Sosial Ekonomi 3.3.1. Batas Administratif Wilayah Studi Wilayah studi meliputi Daerah Aliran Sungai Asahan yang terletak di Provinsi Sumatera Utara, bagian hulu sungai terletak di Kawasan Danau Toba , sungai ini melintasi tiga kabupaten dan satu buah kota, sedangkan bagian hilirnya berada di wilayah pantai Timur Provinsi Sumatera Utara sebagaimana terlihat pada Tabel 3.6. dibawah ini. 3 - 27 Tabel 3.6. Luas Wilayah Daerah Aliran Sungai Asahan per Kabupaten WS Asahan Luas PT. JASAPATRIA GUNATAMA Administratif (km2 Luas WS Asahan ) (km2) I Kab. Asahan 4614.71 1 Kec.BP Mandoge 651 651 2 Kec. Bandar Pulau 735 735 3 Kec. Pulau Rakyat 250.99 250.99 4 Kec. Aek Kuasan 181.01 181.01 5 Kec. Sei Kepayang 454 454 6 Kec. Tanjung Balai 55.91 55.91 7 Kec. Simpang Empat 226.55 226.55 8 Kec. Air Batu 190.71 190.71 9 Kec. Buntu Pane 435.5 435.5 10 Kec. Meranti 284.96 284.96 11 Kec. Air Joman 155 155 12 Kec. Tanjung Tiram 173.79 173.79 13 Kec. Sei Balai 109.88 109.88 14 Kec. Talawi 89.8 89.8 15 Kec. Lima Puluh 239.55 239.55 16 Kec. Air Putih 72.24 72.24 17 Kec. Sei Suka 171.47 171.47 18 Kec. Medang Deras 65.47 65.47 19 Kec. Kisaran Barat 32.96 32.96 20 Kec. Kisaran Timur 38.92 38.92 II Kota Tanjung Balai 61 1 Kec.Datuk Bandar 37.06 37.06 2 Kec. Tanjung Balai Selatan 1.98 1.98 3 Kec. Tanjung Balai Utara 0.84 0.84 4 Kec. Sei Tualang Raso 8.09 8.09 5 Kec. Teluk Nibung 12.55 12.55
  • 73.
    Laporan Akhir PenyusunanPola Pengelolaan Sumber Daya Air Wilayah Sungai Asahan. Tabel 3.6. Luas Wilayah Daerah Aliran Sungai Asahan per Kabupaten (Lanjutan) 3 - 28 WS Asahan PT. JASAPATRIA GUNATAMA Luas Administratif (km2 Luas WS Asahan ) (km2) III Kabupaten Simalungun 738.42 1 Kec.Dolok Pardamean 90.45 90.45 2 Kec. Purba 172 172 3 Kec. Dolok Panribuan 156.48 156.48 4 Kec. Silimakuta 144.9 144.9 5 Kec.Sidamanik 83.56 83.56 6 Kec. Pem Sidamanik 91.03 91.03 IV Kabupaten Toba Samosir 2021.8 1 Kec. Balige 115.5 115.5 2 Kec. Laguboti 73.9 73.9 3 Kec. Habinsaran 732.06 732.06 4 Kec. Borbor 188.79 188.79 5 Kec. Silaen 62.6 62.6 6 Kec. Sigumpar 25.5 25.5 7 Kec. Porsea 109.3 109.3 8 Kec. Pintu Pohan Meranti 386.95 386.95 9 Kec. Lumban Julu 111.5 111.5 10 Kec. Uluan 118.7 118.7 11 Kec. Ajibata 97 97 Total 7435 7435 Sumber: BPS Kabupaten/Kota Terkait Tahun 2004 3.3.2. Kependudukan Dari segi kependudukan, penduduk yang bermukim di Wilayah Sungai Asahan pada tahun 2004 berjumlah ± 1.435.489 dengan tingkat kepadatan dan penyebaran. Ditinjau dari segi kepadatan penduduk, tingkat kepadatan tertinggi di kota Tanjung Balai, yaitu sebesar 39205 jiwa/km2, dan yang terendah di Kabupaten Toba Samosir, dengan tingkat kepadatan penduduk rata-rata 83 jiwa/km2 (jarang) . Laju pertumbuhan penduduk rata-rata di WS Asahan selama periode 2000 - 2003 relatif rendah sebagaimana tersaji pada Tabel 3.7 sampai dengan Tabel 3.9, di Kabupaten Asahan sebesar 2,01 %, Kota Tanjung Balai sebesar 3,24 %, sedangkan pertumbuhan minus terjadi di Kabupaten Simalungun dan Toba Samosir, masing-masing sebesar – 2 % dan - 2.,2 %.
  • 74.
    Laporan Akhir PenyusunanPola Pengelolaan Sumber Daya Air Wilayah Sungai Asahan. Diduga pertumbuhan minus terjadi dikarenakan ada penduduk usia kerja yang pindah dan bekerja di kabupaten/kota lain, baik dalam satu provinsi maupun keluar provinsi. 3 - 29 Tabel 3.7. Laju Pertumbuhan Penduduk di WS Asahan No. Kabupaten/Kota Laju Pertumbuhan PT. JASAPATRIA GUNATAMA Penduduk per tahun (%) 1 Kabupaten Asahan 2.01 2 Kota Tanjung Balai 3.24 3 Kabupaten Simalungun -2 4 Kabupaten Toba Samosir -2.2 Tabel 3.8. Jumlah Penduduk di WS Asahan Periode Tahun 2004 Kabupaten /Kota Kecamatan Data Kependudukan Tahun 2004 Jumlah Penduduk 2004 Luas Wilayah ( Km2) Kepadatan Penduduk Jiwa/Km2 Jumlah KK Rata-rata per KK 2 3 4 5 6 7 Kab. Asahan 1009856 4614.71 219 212978 4.74 1 Kec.BP Mandoge 31627 651 49 7069 4.47 2 Kec. Bandar Pulau 51707 735 70 11505 4.49 3 Kec. Pulau Rakyat 30754 250.99 123 6789 4.53 4 Kec. Aek Kuasan 42399 181.01 234 8971 4.73 5 Kec. Sei Kepayang 37960 454 84 7582 5.01 6 Kec. Tanjung Balai 32902 55.91 588 6175 5.33 7 Kec. Simpang Empat 51542 226.55 228 11247 4.58 8 Kec. Air Batu 69192 190.71 363 14674 4.72 9 Kec. Buntu Pane 52117 435.5 120 11829 4.41 10 Kec. Meranti 61102 284.96 214 13474 4.53 11 Kec. Air Joman 58262 155 376 12090 4.82 12 Kec. Tanjung Tiram 58132 173.79 334 10901 5.33 13 Kec. Sei Balai 33627 109.88 306 7509 4.48
  • 75.
    Laporan Akhir PenyusunanPola Pengelolaan Sumber Daya Air Wilayah Sungai Asahan. Tabel 3.8. Jumlah Penduduk di WS Asahan Periode Tahun 2004 (Lanjutan) 3 - 30 Kabupaten /Kota Kecamatan PT. JASAPATRIA GUNATAMA Data Kependudukan Tahun 2004 Jumlah Penduduk 2004 Luas Wilayah ( Km2) Kepadatan Penduduk Jiwa/Km2 Jumlah KK Rata-rata per KK 2 3 4 5 6 7 14 Kec. Talawi 53324 89.8 594 10652 5.01 15 Kec. Lima Puluh 83575 239.55 349 17477 4.78 16 Kec. Air Putih 45931 72.24 636 9967 4.61 17 Kec. Sei Suka 50474 171.47 294 11140 4.53 18 Kec. Medang Deras 44326 65.47 677 9259 4.79 19 Kec. Kisaran Barat 55900 32.96 1696 11632 4.81 20 Kec. Kisaran Timur 65003 38.92 1670 13036 4.99 Kota Tanjung Balai 150991 60.52 37931 29394 5.14 1 Kec.Datuk Bandar 2 Kec. Tanjung Balai Selatan 21704 1.98 10692 4541 4.78 3 Kec. Tanjung Balai Utara 17059 0.84 20308 3352 5.09 4 Kec. Sei Tualang Raso 21682 8.09 2680 4059 5.34 5 Kec. Teluk Nibung 34314 12.55 2734 6690 5.13 Kab. Simalungun 118191 738.42 160 28293 4.18 1 Kec.Dolok Pardamean 14497 90.45 160 3502 4.14 2 Kec. Purba 18004 172 105 4352 4.14 3 Kec. Dolok Panribuan 18809 156.48 120 4440 4.24 4 Kec. Silimakuta 21888 144.9 151 4950 4.42 5 Kec.Sidamanik 29551 83.56 354 7155 4.13 6 Kec. Pem Sidamanik 15442 91.03 170 3894 3.97
  • 76.
    Laporan Akhir PenyusunanPola Pengelolaan Sumber Daya Air Wilayah Sungai Asahan. Tabel 3.8. Jumlah Penduduk di WS Asahan Periode Tahun 2004 (Lanjutan) 3 - 31 Kabupaten /Kota Kecamatan PT. JASAPATRIA GUNATAMA Data Kependudukan Tahun 2004 Jumlah Penduduk 2004 Luas Wilayah ( Km2) Kepadatan Penduduk Jiwa/Km2 Jumlah KK Rata-rata per KK 2 3 4 5 6 7 Kab. Toba Samosir 167907 2021.8 83 36749 4.57 1 Kec. Balige 47412 115.5 410 8784 5.40 2 Kec. Laguboti 16945 73.9 229 3973 4.27 3 Kec. Habinsaran 19959 732.06 27 4635 4.31 4 Kec. Borbor 7533 188.79 40 1745 4.32 5 Kec. Silaen 10608 62.6 169 2503 4.24 6 Kec. Sigumpar 6624 25.5 260 1615 4.10 7 Kec. Porsea 24689 109.3 226 5768 4.28 8 Kec. Pintu Pohan Meranti 7928 386.95 20 1653 4.80 9 Kec. Lumban Julu 11179 111.5 100 2655 4.21 10 Kec. Uluan 8281 118.7 70 1903 4.35 11 Kec. Ajibata 6749 97 70 1515 4.45 JUMLAH TOTAL WS ASAHAN 1446945 7435 195 307414 4.71 Tabel 3.9. Kepadatan dan Penyebaran Penduduk di DAS Asahan WS Asahan Luas Administratif (km2 Jumlah Penduduk Th 2004 (Jiwa) ) Kepadatan Jiw/km2 I Kab. Asahan 4614.71 1009856 219 1 Kec.BP Mandoge 651 31627 49 2 Kec. Bandar Pulau 735 51707 70 3 Kec. Pulau Rakyat 250.99 30754 123 4 Kec. Aek Kuasan 181.01 42399 234 5 Kec. Sei Kepayang 454 37960 84 6 Kec. Tanjung Balai 55.91 32902 588 7 Kec. Simpang Empat 226.55 51542 228 8 Kec. Air Batu 190.71 69192 363 9 Kec. Buntu Pane 435.5 52117 120 10 Kec. Meranti 284.96 61102 214 11 Kec. Air Joman 155 58262 376 12 Kec. Tanjung Tiram 173.79 58132 334 13 Kec. Sei Balai 109.88 33627 306 14 Kec. Talawi 89.8 53324 594 15 Kec. Lima Puluh 239.55 83575 349 16 Kec. Air Putih 72.24 45931 636 17 Kec. Sei Suka 171.47 50474 294 18 Kec. Medang Deras 65.47 44326 677
  • 77.
    Laporan Akhir PenyusunanPola Pengelolaan Sumber Daya Air Wilayah Sungai Asahan. Tabel 3.9. Kepadatan dan Penyebaran Penduduk di DAS Asahan (Lanjutan) 3 - 32 WS Asahan Luas PT. JASAPATRIA GUNATAMA Administratif (km2 Jumlah Penduduk Th 2004 (Jiwa) ) Kepadatan Jiw/km2 19 Kec. Kisaran Barat 32.96 55900 1696 20 Kec. Kisaran Timur 38.92 65003 1670 II Kota Tanjung Balai 61 139535 39205 1 Kec.Datuk Bandar 37.06 47904 1293 2 Kec. Tanjung Balai Selatan 1.98 24327 12286 3 Kec. Tanjung Balai Utara 0.84 17478 20807 4 Kec. Sei Tualang Raso 8.09 19331 2389 5 Kec. Teluk Nibung 12.55 30495 2430 III Kabupaten Simalungun 738.42 118191 160 1 Kec.Dolok Pardamean 90.45 14497 160 2 Kec. Purba 172 18004 105 3 Kec. Dolok Panribuan 156.48 18809 120 4 Kec. Silimakuta 144.9 21888 151 5 Kec.Sidamanik 83.56 29551 354 6 Kec. Pem Sidamanik 91.03 15442 170 IV Kabupaten Toba Samosir 2021.8 167907 83 1 Kec. Balige 115.5 47412 410 2 Kec. Laguboti 73.9 16945 229 3 Kec. Habinsaran 732.06 19959 27 4 Kec. Borbor 188.79 7533 40 5 Kec. Silaen 62.6 10608 169 6 Kec. Sigumpar 25.5 6624 260 7 Kec. Porsea 109.3 24689 226 8 Kec. Pintu Pohan Meranti 386.95 7928 20 9 Kec. Lumban Julu 111.5 11179 100 10 Kec. Uluan 118.7 8281 70 11 Kec. Ajibata 97 6749 70 Total WS Asahan 7435 1435489 195 3.3.3. Mata Pencaharian dan Pendapatan Penduduk Jenis mata pencaharian utama di Kabupaten Simalungun didominasi lapangan usaha pada sektor pertanian sebesar 62,14 %, sektor perdagangan, hotel dan restoran, yaitu sebesar 15,67 , sektor Jasa-jasa sebesar 7,8 % Demikian pula di Kabupaten Asahan didominasi sektor pertanian sebesar 51,18 %, sektor perdagangan, hotel dan restoran, yaitu sebesar 17,53 % dan sektor Jasa-jasa sebesar 11,19 %.
  • 78.
    Laporan Akhir PenyusunanPola Pengelolaan Sumber Daya Air Wilayah Sungai Asahan. Di Kota Tanjung Balai, jenis mata pencaharian utama pada sektor perdagangan, hotel dan restoran (25,54 %) , sektor pertanian (22,5 %), dan sektor Jasa-jasa (21,4 %) . Sedangkan di Kabupaten Toba Samosir tidak tersedia data yang dapat disajikan, untuk lebih lengkapnya dapat dilihat pada Tabel 3.10 sebagai berikut : Tabel 3.10. Persentase Penduduk Berumur 10 Tahun ke Atas Yang Bekerja Menurut 3 - 33 Lapangan Usaha di WS Asahan Tahun 2004 No. Jenis Lapangan Usaha PT. JASAPATRIA GUNATAMA Kabupaten Simalungun (%) Kabupaten Asahan (%) Kabupaten Tobasa (%) Kota Tanjung Balai (%) 1 Pertanian 62.14 51.18 (*) 22.5 2 Penggalian 0.39 0.14 (*) 0 3 Industri 4.8 8.8 (*) 7.78 4 Listrik, Gas dan Air Bersih 0.15 0.14 (*) 0.32 5 Bangunan 4.33 4.79 (*) 4.64 6 Perdagangan, Hotel dan Restoran 15.67 17.53 (*) 25.54 7 Pengangkutan dan Komunikasi 4.29 5.56 (*) 16.78 8 Keuangan, Asuransi dan Usaha Persewaan 0.43 0.69 (*) 0.94 9 Jasa-jasa 7.8 11.19 (*) 21.4 10 Lainnya 0.11 Sumber : Susenas 2004, BPS Kab/Kota Terkait (*) Tidak tersedia data 3.3.4. Sektor Pertanian Sektor pertanian memiliki peranan yang sangat penting dalam pencapaian PDRB Kabupaten/Kota yang berada di WS Asahan. Di Kabupaten Asahan, sektor pertanian memberikan kontribusi PDRB terbesar kedua yaitu sebesar 35,58 %. Demikian pula halnya di Kabupaten Toba Samosir , sektor pertanian memberikan kontribusi terbesar kedua yaitu sebesar 31,76 % . Sedangkan di Kabupaten Simalungun sektor pertanian memberikan kontribusi terbesar pertama yaitu sebesar 59,994 %, demikian pula halnya di Kota Tanjung Balai sektor pertanian memberikan kontribusi terbesar pertama yaitu sebesar 25,23 %
  • 79.
    Laporan Akhir PenyusunanPola Pengelolaan Sumber Daya Air Wilayah Sungai Asahan. 3.3.4.1. Sub Sektor Tanaman Pangan Sub Sektor Tanaman Pangan memiliki peranan penting dalam memberikan kontribusi pada sektor Pertanian, yang didominasi oleh padi, jagung, ubi kayu, ubi jalar, kacang kedelai, kacang hijau dan kacang tanah, adapun luas areal pertanian tanaman pangan dan hasil produksinya sebagaimana tersaji pada Tabel 3.11 dibawah ini. 3 - 34 Tabel 3.11. Produksi Tanaman Palawija di WS Asahan Tahun 2004 No. Jenis Tanaman PT. JASAPATRIA GUNATAMA Luas Tanam (Ha) Luas Panen (Ha) Produksi (Ton) Rata-rata Prod (Kw/Ha) I Kab. Asahan 1 Jagung 4859 5189 22401 43.17 2 Ubi Kayu 1076 1127 34073 302.33 3 Kacang Kedelai 275 11.95652 0 195.00 4 Ubi Jalar 195 178 2575 144.66 5 Kacang Tanah 129 138 181 13.12 6 Kacang Hijau 200 197 212 10.76 II Kota Tanjung Balai (* 2002) 1 Jagung 0 27 78.3 29 2 Ubi Kayu 0 20 280 140 3 Kacang Kedelai 0 0 0 0 4 Ubi Jalar 0 0 0 0 5 Kacang Tanah 0 0 0 0 6 Kacang Hijau 0 0 0 0 III Kab. Simalungun 1 Jagung 0 22149 97807 44.16 2 Ubi Kayu 0 1315 28443 216.30 3 Kacang Kedelai 7 14 0 0.00 4 Ubi Jalar 0 905 13426 148.35 5 Kacang Tanah 0 3423 5719 16.71 6 Kacang Hijau 0 118 130 11.02 IV Kab. Toba Samosir 1 Jagung 0 2786 12592 45.20 2 Ubi Kayu 0 1370 19290 140.80 3 Kacang Kedelai 0 0 0 0.00 4 Ubi Jalar 0 0 0 0.00 5 Kacang Tanah 0 373 947 25.39 6 Kacang Hijau 0 0 0 0.00 Total WS Asahan : 1 Jagung 4859 30151 132878.3 44.07 2 Ubi Kayu 1076 3832 82086 214.21 3 Kacang Kedelai 282 25.95652 0 0.00 4 Ubi Jalar 195 1083 16001 147.75 5 Kacang Tanah 129 3934 6847 17.40 6 Kacang Hijau 200 315 342 10.86
  • 80.
    Laporan Akhir PenyusunanPola Pengelolaan Sumber Daya Air Wilayah Sungai Asahan. Produksi padi di WS Asahan dalam lima tahun terakhir (tahun 2001 s/d 2004) telah mengalami penurunan, pada tahun 2001 total produksi padi sawah di WS Asahan mencapai 913426 ton, dan pada tahun 2004 turun menjadi 491909 ton. Demikian pula untuk padi ladang, pada tahun 2000 produksinya mencapai 62475 ton dan pada tahun 2004 turun menjadi 36045 ton, selengkapnya disajikan pada Tabel 3.12 sampai dengan Tabel 3.14. 3 - 35 Tabel 3.12. Produksi Tanaman Padi di WS Asahan Tahun 2004 No. Jenis Tanaman PT. JASAPATRIA GUNATAMA Luas Tanam (Ha) Luas Panen (Ha) Produksi (Ton) Rata-rata Prod (Kw/Ha) I Kab. Asahan 63094 60482 329163 54.42 1 Padi Sawah 62113 59594 325716 54.66 2 Padi Ladang 981 888 3447 38.82 II Kota Tanjung Balai (*) 220 924 42.00 1 Padi Sawah (*) 220 924 42.00 2 Padi Ladang (*) (*) (*) (*) III Kab. Simalungun (*) (*) 91919 38.36 1 Padi Sawah (*) 12471 61857 49.60 2 Padi Ladang (*) 11489 30062 26.17 IV Kab. Toba Samosir (*) (*) 105948 49.31 1 Padi Sawah (*) 20397 103412 50.70 2 Padi Ladang (*) 1091 2536 23.24 Total WS Asahan : 63094 106150 527954 49.74 1 Padi Sawah 62113 92682 491909 196.96 2 Padi Ladang 981 13468 36045 88.23 Catatan : (*) tidak ada data Tabel 3.13. Perkembangan Produksi Padi Sawah di WS Asahan Tahun 2001-2004 Kabupaten/Kota Perkembangan Produksi Padi Sawah (ton) 2000 2001 2002 2003 2004 1. Kabupaten Asahan 335041 263191 245105 317657 325716 2. Kota Tanjung Balai 4151 1722 390 1062 924 3. Kota Simalungun 398067 411638 413827 438761 61857 4. Kabupaten Toba Samosir 176167 160565 138633 156456 103412 Jumlah WS Asahan 913426 837116 797955 913936 491909 Tabel 3.14. Perkembangan Produksi Padi Ladang di WS Asahan Tahun 2001-2004 Kabupaten/Kota Perkembangan Produksi Padi Ladang (ton) 2000 2001 2002 2003 2004 1. Kabupaten Asahan 4482 3567 4191 4834 3447 2. Kota Tanjung Balai 3. Kota Simalungun 51729 52252 54540 56675 30062 4. Kabupaten Toba Samosir 6264 4983 3861 2684 2536 Jumlah WS Asahan 62475 60802 62592 64193 36045
  • 81.
    Laporan Akhir PenyusunanPola Pengelolaan Sumber Daya Air Wilayah Sungai Asahan. 3.3.4.2. Sub Sektor Perkebunan Komoditi perkebunan rakyat yang dibudidayakan di WS Asahan adalah karet (10332,70 Ha), kelapa sawit ( 24240,30 Ha), kelapa (43118,20 Ha), coklat ( (10118,81 Ha) dan kopi ( 3941,06 ha). Hasil produksi perkebunan rakyat di WS Asahan pada Tahun 2004 ( lihat Tabel 3.15.) antara lain : 5798.30 ton karet 70000,89 ton kelapa sawit , 45540,12 ton kelapa, 9321,43 ton coklat dan 3633,68 ton kopi. Komoditas perkebunan besar yang dikelola oleh pihak swasta/negara, membudidayakan tanaman karet seluas 51710,32 Ha , kelapa sawit seluas 170816,32 Ha, coklat seluas 8744,92 Ha dan teh seluas 8372,75 Ha. Berturut-turut hasil produksi perkebunan swasta/negara pada tahun 2004 : 53579,88 ton karet, 3191197, 90 ton sawit, 444926,00 minyak sawit, 64119 ton industri sawit, 9648,24 ton coklat dan 16141, 25 ton teh (lihat Tabel 3.16). Selengkapnya dapat dilihat pada Tabel 3.15 dan Tabel 3.16 sebagai berikut : Tabel 3.15. Produksi Tanaman Perkebunan Rakyat di WS Asahan Tahun 2004 3 - 36 No. Tanaman Perkebunan PT. JASAPATRIA GUNATAMA Luas Areal Perkebunan Rakyat (Ha) Produksi TBM TM TTM Jumlah (Ton) Total I Kab. Asahan 1 Karet 293.00 7169.00 2145.00 9607.00 5274.00 2 Kelapa Sawit 5643.00 15871.00 1431.00 22945.00 60861.00 3 Kelapa 1141.00 33806.00 7992.00 42939.00 28284.00 4 Coklat 1701.00 8053.00 391.00 10145.00 9206.00 5 Kopi 8.00 13.00 1.00 22.00 5.20 6 Aren 16.00 110.00 22.00 148.00 85.50 7 Kemiri 0.00 11.00 0.00 11.00 48.00 8 Kapuk 9.00 24.50 5.50 39.00 7.70 9 Cengkeh 0.00 0.00 0.00 0.00 0.00 10 Pinang 61.00 266.00 48.00 375.00 225.00 11 Vaneli 0.00 0.00 0.00 0.00 0.00 12 Teh 0.00 0.00 0.00 0.00 0.00 II Kota Tanjung Balai 1 Karet 0.00 0.00 0.00 0.00 0.00 2 Kelapa Sawit 0.00 0.00 0.00 0.00 696.00 3 Kelapa 0.00 0.00 0.00 0.00 17137.00 4 Coklat 0.00 0.00 0.00 0.00 88.80
  • 82.
    Laporan Akhir PenyusunanPola Pengelolaan Sumber Daya Air Wilayah Sungai Asahan. Tabel 3.15. Produksi Tanaman Perkebunan Rakyat di WS Asahan Tahun 2004 3 - 37 PT. JASAPATRIA GUNATAMA (Lanjutan) No. Tanaman Perkebunan Luas Areal Perkebunan Rakyat (Ha) Produksi TBM TM TTM Jumlah (Ton) Total III Kab. Simalungun 1 Karet 0.00 1.20 0.10 1.30 1.10 2 Kelapa Sawit 0.00 16.20 0.00 16.20 307.09 3 Kelapa 0.00 31.00 30.00 61.00 26.82 4 Coklat 11.81 5.00 0.00 16.81 4.63 5 Kopi 1108.15 2806.81 4.00 3919.06 3628.48 6 Aren 7.00 54.10 1.60 62.70 50.47 7 Kemiri 7.00 94.33 10.00 129.44 166.98 8 Kapuk 0.00 0.00 0.00 0.00 0.00 9 Cengkeh 162.44 45.00 4.00 211.44 1088.75 10 Pinang 22.90 27.49 0.00 50.39 13.89 11 Vaneli 11.30 0.00 0.00 11.30 0.00 12 Teh 0.00 0.00 0.00 0.00 0.00 IV Kab. Toba Samosir 1 Karet 0.00 724.40 0.00 724.40 523.20 2 Kelapa Sawit 0.00 1279.10 0.00 1279.10 8136.80 3 Kelapa 0.00 118.20 0.00 118.20 92.30 4 Coklat 0.00 27.00 0.00 27.00 22.00 5 Kopi 0.00 0.00 0.00 0.00 0.00 6 Aren 0.00 36.80 0.00 36.80 4.50 7 Kemiri 0.00 18.80 0.00 18.80 12.40 8 Kapuk 0.00 0.00 0.00 0.00 0.00 9 Cengkeh 0.00 0.00 0.00 0.00 0.00 10 Pinang 0.00 0.00 0.00 0.00 0.00 11 Vaneli 0.00 0.00 0.00 0.00 0.00 12 Teh 0.00 206.50 0.00 206.50 205.46 TOTAL WS Asahan : 1 Karet 293.00 7894.60 2145.10 10332.70 5798.30 2 Kelapa Sawit 5643.00 17166.30 1431.00 24240.30 70000.89 3 Kelapa 1141.00 33955.20 8022.00 43118.20 45540.12 4 Coklat 1712.81 8085.00 391.00 10188.81 9321.43 5 Kopi 1116.15 2819.81 5.00 3941.06 3633.68 6 Aren 23.00 200.90 23.60 247.50 140.47 7 Kemiri 7.00 124.13 10.00 159.24 227.38 8 Kapuk 9.00 24.50 5.50 39.00 7.70 9 Cengkeh 162.44 45.00 4.00 211.44 1088.75 10 Pinang 83.90 293.49 48.00 425.39 238.89 11 Vaneli 11.30 0.00 0.00 11.30 0.00 12 Teh 0.00 206.50 0.00 206.50 205.46
  • 83.
    Laporan Akhir PenyusunanPola Pengelolaan Sumber Daya Air Wilayah Sungai Asahan. Tabel 3.16. Produksi Tanaman Perkebunan PTPN/Swasta di WS Asahan Tahun 2004 3 - 38 No. Tanaman Perkebunan PT. JASAPATRIA GUNATAMA Luas Area (Ha) Produksi (ton) I Kab. Asahan 1 Karet/ Rubber 30676.03 29691.39 2 Kelapa Sawit/ Palm Oil 99367.22 2118696.00 Sawit 444926.00 MS 64119.00 IS 3 Coklat / Kakao 576 664 4 Teh 0 0 II Kota Tanjung Balai 1 Karet/ Rubber Kelapa Sawit/ 2 Palm Oil 3 Coklat / Kakao 4 Teh III Kab. Simalungun 1 Karet/ Rubber Kelapa Sawit/ 2 Palm Oil 3 Coklat / Kakao 4 Teh IV Kab. Toba Samosir 1 Karet/ Rubber 21034.29 23888.49 Kelapa Sawit/ 2 Palm Oil 71449.10 1072501.90 3 Coklat / Kakao 8168.92 8984.24 4 Teh 8372.75 16141.25 TOTAL WS Asahan : 1 Karet/ Rubber 51710.32 53579.88 0.00 0.00 2 Kelapa Sawit/ Palm Oil 170816.32 3191197.90 Sawit 444926.00 MS 64119.00 IS 3 Coklat / Kakao 8744.92 9648.24 0.00 0.00 4 Teh 8372.75 16141.25 0.00 0.00
  • 84.
    Laporan Akhir PenyusunanPola Pengelolaan Sumber Daya Air Wilayah Sungai Asahan. Selain karet, komoditi perkebunan lainnya dan merupakan primadona bagi Provinsi Sumatera Utara adalah kelapa sawit. Harga jual output yang relatif menguntungkan, tersedianya dan relatif murahnya bibit, teknologi budidaya yang relatif sederhana, biaya pemeliharaan relatif rendah, serangan hama penyakit relatif kecil, dan harga lahan yang relatif rendah merangsang masyarakat untuk bercocok tanam komoditi kelapa sawit. 3.3.4.3. Sub Sektor Perikanan Produksi ikan air tawar di WS Asahan sebanyak 852,61 ton , Kabupaten Toba Samosir merupakan kontributor terbesar yaitu sebanyak 655,96 ton . Ikan yang dihasilkan berasal dari dari danau/waduk sebanyak 448,81 ton, sungai/perairan umum sebanyak 82,79 ton, kolam air tenang sebanyak 178,60 ton, kolam air deras sebanyak 3,46 ton, sawah sebanyak 355,36 ton dan jaring apung sebanyak 232,50 ton. Selengkapnya dapat dilihat pada Tabel 3.17. Tabel 3.17. Data Sub Sektor Perikanan Darat ( In Land) di WS Asahan Tahun 2004 3 - 39 PT. JASAPATRIA GUNATAMA No. Kabupaten /Kota Produksi Perikanan Darat/ In Land (ton) Danau/ Waduk Perairan Umum/ Sungai Budi Daya Ikan Jml Prod Luas Areal Kolam+ Sawah (Ha) Jml Ko lam Kolam Air Tenang Kolam Air Deras Sawah Jaring Apung I Kab. Asahan 0.00 19.00 0.00 0.00 0.00 53.00 72.00 0.00 338 II Kota Tanjung Balai 0.00 37.45 0.00 0.00 0.00 28.80 66.25 0.00 0 II I Kab. Simalungun 77.27 5.60 0.00 0.00 0.00 52.80 58.40 63.70 172 I V Kab. Toba Samosir 371.54 20.74 178.60 3.46 355.26 97.90 655.96 1177.20 0 Total WS Asahan 448.81 82.79 178.60 3.46 355.26 232.50 852.61 1240.90 510. 3.3.4.4. Sub Sektor Peternakan Sub sektor peternakan ruminansia meliputi empat jenis ternak yang dominan yaitu usaha ternak sapi, kerbau, domba/kambing dan babi Usaha ternak ini umumnya adalah usaha ternak rakyat. Data usaha penggemukan sapi (fattening) ataupun usaha sapi perah di WS Asahan tidak ditemukan ,
  • 85.
    Laporan Akhir PenyusunanPola Pengelolaan Sumber Daya Air Wilayah Sungai Asahan. sedangkan usaha ternak kerbau , domba/kambing dan babi hampir seluruhnya usaha ternak rakyat. Produksi daging ternak di WS Asahan pada tahun 2004 tercatat 22723,87 ton daging sapi, 55739,2 ton daging kerbau, dan 30690,97 ton daging kambing/domba. Selengkapnya dapat dilihat pada Tabel 3.18 sampai dengan Tabel 3.21. Tabel 3.18. Data Produksi Daging Ternak di WS Asahan Tahun 2004 3 - 40 No. Kabupaten /Kota Kecamatan PT. JASAPATRIA GUNATAMA Produksi Daging (Ton) Sapi Kerbau Kambing/Domba 1 2 3 4 5 I Kab. Asahan 1945.5 317.2 114.2 II Kota Tanjung Balai 20700 55192 30570 III Kab. Simalungun 76.93 123.402 6.768 IV Kab. Toba Samosir 1.44 106.59 0 Total WS Asahan 22723.87 55739.2 30690.97 Tabel 3.19. Data Produksi Daging Unggas di WS Asahan Tahun 2004 No. Kabupaten /Kota Kecamatan Jumlah Produksi Daging Unggas (Ton) Ayam Ras Petelur (ekor) Ayam Ras Pedaging Ayam Kampung Itik/Itik Manila Burung Puyuh 1 2 3 4 5 6 7 I Kab. Asahan 1101000 129.20 17.8 76.52 0 II Kota Tanjung Balai 188375 59.50 0 227.1 0 III Kab. Simalungun 0 5.95 0 199.2 0 IV Kab. Toba Samosir 0 0.00 0 0 0 Total WS Asahan 1289375 194.65 17.8 502.82 0 Tabel 3.20. Data Populasi Ternak di WS Asahan Tahun 2004 No. Kabupaten /Kota Kecamatan Populasi Ternak (Ekor) Sapi Kerbau Kuda Sapi Perah Kambing Domba Babi 1 2 3 4 5 6 7 8 9 I Kab. Asahan 35504 4532 0 0 163648 31016 9251 II Kota Tanjung Balai 30 49 6 0 2132 294 421 III Kab. Simalungun 4185 4907 0 0 3386 0 35640 IV Kab. Toba Samosir 757 15707 729 0 2596 108 12469 Total WS Asahan 40476 25195 735 0 171762 31418 57781
  • 86.
    Laporan Akhir PenyusunanPola Pengelolaan Sumber Daya Air Wilayah Sungai Asahan. 3 - 41 Tabel 3.21. Data Populasi Unggas di WS Asahan Tahun 2004 No. Kabupaten /Kota Kecamatan PT. JASAPATRIA GUNATAMA Jumlah Populasi Unggas (ekor) Ayam RasPetelur Ayam Ras Pedaging Ayam Kampung Itik/Itik Manila Burung Puyuh 1 2 3 4 5 6 7 I Kab. Asahan 1101000 1642000 2241174 442300 0 II Kota Tanjung Balai 6300 0 32856 26801 5400 III Kab. Simalungun 77081 37167 3000487 135364 0 IV Kab. Toba Samosir 0 0 322130 35556 0 Total WS Asahan 1184381 1679167 5596647 640021 5400 Pada tahun 2004, populasi ternak sapi di WS Asahan berjumlah 40476 ekor, kerbau berjumlah 25195 ekor, kuda 735 ekor, kambing 171762 ekor, domba 31418 ekor dan babi 57781 ekor. Sedangkan populasi unggas, ayam ras petelur berjumlah 1184381 ekor, ayam ras pedaging 1679167 ekor, ayam kampung 5596647 ekor dan burung puyuh 5400 ekor. 3.3.4.5. Sub Sektor Kehutanan Luas hutan di WS Asahan sampai pada tahun 2004 berjumlah 196865,30 Ha dimana Kabupaten Simalungun memiliki hutan terluas yakni 105593,70 Ha (53,638%) dan kedua terbesar adalah Kabupaten Toba Samosir dengan luas 48570 Ha (24,672%), ketiga Kabupaten Asahan dengan luas 42701,50 Ha, sedangkan Kota Tanjung Balai tidak memiliki hutan. Luas hutan lindung terbesar di WS Asahan terdapat di Kabupaten Asahan dengan luas 32494 Ha, sementara di Kabupaten Simalungun luas hutan lindung 47615 Ha dan di Kabupaten Toba Samosir luas hutan lindung sebesar 32868 Ha. Luas hutan lindung ini perlu dijaga kelestariannya karena merupakan daerah tangkapan air WS Asahan. Tata guna lahan hutan di WS Asahan dapat dilihat pada Tabel 3.22.
  • 87.
    Laporan Akhir PenyusunanPola Pengelolaan Sumber Daya Air Wilayah Sungai Asahan. 3 - 42 Tabel 3.22. Tata Guna Lahan Hutan di WS Asahan Tahun 2004 No. Kabupaten /Kota Kecamatan PT. JASAPATRIA GUNATAMA Tata Guna Hutan (Ha) Hutan Produksi Hutan Lindung Hutan Konservasi I Kab. Asahan 10207.50 32494.00 0.00 II Kota Tanjung Balai 0.00 0.00 0.00 III Kab. Simalungun 57810.60 47615.10 168.00 IV Kab. Toba Samosir 3302.00 32868.10 12400.00 Total DAS Asahan 71320.10 112977.20 12568.00 Luas hutan produksi terbatas yaitu hutan yang dapat diproduksi dengan sistim tebang pilih terdapat di Kabupaten Asahan seluas 8061,50 Ha. Luas hutan produksi tetap di Kabupaten Asahan seluas 2146 Ha, Kabupaten Simalungun seluas 57810,60 Ha dan Kabupaten Toba Samosir seluas 3302 Ha. Jenis hutan berdasarkan fungsi lainnya adalah hutan konservasi yang secara langsung juga penting peranannya dalam menjaga konservasi sumberdaya alam. Fungsi utama hutan ini adalah menjaga kelestarian satwa langka yang masih ada. Luas hutan suaka margasatwa pada tahun 2004 di WS Asahan seluas 12568 Ha dimana seluas 168 Ha (1,34 %) berada di Kabupaten Simalungun dan 12400 Ha (98,66 %) berada di Kabupaten Toba Samosir. Untuk menjaga kelestarian hutan di Kabupaten Toba Samosir , pihak pemerintah telah melakukan program penghijauan (reforesting) seluas 60 Ha ( 2002/2003) , 687 Ha ( 2003/2004) dan 544 Ha pada tahun anggaran 2004/2005. Selain itu di kabupaten tersebut telah dilakukan pula reboisasi (reforestation) seluas 2779 Ha pada tahun 2003/2004 dan seluas 703 Ha pada tahun 2004/2005 Dari data yang tersedia produksi hasil hutan di Kabupaten Simalungun tahun 2004 berupa kayu Pinus sebanyak 845,28 m3 , kayu Akasia berjumlah 377,28 m3, kayu Eucaliptus berjumlah 74610,96 m3, rotan sebanyak 17910 batang, kulit kayu sebanyak 47110 ton, arang sebanyak 253 ton dan getah Tusam sebanyak 736 kg. Sedangkan di Kabupaten Toba Samosir pada periode 2004/2005 hasil hutan meliputi Log Pinus sebanyak 19967,98 m3, Pulp sebanyak 176506,6 ton, Eucaliptus sebanyak 64345,18 m3 .
  • 88.
    Laporan Akhir PenyusunanPola Pengelolaan Sumber Daya Air Wilayah Sungai Asahan. 3.3.5. Sektor Energi dan Air Bersih 3.3.5.1. Sub Sektor Listrik Jumlah pelanggan listrik di WS Asahan sebanyak 113715 unit , dimana pelanggan terbesar adalah pelanggan rumah tangga Kabupaten Toba Samosir merupakan pengkonsumsi lisrik terbesar di WS Asahan pada tahun 2004 yaitu 36657067 KVA, kemudian diikuti oleh Kota Tanjung Balai sebesar 19259220 KVA. Selengkapnya dapat dilihat pada Tabel 3.23. 3 - 43 Tabel 3.23. Data Sub Sektor Listrik di Wilayah Sungai Asahan Tahun 2004 No. Kabupaten /Kota PT. JASAPATRIA GUNATAMA Jumlah Pelanggan dan KVA Tersambung Jumlah Pelanggan KVA Tersambung KVA Terjual Nilai Penjualan (Rp) 1 Kab. Asahan 40938 24350.3 30893.5 (*) 2 Kota Tanjung Balai 23322 19259220 4639299 2237014067 3 Kab. Simalungun 18638 (*) (*) (*) 4 Kab. Toba Samosir 30817 36657067 (*) (*) Total WS Asahan 113715 (**) (**) (**) (*), data tidak ada (**), data tidak lengkap Pada Tabel 3.24. dibawah ini disajikan persentase rumah tangga yang memanfaatkan sumber penerangan baik yang berasal dari PLN,non PLN dan lainnya. Tabel 3.24. Persentase Rumah Tangga Menurut Sumber Penerangan No. Kab/Kota Listrik PLN (%) Listrik Non PLN (%) Petromaks/ Aladin (%) Pelita, Senter, Obor (%) Lainnya (%) I Kab. Asahan 87,81 2,70 1,51 8,18 0 II Kota Tanjung Balai 93,28 3,43 1,80 1,48 0 III Kab. Simalungun 94.08 0 1,55 3.35 0,12 IV Kab. Toba Samosir 96,35 0 0,16 3,17 0,32 Sumber : BPS Provinsi Sumatera Utara
  • 89.
    Laporan Akhir PenyusunanPola Pengelolaan Sumber Daya Air Wilayah Sungai Asahan. 3.3.5.2. Sub Sektor Air Bersih Jumlah konsumsi air bersih yang berasal dari PDAM di WS Asahan pada tahun 2004 ( tidak termasuk Kabupaten Asahan ) sebesar 10397398 m3 Jumlah pelanggan air PAM terbanyak dari Kota Tanjung Balai, yaitu sebanyak 15254 pelanggan, dengan kebutuhan produksi air bersih sebesar 5193061m 3 - 44 PT. JASAPATRIA GUNATAMA , dengan jumlah pelanggan 20909 unit, dengan nilai penjualan Rp. 11.453.244.100,- 3 Peningkatan jumlah pelanggan di Kabupaten Simalungun pada periode 2002 – 2004 meningkat tajam sebesar 195, 208 %, yang diikuti dengan peningkatan produksi sebesar 0,366 %, dengan kecilnya peningkatan produksi ini,maka diperkirakan peningkatan jumlah pelanggan berasal dari sektor rumah tangga. Selengkapnya tersaji pada Tabel 3.25 sampai dengan Tabel 3.27. Tabel 3.25. Jumlah Produksi dan Pelanggan Air Bersih Tahun 2004 di WS Asahan . Pelanggan terbesar berasal dari rumah tangga yaitu sebesar 14094 unit, diikuti hotel dan restoran sebanyak 782 unit dan badan sosial/ rumah sakit sebanyak 231 unit. No. Kabupaten /Kota Prosentase Terhadap Cakupan Pelayanan Kabupaten/Kota Jml Pelanggan dan Produksi Air Bersih Tahun 2004 Jml Pelanggan Prod. Air Bersih (M3) Nilai Air Bersih (1000 Rp) I Kabupaten Asahan Kab. Asahan Seluruhnya (*) 3856342 4074010 Pada WS Asahan (*) 3856342 4074010 Prosentase Thd Kabupaten 100 100 100 II Kota Tanjung Balai Kota Tanjung Balai Seluruhnya 15254 5193061 5982248.14 Pada DAS Asahan 15254 5193061 5982248.14 Prosentase Thd Kota 100 100 100 III Kabupaten Simalungun Kab. Simalungun Seluruhnya 28706 5431916 2525411 Pada WS Asahan 2258 316571 193668 Prosentase Thd Kabupaten 7.87 5.83 7.67 IV Kabupaten Toba Samosir Kab. Toba Samosir Seluruhnya 3397 1031424 1203318 Pada WS Asahan 3397 1031424 1203318 Prosentase Thd Kabupaten 100 100 100 Sumber : Data diolah
  • 90.
    Laporan Akhir PenyusunanPola Pengelolaan Sumber Daya Air Wilayah Sungai Asahan. 3 - 45 Tabel 3.26. Perkembangan Pelanggan Air Bersih di WS Asahan Tahun 2004 No. Kabupaten /Kota Kecamatan PT. JASAPATRIA GUNATAMA Kenaikan Jumlah Pelanggan pada Periode 2002-2004 (%) Kenaikan Jumlah Produksi pada Periode 2002-2004 (%) I Kab. Asahan (*) (*) II Kota Tanjung Balai 4.766 - 0.006 III Kab. Simalungun 195.208 0.366 IV Kab. Toba Samosir 9.687 9.568 Catatan : (*) tidak tersedia data Sumber : BPS Kabupaten/Kota terkait Tabel 3.27. Persentase Rumah Tangga Menurut Sumber Air minum No. Kab/Kota Ledeng (%) Pompa (%) Sumur (%) Mata Air (%) Lainnya (Sungai, hujan) (%) I Kab. Asahan 12,58 26,57 45,22 12,28 0.90 II Kota Tanjung Balai 92,51 0,33 0,33 0,83 0 III Kab. Simalungun 27,96 20,99 20,89 1,95 10,27 IV Kab. Toba Samosir 12,81 12,59 21,21 0,79 10,79 Sumber : BPS Provinsi Sumatera Utara Pada Tabel 3.27. di atas, terlihat bahwa pelayanan air bersih yang berasal dari air PAM di Kabupaten Asahan, Simalungun dan Toba Samosir relatif masih kecil, sebagian besar penduduk masih memanfaatkan air bersih yang berasal dari sumur pompa, sumur gali, mata air dan air sungai serta air hujan. Sedangkan di Kota Tanjung Balai kebutuhan air bersih disuplai dari air PAM. 3.3.6. Sektor Pariwisata Obyek wisata di WS Asahan pada tahun 2004 yang terdiri dari wisata alam, wisata sejarah, wisata kepurbakalaan dan wisata seni budaya. Di wilayah ini terdapat Danau Toba yang terletak di Kabupaten Toba Samosir, yang merupakan primadona dan merupakan tujuan wisata yang banyak dikunjungi baik oleh wisatawan nusantara maupun wisatawan manca negara.
  • 91.
    Laporan Akhir PenyusunanPola Pengelolaan Sumber Daya Air Wilayah Sungai Asahan. Semakin berkembangnya sektor pariwisata di wilayah ini akan berdampak pula pada semakin meningkatnya kebutuhan air dalam rangka melayani industri pariwisata seperti jasa perhotelan dan restoran, demikian pula dalam rangka penggunaan sumber daya air untuk keperluan olahraga air baik di danau maupun di sungai. Jumlah wisatawan manca negara yang berkunjung ke Provinsi Sumatera Utara pada tahun 2002 sebanyak 121819 orang, pada tahun 2003 turun menjadi 98336 orang dan pada tahun 2004 meningkat lagi menjadi 112319 orang. Pada Tahun 2004, kunjungan wisatawan terbanyak berasal dari negara-negara Asean, yaitu sebesar 80366 orang ( 71,55 %) . Berdasarkan kebangsaannya jumlah turis asing yang dominan pada tahun 2004 berasal dari Malaysia yaitu sebanyak 68781 orang (61,23 %) , Singapura sebanyak 9458 orang (8,42 %) dan Belanda sebanyak 5400 orang (4,81 %). Untuk mendukung peningkatan jumlah kunjungan wisatawan perlu prasarana pariwisata yang memadai seperti, akomodasi, restoran, prasarana dan sarana transportasi, obyek wisata yang menarik, kemudahan pencapaian ke lokasi obyek wisata, keramahtamahan dan keamanan. Dari observasi lapangan semua prasarana pariwisata ini sudah dimiliki oleh Kabupaten/Kota yang terletak di WS Asahan. Selengkapnya tersaji pada Tabel 3.28 dan Tabel 3.29. Tabel 3.28. Perkembangan Jumlah Hotel dan Akomodasi lainnya di WS Asahan 3 - 46 Periode Tahun 2000 - 2004 No. Kabupaten/Kota Perkembangan Jumlah Hotel PT. JASAPATRIA GUNATAMA 2000 2001 2002 2003 2004 1 2 3 4 5 6 7 1 Kab. Asahan 8 8 8 11 12 2 Kota Tanjung Balai 7 7 7 6 7 3 Kab. Simalungun 51 52 56 50 43 4 Kab. Toba Samosir 77 84 87 86 86 Jumlah WS Asahan 143 151 158 153 148 Sumber : BPS Provinsi Sumatera Utara Tahun 2004
  • 92.
    Laporan Akhir PenyusunanPola Pengelolaan Sumber Daya Air Wilayah Sungai Asahan. Tabel 3.29. Jumlah Hotel dan Akomodasi lainnya Menurut Kelas di WS Asahan 3 - 47 Periode Tahun 2004 No. Kabupaten/Kota PT. JASAPATRIA GUNATAMA Kelas Hotel Bintang 1 Bintang 2 Bintang 3 Bintang 4 Bintang 5 Melati 1 2 3 4 5 6 7 8 1 Kab. Asahan 1 11 2 Kota Tanjung Balai 7 3 Kab. Simalungun 1 5 1 1 35 4 Kab. Toba Samosir 3 3 80 Jumlah WS Asahan 5 8 1 1 0 133 Sumber : BPS Provinsi Sumatera Utara Tahun 2004 3.3.7. Sektor Industri Pengolahan Sektor industri dikelompokkan atas industri besar, sedang, kecil dan rumah tangga, pengelompokan tersebut didasarkan pada jumlah tenaga kerja yang bekerja pada industri tersebut. Jumlah usaha industri besar dan sedang yang berada di keempat kabupaten/kota yang berada di Wilayah Sungai Asahan pada tahun 2004 sebanyak 174 buah, dengan penyerapan jumlah tenaga kerja sekitar 25781 orang. Jumlah tenaga kerja mengalalami penurunan sekitar 11,793 % dibandingkan dengan jumlah tenaga kerja pada tahun 2002. Pada tahun 2004, nilai output industri besar/sedang di Kabupaten Asahan mencapai 11367,44 milyar rupiah , Kota Tanjung Balai mencapai 398,66 milyar rupiah , Kabupaten Simalungun sebesar 2051,62 milyar rupiah dan Kabupaten Toba Samosir mencapai 1227,53 milyqr rupiqh . Nilai output industri besar dan sedang mengalami peningkatan sebesar 15,245 % pada tahun 2003 dan 5,29 % pada tahun 2004, sebagaimana tersaji pada Tabel 3.30. . Industri besar dan sedang tersebut umumnya di klasifikasikan sebagai berikut : - Industri makanan, minuman , tembakau dan lainnya - Industri tekstil, pakaian jadi dan kulit - Industri kayu, barang-barang dari kayu termasuk perabot rumah tangga - Industri kertas, barang-barang dari kertas, percetakan dan penerbitan - Industri kimia, barang-barang dari bahan kimia, minyak bumi, batu bara, karet dan plastik - Industri barang galian bukan logam, kecuali minyak bumi dan batu bara
  • 93.
    Laporan Akhir PenyusunanPola Pengelolaan Sumber Daya Air Wilayah Sungai Asahan. Pada tahun 2004, jumlah industri kecil dan kerajinan rumah tangga di Wilayah Sungai Asahan sebanyak 1908 buah, yang mampu menyerap tenaga kerja sekitar 12513 orang. Industri kecil dan kerajinan rumah tangga tersebut umumnya bergerak di bidang aneka industri, pengolahan pangan, kerajinan sandang/kulit, industri kimia/bangunan, industri logam dan kerajinan umum lainnya, secara rinci disajikan pada Table 3.31. 3 - 48 - Industri logam dasar - Industri barang dari logam, mesin dan peralatannya - Industri pengolahan lainnya. PT. JASAPATRIA GUNATAMA
  • 94.
    Laporan Akhir PenyusunanPola Pengelolaan Sumber Daya Air Wilayah Sungai Asahan. 3 - 49 Tabel 3.30. Perkembangan Jumlah Industri Besar dan Sedang Periode Tahun 2002 - 2004 No. Kabupaten /Kota PT. JASAPATRIA GUNATAMA Perkembangan Jumlah Industri Besar & Sedang Tahun 2002 - 2004 2002 2003 2004 Jml Industri Nilai Input Industri (Milyar Rp.) Nilai Ouput Industri ( Milyar Rp.) Jml Ten. Kerja Jml Industri Nilai Input Industri (Milyar Rp.) Nilai Ouput Industri ( Milyar Rp.) Jml Ten. Kerja Jml Industri Nilai Input Industri (Milyar Rp.) Nilai Ouput Industri ( Milyar Rp.) Jml Ten. Kerja I Kab. Asahan 103 9495.68 11328.71 12421 103 8721.34 12206.24 12485 103 8821.66 11367.44 12490 II Kota Tanjung Balai 1 208.21 406.03 1912 1 178.46 307.86 2032 1 188.49 398.66 2030 III Kab. Simalungun 56 1605.64 2037.37 14194 55 1468.93 2039.85 10366 55 1520.29 2051.62 10376 IV Kab. Toba Samosir 14 8.42 11.5 701 15 110.35 1330.99 880 15 112.91 1227.53 885 Jumlah Total 174 11317.95 13783.61 29228 174 10479.08 15884.94 25763 174 10643.35 15045.25 25781 Sumber : Data Diolah Tabel 3.31. Jumlah Industri Kecil di WS Asahan Tahun 2004 No. Kabupaten /Kota Jumlah Industri Kecil Tahun 2004 Pengolahan Pangan Sandang & Kulit Kimia dan Bahan Bangunan Kerajinan Umum Crumb Rubber,Latex, benang karet Industri Logam Jumlah Perus. Jumlah Tenaga .Kerja I Kab. Asahan 344 0 216 0 3 449 1012 11044 II Kota Tanjung Balai 57 82 65 33 0 143 380 2098 III Kab. Simalungun 110 14 46 9 3 131 313 4299 IV Kab. Toba Samosir 113 569 81 101 0 32 896 1469 Jumlah Total 457 569 297 101 3 481 1908 12513 Sumber : Data Diolah
  • 95.
    Laporan Akhir PenyusunanPola Pengelolaan Sumber Daya Air Wilayah Sungai Asahan. 3.3.8. Sektor Pertambangan dan Penggalian Kontribusi Sektor Pertambangan dan Penggalian di WS Asahan hampir dapat dikatakan sangat kecil, hanya terbatas pada bahan galian C yaitu batu gunung yang dikelola oleh 2 perusahaan dalam jumlah yang relatif kecil yaitu 1120 m3 3 - 50 3.3.9. Pertumbuhan Ekonomi Wilayah Studi PT. JASAPATRIA GUNATAMA di Kecamatan Silimakuta Kabupaten Simalungun. 3.3.9.1. Pertumbuhan Ekonomi Provinsi Sumatera Utara 2002 – 2004 Produk Domestik Regional Bruto Provinsi Sumatera Utara pada tahun 2004 berjumlah Rp 114,64729 triliun( termasuk Migas) dan Rp. 113,50568 (tanpa Migas) menurut harga berlaku. Dari jumlah tersebut, sektor pertanian memberikan kontribusi 27,705 %, kemudiaan sektor industri pengolahan 27,498 %, dan sektor perdagangan, hotel dan restoran 18,91 %. Sektor listrik, gas dan air minum peranannya dalam memberikan kontribusi pendapatan ekonomi Sumatera Utara relatif kecil pada tahun 2004, yaitu sebesar 1,420 %. Rincian tertera pada Tabel 3.32 sampai dengan Tabel 3.36. Selama periode 2002 – 2004, laju pertumbuhan ekonomi Provinsi Sumatera Utara rata-rata 14,068 %/tahun menurut harga berlaku (nominal). Sedangkan berdasarkan harga konstan tahun 1993 ( PDRB riil) selama periode 2002 – 2004 ekonomi Provinsi Sumatera Utara bertumbuh rata-rata 4,793 %/tahun. Tabel 3.32. Perkembangan PDRB Provinsi Sumatera Utara Tahun 2002- 2004 Atas Dasar Harga Berlaku (Milyar Rupiah) Lapangan Usaha 2002 (%) 2003 (%) 2004 (%) 1 Pertanian 26,638.44 30.23 28,634.17 28.26 31,763.44 27.71 2 Penggalian 1,452.25 1.65 1,571.24 1.55 1,711.84 1.49 3 Industri 23,201.30 26.33 27,868.20 27.50 31,526.34 27.50 4 Listrik, Gas dan Air Minum 1,071.76 1.22 1,398.11 1.38 1,628.16 1.42 5 Bangunan 3,693.60 4.19 4,329.64 4.27 5,283.17 4.61 6 Perdagangan, Hotel dan restoran 16,750.02 19.01 19,316.89 19.06 21,680.17 18.91 7 Pengangkutan dan Komunikasi 4,941.90 5.61 5,895.92 5.82 6,822.76 5.95 8 Keuangan, Asuransi, Usaha Persewaan Bangunan & Tanah , Jasa Perusahaan 3,781.63 4.29 4,342.68 4.29 5,196.92 4.53 9 Jasa Kemasyarakatan, Sosial & Perorangan 6,586.61 7.47 7,966.90 7.86 9,033.89 7.88 PDRB/GDRP Termasuk MIGAS 88,117.51 100.00 101,323.75 100.00 114,647.29 100.00 PDRB/GDRP Tanpa MIGAS 87,074.90 100,248.40 113,505.68 Sumber : BPS Provinsi Sumatera Utara
  • 96.
    Laporan Akhir PenyusunanPola Pengelolaan Sumber Daya Air Wilayah Sungai Asahan. Tabel 3.33. Perkembangan PDRB Provinsi Sumatera Utara Tahun 2002- 2004 Atas 1 Pertanian 7,924.48 30.57 8,171.31 30.17 8,479.34 29.65 2 Penggalian 332.98 1.28 347.57 1.28 323.60 1.13 3 Industri 5,665.95 21.85 5,872.16 21.68 6,154.76 21.52 4 Listrik, Gas dan Air Minum 447.09 1.72 474.19 1.75 500.79 1.75 5 Bangunan 1,112.46 4.29 1,209.64 4.47 1,337.05 4.68 6 Perdagangan, Hotel dan 3 - 51 Dasar Harga Konstan Tahun 1993 (Milyar Rupiah) Lapangan Usaha 2002 (%) 2003 (%) 2004 (%) restoran PT. JASAPATRIA GUNATAMA 4,465.33 17.22 4,611.81 17.03 4,842.92 16.93 7 Pengangkutan dan Komunikasi 2,299.19 8.87 2,456.56 9.07 2,704.94 9.46 8 Keuangan, Asuransi, Usaha Persewaan Bangunan & Tanah , Jasa Perusahaan 1,737.12 6.70 1,847.85 6.82 2,029.04 7.09 9 Jasa Kemasyarakatan, Sosial & Perorangan 1,940.75 7.49 2,095.81 7.74 2,226.18 7.78 PDRB/GDRP Termasuk MIGAS 25,925.36 100.00 27,086.90 100.00 28,598.61 100.00 PDRB/GDRP Tanpa MIGAS 25,781.29 26,951.10 28,504.50 Sumber : BPS Provinsi Sumatera Utara Tabel 3.34. Laju Pertumbuhan Ekonomi Provinsi Sumatera Utara Menurut Lapangan Usaha Tahun 2002- 2004 No. Lapangan Usaha 2002 2003(*) 2004(**) 1 Pertanian 2.26 (%) 3.11 (%) 3.77 (%) 2 Penggalian 7.49 (%) 4.38 (%) -6.9 (%) 3 Industri 5.08 (%) 3.64 (%) 4.81 (%) 4 Listrik, Gas dan Air Minum 8.58 (%) 6.06 (%) 5.61 (%) 5 Bangunan 4.26 (%) 8.73 (%) 10.53 (%) 6 Perdagangan, Hotel dan restoran 4.89 (%) 3.28 (%) 5.01 (%) 7 Pengangkutan dan Komunikasi 6.65 (%) 6.84 (%) 10.11 (%) 8 Keuangan, Asuransi, Usaha Persewaan Bangunan & Tanah , Jasa Perusahaan 2.94 (%) 6.37 (%) 9.81 (%) 9 Jasa Kemasyarakatan, Sosial & Perorangan 3.21 (%) 7.99 (%) 6.22 (%) PDRB/GDRP Termasuk MIGAS 4.07 (%) 4.48 (%) 5.58 (%) PDRB/GDRP Tanpa MIGAS 4.08 (%) 4.54 (%) 5.76 (%) Sumber : BPS Provinsi Sumatera Utara
  • 97.
    Laporan Akhir PenyusunanPola Pengelolaan Sumber Daya Air Wilayah Sungai Asahan. Asahan Simalungun Tobasa Tanjung Balai Milyar Rp. Milyar Rp. Milyar Rp. Milyar Rp. 2000 - - 829,175.55 372,986.770 2001 - - 845,749.81 393,796.520 2002 3,449.69 2,225,567.03 892,195.15 415,889.650 2003 3,647.05 2,335,466.89 1,535,669.55 440,052.860 2004 3,863.40 - 1,285,571.32 - 2000 - - 829,175.55 849,525.07 2001 - - 921,427.29 976,458.66 2002 10,585.39 4,610,352.57 1,040,894.02 1,122,409.24 2003 12,555.76 4,881,555.37 2,014,705.76 1,338,631.66 2004 14,482.39 - 1,748,167.51 - Tabel 3.36. Perkembangan Pendapatan Per Kapita Kabupaten/Kota di WS Asahan Atas Dasar Tahun Kabupaten/Kota Asahan Simalungun Tobasa Tanjung Balai (Rp.) (Rp.) (Rp.) (Rp.) 2000 - - 4,754,937.72 2,816,312.310 2001 - - 4,784,816.50 2,818,186.840 2002 3,510,091.66 2,225,567.03 5,008,533.70 2,925,730.400 2003 3,683,030.21 2,335,466.89 9,190,232.98 3,022,922.400 2004 3,825,696.93 - 7,656,448.63 - 2000 - - 4,754,937.72 6,414,511.47 2001 - - 5,212,960.67 6,987,981.88 2002 10,770,733.79 4,610,352.57 5,843,287.51 7,896,005.18 2003 12,679,636.04 4,881,555.37 12,057,030.96 9,195,667.16 2004 14,341,042.68 - 10,411,522.51 - 3 - 52 Tabel 3.35. Perkembangan PDRB Kabupaten/Kota di WS Asahan Atas Dasar Tahun Kabupaten/Kota HARGA KONSTAN HARGA BERLAKU Sumber : BPS Kabupaten/Kota Terkait HARGA KONSTAN HARGA BERLAKU Sumber : BPS Kabupaten/Kota Terkait PT. JASAPATRIA GUNATAMA
  • 98.
    Laporan Akhir PenyusunanPola Pengelolaan Sumber Daya Air Wilayah Sungai Asahan. 3.4. Aspek Hidrologi 3.4.1. Analisis Curah Hujan, Iklim dan Debit Analisis Ketersediaan Air Analisis perilaku hidroklimatologi dilakukan berdasarkan statistik data historis, antara lain rata-rata, simpangan baku, minimum, maksimum, dan koefisien variasi. Angka koefisien variasi menyatakan seberapa besar variabilitas debit. Semakin besar variabilitas debit aliran sungai berarti sungai tersebut memerlukan perhatian khusus, yaitu misalnya pembangunan tampungan air (embung). Analisis ketersediaan air, atau analisis potensi air ), , iklim dan kondisi DAS sehingga akan diperoleh debit aliran dengan berbagai tingkat keandalan sebagai berikut: 3 - 53 a) Berdasarkan data runtut-waktu (time-series) dari data yang ada ( bilamana data tersebut tersedia; dengan menggunakan model hujan-aliran (rainfall-runoff model). PT. JASAPATRIA GUNATAMA dilakukan dengan menggunakan berbagai alternatif data dasar sebagai berikut: historis b) Jika tidak tersedia data debit, atau jika ternyata data debit yang ada hanya mencakup kurang dari lima tahun, maka perkiraan potensi sumber daya air dilakukan berdasarkan data curah hujan Dari kedua cara tersebut diatas, maka akan diperoleh data debit aliran bulanan yang cukup panjang sehingga dapat dilakukan analisis dengan tahapan sebagai berikut: Konversi Satuan debit aliran sungai dari satuan meter-kubik/detik menjadi satuan milimeter/hari, sehingga dapat diterapkan pada sembarang titik di DAS, misalnya di muara sungai, batas kabupaten, dan lokasi bendung atau pengambilan air. Analisis statistik dari data debit tersebut, juga analisis durasi dan analisis frekuensi - tingkat keandalan Q80%, atau boleh gagal sekali dalam lima tahun, untuk memasok irigasi; dan - tingkat keandalan Q90%, atau boleh gagal sekali dalam 10 tahun, untuk memasok air bersih rumah-tangga, perkotaan dan industri. Ketersediaan air dalam pengertian sumberdaya air pada dasarnya terdiri atas tiga jenis, yaitu air hujan, air permukaan, dan air tanah. Air hujan pada umumnya hanya berkontribusi untuk mengurangi kebutuhan air irigasi yaitu dalam bentuk hujan efektif, meskipun pada beberapa daerah air hujan yang ditampung dengan baik juga menjadi sumber air yang cukup berarti untuk keperluan rumah tangga.
  • 99.
    Laporan Akhir PenyusunanPola Pengelolaan Sumber Daya Air Wilayah Sungai Asahan. Sumber air yang berpotensi besar untuk dimanfaatkan adalah sumber air permukaan dalam bentuk air di sungai, saluran, danau, dan tampungan lainnya. Penggunaan air tanah yang kenyataannya sangat membantu pemenuhan kebutuhan air baku maupun air irigasi pada daerah yang sulit mendapatkan air permukaan harus dijaga agar pengambilannya tetap berada di bawah debit aman (safe yield). Ketersediaan air dapat didefinisikan dalam berbagai cara. Dalam hal lokasi ketersediaan air dapat berlaku pada suatu titik, misalnya pada suatu lokasi pos duga air, bendung tempat pengambilan air irigasi, dan sebagainya dimana satuan yang kerap digunakan adalah berupa nilai debit aliran dalam meter kubik atau liter per-detik. Banyaknya air yang tersedia dapat juga dinyatakan berlaku dalam suatu areal tertentu, misalnya pada suatu wilayah sungai, daerah pengaliran sungai, daerah irigasi, dan sebagainya, dimana satuan yang kerap digunakan adalah berupa banyaknya air yang tersedia pada satu satuan waktu misalnya juta meter kubik per tahun atau milimeter per hari. Analisis ketersediaan air menghasilkan perkiraan ketersediaan air di suatu wilayah sungai atau suatu sistem tata air, secara spasial maupun dalam waktu. Analisis ini pada dasarnya terdiri atas langkah-langkah sebagai berikut: 1. analisis data debit aliran; 2. analisis data hujan dan iklim; 3. pengisian data debit yang kosong serta memperpanjang data debit runtut Analisis Curah Hujan Analisis curah hujan dalam pengembangan sumberdaya air terutama dilakukan untuk: a) sebagai masukan model hujan-aliran (rainfall-runoff model), untuk ini b) sebagai masukan dalam perhitungan kebutuhan air irigasi dan tambak, • uji konsistensi data; • penyaringan terhadap data yang salah atau diragukan; melengkapi data • perhitungan hujan kawasan; dan • perhitungan hujan andalan R80% untuk perkiraan besarnya hujan efektif. 3 - 54 waktu; dan 4. analisis frekuensi mengenai debit aliran rendah. diperlukan data hujan runtut waktu (time-series); dan dalam bentuk hujan efektif. Analisis curah hujan meliputi pekerjaan-pekerjaan sebagai berikut: hujan yang kosong; PT. JASAPATRIA GUNATAMA
  • 100.
    Laporan Akhir PenyusunanPola Pengelolaan Sumber Daya Air Wilayah Sungai Asahan. Uji konsistensi Data Curah Hujan Data curah hujan yang akan dianalisis harus konsisten. Data yang tidak konsisten dapat disebabkan karena tumbuhnya pohon di dekat alat penakar hujan, pergantian alat, dan perubahan metode pencatatan. Salah satu cara untuk menguji konsistensi data adalah dengan analisis kurva massa ganda (double mass curve analysis), yaitu dengan menggambarkan kumulatif curah hujan dari pos yang diperiksa terhadap kumulatif rata-rata curah hujan pos tetangganya. Melengkapi Data Hujan yang Kosong Kondisi data hujan bulanan di Indonesia pada umumnya dapat dikatakan cukup baik, akan tetapi masih selalu terdapat data yang kosong atau tidak terisi (missing data). Hal ini dapat disebabkan antara lain oleh karena alat ukur yang rusak atau mandor yang lupa mencatat. Jika data hujan akan digunakan sebagai masukan utama model rainfall-runoff, maka diperlukan data hujan yang berkesinambungan dan lengkap. Pengisian data yang kosong tersebut adalah berdasarkan data pos hujan tetangganya yang berkorelasi tinggi, dengan rumus sebagai berikut: dimana: Rx = hujan di Pos X yang besarnya akan diperkirakan Ra = hujan pada bulan dan tahun yang sama pada pos hujan tetangga yang Nx = rata-rata curah hujan tahunan jangka panjang (long term annual) di Pos X Na = rata-rata curah hujan tahunan jangka panjang di Pos tetangga terdekat Perhitungan hujan kawasan dilakukan untuk memberi nilai curah hujan secara time-series pada setiap kawasan (areal rainfall) yang dapat berupa Daerah Aliran Sungai (DAS) atau sub-SWS berdasarkan data hujan dari pos-pos yang ada (point rainfall). Perhitungan hujan kawasan pada studi ini akan dilakukan dengan cara Metode Poligon Thiessen, dimana bobot dari setiap pos hujan berbanding dengan luas areal pengaruh pos hujan tersebut. Areal tersebut dibentuk dari poligon yang sisi-sisinya adalah garis tegak lurus pada garis yang menghubungkan dua buah pos hujan. 3 - 55 Rx = Nx/Na * Ra berkorelasi tertinggi yang berkorelasi tinggi Perhitungan Hujan Kawasan (Areal Rainfall) PT. JASAPATRIA GUNATAMA
  • 101.
    Laporan Akhir PenyusunanPola Pengelolaan Sumber Daya Air Wilayah Sungai Asahan. Pada wilayah studi ini terdapat beberapa pos hujan dengan data yang cukup lengkap sebagai berikut: Bar-chart ketersediaan data pada Gambar 3.9 di bawah ini menunjukkan data yang merupakan time-series tak terputus dari tahun 1985 sampai dengan 1996. 3 - 56 - Aek Loba - Bandar Pulau - Pulau Raja - Kuala Piasa - Porsea - Balige - Dolok Sanggul - Pangururan - Parapat Lokasi dari pos hidroklimatologi dapat dilihat pada Gambar 3.8 berikut. Gambar 3.8. Lokasi Pos Hidroklimatologi PT. JASAPATRIA GUNATAMA
  • 102.
    Laporan Akhir PenyusunanPola Pengelolaan Sumber Daya Air Wilayah Sungai Asahan. 3 - 57 1984 1985 1986 1987 1988 1989 1990 1991 1992 1993 1994 1995 1996 1997 1998 1999 2000 2001 2002 2003 2004 2005 2006 PT. JASAPATRIA GUNATAMA AEK LOBA PANGURURAN B. PULAU PARAPAT BALIGE PORSEA D.SANGGUL PIASA P.RAJA PINTU POHAN MARANTI SIRIA RIA LUMBAN Gambar 3.9. Bar-chart Ketersediaan Data Hujan Screening dan Uji Konsistensi Data Hasil pengujian konsistensi data dengan analisis kurva massa ganda dari Gambar 3.11 sampai dengan Gambar 3.18 menunjukkan bahwa semua pos hujan tersebut memiliki data yang konsisten. Demikian pula dari hasil pengeplotan time-series pada Gambar 3.10. tidak ada indikasi kesalahan data yang sistemik. Dengan demikian data hujan bulanan dari semua pos ini dapat digunakan dalam analisis hujan-aliran.
  • 103.
    Laporan Akhir PenyusunanPola Pengelolaan Sumber Daya Air Wilayah Sungai Asahan. 0% 5% 10% 15% 20% 25% 30% 35% 40% 45% 50% 55% 60% 65% 70% 75% 80% 85% 90% 95% 100% 3 - 58 09-12-1985 09-12-1986 09-12-1987 08-12-1988 08-12-1989 08-12-1990 08-12-1991 07-12-1992 07-12-1993 07-12-1994 PT. JASAPATRIA GUNATAMA Time Series Time AEK LOBA PH B.PULAU PH BALIGE PH D.SANGGUL PH K.PIASA PH P.RAJA PH PANGURURAN PH PARAPAT PH PORSEA PH Rainfall historical [mm] 900 850 800 750 700 650 600 550 500 450 400 350 300 250 200 150 100 50 0 Gambar 3.10. Plotting Time-Series Secara Bersama Aek Loba Base Test 105% 100% 95% 90% 85% 80% 75% 70% 65% 60% 55% 50% 45% 40% 35% 30% 25% 20% 15% 10% 5% 0% -5% Gambar 3.11. Kurva Massa Ganda Pos Aek Loba
  • 104.
    Laporan Akhir PenyusunanPola Pengelolaan Sumber Daya Air Wilayah Sungai Asahan. 0% 5% 10% 15% 20% 25% 30% 35% 40% 45% 50% 55% 60% 65% 70% 75% 80% 85% 90% 95% 100% 0% 5% 10% 15% 20% 25% 30% 35% 40% 45% 50% 55% 60% 65% 70% 75% 80% 85% 90% 95% 100% 3 - 59 PT. JASAPATRIA GUNATAMA Bandar Pulau Base Test 105% 100% 95% 90% 85% 80% 75% 70% 65% 60% 55% 50% 45% 40% 35% 30% 25% 20% 15% 10% 5% 0% -5% Gambar 3.12. Kurva Massa Ganda Pos Bandar Pulau Balige Base Test 105% 100% 95% 90% 85% 80% 75% 70% 65% 60% 55% 50% 45% 40% 35% 30% 25% 20% 15% 10% 5% 0% -5% Gambar 3.13. Kurva Massa Ganda Pos Balige
  • 105.
    Laporan Akhir PenyusunanPola Pengelolaan Sumber Daya Air Wilayah Sungai Asahan. 0% 5% 10% 15% 20% 25% 30% 35% 40% 45% 50% 55% 60% 65% 70% 75% 80% 85% 90% 95% 100% 0% 5% 10% 15% 20% 25% 30% 35% 40% 45% 50% 55% 60% 65% 70% 75% 80% 85% 90% 95% 100% 3 - 60 PT. JASAPATRIA GUNATAMA Dolok Sanggul Base Test 105% 100% 95% 90% 85% 80% 75% 70% 65% 60% 55% 50% 45% 40% 35% 30% 25% 20% 15% 10% 5% 0% -5% Gambar 3.14. Kurva Massa Ganda Pos Dolok Sanggul Kuala Piasa Base Test 105% 100% 95% 90% 85% 80% 75% 70% 65% 60% 55% 50% 45% 40% 35% 30% 25% 20% 15% 10% 5% 0% -5% Gambar 3.15. Kurva Massa Ganda Pos Luala Piasa
  • 106.
    Laporan Akhir PenyusunanPola Pengelolaan Sumber Daya Air Wilayah Sungai Asahan. 0% 5% 10% 15% 20% 25% 30% 35% 40% 45% 50% 55% 60% 65% 70% 75% 80% 85% 90% 95% 100% 0% 5% 10% 15% 20% 25% 30% 35% 40% 45% 50% 55% 60% 65% 70% 75% 80% 85% 90% 95% 100% 3 - 61 PT. JASAPATRIA GUNATAMA Pulau Raja Base Test 105% 100% 95% 90% 85% 80% 75% 70% 65% 60% 55% 50% 45% 40% 35% 30% 25% 20% 15% 10% 5% 0% -5% Gambar 3.16. Kurva Massa Ganda Pos Pulau Raja Pangururan Base Test 105% 100% 95% 90% 85% 80% 75% 70% 65% 60% 55% 50% 45% 40% 35% 30% 25% 20% 15% 10% 5% 0% -5% Gambar 3.17. Kurva Massa Ganda Pos Pangururan
  • 107.
    Laporan Akhir PenyusunanPola Pengelolaan Sumber Daya Air Wilayah Sungai Asahan. 0% 5% 10% 15% 20% 25% 30% 35% 40% 45% 50% 55% 60% 65% 70% 75% 80% 85% 90% 95% 100% 3 - 62 PT. JASAPATRIA GUNATAMA Prapat Base Test 105% 100% 95% 90% 85% 80% 75% 70% 65% 60% 55% 50% 45% 40% 35% 30% 25% 20% 15% 10% 5% 0% -5% Gambar 3.18. Kurva Massa Ganda Pos Parapat Analisis Klimatologi Data iklim yang berupa suhu udara, kelembaban relatif, kecepatan angin, lama penyinaran dan radiasi matahari digunakan untuk memperkirakan besaran evapotranspirasi acuan (reference evapotranspiration). Besaran ini jika dikalikan dengan koefisien tanaman (crop coefficient) akan menghasilkan evapotranspirasi aktual, yang merupakan informasi penting pada perhitungan kebutuhan air irigasi. Salah satu cara perhitungan evapotranspirasi acuan yang dianjurkan adalah dengan menggunakan rumus Modifikasi Penman (FAO, 1977) atau Penman Monteith (FAO, 1990) yang telah diimplementasikan pada program komputer CROPWAT.
  • 108.
    Laporan Akhir PenyusunanPola Pengelolaan Sumber Daya Air Wilayah Sungai Asahan. Air yang tersedia pada suatu lokasi tidak pernah tetap jumlahnya melainkan selalu berubah-ubah dari waktu ke waktu. Untuk dapat menyatakan ketersediaan air secara sempurna maka data debit aliran haruslah bersifat runtut waktu (time series). Data runtut waktu inilah yang menjadi masukan utama dalam model simulasi wilayah sungai, dan menggambarkan secara lengkap variabilitas data debit aliran. Jika kita akan menyatakan ketersediaan air dengan menggunakan sebuah angka, maka angka tersebut adalah rata-rata data debit yang ada. Cara ini tidak memberi informasi mengenai variabilitas data. Menyajikan data sebagai 12 angka yang menyatakan rata-rata bulanan lebih memberikan informasi mengenai variabilitas data dalam setahun, akan tetapi belum memberi informasi mengenai berapa debit yang dapat diandalkan. Angka yang menunjukkan variabilitas ketersediaan air sekaligus menunjukkan seberapa besar debit yang dapat diandalkan adalah debit andalan. Debit andalan Debit andalan adalah debit yang dapat diandalkan untuk suatu reliabilitas tertentu. Untuk keperluan irigasi biasa digunakan debit andalan dengan reliabilitas 80%. Artinya dengan kemungkinan 80% debit yang terjadi adalah lebih besar atau sama dengan debit tersebut, atau sistem irigasi boleh gagal sekali dalam lima tahun. Untuk keperluan air minum dan industri maka dituntut reliabilitas yang lebih tinggi, yaitu sekitar 90% sampai dengan 95%. Jika air sungai ini digunakan untuk pembangkitan listrik tenaga air maka diperlukan reliabilitas yang sangat tinggi, yaitu antara 95% sampai dengan 99%. Nilai debit rata-rata, maupun debit andalan sebaiknya dihitung dari data debit pengamatan yang cukup panjang. Permasalahan yang kerapkali terjadi adalah bahwa data debit yang diukur tidak lengkap, yaitu banyak pengamatan yang kosong atau salah, untuk itu perlu dilakukan analisis hujan-aliran untuk melengkapi data debit yang kosong dan memperpanjang data debit runtut waktu yang kurang panjang. Analisis ketersediaan air ini bertujuan untuk memperoleh besaran ketersediaan air dalam bentuk time-series yang cukup panjang sebagai masukan dari program DSS-Ribasim. Data primer utama untuk analisis ketersediaan air ini berasal dari pos 3 - 63 Analisis Debit aliran sungai Variabilitas ketersediaan air PT. JASAPATRIA GUNATAMA
  • 109.
    Laporan Akhir PenyusunanPola Pengelolaan Sumber Daya Air Wilayah Sungai Asahan. duga air. Pada wilayah sungai Asahan terdapat beberapa pos duga air sebagai berikut pada Tabel 3.37 di bawah ini. 3 - 64 Tabel 3.37. Daftar Pos Duga Air Kode Pos Nama Pos Luas DAS (km2) Periode Data 01-053-00-03 01-053-00-04 01-053-00-05 01-053-00-07 01-053-00-09 01-053-00-09 Asahan-Porsea Asahan-Siruar Asahan-Simorea Silau-Buntupane Silau-Kisaran Naga Asahan-Pulau Raja Pemodelan Hujan-aliran PT. JASAPATRIA GUNATAMA 3.568,0 3.782,0 3.850,0 482,5 1.046,3 4.669,4 1956 -1979 1956 -1979 1956 – 1979 1993 – 1997 1972 – 1997 1977 – 1997 Pos duga air Silau-Kisaran Naga dan Asahan-Pulau Raja memiliki data bulanan yang cukup panjang, untuk itu pada tahap selanjutnya analisis hujan-aliran akan menggunakan kedua pos duga air tersebut dalam kalibrasi dan verifikasinya. 3.4.2. Analisis Kalibrasi, Verifikasi dan Perhitungan Debit Runoff Untuk melengkapi atau memperpanjang data debit, jika tersedia data curah hujan yang lengkap dan cukup panjang, maka dapat digunakan model hujan-aliran yang menghitung debit aliran berdasarkan data hujan, evapotranspirasi, dan parameter model. Diagram model hujan-aliran dapat dilihat pada Gambar 3.21 berikut. Penggunaan model-model hujan aliran (rainfall-runoff) meliputi tiga tahap sebagai berikut: Kalibrasi sistem Dilakukan pada sebuah daerah pengaliran sungai yang telah terdapat data debit hasil pengukuran di lapangan. Tujuan dari proses kalibrasi ini adalah untuk mendapatkan parameter model. Kriteria keberhasilan kalibrasi antara lain adalah jumlah kuadrat data terukur dan sintetis, serta konservasi volume air. Kalibrasi model dilakukan pada pos duga air Kisaran Naga di Sungai Silau pada Gambar 3.19 memberikan hasil yang cukup baik.
  • 110.
    Laporan Akhir PenyusunanPola Pengelolaan Sumber Daya Air Wilayah Sungai Asahan. 3 - 65 09-12-1985 09-12-1986 09-12-1987 08-12-1988 08-12-1989 08-12-1990 08-12-1991 07-12-1992 07-12-1993 07-12-1994 PT. JASAPATRIA GUNATAMA Time Series Time QS_Segment_1 QM_Segment_1 Time series 145 140 135 130 125 120 115 110 105 100 95 90 85 80 75 70 65 60 55 50 45 40 35 30 25 20 15 10 5 Gambar 3.19. Kalibrasi Rainfall-Runoff Sacramento Pada Sungai Silau di Kisaran Naga Verifikasi Dengan menggunakan parameter model hasil kalibrasi maka model diterapkan pada lokasi daerah pengaliran sungai yang telah terdapat data pengukuran untuk dibandingkan hasilnya. Jika hasilnya baik, maka dapat dilanjutkan pada tahap pembangkitan data sintetis. Jika hasilnya belum baik, maka dilakukan kalibrasi ulang dengan mempertimbangkan hasil-hasil verifikasi model. Berdasarkan parameter model yang diperoleh dari proses kalibrasi, maka dilakukan verifikasi model, yang dilaksanakan di Sungai Asahan pada pos duga air Pulau Raja yang dapat dilihat pada Gambar 3.20. Hasil verifikasi model ini juga memberikan hasil yang cukup baik.
  • 111.
    Laporan Akhir PenyusunanPola Pengelolaan Sumber Daya Air Wilayah Sungai Asahan. 3 - 66 09-12-1985 09-12-1987 08-12-1989 08-12-1991 07-12-1993 07-12-1995 PT. JASAPATRIA GUNATAMA Time Series Time QS_Segment_1 QM_Segment_1 Time series 550 500 450 400 350 300 250 200 150 100 50 Gambar 3.20. Verifikasi Model Hujan-Aliran di Asahan-Pulau Raja Pembangkitan data sintetis Dengan data hujan, evapotranspirasi dan parameter-parameter model maka dilakukan pembangkitan data debit sintetis untuk semua sub-DAS yang belum ada data pengukurannya, sehingga untuk semua sub-DAS didapatkan data debit bulanan untuk kurun waktu yang cukup panjang. Data debit aliran bulanan pada kurun waktu yang cukup panjang tersebut akan menjadi data masukan utama dalam neraca air dan simulasi alokasi air, yaitu pada simpul-simpul inflow. Dari data debit runtut waktu sintetis tersebut dapat dilakukan analisis frekuensi mengenai debit aliran rendah, yaitu debit aliran pada musim kemarau di tahun kering rata-rata, kering 5 tahunan (Q80%) dan kering 10 tahunan (Q90%). Gambar 3.21. Model Hujan – Aliran dan Debit Síntesis
  • 112.
    Laporan Akhir PenyusunanPola Pengelolaan Sumber Daya Air Wilayah Sungai Asahan. Perhitungan Debit Runoff Berdasarkan parameter model pada kalibrasi dan verifikasi, maka dilakukan perhitungan debit runoff sintetis yang diturunkan dari curah hujan. Debit runoff time-series dari tahun 1985 sampai dengan 1996 ini selanjutnya akan digunakan sebagai masukan untuk pemodelan simulasi sistem tata air dengan DSS-Ribasim dan menyatakan ketersediaan air khususnya untuk Daerah Aliran Sungai yang terletak pada Pulau Samosir. 3 - 67 PT. JASAPATRIA GUNATAMA
  • 113.
    Laporan Akhir PenyusunanPola Pengelolaan Sumber Daya Air Wilayah Sungai Asahan. 3.5. Aspek Kualitas Air Kualitas air WS Asahan dipantau pada lima lokasi dari hulu ke hilir, yaitu : (1).S.Asahan di Porsea; (2).S.Asahan di Siruar; (3).S.Asahan di Tangga; (4). S.Asahan di Tanjung Balai ; dan Danau Toba. Evaluasi Kualitas Air Evaluasi kualitas pada sumber air di DAS Asahan sementara dilakukan terhadap Baku Mutu Kelas I dari PP 82/2001 ( apabila diketahui di Propinsi Sumatera Utara telah ada baku mutu yang dikeluarkan oleh Pemda Provinsi, maka evaluasi dapat disesuaikan). Selain itu dievaluasi juga terhadap baku mutu air bersih dari Permenkes 460/1990 karena kemungkinan penduduk sepanjang sungai memakai air sungai untuk keperluan air rumah tangga. Evaluasi kualitas air Danau Toba,sungai yang masuk dan keluar danau dilakukan terhadap Baku Mutu Kelas I dari PP 82 82/2001. Evaluasi kualitas air danau dilakukan pula dengan membandingkan terhadap pengukuran tahun 1992 yaitu kerjasama antara Puslitbang Sumber Daya Air dengan Universitas Helsinki, Finlandia. Khususnya untuk kualitas air danau dibuat Stratifikasi, yaitu perubahan suhu berdasarkan hasil pengukuran temperatur dari kedalaman danau. Untuk parameter plankton dihitung dengan menggunakan Indeks Keanekaragaman (IK) 1. Kualitas Air S.Asahan di Porsea. Berdasarkan data pemantauan kualitas S.Asahan di Porsea dari tahun 1990 sampai tahun 1999, dengan jumlah pengukuran ( n) 30 kali, dibandingkan dengan air baku air minum ( Klas I PP 82/2001) terdapat beberapa parameter yang telah melampaui persyaratan, yaitu : Amoniak total, Detergent, Fosfat Total, BOD, COD, Nitrit dan Koli tinja dapat dilihat pada Tabel 3.38. Sedangkan bila dievaluasi terhadap Air bersih dari Permenkes 460/1990 ternyata angka kekeruhan dan Zat organik KMn O4 tidak memenuhi walaupun persentasenya kecil . 3 - 68 PT. JASAPATRIA GUNATAMA
  • 114.
    Laporan Akhir PenyusunanPola Pengelolaan Sumber Daya Air Wilayah Sungai Asahan. 3 - 69 Tabel 3.38. Kualitas Air S.Asahan di Porsea No Parameter Satuan PT. JASAPATRIA GUNATAMA Baku Mutu Kadar Data yang Tidak memenuhi Total Air Bersih Permenkes 460/1990 Klas I Data PP82/2001 Min Maks Jumlah Persen 1 DHL μmhos/cm - 92 174 - - 2 Kekeruhan mg/L 25 1,2 32,2 1 3,3% 30 3 Zat Tersuspensi mg/L 50 2,4 22 - - 4 Amoniak Total mg/L 0.50 0,008 0,53 2 6,7% 30 5 Detergent mg/L 0.20 0,004 0,785 4 13,3% 30 6 Fosfat Ortho mg/L - 0,005 0,49 - - 7 Fosfat Total mg/L 0.20 0,009 3,72 4 13,3% 30 8 BOD mg/L 2 0,28 2,2 1 6,7% 15 9 COD mg/L 10 1,2 15 2 10,5% 19 10 Nilai K MnO4 mg/L 10 2 16 13 50% 26 11 Nitrat mg/L 10 0,01 1,67 - - 12 Nitrit mg/L 0.05 0,001 0,085 1 3,3% 30 13 Nitrogen Organik mg/L - 0,009 0,621 - - 14 Oksigen Terlarut mg/L 6 6,3 7,6 - - 15 p H 6-9 6,2 8,2 - - 16 Koli Tinja Jml/100 m L 100 550 900 6 100% 6 Sumber : BAPEDALDA Sumatera Utara 2. Kualitas Air S.Asahan di Siruar. Berdasarkan data pemantauan kualitas S.Asahan di Siruar, dari tahun 1989 sampai tahun 1999, dengan jumlah pengukuran ( n) 35 kali, dibandingkan dengan air baku air minum ( Klas I PP 82/2001) terdapat beberapa parameter yang telah melampaui persyaratan, yaitu : Amoniak total, Detergent, Fosfat Total, BOD, COD, Oksigen terlarut dan Koli tinja dapat dilihat pada Tabel 3.39. Sedangkan bila dievaluasi terhadap Air bersih dari Permenkes 460/1990 ternyata angka kekeruhan dan Zat organik KMn O4 tidak memenuhi walaupun persentasenya kecil . Tabel 3.39. Kualitas Air S.Asahan di Siruar No Parameter Satuan Baku Mutu Kadar Data yang Tidak memenuhi Total Air Bersih Permenkes 460/1990 Klas I Data PP82/2001 Min Maks Jumlah Persen 1 DHL μmhos/cm - 118 241 - - - 2 Kekeruhan mg/L 25 2 29 1 2,9% 35 3 Zat Tersuspensi mg/L 50 2.6 40 - - - 4 Amoniak Total mg/L 0.50 0.01 0.81 3 8,6% 35 5 Detergent mg/L 0.20 0.005 0.545 3 8,6% 35 6 Fosfat Ortho mg/L - 0.009 0.52 - - - 7 Fosfat Total mg/L 0.20 0.017 0.88 3 8,6% 35 8 BOD mg/L 2 0.34 6.2 15 78,9% 19 9 COD mg/L 10 3.7 20 13 39,4% 33 10 Nilai K MnO4 mg/L 10 4.8 31 13 37,1% 35 11 Nitrat mg/L 10 0.01 2.46 - - -
  • 115.
    Laporan Akhir PenyusunanPola Pengelolaan Sumber Daya Air Wilayah Sungai Asahan. 3 - 70 Tabel 3.39. Kualitas Air S.Asahan di Siruar (Lanjutan) No Parameter Satuan PT. JASAPATRIA GUNATAMA Baku Mutu Kadar Data yang Tidak memenuhi Total Air Bersih Permenkes 460/1990 Klas I Data PP82/2001 Min Maks Jumlah Persen 12 Nitrit mg/L 0.05 0.002 0.032 - - - 13 Nitrogen Organik mg/L - 0.009 0.72 - - - 14 Oksigen Terlarut mg/L 6 5.9 7.3 1 4 % 25 15 p H 6-9 6 8.1 - - - 16 Koli Tinja Jml/100 m L 100 480 1300 9 100 % 9 Sumber : BAPEDALDA Sumatera Utara 3. Kualitas Air S.Asahan di Tangga. Berdasarkan data pemantauan kualitas S.Asahan di Tangga dari tahun 1990 sampai tahun 1999, dengan jumlah pengukuran ( n) 29 kali, dibandingkan dengan air baku air minum ( Klas I PP 82/2001) terdapat beberapa parameter yang telah melampaui persyaratan, yaitu : Amoniak total, Detergent, Fosfat Total, BOD, COD dan Koli tinja dapat dilihat pada Tabel 3.40. Sedangkan bila dievaluasi terhadap Air bersih dari Permenkes 460/1990 ternyata angka kekeruhan dan Zat organik KMn O4 tidak memenuhi walaupun persentasenya kecil . Tabel 3.40. Kualitas Air S.Asahan di Tangga No Parameter Satuan Baku Mutu Kadar Data yang Tidak memenuhi Total Air Bersih Permenkes 460/1990 Klas I Data PP82/2001 Min Maks Jumlah Persen 1 DHL μmhos/cm - 118 201 - - - 2 Kekeruhan mg/L 25 1.5 13 - - - 3 Zat Tersuspensi mg/L 50 2.4 24 - - - 4 Amoniak Total mg/L 0.50 0.011 0.56 2 6,90% 29 5 Detergent mg/L 0.20 0.003 0.427 4 13,79% 29 6 Fosfat Ortho mg/L - 0.011 0.84 - - - 7 Fosfat Total mg/L 0.20 0.007 1.2 3 10,34% 29 8 BOD mg/L 2 0.55 5.5 5 55,56% 9 9 COD mg/L 10 2.5 19 2 8,33% 24 10 Nilai K MnO4 mg/L 10 2.9 34 13 44,83% 29 11 Nitrat mg/L 10 0.01 2.05 - - - 12 Nitrit mg/L 0.05 0.004 0.013 - - - 13 Nitrogen Organik mg/L - 0.008 0.951 - - - 14 Oksigen Terlarut mg/L 6 6 8 - - - 15 p H 6-9 6.5 8.3 - - - 16 Koli Tinja Jml/100 m L 100 700 1300 6 100% 6 Sumber : BAPEDALDA Sumatera Utara
  • 116.
    Laporan Akhir PenyusunanPola Pengelolaan Sumber Daya Air Wilayah Sungai Asahan. 4. Kualitas Air S.Asahan di Tanjung Balai Berdasarkan data pemantauan kualitas S.Asahan di Tanjung Balai dari tahun 1991 sampai tahun 1999, dengan jumlah pengukuran ( n) 29 kali, dibandingkan dengan air baku air minum ( Klas I PP 82/2001) terdapat beberapa parameter yang telah melampaui persyaratan, yaitu : Kekeruhan, Zat tersuspensi, Amoniak total, Detergent, Fosfat Total, BOD, COD, pH dan Koli tinja dapat dilihat pada Tabel 3.41. Sedangkan bila dievaluasi terhadap Air bersih dari Permenkes 460/1990 ternyata angka kekeruhan dan Zat organik KMn O4 tidak memenuhi walaupun persentasenya kecil . 3 - 71 Tabel 3.41. Kualitas Air S.Asahan di Tanjung Balai No Parameter Satuan PT. JASAPATRIA GUNATAMA Baku Mutu Kadar Data yang Tidak memenuhi Total Air Bersih Permenkes 460/1990 Klas I Data PP82/2001 Min Maks Jumlah Persen 1 DHL μmhos/cm - 118 201 - - - 2 Kekeruhan mg/L 25 1.5 13 6 20,69% 29 3 Zat Tersuspensi mg/L 50 2.4 24 7 25,93% 27 4 Amoniak Total mg/L 0.50 0.011 0.56 8 27,59% 29 5 Detergent mg/L 0.20 0.003 0.427 1 3,45% 29 6 Fosfat Ortho mg/L - 0.011 0.84 - - - 7 Fosfat Total mg/L 0.20 0.007 1.2 5 17,24% 29 8 BOD mg/L 2 0.55 5.5 13 86,67% 15 9 COD mg/L 10 2.5 19 17 80,95% 21 10 Nilai K MnO4 mg/L 10 2.9 34 25 96,15% 26 11 Nitrat mg/L 10 0.01 2.05 - - - 12 Nitrit mg/L 0.05 0.004 0.013 - - - 13 Nitrogen Organik mg/L - 0.008 0.951 - - - 14 Oksigen Terlarut mg/L 6 6 8 - - - 15 p H 6-9 6.5 8.3 1 3,57% 28 16 Koli Tinja Jml/100 m L 100 700 1300 5 100% 5 Sumber : BAPEDALDA Sumatera Utara 5. Kualitas Air Danau Toba Lokasi Pengukuran Lokasi pengukuran kualitas air Danau Toba yang dilakukan pada tahun 2002 oleh team peneliti Puslitbang Sumber Daya Air, meliputi beberapa lokasi di danau dan pada sungai yang masuk ke Danau Toba.
  • 117.
    Laporan Akhir PenyusunanPola Pengelolaan Sumber Daya Air Wilayah Sungai Asahan. Dalam pengukuran kualitas air danau, pengambilan contoh air dilakukan menurut berbagai kedalaman termasuk pada permukaan air danau (SNI 06-2412- 1991,tentang Metoda Pengambilan Contoh Uji Kualitas Air). Untuk mengambil contoh air danau dipergunakan alat pengambil contoh khusus, yaitu berupa Vertical Water Sampler. Alat ini merupakan kesatuan dengan gulungan tali baja karena merupakan sarana pengukuran kualitas air berdasarkan kedalaman danau/waduk. Pemakaian alat tersebut, yaitu dengan cara menurunkan alat ke dalam danau, kemudian diamati kedalaman yang diperlukan dengan cara melihat tali baja yang diturunkan, kemudian ditekan dan kualitas air telah mewakili kedalaman yang diperlukan karena water sampler yang dicelupkan ke dalam waduk langsung menutup. Baru kemudian alat tersebut ditarik ke permukaan untuk dilakukan pengukuran parameter lapangan, dan sebagian contoh air dimasukan ke dalam botol contoh untuk diukur kemudian di laboratorium. • Pengambilan contoh air dilakukan pada kedalaman: permukaan danau, 5 m, 10 m, 20 m, 30 m,40 m,50 m,100 m, 200 m, 300 m, 400 m dan 500 m. • Parameter lapangan, yaitu yang harus segera diukur karena cepat berubah adalah: temperatur, Oksigen terlarut(DO), pH, Bakteri (Koli Tinja dan Koli Total) • Parameter laboratorium : BOD,COD, K MnO4, Fosfat, Ortho Fosfat, Total Fosfat, Nitrat dan Nitrogen Organik, dan plankton (Fitoplankton dan Zooplankton) 3 - 72 Lokasi dan Karakteristik Pengukuran Kualitas Air di danau, adalah: 1) Danau Toba di Balige 2) Danau Toba di Parapat 3) Danau Toba di Haranggaol Parameter kualitas air yang diukur: PT. JASAPATRIA GUNATAMA
  • 118.
    Laporan Akhir PenyusunanPola Pengelolaan Sumber Daya Air Wilayah Sungai Asahan. 3.6. Aspek Konservasi 3.6.1. Keterkaitan Sub Ekosistem Hulu dan Hilir DTA. Danau Toba – WS Dalam menelaah laporan bidang konservasi lebih lanjut agar persepsi kita sama. Ada tiga hal pokok yang perlu dipahami, Pertama. Daerah Tangkapan Air Danau Toba (DTA Danau Toba) dan WS Asahan merupakan suatu ekosistem yang saling terkait. Air yang berasal dari daerah tangkapan (catchment area) di sekitar danau Toba akan mengalir ke danau tersebut atau tinggi rendahnya air permukaan atau banyak tidaknya hasil air (water yield) pada Danau Toba sangat tergantung konservasi daerah tangkapannya. Dengan demikian DTA atau catchment area Danau Toba dapat dipandang sebagai satu sub ekosistem konservasi. Kedua. Air yang ada di Danau Toba akan mengalir melalui satu-satunya sungai, yaitu sungai Asahan. Melalui sungai Asahan inilah air yang berasal dari Danau Toba mengalir menuju Tanjung Balai dan selanjutnya ke Selat Malaka. Ketiga. Air yang berasal dari daerah tangkapan (catchment area) Wilayah Sungai atau WS Asahan juga mengalir melalui sungai Asahan menuju Tanjung Balai dan seterusnya bermuara di selat Malaka. Stabil tidaknya aliran sungai Asahan ini juga sangat tergantung pada konservasi daerah tangkapannya, makin baik konservasi kawasan hutannya makin stabil alirannnya dan sebaliknya. Jadi daerah tangkapan WS Asahan juga merupakan satu sub ekosistem dilihat dari sisi konservasi. Ke empat. Air yang mengalir dari daerah tangkapan WS Asahan menyatu dengan air yang berasal dari Danau Toba yang keluar dari S. Asahan dan bersama-sama mengalir ke arah T, Balai dan bermuara di Selat Malaka. Berpijak/ tolak dari penjelasan ini, pembahasan ekosistem WS Asahan tidak boleh dipisahkan dari DTA Danau Toba. Dari sisi konservasi kawasan hutan, yang dimaksud ekosistem bagian hulu adalah Daerah Tangkapan Danau Toba, yaitu daerah sekitar danau Toba yang airnya mengalir ke D, Toba. Sedangkan yang dimaksud ekosistem bagian hilir adalah daerah tangkapan air di sekitar Sungai Asahan, yaitu daerah yang airnya mengalir ke WS Asahan. Sebagaimana diuraikan diatas Sungai Asahan merupakan saluran penyambung antara sub ekosistem hulu (DTA Danau Toba) dan sub ekosistem hilir (WS Asahan) dan dalam laporan ini digunakan istilah DAS/WS Asahan – Toba. 3 - 73 Asahan PT. JASAPATRIA GUNATAMA
  • 119.
    Laporan Akhir PenyusunanPola Pengelolaan Sumber Daya Air Wilayah Sungai Asahan. Ekosistem Bagian Hulu Ekosistem bagian hulu terdiri dari perairan danau Toba dan daerah tangkapan Danau Toba Luas perairan danau 110,260 ha, sedangkan luas DTA.Danau Toba 259,600 ha. Menurut lokasinya terhadap Danau Toba, Daerah tangkapan danau tersebut dibedakan menjadi (a) yang mengelilingi Danau Toba seluas 194,721 ha atau 75.01 % dari luas DTA. Danau Toba, dan (b) daerah tangkapan yang dikelilingi Danau Toba, yaitu Pulau Samosir seluas 64,879 Ha atau sekitar 24.99 % dari luas DTA Danau Toba. Secara administrasi pemerintahan ekosistem bagian hulu sebagai DTA Danau Toba meliputi 7 kabupaten, yaitu : Ekosistem Bagian Hilir Ekosistem bagian hilir (WS Asahan) terdiri seluas 333,21 ha yang terdiri dari DAS Asahan seluas 216,40 ha, DAS Silau 83,82 ha, dan DAS Piasa 32,99 ha. Secara administrasi pemerintahan, daerah tangkapan air pada ekosistem bagian hilir meliputi : Luas sub ekosistem bagian hulu dan bagian hilir diperlihatkan pada Tabel 3.42. 3 - 74 ● Kabupaten Humbang Hasundutan ● Kabupaten Tobasa ● Kabupaten Tapanuli Utara ● Kabupaten Samosir ● Kabupaten Dairi ● Kabupaten Simalungun ● Kabupaten Karo ● Kabupaten Asahan ● Kabupaten Toba Samosir ● Kabupaten Simalungun ● Kabupaten Asahan ● Kota Tanjung Balai PT. JASAPATRIA GUNATAMA
  • 120.
    Laporan Akhir PenyusunanPola Pengelolaan Sumber Daya Air Wilayah Sungai Asahan. 3 - 75 Tabel 3.42. Luas Ekosistem Bagian Hulu dan Hilir No Uraian Luas (Ha) PT. JASAPATRIA GUNATAMA Persen terhadap per sub ekosistem (%) Persen terhadap total Total Hulu Hilir (%) ,(1) ,(2) ,(3) ,(4) ,(5) A Ekosistem Bagian Hulu 1 DTA Danau Toba di dalam P. samosir 64,879 24.99 10,94 2 DTA. Danau Toba di luar /mengelilingi Danau Toba 194,721 75.01 32,85 Jumlah A 259,600 100.00 43,79 B Ekosistem Bagian Hilir 1 Sub DAS Asahan 216,400 64.94 36,50 2 Sub DAS Silau 83,820 25.16 14,14 3 Sub DAS Piasa 32,990 9.90 5,57 Jumlah B 333,210 100.00 56,21 Total (A + B) 592.810 100,00 Keterangan : Hasil Pengukuran dan data BPDAS Asahan - Barumun 3.6.2. Kondisi Biofisik Wilayah DAS Asahan - Toba Fokus penjelasan data biofisik disini adalah pada data yang mempengaruhi erosi dan sedimentasi, maksud uraian ini agar kita memperoleh gambaran data biofisik yang nantinya digunakan sebagai informasi dalam memprediksi pola data biofisik terkait dengan erosi eksisting dan prediksi erosi dan sedimentasi ke depan. Erosi mengakibatkan menurunnya produktifitas lahan dan perubahan lingkungan lainnya. Laju besarnya erosi dipengaruhi oleh, keadaan iklim terutama curah hujan, kemiringan lereng, jenis tanah, penutupan vegetasi dan tindakan konsevasi. 3.6.2.1. Jenis Tanah Satuan lahan (land unit), yaitu kesamaan fisiografi, bahan induk, bentuk wilayah (geomorfologi), lereng dan liputan lahan. Areal DTA Danau Toba dideliniasi kedalam 486 satuan lahan (land unit) yang terbagi ke dalam tujuh kategori fisiografi (Aluvial, Tuf Toba Masam, Volkan, Karst, Perbukitan, Pegunungan dan
  • 121.
    Laporan Akhir PenyusunanPola Pengelolaan Sumber Daya Air Wilayah Sungai Asahan. Plato), serta satu kategori yang merupakan lahan dengan lereng tunggal yang terjal (BPDAS, 2005). Jenis tanah dominan di wilayah DTA D.Toba (bagian hulu) dan bagian hilir (DAS Asahan, DAS Silau dan DAS Piasa) adalah, aluvial, regosol, litosol, kambisol, mediteran, Gleisol, dan organosol. Penyebaran jenis tanah tersebut dapat dilihat pada Tabel 3.43. Tabel 3.43. Penyebaran Jenis Tanah No. Jenis tanah Luas (ha) Persen (%) (1) (2) (3) (4) A Bagian Hulu 1 Aluvial 12512,72 4,82 2 Regosol 59422,44 22,89 3 Litosol 27050,32 10,42 4 Kambisol 124036,88 47,78 5 Mediteran 5114,12 1,97 6 Organosol 31463,52 12,12 Jumlah 259600,00 100,00 B Bagian Hilir 1 Hidromarf podsolik merah kuning 16060,72 4,82 2 Kompleks podsolik merah kuning 76271,77 22,89 3 Hidromorf kelabu 34720,48 10,42 4 Podsolik coklat kelabu 159207,74 47,78 5 Mediteran 6564,24 1,97 6 Organosol 40385,05 12,12 Jumlah 333210,00 100,00 Sifat umum setiap jenis tanah di wilayah ekosistem hulu (DTA. Danau Toba) dan wilayah ekosistem bagian hilir adalah sebagai berikut: Pada tanah ini sifat-sifat horisonisasi belum terbentuk lanjut. Tekstur dan warna dari lapisan permukaan sampai pada kedalarnan 150 cm atau sampai bahan/batuan induk relatif seragam. Struktur tanah umumnya 3 - 76 Sumber : Diolah dari BPDAS Asahan Barumun (2005) dan PU (2003) Sifat Umum Tanah a. Aluvial PT. JASAPATRIA GUNATAMA
  • 122.
    Laporan Akhir PenyusunanPola Pengelolaan Sumber Daya Air Wilayah Sungai Asahan. granular clay gumpal tetapi tidak jelas (belum berkembang). Tanah ini mempunyai permeabilitas lambat sampai sedang. Umumnya dijumpai di sekitar pinggiran danau dengan lereng datar sampai landai dan banyak dimanfaatkan penduduk sebagai lahan budidaya tanaman baik lahan kering maupun lahan basah. Tingkat kepekaan terhadap erosi tanah termasuk tidak peka apabila letaknya pada daerah datar. Tanah ini tersebar cukup luas dijumpai di Daerah Tangkapan Air Danau Toba. Mempunyai sifat-sifat warna dan tekstur tanah yang relatif seragam. Teksturnya kasar (pasir, pasir berlempung, lempung berpasir atau bahkan berkerikil) menjadi ciri khas tanah ini. Struktur tanahnya belum berkembang dengan horisonisasi tidak jelas. Mempunyai sifat konsistensi sangat gembur dan tidak berstruktur. Umumnya menempati daerah-daerah perbukitan dengan bahan induk tufa kasar atau batu pasir. Permeabilitasnya sedang sampai cepat. Dari segi fisik tanah-tanah ini tidak baik untuk digunakan sebagai lahan pertanian, namun di lapangan masih terlihat penduduk yang masih mengusahakannya sebagai lahan budidaya. Tingkat kepekaan terhadap erosi tanah sangat peka ini menyebar didaerah-daerah tangkapan air Danau Toba Tanah ini merupakan tanah yang solumnya dangkal dan lapisan dibawah solumnya merupakan batuan induk. Di lapangan dijumpai dengan solum berkisar 2 sampai 20 cm. Teksturnya berkisar lempung sampai pasir. Karena keadaan yang demikian dangkalnya, maka penggunaan lahan diatas tanah ini umumnya semak belukar dan sebagian merupakan hutan sekunder. Umumnya dijumpai pada perbukitan dan di lahan-lahan dengan kemiringan yang curam sampai sangat curam (diatas 60 %). Tanah ini mempunyai tingkat perkembangan belum lanjut. Horisonisasi dan struktur tanah sudah menampakkan arah yang agak jelas, yaitu berbentuk gumpal membulat, atau gumpal bersudut tetapi lemah. Teksturnya dari lempung berliat sampai lempung berpasir. Pada pengamatan panampang profll dijumpai adanya horison penciri, yaitu horison kambik. Pada beberapa satuan lahan ada yang menunjukkan satu lapisan tanah dengan kandungan bahan organik tinggi atau Humic 3 - 77 b. Rogosol c. Litosol d. Kambisol PT. JASAPATRIA GUNATAMA
  • 123.
    Laporan Akhir PenyusunanPola Pengelolaan Sumber Daya Air Wilayah Sungai Asahan. (dicirikan dengan warna tanah yang gelap/hitam dan berat jenisnya relatif lebih ringan dibanding dengan tanah mineral umumnya) dan dibeberapa lokasi ditunjang dengan adanya epipedon Mollik. Permeabilitasnya agak lambat sampai sedang. Ketebalan solumnya bervariasi dari 30 cm sampai 100 cm. Pada lahan yang agak datar dibeberapa lokasi banyak yang dibudidayakan. Tanah kambisol ini menyebar diseluruh DTA Danau Toba . Ditemukan dalam luasan yang kecil, terutama di daerah dengan batuan induk Karst (turfa berkapur) yaitu sekitar Parapat dan sebelah selatan Balige. Tanah ini mempunyai horison kambik. Dengan bahan induk dari bahan karst, sehingga kejenuhan basanya lebih dari 50 persen. Tanah ini termasuk peka terhadap erosi. Merupakan tanah yang sering tergenang. Tanah ini rnempunyai warna kelabu akibat pengaruh lamanya penjenuhan oleh air. Drainasenya terhambat dan permeabilitas lapis bawahnya lambat. Umumnya tanah ini dipergunakan oleh penduduk sebagai tanah pertanian lahan basah (sawah). Penyebaran tanah ini tidak terlalu luas, dijumpai disekitar Dolok Sanggul dan Siborong-borong. Merupakan tanah organik hasil pengendapan disebabkan oleh fisiografi wilayah yang cekung dan tertutup (Topogen), sehingga tanah ini sering dalam keadaan tergenang. Tanah ini tidak peka erosi apabila berada didaerah datar/cekungan (lahan basah), dan sangat peka erosi apabila berada dilahan berlereng. Tingkat pelapukannya adalah sedang (hemik) dan lanjut (saprist). Sifat Kimia Tanah (Kesuburan) Kesuburan tanah merupakan salah satu pendukung produktifitas tanah, yang berperan dalam proses produksi tanaman. Penilaian atau evaluasi kesuburan didasarkan kepada peruntukannya bagi tanaman pertanian. Kesuburan tanah DTA Danau Toba secara umum tergolong rendah. Kapasitas Tukar Kation tanah di daerah-daerah Tangkapan Air Danau Toba berkisar 7,88 sampai 64,57 ms/100 g. Kejenuhan basa berkisar 2 sampai 77 persen. 3 - 78 e. Mediteran f. Gleisol g. Organosol PT. JASAPATRIA GUNATAMA
  • 124.
    Laporan Akhir PenyusunanPola Pengelolaan Sumber Daya Air Wilayah Sungai Asahan. Kandungan C organik berkisar 0,39 sampai 16,15 persen, P205 berkisar 0,6 sampai 6,0 ppm, dan K2 Kandungan hara yang dimaksud yaitu hara makro dan hara mikro dan ketersediaannya. Dalam hal ini perlu diperhatikan tingkat ketersediaan hara dalam tanah yang erat hubungannya dengan sifat fisik dan kimia tanah. Untuk mengetahui kandungan hara tanah dalam lokasi studi harus dilakukan penelitian lebih detail melalui analisa laboratorium tanah a. Solum tanah Tingkat bahaya Erosi ada kaitannya dengan kedalaman solum tanah. Kedalaman solum tanah yang dominan adalah kelas yang kurang dari 30 cm dan kelas 30 sarnpai 60 cm (± 60%) Berdasarkan keadaan solum tanah maka di duga tingkat erosi di daerah ini cukup berat, terutama pada lahan-lahan dengan kemiringan lebih dari 40 %, dan dibeberapa lokasi terjadi longsor (landslide). b. Tekstur tanah Tekstur tanah adalah perbandingan antara fraksi-fraksi tanah seperti pasir, debu dan tanah liat. Tekstur tanah menentukan keadaan aerasi tanah. Tekstur tanah yang baik berarti keseimbangan antara bahan penyusun tanah, dalam arti keadaan aerasi tanah yang baik, sehingga akar tanaman dan kehidupan jasad renik didalam tanah memungkinkan. Untuk lokasi perencanaan tekstur tanah terdiri dari lempung liat berpasir, liat dan lempung liat berdebu. Sifat tekstur ini tidak menjadi kendala dalam pengembangan budidaya. Kedalaman efektif tanah menentukan jauhnya/dalamnya jangkauan akar suatu tanaman. Berarti kesempatan akar tanaman untuk menyerap unsur-unsur hara yang tersedia dalam tanah dapat dilihat dari kedalaman efektif tanah. Oleh sebab itu makin dalam batas kedalaman efektif tanah, kemampuan pertumbuhan tanaman yang tumbuh di atasnya akan lebih baik. Tanah diukur dari permukaan tanah sampai horizon bahan induk atau lapisan tanah yang tidak dapat ditembus oleh akar tanaman. Beberapa kawasan perbukitan mempunyai kedalaman efektif tanah yang kurang < 50 cm. Kondisi tanah demikian kurang layak dikembangkan untuk kegiatan budidaya. 3 - 79 Sifat Fisik Tanah c. Kedalaman efektif 0 berkisar 0,05 sampai 1,05 me/100 g. PT. JASAPATRIA GUNATAMA
  • 125.
    Laporan Akhir PenyusunanPola Pengelolaan Sumber Daya Air Wilayah Sungai Asahan. Drainase merupakan sifat tanah (frekuensi) dan lamanya tanah bebas dari kejenuhan air (tergenang air), atau kecepatan perpindahaan air dari suatu permukaan tanah, baik aliran permukaan maupun penyerapan dalam tanah, yang dapat mempengaruhi pertumbuhan tanaman. Untuk tanah yang sering tergenang, cocok diusahakan untuk kegiatan pertanian lahan basah. Sedangkan untuk lahan yang drainase baik cocok diusahakan untuk tanaman pangan lahan kering dan tanaman keras/perkebunan. 3.6.2.2. Curah Hujan dan Erosi Tanah Kawasan Danau Toba mempunyai bulan basah yaitu 3-7 bulan (antara bulan September hingga Februari) dan bulan kering antara 2-4 bulan (antara bulan Mei–Agustus). Menurut pembagian iklim Schimdt dan Ferguson, Kawasan Danau Toba memiliki tipe iklim B dan C dimana iklim tipe B berada di kawasan Simalungun dan tipe C di kawasan lainnya. Kawasan Danau Toba memiliki perbedaan yang nyata sepanjang tahun. Stasiun hujan Porsea menunjukkan curah hujan 1.115 mm/tahun dengan hari hujan terpendek yaitu 85 hari hujan, sedangkan hari hujan terpanjang dimiliki oleh wilayah stasiun hujan Sidamanik (191 hari hujan) dengan curah hujan tahunan terbesar yaitu 2.966 mm/tahun. Curah hujan rata-rata tahunan adalah 1.936 mm dengan jumlah hari hujan rata–rata sekitar 142 hari. Musim hujan berlangsung antara bulan September hingga Januari, dan musim kemarau antara bulan April hingga Agustus. Data curah hujan telah diuraikan panjang lebar pada bagian hidrologi. Curah hujan merupakan elemen penting dalam menentukan erosi. Erosi tanah merupakan suatu proses yang cenderung merusak dan menurunkan kesuburan tanah, karena pada proses inilah terjadi pemindahan sebagian dari lapisan tanah oleh air . Lapisan yang pertama berpindah adalah lapiasan atas pada hal lapisan atas (top soil) adalah lapisan yang paling subur untuk pertanian. Besar kecilnya erosi yang terjadi pada ekosistem bagian hilir (DTA Danau Toba) baik yang lokasinya mengelilingi Danau Toba maupun yang lokasinya dikelilingi Danau Toba atau di pulau Samosir tergantung dari pengukuran curah hujan terdekat dengan wilayah tersebut. Demikian juga halnya dengan besarnya erosi 3 - 80 d. Drainase PT. JASAPATRIA GUNATAMA
  • 126.
    Laporan Akhir PenyusunanPola Pengelolaan Sumber Daya Air Wilayah Sungai Asahan. yang terjadi di ekosistem bagian hilir sangat tergantung dari pengukuran curah hujan pada stasiun terdekat dengan wilayah DAS atau Sub DAS. 3.6.2.3. Kemiringan Lereng Kondisi kemiringan lereng merupakan salah satu faktor yang menentukan besar kecilnya erosi, semakin besar kemiringan akan semakin besar juga erosi. DTA Danau Toba mempunyai lereng sangat curan (> 40 %) seluas 31.918,15ha atau 12,30 %, sedangkan berlereng 26 % - 40 % (curam sampai sangat curam) seluas 105.559,31 ha atau kurang lebih 40,66 %, selengkapnya kelas lereng disajikan pada Tabel 3.44. Ekosistem bagian hilir berkemiringan lebih dari 40 % seluas 116.108,36 ha atau 34,85 %, sedangkan berkemiringan 26 - 40 % seluas 214.428.92 ha atau 64,35 %. No Kelas lereng Luas (Ha) Persentase (%) ,(1) ,(2) ,(3) ,(4) A Ekosistem Bag. Hulu 1 Darar (0-8%) 102.129,50 39,34 2 Landai (9-15%) 51.142,15 19,70 3 Agak curam (16 -25 %) 769,03 0,30 4 Curam (26-40 %) 73.641,16 28,37 5 Sangat curam ( > 40 %) 31.918,15 12,30 Total 259600 100,00 Jumlah >26 % 105.559,31 40,66 B Ekosistem Bag. Hilir 1 Darar (0-8%) 34.865,28 10,46 2 Landai (9-15%) 41.611,51 12,49 3 Agak curam (16 -25 %) 42.304,30 12,70 4 Curam (26-40 %) 98.320,55 29,51 5 Sangat curam ( > 40 %) 116.108,36 34,85 Total 333210 100,00 Jumlah >26 % 214.428.92 64,35 3 - 81 Tabel 3.44. Kemiringan Lereng Ekosistem Hulu dan Hilir Sumber : Diolah dari data spasial BPDAS Asahan–Barumun (2005) PT. JASAPATRIA GUNATAMA
  • 127.
    Laporan Akhir PenyusunanPola Pengelolaan Sumber Daya Air Wilayah Sungai Asahan. 3.6.2.4. Penutupan Lahan Menurut Tata Guna Hutan Provinsi Sumatera Utara sesuai dengan SK Menhut No. 44/ Menhut-II/2005 tanggal 16 pebruari 2005. luas kawasan hutan di kabupaten sekitar Danau Toba terdiri dari kawasan lindung dan kawasan budidaya sebagaimana Tabel 3.45. 3 - 82 Tabel 3.45. Luas Kawasan Hutan Relevan Dengan DTA Danau Toba Asahan NO KABUPATEN PT. JASAPATRIA GUNATAMA LUAS KAWASAN HUTAN (ha) KAWASAN LINDUNG KAWASAN BUDIDAYA JUMLAH HK HL HPT HP HPK 1 Tanah Karo 22.880,20 76.498,47 14.919,66 14.522,34 - 128820,51 2 Dairi - 60.463,89 64.701,31 12.802,83 - 137.968,03 3 Simalungun 2.031,41 27.668,09 10.841,74 98.200,48 - 138.741,72 4 Asahan - 61.969,25 29.248,90 34.677,60 20.611,93 146.507,68 5 Toba Samosir 23.800,00 122.084,08 17.708,10 16.781,40 - 180.373,58 6 Tapanuli Utara 1.834,76 47.771,52 95.436,36 88.853,00 - 233.895,64 7 Humbang 500,00 72.749,02 27.226,37 74.049,00 - 174.524,39 JUMLAH Ket: HK = Hutan Konservasi, HL = Hutan Lidung, HPT = Hutan Produksi Terbatas, HP= Hutan Produksi Tetap, HPK = Hutan Produksi Konversi Kawasan Lindung Menurut RTRWP Sumut, kawasan Danau Toba secara legal diperuntukkan sebagai kawasan lindung dan budidaya. Secara garis besar, kawasan lindung meliputi 4 fungsi perlindungan yaitu : a. Memberikan perlindungan kawasan bawahannya yang memiliki fungsi hidrologis untuk pencegahan banjir, menahan erosi, dan sedimentasi serta mempertahankan persediaan sumberdaya air. Yang termasuk dalam fungsi ini meliputi Huta Ginjang (Tobasa) dan Muara (Taput) . b. Sebagai Suaka alam dan Suaka Margasatwa untuk melindungi keanekaragaman hayati, ekosistem dan keunikan alam. Yang termasuk dalam fungsi ini tidak terdapat dalam Kawasan Danau Toba. c. Kawasan rawan bencana yang berpotensi tinggi mengalami bencana alam seperti letusan gunung berapi, gempa bumi, longsor, dan sebagainya. Yang termasuk dalam fungsi ini yaitu meliputi sekeliling Danau Toba.
  • 128.
    Laporan Akhir PenyusunanPola Pengelolaan Sumber Daya Air Wilayah Sungai Asahan. d. Kawasan perlindungan setempat yang berfungsi melestarikan/melindungi kerusakan fisik setempat akibat kegiatan budidaya. Yang termasuk dalam fungsi ini meliputi seluruh sempadan sungai, sempadan pantai, sekitar mata air di kawasan Danau Toba. Kawasan Budidaya Pemanfaatan kawasan budidaya terdiri dari pemanfaatan kawasan hutan, kawasan pertanian dan kawasan non pertanian. a. Kawasan budidaya kehutanan terdiri dari kawasan hutan produksi terbatas (HPT), hutan produksi tetap (HP) dan hutan konversi (HPK). Yang termasuk HPT pada kawasan Danau Toba terdapat di Kabupaten Simalungun bagian selatan dan Asahan. Yang termasuk HP meliputi Kabupaten Simalungun bagian barat, Tapanuli Utara bagian Danau Toba dan Dairi Bagian Danau Toba. Sedangkan yang termasuk HPK terdapat di Kabupaten Simalungun. b. Kawasan budidaya pertanian terdiri dari Kawasan budidaya pertanian tanaman pangan, tanaman perkebunan, peternakan dan budidaya perikanan. Pertanian tanaman pangan meliputi pertanian lahan basah dan lahan kering yang terdapat di Kabupaten Karo, Taput, Tobasa, Dairi dan Simalungun. Pertanian tanaman perkebunan dengan jenis tanaman seperti kelapa sawit, kelapa, karet, kopi, coklat dan tebu terdapat di Karo, Dairi, Taput dan Tobasa. Pertanian budidaya peternakan dengan jenis ternak besar, ternak kecil dan unggas dikembangkan di Kabupaten Tapanuli Utara, Toba Samosir, Dairi, Karo dan Simalungun. Sedangkan Pertanian budidaya perikanan khususnya perikanan darat dikembangkan di seluruh kabupaten/kota pada kawasan Danau Toba. c. Kawasan budidaya non pertanian terdiri dari kawasan pertambangan, industri dan pariwisata. Kawasan pertambangan meliputi jenis-jenis tambang galian golongan C, migas dan mineral yang terdapat di seluruh kabupaten di Kawasan Danau Toba. Kawasan pengembangan industri di kawasan Danau Toba meliputi pengembangan industri kecil baik industri pengolahan hasil pertanian maupun jenis industri rumah tangga lainnya yang terdapat di seluruh kabupaten. Kawasan pariwisata yang potensial secara keseluruhan terdapat di Kawasan Danau Toba dengan spesifikasi wisata alam dan budaya masing-masing. 3 - 83 PT. JASAPATRIA GUNATAMA
  • 129.
    Laporan Akhir PenyusunanPola Pengelolaan Sumber Daya Air Wilayah Sungai Asahan. Vegetasi di daerah DTA Danau Toba dapat dibagi menjadi dua bagian, yaitu yang bersifat alami dan yang dibudidayakan penduduk/perusahaan. Vegetasi Alami Vegetasi yang bersifat alami sekitar DTA Toba terdiri dari jenis pohon pinus, pohon-pohon pada hutan sekunder, belukar, rumput dan alang-alang. Pohon pinus, hutan sekunder, semak dan belukar banyak menyebar di sebelah Barat, Utara dan Timur DTA Danau Toba, sedangkan rumput dan alang-alang sebagian besar menempati sepanjang tebing sisi Danau Toba dan pada bukit-bukit yang mempunyai kelerengan lebih dari 40%. Selain pada tempat-tempat tersebut vegetasi ini juga banyak dijumpai pada lahan-lahan yang menjadi enclave penduduk setempat. Vegetasi yang Dibudidayakan Vegetasi yang dibudidayakan penduduk setempat terdiri dari tanaman pangan lahan kering berupa holtikultura yaitu, jagung, cabe, bawang merah, kacang kapri, tomat, jahe dan kol. Tanaman-tanaman tersebut ditanam dengan sistem monokultur maupun polikultur. Pada beberapa lokasi pertanaman terdapat juga padi gogo, jeruk dan mangga yang ditanam dengan pola tumpang sari. Vegetasi budidaya lainnya adalah tanaman pangan lahan basah berupa padi sawah. Tanaman kopi merupakan tanaman perkebunan yang paling banyak dibudidayakan masyarakat. tanaman perkebunan yang juga diminati masyarakat adalah karet, kemenyan, kelapa sawit, kemiri dan cengkeh. Hutan Tanaman Industri (HTI) Pada beberapa lahan yang dulunya merupakan bekas pertumbuhan pohon pinus, diganti dan ditanam dengan jenis pertanaman pohon Eucalyptus yang sengaja ditanam oleh perusahaan pulp PT. Toba Pulp Lestari (PT. Indorayon). Tanaman Pohon Makadame Tanaman makadame (Macadamia hildebrandii) merupakan tanaman tahan api atau relatif tahan terhadap api, mampu hidup dengan baik dikiri-kanan sungai. Buahnya banyak dan dimakan ternak, penutupan tajuknya rapat. Sifat yang demikian ini mengakibatkan jenis pohon makadame sesuai digunakan untuk tanaman penghijauan dan sebagai tanaman konservasi. 3 - 84 3.6.2.4.1. Penutupan Lahan Ekosistem Bagian Hulu a). Vegetasi PT. JASAPATRIA GUNATAMA
  • 130.
    Laporan Akhir PenyusunanPola Pengelolaan Sumber Daya Air Wilayah Sungai Asahan. Pada Tabel 3.46 disajikan jumlah lahan kritis di bagian hulu (DTA Danau Toba) atau ekosistem bagian hulu seluas 26.566,60 ha atau 10,23 % termasuk lahan kritis dan sangat kritis. Tetapi lahan agak kritis sangat besar, yautu seluas 220.654,98 ha atau 85 %. 3.6.2.4.2. Penutupan Lahan Ekosistem Bagian Hilir Penggunaan lahan pada ekosistem bagian hilir dapat dibagi menjadi hutan lindung, kawasan lindung dan kawasan budidaya, luas masing-masing kawasan tersebut diperlihatkan pada Tabel 3.47. 3 - 85 b). Lahan Kritis Tabel 3.46. Lahan Kritis Ekosistem Hulu (DTA Danau Toba) No Lahan Kritis Luas (Ha) Persentase (%) (1) (2) (3) (4) 1 Tidak kritis 0 0,00 2 Potensial kritis 12.378,42 4,77 3 Agak kritis 220.654,98 85,00 4 Kritis 20.492,45 7,89 5 Sangat kritis 6.074,14 2,34 Total 259600 100,00 kritis dan sangat kritis 26.566,60 10,23 Sumber : Data Spesial Lahan Kritis (BPDAS Asahan Barumun tahun 2006) Tabel 3.47. Pembagian Kawasan Hutan Ekosistem Bagian Hilir No Fungsi Hutan Luas (Ha) PT. JASAPATRIA GUNATAMA Persentase (%) (1) (2) ,(3) ,(4) 1 Hutan Lindung (Ha) 59.304,44 0,18 2 Hutan Lindung Kawasan Hutan (Ha) 86.654,27 0,26 3 Budi Daya Pertanian 187.251,29 0,56 Total 333.210,00 1,00
  • 131.
    Laporan Akhir PenyusunanPola Pengelolaan Sumber Daya Air Wilayah Sungai Asahan. Kerusakan tanah diartikan sebagai sebidang tanah yang telah mengalami kerusakan sehingga tidak marnpu mendukung pertumbuhan vegetasi atau tanaman secara normal. Tanah yang lebih lanjut mengalami kerusakan demikian disebut sebagai lahan kritis. Kondisi lahan kritis pada ekosistem bagian hilir (DAS Asahan, Silau dan Piasa) diperlihatkan pada Tabel 3.48. Dari tabel ini dapat dilihat bahwa ekosistem bagian hilir termasuk kritis dan sangat kritis seluas 162.903,81 ha atau sekitar 48,89 %. 3 - 86 a). Lahan Kritis Tabel 3.48. Lahan Kritis Pada Ekosistem Bagian Hilir No Lahan Kritis Luas (Ha) PT. JASAPATRIA GUNATAMA Persentase (%) (1) (2) (3) (4) 1 Tidak kritis 0 0,00 2 Potensial kritis 399,34 0,12 3 Agak kritis 169.906,84 50,99 4 Kritis 124.200,32 37,27 5 Sangat kritis 38.703,49 11,62 Total 333210 100,00 Kritis dan Sangat Kritis 162.903,81 48,89 Sumber : Data Spesial Lahan Kritis (BPDAS Asahan Barumun tahun 2006) b). Penutupan Tajuk pada Kawasan Lindung Kawasan lindung pada ekosistem bagian hilir ada yang berada di luar kawasan hutan dan ada yang berada di dalam kawasan hutan. Kondisi penutupan atau kerapatan tajuk hutan pada kedua kawasan lindung diperlihatkan pada Tabel 3.49.
  • 132.
    Laporan Akhir PenyusunanPola Pengelolaan Sumber Daya Air Wilayah Sungai Asahan. Tabel 3.49. Kondisi Penutupan Lahan (Kerapatan Tajuk) di Luar dan di Dalam Kegiatan Penanaman Lahan Kritis Diatas telah dijelaskan kondisi biofisik wilayah ekosistem bagian hulu yang berfungsi sebagai DTA Danau Toba dan kondisi biofisik ekosistem bagian hilir yang termasuk DTA atau catchment wilayah DAS Asahan, Silau dan Piasa. Berikut ini akan diuraikan kegiatan yang telah dilakukan dalam rangka mempertahankan Ekosistem bagian hulu dan hilir. Kegiatan GNRHL Semakin tahun semakin bertambah luas lahan kritis di wilayah DTA. Danau Toba– Asahan, dalam rangka mengeliminasi kecenderungan ini, BPDAS Asahan– Barumun telah melakukan beberapa kegiatan GNRHL (Gerakan Nasional Rehabilitasi Hutan dan Lahan), pada tahun 2003 dan 2005 seperti Tabel 3.50 sampai Tabel 3.54. 3 - 87 Kawasan Hutan. No Kelas lereng Luas (Ha) Persentase (%) (1) (2) (3) (4) A Didalam kawasan hutan 1 Sangat baik (>80%) 0 0,00 2 Baik (60-80%) 55800 87,2 3 Sedang (41-60 %) 6838 10,7 4 Buruk (21-40%) 0 0,00 5 Sangat buruk (<20%) 1375 2,1 Total 1375 100,0 Jumlah buruk dan sgt buruk 2,1 B Di luar kawasan hutan 1 Sangat baik (>40%) 0 ,00 2 Baik (31-40%) 25841 27,6 3 Sedang (21-30 %) 50783 54,3 4 Buruk (10-20%) 5474 5,9 5 Sangat buruk (<10%) 11435 12,2 Total 93533 100,0 Jumlah buruk dan sgt buruk 16909 18,1 PT. JASAPATRIA GUNATAMA
  • 133.
    Laporan Akhir PenyusunanPola Pengelolaan Sumber Daya Air Wilayah Sungai Asahan. 3 - 88 Tabel 3.50. Kegiatan GNRHL Tahun 2003 Kabupaten/ Kota Realisasi (Ha) Jumlah PT. JASAPATRIA GUNATAMA (Ha) Sipil Teknis (Unit) Dalam Kawasan Luar Kawasan Dam Penahan Dam Pengendali 1 2 3 4 5 6 Asahan 386 180 566 - - Tobasa 3.934 1.396 5.330 - 6 Dairi 1.000 200 1.200 - 4 Karo 500 250 750 - - Tapanuli Utara 424 0 424 - - Simalungun 175 810 985 2 2 Tanjung Balai 0 150 150 - - KSDA I 76 0 76 - - KSDA II 50 0 50 - - TOTAL 6.545 2.986 9.531 2 12 Sumber : BPDAS Asahan Barumun (2005) Tabel 3.51. Kegiatan GNRHL Tahun 2004 No. Kabupaten/ Kota Rencana (Ha) Total (Ha) Reboisasi Hutan Rakyat 1 2 3 4 5 1 Asahan 200 250 450 2 Toba Samosir 580 100 680 3 Tanah Karo 550 300 850 4 Tapanuli Utara 100 400 500 Jumlah 1.430 1.050 2.480 Sumber : BPDAS Asahan Barumun (2005)
  • 134.
    Laporan Akhir PenyusunanPola Pengelolaan Sumber Daya Air Wilayah Sungai Asahan. 3 - 89 Tabel 3.52. Kegiatan RL pada Areal Model Das Mikro (MDM) No. Jenis Kegiatan Lokasi Volume PT. JASAPATRIA GUNATAMA Unit Luas 1 2 3 4 5 1 Aneka Usaha Kehutanan a. Desa Motung, Simarata Kec. Ajibata Kab. Toba Samosir b. Desa Motung Pardamean Sibisa Kec. Ajibata Kab. Toba Samosir 1 1 10 10 2 Areal Model Hutan Rakyat a. Desa Motung, Simarata Kec. Ajibata Kab. Toba Samosir 1 10 Sumber : BPDAS Asahan Barumun (2005) Tabel 3.53. Pembuatan Areal Model Hutan Rakyat dan UP–Persuteraan Alam No. Jenis Kegiatan Lokasi Volume Unit Luas 1 2 3 4 5 1 Areal Model Hutan Rakyat a. Desa Motung, Lumban Bulu Kec. Ajibata Kab. Toba Samosir 1 25 2 Persuteraan Alam a. Desa Sionggang Utara, Aek Natolu Kac. Lumban Julu Kab. Toba Samosir 1 8 Sumber : BPDAS Asahan Barumun (2005)
  • 135.
    Laporan Akhir PenyusunanPola Pengelolaan Sumber Daya Air Wilayah Sungai Asahan. Tabel 3.54. Kegiatan RHL tahun 2005 No. Kabupaten/Kota Jenis Kegiatan Total Reboisasi P.Reboisasi Hutan Rakyat P. Htn.Rakyat Mangrove Green Belt Phj.Lingk (Ha) (Ha) (Ha) (Ha) (Ha) (Ha) (Ha) (Ha) 1 2 3 4 5 6 7 8 9 10 1 Tapanuli Utara 250 - 450 - - 50 - 750 2 Toba Samosir 900 - 950 - - 50 - 1,900 3 Asahan 909 - - - 150 - - 1,059 4 Tanjung Balai - - 50 50 - 25 25 150 3 - 90 PT. JASAPATRIA GUNATAMA 5 Humbang Hasundutan 1,800 - 900 - - 50 - 2,750 Samosir 875 - 1,875 - - 50 - 2,800 Sumber : BPDAS Asahan Barumun (2005)
  • 136.
    Laporan Akhir PenyusunanPola Pengelolaan Sumber Daya Air Wilayah Sungai Asahan. 3.6.2.4.3. Biaya konservasi Biaya konservasi yang digunakan BPDAS Asahan–Barumun dalam pengendalian erosi, pengembangan SDM dan kegiatan penunjang diperlihatkan Tabel 3.55. 3 - 91 Tabel 3.55. Biaya Operasi Konservasi Tahun (2001- 2005) DTA Danau Toba No Jenis Kegiatan Biaya Tahun (dalam juta Rp) PT. JASAPATRIA GUNATAMA 2001 2002 2003 2004 2005 A. Pengendalian Erosi 1 Teras Kredit / gulud 5,990.40 6,140.16 6,289.92 6,439.68 6,589.44 2 Teras gunung 769.00 788.23 807.45 826.68 845.90 3 Teras bangku 2,674.00 2,740.85 2,807.70 2,874.55 2,941.40 4 Reboisasi 2,739.60 2,808.09 2,876.58 2,945.07 3,013.56 5 Suksesi / Pemeliharaan 1,596.48 1,636.39 1,676.30 1,716.22 1,756.13 6 Tanaman permanen / perkebunan 3,682.80 3,774.87 3,866.94 3,959.01 4,051.08 7 Agroforestry 1,287.00 1,319.18 1,351.35 1,383.53 1,415.70 8 Tanaman Berganda 391.76 401.55 411.35 421.14 430.94 (Multiple cropping) - - - - 9 Rotasi Tanaman (Crop ration) 89.44 91.68 93.91 96.15 98.38 10 Dam pengendali 910.00 932.75 955.50 978.25 1,001.00 11 Dam penahan 750.00 768.75 787.50 806.25 825.00 12 Gully Plug 75.00 76.88 78.75 80.63 82.50 Sub Jumlah 20,955.48 21,479.37 22,003.25 22,527.14 23,051.03 B Pengembangan SDM 1 Kursus Tani / Kontak Tani 5.00 5.13 5.25 5.38 5.50 2 Latihan Petugas RLKT 3.00 3.08 3.15 3.23 3.30 Sub Jumlah 8.00 8.20 8.40 8.60 8.80 C. Kegiatan Penunjang : 1 Pembinaan Kelembagaan 3.00 3.08 3.15 3.23 3.30 2 Sosial Masyarakat 4.80 4.92 5.04 5.16 5.28 3 Sarana Teknis Operasional 5.00 5.13 5.25 5.38 5.50 Sub Jumlah 12.80 13.12 13.44 13.76 14.08 Total Biaya (A + B + C) 20,976.28 21,500.69 22,025.09 22,549.50 23,073.91
  • 137.
    Laporan Akhir PenyusunanPola Pengelolaan Sumber Daya Air Wilayah Sungai Asahan. Perhitungan kebutuhan air rumah-tangga, perkotaan dan industri, dilakukan berdasarkan jumlah penduduk, laju pertumbuhan penduduk, dan indeks kebutuhan air sesuai dengan Pedoman Perencanaan Sumber Daya Air Wilayah Sungai (Ditjen Sumber Daya Air, 2004) dapat dilihat pada Tabel 3.56. 3 - 92 3.7. Aspek Pengembangan Sumber Daya Air 3.7.1. Sistem Tata Air Sistem tata air di Wilayah Sungai Asahan dapat dilihat pada Gambar 3.22. Gambar 3.22. Water District di WS Asahan 3.7.2. Infrastruktur yang ada (kondisi eksisting) Pada saat ini bangunan air penting yang ada di WS Asahan adalah: - Danau Toba - PLTA Siguragura - PLTA Tangga 3.7.3. Kebutuhan Air Kebutuhan Air Rumah-tangga, Perkotaan dan Industri PT. JASAPATRIA GUNATAMA
  • 138.
    Laporan Akhir PenyusunanPola Pengelolaan Sumber Daya Air Wilayah Sungai Asahan. Hasil perhitungan proyeksi kebutuhan air rumah-tangga, perkotaan dan industri pada 4 Kabupaten di wilayah studi, disajikan pada Tabel berikut ini, dimana digunakan sebagai masukan pada simpul Public Water Supply Node di program DSS-Ribasim. Kebutuhan air PLTA Danau Toba Data sejak tahun 2000 menunjukkan bahwa outflow rata-rata dari danau adalah sekitar 100 m3/s, dan terjadi penurunan muka air danau. Oleh karena itu simulasi dilakukan dengan outflow yang bervariasi antara 70 m3/s sampai dengan 100 m3/s dapat dilihat pada Tabel 3.57. Parameter yang digunakan sebagai indikator kinerja pengoperasian danau adalah besarnya defisit; realisasi target outflow (atau prosentase suksesnya outflow dipenuhi); dan prosentase muka air waduk tetap berada diatas 902,5 yang merupakan syarat agar PLTA tetap dapat beroperasi. 3 - 93 Tabel 3.56. Kebutuhan Air Rumah-tangga, Perkotaan dan Industri (m3/s) No Kabupaten/Kota 2006 2011 2021 2030 1 Kab. Asahan 3.856 4.775 6.449 8.498 2 Kab. Simalungun 0.342 0.327 0.259 0.24 3 Kab. Toba Samosir 0.483 0.469 0.418 0.325 4 Kota Tanjung Balai 0.484 0.605 0.933 1.375 Jumlah 5.165 6.176 8.059 10.438 Tabel 3.57. Hasil Simulasi Untuk Berbagai Target Outflow Target Outflow (m3/s) Realisasi Outflow PT. JASAPATRIA GUNATAMA (%) Defisit (m3/s) Prosentase diatas 902.5 m 70 100.00 0.00 100.00 75 100.00 0.00 100.00 80 99.80 0.47 98.98 90 96.90 1.83 96.94 100 88.40 6.78 89.12 Dengan demikian disimpulkan bahwa hasil simulasi model DSS-Ribasim untuk kondisi kebutuhan air saat ini (tahun 2006) menunjukkan bahwa ternyata semua kebutuhan air untuk PLTA masih dapat dipenuhi secara utuh atau 100 persen.
  • 139.
    Laporan Akhir PenyusunanPola Pengelolaan Sumber Daya Air Wilayah Sungai Asahan. 3.7.4. Rencana Infrastruktur Masa Mendatang Rencana infrastuktur yang akan dibangun pada masa mendatang antara lain adalah Cekdam, rorak dan Embung, yang direncanakan oleh JICA ( PT. Indokoei International) dan PLTA Asahan III yang direncanakan oleh PT. Inallum. 3.7.5. Perhitungan Data Time-Series Masukan DSS-Ribasim Simulasi suatu sistem tata air sangat bergantung pada jumlah air yang ada pada setiap lokasi strategis atau water district, yang dinyatakan dalam data runtut waktu (time-series) minimum 10 tahun data. Permasalahan klasik yang selalu muncul adalah bahwa data debit aliran sungai dari pos duga air sangat terbatas jumlahnya, sehingga perlu dilakukan simulasi hujan-aliran (rainfall-runoff). 3 - 94 PT. JASAPATRIA GUNATAMA
  • 140.
    Laporan Akhir PenyusunanPola Pengelolaan Sumber Daya Air Wilayah Sungai Asahan. 4 - 1 PT. JASAPATRIA GUNATAMA BAB –– IV PENGOLAHAN DAN ANALISA DATA 4.1. Kebijakan Pengelolaan Sumber Daya Air Pengelolaan sumber daya air meliputi dua aspek yaitu tentang sumber daya air dan irigasi, aspek sumber daya air terdiri dari kelembagaan pengelolaan sumber daya air dan wilayah sungai, pengelolaan kualitas dan kuantitas air, sedangkan aspek irigasi meliputi pengelolaan irigasi, pemberdayaan perkumpulan petani pemakai air, pola operasi dan pemeliharaan infrastruktur irigasi serta pola pendanaan rehabilitasi infrastruktur irigasi. Pengelolaan sumber daya air merupakan suatu sistem yang terdiri dari beberapa sub sistem yaitu mereka yang berkepentingan atas sumber air maupun pemanfaatannya, sehingga dalam pengembangan dan pengelolaan sumber daya air perlu mempertimbangkan berbagai aspek, yaitu sumber air dan air, nilai sosial ekonomi air, lingkungan, ketersediaan air baik secara kuantitas maupun kualitas, pengguna air (stakeholder) serta kebijakan pemerintah dalam pengaturan pengelolaan dan pemanfaatan sumber daya air. Kebijakan pengelolaan sumber daya air tersebut meliputi kebijakan pengaturan pemanfaatan, pengembangan dan konservasi sumber daya air yang saling terkait satu sama lain dan menjadi suatu kesatuan dengan sub sistem siklus hidrologi dalam suatu sistem DAS. Kebijakan pengembangan sumber daya air mengatur pengembangan pemanfaatan sumber daya air yang ada dan sudah dimanfaatkan serta potensi-potensi sumber air yang dapat dimanfaatkan. Sedangkan kebijakan konservasi sumber daya air mengatur usaha dan kegiatan yang terkait dengan
  • 141.
    Laporan Akhir PenyusunanPola Pengelolaan Sumber Daya Air Wilayah Sungai Asahan. perlindungan air dan sumber air termasuk didalamnya pengaturan pengembangan sumber daya air yang memperhatikan kelestarian daya dukung lingkungan. Kebijakan pengembangan dan konservasi sumber daya air tidak dapat dilakukan secara terpisah, akan tetapi perlu dilaksanakan secara terpadu sebagai salah satu upaya dalam rangka mendukung pengelolaan wilayah DAS secara terpadu. Untuk mendukung kebijakan Pengelolaan DAS secara terpadu (termasuk didalamnya sumber daya air ), telah diterbitkan UU No.23 Tahun 1997 tentang Pengelolaan Lingkungan Hidup, UU No. 41 Tahun 1999 tentang Kehutanan, UU No. 24 Tahun 1992 tentang Penataan ruang, dan UU No.7 Tahun 2004 tentang Sumber Daya Air. Kontinuitas ketersediaan sumber air sangat bergantung pada kualitas pengelolaan hutan yang berfungsi sebagai penyangga tata air dan perikehidupan, sehingga keberadaan dan kondisi hutan merupakan hal yang penting dalam upaya pelestarian sumber daya air. Pengembangan suatu wilayah sungai terkait dengan penataan ruang, maka untuk memenuhi kebutuhan air sebagai konsekwensi dari suatu perkembangan wilayah diperlukan adanya usaha pengembangan sumber daya air. Kebijakan nasional dalam pengaturan sumber daya tertuang dalam Undang- Undang No. 7 Tahun 2004 yang merupakan pembaharuan dari Undang-Undang No. 11 Tahun 1974 tentang Pengairan. Pada undang-undang tersebut dijelaskan bahwa usaha konservasi sumber daya air berdasarkan pada asas-asas pengelolaan sumber daya air, yaitu asas kelestarian, keseimbangan, kemanfaatan umum, keterpaduan dan keserasian, keadilan, kemandirian, serta transparansi dan akuntabilitas. Sesuai dengan UU No.7 Tahun 2004 tentang SDA, maka komponen sumber daya air terdiri dari : 1. Perlindungan dan pelestarian sumber air 2. Pengawetan air 3. Pengelolaan kualitas dan pengendalian pencemaran air 4 - 2 PT. JASAPATRIA GUNATAMA
  • 142.
    Laporan Akhir PenyusunanPola Pengelolaan Sumber Daya Air Wilayah Sungai Asahan. 4.1.1. Visi dan Misi Pengelolaan SDA Visi merupakan pandangan jauh kedepan, suatu gambaran yang menantang tentang keadaan masa depan berisikan cita dan citra yang ingin diwujudkan dalam kaitan pengelolaan sumber daya air. Misi adalah sesuatu yang harus diemban atau dilaksanakan oleh segenap tingkatan pemerintahan, lembaga/instansi serta stakeholder lainnya sesuai dengan Visi yang telah ditetapkan, agar pencapaian tujuan pengelolaan dan pemanfaatan sumber daya air dapat terlaksana dan berhasil dengan baik. Dengan Misi tersebut diharapkan seluruh stakeholder mengenal kewenangan dan posisinya serta mengetahui peran dan fungsinya, program dan kegiatan yang harus dilaksanakan serta hasil yang harus dicapai pada masa-masa yang akan datang. 1. Konservasi sumber daya air yang berkesinambungan; 2. Manajemen sumber daya air yang lebih terkoordinasi dan terintegrasi; 3. Penggunaan sumber daya air secara tepat guna dan adil; 4. Penanganan bencana alam banjir yang lebih responsif; 5. Pemberdayaan peran pemerintah, masyarakat dan swasta; 6. Peningkatan ketersediaan dan aksesibilitas data dan informasi yang lebih “Masyarakat yang sejahtera dengan dukungan perekonomian yang dinamis dan berorientasi global, dalam wilayah Provinsi yang tumbuh berimbang, dengan pemanfaatan sumber daya alam dan lingkungan yang berkelanjutan” 4 - 3 Visi Nasional Pengembangan SDA: “ Penggunaan Air dan Sumber Air bagi Kesejahteraan Rakyat” Misi Nasional Pengembangan SDA: konsisten dalam manajemen dan pengembangan sumber daya air Visi Pembangunan Daerah Provinsi Sumatera Utara : PT. JASAPATRIA GUNATAMA
  • 143.
    Laporan Akhir PenyusunanPola Pengelolaan Sumber Daya Air Wilayah Sungai Asahan. 1. Mencapai masyarakat yang adil dan sejahtera 2. Mendorong terciptanya perekonomian yang dinamis dan mengglobal 3. Menciptakan kondisi antar bagian di wilayah provinsi yang lebih “Kabupaten Simalungun yang Mandiri, Sejahtera melalui Pemberdayaan Ekonomi Kerakyatan dan Institusi yang Prima pada Lima Tahun Mendatang” “Mewujudkan Kabupaten Toba Samosir sebagai wilayah pembangunan pertanian, pariwisata dan industri yang ramah lingkungan dengan meningkatkan sumber daya manusia untuk melaksanakan pembangunan secara merata dan transparan dalam memanfaatkan sumber daya alam secara bijaksana dan berwawasan lingkungan” 1. Memberdayakan masyarakat dan seluruh kekuatan ekonomi daerah 2. Meningkatkan kualitas sumber daya manusia Toba Samosir untuk siap 3. Meningkatkan pembangunan pertanian. 4. Meningkatkan peran serta masyarakat dan swasta untuk saling bahu-membahu 5. Meningkatkan kemampuan aparatur. 6. Meningkatkan kualitas dan kuantitas sarana dan prasarana pendidikan. 4 - 4 Misi Pembangunan Daerah Provinsi Sumatera Utara : berimbang 4. Membangun lingkungan yang lestari dan berkelanjutan Visi Pembangunan Daerah Kabupaten Simalungun : Misi Pembangunan Daerah Kabupaten Simalungun : 1. Meningkatkan hasil pertanian 2. Meningkatkan kualitas dan kuantitas sarana dan prasarana air 3. Peningkatan ketahanan pangan Visi Pembangunan Daerah Kabupaten Toba Samosir : Misi Pembangunan Daerah Kabupaten Toba Samosir : terutama pengusaha kecil. dalam persaingan pada era globalisasi. dalam pembangunan. PT. JASAPATRIA GUNATAMA
  • 144.
    Laporan Akhir PenyusunanPola Pengelolaan Sumber Daya Air Wilayah Sungai Asahan. 7. Memanfaatkan lahan kosong untuk tujuan pengembangan sektor 8. Mewujudkan Daerah Toba Samosir menjadi daerah tujuan wisata. 9. Pemanfaatan dan meningkatkan potensi sumber daya alam. 10. Menjadi sektor industri kecil dan kerajinan rumah tangga. 11. Mewujudkan iklim investasi yang kondusif terhadap investor dalam dan 4.2. Analisis Arahan Tata Ruang 4.2.1. Aspek Tata Ruang Pada WS Asahan Ruang menurut definisinya adalah wadah yang meliputi daratan, ruang lautan dan ruang udara yang termasuk di dalamnya tanah, air, udara, dan benda lainnya serta daya, keadaan (sumberdaya alam, sumberdaya buatan) sebagai satu kesatuan wilayah tempat manusia dengan makhluk hidup lainnya untuk melakukan kegiatan dan memelihara kelangsungan hidupnya. Sedangkan tata ruang adalah wujud pola pemanfaatan ruang wilayah yang mencakup wilayah perkotaan dan pedesaan baik dengan direncanakan maupun tidak. Rencana Tata Ruang Wilayah adalah hasil perencanaan tata ruang berupa arahan kebijaksanaan pemanfaatan ruang terpadu untuk berbagai kegiatan. Rencana Tata Ruang Wilayah yang selanjutnya disingkat RTRW merupakan hasil kebijakan yang dapat mewujudkan keterkaitan antar kegiatan yang memanfaatkan ruang dan kebijakan-kebijakan mengenai kawasan yang harus dilindungi, pengembangan mengenai kawasan budidaya termasuk kawasan produksi dan kawasan permukiman serta wilayah-wilayah yang diprioritaskan pengembangannya. Dalam studi Pola Kebijakan Pengembangan Sumber Daya Air ini, aspek tata ruang merupakan salah satu faktor yang dipertimbangkan dari pengembangan pemanfaatan ruang untuk pemanfaatan sumber daya air bagi keperluan kegiatan masyarakat perkotaan dan perdesaan khususnya Di Provinsi Sumatera Utara. Selanjutnya dalam bahasan aspek tata ruang ini akan melihat gambaran secara makro dari Provinsi Sumatera Utara, yang berkaitan dengan : 1. Letak WS Asahan Secara Regional 2. Konflik Pemanfaatan Ruang 4 - 5 pertanian. luar negeri. PT. JASAPATRIA GUNATAMA
  • 145.
    Laporan Akhir PenyusunanPola Pengelolaan Sumber Daya Air Wilayah Sungai Asahan. 4.2.1.1. Letak WS Asahan Secara Regional; Posisi Ws Asahan apabila dilihat secara konstelasi regional maupun nasional tidak terlepas dari Arahan Rencana Tata Ruang Wilayah Provinsi Sumatera Utara, dimana untuk ini dapat di kategorikan menjadi kawasan tertentu dan kawasan andalan. Untuk kawasan tertentu Berdasarkan Undang-undang Nomor 24 Tahun 1992 tentang Penataan Ruang, kawasan tertentu adalah kawasan yang secara nasional ditetapkan mempunyai nilai strategis yang penataan ruangnya diprioritaskan. Untuk mendukung terciptanya struktur ruang Provinsi Sumatera Utara yang dikehendaki serta mendorong terciptanya pertumbuhan ekonomi yang mantap, maka beberapa kawasan di Provinsi Sumatera Utara ditetapkan sebagai kawasan tertentu yang akan berperan sebagai pendorong pertumbuhan ekonomi nasional, khususnya bagi Provinsi Sumatera Utara. Wewenang pengelolaan kawasan tersebut berada pada Pemerintah dan Pemerintah Provinsi Sumatera Utara. Kawasan tertentu secara nasional di Provinsi Sumatera Utara adalah kawasan perkotaan Mebidang (Medan, Binjai, dan Deli Serdang), dan kawasan lainnya yang diarahkan dalam skala regional Sumatera. Dalam arahan pengembangan rencana tata ruang wilayah Sumatera, Kawasan Danau Toba dan sekitarnya dan Kawasan Ekosistem Leuser (KEL) ditetapkan sebagai kawasan tertentu. Sedangkan untuk Kawasan andalan di Provinsi Sumatera Utara ditetapkan sebagai berikut : 1. Kawasan andalan darat meliputi 6 (enam) kawasan, yaitu : Kawasan Medan dan sekitarnya, Kawasan Rantau Prapat-Kisaran dan sekitarnya, Kawasan Pematang siantar dan sekitarnya, Kawasan Tapanuli dan sekitarnya, Kawasan Danau Toba dan sekitarnya, serta Kawasan Nias dan sekitarnya. 2. Kawasan andalan laut meliputi 3 (tiga) kawasan, yaitu : Kawasan Laut Lhokseumawe-Medan dan sekitarnya, Kawasan Selat Malaka dan sekitarnya, serta Kawasan Nias dan sekitarnya. Pengembangan kawasan andalan laut terintegrasi dan terkait dengan pengembangan kawasan andalan darat. 4 - 6 3. Permasalahan Lingkungan 4. Rencana Pemanfaatan Ruang WS Asahan. PT. JASAPATRIA GUNATAMA
  • 146.
    Laporan Akhir PenyusunanPola Pengelolaan Sumber Daya Air Wilayah Sungai Asahan. Letak WS Asahan secara Regional dapat dilihat Pada Gambar Peta 4.1. sebagai berikut : 4 - 7 PT. JASAPATRIA GUNATAMA
  • 147.
    Laporan Akhir PenyusunanPola Pengelolaan Sumber Daya Air Wilayah Sungai Asahan. 4.2.1.2. Kawasan Andalan di WS Asahan Kawasan Andalan yang dimaksud disini adalah kawasan-kawasan sepanjang Wilayah Sungai Asahan yang mempunyai potensi pengembangan bagi sektor unggulan. Kawasan Andalan merupakan kawasan strategis yang ditentukan berdasarkan potensi yang ada, mempunyai sektor-sektor unggulan berdasarkan sumberdaya alam kawasan, memiliki aglomerasi pusat-pusat permukiman perkotaan dan kegiatan produksi serta mempertimbangkan perkembangan daerah sekitarnya. Sedangkan Kawasan Andalan Cepat Tumbuh adalah kawasan strategis yang mempunyai potensi sektor unggulan dan memiliki keterkaitan dengan aglomerasi pusat-pusat permukiman perkotaan dan kegiatan produksi, kawasan tersebut berpotensi untuk mempercepat pertumbuhan daerah sekitarnya dan merupakan suatu kesatuan ekonomi dan sosial budaya dalam suatu struktur wilayah nasional. Dalam Pedoman Pengembangan Kawasan Andalan telah ditetapkan kriteria kawasan andalan cepat tumbuh, yaitu kawasan yang : - memiliki potensi pengembangan kawasan (lebih dari 1 sektor unggulan) yang dapat dijual dan secara ekonomis dapat memacu pertumbuhan wilayah/kawasan yang bersangkutan. - mempunyai potensi sebagai kota/pusat permukiman/pertumbuhan yang - mempunyai Rencana Tata Ruang (umum atau detail) sebagai arahan - mempunyai fasilitas sosial ekonomi kawasan, dan PDRB rata-ratanya diatas - mempunyai fasilitas prasarana dan sarana perkotaan yang memadai. - mempunyai kebijakan investasi yaitu kemudahan perizinan, kemudahan Kajian terbaru dari Review RTRW Nasional telah menetapkan klasifikasi dan kriteria baru tentang kawasan andalan, dalam hal ini ada 3 (tiga) jenis kawasan andalan menurut review tersebut , yaitu : - Kawasan Andalan Berkembang - Kawasan Andalan Prospektif Untuk Berkembang - Kawasan Andalan Laut 4 - 8 termasuk dalam aglomerasi kawasan andalan/cepat tumbuh. kebijakan pembangunan kawasan. PDRB Nasional. kredit dan permodalan. PT. JASAPATRIA GUNATAMA
  • 148.
    Laporan Akhir PenyusunanPola Pengelolaan Sumber Daya Air Wilayah Sungai Asahan. Kawasan dengan uraian seperti di atas diklasifikasikan menjadi kawasan andalan. Adapun arahan pengembangan untuk Kawasan Andalan adalah sebagai berikut : o Keseimbangan pertumbuhan nasional dan daerah harus dijadikan perhatian o Keselarasan pertumbuhan antar wilayah dan antar sektor harus tetap memperhatikan semua kebijakan yang menyangkut kawasan-kawasan strategis lainnya yang telah ada. o Pengembangan kawasan andalan harus merupakan pendorong peningkatan pertumbuhan ekonomi kawasan yang diharapkan dapat mempengaruhi kawasan di sekitarnya. o Pengembangan kawasan andalan harus ditujukan untuk meningkatkan kesejahteraan masyarakat melalui upaya peningkatan pertumbuhan ekonomi dengan tetap mempertimbangkan kelestarian fungsi lingkungan hidup serta meningkatkan daya dukung lingkungan. o Pengembangan kawasan andalan harus berperan mendorong pertumbuhan ekonomi bagi kawasan itu sendiri dan kawasan di sekitarnya untuk memeratakan pemanfaatan ruang wilayah nasional serta pengembangan antar wilayah. o Pengembangan kawasan andalan merupakan kebijakan dalam memeratakan pembangunan nasional sesuai dengan potensi wilayah dalam bentuk sektor unggulan. o Untuk memperoleh hasil yang optimal, maka dalam pengembangan o Hasil pemantauan dan evaluasi perkembangan kawasan andalan dapat menjadi masukan bagi perumusan kebijakan dan strategi pengembangan kawasan andalan berikutnya. Berkaitan dengan kriteria seperti bahasan diatas, maka yang terdapat pada WS Asahan di tetapkan 2 (dua) kawasan andalan dengan pusat pelayanannya masing-masing, sebagai pola pengembangan dan penggerak ekonomi wilayah. Kedua kawasan andalan dimaksud adalah sebagai berikut: 1. Kawasan Andalan Rantau Prapat – Kisaran dan sekitarnya, dimana Kota Tanjungbalai dikembangkan sebagai pusat pelayanan sekunder A dan diarahkan untuk menjadi pusat bagi pengembangan kawasan andalan Rantau Prapat-Kisaran dan sekitarnya. Sektor unggulan yang dikembangkan 4 - 9 utama dalam pengembangan kawasan andalan kawasan andalan dilakukan pemantauan dan evaluasi secara berkala. PT. JASAPATRIA GUNATAMA
  • 149.
    Laporan Akhir PenyusunanPola Pengelolaan Sumber Daya Air Wilayah Sungai Asahan. meliputi perkebunan, pertanian tanaman pangan, dan industri. Kawasan andalan Rantau Prapat - Kisaran didukung pula oleh pengembangan kawasan andalan laut Selat Malaka dan sekitarnya. Sektor unggulan kawasan laut tersebut adalah perikanan dan pertambangan. Pelabuhan Tanjungbalai dikembangkan sebagai pelabuhan regional untuk mendukung pengembangan kawasan andalan Rantau Prapat - Kisaran. 2. Kawasan Andalan Danau Toba dan Sekitarnya, dimana Kota Balige dikembangkan sebagai pusat pelayanan sekunder B dan diarahkan sebagai pusat pengembangan kawasan andalan Danau Toba dan sekitarnya. Sektor unggulan yang dikembangkan adalah pariwisata, pertanian tanaman pangan, dan industri. Untuk lebih jelasnya, Pengembangan Kawasan Andalan di WS Asahan dapat dilihat pada Gambar Peta 4.2 sebagai berikut: 4 - 10 PT. JASAPATRIA GUNATAMA
  • 150.
    Laporan Akhir PenyusunanPola Pengelolaan Sumber Daya Air Wilayah Sungai Asahan. Kawasan Andalan di SWS Asahan 4.2.1.3. Konflik Pemanfaatan Ruang di WS Asahan Arahan pemanfaatan ruang dalam Rencana Umum Tata Ruang Wilayah sepanjang Sungai Asahan masih mengacu dalam Rencana Umum Tata Ruang Wilayah Provinsi, dimana dalam arahannya terjadi beberapa konflik pemanfatan ruang. Konflik pemanfaatan ruang ini berpengaruh terhadap kondisi lingkungan yang berakibat banjir longsor dan sedimentasi serta bencana alam yang tidak diinginkan. Selengkapnya dapat dilihat pada Gambar 4.3. Dalam rangka mengendalikan pemanfaatan lahan serta untuk mencapai keseimbangan kepentingan sosial, ekologi dan ekonomi, perlu diarahkan penggunaan areal untuk kepentingan budidaya dan areal yang harus tetap dipertahankan sebagai kawasan lindung. 4 - 11 Gambar Peta 4.2 PT. JASAPATRIA GUNATAMA Kawasan Andalan Rantau Prapat - Kisaran Kawasan Andalan Danau Toba Dan Sekitarnya
  • 151.
    Laporan Akhir PenyusunanPola Pengelolaan Sumber Daya Air Wilayah Sungai Asahan. Akan tetapi seiring dengan meningkatnya laju pertumbuhan penduduk dan laju pembangunan, perencanaan pemanfaatan ruang tersebut sangat sulit untuk tetap dipertahankan. Hal ini disebabkan semakin meningkatnya kebutuhan lahan untuk kehidupan masyarakat maupun untuk kepentingan pembangunan non kehutanan yakni dilakukan dengan mengkonversikan areal-areal yang sebetulnya layak untuk tetap dipertahankan sebagai kawasan lindung. Di WS Asahan khususnya di Kawasan Danau Toba, dapat ditemui adanya konflik lahan, dimana Tutupan lahan (vegetasi) sangat penting untuk menjaga kelestarian alam, menyangkut konservasi tanah dan air, menjaga keseimbangan ekosistem dan juga keindahan alam. Dikawasan Danau Toba saat ini vegetasi merupakan salah satu masalah karena lebih dari 70 % disekitar pinggiran Danau Toba telah gundul, padahal kemiringan lereng dominan >25 %. Dan yang paling mengkhawatirkan lagi pada kondisi tutupan lahan yang dominan gundul tersebut masih terjadi lagi penebangan yang terus berlangsung saat ini seperti yang terjadi di Pulau Samosir (Kecamatan Onan Runggu), diperkirakan dalam tempo 2 (dua) tahun mendatang kawasan pinggiran Danau Toba ini akan habis/gundul, sementara reboisasi yang dilakukan tidak berhasil karena sering terbakar. Diharapkan penebangan pohon pinus yang masih berlangsung saat ini, bila tidak ditindak tegas akan terus terjadi secara berulang-ulang, karena untuk menghutankan kembali jauh lebih sulit dilakukan. Hutan umumnya dijumpai di puncak perbukitan dan gunung serta pada lahan berlereng terjal, semak dan padang rumput dijumpai berselang-seling membentuk mosaic mulai dari puncak gunung sampai ke tepi danau, sedang lahan terbuka umumnya dijumpai pada tebing. 4 - 12 PT. JASAPATRIA GUNATAMA
  • 152.
    Laporan Akhir PenyusunanPola Pengelolaan Sumber Daya Air Wilayah Sungai Asahan. 4 - 13 Gbr Pe ta 4.3 Konflik Pema nfa a ta n La ha n d i SWS Asa ha n Adanya Kegiatan Untuk Kawasan Budidaya Pada Kawasan Lindung Disekitar Danau Toba PT. JASAPATRIA GUNATAMA Berkembangnya Hutan Produksi Mengakibatkan terjadinya Diversifikasi Tanaman Pangan dan Perkebunan Penanganan Kawasan Pemanfaatan Ruang yang Bermasalah Untuk memperoleh kepastian dalam penetapan pemanfaatan ruang di wilayah Provinsi Sumatera Utara, telah dilakukan pemaduserasian pemanfaatan ruang yang ditetapkan Gubernur Sumatera Utara melalui keputusan nomor 650/458/BPSU/1997. Dalam implementasinya, ketepatan pemanfaatan ruang di beberapa lokasi tidak dapat dicapai, sehingga menimbulkan ketidaksesuaian kepentingan antara upaya pelestarian lingkungan dengan pengembangan kegiatan budidaya. Kegiatan budidaya perkebunan, pertanian lahan kering, dan sebagainya telah memanfaatkan kawasan yang diarahkan berfungsi lindung, yang antara lain ditetapkan sebagai hutan lindung. Untuk memberikan kepastian pemanfaatan ruang sesuai dengan skala ruang, ketersediaan data dan informasi, serta penyesuaian kepentingan para pihak, maka dalam RTRWP Sumatera Utara 2003-2018 dilakukan identifikasi kawasan yang pemanfaatan ruangnya bermasalah.
  • 153.
    Laporan Akhir PenyusunanPola Pengelolaan Sumber Daya Air Wilayah Sungai Asahan. Penangguhan penetapan pemanfaatan ruang pada kawasan ini ditujukan untuk : 1. Memperoleh dukungan dan informasi yang lebih lengkap dan akurat bagi 2. Memperoleh data dan informasi yang lebih lengkap dan akurat untuk mengkaji dampak yang ditimbulkan oleh kegiatan budidaya yang sedang berlangsung. 3. Memperoleh kesepakatan para pihak sesuai dengan kepentingan dan 4. Memperoleh ketepatan pengambilan keputusan sesuai dengan skala ruang perencanaan, dimana pemanfaatan ruang untuk beberapa kawasan perlu ditetapkan pada rencana tata ruang yang lebih rinci. Ruang bermasalah yang dalam kerangka waktu dan kedalaman substansinya belum diatur dalam RTRWP Sumatera Utara 2003-2018 akan memperoleh penetapan pemanfaatan ruangnya melalui mekanisme pembangunan lainnya. Namun dalam RTRWP Sumatera Utara 2003-2018 dilakukan penetapan pemanfaatan ruang sementara (temporary use) sesuai dengan kriteria tertentu. Pada hakekatnya, keputusan perencanaan ruang bermasalah ini menyangkut substansi pengaturannya, juga menyangkut kewenangan kelembagaan yang mengaturnya seperti untuk proses pelepasan kawasan hutan harus melalui Pemerintah Pusat. Beberapa kriteria yang dipertimbangkan dalam menetapkan pemanfaatan ruang yang bermasalah untuk sementara meliputi : 1. Pemanfaatan sementara tidak menimbulkan dampak negatif terhadap 2. Pemanfaatan sementara tidak ditujukan bagi investasi jangka panjang 3. Pemanfaatan sementara menjamin pemulihan (reversible) kondisi lingkungan 4. Pemanfaatan sementara dapat memberikan manfaat bagi masyarakat 5. Pemanfaatan sementara menjamin kemungkinan perubahan menuju 4 - 14 delineasi kegiatan yang menimbulkan ketidaksesuaian kepentingan. kewenangan masing-masing untuk keputusan pemanfaatan ruang. ruang yang bersangkutan maupun di sekitarnya. dalam jumlah besar. setempat dan sekitarnya. umum. pemanfaatan ruang yang lebih pasti. PT. JASAPATRIA GUNATAMA
  • 154.
    Laporan Akhir PenyusunanPola Pengelolaan Sumber Daya Air Wilayah Sungai Asahan. Dalam kerangka waktu perencanaan RTRWP Sumatera Utara 2003-2018, pemanfaatan sementara yang dimungkinkan untuk suatu pemanfaatan ruang kawasan yang bermasalah adalah : 1. Kondisi status quo hingga terbit keputusan yang mengatur pemanfaatannya. 2. Pertanian lahan kering dan sejenisnya dengan pengawasan yang ketat. 3. Melalui reboisasi, jika dana untuk kegiatan tersebut memungkinkan. Untuk menuju pemanfaatan ruang dengan ketetapan yang mengikat para pihak, beberapa alternatif tindakan yang perlu dilakukan adalah sebagai berikut : 1. Menyiapkan kelengkapan data dan informasi untuk memperoleh 2. Merumuskan dampak negatif, implikasi biaya, dan eksternalitas yang 3. Merumuskan kesepakatan antar pihak yang berwenang untuk memutuskan 4. Melakukan mediasi antar pihak untuk memperoleh solusi yang dapat diterima 5. Mengatur pemanfaatan ruangnya dalam rencana tata ruang yang lebih rinci Keputusan pemanfaatan ruang yang bermasalah melibatkan kewenangan Pemerintah Pusat, Pemerintah Provinsi, atau Pemerintah Kabupaten/Kota dan mempedomani kriteria dan peraturan perundang-undangan yang berlaku, dalam rangka : 1. Penetapan keputusan yang mengikat para pihak. 2. Perencanaan tata ruang wilayah dan kegiatan. 3. Pemanfaatan ruang dan pengelolaan kegiatan. 4. Pengawasan pemanfaatan ruang dan kegiatan. 5. Pengendalian pemanfaatan ruang dan kegiatan. 4.2.1.4. Permasalahan Lingkungan di WS Asahan Di dalam konteks penataan ruang wilayah, ada beberapa permasalahan yang dihadapi dalam pemanfaatan dan penataan kawasan, permasalahan ini sangatlah berpengaruh dalam arahan pemanfaatan ruang yang akan datang seperti Gambar 4.4. 4 - 15 kesepakatan atau keputusan yang berwenang. ditimbulkan oleh pemanfaatannya saat ini. pemanfaatan ruang dan memberikan ketetapan akhir. masing-masing pihak. sesuai dengan skala ruang. PT. JASAPATRIA GUNATAMA
  • 155.
    Laporan Akhir PenyusunanPola Pengelolaan Sumber Daya Air Wilayah Sungai Asahan. Permasalahan lingkungan di WS Asahan salah satunya yang menonjol adalah permasalahan lingkungan disekitar Danau Toba, secara tidak langsung kegiatan-kegiatan masyarakat dalam rangka menunjang/memenuhi penghidupan yang cenderung merusak lingkungan sudah terjadi. Konflik-konflik kepentingan dalam berusaha sudah terjadi. Sebagai contoh, untuk usaha penghidupan masyarakat, tumbuh kegiatan budidaya perikanan dengan keramba/jaring apung. Untuk usaha ini tidak ada penataan, dimana seharusnya usaha itu dilakukan. Akibat yang timbul, kegiatan wisata air seperti berenang pada tempat-tempat tertentu tidak dapat lagi dilakukan karena kualitas airnya sudah kotor. Lebih lanjut, tumbuhnya budidaya ikan di keramba yang tidak tertata mendorong tumbuhnya enceng gondok secara lebih merata/meluas yang merusak keindahan Danau Toba. Kegiatan penebangan pohon pinus masih berlangsung sehingga hutan semakin gundul dan erosi meningkat, dimana sungai-sungai yang mengalir ke danau dari pulau Samosir sudah tidak jernih lagi karena erosi yang terjadi akibat penggundulan hutan, disamping itu pada musim kemarau terdapat daerah-daerah Bahwa ketidakmampuan sektor pariwisata memberikan penghidupan masyarakat dan terjadinya penurunan kualitas lingkungan memerlukan suatu langkah terobosan yang dapat mendobrak hambatan-hambatan yang ada seperti koordinasi antar daerah dan tidak terintegrasinya kegiatan wisata yang ada. Untuk itu diperlukan suatu kebijakan pemerintah dimana peran pemerintah pusat diperlukan dalam rangka memperkuat koordinasi dan juga dalam upaya pengembangan dan pembangunan infrastruktur pendukung kegiatan pariwisata. Didalam amandemen PP 47/1997 sudah diusulkan untuk menetapkan Kawasan Danau Toba sebagai Kawasan Tertentu. Dengan penetapan ini maka peran serta aktif pemerintah pusat untuk mendorong pembangunan Kawasan Danau Toba dapat dilakukan. Hal ini juga sejalan dengan permasalahan yang ada tidak lagi pada persoalan ekonomi dimana pengembangan kawasan andalan didasari oleh pengembangan sektor ekonomi, tetapi juga terdapat masalah penurunan kualitas lingkungan yang sudah cukup memprihatinkan dimana upaya untuk penanganan masalah lingkungan sudah berada “diluar” konsep pengembangan kawasan andalan. Dalam upaya pembangunan Kawasan Danau Toba, langkah-langkah yang diambil harus sejalan dengan program Propenas dimana beberapa program Propenas yang perlu mendapat perhatian serius adalah dalam upaya 4 - 16 kekeringan di pulau Samosir. PT. JASAPATRIA GUNATAMA
  • 156.
    Laporan Akhir PenyusunanPola Pengelolaan Sumber Daya Air Wilayah Sungai Asahan. pengembangan ekonomi wilayah harus diorientasikan pada pemberdayaan masyarakat dimana peran aktif masyarakat harus ditumbuhkembangkan, pengembangan usaha pariwisata harus seiring sejalan dengan upaya pelestarian lingkungan, dan perlu penguatan lembaga-lembaga baik pemerintah maupun non pemerintah dalam mengembangkan Kawasan Danau Toba. Dilihat dari sudut pandang kebijakan Provinsi Sumatera Utara, Kawasan Danau Toba diarahkan sebagai kawasan lindung dan kawasan budidaya. Secara tegas kebijakan yang ada lebih mengarah pada penataan pemanfaatan ruang sehingga jelas kawasan lindung, penyangga dan budidaya. Fokus hanya pada upaya pelestarian lingkungan tanpa juga memberikan solusi pada persoalan kehidupan ekonomi masyarakat, maka dikuatirkan upaya-upaya pelestarian yang diharapkan tidak berhasil. Dibentuknya Lembaga/Badan Koordinasi Pelestarian Ekosistem Danau Toba tidak salah, tetapi akan sulit untuk berhasil jika upaya pelestarian ekosistem itu tidak ditumbuhkembangkan didalam masyarakat itu sendiri. Badan ini dengan berbagai keterbatasan dan kendala yang ada akan sulit untuk bergerak jika terfokus pada upaya pelestarian ekosistem semata. Persoalan yang dihadapi masyarakat sudah sangat jelas yaitu usaha-usaha yang mereka lakukan bahkan sampai merusak ekosistem juga belum mampu memenuhi kebutuhan kehidupannya. Menghadapi persoalan pengembangan pariwisata di Kawasan Danau Toba ini, pihak pemerintah Provinsi juga harus masuk kepada persoalan lokal masyarakat yaitu persoalan penghidupan ekonomi. Membantu mengembangkan usaha ekonomi masyarakat sambil membangun kesadaran dalam masyarakat bahwa kelestarian ekosistem Danau Toba merupakan asset mereka dan dapat menjadi sumber penghidupan harus terus ditumbuhkembangkan. Untuk itu peran aktif pemerintah Provinsi sebagai koordinasi dan integrasi lintas daerah dan lintas sektor harus dijalankan. Telah terjadi penurunan kualitas lingkungan dan sediaan sumber daya alam di Kawasan Danau Toba akibat adanya aktivitas manusia baik yang dilakukan oleh pihak-pihak swasta maupun oleh kegiatan masyarakat setempat. Sering terjadi kebakaran hutan dan lahan di kawasan Danau Toba khususnya di daerah Kawasan tangkapan air terbesar Danau Toba yaitu Pulau Samosir. Kebakaran tersebut lebih dipicu akibat pembukaan lahan perkebunan, HTI, perambahan 4 - 17 PT. JASAPATRIA GUNATAMA
  • 157.
    Laporan Akhir PenyusunanPola Pengelolaan Sumber Daya Air Wilayah Sungai Asahan. hutan dan aktivitas lainnya yang tidak memperhatikan daya dukung lingkungannya sehingga ketika musim kemarau tiba, lahan menjadi kering dan mudah terbakar. Keadaan ini akan signifikan mencemarkan udara, tanah, air, dan bakan terjadi bencana alam seperti banjir pada wilayah tertentu di kawasan Danau Toba, tanah longsor khususnya pada bukit-bukit yang memiliki derajat kemiringan > 40%. Kemudian dari permasalahan lingkungan tersebut, maka perlu adanya suatu pemulihan yang sifatnya kebijakan operasional, untuk itu dibawah ini akan digambarkan beberapa Kebijakan operasional dalam pemulihan dan pelestarian Kawasan Danau Toba untuk itu dapat dirumuskan sebagai berikut : 1. Aspek Lingkungan Hidup a. Memulihkan kondisi lahan melalui usaha konservasi yaitu : 1) Upaya reboisasi pada lahan (kawasan) hutan atau non budidaya 2) Upaya penghijauan pada lahan budidaya 3) Upaya pembuatan bangunan teknik sipil konservasi berupa waduk, 4) Pengembangan sistem pertanian yang akrab lingkungan pada lahan 5) Menghentikan kegiatan perambahan hutan dan penebangan liar. b. Memulihkan kondisi dan melestarikan lingkungan kawasan Danau Toba dengan upaya : 1) Memelihara volume air Danau Toba pada ketinggian 904 s/d 905 m dpl. Dengan cara meningkatkan debit air yang masuk ke dalam Danau Toba sebagai hasil upaya rehabilitasi lahan dan konservasi tanah. 4 - 18 chekdam, rorak, guludan dsb. budi daya dan penghijauan sempadan sungai. 2) Mengendalikan pencemaran dan kerusakan lingkungan. PT. JASAPATRIA GUNATAMA
  • 158.
    Laporan Akhir PenyusunanPola Pengelolaan Sumber Daya Air Wilayah Sungai Asahan. 4 - 19 Telah terjadinya Penurunan Kualitas Lingkungan di Kawasan Danau Toba akibat adanya Aktifitas Manusia PT. JASAPATRIA GUNATAMA Adanya Kegiatan Pembakaran Akibat Pembukaan Lahan Perkebunan, HTI dan Perambahan Hutan Gbr Pe ta 4 .4 Pe rma sa la ha n Lingkunga n d i SWS Asa ha n 4.2.1.5. Arahan Pemanfaatan Ruang di WS Asahan Undang-undang No: 24 Tahun 1992 tentang Penataan Ruang menjelaskan bahwa rencana tata ruang merupakan penjabaran strategi dan arahan kebijakan pemanfaatan ruang ke dalam bentuk pemanfaatan ruang yang lebih rinci. Arahan pemanfaatan ruang WS Asahan terdiri dari : 1). Kawasan Lindung Kawasan lindung adalah kawasan yang ditetapkan dengan fungsi utama melindungi kelestarian lingkungan hidup yang mencakup sumberdaya alam dan sumberdaya buatan.
  • 159.
    Laporan Akhir PenyusunanPola Pengelolaan Sumber Daya Air Wilayah Sungai Asahan. a. Kawasan yang memberikan perlindungan kawasan bawahannya, yaitu b. Kawasan perlindungan setempat, meliputi; sempadan pantai, sempadan sungai, kawasan sekitar danau/waduk, dan kawasan sekitar mata air, kawasan terbuka hijau kota (termasuk di dalamnya hutan kota). c. Kawasan suaka alam yang meliputi : kawasan cagar alam dan suaka marga d. Kawasan pelestarian alam yang meliputi : taman nasional, taman hutan raya, e. Kawasan cagar budaya. f. Kawasan rawan bencana alam yang meliputi kawasan rawan gempa bumi, g. Kawasan lindung lainnya yang meliputi : kawasan pantai berhutan bakau. untuk kawasan lindung jenis pemanfaatan lahannya terdiri dari Hutan, Danau sekitar mata air. 2). Kawasan Budidaya Arahan yang ada tentang kawasan budidaya adalah PP No. 47 Tahun 1997 dan Keppres No.57 tahun 1989. Menurut PP dan Keppres ini yang dimaksud dengan kawasan budidaya adalah kawasan yang ditetapkan dengan fungsi utama untuk dibudidayakan atas dasar kondisi dan potensi sumber daya alam, sumber daya manusia dan sumber daya buatan. Arahan pola pemanfaatan ruang yang dikembangkan adalah dengan menggunakan pendekatan cekungan aliran sungai dan pendekatan cekungan air tanah. Cekungan aliran sungai Kawasan Danau Toba terdiri dari 26 sub-DAS, dan pada pada masing-masing sub-DAS yang masih alami minimal 30% dari luasnya dipertahankan sebagai kawasan lindung yang ditempatkan pada bagian hulunya, sedangkan bagi sub-DAS yang telah dibudidayakan perlu dilakukan rehabilitasi fungsi lindung hingga tercapai ketentuan tersebut. Kawasan budidaya dimanfaatkan untuk kehutanan, pertanian dan pariwisata serta untuk 4 - 20 kawasan hutan lindung, dan kawasan resapan air. satwa. dan taman wisata alam. kawasan tanah longsor, kawasan banjir. Kawasan budidaya meliputi : a. Kawasan hutan produksi b. Kawasan hutan rakyat c. Kawasan pertambangan d. Kawasan permukiman yang tersebar sepanjang WS Asahan PT. JASAPATRIA GUNATAMA
  • 160.
    Laporan Akhir PenyusunanPola Pengelolaan Sumber Daya Air Wilayah Sungai Asahan. permukiman dan prasarana pada tempat tertentu sesuai dengan struktur tata ruang yang diinginkan. Pola pemanfaatan ruang secara umum menunjukkan suatu kesatuan ruang yang digunakan untuk jenis pemanfaatan tertentu dan saling terkait antar pola keruangan yang diharapkan dapat serasi dan terpadu. Pola pemanfaatan ruang ini memiliki beberapa jenis pengelompokan diantaranya berupa pemanfaatan ruang untuk area terbangun seperti permukiman, perkantoran, area komersil, dan lain-lain. Selain itu pemanfaatan ruang dapat juga dikelompokkan untuk area hutan, pertanian, dan pariwisata. Untuk menjaga kelestarian dan kestabilan lingkungan/ekosistem, pemanfaatan ruang biasanya dibedakan untuk pemanfaatan kawasan budidaya dan pemanfaatan kawasan lindung. 1. Kawasan Budidaya Pemanfaatan lahan untuk kawasan budidaya cukup beraneka ragam dari mulai untuk permukiman sampai pemanfaatan untuk pertanian, perkebunan bahkan hutan. Yang terpenting adalah pemanfaatan lahan untuk budidaya tidak melanggar batasan dan kriteria kawasan lindung. Berbagai aktivitas yang memanfaatkan lahan yang tergolong kawasan budidaya secara tidak langsung akan menimbulkan kebutuhan akan luasan lahan. a. Perumahan Perkiraan kebutuhan lahan untuk hunian dihitung berdasarkan standar untuk menentukan luas perpetakan tanah untuk rumah (Buku Petunjuk perencanaan Kawasan Perumahan PU 1987). Untuk menentukan luas minimum rata-rata dari perpetakan tanah harus dipertimbangkan faktor-faktor kehidupan manusia, faktor alam, dan peraturan bangunan setempat. Kebutuhan lahan di Kawasan Danau Toba, untuk perumahan pada tahun 2013 diperkirakan dibutuhkan lahan sekitar 3.437 Ha. Pengalokasian lahan untuk perumahan ini ditujukan di kawasan budidaya dengan tingkat kemiringan lahan yang sesuai dan memenuhi aspek keamanan (bukan rawan bencana). b. Kawasan budidaya kehutanan Kawasan budidaya hutan ini terdiri dari kawasan hutan produksi terbatas, hutan produksi tetap dan hutan konversi. Yang termasuk hutan produksi terbatas pada kawasan Danau Toba terdapat di Kabupaten Simalungun bagian selatan dan Asahan. Yang termasuk hutan produksi tetap meliputi Kabupaten Simalungun 4 - 21 PT. JASAPATRIA GUNATAMA
  • 161.
    Laporan Akhir PenyusunanPola Pengelolaan Sumber Daya Air Wilayah Sungai Asahan. bagian barat, Taput bagian Danau Toba dan Dairi Bagian Danau Toba. Sedangkan yang termasuk hutan konversi terdapat di Kabupaten Simalungun. c. Kawasan budidaya pertanian Terdiri dari Kawasan budidaya pertanian tanaman pangan, tanaman perkebunan, peternakan dan budidaya perikanan. Pertanian tanaman pangan meliputi pertanian lahan basah dan lahan kering yang terdapat di Kabupaten Karo, Taput, Tobasa, Dairi dan Simalungun. Pertanian tanaman perkebunan dengan jenis tanaman seperti kelapa sawit, kelapa, karet, kopi, coklat dan tebu terdapat di Karo, Dairi, Taput dan Tobasa. Pertanian budidaya peternakan dengan jenis ternak besar, ternak kecil dan unggas dikembangkan di kabupaten Taput, Tobasa, Dairi, Karo dan Simalungun. Sedangkan Pertanian budidaya perikanan khususnya perikanan darat dikembangkan di seluruh kabupaten/kota pada kawasan Danau Toba. Selain kawasan budidaya pertanian, terdapat juga kawasan budidaya non pertanian terdiri dari kawasan pertambangan, industri dan pariwisata. Kawasan pertambangan meliputi jenis-jenis tambang galian golongan C, migas dan mineral yang terdapat di seluruh Kabupaten di Kawasan danau Toba. Kawasan pengembangan industri di Kawasan Danau Toba meliputi pengembangan industri kecil baik industri pengolahan hasil pertanian maupun jenis industri rumah tangga lainnya yang terdapat di seluruh Kabupaten. 2. Kawasan Lindung Beberapa jenis Kawasan lindung beserta fungsinya yang dapat dikembangkan di Kawasan Danau Toba adalah sebagai berikut : a. Kawasan yang memberikan perlindungan kawasan bawahannya Kawasan lindung ini memiliki fungsi hidrologis untuk pencegahan banjir, menahan erosi, dan sedimentasi serta mempertahankan persediaan sumberdaya air. Yang termasuk dalam fungsi ini meliputi Huta Ginjang (Tobasa) dan Muara (Taput). b. Suaka alam dan Suaka Margasatwa Ditujukan untuk melindungi keanekaragaman hayati, ekosistem dan keunikan alam. Yang termasuk dalam fungsi ini tidak terdapat dalam Kawasan Danau Toba. (sumber RTRWP Sumut) 4 - 22 PT. JASAPATRIA GUNATAMA
  • 162.
    Laporan Akhir PenyusunanPola Pengelolaan Sumber Daya Air Wilayah Sungai Asahan. c. Kawasan rawan bencana Kawasan yang tergolong rawan bencana adalah kawasan yang berpotensi tinggi mengalami bencana alam seperti letusan gunung berapi, gempa bumi, longsor, dan sebagainya. Yang termasuk dalam fungsi ini meliputi sekeliling Danau Toba. (sumber RTRWP Sumut) d. Kawasan perlindungan setempat Kawasan ini berfungsi melestarikan/melindungi kerusakan fisik setempat akibat kegiatan budidaya. Yang termasuk dalam fungsi ini meliputi seluruh sempadan sungai, sempadan pantai, sekitar mata air di kawasan Danau Toba. (sumber RTRWP Sumut). Kawasan perlindungan setempat terdiri dari tiga klasifikasi yaitu sempadan pantai, sempadan sungai dan kawasan sekitar danau/waduk/dam. 1. Sempadan Pantai Sempadan pantai sekurang-kurangnya adalah 100 meter dari titik tertinggi muka air ke arah darat. Langkah-langkah pengelolaan ruang yang disusun bagi kawasan ini terutama adalah perlindungan terhadap kawasan sempadan pantai, yaitu :  Pencegahan dilakukannya kegiatan budidaya di sepanjang pantai  Pengembalian fungsi lindung pantai yang mengalami kerusakan.  Pengembangan pariwisata pantai tetap menjamin fungsi lindung Kawasan sempadan sungai terdapat di sepanjang sungai-sungai yang ada di wilayah Kawasan Danau Toba. Kebijaksanaan pemanfaatan ruang diutamakan bagi perlindungan kawasan sempadan sungai yang meliputi :  Pencegahan dilakukannya kegiatan budidaya di sepanjang sungai yang dapat mengganggu atau merusak kualitas air, kondisi fisik pinggir dan dasar sungai serta mengamankan aliran sungai. 4 - 23 sehingga kelestarian fungsi pantai terjaga. sepanjang sempadan pantai. 2. Sempadan Sungai  Pengendalian kegiatan yang telah ada di sekitar sungai. PT. JASAPATRIA GUNATAMA
  • 163.
    Laporan Akhir PenyusunanPola Pengelolaan Sumber Daya Air Wilayah Sungai Asahan. Selanjutnya penetapan lebar sempadan sungai adalah sebagai berikut :  Sekurang-kurangnya 100 (seratus) meter di kiri kanan sungai besar dan 50 (lima puluh) meter di kiri kanan anak sungai yang berada di luar permukiman.  Untuk sungai di kawasan pemukiman berupa sempadan sungai yang diperkirakan cukup untuk dibangun jalan inspeksi antara 10 (sepuluh) meter sampai 15 (lima belas) meter. Perlindungan dilakukan untuk melindungi danau dari kegiatan budidaya atau aktifitas pembangunan yang dapat mengganggu kelestarian fungsi danau. Kriteria kawasan sekitar danau/kolong adalah daratan sepanjang tepian danau yang lebarnya proporsional dengan bentuk dan kondisi fisik danau kolong antara 50 (lima puluh) meter sampai 100 (seratus) meter dari titik pasang tertinggi ke arah darat. a. Perlindungan Kawasan Sekitar Waduk dan Mata Air Perlindungan terhadap sekitar waduk dilakukan untuk melindungi waduk dari kegiatan budidaya yang dapat mengganggu kelestarian waduk. Kriteria kawasan sekitar waduk adalah daratan sepanjang tepian waduk yang lebarnya proporsional dalam bentuk dan kondisi antara 50 – 100 meter dari titik pasang tertinggi ke arah darat. Perlindungan terhadap kawasan sekitar mata air dilakukan untuk melindungi mata air dari kegiatan budidaya yang dapat merusak kualitas air dan kondisi fisik kawasan sekitarnya. Kriteria kawasan sekitar mata air adalah sekurang-kurangnya b. Perlindungan Kawasan Hutan Kota Dilakukan dalam rangka konservasi sumber daya alam untuk mencegah terjadinya erosi, bencana banjir, sedimentasi, dan menjaga fungsi hidrologis tanah untuk menjamin ketersediaan unsur hara tanah, air tanah, dan air permukaan dan berfungsi sebagai sarana rekreasi. 4 - 24 3. Perlindungan terhadap Kawasan Sekitar Danau dengan jari-jari 200 meter di sekitar mata air. PT. JASAPATRIA GUNATAMA
  • 164.
    Laporan Akhir PenyusunanPola Pengelolaan Sumber Daya Air Wilayah Sungai Asahan. Kriteria kawasan hutan kota :  Kawasan hutan dengan faktor-faktor lereng lapangan, jenis tanah, curah  Kawasan hutan yang mempunyai lereng lapangan 40 % atau lebih  Kawasan hutan yang mempunyai ketinggian di atas permukaan laut 2000 c. Perlindungan Kawasan Hijau Kawasan hijau adalah kawasan yang dapat berfungsi sebagai paru-paru kota, fasilitas dan untuk keindahan kota, taman, lapangan olah raga, penghijauan di jalur jalan, zona penyanggah areal konservasi dan daerah bantaran sungai. Kriteria kawasan hijau adalah : kawasan alam, menarik, mudah dikunjungi dan nilai pelestariannya rendah. d. Kawasan Cagar Budaya Merupakan perlindungan terhadap kawasan cagar budaya dilakukan untuk melindungi kekayaan budaya bangsa. Dalam wilayah Kawasan Danau Toba yang perlu ditetapkan sebagai cagar budaya adalah makam/monument Sisingamangaraja, Kompleks Nonmensen, dan lain-lain. e. Kawasan Rawan Bencana Kawasan yang berbahaya baik karena ancaman bahaya longsor, rawan banjir ataupun potensi bencana lainnya. Rencana penggunaan lahan WS Asahan dapat dilihat pada Gambar 4.5 dan Tabel 4.1. 4 - 25 hujan yang melebihi nilai 175 (seratus tujuh puluh lima). meter atau lebih PT. JASAPATRIA GUNATAMA
  • 165.
    Laporan Akhir PenyusunanPola Pengelolaan Sumber Daya Air Wilayah Sungai Asahan. 4 - 26 PT. JASAPATRIA GUNATAMA Gambar 4.5. Peta Rencana Penggunaan Lahan WS Asahan
  • 166.
    Laporan Akhir PenyusunanPola Pengelolaan Sumber Daya Air Wilayah Sungai Asahan. 4 - 27 PT. JASAPATRIA GUNATAMA Tabel 4.1. Rencana Penggunaan Lahan Di Kawasan WS Asahan No Pemanfaatan Lahan Luas ( Ha ) 1 Hutan Lindung 205.983,73 2 Hutan Produksi Sementara 21.039,87 3 Hutan Produksi Terbatas 8.781,88 4 Hutan Produksi Tetap 32.438,18 5 Hutan Suaka Alam 6.319,16 6 Perkebunan Besar 133.349,22 7 Perkebunan Rakyat 90.986,41 8 Pertanian Lahan Basah 71.866,11 9 Pertanian Lahan Kering 27.757,70 10 Permukiman 9.012,66 11 Rawa 6.251.14 JUMLAH 613.786,05 Sumber : Hasil Perhitungan dari Peta RTRWP Sumut 4.2.1.6. Arahan Struktur Penataan Ruang di WS Asahan / Kawasan Danau Toba Struktur tata ruang Wilayah sungai Asahan khususnya Kawasan Danau Toba yang ada saat ini masih lemah, terutama tingkat pelayanan fungsi pusat-pusat permukiman masih rendah dan keterkaitan antar pusat masih lemah, dan hal ini merupakan kendala dalam pengembangan wilayah. Untuk menjawab tantangan pengembangan wilayah di masa depan perlu melakukan restrukturisasi tata ruang sehingga dapat lebih sesuai dan serasi untuk mengatasi masalah otonomi, kemiskinan, permukiman, prasarana, lingkungan, pengembangan pariwisata, globalisasi dan lain lain.
  • 167.
    Laporan Akhir PenyusunanPola Pengelolaan Sumber Daya Air Wilayah Sungai Asahan. Restrukturisasi tata ruang Kawasan Danau Toba dilakukan dengan menetapkan tata jenjang pusat-pusat permukiman serta keterkaitan antar pusat permukiman yang sesuai dengan kondisi dan tantangan di masa depan, didukung oleh pengembangan kegiatan sosial-ekonomi dan penyediaan prasarana dan sarana untuk penyelenggaraan masing-masing fungsi pusat permukiman. Kegiatan sosial-ekonomi yang perlu dikembangkan antara lain kegiatan yang berbasis pada pariwisata, pertanian dan kehutanan. Dengan kata lain, konsep struktur ruang kawasan Danau Toba adalah berupa pembentukan pusat dan sub pusat pengembangan yang satu sama lain memiliki keterkaitan sehingga lebih sinergis dan terintegrasi. Restrukturisasi tata ruang kawasan dilakukan dengan mengubah dari struktur tata ruang yang berpola linier (uni corridor) menjadi struktur tata ruang yang berpola lingkar (multi corridor). Untuk membentuk struktur tata ruang multi corridor tersebut ada dua korridor yang perlu di kembangkan yang mengikuti jalan lingkar dalam dan luar, yang dibagi ke dalam beberapa zona-zona pengembangan. Zona-zona pengembangan ini perlu dibentuk dan dikembangkan untuk mewadahi proses keterkaitan antara pusat dan sub pusat pengembangan di kawasan Danau Toba. Dua korridor yang mengikuti jalan lingkar dalam dan luar tersebut adalah : 1 Koridor lingkar luar /Kawasan Danau Toba, (Parapat-Porsea-Balige-Siborong-borong- 2 Koridor lingkar dalam/Pulau Samosir (Pangururan-Simanindo-Tuktuk-Tomok- Kawasan Danau Toba tersebut dihubungkan dari/ke luar dengan 7 pintu gerbang (gate) yaitu : 1 Jalan arteri primer/jalan nasional yang merupakan jalan penghubung lintas Parapat-Pematang Siantar-Tebing Tinggi-Medan (ke jalan lintas timur/bandar udara Polonia/Pelabuhan laut Belawan dan antar provinsi/negara/IMT-GT). 2 Jalan kolektor primer/jalan provinsi yang menghubungkan Porsea-Tanjung 3 Jalur kolektor primer/jalan provinsi yang menghubungkan Silimbat/Silaen- 4 Jalan arteri primer/jalan nasional yang menghubungkan Siborong-borong- 4 - 28 Dolok Sanggul-Sidikalang-Merek) Onan Runggu- Nainggolan). Balai (pelabuhan laut/jalan lintas timur/IMT-GT). Parsoburan-Labuhan Batu- terus ke Riau(jalan lintas timur/arteri primer). Tarutung-Sibolga- terus ke Sumbar (ke jalan lintas barat/pelabuhan laut). PT. JASAPATRIA GUNATAMA
  • 168.
    Laporan Akhir PenyusunanPola Pengelolaan Sumber Daya Air Wilayah Sungai Asahan. 5 Jalan kolektor primer/jalan provinsi yang menghubungkan Dolok Sanggul- 6 Jalan kolektor primer/jalan provinsi yang menghubungkan Sidikalang - Singkil-terus 7 Jalan kolektor primer/jalan provinsi yang menghubungkan Merek-Kabanjahe- Berastagi-Medan/IMT-GT (ke jalan lintas timur/bandar udara Polonia/pelabuhan laut Belawan). 4.3. Analisis Aspek Sosial Ekonomi 4.3.1. Proyeksi Penduduk Berdasarkan laju pertumbuhan penduduk selama periode 1980- 2004 maka dapat dibuat proyeksi penduduk untuk 25 tahun yang akan datang, adapun hasil proyeksi jumlah penduduk tersebut tertera dalam Tabel 4.2 pada halaman berikutnya. Berdasarkan tabel tersebut terlihat bahwa jumlah penduduk seluruh kabupaten/kota di WS Asahan pada tahun 2030 berjumlah 2,204,223 jiwa, yang terdiri dari penduduk Kabupaten Asahan berjumlah 1,694,224 jiwa, Kota Tanjung Balai berjumlah 345,939 jiwa , Kabupaten Simalungun berjumlah 69,898 jiwa dan Kabupaten Toba Samosir berjumlah 94,163 jiwa. Berdasarkan data BPS Provinsi Sumatera Utara , pertumbuhan penduduk minus diperkirakan terjadi di Kabupaten Simalungun dan Kabupaten Toba Samosir, diperkirakan hal tersebut terjadi karena ada penduduk di kabupaten tersebut yang pindah ke kota lain di dalam provinsi, merantau ke luar provinsi baik untuk melanjutkan studi maupun mencari pekerjaan (ke Pulau Jawa, Malaysia dan Singapura). 4 - 29 Barus ( ke jalan lintas barat/pelabuhan laut). ke NAD (ke jalan lintas barat/pelabuhan laut). PT. JASAPATRIA GUNATAMA
  • 169.
    Laporan Akhir PenyusunanPola Pengelolaan Sumber Daya Air Wilayah Sungai Asahan. 4 - 30 Tabel 4.2. Proyeksi Penduduk di WS Asahan Periode 2006 – 2030 No. Kabupaten /Kota Kecamatan Angka (**) Pertumb. 2000 - 2003 (%) PT. JASAPATRIA GUNATAMA Proyeksi Penduduk Wilayah Sungai Asahan Dari Tahun 2004 Sampai Dengan Tahun 2030 2004 2005 2006 2007 2008 2009 2010 2011 2012 2013 2014 2015 2016 1 2 3 4 5 6 7 8 9 10 11 12 13 14 15 16 I Kab. Asahan 2.01 1 BP Mandoge 31627 32263 32911 33573 34248 34936 35638 36354 37085 37831 38591 39367 40158 2 Bandar Pulau 51707 52746 53807 54888 55991 57117 58265 59436 60631 61849 63092 64361 65654 3 Pulau Rakyat 30754 31372 32003 32646 33302 33972 34654 35351 36061 36786 37526 38280 39049 4 Aek Kuasan 42399 43251 44121 45007 45912 46835 47776 48737 49716 50715 51735 52775 53835 5 Sei Kepayang 37960 38723 39501 40295 41105 41931 42774 43634 44511 45406 46318 47249 48199 6 Tanjung Balai 32902 33563 34238 34926 35628 36344 37075 37820 38580 39356 40147 40954 41777 7 Simpang Empat 51542 52578 53635 54713 55813 56934 58079 59246 60437 61652 62891 64155 65445 8 Air Batu 69192 70583 72001 73449 74925 76431 77967 79534 81133 82764 84427 86124 87855 9 Buntu Pane 52117 53165 54233 55323 56435 57570 58727 59907 61111 62340 63593 64871 66175 10 Meranti 61102 62330 63583 64861 66165 67495 68851 70235 71647 73087 74556 76055 77583 11 Air Joman 58262 59433 60628 61846 63089 64357 65651 66971 68317 69690 71091 72520 73977 12 Tanjung Tiram 58132 59300 60492 61708 62949 64214 65505 66821 68164 69534 70932 72358 73812 13 Sei Balai 33627 34303 34992 35696 36413 37145 37892 38653 39430 40223 41031 41856 42697 14 Talawi 53324 54396 55489 56605 57742 58903 60087 61295 62527 63783 65065 66373 67707 15 Lima Puluh 83575 85255 86968 88717 90500 92319 94174 96067 97998 99968 101977 104027 106118 16 Air Putih 45931 46854 47796 48757 49737 50736 51756 52797 53858 54940 56045 57171 58320 17 Sei Suka 50474 51489 52523 53579 54656 55755 56875 58019 59185 60374 61588 62826 64089 18 Medang Deras 44326 45217 46126 47053 47999 48963 49948 50952 51976 53020 54086 55173 56282 19 Kisaran Barat 55900 57024 58170 59339 60532 61748 62990 64256 65547 66865 68209 69580 70978 20 Kisaran Timur 65003 66310 67642 69002 70389 71804 73247 74719 76221 77753 79316 80910 82537 1009856 1030154 1050860 1071982 1093529 1115509 1137931 1160803 1184136 1207937 1232216 1256984 1282249
  • 170.
    Laporan Akhir PenyusunanPola Pengelolaan Sumber Daya Air Wilayah Sungai Asahan. 4 - 31 Tabel 4.2. Proyeksi Penduduk di WS Asahan Periode 2006 – 2030 (Lanjutan) No. Kabupaten /Kota Kecamatan Angka (**) Pertumb. 2000 - 2003 (%) PT. JASAPATRIA GUNATAMA Proyeksi Penduduk Wilayah Sungai Asahan Dari Tahun 2004 Sampai Dengan Tahun 2030 2017 2018 2019 2020 2021 2022 2023 2024 2025 2026 2027 2028 2029 2030 1 2 3 17 18 19 20 21 22 23 24 25 26 27 28 29 30 I Kab. Asahan 2.01 1 BP Mandoge 40965 41788 42628 43485 44359 45251 46160 47088 48035 49000 49985 50990 52015 53060 2 Bandar Pulau 66974 68320 69693 71094 72523 73981 75468 76985 78532 80111 81721 83363 85039 86748 3 Pulau Rakyat 39834 40635 41452 42285 43135 44002 44886 45789 46709 47648 48605 49582 50579 51596 4 Aek Kuasan 54918 56021 57147 58296 59468 60663 61882 63126 64395 65690 67010 68357 69731 71132 5 Sei Kepayang 49168 50156 51164 52193 53242 54312 55404 56517 57653 58812 59994 61200 62430 63685 6 Tanjung Balai 42617 43473 44347 45238 46148 47075 48021 48987 49971 50976 52000 53045 54112 55199 7 Simpang Empat 66760 68102 69471 70867 72292 73745 75227 76739 78281 79855 81460 83097 84768 86471 8 Air Batu 89621 91423 93260 95135 97047 98998 100988 103017 105088 107200 109355 111553 113795 116083 9 Buntu Pane 67505 68862 70246 71658 73098 74567 76066 77595 79155 80746 82369 84024 85713 87436 10 Meranti 79143 80734 82356 84012 85700 87423 89180 90973 92801 94666 96569 98510 100490 102510 11 Air Joman 75464 76981 78528 80107 81717 83359 85035 86744 88488 90266 92081 93932 95820 97746 12 Tanjung Tiram 75296 76809 78353 79928 81535 83173 84845 86551 88290 90065 91875 93722 95606 97527 13 Sei Balai 43556 44431 45324 46235 47164 48112 49080 50066 51072 52099 53146 54214 55304 56416 14 Talawi 69068 70457 71873 73317 74791 76294 77828 79392 80988 82616 84276 85970 87698 89461 15 Lima Puluh 108251 110427 112646 114911 117220 119577 121980 124432 126933 129484 132087 134742 137450 140213 16 Air Putih 59492 60688 61908 63152 64422 65717 67038 68385 69760 71162 72592 74051 75540 77058 17 Sei Suka 65377 66691 68031 69399 70794 72217 73668 75149 76659 78200 79772 81375 83011 84680 18 Medang Deras 57414 58568 59745 60946 62171 63420 64695 65995 67322 68675 70055 71464 72900 74365 19 Kisaran Barat 72405 73860 75345 76859 78404 79980 81588 83227 84900 86607 88348 90123 91935 93783 20 Kisaran Timur 84196 85888 87614 89375 91172 93004 94874 96781 98726 100710 102735 104800 106906 109055 1308022 1334314 1361133 1388492 1416401 1444870 1473912 1503538 2E+06 1564588 1596036 1628116 1660841 1694224
  • 171.
    Laporan Akhir PenyusunanPola Pengelolaan Sumber Daya Air Wilayah Sungai Asahan. 4 - 32 Tabel 4.2. Proyeksi Penduduk di WS Asahan Periode 2006 – 2030 (Lanjutan) No. Kabupaten /Kota Kecamatan Angka (**) Pertumb. 2000 - 2003 (%) PT. JASAPATRIA GUNATAMA Proyeksi Penduduk Wilayah Sungai Asahan Dari Tahun 2004 Sampai Dengan Tahun 2030 2004 2005 2006 2007 2008 2009 2010 2011 2012 2013 2014 2015 2016 1 2 3 4 5 6 7 8 9 10 11 12 13 14 15 16 II Kota Tanjung Balai 3.24 1 Datuk Bandar 56232 58054 59935 61877 63882 65951 68088 70294 72572 74923 77351 79857 82444 2 Tanjung Balai Selatan 21704 22407 23133 23883 24657 25455 26280 27132 28011 28918 29855 30822 31821 3 Tanjung Balai Utara 17059 17612 18182 18771 19380 20008 20656 21325 22016 22729 23466 24226 25011 4 Sei Tualang Raso 21682 22384 23110 23859 24632 25430 26254 27104 27982 28889 29825 30791 31789 5 Teluk Nibung 34314 35426 36574 37759 38982 40245 41549 42895 44285 45720 47201 48730 50309 150991 155883 160934 166148 171531 177089 182826 188750 194866 201179 207697 214427 221374 III Kab. Simalungun -2 1 Dolok Pardamean 14497 14207 13923 13644 13372 13104 12842 12585 12334 12087 11845 11608 11376 2 Purba 18004 17644 17291 16945 16606 16274 15949 15630 15317 15011 14711 14416 14128 3 Dolok Panribuan 18809 18433 18064 17703 17349 17002 16662 16329 16002 15682 15368 15061 14760 4 Silimakuta 21888 21450 21021 20601 20189 19785 19389 19002 18622 18249 17884 17526 17176 5 Sidamanik 29551 28960 28381 27813 27257 26712 26178 25654 25141 24638 24145 23662 23189 6 Pem Sidamanik 15442 15133 14830 14534 14243 13958 13679 13406 13137 12875 12617 12365 12118 118191 115827 113511 111240.4 109016 106835 104699 102605 100553 98541 96571 94639 92746
  • 172.
    Laporan Akhir PenyusunanPola Pengelolaan Sumber Daya Air Wilayah Sungai Asahan. 4 - 33 Tabel 4.2. Proyeksi Penduduk di WS Asahan Periode 2006 – 2030 (Lanjutan) No. Kabupaten /Kota Kecamatan Angka (**) Pertumb. 2000 - 2003 (%) PT. JASAPATRIA GUNATAMA Proyeksi Penduduk Wilayah Sungai Asahan Dari Tahun 2004 Sampai Dengan Tahun 2030 2017 2018 2019 2020 2021 2022 2023 2024 2025 2026 2027 2028 2029 2030 1 2 3 17 18 19 20 21 22 23 24 25 26 27 28 29 30 II Kota Tanjung Balai 3.24 1 Datuk Bandar 85115 87873 90720 93659 96694 99827 103061 106400 109848 113407 117081 120875 124791 128834 2 Tanjung Balai Selatan 32852 33917 35015 36150 37321 38530 39779 41068 42398 43772 45190 46654 48166 49726 3 Tanjung Balai Utara 25821 26658 27522 28413 29334 30284 31266 32279 33324 34404 35519 36670 37858 39084 4 Sei Tualang Raso 32819 33882 34980 36113 37283 38491 39738 41026 42355 43728 45144 46607 48117 49676 5 Teluk Nibung 51939 53622 55359 57153 59005 60917 62890 64928 67032 69203 71446 73760 76150 78618 228547 235952 243596 251489 259637 268049 276734 285700 294957 304514 314380 324566 335081.9 345939 III Kab. Simalungun -2 1 Dolok Pardamean 11149 10926 10707 10493 10283 10077 9876 9678 9485 9295 9109 8927 8748 8573 2 Purba 13845 13569 13297 13031 12771 12515 12265 12020 11779 11544 11313 11087 10865 10647 3 Dolok Panribuan 14465 14175 13892 13614 13342 13075 12813 12557 12306 12060 11819 11582 11351 11124 4 Silimakuta 16832 16496 16166 15842 15526 15215 14911 14613 14320 14034 13753 13478 13209 12944 5 Sidamanik 22725 22271 21825 21389 20961 20542 20131 19728 19334 18947 18568 18197 17833 17476 6 Pem Sidamanik 11875 11638 11405 11177 10953 10734 10520 10309 10103 9901 9703 9509 9319 9132 90892 89074 87292 85546 83835 82159 80516 78905 77327 75781 74265 72780 71324 69898
  • 173.
    Laporan Akhir PenyusunanPola Pengelolaan Sumber Daya Air Wilayah Sungai Asahan. 4 - 34 Tabel 4.2. Proyeksi Penduduk di WS Asahan Periode 2006 – 2030 (Lanjutan) No. Kabupaten /Kota Kecamatan Angka (**) Pertumb. 2000 - 2003 PT. JASAPATRIA GUNATAMA (%) Proyeksi Penduduk Wilayah Sungai Asahan Dari Tahun 2004 Sampai Dengan Tahun 2030 2004 2005 2006 2007 2008 2009 2010 2011 2012 2013 2014 2015 2016 1 2 3 4 5 6 7 8 9 10 11 12 13 14 15 16 IV Kab. Toba Samosir -2.2 1 Balige 47412 46369 45349 44351 43375 42421 41488 40575 39683 38809 37956 37121 36304 2 Laguboti 16945 16572 16208 15851 15502 15161 14828 14502 14182 13870 13565 13267 12975 3 Habinsaran 19959 19520 19090 18670 18260 17858 17465 17081 16705 16338 15978 15627 15283 4 Borbor 7533 7367 7205 7047 6892 6740 6592 6447 6305 6166 6031 5898 5768 5 Silaen 10608 10375 10146 9923 9705 9491 9283 9078 8879 8683 8492 8305 8123 6 Sigumpar 6624 6478 6336 6196 6060 5927 5796 5669 5544 5422 5303 5186 5072 7 Porsea 24689 24146 23615 23095 22587 22090 21604 21129 20664 20209 19765 19330 18905 8 Pintu Pohan Meranti 7928 7754 7583 7416 7253 7093 6937 6785 6636 6490 6347 6207 6071 9 Lumban Julu 11179 10933 10693 10457 10227 10002 9782 9567 9357 9151 8949 8752 8560 10 Uluan 8281 8099 7921 7746 7576 7409 7246 7087 6931 6778 6629 6484 6341 11 Ajibata 6749 6601 6455 6313 6174 6039 5906 5776 5649 5524 5403 5284 5168 167907 164213 160600 157067 153612 150232 146927 143695 140533 137442 134418 131461 128569
  • 174.
    Laporan Akhir PenyusunanPola Pengelolaan Sumber Daya Air Wilayah Sungai Asahan. 4 - 35 Tabel 4.2. Proyeksi Penduduk di WS Asahan Periode 2006 – 2030 (Lanjutan) No. Kabupaten /Kota Kecamatan Angka (**) Pertumb. 2000 - 2003 PT. JASAPATRIA GUNATAMA (%) Proyeksi Penduduk Wilayah Sungai Asahan Dari Tahun 2004 Sampai Dengan Tahun 2030 2017 2018 2019 2020 2021 2022 2023 2024 2025 2026 2027 2028 2029 2030 1 2 3 17 18 19 20 21 22 23 24 25 26 27 28 29 30 IV Kab. Toba Samosir -2.2 1 Balige 35505 34724 33960 33213 32482 31768 31069 30385 29717 29063 28424 27798 27187 26589 2 Laguboti 12690 12410 12137 11870 11609 11354 11104 10860 10621 10387 10159 9935 9717 9503 3 Habinsaran 14947 14618 14296 13982 13674 13373 13079 12791 12510 12235 11966 11702 11445 11193 4 Borbor 5641 5517 5396 5277 5161 5047 4936 4828 4722 4618 4516 4417 4320 4225 5 Silaen 7944 7769 7598 7431 7268 7108 6951 6798 6649 6503 6360 6220 6083 5949 6 Sigumpar 4960 4851 4745 4640 4538 4438 4341 4245 4152 4060 3971 3884 3798 3715 7 Porsea 18489 18082 17684 17295 16915 16543 16179 15823 15475 15134 14801 14476 14157 13846 8 Pintu Pohan Meranti 5937 5806 5679 5554 5432 5312 5195 5081 4969 4860 4753 4648 4546 4446 9 Lumban Julu 8372 8187 8007 7831 7659 7490 7326 7164 7007 6853 6702 6554 6410 6269 10 Uluan 6201 6065 5932 5801 5673 5549 5427 5307 5190 5076 4965 4855 4748 4644 11 Ajibata 5054 4943 4834 4728 4624 4522 4423 4325 4230 4137 4046 3957 3870 3785 125740 122974 120268 117623 115035 112504 110029 107608 105241 102926 100661 98447 96281 94163
  • 175.
    Laporan Akhir PenyusunanPola Pengelolaan Sumber Daya Air Wilayah Sungai Asahan. 4.3.2. Proyeksi Pertumbuhan Ekonomi Wilayah Studi Berdasarkan data PDRB atas harga konstan Provinsi Sumatera Utara tahun 1990–2003, selanjutnya dapat dihitung pertumbuhan ekonomi seperti diperlihatkan pada Tabel 4.3. Pertumbuhan ekonomi Sumatera Utara pada kurun waktu 1991–1996 cukup tinggi diatas 6 % pertahun. Pada tahun 1997–1999 pertumbuhan ekonomi menurun drastis yang dipicu krisis moneter pada bulan Mei 1997, dampak paling nyata dari krisis ini terjadi pada tahun 1998 dengan kontraksi ekonomi sebesar negatif 13,13 %. Pada tahun 2000-2003 pertumbuhan ekonomi Sumut mulai meningkat. Tabel 4.3. Pertumbuhan Ekonomi Provinsi Sumatera Utara Tahun 1991 – 2003 Jika dilihat dari peranan masing-masing sektor terhadap perekonomian Sumatera Utara sebelum terjadinya krisis berbeda dengan setelah krisis, sektor yang memberikan kontribusi yang paling besar sebelum krisis adalah sektor industri pengolahan sedangkan setelah krisis diduduki oleh sektor pertanian. Secara umum perekonomian Sumatera Utara pada periode tahun 1997–2000, didominasi oleh sektor pertanian, sektor industri pengolahan dan sektor perdagangan. Ketiga sektor ini memberikan kontribusi masing-masing pada tahun 1997, 1998, 1999 dan tahun 2000 berturut-turut sebesar 71,96 %, 76,25 %, 78,4 % dan 77,22 %, yang menggambarkan bahwa perekonomian Sumatera Utara sangat tergantung pada ketiga sektor tersebut. 4 - 36 No. Tahun Pertumbuhan Ekonomi (%) (1) (2) (3) 1 1991 7,20 2 1992 6,21 3 1993 6,49 4 1994 7,54 5 1995 8,22 6 1996 7,82 7 1997 4,70 8 1998 - 13,13 9 1999 0,79 10 2000 4,90 12 2001 3,32 13 2002 3,30 14 2003 4,50 Keterangan : Diolah dari PDRB harga kostan Sumut (1990 -2003) PT. JASAPATRIA GUNATAMA
  • 176.
    Laporan Akhir PenyusunanPola Pengelolaan Sumber Daya Air Wilayah Sungai Asahan. Pada pelita V dan VI sektor industri pengolahan merupakan sektor pemimpin dan diikuti dengan sektor pertanian pada posisi kedua, sedangkan pada tahun 1999 sektor pertanian kembali unggul menggeser posisi industri pengolahan. Besarnya peranan sektor pertanian dalam perekonomian Sumatera Utara juga disebabkan oleh daya serapnya terhadap tenaga kerja, dimana sebanyak 53,57 % penduduk Sumatera Utara bekerja disektor pertanian. Perkembangan subsektor perkebunan didukung oleh perkembangan perkebunan-perkebunan besar yang dikelola oleh pemerintah dan swasta sehingga subsektor ini menjadi primadona perekonomian Sumatera Utara. Arah pembangunan Provinsi Sumatera Utara untuk tahun 2001-2005 diarahkan pada sektor pertanian, agro-industri dan sektor pariwisata yang berwawasan lingkungan, untuk dapat memberikan sumbangan yang optimal dalam pertumbuhan ekonomi untuk mendukung pembangunan daerah. Kedudukan sektor pertanian dan sektor industri pengolahan memiliki hubungan yang saling terkait, bahwa sektor pertanian merupakan pasar bagi sektor industri pengolahan sekaligus menjadi penyedia bahan baku. Sehingga pembangunan agroindustri di Sumatera Utara sudah barang tentu mendukung pertumbuhan sektor pertanian dan sebaliknya sektor pertanian akan mendukung pertumbuhan sektor agro-industri. Proyeksi pertumbuhan ekonomi mempertimbangkan pula laju pertumbuhan ekonomi kabupaten /kota , serta pertumbuhan ekonomi Provinsi Sumatera Utara tahun 2002 – 2004, berdasarkan harga konstan tahun 1993 sebagaimana Tabel 4.4 sampai dengan Tabel 4.6. 4 - 37 PT. JASAPATRIA GUNATAMA
  • 177.
    Laporan Akhir PenyusunanPola Pengelolaan Sumber Daya Air Wilayah Sungai Asahan. Tabel 4.4. Laju Pertumbuhan Ekonomi Kabupaten/Kota dan Provinsi Sumatera 4 - 38 Utara Tahun 2002-2004 No. Kabupaten/Kota Laju Pertumbuhan Ekonomi (%) Peningkatan Rata-rata per tahun (%) Asumsi PT. JASAPATRIA GUNATAMA Penetapan Kenaikan per tahun 2002-2003 2003-2004 Rata-rata 2002 2003 2004 (%) 1 2 3 4 5 6 7 8 9 1 Kab. Asahan 5.51 5.72 5.93 0.21 0.21 0.21 0.21 2 Kota Tanjung Balai 5.61 5.81 5.88 0.2 0.07 0.135 0.135 3 Kab. Simalungun 4.4 4.94 5.11 0.54 0.17 0.355 0.17 4 Kab.Toba Samosir 5.95 6.18 5.97 0.23 -0.21 0.01 0.23 5 Provinsi Sumatera Utara Dengan Migas 4.07 4.48 5.58 0.41 1.1 0.755 0.41 Tanpa Migas 4.08 4.54 5.76 0.46 1.22 0.84 0.46 Sumber : Data diolah Tabel 4.5. Proyeksi Laju Pertumbuhan Ekonomi No. Kabupaten/Kota Proyeksi Laju Pertumbuhan Ekonomi (%) 2006 2010 2015 2020 2025 2030 1 2 3 4 5 6 7 8 1 Kab. Asahan 6.35 7.19 8.24 9.29 10.34 11.39 2 Kota Tanjung Balai 6.15 6.69 7.37 8.04 8.72 9.39 3 Kab. Simalungun 5.45 6.13 6.98 7.83 8.68 9.53 4 Kab.Toba Samosir 6.43 7.35 8.50 9.65 10.80 11.95 5 Provins Sumatera Utara Dengan Migas 6.40 8.04 10.09 12.14 14.19 16.24 Tanpa Migas 6.68 8.52 10.82 1.84 15.42 17.72 Sumber : Data diolah
  • 178.
    Laporan Akhir PenyusunanPola Pengelolaan Sumber Daya Air Wilayah Sungai Asahan. 4 - 39 Tabel 4.6. Proyeksi Pertumbuhan Ekonomi No. Kabupaten/Kota Proyeksi Pertumbuhan Ekonomi Uraian 2006 2010 2015 2020 2025 2030 I Kab. Asahan a PDRB adh Konstan (Juta Rp) 4,343,782.47 5,622,786.72 8,113,467.44 12,289,858.73 19,533,047.67 32,559,440.94 b Target Pertumb. ekonomi 6.35 7.19 8.24 9.29 10.34 11.39 c ICOR 22.94 23.34 23.85 24.35 24.86 25.36 d PDRB adh Berlaku (Juta Rp) 16,283,142.90 21,077,630.00 30,414,218.65 46,069,877.41 73,221,762.04 122,052,619.60 e Investasi Yang Dibutuhkan 3,734,860.51 4,919,724.47 7,252,567.15 11,218,464.60 18,199,983.29 30,953,735.06 II Kab. Simalungun a PDRB adh Konstan (Juta Rp) 2,776,060,487.36 3,593,457,121.38 5,185,221,991.73 7,854,304,733.40 12,483,341,926.41 20,808,357,256.88 b Target Pertumb. ekonomi 6.35 7.19 8.24 9.29 10.34 11.39 c ICOR 22.94 23.34 23.85 24.35 24.86 25.36 d PDRB adh Berlaku (Juta Rp) 5,802,477,028.28 7,510,986,339.75 10,838,067,697.20 16,416,941,560.22 26,092,480,727.24 43,493,294,014.63 e Investasi Yang Dibutuhkan 1,330,912,739.25 1,753,137,487.69 2,584,442,976.87 3,997,685,431.00 6,485,540,638.87 11,030,323,675.80 III Kota Tanjung Balai a PDRB adh Konstan (Juta Rp) 520,054,762.90 673,182,194.60 971,376,310.33 1,471,390,340.53 2,338,573,476.78 3,898,144,636.52 b Target Pertumb. ekonomi 6.35 7.19 8.24 9.29 10.34 11.39 c ICOR 22.94 23.34 23.85 24.35 24.86 25.36 d PDRB adh Berlaku (Juta Rp) 1,288,234,652.85 1,667,548,674.95 2,406,209,332.57 3,644,800,816.72 5,792,911,835.38 9,656,146,546.23 e Investasi Yang Dibutuhkan 295,482,067.79 389,222,129.07 573,784,089.95 887,544,556.97 1,439,884,751.41 2,448,892,967.96 IV Kab. Toba Samosir a PDRB adh Konstan (Juta Rp) 1,445,420,569.21 1,871,017,170.36 2,699,806,634.94 4,089,526,748.49 6,499,742,810.02 10,834,355,997.46 b Target Pertumb. ekonomi 6.35 7.19 8.24 9.29 10.34 11.39 c ICOR 22.94 23.34 23.85 24.35 24.86 25.36 d PDRB adh Berlaku (Juta Rp) 1,965,536,441.32 2,544,278,467.47 3,671,297,087.18 5,561,089,985.26 8,838,591,081.70 14,732,958,686.83 e Investasi Yang Dibutuhkan 450,834,613.64 593,859,415.89 875,456,607.03 1,354,179,664.53 2,196,918,041.25 3,736,422,055.39 Sumber : Data diolah PT. JASAPATRIA GUNATAMA
  • 179.
    Laporan Akhir PenyusunanPola Pengelolaan Sumber Daya Air Wilayah Sungai Asahan. 4.3.3. Proyeksi Sektor Pertanian WS Asahan 4.3.3.1. Proyeksi Kebutuhan Pangan Berdasarkan data dari Dinas Tanaman Pangan dan BPS diperoleh data neraca ketersediaan pangan yakni tingkat konsumsi per kapita masing-masing jenis pangan. Tingkat konsumsi padi pada tahun 2002 untuk wilayah perdesaan sebesar 180.264 kg/kapita/tahun, wilayah perkotaan 137.761 kg/kapita/tahun dan perkotaan pedesaan sebesar 161.899 kg/kapita/tahun. Sebagai dasar perhitungan dalam memproyeksikan kebutuhan pangan digunakan tingkat konsumsi padi sebesar 161.899 kg/kapita/tahun. Kebutuhan jenis pangan padi pada tahun 2006 di WS Asahan berjumlah 240,566 ton. Pada tahun 2030 kebutuhan pangan akan menjadi 356,861 ton. Proyeksi kebutuhan padi untuk setiap kabupaten/kota dijelaskan secara rinci pada Tabel 4.7. Kebutuhan setiap jenis tanaman pangan lainnya dan daging ternak dijelaskan secara rinci pada Tabel Tabel 4.8. Tabel 4.7. Proyeksi Kebutuhan Padi di WS Asahan Tahun 2006 – 2030 4 - 40 No. Kabupaten /Kota Proyeksi Kebutuhan Padi di WS Asahan PT. JASAPATRIA GUNATAMA 2006 2010 2015 2020 2025 2030 1 2 3 4 5 6 7 8 1 Kab. Asahan 170,133 184,229 203,504 224,795 248,313 274,292 2 Kota Tanjung Balai 26,055 29,599 34,715 40,716 47,753 56,007 3 Kab. Simalungun 18,377 16,951 15,322 13,850 12,519 11,316 4 Kab.Toba Samosir 26,001 23,787 21,283 19,043 17,038 15,245 Jumlah Total WS Asahan 240,566 254,567 274,825 298,403 325,624 356,861 Sumber : Data diolah Tabel 4.8. Resume Proyeksi Kebutuhan Pangan di WS Asahan Tahun 2006 – 2030 No. Jenis Tanaman Pangan Proyeksi Kebutuhan Pangan (ton) 2006 2010 2015 2020 2025 2030 1 2 3 4 5 6 7 8 1 Padi 240,566 254,567 274,825 298,403 325,624 356,861 2 Jagung 44,676 47,277 51,039 55,418 60,473 66,274 3 Ubi Kayu 12,840 13,587 14,668 15,927 17,380 19,047 4 Ubi Jalar 15,241 16,128 17,412 18,905 20,630 22,609 5 Kacang Kedelai 2,212 2,341 2,528 2,744 2,995 3,282 6 Kacang Tanah 1,620 1,715 1,851 2,010 2,193 2,403 7 Daging Ternak 4,252 4,499 4,857 5,274 5,755 6,307 8 Ikan 33,727 35,690 38,530 41,836 45,652 50,031 9 Daging Unggas 2,675 2,831 3,056 3,318 3,621 3,968 Sumber : Data diolah
  • 180.
    Laporan Akhir PenyusunanPola Pengelolaan Sumber Daya Air Wilayah Sungai Asahan. 4.3.3.2. Proyeksi Produksi Pangan Berdasarkan data seri produksi pangan di WS Asahan periode 1992 – 2004 dapat dibuat proyeksi pangan, adapun hasil ringkasnya dapat dilihat pada Tabel 4.9 berikut. Produksi padi di WS Asahan pada tahun 2006 diperkirakan 912,098 ton, dan pada tahun 2030 diproyeksikan menurun menjadi 744,511 ton. Penurunan produksi terjadi di Kota Tanjung Balai, Kabupaten Toba Samosir dan Simalungun, sedangkan produksi di Kabupaten Asahan meningkat dari 335,106 ton pada tahun 2006 menjadi 421,569 ton pada tahun 2006. 4 - 41 Tabel 4.9. Proyeksi Produksi Pangan di WS Asahan 2006 – 2030 PT. JASAPATRIA GUNATAMA No. Jenis Komoditas Tanaman Pangan Kabupaten/Kota Proyeksi Produksi Pangan (ton) Tahun 2006 2010 2015 2020 2025 2030 1 2 3 4 5 6 7 8 1 Padi Kab. Asahan 335,106 350,581 366,945 384,215 402,414 421,569 Kota Tanjung Balai 883 787 702 626 559 498 Kab.Simalungun 474,572 420,508 372,602 330,154 292,542 259,215 Kab. Toba Samosir 101,537 91,473 82,695 75,108 68,638 63,228 Jumlah WS Asahan 912,098 863,349 822,944 790,104 764,153 744,511 2 Jagung Kab.Asahan 22,770 23,719 24,707 25,737 26,810 27,927 Kota Tanjung Balai 65 40 25 15 9 6 Kab. Simalungun 369,149 537,397 782,328 1,138,893 1,657,970 2,413,629 Kab.Toba Samosir 13,104 14,478 15,996 17,673 19,526 21,573 Jumlah WS Asahan 405,088 575,634 823,056 1,182,318 1,704,315 2,463,135 3 Ubi Kayu Kab.Asahan 34,186 34,471 34,758 35,047 35,339 35,634 Kota Tanjung Balai 256 205 164 131 105 84 Kab. Simalungun 269,014 290,662 314,052 339,324 366,630 396,134 Kab.Toba Samosir 19,897 21,498 23,228 25,097 27,116 29,298 Jumlah WS Asahan 323,353 346,835 372,201 399,599 429,191 461,149
  • 181.
    Laporan Akhir PenyusunanPola Pengelolaan Sumber Daya Air Wilayah Sungai Asahan. 4 - 42 Tabel 4.9. Proyeksi Produksi Pangan di WS Asahan 2005 – 2030 (Lanjutan) PT. JASAPATRIA GUNATAMA No. Jenis Komoditas Tanaman Pangan Kabupaten/Kota Proyeksi Produksi Pangan (ton) Tahun 2006 2010 2015 2020 2025 2030 1 2 3 4 5 6 7 8 4 Ubi Jalar Kab.Asahan 3,352 6,478 12,520 24,199 46,771 90,397 Kota Tanjung Balai - - - - - - Kab. Simalungun 70,326 148,092 311,849 656,685 1,382,834 2,911,944 Kab.Toba Samosir 13,038 27,456 57,815 121,746 256,371 539,861 Jumlah WS Asahan 86,716 182,025 382,185 802,630 1,685,976 3,542,201 5 Kacang Kedelai Kab.Asahan 230 147 94 60 39 25 Kota Tanjung Balai 65 40 25 15 9 6 Kab. Simalungun 50 32 21 13 8 5 Kab.Toba Samosir 41 26 17 11 7 4 Jumlah WS Asahan 386 246 156 100 63 40 6 Kacang Tanah Kab.Asahan 196 239 291 354 431 525 Kota Tanjung Balai 65 40 25 15 9 6 Kab. Simalungun 34,441 54,990 87,799 140,185 223,826 357,371 Kab.Toba Samosir 873 713 582 475 388 317 Jumlah WS Asahan 35,574 55,981 88,696 141,029 224,654 358,219 7 Kacang Hijau Kab.Asahan 216 227 238 249 261 274 Kota Tanjung Balai - - - - - - Kab. Simalungun 1,690 1,899 2,134 2,398 2,695 3,028 Kab.Toba Samosir - - - - - - Jumlah WS Asahan 1,906 2,126 2,372 2,647 2,956 3,302 Sumber : Data diolah
  • 182.
    Laporan Akhir PenyusunanPola Pengelolaan Sumber Daya Air Wilayah Sungai Asahan. 4.3.3.3. Proyeksi Neraca Pangan Dari proyeksi kebutuhan dan produksi pangan dapat dibuat proyeksi neraca pangan sehingga diketahui pada tahun berapa jenis pangan tertentu akan defisit atau sampai tahun berapa akan surplus. Secara total proyeksi jenis pangan padi di WS Asahan akan mengalami surplus sebanyak 387,650 ton pada tahun 2030, surplus tersebut didukung oleh surplus produksi padi di Kabupaten Asahan sebanyak 147,276 ton , Kabupaten Simalungun sebanyak 247,899 ton dan Kabupaten Toba Samosir sebanyak 47,983 ton. Pada tahun 2006 Kota Tanjung Balai sudah mengalami defisit padi sebanyak (25,172) ton , defisit tersebut akan terus bertambah dan pada tahun 2030 diproyeksikan angka defisit padi akan mencapai (55,508) ton . Kota Tanjung Balai merupakan kota perdagangan, jasa dan industri, luas areal pesawahan sekitar 758 Ha atau 12,52 % dari luas total Kota Tanjung Balai, lahan pesawahan yang ada relatif kecil dibandingkan kabupaten tetangganya, sehingga ketergantungan untuk mendatangkan beras dari luar Kota Tanjung Balai sangat besar. Selain itu,tanah pertanian tersebut semakin lama semakin menyusut ,karena banyak pertanian lahan basah yang telah beralih fungsi menjadi fungsi lain seperti permukiman penduduk, pusat-pusat perdagangan dan industri. Dari proyeksi pada tahun 2006 WS Asahan surplus beras sebanyak 671,533 ton dan trendnya menurun relatif kecil yang mana pada tahun 2030 surplus mencapai 387,650 ton. Hal ini karena laju pertumbuhan konsumsi lebih tinggi dari pada laju pertumbuhan produksi. Selain defisit beras, pada tahun 2030, Kota Tanjung Balai juga akan mengalami defisit pada komoditas tanaman pangan lainnya, yaitu defisit jagung sebanyak (2,096)ton, ubi kayu sebanyak (520) ton, ubi jalar (717)ton, kacang kedelai (98) ton, kacang tanah sebanyak (70)ton dan kacang kedelai sebanyak (100) ton Selain surplus padi, pada tahun 2030 WS Asahan juga akan mengalami surplus jagung sebanyak 2,396,861 ton, ubi kayu sebanyak 442,102 ton, ubi jalar sebanyak 3,519,592 ton, kacang tanah sebanyak 355,815 ton, dan kacang hijau sebanyak 153 ton. 4 - 43 PT. JASAPATRIA GUNATAMA
  • 183.
    Laporan Akhir PenyusunanPola Pengelolaan Sumber Daya Air Wilayah Sungai Asahan. Pada tahun 2030 WS Asahan akan mengalami defisit kacang kedelai mencapai (3,242) ton, dengan jumlah produksi hanya sekitar 40 ton tidak akan mampu memenuhi kebutuhan kedelai sebanyak 3,282 ton, sebagai bahan baku pembuatan tahu, tempe, cereal, kecap, susu nabati dan lain-lain. Proyeksi Neraca Pangan untuk tanaman pangan selengkapnya dapat dilihat pada Tabel 4.10 dan Tabel 4.11. Tabel 4.10. Proyeksi Neraca Pangan Padi, Jagung dan Ubi Kayu di WS Asahan Defisit Butuh Produksi Surplus/ Defisit Butuh Produksi Surplus/ Defisit 4 - 44 2006 - 2030 PT. JASAPATRIA GUNATAMA No. Jenis Pangan / Kabupaten Kota di WS Asahan Tahun 2006 Tahun 2010 Tahun 2015 Butuh Produksi Surplus/ (ton) (ton) (ton) (ton) (ton) (ton) (ton) (ton) (ton) 1 2 3 4 5 6 7 8 9 10 11 I Padi ` 1 Kab. Asahan 170,133 335,106 164,974 184,229 350,581 166,351 203,504 366,945 163,441 2 Kota Tanjung Balai 26,055 883 (25,172) 29,599 787 (28,812) 34,715 702 (34,013) 3 Kab.Simalungun 18,377 474,572 456,195 16,951 420,508 403,557 15,322 372,602 357,280 4 Kab.Toba Samosir 26,001 101,537 75,536 23,787 91,473 67,686 21,283 82,695 61,412 Jumlah WS Asahan 240,566 912,098 671,533 254,567 863,349 608,782 274,825 822,944 548,120 II Jagung 1 Kab. Asahan 31,596 22,770 (8,826) 34,214 23,719 (10,495) 37,794 24,707 (13,086) 2 Kota Tanjung Balai 3,413 65 (3,348) 3,148 40 (3,108) 2,846 25 (2,821) 3 Kab.Simalungun 4,839 369,149 364,310 5,497 537,397 531,900 6,447 782,328 775,881 4 Kab.Toba Samosir 4,829 13,104 8,276 4,418 14,478 10,061 3,953 15,996 12,043 Jumlah WS Asahan 44,676 405,088 360,411 47,277 575,634 528,357 51,039 823,056 772,018 III Ubi Kayu 1 Kab. Asahan 9,081 34,186 25,106 9,833 34,471 24,638 10,862 34,758 23,896 2 Kota Tanjung Balai 981 256 (725) 905 205 (700) 818 164 (654) 3 Kab.Simalungun 1,391 269,014 267,623 1,580 290,662 289,082 1,853 314,052 312,199 4 Kab.Toba Samosir 1,388 19,897 18,509 1,270 21,498 20,228 1,136 23,228 22,092 Jumlah WS Asahan 12,840 323,353 310,513 13,587 346,835 333,248 14,668 372,201 357,533 Sumber : Data diolah
  • 184.
    Laporan Akhir PenyusunanPola Pengelolaan Sumber Daya Air Wilayah Sungai Asahan. Tabel 4.10. Proyeksi Neraca Pangan Padi, Jagung dan Ubi Kayu di WS Asahan 4 - 45 2006 - 2030 (Lanjutan) PT. JASAPATRIA GUNATAMA No. Jenis Pangan / Kabupaten Kota di WS Asahan Tahun 2020 Tahun 2025 Tahun 2030 Butuh Produksi Surplus/ Defisit Butuh Produksi Surplus/ Defisit Butuh Produksi Surplus/ Defisit (ton) (ton) (ton) (ton) (ton) (ton) (ton) (ton) (ton) 1 2 12 13 14 15 16 17 18 19 20 I Padi 1 Kab. Asahan 224,795 384,215 159,420 248,313 402,414 154,100 274,292 421,569 147,276 2 Kota Tanjung Balai 40,716 626 (40,089) 47,753 559 (47,194) 56,007 498 (55,508) 3 Kab.Simalungun 13,850 330,154 316,305 12,519 292,542 280,023 11,316 259,215 247,899 4 Kab.Toba Samosir 19,043 75,108 56,065 17,038 68,638 51,599 15,245 63,228 47,983 Jumlah WS Asahan 298,403 790,104 491,701 325,624 764,153 438,529 356,861 744,511 387,650 II Jagung 1 Kab. Asahan 41,748 25,737 (16,010) 46,115 26,810 (19,305) 50,940 27,927 (23,013) 2 Kota Tanjung Balai 2,572 15 (2,557) 2,325 9 (2,316) 2,102 6 (2,096) 3 Kab.Simalungun 7,561 1,138,893 1,131,331 8,868 1,657,970 1,649,101 10,401 2,413,629 2,403,227 4 Kab.Toba Samosir 3,537 17,673 14,136 3,164 19,526 16,362 2,831 21,573 18,742 Jumlah WS Asahan 55,418 1,182,318 1,126,900 60,473 1,704,315 1,643,842 66,274 2,463,135 2,396,861 III Ubi Kayu 1 Kab. Asahan 11,998 35,047 23,049 13,253 35,339 22,086 14,640 35,634 20,993 2 Kota Tanjung Balai 739 131 (608) 668 105 (564) 604 84 (520) 3 Kab.Simalungun 2,173 339,324 337,151 2,549 366,630 364,082 2,989 396,134 393,145 4 Kab.Toba Samosir 1,016 25,097 24,080 909 27,116 26,207 814 29,298 28,485 Jumlah WS Asahan 15,927 399,599 383,672 17,380 429,191 411,811 19,047 461,149 442,102 Sumber : Data diolah
  • 185.
    Laporan Akhir PenyusunanPola Pengelolaan Sumber Daya Air Wilayah Sungai Asahan. Tabel 4.11. Proyeksi Neraca Pangan Ubi Jalar, Kacang Tanah, Kacang Kedelai di 4 - 46 WS Asahan 2006 - 2030 PT. JASAPATRIA GUNATAMA No. Jenis Pangan / Kabupaten Kota di WS Asahan Tahun 2006 Tahun 2010 Tahun 2015 Defisit Butuh Produksi Surplus/ Butuh Produksi Surplus/ Defisit Butuh Produksi Surplus/ Defisit (ton) (ton) (ton) (ton) (ton) (ton) (ton) (ton) (ton) 1 2 3 4 5 6 7 8 9 10 11 IV Ubi Jalar 1 Kab. Asahan 10,779 3,352 (7,427) 11,672 6,478 (5,194) 12,893 12,520 (373) 2 Kota Tanjung Balai 1,164 - (1,164) 1,074 - (1,074) 971 - (971) 3 Kab.Simalungun 1,651 70,326 68,676 1,875 148,092 146,217 2,199 311,849 309,650 4 Kab.Toba Samosir 1,647 13,038 11,391 1,507 27,456 25,949 1,348 57,815 56,467 Jumlah WS Asahan 15,241 86,716 71,475 16,128 182,025 165,897 17,412 382,185 364,773 V Kacang Kedelai 1 Kab. Asahan 1,565 230 (1,335) 1,694 147 (1,547) 1,872 94 (1,777) 2 Kota Tanjung Balai 169 65 (104) 156 40 (116) 141 25 (116) 3 Kab.Simalungun 240 50 (189) 272 32 (240) 319 21 (299) 4 Kab.Toba Samosir 239 41 (198) 219 26 (193) 196 17 (179) Jumlah WS Asahan 2,212 386 (1,827) 2,341 246 (2,096) 2,528 156 (2,371) VI Kacang Tanah 1 Kab. Asahan 1,146 196 (950) 1,241 239 (1,002) 1,371 291 (1,080) 2 Kota Tanjung Balai 124 65 (59) 114 40 (74) 103 25 (79) 3 Kab.Simalungun 175 34,441 34,265 199 54,990 54,790 234 87,799 87,566 4 Kab.Toba Samosir 175 873 698 160 713 553 143 582 439 Jumlah WS Asahan 1,620 35,574 33,954 1,715 55,981 54,266 1,851 88,696 86,845 VII Kacang Hijau 1 Kab. Asahan 1,501 216 (1,285) 1,626 227 (1,399) 1,796 238 (1,558) 2 Kota Tanjung Balai 162 - (162) 150 - (150) 135 - (135) 3 Kab.Simalungun 230 1,690 1,460 261 1,899 1,638 306 2,134 1,828 4 Kab.Toba Samosir 229 - (229) 210 - (210) 188 - (188) Jumlah WS Asahan 2,123 1,906 (217) 2,246 2,126 (121) 2,425 2,372 (54) Sumber : Data diolah
  • 186.
    Laporan Akhir PenyusunanPola Pengelolaan Sumber Daya Air Wilayah Sungai Asahan. Tabel 4.11. Proyeksi Neraca Pangan Ubi Jalar, Kacang Tanah, Kacang Kedelai di 4 - 47 WS Asahan 2006 - 2030 (Lanjutan) PT. JASAPATRIA GUNATAMA No. Jenis Pangan / Kabupaten Kota di WS Asahan Tahun 2020 Tahun 2025 Tahun 2030 Defisit Butuh Produksi Surplus/ Butuh Produksi Surplus/ Defisit Butuh Produksi Surplus/D efisit (ton) (ton) (ton) (ton) (ton) (ton) (ton) (ton) (ton) 1 2 12 13 14 15 16 17 18 19 20 IV Ubi Jalar 1 Kab. Asahan 14,242 24,199 9,957 15,732 46,771 31,039 17,378 90,397 73,019 2 Kota Tanjung Balai 877 - (877) 793 - (793) 717 - (717) 3 Kab.Simalungun 2,580 656,685 654,106 3,025 1,382,834 1,379,809 3,548 2,911,944 2,908,395 4 Kab.Toba Samosir 1,206 121,746 120,540 1,079 256,371 255,291 966 539,861 538,895 Jumlah WS Asahan 18,905 802,630 783,725 20,630 1,685,976 1,665,346 22,609 3,542,201 3,519,592 V Kacang Kedelai 1 Kab. Asahan 2,067 60 (2,007) 2,284 39 (2,245) 2,523 25 (2,498) 2 Kota Tanjung Balai 127 15 (112) 115 9 (106) 104 6 (98) 3 Kab.Simalungun 374 13 (361) 439 8 (431) 515 5 (510) 4 Kab.Toba Samosir 175 11 (164) 157 7 (150) 140 4 (136) Jumlah WS Asahan 2,744 100 (2,645) 2,995 63 (2,931) 3,282 40 (3,242) VI Kacang Tanah 1 Kab. Asahan 1,514 354 (1,160) 1,672 431 (1,241) 1,847 525 (1,322) 2 Kota Tanjung Balai 93 15 (78) 84 9 (75) 76 6 (70) 3 Kab.Simalungun 274 140,185 139,911 322 223,826 223,504 377 357,371 356,994 4 Kab.Toba Samosir 128 475 347 115 388 273 103 317 214 Jumlah WS Asahan 2,010 141,029 139,019 2,193 224,654 222,461 2,403 358,219 355,815 VII Kacang Hijau 1 Kab. Asahan 1,984 249 (1,735) 2,191 261 (1,930) 2,420 274 (2,147) 2 Kota Tanjung Balai 122 - (122) 110 - (110) 100 - (100) 3 Kab.Simalungun 359 2,398 2,039 421 2,695 2,273 494 3,028 2,534 4 Kab.Toba Samosir 168 - (168) 150 - (150) 135 - (135) Jumlah WS Asahan 2,633 2,647 14 2,873 2,956 82 3,149 3,302 153 Sumber : Data diolah
  • 187.
    Laporan Akhir PenyusunanPola Pengelolaan Sumber Daya Air Wilayah Sungai Asahan. 4.3.3.4. Proyeksi Lahan Sawah Proyeksi lahan sawah irigasi teknis untuk WS Asahan di Kabupaten Asahan, Simalungun dan Toba Samosir, karena data yang tidak lengkap, maka tidak dapat dilakukan. Data yang tersedia hanya ada di Kota Tanjung Balai, berdasarkan data yang ada, di kota tersebut tidak ditemukan lahan sawah yang beririgasi teknis, yang ada sawah beririgasi setengah teknis, tadah hujan dan sawah pasang surut. Luas sawah irigasi setengah teknis di kota ini trendnya menurun, pada tahun 2002 luasnya tercatat 550 Ha dan pada tahun 2004 telah berkurang menjadi 500 Ha. Sawah tadah hujan dari 450 Ha pada tahun 2002 telah bertambah menjadi 485 Ha pada tahun 2004, sedangkan lahan pesawahan pasang surut trendnya menurun dari 172 Ha pada tahun 2002 menjadi 125 Ha pada tahun 2004. Mengingat keterbatasan lahan di wilayah perkotaan, maka luas pesawahan tersebut perlu dipertahankan. Walaupun data yang tersedia kurang lengkap, pihak Konsultan berupaya untuk melakukan perhitungan proyeksi luas panen sawah yang diturunkan berdasarkan hasil proyeksi produksi padi di WS Asahan dari tahun 2006 - 2030, dengan asumsi lahan sawah beririgasi teknis , 3 kali tanam dalam setahun, dengan produksi rata-rata 5 ton per hektar. Hasil proyeksi lahan sawah beririgasi teknis di tampilkan Tabel 4.12. Proyeksi Luas Panen Tanaman Padi Berdasarkan Perkembangan Luas Panen Tanaman Padi Sesuai Perkembangan Produksi 4 - 48 pada Tabel 4.12 , sebagai berikut : Produksi Tahun 2006 – 2030. No. Kabupaten/Kota PT. JASAPATRIA GUNATAMA (Ha) 2006 2010 2015 2020 2025 2030 1 2 3 4 5 6 7 8 1 Kab. Asahan 22,340.42 23,372.05 24,462.98 25,614.32 26,827.58 28,104.59 2 Kota Tanjung Balai 58.85 52.49 46.82 41.76 37.25 33.23 3 Kab.Simalungun 31,638.16 28,033.85 24,840.16 22,010.30 19,502.82 17,281.01 4 Kab. Toba Samosir 6,769.14 6,098.20 5,513.01 5,007.23 4,575.85 4,215.22 Jumlah WS Asahan 60,806.56 57,556.59 54,862.96 52,673.61 50,943.51 49,634.04
  • 188.
    Laporan Akhir PenyusunanPola Pengelolaan Sumber Daya Air Wilayah Sungai Asahan. 4.3.3.5. Proyeksi Populasi Ternak Berdasarkan proyeksi jumlah ternak sapi di WS Asahan berjumlah 44,307 ekor pada tahun 2006 dan trendnya meningkat sehingga pada tahun 2030 diproyeksikan menjadi 137,703 ekor (meningkat 310.79 %). Perkembangan populasi sapi di Kabupaten Asahan sangat tinggi, pada tahun 2030 mencapai 121,972 ekor, kabupaten Simalungun 14,377 ekor, kabupaten Toba Samosir 1,250 ekor, sedangkan di Tanjung Balai perkembangannya sangat kecil, proyeksi pada tahun 2030 hanya sebanyak 103 ekor, pada Gambar 4.6 terlihat bahwa trend perkembangan populasi sapi di kabupaten hampir mendatar. 1992 1993 1994 1995 1996 1997 1998 1999 2000 2001 2002 2003 2004 2005 2006 2010 2015 2020 2025 2030 Kab. Asahan 20948 21838 23204 24322 24935 25203 25468 23505 25468 25568 26626 30200 35504 37,165 38903 48892 61446 77223 97052 121972 Kota Tanjung Balai 20 28 30 31 33 41 52 65 82 103 Kab.Simalungun 512 523 401 252 276 240 242 2670 2456 2562 2818 3098 4185 4,381 4586 5763 7243 9103 11440 14377 Kab. Toba Samosir 5145 5369 5583 5750 5530 757 771 786 862 946 1038 1139 1250 Jumlah WS Asahan 21,460 22,361 23,605 24,574 25,211 25,443 25,710 31,320 33,293 33,713 35,214 38,856 40,476 42,348 44,307 55,558 69,687 87,430 109,71 137,70 Jumlah ternak kerbau di WS Asahan pada tahun 2006 diproyeksikan berjumlah 21,929 ekor dan trendnya menurun sehingga populasinya diproyeksikan berjumlah 5,333 ekor (menurun 75,68 %). Usaha ternak kerbau mengalami penurunan yang signifkan, kemungkinan hal ini disebabkan penggunaan kerbau untuk membajak sawah oleh para petani sudah mulai berkurang, dengan kemajuan teknologi masyarakat membajak sawah dengan menggunakan peralatan bajak mekanis seperti tractor. Penurunan populasi kerbau di Kabupaten Asahan sangat tajam, dari sebanyk 4259 ekor pada tahun 2006, menurun menjadi 1962 ekor pada tahun 2030. Sedangkan di Kota Tanjung Balai dari 45 ekor pada tahun 2006, proyeksi pada tahun 2030 menjadi 16 ekor. Pada Gambar 4.7 berikut menjelaskannya secara rinci. 4 - 49 Populasi dan Proyeksi Ternak Sapi di WS Asahan 150000 100000 50000 0 Jumlah Populasi (Ekor) Gambar 4.6. Populasi dan Proyeksi Ternak Sapi di WS Asahan PT. JASAPATRIA GUNATAMA
  • 189.
    Laporan Akhir PenyusunanPola Pengelolaan Sumber Daya Air Wilayah Sungai Asahan. 1992 1993 1994 1995 1996 1997 1998 1999 2000 2001 2002 2003 2004 2005 2006 2010 2015 2020 2025 2030 Kab. Asahan 8505 9455 10405 11148 11584 11640 12606 12653 12701 6325 6330 6347 4532 4,394 4259 3648 3124 2675 2291 1962 Kota Tanjung Balai 38 56 56 48 49 47 45 37 30 24 20 16 Kab.Simalungun 481 497 564 264 564 408 396 5977 5497 5565 5843 5757 4907 4,757 4611 3946 3377 2890 2473 2116 Kab. Toba Samosir 34880 36623 38087 39607 41190 15707 14,29 13014 8131 5081 3174 1983 1239 Jumlah WS Asahan 8986 9952 10969 11412 12148 12048 13002 53510 54859 50033 51836 53342 25195 23494 21929 15761 11610 8763 6767 5333 Jumlah ternak kambing/domba di WS Asahan diproyeksikan pada tahun 2006 sebanyak 210,284 ekor dan trendnya meningkat dan akan berjumlah 418,064 ekor pada tahun 2030. Sebaliknya di Kota Tanjung Balai perkembangan populasi ternak menurun , pada tahun 2030 jumlah ternak akan turun menjadi 1081 ekor dari jumlah 2285 ekor pada tahun 2006. Secara terinci disajikan pada Gambar 4.8 sebagai berikut. Jumlah Populasi ( Ekor) Kab. Asahan 176953 190827 214521 222198 222868 223319 243728 182692 183052 184169 184626 193585 194664 197720 200824 217092 234677 253687 274237 296451 1 2 3 4 5 6 7 8 9 10 11 12 13 14 15 16 17 18 19 20 Kota Tanjung Balai 2230 2293 2289 2357 2426 2354 2285 1967 1694 1458 1255 1081 Kab.Simalungun 2005 1656 2194 360 480 360 348 1894 2017 2123 2527 3068 3386 3860 4401 8478 16331 31457 60594 116720 Kab. Toba Samosir 19746 15041 16172 16700 16646 2704 2739 2774 2956 3150 3357 3577 3812 Jumlah WS Asahan 178958 192483 216715 222558 223348 223679 244076 204332 202340 204757 206142 215656 203180 206674 210284 230493 255851 289959 339664 418064 4 - 50 Populasi dan Proyeksi Ternak Kerbau di WS Asahan 60000 50000 40000 30000 20000 10000 0 Jumlah Populasi Ekor Gambar 4.7. Populasi dan Proyeksi Ternak Kerbau di WS Asahan Populasi dan Proyeksi Ternak Kambing di WS Asahan 450000 400000 350000 300000 250000 200000 150000 100000 50000 0 Gambar 4.8. Populasi dan Proyeksi Ternak Kambing di WS Asahan PT. JASAPATRIA GUNATAMA
  • 190.
    Laporan Akhir PenyusunanPola Pengelolaan Sumber Daya Air Wilayah Sungai Asahan. Jumlah ternak babi di WS Asahan diproyeksikan pada tahun 2006 sebanyak 63,753 ekor dan trendnya meningkat dan akan berjumlah 386,068 ekor pada tahun 2030. Dapat dilihat pada Gambar 4.9. 1992 1993 1994 1995 1996 1997 1998 1999 2000 2001 2002 2003 2004 2005 2006 2010 2015 2020 2025 2030 Kab. Asahan 62524 64376 66792 55164 47168 40023 20572 22635 22698 10422 10539 10562 9251 8,910 8581 7110 5891 4881 4044 3351 Kota Tanjung Balai 980 1960 340 357 421 463 510 824 1331 2151 3475 5614 Kab.Simalungun 8612 8401 8344 1252 1344 3132 3132 23348 24235 24548 27002 29685 35640 38,854 42357 65222 100431 154646 238128 366675 Kab. Toba Samosir 14320 15499 16274 17091 19662 12469 12,387 12305 11904 11517 11141 10779 10428 Jumlah WS Asahan 71136 72777 75136 56416 48512 43155 23704 60303 63412 53204 54972 60266 57781 60613 63753 85060 119170 172820 256426 386068 Perkembangan populasi unggas di WS Asahan pada tahun 2006 diproyeksikan jumlah ayam petelur 1,313,464 ekor, itik manila 636,146 ekor dan ayam buras sebanyak 5,569,572 ekor. Jumlah tersebut pada tahun 2030 akan meningkat menjadi, ayam petelor sebanyak 4,749,089 ekor, itik manila 807,422 ekor dan ayam buras sebanyak 6,732,372 ekor. Populasi ayam pedaging akan meningkat dari 1,876,185 pada tahun 2006, menjadi 6,740,711 pada tahun 2030 dapat dilihat pada Tabel 4.13 dan Gambar 4.10 dan Gambar 4.11. 4 - 51 Populasi dan Proyeksi Ternak Babi di WS ASahan 450000 400000 350000 300000 250000 200000 150000 100000 50000 0 Jumlah Populasi (Ekor) Gambar 4.9. Populasi dan Proyeksi Ternak Babi di WS Asahan Tabel 4.13. Proyeksi Jumlah Populasi Ternak Unggas Tahun 2006 - 2030 Jenis Unggas PT. JASAPATRIA GUNATAMA Proyeksi Jumlah Populasi ( Ekor) 2006 2010 2015 2020 2025 2030 Ayam Petelur 1,313,464 1,698,425 2,196,244 2,840,009 3,672,512 4,749,089 Ayam Pedaging 1,876,185 2,420,493 3,124,918 4,036,360 5,215,477 6,740,711 Itik Manila 636,146 635,687 649,832 680,917 732,075 807,422 Ayam Kampung 5,569,572 5,586,628 5,714,573 5,947,439 6,285,209 6,732,372 Sumber : Data diolah
  • 191.
    Laporan Akhir PenyusunanPola Pengelolaan Sumber Daya Air Wilayah Sungai Asahan. 4 - 52 8,000,000 7,000,000 6,000,000 5,000,000 4,000,000 3,000,000 2,000,000 1,000,000 2006 2010 2015 2020 2025 2030 900,000 800,000 700,000 600,000 500,000 400,000 300,000 200,000 100,000 1992 1993 1994 1995 1996 1997 1998 1999 2000 2001 2002 2003 2004 2005 2006 2010 2015 2020 2025 2030 PT. JASAPATRIA GUNATAMA Proyeksi Ternak Unggas Di WS Asahan - Jumlah Populasi (Ekor) Ayam Petelur 1,313,464 1,698,425 2,196,244 2,840,009 3,672,512 4,749,089 Ayam Pedaging 1,876,185 2,420,493 3,124,918 4,036,360 5,215,477 6,740,711 Itik Manila 636,146 635,687 649,832 680,917 732,075 807,422 Ayam Kampung ( Buras) 5,569,572 5,586,628 5,714,573 5,947,439 6,285,209 6,732,372 Gambar 4.10. Proyeksi Ternak Unggas di WS Asahan Populasi dan Proyeksi Ternak Unggas Itik Manila di WS Asahan - Jumlah Populasi (Ekor) Kab. Asahan 372,852 410,567 459,758 499,854 500,223 501,332 409,250 411,800 414,350 425,500 435,705 442,241 442,300 434,710 427,251 391,829 359,344 329,553 302,231 277,174 Kota Tanjung Balai 25,800 27,392 25,392 26,153 26,801 27,092 27,386 28,906 30,510 32,203 33,990 35,876 Kab.Simalungun 29,384 14,056 37,583 38,645 52,582 52,582 63,183 107,382 108,993 110,628 112,182 123,378 135,364 141,889 148,728 188,197 238,140 301,338 381,307 482,498 Kab. Toba Samosir 48,814 51,117 53,162 55,179 59,492 35,556 34,141 32,781 26,756 21,837 17,823 14,547 11,873 Jumlah WS Asahan 402,236 424,623 497,341 538,499 552,805 553,914 472,433 567,996 600,260 616,682 628,458 651,264 640,021 637,831 636,146 635,687 649,832 680,917 732,075 807,422 Gambar 4.11. Proyeksi Ternak Unggas Itik Manila di WS Asahan 4.3.4. Proyeksi Sektor Energi dan Air Bersih 4.3.4.1. Sub Sektor Energi Berdasarkan proyeksi pada Tabel 4.14, Tabel 4.15 dan Gambar 4.12 sampai dengan Gambar 4.16, Jumlah pelanggan total di WS Asahan pada tahun 2004 berjumlah 278,309 unit, pada tahun 2006 diperkirakan sekitar 301,192 unit, dan kecenderungannya meningkat signifikan dengan jumlah pelanggan total pada tahun 2030 berjumlah sekitar 842,291 unit .
  • 192.
    Laporan Akhir PenyusunanPola Pengelolaan Sumber Daya Air Wilayah Sungai Asahan. Jumlah konsumsi listrik di WS Asahan trendnya juga meningkat Listrik tersambung dari 164,866 MWH pada tahun 2006 menjadi 608,747 MWH pada tahun 2030. Jumlah produksi listrik di Cabang PLN Rantau Prapat juga trendnya meningkat dari 354,122.635 MWH pada tahun 2006 menjadi 1,940,926.372 MWH pada tahun 2030. Demikian pula halnya di Cabang PLN Lubuk Pakam dari 828,672.457 MWH pada tahun 2006 menjadi 2,034,971.241 MWH pada tahun 2030. Kabupaten/Kota Uraian Listrik 2006 2010 2015 2020 2025 2030 1. Kab .Asahan 4 - 53 Tabel 4.14. Proyeksi Listrik Produksi Listrik (KWH) 152,286,222 214,088,811 300,972,855 423,117,206 PT. JASAPATRIA GUNATAMA 594,831,617 836,233,194 KVA Tersambung 84,539 109,778 142,553 185,114 240,381 312,149 Kebutuhan KWH 370,279,248 480,828,965 624,384,149 810,798,839 1,052,869,06 6 1,367,211,22 2 Jml Pelanggan 106,145 127,179 152,382 182,579 218,760 262,110 KWH Terjual 126,856,457 172,527,018 234,639,787 319,114,248 434,001,005 590,249,019 2. Kota Tanjung Balai Produksi Listrik (KWH) Tidak ada data Tidak ada data Tidak ada data Tidak ada data Tidak ada data Tidak ada data KVA Tersambung 39,632 51,465 66,830 86,782 112,692 146,337 Kebutuhan KWH 173,588,903 225,415,205 292,714,648 380,106,858 493,590,683 640,955,977 Jml Pelanggan 32,198 45,328 63,814 89,837 126,473 178,049 KWH Terjual 6,121,447 8,325,276 11,322,522 15,398,829 20,942,679 28,482,413 3. Kab. Simalungun Jml Pelanggan 129,721 155,427 186,227 223,131 267,348 320,327 4. Kab. Toba Samosir Produksi Listrik (KWH) 22,655,005 31,837,228 44,741,065 62,874,913 88,358,528 124,170,819 KVA Tersambung 40,695 52,845 68,622 89,110 115,714 150,262 Kebutuhan KWH 178,244,576 231,460,865 300,565,286 390,301,363 506,828,836 658,146,483 Jml Pelanggan 33,128 39,693 47,559 56,983 68,275 81,805 KWH Terjual Tidak ada data Tidak ada data Tidak ada data Tidak ada data Tidak ada data Tidak ada data
  • 193.
    Laporan Akhir PenyusunanPola Pengelolaan Sumber Daya Air Wilayah Sungai Asahan. 4 - 54 Tabel 4.15. Proyeksi Pelanggan Listrik Kabupaten/Kota 700,000,000 600,000,000 500,000,000 400,000,000 300,000,000 200,000,000 100,000,000 1,600,000,000 1,400,000,000 1,200,000,000 1,000,000,000 800,000,000 600,000,000 400,000,000 200,000,000 PT. JASAPATRIA GUNATAMA Proyeksi Jumlah Pelanggan Listrik 2006 2010 2015 2020 2025 2030 1. Kab Asahan 106,145 127,179 152,382 182,579 218,760 262,110 2. Kota Tanjung Balai 32,198 45,328 63,814 89,837 126,473 178,049 3. Kab. Simalungun 129,721 155,427 186,227 223,131 267,348 320,327 4. Kab. Toba Samosir 33,128 39,693 47,559 56,983 68,275 81,805 WS Asahan 301,192 367,628 449,982 552,530 680,856 842,291 Proyeksi Listrik di Kota Tanjung Balai - 2006 2010 2015 2020 2025 2030 Proyeksi Tahun KWH KWH Terjual Kebutuhan Gambar 4.12. Proyeksi Listrik di Kota Tanjung Balai Proyeksi Listrik Di Kab. Asahan - 2006 2010 2015 2020 2025 2030 Proyeksi Tahun KWH Produksi Kebutuhan KWH Terjual Gambar 4.13. Proyeksi Listrik di Kabupaten Asahan
  • 194.
    Laporan Akhir PenyusunanPola Pengelolaan Sumber Daya Air Wilayah Sungai Asahan. 4 - 55 Proyeksi Listrik di Kab. Toba Samosir 700,000,000 600,000,000 500,000,000 400,000,000 300,000,000 200,000,000 100,000,000 - 2006 2010 2015 2020 2025 2030 3,500,000,000 3,000,000,000 2,500,000,000 2,000,000,000 1,500,000,000 1,000,000,000 500,000,000 5,000,000,000 4,500,000,000 4,000,000,000 3,500,000,000 3,000,000,000 2,500,000,000 2,000,000,000 1,500,000,000 1,000,000,000 500,000,000 PT. JASAPATRIA GUNATAMA Proyeksi Tahun KWH Produksi Kebutuhan Gambar 4.14. Proyeksi Listrik di Kabupaten Toba Samosir Proyeksi Listrik Di Cabang PLN Rantau Prapat - 2006 2010 2015 2020 2025 2030 Proyeksi Tahun Jumlah KWH Produksi Kebutuhan KWH Terjual Gambar 4.15. Proyeksi Listrik di Cabang PLN Rantau Prapat Proyeksi Listrik PLN Cabang Lubuk Pakam - 2006 2010 2015 2020 2025 2030 Proyeksi Tahun KWH Produksi Kebutuhan KWH Terjual Gambar 4.16. Proyeksi Listrik di Cabang PLN Lubuk Pakam
  • 195.
    Laporan Akhir PenyusunanPola Pengelolaan Sumber Daya Air Wilayah Sungai Asahan. Pembangkit listrik tenaga air (PLTA) yang ada di WS Asahan adalah PLTA Sigura-gura dan PLTA Tangga. PLTA Sigura-gura menghasilkan tenaga listrik (normal) sebesar 203 MW , dalam kondisi puncak sebesar 244 MW dan kapasitas terpasang 286 MW ( 71,5 x 4 unit) dengan energi tahunan sebesar 1868 GWh. Sedangkan PLTA Tangga menghasilkan tenaga listrik (normal) sebesar 223 MW , dalam kondisi puncak sebesar 269 MW dan kapasitas terpasang 317 MW ( 79,2 x 4 unit) dengan energi tahunan sebesar 2054 GWh. Berdasarkan data yang ada , kebutuhan listrik untuk industri aluminium PT INALUM tercatat meningkat dari 20,720,000 KWH pada tahun 2000 menjadi 75,080,000 KWH pada tahun 2004. 4.3.4.2. Sub Sektor Air Bersih Jumlah total pelanggan PDAM pada tahun 2006 berdasarkan hasil proyeksi berjumlah 50.391 unit ( belum termasuk Kab. Asahan) , trendnya meningkat dan diproyeksikan pada tahun 2030 berjumlah 167.131 unit, dijelaskan lebih rinci pada Tabel 4.16. sebagai berikut. Kebutuhan air bersih di WS Asahan pada tahun 2006, diproyeksikan sebesar 18.585.422 m3, trendnya meningkat dan diproyeksikan pada tahun 2030 akan mencapai 152.650.929 m3, lebih rinci dijelaskan pada Tabel 4.17. sebagai berikut. 4 - 56 Tabel 4.16. Proyeksi Pelanggan Air Minum Tahun 2006-2030. No. Kabupaten/Kota Proyeksi Jumlah Pelanggan Air Bersih 2006 2010 2015 2020 2025 2030 1 Kab. Asahan (*) (*) (*) (*) (*) (*) 2 Kota Tanjung Balai 16,808 24,389 35,390 51,352 74,515 108,125 3 Kab.Simalungun 30,030 33,613 37,624 42,113 47,138 52,762 4 Kab. Toba Samosir 3,554 3,978 4,452 4,984 5,578 6,244 WS Asahan 50,391 61,980 77,466 98,449 127,231 167,131 (*) = tidak tersedia data Sumber : Data diolah PT. JASAPATRIA GUNATAMA
  • 196.
    Laporan Akhir PenyusunanPola Pengelolaan Sumber Daya Air Wilayah Sungai Asahan. 4 - 57 Tabel 4.17. Proyeksi Kebutuhan Air Bersih Tahun 2006 – 2030 No. Kabupaten/Kota Proyeksi Kebutuhan Air Bersih PT. JASAPATRIA GUNATAMA 2006 2010 2015 2020 2025 2030 1 Kab. Asahan 4,795,146 7,206,931 10,831,757 16,279,740 24,467,861 36,774,312 2 Kota Tanjung Balai 6,112,274 9,186,528 13,807,019 20,751,452 31,188,682 46,875,463 3 Kab.Simalungun 6,393,409 9,609,062 14,442,074 21,705,915 32,623,207 49,031,502 4 Kab. Toba Samosir 1,284,593 2,223,753 3,849,529 6,663,901 11,535,848 19,969,652 WS Asahan 18,585,422 28,226,274 42,930,379 65,401,008 99,815,598 152,650,929 Sumber : Data diolah 4.3.5. Proyeksi Sektor Pariwisata Berdasarkan proyeksi di Kawasan Danau Toba , jumlah wisatawan pada tahun 2006 berjumlah 26.463 jiwa yang terdiri dari 20.366 (23,04 %) wisatawan domestik/wisatawan Nusantara dan 6.097 (76,96 %) lagi adalah wisatawan mancanegara/wisman (turis asing) dan dengan laju pertumbuhan rata-rata 2 %/tahun diproyeksikan akan menjadi 43.514 jiwa pada tahun 2030 yang mana 76,785 % wisnu dan 23,215 % wisman. Tabel 4.18. berikut menjelaskannya secara rinci. Tabel 4.18. Proyeksi Jumlah Wisatawan ke Kawasan Danau Toba Tahun 2006- 2030 No. Asal Wisatawan Proyeksi Jumlah Wisatawan 2006 2010 2015 2020 2025 2030 1 2 3 4 5 6 7 8 1 Wisman 6,097 6,745 7,462 8,255 9,132 10,102 2 Wisdom 20,366 22,486 24,826 27,410 30,263 33,412 Jumlah Wisatawan 26,463 29,231 32,288 35,664 39,394 43,514 Sumber : Data diolah
  • 197.
    Laporan Akhir PenyusunanPola Pengelolaan Sumber Daya Air Wilayah Sungai Asahan. Berdasarkan hasil proyeksi pada Tabel 4.19, prasarana dan sarana pariwisata di kawasan Danau Toba cenderung meningkat, namun tingkat pertumbuhannya sangat kecil, yaitu tingkat pertumbuhan jumlah hotel sebesar 0,72 %, jumlah kamar sebesar 0,69 % dan jumlah tempat tidur sebesar 0,53 %. Jumlah hotel di Kawasan Danau Toba pada tahun 2004 berjumlah 87 buah dimana 9 diantaranya berada di Kabupaten Toba Samosir. Jumlah hotel pada tahun 2030 diproyeksikan akan menjadi 104 buah, dengan jumlah kamar 1630 buah dan jumlah tempat tidur 2970 buah. Tabel 4.19. Proyeksi Jumlah Akomodasi/Hotel di Kawasan Danau Toba Tahun 4 - 58 2006 - 2030 No. Kabupaten/Kota Proyeksi Jumlah Akomodasi /Hotel PT. JASAPATRIA GUNATAMA 2006 2010 2015 2020 2025 2030 1 2 3 4 5 6 7 8 Kab. Toba Samosir 1 Jumlah Hotel 9 9 10 10 11 11 2 Jumlah Kamar 149 154 160 165 171 177 3 Jumlah Tempat Tidur 302 310 319 327 336 345 Kawasan Danau Toba 1 Jumlah Hotel 87 90 94 97 101 104 2 Jumlah Kamar 1.373 1.421 1.470 1.522 1.575 1.630 3 Jumlah Tempat Tidur 2.602 2.672 2.744 2.817 2.893 2.970 Sumber : Data diolah Pada Tabel 4.20, menjelaskan perkembangan jumlah hotel di WS Asahan, yang mana pada tahun 2003 jumlah totel sebanyak 153 buah, namun karena adanya pemekaran wilayah di Kabupaten Toba Samosir , maka pada tahun 2004 jumlah hotel di Kabupaten Toba Samosir hanya ada 9 buah, sehingga jumlah hotel di WS Asahan menjadi 71 buah.
  • 198.
    Laporan Akhir PenyusunanPola Pengelolaan Sumber Daya Air Wilayah Sungai Asahan. Tabel 4.20. Proyeksi Jumlah Akomodasi/Hotel di Kawasan Danau Toba Tahun 4 - 59 2006 - 2030 No. Kabupaten/Kota Perkembangan Jumlah Hotel PT. JASAPATRIA GUNATAMA 2000 2001 2002 2003 2004 1 2 3 4 5 6 7 1 Kab. Asahan 8 8 8 11 12 2 Kota Tanjung Balai 7 7 7 6 7 3 Kab. Simalungun 51 52 56 50 43 4 Kab. Toba Samosir 77 84 87 86 9 Jumlah WS Asahan 143 151 158 153 71 Sumber : Data diolah WS Asahan memiliki 15 hotel berbintang dan 56 buah hotel melati. Hotel berbintang terdiri dari hotel berbintang satu sebanyak 5 buah, bintang dua sebanyak 8 buah, bintang tiga sebanyak 1 buah dan bintang empat sebanyak 1 buah dapat dilihat pada Tabel 4.21. Tabel 4.21. Klasifikasi Hotel di WS Asahan No. Kabupaten/Kota Kelas Hotel Bintang Jumlah * Bintang ** Bintang *** Bintang **** Bintang ***** Melati 1 2 3 4 5 6 7 8 9 1 Kab. Asahan 1 11 12 2 Kota Tanjung Balai 7 7 3 Kab. Simalungun 1 5 1 1 35 43 4 Kab. Toba Samosir 3 3 3 9 Jumlah WS Asahan 5 8 1 1 0 56 71 Sumber : Data diolah
  • 199.
    Laporan Akhir PenyusunanPola Pengelolaan Sumber Daya Air Wilayah Sungai Asahan. 4.4. Analisis Aspek Hidrologi 4.4.1. Ketersediaan Air Wilayah Sungai Asahan Berikut ini adalah ketersediaan air di WS Asahan pada beberapa titik kontrol, yaitu : 1) Inflow Danau Toba, dikaji dengan metode neraca air danau 2) Pos Duga Air Silau – Simalungun, dikaji berdasarkan data debit di pos duga air 3) Pos Duga Air Silau-Kisaran Naga, dikaji berdasarkan data debit di pos duga air 4) Pos Duga Air Asahan-Pulau Raja, dikaji berdasarkan data debit di pos duga air 5) Tanjung Balai, yang merupakan outlet Sungai Asahan, dikaji berdasarkan 4 - 60 analisis hujan-aliran (rainfall-runoff) model Sacramento pada Hymos. Perhitungan ketersediaan air tersebut dapat dilihat pada Tabel 4.22. Tabel 4.22. Perhitungan Ketersediaan Air Titik Kontrol Luas CA PT. JASAPATRIA GUNATAMA (km2) Qrata (m3/s) Q80% (m3/s) Inflow Danau Toba (Kab. Toba Samosir) 3.464,0 112.67 74.15 Pos Silau-Simalungun (Kab. Simalungun) 482,5 15.78 9.10 Pos Silau-Kisaran Naga (Kab. Asahan) 1046,3 55.7 33.42 Pos Asahan Pulau Raja (Kab. Asahan) 4.669,4 151.04 105.23 Tanjung Balai 6.973,0 200.88 130.88 4.4.2. Perhitungan Debit Banjir Rencana Sub DAS Debit banjir rencana disuatu daerah pengaliran sungai dapat ditentukan melalui dua cara yaitu analisa frekuensi debit maksimum tiap tahun hasil pengamatan dan analisa curah hujan maksimum tiap tahun hasil pengamatan selanjutnya merupakan input kedalam model hidrologi untuk diproses menjadi debit banjir rencana. Sehubungan dengan data pengamatan debit banjir pada setiap pos duga air di sungai sangat terbatas, sedangkan data hujan yang tersedia cukup lengkap dari tahun 1983 sampai dengan tahun 2006, maka debit banjir rencana dihitung dari curah hujan jam-jaman.
  • 200.
    Laporan Akhir PenyusunanPola Pengelolaan Sumber Daya Air Wilayah Sungai Asahan. 4.4.2.1. Hujan Rencana Berdasarkan data curah hujan maksimum tiap tahun di 6 lokasi Pos Hujan yang tersebar di daerah aliran Sungai Asahan dapat dianalisa frekuensi dengan beberapa metode dan didistribusikan ke dalam hujan jam-jaman, hasil perhitungan hujan rencana untuk periode ulang 2 th, 5 th, 10 th, 25 th, 50 th dan 100 th di masing-masing Pos Hujan dapat dilihat pada Tabel 4.23. 4.4.2.2. Debit Banjir Rencana Untuk mendapatkan debit banjir rencana pada setiap Sub DAS diperlukan curah hujan rata-rata kawasan dengan mengaplikasikan bobot setiap Pos Hujan terhadap masing-masing Sub DAS. Curah hujan rata-rata kawasan masing-masing Sub DAS bersama-sama dengan karakteristik daerah pengaliran sungai merupakan input ke dalam model hidrologi untuk mendapatkan debit banjir rencana sesuai dengan perode ulang yang dikehendaki. Hasil perhitungan hidrograf debit banjir rencana sub DAS dapat dilihat pada Tabel 4.24 dan Gambar 4.17. 4 - 61 PT. JASAPATRIA GUNATAMA
  • 201.
    Laporan Akhir PenyusunanPola Pengelolaan Sumber Daya Air Wilayah Sungai Asahan. 4 - 62 Tabel 4.23. Curah Hujan Rencana Wilayah Sungai Asahan Jam ke 2 5 10 25 50 100 ( % ) ( % ) ( % ) ( % ) ( % ) ( % ) 74.56 89.72 98.83 109.56 117.11 124.32 1 3.73 4.49 4.94 5.48 5.86 6.22 2 20.88 25.12 27.67 30.68 32.79 34.81 3 46.97 56.52 62.26 69.02 73.78 78.32 4 2.98 3.59 3.95 4.38 4.68 4.97 Jam ke 2 5 10 25 50 100 ( % ) ( % ) ( % ) ( % ) ( % ) ( % ) 105.87 156.27 189.64 231.81 263.09 294.13 1 5.29 7.81 9.48 11.59 13.15 14.71 2 29.64 43.76 53.10 64.91 73.66 82.36 3 66.70 98.45 119.47 146.04 165.74 185.30 4 4.23 6.25 7.59 9.27 10.52 11.77 Jam ke 2 5 10 25 50 100 ( % ) ( % ) ( % ) ( % ) ( % ) ( % ) 101.12 121.81 134.25 148.92 159.23 169.10 1 5.06 6.09 6.71 7.45 7.96 8.45 2 28.31 34.11 37.59 41.70 44.58 47.35 3 63.71 76.74 84.58 93.82 100.32 106.53 4 4.04 4.87 5.37 5.96 6.37 6.76 Jam ke 2 5 10 25 50 100 ( % ) ( % ) ( % ) ( % ) ( % ) ( % ) 57.09 78.40 92.50 110.33 123.55 136.68 1 2.85 3.92 4.63 5.52 6.18 6.83 2 15.98 21.95 25.90 30.89 34.59 38.27 3 35.97 49.39 58.28 69.51 77.84 86.11 4 2.28 3.14 3.70 4.41 4.94 5.47 PT. JASAPATRIA GUNATAMA Periode Ulang Periode Ulang Periode Ulang Periode Ulang
  • 202.
    Laporan Akhir PenyusunanPola Pengelolaan Sumber Daya Air Wilayah Sungai Asahan. 4 - 63 Jam ke 2 5 10 25 50 100 ( % ) ( % ) ( % ) ( % ) ( % ) ( % ) 85.54 126.49 153.59 187.84 213.25 238.47 1 4.28 6.32 7.68 9.39 10.66 11.92 2 23.95 35.42 43.00 52.60 59.71 66.77 3 53.89 79.69 96.76 118.34 134.35 150.24 4 3.42 5.06 6.14 7.51 8.53 9.54 Jam ke 2 5 10 25 50 100 ( % ) ( % ) ( % ) ( % ) ( % ) ( % ) 37.00 54.00 66.00 80.00 92.00 103.00 1 1.85 2.70 3.30 4.00 4.60 5.15 2 10.36 15.12 18.48 22.40 25.76 28.84 3 23.31 34.02 41.58 50.40 57.96 64.89 4 1.48 2.16 2.64 3.20 3.68 4.12 Jam ke 2 5 10 25 50 100 ( % ) ( % ) ( % ) ( % ) ( % ) ( % ) 28.00 34.00 38.00 43.00 47.00 51.00 1 1.40 1.70 1.90 2.15 2.35 2.55 2 7.84 9.52 10.64 12.04 13.16 14.28 3 17.64 21.42 23.94 27.09 29.61 32.13 4 1.12 1.36 1.52 1.72 1.88 2.04 Jam ke 2 5 10 25 50 100 ( % ) ( % ) ( % ) ( % ) ( % ) ( % ) 37 51 61 73 82 91 1 1.85 2.55 3.05 3.65 4.10 4.55 2 10.36 14.28 17.08 20.44 22.96 25.48 3 23.31 32.13 38.43 45.99 51.66 57.33 4 1.48 2.04 2.44 2.92 3.28 3.64 PT. JASAPATRIA GUNATAMA Periode Ulang Periode Ulang Periode Ulang Periode Ulang
  • 203.
    Laporan Akhir PenyusunanPola Pengelolaan Sumber Daya Air Wilayah Sungai Asahan. 4 - 64 Jam ke 2 5 10 25 50 100 ( % ) ( % ) ( % ) ( % ) ( % ) ( % ) 106.15 171.86 215.36 270.33 311.11 351.59 1 5.31 8.59 10.77 13.52 15.56 17.58 2 29.72 48.12 60.30 75.69 87.11 98.45 3 66.87 108.27 135.67 170.31 196.00 221.50 4 4.25 6.87 8.61 10.81 12.44 14.06 Jam ke 2 5 10 25 50 100 ( % ) ( % ) ( % ) ( % ) ( % ) ( % ) 1 4.29 5.32 5.95 6.71 7.25 7.77 2 24.03 29.79 33.33 37.57 40.58 43.50 3 54.08 67.03 74.99 84.52 91.32 97.88 4 3.43 4.26 4.76 5.37 5.80 6.21 PT. JASAPATRIA GUNATAMA Periode Ulang Periode Ulang
  • 204.
    Laporan Akhir PenyusunanPola Pengelolaan Sumber Daya Air Wilayah Sungai Asahan. 4 - 65 Tabel 4.24. Hidrograf Banjir Rencana Sub DAS S.ASAHAN ~ P.RAJA Debit Banjir ( m3/dtk ) Periode Ulang 2 Thn 5 Thn 10 Thn 25 Thn 50 Thn 100 Thn 137.9 137.9 137.9 137.9 137.9 137.9 138.0 138.0 138.0 138.0 138.0 138.1 138.8 139.0 139.0 139.2 139.2 139.3 141.8 142.5 142.6 143.1 143.2 143.3 148.1 149.4 149.6 150.6 150.8 150.9 156.9 159.0 159.5 161.1 161.3 161.4 166.8 169.9 170.5 172.9 173.1 173.4 176.6 180.6 181.5 184.6 185.0 185.4 185.6 190.5 191.7 195.4 195.9 196.4 193.4 199.1 200.5 204.8 205.4 206.1 199.8 206.1 207.7 212.5 213.3 214.1 204.6 211.5 213.3 218.5 219.4 220.3 208.1 215.3 217.3 222.8 223.9 224.9 210.1 217.7 219.8 225.6 226.7 227.9 211.0 218.8 221.1 226.9 228.2 229.5 210.9 218.8 221.2 227.1 228.5 229.9 209.9 217.9 220.3 226.3 227.8 229.3 208.2 216.2 218.7 224.7 226.3 227.8 205.9 213.9 216.5 222.4 224.1 225.8 203.3 211.1 213.8 219.7 221.5 223.2 200.3 208.1 210.8 216.6 218.5 220.3 197.1 204.8 207.6 213.3 215.3 217.2 193.9 201.4 204.3 209.9 212.0 213.9 190.6 198.0 201.0 206.5 208.6 210.7 187.3 194.6 197.7 203.1 205.3 207.4 184.2 191.3 194.4 199.7 202.1 204.3 181.1 188.2 191.3 196.6 199.0 201.3 178.2 185.2 188.4 193.6 196.1 198.5 175.4 182.3 185.6 190.7 193.3 195.8 172.8 179.7 183.1 188.1 190.8 193.4 170.4 177.2 180.7 185.7 188.5 191.2 168.2 175.0 178.5 183.5 186.4 189.1 166.2 172.9 176.5 181.5 184.5 187.3 164.3 171.1 174.8 179.7 182.8 185.7 162.6 169.4 173.2 178.1 181.3 184.3 161.1 167.9 171.8 176.7 180.0 183.1 159.8 166.6 170.5 175.5 178.9 182.1 158.5 165.4 169.5 174.5 177.9 181.2 157.5 164.4 168.5 173.6 177.1 180.5 156.5 163.5 167.8 172.9 176.5 180.0 155.7 162.8 167.1 172.2 176.0 179.5 155.0 162.1 166.6 171.8 175.6 179.2 154.4 161.6 166.1 171.4 175.3 179.0 153.9 161.2 165.8 171.1 175.1 178.9 153.4 160.8 165.5 170.9 175.0 178.9 153.0 160.5 165.3 170.8 174.9 178.9 152.7 160.3 165.2 170.7 175.0 179.0 152.5 160.2 165.1 170.7 175.0 179.2 PT. JASAPATRIA GUNATAMA
  • 205.
    Laporan Akhir PenyusunanPola Pengelolaan Sumber Daya Air Wilayah Sungai Asahan. 4 - 66 +-S.SILAU-TANJ.BALAI Debit Banjir ( m3/dtk ) Periode Ulang 2 Thn 5 Thn 10 Thn 25 Thn 50 Thn 100 Thn 16.9 16.9 16.9 16.9 16.9 16.9 17.0 17.0 17.0 17.1 17.1 17.1 18.0 18.3 18.5 18.6 18.7 18.8 22.0 23.0 23.7 24.3 24.5 24.7 30.8 32.9 34.3 35.5 36.0 36.2 43.4 46.9 49.2 51.1 52.0 52.3 57.9 62.7 66.0 68.7 70.0 70.4 72.5 78.5 82.6 86.2 87.9 88.5 86.2 92.9 97.9 102.3 104.4 105.2 98.4 105.4 111.2 116.2 118.7 119.7 108.4 115.7 122.1 127.7 130.5 131.7 116.3 123.6 130.5 136.6 139.6 141.0 121.9 129.2 136.5 142.9 146.2 147.8 125.6 132.7 140.2 146.9 150.3 152.1 127.4 134.3 142.0 148.8 152.4 154.3 127.5 134.2 142.0 149.0 152.6 154.6 126.3 132.8 140.6 147.6 151.3 153.4 124.0 130.2 137.9 145.0 148.8 151.0 120.7 126.8 134.4 141.4 145.2 147.5 116.8 122.7 130.2 137.1 140.9 143.3 112.3 118.1 125.4 132.3 136.1 138.6 107.6 113.2 120.3 127.1 130.9 133.5 102.6 108.1 115.1 121.7 125.6 128.2 97.5 103.0 109.8 116.3 120.2 122.9 92.5 97.9 104.5 110.9 114.8 117.6 87.5 92.9 99.3 105.7 109.5 112.4 82.7 88.1 94.4 100.7 104.5 107.5 78.1 83.5 89.6 95.8 99.7 102.7 73.7 79.1 85.1 91.3 95.2 98.3 69.6 75.1 80.9 87.1 90.9 94.2 65.7 71.3 77.0 83.1 87.0 90.4 62.1 67.8 73.5 79.5 83.5 86.9 58.8 64.5 70.2 76.2 80.2 83.7 55.7 61.6 67.2 73.2 77.2 80.8 52.9 58.9 64.5 70.5 74.6 78.3 50.4 56.5 62.0 68.1 72.2 76.0 48.1 54.3 59.8 66.0 70.2 74.0 46.0 52.4 57.9 64.1 68.3 72.3 44.2 50.7 56.2 62.4 66.7 70.8 42.5 49.2 54.7 61.0 65.4 69.5 41.0 47.9 53.4 59.8 64.2 68.5 39.7 46.7 52.3 58.7 63.2 67.6 38.6 45.7 51.3 57.8 62.4 66.9 37.6 44.8 50.5 57.1 61.8 66.3 36.7 44.1 49.8 56.5 61.2 65.9 36.0 43.5 49.3 56.1 60.8 65.6 35.3 43.0 48.8 55.7 60.6 65.4 34.8 42.6 48.5 55.4 60.4 65.3 PT. JASAPATRIA GUNATAMA
  • 206.
    Laporan Akhir PenyusunanPola Pengelolaan Sumber Daya Air Wilayah Sungai Asahan. 4 - 67 *-S.ASAHAN Tj. BALAI Debit Banjir ( m3/dtk ) Periode Ulang 2 Thn 5 Thn 10 Thn 25 Thn 50 Thn 100 Thn 172.7 172.7 172.7 172.7 172.7 172.7 172.9 173.0 173.0 173.1 173.1 173.2 175.3 176.0 176.4 177.0 177.3 177.6 185.0 187.7 189.2 191.0 192.0 192.8 206.5 212.5 215.4 219.2 221.2 222.8 237.4 247.7 252.5 258.8 262.1 264.7 272.7 287.5 294.4 303.3 308.1 311.8 308.1 327.1 336.0 347.7 353.9 358.8 341.1 363.5 374.4 388.5 396.1 402.1 369.8 395.1 407.6 423.9 432.8 439.8 393.5 420.9 434.8 452.9 462.9 470.8 411.8 440.7 455.8 475.4 486.2 494.8 424.9 454.7 470.7 491.4 503.0 512.2 433.0 463.3 480.0 501.4 513.6 523.3 436.7 467.2 484.2 506.2 518.7 528.8 436.5 466.8 484.1 506.4 519.2 529.6 433.1 463.0 480.4 502.7 515.7 526.3 427.0 456.4 473.7 495.9 509.0 519.7 418.7 447.5 464.7 486.7 499.8 510.6 408.9 436.9 453.9 475.6 488.6 499.5 397.9 425.1 441.9 463.2 476.1 487.0 386.2 412.5 429.0 449.9 462.7 473.6 374.0 399.5 415.7 436.1 448.9 459.8 361.6 386.3 402.2 422.2 434.9 445.8 349.2 373.2 388.8 408.4 421.0 431.9 337.2 360.5 375.8 394.9 407.4 418.3 325.5 348.1 363.2 382.0 394.4 405.3 314.2 336.3 351.2 369.6 382.0 393.0 303.6 325.2 339.8 358.0 370.3 381.4 293.6 314.7 329.2 347.1 359.4 370.5 284.2 305.0 319.3 337.0 349.3 360.6 275.5 295.9 310.2 327.7 340.1 351.4 267.4 287.6 301.9 319.2 331.6 343.1 260.1 280.1 294.3 311.5 324.0 335.6 253.3 273.2 287.4 304.6 317.2 329.0 247.2 267.0 281.2 298.4 311.1 323.0 241.6 261.4 275.7 292.9 305.7 317.8 236.6 256.4 270.8 288.0 301.0 313.3 232.1 252.0 266.4 283.8 296.9 309.4 228.1 248.0 262.6 280.1 293.3 306.1 224.6 244.6 259.3 276.9 290.3 303.3 221.4 241.6 256.4 274.2 287.8 301.0 218.7 239.0 254.0 271.9 285.7 299.1 216.2 236.7 251.9 270.0 284.0 297.6 214.1 234.8 250.2 268.4 282.7 296.5 212.3 233.2 248.7 267.2 281.6 295.7 210.7 231.8 247.6 266.2 280.9 295.2 209.3 230.7 246.6 265.5 280.4 294.9 PT. JASAPATRIA GUNATAMA
  • 207.
    Laporan Akhir PenyusunanPola Pengelolaan Sumber Daya Air Wilayah Sungai Asahan. 4 - 68 Gambar 4.17. Hidrograf Banjir Rencana Sub DAS 240 230 220 210 200 190 180 170 160 150 140 PT. JASAPATRIA GUNATAMA S. Asahan - P. Raja 130 0 10 20 30 40 50 Q ( m3/dtk ) 2 Thn 5 Thn 10 Thn 25 Thn 50 Thn 100 Thn
  • 208.
    Laporan Akhir PenyusunanPola Pengelolaan Sumber Daya Air Wilayah Sungai Asahan. 4 - 69 160 150 140 130 120 110 100 90 80 70 60 50 40 30 20 PT. JASAPATRIA GUNATAMA S. Silau - Tj. Balai 10 0 10 20 30 40 50 Q ( m3/dtk ) 2 Thn 5 Thn 10 Thn 25 Thn 50 Thn 100 Thn
  • 209.
    Laporan Akhir PenyusunanPola Pengelolaan Sumber Daya Air Wilayah Sungai Asahan. 4 - 70 540 530 520 510 500 490 480 470 460 450 440 430 420 410 400 390 380 370 360 350 340 330 320 310 300 290 280 270 260 250 240 230 220 210 200 190 180 PT. JASAPATRIA GUNATAMA S. Asahan - Tj. Balai 170 0 10 20 30 40 50 Q ( m3/dtk ) 2 Thn 5 Thn 10 Thn 25 Thn 50 Thn 100 Thn
  • 210.
    Laporan Akhir PenyusunanPola Pengelolaan Sumber Daya Air Wilayah Sungai Asahan. 4.5. Analisis Kebutuhan Air Bersih dan Kualitas Air Sungai 4.5.1. Kebutuhan Air Rumah Tangga,Perkotaan dan Industri (RKI) 4.5.1.1. Analisis RKI di DAS Asahan Wilayah Sungai Asahan terletak pada 3 Kabupaten dan 1 Kota, yang meliputi 42 kecamatan, dapat dilihat pada Tabel 4.25. 4 - 71 Tabel 4.25. Wilayah Administratif DAS Asahan No Wilayah Administratif No Wilayah Administratif I Kab. Asahan III Kab. Simalungun 1 Kec.BP Mandoge 1 Kec.Dolok Pardamean 2 Kec. Bandar Pulau 2 Kec. Purba 3 Kec. Pulau Rakyat 3 Kec. Dolok Panribuan 4 Kec. Aek Kuasan 4 Kec. Silimakuta 5 Kec. Sei Kepayang 5 Kec.Sidamanik 6 Kec. Tanjung Balai 6 Kec. Pem Sidamanik 7 Kec. Simpang Empat IV Kab. Toba Samosir 8 Kec. Air Batu 1 Kec. Balige 9 Kec. Buntu Pane 2 Kec. Laguboti 10 Kec. Meranti 3 Kec. Habinsaran 11 Kec. Air Joman 4 Kec. Borbor 12 Kec. Tanjung Tiram 5 Kec. Silaen 13 Kec. Sei Balai 6 Kec. Sigumpar 14 Kec. Talawi 7 Kec. Porsea 15 Kec. Lima Puluh 8 Kec. Pintu Pohan Meranti 16 Kec. Air Putih 9 Kec. Lumban Julu 17 Kec. Sei Suka 10 Kec. Uluan 18 Kec. Medang Deras 11 Kec. Ajibata 19 Kec. Kisaran Barat 20 Kec. Kisaran Timur II Kota Tanjung Balai 1 Kec.Datuk Bandar 2 Kec. Tanjung Balai Selatan 3 Kec. Tanjung Balai Utara 4 Kec. Sei Tualang Raso 5 Kec. Teluk Nibung Sumber : BPS PT. JASAPATRIA GUNATAMA
  • 211.
    Laporan Akhir PenyusunanPola Pengelolaan Sumber Daya Air Wilayah Sungai Asahan. Perkiraan kebutuhan air bersih DAS Asahan dan prediksinya direncanakan dalam 4 tahap, yaitu : Tahun 2006, Tahun 2011, Tahun 2021 dan Tahun 2030 Perhitungan perkiraan kebutuhan air bersih mengacu pada Kebutuhan Air Rumah Tangga Perkotaan dan Industri (RKI) berdasarkan Pedoman Perencanaan Sumber Daya Air Buku 3, tentang ”Proyeksi Penduduk dan Kebutuhan Air RKI (DPU,2004). Komponen kebutuhan air, terdiri dari kebutuhan air rumah tangga, kebutuhan air perkotaan, dan kebutuhan air industri. 1). Kebutuhan Air Bersih Rumah Tangga Air bersih adalah air yang diperlukan untuk rumah tangga, biasanya diperoleh secara individu dari sumber air yang dibuat oleh masing masing rumah tangga berupa sumur dangkal, atau dapat diperoleh dari layanan Sistem Penyediaan Air Minum (SPAM) PDAM. Dalam DAS Asahan akan diperhitungkan kebutuhan air bersih rumah tangga yang berasal dari SPAM PDAM dengan sumber air baku dapat berasal dari air sungai, mata air, sumur dalam atau kombinasinya. Kebutuhan air bersih rumah tangga, dinyatakan dalam satuan Liter/Orang/ Hari (L/O/H), besar kebutuhan tergantung dari kategori kota berdasarkan jumlah penduduk dapat dilihat pada Tabel 4.26 yaitu : 4 - 72 Tabel 4.26. Kebutuhan Air Bersih Rumah Tangga per Orang Per Hari PT. JASAPATRIA GUNATAMA Menurut Kategori Kota No Kategori Kota Jumlah Penduduk(Jiwa) Kebutuhan Air Bersih (L/O/H) 1 Semi Urban (Ibu Kota Kecamatan/Desa) 3.000 – 20.000 60 - 90 2 Kota Kecil 20.000 – 100.000 90 - 110 3 Kota Sedang 100.000 – 500.000 100- 125 4 Kota Besar 500.000 – 1.000.000 120 - 150 5 Metropolitan > 1.000.000 150 - 200 Sumber:Dirjen Cipta Karya,DPU,2006,”Unit Pelayanan”, Materi Pelatihan Penyegaran SDM Sektor Air Minum(Peningkatan Kemampuan Staf Profesional Penyelenggara SPAM) DAS Asahan berada pada 4 Kabupaten, yaitu : (1). Kabupaten Asahan dengan penduduk 1,009,856 jiwa (Tahun 2004), menga lami peningkatan pada prediksi perencanaan 4 tahap, yaitu : (1). Tahun 2006 menjadi 1,050,860 jiwa ; (2) Tahun 2011, menjadi 1,160,803 jiwa; (3). Tahun 2021, menjadi 1,416,401 jiwa dan (4). Tahun 2030, menjadi 1,694,224 jiwa.
  • 212.
    Laporan Akhir PenyusunanPola Pengelolaan Sumber Daya Air Wilayah Sungai Asahan. (2). Kota Tanjung balai dengan penduduk 150,991 jiwa (Tahun 2004), menga lami peningkatan pada prediksi perencanaan 4 tahap, yaitu : (1). Tahun 2006 menjadi 160,934 jiwa ; (2) Tahun 2011, menjadi 188,750 jiwa; (3). Tahun 2021, menjadi 259,637 jiwa dan (4). Tahun 2030, menjadi 345,939 jiwa. (3). Kabupaten Simalungun dengan penduduk 118,191 jiwa (Tahun 2004), mengalami peningkatan pada prediksi perencanaan 4 tahap, yaitu : (1). Tahun 2006 menjadi 113,511 jiwa; (2) Tahun 2011, menjadi 102,605 jiwa; (3). Tahun 2021, menjadi 83,835 jiwa dan (4). Tahun 2030, menjadi 69,898 jiwa. (4). Kabupaten Toba Samosir dengan penduduk 167,907jiwa (Tahun 2004), mengalami peningkatan pada prediksi perencanaan 4 tahap, yaitu : (1). Tahun 2006 menjadi 160,600 jiwa ;(2).Tahun 2011, menjadi 143,695 jiwa; (3). Tahun 2021, menjadi 115,035 jiwa dan (4). Tahun 2030, menjadi 94,163 jiwa. Mengacu pada ketentuan dari Dirjen Cipta Karya ditinjau dari jumlah penduduk DAS Asahan dalam tahun 2006 serta prediksinya pada tahun 2011, 2021 dan 2030 maka termasuk pada kategori kota kecil dan kota sedang, dengan keperluan air bersih yang berbeda untuk setiap kabupaten dan kota. Kebutuhan air bersih diasumsi terjadi kenaikan sebesar 1 % per tahun, maka pada setiap tahapan terjadi kenaikan kebutuhan air bersih rumah tangga, diuraikan pada Tabel 4.27 sebagai berikut : 4 - 73 Tabel 4.27. Kebutuhan Air Bersih Rumah Tangga per Orang Per Hari di DAS Asahan berdasarkan Tahap Perencanaan Perencanaan Kriteria Kota Kriteria Rentang No Tahap PT. JASAPATRIA GUNATAMA Penduduk Kebutuhan Air Bersih Rumah Tangga (L/O/H) 1 Tahun 2006 Kota Kecil 20.000 – 100.000 jiwa Kota Sedang 100.000 - 500.000 jiwa 120 Metropolitan >1.000.000 jiwa 150 2 Tahun 2011 Kota Kecil 20.000 – 100.000 jiwa Kota Sedang 100.000 - 500.000 jiwa 126 Metropolitan >1.000.000 jiwa 158 3 Tahun 2021 Kota Kecil 20.000 – 100.000 jiwa Kota Sedang 100.000 - 500.000 jiwa 139 Metropolitan >1.000.000 jiwa 174 4 Tahun 2030 Kota Kecil 20.000 – 100.000 jiwa Kota Sedang 100.000 - 500.000 jiwa 152 Metropolitan >1.000.000 jiwa 190 Keterangan: Hasil Perhitungan
  • 213.
    Laporan Akhir PenyusunanPola Pengelolaan Sumber Daya Air Wilayah Sungai Asahan. 2). Kebutuhan Air Perkotaan Kebutuhan Air Perkotaan yaitu untuk memenuhi kebutuhan air komersial dan sosial. Pada umumnya hampir semua pelayanan PDAM antara 15% sampai dengan 35% dari total air perpipaan untuk kebutuhan air komersial dan sosial seperti: toko, gudang, bengkel, sekolah, rumah sakit, hotel dsb. Ternyata makin besar dan padat penduduknya cenderung lebih banyak daerah komersial dan sosial, sehingga kebutuhan untuk air komersial dan sosial akan lebih tinggi jika penduduk makin banyak. Dalam perencanaan DAS Asahan kebutuhan air untuk perkotaan diasumsi sebesar 35 % dari kebutuhan air bersih rumah tangga, dengan nilai konstan dari masing masing tahapan perencanaan, sehingga sampai proyeksi kebutuhan tahun 2030 nilainya sama sebesar 35 %. Selain itu kebutuhan air bersih rumah tangga diperhitungkan pula untuk kehilangan air yang terdiri dari : (1).Kehilangan dalam proses sebesar 6 %; (2).Kehilangan air tidak terhitung yaitu sebesar 25 %. 3). Kebutuhan Air Industri Kebutuhan air untuk industri sangat kompleks, biasanya sesuai dengan klasifikasi jenis dan ukuran industrinya, namun korelasi antara jenis dan ukuran industri dengan kebutuhan air tersebut kurang nyata. Air yang digunakan setiap pabrik berbeda untuk masing masing jenisnya (pabrik tekstil berbeda dengan pabrik elektronik), selain itu tergantung pula pada ukuran pabrik, teknologi yang dipergunakan (umumnya yang lebih modern akan lebih efisien dalam penggunaan air), bahkan untuk setiap produk yang dikerjakan pada setiap saat. Sehingga, akan sulit menentukan perkirakan kebutuhan air untuk industri secara lebih akurat. Banyak pabrik mengambil air tanah dari sumur dalamnya sendiri dan untuk tambahan diperoleh dari PDAM walaupun masih dalam jumlah yang sedikit. Besar kebutuhan air bersih industri diperhitungkan berdasarkan jumlah penduduk terhadap kebutuhan per pekerja dan rata rata pelayanan, yaitu : % Penduduk diasumsi pada tahap perencanaan awal, tahun 2006 sebesar 6 %, terjadi peningkatan sebesar 0,5 % setiap tahun, sehingga 4 - 74 KAI= %Px AP x RL........ ( Formula 1) Dimana : KAI = Kebutuhan Air Industri , L/O/H PT. JASAPATRIA GUNATAMA
  • 214.
    Laporan Akhir PenyusunanPola Pengelolaan Sumber Daya Air Wilayah Sungai Asahan. ada kenaikan pada tahap perencanaan tahun 2011 menjadi sebesar 6,31 % tahun 2021 menjadi sebesar 6,97 % dan tahun 2030 menjadi sebesar 7,62 % % P = Persentase asumsi penduduk AP = Kebutuhan air industri per tenaga kerja, pada tahap awal diperhitungkan sebesar 500 L/O/H, terjadi peningkatan sebesar 1 % setiap tahun, sehingga ada kenaikan pada tahap perencanaan tahun 2011 menjadi sebesar 526 L/O/H; tahun 2021 menjadi sebesar 580 L/O/H dan tahun 2030 menjadi sebesar 635 L/O/H. Selain itu kebutuhan air industri diperhitungkan pula untuk kehilangan air yang terdiri dari : (1). Kehilangan dalam proses sebesar 6 %; (2). Kehilangan air tidak terhitung yaitu sebesar 25 %. Penjelasan kebutuhan air bersih rumah tangga dan perkotaan (RK) dan untuk kebutuhan air Industri untuk setiap tahapan, diuraikan dalam Tabel 4.28. 4 - 75 RL = Rerata Layanan, diperhitungkan konstan sebesar 70 %. PT. JASAPATRIA GUNATAMA
  • 215.
    Laporan Akhir PenyusunanPola Pengelolaan Sumber Daya Air Wilayah Sungai Asahan. Tabel 4.28. Kebutuhan Air Bersih Rumah Tangga Perkotaan dan Industri Berdasarkan Tahapan Perencanaan di DAS Asahan KT) (5)=P (6)=AP (7)=RI (8)=(RI)/(1- 4 - 76 PT. JASAPATRIA GUNATAMA No Tahapan Perencanaan dan Kriteria Jumlah Penduduk Rumah Tangga (L/O/H) Perkotaan Rumah Tangga Perkotaan(RK) Netto Rumah Tangga Perkotaan(RK) dg Kehilangan Asumsi Penduduk (%) AP,Air per Pekerja (L/O/H) Kebutuhan Air Industri = %PxAPxRL (L/O/H) Kebutuhan Air Industri dg, Kehilangan (1)=R (2)=35%x R (3)=(1)+(2) (4)=(RK)/(1-KP)/(1- KP)/(1-KT) I Tahun 2006, dg. penduduk: 1 20.000 - 100.000 jiwa 100 35 135 191 6% 500 21 30 2 100.000 - 500.000 jiwa 120 42 162 230 6% 500 21 30 3 >1.000.000 jiwa 150 53 203 287 6% 500 21 30 II Tahun 2011, dg . Penduduk 1 20.000 - 100.000 jiwa 105 37 142 201 6.31% 526 23 33 2 100.000 - 500.000 jiwa 126 44 170 242 6.31% 526 23 33 3 >1.000.000 jiwa 158 55 213 302 6.31% 526 23 33 III Tahun 2021, dg . Penduduk 1 20.000 - 100.000 jiwa 116 41 157 222 6.97% 580 28 40 2 100.000 - 500.000 jiwa 139 49 188 267 6.97% 580 28 40 3 >1.000.000 jiwa 174 61 235 333 6.97% 580 28 40 IV Tahun 2030, dg . Penduduk 1 20.000 - 100.000 jiwa 127 44 171 243 7.62% 635 34 48 2 100.000 - 500.000 jiwa 152 53 206 292 7.62% 635 34 48 3 >1.000.000 jiwa 190 67 257 365 7.62% 635 34 48
  • 216.
    Laporan Akhir PenyusunanPola Pengelolaan Sumber Daya Air Wilayah Sungai Asahan. Prediksi air bersih sesuai tahapan perencanaan dari setiap kecamatan dihitung menurut jumlah penduduk kabupaten di DAS Asahan dimana kecamatan tersebut terletak, dalam Tabel 4.29 diuraikan besarnya konsumsi air bersih rumah tangga dan perkotaan, serta industri menurut setiap tahapan perencanaan berdasarkan kabupaten. Tabel 4.30 ringkasan penduduk dan kebutuhan air bersih saat ini dan prediksinya yang akan memudahkan untuk perhitungan RKI di DAS Asahan untuk masing masing tahapan. Tabel 4.29. Prediksi Konsumsi Air Bersih Rumah Tangga-Perkotaan dan Industri 4 - 77 DAS Asahan Tahun 2006 sampai Tahun 2030 No. Karaketeristik per Kabupaten PT. JASAPATRIA GUNATAMA Tahapan Perencanaan Tahun 2006 Tahun 2011 Tahun 2021 Tahun 2030 I Kab. Asahan a Jumlah Penduduk, Jiwa 1,050,860 1,160,803 1,416,401 1,694,224 b Konsumsi Air Bersih Rumah tangga dan Perkotaan , L/O/H 287 302 333 365 c Konsumsi Air Bersih Industri 30 33 40 48 II Kota Tanjung Balai a Jumlah Penduduk, Jiwa 160,934 188,750 259,637 345,939 b Konsumsi Air Bersih Rumah tangga dan Perkotaan , L/O/H 230 242 267 292 c Konsumsi Air Bersih Industri 30 33 40 48 III Kab. Simalungun a Jumlah Penduduk, Jiwa 113,511 102,605 83,835 69,898 b Konsumsi Air Bersih Rumah tangga dan Perkotaan , L/O/H 230 242 222 243 c Konsumsi Air Bersih Industri 30 33 40 48 IV Kab. Toba Samosir a Jumlah Penduduk, Jiwa 160,600 143,695 115,035 94,163 b Konsumsi Air Bersih Rumah tangga dan Perkotaan , L/O/H 230 242 267 243 c Konsumsi Air Bersih Industri 30 33 40 48
  • 217.
    Laporan Akhir PenyusunanPola Pengelolaan Sumber Daya Air Wilayah Sungai Asahan. Tabel 4.30. Prediksi Jumlah Penduduk DAS Asahan Tahun 2006 sampai Tahun 2030 4 - 78 No Kabupaten/Kota/Kec Jumlah Penduduk ( Jiwa) di WS Asahan PT. JASAPATRIA GUNATAMA Tahun 2006 Tahun 2011 Tahun 2021 Tahun 2030 1 Kab. Asahan 1 Kec.BP Mandoge 32,911 36,354 44,359 53,060 2 Kec. Bandar Pulau 53,807 59,436 72,523 86,748 3 Kec. Pulau Rakyat 32,003 35,351 43,135 51,596 4 Kec. Aek Kuasan 44,121 48,737 59,468 71,132 5 Kec. Sei Kepayang 39,501 43,634 53,242 63,685 6 Kec. Tanjung Balai 34,238 37,820 46,148 55,199 7 Kec. Simpang Empat 53,635 59,246 72,292 86,471 8 Kec. Air Batu 72,001 79,534 97,047 116,083 9 Kec. Buntu Pane 54,233 59,907 73,098 87,436 10 Kec. Meranti 63,583 70,235 85,700 102,510 11 Kec. Air Joman 60,628 66,971 81,717 97,746 12 Kec. Tanjung Tiram 60,492 66,821 81,535 97,527 13 Kec. Sei Balai 34,992 38,653 47,164 56,416 14 Kec. Talawi 55,489 61,295 74,791 89,461 15 Kec. Lima Puluh 86,968 96,067 117,220 140,213 16 Kec. Air Putih 47,796 52,797 64,422 77,058 17 Kec. Sei Suka 52,523 58,019 70,794 84,680 18 Kec. Medang Deras 46,126 50,952 62,171 74,365 19 Kec. Kisaran Barat 58,170 64,256 78,404 93,783 20 Kec. Kisaran Timur 67,642 74,719 91,172 109,055 Total 1,050,860 1,160,803 1,416,401 1,694,224 2 Kota Tanjung Balai 1 Kec.Datuk Bandar 59,935 70,294 96,694 128,834 Kec. Tanjung Balai 2 Selatan 23,133 27,132 37,321 49,726 3 Kec. Tanjung Balai Utara 18,182 21,325 29,334 39,084 4 Kec. Sei Tualang Raso 23,110 27,104 37,283 49,676 5 Kec. Teluk Nibung 36,574 42,895 59,005 78,618 Total 160,934 188,750 259,637 345,939 3 Kab. Simalungun 1 Kec.Dolok Pardamean 13,923 12,585 10,283 8,573 2 Kec. Purba 17,291 15,630 12,771 10,647 3 Kec. Dolok Panribuan 18,064 16,329 13,342 11,124 4 Kec. Silimakuta 21,021 19,002 15,526 12,944 5 Kec.Sidamanik 28,381 25,654 20,961 17,476 6 Kec. Pem Sidamanik 14,830 13,406 10,953 9,132 Total 113,511 102,605 83,835 69,898
  • 218.
    Laporan Akhir PenyusunanPola Pengelolaan Sumber Daya Air Wilayah Sungai Asahan. Tabel 4.30. Prediksi Jumlah Penduduk DAS Asahan Tahun 2006 sampai Tahun 2030 4 - 79 PT. JASAPATRIA GUNATAMA (lanjutan) No Kabupaten/Kota/Kec Jumlah Penduduk ( Jiwa) di WS Asahan Tahun 2006 Tahun 2011 Tahun 2021 Tahun 2030 4 Kab. Toba Samosir 1 Kec. Balige 45,349 40,575 32,482 26,589 2 Kec. Laguboti 16,208 14,502 11,609 9,503 3 Kec. Habinsaran 19,090 17,081 13,674 11,193 4 Kec. Borbor 7,205 6,447 5,161 4,225 5 Kec. Silaen 10,146 9,078 7,268 5,949 6 Kec. Sigumpar 6,336 5,669 4,538 3,715 7 Kec. Porsea 23,615 21,129 16,915 13,846 8 Kec. Pintu Pohan Meranti 7,583 6,785 5,432 4,446 9 Kec. Lumban Julu 10,693 9,567 7,659 6,269 10 Kec. Uluan 7,921 7,087 5,673 4,644 11 Kec. Ajibata 6,455 5,776 4,624 3,785 Total 160,600 143,695 115,035 94,163 4.5.1.2. Proyeksi Kebutuhan Air Bersih Rumah Tangga dan Industri (RKI) Proyeksi kebutuhan air bersih rumah tangga dan industri (RKI) untuk DAS Asahan dari setiap tahapan perencanaan ditunjukkan pada Tabel dihitung berdasarkan jumlah proyeksi penduduk yang ada di DAS Asahan wilayah administratif kecamatan yang dilaluinya dapat dilihat pada Tabel 4.31 sampai dengan 4.34.
  • 219.
    Laporan Akhir PenyusunanPola Pengelolaan Sumber Daya Air Wilayah Sungai Asahan. (L/H) (L/det) 4 - 80 Tabel 4.31. Kebutuhan Air Bersih Rumah Tangga Perkotaan dan Industri Total Total PT. JASAPATRIA GUNATAMA DAS Asahan Tahun 2006 Jml Orang Tahun 2006 Kriteria Kebutuhan Kriteria Kebutuhan L/O/H L/H L/O/H L/H 1 Kab. Asahan 1 Kec.BP Mandoge 32,911 287 9 ,445,510 30 987,335 1 0,432,845 121 2 Kec. Bandar Pulau 53,807 287 1 5,442,469 30 1,614,195 1 7,056,664 197 3 Kec. Pulau Rakyat 32,003 287 9 ,184,785 30 960,082 1 0,144,867 117 4 Kec. Aek Kuasan 44,121 287 1 2,662,603 30 1,323,617 1 3,986,221 162 5 Kec. Sei Kepayang 39,501 287 1 1,336,881 30 1,185,040 1 2,521,921 145 6 Kec. Tanjung Balai 34,238 287 9 ,826,293 30 1,027,139 1 0,853,431 126 7 Kec. Simpang Empat 53,635 287 1 5,393,191 30 1,609,044 1 7,002,235 197 8 Kec. Air Batu 72,001 287 2 0,664,423 30 2,160,044 2 2,824,467 264 9 Kec. Buntu Pane 54,233 287 1 5,564,917 30 1,626,995 1 7,191,911 199 10 Kec. Meranti 63,583 287 1 8,248,317 30 1,907,490 2 0,155,807 233 11 Kec. Air Joman 60,628 287 1 7,400,142 30 1,818,830 1 9,218,972 222 12 Kec. Tanjung Tiram 60,492 287 1 7,361,317 30 1,814,772 1 9,176,088 222 13 Kec. Sei Balai 34,992 287 1 0,042,816 30 1,049,772 1 1,092,588 128 14 Kec. Talawi 55,489 287 1 5,925,391 30 1,664,675 1 7,590,066 204 15 Kec. Lima Puluh 86,968 287 2 4,959,954 30 2,609,054 2 7,569,008 319 16 Kec. Air Putih 47,796 287 1 3,717,447 30 1,433,879 1 5,151,327 175 17 Kec. Sei Suka 52,523 287 1 5,074,229 30 1,575,703 1 6,649,933 193 18 Kec. Medang Deras 46,126 287 1 3,238,108 30 1,383,774 1 4,621,883 169 19 Kec. Kisaran Barat 58,170 287 1 6,694,722 30 1,745,093 1 8,439,815 213 20 Kec. Kisaran Timur 67,642 287 1 9,413,364 30 2,029,271 2 1,442,635 248 1,050,860 - 3 01,596,878 - 31,525,806 3 33,122,684 3 ,856 2 Kota Tanjung Balai 1 Kec.Datuk Bandar 59,935 230 1 3,785,019 30 1,798,046 1 5,583,065 180 2 Kec. Tanjung Balai Selatan 23,133 230 5 ,320,637 30 693,996 6 ,014,633 70 3 Kec. Tanjung Balai Utara 18,182 230 4 ,181,936 30 545,470 4 ,727,406 55 4 Kec. Sei Tualang Raso 23,110 230 5 ,315,244 30 693,293 6 ,008,536 70 5 Kec. Teluk Nibung 36,574 230 8 ,411,921 30 1,097,207 9 ,509,128 110 160,934 - 3 7,014,756 - 4,828,012 4 1,842,767 4 84 3 Kab. Simalungun 1 Kec.Dolok Pardamean 13,923 230 3 ,202,271 30 417,688 3 ,619,959 42 2 Kec. Purba 17,291 230 3 ,976,940 30 518,731 4 ,495,671 52 3 Kec. Dolok Panribuan 18,064 230 4 ,154,758 30 541,925 4 ,696,683 54 4 Kec. Silimakuta 21,021 230 4 ,834,884 30 630,637 5 ,465,521 63 5 Kec.Sidamanik 28,381 230 6 ,527,579 30 851,423 7 ,379,003 85 6 Kec. Pem Sidamanik 14,830 230 3 ,411,014 30 444,915 3 ,855,929 45 113,511 - 2 6,107,446 - 3,405,319 2 9,512,765 3 42 4 Kab. Toba Samosir 1 Kec. Balige 45,349 230 1 0,430,228 30 1,360,465 1 1,790,693 136 2 Kec. Laguboti 16,208 230 3 ,727,753 30 486,229 4 ,213,982 49 3 Kec. Habinsaran 19,090 230 4 ,390,807 30 572,714 4 ,963,521 57 4 Kec. Borbor 7,205 230 1 ,657,195 30 216,156 1 ,873,350 22 5 Kec. Silaen 10,146 230 2 ,333,668 30 304,391 2 ,638,059 31 6 Kec. Sigumpar 6,336 230 1 ,457,223 30 190,073 1 ,647,295 19 7 Kec. Porsea 23,615 230 5 ,431,366 30 708,439 6 ,139,805 71 8 Kec. Pintu Pohan Meranti 7,583 230 1 ,744,091 30 227,490 1 ,971,581 23 9 Kec. Lumban Julu 10,693 230 2 ,459,283 30 320,776 2 ,780,059 32 10 Kec. Uluan 7,921 230 1 ,821,748 30 237,619 2 ,059,367 24 11 Kec. Ajibata 6,455 230 1 ,484,721 30 193,659 1 ,678,381 19 160,600 - 3 6,938,083 - 4,818,011 4 1,756,093 483 1,485,905 - 4 01,657,163 - 44,577,148 4 46,234,311 5,165 Kabupaten/Kota, Kecamatan Total DAS Asahan Th.2006 Air Rumah TanggaPerkotaan Air Industri Kebutuhan Air Rumah Total Total No.
  • 220.
    Laporan Akhir PenyusunanPola Pengelolaan Sumber Daya Air Wilayah Sungai Asahan. (L/det) 4 - 81 Tabel 4.32. Kebutuhan Air Bersih Rumah Tangga Perkotaan dan Industri Total Total Total PT. JASAPATRIA GUNATAMA DAS Asahan, Tahun 2011 Jml Orang Tahun 2011 Kriteria Kebutuhan Kriteria Kebutuhan L/O/H L/H L/O/H L/H No. 1 Kab. Asahan 1 Kec.BP Mandoge 36,354 302 1 0,979,035 33 1,199,696 1 2,178,731 141 2 Kec. Bandar Pulau 59,436 303 1 8,009,067 34 2,020,819 2 0,029,886 232 3 Kec. Pulau Rakyat 35,351 304 1 0,746,683 35 1,237,283 1 1,983,965 139 4 Kec. Aek Kuasan 48,737 305 1 4,864,650 36 1,754,516 1 6,619,166 192 5 Kec. Sei Kepayang 43,634 306 1 3,352,017 37 1,614,460 1 4,966,476 173 6 Kec. Tanjung Balai 37,820 307 1 1,610,740 38 1,437,160 1 3,047,900 151 7 Kec. Simpang Empat 59,246 308 1 8,247,830 39 2,310,602 2 0,558,431 238 8 Kec. Air Batu 79,534 309 2 4,576,136 40 3,181,377 2 7,757,512 321 9 Kec. Buntu Pane 59,907 310 1 8,571,216 41 2,456,193 2 1,027,409 243 10 Kec. Meranti 70,235 311 2 1,843,139 42 2,949,877 2 4,793,016 287 11 Kec. Air Joman 66,971 312 2 0,894,848 43 2,879,739 2 3,774,587 275 12 Kec. Tanjung Tiram 66,821 313 2 0,915,047 44 2,940,134 2 3,855,181 276 13 Kec. Sei Balai 38,653 314 1 2,137,158 45 1,739,402 1 3,876,560 161 14 Kec. Talawi 61,295 315 1 9,307,787 46 2,819,550 2 2,127,337 256 15 Kec. Lima Puluh 96,067 316 3 0,357,269 47 4,515,163 3 4,872,433 404 16 Kec. Air Putih 52,797 317 1 6,736,491 48 2,534,232 1 9,270,723 223 17 Kec. Sei Suka 58,019 318 1 8,449,903 49 2,842,910 2 1,292,812 246 18 Kec. Medang Deras 50,952 319 1 6,253,558 50 2,547,580 1 8,801,138 218 19 Kec. Kisaran Barat 64,256 320 2 0,561,795 51 3,277,036 2 3,838,831 276 20 Kec. Kisaran Timur 74,719 321 2 3,984,886 52 3,885,402 2 7,870,289 323 1,160,803 - 3 62,399,253 - 50,143,130 4 12,542,382 4,775 2 Kota Tanjung Balai 1 Kec.Datuk Bandar 70,294 242 1 7,011,197 33 2,319,709 1 9,330,905 224 2 Kec. Tanjung Balai Selatan 27,132 242 6 ,565,852 34 922,475 7 ,488,328 87 3 Kec. Tanjung Balai Utara 21,325 242 5 ,160,656 35 746,376 5 ,907,032 68 4 Kec. Sei Tualang Raso 27,104 242 6 ,559,197 36 975,748 7 ,534,945 87 5 Kec. Teluk Nibung 42,895 242 1 0,380,605 37 1,587,117 1 1,967,723 139 188,750 - 4 5,677,508 - 6,551,425 5 2,228,933 605 3 Kab. Simalungun 1 Kec.Dolok Pardamean 12,585 242 3 ,045,622 33 415,312 3 ,460,934 40 2 Kec. Purba 15,630 242 3 ,782,395 33 515,781 4 ,298,176 50 3 Kec. Dolok Panribuan 16,329 242 3 ,951,515 33 538,843 4 ,490,358 52 4 Kec. Silimakuta 19,002 242 4 ,598,371 33 627,051 5 ,225,421 60 5 Kec.Sidamanik 25,654 242 6 ,208,263 33 846,581 7 ,054,844 82 6 Kec. Pem Sidamanik 13,406 242 3 ,244,154 33 442,385 3 ,686,538 43 102,605 - 2 4,830,319 - 3,385,953 2 8,216,272 327 4 Kab. Toba Samosir 1 Kec. Balige 40,575 242 9 ,819,189 33 1,338,980 1 1,158,169 129 2 Kec. Laguboti 14,502 243 3 ,523,870 34 493,052 4 ,016,921 46 3 Kec. Habinsaran 17,081 244 4 ,167,740 35 597,832 4 ,765,571 55 4 Kec. Borbor 6,447 245 1 ,579,451 36 232,083 1 ,811,533 21 5 Kec. Silaen 9,078 246 2 ,233,267 37 335,898 2 ,569,165 30 6 Kec. Sigumpar 5,669 247 1 ,400,197 38 215,415 1 ,615,612 19 7 Kec. Porsea 21,129 248 5 ,239,950 39 824,024 6 ,063,975 70 8 Kec. Pintu Pohan Meranti 6,785 249 1 ,689,410 40 271,391 1 ,960,801 23 9 Kec. Lumban Julu 9,567 250 2 ,391,745 41 392,246 2 ,783,992 32 10 Kec. Uluan 7,087 251 1 ,778,806 42 297,649 2 ,076,454 24 11 Kec. Ajibata 5,776 252 1 ,455,499 43 248,359 1 ,703,858 20 143,695 - 3 5,279,123 - 5,246,928 4 0,526,052 469 1,595,853 - 4 68,186,203 - 65,327,436 5 33,513,639 6,175 Kabupaten/Kota, Kecamatan Total DAS Asahan Th.2011 Air Rumah TanggaPerkotaan Air Industri Kebutuhan Air Rumah (L/H) Total
  • 221.
    Laporan Akhir PenyusunanPola Pengelolaan Sumber Daya Air Wilayah Sungai Asahan. (L/H) (L/det) 4 - 82 Tabel 4.33. Kebutuhan Air Bersih Rumah Tangga Perkotaan dan Industri PT. JASAPATRIA GUNATAMA DAS Asahan Tahun 2021 Jml Orang Tahun 2021 Kriteria Kebutuhan Kriteria Kebutuhan L/O/H L/H L/O/H L/H No. 1 Kab. Asahan 1 Kec.BP Mandoge 44,359 333 1 4,771,648 40 1,774,372 1 6,546,020 192 2 Kec. Bandar Pulau 72,523 334 2 4,222,698 41 2,973,445 2 7,196,143 315 3 Kec. Pulau Rakyat 43,135 335 1 4,450,176 42 1,811,664 1 6,261,839 188 4 Kec. Aek Kuasan 59,468 336 1 9,981,202 43 2,557,118 2 2,538,320 261 5 Kec. Sei Kepayang 53,242 337 1 7,942,494 44 2,342,640 2 0,285,134 235 6 Kec. Tanjung Balai 46,148 338 1 5,597,885 45 2,076,641 1 7,674,526 205 7 Kec. Simpang Empat 72,292 339 2 4,506,860 46 3,325,415 2 7,832,275 322 8 Kec. Air Batu 97,047 340 3 2,996,016 47 4,561,214 3 7,557,230 435 9 Kec. Buntu Pane 73,098 341 2 4,926,454 48 3,508,709 2 8,435,163 329 10 Kec. Meranti 85,700 342 2 9,309,489 49 4,199,313 3 3,508,801 388 11 Kec. Air Joman 81,717 343 2 8,028,911 50 4,085,847 3 2,114,758 372 12 Kec. Tanjung Tiram 81,535 344 2 8,047,904 51 4,158,265 3 2,206,169 373 13 Kec. Sei Balai 47,164 345 1 6,271,737 52 2,452,552 1 8,724,289 217 14 Kec. Talawi 74,791 346 2 5,877,691 53 3,963,924 2 9,841,615 345 15 Kec. Lima Puluh 117,220 347 4 0,675,469 54 6,329,900 4 7,005,369 544 16 Kec. Air Putih 64,422 348 2 2,418,774 55 3,543,197 2 5,961,971 300 17 Kec. Sei Suka 70,794 349 2 4,706,991 56 3,964,446 2 8,671,437 332 18 Kec. Medang Deras 62,171 350 2 1,759,720 57 3,543,726 2 5,303,445 293 19 Kec. Kisaran Barat 78,404 351 2 7,519,823 58 4,547,435 3 2,067,258 371 20 Kec. Kisaran Timur 91,172 352 3 2,092,443 59 5,379,131 3 7,471,574 434 1,416,401 - 4 86,104,383 - 71,098,953 5 57,203,336 6,449 2 Kota Tanjung Balai 1 Kec.Datuk Bandar 96,694 267 2 5,817,294 40 3,867,759 2 9,685,053 344 2 Kec. Tanjung Balai Selatan 37,321 268 1 0,002,084 41 1,530,170 1 1,532,254 133 3 Kec. Tanjung Balai Utara 29,334 269 7 ,890,814 42 1,232,023 9 ,122,836 106 4 Kec. Sei Tualang Raso 37,283 270 1 0,066,512 43 1,603,185 1 1,669,698 135 5 Kec. Teluk Nibung 59,005 271 1 5,990,298 44 2,596,211 1 8,586,509 215 259,637 - 6 9,767,003 - 10,829,348 8 0,596,351 933 3 Kab. Simalungun 1 Kec.Dolok Pardamean 10,283 222 2 ,282,834 40 411,322 2 ,694,156 31 2 Kec. Purba 12,771 223 2 ,847,850 41 523,596 3 ,371,446 39 3 Kec. Dolok Panribuan 13,342 224 2 ,988,526 42 560,349 3 ,548,874 41 4 Kec. Silimakuta 15,526 225 3 ,493,268 43 667,602 4 ,160,870 48 5 Kec.Sidamanik 20,961 226 4 ,737,224 44 922,291 5 ,659,515 66 6 Kec. Pem Sidamanik 10,953 227 2 ,486,410 45 492,901 2 ,979,310 34 83,835 - 1 8,836,112 - 3,578,060 2 2,414,172 259 4 Kab. Toba Samosir 1 Kec. Balige 32,482 267 8 ,672,815 40 1,299,298 9 ,972,113 115 2 Kec. Laguboti 11,609 268 3 ,111,264 41 475,977 3 ,587,241 42 3 Kec. Habinsaran 13,674 269 3 ,678,338 42 574,313 4 ,252,651 49 4 Kec. Borbor 5,161 270 1 ,393,453 43 221,920 1 ,615,373 19 5 Kec. Silaen 7,268 271 1 ,969,533 44 319,777 2 ,289,310 26 6 Kec. Sigumpar 4,538 272 1 ,234,383 45 204,218 1 ,438,600 17 7 Kec. Porsea 16,915 273 4 ,617,710 46 778,076 5 ,395,786 62 8 Kec. Pintu Pohan Meranti 5,432 274 1 ,488,246 47 255,283 1 ,743,529 20 9 Kec. Lumban Julu 7,659 275 2 ,106,183 48 367,625 2 ,473,808 29 10 Kec. Uluan 5,673 276 1 ,565,858 49 277,997 1 ,843,855 21 11 Kec. Ajibata 4,624 277 1 ,280,795 50 231,190 1 ,511,986 17 115,035 - 3 1,118,578 - 5,005,673 3 6,124,251 418 1,874,908 - 6 05,826,076 - 90,512,034 6 96,338,110 8,059 Kabupaten/Kota, Kecamatan Total DAS Asahan Th.2021 Air Rumah TanggaPerkotaan Air Industri Kebutuhan Air Rumah Total Total Total Total
  • 222.
    Laporan Akhir PenyusunanPola Pengelolaan Sumber Daya Air Wilayah Sungai Asahan. (L/H) (L/det) 4 - 83 Tabel 4.34. Kebutuhan Air Bersih Rumah Tangga Perkotaan dan Industri Total PT. JASAPATRIA GUNATAMA DAS Asahan, Tahun 2030 Jml Orang Tahun 2030 Kriteria Kebutuhan Kriteria Kebutuhan L/O/H L/H L/O/H L/H No. 1 Kab. Asahan 1 Kec.BP Mandoge 53,060 365 1 9,366,998 48 2,546,893 2 1,913,890 254 2 Kec. Bandar Pulau 86,748 366 3 1,749,864 49 4,250,665 3 6,000,528 417 3 Kec. Pulau Rakyat 51,596 367 1 8,935,602 50 2,579,782 2 1,515,384 249 4 Kec. Aek Kuasan 71,132 368 2 6,176,698 51 3,627,749 2 9,804,447 345 5 Kec. Sei Kepayang 63,685 369 2 3,499,791 52 3,311,624 2 6,811,415 310 6 Kec. Tanjung Balai 55,199 370 2 0,423,749 53 2,925,564 2 3,349,313 270 7 Kec. Simpang Empat 86,471 371 3 2,080,905 54 4,669,458 3 6,750,363 425 8 Kec. Air Batu 116,083 372 4 3,182,746 55 6,384,546 4 9,567,292 574 9 Kec. Buntu Pane 87,436 373 3 2,613,670 56 4,896,422 3 7,510,093 434 10 Kec. Meranti 102,510 374 3 8,338,796 57 5,843,078 4 4,181,874 511 11 Kec. Air Joman 97,746 375 3 6,654,567 58 5,669,240 4 2,323,807 490 12 Kec. Tanjung Tiram 97,527 376 3 6,670,307 59 5,754,117 4 2,424,424 491 13 Kec. Sei Balai 56,416 377 2 1,268,698 60 3,384,939 2 4,653,637 285 14 Kec. Talawi 89,461 378 3 3,816,290 61 5,457,126 3 9,273,416 455 15 Kec. Lima Puluh 140,213 379 5 3,140,671 62 8,693,197 6 1,833,868 716 16 Kec. Air Putih 77,058 380 2 9,282,013 63 4,854,650 3 4,136,663 395 17 Kec. Sei Suka 84,680 381 3 2,262,955 64 5,419,499 3 7,682,453 436 18 Kec. Medang Deras 74,365 382 2 8,407,521 65 4,833,741 3 3,241,262 385 19 Kec. Kisaran Barat 93,783 383 3 5,918,817 66 6,189,666 4 2,108,482 487 20 Kec. Kisaran Timur 109,055 384 4 1,877,048 67 7,306,672 4 9,183,721 569 1,694,224 - 6 35,667,706 - 98,598,627 7 34,266,332 8,498 2 Kota Tanjung Balai 1 Kec.Datuk Bandar 128,834 292 3 7,619,609 48 6,184,045 4 3,803,654 507 2 Kec. Tanjung Balai Selatan 49,726 293 1 4,569,857 49 2,436,597 1 7,006,454 197 3 Kec. Tanjung Balai Utara 39,084 294 1 1,490,761 50 1,954,211 1 3,444,972 156 4 Kec. Sei Tualang Raso 49,676 295 1 4,654,441 51 2,533,480 1 7,187,920 199 5 Kec. Teluk Nibung 78,618 296 2 3,270,781 52 4,088,110 2 7,358,891 317 345,939 - 1 01,605,448 - 17,196,443 1 18,801,891 1,375 3 Kab. Simalungun 1 Kec.Dolok Pardamean 8,573 243 2 ,083,351 48 411,526 2 ,494,877 29 2 Kec. Purba 10,647 244 2 ,597,986 49 521,727 3 ,119,713 36 3 Kec. Dolok Panribuan 11,124 245 2 ,725,271 50 556,178 3 ,281,449 38 4 Kec. Silimakuta 12,944 246 3 ,184,338 51 660,168 3 ,844,506 44 5 Kec.Sidamanik 17,476 247 4 ,316,653 52 908,769 5 ,225,422 60 6 Kec. Pem Sidamanik 9,132 248 2 ,264,817 53 484,013 2 ,748,831 32 69,898 - 1 7,172,416 - 3,542,381 2 0,714,797 240 4 Kab. Toba Samosir - 1 Kec. Balige 26,589 243 6 ,461,075 48 1,276,262 7 ,737,337 90 2 Kec. Laguboti 9,503 244 2 ,318,684 49 465,637 2 ,784,322 32 3 Kec. Habinsaran 11,193 245 2 ,742,301 50 559,653 3 ,301,954 38 4 Kec. Borbor 4,225 246 1 ,039,234 51 215,451 1 ,254,685 15 5 Kec. Silaen 5,949 247 1 ,469,402 52 309,348 1 ,778,750 21 6 Kec. Sigumpar 3,715 248 9 21,260 53 196,882 1 ,118,142 13 7 Kec. Porsea 13,846 249 3 ,447,570 54 747,666 4 ,195,236 49 8 Kec. Pintu Pohan Meranti 4,446 250 1 ,111,511 55 244,532 1 ,356,044 16 9 Kec. Lumban Julu 6,269 251 1 ,573,573 56 351,076 1 ,924,649 22 10 Kec. Uluan 4,644 252 1 ,170,290 57 264,708 1 ,434,999 17 11 Kec. Ajibata 3,785 253 9 57,569 58 219,522 1 ,177,091 14 94,163 - 2 3,212,470 - 4,850,738 2 8,063,207 325 2,204,223 - 7 77,658,040 - 124,188,189 9 01,846,228 10,438 Kabupaten/Kota, Kecamatan Total DAS Asahan Th.2030 Air Rumah TanggaPerkotaan Air Industri Kebutuhan Air Rumah Total Total Total
  • 223.
    Laporan Akhir PenyusunanPola Pengelolaan Sumber Daya Air Wilayah Sungai Asahan. 4.5.2. Kualitas Air DAS Asahan 4.5.2.1. Kualitas Air Kawasan Danau Toba 4.5.2.1.1. Gambaran Umum Kawasan Danau Toba (KDT) Danau Toba merupakan danau terbesar di Indonesia, bahkan merupakan danau caldera tektonic terbesar di dunia, yang juga merupakan danau ke 9 terdalam di dunia (Lehmusluoto et.all 1995). Danau Toba terletak ± 176 km selatan kota Medan dan secara geografi berada antara kordinat 2°.10’ - 3°.0’ LU dan antara 98°.24' - 99°.20' BT. Daerah tangkapan air Danau Toba ± 2,269 km2 dan luas permukaan 1,786 km2 termasuk Pulau Samosir seluas ± 640 km di tengahnya. Elevasi muka air danau tertinggi ± 905 m diatas permukaan laut. Panjang danau sekitar 87 km dan lebar maksimum 31,5 km dengan elevasi danau ± 905 m di atas permukaan laut (Joesron, 2000). Secara administratif pada kawasan Danau Toba terdapat 5 kabupaten yaitu Toba Samosir, Tapanuli Utara, Simalungun, Karo dan Dairi. Sebanyak ± 202 sungai bersumber dari Danau Toba, yang terbesar dan terpanjang adalah sungai Asahan. Panjang garis pantai Danau Toba total 441,7479 km, dengan panjang pada masing-masing kabupaten adalah sebagai berikut : Kabupaten Toba Samosir 312,8201 km, Kabupaten Simalungun 73,7088 km, Kabupaten Tapanuli Utara 33,5045 km, Kabupaten Dairi 19,2516 km dan Kabupaten Karo 12,4630 km (Fakultas Geografi UGM, 2000). Potensi ekologi dan ekonomi danau sangat penting untuk menunjang pengembangan sumber daya air. Oleh karena itu diperlukan pengelolaan yang baik sehingga potensi danau tersebut dapat dimanfaatkan secara optimal, namun kelestarian ekosistem danau tetap terjaga. 4.5.2.1.2. Debit Aliran Masuk dan Keluar Danau Toba Daerah Tangkapan Air (DTA) Danau Toba seluas 2.595,94 km2 meliputi 19 sub DTA, diantaranya sebanyak 5 sub DTA berada di Pulau Samosir, yaitu : 1. Sigubang (Samosir) 2. Bah Bolon (Samosir) 3. Guloan(Samosir) 4. Arun (Samosir) 5. Tomok (Samosir) 6. Pulau Kecil 4 - 84 PT. JASAPATRIA GUNATAMA
  • 224.
    Laporan Akhir PenyusunanPola Pengelolaan Sumber Daya Air Wilayah Sungai Asahan. Debit aliran masuk dan keluar Danau Toba telah diteliti oleh berbagai lembaga penelitian dan universitas. Menurut hasil kegiatan Fakultas Geografi UGM (tahun 2000), debit aliran masuk dari sub DTA berdasarkan curah hujan rata-rata sebesar 3.877,6 juta M3 atau 122,96 m3/detik. Pada tahun terbasah, debit rata-rata sebesar 8.704,6 juta m3 atau 276 m3/detik, sedangkan pada tahun terkering debit rata-rata 909,3 juta m3 atau 28,83 m3 /detik. Sungai Asahan merupakan satu-satunya pelepasan (outlet) Danau Toba. yang dimanfaatkan untuk PLTA Asahan mulai tahun 1982. Tinggi muka air minimal (normal) yang diperlukan adalah 904 m. Pada musim kering tahun 1997-1998 terjadi penurunan tinggi muka air dibawah normal yaitu mencapai 902,28 m. Mulai tahun 1996-1998, tinggi muka air Danau Toba mengalami penurunan sampai mencapai batas terendah pada tahun 1998. Hal ini disebabkan karena menurunnya debit masukan efektif (Joesron, 2000). 4.5.2.1.3. Stratifikasi Danau Stratifikasi termal merupakan suatu fenomena yang terjadi di air alam karena proses Turbulensi tidak cukup merata untuk mengatasi pemanasan pada lapisan air bagian atas. Pemanasan lapisan muka air merupakan hasil akhir dari energi surya, "black body radiasion" pemindahan panas antara air dan atmosfir dan penguapan (Hurley Octavia Et.all, 1997) stratifikasi suhu ditandai dengan gradasi suhu secara vertikal. Lapisan permukaan air yang relatif lebih panas disebut epilimnion dan lapisan 4 - 85 7. Halian 8. Simare 9. Aek Bolon 10. Mandosi 11. Gopgopan 12. Tongguran 13. Mongu 14. Kijang 15. Sinabung 16. Ringo 17. Prembakan 18. Sipultakhuda 19. Silang PT. JASAPATRIA GUNATAMA
  • 225.
    Laporan Akhir PenyusunanPola Pengelolaan Sumber Daya Air Wilayah Sungai Asahan. bawahnya yang relatif lebih dingin disebut hypolimnion. Garis pembatas kedua lapisan tersebut dinamakan termoklin, dan lapisan ini berada pada bagian yang paling curam (Gambar 4.18). 1. Stratifikasi Danau Toba di Balige Perubahan temperatur air Danau Toba di Balige dari permukaan sampai dasar sangat kecil sekali, hampir tidak terlihat perubahan suhu yang nyata, sehingga sulit untuk menentukan termoklin, lapisan epilimnion dan lapisan hypolimnion. Hasil pengukuran menunjukan termoklin berada pada kedalaman 50 m, sehingga dari permukaan sampai pada kedalaman 50 m merupakan lapisan epilimnion dan dari 50 m sampai ke dasar merupakan lapisan hypolimnion (Gambar 4.19). Perubahan suhu yang tidak mencolok ini menunjukan penetrasi sinar matahari cukup jauh kedalam, termasuk tidak subur hal ini ditandai dengan kecerahan yang mencapai 11,5 m. 4 - 86 Gambar 4.18. Stratifikasi Air Pada Danau Gambar 4.19. Stratifikasi Danau Toba - Balige PT. JASAPATRIA GUNATAMA
  • 226.
    Laporan Akhir PenyusunanPola Pengelolaan Sumber Daya Air Wilayah Sungai Asahan. 2. Stratifikasi Danau Toba di Parapat Seperti halnya di Balige, perubaban suhu Danau Toba di Parapat dari permukaan sampai dasar danau sangat kecil, tidak terdapat perubahan suhu yang ekstrim. Berdasarkan hasil pengukuran suhu garis termoklin berada pada 20 m sehingga pada kedalaman antara permukaan air sampai pada kedalaman 20 m merupakan lapisan epilimnion dan dari 20 m sampai kedasar merupakan lapisan hypolimnion, kecerahan pada daerah ini mencapai 14 m (Gambar 4.20). 3. Stratifikasi Danau Toba di Haranggaol Penentuan garis termoklin pada Danau Toba di Haranggaol lebih sulit lagi karena tidak terdapat perubahan suhu yang ekstrim, keadaan ini disebabkan penetrasi sinar matahari yang cukup dalam dan dapat dilihat dari hasil pengukuran kecerahan, pengukuran kecerahan mencapai 15,0 m (Gambar 4.21). Berdasarkan pengukuran, garis thermoklin berada pada kedalaman 20 m, sehingga dari permukaan sampai pada kedalaman 20 m merupakan daerah epilimnion dan dari 20 m sampai ke dasar merupakan daerah hypolimnion. 4 - 87 Gambar 4.20. Stratifikasi Danau Toba - Parapat PT. JASAPATRIA GUNATAMA
  • 227.
    Laporan Akhir PenyusunanPola Pengelolaan Sumber Daya Air Wilayah Sungai Asahan. 4. Kualitas Air Danau Toba Secara umum sifat fisik, kimia dan biologi Danau Toba di tiga lokasi di tengah danau (sekitar 500m dari pantai Haranggaol, Balige dan Parapat) pada tahun 2002 (Puslitbang SDA) tidak banyak berubah dibandingkan sepuluh tahun lalu yaitu tahun 1992 (Puslitbang SDA bekerjasama dengan Universitas Helsinki, Finlandia). Kecerahan air mencapai 11 m – 14 m, dan kadar nutrisi (senyawa N dan P) masih relatif rendah sehingga perairan danau masih tergolong oligotrofik. Oksigen terlarut masih terdeteksi sampai ke dasar danau dengan kedalaman antara 200 m – 500 m. Indek keanekaragaman hayati masih cukup tinggi dan fitoplankton didominasi oleh spesies yang biasa terdapat pada perairan alami seperti Diatomea. Kualitas air Danau Toba tergolong oligotropik dengan termoklin tinggi. Kejernihan air mencapai 13,5 - 15,0 m, kadar oksigen terlarut terdapat pada seluruh kedalaman. Kadar nitrogen terdeteksi antara 0,1 - 1,186 mg/l N dan total fosfor antara tidak terdeteksi sampai dengan 0,061 mg/l. Kadar khlorofil-a antara 1,21 - 1,93 mg/m3 . Komunitas phitoplankton sangat beragam. Ganggang yang dominan pada danau ini adalah Denticula tenuis. Meskipun demikian pada beberapa tempat disekitar permukiman dan jaring apung (Parapat, Haranggaol, Muara dan Pangururan) terlihat gejala eutrofikasi dengan pertumbuhan eceng 4 - 88 Gambar 4.21. Stratifikasi Danau Toba - Haranggaol PT. JASAPATRIA GUNATAMA
  • 228.
    Laporan Akhir PenyusunanPola Pengelolaan Sumber Daya Air Wilayah Sungai Asahan. gondok. Meskipun Danau Toba tergolong oligotropik namun sangat sensitive terhadap penambahan nitrogen dan fosfor. (Lehmusluoto et all, 1995). Keadaan ini sangat berbeda dengan kualitas air pada pesisir permukiman dan Keramba Jala Apung di Parapat, Haranggaol, Muara, dan Pangururan, terdeteksi kadar nutrisi yang lebih tinggi dan pertumbuhan eceng gondok yang cukup subur. Memburuknya kualitas air pada perairan danau sekitar permukiman dan KJA ini disebabkan kurangnya pengendalian terhadap sumber pencemaran dari saluran limbah peternakan dan permukiman serta kurangnya pengawasan terhadap penataan lokasi KJA dan pemberian pakan ikan pada KJA. a. Kualitas Air Danau Toba di Balige Kualitas air tahun 2002, menunjukkan pH air berkisar dari netral sampai basa yaitu dari 7,08 sampai 8,0. Kadar oksigen terlarut (DO) masih baik, hal ini ditunjukan dari kadar oksigen terlarut yang masih tinggi. Kadar DO diatas 6,0 mg/L terjadi dari permukaan air sampai pada kedalaman 30 meter dan turun menjadi 4,0 mg/L pada kedalaman 50 m. Sedangkan pada kedalaman 100 sampai 200 m kadar DO turun menjadi 1,15 mg/L. Kandungan bahan organik yang dinyatakan sebagai BOD, COD dan nilai KMn04, dari permukaan sampai pada kedalaman 200 m relatif kecil yaitu BOD berkisar antara 0,43-1,4 mg/L, COD tidak terdeteksi (dibawah 5 mg/L) serta nilai KMn04 antara 3,0-4,5 mg/L. Hasil analisis kadar golongan fosfat dan nitrat juga relatif kecil, kadar orto fosfat berkisar antara 0,016 - 0,042 mg/L, total fosfat antara 0,028-0,092 mg/L. Kadar nitrat berkisar dari tidak terdeteksi sampai 0,089 mg/L dan nitrogen organik berkisar antara 0,004 sampai 0,120 mg/L. Logam yang terdeteksi hanya logam besi, mangan dan seng. Dapat disimpulkan kualitas air Danau Toba di Balige belum tercemar dan kondisinya tidak jauh berbeda dengan hasil pemantauan kualitas air selama sepuh tahun , dimana pada tahun 1992 pada lokasi yang sama, pH air berkisar antara. 7,1 sampai 8,2. Kadar DO diatas 6,0 mg/L terjadi dari permukaan air sampai pada kedalaman 50 meter dan turun menjadi 3,49 mg/L pada kedalaman 100 m. Sedangkan pada kedalaman 200 sampai 400 m, kadar DO menjadi 0,4 mg/L. Kandungan bahan organik yang dinyatakan sebagai COD dari permukaan sampai pada kedalaman 400 m tidak terdeteksi (kadar<5 mg/L). Hasil analisis kadar golongan fosfat dan nitrat juga relatif kecil, kadar orto fosfat berkisar antara tidak terdeteksi sampai 0,02 mg/L dan total fosfat antara 0,01-0,03 mg/L. Kadar nitrat berkisar dari 0,02-0,05 mg/L dan nitrogen organik berkisar 4 - 89 PT. JASAPATRIA GUNATAMA
  • 229.
    Laporan Akhir PenyusunanPola Pengelolaan Sumber Daya Air Wilayah Sungai Asahan. antara 0,08 sampai 0, 120 mg/L. Logam yang terdeteksi sama dengan hasil pemantauan tahun 2002 yaitu logam besi, mangan dan seng. b. Kualitas Air Danau Toba di Parapat Kualitas air Danau Toba di Parapat sama halnya seperti di Balige (Tahun 2002). Air danau dari permukaan sampai ke dasar mempunyai pH berkisar antara normal sampai sedikit basa yaitu antara 7,17 - 8,2. Kadar DO lebih besar dari 6 mg/L terjadi pada permukaan sampai pada kedalaman 20 m, kemudian kadar DO antara 5 – 6 mg/L mulai dari 25 m sampai 50 m, pada kedalaman 100 m kadar DO berkisar antara. 1,5 - 2,88 mg/L. Kadar BOD, COD dan nilai KMn04 yang menggambarkan banyaknya zat organik relatif kecil. Kadar BOD dari permukaan-dasar waduk berkisar antara 0,29 - 2,3 mg/L, COD tidak terdeteksi (lebih kecil dari 5 mg/L) serta nilai KMn04 berkisar antara 2,38 - 13,60 mg/L. Kadar orto fosfat dan total fosfat dari permukaan sampai dasar masing-masing berkisar antara 0,012 - 0,35 mg/L dan 0,22 - 0,070 mg/L. Kadar nitrat dan nitrit pada lokasi dari permukaan sampai dasar tidak terdeteksi. Kadar organik nitrogen berkisar antara tidak terdeteksi sampai 0,007 mg/L. Kadar logam yang terdeteksi hanya logam besi, mangan dan seng. c. Kualitas Air Danau Toba di Haranggaol Nilai pH air Danau Toba di Haranggaol tahun 2002 seperti di lokasi lainnya berkisar antara netral sampai sedikit basa yaitu berkisar antara 7,70 sampai 8,1. Kadar DO di daerah ini cukup tinggi yaitu lebih dari 6 mg/L terjadi dipermukaan waduk sampai pada kedalaman 30 m, sedangkan antara. 30 - 50 m kadar DO lebih kecil dari 5,0 mg/L, setelah itu mulai dari 50 m kadar DO turun terus sampai 1,92 pada kedalaman 400 m. Kandungan zat organik yang dinyatakan dengan nilai BOD, COD dan nilai KMn04, juga relatif kecil yaitu BOD berkisar antara 1,4 - 4,58 mg/L, kadar COD tidak terdeteksi (lebih kecil dari 5 mg/L) dan nilai KMn04 berkisar antara 1,47 - 4,80 mg/L. Kadar orto fosfat dan total fosfat masing-masing, berkisar antara 0,05 - 0,042 mg/L dan 0,010 - 0,066. Senyawaan nitrat dan nitrit pada lokasi ini tidak terdeteksi, nitrogen total 0,006 - 0,007 mg/L. Hasil pemantauan kualitas air pada lokasi ini tidak jauh berbeda bila dibandingkan dengan hasil pemantauan yang dilaksanakan pada tahun 1992, dimana pH air berkisar antara netral sarnpai sedikit basa yaitu berkisar antara 7,3 sampai 8,2. Kadar DO di daerah ini cukup tinggi yaitu lebih dari 6 mg/L terjadi dipermukaan waduk sampai pada kedalaman 50 m, sedangkan antara 100 - 200 m kadar DO lebih kecil dari 5,0 mg/L, setelah itu mulai dari 200 m kadar DO turun terus sampai 0,07 pada 4 - 90 PT. JASAPATRIA GUNATAMA
  • 230.
    Laporan Akhir PenyusunanPola Pengelolaan Sumber Daya Air Wilayah Sungai Asahan. kedalaman 495 m. Kandungan zat organik yang dinyatakan dengan nilal tidak terdeteksi (lebih kecil dari 5 mg/L). Kadar orto fosfat dan total fosfat masing-masing berkisar antara tidak terdeteksi sampai 0,02 mg/L dan tidak terdeteksi sampai 0,03. Senyawaan nitrat 0,04 - 0,08 mg/I dan nitrit pada lokasi ini tidak terdeteksi, sedangkan nitrogen total 0, 13 - 0,26 mg/L. 5. Hidrobiologi danau (Bakteri koli tinja dan koli total ) a. Danau Toba Jumlah bakteri koli tinja yang merupakan indikator pencemaran limbah tinja dari manusia dan hewan berkiasar antara 0 - 4,0 x 101 Jml/100 ml dan jumlah koli total berada antara 1,2 x 101 - 8,0 x 102 Jml/100 ml. Hal ini menunjukkan bahwa perairan Danau Toba masih tergolong baik dan pencemaran oleh limbah tinja belum mengkhawatirkan. Dengan jumlah bakteri koli tinja tertinggi 4,0 x 101 jml/100ml dan koli total 8,0 x 102 jml/10 ml di lokasi Parapat, secara keseluruhan menggambarkan bahwa perairan Danau Toba masih layak digunakan sebagai sumber air baku air minum sesuai dengan standar kelas I menurut PP No 82 tahun 2001. b. Kualitas Air Sungai yang Masuk ke Danau Toba Diantara 5 (lima) sungai yang masuk ke Danau Toba yang diteliti, Sungai Halian yang terletak di Balige Kabupaten Tapanuli Utara merupakan sungai yang mengandung jumlah bakteri koli tinja dan koli total tertinggi masing-masing sebesar 2,5 x 104 sel/100ml dan 5,8 x 105 sel/100ml. Sedangkan S. Asahan yang merupakan satu-satunya sungai yang mengalir keluar dari Danau Toba jumlah bakterinya paling kecil yaitu bakteri koli tinja 2,0 x 102 set/100ml dan koli total 1,0 X 104 sel/100ml. Pada umumnya sungai-sungai yang diteliti lainnya yang mengalir menuju Danau Toba seperti Aek Limboto, S. Suhat, S. Binanga 3, dan S.Naborosahan jumlah bakterinya cukup tinggi rata-rata lebih dari 103 sel/100ml. Secara visual di lapangan, tingginya jumlah bakteri tersebut dikarenakan lokasi sungai berada di daerah pemukiman dan perkotaan (seperti Aek Limboto yang melalui pasar) dan lebar badan sungai relatif sempit. 4 - 91 PT. JASAPATRIA GUNATAMA
  • 231.
    Laporan Akhir PenyusunanPola Pengelolaan Sumber Daya Air Wilayah Sungai Asahan. c. Plankton (fitoplankton dan zooplankton) Kelompok ganggang hijau (Chlorophyta) merupakan kelompok fitoplakton dengan jumlah jenis spesies terbanyak dijumpai yaitu 10 jenis, diikuti oleh kelompok diatom (Bacillariophyceae-Crysophyta) sebanyak 6 jenis, Cyanophyta 5 jenis, Pyrrophyta, Rhodophyta, Xantophyceae dan Crysophyceae (Crysophiyta) masing-masing 1 jenis spesies. Untuk kelompok zooplankton ditemukan 5 jenis spesies yang termasuk ke dalarn kelas Crustacea, Rotifera, Ciliata dan Nematoda. Jika ditinjau dari jenis spesies yang didapatkan di tiga lokasi perairan Danau Toba terutama untuk kelompok Diatoma seperti Melosira, Diatoma vulgare, Diatoma sp, Cyclotella, Nitschia dan Surirella serta Staurastrum dari kelompok Chlorophyta menunjukkan bahwa perairan tersebut masih tergolong kondisi oligotrofik alfa. Namun untuk lokasi Parapat, perairannya sudah mulai menuju kondisi oligotrofik beta. Keadaan ini ditunjang oleh sedikitnya jenis diatoma yang ditemukan disamping dijumpainya kelompok Crustacea seperti Nauplius yang relatif banyak dan Cyclops, juga terdapatnya Mycrocytis dan Anabaena. Kehadiran kelompok Crustacea ini menandakan bahwa pada lokasi tersebut mengandung cukup banyak zat organik. Pada lokasi Haranggaol ditemukan fitoplankton Mycrocystis dalam jumlah relatif banyak, sehingga kualitas airnya perlu dicermati dengan baik. Hasil perhitungan Indeks Keanekaragaman (IK) menunjukkan bahwa nilai IK tertinggi didapatkan di Balige sebesar 2,42 dan terendah di Parapat yaitu 2,10. Adapun nilai IK di Haranggaol adalah 2,19 dimana nilai ini tidak berbeda jauh dengan IK di Parapat. Dengan nilai-nilai IK yang cukup tinggi ini menunjukkan beraneka ragamnya biota air yang terkandung di perairan Danau Toba, mengisyaratkan belum tercemarnya perairan tersebut. 4.5.2.2. Kualitas Air Sungai yang Masuk Ke Danau Toba Kualitas air sungai yang masuk ke danau yaitu sungai Binanga Tiga, Halian, Silambat, Suhat dan Naborsahan pada umumnya masih cukup baik dapat dilihat pada Tabel 4.35, kecuali sungai Binanga Tiga di Haranggaol, jika dilihat dari kadar DO. Kadar DO di Binanga Tiga sebesar 4,8 mg/L, kemudian di Silimbat 5,86 mg/L, sedangkan yang lainnya lebih besar dani 6,0 mg/L. Kadar BOD relatif kecil yaitu 4 - 92 PT. JASAPATRIA GUNATAMA
  • 232.
    Laporan Akhir PenyusunanPola Pengelolaan Sumber Daya Air Wilayah Sungai Asahan. berkisar antara 1,0 - 4,64 mg/L, namun COD cukup tinggi yaitu berkisar antara 7,5 - 31,0 mg/L, tertinggi terjadi di S. Suhat dan dan terendah di S. Halian. Nilai KMn04 yang terendah terjadi di S. Halian sebesar 7,80 mg/L dan tertinggi di S. Suhat sebesar 33,0 mg/L. Kadar orto fosfat dan fosfat total yang cukup besar terjadi di S. Binanga 3 dan S. Suhat masing-masing 0,266 mg/L dan 0,477 mg/L untuk orto fosfat 0,559 mg/L dan 0,886 mg/L untuk total fosfat. Kandungan nitrat hanya terdeteksi di S. Silimbat dan S. Suhat masing-masing 0,010 mg/L dan 0,018 mg/L, air sungai hampir semuanya mengandung nitrit, kecuall S. Halian. Logam yang terdeteksi hanya besi, mangan dan seng. 4 - 93 Tabel 4.35. Kualitas Air Sungai yang Masuk ke Danau Toba No. Sungai Orto-P (mg/L) PT. JASAPATRIA GUNATAMA Tot-P (mg/L) DO (mg/L) BOD (mg/L) COD (mg/L) Kmn04 (mg/L) Debit (mg/L) 1. S. Halian 0,042 ,078 6,70 1,5 7,5 7,8 2,52 2. S. Silimbat 0,124 0,234 5,86 2,4 29 30 0,3487 3. S. Binaga Tiga 0,299 0,599 4,80 4,6 21 20 0,0790 4. S. Suhat 0,477 0,886 6,50 2,4 31 33 0,1262 5. S. Naborsahan 0,072 0,138 7,10 2,3 8,9 9,4 3,4029 Kualitas air sungai yang keluar dari D. Toba Kualitas S. Asahan yang merupakan outflow Danau Toba menunjukan pH air 7,8; kandungan oksigen cukup tinggi yaitu 6,91; BOD cukup rendah 1,0 mg/l namun COD cukup tinggi yaitu 26 mg/L dan KMnO4 sebesar 27 mg/L. Kadar nitrat dan nitrit tidak terdeteksi dan nitrogen organik sebesar 0,26 mg/L, logam yang terdeteksi besi, mangan dan seng.
  • 233.
    Laporan Akhir PenyusunanPola Pengelolaan Sumber Daya Air Wilayah Sungai Asahan. 4.6. Analisis Aspek Konservasi 4.6.1. Erosi Dan Sedimentasi Erosi merupakan proses pengikisan dan perpindahan partikel tanah dari suatu tempat ke tempat lain oleh tenaga air. Erosi akan menyebabkan hilangnya lapisan permukaan tanah yang subur dan mengakibatkan kerusakan lahan. Jika proses ini terus berlangsung, dapat mengakibatkan menurunnya produktivitas lahan dan perubahan lingkungan. Faktor yang menentukan laju besarnya erosi dapat dipengaruhi, keadaan iklim terutama curah hujan, kemiringan lereng, jenis tanah, vegetasi dan tindakan manusia. Keterkaitan antara ekosistem bagian hulu dan hilir sangat penting dilihat dari sisi konservasi. Dari aspek konservasi maka tempat-tempat yang diprioritaskan dikelola adalah lokasi bagian hulu, baik bagian hulu sungai maupun bagian hulu anak sungai. Hal ini disebabkan makin ke arah hulu makin besar wilayah yang akan dipengaruhinya. Ekosistem bagian hulu (DTA. D. Toba) sebenarnya terdiri dari banyak sungai dan anak sungai, namun demikian dapat dikelompokkan menjadi 26 sungai besar, dengan rincian 18 sungai berada mengelilingi Danau Toba (diluar D. Toba) dan 8 sungai berada di pulau Samosir (dikeliligi D.Toba) sebagaimana diperlihatkan Tabel 4.36. Demikian juga halnya dengan ekosistem bagian hilir banyak sungai-sungai kecil yang mengalir ke sungai Asahan dan seterusnya ke Tanjung Balai dan bermuara di Selat Malaka. Ekosistem bagian hilir seluas 333.210 ha, dapat dikelompokkan menjadi menjadi 3 Sub DAS, yaitu : (1) DAS Piasa 32.990 ha atau 9,90 %, (2) DAS Silau seluas 83.820 ha atau 25,16 %, dan (3) DAS Asahan seluas 216.40076 ha atau 64,94 %. Pada ketiga DAS tersebut mengalir beberapa sungai, sungai-sungai tersebut merupakan sub DAS dari ketiganya, secara rinci dapat dilihat pada Tabel 4.37. Uraian erosi dan sedimentasi akan dibagi kedalam ekosistem hulu (DTA. D.Toba) dan ekosistem bagian hilir, yaitu WS Asahan. 4 - 94 PT. JASAPATRIA GUNATAMA
  • 234.
    Laporan Akhir PenyusunanPola Pengelolaan Sumber Daya Air Wilayah Sungai Asahan. 4 - 95 Tabel 4.36. Sungai–Sungai di DTA D. Toba Yang Mengalir ke Danau Toba No, Nama sungai Luas (ha) Persen (%) (1) (2) (3) (4) I Ekosistem Hulu (DTA. D. Toba) A Luar D.Toba 1 A. Sigumbang 9,349 0.05 2 A. Haranggaol 8,298 0.04 3 A. Situnggaling 3,796 0.02 4 A. Naborsahon 10,960 0.06 5 B. Tongguran 7,266 0.04 6 A. Gopgopan 7,929 0.04 7 A. Mandosi 19,660 0.10 8 A. Bolon 11,066 0.06 9 A. Simare 9,482 0.05 10 B. Halian 14,027 0.07 11 A. Sitobu 7,147 0.04 12 B. Siparbue 6,327 0.03 13 Pulau Kecil 721 0.00 14 A. Silang 36,510 0.19 15 B. Bodang 9,665 0.05 16 L. Parembakan 9,814 0.05 17 L. Tulas 14,910 0.08 18 A. Ringgo 7,794 0.04 Jumlah (A) 194,721 1.00 B Pulau Samosir 19 B. Simala 5,565 0.09 20 B. Sigumbang 7,444 0.11 21 B. Bolon 5,402 0.08 22 B. Silabung 6,184 0.10 23 B. Guluan 11,874 0.18 24 B. Arun 11,251 0.17 25 B. Simaratuang 8,694 0.13 26 B. Sitiung-tiung 8,465 0.13 Jumlah (B) 64,879 1.00 Jumlah I 259,600 II Ekosistem Hilir 1 DAS Piasa 32.990 9,90 2 DAS Silau 83.820 25,16 3 DAS Asahan 216.400 64,94 Jumlah II 333,210,00 100,00 Sumber : Hasil pengukuran dan analisis Tim dan BPDAS Asahan Barumun (2005) PT. JASAPATRIA GUNATAMA
  • 235.
    Laporan Akhir PenyusunanPola Pengelolaan Sumber Daya Air Wilayah Sungai Asahan. 4.6.1.1. Erosi dan Sedimentasi Ekosistem Bagian Hulu 4.6.1.1.1. Erosi Eksisting DTA. Toba Tahun 2006 Nilai erosi merupakan informasi yang diperlukan dalam menyusun kebijakan pengelolaan suatu sub basin. Besar kecilnya erosi dalam kajian ini ditentukan dari erodibilitas tanah (K), erosivitas hujan (R), kemiringan (LS) dan penutupan lahan dan manajemen konservasi tanah (CP), dengan menggunakan data tersebut dihitung erosi dengan USLE. Erodibilitas dipengaruhi jenis tanah. Jenis–jenis tanah di DTA D. Toba menurut kepakaan terhadap erosi baik yang mengelilingi D. Toba, maupun di Pulau Samosir, jika diurutkan jenis tanah secara umum urutan yang paling peka terhadap erosi adalah tanah regosol, tanah aluvial, tanah andosol, tanah litosol, tanah podsolik dan tanah latosol. Erodibilitas mengandung makna peka tidaknya tanah terhadap daya hancur butiran curah hujan dan gerusan partikel yang terbawa oleh aliran permukaan. Makna angka erodibilitas adalah semakin tinggi nilai erodibilitas tanah, maka makin mudah tanah tererosi. Erosi yang diakibatkan curah hujan pada ekosistem bagian hulu menurut kabupaten yang termasuk sebagai DTA Danau Toba berturut-turut adalah : pada kabupaten Humbang Hasundutan didekati dari data curah hujan pada stasiun Siborong-borong; pada kabupaten Tobasa diprediksi dari data curah hujan di stasiun Balige dan Porsea; pada kabupaten Samosir menggunakan data stasiun Pangururan, Mogang dan Ambarita: pada kabupaten Simalungun menggunakan data stasiun Parapat, Sidamanik dan Aek Nauli/Tj. Dolok; pada kabupaten Dairi dan Karo menggunakan data dari stasiun Situnggaling. Hasil penentuan erosi permukaan eksisting Nilai erosivitas (R) curah hujan ditentukan pada setiap sub DAS berdasarkan curah hujan rata-rata dari sejumlah stasiun pengamat curah hujan terdekat dengan suatu sub basin / Sub DAS. Nilai erodiblitas tanah merupakan kepekaan tanah terhadap erosi (K) untuk setiap sub DAS basin DTA. D.Toba. Nilai indeks kemiringan lereng juga (LS) merupakan rata-rata lereng suatu basin. Nilai faktor penutupan lahan ditentukan berdasarkan rata-rata penutupan lahan pada suatu basin/Sub DAS. 4 - 96 PT. JASAPATRIA GUNATAMA
  • 236.
    Laporan Akhir PenyusunanPola Pengelolaan Sumber Daya Air Wilayah Sungai Asahan. Berdasarkan nilai-nilai indeks erosi diatas, ditentukan nilai erosi rata-rata aktual pada setiap sub basin sebagaimana disajikan pada Tabel 4.37. Penentuan Bobot Erosi untuk Kedalaman Efektif kurang dari 30 Cm berpedoman pada kriteria berikut. 4 - 97 Kelas Kisaran Erosi (to/ha/th) PT. JASAPATRIA GUNATAMA Bobot 1 0 s/d < 5 Ringan 2 5 s/d < 10 Sedang 3 10 s/d < 15 Berat Sangat 4 > 15 Berat Tabel 4.37. Erosi Aktual Masing-Masing Sub Basin WS DTA. D. Toba Sub basin Nama Sungai Luas (Ha) Nilai R Nilai K Nilai LS Nilai Cp Erosi Aktual (ton/ha/thn) Bobot Erosi (1) (2) (3) (4) (5) (6) (7) (8) (9) A Diluar DTA D. TOBA 1 Aek. Gopgopan 7.935 125.846,94 0,171 0,0108 0,020 4,630 Rendah 2 Aek. Sigumbang 9.356 120.174,74 0,643 0,0230 0,010 17,784 Sangat Berat 3 Aek. Haranggaol 8.304 118.090,06 0,329 0,0026 0,100 9,926 Sedang 4 Aek. Naborsahon 10.968 120.365,21 0,331 0,0019 0,130 9,900 Sedang 5 Aek. Situnggaling 3.799 107.777,27 0,617 0,0006 0,630 25,059 Sangat Berat 6 Aek. Ringgo 7.800 138.973,69 0,311 0,0014 0,180 10,578 Sedang 7 Aek. Parembakan 9.822 116.238,23 0,181 0,0199 0,011 4,604 Rendah 8 Aek. Tulas 14.920 113.855,38 0,173 0,0139 0,013 3,552 Rendah 9 Aek. Silang 36.536 101.027,44 0,471 0,0007 0,430 15,263 Berat 10 Aek. Bodang 9.672 107.777,27 0,133 0,0126 0,020 3,600 Rendah 11 Aek. Tonguran 7.271 115.704,49 0,102 0,0179 0,014 2,964 Sangat rendah 12 Aek. Mandosi 19.674 99.355,63 0,121 0,0163 0,020 3,910 Rendah 13 Aek. Bolon 11.074 118.379,69 0,297 0,0008 0,280 8,191 Sedang 14 Aek. Simare 9.489 103.121,15 0,273 0,0121 0,020 6,835 Rendah 15 Aek. Halian 14.037 117.464,25 0,339 0,0004 0,360 6,383 Sedang
  • 237.
    Laporan Akhir PenyusunanPola Pengelolaan Sumber Daya Air Wilayah Sungai Asahan. 4 - 98 Tabel 4.37. Erosi Aktual Masing-Masing Sub Basin WS DTA. D. Toba (Lanjutan) Sub basin Nama Sungai Luas (Ha) Nilai R PT. JASAPATRIA GUNATAMA Nilai K Nilai LS Nilai Cp Erosi Aktual (ton/ha/thn) Bobot Erosi (1) (2) (3) (4) (5) (6) (7) (8) (9) 16 Aek. Togu 721 118.379,69 0,151 0,0112 0,020 4,014 Rendah 17 Aek. Siparbue 6.331 110.411,42 0,309 0,0009 0,280 8,480 Sedang 18 Aek. Sitobu 7.152 94.021,69 0,167 0,0206 0,023 7,443 Rendah Jumlah A 194.861 2.046.964,24 5,119 0,1676 2,561 153,12 Rata-rata A 10.826 113.720,24 0,284 0,0093 0,142 8,51 B Didalam DTA P. SAMOSIR 1 Bah. Simala 5.553 77.640,28 0,341 0,0182 0,021 10,118 Sedang 2 Bah. Sigumbang 7.428 77.640,28 0,583 0,0001 0,650 2,059 Sangat Berat 3 Bah. Bolon 5.390 77.640,28 0,487 0,0007 0,510 13,783 Berat 4 Bah. Silabung 6.171 108.079,05 0,480 0,0007 0,430 14,865 Berat 5 Bah. Guluan 11.848 102.798,56 0,479 0,0005 0,591 13,393 Berat 6 Bah. Arun 11.227 82.478,76 0,171 0,0165 0,025 5,821 Rendah 7 Bah. Simaratuang 8.675 77.640,28 0,131 0,0331 0,021 7,068 Rendah 8 Bah. Sitiung-tiung 8.447 87.393,59 0,187 0,0085 0,027 3,764 Rendah Jumlah B 64.739 691.311,08 2,859 0,0782 2,275 70,87 Rata-rata B 8.092 86.413,89 0,357 0,0098 0,284 8,86 Rata-rata A + B 18.918 200.134 0,642 0,0191 0,427 17,37 Keterangan : Erosi Permukaan (Sheet Erotion) Erosi Permukaan Pada Kedalam Efektif 0 SD 30 Cm 4.6.1.1.2. Prediksi Erosi dan Sedimentasi Sub Ekosistem Hulu Perkiraan atau prediksi erosi dimasa yang akan datang penting dalam mengelola wilayah sungai serta dalam menentukan kebijakan. Dalam kajian ini pengelolaan D. Toba akan lebih terarah dengan adanya pola pengelolaan masing-masing sub basin, yang terdiri dari 26 sub basin pada ekosistem bagian hulu ( DTA. D. Toba).
  • 238.
    Laporan Akhir PenyusunanPola Pengelolaan Sumber Daya Air Wilayah Sungai Asahan. Prediksi erosi dan sedimentasi pada masing masing sub basin berdasarkan waktu merupakan informasi yang berharga dalam pengelolaan sub basin dilihat dari sisi konservasi. Berhubung data time series erosi tidak tersedia, maka perkiraan erosi dilakukan dengan asumsi : (1) Erosivitas hujan relatif tetap sampai tahun 2030, (2) sifat erodiblitas tanah relatif konstan sampai tahun 2030, (3) Faktor kelerengan tetap sampai 2030, Salah satu faktor penting dalam menentukan besar kecilnya erosi dan sedimentasi (tidak bisa diasumsikan tetap) adalah tindakan konservasi tanah dan penutupan lahan. Variabel konservasi lahan sangat tergantung tata guna lahan, sedangkan variabel penutupan lahan sangat tergantung dari upaya rehablitasi dan penghijauan yang akan dilakukan. Baik variabel tindakan konservasi lahan maupun penutupan lahan sangat dipengaruhi kebijakan tata ruang wilayah kawasan D. Toba . - Sebagian jenis tanah yang merupakan jenis-jenis tanah yang mempunyai tingkat perkembangan relatif muda, dimana struktur dan konsistensi tanahnya belum terbentuk secara maksimum atau kompak sehingga mengakibatkan nilai erodibilitas tanah-tanah di sekitar Danau Toba relatif tinggi terutama pada lahan-lahan berbukit dan berlereng curam sampai sangat curam. - Banyak dijumpai lahan atau tanah yang mempunyai kedalaman solum dangkal (30–60 cm) bahkan sangat dangkal (< 30 cm), dimana diantaranya telah terbuka bagian bahan induk tanahnya. Kondisi ini ditemui pada lahan datar sampai agak landai, misalnya lahan-lahan antara Dolok Sanggul sampai Tele. - Terdapat lahan-lahan yang tererosi berat, justru hanya ditumbuhi oleh pohon-pohon atau perdu yang kurang dapat menekan erosi, bahkan sebagian hanya ditumbuhi oleh rumput teki atau gundul, sedangkan pada lahan tingkat erosi rendah justru ditumbuhi oleh pohon yang dapat menekan laju erosi. - Aktifitas manusia relatif cukup tinggi pada lahan-lahan yang berlereng curam dan bersolum tipis sehingga menyebabkan tingginya laju erosi. Kondisi ini banyak dijumpai terutama pada Pulau Samosir. 4 - 99 (a) Dasar dan Asumsi Yang Digunakan dalam Prediksi (b) Faktor Kecenderungan Alokasi Tata Guna Lahan Kurang Tepat PT. JASAPATRIA GUNATAMA
  • 239.
    Laporan Akhir PenyusunanPola Pengelolaan Sumber Daya Air Wilayah Sungai Asahan. Faktor Kecenderungan Penggunaan Lahan Kurang Optimal - Penggunaan lahan belum optimal sehingga banyak dijumpai penggunaan alang-alang yang sebagian besar tersebar di daerah marjinal. - Banyaknya kondisi lahan pada kelerengan curam (>40 %) dan solum - Pada kelerengan tidak terlalu curam (<25 %) penduduk masing berusaha memanfaatkan lahan dengan penanaman palawija, dengan praktek-praktek konservasi tanah yang tidak memadai. Bahkan sering dijumpai penduduk melakukan pembukaan alang-alang dengan cara pembakaran untuk mendapatkan tumbuhnya rumput-rumput/tumbuhan muda yang dapat dimakan oleh ternak. Faktor Kecenderungan Permasalahan Sosial Ekonomi - Adaya Enclave usaha tani di wilayah hutan lindung (wilayah konservasi), - Pengolahan lahan kering yang menggunakan traktor, mengganggu guludan dan teras yang dibuat. Hal ini dilakukan oleh penduduk karena adanya anggapan bahwa guludan atau teras dapat mengurangi produksi. - Adanya usaha tani palawija pada kemiringan > 40 % di wilayah kawasan - Kebiasaan penduduk membakar alang-alang untuk pengembalaan ternak, akan mengganggu upaya konservasi dengan sistem vegetatif, sedangkan kemampuan penduduk untuk melakukan secara mandiri sangat kecil jika tidak ada bantuan dari pihak luar. Hasil penelitian BPDAS Asahan–Barumun berkerja sama dengan UNPAD (2000), memperlihatkan nilai erodibilitas disekitar DTA. D. Toba bervariasi mulai dari 0,181 sampai 0,541. Kemiringan lereng merupakan salah satu komponen penentu erosi, pada lahan curam dan sangat curam, erosi akan tinggi. Kawasan DTA D. Toba sebagian besar berlereng curam sampai sangat curam. Terkait dengan kemiringan lereng, hasil penelitian BPDAS dengan UNPAD (2000) menemukan hal yang sama sebagaimana pada Tabel 4.38. 4 - 100 tanah tipis sehingga kondisi tanah kurang subur dan tidak produktif. tanaman yang diusahakan adalah tanaman palawija. lindung. (c) Hasil Penelitian Terdahulu PT. JASAPATRIA GUNATAMA
  • 240.
    Laporan Akhir PenyusunanPola Pengelolaan Sumber Daya Air Wilayah Sungai Asahan. Tabel 4.38. Hubungan Kemiringan Lereng (Slope) Dengan Kelas Tingkat 4 - 101 Bahaya Erosi Beserta Luasnya di DTA Danau Toba No. Urut Kemiringan Lereng (%) PT. JASAPATRIA GUNATAMA Kelas TBE L u a s Ha % 1 > 40 % B + SB 28.319 10.89 S 538 0.20 R + SR 79 0.03 2 25 - 40 % B + SB 25.875 9.95 S 5.031 2.0 R + SR 727 0.28 3 15 - 25 % B + SB 9.911 3.81 S 3.490 1.34 R + SR 2.377 0.90 4 8 - 15 % B + SB 33.325 12.81 S 21.169 8.14 S + SR 27.169 10.44 5 0 - 8 % B + SB 22.901 8.80 S 27.072 10.41 R + SR 52.174 20.05 Jumlah 260.150 100.00 Sumber : BPDAS Asahan–Barumun (2000) Keterangan: SB = Sangat Berat, B = Berat, S = Sedang; R= Ringan; SR = Sangat Ringan Hasil Penelitian yang dilakukan Balai Litbang Kehutanan Pematang Siantar, mengemukakan jika lahan ditanami dengan cara mencampur tanaman semusim dapat menurunkan erosi secara nyata. Lebih lanjut, hasil penelitian yang dilakukan BPDAS Asahan Barumun bekerja sama dengan UNPAD memperlihatkan hasil bahwa dengan melakukan tindakan konservasi yang benar erosi dapat menurunkan erosi secara signifikan seperti diperlihatkan Tabel 4.39.
  • 241.
    Laporan Akhir PenyusunanPola Pengelolaan Sumber Daya Air Wilayah Sungai Asahan. Tabel 4.39. Ringkasan Hasil Penelitian Dampak Konservasi Terhadap Erosi di DTA 4 - 102 Danau Toba I Uraian 1.1 Eksisting 1998 Tanpa konservasi a DTA D. Toba Luas (Ha) PT. JASAPATRIA GUNATAMA Erosi total (ton/ha/thn) Keterangan b Luas erosi berat s/d sangat berat 129.424,5 c Luas sangat ringan, ringan, sedang 130.741,5 d Luas total 260.166,0 - e Erosi rata-rata (ton/ha/thn) 330,0 85.854.780 85,47 juta ton /thn (260.166 ha) 1.2 Prediksi dengan upaya konservasi (RTL) Erosi rata-rata (ton/ha/thn) 15,7 4084606,2 4,08 juta ton/thn (260.166 ha) 1.3 Perbaikan jika RTL dilakukan (-314,3) (erosi turun) (81.770.174) 84 jutan ton/thn turun erosi II LITBANG SIANTAR- DAS Naborasaon 2.1 (Penggunaan lahan tanaman semusim) a Eksisting 1998 Tanpa campuran Luas (Ha) Erosi total (ton/ha/thn) Keterangan DTA D. Toba 260.166,0 b Erosi eksisting tanaman semusim 22,53 5861539,98 5,86 juta ton/thn (260.166 ha) 2.2 Penggunaan lahan campuran 300 ha a Uraian Luas (Ha) Erosi total (ton/ha/thn) Keterangan DTA D. Toba 260.166,0 b Hasil penelitian (erosi turun) 16,72 4349975,52 4,3 juta ton/thn (260.166 ha) c Perbaikan 5,8 1511564,46 1,5 juta ton/thn (260.166 ha) Sumber : Disarikan dari berbagai hasil penelitian BPDAS Asahan Barumun dan Balai Litbang Kehutanan P. Siantar
  • 242.
    Laporan Akhir PenyusunanPola Pengelolaan Sumber Daya Air Wilayah Sungai Asahan. Hasil Prediksi Erosi Tahun 2010, 2015 dan 2030 Berpijak tolak dari asumsi dan uraian diatas, maka prediksi peningkatan laju erosi per tahun per basin seperti disajikan pada Tabel 4.40 Berdasarkan nilai prediksi laju erosi per tahun seperti Tabel 4.40, dapat dibuat proyeksi erosi : Besarnya erosi dan bobotnya/tingkatannya dalam ton/ha/thn pada Tahun 2010, 2015 dan 2030 sebagaimana Tabel 4.41. Total erosi tahunan dari setiap sub basin pada Tahun 2010, 2015 dan 2030 sebagaimana Tabel 4.42. Perkembangan erosi dari tahun 2005 dan prediksi tahun 2010, tahun 2015 dan tahun 2030 disajikan Gambar Peta 4.22. Tabel 4.40. Hasil Prediksi Erosi Tahunan Masing-masing Sub Basin Asahan Toba 4 - 103 No. Nama Sungai PT. JASAPATRIA GUNATAMA Nilai Peningkatan Erosi (ton/ha/thn) A Diluar DTA D. Toba 1 Aek. Gopgopan 0,457 2 Aek. Sigumbang 0,633 3 Aek. Haranggaol 0,521 4 Aek. Naborsahon 0,511 5 Aek. Situnggaling 0,611 6 Aek. Ringgo 0,517 7 Aek. Parembakan 0,452 8 Aek. Tulas 0,455 9 Aek. Silang 0,553 10 Aek. Bodang 0,457 11 Aek. Tonguran 0,409 12 Aek. Mandosi 0,453 13 Aek. Bolon 0,511 14 Aek. Simare 0,456 15 Aek. Halian 0,523 16 Aek. Togu 0,458 17 Aek. Siparbue 0,517 18 Aek. Sitobu 0,527 B Didalam DTA P. Samosir 1 Bah. Simala 0,528 2 Bah. Sigumbang 0,635 3 Bah. Bolon 0,554 4 Bah. Silabung 0,553 5 Bah. Guluan 0,541 6 Bah. Arun 0,454 7 Bah. Simaratuang 0,456 8 Bah. Sitiung-tiung 0,452
  • 243.
    Laporan Akhir PenyusunanPola Pengelolaan Sumber Daya Air Wilayah Sungai Asahan. 4 - 104 Tabel 4.41. Hasil Prediksi Erosi (ton/ha/thn ) Serta Bobotnya DTA. D. Toba Tahun 2010, 2015 dan 2030 No Nama Sungai Luas (Ha) PT. JASAPATRIA GUNATAMA Prediksi Prediksi Erosi 2006 Prediksi Erosi 2010 Predisi Erosi 2015 Prediksi Erosi 2030 Peningkatan Erosi (ton/ha/th) Bobot (ton/ha/th) Bobot (ton/ha/th) Bobot (ton/ha/th) Bobot (ton/ha/th) (1) (2) (3) (4) (5) (6) (7) (8) (9) (10) (11) A Diluar DTA D. TOBA 1 Aek. Gopgopan 7.935 0,457 4,630 Rendah 6,458 Rendah 8,743 Sedang 15,598 Berat 2 Aek. Sigumbang 9.356 0,633 17,784 Sangat Berat 20,316 Sangat Berat 23,481 Sangat Berat 32,976 Sangat Berat 3 Aek. Haranggaol 8.304 0,521 9,926 Sedang 12,010 Berat 14,615 Berat 22,430 Sangat Berat 4 Aek. Naborsahon 10.968 0,511 9,900 Sedang 11,944 Berat 14,499 Berat 22,164 Sangat Berat 5 Aek. Situnggaling 3.799 0,611 25,059 Sangat Berat 27,503 Sangat Berat 30,558 Sangat Berat 39,723 Sangat Berat 6 Aek. Ringgo 7.800 0,517 10,578 Sedang 12,646 Berat 15,231 Berat 22,986 Sangat Berat 7 Aek. Parembakan 9.822 0,452 4,604 Rendah 6,412 Rendah 8,672 Rendah 15,452 Berat 8 Aek. Tulas 14.920 0,455 3,552 Rendah 5,372 Rendah 7,647 Rendah 14,472 Berat 9 Aek. Silang 36.536 0,553 15,263 Berat 17,475 Sangat Berat 20,240 Sangat Berat 28,535 Sangat Berat 10 Aek. Bodang 9.672 0,457 3,600 Rendah 5,428 Rendah 7,713 Sedang 14,568 Berat 11 Aek. Tonguran 7.271 0,409 2,964 Sangat rendah 4,600 Rendah 6,645 Rendah 12,780 Berat 12 Aek. Mandosi 19.674 0,453 3,910 Rendah 5,722 Rendah 7,987 Sedang 14,782 Berat 13 Aek. Bolon 11.074 0,511 8,191 Sedang 10,235 Sedang 12,790 Berat 20,455 Sangat Berat 14 Aek. Simare 9.489 0,456 6,835 Rendah 8,659 Sedang 10,939 Sedang 17,779 Sangat Berat 15 Aek. Halian 14.037 0,523 6,383 Sedang 8,475 Sedang 11,090 Sedang 18,935 Sangat Berat
  • 244.
    Laporan Akhir PenyusunanPola Pengelolaan Sumber Daya Air Wilayah Sungai Asahan. 4 - 105 Tabel 4.41. Hasil Prediksi Erosi (ton/ha/thn ) Serta Bobotnya DTA. D. Toba Tahun 2010, 2015 dan 2030 (Lanjutan) No Nama Sungai Luas (Ha) PT. JASAPATRIA GUNATAMA Prediksi Prediksi Erosi 2006 Prediksi Erosi 2010 Predisi Erosi 2015 Prediksi Erosi 2030 Peningkatan Erosi (ton/ha/th) Bobot (ton/ha/th) Bobot (ton/ha/th) Bobot (ton/ha/th) Bobot (ton/ha/th) (1) (2) (3) (4) (5) (6) (7) (8) (9) (10) (11) 16 Aek. Togu 721 0,458 4,014 Rendah 5,846 Rendah 8,136 Sedang 15,006 Berat 17 Aek. Siparbue 6.331 0,517 8,480 Sedang 10,548 Sedang 13,133 Berat 20,888 Sangat Berat 18 Aek. Sitobu 7.152 0,527 7,443 Rendah 9,551 Sedang 12,186 Berat 20,091 Sangat Berat Jumlah A 194.861 9,021 153,116 189,200 234,305 369,620 Rata-rata A 10.826 0,501 8,506 Sedang 10,511 Sedang 13,017 Berat 20,534 Sangat Berat B Didalam DTA P. SAMOSIR 1 Bah. Simala 5.553 0,528 10,118 Sedang 12,230 Berat 14,870 Berat 22,790 Sangat Berat 2 Bah. Sigumbang 7.428 0,635 2,059 Sangat Berat 4,599 Rendah 7,774 Sedang 17,299 Sangat Berat 3 Bah. Bolon 5.390 0,554 13,783 Berat 15,999 Berat 18,769 Sangat Berat 27,079 Sangat Berat 4 Bah. Silabung 6.171 0,553 14,865 Berat 17,077 Sangat Berat 19,842 Sangat Berat 28,137 Sangat Berat 5 Bah. Guluan 11.848 0,541 13,393 Berat 15,557 Berat 18,262 Sangat Berat 26,377 Sangat Berat 6 Bah. Arun 11.227 0,454 5,821 Rendah 7,637 Sedang 9,907 Sedang 16,717 Sangat Berat 7 Bah. Simaratuang 8.675 0,456 7,068 Rendah 8,892 Sedang 11,172 Sedang 18,012 Sangat Berat 8 Bah. Sitiung-tiung 8.447 0,452 3,764 Rendah 5,572 Rendah 7,832 Sedang 14,612 Berat Jumlah B 64.739 4,173 70,871 87,563 108,428 171,023 Rata-rata B 8.092 0,522 8,859 Sedang 10,945 Sedang 13,554 Berat 21,378 Sangat Berat Rata-rata A + B 18.918 1,023 17,365 21,456 26,570 41,912
  • 245.
    Laporan Akhir PenyusunanPola Pengelolaan Sumber Daya Air Wilayah Sungai Asahan. 4 - 106 Tabel 4.42. Hasil Prediksi Total Erosi (ton/ Km 2) Setiap Sub Basin DTA D. Toba Tahun 2010, 2015 dan 2030 No. Nama Sungai Luas (Ha) PT. JASAPATRIA GUNATAMA Prediksi Erosi Existing 2006 Prediksi Erosi 2010 Erosi Erosi 2015 Prediksi Erosi 2030 Pening. Erosi (ton/ha/th) Total Erosi (ton/ha/th) Total Erosi (ton/ha/th) Total Erosi (ton/ha/th) Total Erosi (ton/ha/th) (ton/km2/th) (ton/km2/th) (ton/km2/th) (ton/km2/th) (1) (2) (3) (4) (5) (6) (7) (8) (9) (10) (11) (12) A Di luar D. Toba 1 Aek. Gopgopan 7.935 0,457 4,630 36,7 6,458 51,2 8,743 69,376 15,598 123,8 2 Aek. Sigumbang 9.356 0,633 17,784 166,4 20,316 190,1 23,481 219,688 32,976 308,5 3 Aek. Haranggaol 8.304 0,521 9,926 82,4 12,010 99,7 14,615 121,363 22,430 186,3 4 Aek. Naborsahon 10.968 0,511 9,900 108,6 11,944 131,0 14,499 159,025 22,164 243,1 5 Aek. Situnggaling 3.799 0,611 25,059 95,2 27,503 104,5 30,558 116,090 39,723 150,9 6 Aek. Ringgo 7.800 0,517 10,578 82,5 12,646 98,6 15,231 118,802 22,986 179,3 7 Aek. Parembakan 9.822 0,452 4,604 45,2 6,412 63,0 8,672 85,176 15,452 151,8 8 Aek. Tulas 14.920 0,455 3,552 53,0 5,372 80,2 7,647 114,093 14,472 215,9 9 Aek. Silang 36.536 0,553 15,263 557,6 17,475 638,5 20,240 739,489 28,535 1.042,6 10 Aek. Bodang 9.672 0,457 3,600 34,8 5,428 52,5 7,713 74,600 14,568 140,9 11 Aek. Tonguran 7.271 0,409 2,964 21,6 4,600 33,4 6,645 48,316 12,780 92,9 12 Aek. Mandosi 19.674 0,453 3,910 76,9 5,722 112,6 7,987 157,136 14,782 290,8 13 Aek. Bolon 11.074 0,511 8,191 90,7 10,235 113,3 12,790 141,636 20,455 226,5 14 Aek. Simare 9.489 0,456 6,835 64,9 8,659 82,2 10,939 103,800 17,779 168,7 15 Aek. Halian 14.037 0,523 6,383 89,6 8,475 119,0 11,090 155,670 18,935 265,8 16 Aek. Togu 721 0,458 4,014 2,9 5,846 4,2 8,136 5,866 15,006 10,8 17 Aek. Siparbue 6.331 0,517 8,480 53,7 10,548 66,8 13,133 83,145 20,888 132,2 18 Aek. Sitobu 7.152 0,527 7,443 53,2 9,551 68,3 12,186 87,154 20,091 143,7 Jumlah A 8 153,116 189,200 234,305 369,620 Rata-rata A - 0 8,506 10,511 13,017 20,534
  • 246.
    Laporan Akhir PenyusunanPola Pengelolaan Sumber Daya Air Wilayah Sungai Asahan. 4 - 107 Tabel 4.42. Hasil Prediksi Total Erosi (ton/ Km 2) Setiap Sub Basin DTA D. Toba Tahun 2010, 2015 dan 2030 (Lanjutan) No. Nama Sungai Luas (Ha) PT. JASAPATRIA GUNATAMA Prediksi Erosi Existing 2006 Prediksi Erosi 2010 Erosi Erosi 2015 Prediksi Erosi 2030 Pening. Erosi (ton/ha/th) Total Erosi (ton/ha/th) Total Erosi (ton/ha/th) Total Erosi (ton/ha/th) Total Erosi (ton/ha/th) (ton/km2/th) (ton/km2/th) (ton/km2/th) (ton/km2/th) (1) (2) (3) (4) (5) (6) (7) (8) (9) (10) (11) (12) B P. Samosir 1 Bah. Simala 5.553 0,528 10,118 56,2 12,230 67,9 14,870 82,573 22,790 126,6 2 Bah. Sigumbang 7.428 0,635 2,059 15,3 4,599 34,2 7,774 57,745 17,299 128,5 3 Bah. Bolon 5.390 0,554 13,783 74,3 15,999 86,2 18,769 101,165 27,079 146,0 4 Bah. Silabung 6.171 0,553 14,865 91,7 17,077 105,4 19,842 122,445 28,137 173,6 5 Bah. Guluan 11.848 0,541 13,393 158,7 15,557 184,3 18,262 216,368 26,377 312,5 6 Bah. Arun 11.227 0,454 5,821 65,4 7,637 85,7 9,907 111,226 16,717 187,7 7 Bah. Simaratuang 8.675 0,456 7,068 61,3 8,892 77,1 11,172 96,917 18,012 156,3 8 Bah. Sitiung-tiung 8.447 0,452 3,764 31,8 5,572 47,1 7,832 66,157 14,612 123,4 Jumlah B 64.739,00 4,173 70,871 87,563 108,428 171,023 Rata-rata B 8.092,38 0,522 8,859 10,945 13,554 21,378 Rata-rata A + B 8.092,38 0,994 17,365 21,456 26,570 41,912
  • 247.
    Laporan Akhir PenyusunanPola Pengelolaan Sumber Daya Air Wilayah Sungai Asahan. 4 - 108 Gambar 4.22. Peta Erosi Prediksi Tahun 2006, 2010, 2015 dan 2030 Danau Toba 28 24 18 Danau Toba 28 24 9 18 PT. JASAPATRIA GUNATAMA 27 26 8 7 4 12 1 2 3 13 23 15 6 5 22 10 25 14 17 20 19 11 16 21 Prediksi Erosi Tahun 2010 NO NAMA SUBDAS 1 Sub Das A. Gopgopan 2 Sub Das A. Sigumbang 3 Sub Das A. Haranggaol 4 Sub Das A. Naborsahon 5 Sub Das A. Situnggaling 6 Sub Das A. Ringgo 7 Sub Das A. Parembakan 8 Sub Das A. Tulas 9 Sub Das A. Silang 10 Sub Das A. Bodang 11 Sub Das A. Tonguran 12 Sub Das A. Mandosi 13 Sub Das A. Bolon 14 Sub Das A. Simare 15 Sub Das A. Halian 16 Sub Das A. Siparbue 17 Sub Das A. Sitobu 18 Sub Das B. Simala 19 Sub Das B. Sigumbang 20 Sub Das B. Bolon 21 Sub Das B. Silabung 22 Sub Das B. Guluan 23 Sub Das B. Arun 24 Sub Das B. Simaratuang 25 Sub Das B. Sitiung-tiung 26 Sub Das Piasa 27 Sub Das Silau 28 Sub Das Asahan N W E S 20 0 20 40 Km KONDISI EROSI Ringan Sedang Berat Sangat Berat 9 27 26 8 7 4 12 1 2 3 13 23 15 6 5 22 10 25 14 17 20 19 11 16 21 Kondisi Erosi Tahun 2006 NO NAMA SUBDAS 1 Sub Das A. Gopgopan 2 Sub Das A. Sigumbang 3 Sub Das A. Haranggaol 4 Sub Das A. Naborsahon 5 Sub Das A. Situnggaling 6 Sub Das A. Ringgo 7 Sub Das A. Parembakan 8 Sub Das A. Tulas 9 Sub Das A. Silang 10 Sub Das A. Bodang 11 Sub Das A. Tonguran 12 Sub Das A. Mandosi 13 Sub Das A. Bolon 14 Sub Das A. Simare 15 Sub Das A. Halian 16 Sub Das A. Siparbue 17 Sub Das A. Sitobu 18 Sub Das B. Simala 19 Sub Das B. Sigumbang 20 Sub Das B. Bolon 21 Sub Das B. Silabung 22 Sub Das B. Guluan 23 Sub Das B. Arun 24 Sub Das B. Simaratuang 25 Sub Das B. Sitiung-tiung 26 Sub Das Piasa 27 Sub Das Silau 28 Sub Das Asahan N W E S 20 0 20 40 Km KONDISI EROSI Ringan --> 0 - 5 (ton/ha/th) Sedang --> 5 - 10 (ton/ha/th) Berat --> 10 - 15 (ton/ha/th) Sangat Berat --> >15 (ton/ha/th)
  • 248.
    Laporan Akhir PenyusunanPola Pengelolaan Sumber Daya Air Wilayah Sungai Asahan. 4 - 109 Danau Toba 28 18 Prediksi Erosi Tahun 2030 24 Danau Toba 28 24 9 18 PT. JASAPATRIA GUNATAMA 27 26 8 7 4 12 1 2 3 13 23 15 6 5 22 10 25 14 17 20 19 11 16 21 NO NAMA SUBDAS 1 Sub Das A. Gopgopan 2 Sub Das A. Sigumbang 3 Sub Das A. Haranggaol 4 Sub Das A. Naborsahon 5 Sub Das A. Situnggaling 6 Sub Das A. Ringgo 7 Sub Das A. Parembakan 8 Sub Das A. Tulas 9 Sub Das A. Silang 10 Sub Das A. Bodang 11 Sub Das A. Tonguran 12 Sub Das A. Mandosi 13 Sub Das A. Bolon 14 Sub Das A. Simare 15 Sub Das A. Halian 16 Sub Das A. Siparbue 17 Sub Das A. Sitobu 18 Sub Das B. Simala 19 Sub Das B. Sigumbang 20 Sub Das B. Bolon 21 Sub Das B. Silabung 22 Sub Das B. Guluan 23 Sub Das B. Arun 24 Sub Das B. Simaratuang 25 Sub Das B. Sitiung-tiung 26 Sub Das Piasa 27 Sub Das Silau 28 Sub Das Asahan N W E S 20 0 20 40 Km KONDISI EROSI Ringan Sedang Berat Sangat Berat 9 27 26 8 7 4 12 1 2 3 13 23 15 6 5 22 10 25 14 17 20 19 11 16 21 Prediksi Erosi Tahun 2015 NO NAMA SUBDAS 1 Sub Das A. Gopgopan 2 Sub Das A. Sigumbang 3 Sub Das A. Haranggaol 4 Sub Das A. Naborsahon 5 Sub Das A. Situnggaling 6 Sub Das A. Ringgo 7 Sub Das A. Parembakan 8 Sub Das A. Tulas 9 Sub Das A. Silang 10 Sub Das A. Bodang 11 Sub Das A. Tonguran 12 Sub Das A. Mandosi 13 Sub Das A. Bolon 14 Sub Das A. Simare 15 Sub Das A. Halian 16 Sub Das A. Siparbue 17 Sub Das A. Sitobu 18 Sub Das B. Simala 19 Sub Das B. Sigumbang 20 Sub Das B. Bolon 21 Sub Das B. Silabung 22 Sub Das B. Guluan 23 Sub Das B. Arun 24 Sub Das B. Simaratuang 25 Sub Das B. Sitiung-tiung 26 Sub Das Piasa 27 Sub Das Silau 28 Sub Das Asahan N W E S 20 0 20 40 Km KONDISI EROSI Ringan Sedang Berat Sangat Berat
  • 249.
    Laporan Akhir PenyusunanPola Pengelolaan Sumber Daya Air Wilayah Sungai Asahan. Sedimentasi dapat juga dikatakan akumulasi bahan-bahan terlarut yang berasal dari pengelolaan lahan. Jumlah sedimen yang terangkut dipengaruhi oleh besar kecilnya erosi, besaran longsoran tanah dan rusaknya tebing-tebing sungai. Sedangkan jumlah sedimen yang diendapkan di suatu tempat juga dipengaruhi oleh luas daerah tangkapan dan karakteristik sungainya yang meliputi panjang sungai, kekasaran, bentuk dan ukuran partikel tanah yang terangkut. Perbandingan sedimen yang lewat suatu titik keluaran dengan hilangnya lahan yang terangkut dalam derah tangkapan disebut dengan Sedimen Delivey Ratio (SDR). Nilai sedimen merupakan hasil perkalian antara erosi yang terjadi di suatu daerah aliran sungai dengan besarnya SDR. Pada Tabel 4.43 disajikan nilai SDR menurut sungai yang masuk ke DTA Danau Toba. Tabel 4.43. Nilai SDR Menurut Luas Sungai/Sub DAS Yang Masuk ke Danau Toba No. Nama Sungai Luas (Ha) Luas (Km2) Nilai SDR (1) (2) (3) (3) (4) A Mengelilingi D. TOBA 1 Aek. Gopgopan 7.935 79,35 0,15 2 Aek. Sigumbang 9.356 93,56 0,14 3 Aek. Haranggaol 8.304 83,04 0,14 4 Aek. Naborsahon 10.968 109,68 0,12 5 Aek. Situnggaling 3.799 37,99 0,18 6 Aek. Ringgo 7.800 78,00 0,12 7 Aek. Parembakan 9.822 98,22 0,13 8 Aek. Tulas 14.920 149,20 0,13 9 Aek. Silang 36.536 365,36 0,16 10 Aek. Bodang 9.672 96,72 0,13 11 Aek. Tonguran 7.271 72,71 0,14 12 Aek. Mandosi 19.674 196,74 0,11 13 Aek. Bolon 11.074 110,74 0,13 14 Aek. Simare 9.489 94,89 0,13 15 Aek. Halian 14.037 140,37 0,12 16 Aek. Togu 721 7,21 0,26 17 Aek. Siparbue 6.331 63,31 0,14 18 Aek. Sitobu 7.152 71,52 0,13 Jumlah A 194.862 1.948,62 19,49 Rata-rata A 10.826 108,26 1,08 4 - 110 4.6.1.1.3. Sedimentasi DTA. D. Toba Sedimentasi dan Prediksinya Tahun 2010, 2015 dan 2030 PT. JASAPATRIA GUNATAMA
  • 250.
    Laporan Akhir PenyusunanPola Pengelolaan Sumber Daya Air Wilayah Sungai Asahan. Tabel 4.43. Nilai SDR Menurut Luas Sungai/Sub DAS Yang Masuk ke Danau Toba No. Nama Sungai Luas (Ha) Luas (Km2) Nilai SDR (1) (2) (3) (3) (4) B Didalam DTA P. SAMOSIR 1 Bah. Simala 5.553 55,53 0,15 2 Bah. Sigumbang 7.428 74,28 0,14 3 Bah. Bolon 5.390 53,90 0,15 4 Bah. Silabung 6.171 61,71 0,14 5 Bah. Guluan 11.848 118,48 0,12 6 Bah. Arun 11.227 112,27 0,13 7 Bah. Simaratuang 8.675 86,75 0,14 8 Bah. Sitiung-tiung 8.447 84,47 0,12 Jumlah B 64.738 647,38 6,47 Jumlah A + B 259.600 2.596,00 25,96 Berdasarkan nilai prediksi erosi dengan bantuaan tabel nilai SDR, dapat diproyeksikan nilai sedimen : Besarnya sedimentasi (ton/ha/thn) pada tahun 2010, 2015 dan 2030 sebagaimana Tabel 4.44. Total sedimentasi tahunan (sediment yield) dari setiap sub basin pada Tahun 2010, 2015 dan 2030 sebagaimana Tabel 4.45. 4 - 111 (Lanjutan) PT. JASAPATRIA GUNATAMA
  • 251.
    Laporan Akhir PenyusunanPola Pengelolaan Sumber Daya Air Wilayah Sungai Asahan. Tabel 4.44. Hasil Prediksi Sedimen (ton/ha/tahun) Maing-Masing Sungai / Sub DAS Yang Mengalir ke DTA. D. Toba Tahun 2010, 4 - 112 2015 dan 2030 No. Nama Sungai Luas (Ha) PT. JASAPATRIA GUNATAMA Prediksi Existing Tahun 2006 Prediksi sedimen 2010 Prediksi sedimen 2015 Prediksi sedimen 2030 Pening Erosi Erosi Sedimentasi Erosi Sedimentasi Erosi Sedimentasi Erosi Sedimentasi (ton/ha/th) (ton/ha/th) (ton/ha/th) (ton/ha/th) (ton/ha/th) (ton/ha/th) (ton/ha/th) (ton/ha/th) (ton/ha/th) (1) (2) (3) (4) (5) (6) (7) (8) (9) (10) (11) (12) A Diluar Danau Toba 1 Aek. Gopgopan 7.935 0,46 4,63 0,69 6,46 0,97 8,74 1,31 15,60 2,34 2 Aek. Sigumbang 9.356 0,63 17,78 2,49 20,32 2,84 23,48 3,29 32,98 4,62 3 Aek. Haranggaol 8.304 0,52 9,93 1,39 12,01 1,68 14,62 2,05 22,43 3,14 4 Aek. Naborsahon 10.968 0,51 9,90 1,19 11,94 1,43 14,50 1,74 22,16 2,66 5 Aek. Situnggaling 3.799 0,61 25,06 4,51 27,50 4,95 30,56 5,50 39,72 7,15 6 Aek. Ringgo 7.800 0,52 10,58 1,27 12,65 1,52 15,23 1,83 22,99 2,76 7 Aek. Parembakan 9.822 0,45 4,60 0,60 6,41 0,83 8,67 1,13 15,45 2,01 8 Aek. Tulas 14.920 0,46 3,55 0,44 5,37 0,67 7,65 0,96 14,47 1,81 9 Aek. Silang 36.536 0,55 15,26 2,44 17,48 2,80 20,24 3,24 28,54 4,57 10 Aek. Bodang 9.672 0,46 3,60 0,47 5,43 0,71 7,71 1,00 14,57 1,89 11 Aek. Tonguran 7.271 0,41 2,96 0,41 4,60 0,64 6,65 0,93 12,78 1,79 12 Aek. Mandosi 19.674 0,45 3,91 0,43 5,72 0,63 7,99 0,88 14,78 1,63 13 Aek. Bolon 11.074 0,51 8,19 1,06 10,24 1,33 12,79 1,66 20,46 2,66 14 Aek. Simare 9.489 0,46 6,84 0,89 8,66 1,13 10,94 1,42 17,78 2,31 15 Aek. Halian 14.037 0,52 6,38 0,77 8,48 1,02 11,09 1,33 18,94 2,27 16 Aek. Togu 721 0,46 4,01 1,04 5,85 1,52 8,14 2,12 15,01 3,90 17 Aek. Siparbue 6.331 0,52 8,48 1,19 10,55 1,48 13,13 1,84 20,89 2,92 18 Aek. Sitobu 7.152 0,53 7,44 0,97 9,55 1,24 12,19 1,58 20,09 2,61 Jumlah A 194.861 9,02 153,12 22,26 189,20 27,39 234,31 33,80 369,62 53,04 Rata-rata A 10.826 0,50 8,51 1,24 10,51 1,52 13,02 1,88 20,53 2,95
  • 252.
    Laporan Akhir PenyusunanPola Pengelolaan Sumber Daya Air Wilayah Sungai Asahan. Tabel 4.44. Hasil Prediksi Sedimen (ton/ha/tahun) Maing-Masing Sungai / Sub DAS Yang Mengalir ke DTA. D. Toba Tahun 2010, 4 - 113 2015 dan 2030 (Lanjutan) No. Nama Sungai Luas (Ha) PT. JASAPATRIA GUNATAMA Prediksi Existing Tahun 2006 Prediksi sedimen 2010 Prediksi sedimen 2015 Prediksi sedimen 2030 Pening Erosi Erosi Sedimentasi Erosi Sedimentasi Erosi Sedimentasi Erosi Sedimentasi (ton/ha/th) (ton/ha/th) (ton/ha/th) (ton/ha/th) (ton/ha/th) (ton/ha/th) (ton/ha/th) (ton/ha/th) (ton/ha/th) (1) (2) (3) (4) (5) (6) (7) (8) (9) (10) (11) (12) B Pulau Samosir 1 Bah. Simala 5.553 0,53 10,12 1,52 12,23 1,83 14,87 2,23 22,79 3,42 2 Bah. Sigumbang 7.428 0,64 2,06 0,29 4,60 0,64 7,77 1,09 17,30 2,42 3 Bah. Bolon 5.390 0,55 13,78 2,07 16,00 2,40 18,77 2,82 27,08 4,06 4 Bah. Silabung 6.171 0,55 14,87 2,08 17,08 2,39 19,84 2,78 28,14 3,94 5 Bah. Guluan 11.848 0,54 13,39 1,61 15,56 1,87 18,26 2,19 26,38 3,17 6 Bah. Arun 11.227 0,45 5,82 0,76 7,64 0,99 9,91 1,29 16,72 2,17 7 Bah. Simaratuang 8.675 0,46 7,07 0,99 8,89 1,24 11,17 1,56 18,01 2,52 8 Bah. Sitiung-tiung 8.447 0,45 3,76 0,45 5,57 0,67 7,83 0,94 14,61 1,75 Jumlah B 64.739 4,17 70,87 9,76 87,56 12,04 108,43 14,90 171,02 23,45 Rata-rata B 8.092 0,52 8,86 1,22 10,95 1,51 13,55 1,86 21,38 2,93 Rata-rata A + B 18.918 1,02 17,37 2,46 21,46 3,03 26,57 3,74 41,91 5,88
  • 253.
    Laporan Akhir PenyusunanPola Pengelolaan Sumber Daya Air Wilayah Sungai Asahan. Tabel 4.45. Hasil Prediksi Sedimen Tahunan (Sediment Yield) Maing-Masing Sungai/Sub DAS Yang Mengalir ke DTA. D. Toba Luas (Ha) Existing Tahun 2006 Prediksi sedimen 2010 Prediksi sedimen 2015 Prediksi sedimen 2030 4 - 114 Tahun 2010, 2015 dan 2030 No. Nama Sungai (ton/ha/th) (ton/ha/th) PT. JASAPATRIA GUNATAMA Sedimen Yield (ton/ha/th) (ton/ha/th) Sedimen Yield (ton/ha/th) (ton/ha/th) Sedimen Yield (ton/ha/th) (ton/ha/th) Sedimen Yield (Ton/Km2) (Ton/Km2) (Ton/Km2) (Ton/Km2) (1) (2) (3) (5) (6) (7) (7) (8) (9) (10) (11) (12) (13) (14) (15) A Mengelilingi D. TOBA 1 Aek. Gopgopan 7.935 4,63 0,69 5,51 6,46 0,97 7,69 8,74 1,31 10,41 15,60 2,34 18,57 2 Aek. Sigumbang 9.356 17,78 2,49 23,29 20,32 2,84 26,61 23,48 3,29 30,76 32,98 4,62 43,19 3 Aek. Haranggaol 8.304 9,93 1,39 11,54 12,01 1,68 13,96 14,62 2,05 16,99 22,43 3,14 26,08 4 Aek. Naborsahon 10.968 9,90 1,19 13,03 11,94 1,43 15,72 14,50 1,74 19,08 22,16 2,66 29,17 5 Aek. Situnggaling 3.799 25,06 4,51 17,14 27,50 4,95 18,81 30,56 5,50 20,90 39,72 7,15 27,16 6 Aek. Ringgo 7.800 10,58 1,27 9,90 12,65 1,52 11,84 15,23 1,83 14,26 22,99 2,76 21,51 7 Aek. Parembakan 9.822 4,60 0,60 5,88 6,41 0,83 8,19 8,67 1,13 11,07 15,45 2,01 19,73 8 Aek. Tulas 14.920 3,55 0,44 6,62 5,37 0,67 10,02 7,65 0,96 14,26 14,47 1,81 26,99 9 Aek. Silang 36.536 15,26 2,44 89,22 17,48 2,80 102,15 20,24 3,24 118,32 28,54 4,57 166,81 10 Aek. Bodang 9.672 3,60 0,47 4,53 5,43 0,71 6,82 7,71 1,00 9,70 14,57 1,89 18,32 11 Aek. Tonguran 7.271 2,96 0,41 3,02 4,60 0,64 4,68 6,65 0,93 6,76 12,78 1,79 13,01 12 Aek. Mandosi 19.674 3,91 0,43 8,46 5,72 0,63 12,38 7,99 0,88 17,28 14,78 1,63 31,99 13 Aek. Bolon 11.074 8,19 1,06 11,79 10,24 1,33 14,73 12,79 1,66 18,41 20,46 2,66 29,45 14 Aek. Simare 9.489 6,84 0,89 8,43 8,66 1,13 10,68 10,94 1,42 13,49 17,78 2,31 21,93 15 Aek. Halian 14.037 6,38 0,77 10,75 8,48 1,02 14,28 11,09 1,33 18,68 18,94 2,27 31,89 16 Aek. Togu 721 4,01 1,04 0,75 5,85 1,52 1,10 8,14 2,12 1,53 15,01 3,90 2,81 17 Aek. Siparbue 6.331 8,48 1,19 7,52 10,55 1,48 9,35 13,13 1,84 11,64 20,89 2,92 18,51 18 Aek. Sitobu 7.152 7,44 0,97 6,92 9,55 1,24 8,88 12,19 1,58 11,33 20,09 2,61 18,68 Jumlah A 194.861 153,12 22,26 244,31 189,20 27,39 297,89 234,31 33,80 364,87 369,62 53,04 565,81 Rata-rata A 10.826 8,51 1,24 13,57 10,51 1,52 16,55 13,02 1,88 20,27 20,53 2,95 31,43
  • 254.
    Laporan Akhir PenyusunanPola Pengelolaan Sumber Daya Air Wilayah Sungai Asahan. Tabel 4.45. Hasil Prediksi Sedimen Tahunan (Sediment Yield) Maing-Masing Sungai/Sub DAS Yang Mengalir ke DTA. D. Toba Luas (Ha) Existing Tahun 2006 Prediksi sedimen 2010 Prediksi sedimen 2015 Prediksi sedimen 2030 4 - 115 Tahun 2010, 2015 dan 2030 (Lanjutan) No. Nama Sungai (ton/ha/th) (ton/ha/th) PT. JASAPATRIA GUNATAMA Sedimen Yield (ton/ha/th) (ton/ha/th) Sedimen Yield (ton/ha/th) (ton/ha/th) Sedimen Yield (ton/ha/th) (ton/ha/th) Sedimen Yield (Ton/Km2) (Ton/Km2) (Ton/Km2) (Ton/Km2) (1) (2) (3) (5) (6) (7) (7) (8) (9) (10) (11) (12) (13) (14) (15) B Didalam P. SAMOSIR 1 Bah. Simala 5.553 10,12 1,52 8,43 12,23 1,83 10,19 14,87 2,23 12,39 22,79 3,42 18,98 2 Bah. Sigumbang 7.428 2,06 0,29 2,14 4,60 0,64 4,78 7,77 1,09 8,08 17,30 2,42 17,99 3 Bah. Bolon 5.390 13,78 2,07 11,14 16,00 2,40 12,94 18,77 2,82 15,17 27,08 4,06 21,89 4 Bah. Silabung 6.171 14,87 2,08 12,84 17,08 2,39 14,75 19,84 2,78 17,14 28,14 3,94 24,31 5 Bah. Guluan 11.848 13,39 1,61 19,04 15,56 1,87 22,12 18,26 2,19 25,96 26,38 3,17 37,50 6 Bah. Arun 11.227 5,82 0,76 8,50 7,64 0,99 11,15 9,91 1,29 14,46 16,72 2,17 24,40 7 Bah. Simaratuang 8.675 7,07 0,99 8,58 8,89 1,24 10,80 11,17 1,56 13,57 18,01 2,52 21,88 8 Bah. Sitiung-tiung 8.447 3,76 0,45 3,82 5,57 0,67 5,65 7,83 0,94 7,94 14,61 1,75 14,81 Jumlah B 64.739 70,87 9,76 74,49 87,56 12,04 92,37 108,43 14,90 114,72 171,02 23,45 181,76 Rata-rata B 8.092 8,86 1,22 9,31 10,95 1,51 11,55 13,55 1,86 14,34 21,38 2,93 22,72 Rata-rata A + B 18.918 17,37 2,46 22,88 21,46 3,03 28,10 26,57 3,74 34,61 41,91 5,88 54,15
  • 255.
    Laporan Akhir PenyusunanPola Pengelolaan Sumber Daya Air Wilayah Sungai Asahan. 4.6.1.2. Erosi dan Sedimentasi Ekosistem Bagian Hilir 4.6.1.2.1. Erosi Eksisting Ekosistim Bagian Hilir Tahun 2006 Sama halnya pada penentuan erosi pada ekosistem bagian hulu, penghitungan erosi pada ekosistem bagian hilir, juga ditentukan faktor erodibilitas tanah, erosivitas curah hujan, kelerengan dan faktor manajemen konservasi tanah. Ekosistem bagian hilir terdiri dari 3 DAS, yaitu DAS Asahan, DAS Silau dan DAS Piasa. Untuk mengetahui tingkat erosi eksisting pada setiap sub DAS, didekati dari penelusuran tingkat erosi yang terjadi pada land unit pada setiap sub DAS. Adapun jumlah land unit pada DAS Piasa adalah 5 unit, DAS Silau 8 land unit, dan DAS Asahan 14 land unit. Luas masing-masing land unit pada setiap DAS seperti diperlihatkan pada Tabel 4.46. Dengan menghitung nilai erosivitas (R), erodibilitas tanah (K), indeks kelerengan (LS) dan faktor pengelolaan konservasi tanah serta penutupan lahan (CP), dapat ditentukan besarnya erosi yang terjadi pada tahun 2006 seperti Tabel 4.47. Dari Tabel 4.45 dapat dilihat bahwa erosi rata-rata per tahunnya ; pada DAS Piasa sebesar 13,398 ton/ha/thn dan termasuk berat; pada DAS Silau 18,883 ton/ha/tahun dan termasuk sangat berat; dan pada DAS Asahan sebesar 27,590 ton/ha/tahun termasuk sangat berat. Adapun kriteria yang digunakan untuk menilai bobot erosi tersebut adalah sebagai berikut: 4 - 116 Kelas Kisaran Erosi Bobot (to/ha/th) 1 0 s/d < 5 Ringan 2 5 s/d < 10 Sedang 3 10 s/d < 15 Berat 4 > 15 PT. JASAPATRIA GUNATAMA Sangat Berat
  • 256.
    Laporan Akhir PenyusunanPola Pengelolaan Sumber Daya Air Wilayah Sungai Asahan. 4 - 117 Tabel 4.46. Luas dan Jumlah Land Unit Ekosistem Hilir No. DAS (land unit) PT. JASAPATRIA GUNATAMA Luas (Ha) Persentase (%) (1) (2) (3) (4) I DAS Piasa 1,1 P.Sb.Al.Ls 7.228,10 22 1,2 P.P.O.Lsb 5.202,53 16 1,3 P.Sb.Hk.Ld 9.115,14 28 1,4 P.Sb.Lsb 5.776,54 18 1,5 P.Sbl.Lsb 5.667,69 17 Jumlah 32.990,00 100 II DAS Silau 2.1 S.L.A.Ls 12.508,35 15 2.2 S.Sb.P.Lsb 10.108,67 12 2.3 S.P.O.Lsb 14.768,05 18 2.4 S.Sb.O.Lsb 8.461,55 10 2.5 S.L.O.Lsb 518,31 1 2.6 S.Sb.Hk.Ls 12.768,32 15 2.7 S.H.R.Ld 11.658,47 14 2.8 S.Sb.Hk.Ld 13.028,28 16 Jumlah 83.820,00 100 III DAS Asahan 3.1 A.Sb.R.Lsb 15.450,96 7 3.2 A.H.P.,Lss 21.185,56 10 3.3 A.Sb.Al.Ls 11.534,12 5 3.4 A.lb.K.Lst 23.825,64 11 3.5 A.Pm.M.ld 6.903,16 3 3.6 A.Sb.L. lsb 22.592,16 10 3.7 A.L.A.Ls 9.283,56 4 3.8 A.Sb. P.Lsb 14.953,24 7 3.9 A.P.O.Lsb 18.740,24 9 3.10 A. Hs. L.Ls 20.687,84 10 3.11 A.P.L.Ls 9.759,64 5 3.12 A. Sb. O. Lsb 19.973,72 9 3.13 A. L. O. Lsb 10.733,44 5 3.14 A. Sb. Hk. Ls 10.776,72 5 Jumlah 216.400,00 100 Sumber : Analisis peta-peta
  • 257.
    Laporan Akhir PenyusunanPola Pengelolaan Sumber Daya Air Wilayah Sungai Asahan. 4 - 118 Tabel 4.47. Nilai Erosi Aktual per Sub DAS Dirinci Menurut Unit Ekosistem Hilir Nama Das Land unit Nilai R Nilai K Nilai LS Nilai Cp Erosi Aktual PT. JASAPATRIA GUNATAMA (ton/ha/thn) Bobot (1) (2) (3) (4) (5) (6) (7) (8) PIASA P.Sb.Al.Ls 96.710,05 0,130 0,057 0,014 10,033 Sedang P.P.O.Lsb 70.434,08 0,230 0,041 0,020 13,284 Berat P.Sb.Hk. Ld 44.152,12 0,331 0,101 0,010 14,760 Berat P. Sb. Hk. Ls 71.339,17 0,311 0,080 0,009 15,974 Sangat berat P.Sb.L. lsb 69.113,79 0,121 0,091 0,017 12,937 Berat Total 351.749,21 1,123 0,370 0,070 66,989 Rata—rata 70.349,84 0,225 0,074 0,014 13,398 Berat SILAU S.L.A.Ls 82.332,49 0,447 0,023 0,010 8,465 Sedang S.Sb. P.Lsb 81.876,39 0,213 0,006 0,217 22,706 Sangat berat S.P.O.Lsb 79.783,71 0,211 0,013 0,159 34,797 Sangat berat S. Sb. O. Lsb 82.332,49 0,471 0,021 0,017 14,088 Berat S. L. O. Lsb 81.876,39 0,201 0,006 0,207 20,440 Sangat berat S. Sb. Hk. Ls 79.783,71 0,187 0,011 0,137 22,484 Sangat berat S.H.R. Ld 79.783,71 0,167 0,010 0,137 18,254 Sangat berat S.Sb.Hk. Ld 82.332,49 0,519 0,023 0,010 9,828 Sedang Jumlah 650.101,38 2,416 0,113 0,894 151,061 Rata-rata 81.262,67 0,302 0,014 0,112 18,883 Sangat berat ASAHAN A.Sb.R.Lsb 101.642,23 0,183 0,067 0,017 21,186 Sangat berat A.H.P.,Lss 44.152,12 0,311 0,039 0,020 10,710 Sedang A.Sb.Al.Ls 111.283,85 0,441 0,013 0,019 12,122 Berat A.lb.K.Lst 118.379,69 0,377 0,083 0,017 62,972 Sangat berat A.Pm.M.ld 93.864,47 0,121 0,091 0,014 14,470 Berat A.Sb.L. lsb 101.642,23 0,130 0,070 0,041 37,923 Sangat berat A.L.A.Ls 44.152,12 0,230 0,041 0,029 12,074 Berat A.Sb. P.Lsb 111.283,85 0,229 0,101 0,011 28,313 Sangat berat A.P.O.Lsb 118.379,69 0,377 0,080 0,009 32,133 Sangat berat A. Hs. L.Ls 93.864,47 0,211 0,079 0,031 48,503 Sangat berat A.P.L.Ls 44.152,12 0,319 0,041 0,022 12,704 Berat A. Sb. O. Lsb 93.864,47 0,125 0,102 0,029 34,706 Sangat berat A. L. O. Lsb 93.864,47 0,129 0,101 0,021 25,682 Sangat berat A. Sb. Hk. Ls 93.864,47 0,131 0,111 0,024 32,757 Sangat berat Jumlah 1.264.390,25 3,314 1,019 0,304 386,256 Rata-rata 90.313,59 0,237 0,073 0,022 27,590 Sangat berat
  • 258.
    Laporan Akhir PenyusunanPola Pengelolaan Sumber Daya Air Wilayah Sungai Asahan. 4.6.1.2.2. Prediksi Erosi Ekosistim Bagian Hilir Tahun 2010, 2015 dan 2030 (a) Dasar dan Asumsi Yang Digunakan Dalam Prediksi Berhubung data time series erosi tidak tersedia, maka perkiraan erosi dilakukan dengan asumsi : (1) Erosivitas hujan relatif tetap sampai tahun 2030, (2) Sifat erodiblitas tanah relatif konstan sampai tahun 2030, (3) Faktor kelerengan tetap sampai 2030, Tindakan manajemen konservasi tanah, yang dicerminkan oleh kondisi penutupan lahan tidak bisa diasumsi sama. Dua faktor yang mempengaruhinya adalah manajemen konservasi tanah dan kebijakan penggunaan lahan. Manajemen konservasi tanah melibatkan berbagai pihak. Petani mengolah lahan dengan membuat terasering pada lahan berlereng akan menurunkan indeks CP (komponen erosi). Kebijakan tata ruang wilayah akan tata guna lahan akan menentukan besar kecilnya prediksi erosi dan sedimentasi dimasa yang akan datang. Dari 93.533, 08 ha kawasan lindung yang berada di luar kawasan hutan seluas 16.909 ha atau 18,15 (ha) termasuk jelek sampai sangat jelek. Diperkirakan tingkat penurunan penutupan lahan pada kawasan lindung ini akan semakin jelek (data spasial BPDAS Asahan Barumun 2005). Dari 333.210 ha Daerah Tangkapan air ekosistem bagian hilir, sebesar 34.099,6 ha atau sebesar 10,23 % termasuk lahan kritis sampai kritis (BPDAS Asahan Barumun, 2005). Lahan kritis ini diperkirakan akan meningkat di masa yang akan datang . Pembangunan perkebunan sawit merupakan faktor penting dalam prediksi erosi dan sedimentasi pada ekosistem bagian hilir. Semakin meningkatnya kebutuhan lahan untuk pembangunan perkebunan kelapa sawit mengakibatkan alih fungsi lahan semakin tinggi, diperkirakan pertambahan alih fungsi lahan sebesar 4 % per tahun (BPDAS Asahan barumun, 2005). Manusia dalam kesehariannya sangat tergantung dengan air, hal inilah yang mengakibatkan bantaran sungai menjadi tempat yang menarik sebagai pemicu awal perkembangan pemukiman di bantaran sungai. Kesadaran yang kurang akan konservasi bantaran sungai mengakibatkan longsor dan pendangkalan pada sungai-sungai tersebut. 4 - 119 (b) Kecenderungan Perkembangan Penutupan Lahan Kawasan Lindung (c) Kecenderungan Perkembangan Lahan Kritis (d) Kecenderungan Konversi Lahan di Bagian Hilir (e) Kecenderungan Perkembangan Pemukiman di Bantaran Sungai PT. JASAPATRIA GUNATAMA
  • 259.
    Laporan Akhir PenyusunanPola Pengelolaan Sumber Daya Air Wilayah Sungai Asahan. Berpijak tolak dari asumsi dan uraian diatas dapat ditentukan peningkatan erosi pada tahun 2010, 2015 dan 2030 sebagaimana Tabel 4.48. Besar kecilnya (bobot) erosi yang akan terjadi pada sub DAS ekosistem hilir ditunjukkan pada Tabel 4.49. 4 - 120 (f) Hasil Prediksi Erosi Tahun 2010, 2015 dan 2030 PT. JASAPATRIA GUNATAMA
  • 260.
    Laporan Akhir PenyusunanPola Pengelolaan Sumber Daya Air Wilayah Sungai Asahan. 4 - 121 Tabel 4.48. Hasil Prediksi Erosi (ton/ha/thn) Tahun 2010, 2015 dan 2030 Ekosistem Bagian Hilir No. DAS Luas (Ha) PT. JASAPATRIA GUNATAMA Prediksi Erosi Existing 2006 Prediksi Erosi 2010 Prediksi Erosi 2015 Prediksi Erosi 2030 Peningkatan Erosi (ton/ha/th) Total Erosi (ton/ha/th) Total Erosi (ton/ha/th) Total Erosi (ton/ha/th) Total Erosi (land unit) (ton/ha/th) (ton/km2/th) (ton/km2/th) (ton/km2/th) (ton/km2/th) (1) (2) (3) (4) (5) (6) (7) (8) (9) (10) (11) (12) I DAS Piasa 1,1 P.Sb.Al.Ls 7.228,10 0,457 10,033 72,5 11,861 85,7 14,146 102,249 21,001 151,8 1,2 P.P.O.Lsb 5.202,53 0,633 13,284 69,1 15,816 82,3 18,981 98,749 28,476 148,1 1,3 P.Sb.Hk.Ld 9.115,14 0,521 14,760 134,5 16,844 153,5 19,449 177,280 27,264 248,5 1,4 P.Sb.Lsb 5.776,54 0,511 15,974 92,3 18,018 104,1 20,573 118,841 28,238 163,1 1,5 P.Sbl.Lsb 5.667,69 0,611 12,937 73,3 15,381 87,2 18,436 104,490 27,601 156,4 Total 32.990,00 2,73 66,99 441,77 77,92 512,81 91,59 601,61 132,58 868,01 Rta-rata 6.598,00 0,55 13,40 88,35 15,58 102,56 18,32 120,32 26,52 173,60 II DAS Silau 2.1 S.L.A.Ls 12.508,35 0,553 8,465 105,9 10,677 133,6 13,442 168,137 21,737 271,9 2.2 S.Sb.P.Lsb 10.108,67 0,457 22,706 229,5 24,534 248,0 26,819 271,104 33,674 340,4 2.3 S.P.O.Lsb 14.768,05 0,409 34,797 513,9 36,433 538,0 38,478 568,245 44,613 658,8 2.4 S.Sb.O.Lsb 8.461,55 0,453 14,088 119,2 15,900 134,5 18,165 153,704 24,960 211,2 2.5 S.L.O.Lsb 518,31 0,511 20,440 10,6 22,484 11,7 25,039 12,978 32,704 17,0 2.6 S.Sb.Hk.Ls 12.768,32 0,456 22,484 287,1 24,308 310,4 26,588 339,484 33,428 426,8 2.7 S.H.R.Ld 11.658,47 0,523 18,254 212,8 20,346 237,2 22,961 267,690 30,806 359,2 2.8 S.Sb.Hk.Ld 13.028,28 0,458 9,828 128,0 11,660 151,9 13,950 181,745 20,820 271,2 Total 83.820,00 3,82 151,06 1.607,03 166,34 1.765,28 185,44 1.963,09 242,74 2.556,51 Rta-rata 10.477,50 0,48 18,88 200,88 20,79 220,66 23,18 245,39 30,34 319,56
  • 261.
    Laporan Akhir PenyusunanPola Pengelolaan Sumber Daya Air Wilayah Sungai Asahan. 4 - 122 Tabel 4.48. Hasil Prediksi Erosi (ton/ha/thn) Tahun 2010, 2015 dan 2030 Ekosistem Bagian Hilir (Lanjutan) No. DAS Luas (Ha) PT. JASAPATRIA GUNATAMA Prediksi Erosi Existing 2006 Prediksi Erosi 2010 Prediksi Erosi 2015 Prediksi Erosi 2030 Peningkatan Erosi (ton/ha/th) Total Erosi (ton/ha/th) Total Erosi (ton/ha/th) Total Erosi (ton/ha/th) Total Erosi (land unit) (ton/ha/th) (ton/km2/th) (ton/km2/th) (ton/km2/th) (ton/km2/th) (1) (2) (3) (4) (5) (6) (7) (8) (9) (10) (11) (12) III DAS Asahan 3.1 A.Sb.R.Lsb 15.450,96 0,528 21,186 327,3 23,298 360,0 25,938 400,767 32,274 498,7 3.2 A.H.P.,Lss 21.185,56 0,635 10,710 226,9 13,250 280,7 16,425 347,973 24,045 509,4 3.3 A.Sb.Al.Ls 11.534,12 0,554 12,122 139,8 14,338 165,4 17,108 197,326 23,756 274,0 3.4 A.lb.K.Lst 23.825,64 0,553 62,972 1.500,3 65,184 1.553,1 67,949 1.618,928 74,585 1.777,0 3.5 A.Pm.M.ld 6.903,16 0,541 14,470 99,9 16,634 114,8 19,339 133,500 25,831 178,3 3.6 A.Sb.L. lsb 22.592,16 0,454 37,923 856,8 39,739 897,8 42,009 949,074 47,457 1.072,2 3.7 A.L.A.Ls 9.283,56 0,456 12,074 112,1 13,898 129,0 16,178 150,189 21,650 201,0 3.8 A.Sb. P.Lsb 14.953,24 0,528 28,313 423,4 30,425 455,0 33,065 494,429 39,401 589,2 3.9 A.P.O.Lsb 18.740,24 0,635 32,133 602,2 34,673 649,8 37,848 709,281 45,468 852,1 3.10 A. Hs. L.Ls 20.687,84 0,554 48,503 1.003,4 50,719 1.049,3 53,489 1.106,572 60,137 1.244,1 3.11 A.P.L.Ls 9.759,64 0,553 12,704 124,0 14,916 145,6 17,681 172,560 24,317 237,3 3.12 A. Sb. O. Lsb 19.973,72 0,541 34,706 693,2 36,870 736,4 39,575 790,460 46,067 920,1 3.13 A. L. O. Lsb 10.733,44 0,454 25,682 275,7 27,498 295,1 29,768 319,513 35,216 378,0 3.14 A. Sb. Hk. Ls 10.776,72 0,456 32,757 353,0 34,581 372,7 36,861 397,241 42,333 456,2 Total 216.400,00 7,44 386,26 6.737,98 416,02 7.204,57 453,23 7.787,81 542,54 9.187,58 Rta-rata 15.457,14 0,53 27,59 481,28 29,72 514,61 32,37 556,27 38,75 656,26
  • 262.
    Laporan Akhir PenyusunanPola Pengelolaan Sumber Daya Air Wilayah Sungai Asahan. Tabel 4.49. Hasil Prediksi Erosi Rata-Rata (ton/ha/thn) dan Bobotnya Menurut SUB DAS Tahun 2010, 2015 dan 2030 Ekosistem 4 - 123 Hilir No. DAS (land unit) Luas (Ha) PT. JASAPATRIA GUNATAMA Prediksi Peningkatan Erosi (ton/ha/th) Erosi Existing 2006 Prediksi Erosi 2010 Prediksi Erosi 2015 Prediksi Erosi 2030 (ton/ha/th) Bobot (ton/ha/th) Bobot (ton/ha/th) Bobot (ton/ha/th) Bobot (1) (2) (3) (4) (5) (6) (7) (8) (9) (10) (11) (12) I DAS Piasa 1,1 P.Sb.Al.Ls 7.228,10 0,457 10,033 sedang 11,861 Berat 14,146 Berat 21,001 Sangat berat 1,2 P.P.O.Lsb 5.202,53 0,633 13,284 Berat 15,816 Sangat berat 18,981 Sangat berat 28,476 Sangat berat 1,3 P.Sb.Hk.Ld 9.115,14 0,521 14,760 Berat 16,844 Sangat berat 19,449 Sangat berat 27,264 Sangat berat 1,4 P.Sb.Lsb 5.776,54 0,511 15,974 Sangat berat 18,018 Sangat berat 20,573 Sangat berat 28,238 Sangat berat 1,5 P.Sbl.Lsb 5.667,69 0,611 12,937 Berat 15,381 Sangat berat 18,436 Sangat berat 27,601 Sangat berat Rata-rata 6.598,00 0,55 13,40 Berat 15,58 Sangat berat 18,32 Sangat berat 26,52 Sangat berat II DAS Silau 2.1 S.L.A.Ls 12.508,35 0,553 8,465 Sedang 10,677 Berat 13,442 Berat 21,737 Sangat berat 2.2 S.Sb.P.Lsb 10.108,67 0,457 22,706 Sangat berat 24,534 Sangat berat 26,819 Sangat berat 33,674 Sangat berat 2.3 S.P.O.Lsb 14.768,05 0,409 34,797 Sangat berat 36,433 Sangat berat 38,478 Sangat berat 44,613 Sangat berat 2.4 S.Sb.O.Lsb 8.461,55 0,453 14,088 Berat 15,900 Sangat berat 18,165 Sangat berat 24,960 Sangat berat 2.5 S.L.O.Lsb 518,31 0,511 20,440 Sangat berat 22,484 Sangat berat 25,039 Sangat berat 32,704 Sangat berat 2.6 S.Sb.Hk.Ls 12.768,32 0,456 22,484 Sangat berat 24,308 Sangat berat 26,588 Sangat berat 33,428 Sangat berat 2.7 S.H.R.Ld 11.658,47 0,523 18,254 Sangat berat 20,346 Sangat berat 22,961 Sangat berat 30,806 Sangat berat 2.8 S.Sb.Hk.Ld 13.028,28 0,458 9,828 Sedang 11,660 berat 13,950 berat 20,820 Sangat berat Rata-rata 10.477,50 0,48 18,88 Sangat berat 20,79 Sangat berat 23,18 Sangat berat 30,34 Sangat berat
  • 263.
    Laporan Akhir PenyusunanPola Pengelolaan Sumber Daya Air Wilayah Sungai Asahan. Tabel 4.49. Hasil Prediksi Erosi Rata-Rata (ton/ha/thn) dan Bobotnya Menurut SUB DAS Tahun 2010, 2015 dan 2030 Ekosistem 4 - 124 Hilir (Lanjutan) No. DAS (land unit) Luas (Ha) PT. JASAPATRIA GUNATAMA Prediksi Peningkatan Erosi (ton/ha/th) Erosi Existing 2006 Prediksi Erosi 2010 Prediksi Erosi 2015 Prediksi Erosi 2030 (ton/ha/th) Bobot (ton/ha/th) Bobot (ton/ha/th) Bobot (ton/ha/th) Bobot (1) (2) (3) (4) (5) (6) (7) (8) (9) (10) (11) (12) III DAS Asahan 3.1 A.Sb.R.Lsb 15.450,96 0,528 21,186 Sangat berat 23,298 Sangat berat 25,938 Sangat berat 32,274 Sangat berat 3.2 A.H.P.,Lss 21.185,56 0,635 10,710 sedang 13,250 Berat 16,425 Sangat berat 24,045 Sangat berat 3.3 A.Sb.Al.Ls 11.534,12 0,554 12,122 Berat 14,338 Berat 17,108 Sangat berat 23,756 Sangat berat 3.4 A.lb.K.Lst 23.825,64 0,553 62,972 Sangat berat 65,184 Sangat berat 67,949 Sangat berat 74,585 Sangat berat 3.5 A.Pm.M.ld 6.903,16 0,541 14,470 Berat 16,634 Sangat berat 19,339 Sangat berat 25,831 Sangat berat 3.6 A.Sb.L. lsb 22.592,16 0,454 37,923 Sangat berat 39,739 Sangat berat 42,009 Sangat berat 47,457 Sangat berat 3.7 A.L.A.Ls 9.283,56 0,456 12,074 Berat 13,898 Berat 16,178 Sangat berat 21,650 Sangat berat 3.8 A.Sb. P.Lsb 14.953,24 0,528 28,313 Sangat berat 30,425 Sangat berat 33,065 Sangat berat 39,401 Sangat berat 3.9 A.P.O.Lsb 18.740,24 0,635 32,133 Sangat berat 34,673 Sangat berat 37,848 Sangat berat 45,468 Sangat berat 3.10 A. Hs. L.Ls 20.687,84 0,554 48,503 Sangat berat 50,719 Sangat berat 53,489 Sangat berat 60,137 Sangat berat 3.11 A.P.L.Ls 9.759,64 0,553 12,704 Berat 14,916 Berat 17,681 Sangat berat 24,317 Sangat berat 3.12 A. Sb. O. Lsb 19.973,72 0,541 34,706 Sangat berat 36,870 Sangat berat 39,575 Sangat berat 46,067 Sangat berat 3.13 A. L. O. Lsb 10.733,44 0,454 25,682 Sangat berat 27,498 Sangat berat 29,768 Sangat berat 35,216 Sangat berat 3.14 A. Sb. Hk. Ls 10.776,72 0,456 32,757 Sangat berat 34,581 Sangat berat 36,861 Sangat berat 42,333 Sangat berat Rata-rata 15.457,14 0,53 27,59 Sangat berat 29,72 Sangat berat 32,37 Sangat berat 38,75 Sangat berat
  • 264.
    Laporan Akhir PenyusunanPola Pengelolaan Sumber Daya Air Wilayah Sungai Asahan. Sedimentasi merupakan akumulasi bahan-bahan terlarut yang berasal dari pengelolaan lahan. Perbandingan sedimen yang lewat suatu titik keluaran dengan hilangnya lahan yang terangkut dalam derah tangkapan disebut dengan Sedimen Delivey Ratio (SDR). Nilai sedimen merupakan hasil perkalian antara erosi yang terjadi di suatu daerah aliran sungai dengan besarnya SDR. Hasil perhitungan sedimen eksisting tahun 2006 dan prediksi peningkatan sedimentasi tahun 2010, 2015 dan 2030 diperlihatkan pada Tabel 4.50. Sedangkan hasil prediksi sedimen tahunan (sediment yield) eksisting tahun 2006 serta hasil prediksinya tahun 2010, 2015 dan 2030 diperlihatkan pada Tabel 4.51. 4 - 125 4.6.1.2.3. Sedimentasi Ekosistem Hilir Sedimentasi dan Prediksinya Tahun 2010, 2015 dan 2030 PT. JASAPATRIA GUNATAMA
  • 265.
    Laporan Akhir PenyusunanPola Pengelolaan Sumber Daya Air Wilayah Sungai Asahan. 4 - 126 Tabel 4.50. Hasil Sedimen Eksisting Tahun 2006 dan Prediksinya Tahun 2010, 2015, 2030 No DAS (land unit) Luas (Ha) PT. JASAPATRIA GUNATAMA Prediksi peningkatan erosi (ton/ha/thn) Erosi Existing 2006 Prediksi Sedimen 2010 Prediksi Sedimen 2015 Prediksi Sedimen 2030 Erosi Sedimentasi Erosi Sedimentasi Erosi Sedimentasi Erosi Sedimentasi (ton/ha/th) (ton/km2/th) (ton/ha/th) (ton/km2/th) (ton/ha/th) (ton/km2/th) (ton/ha/th) (ton/km2/th) (1) (2) (3) (4) (5) (6) (7) (8) (9) (10) (11) (12) I Piasa 1,1 P.Sb.Al.Ls 7.228,10 0,457 10,033 1,505 11,861 1,779 14,146 2,122 21,001 3,150 1,2 P.P.O.Lsb 5.202,53 0,633 13,284 1,993 15,816 2,372 18,981 2,847 28,476 4,271 1,3 P.Sb.Hk.Ld 9.115,14 0,521 14,760 2,214 16,844 2,527 19,449 2,917 27,264 4,090 1,4 P.Sb.Lsb 5.776,54 0,511 15,974 2,396 18,018 2,703 20,573 3,086 28,238 4,236 1,5 P.Sbl.Lsb 5.667,69 0,611 12,937 1,941 15,381 2,307 18,436 2,765 27,601 4,140 Total 32.990,00 2,733 66,988 10,048 77,920 11,688 91,585 13,738 132,580 19,887 Rata-rata 6.598,00 0,547 13,398 2,010 15,584 2,338 18,317 2,748 26,516 3,977 II Silau 2.1.1 S.L.A.Ls 12.508,35 0,553 8,465 1,100 10,677 1,388 13,442 1,747 21,737 2,826 2.1.2 S.Sb.P.Lsb 10.108,67 0,457 22,706 2,498 24,534 2,699 26,819 2,950 33,674 3,704 2.1.3 S.P.O.Lsb 14.768,05 0,409 34,797 4,524 36,433 4,736 38,478 5,002 44,613 5,800 2.1.4 S.Sb.O.Lsb 8.461,55 0,453 14,088 1,972 15,900 2,226 18,165 2,543 24,960 3,494 2.2.1 S.L.O.Lsb 518,31 0,511 20,440 5,519 22,484 6,071 25,039 6,761 32,704 8,830 2.2.2 S.Sb.Hk.Ls 12.768,32 0,456 22,484 2,923 24,308 3,160 26,588 3,456 33,428 4,346 2.2.3 S.H.R.Ld 11.658,47 0,523 18,254 2,373 20,346 2,645 22,961 2,985 30,806 4,005 2.2.4 S.Sb.Hk.Ld 13.028,28 0,458 9,828 1,278 11,660 1,516 13,950 1,814 20,820 2,707 Total 83.820,00 3,82 151,06 22,19 166,34 24,44 185,44 27,26 242,74 35,71 Rata-rata 10.477,50 0,48 18,88 2,77 20,79 3,06 23,18 3,41 30,34 4,46
  • 266.
    Laporan Akhir PenyusunanPola Pengelolaan Sumber Daya Air Wilayah Sungai Asahan. 4 - 127 Tabel 4.50. Hasil Sedimen Eksisting Tahun 2006 dan Prediksinya Tahun 2010, 2015, 2030 (Lanjutan) No DAS (land unit) Luas (Ha) PT. JASAPATRIA GUNATAMA Prediksi peningkatan erosi (ton/ha/thn) Erosi Existing 2006 Prediksi Sedimen 2010 Prediksi Sedimen 2015 Prediksi Sedimen 2030 Erosi Sedimentasi Erosi Sedimentasi Erosi Sedimentasi Erosi Sedimentasi (ton/ha/th) (ton/km2/th) (ton/ha/th) (ton/km2/th) (ton/ha/th) (ton/km2/th) (ton/ha/th) (ton/km2/th) (1) (2) (3) (4) (5) (6) (7) (8) (9) (10) (11) (12) III Asahan 3.1.1 A.Sb.R.Lsb 15.450,96 0,528 21,186 2,754 23,298 3,029 25,938 3,372 33,858 4,402 3.1.2 A.H.P.,Lss 21.185,56 0,635 10,710 1,178 13,250 1,458 16,425 1,807 25,950 2,855 3.2.1 A.Sb.Al.Ls 11.534,12 0,554 12,122 1,576 14,338 1,864 17,108 2,224 25,418 3,304 3.2.1 A.lb.K.Lst 23.825,64 0,553 62,972 6,927 65,184 7,170 67,949 7,474 76,244 8,387 3.3.1 A.Pm.M.ld 6.903,16 0,541 14,470 3,618 16,634 4,159 19,339 4,835 27,454 6,864 3.3.2 A.Sb.L. lsb 22.592,16 0,454 37,923 4,172 39,739 4,371 42,009 4,621 48,819 5,370 3.4.1 A.L.A.Ls 9.283,56 0,456 12,074 1,570 13,898 1,807 16,178 2,103 23,018 2,992 3.4.2 A.Sb. P.Lsb 14.953,24 0,528 28,313 3,964 30,425 4,260 33,065 4,629 40,985 5,738 3.5.1 A.P.O.Lsb 18.740,24 0,635 32,133 3,535 34,673 3,814 37,848 4,163 47,373 5,211 3.5.2 A. Hs. L.Ls 20.687,84 0,554 48,503 5,335 50,719 5,579 53,489 5,884 61,799 6,798 3.6.1 A.P.L.Ls 9.759,64 0,553 12,704 1,652 14,916 1,939 17,681 2,299 25,976 3,377 3.6.2 A.Sb. O.Lsb 19.973,72 0,541 34,706 3,818 36,870 4,056 39,575 4,353 47,690 5,246 3.7.1 A. L. O. Lsb 10.733,44 0,454 25,682 3,339 27,498 3,575 29,768 3,870 36,578 4,755 3.7.2 A.Sb.Hk. Ls 10.776,72 0,456 32,757 4,258 34,581 4,496 36,861 4,792 43,701 5,681 Total 216.400,00 7,44 386,26 47,69 416,02 51,57 453,23 56,43 564,86 70,98 Rata-rata 15.457,14 0,53 27,59 3,41 29,72 3,68 32,37 4,03 40,35 5,07
  • 267.
    Laporan Akhir PenyusunanPola Pengelolaan Sumber Daya Air Wilayah Sungai Asahan. Tabel 4.51. Hasil Prediksi Tahunan (Sediment Yield) Eksisting Tahun 2006 dan Prediksinya Tahun 2010, 2015 dan 2030 Ekosistem Luas (Ha) Erosi Existing 2006 Prediksi Sedimen 2010 Prediksi Sedimen 2015 Prediksi sedimen 2030 4 - 128 Bagian Hilir No DAS (land unit) PT. JASAPATRIA GUNATAMA Sedimentasi Sedimentasi (ton/km2/th) Sedimentasi Sedimentasi (ton/km2/th) Sedimentasi Sedimentasi (ton/km2/th) Sedimentasi Sedimentasi (ton/km2/th) (ton/km2/th) (ton/km2/th) (ton/km2/th) (ton/km2/th) (1) (2) (3) (4) (5) (6) (7) (8) (9) (10) I Piasa 1,1 P.Sb.Al.Ls 7.228,10 1,50 108,78 1,78 128,60 2,12 153,37 3,15 227,70 1,2 P.P.O.Lsb 5.202,53 1,99 103,67 2,37 123,42 2,85 148,12 4,27 222,22 1,3 P.Sb.Hk.Ld 9.115,14 2,21 201,81 2,53 230,30 2,92 265,92 4,09 372,77 1,4 P.Sb.Lsb 5.776,54 2,40 138,41 2,70 156,12 3,09 178,26 4,24 244,68 1,5 P.Sbl.Lsb 5.667,69 1,94 109,98 2,31 130,76 2,77 156,73 4,14 234,65 Rata-rata 6.598,00 2,01 132,53 2,34 153,84 2,75 180,48 3,98 260,40 II Silau 2.1 S.L.A.Ls 12.508,35 1,10 137,65 1,39 173,62 1,75 1.417,89 2,83 353,46 2.2 S.Sb.P.Lsb 10.108,67 2,50 252,48 2,70 272,81 2,95 2.657,52 3,70 374,44 2.3 S.P.O.Lsb 14.768,05 4,52 668,05 4,74 699,46 5,00 5.158,31 5,80 856,50 2.4 S.Sb.O.Lsb 8.461,55 1,97 166,89 2,23 188,35 2,54 9.414,20 3,49 295,68 2.5 S.L.O.Lsb 518,31 5,52 28,60 6,07 31,46 6,76 18.647,92 8,83 45,77 2.6 S.Sb.Hk.Ls 12.768,32 2,92 373,21 3,16 403,48 3,46 37.295,84 4,35 554,87 2.7 S.H.R.Ld 11.658,47 2,37 276,66 2,64 308,36 2,98 73.173,79 4,00 466,90 2.8 S.Sb.Hk.Ld 13.028,28 1,28 166,45 1,52 197,48 1,81 143.690,05 2,71 352,62 Rata-rata 10.477,50 2,77 258,75 3,06 284,38 3,41 36.431,94 4,46 412,53
  • 268.
    Laporan Akhir PenyusunanPola Pengelolaan Sumber Daya Air Wilayah Sungai Asahan. Tabel 4.51. Hasil Prediksi Tahunan (Sediment Yield) Eksisting Tahun 2006 dan Prediksinya Tahun 2010, 2015 dan 2030 Ekosistem 4 - 129 Bagian Hilir (Lanjutan) No DAS (land unit) Luas (Ha) PT. JASAPATRIA GUNATAMA Erosi Existing 2006 Prediksi Sedimen 2010 Prediksi Sedimen 2015 Prediksi sedimen 2030 Sedimentasi Sedimentasi (ton/km2/th) Sedimentasi Sedimentasi (ton/km2/th) Sedimentasi Sedimentasi (ton/km2/th) Sedimentasi Sedimentasi (ton/km2/th) (ton/km2/th) (ton/km2/th) (ton/km2/th) (ton/km2/th) (1) (2) (3) (4) (5) (6) (7) (8) (9) (10) III Asahan 3.1 A.Sb.R.Lsb 15.450,96 2,75 425,55 3,03 467,97 3,37 544.751,29 4,40 680,08 3.2 A.H.P.,Lss 21.185,56 1,18 249,59 1,46 308,78 1,81 1.016.328,80 2,85 604,74 3.3 A.Sb.Al.Ls 11.534,12 1,58 181,76 1,86 214,99 2,22 1.888.967,55 3,30 381,13 3.4 A.lb.K.Lst 23.825,64 6,93 1.650,38 7,17 1.708,36 7,47 3.486.479,58 8,39 1.998,22 3.5 A.Pm.M.ld 6.903,16 3,62 249,72 4,16 287,07 4,83 6.936.527,22 6,86 473,80 3.6 A.Sb.L. lsb 22.592,16 4,17 942,44 4,37 987,57 4,62 13.873.054,44 5,37 1.213,22 3.7 A.L.A.Ls 9.283,56 1,57 145,72 1,81 167,73 2,10 27.201.357,58 2,99 277,80 3.8 A.Sb. P.Lsb 14.953,24 3,96 592,72 4,26 636,93 4,63 53.386.386,37 5,74 858,00 3.9 A.P.O.Lsb 18.740,24 3,53 662,40 3,81 714,76 4,16 104.883.805,19 5,21 976,56 3.10 A. Hs. L.Ls 20.687,84 5,34 1.103,76 5,58 1.154,19 5,88 206.281.130,80 6,80 1.406,34 3.11 A.P.L.Ls 9.759,64 1,65 161,18 1,94 189,25 2,30 405.625.734,38 3,38 329,57 3.12 A. Sb. O. Lsb 19.973,72 3,82 762,53 4,06 810,07 4,35 797.378.414,31 5,25 1.047,80 3.13 A. L. O. Lsb 10.733,44 3,34 358,35 3,57 383,69 3,87 1.567.555.471,04 4,76 510,39 3.14 A. Sb. Hk. Ls 10.776,72 4,26 458,92 4,50 484,47 4,79 3.081.724.555,72 5,68 612,24 Rata-rata 15.457,14 3,41 567,50 3,68 608,27 4,03 447.984.497,45 5,07 812,13
  • 269.
    Laporan Akhir PenyusunanPola Pengelolaan Sumber Daya Air Wilayah Sungai Asahan. 4.6.2. Strategi Konservasi 4.6.2.1. Pola Konservasi Dalam penyusunan pola konservasi yang akan diuraikan dibagian depan digunakan alur pemikiran sebagai berikut :  Analisis data biofisik, penekanannya pada : (a) sebaran penutupan lahan, (b) sebaran lahan kritis, (b) sebaran kemiringan lereng, (c) sebaran luas serta berat-tidaknya erosi.  Analisis penguasaan lahan, tekanannya pada : (a) lahan kritis didalam kawasan atau dikuasai negara, (b) lahan kritis diluar kawasan hutan/ lahan milik masyarakat.  Analisis kemiringan lereng, tekanannya kepada : (a) lahan berlereng curam > 40 %, dan (b) lahan berlereng 15-40 %.  Analisis peraturan-peraturan terkait dengan tataguna lahan. Hal ini perlu untuk sinkronisasi berbagai payung kebijakan mulai dari tingkat nasional, Provinsi dan kabupaten. Alur analisis dan penyusunan pola konservasi adalah dapat dilihat pada diagram dibawah ini. Dalam penyusunan pola konservasi ini, berdasarkan analisa aspek biofisik seperti digambarkan pada Gambar Diagram 4.23. Penyusunan juga mengacu pada : Keputusan Presiden No. 32 Tahun 1990 tentang Pengelolaan Kawasan Lindung. Undang-undang Pokok Kehutanan No. 41 Tahun 1999 Tentang Kehutanan, Khususnya pasal-pasal terkait dengan konservasi, seperti bagian ke empat dan ke lima dari UU tersebut. Bagian ke empat tentang Rehablitasi Dan Reklamasi. Bagian ke lima tentang Perlindungan Hutan dan Konservasi Alam, secara khusus pada pasal 50 yang mengatur konservasi sumber-sumber air, yakni waduk/danau, mata air, kiri kanan tepi sungai di daerah rawa, kiri kanan tepi sungai, kiri kanan tepi anak sungai, tepi jurang, pasang surut. Keputusan Menteri Kehutanan No. 353 / Kpts-II/1986 Tentang Penetapan Radius/Jarak Larangan Penebangan Pohon Dari Mata Air, Tepi Jurang, Waduk/danau, Sungai dan anak sungai, Hutan Cadangan dan Hutan Lainnya. Keputusan–keputusan Dirjen RLPS yang terkait dengan konservasi lahan kritis Peraturan Daerah Provinsi sumatera Utara No. 7 tahun 2003. Tentang Rencana Tata Ruang Wilayah Sumatera Utara Tahun 2003 – 2018. 4 - 130 PT. JASAPATRIA GUNATAMA
  • 270.
    Laporan Akhir PenyusunanPola Pengelolaan Sumber Daya Air Wilayah Sungai Asahan. 4 - 131 Analisis biofisik kawasan  Bobot erosi  Lahan kritis  Kemiringan lahan PT. JASAPATRIA GUNATAMA Wilayah Sungai Asahan Daerah Tangkapan Air (DTA) Sistem Penguasaan lahan Di luar kawasan hutan / lahan milik penduduk ARAHAN POLA KONSERVASI Di dalam kawasan hutan/hutan negara Analisis Sosial Ekonomi  Tekanan terhadap kawasan hutan  Sistem penggarapan lahan  Sistem konservasi Peraturan-peraturan Bidang Konservasi Masukan dari PKM I dan PKM II STRATEGI KONSERVASI PROGRAM Gambar Diagram 4.23. Kerangka penyusunan pola konservasi
  • 271.
    Laporan Akhir PenyusunanPola Pengelolaan Sumber Daya Air Wilayah Sungai Asahan. Pengembangan SDA dan Arahan Pola Konservasi Untuk menanggulangi permasalahan krisis sumberdaya air (fluktuasi aliran sungai, debit banjir, dan ketersediaan air) dalam proyeksinya agar dapat menanggulangi permasalahan fisik dan sosial ekonomi di WS Asahan dapat dilakukan dengan sistem penguasaan lahan, sistem penggarapan, dan sistem usaha tani konservasi. Penentuan system-sistem tersebut didasarkan pada kriteria teknis pada Tabel 4.52. Pada dasarnya kegiatan pengendalian erosi juga merupakan pengendalian sedimentasi, namun pada kenyataannya keberhasilan pengendalian erosi memakan waktu yang cukup lama dan kegiatan tersebut tidak dapat secara langsung menghentikan terjadinya erosi. Berdasarkan hal tersebut untuk mengendalikan adanya sedimentasi sebagai akibat dari erosi yang masih berlangsung diperlukan bangunan pengendali sedimentasi. Adapun fungsi dan manfaat dari bangunan sedimentasi adalah untuk menampung hasil-hasil erosi yang masih terjadi di daerah tangkapannya (daerah hulu) sehingga dapat dicegah atau dihambat untuk masuk sungai utama dan apabila dibiarkan akan menimbulkan berbagai dampak di daerah hilir seperti pendangkalan sungai, banjir, dan kekeringan. 4 - 132 PT. JASAPATRIA GUNATAMA
  • 272.
    Laporan Akhir PenyusunanPola Pengelolaan Sumber Daya Air Wilayah Sungai Asahan. 4 - 133 Tabel 4.52. Kriteria Penetapan Pengembangan Pola Konservasi WS Asahan No Pola Konservasi Arahan Lokasi (1) (2) (3) A Diluar Kawasan Hutan 1. Agroforestry diluar kawasan hutan PT. JASAPATRIA GUNATAMA ada masyarakat/kelembagaan bisa dilaksanakan tumpangsari 2. Hutan Rakyat diluar hutan kawasan negara lahan kurang produktif ada kepemilikan/status lahannya jelas luas minimal 0,4 ha tanaman kayu-kayuan 3 Penghijauan diluar kawasan hutan kritis/tidak produktif ada pemilikan/pengusaan lahan 4. Teras diluar kawasan hutan kemiringan berkisar 15 – 35 % solum tanah sedang sampai dalam tingkat laju erosi lahan tingi 5 Alley Cropping dikawasan pemukiman terdapat lebih dari 2 jenis tanaman (tahunan dan pangan) run off tinggi 6 Wanatani/wanafarma diluar kawasan hutan jenis tanaman pangan dan obat-obatan lahan kurang produktif B Di Dalam Kawasan Hutan 1. Reboisasi kawasan hutan negara : HL, HSAW, HPT, HPK tidak dikuasai masyarakat penutupan lahan terbuka/semak belukar lokasi jauh potensi hutan rendah 2. Pengkayaan Tanaman didalam kawasan hutan negara vegetasi sekunder (log over area) potensi kawasan menurun/rendah tanaman yang ditanam merupakan jenis tanaman komersil 3 Hutan Kemasyarakatan kawasan hutan negara ketergantungan masyarakat terhadap kawasan hutan tinggi penutupan lahan terbuka atau semak belukar ada kelembagaan formal (misalnya: koperasi, dll) maupun non formal (misalnya: masyarakat adat, dll) C Di dalam dan Diluar Kawasan Hutan 1 Grass Barrier diluar/didalam kawasan hutan negara terutama tebing sungai run off tinggi lahan kritis atau lahan terbuka 2 Aneka Usaha Kehutanan kegiatan didalam dan diluar kawasan hutan negara ada masyarakat tersedia tanaman pokok : kayu-kayuan dan mpts komoditi yang dikembangkan cenderung tanaman semusim hasil yang diharapkan adalah non kayu 3 Dam Penahan diluar/didalam kawasan hutan penutupan lahan jelek (lahan kritis) kemiringan berkisar 15 – 35 % solum tanah sedang sampai dalam tingkat laju erosi lahan tinggi luas daerah tangkapan maksimal 75 ha.
  • 273.
    Laporan Akhir PenyusunanPola Pengelolaan Sumber Daya Air Wilayah Sungai Asahan. 4.6.2.1.1. Pola Konservasi Ekosistem DTA D. Toba (Ekosistem Hulu) Dari penentuan erosi eksisting pada tahun 2006 sebagaimana telah diuraikan pada bagian erosi, dapat dilihat bahwa erosi pada masing-masing sub basin/sungai saat ini (tahun ini) antara sangat ringan sampai berat dengan sebaran luas lahan tertentu, tetapi secara keseluruhan dari 26 sub basin (16 mengelilingi/diluar danau Toba dan 8 sungai di pulau Samosir/dikelilingi danau Toba) jika dirata-ratakan erosinya tergolong sedang. Meskipun saat ini termasuk sedang, tapi hasil prediksinya tahun 2010, 2015 dan 2030 memperlihatkan erosi dengan kategori berat sampai sangat berat. Kondisi erosi yang demikian mengindikasikan bahwa betapa pentingnya perhatian akan upaya konservasi dilakukan. Secara umum, permasalahan yang dihadapi dalam melakukukan konservasi pada ekosistem WS Asahan bagian hulu atau daerah tangkapan Air (DTA) Danau Toba adalah sebagai berikut : Masalah Tata Guna Lahan :  Sebagian jenis tanah yang merupakan jenis-jenis tanah yang mempunyai tingkat perkembangan relatif muda, dimana struktur dan konsistensi tanahnya belum terbentuk secara maksimum atau kompak sehingga mengakibatkan nilai erodibilitas tanah-tanah di sekitar Danau Toba Relatif Tinggi terutama pada lahan-lahan berbukit dan berlereng curam sampai sangat curam.  Banyak dijumpai lahan atau tanah yang mempunyai kedalaman solum dangkal (30 – 60 cm) bahkan sangat dangkal (< 30 cm), dimana diantaranya telah terbuka bagian bahan induk tanahnya. Kondisi ini ditemui pada lahan datar sampai agak landai dibagian atas Danau Toba misalnya lahan-lahan antara Dolok Sanggul sampai Tele.  Terdapat lahan-lahan yang tererosi berat, justru hanya ditumbuhi oleh pohon-pohon atau perdu yang kurang dapat menekan erosi, bahkan sebagian hanya ditumbuhi oleh tumput teki atau gundul, sedangkan pada lahan tingkat erosi rendah justru ditumbuhi oleh pohon yang dapat menekan laju erosi.  Aktifitas manusia relatif cukup tinggi pada lahan-lahan yang berlereng curam dan bersolum tipis sehingga menyebabkan tingginya laju erosi. Kondisi ini banyak dijumpai terutama pada Pulau Samosir. 4 - 134 PT. JASAPATRIA GUNATAMA
  • 274.
    Laporan Akhir PenyusunanPola Pengelolaan Sumber Daya Air Wilayah Sungai Asahan.  Penggunaan lahan belum optimal sehingga banyak dijumpai penggunaan alang-alang yang sebagian besar tersebar di daerah marjinal.  Banyaknya kondisi lahan pada kelerengan curam (>40 %) dan solum tanah tipis sehingga kondisi tanah kurang subur dan tidak produktif.  Pada kelerengan tidak terlalu curam (<25 %) penduduk masih berusaha memanfaatkan lahan dengan penanaman palawija, dengan praktek-praktek konservasi tanah yang tidak memadai. Bahkan sering dijumpai penduduk melakukan pembukaan alang-alang dengan cara pembakaran untuk mendapatkan tumbuhnya rumput-rumput/tumbuhan muda yang dapat dimakan oleh ternak.  Adanya Enclave usaha tani diwilayah hutan lindung (wilayah konservasi), tanaman yang diusahakan adalah tanaman palawija.  Pengolahan lahan kering yang menggunakan traktor, mengganggu guludan dan teras yang dibuat. Hal ini dilakukan oleh penduduk karena adanya anggapan bahwa guludan atau teras dapat mengurangi produksi.  Adanya Usaha tani Palawija pada kemiringan > 40 % diwilayah lindung.  Kebiasaan penduduk membakar alang-alang untuk pengembalaan ternak, akan mengganggu upaya RLKT dengan sistem vegetatif, sedangkan kemampuan penduduk untuk melakukan RLKT secara mandiri sangat kecil jika tidak ada bantuan dari pihak luar.  Lembaga sosial/Lembaga Adat kurang berjalan secara optimal yang diharapkan. Berikut ini akan diuraikan pola pengelolaan konservasi yang perlu dilakukan dalam rangka meminimalisasi erosi dan sedimentasi yang pada gilirannya diharapkan :(a) meminimalisasi perbedaan debit maksimum dan minimum, (b) meningkatkan kualitas dan kuantitas air di Danau Toba. 1. Pola Konservasi Lahan Kritis Di Dalam Kawasan Hutan DTA D. Toba Seperti telah diuraikan pada bagian perhitungan erosi ada 26 sungai yang mengalir ke Danau Toba, 18 diantaranya mengelilingi atau berada di luar danau tersebut dan 8 diantaranya berada di Pulau Samosir atau dikelilingi Danau Toba. Bobot erosi dari dari 26 sub basin serta luasnya menurut kecamatan per kabupaten. 4 - 135 Masalah Penggunaan Lahan Masalah Sosial Ekonomi PT. JASAPATRIA GUNATAMA
  • 275.
    Laporan Akhir PenyusunanPola Pengelolaan Sumber Daya Air Wilayah Sungai Asahan. Berkurang tidaknya erosi dan sedimentasi dari pada ke 26 sub basin tersebut sangat tergantung dari tindakan konservasi yang dilakukan pada daerah tangkapan airnya (DTA). Kondisi lahan kritis di dalam kawasan hutan yang termasuk DTA D.Toba diperlihatkan pada Tabel 4.53. Berdasarkan informasi pada Tabel 4.53 dapat disusun pola konservasi pada kawasan lindung yang berada dalam kawasan hutan sebagaimana Tabel 4.54. Dari Tabel 4.54, dapat dilihat bahwa :  pada kabupaten Tobasa, kecamatan yang perlu diprioritaskan penanganan lahan kritis di dalam kawasan hutan berturut-turut kecamatan Lumban Julu, Silaen dan Balige.  pada kabupaten Samosir, kecamatan yang perlu diprioritaskan penanganan lahan kritis di dalam kawasan hutan berturut-turut kecamatan Harian Boho, Pangururan dan Simanindo.  pada kabupaten Dairi, kecamatan yang perlu diprioritaskan penanganan lahan kritis yang berada di dalam kawasan hutan berturut-turut adalah kecamatan Sumbul dan Parbuluan.  Pada kabupaten Tanah Karo, kecamatan yang perlu diprioritaskan penanganan lahan kritis yang berada di dalam kawasan hutan adalah kecamatan Tiga Panah.  Pada kabupaten Humbang Hasundutan, kecamatan yang perlu diprioritaskan penanganan lahan kritis yang berada di dalam kawasan hutan berturut-turut adalah kecamatan Dolok sanggul dan Lintong Nihuta.  Pada kabupaten Tapanuli Utara, kecamatan yang perlu diprioritaskan penanganan lahan kritis yang berada di dalam kawasan hutan adalah kecamatan Muara.  Pada kabupaten Simalungun, kecamatan yang perlu diprioritaskan penanganan lahan kritis yang berada di dalam kawasan hutan berturut-turut adalah kecamatan Girsang sipangan Bolon, Sidamanik, dan Purba, 4 - 136 serta Silima Kuta. PT. JASAPATRIA GUNATAMA
  • 276.
    Laporan Akhir PenyusunanPola Pengelolaan Sumber Daya Air Wilayah Sungai Asahan. Tabel 4.53. Tingkat Kekritisan Lahan didalam Kawasan Hutan Yang Termasuk DTA. D.Toba Sebagai Ekosistem Hulu WS 4 - 137 Asahan NO. Kec. Masuk dalam Ekosistem Hulu PT. JASAPATRIA GUNATAMA Tingkat Kekritisan Lahan (ha) Total (ha) Jumlah Kritis dan S.Kritis (ha) Tidak Kritis Potensi Kritis Agak Kritis Kritis Sangat Kritis Jumlah (ha) Persentase (%) (1) (2) (3) (4) (5) (6) (7) (8) (9) (10)=(9)/(8)*100 I Kab. Asahan Bandar Pasir Mandoge 0,00 0,00 346,90 0,74 0,00 347,64 0,74 0,21 Jumlah I 0,00 0,00 346,90 0,74 0,00 347,64 0,74 0,21 Persentase 0,00 0,00 99,79 0,21 0,00 100,00 0,21 II Kab. Toba Samosir Lumban Julu 0,00 0,00 15.568,84 4.904,87 1.539,79 22.013,50 6.444,66 29,28 Habinsaran 0,00 0,00 1.104,07 82,10 0,00 1.186,17 82,10 6,92 Porsea 0,00 0,00 3.677,18 469,98 34,77 4.181,93 504,75 12,07 Silaen 0,00 0,00 1.271,72 636,77 72,69 1.981,18 709,46 35,81 Laguboti 0,00 0,00 5.654,14 82,07 153,81 5.890,02 235,88 4,00 Balige 0,00 0,00 6.098,59 5.254,70 266,39 11.619,68 5.521,09 47,51 Jumlah II 0,00 0,00 33.374,54 11.430,49 2.067,45 46.872,48 13.497,94 135,60 Persentase 0,00 0,00 71,20 24,39 4,41 100,00 28,80 III Samosir Harian Boho 0,00 0,00 15.441,51 2.831,14 7.205,27 25.477,92 10.036,41 39,39 Onan Rungu 0,00 0,00 3.726,06 4.704,87 746,36 9.177,29 5.451,23 59,40 Palipi 0,00 85,04 4.693,18 4.134,98 1.692,71 10.605,91 5.827,69 54,95 Pangururan 0,00 0,00 225,05 4.001,88 1.302,27 5.529,20 5.304,15 95,93 Sianjur mula-mula 0,00 0,00 9.663,28 7.496,28 4.317,03 21.476,59 11.813,31 55,01 Siamnindo 0,00 164,93 9.940,32 5.458,80 4.069,76 19.633,81 9.528,56 48,53 Jumlah III 0,00 249,97 43.689,40 28.627,95 19.333,40 91.900,72 47.961,35 52,19 Persentase 0,00 0,27 47,54 31,15 21,04 100,00 52,19 Jumlah III 0,00 249,97 43.689,40 28.627,95 19.333,40 91.900,72 47.961,35 52,19 Persentase 0,00 0,27 47,54 31,15 21,04 100,00 52,19
  • 277.
    Laporan Akhir PenyusunanPola Pengelolaan Sumber Daya Air Wilayah Sungai Asahan. Pegagan Hilir 0,00 0,00 1.195,97 130,46 0,00 1.326,43 130,46 9,84 Sumbul 0,00 0,00 3.786,75 2.041,73 67,14 5.895,62 2.108,87 35,77 Parbuluan 0,00 0,00 3.445,31 862,36 232,56 4.540,23 1.094,92 24,12 Jumlah IV 0,00 0,00 8.428,03 3.034,55 299,70 11.762,28 3.334,25 69,72 Persentase 0,00 0,00 71,65 25,80 2,55 100,00 28,35 Tiga Panah 0,00 0,00 2.639,29 1.330,99 329,88 4.300,16 1.660,87 38,62 Jumlah V 0,00 0,00 2.639,29 1.330,99 329,88 4.300,16 1.660,87 38,62 Persentase 0,00 0,00 61,38 30,95 7,67 100,00 38,62 Dolok Sanggul 0,00 0,00 709,46 3.731,59 5.212,61 9.653,66 8.944,20 92,65 Lintong Ni Huta 0,00 0,00 12,86 1.134,90 25,42 1.173,18 1.160,32 98,90 Parlilitan 0,00 0,00 32,48 0,00 0,00 32,48 0,00 0,00 Jumlah VI 0,00 0,00 754,80 4.866,49 5.238,03 10.859,32 10.104,52 191,55 Persentase 0,00 0,00 6,95 44,81 48,24 100,00 93,05 Muara 0,00 0,00 525,60 9.040,41 2.234,66 11.800,67 11.275,07 95,55 Siborong-borong 0,00 1,61 1.681,94 331,55 0,00 2.015,10 331,55 16,45 Jumlah VII 0,00 1,61 2.207,54 9.371,96 2.234,66 13.815,77 11.606,62 112,00 Persentase 0,00 0,01 15,98 67,84 16,17 100,00 84,01 Girsang Sipangan Bolon 0,00 0,00 3.488,97 939,06 188,41 4.616,44 1.127,47 24,42 Sidamanik 0,00 0,00 396,35 1.001,21 0,00 1.397,56 1.001,21 71,64 Dolok Pardamean 0,00 0,00 601,84 791,10 37,62 1.430,56 828,72 57,93 Tanah Jawa 0,00 0,00 377,66 0,00 0,00 377,66 0,00 0,00 Purba 0,00 4,87 2.827,13 2.599,44 143,92 5.575,36 2.743,36 49,21 Silima Kuta 0,00 0,00 299,87 641,80 11,80 953,47 653,60 68,55 Jumlah VII 0,00 4,87 7.991,82 5.972,61 381,75 14.351,05 6.354,36 271,75 Persentase 0,00 0,03 55,69 41,62 2,66 100,00 44,28 4 - 138 Tabel 4.53. Lanjutan IV Dairi V Tanah Karo VI Humbang Hasundutan VII Tapanuli Utara VIII Simalungun PT. JASAPATRIA GUNATAMA
  • 278.
    Laporan Akhir PenyusunanPola Pengelolaan Sumber Daya Air Wilayah Sungai Asahan. Tabel 4.54. Pola Konservasi Lahan Kritis di Dalam Kawasan Hutan DTA. D. Toba . 4 - 139 No Pola Konsrvasi PT. JASAPATRIA GUNATAMA Arahan Lokasi Arahan Lokasi (1) (2) (3) (4) 1. Reboisasi  kawasan hutan negara : HL, HSAW, HPT, HPK  tidak dikuasai masyarakat  penutupan lahan terbuka/semak belukar  lokasi jauh  potensi hutan rendah Kecamatan Lumban Julu, Silaen, Balige, Harian Boho, Pangururan, Simanindo, Sumbul, Parbuluan, Tiga Panah, Dolok sanggul, Lintong Nihuta, Muara, Girsang sipangan Bolon, Sidamanik, Purba, Silima Kuta. 2. Pengkayaan Tanaman  didalam kawasan hutan negara  vegetasi sekunder (log over area)  potensi kawasan menurun/rendah  tanaman yang ditanam merupakan jenis tanaman komersil Kecamatan Lumban Julu, Silaen, Balige, Harian Boho, Pangururan, Simanindo, Sumbul, Parbuluan, Tiga Panah, Dolok sanggul, Lintong Nihuta, Muara, Girsang sipangan Bolon, Sidamanik, Purba, Silima Kuta. 3 Grass Barrier  diluar/didalam kawasan hutan negara terutama tebing sungai  run off tinggi  lahan kritis atau lahan terbuka Kecamatan Lumban Julu, Silaen, Balige, Harian Boho, Pangururan, Simanindo, Sumbul, Parbuluan, Tiga Panah, Dolok sanggul, Lintong Nihuta, Muara, Girsang sipangan Bolon, Sidamanik, Purba, Silima Kuta. 4 Alley Cropping  dikawasan pemukiman  terdapat lebih dari 2 jenis tanaman (tahunan dan pangan)  run off tinggi Kecamatan Lumban Julu, Silaen, Balige, Harian Boho, Pangururan, Simanindo, Sumbul, Parbuluan, Tiga Panah, Dolok sanggul, Lintong Nihuta, Muara, Girsang sipangan Bolon, Sidamanik, Purba, Silima Kuta.
  • 279.
    Laporan Akhir PenyusunanPola Pengelolaan Sumber Daya Air Wilayah Sungai Asahan. Tabel 4.54. Pola Konservasi Lahan Kritis di Dalam Kawasan Hutan DTA. D. Toba 4 - 140 (Lanjutan) 5 Aneka Usaha Kehutanan  kegiatan didalam dan diluar kawasan hutan negara  ada masyarakat  tersedia tanaman pokok : kayu-kayuan dan mpts  komoditi yang dikembangkan cenderung tanaman semusim  hasil yang diharapkan adalah non kayu PT. JASAPATRIA GUNATAMA Kecamatan Lumban Julu, Silaen, Balige, Harian Boho, Pangururan, Simanindo, Sumbul, Parbuluan, Tiga Panah, Dolok sanggul, Lintong Nihuta, Muara, Girsang sipangan Bolon, Sidamanik, Purba, Silima Kuta. 6 Teras  diluar kawasan hutan  kemiringan berkisar 15 – 35 %  solum tanah sedang sampai dalam  tingkat laju erosi lahan tingi Kecamatan Lumban Julu, Silaen, Balige, Harian Boho, Pangururan, Simanindo, Sumbul, Parbuluan, Tiga Panah, Dolok sanggul, Lintong Nihuta, Muara, Girsang sipangan Bolon, Sidamanik, Purba, Silima Kuta. 7 Dam Penahan  diluar/didalam kawasan hutan  penutupan lahan jelek (lahan kritis)  kemiringan berkisar 15 – 35 %  solum tanah sedang sampai dalam  tingkat laju erosi lahan tinggi  luas daerah tangkapan maksimal 75 ha. Kecamatan Lumban Julu, Silaen, Balige, Harian Boho, Pangururan, Simanindo, Sumbul, Parbuluan, Tiga Panah, Dolok sanggul, Lintong Nihuta, Muara, Girsang sipangan Bolon, Sidamanik, Purba, Silima Kuta. 2. Pola Konservasi Lahan Kritis Di Luar Kawasan Hutan Tidak semua daerah tangkapan air dari 26 sungai yang mengalir ke danau toba berada dalam kawasan hutan, sebagian berada di luar kawasan hutan. Lahan kritis yang beada di luar kawasan hutan milik negara yang penting fungsinya dalam rangka perlindungan hidro-orologis Danau Toba diperlihatkan pada Tabel 4.55. Berdasarkan informasi pada Tabel 4.55 dapat disusun pola konservasi lahan kritis yang berada di luar kawasan hutan milik negara sebagaimana Tabel 4.56. Dari Tabel 4.55, memperlihatkan lahan kritis dan sangat kritis paling besar adalah sebagai berikut:
  • 280.
    Laporan Akhir PenyusunanPola Pengelolaan Sumber Daya Air Wilayah Sungai Asahan.  pada kabupaten Tobasa, kecamatan yang perlu diprioritaskan penanganan lahan kritis di luar kawasan hutan berturut-turut kecamatan Laguboti dan Balige.  pada kabupaten Samosir, kecamatan yang perlu diprioritaskan penanganan lahan kritis di luar kawasan hutan berturut-turut kecamatan Harian Boho, Onan Runggu, Palipi, Pangururan dan Simanindo.  Pada kabupaten Tanah Karo, kecamatan yang perlu diprioritaskan penanganan lahan kritis yang berada di luar kawasan hutan adalah kecamatan Tiga Panah.  Pada kabupaten Humbang Hasundutan, kecamatan yang perlu diprioritaskan penanganan lahan kritis yang berada di luar kawasan hutan adalah kecamatan Dolok Sanggul dan Lintong Nihuta  Pada kabupaten Tapanuli Utara, kecamatan yang perlu diprioritaskan penanganan lahan kritis yang berada di luar kawasan hutan adalah kecamatan Muara.  Pada kabupaten Simalungun, kecamatan yang perlu diprioritaskan penanganan lahan kritis yang berada di luar kawasan hutan adalah kecamatan Girsang Sipangan Bolon, Purba dan Silima Kuta. 4 - 141 PT. JASAPATRIA GUNATAMA
  • 281.
    Laporan Akhir PenyusunanPola Pengelolaan Sumber Daya Air Wilayah Sungai Asahan. Tabel 4.55. Kondisi Lahan Kritis di Luar Kawasan Hutan Milik Negara Namun Termasuk DTA. D.Toba Sebagai Ekosistem Hulu WS 4 - 142 Asahan NO. Kec. Masuk dalam Ekosistem Hulu PT. JASAPATRIA GUNATAMA Tingkat Kekritisan Lahan (ha) Total (ha) Jumlah Kritis dan S.Kritis (ha) Tidak Kritis Potensi Kritis Agak Kritis Kritis Sangat Kritis Jumlah (ha) Persentase (%) (1) (2) (3) (4) (5) (6) (7) (8) (9) (10)=(9)/(8)*100 I Kab. Toba Samosir Balige 0,00 0,00 2.174,92 1.253,40 32,54 3.460,86 1.285,94 37,16 Habinsaran 0,00 0,00 478,47 13,30 0,00 491,77 13,30 2,70 Laguboti 0,00 0,00 6.765,28 175,42 38,19 6.978,89 213,61 3,06 Lumban Julu 0,00 0,00 6.043,90 1.890,36 184,63 8.118,89 2.074,99 25,56 Porsea 0,00 0,00 6.882,46 448,70 0,40 7.331,56 449,10 6,13 Silaen 0,00 0,00 5.296,50 360,18 8,99 5.665,67 369,17 6,52 Jumlah II 0,00 0,00 27.641,53 4.141,36 264,75 32.047,64 4.406,11 81,12 Persentase 0,00 0,00 86,25 12,92 0,83 100,00 13,75 II Samosir Harian Boho 0,00 0,00 109,96 871,29 0,26 981,51 871,55 88,80 Onan Rungu 0,00 0,00 829,22 4.203,07 526,21 5.558,50 4.729,28 85,08 Palipi 0,00 32,41 946,31 3.747,98 533,28 5.259,98 4.281,26 81,39 Pangururan 0,00 0,00 552,73 7.918,57 154,87 8.626,17 8.073,44 93,59 Sianjur mula-mula 0,00 0,00 1.486,74 976,97 1,11 2.464,82 978,08 39,68 Siamnindo 0,00 0,00 451,50 4.229,87 248,87 4.930,24 4.478,74 90,84 Jumlah III 0,00 32,41 4.376,46 21.947,75 1.464,60 27.821,22 23.412,35 84,15 Persentase 0,00 0,12 15,73 78,89 5,26 100,00 84,15 84,15 III Dairi Sumbul 0,00 0,00 0,00 0,15 0,10 0,25 0,25 100,00 Parbuluan 0,00 0,00 0,00 0,13 0,00 0,13 0,13 100,00 Jumlah IV 0,00 0,00 0,00 0,28 0,10 0,38 0,38 200,00 Persentase 0,00 0,00 0,00 73,68 26,32 100,00 100,00
  • 282.
    Laporan Akhir PenyusunanPola Pengelolaan Sumber Daya Air Wilayah Sungai Asahan. Tabel 4.55. Kondisi Lahan Kritis di Luar Kawasan Hutan Milik Negara Namun Termasuk DTA. D.Toba Sebagai Ekosistem Hulu WS 4 - 143 Asahan (Lanjutan) IV Tanah Karo Tiga Panah 0,00 0,00 0,00 1.504,51 80,69 1.585,20 1.585,20 100,00 Jumlah V 0,00 0,00 0,00 1.504,51 80,69 1.585,20 1.585,20 100,00 Persentase 0,00 0,00 0,00 94,91 5,09 100,00 100,00 V Humbang Hasundutan Dolok Sanggul 0,00 0,00 759,43 2.327,72 0,00 3.087,15 2.327,72 75,40 Lintong Ni Huta 0,00 0,00 4.611,94 2.564,31 13,57 7.189,82 2.577,88 35,85 Jumlah VI 0,00 0,00 5.371,37 4.892,03 13,57 10.276,97 4.905,60 111,25 Persentase 0,00 0,00 52,27 47,60 0,13 100,00 47,73 VI Tapanuli Utara Muara 0,00 0,00 1.060,05 1.219,77 24,15 2.303,97 1.243,92 53,99 Siborong-borong 0,00 0,00 2,90 0,00 0,00 2,90 0,00 0,00 Jumlah VII 0,00 0,00 1.062,95 1.219,77 24,15 2.306,87 1.243,92 53,99 Persentase 0,00 0,00 46,08 52,88 1,05 100,00 53,92 2,34 VII Simalungun Dolok Pardamean 0,00 0,00 96,51 6,55 0,00 103,06 6,55 6,36 Girsang Sipangan Bolon 0,00 0,00 1.344,92 1.625,18 104,75 3.074,85 1.729,93 56,26 Purba 0,00 0,00 697,87 1.149,88 131,76 1.979,51 1.281,64 64,75 Silima Kuta 0,00 0,00 319,73 1.538,94 0,00 1.858,67 1.538,94 82,80 Jumlah VII 0,00 0,00 2.459,03 4.320,55 236,51 7.016,09 4.557,06 210,16 Persentase 0,00 0,00 35,05 61,58 3,37 100,00 64,95 PT. JASAPATRIA GUNATAMA
  • 283.
    Laporan Akhir PenyusunanPola Pengelolaan Sumber Daya Air Wilayah Sungai Asahan. Tabel 4.56. Pola Konservasi Lahan kritis di Luar Kawasan Hutan dan Fungsinya 4 - 144 Penting Dalam Pelestarian DTA. D. Toba . No Pola Konsrvasi PT. JASAPATRIA GUNATAMA Arahan Lokasi Arahan Lokasi (1) (2) (3) (4) 1. Agroforestry  Diluar kawasan hutan  Ada masyarakat/kelembagaan  Bisa dilaksanakan tumpangsari Kecamatan, Laguboti, Balige, Harian Boho, Onan Runggu, Palipi, Pangururan ,Simanindo, Tiga Panah, Dolok Sanggul, Lintong Nihuta, Muara, Girsang Sipangan Bolon, Purba dan Silima Kuta 2. Hutan Rakyat  diluar hutan kawasan negara  lahan kurang produktif  ada kepemilikan/status lahannya jelas  luas minimal 0,4 ha  tanaman kayu-kayuan Kecamatan, Laguboti, Balige, Harian Boho, Onan Runggu, Palipi, Pangururan ,Simanindo, Tiga Panah, Dolok Sanggul, Lintong Nihuta, Muara, Girsang Sipangan Bolon, Purba dan Silima Kuta 3 Penghijauan  diluar kawasan hutan  kritis/tidak produktif  ada pemilikan/pengusahaan lahan Kecamatan, Laguboti, Balige, Harian Boho, Onan Runggu, Palipi, Pangururan ,Simanindo, Tiga Panah, Dolok Sanggul, Lintong Nihuta, Muara, Girsang Sipangan Bolon, Purba dan Silima Kuta 4 Wanatani/wa nafarma  diluar kawasan hutan  jenis tanaman pangan dan obat-obatan  lahan kurang produktif Kecamatan, Laguboti, Balige, Harian Boho, Onan Runggu, Palipi, Pangururan ,Simanindo, Tiga Panah, Dolok Sanggul, Lintong Nihuta, Muara, Girsang Sipangan Bolon, Purba dan Silima Kuta 5 Grass Barrier  diluar/didalam kawasan hutan negara terutama tebing sungai  run off tinggi  lahan kritis atau lahan terbuka Kecamatan Lumban Julu, Silaen, Kecamatan, Laguboti, Balige, Harian Boho, Onan Runggu, Palipi, Pangururan, Simanindo, Tiga Panah, Dolok Sanggul, Lintong Nihuta, Muara,Girsang Sipangan Bolon, Purba dan Silima Kuta
  • 284.
    Laporan Akhir PenyusunanPola Pengelolaan Sumber Daya Air Wilayah Sungai Asahan. Tabel 4.56. Pola Konservasi Lahan kritis di Luar Kawasan Hutan dan Fungsinya 4 - 145 Penting Dalam Pelestarian DTA. D. Toba (Lanjutan) 6 Alley Cropping  dikawasan pemukiman  terdapat lebih dari 2 jenis tanaman (tahunan dan pangan)  run off tinggi PT. JASAPATRIA GUNATAMA Kecamatan, Laguboti, Balige, Harian Boho, Onan Runggu, Palipi, Pangururan ,Simanindo, Tiga Panah, Dolok Sanggul, Lintong Nihuta, Muara, Girsang Sipangan Bolon, Purba dan Silima Kuta 7 Aneka Usaha Kehutanan  kegiatan didalam dan diluar kawasan hutan negara  ada masyarakat  tersedia tanaman pokok : kayu-kayuan dan mpts  komoditi yang dikembangkan cenderung tanaman semusim  hasil yang diharapkan adalah non kayu Kecamatan, Laguboti, Balige, Harian Boho, Onan Runggu, Palipi, Pangururan ,Simanindo, Tiga Panah, Dolok Sanggul, Lintong Nihuta, Muara, Girsang Sipangan Bolon, Purba dan Silima Kuta 8 Teras  diluar kawasan hutan  kemiringan berkisar 15 – 35 %  solum tanah sedang sampai dalam  tingkat laju erosi lahan tingi Kecamatan, Laguboti, Balige, Harian Boho, Onan Runggu, Palipi, Pangururan ,Simanindo, Tiga Panah, Dolok Sanggul, Lintong Nihuta, Muara, Girsang Sipangan Bolon, Purba dan Silima Kuta 9 Dam Penahan  diluar/didalam kawasan hutan  penutupan lahan jelek (lahan kritis)  kemiringan berkisar 15 – 35 %  solum tanah sedang sampai dalam  tingkat laju erosi lahan tinggi  luas daerah tangkapan maksimal 75 ha. Kecamatan, Laguboti, Balige, Harian Boho, Onan Runggu, Palipi, Pangururan ,Simanindo, Tiga Panah, Dolok Sanggul, Lintong Nihuta, Muara, Girsang Sipangan Bolon, Purba dan Silima Kuta
  • 285.
    Laporan Akhir PenyusunanPola Pengelolaan Sumber Daya Air Wilayah Sungai Asahan. Pada bagian kondisi biofisik ekosistem hilir atau daerah tangkapan air Danau Toba, telah disebutkan terdapat 26 sungai yang mengalir ke danau tersebut, 18 sungai berada diluar atau mengelilingi danau dan 8 sungai terdapat di pulau Samosir. Sungai-sungai tersebut catchment areanya tidak terlalu besar, yang menjadi persoalan adalah kemiringan sungainya cukup curam/tajam, sehingga sering terjadi banjir bandang. Banjir tersebut terjadi tiba-tiba dan waktunya singkat jika terjadi hujan. Sempadan sungai adalah wilayah sekitar sungai yang perlu dikonservasi untuk melindungi sungai tersebut. Departemen Kehutanan menetapkan untuk sungai yang lebarnya > 30 m sempadannya 100 m kiri kanan sungai, sedangkan sungai yang lebarnya < 30 m ditetapkan sempadan sungai 50 m kiri kanan sungai. Dalam perhitungan luas areal yang ditanami untuk pemeliharaan sempadan sungai digunakan lebar 200 m. Lahan sempadan sungai seluas panjang kali lebarnya, ditanamani dengan pohon. Ada dua aspek penting perlu dipertimbangkan terkait korservasi pada 26 sungai yang ada di DTA D. Toba, yaitu: (a) jenis tanaman dominan yang akan ditanam di kiri kanan sungai, (b) jenis tanaman yang akan ditanam peda lereng–lereng sungai untuk menahan longsor secara vegetatif. Jenis tanaman tersebut sebaiknya memenuhi persayaratan: (a) mampu berasosiasi atau dapat hidup dengan air, (b) tahan atau relatif tahan terhadap api, (c) kerapatan tajuk tinggi atau rimbun, (d) memberikan hasil sampingan bagi masyarakat. Tanaman makadame (Makadamia hildebrandii) merupakan tanaman yang mampu tumbuh berasosiasi dengan air, tanaman ini relatif tahan terhadap api, buahnya saat ini dapat dimanfaatkan sebagai makanan ternak. Saat ini Bappeda Samosir sedang meneliti kemungkinan buah tanaman tersebut diolah menjadi berbagai produk. Hasil penelitian diharapkan dapat berguna meningkatkan ekonomi masyarakat/penduduk. Tanaman makadame biasanya ditanam dengan jarak tanam 5 m x 5 m dan pada umur 5 tahun tajuknya sudah rapat/rimbun. Dengan menggunakan tanaman makadamia sebagai tanaman konservasi pada sempadan sungai 4 - 146 3. Pola Konservasi Vegetatif Sempadan Sungai a). Permasalahan b). Pengertian sempadan sungai c). Pemilihan jenis tanaman PT. JASAPATRIA GUNATAMA
  • 286.
    Laporan Akhir PenyusunanPola Pengelolaan Sumber Daya Air Wilayah Sungai Asahan. diharapkan dapat mengurangi erosi dan longsor pada ke 26 sungai yang mengalir ke danau Toba Jenis tanaman campuran (ditanaman dengan tanaman pokok makadame) yang dianjurkan adalah tanaman yang bernilai ekonomi, seperti petai, durian, dan kemiri. Pada lereng-lereng atau tebing pada ke 26 sungai idealnya ditanami dengan alley cropping yang akan berfungsi mengurangi erosi longsor pada saat musim hujan. Tanaman lain yang lebih praktis adalah tanaman bambu, tanaman ini dapat tumbuh di bantaran sungai dan mudah pengerjaannya. Tidak semuanya sempadan sungai dapat diatasi dengan pendekatan vegetatif, sebagian harus ditangani dengan pendekatan sivil teknis berupa bangunan pengendali. Bangunan dam pengendali diperlukan pada penutupan lahan yang sangat jelek, kemiringan lahan berkisar anatara 15-35 %, solum tanah sedang sampai dalam, tingkat laju erosi tinggi, dengan luas daerah tangkapan maksimal 75 ha. Berdasarkan uraian diatas dapat disarankan pola konservasi vegetatif pada sungai-sungai yang termasuk pada daerah tangkapan danau Toba, yaitu 18 sungai mengelilingi atau berada di luar danau Toba dan 8 sungai lainnya berada di Pulau Samosir sebagaimana Tabel 4.57. 4 - 147 d). Dam penahan e). Pola konservasi vegetatif PT. JASAPATRIA GUNATAMA
  • 287.
    Laporan Akhir PenyusunanPola Pengelolaan Sumber Daya Air Wilayah Sungai Asahan. Tabel 4.57. Pola Konservasi Dengan Pendekatan Vegetatif Pada Sungai Yang Mengalir ke Danau Toba Sebagai Ekosistem 4 - 148 Bagian Hilir WS Asahan No. Nama Sungai Pola konservasi Jenis tanaman PT. JASAPATRIA GUNATAMA Direkomendasikan Panjang sungai (m) Luas sempadan akan ditanam (ha) Kebutuhan Tanaman pokok makadamia (1) (2) (3) (4) (5) (6) (7) A Luar D. Toba A. Sigumbang -Grass Barier 1 -Cominity development -Penghijauan Makadamia, kemiri, bamboo, kemiri, dll 2 A. Haranggaol -Alley Cropping -Comunity development -Penghijauan Makadamia, kemiri, bamboo, kemiri, dll 3 A. Mandosi -Penghijauan -Comunity development Makadamia, kemiri, bamboo, kemiri, dll 4 A. Naborsahon -Penghijauan -Comunity development Makadamia, kemiri, bamboo, kemiri, dll 5 B. Tongguran -Penghijauan -Comunity development -Aneka usaha kehutanan Makadamia, kemiri, bamboo, kemiri, dll 6 A. Gopgopan -Penghijauan -Comunity development -Wana tani Makadamia, kemiri, bamboo, kemiri, dll 7 A. Mandosi -Penghijauan -Comunity development Makadamia, kemiri, petai bamboo, kemiri, dll 8 A. Bolon -Penghijauan -Comunity development -Aneka usaha kehutanan -Dam pengendali Makadamia, kemiri, petai,bamboo, kemiri, dll
  • 288.
    Laporan Akhir PenyusunanPola Pengelolaan Sumber Daya Air Wilayah Sungai Asahan. Tabel 4.57. Pola konservasi Dengan Pendekatan Vegetatif Pada Sungai Yang Mengalir ke Danau Toba Sebagai Ekosistem 4 - 149 Bagian Hilir WS Asahan (Lanjutan) 9 A. Simare -Penghijauan -Comunity development PT. JASAPATRIA GUNATAMA Makadamia, kemiri, petai,bamboo, kemiri, dll 10 B. Halian -Penghijauan -Comunity development -Aneka usaha kehutanan Makadamia, kemiri, petai,bamboo, kemiri, dll 11 A. Sitobu -Penghijauan -Comunity development -Aneka usaha kehutanan Makadamia, kemiri, petai,bamboo, kemiri, dll 12 B. Siparbue -Penghijauan -Comunity development -Aneka usaha kehutanan Makadamia, kemiri, petai,bamboo, kemiri, dll 13 Pulau Kecil -Aneka usaha kehutanan -Penghijauan -Comunity development Makadamia, kemiri, petai,bamboo, kemiri, dll 14 A. Silang -Wana tani -Penghijauan -Comunity development -Dam pengendal Makadamia, kemiri, petai,bamboo, kemiri, dll 15 B. Bodang -Wana tani -Penghijauan -Comunity development Makadamia, kemiri, petai,bamboo, kemiri, dll 16 L. Parembakan -Wana tani -Penghijauan -Comunity development Makadamia, kemiri, petai,bamboo, kemiri, dll 17 L. Tulas -Penghijauan -Comunity development -Hutan rakyat Makadamia, kemiri, petai,bamboo, kemiri, dll 18 A. Ringgo -Hutan rakyat -Penghijauan -Comunity development Makadamia, kemiri, petai,bamboo, kemiri, dll
  • 289.
    Laporan Akhir PenyusunanPola Pengelolaan Sumber Daya Air Wilayah Sungai Asahan. Tabel 4.57. Pola konservasi Dengan Pendekatan Vegetatif Pada Sungai Yang Mengalir ke Danau Toba Sebagai Ekosistem 4 - 150 Bagian Hilir WS Asahan (Lanjutan) B Pulau samosir 1 A. Simala -Comunity development -Penghijauan PT. JASAPATRIA GUNATAMA Makadamia, kemiri, bamboo, kemiri, dll 2 A. Sigumbang -Comunity development -Penghijauan Makadamia, kemiri, bamboo, kemiri, dll 3 A. Bolon -Penghijauan -Comunity development Makadamia, kemiri, bamboo, kemiri, dll 4 A. Silabung -Penghijauan -Comunity development Makadamia, kemiri, bamboo, kemiri, dll 5 S. Guluan -Penghijauan -Comunity development -Aneka usaha kehutanan Makadamia, kemiri, bamboo, kemiri, dll 6 S.Arun -Penghijauan -Comunity development -Wana tani Makadamia, kemiri, bamboo, kemiri, dll 7 A. Simaratuang -Penghijauan -Comunity development Makadamia, kemiri, petai bamboo, kemiri, dll 8 A. Sitiung-tiung -Penghijauan -Comunity development -Aneka usaha kehutanan Makadamia, kemiri, petai,bamboo, kemiri, dll Keterangan : Jarak tanam pokok M. Hildebrandii 5 x 5 m
  • 290.
    Laporan Akhir PenyusunanPola Pengelolaan Sumber Daya Air Wilayah Sungai Asahan. 4. Pola Konservasi Waduk dan Danau Semakin rusaknya kawasan hutan, mengakibatkan sebagian besar waduk yang dulunya berfungsi dengan baik, sekarang ini semakin parah kondisinya. Sementara itu, demand akan air semakin tinggi untuk keperluan berbagai pembangunan. Perkembangan kebutuhan air yang demikian tersebut mengharuskan kita akan upaya peningkatan suply air. Waduk dan danau harus dikonservasi dalam rangka peningkatan pasokan air. Konservasi waduk dan danau yang dimaksudkan disini adalah konservasi dengan pendekatan vegetatif. Di kabupaten Samosir misalnya terdapat waduk Aek aritonang, dan danau Sidikoni. Danau dan waduk ini dapat dilestarikan dengan pola konservasi vegetatif. Pola konservasi yang disarankan pada waduk dan danau dengan menanami pohon mengelilingi danau dengan radius minimal 500 m. Jenis tanaman yang disarankan adalah tanaman berdaun lebar atau tanaman campuran. Tanaman makadamia merupakan satu pilihan yang tepat. Apabila lahan sekitar danau bukan milik negara tapi merupakan milik masyarakat, maka pola konservasi dengan pendekatan vegetatif dapat dilakukan dengan pola agroforestri yatu merupakan kombinasi antara tanaman pohon dengan tanaman pertanian yang dapat memberikan hasil sampingan pada masyarakat. Cara lain yang dapat dilakukan adalah dengan menanam hutan rakyat yang bernilai ekonomis terhadap masyarakat sekitar. Pada Tabel 4.58. Tabel 4.58. Pola Konservasi Pendekatan Vegetatif Sekitar Danau Waduk. No. Pola konservasi Keberadaan waduk Jenis tanaman yang diusulkan 1 -Reboisasi 4 - 151 -Hutan kemasyarakatan -Pengayaan tanaman Didalam kawasan hutan -Tanaman makadame PT. JASAPATRIA GUNATAMA -Tanaman campuran pohon dengan pertanian 2 - Hutan Rakyat -Aneka usaha kehutanan Lahan masyarakat -Durian,Kemiri, karet, melinjo, kemenyaan, jengkol petai dan bambu. 3 Community development -Lahan di kawasan hutan negara- -lahan masyarakat/diluar kawasan hutan Menggerakkan peran serta masyarakat sekitar danau dan waduk
  • 291.
    Laporan Akhir PenyusunanPola Pengelolaan Sumber Daya Air Wilayah Sungai Asahan. Jenis komoditi hutan rakyat yang banyak dijumpai di wilayah Sumatera Utara disesuaikan dengan kondisi ekologi wilayah masing-masing. Umumnya jenis tanaman untuk hutan rakyat yang banyak dijumpai di wilayah Sumatera Utara merupakan jenis lokal dan mempunyai nilai ekonomis yang cukup tinggi. Penyebaran komoditi tersebut, maka potensi hutan rakyat yang ada di wilayah Sumatera Utara disajikan seperti Tabel 4.59. Tabel 4.59. Data Potensi dan Penyebaran Hutan Rakyat di Provinsi Sumatera Utara 4 - 152 No. Kabupaten Jenis Tanaman Yang PT. JASAPATRIA GUNATAMA Dominan 1 Langkat Durian dan Bambu 2 Karo Kemiri 3 Dairi Durian, Karet 4 Tapanuli Utara Pinus, Kemenyan 5 Tapanuli Selatan Karet Kulit Manis, Durian Pinus 6 Simalungun Pinus, Kemiri, Bambu 7 Labuhan Batu Karet 8 Asahan Karet Jumlah Sumber : BPDAS Asahan Barumun 5. Pola Konservasi Lainnya a. Pola Konservasi Vegetatif pada Lahan berlereng > 30 % Apabila kita melintasi kawasan danau Toba dari arah Medan menuju Porsea, nampak di sebelah kiri kita pegunungan terjal. Masalah pemukiman penduduk yang ada di sekitar tepian Danau Toba, lahan lereng-lereng yang curam, perlu segera diperhatikan, karena penggunaan tanah dengan berbagai jenis tanaman setahun pada lereng 30% ternyata menghasilkan erosi dan run-of yang lebih besar jika dibandingkan dengan tanaman hutan. Konservasi pada lahan berlereng curam rata-rata > 30 % lebih baik dilakukan dengan metode vegetatif. Menurut penelitian yang dilakukan Litbang kehutanan Siantar, bahwa pola konservasi dengan metode vegetatif jauh lebih baik dan murah. Jenis yang direkomendasikan adalah tanaman campuran daun lebar dengan berbagai tanaman hutan rakyat dan tanaman agroforestri. Tanaman pokok yang direkomendasikan adalah makadamia (M. Hildebrandii). Pola konservasi dengan pergiliran tanaman sangat disarankan. Dengan pergiliran
  • 292.
    Laporan Akhir PenyusunanPola Pengelolaan Sumber Daya Air Wilayah Sungai Asahan. tanaman pada lereng > 30 % dapat mengurangi erosi, hal ini sesuai dengan hasil penelitian yang dilakukan litbang Kehutanan P. Siantar di Sungai Naborsahon, Kec Lumban Julu. Salah satu persoalan utama dalam pelestarian kawasan hutan di sekitar danau Toba selama ini adalah kebakaran hutan. Pada musim kemarau potensi kebakaran hutan sangat tinggi, hal ini diakibatkan serasah di lantai hutan sangat kering dan mudah terbakar. Kondisi yang demikian ini akan, besar peluangnya sebagai pemicu kebakaran manakala masyarakat membuang puntung rokok di pinggir jalan. Selama ini tanaman pinus banyak ditanam di sekitar danau Toba. Namun tanaman pinus mudah terbakar sehingga kurang baik. Apabila musim kemarau tanaman ini cepat terbakar. Selain tanaman ini kurang baik ditinjau dari kesuburan tanah. Oleh karena itu perlu dipertimbangkan dan diganti dengan jenis lainnya. Salah satu jenis tanaman yang memenuhi keempat syarat diatas adalah tanaman daun lebar Macadamia Hildebrandii. Hamzah (1985), mengemukakan agar tanaman makadamia digunakan sebagai tanaman pokok disekitar danau Toba. Tanaman makadame biasanya ditanam dengan jarak tanam 5 m x 5 m dan pada umur 5 tahun tajuknya sudah rapat/rimbun. Buah tanaman ini dimanfaatkan untuk makanan ternak. Tegakan tanaman M. Heldebrandii mampu menekan pertumbuhan beberapa jenis tumbuhan bawah, hal ini memungkinkan untuk memperkecil bahaya kebakaran terutama kebakaran permulaan. Intensitas cahaya, suhu dan kelembaban udara mungkin berpengaruh terhadap perubahan komposisi tumbuhan bawah. Intensitas cahaya dan suhu udara di bawah tekanan M. Heldebrandii lebih rendah daripada di bawah tegakan Pinus merkusii maupun pada areal terbuka, sebaliknya kelembaban udara di bawah tegakan M. Heldebrandii lebih tinggi. Kondisi yang demikian ini akan dapat mengurangi bahaya kebakaran. Kehadiran TPL atau PT. Toba Pulp Lestari (dulu bernama PT Inti Indorayon Utama atau IIU) kadang-kadang membawa dilema, disatu sisi kita memerlukan kelestarian danau Toba dan disisi lain kita memerlukan pembangunan ekonomi. Dari sisi pembangunan ekonomi kita mengharapkan kehadiran PT. TPL, perannya terhadap pendapatan daerah di kabupaten sekitar danau Toba, penyerapan tenaga kerja dan lain sebagainya. Namun di 4 - 153 b. Pola Konservasi Vegetatif Mengatasi Kebakaran c. Pola Konservasi pada Hutan Tanaman Industri PT. JASAPATRIA GUNATAMA
  • 293.
    Laporan Akhir PenyusunanPola Pengelolaan Sumber Daya Air Wilayah Sungai Asahan. lain pihak lokasi HTI yang berada di daerah tangkapan air danau Toba, menjadikan perusahaan ini agak berbeda dengan perusahaan lainnya. Dalam konteks pelestarian danau Toba, perhatian masyarakat sekitar danau Toba, nasional dan internasional terhadap perusahaan ini wajar berlebihan. Permasalahnnya adalah bagaimana mengoptimalkan fungsi konservasi dengan fungsi ekonomi dari aktifitas PT. TPL. Optimalisasi fungsi itu dapat berjalan seimbang dengan pola konservasi sebagai berikut : (a) Konsesi yang diberikan jangan berada di hulu sungai yang masuk ke (b) Menghindarkan sedapat mungkin pohon-pohon yang ber-zat allelophaty, yaitu zat yang menghambat/menekan pertumbuhan tanaman penutup tanah lainnya, misalnya jenis pinus. Itulah sebabnya kalau kita saksikan disekeliling tanaman pinus selalu bersih dari tumbuhan bawah. Dengan tidak adanya/berkurang tanaman tumbuhan bawah tersebut, maka run off menjadi besar dan infiltrasi menjadi kecil dan akibatnya kemampuan menahan air hujan menjadi sangat rendah. Dan pada gilirannya sumur penduduk cepat kering dimusim kemarau. (c) Berpartisipasi aktif membina comunity development dengan cara memberikan bantuan pada masyarakat yang berada di hulu sungai yang masuk ke danau Toba (lihat 26 sungai yang mengalir ke danau Toba) (d) Perusahaan ini perlu meningkatkan bantuan langsung ke masyarakat Fungsi hutan lindung sangat peting dalam pengaturan tata air ekosistem bagian hulu atau yang kita sebut sebagai daerah tangkapan air Danau Toba (DTA. D. Toba). Pada Tabel 4.54 diperlihatkan hutan lindung disekitar kawasan danau Toba. Kondisi vegetasi di hutan lindung tersebut harus diprioritaskan pelaksanaan konservasinya, mengingat peranannya yang sangat besar akan fungsi hidro orologis. Pola konservasi jenis pertama adalah dilakukan adalah dengan melakukan reboisasi pada lahan kosong atau semak belukar dan alang-alang yang terdapat/tersebar di lahan hutan lindung. Pola konservasi lainnya adalah adalah pengayaan (enrichment plannting) pada hutan sekunder atau hutan berkerapatan jarang atau penutupan tajuknya termasuk kategori jelek sampai sangat jelek. 4 - 154 danau Toba d. Pola konservasi hutan lindung PT. JASAPATRIA GUNATAMA
  • 294.
    Laporan Akhir PenyusunanPola Pengelolaan Sumber Daya Air Wilayah Sungai Asahan. 4.6.2.1.2. Pola Konservasi Ekosistem Hilir (DAS, Asahan, Silau dan Piasa) Dari penentuan erosi eksisting pada tahun 2006 sebagaimana telah diuraikan pada bagian erosi, dapat dilihat bahwa erosi pada ekosistem bagian hilir, yaitu DAS Asahan, DAS Silau dan DAS Piasa tergolong berat pada DAS Piasa dan tergolong sangat besart pada DAS Asahan dan DAS Silau. Sudah barang tentu erosi pada ketiga DAS tersebut sangat berat dimasa yang akan datang sebagaimana diperlihatkan hasil prediksi tahun 2010, 2015 dan 2030 yang telah diuraikan dibagian depan. Untuk meminimalisasi atau menguranginya diperlukan berbagai upaya konservasi. Keterkaitan antara ekosistem hulu dan hilir, lagi-lagi penting dijadikan dalam pengelolaan WS Asahan secara terpadu. Hulu sungai Asahan adalah daerah tangkapan air danau Toba (DTA. Toba). Sedangkan hulu sungai Silau adalah Kabupaten Asahan, Kabupaten Simalungun. Dengan demikian dengan melakukan upaya konservasi di DTA D. Toba akan berdampak positif pada daerah bawahannya, yaitu DAS Asahan, dan DAS Silau dan DAS Piasa. Demikian juga halnya, apabila dilakukan konservasi yang baik pada DAS Asahan akan berdampak positip pada DAS dibawahnya, yaitu DAS Silau. Berikut ini akan diuraikan pola pengelolaan konservasi yang perlu dilakukan dalam rangka meminimalisasi erosi dan sedimentasi pada DAS Asahan, DAS Silau dan DAS Piasa. 1. Pola Konservasi Lahan Kritis Di Dalam Kawasan Hutan Ekositem Hilir Salah satu parameter kondisi ekosistem berfungsi atau tidak adalah erosi, semakin kecil erosi biasanya penutupan lahannya semakin baik. Penutupan lahan yang jelek dapat dilihat dari kondisi lahan kritis dari suatu tangkapan air. Sebaran lahan kritis pada ekosistem bagian hilir yang mencakup Kabupaten Asahan, Tobasa, Simalungun dan Tanjung Balai disajikan pada Tabel 4.60. Dari Tabel 4.60, jumlah lahan kritis dan sangat sangat kritis yang perlu diupayakan penanganannya adalah:  Pada kabupaten Asahan, kecamatan yang perlu diprioritaskan penanganan lahan kritis dan sangat kritis di dalam kawasan hutan berturut-turut kecamatan Bandar Pasir Mandogi, Bandar Pulo, Pulau Rakyat, Sei 4 - 155 Kepayang dan tanjung Tiram. PT. JASAPATRIA GUNATAMA
  • 295.
    Laporan Akhir PenyusunanPola Pengelolaan Sumber Daya Air Wilayah Sungai Asahan.  Pada kabupaten Toba Samosir, kecamatan yang perlu diprioritaskan penanganan lahan kritis dan sangat kritis di dalam kawasan hutan berturut-turut  Pada kabupaten Simalungun, kecamatan yang perlu diprioritaskan penanganan lahan kritis yang berada di dalam kawasan hutan adalah kecamatan Simalungun. Berdasarkan kondisi lahan kritis dan sangat kritis di daerah tangkapan air WS Asahan bagian hilir sebagaimana Tabel 4.60 diatas dapat disusun pola konservasi dalam mengentaskan lahan kritis di dalam kawasan hutan sebagaimana diperlihatkan pada Tabel 4.61. 4 - 156 kecamatan Habinsaran, Porsea dan Silaen. PT. JASAPATRIA GUNATAMA
  • 296.
    Laporan Akhir PenyusunanPola Pengelolaan Sumber Daya Air Wilayah Sungai Asahan. 4 - 157 Tabel 4.60. Sebaran Lahan Kritis di Dalam Kawasan Hutan WS Asahan Bagian Hilir NO. Kec. Masuk Dalam Ekosistem Hilir PT. JASAPATRIA GUNATAMA Tingkat Kekritisan Lahan (ha) Total (ha) Jumlah Kritis dan S.Kritis (ha) Tidak Kritis Potensi Kritis Agak Kritis Kritis Sangat Kritis Jumlah (ha) Persentase (%) (1) (2) (3) (4) (5) (6) (7) (8) (9) (10) I Kab. Asahan Air Batu 0,00 0,00 407,44 0,00 0,00 407,44 0,00 0,00 Air Joman 0,00 0,39 2.879,96 36,64 0,00 2.916,99 36,64 1,26 Bandar Pasir Mandoge 0,00 0,00 31.318,58 1.863,45 1.327,52 34.509,55 3.190,97 9,25 Bandar Pulau 0,00 0,00 27.066,27 3.175,96 5.920,69 36.162,92 9.096,65 25,15 Buntu Pane 0,00 0,00 650,20 0,00 0,00 650,20 0,00 0,00 Pulau Rakyat 0,00 5.182,60 15.664,59 2.062,67 210,17 23.120,03 2.272,84 9,83 Sei Kepayang 0,00 11.965,78 11.088,51 1.414,17 0,00 24.468,46 1.414,17 5,78 Simpang Empat 0,00 0,00 70,79 17,53 0,00 88,32 17,53 19,85 Tanjung Tiram 0,00 0,00 3.526,42 762,52 0,00 4.288,94 762,52 17,78 Jumlah I 0,00 17.148,77 92.672,76 9.332,94 7.458,38 126.612,85 16.791,32 88,89 persentase 0,00 13,54 73,19 7,37 5,89 100,00 13,26 II Kab. Toba Samosir Lumban Julu 0,00 0,00 1.157,73 0,00 0,00 1.157,73 0,00 0,00 Habinsaran 0,00 0,00 14.792,37 673,43 307,66 15.773,46 981,09 6,22 Porsea 0,00 0,00 7.671,94 172,64 55,75 7.900,33 228,39 2,89 Silaen 0,00 0,00 798,93 25,84 0,00 824,77 25,84 3,13 Jumlah II 0,00 0,00 24.420,97 871,91 363,41 25.656,29 1.235,32 12,24 persentase 0,00 0,00 95,19 3,40 1,42 100,00 4,81 III Kab. Simalungun Tanah Jawa 0,00 0,83 4.597,07 75,81 592,79 5.266,50 668,60 12,70 Girsang Sipangan Bolon 0,00 0,00 10,43 0,00 0,00 10,43 0,00 0,00 Jumlah III 0,00 0,83 4.607,50 75,81 592,79 5.276,93 668,60 12,70 persentase 0,00 0,02 87,31 1,44 11,23 100,00 12,67 Total I + II + III 0,00 17.149,60 121.701,23 10.280,66 8.414,58 157.546,07 18.695,24 113,83
  • 297.
    Laporan Akhir PenyusunanPola Pengelolaan Sumber Daya Air Wilayah Sungai Asahan. Tabel 4.61. Pola Konservasi Lahan Kritis di Dalam Kawasan Hutan Ekosistem Hilir 4 - 158 WS Asahan . No Pola Konsrvasi PT. JASAPATRIA GUNATAMA Arahan Lokasi Arahan Lokasi (1) (2) (3) (4) 1. Reboisasi  kawasan hutan negara : HL, HSAW, HPT, HPK  tidak dikuasai masyarakat  penutupan lahan terbuka/semak belukar  lokasi jauh  potensi hutan rendah Kecamatan Bandar Pasir Mandogi, Bandar Pulo, Pulau Rakyat, Sei Kepayang dan tanjung Tiram, Habinsaran, Porsea, Silaen, dan Simalungun 2. Pengkayaan Tanaman  didalam kawasan hutan negara  vegetasi sekunder (log over area)  potensi kawasan menurun/rendah  tanaman yang ditanam merupakan jenis tanaman komersil Kecamatan Bandar Pasir Mandogi, Bandar Pulo, Pulau Rakyat, Sei Kepayang dan tanjung Tiram, Habinsaran, Porsea, Silaen, dan Simalungun 3 Grass Barrier  diluar/didalam kawasan hutan negara terutama tebing sungai  run off tinggi  lahan kritis atau lahan terbuka Kecamatan Bandar Pasir Mandogi, Bandar Pulo, Pulau Rakyat, Sei Kepayang dan tanjung Tiram, Habinsaran, Porsea, Silaen, dan Simalungun 4 Alley Cropping  dikawasan pemukiman  terdapat lebih dari 2 jenis tanaman (tahunan dan pangan)  run off tinggi Kecamatan Bandar Pasir Mandogi, Bandar Pulo, Pulau Rakyat, Sei Kepayang dan tanjung Tiram, Habinsaran, Porsea, Silaen, dan Simalungun 5 Aneka Usaha Kehutanan  kegiatan didalam dan diluar kawasan hutan negara  ada masyarakat  tersedia tanaman pokok: kayu-kayuan dan mpts  komoditi yang dikembangkan cenderung tanaman semusim  hasil yang diharapkan adalah non kayu Kecamatan Bandar Pasir Mandogi, Bandar Pulo, Pulau Rakyat, Sei Kepayang dan tanjung Tiram Habinsaran, Porsea, Silaen, dan Simalungun 6 Teras  diluar kawasan hutan  kemiringan berkisar 15 – 35 %  solum tanah sedang sampai dalam  tingkat laju erosi lahan tingi Kecamatan Bandar Pasir Mandogi, Bandar Pulo, Pulau Rakyat, Sei Kepayang dan tanjung Tiram Habinsaran, Porsea, Silaen, dan Simalungun 7 Dam Penahan  diluar/didalam kawasan hutan  penutupan lahan jelek (lahan kritis)  kemiringan berkisar 15 – 35 %  solum tanah sedang sampai dalam  tingkat laju erosi lahan tinggi  luas daerah tangkapan maksimal 75 ha. Kecamatan Bandar Pasir Mandogi, Bandar Pulo, Pulau Rakyat, Sei Kepayang dan tanjung Tiram Habinsaran, Porsea, Silaen, dan Simalungun
  • 298.
    Laporan Akhir PenyusunanPola Pengelolaan Sumber Daya Air Wilayah Sungai Asahan. 2. Pola Konservasi Lahan Kritis Di Luar Kawasan Hutan WS Hilir Tidak semua daerah tangkapan air DAS Asahan, DAS Silau dan DAS Piasa berlokasi dalam dalam kawasan hutan, tetapi sebagian berada di luar kawasan hutan. Lahan kritis yang berada di luar kawasan hutan diperlihatkan pada Tabel 4.62. Berdasarkan informasi pada Tabel 4.62 dapat disusun pola konservasi lahan kritis yang berada di luar kawasan sebagaimana Tabel 4.63. Dari Tabel 4.62 memperlihatkan lahan kritis dan sangat kritis paling besar adalah sebagai berikut:  Pada kabupaten Asahan, kecamatan yang perlu diprioritaskan penanganan lahan kritis dan sangat kritis di luar kawasan hutan berturut-turut kecamatan Bandar Pasir Mandogi, Bandar Pulo, Tanjung Tiram dan Sei  Pada kabupaten Toba Samosir, kecamatan yang perlu diprioritaskan penanganan lahan agak kritis di luar kawasan hutan adalah kecamatan Habinsaran.  Pada kabupaten Simalungun, kecamatan yang perlu diprioritaskan penanganan lahan agak kritis yang berada di luar kawasan hutan adalah kecamatan Tanah Jawa.  Pada kabupaten Tanjung Balai, kecamatan yang perlu diprioritaskan penanganan lahan agak kritis yang berada di luar kawasan hutan adalah kecamatan Tanjung Balai. 4 - 159 Kepayang. PT. JASAPATRIA GUNATAMA
  • 299.
    Laporan Akhir PenyusunanPola Pengelolaan Sumber Daya Air Wilayah Sungai Asahan. 4 - 160 Tabel 4.62. Sebaran Lahan Kritis di Luar Kawasan Hutan WS Asahan Bagian Hilir NO. Kec. Masuk dalam Ekosistem Hilir PT. JASAPATRIA GUNATAMA Tingkat Kekritisan Lahan (ha) Total (ha) Jumlah Kritis dan S.Kritis (ha) Tidak Kritis Potensi Kritis Agak Kritis Kritis Sangat Kritis Jumlah (ha) Persentase (%) (1) (2) (3) (4) (5) (6) (7) (8) (9) (10) I Kab. Asahan Air Batu 0,00 0,00 16.467,95 0,00 0,00 16.467,95 0,00 0,00 Air Joman 0,00 0,00 16.683,11 0,00 0,58 16.683,69 0,58 0,00 Bandar Pasir Mandoge 0,00 0,00 27.855,84 3.489,94 0,00 31.345,78 3.489,94 11,13 Bandar Pulau 0,00 0,00 26.907,18 11.164,74 0,00 38.071,92 11.164,74 29,33 Buntu Pane 0,00 0,00 21.645,15 0,00 0,00 21.645,15 0,00 0,00 Kisaran 0,00 0,00 10.024,09 0,00 0,00 10.024,09 0,00 0,00 Pulau Rakyat 0,00 0,00 9.686,65 33,29 0,00 9.719,94 33,29 0,34 Sei Kepayang 0,00 0,00 23.857,25 2.869,77 0,20 26.727,22 2.869,97 10,74 Simpang Empat 0,00 0,00 20.401,91 552,72 0,00 20.954,63 552,72 2,64 Tanjung Tiram 0,00 0,00 1.685,73 0,00 0,00 1.685,73 0,00 0,00 Jumlah I 0,00 0,00 175.214,86 18.110,46 0,78 193.326,10 18.111,24 54,18 persentase 0,00 0,00 90,63 9,37 0,00 100,00 9,37 II Kab. Toba Samosir Habinsaran 0,00 0,00 84,71 0,00 0,00 84,71 0,00 0,00 Jumlah II 0,00 0,00 84,71 0,00 0,00 84,71 0,00 0,00 persentase 0,00 0,00 100,00 0,00 0,00 100,00 0,00 III Kab. Simalungun Tanah Jawa 0,00 0,00 709,90 0,00 0,00 709,90 0,00 0,00 Jumlah III 0,00 0,00 709,90 0,00 0,00 709,90 0,00 0,00 persentase 0,00 0,00 100,00 0,00 0,00 100,00 0,00 IV Kab. Tanjung Balai Tanjung Balai 0,00 0,00 7.995,00 0,00 0,02 7.995,02 0,02 0,00 Jumlah III 0,00 0,00 7.995,00 0,00 0,02 7.995,02 0,02 0,00 persentase 0,00 0,00 100,00 0,00 0,00 100,00 0,00 Total I + II + III + IV 0,00 0,00 184.004,47 18.110,46 0,80 202.115,73 18.111,26 54,18
  • 300.
    Laporan Akhir PenyusunanPola Pengelolaan Sumber Daya Air Wilayah Sungai Asahan. Tabel 4.63. Pola Konservasi Lahan Kritis di Luar Kawasan Hutan WS Bagian Hilir No Pola 4 - 161 Konservasi PT. JASAPATRIA GUNATAMA Arahan Lokasi Arahan Lokasi (1) (2) (3) (4) 1. Agroforestry  Diluar kawasan hutan  Ada masyarakat/kelembagaan  Bisa dilaksanakan tumpangsari Kecamatan, Bandar Pasir Mandogi, Bandar Pulo, Tanjung Tiram, Sei Kepayang, Habinsaran, Tanah Jawa, dan Tanjung Balai.. 2. Hutan Rakyat  diluar hutan kawasan negara  lahan kurang produktif  ada kepemilikan/status lahannya jelas  luas minimal 0,4 ha  tanaman kayu-kayuan Kecamatan, Bandar Pasir Mandogi, Bandar Pulo, Tanjung Tiram, Sei Kepayang, Habinsaran, Tanah Jawa, dan Tanjung Balai.. 3 Penghijauan  diluar kawasan hutan  kritis/tidak produktif  ada pemilikan/pengusahaan lahan Kecamatan, Bandar Pasir Mandogi, Bandar Pulo, Tanjung Tiram, Sei Kepayang, Habinsaran, Tanah Jawa, dan Tanjung Balai.. 4 Wanatani/wa nafarma  diluar kawasan hutan  jenis tanaman pangan dan obat-obatan  lahan kurang produktif Kecamatan, Bandar Pasir Mandogi, Bandar Pulo, Tanjung Tiram, Sei Kepayang, Habinsaran, Tanah Jawa, dan Tanjung Balai.. 5 Grass Barrier  diluar/didalam kawasan hutan negara terutama tebing sungai  run off tinggi  lahan kritis atau lahan terbuka Kecamatan, Bandar Pasir Mandogi, Bandar Pulo, Tanjung Tiram, Sei Kepayang, Habinsaran, Tanah Jawa, dan Tanjung Balai.. 6 Alley Cropping  dikawasan pemukiman  terdapat lebih dari 2 jenis tanaman (tahunan dan pangan)  run off tinggi Kecamatan, Bandar Pasir Mandogi, Bandar Pulo, Tanjung Tiram, Sei Kepayang, Habinsaran, Tanah Jawa, dan Tanjung Balai.. 7 Aneka Usaha Kehutanan  kegiatan didalam dan diluar kawasan hutan negara  ada masyarakat  tersedia tanaman pokok : kayu-kayuan dan mpts  komoditi yang dikembangkan cenderung tanaman semusim  hasil yang diharapkan adalah non kayu Kecamatan, Bandar Pasir Mandogi, Bandar Pulo, Tanjung Tiram, Sei Kepayang, Habinsaran, Tanah Jawa, dan Tanjung Balai..
  • 301.
    Laporan Akhir PenyusunanPola Pengelolaan Sumber Daya Air Wilayah Sungai Asahan. Tabel 4.63. Pola Konservasi Lahan Kritis di Luar Kawasan Hutan WS Bagian Hilir 4 - 162 (Lanjutan) 8 Teras  diluar kawasan hutan  kemiringan berkisar 15 – 35 %  solum tanah sedang sampai dalam  tingkat laju erosi lahan tingi PT. JASAPATRIA GUNATAMA Kecamatan, Bandar Pasir Mandogi, Bandar Pulo, Tanjung Tiram, Sei Kepayang, Habinsaran, Tanah Jawa, dan Tanjung Balai.. 9 Dam Penahan  diluar/didalam kawasan hutan  penutupan lahan jelek (lahan kritis)  kemiringan berkisar 15 – 35 %  solum tanah sedang sampai dalam  tingkat laju erosi lahan tinggi  luas daerah tangkapan maksimal 75 ha. Kecamatan, Bandar Pasir Mandogi, Bandar Pulo, Tanjung Tiram, Sei Kepayang, Habinsaran, Tanah Jawa, dan Tanjung Balai.. 3. Pola Konservasi Vegetatif Sempadan Sungai Asahan, Silau dan Piasa a. Permasalahan Pemasalahan sempadan sungai pada WS Asahan adalah peningkatan alih fungsi lahan menjadi tanaman perkebunan kelapa sawit. Penduduk yang bermukim di sepanjang sungai masih kurang menyadari pentingnya fungsi sempadan sungai, umumnya masyarakat yang tergolong berpendapatan kurang, sehingga solusi utamanya adalah bagaimana meningkatkan pendapatan alternatif dari tanaman yang akan di tanam di semapadan sungai. Dimana tanaman tersebut dapat memberikan hasil sampingan pada masyarakat. Dengan demikian diharapkan masyarakat setempat merasa memiliki, dan pada gilirannya ikut menanam demi mengambil hasilnya, tanpa mengorbankan fungsi perlindungan. b. Pemilihan jenis tanaman Tanaman yang sesuai ditanam sepanjang sungai Asahan, Silau dan Piasa adalah jenis yang dapat memberikan hasil sampingan pada masyarakat, serta species site maching memerlukan air yang banyak. Tanaman yang disarankan adalah campuran yang memberikan fungsi perlindungan secara hidro-orologis dengan yang memberikan hasil sampingan. Jenis-jenis tersebut antara lain, tanaman bambu, rotan, mangga, petai, nangka, kemiri, alpukat dan lain sebagainya,
  • 302.
    Laporan Akhir PenyusunanPola Pengelolaan Sumber Daya Air Wilayah Sungai Asahan. Berdasarkan uraian diatas dapat disarankan pola konservasi vegetatif pada sungai Asahan, Silau dan Piasa adalah dengan pola penghijauan, comunity development sebagaimana Tabel 4.64. Semakin kearah hilir semakin kompleks permasalahan pada sempadan sungai, seperti pada sempadan sungai Silau dan arah Tanjung Balai, pada sempadan ini banyak penduduk bermukim. Konservasi dengan pendekatan vegetatif dan teknis sipil saja tidak akan cukup, sehingga upaya konservasi melalui peningkatan peran serta masyarakat/penduduk (comunity development) memegang peranan penting dalam konservasi sempadan sungai semakin ke arah hilir WS Asahan. 4 - 163 c. Pola konservasi vegetatif d. Comunity development Tabel 4.64. Pola Konservasi Sempadan Sungai Asahan, Silau dan Piasa No Nama Sungai PT. JASAPATRIA GUNATAMA Pola Konservasi Jenis yang disarankan (1) (2) (3) (4) 1. Asahan  Penghijauan  Alley Cropping  Aneka usaha kehutanan  Agroforestry  Penanaman sesuai kontor  Comunity development Tanaman bambu, rotan, petai, nangka, mangga, kemiri, sotul, sirsak, dan durian 2. Silau  Penghijauan  Alley Cropping  Agroforestry  Comunity development Tanaman bambu, rotan, petai, nangka, mangga, kemiri, sotul, sirsak, dan durian 3 Piasa  Penghijauan  Alley Cropping  Agroforestry  Comunity development Tanaman bambu, rotan, petai, nangka, mangga, kemiri, sotul, sirsak, dan durian
  • 303.
    Laporan Akhir PenyusunanPola Pengelolaan Sumber Daya Air Wilayah Sungai Asahan. 4. Pola Konservasi Kawasan Hutan Damtolu Apabila disimak Tabel 4.58 sebaran lahan kritis pada kawasan hutan dengan Tabel 4.60 dapat dilihat bahwa lahan kritis dan sangat kritis justru paling luas pada kawasan hutan. Hal ini mengindikasikan banyaknya kawasan hutan yang parah, padahal fungsi kawasan hutan terutama hutan lindung sangat penting bagi WS Asahan. Salah satu hulu sungai silau adalah kawasan hutan Damtolu yang terletak pada kecamatan Pulau Rakyat, Sei Kepayang, Aek Kuasa, kondisinya sudah parah. Padahal kawasan ini sangat vital fungsinya bagi perlindungan sungai Silau. Upaya alih fungsi kawasan ini menjadi lahan sawit seyogyanya dihindarkan. Pola konservasi kawasan hutan Damtolu diperlihatkan pada Tabel 4.65. Tabel 4.65. Pola Konservasi Kawasan Hutan Damtolu No. Pola konservasi Kondisi Kawasn hutan Jenis tanaman yang 4 - 164 PT. JASAPATRIA GUNATAMA diusulkan 1 - Reboisasi - Hutan kemasyarakatan -Lahan kososng -Lahan alang-lang -Vegetasi asli 2 Pengayaan tanaman Permudaan tanaman sangat kurang baik tingkat seedling, pole, tiang dan pohon Jenis asli setempat 3 Hutan kemasyarakan Ketergantungan masyarakat hutan tinggi Jenis mangga, magka, kemiri, durian petai, dll. 4 Aneka usaha kehutanan Penduduk sekitar kawasan rendah pengasilannya Campuran tanaman kayu-kayuan yang bersifat multi porpuse tree species 4.7. Analisis Aspek Pengembangan Sumber Daya Air Skematisasi sistem tata air pada Wilayah Sungai Asahan dapat dilihat pada Gambar 4.24 sebagai berikut.
  • 304.
    Laporan Akhir PenyusunanPola Pengelolaan Sumber Daya Air Wilayah Sungai Asahan. 4 - 165 PT. JASAPATRIA GUNATAMA Gambar 4.24. Skematisasi Sistem Tata Air WS Asahan Hasil simulasi model DSS-Ribasim untuk kondisi kebutuhan air saat ini (tahun 2006) pada Gambar 4.25 dan Gambar 4.26 menunjukkan bahwa ternyata semua kebutuhan air masih dapat dipenuhi secara utuh atau 100 persen. Hal ini sesuai dengan kenyataan bahwa pada saat ini tidak ada permasalahan dalam hal pemenuhan kebutuhan air.
  • 305.
    Laporan Akhir PenyusunanPola Pengelolaan Sumber Daya Air Wilayah Sungai Asahan. 4 - 166 PT. JASAPATRIA GUNATAMA Gambar 4.25. Debit Rata-Rata (m3/s) di WS Asahan
  • 306.
    Laporan Akhir PenyusunanPola Pengelolaan Sumber Daya Air Wilayah Sungai Asahan. 4 - 167 PT. JASAPATRIA GUNATAMA Gambar 4.26. Debit Minimum (m3/s) di WS Asahan Dari simulasi ini terungkap bahwa jumlah potensi sumber daya air di WS Asahan adalah sekitar 8,2 milyar meter kubik per-tahun, dimana 37 persen diantaranya atau sekitar 3 milyar meter kubik per-tahun merupakan air masuk (inflow) ke Danau Toba.
  • 307.
    Laporan Akhir PenyusunanPola Pengelolaan Sumber Daya Air Wilayah Sungai Asahan. 4.7.1. Upaya-upaya Pengembangan Sumber Daya Air 4.7.1.1. Upaya Peningkatan Pola Operasi Danau Toba untuk PLTA Wilayah Sungai Asahan memiliki Danau Toba dengan fungsinya yang sangat strategis dalam memasok daya listrik industri Inalum dan telah terjadi penurunan muka air, maka dilakukan simulasi operasi waduk dalam menentukan outflow yang paling optimal. Simulasi dilakukan berdasarkan data air masuk ke dalam danau Toba dari tahun 1957 sampai dengan pertengahan tahun 2006. Data air masuk danau ini diperoleh dari perhitungan neraca air danau yang komponennya adalah air keluar (outflow), tinggi muka air serta evaporasi dan hujan. Data sejak tahun 2000 menunjukkan bahwa outflow rata-rata dari danau adalah sekitar 100 m3/s, dan terjadi penurunan muka air danau. Oleh karena itu simulasi dilakukan dengan outflow yang bervariasi antara 70 m3/s sampai dengan 100 m3/s. Parameter yang digunakan sebagai indikator kinerja pengoperasian danau adalah besarnya defisit; realisasi target outflow (atau prosentase suksesnya outflow dipenuhi); dan prosentase muka air waduk tetap berada diatas 902,5 yang merupakan syarat agar PLTA tetap dapat beroperasi. Hasil simulasi dapat dilihat pada Tabel 4.66 sebagai berikut. 4 - 168 Tabel 4.66. Hasil Simulasi Untuk Berbagai Target Outflow Target Outflow (m3/s) Realisasi Outflow (%) PT. JASAPATRIA GUNATAMA Defisit (m3/s) Prosentase diatas 902.5 m 70 100.00 0.00 100.00 75 100.00 0.00 100.00 80 99.80 0.47 98.98 90 96.90 1.83 96.94 100 88.40 6.78 89.12 Ternyata agar muka air danau selalu berada diatas elevasi 902,5 meter, maka air keluar danau (outflow) yang ditargetkan adalah 75 m3/s. Jika terpaksa, maka outflow tersebut masih dapat ditingkatkan sampai ke 90 m3/s, sebab pada tingkat ini realisasi outflow masih diatas 90%. Akan tetapi pada target outflow sebesar 100 m3/s, kegagalan pemenuhan target maupun kondisi muka air yang di bawah 902,5 meter terjadi sudah lebih besar dari 10%, yang berarti sudah tidak dapat ditolerir lagi dengan tingkat keandalan 90%.
  • 308.
    Laporan Akhir PenyusunanPola Pengelolaan Sumber Daya Air Wilayah Sungai Asahan. Gambar 4.27 sampai dengan Gambar 4.31 berikut menyajikan kondisi muka air danau Toba untuk berbagai tingkat target outflow. 4 - 169 Muka Air Danau Toba untuk berbagai Outflow 12/5/2003 12/6/1999 12/7/1995 12/8/1991 12/9/1987 12/10/1983 12/11/1979 12/12/1975 12/13/1971 12/14/1967 12/15/1963 12/16/1959 Supply PT. JASAPATRIA GUNATAMA 905.0 904.5 904.0 903.5 903.0 902.5 Dec-56 Dec-61 Dec-66 Dec-71 Dec-76 Dec-81 Dec-86 Dec-91 Dec-96 Dec-01 Waktu (tahun) Muka air (m) 70 m3/s 80 m3/s 90 m3/s 100 m3/s Gambar 4.27. Muka air Danau Untuk Berbagai Target Outflow Lvl at ts end D. Toba Graph for location D. Toba SW reservoir node results 905 904 903 Gambar 4.28. Muka air Danau Toba (m) Untuk Outflow 75 m3/s
  • 309.
    Laporan Akhir PenyusunanPola Pengelolaan Sumber Daya Air Wilayah Sungai Asahan. 4 - 170 12/16/1959 12/15/1963 12/14/1967 12/13/1971 12/12/1975 12/11/1979 12/10/1983 12/9/1987 12/8/1991 12/7/1995 12/6/1999 12/5/2003 12/16/1959 12/15/1963 12/14/1967 12/13/1971 12/12/1975 12/11/1979 12/10/1983 12/9/1987 12/8/1991 12/7/1995 12/6/1999 12/5/2003 PT. JASAPATRIA GUNATAMA Lvl at ts end D. Toba Graph for location D. Toba SW reservoir node results Supply 905 904 903 Gambar 4.29. Muka Air Danau Toba (m) Untuk Outflow 80 m3/s Lvl at ts end D. Toba Graph for location D. Toba SW reservoir node results Supply 905 904 903 Gambar 4.30. Muka Air Danau Toba (m) Untuk Outflow 90 m3/s
  • 310.
    Laporan Akhir PenyusunanPola Pengelolaan Sumber Daya Air Wilayah Sungai Asahan. 4 - 171 12/16/1959 12/15/1963 12/14/1967 12/13/1971 12/12/1975 12/11/1979 12/10/1983 12/9/1987 12/8/1991 12/7/1995 12/6/1999 12/5/2003 PT. JASAPATRIA GUNATAMA Lvl at ts end D. Toba Graph for location D. Toba SW reservoir node results Supply 905 904 903 Gambar 4.31. Muka Air Danau Toba (m) Untuk Outflow 100 m3/s 4.7.1.2. Upaya Pengembangan Rencana Bendungan Menurut PT. Inalum akan ada rencana pembangunan bendungan PLTA Asahan 3 yang masih dalam studi kelayakan . 4.8. Analisis Pengendalian Banjir Berdasarkan hasil perhitungan Banjir Rencana yang dihitung dengan Model HEC dapat disimpulkan bahwa banjir yang terjadi di Bagian Hilir Sungai Asahan disebabkan oleh besarnya debit anak-anak sungai yang masuk ke Sungai Asahan Bagian Hilir antara lain : Sungai Piasa, Sungai Silau, Lokal Sungai Asahan bersamaan dengan pengeluaran debit air Danau Toba diatas + 905,2 m yang bermuara keseluruhannya di Sungai Asahan – Tanjung Balai, sehingga banjir di bagian hilir sungai asahan masih dipengaruhi oleh pola operasi Danau Toba apabila terjadi curah hujan yang tinggi secara bersamaan. Setelah dilakukan simulasi dengan Model HEC hasilnya untuk Pengendalian Banjir di Sungai Asahan Bagian Hilir dapat disimpulkan sebagai berikut :
  • 311.
    Laporan Akhir PenyusunanPola Pengelolaan Sumber Daya Air Wilayah Sungai Asahan. 4 - 172 1). Infrastruktur Pengendali Banjir Eksisting URAIAN DESKRIPSI PT. JASAPATRIA GUNATAMA S. SILAU 1 Tanggul * Panjang : Sisi kiri 18.3 km , Sisi kanan 17.75 km * Tinggi : 1.2 m * Lebar puncak : 2.0 m * Kemiringan : 1 : 1.5 2 Perlindungan lereng Tiang kayu pada 17 lokasi 3 Struktur * Free intake : 5 buah Lokasi Pasar Baru, Sijambi, T.Malaya S. Silau dan Si Umbut umbut * Stasiun Pompa : 2 lokasi * Outlet Drainase : 7 titik * Jembatan : 5 buah * Terminal ferry : 2 lokasi ( Sumber : Masterplan Study on Lower Asahan River Basin Development , JICA 1990 )
  • 312.
    Laporan Akhir PenyusunanPola Pengelolaan Sumber Daya Air Wilayah Sungai Asahan. 4 - 173 2) Program Pengendalian Banjir Masa Mendatang NO URAIAN DESKRIPSI Bangunan Pengedali Banjir - Normalisasi Sungai - Tanggul - Dinding Parapet - Revertment PT. JASAPATRIA GUNATAMA (1) Sungai ASAHAN Lokasi : dari Pd. Mahondang sampai S.Nantal (19 km) Q desain = Q 10 thn debit banjir P.Raja = 1100 m3/dtk Tipe pekerjaan : - Pengerukan ( volume = 3,345,000.- m3 ) - Pembuatan tanggul banjir ( volume = 560,000 m3 ) (2) Sungai SILAU Lokasi : dari Jembatan KA sampai ke S. Asahan (20 km) Q desain = Q 10 thn debit banjir Kisaran = 600 m3/dtk Tipe pekerjaan : - Pengerukan ( volume = 2,220,000.- m3 ) - Pembuatan tanggul banjir ( volume = 1,250,000 m3 ) - Revetment ( volume = 4,130 m ) - Parapet wall ( 3,130 m ) (3) Sungai LEBAH Tipe pekerjaan : - Pengerukan ( volume = 220,000.- m3 ) - Pembuatan tanggul banjir ( volume = 220,000 m3 ) ( Sumber : Masterplan Study on Lower Asahan River Basin Development , JICA 1990 )
  • 313.
    Laporan Akhir PenyusunanPola Pengelolaan Sumber Daya Air Wilayah Sungai Asahan. Lokasi pengendalian banjir di Sungai Asahan Bagian Hilir dapat dilihat pada Gambar 4.32. ( Sumber : Masterplan Study on Lower Asahan River Basin Development, JICA 1990 ) 4 - 174 Gambar 4.32. Pengendalian Banjir Eksisting PT. JASAPATRIA GUNATAMA
  • 314.
    Laporan Akhir PenyusunanPola Pengelolaan Sumber Daya Air Wilayah Sungai Asahan. 5 - 1 PT. JASAPATRIA GUNATAMA BAB –– V PENYUSUNAN POLA PENGELOLAAN SDA WS ASAHAN 5.1. Konsepsi Pola Pengelolaan Sumber Daya Air WS Asahan 5.1.1. Konservasi SDA Konservasi SDA merupakan upaya perlindungan dan pelestarian sumber daya air, pengawetan dan pengendalian pencemaran dengan tujuan menjaga kelangsungan daya dukung, daya tampung dan fungsi sumber air disesuaikan dengan undang-undang. Perlindungan dan pelestarian sumber air dapat dilakukan dengan kegiatan fisik dan non fisik. Untuk mendukung kebijakan pemerintah dalam upaya meningkatkan kegiatan pemberdayaan dan peran serta masyarakat dan dalam upaya menyeimbangkan fungsi sosial, lingkungan dan ekonomi pengembangan SDA, maka kegiatan non fisik perlu di utamakan antara lain: monitoring kualitas air wilayah sungai Asahan secara rutin untuk mengetahui adanya penurunan kualitas air yang diakibatkan oleh pencemaran limbah. Pola Pengelolaan Sumber Daya air pada aspek Konservasi SDA di Wilayah Sungai Asahan diarahkan untuk dapat : 1. Mengupayakan selalu tersedianya air dengan kualitas dan kuantitas yang memadai. 2. Melestarikan sumber-sumber air dengan memperhatikan kearifan lokal/adat istiadat setempat. 3. Melindungi sumber air dengan lebih mengutamakan kegiatan rekayasa sosial, peraturan Perundang-undangan, monitoring kualitas air dan kegiatan vegetatif. 4. Mengembangkan budaya pemanfaatan air yang efisien.
  • 315.
    Laporan Akhir PenyusunanPola Pengelolaan Sumber Daya Air Wilayah Sungai Asahan. 5. Mempertahankan dan memulihkan kualitas air yang berada pada sumber 5.1.2. Perlindungan dan Pelestarian SDA 1. Reboisasi dan perlindungan hutan. 2. Pola rehabilitasi hutan. 3. Penghijauan lahan kritis dan penutupan lahan terbuka/semak belukar. 4. Pembangunan hutan rakyat dengan jenis tanaman keras produktif pada 5. Menetapkan kawasan di wilayah sungai yang perlu dikonservasikan dan 6. Agroforestri, Aneka usaha kehutanan, Alley cropping dan Teras. 7. Pendekatan vegetatif pada DTA Danau Toba disarankan dengan menggunakan tanaman Macadamia hildebrandii sebagai tanaman pokok atau dominan. 8. Diperlukan adanya penyesuaian peraturan daerah tentang penetapan kawasan Danau Toba dengan Undang-Undang dan Peraturan tentang Otonomi Daerah. 9. Rehabilitasi dan pengayaan tanaman di kawasan hutan Damtolu perlu dilakukan dengan segera, mengingat kawasan ini sangat besar fungsinya untuk menjaga kelestarian DAS Silau. 10. Pada lahan berlereng > 30 % di DTA Danau Toba sebaiknya dilakukan pendekatan konservasi vegetatif dengan menanam tanaman makadamia sebagai tanaman dominan. 11. Tidak memberi ijin usaha HTI, IUPHH, Perkebunaan dan indsutri di hulu sungai, 12. Mensinkronkan implementasi UU, PP, KPTS menteri Perda, SK Gub, SK Bupati, dalam pemberian ijin HTI, perkebunan, IUPHH, Pertambangan dan Konservasi. 13. Pengendalian dan pengawasan perlindungan sempadan sungai, danau, dan 14. Penataan bangunan dan lingkungan pada kawasan sepanjang sungai yang 15. Perlu penyuluhan bagi masyarakat yang berada di dalam maupun di luar kawasan hutan, tetapi masih termasuk daerah tangkapan Wilayah Sungai Asahan. 5 - 2 sumber air. 6. Meningkatkan peran serta masyarakat dalam kegiatan konservasi SDA. lahan kurang produktif. dipelihara kelestariannya. sub basin atau sub DAS. mata air. pertumbuhannya cepat. PT. JASAPATRIA GUNATAMA
  • 316.
    Laporan Akhir PenyusunanPola Pengelolaan Sumber Daya Air Wilayah Sungai Asahan. 5.1.3. Pengelolaan Kualitas dan Pengendalian Pencemaran Air 1. Kali bersih/pengolahan limbah industri dan domestik secara individu atau 2. Pemantauan, penyelidikan, pelanggaran, dan evaluasi kualitas air. 3. Pengendalian dan pengawasan pembuangan limbah domestik, limbah non 5.1.4. Pendayagunaan SDA Pendayagunaan SDA merupakan upaya penatagunaan, penyediaan, penggunaan, pengembangan dan pengusahaan Sumber Daya Air secara optimal agar berhasil guna dan berdaya guna. Sumber air mengandung arti tempat atau wadah air alami dan atau buatan yang terdapat pada, diatas, ataupun dibawah permukaan tanah. Sumber air memiliki fungsi sosial, lingkungan dan ekonomi bagi kehidupan manusia yang perlu dipelihara keselarasannya. Pengelolaan sumber daya air sampai saat ini belum memberikan kejelasan dalam hal proporsi antar fungsi sumber daya air, sehingga pendayagunaan lebih lanjut dari sumberdaya air dapat mengakibatkan ketidakseimbangan fungsi yang menjurus pada kerusakan atau menjadi bencana dikemudian hari dari sumber air. Didalam penyelarasan fungsi-fungsi tersebut, akan diperlukan sistem pengkajian, pemantauan dan evaluasi yang dapat memberikan data dan informasi yang transparan yang diperlukan didalam pengembangan pengelolaan sumber air lebih lanjut secara berkesinambungan. Transparansi dan akuntabilitas dari suatu pengelolaan sumber air akan menjamin keberlanjutan dari penyelengaraan pengelolaan sumber air. Salah satu kunci di dalam upaya meningkatkan transparasi dan akuntabilitas dari suatu pengelolaan sumber air adalah dengan merumuskan, menentukan dan menetapkan ”Zona pemanfaatan sumber air” sebagai suatu unit terkecil didalam pengelolaan sumber air. 5 - 3 terpusat. domestik dan industri. 4. Pengelolaan limbah industri secara terpadu. 5. Pengelolaan sampah domestik secara terpadu. 6. Pengelolaan limbah cair domestik secara terpadu. 7. Sosialisasi dan pemberdayaan masyarakat sepanjang bantaran sungai. 8. Audit lingkungan PT. JASAPATRIA GUNATAMA
  • 317.
    Laporan Akhir PenyusunanPola Pengelolaan Sumber Daya Air Wilayah Sungai Asahan. Bupati/Walikota dan Gubernur wilayah terkait, sesuai dengan kewenangannya bekerjasama merumuskan rencana Zona pemanfatan sumber air. Penetapan Zona pemanfaatan sumber air di koordinasikan melalui wadah koordinasi sumber air (PPTPA) pada wilayah sungai Asahan. Penetapan rencana Zona pemanfaatan sumber air merupakan bagian dari proses penyusunan pola pengelolaan SDA. Kebutuhan masyarakat terhadap air semakin meningkat mendorong lebih meningkatnya nilai ekonomi air dibanding fungsi sosial. Kondisi tersebut berpotensi menimbulkan konflik kepentingan antar sektor, antar wilayah dan berbagai pihak yang terkait dengan sumber daya air. Di sisi lain, pengelolaan sumber daya air lebih bersandar pada nilai ekonomi akan cenderung lebih memihak kepada pemilik modal serta dapat mengabaikan fungsi sosial sumber daya air. Untuk mengantisipati terjadinya hal tersebut akan diperlukan penetapan peruntukan air pada sumber air. Pemerintah pusat dan pemerintah daerah wajib menyelenggarakan berbagai upaya untuk menjamin ketersediaan air bagi setiap orang yang tinggal di wilayahnya. Jaminan tersebut menjadi tanggungjawab bersama antara pemerintah, pemerintah daerah, termasuk didalamnya menjamin akses setiap orang ke sumber air untuk mendapatkan air. Jaminan penataan sumber air secara layak akan mendorong peningkatan aktifitas ekonomi masyarakat : Pola Pengelolaan Sumber Daya air pada aspek Pendayagunaan SDA di WS Asahan diarahkan untuk dapat. 1. Mendayagunakan fungsi atau potensi yang terdapat pada sumber air secara 2. Mengupayakan penyediaan air untuk berbagai kepentingan secara 3. Mengupayakan penataan sumber air secara layak. 4. Memanfaatkan sumber daya air dan prasarananya sebagai media/materi sesuai prinsip penghematan penggunaan, ketertiban dan keadilan, ketepatan penggunaan, keberlanjutan penggunaan, dan saling menunjang antara sumber air dengan memprioritaskan penggunaan air permukaan. 5. Meningkatkan kemanfaatan fungsi sumber daya air, dan atau peningkatan 5 - 4 berkelanjutan. proporsional dan berkelanjutan. ketersediaan dan kualitas air. PT. JASAPATRIA GUNATAMA
  • 318.
    Laporan Akhir PenyusunanPola Pengelolaan Sumber Daya Air Wilayah Sungai Asahan. 6. Meningkatkan peran masyarakat dalam pengelolaan sumber daya air dengan prinsip meningkatkan efisiensi alokasi dan distribusi kemanfaatan sumber air. 5.1.4.1. Penatagunaan 1. Penetapan zona pemanfaatan air. 2. Perlindungan sumber air, danau, dan mata air dalam rangka penyediaan air 5.1.4.2. Penyediaan 1. Penyediaan air baku untuk keperluan rumah tangga perkotaan dan industri bagi kabupaten dan kota di wilayah sungai Asahan berasal dari air sungai, danau, mata air, sumur dalam atau kombinasinya. 2. Penyediaan air baku dan PLTA di Wilayah Sungai Asahan, dengan 5.1.4.3. Penggunaan 1. Optimasi penggunaan air yang ada, yaitu dengan alokasi air secara real 5.1.4.5. Pengusahaan. Fasilitas pengusahaan air yang berlebih, antara lain untuk PLTA, industri, dan lainnya. 5.1.5. Pengendalian Daya Rusak Air Pengendalian Daya Rusak Air adalah upaya untuk mencegah, menanggulangi dan memulihkan kerusakan kualitas lingkungan yang disebabkan oleh daya rusak air. Daya rusak air dapat berupa banjir, kekeringan, erosi dan sedimentasi, longsoran tanah, banjir lahar dingin, amblesan tanah, perubahan sifat dan kandungan kimiawi, biologi dan fisika air, terancamnya kepunahan jenis 5 - 5 baku untuk keperluan air bersih. 3. Pengelolaan sungai, danau, mata air dan sumber daya air. peningkatan operasi Danau Toba. time. 5.1.4.4. Pengembangan. 1. Pengembangan angkutan sungai dalam wilayah provinsi. 2. Pengembangan kelistrikan tenaga air (PLTA). PT. JASAPATRIA GUNATAMA
  • 319.
    Laporan Akhir PenyusunanPola Pengelolaan Sumber Daya Air Wilayah Sungai Asahan. tumbuhan dan/atau satwa, dan/atau wabah penyakit. Hal tersebut telah banyak menimbulkan kerugian baik yang terhitung maupun yang tidak terhitung. Dampak daya rusak air terhadap kondisi sosial-ekonomi yang utama adalah terganggunya aktifitas masyarakat dalam menjalankan kehidupannya. Pemerintah dan masyarakat telah banyak melakukan upaya pengendalian baik yang bersifat upaya pencegahan sebelum terjadi bencana, upaya penanggulangan pada saat terjadi bencana dan upaya pemulihan akibat bencana. Sejalan dengan kepentingan pemerintah, pemerintah daerah provinsi, kabupaten/kota yaitu untuk mempercepat terwujudnya kesejahteraan masyarakat melalui upaya peningkatan aktivitas ekonomi masyarakat, maka upaya peningkatan sistem pencegahan dan penanggulangan bencana dan pemulihan fungsi sarana dan prasarana berkaitan dengan daya rusak air perlu dilaksanakan. Pola Pengelolaan Sumber Daya Air pada aspek Pengendalian Daya Rusak Air di Wilayah Sungai Asahan diarahkan untuk dapat : 1. Mengupayakan Keberlangsungan aktifitas masyarakat dan terlindungnya 2. Mengupayakan sistem pencegahan bencana akibat daya rusak air. 3. Meningkatkan sistem penanggulangan bencana 4. Memulihkan fungsi sarana dan prasarana guna pemenuhan kebutuhan 5. Meningkatkan peran masyarakat dalam pencegahan dan penanggulangan 5 - 6 sarana dan prasarana pendukung aktifitas masyarakat. pokok sehari-hari. daya rusak air. 5.1.5.1. Pencegahan Daya Rusak Air 1. Penghijauan & Pemeliharaan tebing sungai. 2. Pengembangan dan pembangunan bendungan. 3. Program pengelolaan bendungan. PT. JASAPATRIA GUNATAMA
  • 320.
    Laporan Akhir PenyusunanPola Pengelolaan Sumber Daya Air Wilayah Sungai Asahan. 5.1.6. Peran Serta Masyarakat Untuk terselenggaranya tata pengaturan air yang baik, pengelolaan sumber daya air harus dilakukan secara melembaga sampai pada tingkat wilayah sungai termasuk didalamnya perencanaan pengembangan sumber daya air. Disamping beberapa hal posistif berupa keberhasilan pencapaian tujuan pembangunan, perubahan-perubahan tersebut menyebabkan pula timbulnya keragaman dinamika masyarakat beserta permasalahannya baik berupa skala ruang maupun waktu termasuk permasalahan akibat krisis keuangan, politik, maupun penyimpangan iklim yang dihadapi Negara kita akhir-akhir ini. Timbulnya keragaman-keragaman tersebut menyebabkan konteks pembinaan masyarakat tidak dapat digenerasikan lagi. Dinamika pembangunan yang terjadi dalam masyarakat telah merubah pelaksanaan pembangunan yang semula bersifat sentralistik menjadi pembangunan bersifat desentralistik berwawasan partisipatif. Secara perlahan, perencanaan bahkan seluruh tahapan dalam proses pembangunan mulai melibatkan masyarakat atau yang dikenal dengan ”bottom up approach development”, masyarakat mendapat kesempatan untuk mengutarakan kepentingan dan kebutuhan mereka berkaitan dengan pengelolaan dan pemanfaatan sumber daya air setempat. 5 - 7 5.1.5.2. Penanggulangan Daya Rusak Air 1. Perlindungan tebing sungai. 2. Pelurusan sungai. 3. Pembangunan kolam/rawa retensi banjir 5.1.5.3. Pemulihan Daya Rusak Air 1. Rehabilitasi bangunan bendungan. 2. Rehabilitasi konstruksi tebing sungai. 3. Rehabilitasi Instalasi Pengolahan Air Limbah (IPAL). 4. Pengerukan sedimen sungai. 5. Normalisasi sungai PT. JASAPATRIA GUNATAMA
  • 321.
    Laporan Akhir PenyusunanPola Pengelolaan Sumber Daya Air Wilayah Sungai Asahan. Pelibatan masyarakat dalam pengelolaan sumber daya air, dapat diwujudkan melalui : 1. Pemberdayaan dan Peningkatan ekonomi masyarakat sekitar hutan, 2. Peningkatan peran serta masyarakat dalam pembangunan kehutanan, 3. Peningkatan peran serta masyarakat dalam pengelolaan hidup (LH). 4. Penataan hukum dan kelembagaan dalam pengelolaan SDA dan LH. 5. Pembentukan Unit Pelaksana Teknis pengelola SDA WS yang secara struktural berada di bawah Dinas Permukiman dan Prasarana Wilayah (atau dengan nama lain) yang bertanggungjawab dalam pengelolaan SDA wilayah sungai yang bersangkutan. 6. Peningkatan kemampuan sumber daya manusia aparat dinas teknis yang 7. Pembentukan Dewan SDA Provinsi/Kab./Kota dan Dewan SDA wilayah sungai. 5.1.7. Sistem Informasi SDA Untuk mendukung pengelolaan sumber daya air Pemerintah dan Pemerintah Daerah menyelengarakan pengelolaan sistem informasi sumber daya air sesuai dengan kewenangannya. Informasi sumber daya air meliputi informasi mengenai kondisi hidrologis, hidrometeorologis, kebijakan sumber daya air, prasarana sumber daya air, teknologi sumber daya air, lingkungan pada sumber daya air dan sekitarnya, serta kegiatan sosial ekonomi budaya masyarakat yang terkait dengan sumber daya air. Sistem informasi sumber daya air merupakan jaringan informasi sumber daya air yang tersebar dan dikelola oleh berbagai instansi, dengan terselenggaranya sistem informasi wilayah sungai diharapkan upaya-upaya pengelolaan sistem informasi hidrologi, hidrometeorologi dan hidrologi pada setiap wilayah sungai pada tingkat nasional, provinsi dan kabupaten/kota dapat terwujud. Dalam rangka mewujudkan sistem informasi sumber daya air diperlukan dukungan sebagai berikut : 1. Penyusunan nota kesepahaman dalam pengelolaan SDA wilayah sungai dan 2. Menyebarluaskan informasi ke seluruh stakeholder (fungsi, tugas pokok dan tanggung jawab BPDAS), serta melibatkan BPDAS dalam proses perijinan 5 - 8 sempadan sungai, bendungan dan mata air. perkebunan, HTI dan IUPHH. bertanggung jawab dalam pengelolaan SDA dan kehutanan. forum koordinasi. PT. JASAPATRIA GUNATAMA
  • 322.
    Laporan Akhir PenyusunanPola Pengelolaan Sumber Daya Air Wilayah Sungai Asahan. usaha yang terkait dengan pemanfaatan lahan di DAS yang berdampak pada pelestarian hutan. 5.2. Strategi Pengelolaan Sumber Daya Air Strategi Pengelolaan Sumber Daya air Wilayah Sungai Asahan disusun berdasarkan 3 (tiga) kerangka waktu, yaitu Jangka Pendek, Jangka Menengah dan Jangka Panjang. Strategi jangka Pendek merupakan strategi yang dilaksanakan pada tahun pertama setelah Pola Pengelolaan Sumber Daya Air ini ditetapkan. Strategi Jangka Menengah merupakan strategi yang dilaksanakan sampai rentang waktu 15 tahun kedepan. Strategi Jangka Panjang merupakan strategi yang dilaksanakan sampai rentang waktu 25 tahun kedepan. Dalam implementasinya nanti berbagai strategi tersebut akan dijabarkan kedalam berbagai program kegiatan yang disusun sesuai dengan kebutuhan nyata dan kondisi nyata yang dituangkan dalam Pola Pengelolaan sumber Daya air wilayah sungai Asahan. 5.2.1. Strategi Jangka Pendek ( 2006 – 2010) Strategi Jangka Pendek dalam Pola Pengelolaan SDA WS Asahan adalah sebagai berikut : 1. Kebijakan Pengelolaan Kualitas Air Danau Perlu diterapkan peraturan dan petunjuk pelaksanaan tentang penataan kawasan danau Toba, dengan terlebih dahulu membentuk tim teknis dan tim pelaksana yang terdiri dari instansi teknis pemerintah Provinsi Sumatera Utara terhadap peraturan Daerah Provinsi Daerah Tingkat I Sumatera Utara Nomor I tahun 1990, yang mengatur tentang penataan lingkungan hidup dan pernbangunan di kawasan Danau Toba meliputi Daerah Tangkapan Air dan Perairan Danau Toba. Tujuan peraturan ini untuk memelihara, mengendalikan dan meningkatkan mutu lingkungan hidup serta mengoptimasikan pembangunan yang berwawasan lingkungan dan berkesinambungan di kawasan Danau Toba Sasarannya adalah : a). Meningkatkan fungsi lindung terhadap, tanah, air, udara, flora dan fauna; b). Meningkatkan fungsi budidaya kepariwisataan, perindustrian, pertanian tanaman pangan, perikanan,peternakan, perkebunan, kehutanan, 5 - 9 3. Pembangunan sistem informasi SDA. 4. Pengelolaan sistem informasi SDA. PT. JASAPATRIA GUNATAMA
  • 323.
    Laporan Akhir PenyusunanPola Pengelolaan Sumber Daya Air Wilayah Sungai Asahan. perhubungan, pertambangan, pemukiman pedesaan dan pemukiman perkotaan; 2. Diperlukan adanya penyesuaian peraturan daerah tentang penetapan kawasan Danau Toba dengan Undang-Undang dan Peraturan tentang Otonomi Daerah. 3. Perlu disusun suatu pedoman teknis secara menyeluruh mengenai pengelolaan sumber daya alam dan lingkungan Kawasan Danau Toba, termasuk didalamnya Pedoman Teknis Pengelolan Kualitas Air Danau Toba, yang meliputi penetapan baku mutu perairan Danau Toba, pengendalian pencemaran, pemantauan kualitas air, dan sistem basis data Danau Toba. 4. Penanaman lahan sangat kritis di dalam kawasan hutan seperti : di kab Tobasa 2.419 ha ; di kab Samosir; 19.333 ha; kab Dairi 299 ha; di kab humbang hasundutan 5.2338 ha; Kab Taput 2.234 ha; di kab Simalungun 531ha; kab Asahan 7.453 ha. 5. Penanaman lahan sangat kritis di luar kawasan hutan seperti : di kab Tobasa 264 ha ; di kab Samosir; 248 ha; kab Dairi 26 ha; Tanah Karo 5 ha; kab humbang hasundutan 13 ha; Kab Taput 24 ha; di kab Simalungun 236 ha. 6. Menggalang kerjasama antar intansi untuk pemerintah dalam rangka mengatasi lahan kritis yang berada di dalam kawasan hutan, yaitu Kab Tobasa, Samosir, Taput, Humbang Hasundutan, Tanah Karo, Simalungun, Asahan dan Kota Tanjung Balai. Dengan demikian dapat diambil kebijakan terpadu dari ekosistem hulu (DTA D. Toba) dan ekosistem hilir (DAS Asahan, DAS Silau dan DAS Piasa) dalam rangka melestarikan sumberdaya air WS Asahan. 7. Penanaman sepanjang kiri kanan sungai selebar 200 m pada sub basin yang tingkat erosinya sangat berat dengan tanaman pokok/dominan Macadamia hildebrandii, yaitu pada DTA Danau Toba, sungai/aek Silang, sungai Bolon, sungai Bundolok, sungai asahan dan sungai Silau, serta sungai Piasa. 8. Melakukan reboisasi dan pengayaan (encichment planting) pada kawasan hutan Damtolu (kecmatan Sei Kepayang, Bandar Pulau dan Pulau rakyat). 9. Penyuluhan berbagai jenis metode trasering pada lahan berlereng 15-25 %, bagi penduduk yang lahannya termasuk DTA D. Toba di luar kawasan hutan 10. Menanam tanaman Macadamia hildebrandii pada tempat-tempat rawan 11. Penyuluhan terhadap penduduk yang melakukan aktivitas perikanan di danau toba. Penyadaran fungsi utama danau Toba perlu dingatkan pada 5 - 10 c). Meningkatkan disiplin penghuni. kebakaran. PT. JASAPATRIA GUNATAMA
  • 324.
    Laporan Akhir PenyusunanPola Pengelolaan Sumber Daya Air Wilayah Sungai Asahan. masyarakat. Oleh karena perlu penataan ruang untuk lokasi perikanan di danau Toba. 12. Pembangunan hutan rakyat dengan jenis tanaman keras produktif pada 13. Penataan bangunan dan lingkungan pada kawasan sepanjang sungai yang 14. Menetapkan kawasan di wilayah sungai yang perlu dikonservasikan dan 15. Pengendalian dan pengawasan perlindungan sempadan sungai, danau, dan 16. Mensinkronkan implementasi UU, PP, KPTS menteri Perda, SK Gub, SK Bupati, dalam pemberian ijin HTI, perkebunan, IUPHH, Pertambangan dan Konservasi. 17. Kali bersih/pengolahan limbah industri dan domestik secara indvidu atau 18. Pengelolaan sampah domestik secara terpadu. 19. Pengelolaan limbah industri secara terpadu. 20. Pengelolaan Limbah cair domestik secara terpadu. 21. Pengendalian dan pengawasan pembuangan limbah domestik, limbah non 22. Pemantauan, penyelidikan, pelanggaran, dan evaluasi kualitas air. 23. Sosialisasi dan pemerdayaan masyarakat sepanjang bantaran sungai. 24. Perlindungan sumber air, danau, dan mata air dalam rangka penyediaan air 25. Pengelolaan sungai, danau, mata air dan sumber daya air. 26. Penetapan zona pemanfaatan air. 27. Optimasi penggunaan air yang ada, yaitu dengan alokasi air secara real 28. Fasilitas pengusahaan air yang berlebih, antara lain untuk PLTA, Industri, dan 29. Penghijauan & Pemeliharaan tebing sungai. 30. Perlindungan tebing sungai. 31. Rehabilitasi bangunan bendungan. 32. Peningkatan peran serta masyarakat dalam pembangunan kehutanan, 33. Pemberdayaan dan Peningkatan ekonomi masyarakat sekitar hutan, 34. Pembentukan Unit Pelaksana Teknis Pengelola SDA WS yang secara struktural berada di bawah Dinas Permukiman dan Prasarana wilayah (atau dengan 5 - 11 lahan kurang produktif. pertumbuhannya cepat. dipelihara kelestariannya. mata air. terpusat. domestik dan industri. baku untuk keperluan air bersih. time. lainnya. perkebunan, HTI, dan IUPHH. sempadan sungai, danau dan mata air. PT. JASAPATRIA GUNATAMA
  • 325.
    Laporan Akhir PenyusunanPola Pengelolaan Sumber Daya Air Wilayah Sungai Asahan. nama lain) yang bertanggung jawab dalam pengelolaan SDA wilayah sungai. 35. Pembentukan Dewan SDA Provinsi/Kab./Kota dan Dewan SDA wilayah sungai. 36. Peningkatan kemampuan sumber daya manusia aparat dinas teknis yang 37. Peningkatan peran serta masyarakat dalam pengelolaan Lingkungan Hidup. 38. Penataan hukum dan kelembagaan dalam pengelolaan SDA dan LH. 39. Pembangunan sistem informasi SDA. 40. Pengelolaan sistem informasi SDA. 41. Menyebarluaskan informasi ke seluruh stakeholder (fungsi, tugas pokok dan tanggung jawab BPDAS), serta melibatkan BPDAS dalam proses perijinan usaha yang terkait dengan pemanfaatan lahan di DAS yang berdampak pada pelestarian. 42. Penyusunan nota kesepahaman dalam pengelolaan SDA wilayah sungai dan 5.2.2. Strategi Jangka Menengah ( 2011 – 2020) Strategi Jangka Menengah dalam Pola Pengelolaan SDA WS Asahan adalah sebagai berikut : 1. Untuk melaksanakan upaya Sumber daya alam dan lingkungan di DAS Asahan termasuk Danau Toba, diperlukan suatu pedoman pengelolaan kualitas air danau yang meliputi: a). Penetapan baku mutu air danau dan DAS Asahan. b). Pengendalian Pencemaran Air di Danau Toba dan DAS Asahan. c). Pemantauan kualitas air danau. d). Sistem basis data kualitas air.Danau Toba dan DAS Asahan. a). Identifikasi sumber dan bahan pencemaran pada DTA danau dan DAS b). Pemetaan lokasi dan beban pencemaran pada DTA danau dan DAS c). Perhitungan potensi beban pencemaran yang masuk kedalarn danau d). Persyaratan Baku Mutu Limbah Cair (kadar dan beban). e). Petunjuk teknis pengolahan limbah dan sistem penyalurannya. f). Pengawasan dan pemantauan sumber pencemaran yang masuk ke 5 - 12 bertanggung jawab dalam pengelolaan SDA dan Kehutanan. forum koordinasi. 2. Pedoman pengendalian pencemanan air meliputi: Asahan. Asahan. dan DAS Asahan. danau dan DAS Asahan PT. JASAPATRIA GUNATAMA
  • 326.
    Laporan Akhir PenyusunanPola Pengelolaan Sumber Daya Air Wilayah Sungai Asahan. 3. Baku Mutu Air Danau perlu ditetapkan untuk menjamin pemanfaatan multifungsi air danau serta mempertahan kondisi oligotrofik danau. Oleh karena itu Baku Mutu Air Danau disusun berdasarkan: a). Kriteria mutu air kelas I pada Peraturan Pemerintah No.82 Tahun 2001 b). Kriteria fisik, kimia dan biologi untuk mempertahankan kondisi oligotrofik danau, antara lain: kejernihan, khlorofil-a, produktifitas primer, indek keanekaragaman, identifikasi phytoplankton, dII. 4. Dalam rangka globalisasi, danau-danau di Indonesia perlu masuk dalam jaringan organisasi danau-danau di dunia. Oleh karena itu sistem basis data kualitas air dan informasi danau perlu disusun dengan menggunakan sistem tabulasi atau spreadsheet mengacu kepada sistem yang telah dikembangkan oleh International Lake Environmental Comittee (ILEC). Struktur penyimpanan data dan informasi danau ini meliputi: a). Gambaran umum danau (nama, lokasi, dimensi fisik, geografi/iklim, 5. Pemantauan kualitas air danau diperlukan untuk mengetahui perubahan mutu air yang terjadi pada air danau secara berkesinambungan. Oleh karena itu diperlukan cara pemantauan yang standar agar perubahan kualitas air yang terjadi dapat diketahui secara akurat. Beberapa petunjuk teknis yang diperlukan dalam pemantauan kualitas air danau adalah: a). Pengambilan contoh air danau. b). Penguiian kualitas air danau. c). Penilaian mutu air danau. 6. Penanaman lahan kritis di dalam kawasan hutan seperti : di kab Tobasa 12.301 ha ; di kab Samosir; 28.627 ha; kab Dairi 3.034 ha; di kab humbang hasundutan 4.866 ha; Kab Taput 9.371 ha; di kab Simalungun 6.047 ha; kab Asahan 9.32 ha. 7. Penanaman lahan kritis di luar kawasan hutan seperti : di kab Tobasa 414 ha ; di kab Samosir; 21947 ha; kab Dairi 73 ha; Tanah Karo 94 ha; kab humbang hasundutan 4.892 ha; Kab Taput 52 ha; di kab Simalungun 4.320 ha. 8. Untuk mengatasi lahan kritis yang berada di luar kawasan hutan/ lahan mayarakat / hak adat / ulayat. Perlu digalang kerjasama dengan tokoh-tokoh masyarakat, adat, punguan marga, tokoh agama pada 7 kabupaten dan satu kota sekitar WS Asahan. 5 - 13 tentang Pengelolaan Kualitas Air dan pengendalian Pencemaran Air. Kualitas air, dll). b). Sosial ekonomi ( kependudukan, mata pencaharian, dll). c). Lingkungan (pemanfaatan, tata guna lahan, dll). PT. JASAPATRIA GUNATAMA
  • 327.
    Laporan Akhir PenyusunanPola Pengelolaan Sumber Daya Air Wilayah Sungai Asahan. 9. Penanaman sepanjang kiri kanan sungai selebar 200 m pada sub basin yang tingkat erosinya termasuk sedang sampai berat dengan tanaman pokok/dominan Macadamia hildebrandii, yaitu pada 23 sungai yang mengalir ke danau toba (jenis sungai dan bobot erosi). 10. Mencari mata pencaharian alternatif bagi penduduk melakukan usaha tani 11. Penyuluhan penduduk yang memiliki lahan diluar kawasan hutan negara, tetapi merupakan DTA. Danau Toba tentang berbagai cara pergiliran tanaman pada lahan berlereng 25-40 % 12. Penyuluhan akan bahaya kebakaran bagi peternak yang membakar lahan 13. Penyusunan zonasi peruntukan lokasi untuk berbagai kepentingan di danau 14. Pembangunan hutan rakyat dengan jenis tanaman keras produktif pada 15. Penataan bangunan dan lingkungan pada kawasan sepanjang sungai yang 16. Menetapkan kawasan di wilayah sungai yang perlu dikonservasikan dan 17. Pengendalian dan pengawasan perlindungan sempadan sungai, danau, dan 18. Mensinkronkan implementasi UU, PP, KPTS menteri Perda, SK Gub, SK Bupati, dalam pemberian ijin HTI, perkebunan, IUPHH, Pertambangan dan Konservasi. 19. Kali bersih/pengolahan limbah industri dan domestik secara indvidu atau 20. Pengelolaan sampah domestik secara terpadu. 21. Pengelolaan limbah industri secara terpadu. 22. Pengelolaan Limbah cair domestik secara terpadu. 23. Pengendalian dan pengawasan pembuangan limbah domestik, limbah non 24. Pemantauan, penyelidikan, pelanggaran, dan evaluasi kualitas air. 25. Sosialisasi dan pemerdayaan masyarakat sepanjang bantaran sungai. 26. Perlindungan sumber air, danau, dan mata air dalam rangka penyediaan air 27. Pengelolaan sungai, danau, mata air dan sumber daya air. 28. Fasilitas pengusahaan air yang berlebih, antara lain untuk PLTA, Industri, dan 5 - 14 berupa enclave pada kawasan hutan lindung (kawasan konservasi). dengan tujuan memperoleh rumput segar bagi ternaknya. Toba lahan kurang produktif. pertumbuhannya cepat. dipelihara kelestariannya. mata air. terpusat. domestik dan industri. baku untuk keperluan air bersih. lainnya. 29. Penghijauan & Pemeliharaan tebing sungai. PT. JASAPATRIA GUNATAMA
  • 328.
    Laporan Akhir PenyusunanPola Pengelolaan Sumber Daya Air Wilayah Sungai Asahan. 30. Perlindungan tebing sungai. 31. Rehabilitasi bangunan bendungan. 32. Peningkatan peran serta masyarakat dalam pembangunan kehutanan, 33. Pemberdayaan dan Peningkatan ekonomi masyarakat sekitar hutan, 34. Pembentukan Unit Pelaksana Teknis Pengelola SDA WS yang secara struktural berada di bawah Dinas Permukiman dan Prasarana wilayah (atau dengan nama lain) yang bertanggung jawab dalam pengelolaan SDA wilayah sungai. 35. Pembentukan Dewan SDA Provinsi/Kab./Kota dan Dewan SDA wilayah sungai. 36. Peningkatan kemampuan sumber daya manusia aparat dinas teknis yang 37. Peningkatan peran serta masyarakat dalam pengelolaan Lingkungan Hidup. 38. Penataan hukum dan kelembagaan dalam pengelolaan SDA dan LH. 39. Pembangunan sistem informasi SDA. 40. Pengelolaan sistem informasi SDA. 41. Menyebarluaskan informasi ke seluruh stakeholder (fungsi, tugas pokok dan tanggung jawab BPDAS), serta melibatkan BPDAS dalam proses perijinan usaha yang terkait dengan pemanfaatan lahan di DAS yang berdampak pada pelestarian. 42. Penyusunan nota kesepahaman dalam pengelolaan SDA wilayah sungai dan 5.2.3. Strategi Jangka Panjang ( 2021 – 2030) Strategi Jangka Panjang dalam Pola Pengelolaan SDA WS Asahan adalah sebagai berikut : 1. Pembuatan IPAL penduduk sekitar DAS Asahan dan Danau Toba 2. Pembuatan IPAL Industri, Peternakan sekitar DAS Asahan dan Danau Toba Pembangunan hutan rakyat dengan jenis tanaman keras produktif pada lahan kurang produktif. 3. Penanaman lahan agak kritis di dalam kawasan hutan seperti : di kab Tobasa 57.794 ha ; di kab Samosir 43.689 ha; kab Dairi 8.428 ha; di kab humbang hasundutan 754 ha; Kab Taput 2.207 ha; di kab Simalungun 12.598 ha; kab Asahan 7.991 ha. 4. Penanaman lahan agak kritis di luar kawasan hutan seperti : di kab Tobasa 27.735 ha ; di kab Samosir 4.376 ha; kab humbang hasundutan 82 ha; Kab 5 - 15 perkebunan, HTI, dan IUPHH. sempadan sungai, danau dan mata air. bertanggung jawab dalam pengelolaan SDA dan Kehutanan. forum koordinasi. PT. JASAPATRIA GUNATAMA
  • 329.
    Laporan Akhir PenyusunanPola Pengelolaan Sumber Daya Air Wilayah Sungai Asahan. Taput 1.062 ha; di kab Simalungun 1.368 ha; kab Asahan 175.214 ha; kab Tanjung Balai 7.995 ha. 5. Membuat rencana dan program comunity development, yaitu suatu program peningkatan peran serta masyarakat dalam pelestarian/konservasi WS Asahan (baik ekosistem hulu/DTA D. Toba maupun ekosistem hilir / DAS Asahan, Silau dan Piasa) secara konsisten dan berkesinambungan. Hal ini dapat dilakukan jika institusi pemerintah dan tokoh-tokoh masyarakat sudah satu persepsi. 6. Menyusun perda tentang sempadan sungai, dalam rangka mengantisipasi 7. Melakukan resetlement penduduk dari kawasan konservasi. Hal ini dilakukan 8. Membangun kelembagaan yang bergerak di bidang konservasi tanah dan air dalam rangka pelestarian SDA WS sungai asahan yang difasilitasi pemerintah. 9. Membuat tata ruang dan perda tentang lokasi penggembalaan ternak. 10. Penyusunan perda, melibatkan kabupaten terkait dengan perairan danau 11. Pemanfaatan lahan tidur dan terlantar disepanjang wilayah sungai sebagai 12. Penataan bangunan dan lingkungan pada kawasan sepanjang sungai yang 13. Menetapkan kawasan di wilayah sungai yang perlu dikonservasikan dan 14. Reboisasi dan perlindungan hutan. 15. Penghijauan lahan kritis dan penutupan lahan terbuka/semak belukar. 16. Pengendalian dan pengawasan perlindungan sempadan sungai, danau, dan 17. Tidak memberi ijin usaha HTI, IUPHH, Perkebunan dan industri di hulu sungai, 18. Singkronisasi RTRW di wilayah perbatasan antar Provinsi, Kabupaten dan Kota. 19. Mensinkronkan impelementasi UU, PP, KPTS menteri Perda, SK Gub, SK Bupati, dalam pemberian ijin HTI, perkebunan, IUPHH, Pertambangan dan Konservasi. 20. Kali bersih/pengolahan limbah industri dan domestik secara indvidu atau 5 - 16 perkembangan pemukiman di sempadan sungai. setelah ada jalan keluar peningkatan pendapatan alternatif. Toba. lahan produktif. pertumbuhannya cepat. dipelihara kelestariannya. mata air. sub basin atau sub DAS. terpusat. 21. Pengelolaan sampah domestik secara terpadu. 22. Pengelolaan limbah industri secara terpadu. 23. Pengelolaan limbah cair domestik secara terpadu. PT. JASAPATRIA GUNATAMA
  • 330.
    Laporan Akhir PenyusunanPola Pengelolaan Sumber Daya Air Wilayah Sungai Asahan. 24. Pengendalian dan pengawasan pembuangan limbah domestik, non 25. Audit lingkungan. 26. Pemantauan, penyelidikan , pelanggaran, dan evaluasi kualitas. 27. Sosialisasi dan pemerdayaan masyrakat sepanjang bantaran sungai. 28. Perlindungan sumber air, danau, dan mata air dalam rangka penyediaan air 29. Pengelolaan sungai, danau, mata air dan sumber daya air. 30. Pengembangan kelistrikan tenaga air. 31. Pengembangan daerah irigasi. 32. Fasilitas pengusahaan air yang berlebih, antara lain untuk PLTA, Industri, dan 33. Penghijauan & Pemeliharaan tebing sungai. 34. Pengembangan dan pembangunan bendungan. 35. Pengelolaan bendungan, 36. Perlindungan tebing sungai. 37. Pembangunan kolam/rawa retensi banjir. 38. Rehabilitasi bangunan bendungan. 39. Pengerukan sedimen sungai. 40. Rehabilitasi konstruksi tebing sungai. 41. Rehabilitasi bangunan bendungan. 42. Peningkatan peran serta masyarakat dalam pembangunan kehutanan, 43. Pemberdayaan dan Peningkatan ekonomi masyarakat sekitar hutan, 44. Pembentukan Unit Pelaksana Teknis Pengelola SDA Wilayah Sungai yang secara struktural berada di bawah Dinas Permukiman dan Prasarana wilayah (atau dengan nama lain) yang bertanggung jawab dalam pengelolaan SDA wilayah sungai. 45. Pembentukan Dewan SDA Provinsi/Kab./Kota dan Dewan SDA wilayah sungai. 46. Peningkatan kemampuan sumber daya manusia aparat dinas teknis yang 47. Peningkatan peran serta masyarakat dalam pengelolaan Lingkungan Hidup. 48. Penataan hukum dan kelembagaan dalam pengelolaan SDA dan LH. 49. Pengelolaan sistem informasi SDA. 5 - 17 domestik dan industri. baku untuk keperluan air bersih. lainnya. perkebunan, HTI, dan IUPHH. sempadan sungai, danau dan mata air. bertanggung jawab dalam pengelolaan SDA dan Kehutanan. PT. JASAPATRIA GUNATAMA
  • 331.
    Laporan Akhir PenyusunanPola Pengelolaan Sumber Daya Air Wilayah Sungai Asahan. 5.3. Konsep Rancangan Pola Pengelolaan Sumber Daya Air Wilayah Berdasarkan uraian tersebut di atas dan dalam rangka pengelolaan sumber daya air Wilayah Sungai Asahan yang lestari, berwawasan lingkungan dan berkelanjutan bagi kesejahteraan masyarakat yang bermukim di wilayah tersebut, maka perlu dibuat suatu pedoman yang menjadi acuan bagi seluruh pihak yang berkepentingan dalam mengatasi permasalahan yang dihadapi yang berkaitan dengan pengelolaan sumber daya air di Wilayah Sungai Asahan. Penyusunan konsep Rancangan Pola Pengelolaan Sumber Daya Air Wilayah Sungai Asahan yang mengacu pada ketentuan kebijakan yang tertuang dalam Undang-undang No. 7 Tahun 2004. Adapun rumusan konsep rancangan Pola Pengelolaan Sumber Daya Air Wilayah Sungai Asahan disusun secara terpisah dalam bentuk lampiran khusus. 5 - 18 Sungai Asahan PT. JASAPATRIA GUNATAMA
  • 332.
    Laporan Akhir PenyusunanPola Pengelolaan Sumber Daya Air Wilayah Sungai Asahan. 6 - 1 PT. JASAPATRIA GUNATAMA BAB –– VI KESIMPULAN DAN REKOMENDASI Berdasarkan hasil analisis serta kajian pada BAB IV, V dan VI tersebut di atas serta hasil rumusan pada Pertemuan Konsultasi Masyarakat (PKM) 1 telah diselenggarakan beberapa waktu yang lalu, maka dapat dirumuskan kesimpulan serta rekomendasi sebagai berikut : 6.1. KESIMPULAN 6.1.1. Aspek Tata Ruang 1. Dalam mewujudkan pengelolaan sumber daya air di wilayah sungai lintas provinsi/kabupaten/kota yang lestari, berwawasan lingkungan dan berkesinambungan perlu adanya keterpaduan dan sinkronisasi dalam penataan ruang di wilayah perbatasan. 2. Diperlukan suatu kesepakatan, keterpaduan dan kesinambungan dalam pengelolaan sumber daya air yang berbasis wilayah sungai. 3. Perubahan pemanfaatan fungsi ruang di daerah tangkapan air WS Asahan telah semakin memprihatinkan, hal ini telah mengakibatkan menurunnya kualitas air, meningkatnya pencemaran air sungai, tingginya laju erosi dan sedimentasi yang menyebabkan terjadinya bencana banjir dan pendangkalan sungai, kekeringan pada musim kemarau serta menurunnya kualitas lingkungan keairan, Kebakaran akibat pembukaan lahan perkebunan, HTI, perambahan hutan dan aktivitas lainnya yang tidak memperhatikan daya dukung lingkungannya. 4. Adanya konflik kepentingan antar sektor dalam pemanfaatan lahan sehingga pelaksanaan di lapangan tidak konsisten dengan rencana tata ruang,
  • 333.
    Laporan Akhir PenyusunanPola Pengelolaan Sumber Daya Air Wilayah Sungai Asahan. 6.1.2. Aspek Sosial Ekonomi Berdasarkan hasil analisis trend perkembangan dan proyeksi pertumbuhan penduduk, kebutuhan pangan, potensi ekonomi di Wilayah Sungai Asahan sampai tahun 2030, dapat disimpulkan hal-hal sebagai berikut : 1. Mata pencaharian sebagian besar penduduk pada sektor pertanian, sehingga ketergantungan penduduk terhadap sumber daya alam dan ketersediaan air baku sangat besar. 2. Semakin berkembangnya industri pengolahan hasil pertanian, perkebunan dan hasil hutan akan berdampak pada semakin meningkatnya kebutuhan air untuk keperluan industri termasuk kebutuhan air bersih untuk karyawannya 3. Hasil proyeksi Konsumsi listrik pada tahun 2006 berjumlah 204,117 dan pada 4. Jumlah pelanggan PAM diproyeksikan akan menjadi 167.131 Unit pada tahun 2006 dan Tahun 2030 menjadi 50.391 Unit, kebutuhan air bersih pada tahun 2006 berjumlah 18.585.422 m3 dan trendnya meningkat dan diproyeksikan pada tahun 2030 mencapai 152.650.929 m3. 5. Jumlah wisatawan yang berkunjung ke Danau Toba pada tahun 2006 diproyeksikan akan menjadi 26.463 jiwa yang terdiri dari 76.96% wisnu dan 23.04% wisman. 6.1.3. Aspek Konservasi Berdasarkan analisis biofisik dan sosial ekonomi pada wilayah Sungai Asahan, dapat dikemukakan beberapa kesimpulan, antara lain: 1. Pada ekosistem bagian hilir atau DTA Danau Toba, banyak sungai kecil-kecil yang termasuk daerah tangkapan air (DTA) danau Toba. Sungai tergolong besar ada 26 sungai, 18 diantaranya mengeliligi danau Toba dan 8 lainnya dikelilingi danau Toba atau berada di Pulau samosir. Erosi eksisting pada tahun 2006 pada ke 26 sungai tersebut termasuk rendah sampai berat dengan rata-rata sedang. Erosi terbesar terdapat pada sungai/aek Bolon dan Aek Silang. Hasil prediksi memperlihatkan pada tahun 2010 erosi pada ke 26 sunagi termasuk sedang sampai sangat berat dengan rata-rata berat. Pada tahun 2015 dan 2030 hasil prediksi memperlihatkan pada semua sungainya erosi tergolong sangat berat. 2. Pada ekosistem bagian hilir, yaitu pada DAS Asahan, DAS Silau dan DAS Piasa, erosi eksisting tahun 2006 termasuk berat sampai sangat berat. Erosi paling berat adalah di DAS Asahan, disusul DAS Silau dan DAS Piasa. Mulai tahun 6 - 2 tahun 2030 diproyeksikan defisit akan meningkat menjadi 13373,256 MWH. PT. JASAPATRIA GUNATAMA
  • 334.
    Laporan Akhir PenyusunanPola Pengelolaan Sumber Daya Air Wilayah Sungai Asahan. 2010, pada ketiga sub DAS tersebut erosi termasuk besar sampai sangat besar. 3. Erosi dapat dikurangi dengan berbagai pola konservasi antara lain, pola rehabilitasi, pengayaan penghijauan, agroforestri, aneka usaha kehutanan, alley cropping, teras, hutan rakyat. 4. Pendekatan teknis vegetatif saja tidak memadai untuk menangani jumlah lahan kritis, tetapi harus melibatkan peran serta aktif masyarakat. Untuk itu perlu digali keinginan penduduk yang termasuk daerah tangkapan WS Asahan dan ditampung dalam program community development yang konsisten serta berkesinambungan. 5. Pendekatan vegetatif pada DTA Danau Toba disarankan dengan menggunakan tanaman Macadamia hildebrandii sebagai tanaman pokok atau dominan. 6. Pada DAS Asahan lahan kritis paling luas justru berada pada kawasan hutan, dibandingkan dengan lahan kritis di luar kawasan hutan. Hal ini mengindikasikan betapa rusaknya kondisi pentupan lahan pada ekosistem bagian hilir, yaitu pada DAS Asahan, DAS Silau dan DAS Piasa. 7. Rehabilitasi dan pengayaan tanaman di kawasan hutan Damtolu perlu dilakukan dengan segera, mengingat kawasan ini sangat besar fungsinya untuk menjaga kelestarian DAS Silau. 8. Pada lereng > 30 % di DTA Danau Toba, seperti di Muara, Aek Nauli dan Balige perlu dilakukan pergiliran tanaman, antara tanaman setahun dengan tanaman daun lebar untuk mengurangi erosi dan longsor. Tanaman daun lebar yang dianjurkan adalah tanaman makadame. 6.1.4. Aspek Kualitas Air Berdasarkan hasil analisis terhadap kualitas air Sungai Asahan,diperoleh kesimpulan sebagai berikut : 1. Secara umum kualitas perairan Danau Toba masih cukup baik dan tingkat trofik danau masih tergolong oligotrofik, dengan kadar unsur hara dan nutrien rendah. Kadar Oksigen terlarurt masih dapat terdeksi sampai dasar danau dengan kedalaman 200 m - 500 m. Kecerahan air sangat tinggi mencapai 15 m - 50 m. Indek keanekaragaman masih tinggi dan didominasi oleh spesies Diatomea. Keadaan ini tidak banyak berubah dari pengukuran sepuluh tahun yang lalu (1992). Namun demikian terlihat adanya peningkatan kadar nutrisi pada daerah permukiman/hotel, daerah Keramba Jala Apung (KJA), dan outlet pembuangan limbah ternak. 6 - 3 PT. JASAPATRIA GUNATAMA
  • 335.
    Laporan Akhir PenyusunanPola Pengelolaan Sumber Daya Air Wilayah Sungai Asahan. 2. Kualltas air Danau Toba di sekitar permukiman dan Keramba Jala Apung (KJA) menunjukkan kadar nutrien (senyawa N dan P) yang cukup tinggi, dan melebihi batas limit pencegahan terjadinya eutrofikasi. Sebagai dampaknya terlihat pertumbuhan eceng gondok yang cukup subur pada lokasi-lokasi masuknya limbah di sekitar permukiman/hotel, KJA dan outlet peternakan. 3. Sistem pembuangan limbah tersebut telah menyimpang dari peraturan pemerintah daerah propinsi Sumatera Utara No. I tahun 1990 tentang penataan kawasan Danau Toba, yang antara lain melarang pembuangan limbah ke dalam Danau Toba. 4. Untuk menjamin terjaganya keseimbangan ekosistem perairan serta multifungsi pemanfaatan air Danau Toba, maka perlu dipertahankan kondisi oligotrofik Danau Toba dengan cara pengendalian bahan-bahan pencemaran yang masuk kedalam danau, baik melalui saluran (point sources) maupun yang merembes secara tersebar (non point sources). 6.1.5. Aspek Pengembangan Sumber Daya Air Dari hasil simulasi DSS-Ribasim untuk kasus dasar 2006, 2021, 2031 dan masing-masing a). Simulasi untuk mengkaji potensi sumber daya air dan pemenuhan kebutuhan air, yang merupakan suatu hal yang lazim dilakukan pada setiap pekerjaan Pola Pengelolaan Sumber Daya Air. b). Khususnya untuk Wilayah Sungai Asahan dimana termasuk Danau Toba dengan fungsinya yang sangat strategis dalam memasok daya listrik industri Inalum dan untuk menjaga penurunan muka air, maka dilakukan simulasi operasi waduk dalam menentukan outflow yang paling optimal. 2. Hasil simulasi model DSS-Ribasim untuk kondisi kebutuhan air saat ini (tahun 2006) menunjukkan bahwa ternyata semua kebutuhan air masih dapat dipenuhi secara utuh atau 100 persen. Hal ini sesuai dengan kenyataan bahwa pada saat ini tidak ada permasalahan dalam hal pemenuhan kebutuhan air. 3. Dari simulasi ini terungkap bahwa jumlah potensi sumber daya air di WS Asahan adalah sekitar 8,2 milyar meter kubik per-tahun, dimana 37 persen diantaranya atau sekitar 3 milyar meter kubik per-tahun merupakan air masuk (inflow) ke Danau Toba. 4. Data sejak tahun 2000 menunjukkan bahwa outflow rata-rata dari danau adalah sekitar 100 m3/s, dan terjadi penurunan muka air danau. Oleh karena 6 - 4 upaya, maka dapat disimpulkan beberapa hal sebagai berikut: 1. Pada studi ini telah dilakukan dua jenis simulasi DSS-Ribasim, yaitu: PT. JASAPATRIA GUNATAMA
  • 336.
    Laporan Akhir PenyusunanPola Pengelolaan Sumber Daya Air Wilayah Sungai Asahan. itu simulasi dilakukan dengan outflow yang bervariasi antara 70 m3/s sampai dengan 100 m3/s. 5. Parameter yang digunakan sebagai indikator kinerja pengoperasian danau adalah besarnya defisit; realisasi target outflow (atau prosentase suksesnya outflow dipenuhi); dan prosentase muka air waduk tetap berada diatas 902,5 yang merupakan syarat agar PLTA tetap dapat beroperasi. 6. Ternyata agar muka air danau selalu berada diatas elevasi 902,5 meter, maka air keluar danau (outflow) yang ditargetkan adalah 75 m3/s. Jika terpaksa, maka outflow tersebut masih dapat ditingkatkan sampai ke 90 m3/s, sebab pada tingkat ini realisasi outflow masih diatas 90%. Akan tetapi pada target outflow sebesar 100 m3/s, kegagalan pemenuhan target maupun kondisi muka air yang di bawah 902,5 meter terjadi sudah lebih besar dari 10%, yang berarti sudah tidak dapat ditolerir lagi dengan tingkat keandalan 90%. 6 - 5 Target Outflow (m3/s) Realisasi Outflow PT. JASAPATRIA GUNATAMA (%) Defisit (m3/s) Prosentase diatas 902.5 m 70 100.00 0.00 100.00 75 100.00 0.00 100.00 80 99.80 0.47 98.98 90 96.90 1.83 96.94 100 88.40 6.78 89.12 6.1.6. Aspek Pengendalian Banjir Berdasarkan analisis dan hasil simulasi yang telah dilakukan, maka dapat disimpulkan beberapa hal sebagai berikut : 1. Banjir yang terjadi di WS Asahan disebabkan oleh beberapa faktor, yaitu : a). Penyempitan dibeberapa ruas sungai/kapasitas saluran sungai yang kecil karena sedimentasi. b). Sungai yang berbelok-belok. c). Tebing sungai rendah di bagian hilir sungai asahan. d). Landaian sungai yang kecil pada daerah hilir sampai muara sungai asahan. e). Pengaruh pasang surut air laut. f). Perubahan tata guna lahan yang mengakibatkan koefisien aliran makin meningkat di anak sungai asahan.
  • 337.
    Laporan Akhir PenyusunanPola Pengelolaan Sumber Daya Air Wilayah Sungai Asahan. 2. Berdasarkan tahapan penanganan banjir yang diuraikan pada di atas, maka upaya tindakan secara struktural yang dapat dilakukan adalah sebagai berikut : a). Jangka pendek i) Melanjutkan program pengerukan, pembuatan tanggul banjir, revetment, parapet well di sungai asahan bagian hilir, sungai silau, sungai lebah . i) Pembangunan bendungan pengendali banjir di sebelah hulu. ii) Penghijauan pada kawasan yang telah mengalami perubahan tata 3. Upaya penanganan secara fisik/struktural tidak akan optimal, apabila tidak didukung dengan upaya penanganan secara non struktural. Upaya non struktural yang dapat diidentifikasi selama studi ini, dan dirasa sangat efektif apabila dapat dilaksanakan dalam upaya pengendalian banjir di WS. Asahan. Upaya non struktural tersebut antara lain : 6.2. REKOMENDASI 1. Perlu diterapkan peraturan dan petunjuk pelaksanaan tentang penataan kawasan danau Toba, dengan terlebih dahulu membentuk tim teknis dan tim pelaksana yang terdiri dari instansi teknis pemerintah Propinsi Sumatera Utara terhadap peraturan Daerah Propinsi Daerah Tingkat I Sumatera Utara Nomor I tahun 1990, yang mengatur tentang penataan lingkungan hidup dan pernbangunan di kawasan Danau Toba meliputi Daerah Tangkapan Air dan Perairan Danau Toba. 2. Baku Mutu Air Danau perlu ditetapkan untuk menjamin pemanfaatan multifungsi air danau serta mempertahan kondisi oligotrofik danau. Oleh karena itu Baku Mutu Air Danau disusun berdasarkan : a). Kriteria mutu air kelas I pada Peraturan Pemerintah No.82 Tahun 2001 6 - 6 ii) Normalisasi sungai pada ruas yang meandering. b). Jangka menengah/panjang guna lahan yang tidak terkendali. iii) Pembangunan retarding basin. i) Penurunan laju sedimentasi. ii) Perbaikan fungsi daerah hulu, untuk dijadikan daerah resapan air. tentang Pengelolaan Kualitas Air dan pengendalian Pencemaran Air. PT. JASAPATRIA GUNATAMA
  • 338.
    Laporan Akhir PenyusunanPola Pengelolaan Sumber Daya Air Wilayah Sungai Asahan. b). Kriteria fisik, kimia dan biologi untuk mempertahankan kondisi oligotrofik danau, antara lain: kejernihan, khlorofil-a, produktifitas primer, indek keanekaragaman, identifikasi phytoplankton, dII 3. Secara umum kualitas perairan Danau Toba masih cukup baik dan tingkat trofik danau masih tergolong oligotrofik, dengan kadar unsur hara dan nutrien rendah. Kadar Oksigen terlarurt masih dapat terdeksi sampai dasar danau dengan kedalaman 200 m - 500 m. Kecerahan air sangat tinggi mencapai 15 m - 50 m. Indek keanekaragaman masih tinggi dan didominasi oleh spesies Diatomea. Keadaan ini tidak banyak berubah dari pengukuran sepuluh tahun yang lalu (1992). Namun demikian terlihat adanya peningkatan kadar nutrisi pada daerah permukiman/hotel, daerah Keramba Jala Apung (KJA), dan outlet pembuangan limbah ternak. 4. Kualltas air Danau Toba di sekitar permukiman dan Keramba Jala Apung (KJA) menunjukkan kadar nutrien (senyawa N dan P) yang cukup tinggi, dan melebihi batas limit pencegahan terjadinya eutrofikasi. Sebagai dampaknya terlihat pertumbuhan eceng gondok yang cukup subur pada lokasi-lokasi masuknya limbah di sekitar permukiman/hotel, KJA dan outlet peternakan Perlu dilakukan upaya-upaya tindakan pengendalian yang efektif dan pencegahan pembuangan limbah padat dan cair langsung ke Danau. 5. Perlu dilakukan audit lingkungan secara komprehensif baik secara biogeofisik maupun sosial budaya dan ekonomi sebagai bahan pertimbangan dalam pengambilan keputusan kebijakan yang terkait dengan pengelolaan sumber daya air di wilayah sungai. 6. Pentingnya keterpaduan dalam pengelolaan sumber daya air wilayah sungai perlu disosialisasikan oleh Pemerintah, Pemerintah Provinsi/Kabupaten/Kota kepada masyarakat di sepanjang wilayah sungai serta stakeholder lainnya yang berkepentingan dan terkait dengan pengelolaan sumber daya air. 7. Untuk mengatasi defisit beras yang diproyeksikan akan terjadi di Wilayah Sungai Asahan pada tahun 2030, maka perlu dikembangkan daerah irigasi baru sebelum tahun 2029, serta perlu dilakukan penyuluhan dan peningkatan teknologi budi daya sawah untuk meningkatkan produksi padi. 8. Untuk mengatasi defisit listrik pada tahun 2011, maka pemerintah perlu membangun dan mengembangkan bendungan selain untuk pembangkit listrik tenaga air, juga memasok air baku untuk pertanian, serta air bersih untuk keperluan domestik dan industri. 6 - 7 PT. JASAPATRIA GUNATAMA
  • 339.
    Laporan Akhir PenyusunanPola Pengelolaan Sumber Daya Air Wilayah Sungai Asahan. 9. Dalam mengatasi jumlah limbah cair RKI yang terus meningkat dari tahun ke tahun dengan kuantitas yang banyak dan memilki potensi untuk mencemari WS Asahan, maka perlu pengolahan limbah, yaitu : a). Air Limbah Rumah Tangga dan Perkotaan, dengan alternatif pengolahan : i) Untuk permukiman dengan kepadatan penduduk yang tinggi menggunakan ”Off Site System”, yaitu dengan menggunakan jaringan perpipaan air limbah untuk menampung air limbah dari setiap sumber pencemar, selanjutnya disalurkan dan diolah di IPAL terpusat; ii) Untuk areal permukiman terpencar dilakukan secara komunal di daerah bersangkutan, sehingga jaringan perpipaan lebih sederhana dan kapasitas IPAL terpusat bisa lebih kecil; iii) Untuk permukiman yang terpisah dengan pertimbangan daya dukung lahan masih memadai dapat diolah secara individu dengan tangki septik untuk tinjanya, tetapi untuk grey water ( air bekas mandi, cuci dan dapur) dapat diolah dengan konsep ekoteknologi yang menggunakan tanaman ( wetland system) atau Echo Garden yang dapat menyerap unsur pencemar, selanjutnya effluent Echo Garden dapat dibuang ke badan air. i) Harus diolah sebelum dibuang ke badan air, ini sesuai Ps.38 ayat (2) butir (a) dari PP 82/2001 (”Pengelolaan Kualitas Air dan Pengendalian Pencemaran Air”), tentang kewajiban untuk mengolah limbah dari industri. Alternatif pengolahan, terdiri dari : (1) Dengan pengolahan individu di masing masing industri (2) Untuk areal industri yang memiliki limbah sejenis dan terkumpul dalam suatu area dapat dilakukan Pengolahan Terpusat , dimana setiap industri biasanya diwajibabkan melakukan Pra Pengolahan, sehingga limbah cair yang disalurkan ke jaringan pengumpul limbah memiliki mutu tertentu sesuai dengan ketentuan yang diberikan dari Badan Pengelola, selanjutnya disalurkan dan diolah di IPAL terpusat; ii) Limbah industri harus dipantau secara kontinyu, sesuai dengan Ps.38 ayat (2) butir (e) : dari PP 82/20012001 (”Pengelolaan Kualitas Air dan Pengendalian Pencemaran Air”),tentang Persyaratan melakukan pemantauan mutu dan debit air limbah; c). Menerapkan Aspek Hukum yaitu sangsi dan penghargaan bagi industri 6 - 8 b). Air Limbah Industri, yang belum dan telah memenuhi Ketentuan Baku Mutu Limbah Cair. PT. JASAPATRIA GUNATAMA
  • 340.
    Laporan Akhir PenyusunanPola Pengelolaan Sumber Daya Air Wilayah Sungai Asahan. 10. Meningkatkan kemampuan lembaga pengelolaan sumber daya air (capacity building) serta meningkatkan tingkat kesadaran serta peran serta masyarakat, swasta dan LSM dalam upaya memelihara dan melindungi sempadan sungai. 11. Upaya-upaya konservasi yang perlu segera dilakukan di WS Asahan adalah sebagai berikut : a). Pada DTA Toba perlu diprioritaskan program penangulangan lahan kritis yang berada di dalam kawasan hutan, yaitu: (a) Pada kabupaten Tobasa, yaitu pada kecamatan Lumban Julu, Silaen dan Balige, (b) pada kabupaten Samosir, yaitu pada kecamatan Harian Boho, Pangururan dan simanindo; (c) pada kabupaten Dairi, yaitu pada kecamatan Sumbul dan Parbuluan; (d) pada kabupaten Tanah Karo, yaitu pada kecamatan Tiga Panah; (e) pada kabupaten Humbang Hasundutan, yaitu pada kecamatan Dolok Sanggul dan Lintong Nihuta, (f) pada kabupaten Tapanuli Utara, yaitu pada kecamatan Muara; (g) pada kabupaten Simalungun, yaitu pada kecamatan Girsang Sipangan Bolon, Sidamanik, Purba dan silima Kuta. b). Untuk lahan kritis yang terdapat di luar kawasan hutan atau lahan milik masyarakat/adat DTA Toba perlu diprioritaskan program penanganannya, yaitu pada: (a) kabupaten Tobasa, yaitu pada kecamatan Laguboti dan Balige; (b) kabupaten Samosir, yaitu pada kecamatan Harian Boho, Onan Runggu, Pangururan dan Palipi serta Simanindo; (c) pada kabupaten Dairi, yaitu pada kecamatan Sumbul dan Parbuluan; (d) kabupaten Tanah Karo, yaitu pada kecamatan Tiga Panah; (e) kabupaten Humbang Hasundutan, yaitu pada kecamatan Dolok Sanggul dan Lintong Nihuta, (f) kabupaten Tapanuli Utara, yaitu pada kecamatan Muara; (g) kabupaten Simalungun, yaitu pada kecamatan Girsang Sipangan Bolon, Purba dan Silima Kuta. c). Lahan kritis yang terdapat di dalam kawasan hutan di DAS Asahan, DAS Silau dan DAS Piasa, perlu diprioritaskan program penanganannya, yaitu pada: (a) Pada kabupaten Asahan, yaitu pada kecamatan Bandar Pasir Mandoge, Bandar Pulau, Pulau Rakyat, Sei Kepayang, dan Tanjung Tiram; (b) pada kabupaten Samosir, yaitu pada kecamatan Habinsaran, Porsea dan silaen; (c) pada kabupaten Simalungun, yaitu pada kecamatan Simalungun. d). Lahan kritis yang berada di luar kawasan hutan/lahan milik penduduk pada DAS Asahan, DAS Silau dan DAS Piasa, perlu diprioritaskan program penanganannya, yaitu: (a) Pada kabupaten Asahan, yaitu pada 6 - 9 PT. JASAPATRIA GUNATAMA
  • 341.
    Laporan Akhir PenyusunanPola Pengelolaan Sumber Daya Air Wilayah Sungai Asahan. kecamatan Bandar Pasir Mandoge, Bandar Pulau, Sei Kepayang, dan Tanjung Tiram; (b) pada kabupaten Samosir, yaitu pada kecamatan Habinsaran; (c) pada kabupaten Simalungun, yaitu pada kecamatan Tanah Jawa; (d) pada kabupaten Tanjung Balai, yaitu pada kecamatan Tanjung Balai. e). Perlu dilakukan upaya konsevasi terasering pada lahan berlereng >15 % di f). Perlu koordinasi antar instansi terkait pada kab Tobasa, Samosir, Taput, Humbang Hasundutan, Dairi, Simalungun, Tana Karo, Asahan dan Tanjung Balai dalam rangka pelaksanaan berbagai upaya konservasi WS Asahan. g). Pada lahan berlereng > 30 % di DTA Danau Toba sebaiknya dilakukan pendekatan konservasi vegetatif dengan menanam tanaman makadamia sebagai tanaman dominan. h). Perlu penyuluhan bagi masyarakat yang berada di luar kawasan hutan, 12. Upaya-upaya pengendalian banjir yang perlu segera dilakukan di WS Asahan adalah sebagai berikut : a). Penanganan banjir supaya dilakukan secara menyeluruh, dengan memperhatikan faktor penyebab yang paling dominan dan optimasi penanganannya baik yang dilakukan secara struktural maupun non struktural. b). Rasionalisasi alur sungai dan drainase kota merupakan upaya penanganan banjir Wilayah Sungai Asahan yang harus mendapatkan perhatian yang memadai dari Pemerintah Daerah. c). Tidak kalah pentingnya upaya penataan penggunaan bantaran dan alur sungai serta kegiatan konservasi untuk daerah hulu untuk mencegah adanya trend kenaikan debit banjir akibat kerusakan daerah resapan air. 13. Untuk mengurangi dampak banjir terhadap masyarakat, perlu diupayakan sosialisasi penerapan rumah panggung di daerah rawan banjir di Sungai Asahan Bagian Hilir, mengingat banjir yang terjadi di wilayah tersebut tidak bisa dihindarkan. 14. Perlu dilakukan pengaturan tanggung jawab dan wewenang pada sektor/dinas/instansi di daerah yang terkait dengan pengelolaan sumber daya air Wilayah Sungai Asahan serta pengkoordinasiannya agar tidak terjadi tumpang tindih dalam pelaksanaannya. 6 - 10 bagian hulu sungai. tetapi masih termasuk daerah tangkapan WS Asahan. PT. JASAPATRIA GUNATAMA
  • 342.
    Laporan Akhir PenyusunanPola Pengelolaan Sumber Daya Air Wilayah Sungai Asahan. 6.3. PENUTUP Sumber Daya Air perlu dikelola secara bijaksana dan lestari dengan memperhatikan nilai-nilai keberlanjutan , keterbukaan, kesadaran, kepekaan, keadilan dan kesejahteraan. Visi Pengelolaan SDA WS Asahan “Terwujudnya pemanfaatan SDA di Wilayah Sungai Asahan yang lestari, berwawasan lingkungan dan berkesinambungan secara kualitas dan kuantitas bagi kesejahteraan masyarakat di Provinsi Sumatera Utara”, hanya akan dapat terwujud bila pengelolaan sumber daya air wilayah sungai tersebut mengacu pada Kebijakan Nasional SDA, dan didukung oleh komitmen kebijakan dalam regulasi Penataan Ruang antar wilayah provinsi/kabupaten/kota yang mampu bersinergi dalam mengendalikan pemanfaatan ruang. Perubahan perilaku masyarakat yang membabibuta dalam merambah dan melakukan penebangan/penggundulan/perusakan hutan, upaya larangan/ mencegah pembuangan limbah padat dan cair langsung ke sumber air/danau/sungai serta perairan terbuka lainnya serta tingkat kesadaran masyarakat dalam memperlakukan lingkungan hidup (ekosistem) secara arif , bijaksana dan beretika sangatlah penting, karena merupakan upaya pencegahan perusakan lingkungan yang paling efektif dan murah. Dengan demikian maka dalam memelihara keberlangsungan ekosistem dan lingkungan hidup di wilayah sungai akan berpulang kepada peran serta masyarakat itu sendiri. Demikian Laporan Antara Penyusunan Pola Pengelolaan Sumber Daya Air Wilayah Sungai Asahan, disusun dengan segala keterbatasan kemampuan yang dimiliki. Semoga laporan ini akan dapat bermanfaat bagi perumusan dan penetapan kebijakan lebih lanjut baik di tingkat Pusat maupun Daerah. 6 - 11 PT. JASAPATRIA GUNATAMA