Unit/Project Name: Enterprise Technology
Document Name: Tier 2 NetApp Baseline Design Standard
Date:
August 13th 2009

Tier 2 NetApp Baseline Design Standard
Directly Impacted Teams:
X86 Servers
Unix Servers
Data Storage
Data Networking
Voice Services
Monitoring
Data Center
Other____________

Scope:
Enterprise Wide
Alaska
California
Oregon
Washington/Montana
Other____________

Baseline Design Standard Summary
The NetApp Filers provide tier 2 storage and are used primarily for file sharing. They
utilize Active Directory for controlling access to the file shares.
Each volume on the Filers corresponds to a share. Twice daily a NetApp snapshot is
made of the volumes, and these snapshots are kept for 30 days. These snapshots are
available for end user restore via the “Previous Versions” method available in the rightclick menu on Windows clients.
The Filers are also backed up to TSM six nights a week and these backups are kept for
90 days. Selective restore of files in the 30-90 day timeframe is available and requires
an administrator to initiate the restore.
Snapmirror is used to replicate filers between data centers. Replication can be used in
lieu of TSM backups.
In Alaska, we do have some Fibre Channel LUNS allocated on WAFL. The NetApp
Snapdrive utility is the multipathing driver. (This use is not currently in favor, and
presenting additional storage in this fashion in the future is not anticipated.)

The Base configuration:
The filers are accessed by customers using the CIFS and NFS protocols. (AK,
TBC,RDC, and CA use is 95%+ CIFS.)
Filers have two heads and are clustered for fault tolerance.
Filers have redundant power supplies.
Filers are managed with Data Fabric Manager ( OnCommand Core Package).
Deduplication is used to save space on volumes.
Considerations:
The filers currently use TSM to coordinate the backups, store and retrieve the
TOC (table of contents), and as an interface for selective restore of files.
The filers use SAN attached tape drives in the same tape pools as TSM.
Volumes that do not need snapshots typically do not have them configured. This
saves space on the Filer.

Use Cases
Case
Tier 2 Storage
Tier 3 Storage
NAS CIFS

NFS

FTP server

Fibre Channel and Snapdrive

Multistore

Usage
Not recommended for FC connectivity
Used for archive storage and disaster recovery
Best File sharing platform for Windows because of
the snapshotting/replication and other integrated
tools make them easy to upgrade expand/grow
reduce/shrink shift data around easily
Used as an Oracle platform that does not require
High IO’s , gives you replication functionality and
sharpshooting natively.
Used on UNIX platforms to give CIFS (windows)
access to UNIX files.
Used on VMWare for its back end shared storage
Excellent for this because of reduced space required
because of De-duplication technology 50-70% Space
Reduction without impact to performance.
Integrated dedupe and replication for DR.
FTP functionality.
Allows LUNS to be allocated on the filers and offered
over the SAN to hosts. The multipath driver is not as
desirable as on other storage platforms. This tends to
limit Fibre Channel use.
Allows Windows fileservers contents to be more
easily moved onto filers. (No need to consolidate
shares and folders to just the one filer.)

Page 2 of 6
Baseline Design Standards
Component
a_sis
CIFS
Cluster
iSCSI
Multistore
Nearstore
NFS
Snapmirror
Snapmover

Status
Required
Required
Required
Required
Required
Required
Required
Required
Optional

Snaprestore
Required
DFM
Required
(OnCommand)

Configuration
Zero cost key for Dedupe.
Windows file share protocol.
Cluster for fault tolerance.
Zero cost key for iSCSI.
Allows for multiple filers.
Required for a_sis.
NFS Protocol.
Allows for replication.
Allows moving volumes
between filer heads in the same
cluster.
Allows for fast restore of snaps.
Data Fabric Manager
(OnCommand) handles
alerting, performance
management, and trending of
Filers and storage.

Page 3 of 6
Baseline Design Standard Diagram
Typical NetApp Filer design going forward.
(Number of shelves to vary with need.)
1U
1U

42

42

41

41

40

40

39

Network Shelf
Fibre Shelf

39

38

38

37

37

DS14

MK4

FC
Power

36

36

Fault

Loop A

Loop B

System

4 Shelves of
600GB FC disks

Shelf ID

35

35
450F

450F

450F

450F

450F

450F

450F

450F

450F

450F

450F

450F

450F

450F

34

34

DS14

MK4

FC
Power

33

33

Fault

Loop A

Loop B

System

Shelf ID

32

32
450F

450F

450F

450F

450F

450F

450F

450F

450F

450F

450F

450F

450F

450F

31

31

DS14

MK4

2 Shelves of
600GB FC disks
(SOD Buffer)

FC
Power

30

30

Fault

Loop A

Loop B

System

Shelf ID

29

29
450F

450F

450F

450F

450F

450F

450F

450F

450F

450F

450F

450F

450F

450F

28

28

DS14

MK4

FC
Power

27

27

Fault

Loop A

Loop B

System

Shelf ID

26

26
450F

450F

450F

450F

450F

450F

450F

450F

450F

450F

450F

450F

450F

450F

25

25

DS14

MK4

FC
Power

24

24

Fault

Loop A

Loop B

System

Shelf ID

23

23
450F

450F

450F

450F

450F

450F

450F

450F

450F

450F

450F

450F

450F

V3160c Filer
(Two head cluster
in one Cabinet)

450F

V3140

22

22

21

21

20

20

19

19

18

18

17

17

16

DS14

16

Four 10GBE
connections in an
Etherchannel for
Host Connections

MK4

FC
Power

15

Fault

15

Loop A

Loop B

System

Shelf ID

14

14
450F

450F

450F

450F

450F

450F

450F

450F

450F

450F

450F

450F

450F

450F

13

DS14

13

MK4

FC
Power

12

Fault

12

Loop A

Loop B

System

Shelf ID

11

11
450F

450F

450F

450F

450F

450F

450F

450F

450F

450F

450F

450F

450F

450F

10

DS14

10

MK4

FC
Power

9

Fault

9

Two Fast
Ethernet
Connections for
Administration

Loop A

Loop B

System

Shelf ID

8

8
450F

450F

450F

450F

450F

450F

450F

450F

450F

450F

450F

450F

450F

450F

7

DS14

7

MK4

FC
Power

6

Fault

6

Loop A

Loop B

System

Shelf ID

5

5
450F

450F

450F

450F

450F

450F

450F

450F

450F

450F

450F

450F

450F

450F

4

DS14

4

MK4

FC
Power

3

Fault

3

Loop A

Loop B

System

Shelf ID

2

2
450F

450F

450F

450F

450F

450F

450F

450F

450F

450F

450F

450F

450F

1

450F

1

Page 4 of 6

Four each 4Gb
Fibre Channel
connections for
NDMP backup to
Tape
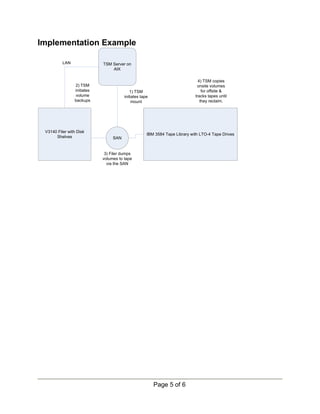
Implementation Example
LAN

TSM Server on
AIX

2) TSM
initiates
volume
backups

V3140 Filer with Disk
Shelves

4) TSM copies
onsite volumes
for offsite &
tracks tapes until
they reclaim.

1) TSM
initiates tape
mount

SAN

IBM 3584 Tape Library with LTO-4 Tape Drives

3) Filer dumps
volumes to tape
via the SAN

Page 5 of 6
Document Details
Document Name: Tier 2
NetApp Baseline Design
Standard
Version Number: 1.2
Documentation Status:



Owning Organization:

Data Storage Team

Working Draft



Approved



Change Requested

Contacts
Role

Contact Name

Phone

E-Mail

Owner

Henry PAN

425 525-3328

Henry.Pan@providence.org

Contributor

Robert Clark

503 216-8366

Robert.clark@providence.org

Contributor

Doug Cox

503 216-6064

Doug.cox@providence.org

Reviewer

Mack Kigada

503 216-6275

Mack.kigada@providence.org

Revision History
Date

Release

Author

Description

8/13/2009

0.10

Robert Clark

Initial creation

8/24/2009

1.0

Robert Clark

Proposed Standard

3/10/2010

1.1

Doug Cox

Revised for v3160-R5 filer and 10GE

11/21/2011

1.2

Mack Kigada

Revised to include replication of filers

Page 6 of 6

Tier 2 net app baseline design standard revised nov 2011

  • 1.
    Unit/Project Name: EnterpriseTechnology Document Name: Tier 2 NetApp Baseline Design Standard Date: August 13th 2009 Tier 2 NetApp Baseline Design Standard Directly Impacted Teams: X86 Servers Unix Servers Data Storage Data Networking Voice Services Monitoring Data Center Other____________ Scope: Enterprise Wide Alaska California Oregon Washington/Montana Other____________ Baseline Design Standard Summary The NetApp Filers provide tier 2 storage and are used primarily for file sharing. They utilize Active Directory for controlling access to the file shares. Each volume on the Filers corresponds to a share. Twice daily a NetApp snapshot is made of the volumes, and these snapshots are kept for 30 days. These snapshots are available for end user restore via the “Previous Versions” method available in the rightclick menu on Windows clients. The Filers are also backed up to TSM six nights a week and these backups are kept for 90 days. Selective restore of files in the 30-90 day timeframe is available and requires an administrator to initiate the restore. Snapmirror is used to replicate filers between data centers. Replication can be used in lieu of TSM backups. In Alaska, we do have some Fibre Channel LUNS allocated on WAFL. The NetApp Snapdrive utility is the multipathing driver. (This use is not currently in favor, and presenting additional storage in this fashion in the future is not anticipated.) The Base configuration: The filers are accessed by customers using the CIFS and NFS protocols. (AK, TBC,RDC, and CA use is 95%+ CIFS.) Filers have two heads and are clustered for fault tolerance. Filers have redundant power supplies. Filers are managed with Data Fabric Manager ( OnCommand Core Package).
  • 2.
    Deduplication is usedto save space on volumes. Considerations: The filers currently use TSM to coordinate the backups, store and retrieve the TOC (table of contents), and as an interface for selective restore of files. The filers use SAN attached tape drives in the same tape pools as TSM. Volumes that do not need snapshots typically do not have them configured. This saves space on the Filer. Use Cases Case Tier 2 Storage Tier 3 Storage NAS CIFS NFS FTP server Fibre Channel and Snapdrive Multistore Usage Not recommended for FC connectivity Used for archive storage and disaster recovery Best File sharing platform for Windows because of the snapshotting/replication and other integrated tools make them easy to upgrade expand/grow reduce/shrink shift data around easily Used as an Oracle platform that does not require High IO’s , gives you replication functionality and sharpshooting natively. Used on UNIX platforms to give CIFS (windows) access to UNIX files. Used on VMWare for its back end shared storage Excellent for this because of reduced space required because of De-duplication technology 50-70% Space Reduction without impact to performance. Integrated dedupe and replication for DR. FTP functionality. Allows LUNS to be allocated on the filers and offered over the SAN to hosts. The multipath driver is not as desirable as on other storage platforms. This tends to limit Fibre Channel use. Allows Windows fileservers contents to be more easily moved onto filers. (No need to consolidate shares and folders to just the one filer.) Page 2 of 6
  • 3.
    Baseline Design Standards Component a_sis CIFS Cluster iSCSI Multistore Nearstore NFS Snapmirror Snapmover Status Required Required Required Required Required Required Required Required Optional Snaprestore Required DFM Required (OnCommand) Configuration Zerocost key for Dedupe. Windows file share protocol. Cluster for fault tolerance. Zero cost key for iSCSI. Allows for multiple filers. Required for a_sis. NFS Protocol. Allows for replication. Allows moving volumes between filer heads in the same cluster. Allows for fast restore of snaps. Data Fabric Manager (OnCommand) handles alerting, performance management, and trending of Filers and storage. Page 3 of 6
  • 4.
    Baseline Design StandardDiagram Typical NetApp Filer design going forward. (Number of shelves to vary with need.) 1U 1U 42 42 41 41 40 40 39 Network Shelf Fibre Shelf 39 38 38 37 37 DS14 MK4 FC Power 36 36 Fault Loop A Loop B System 4 Shelves of 600GB FC disks Shelf ID 35 35 450F 450F 450F 450F 450F 450F 450F 450F 450F 450F 450F 450F 450F 450F 34 34 DS14 MK4 FC Power 33 33 Fault Loop A Loop B System Shelf ID 32 32 450F 450F 450F 450F 450F 450F 450F 450F 450F 450F 450F 450F 450F 450F 31 31 DS14 MK4 2 Shelves of 600GB FC disks (SOD Buffer) FC Power 30 30 Fault Loop A Loop B System Shelf ID 29 29 450F 450F 450F 450F 450F 450F 450F 450F 450F 450F 450F 450F 450F 450F 28 28 DS14 MK4 FC Power 27 27 Fault Loop A Loop B System Shelf ID 26 26 450F 450F 450F 450F 450F 450F 450F 450F 450F 450F 450F 450F 450F 450F 25 25 DS14 MK4 FC Power 24 24 Fault Loop A Loop B System Shelf ID 23 23 450F 450F 450F 450F 450F 450F 450F 450F 450F 450F 450F 450F 450F V3160c Filer (Two head cluster in one Cabinet) 450F V3140 22 22 21 21 20 20 19 19 18 18 17 17 16 DS14 16 Four 10GBE connections in an Etherchannel for Host Connections MK4 FC Power 15 Fault 15 Loop A Loop B System Shelf ID 14 14 450F 450F 450F 450F 450F 450F 450F 450F 450F 450F 450F 450F 450F 450F 13 DS14 13 MK4 FC Power 12 Fault 12 Loop A Loop B System Shelf ID 11 11 450F 450F 450F 450F 450F 450F 450F 450F 450F 450F 450F 450F 450F 450F 10 DS14 10 MK4 FC Power 9 Fault 9 Two Fast Ethernet Connections for Administration Loop A Loop B System Shelf ID 8 8 450F 450F 450F 450F 450F 450F 450F 450F 450F 450F 450F 450F 450F 450F 7 DS14 7 MK4 FC Power 6 Fault 6 Loop A Loop B System Shelf ID 5 5 450F 450F 450F 450F 450F 450F 450F 450F 450F 450F 450F 450F 450F 450F 4 DS14 4 MK4 FC Power 3 Fault 3 Loop A Loop B System Shelf ID 2 2 450F 450F 450F 450F 450F 450F 450F 450F 450F 450F 450F 450F 450F 1 450F 1 Page 4 of 6 Four each 4Gb Fibre Channel connections for NDMP backup to Tape
  • 5.
    Implementation Example LAN TSM Serveron AIX 2) TSM initiates volume backups V3140 Filer with Disk Shelves 4) TSM copies onsite volumes for offsite & tracks tapes until they reclaim. 1) TSM initiates tape mount SAN IBM 3584 Tape Library with LTO-4 Tape Drives 3) Filer dumps volumes to tape via the SAN Page 5 of 6
  • 6.
    Document Details Document Name:Tier 2 NetApp Baseline Design Standard Version Number: 1.2 Documentation Status:  Owning Organization: Data Storage Team Working Draft  Approved  Change Requested Contacts Role Contact Name Phone E-Mail Owner Henry PAN 425 525-3328 Henry.Pan@providence.org Contributor Robert Clark 503 216-8366 Robert.clark@providence.org Contributor Doug Cox 503 216-6064 Doug.cox@providence.org Reviewer Mack Kigada 503 216-6275 Mack.kigada@providence.org Revision History Date Release Author Description 8/13/2009 0.10 Robert Clark Initial creation 8/24/2009 1.0 Robert Clark Proposed Standard 3/10/2010 1.1 Doug Cox Revised for v3160-R5 filer and 10GE 11/21/2011 1.2 Mack Kigada Revised to include replication of filers Page 6 of 6