Emerging Trends
1
INDEX
Content Page No.
Company introduction 03
Talent management 05
Knowledge management 09
Bibliography 12
Emerging Trends
2
History
LG Corp. established as Lak-Hui Chemical Industrial Corp. in 1947.[3]
In 1952, Lak-Hui
(pronounced "Lucky", currently LG Chem) became the first Korean company to enter
the plastics industry. As the company expanded its plastic business, it
established GoldStar Co. Ltd. (currently LG Electronics Inc.) in 1958. Both companies Lucky
and GoldStar merged and formed Lucky Goldstar.
GoldStar produced South Korea's first radio. Many consumer electronics were sold under the
brand name GoldStar, while some other household products (not available outside South
Korea) were sold under the brand name of Lucky. The Lucky brand was famous for hygiene
products such as soaps and HiTi laundry detergents, but the brand was mostly associated with
its Lucky and Perioe toothpaste. Even today, LG continues to manufacture some of these
products for the South Korean market, such as laundry detergent.
In 1995, to compete better in the Western market, the Lucky-Goldstar Corporation was
renamed "LG". The company also associates the letters LG with the company's tagline "Life's
Good". Since 2009, LG has owned the domain name LG.com.
Headquarters at Yeouido-dong, Yeongdeungpo-
gu inSeoul, South Korea
Type Public
Emerging Trends
3
Traded as KRX: 003550
Industry Conglomerate
Founded 5 January 1947; 69 years ago
Founder Koo In-hwoi
Headquarters Seoul, South Korea
Area served Worldwide
Key people Koo Bon-moo
(Chairman & CEO)
Kang Yu-sig
(Vice Chairman & Co-CEO)
Cho Jun-ho
(EVP, COO, & Director)
Products Electronics, chemicals,telecommunications,
engineering, information technology, power
generation
Revenue US$143 billion (2012)[1]
Number of
employees
220,000 (2012)[1]
Subsidiaries LG Electronics
LG Display
LG Uplus
LG Chem
LG Life Sciences
LG Solar Energy
Slogan Life's Good
Website www.lgcorp.com or www.lg.com
Emerging Trends
4
T A L E N T M A N A G E M E N T
History
The term was coined by McKinsey & Company following a 1997 study. It was later the title
of a book by Ed Michaels, Helen Handfield-Jones, and Beth Axelrod however the connection
between human resource development and organizational effectiveness has been established
since the 1970s.
The profession that supports talent management became increasingly formalized in the early
2000s. While some authors defined the field as including nearly everything associated with
human resources, the NTMN defined the boundaries of the field through surveys of those in
corporate talent management departments in 2009–2011. Those surveys indicated that
activities within talent management included succession planning, assessment, development
and high potential management. Activities such as performance management and talent
acquisition (recruiting) were less frequently included in the remit of corporate talent
management practitioners. Compensation was not a function associated with talent
management.
The issue with many companies today is that their organizations put tremendous effort into
attracting employees to their company, but spend little time into retaining and developing
talent. A talent management system must be worked into the business strategy and
implemented in daily processes throughout the company as a whole. It cannot be left solely to
the human resources department to attract and retain employees, but rather must be practiced
at all levels of the organization. The business strategy must include responsibilities for line
managers to develop the skills of their immediate subordinates. Divisions within the company
should be openly sharing information with other departments in order for employees to gain
knowledge of the overall organizational objectives.
The talent management strategy may be supported by technology such as HRIS (HR
Information Systems) or HRMS (HR Management Systems).
Talent Management
Talent management implies that companies are strategic and deliberate in how they source,
attract, select, train, develop, retain, promote, and move employees through the organization.
Research done on the value of talent management consistently uncovers benefits in these
critical economic areas: revenue, customer satisfaction, quality, productivity, cost, cycle time,
and market capitalization. The mindset of this more personal human resources approach
seeks not only to hire the most qualified and valuable employees but also to put a strong
emphasis on retention.
Emerging Trends
5
Based on the corporate philosophy of “Respect for Human Dignity”, LG
Electronics has been implementing various HR policies that respect the
diversity of employees.
LG Electronics implements a fair and balanced HR management program across the
global network with minor adjustments for local circumstances, and provides ongoing
support to help individual employees develop their professional capabilities.
Human Resource Recruitment & Development
LG Electronics utilizes a variety of recruiting channels to secure top-quality global talent.
Once employed, they are given many opportunities throughout their careers to make use of
lifelong education resources and develop into global business leaders.
LGE’s annual recruitment events have been holding in universities in Korea and overseas.
We’re actively pursuing various recruitment activities such as career development consulting
and LG Techno Conference to acquire outstanding individuals. We operate industry-
academia cooperation and scholarship programs with major universities that have science and
technology programs related to our business. We maintain close communication with
universities and make one-on-one retention efforts to keep attractive candidates interest in
working for LG Electronics. In an effort to foster greater talent based on a longer-term
strategy, LG Electronics offers three different career development tracks (Business Leader,
Function Leader, and Expert) to satisfy disparate career development needs and offers a wide
range of training programs tailored specifically to their career development tracks and stages.
Employee Training System
In order to help our employees achieve both individual and organizational growth, we operate
the Job Training Program as part of the Company’s employee training system. Employees are
required to establish their own Career Development Program (CDP), which is followed up by
the One-on-One Caring System, and complete training programs accordingly. Based on the
CDP, employees assess the level of their capabilities and receive a training plan and undergo
training programs accordingly.
Also we established the Business Function College for each of its 14 business functions and
offers more than 800 on and offline courses. Employees must complete at least two hours
training per a year. To help our employees acquire capabilities required for their positions
and functions in advance, we also develop a roadmap that assigns mandatory and elective
courses for individuals.
Emerging Trends
6
HR Development System
Emerging Trends
7
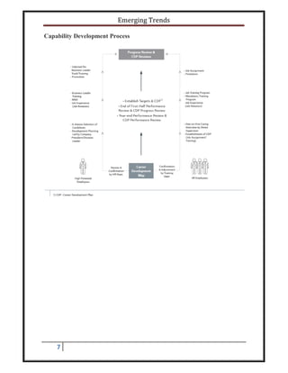
Capability Development Process
Emerging Trends
8
K N O W L E D G E M A N A G E M E N T
History
Knowledge management efforts have a long history, to include on-the-job discussions,
formal apprenticeship, discussion forums, corporate libraries, professional training, and
mentoring programs.[2][10]
With increased use of computers in the second half of the 20th
century, specific adaptations of technologies such as knowledge bases, expert systems,
knowledge repositories, group decision support systems, intranets, and computer-supported
cooperative work have been introduced to further enhance such efforts.
In 1999, the term personal knowledge management was introduced; it refers to the
management of knowledge at the individual level.
In the enterprise, early collections of case studies recognized the importance of knowledge
management dimensions of strategy, process, and measurement. Key lessons learned include
people and the cultural norms which influence their behaviors are the most critical resources
for successful knowledge creation, dissemination, and application; cognitive, social, and
organizational learning processes are essential to the success of a knowledge management
strategy; and measurement, benchmarking, and incentives are essential to accelerate the
learning process and to drive cultural change. In short, knowledge management programs can
yield impressive benefits to individuals and organizations if they are purposeful, concrete,
and action-orientated.
Utilize knowledge at work by accumulating individual's experience
The world has been evolving from industrial society to information society. It is now
transforming into knowledge industry where knowledge and intellectual property become
critical factors to succeed in your business. Enterprises regard intellectual property as the best
method to enhance their business competitiveness. Many of them try to accumulate their
experience into a database system in order to utilize their knowledge assets. With years of
experience and knowledge from Korea, LG can provide you with optimum service
customized to your business needs. We can provide you total Knowledge Management
Service which includes from the master plan consulting to actual implementation of the
system with our own KM solution (iKEP). LG assures your improvement in productivity and
enhancement in business competitiveness.
Process Management Service
LG Process Management Service supports process standardization on the entire lifecycle of
knowledge creation, accumulation, sharing, and utilization. With the customized Process
Management Service, you can manage your knowledge more systematically.
Emerging Trends
9
Cultural Management Service
The success of knowledge management depends on the corporate culture that encourages the
employee participation. LG Cultural Management Service presents the logical and effective
scheme in motivation promotion, evaluation, and compensation in order to sponsor
knowledge management corporate culture. LG Cultural Management Service encourages
knowledge sharing activity among employees by providing appropriate environment for
knowledge accumulation in an effort to improve overall work productivity.
IT Service for Knowledge Management
LG provides digitalized Knowledge Management System which follows each enterprise's
KM master plan. LG Knowledge Management System, which covers from entry of
knowledge to the alteration of it, will enable you to utilize your knowledge through a
customized IT system anytime and anywhere. It also integrates other legacy systems within
your organization to provide a portal service. LG KM system will maximize your system's
utilization and work productivity.
Contents Management
Service With the consideration for the organization's vision and business objective, LG
Contents Management Service defines necessary knowledge for the work process and
classifies accumulated knowledge systematically. With this service, you can improve the
quality of your knowledge, encourage the utilization of the knowledge, and set up knowledge
management policy such as selecting core knowledge, classifying it systematically,
evaluating registered knowledge, and grading the knowledge security level.
The Business Issue
LG Electronics realized that knowledge is the essence of business competitiveness. LG
Electronics began to consider implementing Knowledge Management System in order to
accumulate, share, and utiliz their knowledge. However, it was difficult to develop the right
KM System which will satisfy all the employees within the organization because of the
organization size and complexity.
Our approach
Before actual implementation of a KM System, we have invested a great deal of time and
people to establish corporate culture of knowledge management at LG Electronics. We also
consolidated each business unit's KM plans into one with our KM Consulting Service. From
the beginning of the consulting stage, we have helped LG Electronics to set up a Knowledge
Center. The Knowledge Center was organized from the planning phase of the project. With
the enterprise wide consensus on knowledge management, the KMS project was implemented
successfully.
Emerging Trends
10
How it worked
LG Electronics now has the KM System for the whole enterprise with appropriate knowledge
management policy and organization whose soul responsibility is operating the KM System.
Knowledge created by each employee gets classified and accumulated to LG Electronics
knowledge asset. Users of KM System are able to search knowledge via intranet. They can
work with other employees within the enterprise through the KM System. Ultimately, LG
helped LG Electronics acquire the corporate culture of knowledge management by
implementing the customized KM System.
Emerging Trends
11
Reference :
https://en.wikipedia.org/wiki/Talent_management
https://en.wikipedia.org/wiki/Knowledge_management
http://www.lgcnsindia.com/pdf/industry_09_04.pdf
http://www.lg.com/global/sustainability/employee/talent-management

Talent Management and knowledge management at LG

  • 1.
    Emerging Trends 1 INDEX Content PageNo. Company introduction 03 Talent management 05 Knowledge management 09 Bibliography 12
  • 2.
    Emerging Trends 2 History LG Corp.established as Lak-Hui Chemical Industrial Corp. in 1947.[3] In 1952, Lak-Hui (pronounced "Lucky", currently LG Chem) became the first Korean company to enter the plastics industry. As the company expanded its plastic business, it established GoldStar Co. Ltd. (currently LG Electronics Inc.) in 1958. Both companies Lucky and GoldStar merged and formed Lucky Goldstar. GoldStar produced South Korea's first radio. Many consumer electronics were sold under the brand name GoldStar, while some other household products (not available outside South Korea) were sold under the brand name of Lucky. The Lucky brand was famous for hygiene products such as soaps and HiTi laundry detergents, but the brand was mostly associated with its Lucky and Perioe toothpaste. Even today, LG continues to manufacture some of these products for the South Korean market, such as laundry detergent. In 1995, to compete better in the Western market, the Lucky-Goldstar Corporation was renamed "LG". The company also associates the letters LG with the company's tagline "Life's Good". Since 2009, LG has owned the domain name LG.com. Headquarters at Yeouido-dong, Yeongdeungpo- gu inSeoul, South Korea Type Public
  • 3.
    Emerging Trends 3 Traded asKRX: 003550 Industry Conglomerate Founded 5 January 1947; 69 years ago Founder Koo In-hwoi Headquarters Seoul, South Korea Area served Worldwide Key people Koo Bon-moo (Chairman & CEO) Kang Yu-sig (Vice Chairman & Co-CEO) Cho Jun-ho (EVP, COO, & Director) Products Electronics, chemicals,telecommunications, engineering, information technology, power generation Revenue US$143 billion (2012)[1] Number of employees 220,000 (2012)[1] Subsidiaries LG Electronics LG Display LG Uplus LG Chem LG Life Sciences LG Solar Energy Slogan Life's Good Website www.lgcorp.com or www.lg.com
  • 4.
    Emerging Trends 4 T AL E N T M A N A G E M E N T History The term was coined by McKinsey & Company following a 1997 study. It was later the title of a book by Ed Michaels, Helen Handfield-Jones, and Beth Axelrod however the connection between human resource development and organizational effectiveness has been established since the 1970s. The profession that supports talent management became increasingly formalized in the early 2000s. While some authors defined the field as including nearly everything associated with human resources, the NTMN defined the boundaries of the field through surveys of those in corporate talent management departments in 2009–2011. Those surveys indicated that activities within talent management included succession planning, assessment, development and high potential management. Activities such as performance management and talent acquisition (recruiting) were less frequently included in the remit of corporate talent management practitioners. Compensation was not a function associated with talent management. The issue with many companies today is that their organizations put tremendous effort into attracting employees to their company, but spend little time into retaining and developing talent. A talent management system must be worked into the business strategy and implemented in daily processes throughout the company as a whole. It cannot be left solely to the human resources department to attract and retain employees, but rather must be practiced at all levels of the organization. The business strategy must include responsibilities for line managers to develop the skills of their immediate subordinates. Divisions within the company should be openly sharing information with other departments in order for employees to gain knowledge of the overall organizational objectives. The talent management strategy may be supported by technology such as HRIS (HR Information Systems) or HRMS (HR Management Systems). Talent Management Talent management implies that companies are strategic and deliberate in how they source, attract, select, train, develop, retain, promote, and move employees through the organization. Research done on the value of talent management consistently uncovers benefits in these critical economic areas: revenue, customer satisfaction, quality, productivity, cost, cycle time, and market capitalization. The mindset of this more personal human resources approach seeks not only to hire the most qualified and valuable employees but also to put a strong emphasis on retention.
  • 5.
    Emerging Trends 5 Based onthe corporate philosophy of “Respect for Human Dignity”, LG Electronics has been implementing various HR policies that respect the diversity of employees. LG Electronics implements a fair and balanced HR management program across the global network with minor adjustments for local circumstances, and provides ongoing support to help individual employees develop their professional capabilities. Human Resource Recruitment & Development LG Electronics utilizes a variety of recruiting channels to secure top-quality global talent. Once employed, they are given many opportunities throughout their careers to make use of lifelong education resources and develop into global business leaders. LGE’s annual recruitment events have been holding in universities in Korea and overseas. We’re actively pursuing various recruitment activities such as career development consulting and LG Techno Conference to acquire outstanding individuals. We operate industry- academia cooperation and scholarship programs with major universities that have science and technology programs related to our business. We maintain close communication with universities and make one-on-one retention efforts to keep attractive candidates interest in working for LG Electronics. In an effort to foster greater talent based on a longer-term strategy, LG Electronics offers three different career development tracks (Business Leader, Function Leader, and Expert) to satisfy disparate career development needs and offers a wide range of training programs tailored specifically to their career development tracks and stages. Employee Training System In order to help our employees achieve both individual and organizational growth, we operate the Job Training Program as part of the Company’s employee training system. Employees are required to establish their own Career Development Program (CDP), which is followed up by the One-on-One Caring System, and complete training programs accordingly. Based on the CDP, employees assess the level of their capabilities and receive a training plan and undergo training programs accordingly. Also we established the Business Function College for each of its 14 business functions and offers more than 800 on and offline courses. Employees must complete at least two hours training per a year. To help our employees acquire capabilities required for their positions and functions in advance, we also develop a roadmap that assigns mandatory and elective courses for individuals.
  • 6.
  • 7.
  • 8.
    Emerging Trends 8 K NO W L E D G E M A N A G E M E N T History Knowledge management efforts have a long history, to include on-the-job discussions, formal apprenticeship, discussion forums, corporate libraries, professional training, and mentoring programs.[2][10] With increased use of computers in the second half of the 20th century, specific adaptations of technologies such as knowledge bases, expert systems, knowledge repositories, group decision support systems, intranets, and computer-supported cooperative work have been introduced to further enhance such efforts. In 1999, the term personal knowledge management was introduced; it refers to the management of knowledge at the individual level. In the enterprise, early collections of case studies recognized the importance of knowledge management dimensions of strategy, process, and measurement. Key lessons learned include people and the cultural norms which influence their behaviors are the most critical resources for successful knowledge creation, dissemination, and application; cognitive, social, and organizational learning processes are essential to the success of a knowledge management strategy; and measurement, benchmarking, and incentives are essential to accelerate the learning process and to drive cultural change. In short, knowledge management programs can yield impressive benefits to individuals and organizations if they are purposeful, concrete, and action-orientated. Utilize knowledge at work by accumulating individual's experience The world has been evolving from industrial society to information society. It is now transforming into knowledge industry where knowledge and intellectual property become critical factors to succeed in your business. Enterprises regard intellectual property as the best method to enhance their business competitiveness. Many of them try to accumulate their experience into a database system in order to utilize their knowledge assets. With years of experience and knowledge from Korea, LG can provide you with optimum service customized to your business needs. We can provide you total Knowledge Management Service which includes from the master plan consulting to actual implementation of the system with our own KM solution (iKEP). LG assures your improvement in productivity and enhancement in business competitiveness. Process Management Service LG Process Management Service supports process standardization on the entire lifecycle of knowledge creation, accumulation, sharing, and utilization. With the customized Process Management Service, you can manage your knowledge more systematically.
  • 9.
    Emerging Trends 9 Cultural ManagementService The success of knowledge management depends on the corporate culture that encourages the employee participation. LG Cultural Management Service presents the logical and effective scheme in motivation promotion, evaluation, and compensation in order to sponsor knowledge management corporate culture. LG Cultural Management Service encourages knowledge sharing activity among employees by providing appropriate environment for knowledge accumulation in an effort to improve overall work productivity. IT Service for Knowledge Management LG provides digitalized Knowledge Management System which follows each enterprise's KM master plan. LG Knowledge Management System, which covers from entry of knowledge to the alteration of it, will enable you to utilize your knowledge through a customized IT system anytime and anywhere. It also integrates other legacy systems within your organization to provide a portal service. LG KM system will maximize your system's utilization and work productivity. Contents Management Service With the consideration for the organization's vision and business objective, LG Contents Management Service defines necessary knowledge for the work process and classifies accumulated knowledge systematically. With this service, you can improve the quality of your knowledge, encourage the utilization of the knowledge, and set up knowledge management policy such as selecting core knowledge, classifying it systematically, evaluating registered knowledge, and grading the knowledge security level. The Business Issue LG Electronics realized that knowledge is the essence of business competitiveness. LG Electronics began to consider implementing Knowledge Management System in order to accumulate, share, and utiliz their knowledge. However, it was difficult to develop the right KM System which will satisfy all the employees within the organization because of the organization size and complexity. Our approach Before actual implementation of a KM System, we have invested a great deal of time and people to establish corporate culture of knowledge management at LG Electronics. We also consolidated each business unit's KM plans into one with our KM Consulting Service. From the beginning of the consulting stage, we have helped LG Electronics to set up a Knowledge Center. The Knowledge Center was organized from the planning phase of the project. With the enterprise wide consensus on knowledge management, the KMS project was implemented successfully.
  • 10.
    Emerging Trends 10 How itworked LG Electronics now has the KM System for the whole enterprise with appropriate knowledge management policy and organization whose soul responsibility is operating the KM System. Knowledge created by each employee gets classified and accumulated to LG Electronics knowledge asset. Users of KM System are able to search knowledge via intranet. They can work with other employees within the enterprise through the KM System. Ultimately, LG helped LG Electronics acquire the corporate culture of knowledge management by implementing the customized KM System.
  • 11.