Đặt vấn đề
Sấy bằng năng lượng mặt trời
Các phương pháp sấy
Thành tựu
Quy trình sản xuất cá tra phồng
Kết luận
I. Đặt vấn đề:
I. Đặt vấn đề:
II. Sấy bằng năng lượng Mặt trời
Sấy là quá trình dùng nhiệt để
làm bốc hơi nước ra khỏi vật
liệu. Và nó xảy ra đồng thời
giữa hai quá trình truyền nhiệt
và ẩm trong vật liệu sấy.
Làm giảm khối lượng.
Tăng thời gian bảo
quản.
Hạn chế sự phát triển
của VSV và các phản
ứng sinh hóa.
Tạo hình cho sản phẩm.
Tăng tính cảm quan cho
sản phẩm
Sấy bằng
năng
lượng Mặt
trời là gì?
-Năng lượng mặt trời là năng lượng
của dòng bức xạ điện từ xuất phát từ
Mặt Trời, cộng với một phần nhỏ
năng lượng của các hạt nguyên tử
khác phóng ra từ ngôi sao này.
Phạm vi ứng dụng
III. Phương pháp sấy bằng năng lượng Mặt trời
III. Phương pháp sấy bằng năng lượng Mặt trời
Năng lượng bức xạ của ánh sáng mặt trời
khi chiếu xuyên qua một vật trong suốt
(kính, tấm polyester v.v..) đi đến một vật
màu đen, do tính phản xạ ánh sáng kém
của màu tối, nên không phản chiếu ngược
lại được, vật màu đen biến thành một loại
như cái “bẫy nhiệt” năng lượng mặt trời do
bị hấp thu bức xạ nên chuyển thành nhiệt
năng.
Sấy
bằng
NLMT
Sấy trực
tiếp
Sấy gián
tiếp
Trực tiếp
Trực tiếp
Thiết bị sấy
trực tiếp
Sấy gián tiếp
Buồng thu năng lượng
Không khí đi
vào
Nguyên lý hoạt động
Thiết bị sấy cà phê Thiết bị sấy ớt
IV. Thành tựu ở trường ĐH Nông Lâm Huế
Các nhà khoa học của
Trường Đại học Nông - Lâm
Huế vừa nghiên cứu thành
công và cho ra đời máy sấy
nông sản hoạt động bằng
năng lượng mặt trời. Máy
có nhiều ưu điểm vượt trội
như không gây ô nhiễm môi
trường, tiết kiệm năng
lượng, giúp người dân chủ
động được thời gian, công
sức trong khâu làm khô,
bảo quản nông sản.
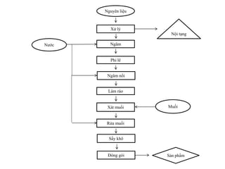
Nguyên liệu
Xử lý
Ngâm
Phi lê
Ngâm nổi
Làm ráo
Xát muối
Rửa muối
Sấy khô
Sản phẩm
Nước
Muối
Nội tạng
Đóng gói
NGUYÊN LIỆU
- Khối lượng cá từ
0,9 – 9kg/con
- Cá phải còn tươi
và không bị bệnh.
NGUYÊN LIỆU
• Cá được cắt đầu, xẻ bụng ngay sau khi mua về
để tránh hiện tượng cá chết ứ đọng máu trong
các cơ thịt ảnh hưởng đến màu sắc sản phẩm.
• Sau đó tiến hành rửa và phân loại cá.
Ngâm trong
khoảng
khoảng 4-6
giờ để dễ
dàng trong
việc phi lê
Tách thịt ở
hai bên thân
cá dọc theo
xương sống,
không để
sót xương
vào trong
miếng thịt.
Ngâm cá
trong khoảng
28-32h rồi
vớt cá lên để
ráo.
Xát muối
- Ướp muối
khô.
- Nồng độ:
6.5-8%
- Thời gian
ướp: 3-4h
Rửa muối:
giảm bớt độ
mặn
NGÂM
NƯỚC
PHI LÊ
NGÂM NỔI,
LÀM RÁO
XÁT MUỐI,
RỬA MUỐI
SẤY KHÔ
• Đầu tiên, lớp nước ở trên bề mặt nguyên liệu bị bốc hơi đi,
tiếp đó lớp nước ở bên trong được khuếch tán ra bên
ngoài rồi tiếp tục bay hơi đi.
• Tốc độ bay hơi nước trên bề mặt: phụ thuộc vào diện tích
bay hơi, tốc độ gió, áp suất của hơi nước trên bề mặt, áp
suất riêng phần của hơi nước trong không khí.
• Khi tăng nhiệt độ làm khô và tăng tốc độ gió thì tốc độ làm
khô nhanh nhưng cần chú ý để cho nước bên trong kịp
thời khuếch tán ra bên ngoài, nếu không hiệu quả làm khô
sẽ thấp.
NHỮNG BIẾN ĐỔI BẤT LỢI TRONG QUÁ
TRÌNH LÀM KHÔ SẢN PHẨM CÁ
Sự oxi hóa
thành phần
béo
Phá hoại
của côn
trùng
Sự hút ẩm
NHỮNG BIẾN ĐỔI CỦA CÁ SAU KHI LÀM KHÔ
KHỐI LƯỢNG VÀ THỂ TÍCH
Trong quá trình làm khô,
nước trong cá bị mất đi,
làm cho khối lượng giảm,
đồng thời cá bị co rút lại.
MÀU SẮC VÀ MÙI VỊ
Màu sắc và mùi vị đậm
đà hơn.
CÁC PHƯƠNG
PHÁP SẤY CÁ TRA
PHƠI NẮNG
- Sử dụng các
khay để phơi cá
trực tiếp dưới
ánh nắng mặt
trời.
- Phơi khoảng 3
nắng
SỬ DỤNG THIẾT BỊ SẤY NĂNG LƯỢNG MẶT TRỜI
Sấy bằng thiết
bị NLMT
Sấy bằng lò
sấy điện 60oC
Phơi
(t0=30 - 35 oC)
Độ ẩm sau khi
sấy
35% 35% 35%
Thời gian sấy 16 giờ >54 giờ >24 giờ
Chỉ số NH3
(mg/100 g)
13,25 14,16 16,04
Chỉ số
Peroxide
(mg/100 g)
3,29 1,68 6,42
Sản phẩm sấy bằng thiết bị sấy năng lượng mặt trời
rút ngắn được thời gian sấy hơn nếu so với sấy bằng
lò điện và phơi dưới ánh nắng trực tiếp.
Sấy bằng thiết bị sấy năng lượng mặt trời được đánh
giá điểm cảm quan cao nhất về các chỉ tiêu màu sắc,
mùi khác biệt có ý nghĩa so với mẫu phơi và sấy bằng
lò điện.
• Lượng béo trong cá cao và dễ ôi hóa
• Cá sau khi chế biến được tiến hành làm
khô đến độ ẩm 35 - 45%.
SẤY KHÔ
Quá trình và phương pháp làm khô cá tra
phồng có vai trò rất lớn quyết định chất
lượng của sản phẩm.
ĐÓNG GÓI
KẾT LUẬN
Sấy bằng năng lượng mặt trời

Sấy bằng năng lượng mặt trời

  • 1.
    Đặt vấn đề Sấybằng năng lượng mặt trời Các phương pháp sấy Thành tựu Quy trình sản xuất cá tra phồng Kết luận
  • 2.
  • 3.
  • 4.
    II. Sấy bằngnăng lượng Mặt trời Sấy là quá trình dùng nhiệt để làm bốc hơi nước ra khỏi vật liệu. Và nó xảy ra đồng thời giữa hai quá trình truyền nhiệt và ẩm trong vật liệu sấy. Làm giảm khối lượng. Tăng thời gian bảo quản. Hạn chế sự phát triển của VSV và các phản ứng sinh hóa. Tạo hình cho sản phẩm. Tăng tính cảm quan cho sản phẩm
  • 5.
    Sấy bằng năng lượng Mặt trờilà gì? -Năng lượng mặt trời là năng lượng của dòng bức xạ điện từ xuất phát từ Mặt Trời, cộng với một phần nhỏ năng lượng của các hạt nguyên tử khác phóng ra từ ngôi sao này.
  • 6.
  • 7.
    III. Phương phápsấy bằng năng lượng Mặt trời
  • 8.
    III. Phương phápsấy bằng năng lượng Mặt trời Năng lượng bức xạ của ánh sáng mặt trời khi chiếu xuyên qua một vật trong suốt (kính, tấm polyester v.v..) đi đến một vật màu đen, do tính phản xạ ánh sáng kém của màu tối, nên không phản chiếu ngược lại được, vật màu đen biến thành một loại như cái “bẫy nhiệt” năng lượng mặt trời do bị hấp thu bức xạ nên chuyển thành nhiệt năng.
  • 9.
  • 10.
  • 11.
  • 12.
  • 13.
    Sấy gián tiếp Buồngthu năng lượng Không khí đi vào Nguyên lý hoạt động
  • 14.
    Thiết bị sấycà phê Thiết bị sấy ớt
  • 15.
    IV. Thành tựuở trường ĐH Nông Lâm Huế Các nhà khoa học của Trường Đại học Nông - Lâm Huế vừa nghiên cứu thành công và cho ra đời máy sấy nông sản hoạt động bằng năng lượng mặt trời. Máy có nhiều ưu điểm vượt trội như không gây ô nhiễm môi trường, tiết kiệm năng lượng, giúp người dân chủ động được thời gian, công sức trong khâu làm khô, bảo quản nông sản.
  • 17.
    Nguyên liệu Xử lý Ngâm Philê Ngâm nổi Làm ráo Xát muối Rửa muối Sấy khô Sản phẩm Nước Muối Nội tạng Đóng gói
  • 18.
    NGUYÊN LIỆU - Khốilượng cá từ 0,9 – 9kg/con - Cá phải còn tươi và không bị bệnh.
  • 19.
    NGUYÊN LIỆU • Cáđược cắt đầu, xẻ bụng ngay sau khi mua về để tránh hiện tượng cá chết ứ đọng máu trong các cơ thịt ảnh hưởng đến màu sắc sản phẩm. • Sau đó tiến hành rửa và phân loại cá.
  • 20.
    Ngâm trong khoảng khoảng 4-6 giờđể dễ dàng trong việc phi lê Tách thịt ở hai bên thân cá dọc theo xương sống, không để sót xương vào trong miếng thịt. Ngâm cá trong khoảng 28-32h rồi vớt cá lên để ráo. Xát muối - Ướp muối khô. - Nồng độ: 6.5-8% - Thời gian ướp: 3-4h Rửa muối: giảm bớt độ mặn NGÂM NƯỚC PHI LÊ NGÂM NỔI, LÀM RÁO XÁT MUỐI, RỬA MUỐI
  • 21.
    SẤY KHÔ • Đầutiên, lớp nước ở trên bề mặt nguyên liệu bị bốc hơi đi, tiếp đó lớp nước ở bên trong được khuếch tán ra bên ngoài rồi tiếp tục bay hơi đi. • Tốc độ bay hơi nước trên bề mặt: phụ thuộc vào diện tích bay hơi, tốc độ gió, áp suất của hơi nước trên bề mặt, áp suất riêng phần của hơi nước trong không khí. • Khi tăng nhiệt độ làm khô và tăng tốc độ gió thì tốc độ làm khô nhanh nhưng cần chú ý để cho nước bên trong kịp thời khuếch tán ra bên ngoài, nếu không hiệu quả làm khô sẽ thấp.
  • 22.
    NHỮNG BIẾN ĐỔIBẤT LỢI TRONG QUÁ TRÌNH LÀM KHÔ SẢN PHẨM CÁ Sự oxi hóa thành phần béo Phá hoại của côn trùng Sự hút ẩm
  • 23.
    NHỮNG BIẾN ĐỔICỦA CÁ SAU KHI LÀM KHÔ KHỐI LƯỢNG VÀ THỂ TÍCH Trong quá trình làm khô, nước trong cá bị mất đi, làm cho khối lượng giảm, đồng thời cá bị co rút lại. MÀU SẮC VÀ MÙI VỊ Màu sắc và mùi vị đậm đà hơn.
  • 24.
  • 25.
    PHƠI NẮNG - Sửdụng các khay để phơi cá trực tiếp dưới ánh nắng mặt trời. - Phơi khoảng 3 nắng
  • 26.
    SỬ DỤNG THIẾTBỊ SẤY NĂNG LƯỢNG MẶT TRỜI
  • 27.
    Sấy bằng thiết bịNLMT Sấy bằng lò sấy điện 60oC Phơi (t0=30 - 35 oC) Độ ẩm sau khi sấy 35% 35% 35% Thời gian sấy 16 giờ >54 giờ >24 giờ Chỉ số NH3 (mg/100 g) 13,25 14,16 16,04 Chỉ số Peroxide (mg/100 g) 3,29 1,68 6,42
  • 28.
    Sản phẩm sấybằng thiết bị sấy năng lượng mặt trời rút ngắn được thời gian sấy hơn nếu so với sấy bằng lò điện và phơi dưới ánh nắng trực tiếp. Sấy bằng thiết bị sấy năng lượng mặt trời được đánh giá điểm cảm quan cao nhất về các chỉ tiêu màu sắc, mùi khác biệt có ý nghĩa so với mẫu phơi và sấy bằng lò điện.
  • 29.
    • Lượng béotrong cá cao và dễ ôi hóa • Cá sau khi chế biến được tiến hành làm khô đến độ ẩm 35 - 45%. SẤY KHÔ Quá trình và phương pháp làm khô cá tra phồng có vai trò rất lớn quyết định chất lượng của sản phẩm.
  • 30.
  • 31.