Embed presentation
Downloaded 171 times












































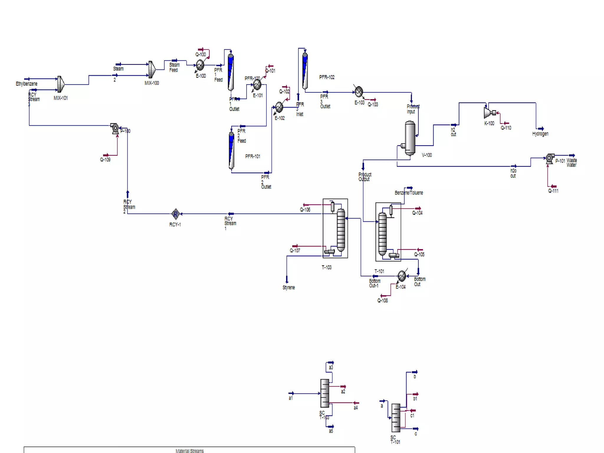
The document discusses the dehydrogenation of ethylbenzene through its hydroperoxide. It notes that ethylbenzene is produced by the reaction of ethylene and benzene. Additionally, propylene oxide is mentioned as a co-product in this process.










































