LAPORAN TUGAS BESAR
STUDI SERTIFIKASI KACA DEPAN KOKPIT
(FLIGHT DECK WINDSHIELD)
Laporan ini disusun sebagai salah satu tugas besar mata kuliah
AE4060 Kelaikan Udara
Disusun oleh :
Adrian Setyadharma 13613013
Rowi James 13613045
Israel Gamaliel Sidabutar 13613052
Dosen :
Dr. Ir. Rais Zain M.Eng.
PROGRAM STUDI AERONOTIKA DAN ASTRONOTIKA
FAKULTAS TEKNIK MESIN DAN DIRGANTARA
INSTITUT TEKNOLOGI BANDUNG
2016
DAFTAR ISI
BAB 1………………………………………………………………..........................................1
PENDAHULUAN……………………………………………………………………………..1
1.1 LATAR BELAKANG………………………………………………………………...1
1.2 RUMUSAN MASALAH…………………………………….......................................1
1.3 RUANG LINGKUP KAJIAN………………………………………………………...1
1.4 TUJUAN……………………………………………………………………………….2
1.5 METODE DAN TEKNIK PENGUMPULAN DATA………………………………2
1.6 SISTEMATIKA PENULISAN……………………………………………………….2
BAB 2…………………………………………………………………………………………..3
DESKRIPSI PRODUK……………………………………………………………………….3
2.1 DESKRIPSI PRODUK……………………………………………………………….3
2.2 PERUSAHAN PRODUSEN WINDSHIELD………………………………………...4
BAB 3…………………………………………………………………………………………..7
REGULASI……………………………………………………………………………………7
3.1 SERVICE BULLETIN DAN AIRWORTHINESS DIRECTIVE…………………….7
3.2 TECHNICAL STANDARD ORDER…………………………………………….......10
3.3 REGULASI…………………………………………………………………………..11
BAB 4…………………………………………………………………………………………32
PROSES PENGAJUAN PMA DAN TSO…………………………………………….........32
4.1 PART MANUFACTURER APPROVAL…………………………………………….32
4.2 TECHNICAL STANDARD ORDER………………………………………………...34
BAB 5………………………………………………………………………………………....41
PENGUJIAN………………………………………………………………………………....41
5.1 UJI BIRD STRIKE…………………………………………………………………...41
5.2 UJI KEKUATAN WINDSHIELD…………………………………………………..45
5.3 UJI MATERIAL WINDSHIELD…………………………………………………...49
BAB 6………………………………………………………………………………………....49
TEMPAT PENGUJIAN……………………………………………………………………..64
DAFTAR PUSTAKA………………………………………………………………………...65
1
BAB 1 PENDAHULUAN
1.1 LATAR BELAKANG
Industri penerbangan merupakan industri yang memiliki teknologi
tercanggih dan menjadi salah satu industri yang menjadi pionir dalam
perkembangan teknologi. Sebagian besar teknologi yang diterapkan dalam
industri transportasi bermula dari industri penerbangan. Dengan demikian,
industri penerbangan adalah industri yang sangat penting untuk
dikembangkan oleh sebuah negara.
Indonesia sebagai sebuah negara sudah memiliki pengalaman di industri
penerbangan. Pengalaman tersebut tentu akan lebih baik jika terus
dikembangkan agar dapat membawa industri penerbangan di Indonesia ke
arah yang lebih baik. Indonesia harus mampu merangsang munculnya
industri-industri penerbangan di dalam negeri sehingga Indonesia tidak
perlu bergantung kepada pihak asing dalam hal teknologi. Industri-industri
penerbangan yang berpotensi dikembangkan di Indonesia adalah industri
manufaktur pesawat udara, industri transportasi udara, industri part
pendukung pesawat udara, dan industri Maintenance, Repair, and Overhaul
(MRO).
1.2 RUMUSAN MASALAH
Laporan ini akan membahas mengenai salah satu produk dari industri part
pendukung pesawat udara, yaitu jendela pada flight deck atau yang dikenal
dengan windshield. Laporan ini akan membahas mengenai syarat-syarat apa
saja yang diperlukan untuk dapat memproduksi windshield untuk pesawat
udara dan juga mengenai persiapan-persiapan untuk mendirikan industri
windshield di Indonesia. Hal-hal tersebut bertolak dari perlunya Indonesia
mengembangkan industri penerbangan dalam negeri.
1.3 RUANG LINGKUP KAJIAN
Berikut ini adalah ruang lingkup mengenai kajian dalam laporan ini
 Deskripsi mengenai windshield pada pesawat udara
 Informasi mengenai produsen windshield yang ada
 Regulasi-regulasi yang digunakan dalam proses sertifikasi windshield
 Daftar tempat pengujian yang dapat digunakan
2
1.4 TUJUAN
Laporan ini disusun dengan tujuan sebagai berikut
 Sebagai salah satu syarat pencapaian mata kuliah AE4060 Kelaikan
Udara.
 Memberikan deskripsi mengenai windshield pada pesawat udara.
 Memberikan informasi mengenai aspek-aspek kelaikan udara yang
harus dipenuhi untuk memproduksi windshield pada pesawat udara.
1.5 METODA DAN TEKNIK PENGUMPULAN DATA
Metoda yang digunakan untuk mengumpulkan data dalam penyusunan
laporan adalah sebagai berikut
Studi literatur yang dilakukan dengan mempelajari regulasi kelaikan udara
yang berlaku di Indonesia, sumber-sumber valid di internet yang
menjelaskan mengenai windshield pada pesawat udara, dan juga laman dari
beberapa perusahaan pembuat windshield pada pesawat udara.
Diskusi kelompok yang dilakukan sebagai suplemen dari informasi-
informasi yang diperoleh dari studi literatur.
1.6 SISTEMATIKA PENULISAN
Laporan ini terdiri dari lima bab dengan rincian sebagai berikut
BAB 1 Pendahuluan yang menjelaskan mengenai pendahuluan, rumusan
majalah, ruang lingkup kajian, tujuan, metoda, dan teknik pengumpulan
data.
BAB 2 Deskripsi Produk yang menjelaskan mengenai deskripsi produk, dan
perusahaan produsen windshield.
BAB 3 Deskripsi Regulasi dan Means of Compliance mengenai regulasi
yang digunakan , cara melakukan pemenuhan regulasi , dan tempat yang
dapat digunakan untuk testing windshield.
3
BAB 2 DESKRIPSI PRODUK
2.1 DESKRIPSI PRODUK
Jendela pada pesawat udara dipasang dengan tujuan agar penumpang dapat
melihat keadaan di luar kabin. Akses visual kepada kondisi di luar kabin
juga adalah salah satu persyaratan yang harus dipenuhi oleh perusahaan
manufaktur pesawat udara sebagai bagian dari regulasi kelaikan udara.
Jendela pada pesawat udara membuat para penumpang lebih sadar dan
tanggap terhadap kondisi di luar kabin. Hal tersebut tentu meningkatkan
tingkat keselamatan pada operasi penerbangan.
Pesawat udara memiliki dua jenis jendela berdasarkan letak
pemasangannya, yaitu jendela pada kabin dan jendela pada flight deck
(windshield). Jendela pada kabin dipasang pada kabin dan memungkinkan
penumpang untuk melihat kondisi di luar kabin. Windshield adalah kaca dan
frame yang ada di daerah flight deck bagian depan. Windshield
memungkinkan kru (captain dan first officer) untuk melihat kondisi di luar
pesawat yang menunjang proses pengendalian pesawat.
Windshield harus didesain kuat dan ringan sama seperti jendela pada kabin.
Windshield harus menahan tekanan yang dihasilkan oleh kabin yang
bertekanan. Kabin bertekanan sangat penting untuk pesawat yang terbang
pada ketinggian lebih dari 10.000 kaki karena akan berpengaruh pada
kenyamanan penumpang selama penerbangan. Syarat tambahan yang harus
dimiliki windshield adalah harus mampu memberikan pengelihatan yang
jelas kepada pilot dalam kondisi alam tertentu seperti hujan, harus mampu
dibuka agar dapat menjadi salah satu jalan keluar untuk kru saat darurat, dan
mampu tahan terhadap bird strike. Dengan demikian, windshield berbeda
dengan jendela kabin dalam proses sertifikasi karena harus memperhatikan
regulasi mengenai Pilot Compartment View.
Windshield yang dimaksudkan dalam laporan ini adalah kaca beserta
struktur penahannya. Wiper sendiri tidak termasuk di dalam komponen
windhsield. Wiper merupakan salah satu bentuk jawaban dari CASR part
23.773 poin b dan CASR part 25.773 poin b(1). Metode lain yang dapat
4
digunakan untuk menjawab CASR part 23.773 poin b dan CASR part
25.773 poin b(1) adalah dengan menggunakan bleed air, electrically heated
wire, dan menggunakan bursting speed.
Gambar 2.1. Windshield
2.2 PERUSAHAAN PRODUSEN WINDSHIELD
2.2.1 Perusahaan di Luar Negeri
Berikut ini adalah beberapa contoh perusahaan di luar negeri yang
sudah dapat memproduksi windshield
LP Aero merupakan salah satu produsen ternama dunia untuk
windshield pesawat udara yang berbasis di Amerika Serikat. LP
Aero Plastic sudah menjadi PMA yang sudah mendapatkan sertifikat
dari FAA. LP Aero Plastic sudah melayani manufaktur windshield
untuk pesawat terbang selama 60 tahun.
5
PPG Aerospace Transparencies sudah memasok berbagai jenis
windshield untuk Airbus, Boeing, Embraer, dan Bombardier. PPG
adalah OEM untuk Boeing 737, 747, 757, 767, 777, dan 787. PPG
juga menjadi pemasok tunggal untuk teknologi windshield Ateos
milik 787. PPG Aerospace memasok windshield untuk A320, A330,
dan A340. Kelebihan produk dari PPG Aerospace adalah umur
gunanya yang panjang sehingga mampu menekan biaya operasional
bagi maskapai.
Pada tahun 2011 sudah memproduksi lebih dari 10000 FAA-PMA
untuk 1000 model pesawat
Aircraft Windshield Co. adalah produsen windshield yang berbasis
di California Amerika. Aircraft Windshield Co. sudah menjadi
produsen windshield pesawat udara selama 54 tahun. Pada tahun
2015, Aircraft Windshield Co. berkolaborasi dengan Mark Ferrara
dari California Research and Design untuk memproduksi mobil
pertama di dunia.yang dibuat dengan 3d printing
6
GKN Aerospace adalah industri yang memproduksi windshield
untuk pesawat udara. GKN Aerospace memiliki beberapa kelebihan
secara korporat yaitu vertical acrylic support and in house grid
manufacturing, kemampuan untuk melakukan pengujian termasuk
bird test, dan kemampuan untuk melakukan riset dan
pengembangan. Pesawat-pesawat yang menggunakan produk GKN
Aerospace diantaranya adalah Airbus A300, A320, A330, dan A340,
Boeing 737,747,757,767, dan 777, Learjet 35/45/60, dan Hawker
800.
Lee Aerospace sudah memproduksi windshield sejak 1989. Lee
Aerospace memiliki kemampuan untuk melakukan manufaktur,
perbaikan, pemasangan, hingga inspeksi.
2.2.2 Perusahaan di Indonesia
Berdasarkan data pada dokumen yang berjudul SERTIFIKASI
TRANSPARANSI PADA JENDELA KABIN PESAWAT UDARA pada
halaman 9 menyatakan bahwa di Indonesia terdapat dua kandidat
perusahaan yang mampu membuat transparansi jendela kabin.
Perusahaan-perusahaan tersebut adalah PT. Ashimas Flat Glass Tbk
dan PT. Surya Adhitia Fortuna Glass. Kedua perusahaan tersebut
sudah cukup berpengalaman dalam dunia produksi kaca dan jika
digadang-gadang mampu memproduksi jendela kabin maka penulis
cukup yakin bahwa perusahaan-perusahaan tersebut juga mampu
membuat windshield. N219 sudah memiliki windshield yang
diproduksi oleh perusahaan dalam negeri. Perusahaan tersebut
adalah perusahaan yang biasa memproduksi kaca mobil. Namun
penulis tidak dapat menemukan nama perusahaan yang dimaksud.
7
BAB 3 REGULASI
3.1. SERVICE BULLETIN DAN AIRWORTHINESS DIRECTIVE
Service Bulletin adalah sebuah bulletin yang berperan sebagai saran dan
umumnya tidak wajib. Adapun Service Bulletin memuat saran-saran
mengenai perbaikan produk yang dikeluarkan oleh pembuat pesawat udara
untuk pengguna-pengguna pesawat udara tersebut. Dalam beberapa kasus
tertentu, pembuat pesawat udara dapat mengeluarkan Service Bulletin yang
bersifat mandatory.
Airworthiness Directive merupakan arahan yang bersifat wajib dipatuhi dan
disanggupi oleh para pengguna pesawat mengenai keadaan yang berbahaya
(tidak aman) menyangkut pesawat udara yang terkait.
3.1.1 Contoh Service Bulletin
8
9
3.1.2 Contoh Airworthiness Directive
10
3.2 TECHNICAL STANDARD ORDER
Setelah melakukan pencarian di internet mengenai TSO untuk bagian
transparencies, penulis tidak dapat menemukan TSO yang membahas
mengenai bagian tersebut. Penulis hanya menemukan beberapa Advisory
Circular (AC) mengenai standar material yang dapat digunakan sebagai
transparencies, seperti pada AC No. 23-27, yang kemudian mengacu pada
standar SAE-AMS-P-83310 untuk material akrilik atau MIL-PRF-8184
Type I untuk material polycarbonate as-cast dengan aplikasi untuk
penarikan (stretching) atau Type II untuk material lembaran polycarbonate
as-cast saja. Untuk material polycarbonate dibutuhkan klasifikasi Class 2,
untuk meningkatkan ketahanan terhadap absorpsi kelembaban. Untuk
contoh dokumen tersedia di bagian lampiran laporan ini. Contoh yang
digunakan adalah MIL-PRF-8184F.16 . Pada intinya, isi dari dokumen
MIL-PRF-8184F membahas spesifikasi prestasi (performance) dari
lembaran plastik akrilik termodifikasi. Spesifikasi ini mencakup kualitas
optik dan ketransparanan dari lembaran akrilik termodifikasi tersebut.
Kemudian dituliskan mengenai apa saja kebutuhan yang diperlukan. Seperti
kualifikasi, sifat material (warna, dimensi, dan ketebalan), optical
uniformity, dan formability. Selain itu dituliskan juga metode-metode yang
dilakukan untuk verifikasi data, pengemasan produk, serta catatan penting
mengenai produk yang dibahas.
11
3.3 REGULASI
Dalam laporan ini, kami menggunakan beberapa regulasi yang terkait, yaitu:
 CASR Part 25.365 Pressurized Cabin Loads
 CASR Part 25.571 Damage Tolerance and Fatigue Evaluation of
Structure
 CASR Part 23.773 Pilot Compartment View
 CASR Part 25.773 Pilot Compartment View
 CASR Part 23.775 Windshields and Windows
 CASR Part 25.775 Windshields and Windows
 CASR Part 25.809 Emergency Exit Arrangement
 CASR Part 25.843 Tests for Pressurized Cabin
 CASR Part 25.1419 Ice Protection
 CASR Part 25.1529 Instructions for Continued Airworthiness
12
3.3.1 CASR Part 25.365 Pressurized Cabin Loads
For each pressurized compartment, the following apply:
(a) The airplane structure must be strong enough to withstand the
flight loads combined with pressure differential loads from zero up
to the maximum relief valve setting.
(b) The external pressure distribution in flight, and stress
concentrations and fatigue effects must be accounted for.
(c) If landings may be made with the compartment pressurized,
landing loads must be combined with pressure differential loads
from zero up to the maximum allowed during landing.
(d) The airplane structure must be designed to be able to withstand
the pressure differential loads corresponding to the maximum relief
valve setting multiplied by a factor of 1.33 for airplanes to be
approved for operation to 45,000 feet or by a factor of 1.67 for
airplanes to be approved for operation above 45,000 feet, omitting
other loads.
(e) Any structure, component or part, inside or outside a pressurized
compartment, the failure of which could interfere with continued
safe flight and landing, must be designed to withstand the effects of a
sudden release of pressure through an opening in any compartment
at any operating altitude resulting from each of the following
conditions:
(1) The penetration of the compartment by a portion of an engine
following an engine disintegration;
(2) Any opening in any pressurized compartment up to the size
H(o) in square feet; however, small compartments may be
combined with an adjacent pressurized compartment and both
considered as a single compartment for openings that cannot
reasonably be expected to be confined to the small compartment.
The size H(o) must be computed by the following formula:
Ho = P.As
where,
13
Ho = Maximum opening in square feet, need not exceed 20 square
feet.
P = (As/6240) + 0.024
As = Maximum cross-sectional area of the pressurized shell normal
to the longitudinal axis, in square feet; and
(3) The maximum opening caused by airplane or equipment
failures not shown to be extremely improbable.
(f) In complying with paragraph (e) of this section, the fail-safe
features of the design may be considered in determining the
probability of failure or penetration and probable size of openings,
provided that possible improper operation of closure devices and
inadvertent door openings are also considered. Furthermore, the
resulting differential pressure loads must be combined in a rational
and conservative manner with 1 g level flight loads and any loads
arising from emergency depressurization conditions. These loads
may be considered as ultimate conditions; however, any
deformations associated with these conditions must not interfere
with continued safe flight and landing. The pressure relief provided
by intercompartment venting may also be considered.
(g) Bulkheads, floors, and partitions in pressurized compartments for
occupants must be designed to withstand the conditions specified in
paragraph (e) of this section. In addition, reasonable design
precautions must be taken to minimize the probability of parts
becoming detached and injuring occupants while in their seats.
14
3.3.2 CASR Part 25.571 Damage Tolerance and Fatigue Evaluation of
Structure
(a) General. An evaluation of the strength, detail design, and
fabrication must show that catastrophic failure due to fatigue,
corrosion, manufacturing defects, or accidental damage, will be
avoided throughout the operational life of the airplane. This
evaluation must be conducted in accordance with the provisions of
paragraphs (b) and (e) of this section, except as specified in
paragraph (c) of this section, for each part of the structure that could
contribute to a catastrophic failure (such as wing, empennage,
control surfaces and their systems, the fuselage, engine mounting,
landing gear, and their related primary attachments). For turbojet
powered airplanes, those parts that could contribute to a catastrophic
failure must also be evaluated under paragraph (d) of this section. In
addition, the following apply:
(1) Each evaluation required by this section must include -
(i) The typical loading spectra, temperatures, and
humidities expected in service;
(ii) The identification of principal structural elements and
detail design points, the failure of which could cause
catastrophic failure of the airplane; and
(iii) An analysis, supported by test evidence, of the
principal structural elements and detail design points
identified in paragraph (a)(1)(ii) of this section.
(2) The service history of airplanes of similar structural design,
taking due account of differences in operating conditions and
procedures, may be used in the evaluations required by this section.
(3) Based on the evaluations required by this section, inspections
or other procedures must be established, as necessary, to prevent
catastrophic failure, and must be included in the Airworthiness
Limitations section of the Instructions for Continued Airworthiness
required by sec. 25.1529. The limit of validity of the engineering
15
data that supports the structural maintenance program (hereafter
referred to as LOV), stated as a number of total accumulated flight
cycles or flight hours or both, established by this section must also
be included in the Airworthiness Limitations section of the
Instructions for Continued Airworthiness required by sec. 25.1529.
Inspection thresholds for the following types of structure must be
established based on crack growth analyses and/or tests, assuming
the structure contains an initial flaw of the maximum probable size
that could exist as a result of manufacturing or service-induced
damage:
(i) Single load path structure, and
(ii) Multiple load path ―fail-safe‖ structure and crack arrest
―fail-safe‖ structure, where it cannot be demonstrated that
load path failure, partial failure, or crack arrest will be
detected and repaired during normal maintenance,
inspection, or operation of an airplane prior to failure of the
remaining structure.
(b) Damage-tolerance evaluation. The evaluation must include a
determination of the probable locations and modes of damage due to
fatigue, corrosion, or accidental damage. Repeated load and static
analyses supported by test evidence and (if available) service
experience must also be incorporated in the evaluation. Special
consideration for widespread fatigue damage must be included
where the design is such that this type of damage could occur. An
LOV must be established that corresponds to the period of time,
stated as a number of total accumulated flight cycles or flight hours
or both, during which it is demonstrated that widespread fatigue
damage will not occur in the airplane structure. This demonstration
must be by full-scale fatigue test evidence. The type certificate may
be issued prior to completion of full-scale fatigue testing, provided
the Administrator has approved a plan for completing the required
tests. In that case, the Airworthiness Limitations section of the
16
Instructions for Continued Airworthiness required by sec. 25.1529
must specify that no airplane may be operated beyond a number of
cycles equal to 1/2 the number of cycles accumulated on the fatigue
test article, until such testing is completed. The extent of damage for
residual strength evaluation at any time within the operational life of
the airplane must be consistent with the initial detectability and
subsequent growth under repeated loads. The residual strength
evaluation must show that the remaining structure is able to
withstand loads (considered as static ultimate loads) corresponding
to the following conditions:
(1) The limit symmetrical maneuvering conditions specified in sec.
25.337 at all speeds up to Vcand in sec. 25.345
(2) The limit gust conditions specified in sec. 25.341 at the
specified speeds up to VC and in sec. 25.345
(3) The limit rolling conditions specified in sec. 25.349 and the
limit unsymmetrical conditions specified in secs. 25.367 and
25.427 (a) through (c), at speeds up to VC.
(4) The limit yaw maneuvering conditions specified in sec.
25.351(a) at the specified speeds up to VC.
(5) For pressurized cabins, the following conditions:
(i) The normal operating differential pressure combined
with the expected external aerodynamic pressures applied
simultaneously with the flight loading conditions specified
in paragraphs (b)(1) through (4) of this section, if they have
a significant effect.
(ii) The maximum value of normal operating differential
pressure (including the expected external aerodynamic
pressures during 1 g level flight) multiplied by a factor of
1.15, omitting other loads.
(6) For landing gear and directly-affected airframe structure, the
limit ground loading conditions specified in secs. 25.473, 25.491,
and 25.493.
17
If significant changes in structural stiffness or geometry, or both,
follow from a structural failure, or partial failure, the effect on
damage tolerance must be further investigated
(c) Fatigue (safe-life) evaluation. Compliance with the damage-
tolerance requirements of paragraph (b) of this section is not
required if the applicant establishes that their application for
particular structure is impractical. This structure must be shown by
analysis, supported by test evidence, to be able to withstand the
repeated loads of variable magnitude expected during its service life
without detectable cracks. Appropriate safe-life scatter factors must
be applied.
(d) Sonic fatigue strength. It must be shown by analysis, supported
by test evidence, or by the service history of airplanes of similar
structural design and sonic excitation environment, that –
(1) Sonic fatigue cracks are not probable in any part of the flight
structure subject to sonic excitation; or
(2) Catastrophic failure caused by sonic cracks is not probable
assuming that the loads prescribed in paragraph (b) of this section
are applied to all areas affected by those cracks.
(e) Damage-tolerance (discrete source) evaluation. The airplane
must be capable of successfully completing a flight during which
likely structural damage occurs as a result of –
(1) Impact with a 4-pound bird when the velocity of the airplane
relative to the bird along the airplane's flight path is equal to Vc at
sea level or 0.85Vc at 8,000 feet, whichever is more critical;
(2) Uncontained fan blade impact;
(3) Uncontained engine failure; or
(4) Uncontained high energy rotating machinery failure
The damaged structure must be able to withstand the static loads
(considered as ultimate loads) which are reasonably expected to
occur on the flight. Dynamic effects on these static loads need not be
considered. Corrective action to be taken by the pilot following the
18
incident, such as limiting maneuvers, avoiding turbulence, and
reducing speed, must be considered. If significant changes in
structural stiffness or geometry, or both, follow from a structural
failure or partial failure, the effect on damage tolerance must be
further investigated.
19
3.3.3 CASR Part 23.773 Pilot Compartment View
(a) Each pilot compartment must be -
(1) Arranged with sufficiently extensive, clear and undistorted
view to enable the pilot to safely taxi, takeoff, approach, land, and
perform any maneuvers within the operating limitations of the
airplane.
(2) Free from glare and reflections that could interfere with the
pilot's vision. Compliance must be shown in all operations for
which certification is requested; and
(3) Designed so that each pilot is protected from the elements so
that moderate rain conditions do not unduly impair the pilot's view
of the flight path in normal flight and while landing.
(b) Each pilot compartment must have a means to either remove or
prevent the formation of fog or frost on an area of the internal
portion of the windshield and side windows sufficiently large to
provide the view specified in paragraph (a)(1) of this part.
Compliance must be shown under all expected external and internal
ambient operating conditions, unless it can be shown that the
windshield and side windows can be easily cleared by the pilot
without interruption of moral {sic} pilot duties.
20
3.3.4 CASR Part 25.773 Pilot Compartment View
(a) Nonprecipitation conditions. For nonprecipitation conditions, the
following apply:
(1) Each pilot compartment must be arranged to give the pilots a
sufficiently extensive, clear, and undistorted view, to enable them
to safely perform any maneuvers within the operating limitations
of the airplane, including taxiing takeoff, approach, and landing.
(2) Each pilot compartment must be free of glare and reflection that
could interfere with the normal duties of the minimum flight crew
(established under sec. 25.1523). This must be shown in day and
night flight tests under non precipitation conditions.
(b) Precipitation conditions. For precipitation conditions, the
following apply:
(1) The airplane must have a means to maintain a clear portion of
the windshield, during precipitation conditions, sufficient for both
pilots to have a sufficiently extensive view along the flight path in
normal flight attitudes of the airplane. This means must be
designed to function, without continuous attention on the part of
the crew, in –
(i) Heavy rain at speeds up to 1.5 VSR1with lift and drag
devices retracted; and
(ii) The icing conditions specified in sec. 25.1419 if
certification for flight in icing conditions is requested.
(2) No single failure of the systems used to provide the view
required by paragraph (b)(1) of this section must cause the loss of
that view by both pilots in the specified precipitation conditions.
(i) A window that is openable under the conditions
prescribed in paragraph (b)(1) of this section when the
cabin is not pressurized, provides the view specified in that
paragraph, and gives sufficient protection from the
elements against impairment of the pilot's vision; or
21
(ii) An alternate means to maintain a clear view under the
conditions specified in paragraph (b)(1) of this section,
considering the probable damage due to a severe hail
encounter.
(3) The first pilot must have a window that--
(i) Is openable under the conditions prescribed in paragraph
(b)(1) of this section when the cabin is not pressurized;
(ii) Provides the view specified in paragraph (b)(1) of this
section; and
(iii) Provides sufficient protection from the elements
against impairment of the pilot's vision.
(4) The openable window specified in paragraph (b)(3) of this
section need not be provided if it is shown that an area of the
transparent surface will remain clear sufficient for at least one pilot
to land the airplane safely in the event of-
(i) Any system failure or combination of failures which is
not extremely improbable, in accordance with Sec.
25.1309, under the precipitation conditions specified in
paragraph (b)(1) of this section.
(ii) An encounter with severe hail, birds, or insects.
(c) Internal windshield and window fogging. The airplane must have
a means to prevent fogging of the internal portions of the windshield
and window panels over an area which would provide the visibility
specified in paragraph (a) of this section under all internal and
external ambient conditions, including precipitation conditions, in
which the airplane is intended to be operated.
(d) Fixed markers or other guides must be installed at each pilot
station to enable the pilots to position themselves in their seats for an
optimum combination of outside visibility and instrument scan. If
lighted markers or guides are used they must comply with the
requirements specified in sec. 25.1381
22
3.3.5 CASR Part 23.775 Windshields and Windows
(a) The internal panels of windshields and windows must be
constructed of a nonsplintering material, such as nonsplintering
safety glass.
(b) The design of windshields, windows, and canopies in pressurized
airplanes must be based on factors peculiar to high altitude
operation, including -
(1) The effects of continuous and cyclic pressurization loadings;
(2) The inherent characteristics of the material used; and
(3) The effects of temperatures and temperature gradients.
(c) On pressurized airplanes, if certification for operation up to and
including 25,000 feet is requested, an enclosure canopy including a
representative part of the installation must be subjected to special
tests to account for the combined effects of continuous and cyclic
pressurization loadings and flight loads, or compliance with the fail-
safe requirements of paragraph (d) of this part must be shown.
(d) If certification for operation above 25,000 feet is requested the
windshields, window panels, and canopies must be strong enough to
withstand the maximum cabin pressure differential loads combined
with critical aerodynamic pressure and temperature effects, after
failure of any load carrying element of the windshield, window
panel, or canopy.
(e) The windshield and side windows forward of the pilot's back
when the pilot is seated in the normal flight position must have a
luminous transmittance value of not less than 70 percent.
(f) Unless operation in known or forecast icing conditions is
prohibited by operating limitations, a means must be provided to
prevent or to clear accumulations of ice from the windshield so that
the pilot has adequate view for taxi, takeoff, approach, landing, and
to perform any maneuvers within the operating limitations of the
airplane.
23
(g) In the event of any probable single failure, a transparency heating
system must be incapable of raising the temperature of any
windshield or window to a point where there would be -
(1) Structural failure that adversely affects the integrity of the
cabin; or
(2) There would be a danger of fire.
(h) In addition, for commuter category airplanes, the following
applies:
(1) Windshield panes directly in front of the pilots in the normal
conduct of their duties, and the supporting structures for these
panes, must withstand, without penetration, the impact of a two-
pound bird when the velocity of the airplane (relative to the bird
along the airplane's flight path) is equal to the airplane's maximum
approach flap speed.
(2) The windshield panels in front of the pilots must be arranged so
that, assuming the loss of vision through any one panel, one or
more panels remain available for use by a pilot seated at a pilot
station to permit continued safe flight and landing.
24
3.3.6 CASR Part 25.775 Windshields and Windows
(a) Internal panes must be made of nonsplintering material.
(b) Windshield panes directly in front of the pilots in the normal
conduct of their duties, and the supporting structures for these panes,
must withstand, without penetration, the impact of a four pound bird
when the velocity of the airplane (relative to the bird along the
airplane's flight path) is equal to the value of VC, at sea level,
selected under Sec. 25.335(a).
(c) Unless it can be shown by analysis or tests that the probability of
occurrence of a critical windshield fragmentation condition is of a
low order, the airplane must have a means to minimize the danger to
the pilots from flying windshield fragments due to bird impact. This
must be shown for each transparent pane in the cockpit that
(1) Appears in the front view of the airplane;
(2) Is inclined 15 degrees or more to the longitudinal axis of the
airplane; and
(3) Has any part of the pane located where its fragmentation will
constitute a hazard to the pilots.
(d) The design of windshields and windows in pressurized airplanes
must be based on factors peculiar to high altitude operation,
including the effects of continuous and cyclic pressurization
loadings, the inherent characteristics of the material used, and the
effects of temperatures and temperature differentials. The windshield
and window panels must be capable of withstanding the maximum
cabin pressure differential loads combined with critical aerodynamic
pressure and temperature effects after any single failure in the
installation or associated systems. It may be assumed that, after a
single failure that is obvious to the flight crew (established under
Sec. 25.1523), the cabin pressure differential is reduced from the
maximum, in accordance with appropriate operating limitations, to
allow continued safe flight of the airplane with a cabin pressure
altitude of not more than 15,000 feet.
25
(e) The windshield panels in front of the pilots must be arranged so
that, assuming the loss of vision through any one panel, one or more
panels remain available for use by a pilot seated at a pilot station to
permit continued safe flight and landing.
26
3.3.7 CASR Part 25.809 Emergency Exit Arrangement
(a) Each emergency exit, including each flightcrew emergency exit,
must be a moveable door or hatch in the external walls of the
fuselage, allowing an unobstructed opening to the outside. In
addition, each emergency exit must have means to permit viewing of
the conditions outside the exit when the exit is closed. The viewing
means may be on or adjacent to the exit provided no obstructions
exist between the exit and the viewing means. Means must also be
provided to permit viewing of the likely areas of evacuee ground
contact. The likely areas of evacuee ground contact must be
viewable during all lighting conditions with the landing gear
extended as well as in all conditions of landing gear collapse.
(b) Each emergency exit must be openable from the inside and the
outside except that sliding window emergency exits in the flight
crew area need not be openable from the outside if other approved
exits are convenient and readily accessible to the flight crew area.
Each emergency exit must be capable of being opened, when there is
no fuselage deformation—
(1) With the airplane in the normal ground attitude and in each of
the attitudes corresponding to collapse of one or more legs of the
landing gear; and
(2) Within 10 seconds measured from the time when the opening
means is actuated to the time when the exit is fully opened.
(3) Even though persons may be crowded against the door on the
inside of the airplane.
(c) The means of opening emergency exits must be simple and
obvious; may not require exceptional effort; and must be arranged
and marked so that it can be readily located and operated, even in
darkness. Internal exit-opening means involving sequence operations
(such as operation of two handles or latches, or the release of safety
catches) may be used for flightcrew emergency exits if it can be
27
reasonably established that these means are simple and obvious to
crewmembers trained in their use.
(d) If a single power-boost or single power-operated system is the
primary system for operating more than one exit in an emergency,
each exit must be capable of meeting the requirements of paragraph
(b) of this section in the event of failure of the primary system.
Manual operation of the exit (after failure of the primary system) is
acceptable.
(e) Each emergency exit must be shown by tests, or by a
combination of analysis and tests, to meet the requirements of
paragraphs (b) and (c) of this section.
(f) Each door must be located where persons using them will not be
endangered by the propellers when appropriate operating procedures
are used.
(g) There must be provisions to minimize the probability of jamming
of the emergency exits resulting from fuselage deformation in a
minor crash landing.
(h) When required by the operating rules for any large passenger-
carrying turbojet-powered airplane, each ventral exit and tailcone
exit must be—
(1) Designed and constructed so that it cannot be opened during
flight; and
(2) Marked with a placard readable from a distance of 30 inches
and installed at a conspicuous location near the means of opening
the exit, stating that the exit has been designed and constructed so
that it cannot be opened during flight.
(i) Each emergency exit must have a means to retain the
exit in the open position, once the exit is opened in an
emergency. The means must not require separate action to
engage when the exit is opened, and must require positive
action to disengage.
28
3.3.8 CASR Part 25.843 Tests for Pressurized Cabin
(a) Strength test. The complete pressurized cabin, including doors,
windows, and valves, must be tested as a pressure vessel for the
pressure differential specified in Sec. 25.365(d).
(b) Functional tests. The following functional tests must be
performed:
(1) Tests of the functioning and capacity of the positive and
negative pressure differential valves, and of the emergency release
valve, to stimulate the effects of closed regulator valves.
(2) Tests of the pressurization system to show proper functioning
under each possible condition of pressure, temperature, and
moisture, up to the maximum altitude for which certification is
requested.
(3) Flight tests, to show the performance of the pressure supply,
pressure and flow regulators, indicators, and warning signals, in
steady and stepped climbs and descents at rates corresponding to
the maximum attainable within the operating limitations of the
airplane, up to the maximum altitude for which certification is
requested.
(4) Tests of each door and emergency exit, to show that they
operate properly after being subjected to the flight tests prescribed
in paragraph (b)(3) of this section.
29
3.3.9 CASR Part 25.1419 Ice Protection
If the applicant seeks certification for flight in icing conditions, the
airplane must be able to safely operate in the continuous maximum
and intermittent maximum icing conditions of appendix C. To
establish this—
(a) An analysis must be performed to establish that the ice protection
for the various components of the airplane is adequate, taking into
account the various airplane operational configurations; and
(b) To verify the ice protection analysis, to check for icing
anomalies, and to demonstrate that the ice protection system and its
components are effective, the airplane or its components must be
flight tested in the various operational configurations, in measured
natural atmospheric icing conditions and, as found necessary, by one
or more of the following means:
(1) Laboratory dry air or simulated icing test, or a combination of
both, of the components or models of the components.
(2) Flight dry air tests of the ice protection system as a whole, or of
its individual components.
(3) Flight tests of the airplane or its components in measured
simulated icing conditions.
(c) Caution information, such as an amber caution light or
equivalent, must be provided to alert the flightcrew when the anti–
ice or deice system is not functioning normally.
(d) For turbine engine powered airplanes, the ice protection
provisions of this section are considered to be applicable primarily to
the airframe. For the powerplant installation, certain additional
provisions of subpart E of this part may be found applicable
(e) One of the following methods of icing detection and activation of
the airframe ice protection system must be provided:
(1) A primary ice detection system that automatically activates or
alerts the flightcrew to activate the airframe ice protection system;
30
(2) A definition of visual cues for recognition of the first sign of
ice accretion on a specified surface combined with an advisory ice
detection system that alerts the flightcrew to activate the airframe
ice protection system; or
(3) Identification of conditions conducive to airframe icing as
defined by an appropriate static or total air temperature and visible
moisture for use by the flightcrew to activate the airframe ice
protection system.
(f). Unless the applicant shows that the airframe ice protection
system need not be operated during specific phases of flight, the
requirements of paragraph (e) of this section are applicable to all
phases of flight.
(g) After the initial activation of the airframe ice protection system—
(1) The ice protection system must be designed to operate
continuously;
(2) The airplane must be equipped with a system that automatically
cycles the ice protection system; or
(3) An ice detection system must be provided to alert the
flightcrew each time the ice protection system must be cycled.
(h) for operation of the ice protection system, including activation
and deactivation, must be established Procedures and documented in
the Airplane Flight Manual.
31
3.3.10 CASR Part 25.1529 Instructions for Continued Airworthiness
The applicant must prepare Instructions for Continued Airworthiness
in accordance with Appendix H to this part that are acceptable to the
Director General. The instructions may be incomplete at type
certification if a program exists to ensure their completion prior to
delivery of the first airplane or issuance of a standard certificate of
airworthiness, whichever occurs later.
32
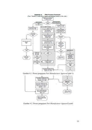
BAB 4 PROSES PENGAJUAN PMA DAN TSO
4.1. PART MANUFACTURER APPROVAL
Untuk dapat mendesain windshield, sebuah perusahaan setidak-tidaknya
harus memiliki DOA kelas C. Dengan demikian hanya ada dua perusahaan
di Indonesia yang boleh mendesain windshield, yaitu PT. GMF AeroAsia
dan PT. DI. Perusahaan yang memanufaktur windshield harus memiliki
Part Manufacturer Approval (PMA). DKUPPU masih mempelajari tata
cara untuk pengajuan PMA. FAA order 8110.42C memiliki penjelasan
bagaimana PMA dapat diajukan. Berikut adalah proses pengajuan PMA
menurut FAA order 8110.42C appendix A
33
Gambar 4.1. Proses pengajuan Part Manufacturer Approval (part 1)
Gambar 4.2. Proses pengajuan Part Manufacturer Apprpval (cont)
34
4.2. Technical Standard Order
TSO untuk windshield belum dapat ditemukan. Prosedur TSO dapat dilihat
pada dokumen CASR Part 21 Amdt. 2 Subpart O Technical Standard
Order Operation ( halaman 61- 64). Berikut isi dokumen tersebut,
SUBPART 0 TECHNICAL STANDARD ORDER
AUTHORIZATIONS
21.601 Applicability and Definitions.
(a) This subpart prescribes -
(1) Procedural requirements for the issue of Technical Standard
Order authorizations;
(2) Rules governing the holders of Technical Standard Order
authorizations; and
(3) Procedural requirements for the issuance of a letter of
Technical Standard Order design approval.
(b) For the purpose of this subpart -
(1) A Technical Standard Order (referred to in this subpart as
"TSO") is issued by the DGCA and is a minimum performance
standard for specified articles (for the purpose of this subpart,
articles means materials, parts, processes, or appliances) used on
civil aircraft.
(2) A TSO authorization is an DGCA design and production
approval issued to the manufacturer of an article which has been
found to meet a specific TSO.
(3) A letter of TSO design approval is a DGCA design approval
for an article which has been found to meet a specific TSO in
accordance with the procedures of Sec. 21.621.
(4) An article manufactured under an TSO authorization, a
DGCA letter of acceptance as described in Sec. 21.613 (b), or an
article manufactured under a letter of TSO design approval
described in Sec. 21.621 is an approved article for the purpose
35
of meeting the regulations of this CASR that require the article
to be approved; and
(5) An article manufacturer is the person who controls the
design and quality of the article produced (or to be produced, in
the case of an application), including the parts of them and any
processes or services related to them that are procured from an
outside source.
(c) The DGCA does not issue an TSO authorization if the
manufacturing facilities for the product are located outside of the
Republic of Indonesia, unless the DGCA finds that the location of the
manufacturer's facilities places no undue burden on the DGCA in
administering applicable regulations.
21.603 Application.
(a) An applicant for a TSO authorization must apply in the form and
manner prescribed by the DGCA. The applicant must include the
following documents in the application:
(1) A statement of conformance certifying that the applicant has
met the requirements of this subpart and that the article
concerned meets the applicable TSO that is effective on the date
of application for that article.
(2) One copy of the technical data required in the applicable
TSO.
(b) If the applicant anticipates a series of minor changes in accordance
with Sec.21.619, the applicant may set forth in its application the basic
model number of the article and the part number of the components
with open brackets after it to denote that suffix change letters or
numbers (or combinations of them) will be added from time to time.
(c) If the application is deficient, the applicant must, when requested
by the DGCA, provide any additional information necessary to show
compliance with this part. If the applicant fails to provide the
36
additional information within 30 days after the DGCA's request, the
DGCA denies the application and notifies the applicant.
21.605 Organization.
Each applicant for or holder of a TSO authorization must provide the
DGCA with a document describing how the applicant's organization
will ensure compliance with the provisions of this subpart. At a
minimum, the document must describe assigned responsibilities and
delegated authority, and the functional relationship of those
responsible for quality to management and other organizational
components.
21.607 Quality system.
Each applicant for or holder of a TSO authorization must establish a
quality system that meets the requirements of Sec. 21.137.
21.608 Quality manual.
Each applicant for or holder of a TSO authorization must provide a
manual describing its quality system to the DGCA for approval. The
manual must be in the Bahasa Indonesia or English language and
retrievable in a form acceptable to the DGCA.
21.609 Location of or change to manufacturing facilities.
(a) An applicant may obtain a TSO authorization for manufacturing
facilities located outside of the ROI if the DGCA finds no undue
burden in administering the applicable regulation.
(b) The TSO authorization holder must obtain DGCA approval before
making any changes to the location of any of its manufacturing
facilities.
(c) The TSO authorization holder must immediately notify the DGCA,
in writing, of any change to the manufacturing facilities that may
37
affect the inspection, conformity, or airworthiness of its product or
article.
21.610 Inspections and tests.
Each applicant for or holder of a TSO authorization must allow the
DGCA to inspect its quality system, facilities, technical data, and any
manufactured articles and witness any tests, including any inspections
or tests at a supplier facility, necessary to determine compliance with
this applicable CASR.
21.611 Issuance.
If the DGCA finds that the applicant complies with the requirements
of this applicable CASR, the DGCA issues a TSO authorization to the
applicant (including all TSO deviations granted to the applicant).
21.613 Duration.
(a) A TSO authorization or letter of TSO design approval is effective
for two years until surrendered, withdrawn, or otherwise terminated
by the DGCA.
(b) If a TSO is revised or canceled, the holder of an affected DGCA
letter of acceptance of a statement of conformance, TSO
authorization, or letter of TSO design approval may continue to
manufacture articles that meet the original TSO without obtaining a
new acceptance, authorization, or approval but must comply with
applicable CASR.
21.614 Transferability.
The holder of a TSO authorization or letter of TSO design approval
may not transfer the TSO authorization or letter of TSO design
approval.
38
21.616 Responsibility of holder.
Each holder of a TSO authorization must-
(a) Amend the document required by Sec 21.605 as necessary to
reflect changes in the organization and provide these amendments to
the DGCA
(b) Maintain a quality system in compliance with the data and
procedures approved for the TSO authorization;
(c) Ensure that each manufactured article conforms to its approved
design, is in a condition for safe operation, and meets the applicable
TSO;
(d) Mark the TSO article for which an approval has been issued.
Marking must be in accordance with CASR part 45, including any
critical parts;
(e) Identify any portion of the TSO article (e.g., sub-assemblies,
component parts, or replacement articles) that leave the manufacturer's
facility as DGCA approved with the manufacturer's part number and
name, trademark, symbol, or other DGCA approved manufacturer's
identification;
(f) Have access to design data necessary to determine conformity and
airworthiness for each article produced under the TSO authorization.
The manufacturer must retain this data until it no longer manufactures
the article. At that time, copies of the data must be sent to the DGCA ;
(g) Retain its TSO authorization and make it available to the DGCA
upon request; and
(h) Make available to the DGCA information regarding all delegation
of authority to suppliers
39
21.618 Approval for deviation.
(a) Each manufacturer who requests approval to deviate from any
performance standard of a TSO must show that factors or design
features providing an equivalent level of safety compensate for the
standards from which a deviation is requested.
(b) The manufacturer must send requests for approval to deviate,
together with all pertinent data, to the appropriate aircraft certification
office. If the article is manufactured under the authority of a foreign
country or jurisdiction, the manufacturer must send requests for
approval to deviate, together with all pertinent data, through the civil
aviation authority of that country or jurisdiction to the DGCA.
21.619 Design changes.
(a) Minor changes by the manufacturer holding a TSO authorization.
The manufacturer of an article under an authorization issued under
this part may make minor design changes (any change other than a
major change) without further approval by the DGCA. In this case, the
changed article keeps the original model number (part numbers may
be used to identify minor changes) and the manufacturer must forward
to the appropriate aircraft certification office, any revised data that are
necessary for compliance with Sec 2 l.603(b).
(b) Major changes by the manufacturer holding a TSO authorization.
Any design change by the manufacturer extensive enough to require a
substantially complete investigation to determine compliance with a
TSO is a major change. Before making a major change, the
manufacturer must assign a new type or model designation to the
article and apply for an authorization under Sec. 21.603.
(c) Changes by persons other than the manufacturer. No design
change by any person (other than the manufacturer who provided the
statement of conformance for the article) is eligible for approval under
this part unless the person seeking the approval is a manufacturer and
40
applies under Sec. 21.603(a) for a separate TSO authorization. Persons
other than a manufacturer may obtain approval for design changes
under part 43 or under the applicable airworthiness regulations.
21.620 Changes in quality system.
After the issuance of a TSO authorization-
(a) Each change to the quality system is subject to review by the
DGCA; and
(b) The holder of the TSO authorization must immediately notify the
DGCA, in
writing, of any change that may affect the inspection, conformity, or
airworthiness of its article.
21.621 Issue of letters of TSO design approval: Import articles.
(a) The DGCA may issue a letter of TSO design approval for an
article-
(1) Designed and manufactured in a foreign country to the
export provisions of an agreement with ROI for the acceptance
of these articles for import; and
(2) For import into ROI if-
(i) The State of Design certifies that the article has been
examined, tested, and found to meet the applicable TSO or
the applicable performance standards of the State of
Design and any other performance standards the DGCA
may prescribe to provide a level of safety equivalent to
that provided by the TSO; and
(ii) The manufacturer has provided to the DGCA one copy
of the technical data required in the applicable
performance standard through its State of Design.
(b) The DGCA issues the letter of TSO design approval that lists any
deviation granted under Sec.21.618.
41
BAB 5 PENGUJIAN
Windshield dapat memperoleh sertifikasi melalui serangkaian pengujian yang
harus dilakukan
Pengujian dilakukan pada dua bagian, yaitu pada windshield secara keseluruhan
seperti yang tertera pada AC25-775 ditambah dengan bird strike test, dan uji pada
material transparencies yang meliputi uji impak, uji vertical burn¸uji temperatur
uji kestabilan termal, dan uji deformasi akibat termal.
5.1. UJI BIRD STRIKE
Pengujian ini didasarkan pada CASR 25.775 Windshields and Windows. Regulasi
tersebut mengharuskan windshield untuk dapat menahan impak burung 4 pound
tanpa penetrasi. Windshield harus sanggup menahan impak saat kecepatan
pesawat relative terhadap burung sepanjang lintas terbang pesawat sama dengan
kecepatan cruise di sea level .
Dari dokumen AEDC-TR-86-2 dijelaskan bahwa Range S3 Test dilakukan untuk
melakukan verifikasi tentang test artificial bird yang telah dilakukan .Tes ini
dilakukan menggunakan compressed-air operated launcher, x-ray system yang
akan digunakan untuk mengukur kecepatan burung dan dudukan untuk target
dalam kasus ini windshield.
Informasi lebih rinci mengenai test unit dan kapabilitas tes tersebut dapat dilihat
pada referensi nomor 5.
Gambar 5.1. AEDC Bird Impact Range, S3
42
Gambar 5.2. Test Area Arrangement
Pada percobaan ini dilakukan dengan menembakan 4 lb burung asli (4lb) dan
artificial bird dengan diameter 4inch dan berbentuk silindrikal dengan fineness
ratio of two. Artificial bird terbuat dari material gelatin. Kedua burung ini
ditembakkan menggunakan launch tube menggunakan sabot (alat untuk
memastikan burung berada pada posisi yang benar di launch tube) yang terbuat
dari polyethylene foam atau balsa wood. Burung akan terlepas dari sabot dengan
menggunakan Sabot Stripper Tube yang berbentuk Tapered Conic. Saat sabot
melewati Sabot Stripper Tube, kecepatan sabot akan berkurang akibat gesekan
dan akan menyebabkan burung keluar dari launch tube dengan terbang bebas.
Posisi dan orientasi burung saat sebelum impak terjadi akan dimonitor oleh 3 buah
105kV X-ray shadowgraph units yang dipasang pada instrumentation cart seperti
pada gambar 3.2. Setiap stasiun X-ray akan aktif saat burung memutuskan 24-
gage cooper wire di electrical breakwire system. Setiap X-ray pulser juga
menyebabkan chronograph system dapat mengukur selang waktu antar X-ray.
Sehingga kecepatan burung dapat diketahui. Dokumentasi photografik saat impak
terjadi dan menyebakan debris patterns direkam menggunakan 16mm motion
picture cameras (Hycam Model No. 41-004) yang beroperasi sekitar 5000 frame
per detik.
43
Gambar 5.3. Target Plate Installation
Pada dokumen AEDC-TR-86-2 digunakan plat alumunium (T6-6061) sebagai
target dibaut ke plat baja dengan ketabalan 1inch dan 16 inch diameter daerah plat
alumunium yang terbuka.
Dokumen ini didapat bahwa bird/projectile material shear strength characteristic
akan mempengaruhi kuatnya impak yang akan terjadi pada kasus impak
transparency.
Gambar 5.4. Projectiles sesaat sebelum impak
44
Gambar 5.5. Debris Patterns sesaat setelah impak.
Menurut CASR 25, Kondisi windshield setelah impak satu burung dengan berat 4
lbs saat kecepatan cruise di sea level adalah
 Inner ply tidak boleh ada yang pecah atau retak
 Panel yang berada tepat di depan pilot harus bisa menahan tanpa penetrasi
45
Gambar 5.6. Deformasi pada alumunium yang ditembak
5.2. UJI KEKUATAN WINDSHIELD
Menurut CASR part 25.775
Berikut hal yang dilakukan untuk membuktikan kekuatan windshield merujuk
pada AC25-775.
5.2.1. Ultimate Static Strength
1. Dilakukan detailed structural analysis menggunakan metode analisis
struktur yang baik. Windshield harus diberi kombinasi pressure load
terbesar yang mungkin terjadi , termasuk maximum internal pressure,
external aerodynamic pressure,, temperature effect , dan flight load.
2. Membuktikan batas strength yang diperbolehkan termasuk batasan
untuk material production variability, material characteristics, long term
degradation, dan environmental effects untuk setiap ply. Kasus Critical
design dicek untuk memastikan batasan tidak melebihi design ultimate
stress. Load factor diatas ultimate (2) boleh digunakan ( ultimate
didefinisikan sebesar 1.5 kali pressure load yang disebutkan pada
46
25.365(d)). Pressure load tersebut didefinisikan sebagai pressure
differential load saat relief valve berada pada setting maksimum dikalikan
dengan 1.33 untuk pesawat yang beroperasi dengan ketinggian maksimum
45000 feet dan 1.67 untuk pesawat yang beroperasi di ketinggian lebih
dari 45000 feet.
Menurut Dayton T. Brown (http://www.dtbtest.com/static-testing.aspx)
beberapa peralatan yang dibutuhkan untuk melakukan static test adalah
frame, aktuator hidrolik, servo, dan strain gauge. Penulis tidak
menemukan metoda dan parameter-parameter untuk static test. Namun,
ada artikel di ASTM yang menjelaskan mengenai spesifikasi struktur pada
pesawat udara. Dokumen tersebut dapat dibeli seharga 45$
Sumber : http://www.astm.org/cgi-bin/resolver.cgi?F3114-15
5.2.2. Fatigue
Fatigue test secara konvensional masih dapat dilakukan pada windshield
namun durasinya harus lebih panjang. Hal tersebut dikarenakan umur
fatigue untuk material pada windshield masih beragam dibandingkan
dengan pada logam. Penulis tidak menemukan standar pengujian maupun
alat-alat yang digunakan untuk melakukan sebuah fatigue test. Ada
beberapa literatur yang dapat dipergunakan seperti yang terdapat di ASTM
dan dapat dibeli seharga 55$.
47
Sumber:
https://www.astm.org/DIGITAL_LIBRARY/STP/SOURCE_PAGES/STP203.ht
m
Ditambah dengan publikasi di laman yang sama mengenai Fatigue Testing
For Aircraft Structural Component yang dapat dibeli seharga 25$.
Sumber :
https://www.astm.org/DIGITAL_LIBRARY/STP/PAGES/STP46294S.htm
Sebagai referensi, Airbus melakukan fatigue testing sebanyak 2.5 kali dari
design life goal. Sumber : http://www.airbus.com/company/aircraft-
manufacture/how-is-an-aircraft-built/test-programme-and-certification/
5.2.3. Fail Safe.
Fail safe strength capability dari windshield harus didemonstrasikan
setelah terjadi kegagalan tunggal pada instalasi / sistem terkait (baik
kerusakan windshield maupun broken fastener , cracked mounting
component , dan malfungsi heat system pada windshield. Demonstrasi
harus menunjukkan karaktersistik material dan keberagaman degradasi
48
material (in service) , critical temperature effects , maximum cabin
differential pressure , and critical external aerodynamic. Kebutuhan pada
CASR 25.571 untuk windshield akan terpenuhi dengan kriteria fail-safe
berikut:
 Melakukan analysis untuk membuktikan critical main pressure bearing
ply
 Untuk mengatasi efek dinamik akibat ply failure , test pada dudukan
windshield akibat kegagalan critical ply dibawah tekanan maximum
kabin (maximum relieve valve setting) yang tiba-tiba. Tes dilakukan
dengan kondisi critical external aerodynamic pressure dan critical
temperature effects.
 Saat kegagalan windshield dapat diamati oleh flightcrew , Test pressure
boleh menurun setelah initial critical pane failure. Hal ini
mempertimbangkan crew action yang didefinisikan pada flight manual
procedures.
 Saat kegagalan windshield tidak dapat diamati oleh flightcrew , test
pressure harus bisa ditahan sama selama periode terbang. Selama
periode ini , efek creep harus dipertimbangkan
 Untuk memastikan ply pada windshield tidak melebihi batas material
yang diperbolehkan , fail safe stress perlu dicek. Untuk mengatasi
production variability, material characteristics, long term degradation,
and environmental effects , tes failsafe pembebanan pada windshield
harus dilakukan. Hal ini dilakukan dengan menaikkan load factor
(setelah kegagalan critical ply). Berikut gambar load factor untuk setiap
material yang digunakan ;
Gambar 5.7. Load Factor
49
5.3. UJI MATERIAL WINDHIELD
Pada uji material akan dijelaskan hanya pengujian untuk material acrylic
menggunakan dokumen MIL-PRF-8184F.
5.3.1 Kebutuhan
Untuk mendapatkan sertifikasi dari dokumen ini maka diharuskan
transparency acrylic memiliki kriteria berikut:
1. Warna . Plastic sheet harus tidak berwarna.
2. Dimensi. Dimensi dari plastic sheet harus memenuhi tabel berikut.
3. Karakteristik performa . Plastik sheet harus memenuhi kebutuhan pada
tabel berikut,
50
4. Diameter 10±0.1 inches dan draw tidak kurang dari 4.5 inches.
5. Resistance to weathering. Setelah terekspos pada accelerated
weathering seperti yang ditetapkan pada metode tes, Plastic sheet tidak
boleh menunjukkan adanya cracking , crazing , atau keanehan pada
permukaan yang mempengaruhi visibilitas.
6. Optical uniformity
a. Optical Defect. Plastic sheet tidak boleh memiliki optical defects
, seperti partikel (di dalam material), gelembung , scratches ,
atau ketidaksempurnaan , yang mengurangi visibilitas pada sheet
dan menyebabkan variasi pada deviasi angular selama lebih dari
5 menit dengan jarak tidak lebih dari 20 inches pada grid board
saat dilakukan testing dengan metode yang dijelaskan. Cacat
yang tidak mengurangi visibilitas dapat diabaikan kecuali
membentuk cluster. Optical defect dalam rentan 1 inch dari
ujung sheet dapat diabaikan
b. Angular Deviation. Plastic sheet tidak boleh mempunyai
keanehan pada permukaan yang menyebabkan angular
deviations pada bagian tak terdeviasi yang melebihi limit sesuai
51
tabel dibawah saat dilakukan dengan metode test yang
ditentukan.
7. Craze Resistance. Craze Resistance harus didefinisikan sesuai metode
tes. Hasil stress akibat craze tidak boleh kurang dari nilai berikut
8. Instruction Sheet. Instruction sheet yang berisi informasi mengenai
precaution yang dibutuhkan untuk dilakukan observasi saat pemakaian
,forming , cementing , handling , dan disimpan harus ada pada setiap
shipping container.
9. Protective covering. Protective covering harus dipasang pada kedua sisi
sheet untuk melindungi sheet dari scratches dan abrasi. Cover harus
dapat dengan mudah dilepas tanpa merusak permukaan. Plastic sheet
harus dapat diidentifikasi pada protective covering dengan specification
number ,type , class , thickness , manufacturer’s code , dan national
stock number.
52
5.3.2. Kualifikasi test sample
Test sample harus memiliki luas tidak kurang dari 1 square meter dari
plastic sheet untuk ketebalan tertentu. Dimensi individual sheet tidak kurang
dari 30x45 cm. Untuk kualifikasi pada semua ketebalan , pihak manufaktur
harus memberikan sample dengan ketebalan 0.060 inch (1.5 mm), 0.250
inch (6.4 mm), 0.500 inch (12.7 mm), 1.000 inch (25.4 mm), 2.250 inches
(5.7 cm), dan 4.000 inches (10.2 cm). Kualifikasi pada 2 ketebalan akan
memberikan kualifikasi pada ketebalan diantara 2 ketebalan tersebut.
Test specimen harus disiapkan sesuai ketentuan diatas , di machining dan di
polish menjadi ketebalan tertentu sesuai kebutuhan untuk memenuhi
kebutuhan tes flammability , coefficient of thermal expansion, formability
,flexural deformation temperature , mechanical properties , ultraviolet
transmittance , and craze resistance.
53
5.3.3. Conformance Inspection
1. Visual and dimensional inspection. Setiap produk perlu dilakukan
inspeksi sesuai tabel berikut;
2. Physical and mechanical properties. 3 Sampel harus diambil secara
acak dari seluruh produk. Test specimen garus disiapkan dari setiap
sampel untuk melakukan test pada Table VI.
54
5.3.4. Kondisi Tes
1. Standard Condition. Kecuali dispesifikan pada metode tes , semua tes
dan inspeksi dilakukan pada suhu 7 ±2 o
F (25 ±1 o
C) and kelembaban
relatif of 50 ±5 persen.
2. Test Results. Kecuali dispesifikan pada metode tes , semua tes dan
inspeksi harus di record sebagai rata-rata dari jumlah specimen yang
diuji sebagai nilai individu.
5.3.5. Metode Tes
1. Ketebalan.
Pengukuran ketebalan harus dilakukan dengan alat dengan tingkat akurasi
0.001 inch (0.025 mm) dan memenuhi persyaratan kebutuhan yang
dijelaskan sebelumnya.
2. Long term water absorption
Tiga test specimen , dengan ukuran 1x2 dengan tebal 3 inch, dilakukan
vacuum dried pada 158 ±2 °F (70 ±1 °C) selama 72 ±1 hours. Specimen
harus ditimbang hingga ke milligram (W1) terdekat dan langsung di
tenggelam kan ke dalam air pada 140 ±2 °F (60 ±1 °C) selama 25 days +1, -
0 hours. Setelah diangkat dari air, specimen harus langsung dikeringkan
dengan kain lembut dan ditimbang kembali (W2). Long term water
absorbtion harus memenuhi kriteria table II dihitung dengan
3. Coefficient of thermal expansion.
Dua test specimen, dengan ketebalan 0.250 inch (6.4 mm) dites sesuai
dokumen ASTM-D696 atau ASTM-E831 dengan kriteria keberhasilan pada
table II.
55
4. Formability.
Dua test specimen dilakukan forming untuk memenuhi kebutuhan yang telah
disebutkan. Kondisi forming harus berdasarkan instruksi manufaktur.
Plastic sheet yang memiliki ketebalan 0.500 inch (12.7 mm) atau kurang
harus dilakukan tes dalam bentuk “as cast”. Plastic sheet yang memiliki
ketebalan lebih dari 0.5 inch perlu dilakukan machining hingga
ketebalannya 0.5 inch untuk keperluan testing.
5. Internal Strain.
Dua kondisi berbeda dari 12x18 inch plastic sheet harus dites. Setiap sheet
dianggap mempunyai ukuran specimen 12x12 inch yang ditopang oleh sheet
yang lain. 2 garis yang jelas diberikan dengan sudut yang tepat membelah
tengah area 12x12 inch . Lalu beri gauge marks dengan jarak 2 inches (5
cm) dari ujung specimen area dari setiap garis. Jarak antar gauge marks
harus diukur dengan yang paling dekat 0.060 inch (1.5 mm) dan dilakukan
recording. Kemudian setiap sheet digantung pada satu short edge di air oven
56
pada suhu 320 ±18 o
F (160 ±10 o
C) dan selama waktu yang ditentukan
sebagai berikut;
Setelah dikeluarkan dari oven , sheet didinginkan pada standard condition
dengan digantung secara vertical. Jarak antar gauge mark di ukur kembali.
Perubahan dimensi diukur dalam persen perubahan jarak antar gauge marks
dari pengukuran awal. Rata-rata dari 4 nilai di catat dan harus memenuhi
kebutuhan pada table II.
6. Flexural deformation temperature.
Dua spesimen dilakukan test berdasarkan dokumen ASTM-D648 kecuali
jika ketebalan sampel yang dites sama dengan lebar specimen. Ketebalan
yang tidak didefinisikan pada ASTM-D648 perlu dilakukan plied atau
machining. Jika dilakukan machining, permukaan yang di machining harus
pada 1 bagian. Beban perlu dihitung untuk memberikan maximum fiber
stress, 264 psi (1,820 kPa). Setiap nilai yang didapat harus dilakukan
recording dan memenuhi kebutuhan pada table I.
57
7. Mechanical properties
Specimen untuk uji tarik dan elongation disiapkan dari sheet dengan
ketebalan 0.5 inch atau kurang. Sheet yang memiliki ketebalan lebih dari 0.5
inch perlu dilakukan machining dulu hingga ketebalan 0.5 inch. Permukaan
yang dilakukan machining perlu dilakukan polishing. Spesimen merupakan
specimen type II (as cast application only no for stretch). Untuk keperluan
testing, specimen yang dimachining perlu di anneal pada suhu 194 °F (90
°C) selama tidak kurang dari 2 jam dan didinginkan perlahan ( antara 27 °F
(15 °C) per hour dan 74 °F (23 °C) ) untuk melepas stress akibat machining.
a. Tensile strength
Lima specimen diuji berdasarkan ASTM-D638. Hasil harus
memenuhi table II.
b. Elongation
Elongation harus ditentukan dengan dokumen ASTM-D638. Rata-
rata elongation tepat sebelum terjadi fracture harus memenuhi tabel
II.
58
8. Ultraviolet transmittance.
Spectral Transmitansi dari specimen , dengan ketebalan 0.250 inch (6.4
mm) , didefinisikan dengan monochromator yang mempunyai bandwidth 10
millimicrons atau kurang dan sebuah photometer dengan reproducibility ±1
percent. Hasil harus memenuhi table II.
9. Index of refraction
Tiga spesimen dilakukan uji dengan refractometer mengikuti procedure
pada ASTM-D542. Hasil harus memenuhi table II
10. Luminous transmittance and haze
Tiga specimen dengan luas 2x3 inches (5x7 cm), dengan mengikuti
dokumen ASTM-D1003 (prosedur A atau B), dilakukan tes luminous
transmittance dan haze. Setelah itu specimen ini akan dilakukan tes
accelerated weathering. Setelah tes accelerated weathering specimen
dimasukkan ke dalam distilled water selama tidak lebih dari 10 detik, lalu
dikeringkan untuk menghilangkan surface moisture dan diperiksa kembali.
Hasil luminous transmittance dan haze harus memenuhi kebutuhan table II.
59
11. Accelerated weathering
Specimen yang telah dilakukan tes luminous transmittance dan haze akan
dilakukan accelerated weathering berdasarkan ASTM-G26, metode A
selama 240 hours. Setiap specimen diperiksa secara visual untuk memenuhi
kebutuhan yang sebelumnya telah disebutkan , lalu diperiksa kembali untuk
ketentuan luminous transmittance dan haze dan warpage.
12. Warpage after accelerated weathering
Setelah dilakukan accelerated weathering pada specimen , specimen
dikondisikan pada bidang datar. Setelah dikondisikan specimen , warpage
ditentukan dengan menentukan jarak terjauh dari ujung tepi yang
menghubungkan 2 pojokan yang berlawanan secara diagonal ke permukaan
plastic sheet. Jarak ini diukur dengan peralatan dengan akurasi 0.001 inch
60
(0.025 mm). Nilai warpage yang dicatat adalah nilai yang terbesar (bukan
rata-rata) dan harus memenuhi kriteria pada table I.
13. Optical uniformity
a. Optical Defect
Plastic sheet harus diperiksa secara visual untuk memenuhi
kebutuhan optical defect yang sebelumnya telah disebutkan. Bagian
yang dicurigai mempunyai optical defect yang menyebabkan
pengurangan visibilitas atau distorsi harus dilakukan tes mengikuti
dokumen ASTM-F733.
b. Angular Deviation
Angular Deviation harus ditentukan menggunakan ASTM-F733
kecuali displacement factor (angular deviation minutes) ditentukan
dengan mengalikan maximum image movement dalam nches pada
grid board dengan 12. Setiap sheet harus diperiksa , lalu diputar 90
derajat, dan diperiksa kembali untuk memenuhi kriteria kebutuhan
yang telah disebutkan.
14. Thermal Stability
Dua kondisi plastic sheet dengan luas 12x18inch ( 30x45 cm) diuji. Setiap
sheet digantung di circulating air oven pada suhu 356 9 F (180 5 C)
selama 2 hours +5, 0 minutes. Setelah dikeluarkan dari oven , sheet
digantung secara vertical dan didinginkan pada standard condition , lalu
diperiksa secara visual untuk memenuhi kriteria pada table II.
61
15. Craze Resistance
a. Conditioning of specimens
Dua puluh spesimen , dengan ukuran 1x15 inches ( 2.5 x 38.1 cm )
dengan ketebalan 0.25 inch (6.4 mm) hingga ketebalan 0.500 inch
(12.7 mm) (termasuk) dilakukan anneal pada suhu 248 2 F (120
1 C) selama 2 hours. Specimen dengan ketebalan lebih dari 0.5
inch perlu dilakukan machining hingga ketebalan 0.5 inch. Langsung
setelah dilakukan annealing , 10 specimen dikondisikan pada
standard condition selama 48 jam. Sisanya didinginkan dengan udara
selama 1 jam , lalu dimasukkan ke air pada suhu 120 2 F (49 1
C) selama 24 hours, lalu dimasukkan ke air yang dijaga suhunya 73
2 F (23 1 C) selama 2 hingga 3 hours. Selama dimasukkan ke
dalam air specimen tidak boleh saling kontak. Specimen basah harus
segera diuji dalam jangka waktu 15 menit setelah dikeluarkan dari
air. Specimen kering harus dites secepat mungkin setelah selesai
pada standard condition.
b. Procedure
Setiap specimen yang diukur , diberi solasi / dibalut dengan 0.125-
inch (3.2-mm) wide black matte tape (Chartpak atau yang
sebanding) sesuai gambar berikut dan disiapkan sebagai batang
kantilever yang diberi beban . Specimen diberi beban selama 10
minutes sebelum ditambahkan test fluid. 10 specimen ( 5 basah dan
5 kering ) diuji menggunakan isopropyl alcohol untuk memenuhi
TT-I-735 dan 10 specimen lain diuji menggunakan 1 hingga 2
campuran dari toluene untuk memenuhi A-A-59107 dan isobutyl
acetate untuk memenuhi ASTM-D1718. Cairan diberikan melalui
filter paper. Filter paper harus tetap basah selama uji dilakukan
dengan menambahkan test fluid dengan eyedropper jika dibutuhkan.
Selama crazing merambat terhadap beban , filter paper diletakkan
pada specimen. Lama ekspos specimen dengan test fluid adalah 30
minutes +1, 0 minutes. Posisi rambat craze terakhir diberi tanda
pada sisi specimen . Jarak antara titik craze terakhir dan titik
62
pembebanan diukur menggunakan combination square yang
dimodifikasi sebuah plumb line dan leveling bob. Craze stress harus
memenuhi kriteria kebutuhan yang telah disebutkan dengan
menghitung,
63
http://everyspec.com/COMML_ITEM_DESC/A-A-59000_A-A-59999/A-A-
59107_14208/
http://everyspec.com/FED_SPECS/T/TT-I-735A_27051/
64
BAB 6 TEMPAT PENGUJIAN
Ada beberapa tempat pengujian yang berpotensial untuk digunakan sebagai
tempat pengujian produk yang akan dibuat. Berikut adalah beberapa tempat
pengujian yang ada :
 Lee Aerospace, 9323 E 34th St N, Wichita, KS 67226, USA
 GKN Aerospace, Worcestershire B98 0TL, United Kingdom
 GTS, 4910 Burlington Way, Tacoma, WA 98409, USA
 JCS Technology, Weston-super-Mare North Somerset BS24 9B, United
Kingdom
 TEC-Eurolab , Viale Europa, 40, 41011 Campogalliano MO, Italy
 Element Materials Technology , https://www.element.com/locations
 National Technical Systems , Headquarters: Calabasas, California, United
States
 Badan Pengkajian dan Penerapan Teknologi (BPPT), Kawasan Puspiptek
Gedung 220 Cisauk Tangerang Selatan, untuk pengujian impak.
 Pengujian efek temperatur dan efek mekanik pada material Transparancies di
Laboratorium Uji Polimer LIPI. Terletak di Laboratorium Uji Polimer, Pusat
Penelitian Fisika – LIPI, Jl. Cisitu/Sangkuriang No. 21/154 D, Bandung 40135
(ASTM qualified)
65
DAFTAR PUSTAKA
1. (DKUPPU), C.A.S.R.: C.A.S.R. part 21 Amdt 2 .
http://hubud.dephub.go.id/?en/dsku/download/1318
2. (FAA), F.A.A.: Advisory Circular (AC) 25.775-1.
www.faa.gov/documentLibrary/media/Advisory_Circular/AC25-775-1.pdf
3. (DKUPPU), C.A.S.R.: C.A.S.R. part 25 Amdt. 6 .
http://hubud.dephub.go.id/?en/dsku/download/6650
4. Rafi Hadyatama, dkk. 2014. SERTIFIKASI TRANSPARANSI PADA
JENDELA KABIN PESAWAT UDARA. Bandung:Institut Teknologi
Bandung
5. http://aviationstudys.blogspot.co.id/2015/05/aircraft-windows-wind-
screen.html diakses 17 November 2016
6. http://leeaerospace.com/aircraft-windows/ diakses 7 November 2016
7. http://www.gkn.com/aerospace/products-and-
capabilities/transparencies/windshield-cockpit-
windows/Pages/default.aspx diakses 7 November 2016
8. http://www.aircraftwindshield.com/ diakses 7 November 2016
9. http://www.glapinc.com/Corporate/history.htm diakses 7 November 2016
10. http://www.ppgaerospace.com/Products/Transparencies/Commercial-
Aviation.aspx diakses 7 November 2016
11. http://www.lpaero.com/ diakses 7 November 2016
12. https://www.astm.org diakses 18 November 2016
13. https://www.element.com/ diakses 18 November 2016
14. https://www.nts.com diakses 18 November 2016

Studi sertifikasi kaca depan kokpit (flight deck windshield)

  • 1.
    LAPORAN TUGAS BESAR STUDISERTIFIKASI KACA DEPAN KOKPIT (FLIGHT DECK WINDSHIELD) Laporan ini disusun sebagai salah satu tugas besar mata kuliah AE4060 Kelaikan Udara Disusun oleh : Adrian Setyadharma 13613013 Rowi James 13613045 Israel Gamaliel Sidabutar 13613052 Dosen : Dr. Ir. Rais Zain M.Eng. PROGRAM STUDI AERONOTIKA DAN ASTRONOTIKA FAKULTAS TEKNIK MESIN DAN DIRGANTARA INSTITUT TEKNOLOGI BANDUNG 2016
  • 2.
    DAFTAR ISI BAB 1………………………………………………………………..........................................1 PENDAHULUAN……………………………………………………………………………..1 1.1LATAR BELAKANG………………………………………………………………...1 1.2 RUMUSAN MASALAH…………………………………….......................................1 1.3 RUANG LINGKUP KAJIAN………………………………………………………...1 1.4 TUJUAN……………………………………………………………………………….2 1.5 METODE DAN TEKNIK PENGUMPULAN DATA………………………………2 1.6 SISTEMATIKA PENULISAN……………………………………………………….2 BAB 2…………………………………………………………………………………………..3 DESKRIPSI PRODUK……………………………………………………………………….3 2.1 DESKRIPSI PRODUK……………………………………………………………….3 2.2 PERUSAHAN PRODUSEN WINDSHIELD………………………………………...4 BAB 3…………………………………………………………………………………………..7 REGULASI……………………………………………………………………………………7 3.1 SERVICE BULLETIN DAN AIRWORTHINESS DIRECTIVE…………………….7 3.2 TECHNICAL STANDARD ORDER…………………………………………….......10 3.3 REGULASI…………………………………………………………………………..11 BAB 4…………………………………………………………………………………………32 PROSES PENGAJUAN PMA DAN TSO…………………………………………….........32 4.1 PART MANUFACTURER APPROVAL…………………………………………….32 4.2 TECHNICAL STANDARD ORDER………………………………………………...34 BAB 5………………………………………………………………………………………....41 PENGUJIAN………………………………………………………………………………....41 5.1 UJI BIRD STRIKE…………………………………………………………………...41 5.2 UJI KEKUATAN WINDSHIELD…………………………………………………..45 5.3 UJI MATERIAL WINDSHIELD…………………………………………………...49 BAB 6………………………………………………………………………………………....49 TEMPAT PENGUJIAN……………………………………………………………………..64 DAFTAR PUSTAKA………………………………………………………………………...65
  • 3.
    1 BAB 1 PENDAHULUAN 1.1LATAR BELAKANG Industri penerbangan merupakan industri yang memiliki teknologi tercanggih dan menjadi salah satu industri yang menjadi pionir dalam perkembangan teknologi. Sebagian besar teknologi yang diterapkan dalam industri transportasi bermula dari industri penerbangan. Dengan demikian, industri penerbangan adalah industri yang sangat penting untuk dikembangkan oleh sebuah negara. Indonesia sebagai sebuah negara sudah memiliki pengalaman di industri penerbangan. Pengalaman tersebut tentu akan lebih baik jika terus dikembangkan agar dapat membawa industri penerbangan di Indonesia ke arah yang lebih baik. Indonesia harus mampu merangsang munculnya industri-industri penerbangan di dalam negeri sehingga Indonesia tidak perlu bergantung kepada pihak asing dalam hal teknologi. Industri-industri penerbangan yang berpotensi dikembangkan di Indonesia adalah industri manufaktur pesawat udara, industri transportasi udara, industri part pendukung pesawat udara, dan industri Maintenance, Repair, and Overhaul (MRO). 1.2 RUMUSAN MASALAH Laporan ini akan membahas mengenai salah satu produk dari industri part pendukung pesawat udara, yaitu jendela pada flight deck atau yang dikenal dengan windshield. Laporan ini akan membahas mengenai syarat-syarat apa saja yang diperlukan untuk dapat memproduksi windshield untuk pesawat udara dan juga mengenai persiapan-persiapan untuk mendirikan industri windshield di Indonesia. Hal-hal tersebut bertolak dari perlunya Indonesia mengembangkan industri penerbangan dalam negeri. 1.3 RUANG LINGKUP KAJIAN Berikut ini adalah ruang lingkup mengenai kajian dalam laporan ini  Deskripsi mengenai windshield pada pesawat udara  Informasi mengenai produsen windshield yang ada  Regulasi-regulasi yang digunakan dalam proses sertifikasi windshield  Daftar tempat pengujian yang dapat digunakan
  • 4.
    2 1.4 TUJUAN Laporan inidisusun dengan tujuan sebagai berikut  Sebagai salah satu syarat pencapaian mata kuliah AE4060 Kelaikan Udara.  Memberikan deskripsi mengenai windshield pada pesawat udara.  Memberikan informasi mengenai aspek-aspek kelaikan udara yang harus dipenuhi untuk memproduksi windshield pada pesawat udara. 1.5 METODA DAN TEKNIK PENGUMPULAN DATA Metoda yang digunakan untuk mengumpulkan data dalam penyusunan laporan adalah sebagai berikut Studi literatur yang dilakukan dengan mempelajari regulasi kelaikan udara yang berlaku di Indonesia, sumber-sumber valid di internet yang menjelaskan mengenai windshield pada pesawat udara, dan juga laman dari beberapa perusahaan pembuat windshield pada pesawat udara. Diskusi kelompok yang dilakukan sebagai suplemen dari informasi- informasi yang diperoleh dari studi literatur. 1.6 SISTEMATIKA PENULISAN Laporan ini terdiri dari lima bab dengan rincian sebagai berikut BAB 1 Pendahuluan yang menjelaskan mengenai pendahuluan, rumusan majalah, ruang lingkup kajian, tujuan, metoda, dan teknik pengumpulan data. BAB 2 Deskripsi Produk yang menjelaskan mengenai deskripsi produk, dan perusahaan produsen windshield. BAB 3 Deskripsi Regulasi dan Means of Compliance mengenai regulasi yang digunakan , cara melakukan pemenuhan regulasi , dan tempat yang dapat digunakan untuk testing windshield.
  • 5.
    3 BAB 2 DESKRIPSIPRODUK 2.1 DESKRIPSI PRODUK Jendela pada pesawat udara dipasang dengan tujuan agar penumpang dapat melihat keadaan di luar kabin. Akses visual kepada kondisi di luar kabin juga adalah salah satu persyaratan yang harus dipenuhi oleh perusahaan manufaktur pesawat udara sebagai bagian dari regulasi kelaikan udara. Jendela pada pesawat udara membuat para penumpang lebih sadar dan tanggap terhadap kondisi di luar kabin. Hal tersebut tentu meningkatkan tingkat keselamatan pada operasi penerbangan. Pesawat udara memiliki dua jenis jendela berdasarkan letak pemasangannya, yaitu jendela pada kabin dan jendela pada flight deck (windshield). Jendela pada kabin dipasang pada kabin dan memungkinkan penumpang untuk melihat kondisi di luar kabin. Windshield adalah kaca dan frame yang ada di daerah flight deck bagian depan. Windshield memungkinkan kru (captain dan first officer) untuk melihat kondisi di luar pesawat yang menunjang proses pengendalian pesawat. Windshield harus didesain kuat dan ringan sama seperti jendela pada kabin. Windshield harus menahan tekanan yang dihasilkan oleh kabin yang bertekanan. Kabin bertekanan sangat penting untuk pesawat yang terbang pada ketinggian lebih dari 10.000 kaki karena akan berpengaruh pada kenyamanan penumpang selama penerbangan. Syarat tambahan yang harus dimiliki windshield adalah harus mampu memberikan pengelihatan yang jelas kepada pilot dalam kondisi alam tertentu seperti hujan, harus mampu dibuka agar dapat menjadi salah satu jalan keluar untuk kru saat darurat, dan mampu tahan terhadap bird strike. Dengan demikian, windshield berbeda dengan jendela kabin dalam proses sertifikasi karena harus memperhatikan regulasi mengenai Pilot Compartment View. Windshield yang dimaksudkan dalam laporan ini adalah kaca beserta struktur penahannya. Wiper sendiri tidak termasuk di dalam komponen windhsield. Wiper merupakan salah satu bentuk jawaban dari CASR part 23.773 poin b dan CASR part 25.773 poin b(1). Metode lain yang dapat
  • 6.
    4 digunakan untuk menjawabCASR part 23.773 poin b dan CASR part 25.773 poin b(1) adalah dengan menggunakan bleed air, electrically heated wire, dan menggunakan bursting speed. Gambar 2.1. Windshield 2.2 PERUSAHAAN PRODUSEN WINDSHIELD 2.2.1 Perusahaan di Luar Negeri Berikut ini adalah beberapa contoh perusahaan di luar negeri yang sudah dapat memproduksi windshield LP Aero merupakan salah satu produsen ternama dunia untuk windshield pesawat udara yang berbasis di Amerika Serikat. LP Aero Plastic sudah menjadi PMA yang sudah mendapatkan sertifikat dari FAA. LP Aero Plastic sudah melayani manufaktur windshield untuk pesawat terbang selama 60 tahun.
  • 7.
    5 PPG Aerospace Transparenciessudah memasok berbagai jenis windshield untuk Airbus, Boeing, Embraer, dan Bombardier. PPG adalah OEM untuk Boeing 737, 747, 757, 767, 777, dan 787. PPG juga menjadi pemasok tunggal untuk teknologi windshield Ateos milik 787. PPG Aerospace memasok windshield untuk A320, A330, dan A340. Kelebihan produk dari PPG Aerospace adalah umur gunanya yang panjang sehingga mampu menekan biaya operasional bagi maskapai. Pada tahun 2011 sudah memproduksi lebih dari 10000 FAA-PMA untuk 1000 model pesawat Aircraft Windshield Co. adalah produsen windshield yang berbasis di California Amerika. Aircraft Windshield Co. sudah menjadi produsen windshield pesawat udara selama 54 tahun. Pada tahun 2015, Aircraft Windshield Co. berkolaborasi dengan Mark Ferrara dari California Research and Design untuk memproduksi mobil pertama di dunia.yang dibuat dengan 3d printing
  • 8.
    6 GKN Aerospace adalahindustri yang memproduksi windshield untuk pesawat udara. GKN Aerospace memiliki beberapa kelebihan secara korporat yaitu vertical acrylic support and in house grid manufacturing, kemampuan untuk melakukan pengujian termasuk bird test, dan kemampuan untuk melakukan riset dan pengembangan. Pesawat-pesawat yang menggunakan produk GKN Aerospace diantaranya adalah Airbus A300, A320, A330, dan A340, Boeing 737,747,757,767, dan 777, Learjet 35/45/60, dan Hawker 800. Lee Aerospace sudah memproduksi windshield sejak 1989. Lee Aerospace memiliki kemampuan untuk melakukan manufaktur, perbaikan, pemasangan, hingga inspeksi. 2.2.2 Perusahaan di Indonesia Berdasarkan data pada dokumen yang berjudul SERTIFIKASI TRANSPARANSI PADA JENDELA KABIN PESAWAT UDARA pada halaman 9 menyatakan bahwa di Indonesia terdapat dua kandidat perusahaan yang mampu membuat transparansi jendela kabin. Perusahaan-perusahaan tersebut adalah PT. Ashimas Flat Glass Tbk dan PT. Surya Adhitia Fortuna Glass. Kedua perusahaan tersebut sudah cukup berpengalaman dalam dunia produksi kaca dan jika digadang-gadang mampu memproduksi jendela kabin maka penulis cukup yakin bahwa perusahaan-perusahaan tersebut juga mampu membuat windshield. N219 sudah memiliki windshield yang diproduksi oleh perusahaan dalam negeri. Perusahaan tersebut adalah perusahaan yang biasa memproduksi kaca mobil. Namun penulis tidak dapat menemukan nama perusahaan yang dimaksud.
  • 9.
    7 BAB 3 REGULASI 3.1.SERVICE BULLETIN DAN AIRWORTHINESS DIRECTIVE Service Bulletin adalah sebuah bulletin yang berperan sebagai saran dan umumnya tidak wajib. Adapun Service Bulletin memuat saran-saran mengenai perbaikan produk yang dikeluarkan oleh pembuat pesawat udara untuk pengguna-pengguna pesawat udara tersebut. Dalam beberapa kasus tertentu, pembuat pesawat udara dapat mengeluarkan Service Bulletin yang bersifat mandatory. Airworthiness Directive merupakan arahan yang bersifat wajib dipatuhi dan disanggupi oleh para pengguna pesawat mengenai keadaan yang berbahaya (tidak aman) menyangkut pesawat udara yang terkait. 3.1.1 Contoh Service Bulletin
  • 10.
  • 11.
  • 12.
    10 3.2 TECHNICAL STANDARDORDER Setelah melakukan pencarian di internet mengenai TSO untuk bagian transparencies, penulis tidak dapat menemukan TSO yang membahas mengenai bagian tersebut. Penulis hanya menemukan beberapa Advisory Circular (AC) mengenai standar material yang dapat digunakan sebagai transparencies, seperti pada AC No. 23-27, yang kemudian mengacu pada standar SAE-AMS-P-83310 untuk material akrilik atau MIL-PRF-8184 Type I untuk material polycarbonate as-cast dengan aplikasi untuk penarikan (stretching) atau Type II untuk material lembaran polycarbonate as-cast saja. Untuk material polycarbonate dibutuhkan klasifikasi Class 2, untuk meningkatkan ketahanan terhadap absorpsi kelembaban. Untuk contoh dokumen tersedia di bagian lampiran laporan ini. Contoh yang digunakan adalah MIL-PRF-8184F.16 . Pada intinya, isi dari dokumen MIL-PRF-8184F membahas spesifikasi prestasi (performance) dari lembaran plastik akrilik termodifikasi. Spesifikasi ini mencakup kualitas optik dan ketransparanan dari lembaran akrilik termodifikasi tersebut. Kemudian dituliskan mengenai apa saja kebutuhan yang diperlukan. Seperti kualifikasi, sifat material (warna, dimensi, dan ketebalan), optical uniformity, dan formability. Selain itu dituliskan juga metode-metode yang dilakukan untuk verifikasi data, pengemasan produk, serta catatan penting mengenai produk yang dibahas.
  • 13.
    11 3.3 REGULASI Dalam laporanini, kami menggunakan beberapa regulasi yang terkait, yaitu:  CASR Part 25.365 Pressurized Cabin Loads  CASR Part 25.571 Damage Tolerance and Fatigue Evaluation of Structure  CASR Part 23.773 Pilot Compartment View  CASR Part 25.773 Pilot Compartment View  CASR Part 23.775 Windshields and Windows  CASR Part 25.775 Windshields and Windows  CASR Part 25.809 Emergency Exit Arrangement  CASR Part 25.843 Tests for Pressurized Cabin  CASR Part 25.1419 Ice Protection  CASR Part 25.1529 Instructions for Continued Airworthiness
  • 14.
    12 3.3.1 CASR Part25.365 Pressurized Cabin Loads For each pressurized compartment, the following apply: (a) The airplane structure must be strong enough to withstand the flight loads combined with pressure differential loads from zero up to the maximum relief valve setting. (b) The external pressure distribution in flight, and stress concentrations and fatigue effects must be accounted for. (c) If landings may be made with the compartment pressurized, landing loads must be combined with pressure differential loads from zero up to the maximum allowed during landing. (d) The airplane structure must be designed to be able to withstand the pressure differential loads corresponding to the maximum relief valve setting multiplied by a factor of 1.33 for airplanes to be approved for operation to 45,000 feet or by a factor of 1.67 for airplanes to be approved for operation above 45,000 feet, omitting other loads. (e) Any structure, component or part, inside or outside a pressurized compartment, the failure of which could interfere with continued safe flight and landing, must be designed to withstand the effects of a sudden release of pressure through an opening in any compartment at any operating altitude resulting from each of the following conditions: (1) The penetration of the compartment by a portion of an engine following an engine disintegration; (2) Any opening in any pressurized compartment up to the size H(o) in square feet; however, small compartments may be combined with an adjacent pressurized compartment and both considered as a single compartment for openings that cannot reasonably be expected to be confined to the small compartment. The size H(o) must be computed by the following formula: Ho = P.As where,
  • 15.
    13 Ho = Maximumopening in square feet, need not exceed 20 square feet. P = (As/6240) + 0.024 As = Maximum cross-sectional area of the pressurized shell normal to the longitudinal axis, in square feet; and (3) The maximum opening caused by airplane or equipment failures not shown to be extremely improbable. (f) In complying with paragraph (e) of this section, the fail-safe features of the design may be considered in determining the probability of failure or penetration and probable size of openings, provided that possible improper operation of closure devices and inadvertent door openings are also considered. Furthermore, the resulting differential pressure loads must be combined in a rational and conservative manner with 1 g level flight loads and any loads arising from emergency depressurization conditions. These loads may be considered as ultimate conditions; however, any deformations associated with these conditions must not interfere with continued safe flight and landing. The pressure relief provided by intercompartment venting may also be considered. (g) Bulkheads, floors, and partitions in pressurized compartments for occupants must be designed to withstand the conditions specified in paragraph (e) of this section. In addition, reasonable design precautions must be taken to minimize the probability of parts becoming detached and injuring occupants while in their seats.
  • 16.
    14 3.3.2 CASR Part25.571 Damage Tolerance and Fatigue Evaluation of Structure (a) General. An evaluation of the strength, detail design, and fabrication must show that catastrophic failure due to fatigue, corrosion, manufacturing defects, or accidental damage, will be avoided throughout the operational life of the airplane. This evaluation must be conducted in accordance with the provisions of paragraphs (b) and (e) of this section, except as specified in paragraph (c) of this section, for each part of the structure that could contribute to a catastrophic failure (such as wing, empennage, control surfaces and their systems, the fuselage, engine mounting, landing gear, and their related primary attachments). For turbojet powered airplanes, those parts that could contribute to a catastrophic failure must also be evaluated under paragraph (d) of this section. In addition, the following apply: (1) Each evaluation required by this section must include - (i) The typical loading spectra, temperatures, and humidities expected in service; (ii) The identification of principal structural elements and detail design points, the failure of which could cause catastrophic failure of the airplane; and (iii) An analysis, supported by test evidence, of the principal structural elements and detail design points identified in paragraph (a)(1)(ii) of this section. (2) The service history of airplanes of similar structural design, taking due account of differences in operating conditions and procedures, may be used in the evaluations required by this section. (3) Based on the evaluations required by this section, inspections or other procedures must be established, as necessary, to prevent catastrophic failure, and must be included in the Airworthiness Limitations section of the Instructions for Continued Airworthiness required by sec. 25.1529. The limit of validity of the engineering
  • 17.
    15 data that supportsthe structural maintenance program (hereafter referred to as LOV), stated as a number of total accumulated flight cycles or flight hours or both, established by this section must also be included in the Airworthiness Limitations section of the Instructions for Continued Airworthiness required by sec. 25.1529. Inspection thresholds for the following types of structure must be established based on crack growth analyses and/or tests, assuming the structure contains an initial flaw of the maximum probable size that could exist as a result of manufacturing or service-induced damage: (i) Single load path structure, and (ii) Multiple load path ―fail-safe‖ structure and crack arrest ―fail-safe‖ structure, where it cannot be demonstrated that load path failure, partial failure, or crack arrest will be detected and repaired during normal maintenance, inspection, or operation of an airplane prior to failure of the remaining structure. (b) Damage-tolerance evaluation. The evaluation must include a determination of the probable locations and modes of damage due to fatigue, corrosion, or accidental damage. Repeated load and static analyses supported by test evidence and (if available) service experience must also be incorporated in the evaluation. Special consideration for widespread fatigue damage must be included where the design is such that this type of damage could occur. An LOV must be established that corresponds to the period of time, stated as a number of total accumulated flight cycles or flight hours or both, during which it is demonstrated that widespread fatigue damage will not occur in the airplane structure. This demonstration must be by full-scale fatigue test evidence. The type certificate may be issued prior to completion of full-scale fatigue testing, provided the Administrator has approved a plan for completing the required tests. In that case, the Airworthiness Limitations section of the
  • 18.
    16 Instructions for ContinuedAirworthiness required by sec. 25.1529 must specify that no airplane may be operated beyond a number of cycles equal to 1/2 the number of cycles accumulated on the fatigue test article, until such testing is completed. The extent of damage for residual strength evaluation at any time within the operational life of the airplane must be consistent with the initial detectability and subsequent growth under repeated loads. The residual strength evaluation must show that the remaining structure is able to withstand loads (considered as static ultimate loads) corresponding to the following conditions: (1) The limit symmetrical maneuvering conditions specified in sec. 25.337 at all speeds up to Vcand in sec. 25.345 (2) The limit gust conditions specified in sec. 25.341 at the specified speeds up to VC and in sec. 25.345 (3) The limit rolling conditions specified in sec. 25.349 and the limit unsymmetrical conditions specified in secs. 25.367 and 25.427 (a) through (c), at speeds up to VC. (4) The limit yaw maneuvering conditions specified in sec. 25.351(a) at the specified speeds up to VC. (5) For pressurized cabins, the following conditions: (i) The normal operating differential pressure combined with the expected external aerodynamic pressures applied simultaneously with the flight loading conditions specified in paragraphs (b)(1) through (4) of this section, if they have a significant effect. (ii) The maximum value of normal operating differential pressure (including the expected external aerodynamic pressures during 1 g level flight) multiplied by a factor of 1.15, omitting other loads. (6) For landing gear and directly-affected airframe structure, the limit ground loading conditions specified in secs. 25.473, 25.491, and 25.493.
  • 19.
    17 If significant changesin structural stiffness or geometry, or both, follow from a structural failure, or partial failure, the effect on damage tolerance must be further investigated (c) Fatigue (safe-life) evaluation. Compliance with the damage- tolerance requirements of paragraph (b) of this section is not required if the applicant establishes that their application for particular structure is impractical. This structure must be shown by analysis, supported by test evidence, to be able to withstand the repeated loads of variable magnitude expected during its service life without detectable cracks. Appropriate safe-life scatter factors must be applied. (d) Sonic fatigue strength. It must be shown by analysis, supported by test evidence, or by the service history of airplanes of similar structural design and sonic excitation environment, that – (1) Sonic fatigue cracks are not probable in any part of the flight structure subject to sonic excitation; or (2) Catastrophic failure caused by sonic cracks is not probable assuming that the loads prescribed in paragraph (b) of this section are applied to all areas affected by those cracks. (e) Damage-tolerance (discrete source) evaluation. The airplane must be capable of successfully completing a flight during which likely structural damage occurs as a result of – (1) Impact with a 4-pound bird when the velocity of the airplane relative to the bird along the airplane's flight path is equal to Vc at sea level or 0.85Vc at 8,000 feet, whichever is more critical; (2) Uncontained fan blade impact; (3) Uncontained engine failure; or (4) Uncontained high energy rotating machinery failure The damaged structure must be able to withstand the static loads (considered as ultimate loads) which are reasonably expected to occur on the flight. Dynamic effects on these static loads need not be considered. Corrective action to be taken by the pilot following the
  • 20.
    18 incident, such aslimiting maneuvers, avoiding turbulence, and reducing speed, must be considered. If significant changes in structural stiffness or geometry, or both, follow from a structural failure or partial failure, the effect on damage tolerance must be further investigated.
  • 21.
    19 3.3.3 CASR Part23.773 Pilot Compartment View (a) Each pilot compartment must be - (1) Arranged with sufficiently extensive, clear and undistorted view to enable the pilot to safely taxi, takeoff, approach, land, and perform any maneuvers within the operating limitations of the airplane. (2) Free from glare and reflections that could interfere with the pilot's vision. Compliance must be shown in all operations for which certification is requested; and (3) Designed so that each pilot is protected from the elements so that moderate rain conditions do not unduly impair the pilot's view of the flight path in normal flight and while landing. (b) Each pilot compartment must have a means to either remove or prevent the formation of fog or frost on an area of the internal portion of the windshield and side windows sufficiently large to provide the view specified in paragraph (a)(1) of this part. Compliance must be shown under all expected external and internal ambient operating conditions, unless it can be shown that the windshield and side windows can be easily cleared by the pilot without interruption of moral {sic} pilot duties.
  • 22.
    20 3.3.4 CASR Part25.773 Pilot Compartment View (a) Nonprecipitation conditions. For nonprecipitation conditions, the following apply: (1) Each pilot compartment must be arranged to give the pilots a sufficiently extensive, clear, and undistorted view, to enable them to safely perform any maneuvers within the operating limitations of the airplane, including taxiing takeoff, approach, and landing. (2) Each pilot compartment must be free of glare and reflection that could interfere with the normal duties of the minimum flight crew (established under sec. 25.1523). This must be shown in day and night flight tests under non precipitation conditions. (b) Precipitation conditions. For precipitation conditions, the following apply: (1) The airplane must have a means to maintain a clear portion of the windshield, during precipitation conditions, sufficient for both pilots to have a sufficiently extensive view along the flight path in normal flight attitudes of the airplane. This means must be designed to function, without continuous attention on the part of the crew, in – (i) Heavy rain at speeds up to 1.5 VSR1with lift and drag devices retracted; and (ii) The icing conditions specified in sec. 25.1419 if certification for flight in icing conditions is requested. (2) No single failure of the systems used to provide the view required by paragraph (b)(1) of this section must cause the loss of that view by both pilots in the specified precipitation conditions. (i) A window that is openable under the conditions prescribed in paragraph (b)(1) of this section when the cabin is not pressurized, provides the view specified in that paragraph, and gives sufficient protection from the elements against impairment of the pilot's vision; or
  • 23.
    21 (ii) An alternatemeans to maintain a clear view under the conditions specified in paragraph (b)(1) of this section, considering the probable damage due to a severe hail encounter. (3) The first pilot must have a window that-- (i) Is openable under the conditions prescribed in paragraph (b)(1) of this section when the cabin is not pressurized; (ii) Provides the view specified in paragraph (b)(1) of this section; and (iii) Provides sufficient protection from the elements against impairment of the pilot's vision. (4) The openable window specified in paragraph (b)(3) of this section need not be provided if it is shown that an area of the transparent surface will remain clear sufficient for at least one pilot to land the airplane safely in the event of- (i) Any system failure or combination of failures which is not extremely improbable, in accordance with Sec. 25.1309, under the precipitation conditions specified in paragraph (b)(1) of this section. (ii) An encounter with severe hail, birds, or insects. (c) Internal windshield and window fogging. The airplane must have a means to prevent fogging of the internal portions of the windshield and window panels over an area which would provide the visibility specified in paragraph (a) of this section under all internal and external ambient conditions, including precipitation conditions, in which the airplane is intended to be operated. (d) Fixed markers or other guides must be installed at each pilot station to enable the pilots to position themselves in their seats for an optimum combination of outside visibility and instrument scan. If lighted markers or guides are used they must comply with the requirements specified in sec. 25.1381
  • 24.
    22 3.3.5 CASR Part23.775 Windshields and Windows (a) The internal panels of windshields and windows must be constructed of a nonsplintering material, such as nonsplintering safety glass. (b) The design of windshields, windows, and canopies in pressurized airplanes must be based on factors peculiar to high altitude operation, including - (1) The effects of continuous and cyclic pressurization loadings; (2) The inherent characteristics of the material used; and (3) The effects of temperatures and temperature gradients. (c) On pressurized airplanes, if certification for operation up to and including 25,000 feet is requested, an enclosure canopy including a representative part of the installation must be subjected to special tests to account for the combined effects of continuous and cyclic pressurization loadings and flight loads, or compliance with the fail- safe requirements of paragraph (d) of this part must be shown. (d) If certification for operation above 25,000 feet is requested the windshields, window panels, and canopies must be strong enough to withstand the maximum cabin pressure differential loads combined with critical aerodynamic pressure and temperature effects, after failure of any load carrying element of the windshield, window panel, or canopy. (e) The windshield and side windows forward of the pilot's back when the pilot is seated in the normal flight position must have a luminous transmittance value of not less than 70 percent. (f) Unless operation in known or forecast icing conditions is prohibited by operating limitations, a means must be provided to prevent or to clear accumulations of ice from the windshield so that the pilot has adequate view for taxi, takeoff, approach, landing, and to perform any maneuvers within the operating limitations of the airplane.
  • 25.
    23 (g) In theevent of any probable single failure, a transparency heating system must be incapable of raising the temperature of any windshield or window to a point where there would be - (1) Structural failure that adversely affects the integrity of the cabin; or (2) There would be a danger of fire. (h) In addition, for commuter category airplanes, the following applies: (1) Windshield panes directly in front of the pilots in the normal conduct of their duties, and the supporting structures for these panes, must withstand, without penetration, the impact of a two- pound bird when the velocity of the airplane (relative to the bird along the airplane's flight path) is equal to the airplane's maximum approach flap speed. (2) The windshield panels in front of the pilots must be arranged so that, assuming the loss of vision through any one panel, one or more panels remain available for use by a pilot seated at a pilot station to permit continued safe flight and landing.
  • 26.
    24 3.3.6 CASR Part25.775 Windshields and Windows (a) Internal panes must be made of nonsplintering material. (b) Windshield panes directly in front of the pilots in the normal conduct of their duties, and the supporting structures for these panes, must withstand, without penetration, the impact of a four pound bird when the velocity of the airplane (relative to the bird along the airplane's flight path) is equal to the value of VC, at sea level, selected under Sec. 25.335(a). (c) Unless it can be shown by analysis or tests that the probability of occurrence of a critical windshield fragmentation condition is of a low order, the airplane must have a means to minimize the danger to the pilots from flying windshield fragments due to bird impact. This must be shown for each transparent pane in the cockpit that (1) Appears in the front view of the airplane; (2) Is inclined 15 degrees or more to the longitudinal axis of the airplane; and (3) Has any part of the pane located where its fragmentation will constitute a hazard to the pilots. (d) The design of windshields and windows in pressurized airplanes must be based on factors peculiar to high altitude operation, including the effects of continuous and cyclic pressurization loadings, the inherent characteristics of the material used, and the effects of temperatures and temperature differentials. The windshield and window panels must be capable of withstanding the maximum cabin pressure differential loads combined with critical aerodynamic pressure and temperature effects after any single failure in the installation or associated systems. It may be assumed that, after a single failure that is obvious to the flight crew (established under Sec. 25.1523), the cabin pressure differential is reduced from the maximum, in accordance with appropriate operating limitations, to allow continued safe flight of the airplane with a cabin pressure altitude of not more than 15,000 feet.
  • 27.
    25 (e) The windshieldpanels in front of the pilots must be arranged so that, assuming the loss of vision through any one panel, one or more panels remain available for use by a pilot seated at a pilot station to permit continued safe flight and landing.
  • 28.
    26 3.3.7 CASR Part25.809 Emergency Exit Arrangement (a) Each emergency exit, including each flightcrew emergency exit, must be a moveable door or hatch in the external walls of the fuselage, allowing an unobstructed opening to the outside. In addition, each emergency exit must have means to permit viewing of the conditions outside the exit when the exit is closed. The viewing means may be on or adjacent to the exit provided no obstructions exist between the exit and the viewing means. Means must also be provided to permit viewing of the likely areas of evacuee ground contact. The likely areas of evacuee ground contact must be viewable during all lighting conditions with the landing gear extended as well as in all conditions of landing gear collapse. (b) Each emergency exit must be openable from the inside and the outside except that sliding window emergency exits in the flight crew area need not be openable from the outside if other approved exits are convenient and readily accessible to the flight crew area. Each emergency exit must be capable of being opened, when there is no fuselage deformation— (1) With the airplane in the normal ground attitude and in each of the attitudes corresponding to collapse of one or more legs of the landing gear; and (2) Within 10 seconds measured from the time when the opening means is actuated to the time when the exit is fully opened. (3) Even though persons may be crowded against the door on the inside of the airplane. (c) The means of opening emergency exits must be simple and obvious; may not require exceptional effort; and must be arranged and marked so that it can be readily located and operated, even in darkness. Internal exit-opening means involving sequence operations (such as operation of two handles or latches, or the release of safety catches) may be used for flightcrew emergency exits if it can be
  • 29.
    27 reasonably established thatthese means are simple and obvious to crewmembers trained in their use. (d) If a single power-boost or single power-operated system is the primary system for operating more than one exit in an emergency, each exit must be capable of meeting the requirements of paragraph (b) of this section in the event of failure of the primary system. Manual operation of the exit (after failure of the primary system) is acceptable. (e) Each emergency exit must be shown by tests, or by a combination of analysis and tests, to meet the requirements of paragraphs (b) and (c) of this section. (f) Each door must be located where persons using them will not be endangered by the propellers when appropriate operating procedures are used. (g) There must be provisions to minimize the probability of jamming of the emergency exits resulting from fuselage deformation in a minor crash landing. (h) When required by the operating rules for any large passenger- carrying turbojet-powered airplane, each ventral exit and tailcone exit must be— (1) Designed and constructed so that it cannot be opened during flight; and (2) Marked with a placard readable from a distance of 30 inches and installed at a conspicuous location near the means of opening the exit, stating that the exit has been designed and constructed so that it cannot be opened during flight. (i) Each emergency exit must have a means to retain the exit in the open position, once the exit is opened in an emergency. The means must not require separate action to engage when the exit is opened, and must require positive action to disengage.
  • 30.
    28 3.3.8 CASR Part25.843 Tests for Pressurized Cabin (a) Strength test. The complete pressurized cabin, including doors, windows, and valves, must be tested as a pressure vessel for the pressure differential specified in Sec. 25.365(d). (b) Functional tests. The following functional tests must be performed: (1) Tests of the functioning and capacity of the positive and negative pressure differential valves, and of the emergency release valve, to stimulate the effects of closed regulator valves. (2) Tests of the pressurization system to show proper functioning under each possible condition of pressure, temperature, and moisture, up to the maximum altitude for which certification is requested. (3) Flight tests, to show the performance of the pressure supply, pressure and flow regulators, indicators, and warning signals, in steady and stepped climbs and descents at rates corresponding to the maximum attainable within the operating limitations of the airplane, up to the maximum altitude for which certification is requested. (4) Tests of each door and emergency exit, to show that they operate properly after being subjected to the flight tests prescribed in paragraph (b)(3) of this section.
  • 31.
    29 3.3.9 CASR Part25.1419 Ice Protection If the applicant seeks certification for flight in icing conditions, the airplane must be able to safely operate in the continuous maximum and intermittent maximum icing conditions of appendix C. To establish this— (a) An analysis must be performed to establish that the ice protection for the various components of the airplane is adequate, taking into account the various airplane operational configurations; and (b) To verify the ice protection analysis, to check for icing anomalies, and to demonstrate that the ice protection system and its components are effective, the airplane or its components must be flight tested in the various operational configurations, in measured natural atmospheric icing conditions and, as found necessary, by one or more of the following means: (1) Laboratory dry air or simulated icing test, or a combination of both, of the components or models of the components. (2) Flight dry air tests of the ice protection system as a whole, or of its individual components. (3) Flight tests of the airplane or its components in measured simulated icing conditions. (c) Caution information, such as an amber caution light or equivalent, must be provided to alert the flightcrew when the anti– ice or deice system is not functioning normally. (d) For turbine engine powered airplanes, the ice protection provisions of this section are considered to be applicable primarily to the airframe. For the powerplant installation, certain additional provisions of subpart E of this part may be found applicable (e) One of the following methods of icing detection and activation of the airframe ice protection system must be provided: (1) A primary ice detection system that automatically activates or alerts the flightcrew to activate the airframe ice protection system;
  • 32.
    30 (2) A definitionof visual cues for recognition of the first sign of ice accretion on a specified surface combined with an advisory ice detection system that alerts the flightcrew to activate the airframe ice protection system; or (3) Identification of conditions conducive to airframe icing as defined by an appropriate static or total air temperature and visible moisture for use by the flightcrew to activate the airframe ice protection system. (f). Unless the applicant shows that the airframe ice protection system need not be operated during specific phases of flight, the requirements of paragraph (e) of this section are applicable to all phases of flight. (g) After the initial activation of the airframe ice protection system— (1) The ice protection system must be designed to operate continuously; (2) The airplane must be equipped with a system that automatically cycles the ice protection system; or (3) An ice detection system must be provided to alert the flightcrew each time the ice protection system must be cycled. (h) for operation of the ice protection system, including activation and deactivation, must be established Procedures and documented in the Airplane Flight Manual.
  • 33.
    31 3.3.10 CASR Part25.1529 Instructions for Continued Airworthiness The applicant must prepare Instructions for Continued Airworthiness in accordance with Appendix H to this part that are acceptable to the Director General. The instructions may be incomplete at type certification if a program exists to ensure their completion prior to delivery of the first airplane or issuance of a standard certificate of airworthiness, whichever occurs later.
  • 34.
    32 BAB 4 PROSESPENGAJUAN PMA DAN TSO 4.1. PART MANUFACTURER APPROVAL Untuk dapat mendesain windshield, sebuah perusahaan setidak-tidaknya harus memiliki DOA kelas C. Dengan demikian hanya ada dua perusahaan di Indonesia yang boleh mendesain windshield, yaitu PT. GMF AeroAsia dan PT. DI. Perusahaan yang memanufaktur windshield harus memiliki Part Manufacturer Approval (PMA). DKUPPU masih mempelajari tata cara untuk pengajuan PMA. FAA order 8110.42C memiliki penjelasan bagaimana PMA dapat diajukan. Berikut adalah proses pengajuan PMA menurut FAA order 8110.42C appendix A
  • 35.
    33 Gambar 4.1. Prosespengajuan Part Manufacturer Approval (part 1) Gambar 4.2. Proses pengajuan Part Manufacturer Apprpval (cont)
  • 36.
    34 4.2. Technical StandardOrder TSO untuk windshield belum dapat ditemukan. Prosedur TSO dapat dilihat pada dokumen CASR Part 21 Amdt. 2 Subpart O Technical Standard Order Operation ( halaman 61- 64). Berikut isi dokumen tersebut, SUBPART 0 TECHNICAL STANDARD ORDER AUTHORIZATIONS 21.601 Applicability and Definitions. (a) This subpart prescribes - (1) Procedural requirements for the issue of Technical Standard Order authorizations; (2) Rules governing the holders of Technical Standard Order authorizations; and (3) Procedural requirements for the issuance of a letter of Technical Standard Order design approval. (b) For the purpose of this subpart - (1) A Technical Standard Order (referred to in this subpart as "TSO") is issued by the DGCA and is a minimum performance standard for specified articles (for the purpose of this subpart, articles means materials, parts, processes, or appliances) used on civil aircraft. (2) A TSO authorization is an DGCA design and production approval issued to the manufacturer of an article which has been found to meet a specific TSO. (3) A letter of TSO design approval is a DGCA design approval for an article which has been found to meet a specific TSO in accordance with the procedures of Sec. 21.621. (4) An article manufactured under an TSO authorization, a DGCA letter of acceptance as described in Sec. 21.613 (b), or an article manufactured under a letter of TSO design approval described in Sec. 21.621 is an approved article for the purpose
  • 37.
    35 of meeting theregulations of this CASR that require the article to be approved; and (5) An article manufacturer is the person who controls the design and quality of the article produced (or to be produced, in the case of an application), including the parts of them and any processes or services related to them that are procured from an outside source. (c) The DGCA does not issue an TSO authorization if the manufacturing facilities for the product are located outside of the Republic of Indonesia, unless the DGCA finds that the location of the manufacturer's facilities places no undue burden on the DGCA in administering applicable regulations. 21.603 Application. (a) An applicant for a TSO authorization must apply in the form and manner prescribed by the DGCA. The applicant must include the following documents in the application: (1) A statement of conformance certifying that the applicant has met the requirements of this subpart and that the article concerned meets the applicable TSO that is effective on the date of application for that article. (2) One copy of the technical data required in the applicable TSO. (b) If the applicant anticipates a series of minor changes in accordance with Sec.21.619, the applicant may set forth in its application the basic model number of the article and the part number of the components with open brackets after it to denote that suffix change letters or numbers (or combinations of them) will be added from time to time. (c) If the application is deficient, the applicant must, when requested by the DGCA, provide any additional information necessary to show compliance with this part. If the applicant fails to provide the
  • 38.
    36 additional information within30 days after the DGCA's request, the DGCA denies the application and notifies the applicant. 21.605 Organization. Each applicant for or holder of a TSO authorization must provide the DGCA with a document describing how the applicant's organization will ensure compliance with the provisions of this subpart. At a minimum, the document must describe assigned responsibilities and delegated authority, and the functional relationship of those responsible for quality to management and other organizational components. 21.607 Quality system. Each applicant for or holder of a TSO authorization must establish a quality system that meets the requirements of Sec. 21.137. 21.608 Quality manual. Each applicant for or holder of a TSO authorization must provide a manual describing its quality system to the DGCA for approval. The manual must be in the Bahasa Indonesia or English language and retrievable in a form acceptable to the DGCA. 21.609 Location of or change to manufacturing facilities. (a) An applicant may obtain a TSO authorization for manufacturing facilities located outside of the ROI if the DGCA finds no undue burden in administering the applicable regulation. (b) The TSO authorization holder must obtain DGCA approval before making any changes to the location of any of its manufacturing facilities. (c) The TSO authorization holder must immediately notify the DGCA, in writing, of any change to the manufacturing facilities that may
  • 39.
    37 affect the inspection,conformity, or airworthiness of its product or article. 21.610 Inspections and tests. Each applicant for or holder of a TSO authorization must allow the DGCA to inspect its quality system, facilities, technical data, and any manufactured articles and witness any tests, including any inspections or tests at a supplier facility, necessary to determine compliance with this applicable CASR. 21.611 Issuance. If the DGCA finds that the applicant complies with the requirements of this applicable CASR, the DGCA issues a TSO authorization to the applicant (including all TSO deviations granted to the applicant). 21.613 Duration. (a) A TSO authorization or letter of TSO design approval is effective for two years until surrendered, withdrawn, or otherwise terminated by the DGCA. (b) If a TSO is revised or canceled, the holder of an affected DGCA letter of acceptance of a statement of conformance, TSO authorization, or letter of TSO design approval may continue to manufacture articles that meet the original TSO without obtaining a new acceptance, authorization, or approval but must comply with applicable CASR. 21.614 Transferability. The holder of a TSO authorization or letter of TSO design approval may not transfer the TSO authorization or letter of TSO design approval.
  • 40.
    38 21.616 Responsibility ofholder. Each holder of a TSO authorization must- (a) Amend the document required by Sec 21.605 as necessary to reflect changes in the organization and provide these amendments to the DGCA (b) Maintain a quality system in compliance with the data and procedures approved for the TSO authorization; (c) Ensure that each manufactured article conforms to its approved design, is in a condition for safe operation, and meets the applicable TSO; (d) Mark the TSO article for which an approval has been issued. Marking must be in accordance with CASR part 45, including any critical parts; (e) Identify any portion of the TSO article (e.g., sub-assemblies, component parts, or replacement articles) that leave the manufacturer's facility as DGCA approved with the manufacturer's part number and name, trademark, symbol, or other DGCA approved manufacturer's identification; (f) Have access to design data necessary to determine conformity and airworthiness for each article produced under the TSO authorization. The manufacturer must retain this data until it no longer manufactures the article. At that time, copies of the data must be sent to the DGCA ; (g) Retain its TSO authorization and make it available to the DGCA upon request; and (h) Make available to the DGCA information regarding all delegation of authority to suppliers
  • 41.
    39 21.618 Approval fordeviation. (a) Each manufacturer who requests approval to deviate from any performance standard of a TSO must show that factors or design features providing an equivalent level of safety compensate for the standards from which a deviation is requested. (b) The manufacturer must send requests for approval to deviate, together with all pertinent data, to the appropriate aircraft certification office. If the article is manufactured under the authority of a foreign country or jurisdiction, the manufacturer must send requests for approval to deviate, together with all pertinent data, through the civil aviation authority of that country or jurisdiction to the DGCA. 21.619 Design changes. (a) Minor changes by the manufacturer holding a TSO authorization. The manufacturer of an article under an authorization issued under this part may make minor design changes (any change other than a major change) without further approval by the DGCA. In this case, the changed article keeps the original model number (part numbers may be used to identify minor changes) and the manufacturer must forward to the appropriate aircraft certification office, any revised data that are necessary for compliance with Sec 2 l.603(b). (b) Major changes by the manufacturer holding a TSO authorization. Any design change by the manufacturer extensive enough to require a substantially complete investigation to determine compliance with a TSO is a major change. Before making a major change, the manufacturer must assign a new type or model designation to the article and apply for an authorization under Sec. 21.603. (c) Changes by persons other than the manufacturer. No design change by any person (other than the manufacturer who provided the statement of conformance for the article) is eligible for approval under this part unless the person seeking the approval is a manufacturer and
  • 42.
    40 applies under Sec.21.603(a) for a separate TSO authorization. Persons other than a manufacturer may obtain approval for design changes under part 43 or under the applicable airworthiness regulations. 21.620 Changes in quality system. After the issuance of a TSO authorization- (a) Each change to the quality system is subject to review by the DGCA; and (b) The holder of the TSO authorization must immediately notify the DGCA, in writing, of any change that may affect the inspection, conformity, or airworthiness of its article. 21.621 Issue of letters of TSO design approval: Import articles. (a) The DGCA may issue a letter of TSO design approval for an article- (1) Designed and manufactured in a foreign country to the export provisions of an agreement with ROI for the acceptance of these articles for import; and (2) For import into ROI if- (i) The State of Design certifies that the article has been examined, tested, and found to meet the applicable TSO or the applicable performance standards of the State of Design and any other performance standards the DGCA may prescribe to provide a level of safety equivalent to that provided by the TSO; and (ii) The manufacturer has provided to the DGCA one copy of the technical data required in the applicable performance standard through its State of Design. (b) The DGCA issues the letter of TSO design approval that lists any deviation granted under Sec.21.618.
  • 43.
    41 BAB 5 PENGUJIAN Windshielddapat memperoleh sertifikasi melalui serangkaian pengujian yang harus dilakukan Pengujian dilakukan pada dua bagian, yaitu pada windshield secara keseluruhan seperti yang tertera pada AC25-775 ditambah dengan bird strike test, dan uji pada material transparencies yang meliputi uji impak, uji vertical burn¸uji temperatur uji kestabilan termal, dan uji deformasi akibat termal. 5.1. UJI BIRD STRIKE Pengujian ini didasarkan pada CASR 25.775 Windshields and Windows. Regulasi tersebut mengharuskan windshield untuk dapat menahan impak burung 4 pound tanpa penetrasi. Windshield harus sanggup menahan impak saat kecepatan pesawat relative terhadap burung sepanjang lintas terbang pesawat sama dengan kecepatan cruise di sea level . Dari dokumen AEDC-TR-86-2 dijelaskan bahwa Range S3 Test dilakukan untuk melakukan verifikasi tentang test artificial bird yang telah dilakukan .Tes ini dilakukan menggunakan compressed-air operated launcher, x-ray system yang akan digunakan untuk mengukur kecepatan burung dan dudukan untuk target dalam kasus ini windshield. Informasi lebih rinci mengenai test unit dan kapabilitas tes tersebut dapat dilihat pada referensi nomor 5. Gambar 5.1. AEDC Bird Impact Range, S3
  • 44.
    42 Gambar 5.2. TestArea Arrangement Pada percobaan ini dilakukan dengan menembakan 4 lb burung asli (4lb) dan artificial bird dengan diameter 4inch dan berbentuk silindrikal dengan fineness ratio of two. Artificial bird terbuat dari material gelatin. Kedua burung ini ditembakkan menggunakan launch tube menggunakan sabot (alat untuk memastikan burung berada pada posisi yang benar di launch tube) yang terbuat dari polyethylene foam atau balsa wood. Burung akan terlepas dari sabot dengan menggunakan Sabot Stripper Tube yang berbentuk Tapered Conic. Saat sabot melewati Sabot Stripper Tube, kecepatan sabot akan berkurang akibat gesekan dan akan menyebabkan burung keluar dari launch tube dengan terbang bebas. Posisi dan orientasi burung saat sebelum impak terjadi akan dimonitor oleh 3 buah 105kV X-ray shadowgraph units yang dipasang pada instrumentation cart seperti pada gambar 3.2. Setiap stasiun X-ray akan aktif saat burung memutuskan 24- gage cooper wire di electrical breakwire system. Setiap X-ray pulser juga menyebabkan chronograph system dapat mengukur selang waktu antar X-ray. Sehingga kecepatan burung dapat diketahui. Dokumentasi photografik saat impak terjadi dan menyebakan debris patterns direkam menggunakan 16mm motion picture cameras (Hycam Model No. 41-004) yang beroperasi sekitar 5000 frame per detik.
  • 45.
    43 Gambar 5.3. TargetPlate Installation Pada dokumen AEDC-TR-86-2 digunakan plat alumunium (T6-6061) sebagai target dibaut ke plat baja dengan ketabalan 1inch dan 16 inch diameter daerah plat alumunium yang terbuka. Dokumen ini didapat bahwa bird/projectile material shear strength characteristic akan mempengaruhi kuatnya impak yang akan terjadi pada kasus impak transparency. Gambar 5.4. Projectiles sesaat sebelum impak
  • 46.
    44 Gambar 5.5. DebrisPatterns sesaat setelah impak. Menurut CASR 25, Kondisi windshield setelah impak satu burung dengan berat 4 lbs saat kecepatan cruise di sea level adalah  Inner ply tidak boleh ada yang pecah atau retak  Panel yang berada tepat di depan pilot harus bisa menahan tanpa penetrasi
  • 47.
    45 Gambar 5.6. Deformasipada alumunium yang ditembak 5.2. UJI KEKUATAN WINDSHIELD Menurut CASR part 25.775 Berikut hal yang dilakukan untuk membuktikan kekuatan windshield merujuk pada AC25-775. 5.2.1. Ultimate Static Strength 1. Dilakukan detailed structural analysis menggunakan metode analisis struktur yang baik. Windshield harus diberi kombinasi pressure load terbesar yang mungkin terjadi , termasuk maximum internal pressure, external aerodynamic pressure,, temperature effect , dan flight load. 2. Membuktikan batas strength yang diperbolehkan termasuk batasan untuk material production variability, material characteristics, long term degradation, dan environmental effects untuk setiap ply. Kasus Critical design dicek untuk memastikan batasan tidak melebihi design ultimate stress. Load factor diatas ultimate (2) boleh digunakan ( ultimate didefinisikan sebesar 1.5 kali pressure load yang disebutkan pada
  • 48.
    46 25.365(d)). Pressure loadtersebut didefinisikan sebagai pressure differential load saat relief valve berada pada setting maksimum dikalikan dengan 1.33 untuk pesawat yang beroperasi dengan ketinggian maksimum 45000 feet dan 1.67 untuk pesawat yang beroperasi di ketinggian lebih dari 45000 feet. Menurut Dayton T. Brown (http://www.dtbtest.com/static-testing.aspx) beberapa peralatan yang dibutuhkan untuk melakukan static test adalah frame, aktuator hidrolik, servo, dan strain gauge. Penulis tidak menemukan metoda dan parameter-parameter untuk static test. Namun, ada artikel di ASTM yang menjelaskan mengenai spesifikasi struktur pada pesawat udara. Dokumen tersebut dapat dibeli seharga 45$ Sumber : http://www.astm.org/cgi-bin/resolver.cgi?F3114-15 5.2.2. Fatigue Fatigue test secara konvensional masih dapat dilakukan pada windshield namun durasinya harus lebih panjang. Hal tersebut dikarenakan umur fatigue untuk material pada windshield masih beragam dibandingkan dengan pada logam. Penulis tidak menemukan standar pengujian maupun alat-alat yang digunakan untuk melakukan sebuah fatigue test. Ada beberapa literatur yang dapat dipergunakan seperti yang terdapat di ASTM dan dapat dibeli seharga 55$.
  • 49.
    47 Sumber: https://www.astm.org/DIGITAL_LIBRARY/STP/SOURCE_PAGES/STP203.ht m Ditambah dengan publikasidi laman yang sama mengenai Fatigue Testing For Aircraft Structural Component yang dapat dibeli seharga 25$. Sumber : https://www.astm.org/DIGITAL_LIBRARY/STP/PAGES/STP46294S.htm Sebagai referensi, Airbus melakukan fatigue testing sebanyak 2.5 kali dari design life goal. Sumber : http://www.airbus.com/company/aircraft- manufacture/how-is-an-aircraft-built/test-programme-and-certification/ 5.2.3. Fail Safe. Fail safe strength capability dari windshield harus didemonstrasikan setelah terjadi kegagalan tunggal pada instalasi / sistem terkait (baik kerusakan windshield maupun broken fastener , cracked mounting component , dan malfungsi heat system pada windshield. Demonstrasi harus menunjukkan karaktersistik material dan keberagaman degradasi
  • 50.
    48 material (in service), critical temperature effects , maximum cabin differential pressure , and critical external aerodynamic. Kebutuhan pada CASR 25.571 untuk windshield akan terpenuhi dengan kriteria fail-safe berikut:  Melakukan analysis untuk membuktikan critical main pressure bearing ply  Untuk mengatasi efek dinamik akibat ply failure , test pada dudukan windshield akibat kegagalan critical ply dibawah tekanan maximum kabin (maximum relieve valve setting) yang tiba-tiba. Tes dilakukan dengan kondisi critical external aerodynamic pressure dan critical temperature effects.  Saat kegagalan windshield dapat diamati oleh flightcrew , Test pressure boleh menurun setelah initial critical pane failure. Hal ini mempertimbangkan crew action yang didefinisikan pada flight manual procedures.  Saat kegagalan windshield tidak dapat diamati oleh flightcrew , test pressure harus bisa ditahan sama selama periode terbang. Selama periode ini , efek creep harus dipertimbangkan  Untuk memastikan ply pada windshield tidak melebihi batas material yang diperbolehkan , fail safe stress perlu dicek. Untuk mengatasi production variability, material characteristics, long term degradation, and environmental effects , tes failsafe pembebanan pada windshield harus dilakukan. Hal ini dilakukan dengan menaikkan load factor (setelah kegagalan critical ply). Berikut gambar load factor untuk setiap material yang digunakan ; Gambar 5.7. Load Factor
  • 51.
    49 5.3. UJI MATERIALWINDHIELD Pada uji material akan dijelaskan hanya pengujian untuk material acrylic menggunakan dokumen MIL-PRF-8184F. 5.3.1 Kebutuhan Untuk mendapatkan sertifikasi dari dokumen ini maka diharuskan transparency acrylic memiliki kriteria berikut: 1. Warna . Plastic sheet harus tidak berwarna. 2. Dimensi. Dimensi dari plastic sheet harus memenuhi tabel berikut. 3. Karakteristik performa . Plastik sheet harus memenuhi kebutuhan pada tabel berikut,
  • 52.
    50 4. Diameter 10±0.1inches dan draw tidak kurang dari 4.5 inches. 5. Resistance to weathering. Setelah terekspos pada accelerated weathering seperti yang ditetapkan pada metode tes, Plastic sheet tidak boleh menunjukkan adanya cracking , crazing , atau keanehan pada permukaan yang mempengaruhi visibilitas. 6. Optical uniformity a. Optical Defect. Plastic sheet tidak boleh memiliki optical defects , seperti partikel (di dalam material), gelembung , scratches , atau ketidaksempurnaan , yang mengurangi visibilitas pada sheet dan menyebabkan variasi pada deviasi angular selama lebih dari 5 menit dengan jarak tidak lebih dari 20 inches pada grid board saat dilakukan testing dengan metode yang dijelaskan. Cacat yang tidak mengurangi visibilitas dapat diabaikan kecuali membentuk cluster. Optical defect dalam rentan 1 inch dari ujung sheet dapat diabaikan b. Angular Deviation. Plastic sheet tidak boleh mempunyai keanehan pada permukaan yang menyebabkan angular deviations pada bagian tak terdeviasi yang melebihi limit sesuai
  • 53.
    51 tabel dibawah saatdilakukan dengan metode test yang ditentukan. 7. Craze Resistance. Craze Resistance harus didefinisikan sesuai metode tes. Hasil stress akibat craze tidak boleh kurang dari nilai berikut 8. Instruction Sheet. Instruction sheet yang berisi informasi mengenai precaution yang dibutuhkan untuk dilakukan observasi saat pemakaian ,forming , cementing , handling , dan disimpan harus ada pada setiap shipping container. 9. Protective covering. Protective covering harus dipasang pada kedua sisi sheet untuk melindungi sheet dari scratches dan abrasi. Cover harus dapat dengan mudah dilepas tanpa merusak permukaan. Plastic sheet harus dapat diidentifikasi pada protective covering dengan specification number ,type , class , thickness , manufacturer’s code , dan national stock number.
  • 54.
    52 5.3.2. Kualifikasi testsample Test sample harus memiliki luas tidak kurang dari 1 square meter dari plastic sheet untuk ketebalan tertentu. Dimensi individual sheet tidak kurang dari 30x45 cm. Untuk kualifikasi pada semua ketebalan , pihak manufaktur harus memberikan sample dengan ketebalan 0.060 inch (1.5 mm), 0.250 inch (6.4 mm), 0.500 inch (12.7 mm), 1.000 inch (25.4 mm), 2.250 inches (5.7 cm), dan 4.000 inches (10.2 cm). Kualifikasi pada 2 ketebalan akan memberikan kualifikasi pada ketebalan diantara 2 ketebalan tersebut. Test specimen harus disiapkan sesuai ketentuan diatas , di machining dan di polish menjadi ketebalan tertentu sesuai kebutuhan untuk memenuhi kebutuhan tes flammability , coefficient of thermal expansion, formability ,flexural deformation temperature , mechanical properties , ultraviolet transmittance , and craze resistance.
  • 55.
    53 5.3.3. Conformance Inspection 1.Visual and dimensional inspection. Setiap produk perlu dilakukan inspeksi sesuai tabel berikut; 2. Physical and mechanical properties. 3 Sampel harus diambil secara acak dari seluruh produk. Test specimen garus disiapkan dari setiap sampel untuk melakukan test pada Table VI.
  • 56.
    54 5.3.4. Kondisi Tes 1.Standard Condition. Kecuali dispesifikan pada metode tes , semua tes dan inspeksi dilakukan pada suhu 7 ±2 o F (25 ±1 o C) and kelembaban relatif of 50 ±5 persen. 2. Test Results. Kecuali dispesifikan pada metode tes , semua tes dan inspeksi harus di record sebagai rata-rata dari jumlah specimen yang diuji sebagai nilai individu. 5.3.5. Metode Tes 1. Ketebalan. Pengukuran ketebalan harus dilakukan dengan alat dengan tingkat akurasi 0.001 inch (0.025 mm) dan memenuhi persyaratan kebutuhan yang dijelaskan sebelumnya. 2. Long term water absorption Tiga test specimen , dengan ukuran 1x2 dengan tebal 3 inch, dilakukan vacuum dried pada 158 ±2 °F (70 ±1 °C) selama 72 ±1 hours. Specimen harus ditimbang hingga ke milligram (W1) terdekat dan langsung di tenggelam kan ke dalam air pada 140 ±2 °F (60 ±1 °C) selama 25 days +1, - 0 hours. Setelah diangkat dari air, specimen harus langsung dikeringkan dengan kain lembut dan ditimbang kembali (W2). Long term water absorbtion harus memenuhi kriteria table II dihitung dengan 3. Coefficient of thermal expansion. Dua test specimen, dengan ketebalan 0.250 inch (6.4 mm) dites sesuai dokumen ASTM-D696 atau ASTM-E831 dengan kriteria keberhasilan pada table II.
  • 57.
    55 4. Formability. Dua testspecimen dilakukan forming untuk memenuhi kebutuhan yang telah disebutkan. Kondisi forming harus berdasarkan instruksi manufaktur. Plastic sheet yang memiliki ketebalan 0.500 inch (12.7 mm) atau kurang harus dilakukan tes dalam bentuk “as cast”. Plastic sheet yang memiliki ketebalan lebih dari 0.5 inch perlu dilakukan machining hingga ketebalannya 0.5 inch untuk keperluan testing. 5. Internal Strain. Dua kondisi berbeda dari 12x18 inch plastic sheet harus dites. Setiap sheet dianggap mempunyai ukuran specimen 12x12 inch yang ditopang oleh sheet yang lain. 2 garis yang jelas diberikan dengan sudut yang tepat membelah tengah area 12x12 inch . Lalu beri gauge marks dengan jarak 2 inches (5 cm) dari ujung specimen area dari setiap garis. Jarak antar gauge marks harus diukur dengan yang paling dekat 0.060 inch (1.5 mm) dan dilakukan recording. Kemudian setiap sheet digantung pada satu short edge di air oven
  • 58.
    56 pada suhu 320±18 o F (160 ±10 o C) dan selama waktu yang ditentukan sebagai berikut; Setelah dikeluarkan dari oven , sheet didinginkan pada standard condition dengan digantung secara vertical. Jarak antar gauge mark di ukur kembali. Perubahan dimensi diukur dalam persen perubahan jarak antar gauge marks dari pengukuran awal. Rata-rata dari 4 nilai di catat dan harus memenuhi kebutuhan pada table II. 6. Flexural deformation temperature. Dua spesimen dilakukan test berdasarkan dokumen ASTM-D648 kecuali jika ketebalan sampel yang dites sama dengan lebar specimen. Ketebalan yang tidak didefinisikan pada ASTM-D648 perlu dilakukan plied atau machining. Jika dilakukan machining, permukaan yang di machining harus pada 1 bagian. Beban perlu dihitung untuk memberikan maximum fiber stress, 264 psi (1,820 kPa). Setiap nilai yang didapat harus dilakukan recording dan memenuhi kebutuhan pada table I.
  • 59.
    57 7. Mechanical properties Specimenuntuk uji tarik dan elongation disiapkan dari sheet dengan ketebalan 0.5 inch atau kurang. Sheet yang memiliki ketebalan lebih dari 0.5 inch perlu dilakukan machining dulu hingga ketebalan 0.5 inch. Permukaan yang dilakukan machining perlu dilakukan polishing. Spesimen merupakan specimen type II (as cast application only no for stretch). Untuk keperluan testing, specimen yang dimachining perlu di anneal pada suhu 194 °F (90 °C) selama tidak kurang dari 2 jam dan didinginkan perlahan ( antara 27 °F (15 °C) per hour dan 74 °F (23 °C) ) untuk melepas stress akibat machining. a. Tensile strength Lima specimen diuji berdasarkan ASTM-D638. Hasil harus memenuhi table II. b. Elongation Elongation harus ditentukan dengan dokumen ASTM-D638. Rata- rata elongation tepat sebelum terjadi fracture harus memenuhi tabel II.
  • 60.
    58 8. Ultraviolet transmittance. SpectralTransmitansi dari specimen , dengan ketebalan 0.250 inch (6.4 mm) , didefinisikan dengan monochromator yang mempunyai bandwidth 10 millimicrons atau kurang dan sebuah photometer dengan reproducibility ±1 percent. Hasil harus memenuhi table II. 9. Index of refraction Tiga spesimen dilakukan uji dengan refractometer mengikuti procedure pada ASTM-D542. Hasil harus memenuhi table II 10. Luminous transmittance and haze Tiga specimen dengan luas 2x3 inches (5x7 cm), dengan mengikuti dokumen ASTM-D1003 (prosedur A atau B), dilakukan tes luminous transmittance dan haze. Setelah itu specimen ini akan dilakukan tes accelerated weathering. Setelah tes accelerated weathering specimen dimasukkan ke dalam distilled water selama tidak lebih dari 10 detik, lalu dikeringkan untuk menghilangkan surface moisture dan diperiksa kembali. Hasil luminous transmittance dan haze harus memenuhi kebutuhan table II.
  • 61.
    59 11. Accelerated weathering Specimenyang telah dilakukan tes luminous transmittance dan haze akan dilakukan accelerated weathering berdasarkan ASTM-G26, metode A selama 240 hours. Setiap specimen diperiksa secara visual untuk memenuhi kebutuhan yang sebelumnya telah disebutkan , lalu diperiksa kembali untuk ketentuan luminous transmittance dan haze dan warpage. 12. Warpage after accelerated weathering Setelah dilakukan accelerated weathering pada specimen , specimen dikondisikan pada bidang datar. Setelah dikondisikan specimen , warpage ditentukan dengan menentukan jarak terjauh dari ujung tepi yang menghubungkan 2 pojokan yang berlawanan secara diagonal ke permukaan plastic sheet. Jarak ini diukur dengan peralatan dengan akurasi 0.001 inch
  • 62.
    60 (0.025 mm). Nilaiwarpage yang dicatat adalah nilai yang terbesar (bukan rata-rata) dan harus memenuhi kriteria pada table I. 13. Optical uniformity a. Optical Defect Plastic sheet harus diperiksa secara visual untuk memenuhi kebutuhan optical defect yang sebelumnya telah disebutkan. Bagian yang dicurigai mempunyai optical defect yang menyebabkan pengurangan visibilitas atau distorsi harus dilakukan tes mengikuti dokumen ASTM-F733. b. Angular Deviation Angular Deviation harus ditentukan menggunakan ASTM-F733 kecuali displacement factor (angular deviation minutes) ditentukan dengan mengalikan maximum image movement dalam nches pada grid board dengan 12. Setiap sheet harus diperiksa , lalu diputar 90 derajat, dan diperiksa kembali untuk memenuhi kriteria kebutuhan yang telah disebutkan. 14. Thermal Stability Dua kondisi plastic sheet dengan luas 12x18inch ( 30x45 cm) diuji. Setiap sheet digantung di circulating air oven pada suhu 356 9 F (180 5 C) selama 2 hours +5, 0 minutes. Setelah dikeluarkan dari oven , sheet digantung secara vertical dan didinginkan pada standard condition , lalu diperiksa secara visual untuk memenuhi kriteria pada table II.
  • 63.
    61 15. Craze Resistance a.Conditioning of specimens Dua puluh spesimen , dengan ukuran 1x15 inches ( 2.5 x 38.1 cm ) dengan ketebalan 0.25 inch (6.4 mm) hingga ketebalan 0.500 inch (12.7 mm) (termasuk) dilakukan anneal pada suhu 248 2 F (120 1 C) selama 2 hours. Specimen dengan ketebalan lebih dari 0.5 inch perlu dilakukan machining hingga ketebalan 0.5 inch. Langsung setelah dilakukan annealing , 10 specimen dikondisikan pada standard condition selama 48 jam. Sisanya didinginkan dengan udara selama 1 jam , lalu dimasukkan ke air pada suhu 120 2 F (49 1 C) selama 24 hours, lalu dimasukkan ke air yang dijaga suhunya 73 2 F (23 1 C) selama 2 hingga 3 hours. Selama dimasukkan ke dalam air specimen tidak boleh saling kontak. Specimen basah harus segera diuji dalam jangka waktu 15 menit setelah dikeluarkan dari air. Specimen kering harus dites secepat mungkin setelah selesai pada standard condition. b. Procedure Setiap specimen yang diukur , diberi solasi / dibalut dengan 0.125- inch (3.2-mm) wide black matte tape (Chartpak atau yang sebanding) sesuai gambar berikut dan disiapkan sebagai batang kantilever yang diberi beban . Specimen diberi beban selama 10 minutes sebelum ditambahkan test fluid. 10 specimen ( 5 basah dan 5 kering ) diuji menggunakan isopropyl alcohol untuk memenuhi TT-I-735 dan 10 specimen lain diuji menggunakan 1 hingga 2 campuran dari toluene untuk memenuhi A-A-59107 dan isobutyl acetate untuk memenuhi ASTM-D1718. Cairan diberikan melalui filter paper. Filter paper harus tetap basah selama uji dilakukan dengan menambahkan test fluid dengan eyedropper jika dibutuhkan. Selama crazing merambat terhadap beban , filter paper diletakkan pada specimen. Lama ekspos specimen dengan test fluid adalah 30 minutes +1, 0 minutes. Posisi rambat craze terakhir diberi tanda pada sisi specimen . Jarak antara titik craze terakhir dan titik
  • 64.
    62 pembebanan diukur menggunakancombination square yang dimodifikasi sebuah plumb line dan leveling bob. Craze stress harus memenuhi kriteria kebutuhan yang telah disebutkan dengan menghitung,
  • 65.
  • 66.
    64 BAB 6 TEMPATPENGUJIAN Ada beberapa tempat pengujian yang berpotensial untuk digunakan sebagai tempat pengujian produk yang akan dibuat. Berikut adalah beberapa tempat pengujian yang ada :  Lee Aerospace, 9323 E 34th St N, Wichita, KS 67226, USA  GKN Aerospace, Worcestershire B98 0TL, United Kingdom  GTS, 4910 Burlington Way, Tacoma, WA 98409, USA  JCS Technology, Weston-super-Mare North Somerset BS24 9B, United Kingdom  TEC-Eurolab , Viale Europa, 40, 41011 Campogalliano MO, Italy  Element Materials Technology , https://www.element.com/locations  National Technical Systems , Headquarters: Calabasas, California, United States  Badan Pengkajian dan Penerapan Teknologi (BPPT), Kawasan Puspiptek Gedung 220 Cisauk Tangerang Selatan, untuk pengujian impak.  Pengujian efek temperatur dan efek mekanik pada material Transparancies di Laboratorium Uji Polimer LIPI. Terletak di Laboratorium Uji Polimer, Pusat Penelitian Fisika – LIPI, Jl. Cisitu/Sangkuriang No. 21/154 D, Bandung 40135 (ASTM qualified)
  • 67.
    65 DAFTAR PUSTAKA 1. (DKUPPU),C.A.S.R.: C.A.S.R. part 21 Amdt 2 . http://hubud.dephub.go.id/?en/dsku/download/1318 2. (FAA), F.A.A.: Advisory Circular (AC) 25.775-1. www.faa.gov/documentLibrary/media/Advisory_Circular/AC25-775-1.pdf 3. (DKUPPU), C.A.S.R.: C.A.S.R. part 25 Amdt. 6 . http://hubud.dephub.go.id/?en/dsku/download/6650 4. Rafi Hadyatama, dkk. 2014. SERTIFIKASI TRANSPARANSI PADA JENDELA KABIN PESAWAT UDARA. Bandung:Institut Teknologi Bandung 5. http://aviationstudys.blogspot.co.id/2015/05/aircraft-windows-wind- screen.html diakses 17 November 2016 6. http://leeaerospace.com/aircraft-windows/ diakses 7 November 2016 7. http://www.gkn.com/aerospace/products-and- capabilities/transparencies/windshield-cockpit- windows/Pages/default.aspx diakses 7 November 2016 8. http://www.aircraftwindshield.com/ diakses 7 November 2016 9. http://www.glapinc.com/Corporate/history.htm diakses 7 November 2016 10. http://www.ppgaerospace.com/Products/Transparencies/Commercial- Aviation.aspx diakses 7 November 2016 11. http://www.lpaero.com/ diakses 7 November 2016 12. https://www.astm.org diakses 18 November 2016 13. https://www.element.com/ diakses 18 November 2016 14. https://www.nts.com diakses 18 November 2016