РОБОТУ ПІДГОТУВАЛИ
УЧНІ 10 класу:
Дадак Діана
Ковч Ярина
 назвати нормативні акти, що регулюють особливості праці
неповнолітніх, а також робітників, що поєднують працю з навчанням;
 розповісти про порядок та умови праці учнів навчальних закладів,
що досягли 14 років, та працюють у вільний від навчання час;
 перерахувати основні пільги, які надаються законодавством
неповнолітнім щодо робочого часу, часу відпочинку, оплати праці;
 характеризувати історію виникнення, основні завдання та сутність
діяльності профспілкових організацій щодо забезпечення трудових
гарантій неповнолітніх працівників, контролю за дотриманням їх
трудових прав;
 аргументувати особисту необхідність правових знань з питань
регулювання праці неповнолітніх;
 застосувати отримані знання на практиці
 Випробувальний строк –
 Дисциплінарна
відповідальність –
 Загальні збори трудового
колективу –
 Зайнятість населення –
 Колектив –
 Колективний договір –
 Колективні трудові спори –
 Комісія по трудових спорах –
 Контракт –
 Матеріальна
відповідальність –
 Надурочні роботи –
 Охорона праці –
 Професійні спілки –
 Робочий тиждень –
 Робочий час –
 Самоврядування -
• Соціальне страхування –
• Стаж –
• Сумісництво -
• Тарифна система -
• Тарифна ставка –
• Техніка безпеки –
• Трудова дисципліна –
• Трудова книжка –
• Трудовий договір -
• Трудові відносини –
• Трудові спори –
• Трудові угоди –
• Упущена вигода
• Фізична особа –
• Час відпочинку –
• Шкідливі умови праці –
• Щорічна відпустка –
• Юридична особа -
24%
52%
24%
7-12 років
13-14 років
15-17 років
44%
12%
34%
10%
до 15 років
у 15-17 років
у 18 років
у 19 років
93%
7%
займаються розумовою працею
виконують фізичну роботу
19%
8%
42%
4%
працюють у несприятливих умовах
фізична праця вимагає надмірної концентрації уваги
скаржаться на запиленість, шкідливі випари, загазованість, шум
починають вживати алкоголь для зняття втоми
 Стаття 1
 Всі люди народжуються вільними і рівними у
своїй гідності та правах.
 Стаття 4
 Ніхто не повинен бути в рабстві або у
підневільному стані; рабство і работоргівля
забороняються в усіх їх видах.
 Стаття 23
 1. Кожна людина має право на працю, на вільний
вибір роботи, на справедливі і сприятливі умови
праці та на захист від безробіття.
 2. Кожна людина, без будь-якої дискримінації,
має право на рівну оплату за рівну працю.
 3. Кожний працюючий має право на справедливу
і задовільну винагороду, яка забезпечує гідне
людини існування, її самої та її сім'ї, і яка в разі
необхідності доповнюється іншими засобами
соціального забезпечення.
 4. Кожна людина має право створювати
професійні спілки і входити до професійних спілок
для захисту своїх інтересів.
 Стаття 24
 Кожна людина має право на відпочинок і
дозвілля, включаючи право на розумне
обмеження робочого дня та на оплачувану
періодичну відпустку.
Економічні права іЕкономічні права і
свободи людини ісвободи людини і
громадянинагромадянина
-- це передбаченіце передбачені Конституцією України і законами України таКонституцією України і законами України та
гарантовані державою права людини і громадянина у сферігарантовані державою права людини і громадянина у сфері
економічних і насамперед майнових відносин.економічних і насамперед майнових відносин.
11
Право на участь у професійних спілках з метою захистуПраво на участь у професійних спілках з метою захисту
своїх трудових та соціально-економічних інтересівсвоїх трудових та соціально-економічних інтересів
Ст.36Ст.36
22
Право володіти, користуватися і розпоряджатися своєюПраво володіти, користуватися і розпоряджатися своєю
власністювласністю
Ст.41Ст.41
33
Право на користування об'єктами державної і комунальноїПраво на користування об'єктами державної і комунальної
власностівласності
Ст.41Ст.41
44 Право на підприємницьку діяльність, не заборонену закономПраво на підприємницьку діяльність, не заборонену законом Ст.42Ст.42
55
Право на працю, що включає можливість заробляти собі наПраво на працю, що включає можливість заробляти собі на
життя працею, яку обирає, або на яку вільно погоджуєтьсяжиття працею, яку обирає, або на яку вільно погоджується
Ст.43Ст.43
66 Право на належні, безпечні і здорові умови праціПраво на належні, безпечні і здорові умови праці Ст.43Ст.43
77 Право на заробітну плату, не нижчу ніж визначено закономПраво на заробітну плату, не нижчу ніж визначено законом Ст.43Ст.43
88 Право на своєчасне одержання винагороди за працюПраво на своєчасне одержання винагороди за працю Ст.43Ст.43
99
Право на страйк для захисту економічних і соціальних іПраво на страйк для захисту економічних і соціальних і
інтересів тих, хто працюєінтересів тих, хто працює
Ст.44Ст.44
1010 Право на відпочинокПраво на відпочинок Ст.45Ст.45
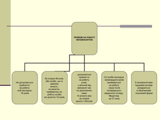
ПРИЙОМ НА РОБОТУ
НЕПОВНОЛІТНІХ
Не допускається
прийняття
на роботу
осіб молодше
16 років
Усі особи молодше
вісімнадцяти років
приймаються
на роботу
лише після
попереднього
медичного огляду.
Медогляд
до 21 року
З неповнолітніми
трудовий договір
укладається
в обов'язковій
письмовій формі
допускається
прийняття
на роботу
учнів,
у вільний від
навчання час
по досягненню
ними
14 річного віку
за згодою
одного з батьків
За згодою батьків,
або особи, що їх
замінює,
можуть,
як виняток,
прийматись на
роботу особи,
які досягли 15 років.
ОСОБЛИВОСТІ ПРАЦІ ТА ВІДПОЧИНКУ НЕПОВНОЛІТНІХОСОБЛИВОСТІ ПРАЦІ ТА ВІДПОЧИНКУ НЕПОВНОЛІТНІХ
На кожному підприємстві, в
установі чи організації має вестися
спеціальний облік працівників, які
не досягли вісімнадцяти років, із
зазначенням дати їх народження
На кожному підприємстві, в
установі чи організації має вестися
спеціальний облік працівників, які
не досягли вісімнадцяти років, із
зазначенням дати їх народження
Забороняється застосування праці
осіб молодше 18 років
на важких роботах і на роботах з
шкідливими або небезпечними
умовами праці, а також на
підземних роботах.
Забороняється застосування праці
осіб молодше 18 років
на важких роботах і на роботах з
шкідливими або небезпечними
умовами праці, а також на
підземних роботах.
Забороняється залучати
працівників молодше вісімнадцяти
років до нічних, надурочних робіт і
робіт у вихідні дні.
Забороняється залучати
працівників молодше вісімнадцяти
років до нічних, надурочних робіт і
робіт у вихідні дні.
Забороняється також залучати осіб
молодше 18 років до підіймання і
переміщення речей маса яких
перевищую встановлені для них
граничні норми.
Забороняється також залучати осіб
молодше 18 років до підіймання і
переміщення речей маса яких
перевищую встановлені для них
граничні норми.
Щорічні відпустки працівникам
віком до вісімнадцяти років
надаються у зручний для них час.
Щорічні відпустки працівникам
віком до вісімнадцяти років
надаються у зручний для них час.
Щорічні відпустки працівникам
віком до вісімнадцяти років повної
тривалості у перший рік роботи
надаються за їх заявою до
настання шестимісячного терміну
безперервної роботи на даному
підприємстві, в установі,
організації.
Щорічні відпустки працівникам
віком до вісімнадцяти років повної
тривалості у перший рік роботи
надаються за їх заявою до
настання шестимісячного терміну
безперервної роботи на даному
підприємстві, в установі,
організації.
Особам віком до вісімнадцяти років
надається щорічна основна відпустка
тривалістю 31 календарний день.
Особам віком до вісімнадцяти років
надається щорічна основна відпустка
тривалістю 31 календарний день.
ПІЛЬГИ ТА ГАРАНТІЇ НЕПОВНОЛІТНІХПІЛЬГИ ТА ГАРАНТІЇ НЕПОВНОЛІТНІХ
Неповнолітнім встановлюється
скорочена тривалість робочого часу :
до 16 р. – 24 години, до 18р. – 36
годин на тиждень
Неповнолітнім встановлюється
скорочена тривалість робочого часу :
до 16 р. – 24 години, до 18р. – 36
годин на тиждень
Тривалість робочого часу учнів, які
працюють протягом навчального року
у вільний від роботи час не може
перевищувати половини
максимальної тривалості робочого
часу :
до 16 р. – 12 годин, до 18р. – 18
годин на тиждень
Тривалість робочого часу учнів, які
працюють протягом навчального року
у вільний від роботи час не може
перевищувати половини
максимальної тривалості робочого
часу :
до 16 р. – 12 годин, до 18р. – 18
годин на тиждень
При цьому заробітна плата
неповнолітнім працівникам при
скороченій тривалості робочого часу
виплачується в такому ж розмірі, як і
повнолітнім працівникам
При цьому заробітна плата
неповнолітнім працівникам при
скороченій тривалості робочого часу
виплачується в такому ж розмірі, як і
повнолітнім працівникам
•Тривалість щорічної відпустки згідно з
ч. 2 ст. 75 КЗпП та ч. 8 ст. 6 Закону
України «Про відпустки» становить для
неповнолітніх працівників тридцять
один календарний день.
•Щорічні відпустки, відповідно до ч. 1
ст. 195 КЗпП надаються неповнолітнім
працівникам у зручний для них час .
•За перший рік роботи працівникам,
молодшим вісімнадцяти років,
відпустки мають бути надані за їх
заявою до настання шестимісячного
терміну безперервної роботи
•Тривалість щорічної відпустки згідно з
ч. 2 ст. 75 КЗпП та ч. 8 ст. 6 Закону
України «Про відпустки» становить для
неповнолітніх працівників тридцять
один календарний день.
•Щорічні відпустки, відповідно до ч. 1
ст. 195 КЗпП надаються неповнолітнім
працівникам у зручний для них час .
•За перший рік роботи працівникам,
молодшим вісімнадцяти років,
відпустки мають бути надані за їх
заявою до настання шестимісячного
терміну безперервної роботи
відповідно до ст. 196 КЗпП для всіх
підприємств і організацій
встановлюється броня прийняття на
роботу і професійне навчання на
виробництві молоді, яка закінчила
загальноосвітні школи, професійні
навчально-виховні заклади, а також
інших осіб молодше вісімнадцяти
років.
відповідно до ст. 196 КЗпП для всіх
підприємств і організацій
встановлюється броня прийняття на
роботу і професійне навчання на
виробництві молоді, яка закінчила
загальноосвітні школи, професійні
навчально-виховні заклади, а також
інших осіб молодше вісімнадцяти
років.
ОСОБЛИВОСТІ ЗВІЛЬНЕННЯ
НЕПОВНОЛІТНІХ З РОБОТИ
ОСОБЛИВОСТІ ЗВІЛЬНЕННЯ
НЕПОВНОЛІТНІХ З РОБОТИ
Неповнолітні
користуються загальними
гарантіями при звільнені з
роботи, що й повнолітні
працівники
Неповнолітні
користуються загальними
гарантіями при звільнені з
роботи, що й повнолітні
працівники
Звільнення працівників
молодше вісімнадцяти
років з ініціативи
власника або
уповноваженого ним
органу допускається, крім
додержання загального
порядку звільнення, тільки
за згодою районної
(міської) комісії в справах
неповнолітніх.
Звільнення працівників
молодше вісімнадцяти
років з ініціативи
власника або
уповноваженого ним
органу допускається, крім
додержання загального
порядку звільнення, тільки
за згодою районної
(міської) комісії в справах
неповнолітніх.
При цьому звільнення з підстав,
зазначених в пунктах 1, 2, 6 статті 40
цього Кодексу, провадиться лише
у виняткових випадках і не
допускається без працевлаштування.
При цьому звільнення з підстав,
зазначених в пунктах 1, 2, 6 статті 40
цього Кодексу, провадиться лише
у виняткових випадках і не
допускається без працевлаштування.
Батьки, усиновителі і піклувальники
неповнолітнього, а також державні
органи та службові особи, на яких
покладено нагляд і контроль за
додержанням законодавства про
працю, мають право вимагати
розірвання трудового договору з
неповнолітнім, у тому числі й
строкового, коли продовження його
чинності загрожує здоров'ю
неповнолітнього або порушує його
законні інтереси.
Батьки, усиновителі і піклувальники
неповнолітнього, а також державні
органи та службові особи, на яких
покладено нагляд і контроль за
додержанням законодавства про
працю, мають право вимагати
розірвання трудового договору з
неповнолітнім, у тому числі й
строкового, коли продовження його
чинності загрожує здоров'ю
неповнолітнього або порушує його
законні інтереси.
Стаття 1.
 … професійна спілка (профспілка) - добровільна
неприбуткова громадська організація, що об'єднує
громадян, пов'язаних спільними інтересами за
родом їх професійної (трудової) діяльності
(навчання);
Стаття 2.
 Професійні спілки створюються з метою
здійснення представництва та захисту трудових,
соціально-економічних прав та інтересів членів
профспілки.
 Здійснюють громадський контроль за
виконанням законодавства про працю та
охорону праці, за забезпеченням
безпечних та нешкідливих умов праці,
правильним застосуванням установлених
умов оплати праці, вимагають усунення
виявлених недоліків;
 Погоджують з власником норми виробітку
для неповнолітніх;
 Разом з власником або уповноваженим
ним органом вирішують питання робочого
часу і часу відпочинку, погоджують
графіки на­дання відпусток,
запровадження підсумованого обліку
робочого часу;
 Розглядають питання звільнення
працівників молодше вісімнадцяти років;
 Розглядають питання про заохочення
молодих працівників, розподіл для них
житла і місць у гуртожитках, охорону
праці, їх звільненя, використання коштів
на розвиток культурно-масової і
спортивної роботи за участю
представника молодіжної організації на
умовах, визначених колективним
договором;
 ведуть роз'яснювальну роботу;
 випускають інформаційну,
довідникову пресу;
 проводять консультації юристів;
 виступають у ролі третейського
судді;
 дають інформацію не тільки
робітникам, але й неповнолітнім;
 заключають колективні договори від
імені робітників;
 надають матеріальну допомогу у
разі потреби;
 мають законодавчу ініціативу
(вносять пропозиції щодо зміни
законодавства);
 направляють своїх представників
до органів державної влади;
 організовують акції (демонстрації,
мітинги), висуваючи економічні
вимоги, захищаючи інтереси
працюючих;
право на працю
право на працю

право на працю

  • 1.
    РОБОТУ ПІДГОТУВАЛИ УЧНІ 10класу: Дадак Діана Ковч Ярина
  • 2.
     назвати нормативніакти, що регулюють особливості праці неповнолітніх, а також робітників, що поєднують працю з навчанням;  розповісти про порядок та умови праці учнів навчальних закладів, що досягли 14 років, та працюють у вільний від навчання час;  перерахувати основні пільги, які надаються законодавством неповнолітнім щодо робочого часу, часу відпочинку, оплати праці;  характеризувати історію виникнення, основні завдання та сутність діяльності профспілкових організацій щодо забезпечення трудових гарантій неповнолітніх працівників, контролю за дотриманням їх трудових прав;  аргументувати особисту необхідність правових знань з питань регулювання праці неповнолітніх;  застосувати отримані знання на практиці
  • 3.
     Випробувальний строк–  Дисциплінарна відповідальність –  Загальні збори трудового колективу –  Зайнятість населення –  Колектив –  Колективний договір –  Колективні трудові спори –  Комісія по трудових спорах –  Контракт –  Матеріальна відповідальність –  Надурочні роботи –  Охорона праці –  Професійні спілки –  Робочий тиждень –  Робочий час –  Самоврядування - • Соціальне страхування – • Стаж – • Сумісництво - • Тарифна система - • Тарифна ставка – • Техніка безпеки – • Трудова дисципліна – • Трудова книжка – • Трудовий договір - • Трудові відносини – • Трудові спори – • Трудові угоди – • Упущена вигода • Фізична особа – • Час відпочинку – • Шкідливі умови праці – • Щорічна відпустка – • Юридична особа -
  • 4.
  • 5.
    44% 12% 34% 10% до 15 років у15-17 років у 18 років у 19 років
  • 6.
  • 7.
    19% 8% 42% 4% працюють у несприятливихумовах фізична праця вимагає надмірної концентрації уваги скаржаться на запиленість, шкідливі випари, загазованість, шум починають вживати алкоголь для зняття втоми
  • 8.
     Стаття 1 Всі люди народжуються вільними і рівними у своїй гідності та правах.  Стаття 4  Ніхто не повинен бути в рабстві або у підневільному стані; рабство і работоргівля забороняються в усіх їх видах.  Стаття 23  1. Кожна людина має право на працю, на вільний вибір роботи, на справедливі і сприятливі умови праці та на захист від безробіття.  2. Кожна людина, без будь-якої дискримінації, має право на рівну оплату за рівну працю.  3. Кожний працюючий має право на справедливу і задовільну винагороду, яка забезпечує гідне людини існування, її самої та її сім'ї, і яка в разі необхідності доповнюється іншими засобами соціального забезпечення.  4. Кожна людина має право створювати професійні спілки і входити до професійних спілок для захисту своїх інтересів.  Стаття 24  Кожна людина має право на відпочинок і дозвілля, включаючи право на розумне обмеження робочого дня та на оплачувану періодичну відпустку.
  • 9.
    Економічні права іЕкономічніправа і свободи людини ісвободи людини і громадянинагромадянина -- це передбаченіце передбачені Конституцією України і законами України таКонституцією України і законами України та гарантовані державою права людини і громадянина у сферігарантовані державою права людини і громадянина у сфері економічних і насамперед майнових відносин.економічних і насамперед майнових відносин. 11 Право на участь у професійних спілках з метою захистуПраво на участь у професійних спілках з метою захисту своїх трудових та соціально-економічних інтересівсвоїх трудових та соціально-економічних інтересів Ст.36Ст.36 22 Право володіти, користуватися і розпоряджатися своєюПраво володіти, користуватися і розпоряджатися своєю власністювласністю Ст.41Ст.41 33 Право на користування об'єктами державної і комунальноїПраво на користування об'єктами державної і комунальної власностівласності Ст.41Ст.41 44 Право на підприємницьку діяльність, не заборонену закономПраво на підприємницьку діяльність, не заборонену законом Ст.42Ст.42 55 Право на працю, що включає можливість заробляти собі наПраво на працю, що включає можливість заробляти собі на життя працею, яку обирає, або на яку вільно погоджуєтьсяжиття працею, яку обирає, або на яку вільно погоджується Ст.43Ст.43 66 Право на належні, безпечні і здорові умови праціПраво на належні, безпечні і здорові умови праці Ст.43Ст.43 77 Право на заробітну плату, не нижчу ніж визначено закономПраво на заробітну плату, не нижчу ніж визначено законом Ст.43Ст.43 88 Право на своєчасне одержання винагороди за працюПраво на своєчасне одержання винагороди за працю Ст.43Ст.43 99 Право на страйк для захисту економічних і соціальних іПраво на страйк для захисту економічних і соціальних і інтересів тих, хто працюєінтересів тих, хто працює Ст.44Ст.44 1010 Право на відпочинокПраво на відпочинок Ст.45Ст.45
  • 10.
    ПРИЙОМ НА РОБОТУ НЕПОВНОЛІТНІХ Недопускається прийняття на роботу осіб молодше 16 років Усі особи молодше вісімнадцяти років приймаються на роботу лише після попереднього медичного огляду. Медогляд до 21 року З неповнолітніми трудовий договір укладається в обов'язковій письмовій формі допускається прийняття на роботу учнів, у вільний від навчання час по досягненню ними 14 річного віку за згодою одного з батьків За згодою батьків, або особи, що їх замінює, можуть, як виняток, прийматись на роботу особи, які досягли 15 років.
  • 11.
    ОСОБЛИВОСТІ ПРАЦІ ТАВІДПОЧИНКУ НЕПОВНОЛІТНІХОСОБЛИВОСТІ ПРАЦІ ТА ВІДПОЧИНКУ НЕПОВНОЛІТНІХ На кожному підприємстві, в установі чи організації має вестися спеціальний облік працівників, які не досягли вісімнадцяти років, із зазначенням дати їх народження На кожному підприємстві, в установі чи організації має вестися спеціальний облік працівників, які не досягли вісімнадцяти років, із зазначенням дати їх народження Забороняється застосування праці осіб молодше 18 років на важких роботах і на роботах з шкідливими або небезпечними умовами праці, а також на підземних роботах. Забороняється застосування праці осіб молодше 18 років на важких роботах і на роботах з шкідливими або небезпечними умовами праці, а також на підземних роботах. Забороняється залучати працівників молодше вісімнадцяти років до нічних, надурочних робіт і робіт у вихідні дні. Забороняється залучати працівників молодше вісімнадцяти років до нічних, надурочних робіт і робіт у вихідні дні. Забороняється також залучати осіб молодше 18 років до підіймання і переміщення речей маса яких перевищую встановлені для них граничні норми. Забороняється також залучати осіб молодше 18 років до підіймання і переміщення речей маса яких перевищую встановлені для них граничні норми. Щорічні відпустки працівникам віком до вісімнадцяти років надаються у зручний для них час. Щорічні відпустки працівникам віком до вісімнадцяти років надаються у зручний для них час. Щорічні відпустки працівникам віком до вісімнадцяти років повної тривалості у перший рік роботи надаються за їх заявою до настання шестимісячного терміну безперервної роботи на даному підприємстві, в установі, організації. Щорічні відпустки працівникам віком до вісімнадцяти років повної тривалості у перший рік роботи надаються за їх заявою до настання шестимісячного терміну безперервної роботи на даному підприємстві, в установі, організації. Особам віком до вісімнадцяти років надається щорічна основна відпустка тривалістю 31 календарний день. Особам віком до вісімнадцяти років надається щорічна основна відпустка тривалістю 31 календарний день.
  • 12.
    ПІЛЬГИ ТА ГАРАНТІЇНЕПОВНОЛІТНІХПІЛЬГИ ТА ГАРАНТІЇ НЕПОВНОЛІТНІХ Неповнолітнім встановлюється скорочена тривалість робочого часу : до 16 р. – 24 години, до 18р. – 36 годин на тиждень Неповнолітнім встановлюється скорочена тривалість робочого часу : до 16 р. – 24 години, до 18р. – 36 годин на тиждень Тривалість робочого часу учнів, які працюють протягом навчального року у вільний від роботи час не може перевищувати половини максимальної тривалості робочого часу : до 16 р. – 12 годин, до 18р. – 18 годин на тиждень Тривалість робочого часу учнів, які працюють протягом навчального року у вільний від роботи час не може перевищувати половини максимальної тривалості робочого часу : до 16 р. – 12 годин, до 18р. – 18 годин на тиждень При цьому заробітна плата неповнолітнім працівникам при скороченій тривалості робочого часу виплачується в такому ж розмірі, як і повнолітнім працівникам При цьому заробітна плата неповнолітнім працівникам при скороченій тривалості робочого часу виплачується в такому ж розмірі, як і повнолітнім працівникам •Тривалість щорічної відпустки згідно з ч. 2 ст. 75 КЗпП та ч. 8 ст. 6 Закону України «Про відпустки» становить для неповнолітніх працівників тридцять один календарний день. •Щорічні відпустки, відповідно до ч. 1 ст. 195 КЗпП надаються неповнолітнім працівникам у зручний для них час . •За перший рік роботи працівникам, молодшим вісімнадцяти років, відпустки мають бути надані за їх заявою до настання шестимісячного терміну безперервної роботи •Тривалість щорічної відпустки згідно з ч. 2 ст. 75 КЗпП та ч. 8 ст. 6 Закону України «Про відпустки» становить для неповнолітніх працівників тридцять один календарний день. •Щорічні відпустки, відповідно до ч. 1 ст. 195 КЗпП надаються неповнолітнім працівникам у зручний для них час . •За перший рік роботи працівникам, молодшим вісімнадцяти років, відпустки мають бути надані за їх заявою до настання шестимісячного терміну безперервної роботи відповідно до ст. 196 КЗпП для всіх підприємств і організацій встановлюється броня прийняття на роботу і професійне навчання на виробництві молоді, яка закінчила загальноосвітні школи, професійні навчально-виховні заклади, а також інших осіб молодше вісімнадцяти років. відповідно до ст. 196 КЗпП для всіх підприємств і організацій встановлюється броня прийняття на роботу і професійне навчання на виробництві молоді, яка закінчила загальноосвітні школи, професійні навчально-виховні заклади, а також інших осіб молодше вісімнадцяти років.
  • 13.
    ОСОБЛИВОСТІ ЗВІЛЬНЕННЯ НЕПОВНОЛІТНІХ ЗРОБОТИ ОСОБЛИВОСТІ ЗВІЛЬНЕННЯ НЕПОВНОЛІТНІХ З РОБОТИ Неповнолітні користуються загальними гарантіями при звільнені з роботи, що й повнолітні працівники Неповнолітні користуються загальними гарантіями при звільнені з роботи, що й повнолітні працівники Звільнення працівників молодше вісімнадцяти років з ініціативи власника або уповноваженого ним органу допускається, крім додержання загального порядку звільнення, тільки за згодою районної (міської) комісії в справах неповнолітніх. Звільнення працівників молодше вісімнадцяти років з ініціативи власника або уповноваженого ним органу допускається, крім додержання загального порядку звільнення, тільки за згодою районної (міської) комісії в справах неповнолітніх. При цьому звільнення з підстав, зазначених в пунктах 1, 2, 6 статті 40 цього Кодексу, провадиться лише у виняткових випадках і не допускається без працевлаштування. При цьому звільнення з підстав, зазначених в пунктах 1, 2, 6 статті 40 цього Кодексу, провадиться лише у виняткових випадках і не допускається без працевлаштування. Батьки, усиновителі і піклувальники неповнолітнього, а також державні органи та службові особи, на яких покладено нагляд і контроль за додержанням законодавства про працю, мають право вимагати розірвання трудового договору з неповнолітнім, у тому числі й строкового, коли продовження його чинності загрожує здоров'ю неповнолітнього або порушує його законні інтереси. Батьки, усиновителі і піклувальники неповнолітнього, а також державні органи та службові особи, на яких покладено нагляд і контроль за додержанням законодавства про працю, мають право вимагати розірвання трудового договору з неповнолітнім, у тому числі й строкового, коли продовження його чинності загрожує здоров'ю неповнолітнього або порушує його законні інтереси.
  • 14.
    Стаття 1.  …професійна спілка (профспілка) - добровільна неприбуткова громадська організація, що об'єднує громадян, пов'язаних спільними інтересами за родом їх професійної (трудової) діяльності (навчання); Стаття 2.  Професійні спілки створюються з метою здійснення представництва та захисту трудових, соціально-економічних прав та інтересів членів профспілки.
  • 15.
     Здійснюють громадськийконтроль за виконанням законодавства про працю та охорону праці, за забезпеченням безпечних та нешкідливих умов праці, правильним застосуванням установлених умов оплати праці, вимагають усунення виявлених недоліків;  Погоджують з власником норми виробітку для неповнолітніх;  Разом з власником або уповноваженим ним органом вирішують питання робочого часу і часу відпочинку, погоджують графіки на­дання відпусток, запровадження підсумованого обліку робочого часу;  Розглядають питання звільнення працівників молодше вісімнадцяти років;  Розглядають питання про заохочення молодих працівників, розподіл для них житла і місць у гуртожитках, охорону праці, їх звільненя, використання коштів на розвиток культурно-масової і спортивної роботи за участю представника молодіжної організації на умовах, визначених колективним договором;
  • 16.
     ведуть роз'яснювальнуроботу;  випускають інформаційну, довідникову пресу;  проводять консультації юристів;  виступають у ролі третейського судді;  дають інформацію не тільки робітникам, але й неповнолітнім;  заключають колективні договори від імені робітників;  надають матеріальну допомогу у разі потреби;  мають законодавчу ініціативу (вносять пропозиції щодо зміни законодавства);  направляють своїх представників до органів державної влади;  організовують акції (демонстрації, мітинги), висуваючи економічні вимоги, захищаючи інтереси працюючих;