“Мамлакат ташқи иқтисодий
фаолият статистикаси
таҳлили” мавзусидан
тақдимот
Маърузачи: Ўзбекистон Республикаси Давлат статистика қўмитаси ҳузуридаги
Кадрлар малакасини ошириш ва статистик тадқиқотлар институти,
и.ф.н., доцент Жумаев Қурбонмурод Хуррамович
2
1. Ўзбекистон Республикаси ташқи
иқтисодий алоқаларининг шакллари.
2. Божхона статистикаси.
3. Ташқи савдо индекслари.
4. Ишлаб чиқариш кооперацияси,
халқаро капитал ва ишчи кучи
миграцияси.
5. Халқаро меҳнат тақсимоти
кўрсаткичлари.
Режа:
3
ЎЗБЕКИСТОН ЖАҲОН НИГОҲИДА
Ўзбекистон Республикаси Президенти Шавкат Мирзиёевнинг Олий Мажлисга Мурожаатномаси
1
• Жаҳон банкининг “Бизнес юритиш” рейтингида 7 поғона кўтарилиб, бизнесни рўйхатга олиш
кўрсаткичи бўйича дунёнинг 190 та давлати орасида 8-ўринни эгалладик ва энг яхши ислоҳотчи
давлатлар қаторидан жой олдик.
2
• Шунингдек, 86 та давлат фуқароларига визасиз ва 57 та давлат фуқароларига соддалаштирилган
виза режими жорий этилиши натижасида ўтган йили юртимизга 6,7 миллион нафар хорижий
сайёҳ ташриф буюрди. Бу 2016 йилга нисбатан 4,7 миллион нафарга ёки 3,3 баробар кўп
демакдир.
3
• Бизнинг ташқи савдога чиқадиган юкларимизнинг 80 фоизи Қозоғистон, Қирғизистон ва
Россиянинг транзит йўлаклари орқали ўтади. Шунингдек, тайёр маҳсулотларимиз экспортининг
50 фоизи, айрим товарлар бўйича эса 80 фоизи Россия, Қозоғистон, Қирғизистон ҳиссасига тўғри
келади.
4
• Юртимиз “Халқаро ахборот коммуникация технологияларини ривожлантириш индекси” бўйича
2019 йилда 8 поғонага кўтарилган бўлса-да, ҳали жуда ҳам орқадамиз. Аксарият вазирлик ва
идоралар, корхоналар рақамли технологиялардан мутлақо йироқ, десак, бу ҳам ҳақиқат.
5
6
• Шу билан бирга, биз Жаҳон савдо ташкилоти билан бошланган мулоқотимизни ҳамда Европа
Иттифоқи билан Ҳамкорлик ва шериклик тўғрисидаги янги битимни тузиш бўйича ишларни
изчил давом эттирамиз. Шунингдек, биз бошқа халқаро ва минтақавий иқтисодий
ташкилотлардаги иштирокимизни янада кучайтирамиз.
4
Ташқи иқтисодий алоқа – бу турли мамлакатлар
ўртасидаги иқтисодий муносабатлар бўлиб, иқтисодий
наф кўриш мақсадида олиб борилади.
Бу муносабатлар қуйидаги шаклларда амалга
оширилади:
- ташқи савдо
- ишлаб чиқариш кооперацияси
- капитал миграцияси
- ишчи кучи миграцияси
- ўзаро тўловлар ва ҳисоб валюта
муомалалари ва ҳ.к.
1. Ўзбекистон Республикаси ташқи
иқтисодий алоқаларининг шакллари.
5
Мамлакатнинг ташқи иқтисодий фаолияти, хусусан ташқи савдо
соҳасида амалга оширилаётган ислоҳотларнинг пировард натижаси
аҳолининг турмуш даражасига бевосита ўз тасирини ўтказади.
Мамлакатимизда олиб борилаётган ислоҳотлар хорижий давлатлар билан
савдо алоқаларининг жадал ўсишига хизмат қилмоқда. Хусусан,
мамлакатнинг экспорт салоҳиятини ошириш бўйича қабул қилинган
қарорлар маҳаллий компанияларга ташқи бозорларда кўпроқ тажриба
орттиришга имкон беради. Пировардида улар жаҳон савдосида
рақобатдош устунликка эга бўлади. Ҳукуматнинг бу борада сўнгги йилларда
амалга ошираётган экспортни рағбатлантириш, импортни
оптималлаштириш ва умуман олганда ташқи савдо мувозанатини таминлаш
мақсадида амалга оширилаётган ислоҳотлар 2019-йил якуни билан
республиканинг ташқи савдо айланмасини (матнда ТСА) 42,2 млрд. АҚШ
долларига етишини ва 2018-йилга нисбатан 8,7 млрд. АҚШ долларига ёки
26,2 %га ошишини таминлади. Ушбу натижа мамлакат тарихида энг юқори
кўрсаткич сифатида қайд этилди.
ТСАда экспорт ҳажми 17,9 млрд. АҚШ долларига (ўсиш суръати –128,0 %)
ва импорт ҳажми 24,3 млрд. АҚШ долларига (ўсиш суръати –124,9%) етди.
Ҳисобот даврида 6,4 млрд. АҚШ доллари қийматида пассив ташқи савдо
баланси қайд этилди.
6
Сўнгги йилларда ҳукуматимиз томонидан саноат тузилмасини
диверсификация қилишни, экспортни қўллаб-қувватлаш, импорт ўрнини
босувчи товар ва маҳсулотларни ишлаб чиқаришни янада оширилиши
натижасида экспорт таркибида сезиларли ўзгаришга эришилди. Шу билан
бирга такидлаб ўтиш керакки, мамлакатнинг ташқи савдо фаолиятида
мавсумийлик мавжуд. Яъни, йил ўртасида нисбатан юқори фаоллик
кузатилиб, ойлик ТСА июль ойида ўзининг энг юқори қиймати – 4,8 млрд.
АҚШ доллари билан республиканинг ташқи савдо мувозанатини таминлади.
2019-йил декабрида ТСА 3,9 млрд. АҚШ долларини ташкил этди ва йилни
пассив савдо баланси билан якунлади.
Ташқи савдо айланмасининг чораклар кесимида таҳлиллари шуни
кўрсатдики, энг юқори ТСА 12 млрд. АҚШ доллари билан 2019-йилнинг III
чорагига тўғри келиб, 2017-2018 - йиллларга нисбатан 1,5 баробар ошганини
кўрсатди.
2017-2019-йиллардаги ТСА ўсишига алоҳида этибор бериш талаб
этилади. Яъни, 2019-йилнинг III чорагида пассив ташқи савдо баланси 6,7
млрд. АҚШ долларини ташкил этди ва 2017-йилнинг I чорагидаги кўрсаткичга
нисбатан 2,4 баробар ошган.
Ўзбекистон жаҳоннинг 193 дан ортиқ мамлакатлари билан савдо
алоқаларини амалга ошириб келмоқда. ТСАнинг нисбатан салмоқли
ҳиссаси Хитой Халқ Республикасида (18,1 %), Россия Федерациясида
(15,7 %), Қозоғистонда (8,0 %), Корея Республикасида (6,5 %), Туркияда
(6,0 %), Германияда (2,3 %) ва Қирғизистонда (2,0 %) қайд этилган.
7
8
9
10
11
12
Мамлакатнинг ташқи иқтисодий
алоқаларини ўрганишда ташқи савдо муҳим рол
ўйнайди ва статистика ташқи савдони чуқур ҳар
томонлама таҳлил қилади.
Ташқи савдо
статистикасининг
вазифалари
қуйидагилардан
иборат:
- ташқи савдонинг ҳажми,
унинг таркиби ва
динамикасини ўрганиш;
- ташқи савдонинг
ривожланишига
таъсир этувчи
омилларни таҳлил
қилиш;
- турли мамлакатлар
ташқи савдосини
таққослаш ва
ўрганиш;
13
Ташқи савдо қуйидаги кўрсаткичлар орқали
ифодаланади:
1. ташқи савдо айланмасининг умумий ва
жон бошига тўғри келган ҳажми;
2. экспортнинг ЯИМдаги, айрим олинган
маҳсулотлардаги салмоғи;
3. импортнинг мамлакат истеъмолидаги
салмоғи;
4. мамлакатнинг халқаро савдо-сотиқдаги
салмоғи;
5. ташқи савдо айланмасининг эластиклиги
Кт;
6. экспорт квотаси;
7. импорт квотаси.
Ташқи иқтисодий фаолият статистикасининг
асосчиси деб ҳақли равишда белгиялик олим Адольф
Кетлени (1796-1874) ҳисоблаш мумкин. Чунки у
биринчилардан бўлиб тўпланган статистик
маълумотларга статистик усуллар ёрдамида ишлов
беришни қўллади. У шунингдек илк бор Бельгияда
Марказий статистик комиссияни ташкил қилишда
таниқли математик олимлар билан жонбозлик қилди. А.
Кетлени математик бўлгани учун у ўз таҳлилларида
математик тамойилларига суянади. Ушбу ҳолат
статистикани вужудга келишида бошқа мамлакатларда
статистик ташкилотларнинг шаклланишида ҳам ўз
ифодасини топди. Чет эл мамлакатларида хозирги
кунда ТИФ статистикаси математиканинг алоҳида
қисми сифатида ташкил топди.
Ҳар бир давлат ташқи иқтисодий фаолиятини
муайян бир даврдаги ўзига хос иқтисодий-
ижтимоий холатидан келиб чиқиб, шунга мос
келадиган ташқи иқтисодий-сиёсий
сохасидаги вазифаларини белгилаб олади ва
уни тартибга солиб туришнинг турли
усулларидан фойдаланади.
Халқаро савдони тартибга солиш воситалари
қуйидагиларни ўз ичига олади:
• экспортни рағбатлантириш воситаси
• импортни чегаралаш воситаси
Экспорт сиёсатида кўзда тутилган воситаларга
қуйидагилар киради:
· маблағ орқали ва пул иштирокисиз тартибга
солиш
· экспортга кўмаклашувчи ташкилий-техник
воситалар
Импорт сиёсатида кўзда тутилган воситаларга
қуйидагилар киради:
• тартибга солиб туришнинг тариф ва нотариф
усуллари;
• ички бозорни пулли ва пулсиз химоялаш;
• тўғри ва яширин протекционизм.
17
Божхона статистикаси – ташқи иқтисодий
алоқалар статистикасининг бир қисми бўлиб, у
мамлакат чегарасидан ўтувчи товарлар билан
бирга, айрим кўрсатилган хизматлар ва бажарилган
ишларни ҳам ҳисобга олади. Божхона
статистикасининг ўрганиш объекти бўлиб,
мамлакатнинг ташқи савдо обороти ҳисобланади.
Товарлар экспорти ва импортини натурал ва пул
формада ҳисобга олиш ва уларнинг географик
йўналишини аниқлаш унинг кузатиш объекти
ҳисобланади.
2. Божхона статистикаси.
Божхона тарифлари ташқи иқтисодий фаолиятни
тартибга солиб туришнинг намунали қуроли
хисобланиб, у ўз фаолияти жихатидан иқтисодиёт
механизмини бир маромда ушлаб туриш хусусиятига
эга.
Божхона тарифи бир қанча вазифани бажаради.
• Миллий ишлаб чиқарувчиларни норезидентлар томондан
рақобатга ўз таъсир кучини ўтказишдан сақлайди;
• Давлат бюджетига молия маблағлари келиб тушишини
таъминлайди;
• Махаллий товарларнинг жахон бозорига
оқимини таъминлайди.
Бож – божхона худуди орқали ўтказилаётган
товарлардан давлат божхона ташкилоти
томонидан пул хисобида олинадиган йиғимлар
бож деб аталади ва у давлат томонидан
белгиланган солиқ хисобланади.
Солиққа тортилиш объектига кўра:
• импорт божи – миллий божхона худудига киритилган
товарлардан олинади;
• экспорт божи – миллий божхона худудидан олиб чиқиб
кетилаётган товарлардан олинади;
• транзит божи – мамлакатнинг миллий божхона худуди орқали
олиб келинаётган транзит товарлардан олинади.
• конвенцион бож - қулай шарт-шароитларни яратиб
бериш хақида мамлакатлар ўртасида икки ёқлама
келишув бўлганда қўлланилади.
• автоном бож – давлатлараро савдо шартномалари
бўлмаган холларда қўлланилади;
Мамлакатларнинг савдо-сиёсий
муносабатларини хисобга олган солиқ турлари:
Товарларнинг қайси мамлакатда ишлаб
чиқарилганига қараб:
• максимал бож – экспорт қилувчи мамлакат билан
импорт қилувчи мамлакат ўртасида қулай шарт-
шароитлар туғдирилмаган, аниқроқ қилиб айтганда, қулай
шароитлар йўқ бўлган холларда қўлланилади.
• минимал (ўзак-негиз) бож – жуда яхши шарт-
шароитлар яратилган холда қўлланилади.
• преференционал бож – имтиёзли бож. Бу божнинг
ставка миқдори ўзак-негиз миқдорига қараганда икки
баравар кам, ривожланиш даражаси жуда паст бўлган
мамлакатлар учун нол даражаси қўлланилади.
22
Импорт – бу товарлар, хизматлар ва капитални
ташқи бозордан мамлакатга келтирилишидир.
Импорт квота – бу ҳар йили мамлакатга
келтиришга рухсат берилган хорижий маҳсулот
ҳажмини миқдор жиҳатдан чеклаб қўйишидир.
Давлат мамлакатга маҳсулот келтиришига ижозат
берувчи лицензияни чекланган миқдорда беради
ва лицензиясиз импортни тақиқлайди.
Импорт квота даражаси Ким = И/ЯИМ;
Унинг индекси эса Iим=Ким1 / Ким0 аниқланади.
Бу ерда И – импорт ҳажми; Ким0, Ким1 – базис ва
жорий даврларда импорт квота даражалари.
23
Экспорт – бу товарлар, хизматлар ва капитални
ташқи бозорга чиқаришдир.
Экспорт квота деганда муайян товарни
экспортга белгиланган ҳажм (ҳисса)да ишлаб
чиқариш ва етказиб бериш тушунилади.
Кэкс = Экс / ЯИМ; Iэкс = Кэкс1 / Кэкс0
Бундан ташқари яна саноат маҳсулоти экспорти
квотаси ҳисобланади.
Кэкс = Экс / СМ; Iэкс = Кэкс1 / Кэкс0
Бунда, СМ – саноат маҳсулоти ҳажми, у
ривожланган мамлакатларда тахминан 40-50%га
тенг. Бу эса ишлаб чиқариш барча саноат
маҳсулотларининг ярми ташқи бозорга олиб чиқиб
кетилишини англатади.
24
3. Ташқи савдо индекслари.
Ташқи савдо статистикасида индекслар товар
айланиши динамикасини, экспорт ва импортнинг
физик ҳажмини, баҳонинг ўзгаришини, ташқи савдо
структурасини ва айрим олинган омилларнинг товар
айланишига таъсирини ўрганиш учун
фойдаланилади.
Ташқи савдонинг физик ҳажми индексини
ҳисоблаш учун товар ҳажми индекслаштирилаётган
катталик, унинг вазни сифатида баҳоси хизмат
қилади; баҳо индексини ҳисоблашда эса баҳо
индекслаштирилаётган катталик, унинг вазни
сифатида товарнинг ҳажми хизмат қилади.
Ўртача баҳо индекси Ip = p1q1 / p0q1
(Пааше формуласи)
25
Физик ҳажм индекси Iq = p1q0 / p0q0
(Ласпейрес формуласи)
бунда р1 ва р0 – жорий ва базис даврдаги баҳо
даражаси
q1 ва q0 – жорий ва базис даврда сотилган
товарларнинг физик ҳажми
Ташқи савдонинг ўзгаришини таҳлил қилишда
фойдаланиладиган яна бир кўрсаткич, бу «савдо
шарти» индекси ҳисобланиб уни аниқлаш учун
экспортнинг ўртача баҳоси индекси билан
импортнинг ўртача баҳоси индекси
солиштирилади.
Iсш = Iрэкс / Iримп
26
4. Ишлаб чиқариш кооперацияси ва
халқаро капитал миграцияси
Ишлаб чиқариш кооперацияси – икки ёки
ундан ортиқ мамлакатларнинг маълум бир ишни
бажариш ёки қандайдир бир пировард маҳсулотни
ишлаб чиқариш бўйича ҳамкорликдаги
фаолиятлари тушунилади ва у қуйидаги
кўрсаткичларда ўз аксини топади:
27
1. Чет эл фирмаларининг салмоғи
2. Чет эл фирмалари билан ҳамкорликда
фаолият кўрсатаётган қўшма корхоналар сони
3. Қўшма корхоналарнинг ишлаб чиқарилган
маҳсулотдаги салмоғи
28
5. Халқаро меҳнат тақсимоти
кўрсаткичлари
Ташқи савдо статистикаси кўрсаткичлар
тизими ёрдамида айрим мамлакатларнинг халқаро
меҳнат тақсимотида қатнашиш даражасини
ўрганилади.
Уларни аниқлаш усуллари қуйидагича:
1. Айрим олинган мамлакатнинг дунё
савдосидаги улушини аниқлаш учун мамлакат
экспорти ҳажми, дунё мамлакатлари экспорти
ҳажмига нисбати олинади
Мамлакатнинг дунё савдосидаги салмоғи =
Мамлакат экспортининг умумий ҳажми / Дунё
мамлакатлари экспортининг умумий
ҳажми
29
2. Мамлакатнинг айрим товарлар экспортидаги
салмоғини аниқлаш учун мамлакат шу товар
экспорти ҳажми дунё мамлакатларининг шу товар
экспорти ҳажмига нисбати олинади
Мамлакатнинг айрим товарлар экспортидаги
салмоғи = Мамлакат шу товар экспорт ҳажми
/Дунё мамлакатлари экспортининг умумий
ҳажми
3. Миллий иқтисодиётнинг жаҳон иқтисодиёти
экспорти билан боғланиш коэффициентини
аниқлаш учун мамлакат экспортининг умумий
ҳажми шу мамлакат ялпи миллий маҳсулоти
ҳажмига нисбати олинади
30
Экспорт бўйича боғланиш Кт =
Мамлакат экспортининг умумий ҳажми / Ялпи
миллий маҳсулот ҳажми.
Бу кўрсаткич мамлакатнинг ялпи миллий
маҳсулотида экспортнинг улушини ифодалайди.
4. Миллий иқтисодиётнинг жаҳон иқтисодиёти
импорти билан боғланиш коэффициентини
аниқлаш учун мамлакат импортининг умумий
ҳажми шу мамлакат ялпи миллий маҳсулоти
ҳажмига нисбати олинади
Импорт бўйича боғланиш Кт = Мамлакат
импорти умумий ҳажми / Ялпи миллий маҳсулот
ҳажми
Бу кўрсаткич мамлакатнинг ялпи миллий
маҳсулотида импортнинг улушини ифодалайди.
31
5. Миллий иқтисодиётнинг жаҳон иқтисодиёти
айрим товарлар экспорти билан боғланиш
коэффициентини аниқаш учун мамлакат айрим
олинган товарлари экспортини айрим олинган
товарларнинг умумий ишлаб чиқариш ҳажмига
нисбати олинади
Айрим олинган товарлар экспорти боғланиш
Кт = Айрим олинган товар экспорти / Айрим
олинган товар умумий ишлаб чиқариш ҳажми
Бу кўрсаткич мамлакатнинг айрим олинган
товар ишлаб чиқариш ҳажмида экспорт улушини
ифодалайди.
32
6. Миллий иқтисодиётнинг жаҳон иқтисодиёти
айрим товарлар импорти билан боғланиш
коэффициентини аниқлаш учун мамлакат айрим
олинган товарлари импортини айрим олинган
товарларнинг умумий истеъмоли ҳажмига нисбати
олинади
Айрим олинган товарлар импорт бўйича
боғланиш Кт = Айрим олинган товар импорти /
Айрим олинган товарлар истеъмоли
Бу кўрсаткич мамлакатнинг айрим олинган
товарлар истеъмоли ҳажмида импорт улушини
ифодалайди.
33
7. Мамлакатнинг экспортга ихтисослашуви
нисбий коэффициентини аниқлаш учун мамлакат
умумий экспортида айрим товарлар экспортининг
улушини дунё умумий экспортида айрим товарлар
экспорти улушига нисбати олинади
Мамлакатнинг экспортга ихтисослашуви
нисбат коэффициенти = Мамлакат умумий
экспортида айрим товарлар экспортининг улуши /
Дунё умумий экспортида айрим товарлар экспорти
улуши
Агар бу коэффициент қандайдир маҳсулот
бўйича бирдан катта бўлса, у ҳолда ушбу
мамлакат дунё хўжалигида шу маҳсулотни ишлаб
чиқариш бўйича ихтисослашган бўлади.
Ташқи савдо айланмасининг товар ва географик
таркибини такомиллаштириш орқали
рақобатбардошликни ошириш
Хом ашё экспортини қисқартириб,
қўшилган қиймат ҳиссаси юқори
бўлган тайёр маҳсулотлар экспортини
кўпайтириш
Маҳсулот таннархини пасайтириш
орқали уларнинг
рақобатбардошлигини таъминлаш
Янги маҳсулотларни
жаҳон бозорига олиб
чиқиш
Иқтисодиётнинг тармоқ
таркибини
такомиллаштириш
Ташқи савдога хизмат
қилувчи
инфратузилмани янада
ривожлантириш
Иқтисодиётни техник-технологик
қайта қуроллантириш асосида
тайёрланаётган маҳсулотлар
сифатини яхшилаш
3. Ўзбекистонда ташқи иқтисодий фаолиятнинг давлат
томонидан тартибга солиниши
Ҳозирги вақтда давлат ташқи иқтисодий фаолиятини тартибга
солишда қуйидаги вазифалар устувор масала сифатида
кўрилади:
• узоқ муддатли стратегияни аниқлаш;
• экспорт ва импорт, валютали ташқи савдо, инвестиция прогнозларини
ишлаб чиқиш ва тасдиқлаш;
• ташқи иқтисодий фаолиятга жалб этилган вазирликлар, идоралар,
концерн ва ассоциациялар, ишлаб чиқариш бирлашмалари ва барча
турдаги хусусий корхоналарнинг фаолияти устидан назорат
ўрнатиш;
• мамлакатни халқаро мехнат тақсимотида янада фаол ва
самарали иштироки этиши учун шароит яратиб бериш ва
рағбатлантириш
Ўзбекистон Республикаси қонунчилиги асосида ташқи иқтисодий
алоқаларни давлат томонидан тартибга солиб турилиши ўз ичига
қуйидагиларни олади.
1. Ташқи иқтисодий фаолият субъектларини рўйхатдан ўтказиш;
2. Солиқ ва имтиёзларнинг табақалашган тизимини жорий этиш;
3. Ташқи иқтисодий фаолиятни ахборотлар билан таъминлаб
туришнинг давлат тизимини ташкил этиш;
4. Айрим худудлар, тармоқлар, корхоналарнинг ташқи иқтисодий
алоқаларни ўрнатиш ва уни ривожлантириш билан боғлиқ бўлган
дотация, субсидия, субвенция, бюджетдан ссуда, таваккалчилик
суғуртаси шаклида молиявий ёрдам бериш;
5. Республикада ташқи иқтисодий алоқаларни турли хил шаклларини
ривожлантиришга қаратилган мақсадли комплекс дастурларни ишлаб чиқиш,
молиялаштириш ва экспертизасини ўтказиш;
7. Валюта маблағлари ва бошқа фондларни ташкил этиш ва улардан
фойдаланиш;
Давлат томонидан тартибга солиш қуйидаги йўналишлар бўйича
ривожланади.
1. Иқтисодиётни мустахкамлаш, барқарорлиги ва ривожланишини
таъминлаш;
2. Фуқаролар соғлиғи, хавфсизлигини таъминлаш ва атроф-мухит
мухофазаси;
3. Мамлакатдаги хўжалик юритувчи субъектларни чет эл бозорига чиқиш
имкониятларини таъминлаш;
4. Махаллий тадбиркорлар ишлаб чиқараётган махсулотларнинг
рақобатбардошлигини таъминлаш;
5. Иқтисодиётнинг айрим тармоқларини ривожлантиришни
рағбатлантиришни таъминлаш, илмий-техник тараққиётига кўмаклашиш;
6. Махсулотларни (ишлар, кўрсатиладиган хизматлар) экспорт ва импорт
қилиш тартибини декларациялаш;
Ўзбекистон Республикасида қуйидаги тақиқловчи ва чекловчи
чора-тадбирлар амал қилиб турибди:
• Ўзбекистон Республикаси Президенти Фармони, Вазирлар
Махкамасининг қарорлари билан “экспорт учун тақиқланган буюмлар ва
махсулотлар” Рўйхати. Бундай тақиқланган буюмлар ва махсулотлар
рўйхати мамлакатдаги ички вазиятга кўра хамда жахон бозорида содир
бўлган вазиятдан келиб чиқиб тузилади.• Ўзбекистон Республикаси Президенти Фармони, Вазирлар
Махкамаси қарорларига мувофиқ Ўзбекистонга “олиб кирилиши
тақиқланган буюмлар” Рўйхати;• Ўзбекистон Республикасининг «махсус юклар ва харбий
контингентлар транзити тўғрисида»ги қонунига асосан Ўзбекистон
Республикаси божхона худудидан транзит билан олиб ўтилиши
тақиқланган буюмлар Рўйхати.
Йиллар Экспорт ЯИМ
2008 11,5 93,1
2009 10,9 92,0
2010 13,1 95,4
2011 12,8 95,0
2012 13,5 97,2
2013 14,6 98,0
2014 15,8 96,7
2015 17,1 102,6
2016 16,3 104,3
2017 16,6 120,0
2018 18,6 124,8
Масала. Мамлакат иқтисодиётини ифодаловчи
қуйидаги шартли маълумотлар берилган (млрд. доллар):
Ҳисобланг:
а) экспорт бўйича тўғри чизиқли тенглама
параметрларини;
б) ЯИМ ва экспорт орасидаги чизиқли
корреляция коэффициентини;
Йиллар Экспорт
Млн. доллар (х)
ЯИМ
Млн. доллар (y) ху х2
ух
Жами:
Ўртача:
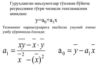
Регрессия тенгламасини аниқлаш учун ҳисобламалар жадвалини тузамиз:
Гуруҳланган маълумотлар тўплами бўйича
регрессияни тўғри чизиқли тенгламасини
аниқлаш:
y=а0+а1х
Тизимнинг параметрларига нисбатан умумий ечими
ушбу кўринишда ёзилади:
xay
xx
yxxy
a 10
221 a
)(




Корреляция коэффициентини аниқлаш учун қуйидаги
ҳисоблаш жадвалини тузамиз:
Йиллар Экспорт
млн. доллар (х)
ЯИМ
млн. доллар (y) ух х2 у2
Жами:
Белгилар ўртасидаги боғланиш тўғри чизиқли бўлса, у ҳолда
корреляцион боғланиш зичлигини аниқлаш учун корреляция
коэффициентини ҳисоблаш учун энг қулай формула қуйидаги
ҳисобланади:
“Мамлакат ташқи иқтисодий фаолият статистикаси таҳлили” мавзусидан тақдимот

“Мамлакат ташқи иқтисодий фаолият статистикаси таҳлили” мавзусидан тақдимот

  • 1.
    “Мамлакат ташқи иқтисодий фаолиятстатистикаси таҳлили” мавзусидан тақдимот Маърузачи: Ўзбекистон Республикаси Давлат статистика қўмитаси ҳузуридаги Кадрлар малакасини ошириш ва статистик тадқиқотлар институти, и.ф.н., доцент Жумаев Қурбонмурод Хуррамович
  • 2.
    2 1. Ўзбекистон Республикаситашқи иқтисодий алоқаларининг шакллари. 2. Божхона статистикаси. 3. Ташқи савдо индекслари. 4. Ишлаб чиқариш кооперацияси, халқаро капитал ва ишчи кучи миграцияси. 5. Халқаро меҳнат тақсимоти кўрсаткичлари. Режа:
  • 3.
    3 ЎЗБЕКИСТОН ЖАҲОН НИГОҲИДА ЎзбекистонРеспубликаси Президенти Шавкат Мирзиёевнинг Олий Мажлисга Мурожаатномаси 1 • Жаҳон банкининг “Бизнес юритиш” рейтингида 7 поғона кўтарилиб, бизнесни рўйхатга олиш кўрсаткичи бўйича дунёнинг 190 та давлати орасида 8-ўринни эгалладик ва энг яхши ислоҳотчи давлатлар қаторидан жой олдик. 2 • Шунингдек, 86 та давлат фуқароларига визасиз ва 57 та давлат фуқароларига соддалаштирилган виза режими жорий этилиши натижасида ўтган йили юртимизга 6,7 миллион нафар хорижий сайёҳ ташриф буюрди. Бу 2016 йилга нисбатан 4,7 миллион нафарга ёки 3,3 баробар кўп демакдир. 3 • Бизнинг ташқи савдога чиқадиган юкларимизнинг 80 фоизи Қозоғистон, Қирғизистон ва Россиянинг транзит йўлаклари орқали ўтади. Шунингдек, тайёр маҳсулотларимиз экспортининг 50 фоизи, айрим товарлар бўйича эса 80 фоизи Россия, Қозоғистон, Қирғизистон ҳиссасига тўғри келади. 4 • Юртимиз “Халқаро ахборот коммуникация технологияларини ривожлантириш индекси” бўйича 2019 йилда 8 поғонага кўтарилган бўлса-да, ҳали жуда ҳам орқадамиз. Аксарият вазирлик ва идоралар, корхоналар рақамли технологиялардан мутлақо йироқ, десак, бу ҳам ҳақиқат. 5 6 • Шу билан бирга, биз Жаҳон савдо ташкилоти билан бошланган мулоқотимизни ҳамда Европа Иттифоқи билан Ҳамкорлик ва шериклик тўғрисидаги янги битимни тузиш бўйича ишларни изчил давом эттирамиз. Шунингдек, биз бошқа халқаро ва минтақавий иқтисодий ташкилотлардаги иштирокимизни янада кучайтирамиз.
  • 4.
    4 Ташқи иқтисодий алоқа– бу турли мамлакатлар ўртасидаги иқтисодий муносабатлар бўлиб, иқтисодий наф кўриш мақсадида олиб борилади. Бу муносабатлар қуйидаги шаклларда амалга оширилади: - ташқи савдо - ишлаб чиқариш кооперацияси - капитал миграцияси - ишчи кучи миграцияси - ўзаро тўловлар ва ҳисоб валюта муомалалари ва ҳ.к. 1. Ўзбекистон Республикаси ташқи иқтисодий алоқаларининг шакллари.
  • 5.
    5 Мамлакатнинг ташқи иқтисодийфаолияти, хусусан ташқи савдо соҳасида амалга оширилаётган ислоҳотларнинг пировард натижаси аҳолининг турмуш даражасига бевосита ўз тасирини ўтказади. Мамлакатимизда олиб борилаётган ислоҳотлар хорижий давлатлар билан савдо алоқаларининг жадал ўсишига хизмат қилмоқда. Хусусан, мамлакатнинг экспорт салоҳиятини ошириш бўйича қабул қилинган қарорлар маҳаллий компанияларга ташқи бозорларда кўпроқ тажриба орттиришга имкон беради. Пировардида улар жаҳон савдосида рақобатдош устунликка эга бўлади. Ҳукуматнинг бу борада сўнгги йилларда амалга ошираётган экспортни рағбатлантириш, импортни оптималлаштириш ва умуман олганда ташқи савдо мувозанатини таминлаш мақсадида амалга оширилаётган ислоҳотлар 2019-йил якуни билан республиканинг ташқи савдо айланмасини (матнда ТСА) 42,2 млрд. АҚШ долларига етишини ва 2018-йилга нисбатан 8,7 млрд. АҚШ долларига ёки 26,2 %га ошишини таминлади. Ушбу натижа мамлакат тарихида энг юқори кўрсаткич сифатида қайд этилди. ТСАда экспорт ҳажми 17,9 млрд. АҚШ долларига (ўсиш суръати –128,0 %) ва импорт ҳажми 24,3 млрд. АҚШ долларига (ўсиш суръати –124,9%) етди. Ҳисобот даврида 6,4 млрд. АҚШ доллари қийматида пассив ташқи савдо баланси қайд этилди.
  • 6.
    6 Сўнгги йилларда ҳукуматимизтомонидан саноат тузилмасини диверсификация қилишни, экспортни қўллаб-қувватлаш, импорт ўрнини босувчи товар ва маҳсулотларни ишлаб чиқаришни янада оширилиши натижасида экспорт таркибида сезиларли ўзгаришга эришилди. Шу билан бирга такидлаб ўтиш керакки, мамлакатнинг ташқи савдо фаолиятида мавсумийлик мавжуд. Яъни, йил ўртасида нисбатан юқори фаоллик кузатилиб, ойлик ТСА июль ойида ўзининг энг юқори қиймати – 4,8 млрд. АҚШ доллари билан республиканинг ташқи савдо мувозанатини таминлади. 2019-йил декабрида ТСА 3,9 млрд. АҚШ долларини ташкил этди ва йилни пассив савдо баланси билан якунлади. Ташқи савдо айланмасининг чораклар кесимида таҳлиллари шуни кўрсатдики, энг юқори ТСА 12 млрд. АҚШ доллари билан 2019-йилнинг III чорагига тўғри келиб, 2017-2018 - йиллларга нисбатан 1,5 баробар ошганини кўрсатди. 2017-2019-йиллардаги ТСА ўсишига алоҳида этибор бериш талаб этилади. Яъни, 2019-йилнинг III чорагида пассив ташқи савдо баланси 6,7 млрд. АҚШ долларини ташкил этди ва 2017-йилнинг I чорагидаги кўрсаткичга нисбатан 2,4 баробар ошган. Ўзбекистон жаҳоннинг 193 дан ортиқ мамлакатлари билан савдо алоқаларини амалга ошириб келмоқда. ТСАнинг нисбатан салмоқли ҳиссаси Хитой Халқ Республикасида (18,1 %), Россия Федерациясида (15,7 %), Қозоғистонда (8,0 %), Корея Республикасида (6,5 %), Туркияда (6,0 %), Германияда (2,3 %) ва Қирғизистонда (2,0 %) қайд этилган.
  • 7.
  • 8.
  • 9.
  • 10.
  • 11.
  • 12.
    12 Мамлакатнинг ташқи иқтисодий алоқалариниўрганишда ташқи савдо муҳим рол ўйнайди ва статистика ташқи савдони чуқур ҳар томонлама таҳлил қилади. Ташқи савдо статистикасининг вазифалари қуйидагилардан иборат: - ташқи савдонинг ҳажми, унинг таркиби ва динамикасини ўрганиш; - ташқи савдонинг ривожланишига таъсир этувчи омилларни таҳлил қилиш; - турли мамлакатлар ташқи савдосини таққослаш ва ўрганиш;
  • 13.
    13 Ташқи савдо қуйидагикўрсаткичлар орқали ифодаланади: 1. ташқи савдо айланмасининг умумий ва жон бошига тўғри келган ҳажми; 2. экспортнинг ЯИМдаги, айрим олинган маҳсулотлардаги салмоғи; 3. импортнинг мамлакат истеъмолидаги салмоғи; 4. мамлакатнинг халқаро савдо-сотиқдаги салмоғи; 5. ташқи савдо айланмасининг эластиклиги Кт; 6. экспорт квотаси; 7. импорт квотаси.
  • 14.
    Ташқи иқтисодий фаолиятстатистикасининг асосчиси деб ҳақли равишда белгиялик олим Адольф Кетлени (1796-1874) ҳисоблаш мумкин. Чунки у биринчилардан бўлиб тўпланган статистик маълумотларга статистик усуллар ёрдамида ишлов беришни қўллади. У шунингдек илк бор Бельгияда Марказий статистик комиссияни ташкил қилишда таниқли математик олимлар билан жонбозлик қилди. А. Кетлени математик бўлгани учун у ўз таҳлилларида математик тамойилларига суянади. Ушбу ҳолат статистикани вужудга келишида бошқа мамлакатларда статистик ташкилотларнинг шаклланишида ҳам ўз ифодасини топди. Чет эл мамлакатларида хозирги кунда ТИФ статистикаси математиканинг алоҳида қисми сифатида ташкил топди.
  • 15.
    Ҳар бир давлатташқи иқтисодий фаолиятини муайян бир даврдаги ўзига хос иқтисодий- ижтимоий холатидан келиб чиқиб, шунга мос келадиган ташқи иқтисодий-сиёсий сохасидаги вазифаларини белгилаб олади ва уни тартибга солиб туришнинг турли усулларидан фойдаланади. Халқаро савдони тартибга солиш воситалари қуйидагиларни ўз ичига олади: • экспортни рағбатлантириш воситаси • импортни чегаралаш воситаси
  • 16.
    Экспорт сиёсатида кўздатутилган воситаларга қуйидагилар киради: · маблағ орқали ва пул иштирокисиз тартибга солиш · экспортга кўмаклашувчи ташкилий-техник воситалар Импорт сиёсатида кўзда тутилган воситаларга қуйидагилар киради: • тартибга солиб туришнинг тариф ва нотариф усуллари; • ички бозорни пулли ва пулсиз химоялаш; • тўғри ва яширин протекционизм.
  • 17.
    17 Божхона статистикаси –ташқи иқтисодий алоқалар статистикасининг бир қисми бўлиб, у мамлакат чегарасидан ўтувчи товарлар билан бирга, айрим кўрсатилган хизматлар ва бажарилган ишларни ҳам ҳисобга олади. Божхона статистикасининг ўрганиш объекти бўлиб, мамлакатнинг ташқи савдо обороти ҳисобланади. Товарлар экспорти ва импортини натурал ва пул формада ҳисобга олиш ва уларнинг географик йўналишини аниқлаш унинг кузатиш объекти ҳисобланади. 2. Божхона статистикаси.
  • 18.
    Божхона тарифлари ташқииқтисодий фаолиятни тартибга солиб туришнинг намунали қуроли хисобланиб, у ўз фаолияти жихатидан иқтисодиёт механизмини бир маромда ушлаб туриш хусусиятига эга. Божхона тарифи бир қанча вазифани бажаради. • Миллий ишлаб чиқарувчиларни норезидентлар томондан рақобатга ўз таъсир кучини ўтказишдан сақлайди; • Давлат бюджетига молия маблағлари келиб тушишини таъминлайди; • Махаллий товарларнинг жахон бозорига оқимини таъминлайди.
  • 19.
    Бож – божхонахудуди орқали ўтказилаётган товарлардан давлат божхона ташкилоти томонидан пул хисобида олинадиган йиғимлар бож деб аталади ва у давлат томонидан белгиланган солиқ хисобланади. Солиққа тортилиш объектига кўра: • импорт божи – миллий божхона худудига киритилган товарлардан олинади; • экспорт божи – миллий божхона худудидан олиб чиқиб кетилаётган товарлардан олинади; • транзит божи – мамлакатнинг миллий божхона худуди орқали олиб келинаётган транзит товарлардан олинади.
  • 20.
    • конвенцион бож- қулай шарт-шароитларни яратиб бериш хақида мамлакатлар ўртасида икки ёқлама келишув бўлганда қўлланилади. • автоном бож – давлатлараро савдо шартномалари бўлмаган холларда қўлланилади; Мамлакатларнинг савдо-сиёсий муносабатларини хисобга олган солиқ турлари:
  • 21.
    Товарларнинг қайси мамлакатдаишлаб чиқарилганига қараб: • максимал бож – экспорт қилувчи мамлакат билан импорт қилувчи мамлакат ўртасида қулай шарт- шароитлар туғдирилмаган, аниқроқ қилиб айтганда, қулай шароитлар йўқ бўлган холларда қўлланилади. • минимал (ўзак-негиз) бож – жуда яхши шарт- шароитлар яратилган холда қўлланилади. • преференционал бож – имтиёзли бож. Бу божнинг ставка миқдори ўзак-негиз миқдорига қараганда икки баравар кам, ривожланиш даражаси жуда паст бўлган мамлакатлар учун нол даражаси қўлланилади.
  • 22.
    22 Импорт – бутоварлар, хизматлар ва капитални ташқи бозордан мамлакатга келтирилишидир. Импорт квота – бу ҳар йили мамлакатга келтиришга рухсат берилган хорижий маҳсулот ҳажмини миқдор жиҳатдан чеклаб қўйишидир. Давлат мамлакатга маҳсулот келтиришига ижозат берувчи лицензияни чекланган миқдорда беради ва лицензиясиз импортни тақиқлайди. Импорт квота даражаси Ким = И/ЯИМ; Унинг индекси эса Iим=Ким1 / Ким0 аниқланади. Бу ерда И – импорт ҳажми; Ким0, Ким1 – базис ва жорий даврларда импорт квота даражалари.
  • 23.
    23 Экспорт – бутоварлар, хизматлар ва капитални ташқи бозорга чиқаришдир. Экспорт квота деганда муайян товарни экспортга белгиланган ҳажм (ҳисса)да ишлаб чиқариш ва етказиб бериш тушунилади. Кэкс = Экс / ЯИМ; Iэкс = Кэкс1 / Кэкс0 Бундан ташқари яна саноат маҳсулоти экспорти квотаси ҳисобланади. Кэкс = Экс / СМ; Iэкс = Кэкс1 / Кэкс0 Бунда, СМ – саноат маҳсулоти ҳажми, у ривожланган мамлакатларда тахминан 40-50%га тенг. Бу эса ишлаб чиқариш барча саноат маҳсулотларининг ярми ташқи бозорга олиб чиқиб кетилишини англатади.
  • 24.
    24 3. Ташқи савдоиндекслари. Ташқи савдо статистикасида индекслар товар айланиши динамикасини, экспорт ва импортнинг физик ҳажмини, баҳонинг ўзгаришини, ташқи савдо структурасини ва айрим олинган омилларнинг товар айланишига таъсирини ўрганиш учун фойдаланилади. Ташқи савдонинг физик ҳажми индексини ҳисоблаш учун товар ҳажми индекслаштирилаётган катталик, унинг вазни сифатида баҳоси хизмат қилади; баҳо индексини ҳисоблашда эса баҳо индекслаштирилаётган катталик, унинг вазни сифатида товарнинг ҳажми хизмат қилади. Ўртача баҳо индекси Ip = p1q1 / p0q1 (Пааше формуласи)
  • 25.
    25 Физик ҳажм индексиIq = p1q0 / p0q0 (Ласпейрес формуласи) бунда р1 ва р0 – жорий ва базис даврдаги баҳо даражаси q1 ва q0 – жорий ва базис даврда сотилган товарларнинг физик ҳажми Ташқи савдонинг ўзгаришини таҳлил қилишда фойдаланиладиган яна бир кўрсаткич, бу «савдо шарти» индекси ҳисобланиб уни аниқлаш учун экспортнинг ўртача баҳоси индекси билан импортнинг ўртача баҳоси индекси солиштирилади. Iсш = Iрэкс / Iримп
  • 26.
    26 4. Ишлаб чиқаришкооперацияси ва халқаро капитал миграцияси Ишлаб чиқариш кооперацияси – икки ёки ундан ортиқ мамлакатларнинг маълум бир ишни бажариш ёки қандайдир бир пировард маҳсулотни ишлаб чиқариш бўйича ҳамкорликдаги фаолиятлари тушунилади ва у қуйидаги кўрсаткичларда ўз аксини топади:
  • 27.
    27 1. Чет элфирмаларининг салмоғи 2. Чет эл фирмалари билан ҳамкорликда фаолият кўрсатаётган қўшма корхоналар сони 3. Қўшма корхоналарнинг ишлаб чиқарилган маҳсулотдаги салмоғи
  • 28.
    28 5. Халқаро меҳнаттақсимоти кўрсаткичлари Ташқи савдо статистикаси кўрсаткичлар тизими ёрдамида айрим мамлакатларнинг халқаро меҳнат тақсимотида қатнашиш даражасини ўрганилади. Уларни аниқлаш усуллари қуйидагича: 1. Айрим олинган мамлакатнинг дунё савдосидаги улушини аниқлаш учун мамлакат экспорти ҳажми, дунё мамлакатлари экспорти ҳажмига нисбати олинади Мамлакатнинг дунё савдосидаги салмоғи = Мамлакат экспортининг умумий ҳажми / Дунё мамлакатлари экспортининг умумий ҳажми
  • 29.
    29 2. Мамлакатнинг айримтоварлар экспортидаги салмоғини аниқлаш учун мамлакат шу товар экспорти ҳажми дунё мамлакатларининг шу товар экспорти ҳажмига нисбати олинади Мамлакатнинг айрим товарлар экспортидаги салмоғи = Мамлакат шу товар экспорт ҳажми /Дунё мамлакатлари экспортининг умумий ҳажми 3. Миллий иқтисодиётнинг жаҳон иқтисодиёти экспорти билан боғланиш коэффициентини аниқлаш учун мамлакат экспортининг умумий ҳажми шу мамлакат ялпи миллий маҳсулоти ҳажмига нисбати олинади
  • 30.
    30 Экспорт бўйича боғланишКт = Мамлакат экспортининг умумий ҳажми / Ялпи миллий маҳсулот ҳажми. Бу кўрсаткич мамлакатнинг ялпи миллий маҳсулотида экспортнинг улушини ифодалайди. 4. Миллий иқтисодиётнинг жаҳон иқтисодиёти импорти билан боғланиш коэффициентини аниқлаш учун мамлакат импортининг умумий ҳажми шу мамлакат ялпи миллий маҳсулоти ҳажмига нисбати олинади Импорт бўйича боғланиш Кт = Мамлакат импорти умумий ҳажми / Ялпи миллий маҳсулот ҳажми Бу кўрсаткич мамлакатнинг ялпи миллий маҳсулотида импортнинг улушини ифодалайди.
  • 31.
    31 5. Миллий иқтисодиётнингжаҳон иқтисодиёти айрим товарлар экспорти билан боғланиш коэффициентини аниқаш учун мамлакат айрим олинган товарлари экспортини айрим олинган товарларнинг умумий ишлаб чиқариш ҳажмига нисбати олинади Айрим олинган товарлар экспорти боғланиш Кт = Айрим олинган товар экспорти / Айрим олинган товар умумий ишлаб чиқариш ҳажми Бу кўрсаткич мамлакатнинг айрим олинган товар ишлаб чиқариш ҳажмида экспорт улушини ифодалайди.
  • 32.
    32 6. Миллий иқтисодиётнингжаҳон иқтисодиёти айрим товарлар импорти билан боғланиш коэффициентини аниқлаш учун мамлакат айрим олинган товарлари импортини айрим олинган товарларнинг умумий истеъмоли ҳажмига нисбати олинади Айрим олинган товарлар импорт бўйича боғланиш Кт = Айрим олинган товар импорти / Айрим олинган товарлар истеъмоли Бу кўрсаткич мамлакатнинг айрим олинган товарлар истеъмоли ҳажмида импорт улушини ифодалайди.
  • 33.
    33 7. Мамлакатнинг экспортгаихтисослашуви нисбий коэффициентини аниқлаш учун мамлакат умумий экспортида айрим товарлар экспортининг улушини дунё умумий экспортида айрим товарлар экспорти улушига нисбати олинади Мамлакатнинг экспортга ихтисослашуви нисбат коэффициенти = Мамлакат умумий экспортида айрим товарлар экспортининг улуши / Дунё умумий экспортида айрим товарлар экспорти улуши Агар бу коэффициент қандайдир маҳсулот бўйича бирдан катта бўлса, у ҳолда ушбу мамлакат дунё хўжалигида шу маҳсулотни ишлаб чиқариш бўйича ихтисослашган бўлади.
  • 34.
    Ташқи савдо айланмасинингтовар ва географик таркибини такомиллаштириш орқали рақобатбардошликни ошириш Хом ашё экспортини қисқартириб, қўшилган қиймат ҳиссаси юқори бўлган тайёр маҳсулотлар экспортини кўпайтириш Маҳсулот таннархини пасайтириш орқали уларнинг рақобатбардошлигини таъминлаш Янги маҳсулотларни жаҳон бозорига олиб чиқиш Иқтисодиётнинг тармоқ таркибини такомиллаштириш Ташқи савдога хизмат қилувчи инфратузилмани янада ривожлантириш Иқтисодиётни техник-технологик қайта қуроллантириш асосида тайёрланаётган маҳсулотлар сифатини яхшилаш
  • 35.
    3. Ўзбекистонда ташқииқтисодий фаолиятнинг давлат томонидан тартибга солиниши Ҳозирги вақтда давлат ташқи иқтисодий фаолиятини тартибга солишда қуйидаги вазифалар устувор масала сифатида кўрилади: • узоқ муддатли стратегияни аниқлаш; • экспорт ва импорт, валютали ташқи савдо, инвестиция прогнозларини ишлаб чиқиш ва тасдиқлаш; • ташқи иқтисодий фаолиятга жалб этилган вазирликлар, идоралар, концерн ва ассоциациялар, ишлаб чиқариш бирлашмалари ва барча турдаги хусусий корхоналарнинг фаолияти устидан назорат ўрнатиш; • мамлакатни халқаро мехнат тақсимотида янада фаол ва самарали иштироки этиши учун шароит яратиб бериш ва рағбатлантириш
  • 36.
    Ўзбекистон Республикаси қонунчилигиасосида ташқи иқтисодий алоқаларни давлат томонидан тартибга солиб турилиши ўз ичига қуйидагиларни олади. 1. Ташқи иқтисодий фаолият субъектларини рўйхатдан ўтказиш; 2. Солиқ ва имтиёзларнинг табақалашган тизимини жорий этиш; 3. Ташқи иқтисодий фаолиятни ахборотлар билан таъминлаб туришнинг давлат тизимини ташкил этиш; 4. Айрим худудлар, тармоқлар, корхоналарнинг ташқи иқтисодий алоқаларни ўрнатиш ва уни ривожлантириш билан боғлиқ бўлган дотация, субсидия, субвенция, бюджетдан ссуда, таваккалчилик суғуртаси шаклида молиявий ёрдам бериш; 5. Республикада ташқи иқтисодий алоқаларни турли хил шаклларини ривожлантиришга қаратилган мақсадли комплекс дастурларни ишлаб чиқиш, молиялаштириш ва экспертизасини ўтказиш;
  • 37.
    7. Валюта маблағларива бошқа фондларни ташкил этиш ва улардан фойдаланиш; Давлат томонидан тартибга солиш қуйидаги йўналишлар бўйича ривожланади. 1. Иқтисодиётни мустахкамлаш, барқарорлиги ва ривожланишини таъминлаш; 2. Фуқаролар соғлиғи, хавфсизлигини таъминлаш ва атроф-мухит мухофазаси; 3. Мамлакатдаги хўжалик юритувчи субъектларни чет эл бозорига чиқиш имкониятларини таъминлаш; 4. Махаллий тадбиркорлар ишлаб чиқараётган махсулотларнинг рақобатбардошлигини таъминлаш; 5. Иқтисодиётнинг айрим тармоқларини ривожлантиришни рағбатлантиришни таъминлаш, илмий-техник тараққиётига кўмаклашиш; 6. Махсулотларни (ишлар, кўрсатиладиган хизматлар) экспорт ва импорт қилиш тартибини декларациялаш;
  • 38.
    Ўзбекистон Республикасида қуйидагитақиқловчи ва чекловчи чора-тадбирлар амал қилиб турибди: • Ўзбекистон Республикаси Президенти Фармони, Вазирлар Махкамасининг қарорлари билан “экспорт учун тақиқланган буюмлар ва махсулотлар” Рўйхати. Бундай тақиқланган буюмлар ва махсулотлар рўйхати мамлакатдаги ички вазиятга кўра хамда жахон бозорида содир бўлган вазиятдан келиб чиқиб тузилади.• Ўзбекистон Республикаси Президенти Фармони, Вазирлар Махкамаси қарорларига мувофиқ Ўзбекистонга “олиб кирилиши тақиқланган буюмлар” Рўйхати;• Ўзбекистон Республикасининг «махсус юклар ва харбий контингентлар транзити тўғрисида»ги қонунига асосан Ўзбекистон Республикаси божхона худудидан транзит билан олиб ўтилиши тақиқланган буюмлар Рўйхати.
  • 39.
    Йиллар Экспорт ЯИМ 200811,5 93,1 2009 10,9 92,0 2010 13,1 95,4 2011 12,8 95,0 2012 13,5 97,2 2013 14,6 98,0 2014 15,8 96,7 2015 17,1 102,6 2016 16,3 104,3 2017 16,6 120,0 2018 18,6 124,8 Масала. Мамлакат иқтисодиётини ифодаловчи қуйидаги шартли маълумотлар берилган (млрд. доллар):
  • 40.
    Ҳисобланг: а) экспорт бўйичатўғри чизиқли тенглама параметрларини; б) ЯИМ ва экспорт орасидаги чизиқли корреляция коэффициентини;
  • 41.
    Йиллар Экспорт Млн. доллар(х) ЯИМ Млн. доллар (y) ху х2 ух Жами: Ўртача: Регрессия тенгламасини аниқлаш учун ҳисобламалар жадвалини тузамиз:
  • 42.
    Гуруҳланган маълумотлар тўпламибўйича регрессияни тўғри чизиқли тенгламасини аниқлаш: y=а0+а1х Тизимнинг параметрларига нисбатан умумий ечими ушбу кўринишда ёзилади: xay xx yxxy a 10 221 a )(    
  • 43.
    Корреляция коэффициентини аниқлашучун қуйидаги ҳисоблаш жадвалини тузамиз: Йиллар Экспорт млн. доллар (х) ЯИМ млн. доллар (y) ух х2 у2 Жами:
  • 44.
    Белгилар ўртасидаги боғлаништўғри чизиқли бўлса, у ҳолда корреляцион боғланиш зичлигини аниқлаш учун корреляция коэффициентини ҳисоблаш учун энг қулай формула қуйидаги ҳисобланади: