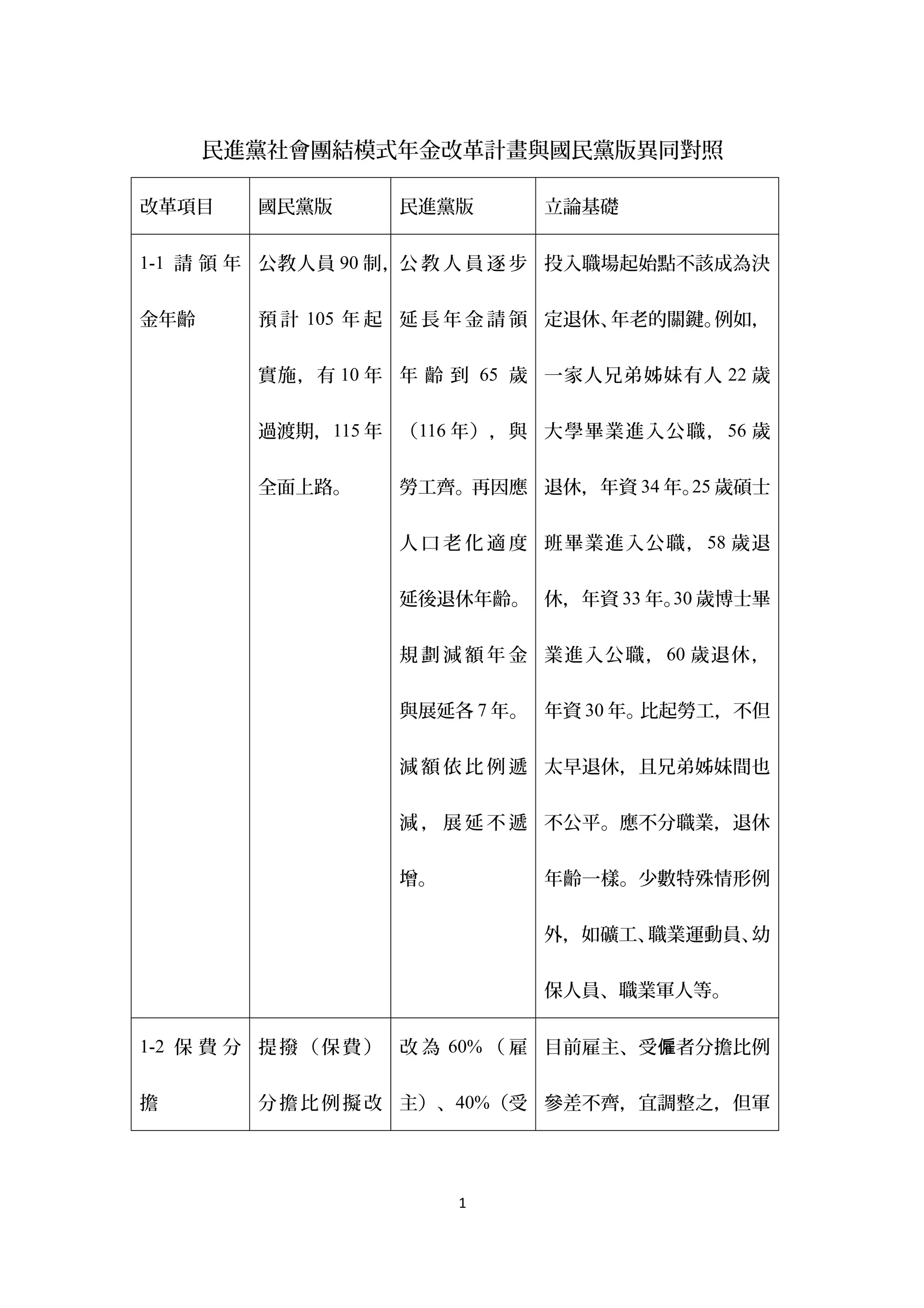
民進黨社會團結模式年金改革計畫與國民黨版異同對照

改革項目    國民黨版      民進黨版       立論基礎

1-1 請 領 年 公教人員 90 制,公 教 人 員 逐 步 投入職場起始點不該成為決


金年齡     預 計 105 年 起 延 長 年 金 請 領 定退休、年老的關鍵。例如,


        實施,有 10 年 年 齡 到 65 歲 一家人兄弟姊妹有人 22 歲


        過渡期,115 年 ( 116 年),與 大學畢業進入公職, 56 歲


        全面上路。     勞工齊。再因應 退休,年資 34 年。 歲碩士
                                     25


                  人 口 老 化 適 度 班畢業進入公職, 58 歲退


                  延後退休年齡。 休,年資 33 年。 歲博士畢
                                    30


                  規 劃 減 額 年 金 業進入公職, 60 歲退休,


                  與展延各 7 年。 年資 30 年。比起勞工,不但


                  減 額 依 比 例 遞 太早退休,且兄弟姊妹間也

                  減 , 展 延 不 遞 不公平。應不分職業,退休


                  增。         年齡一樣。少數特殊情形例


                             外,如礦工、職業運動員、幼


                             保人員、職業軍人等。

1-2 保 費 分 提 撥 ( 保 費 ) 改 為 60% ( 雇 目前雇主、受僱者分擔比例


擔       分 擔 比 例 擬 改 主)、40%(受 參差不齊,宜調整之,但軍




                       1
為 雇 主 與 受 僱 僱 者 ) 比 較 吻 公教勞應一致;且應進行社


            者各 50%。   合國際趨勢。    會對話。

1-3 年 金 給             制 度 改 革 應 明 以利基金經營管理。


付選擇權                  訂選擇年金給


                      付的最後期限。

1-4 年 資 可             老 年 給 付 均 應 以利職業別間互轉。


攜帶                    規定保留年資


                      權利。

1-5 財 務 自             將 保 險 財 務 自 隨人口老化、經濟景氣波動,


動平衡機制。                動 調 整 機 制 入 自動調整收支平衡,升降保


                      法。        險費率與給付水準,並降低


                                政治干預風險。

1-6 基 金 管             提 升 基 金 投 資 資訊應公開透明化,基金的


理                     效率        操作應讓利害關係人(受僱


                                者與雇主)有更多參與選擇


                                投資經營的機會。並得聘請


                                投資理財專業人員,以及設


                                置績效獎金制度等,俾利提




                            2
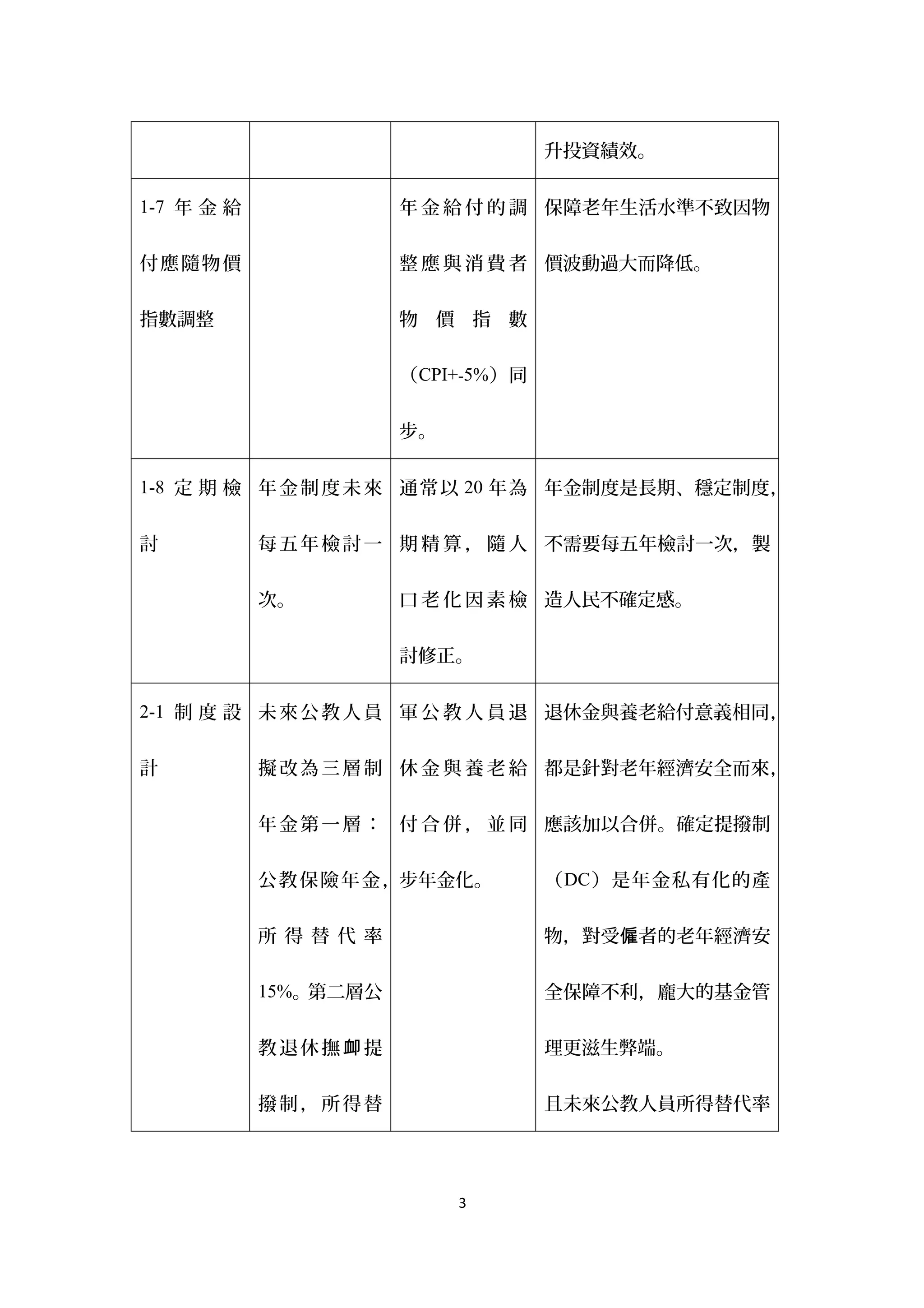
升投資績效。

1-7 年 金 給               年 金 給 付 的 調 保障老年生活水準不致因物


付應隨物價                   整 應 與 消 費 者 價波動過大而降低。


指數調整                    物 價 指 數


                        ( CPI+-5% )同


                        步。

1-8 定 期 檢 年 金 制 度 未 來 通常以 20 年為 年金制度是長期、穩定制度,


討           每 五 年 檢 討 一 期 精 算 , 隨 人 不需要每五年檢討一次,製


            次。          口 老 化 因 素 檢 造人民不確定感。


                        討修正。

2-1 制 度 設 未 來 公 教 人 員 軍 公 教 人 員 退 退休金與養老給付意義相同,


計           擬 改 為 三 層 制 休 金 與 養 老 給 都是針對老年經濟安全而來,

            年 金 第 一 層 : 付 合 併 , 並 同 應該加以合併。確定提撥制


            公 教 保 險 年 金 ,步年金化。         ( DC )是年金私有化的產


            所 得 替 代 率                  物,對受僱者的老年經濟安

            15%。第二層公                   全保障不利,龐大的基金管


            教退休撫卹提                     理更滋生弊端。


            撥制,所得替                     且未來公教人員所得替代率




                             3
代率 30%。第三                僅有 45%,實在偏低,與現


         層私人提撥商                   職軍公教人員不成比例。


         業年金,所得


         替代率 30%。總


         計 75%。

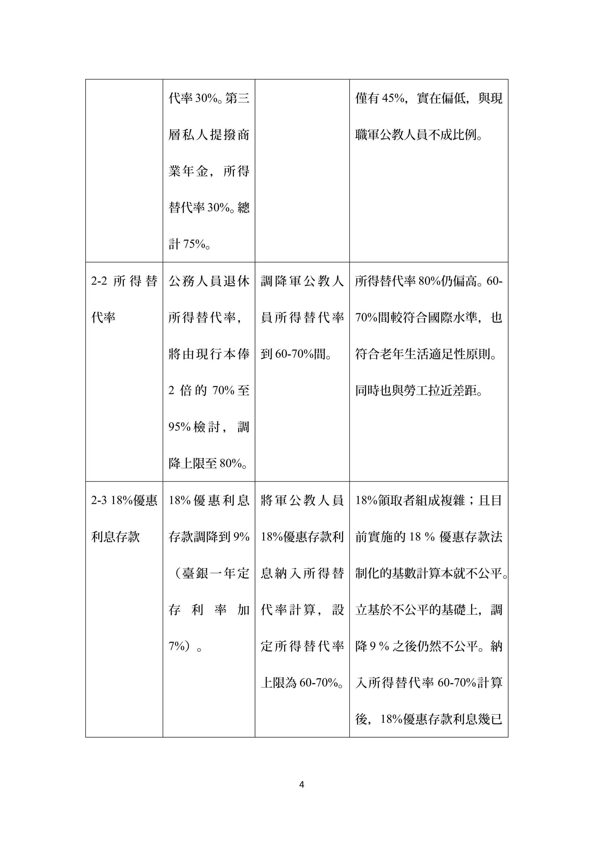
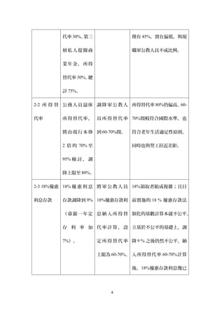
2-2 所 得 替 公 務 人 員 退 休 調 降 軍 公 教 人 所得替代率 80%仍偏高。60-


代率       所 得 替 代 率 , 員 所 得 替 代 率 70% 間較符合國際水準,也


         將 由 現 行 本 俸 到 60-70%間。   符合老年生活適足性原則。

         2 倍 的 70% 至              同時也與勞工拉近差距。

         95% 檢 討 , 調


         降上限至 80%。

2-3 18%優惠 18% 優 惠 利 息 將 軍 公 教 人 員 18% 領取者組成複雜;且目


利息存款     存款調降到 9% 18%優惠存款利 前實施的 18 % 優惠存款法


         ( 臺 銀 一 年 定 息 納 入 所 得 替 制化的基數計算本就不公平。


         存 利 率 加 代 率 計 算 , 設 立基於不公平的基礎上,調

         7%)。          定 所 得 替 代 率 降 9 % 之後仍然不公平。納


                       上限為 60-70%。 入 所得替代 率 60-70% 計算


                                  後,18% 優惠存款利息幾已




                           4
自然消失。

2-4 薪 俸 計 本 俸 2 倍 可 能 軍 公 教 人 員 的 目前軍公教人員退休年金的


算基準         逐步調降到 1.6 年 金 給 付 的 薪 給付基礎是以本俸 2 倍計算


            倍。           資 基 礎 調 降 為 投保薪資,顯係高估投保薪


                         本俸的 1.7 倍。   資。調降到 1.7 倍較符合真


                                      實情況。

2-5 薪 資 計 退休金薪俸計         退 休 金 薪 俸 計 計入終身納保薪資最合理。


算基準         算基準改為最       算 基 準 改 為 最 軍公教人員目前是以最後一


            高 10 年或 15   高 10 年平均。    個月薪資計算,勞工為最高


            年平均。                      60 個月平均,顯然不公平 ,


                                      宜同步調整。但調整幅度不


                                      宜過於激烈。

2-6 軍 公 教                改 革 後 的 新 制 1995 年軍 公教 退 撫 新 制 實


退撫基金分                    另 立 基 金 , 改 施以來所造成的基金潛藏債


擔回溯既往                    革 前 的 基 金 潛 務應由已退休者和有舊制年


                         藏 債 務 由 獲 益 資而即將退休者,及其雇主


                         者 及 其 雇 主 共 (政府)共同分擔補扣繳。


                         同補提撥         有一年舊年資者補扣繳一年,




                              5
依此類推,目的是不讓過去


                     的債務留給年輕的世代承擔。

2-7 私 校 教   私 立 學 校 教 職 「學校法人及其所屬私立學


職員保險        員 保 險 給 付 年 校教職員退休撫卹離職資遣


            金 化 , 並 調 高 條例」如同「勞工退休金條


            其給付額度。   例」的性質一般,暫時不做


                     調整。而將私立學校教職員


                     所缺少的老年、生育、失能、


                     遺屬給付年金化,並調高其


                     給付額度。

2-8 公 職 退   公 部 門 退 休 轉 公立學校教師、校長,以及


休轉民間部       任 民 間 部 門 任 公務人員於退休後,取得年

門專職人員       職 者 暫 停 其 年 金或退休金請領資格,但又


年金與薪資       金領取權     受聘為私立學校,或私人機


重複。                  構擔任全職給薪人員,或領


                     取相當於年金給付額度以上


                     之報酬者,其原年金或月退


                     休金領取權暫時停止,俟其




               6
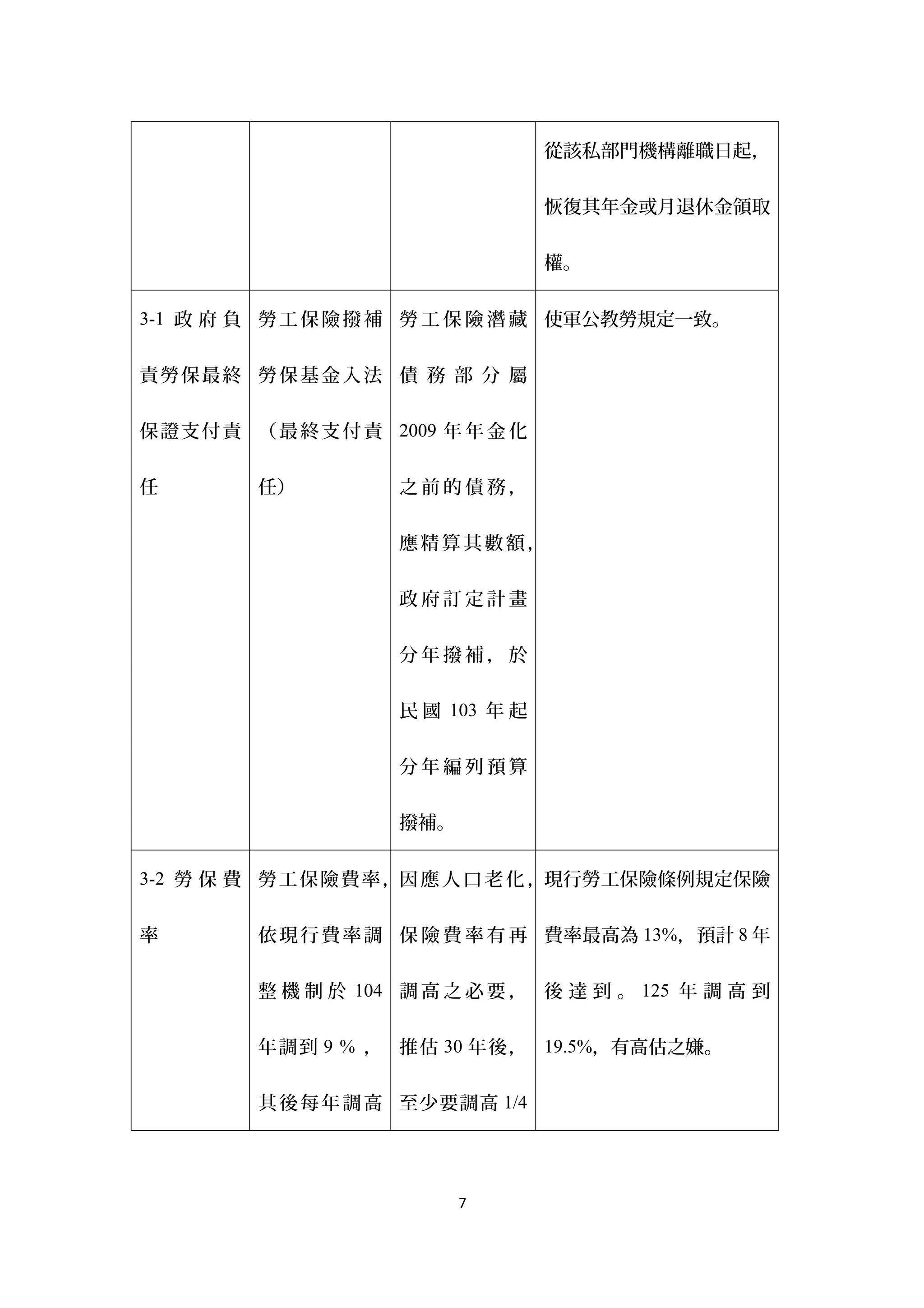
從該私部門機構離職日起,


                                     恢復其年金或月退休金領取


                                     權。

3-1 政 府 負 勞 工 保 險 撥 補 勞 工 保 險 潛 藏 使軍公教勞規定一致。


責勞保最終 勞保基金入法 債 務 部 分 屬


保 證 支 付 責 ( 最 終 支 付 責 2009 年 年 金 化


任         任)          之前的債務,


                      應精算其數額,


                      政府訂定計畫


                      分年撥補,於


                      民 國 103 年 起


                      分年編列預算

                      撥補。

3-2 勞 保 費 勞 工 保 險 費 率 ,因 應 人 口 老 化 ,現行勞工保險條例規定保險


率         依 現 行 費 率 調 保 險 費 率 有 再 費率最高為 13%,預計 8 年


          整 機 制 於 104 調 高 之 必 要 , 後 達 到 。 125 年 調 高 到


          年調 到 9 % , 推估 30 年後, 19.5%,有高估之嫌。


          其 後 每 年 調 高 至少要調高 1/4




                            7
0.5 % , 125 年 到 16.25% 才 能


         達上限 19.5%。 達到 20 年財務


                        收支平衡。

3-3 年 資 給 勞 保 年 資 給 付 年 資 給 付 率 暫 甲案前 8 年後打 7 折是依什


付率       率 下 修 , 有 甲 時不調整。俟經 麼標準?7 折是 1.085%。這


         乙兩案。甲案在 算 後 確 定 收 支 樣的年資給付率將使勞工老


         前 8 年 仍 維 持 失衡,再調整。 年 年 金 的 所 得 替 代 率 降 到


         百 1.55% , 之                  35 年年資的人 只有 38% ,


         後就打 7 折;                     是非常低的水準。勞工老年


         乙案對月退休                       貧窮問題將很嚴重。


         金   3   萬 到                  乙案分兩組,薪資 3 萬元以

         43,900 元 者 ,                 上者回復到 1.3% ,以下者

         下修至 1.3% ;                   維持 1.55% 。這也不合理,


         月投保薪資由                       年資相同,年資給付率不應


         最高 5 年平均,                    該有差別。要改的反而是投


         改為採計最高                       保薪資高的人政府補貼保費

         15 年平均。                      比率低才合理。


                                      既調高保險費率,又調降年




                            8
資給付率與薪資計算基準,


                     勢必大幅降低勞工的所得替


                     代率。造成繳多領少,不利


                     於勞工的老年經濟安全保障。

3-4 無 一 定   確 認 職 業 工 人 無一定雇主與自營作業者等


雇主與自營       採定額加保。   職業工人之投保薪資,應比


作業者的投                照國民年金方式繳費,投保


保薪資                  薪資固定為基本工資,並隨


                     消 費 者 物 價 指 數 ( CPI+-

                     5% )調整,平均投保薪資


                     採退休當月投保薪資計算。

3-5 基 金 孳   勞 退 基 金 收 益 勞委會在「勞工退休金條例

息           應以「複利」計 退休基金管理與盈虧分配辦


            算。       法」第 9 條中,卻自行將其


                     收益定義為以「單利」計算。


                     對勞工的權益影響甚大。

3-6 監 理 機   勞 退 監 理 會 應 應維持目前「勞退監理會」型


制           提 升 其 獨 立 地 態,並提升位階與勞動部平




                 9
位 與 行 政 位 階 ,行,監理會主委與委員也應


主 委 與 委 員 應 以任期制保障,避免受政治


有任期保障。   任命的部長或行政院長的政


         治干預而影響其專業性與獨


         立性。




   10

民進黨社會團結模式年金改革計畫與國民黨版異同對照

  • 1.
    民進黨社會團結模式年金改革計畫與國民黨版異同對照 改革項目 國民黨版 民進黨版 立論基礎 1-1 請 領 年 公教人員 90 制,公 教 人 員 逐 步 投入職場起始點不該成為決 金年齡 預 計 105 年 起 延 長 年 金 請 領 定退休、年老的關鍵。例如, 實施,有 10 年 年 齡 到 65 歲 一家人兄弟姊妹有人 22 歲 過渡期,115 年 ( 116 年),與 大學畢業進入公職, 56 歲 全面上路。 勞工齊。再因應 退休,年資 34 年。 歲碩士 25 人 口 老 化 適 度 班畢業進入公職, 58 歲退 延後退休年齡。 休,年資 33 年。 歲博士畢 30 規 劃 減 額 年 金 業進入公職, 60 歲退休, 與展延各 7 年。 年資 30 年。比起勞工,不但 減 額 依 比 例 遞 太早退休,且兄弟姊妹間也 減 , 展 延 不 遞 不公平。應不分職業,退休 增。 年齡一樣。少數特殊情形例 外,如礦工、職業運動員、幼 保人員、職業軍人等。 1-2 保 費 分 提 撥 ( 保 費 ) 改 為 60% ( 雇 目前雇主、受僱者分擔比例 擔 分 擔 比 例 擬 改 主)、40%(受 參差不齊,宜調整之,但軍 1
  • 2.
    為 雇 主與 受 僱 僱 者 ) 比 較 吻 公教勞應一致;且應進行社 者各 50%。 合國際趨勢。 會對話。 1-3 年 金 給 制 度 改 革 應 明 以利基金經營管理。 付選擇權 訂選擇年金給 付的最後期限。 1-4 年 資 可 老 年 給 付 均 應 以利職業別間互轉。 攜帶 規定保留年資 權利。 1-5 財 務 自 將 保 險 財 務 自 隨人口老化、經濟景氣波動, 動平衡機制。 動 調 整 機 制 入 自動調整收支平衡,升降保 法。 險費率與給付水準,並降低 政治干預風險。 1-6 基 金 管 提 升 基 金 投 資 資訊應公開透明化,基金的 理 效率 操作應讓利害關係人(受僱 者與雇主)有更多參與選擇 投資經營的機會。並得聘請 投資理財專業人員,以及設 置績效獎金制度等,俾利提 2
  • 3.
    升投資績效。 1-7 年 金給 年 金 給 付 的 調 保障老年生活水準不致因物 付應隨物價 整 應 與 消 費 者 價波動過大而降低。 指數調整 物 價 指 數 ( CPI+-5% )同 步。 1-8 定 期 檢 年 金 制 度 未 來 通常以 20 年為 年金制度是長期、穩定制度, 討 每 五 年 檢 討 一 期 精 算 , 隨 人 不需要每五年檢討一次,製 次。 口 老 化 因 素 檢 造人民不確定感。 討修正。 2-1 制 度 設 未 來 公 教 人 員 軍 公 教 人 員 退 退休金與養老給付意義相同, 計 擬 改 為 三 層 制 休 金 與 養 老 給 都是針對老年經濟安全而來, 年 金 第 一 層 : 付 合 併 , 並 同 應該加以合併。確定提撥制 公 教 保 險 年 金 ,步年金化。 ( DC )是年金私有化的產 所 得 替 代 率 物,對受僱者的老年經濟安 15%。第二層公 全保障不利,龐大的基金管 教退休撫卹提 理更滋生弊端。 撥制,所得替 且未來公教人員所得替代率 3
  • 4.
    代率 30%。第三 僅有 45%,實在偏低,與現 層私人提撥商 職軍公教人員不成比例。 業年金,所得 替代率 30%。總 計 75%。 2-2 所 得 替 公 務 人 員 退 休 調 降 軍 公 教 人 所得替代率 80%仍偏高。60- 代率 所 得 替 代 率 , 員 所 得 替 代 率 70% 間較符合國際水準,也 將 由 現 行 本 俸 到 60-70%間。 符合老年生活適足性原則。 2 倍 的 70% 至 同時也與勞工拉近差距。 95% 檢 討 , 調 降上限至 80%。 2-3 18%優惠 18% 優 惠 利 息 將 軍 公 教 人 員 18% 領取者組成複雜;且目 利息存款 存款調降到 9% 18%優惠存款利 前實施的 18 % 優惠存款法 ( 臺 銀 一 年 定 息 納 入 所 得 替 制化的基數計算本就不公平。 存 利 率 加 代 率 計 算 , 設 立基於不公平的基礎上,調 7%)。 定 所 得 替 代 率 降 9 % 之後仍然不公平。納 上限為 60-70%。 入 所得替代 率 60-70% 計算 後,18% 優惠存款利息幾已 4
  • 5.
    自然消失。 2-4 薪 俸計 本 俸 2 倍 可 能 軍 公 教 人 員 的 目前軍公教人員退休年金的 算基準 逐步調降到 1.6 年 金 給 付 的 薪 給付基礎是以本俸 2 倍計算 倍。 資 基 礎 調 降 為 投保薪資,顯係高估投保薪 本俸的 1.7 倍。 資。調降到 1.7 倍較符合真 實情況。 2-5 薪 資 計 退休金薪俸計 退 休 金 薪 俸 計 計入終身納保薪資最合理。 算基準 算基準改為最 算 基 準 改 為 最 軍公教人員目前是以最後一 高 10 年或 15 高 10 年平均。 個月薪資計算,勞工為最高 年平均。 60 個月平均,顯然不公平 , 宜同步調整。但調整幅度不 宜過於激烈。 2-6 軍 公 教 改 革 後 的 新 制 1995 年軍 公教 退 撫 新 制 實 退撫基金分 另 立 基 金 , 改 施以來所造成的基金潛藏債 擔回溯既往 革 前 的 基 金 潛 務應由已退休者和有舊制年 藏 債 務 由 獲 益 資而即將退休者,及其雇主 者 及 其 雇 主 共 (政府)共同分擔補扣繳。 同補提撥 有一年舊年資者補扣繳一年, 5
  • 6.
    依此類推,目的是不讓過去 的債務留給年輕的世代承擔。 2-7 私 校 教 私 立 學 校 教 職 「學校法人及其所屬私立學 職員保險 員 保 險 給 付 年 校教職員退休撫卹離職資遣 金 化 , 並 調 高 條例」如同「勞工退休金條 其給付額度。 例」的性質一般,暫時不做 調整。而將私立學校教職員 所缺少的老年、生育、失能、 遺屬給付年金化,並調高其 給付額度。 2-8 公 職 退 公 部 門 退 休 轉 公立學校教師、校長,以及 休轉民間部 任 民 間 部 門 任 公務人員於退休後,取得年 門專職人員 職 者 暫 停 其 年 金或退休金請領資格,但又 年金與薪資 金領取權 受聘為私立學校,或私人機 重複。 構擔任全職給薪人員,或領 取相當於年金給付額度以上 之報酬者,其原年金或月退 休金領取權暫時停止,俟其 6
  • 7.
    從該私部門機構離職日起, 恢復其年金或月退休金領取 權。 3-1 政 府 負 勞 工 保 險 撥 補 勞 工 保 險 潛 藏 使軍公教勞規定一致。 責勞保最終 勞保基金入法 債 務 部 分 屬 保 證 支 付 責 ( 最 終 支 付 責 2009 年 年 金 化 任 任) 之前的債務, 應精算其數額, 政府訂定計畫 分年撥補,於 民 國 103 年 起 分年編列預算 撥補。 3-2 勞 保 費 勞 工 保 險 費 率 ,因 應 人 口 老 化 ,現行勞工保險條例規定保險 率 依 現 行 費 率 調 保 險 費 率 有 再 費率最高為 13%,預計 8 年 整 機 制 於 104 調 高 之 必 要 , 後 達 到 。 125 年 調 高 到 年調 到 9 % , 推估 30 年後, 19.5%,有高估之嫌。 其 後 每 年 調 高 至少要調高 1/4 7
  • 8.
    0.5 % ,125 年 到 16.25% 才 能 達上限 19.5%。 達到 20 年財務 收支平衡。 3-3 年 資 給 勞 保 年 資 給 付 年 資 給 付 率 暫 甲案前 8 年後打 7 折是依什 付率 率 下 修 , 有 甲 時不調整。俟經 麼標準?7 折是 1.085%。這 乙兩案。甲案在 算 後 確 定 收 支 樣的年資給付率將使勞工老 前 8 年 仍 維 持 失衡,再調整。 年 年 金 的 所 得 替 代 率 降 到 百 1.55% , 之 35 年年資的人 只有 38% , 後就打 7 折; 是非常低的水準。勞工老年 乙案對月退休 貧窮問題將很嚴重。 金 3 萬 到 乙案分兩組,薪資 3 萬元以 43,900 元 者 , 上者回復到 1.3% ,以下者 下修至 1.3% ; 維持 1.55% 。這也不合理, 月投保薪資由 年資相同,年資給付率不應 最高 5 年平均, 該有差別。要改的反而是投 改為採計最高 保薪資高的人政府補貼保費 15 年平均。 比率低才合理。 既調高保險費率,又調降年 8
  • 9.
    資給付率與薪資計算基準, 勢必大幅降低勞工的所得替 代率。造成繳多領少,不利 於勞工的老年經濟安全保障。 3-4 無 一 定 確 認 職 業 工 人 無一定雇主與自營作業者等 雇主與自營 採定額加保。 職業工人之投保薪資,應比 作業者的投 照國民年金方式繳費,投保 保薪資 薪資固定為基本工資,並隨 消 費 者 物 價 指 數 ( CPI+- 5% )調整,平均投保薪資 採退休當月投保薪資計算。 3-5 基 金 孳 勞 退 基 金 收 益 勞委會在「勞工退休金條例 息 應以「複利」計 退休基金管理與盈虧分配辦 算。 法」第 9 條中,卻自行將其 收益定義為以「單利」計算。 對勞工的權益影響甚大。 3-6 監 理 機 勞 退 監 理 會 應 應維持目前「勞退監理會」型 制 提 升 其 獨 立 地 態,並提升位階與勞動部平 9
  • 10.
    位 與 行政 位 階 ,行,監理會主委與委員也應 主 委 與 委 員 應 以任期制保障,避免受政治 有任期保障。 任命的部長或行政院長的政 治干預而影響其專業性與獨 立性。 10