SQL 2012 Upgrade
Guide
Parikshit Savjani
Sr. PFE, Microsoft
SQL 2012/2008R2
Upgrade Planning
2
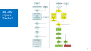
SQL 2012
Upgrade
Flowchart
3
Pre-Upgrade Tasks &
Considerations
4
Allowable
Upgrade
Paths
5
SQL 2012 Upgrade Path
Source Instance Minimum Version
requirements
SQL Server 2000 Not Supported
SQL Server 2005 SP4 is required. (9.00.5000)
SQL Server 2008 SP2 is required. (10.00.4000)
SQL Server 2008
R2
SP1 is required (10.50.2500)
SQL 2008 R2 Upgrade Path
Source Instance Minimum Version
requirements
SQL Server 2000 SP4 is required.(8.00.2039)
SQL Server 2005 SP2 is required. (9.00.3042)
SQL Server 2008 RTM is required. (10.00.1600)
Allowable
Upgrade
Paths
6
SQL 2012 Upgrade Path
Windows OS Minimum Version
requirements
Windows 2003 Not Supported
Windows 2008 SP2 is required
Windows 2008
R2
RTM is required
Windows 2012 RTM is required
SQL 2008 R2 Upgrade Path
Windows OS Minimum Version
requirements
Windows 2003 SP2 is required
Windows 2008 SP2 is required
Windows 2008
R2
RTM is required
Windows 2012 RTM is required
Pre-Upgrade
Consideratio
ns
7
• Is the current SQL Instance version (Service Pack level) supported
for upgrade.
• Is the current Windows OS version supported for upgrade
• Is the Application supported & tested on the latest version of SQL
Instance.
• Do we have test environment or cert instance where we can test the
upgrade first?
• Do we need to upgrade the complete instance (including All
Databases,SSAS,SSRS etc) or partial instance (Few Databases)
• Do we have multiple instances of the server & all needs to be
upgraded (In case of multiple instances of the Server, the shared components might be upgraded
to latest version impacting the other instance)
• Do we also need to upgrade the Edition of the SQL instance (For e.g
Standard to Enterprise etc)
Pre-Upgrade
Tasks
8
• Run SQL BPA to identify if there are any issues or deviation
from the best practice which needs to be fixed first before
upgrade
• You can download the SQL Server 2005 version of BPA at the SQL Server 2005 Best Practices
Analyzer
• You can download the SQL Server 2008 R2 BPA at the SQL Server 2008 R2 Best Practices
Analyzer
SQL Best Practice Analyzer
Pre-Upgrade
Tasks
9
• Upgrade Advisor analyzes objects and code within legacy instances and
produces reports detailing upgrade issues, if there are any, organized by
SQL Server component.
• The resulting reports show detected issues and provide guidance about
how to fix the issues or work around them
• Fixing all the issues identified by SQL Upgrade Advisor will ensure
smoother upgrade & help identify known issues with upgrade.
• With fixing the issues identified, if we proceed with the upgrade, the
upgrade will fail.
SQL Upgrade Advisor
SQL Upgrade
Advisor Pre-
requisites
10
Download the latest version of SQL Upgrade Advisor
Microsoft® SQL Server® 2012 Upgrade Advisor
X86 Package (SQLUA.msi)
X64 Package (SQLUA.msi)
Microsoft® SQL Server® 2008 R2 Upgrade Advisor
X86 Package (SQLUA.msi)
X64 Package (SQLUA.msi)
IA64 Package (SQLUA.msi)
Requirements for running Upgrade Advisor are as follows:
• Windows Vista SP1, Windows 7, or Window Server 2008 R2
• The Microsoft .NET Framework 4 (the same version of the .NET Framework included with
SQL Server 2012 and Visual Studio 2010)
• Windows Installer 4.5
• Pentium III-compatible processor or a later version, with a processor speed of at least 500
MHz
• 15 MB of available hard disk space
Choosing the right
Upgrade Strategies
11
Upgrade
Strategies
12
In-place Upgrade
Using the SQL Server 2012 Setup program
to directly upgrade an instance of SQL
Server 2005, 2008, or 2008 R2. The older
instance of SQL Server is replaced.
Side By Side Upgrade
Side by Side Upgrade involves a new
installation of SQL 2012 instance along
side with legacy SQL 2005SQL 2008
instance on the same server or a separate
server
In-place
upgrade
Strategy
13
Pros
• Easier & faster, especially for small systems, because data and configuration
options do not have to be manually transferred to a new server.
• Automated process.
• Upgraded instance has the same name as the original.
• Applications continue to connect to the same instance name.
• No additional hardware is required because only the one instance is involved.
However additional disk is required by Setup
• Takes the least deployment team resources.
In-place
upgrade
Strategy
14
Cons
• You must upgrade the whole instance or a major SQL Server component. For
example, you cannot directly upgrade a single database.
• You must inspect the whole instance for backward-compatibility issues and
address any blocking issues before SQL Server 2012 Setup can continue.
• Upgrading in place is not recommended for all SQL Server components, such as
some SQL 2000 DTS packages.
• Because the new instance of SQL Server 2012 replaces the legacy instance, you
cannot run the two instances side by side to compare them. Instead, you should
use a test environment for comparisons.
• Rollback of upgraded data and the upgraded instance in an in-place upgrade
can be complex and time-consuming
Side By Side
Upgrade
15
Pros
• It gives more granular control over which database objects are upgraded.
• The legacy database server can run alongside the new server. You can
perform test upgrades and research and resolve compatibility issues
without disturbing the production system.
• The legacy database server remains available during the upgrade,
although it cannot be updated for at least the time that is required to
transfer data.
• Users can be moved from the legacy system in a staged manner instead
of all at the same time.
• Even though your system might have passed all validation and
acceptance tests, a problem could still occur. But if a problem does occur,
you will be able to roll back to the legacy system.
Side by Side
Upgrade
16
Cons
• A side-by-side upgrade might require new or additional hardware
resources.
• If the side-by-side upgrade occurs on the same server, there might
be insufficient resources to run both instances alongside one another.
• Applications and users must be redirected to a new instance. This
redirection might require some recoding in the application.
• You must manually transfer data—as well as security, configuration
settings, and other supporting objects—to the new instance.
• Synchronization of data from the legacy server to a new server will
be required to capture data modifications that occurred to the legacy
system while setting up the new system and its original copy of the
data.
Side by Side UpgradeIn Place Upgrade
Rollback
Strategy
Manual Effort
Additional
Hardware
Downtime
Required
Very Complex Easy as legacy instance is up & running
Minimum if upgrade is successful More to transfer data, security, jobs etc
Not Required Additional Storage or Server required to install new instance
Less if upgrade is successful but is very large if rollback is executed Time required to transfer data
Decision Matrix
Easier & Faster Easier & Faster Time consuming & involved manual effort
Preferred for Small databases & less critical applications. Very Large Databases & Databases with Replication, Mirroring & Log Shipping
Testing the Upgrade
Strategy
18
Testing
19
Testing is the essential step especially in an in-place upgrade strategy to identify
the possible bottlenecks, shortcomings which we can face while performing an
upgrade.
• To test an in-place upgrade, we need to ensure that test (Cert) SQL Instance is
near duplicate replica of the Production instance in terms of database, database
properties, server configuration & application components which can connect to
the cert environment similar to production.
• To test a side-by-side upgrade, we need to install a new instance of SQL
2012/2008R2 on the cert/test environment and transfer all the databases, logins,
jobs, linked servers, Maintenance Plans, SSIS packages, SQL Configuration settings
to the new server.
• Document any issuesbottlenecks identified during testing.
• Document the time for each steps involved in the backup.
• Following the Upgrade on the test environment, ask the application team to fully
functionally test the application
Downtime
Requirements &
Rollback Strategy
20
Downtime
Requirements
&
Rollback
Strategy
21
In-place Upgrade
• The Downtime requirements for In-place upgrade would be minimal if ran
successfully and can be best estimated from testing.
• The rollback strategy for in-place upgrade involves uninstalling & cleaning up the
new SQL instance, reinstalling the previous SQL instance upto the latest service pack
level followed by restoration of all the system & user databases.
• Considering the complex rollback plan for in-place upgrade, the overall downtime for
in-place upgrade might be much higher than side-by-side upgrade if the rollback
plan is executed.
• Rollback Plan time must be accounted in the overall Maintenance window of the
upgrade
Downtime
Requirements
&
Rollback
Strategy
22
Side-by-Side Upgrade
• The downtime requirements for Side-by-Side Upgrade would be higher since it
involves transferring or moving the data from one instance to another.
• The downtime can be reduced by configuring database mirroring between the legacy
& new SQL instance & switchover during the maintenance window.
• The rollback strategy for side-by-side upgrade involves starting the legacy instance of
SQL Server which might be up & running and restoring or attaching the databases
back to the legacy instance.
• Backups from the higher version of SQL Server cannot be restored back to the lower
version of SQL Server which means Rollback Plan should include the transfer of the
data which might be new added, modified or deleted in the new instance of SQL
Server.
• Rollback Plan time must be accounted in the overall Maintenance window of the
upgrade
Before you
Upgrade
23
• Run DBCC CHECKDB on all system and user databases – address
any errors that are found.
• Backup everything (system dbs, user dbs, registry, sys db settings,
config options, encryption keys, etc) and save off the backups.
• Capture Performance baselines metrics to measure the resource
utilization, user workload.
• Choosing the Upgrade Strategy, running Upgrade Advisor &
testing should have be completed and issues should be addressed
• Develop Successful Upgrade Acceptance criteria
• Develop & test Rollback Plan
• Estimate Downtime required and account for rollback time in the
downtime estimation
Post Upgrade Tasks
24
Post Upgrade
Task (In Place
Upgrade)
25
• Apply latest service pack for SQL Server following
upgrade
• Re-configure Log-shipping, Database Mirroring or
Always-ON
• Run FTS Crawl and check Crawl log in case of Full text
catalogs
• Execute DBCC CHECKDB WITH DATA_PURITY
• Run DBCC UPDATEUSAGE
• Update statistics by using the sp_updatestats
Post Upgrade
Task (Side by
Side
Upgrade)
26
• Transfer Logins to new instance & check of orphaned users (if any)
• Transfer Linked server
• Transfer Encryption keys on new instance
• Transfer Jobs & DB Maintenance Plans
• Configure DBA Jobs & alerts on new instance
• Transfer & Deploy SSIS Package on new instance
• You will have to restore the following settings after the upgrade:
is_broker_enabled
is_honor_broker_priority_on
is_trustworthy_on
• Execute DBCC CHECKDB WITH DATA_PURITY
• Run DBCC UPDATEUSAGE
• Update statistics by using the sp_updatestats
• Run FTS Crawl and check Crawl log in case of Full text catalogs
• Reconfigure Log-shipping, Database Mirroring or Always-ON
• Update Application connection strings to point to the new instance
Contact Parikshit Savjani
Premier Field Engineer
pariks@Microsoft.com
http://www.sqlserverfaq.net

Sql 2012 Upgrade Readiness Guide

  • 1.
    SQL 2012 Upgrade Guide ParikshitSavjani Sr. PFE, Microsoft
  • 2.
  • 3.
  • 4.
  • 5.
    Allowable Upgrade Paths 5 SQL 2012 UpgradePath Source Instance Minimum Version requirements SQL Server 2000 Not Supported SQL Server 2005 SP4 is required. (9.00.5000) SQL Server 2008 SP2 is required. (10.00.4000) SQL Server 2008 R2 SP1 is required (10.50.2500) SQL 2008 R2 Upgrade Path Source Instance Minimum Version requirements SQL Server 2000 SP4 is required.(8.00.2039) SQL Server 2005 SP2 is required. (9.00.3042) SQL Server 2008 RTM is required. (10.00.1600)
  • 6.
    Allowable Upgrade Paths 6 SQL 2012 UpgradePath Windows OS Minimum Version requirements Windows 2003 Not Supported Windows 2008 SP2 is required Windows 2008 R2 RTM is required Windows 2012 RTM is required SQL 2008 R2 Upgrade Path Windows OS Minimum Version requirements Windows 2003 SP2 is required Windows 2008 SP2 is required Windows 2008 R2 RTM is required Windows 2012 RTM is required
  • 7.
    Pre-Upgrade Consideratio ns 7 • Is thecurrent SQL Instance version (Service Pack level) supported for upgrade. • Is the current Windows OS version supported for upgrade • Is the Application supported & tested on the latest version of SQL Instance. • Do we have test environment or cert instance where we can test the upgrade first? • Do we need to upgrade the complete instance (including All Databases,SSAS,SSRS etc) or partial instance (Few Databases) • Do we have multiple instances of the server & all needs to be upgraded (In case of multiple instances of the Server, the shared components might be upgraded to latest version impacting the other instance) • Do we also need to upgrade the Edition of the SQL instance (For e.g Standard to Enterprise etc)
  • 8.
    Pre-Upgrade Tasks 8 • Run SQLBPA to identify if there are any issues or deviation from the best practice which needs to be fixed first before upgrade • You can download the SQL Server 2005 version of BPA at the SQL Server 2005 Best Practices Analyzer • You can download the SQL Server 2008 R2 BPA at the SQL Server 2008 R2 Best Practices Analyzer SQL Best Practice Analyzer
  • 9.
    Pre-Upgrade Tasks 9 • Upgrade Advisoranalyzes objects and code within legacy instances and produces reports detailing upgrade issues, if there are any, organized by SQL Server component. • The resulting reports show detected issues and provide guidance about how to fix the issues or work around them • Fixing all the issues identified by SQL Upgrade Advisor will ensure smoother upgrade & help identify known issues with upgrade. • With fixing the issues identified, if we proceed with the upgrade, the upgrade will fail. SQL Upgrade Advisor
  • 10.
    SQL Upgrade Advisor Pre- requisites 10 Downloadthe latest version of SQL Upgrade Advisor Microsoft® SQL Server® 2012 Upgrade Advisor X86 Package (SQLUA.msi) X64 Package (SQLUA.msi) Microsoft® SQL Server® 2008 R2 Upgrade Advisor X86 Package (SQLUA.msi) X64 Package (SQLUA.msi) IA64 Package (SQLUA.msi) Requirements for running Upgrade Advisor are as follows: • Windows Vista SP1, Windows 7, or Window Server 2008 R2 • The Microsoft .NET Framework 4 (the same version of the .NET Framework included with SQL Server 2012 and Visual Studio 2010) • Windows Installer 4.5 • Pentium III-compatible processor or a later version, with a processor speed of at least 500 MHz • 15 MB of available hard disk space
  • 11.
  • 12.
    Upgrade Strategies 12 In-place Upgrade Using theSQL Server 2012 Setup program to directly upgrade an instance of SQL Server 2005, 2008, or 2008 R2. The older instance of SQL Server is replaced. Side By Side Upgrade Side by Side Upgrade involves a new installation of SQL 2012 instance along side with legacy SQL 2005SQL 2008 instance on the same server or a separate server
  • 13.
    In-place upgrade Strategy 13 Pros • Easier &faster, especially for small systems, because data and configuration options do not have to be manually transferred to a new server. • Automated process. • Upgraded instance has the same name as the original. • Applications continue to connect to the same instance name. • No additional hardware is required because only the one instance is involved. However additional disk is required by Setup • Takes the least deployment team resources.
  • 14.
    In-place upgrade Strategy 14 Cons • You mustupgrade the whole instance or a major SQL Server component. For example, you cannot directly upgrade a single database. • You must inspect the whole instance for backward-compatibility issues and address any blocking issues before SQL Server 2012 Setup can continue. • Upgrading in place is not recommended for all SQL Server components, such as some SQL 2000 DTS packages. • Because the new instance of SQL Server 2012 replaces the legacy instance, you cannot run the two instances side by side to compare them. Instead, you should use a test environment for comparisons. • Rollback of upgraded data and the upgraded instance in an in-place upgrade can be complex and time-consuming
  • 15.
    Side By Side Upgrade 15 Pros •It gives more granular control over which database objects are upgraded. • The legacy database server can run alongside the new server. You can perform test upgrades and research and resolve compatibility issues without disturbing the production system. • The legacy database server remains available during the upgrade, although it cannot be updated for at least the time that is required to transfer data. • Users can be moved from the legacy system in a staged manner instead of all at the same time. • Even though your system might have passed all validation and acceptance tests, a problem could still occur. But if a problem does occur, you will be able to roll back to the legacy system.
  • 16.
    Side by Side Upgrade 16 Cons •A side-by-side upgrade might require new or additional hardware resources. • If the side-by-side upgrade occurs on the same server, there might be insufficient resources to run both instances alongside one another. • Applications and users must be redirected to a new instance. This redirection might require some recoding in the application. • You must manually transfer data—as well as security, configuration settings, and other supporting objects—to the new instance. • Synchronization of data from the legacy server to a new server will be required to capture data modifications that occurred to the legacy system while setting up the new system and its original copy of the data.
  • 17.
    Side by SideUpgradeIn Place Upgrade Rollback Strategy Manual Effort Additional Hardware Downtime Required Very Complex Easy as legacy instance is up & running Minimum if upgrade is successful More to transfer data, security, jobs etc Not Required Additional Storage or Server required to install new instance Less if upgrade is successful but is very large if rollback is executed Time required to transfer data Decision Matrix Easier & Faster Easier & Faster Time consuming & involved manual effort Preferred for Small databases & less critical applications. Very Large Databases & Databases with Replication, Mirroring & Log Shipping
  • 18.
  • 19.
    Testing 19 Testing is theessential step especially in an in-place upgrade strategy to identify the possible bottlenecks, shortcomings which we can face while performing an upgrade. • To test an in-place upgrade, we need to ensure that test (Cert) SQL Instance is near duplicate replica of the Production instance in terms of database, database properties, server configuration & application components which can connect to the cert environment similar to production. • To test a side-by-side upgrade, we need to install a new instance of SQL 2012/2008R2 on the cert/test environment and transfer all the databases, logins, jobs, linked servers, Maintenance Plans, SSIS packages, SQL Configuration settings to the new server. • Document any issuesbottlenecks identified during testing. • Document the time for each steps involved in the backup. • Following the Upgrade on the test environment, ask the application team to fully functionally test the application
  • 20.
  • 21.
    Downtime Requirements & Rollback Strategy 21 In-place Upgrade • TheDowntime requirements for In-place upgrade would be minimal if ran successfully and can be best estimated from testing. • The rollback strategy for in-place upgrade involves uninstalling & cleaning up the new SQL instance, reinstalling the previous SQL instance upto the latest service pack level followed by restoration of all the system & user databases. • Considering the complex rollback plan for in-place upgrade, the overall downtime for in-place upgrade might be much higher than side-by-side upgrade if the rollback plan is executed. • Rollback Plan time must be accounted in the overall Maintenance window of the upgrade
  • 22.
    Downtime Requirements & Rollback Strategy 22 Side-by-Side Upgrade • Thedowntime requirements for Side-by-Side Upgrade would be higher since it involves transferring or moving the data from one instance to another. • The downtime can be reduced by configuring database mirroring between the legacy & new SQL instance & switchover during the maintenance window. • The rollback strategy for side-by-side upgrade involves starting the legacy instance of SQL Server which might be up & running and restoring or attaching the databases back to the legacy instance. • Backups from the higher version of SQL Server cannot be restored back to the lower version of SQL Server which means Rollback Plan should include the transfer of the data which might be new added, modified or deleted in the new instance of SQL Server. • Rollback Plan time must be accounted in the overall Maintenance window of the upgrade
  • 23.
    Before you Upgrade 23 • RunDBCC CHECKDB on all system and user databases – address any errors that are found. • Backup everything (system dbs, user dbs, registry, sys db settings, config options, encryption keys, etc) and save off the backups. • Capture Performance baselines metrics to measure the resource utilization, user workload. • Choosing the Upgrade Strategy, running Upgrade Advisor & testing should have be completed and issues should be addressed • Develop Successful Upgrade Acceptance criteria • Develop & test Rollback Plan • Estimate Downtime required and account for rollback time in the downtime estimation
  • 24.
  • 25.
    Post Upgrade Task (InPlace Upgrade) 25 • Apply latest service pack for SQL Server following upgrade • Re-configure Log-shipping, Database Mirroring or Always-ON • Run FTS Crawl and check Crawl log in case of Full text catalogs • Execute DBCC CHECKDB WITH DATA_PURITY • Run DBCC UPDATEUSAGE • Update statistics by using the sp_updatestats
  • 26.
    Post Upgrade Task (Sideby Side Upgrade) 26 • Transfer Logins to new instance & check of orphaned users (if any) • Transfer Linked server • Transfer Encryption keys on new instance • Transfer Jobs & DB Maintenance Plans • Configure DBA Jobs & alerts on new instance • Transfer & Deploy SSIS Package on new instance • You will have to restore the following settings after the upgrade: is_broker_enabled is_honor_broker_priority_on is_trustworthy_on • Execute DBCC CHECKDB WITH DATA_PURITY • Run DBCC UPDATEUSAGE • Update statistics by using the sp_updatestats • Run FTS Crawl and check Crawl log in case of Full text catalogs • Reconfigure Log-shipping, Database Mirroring or Always-ON • Update Application connection strings to point to the new instance
  • 27.
    Contact Parikshit Savjani PremierField Engineer pariks@Microsoft.com http://www.sqlserverfaq.net

Editor's Notes

  • #13 In-Place Upgrade By using an in-place upgrade strategy, the SQL Server 2012 Setup program directly replaces an instance of SQL Server 2005, 2008, or 2008 R2 with a new instance of SQL Server 2012 on the same x86 or x64 platform. (An in-place upgrade requires that the old and new instances of SQL Server be on the same x86 or x64 platform. See the note in "Extended System Support (WOW64)" later in this chapter.) This kind of upgrade is called "in-place" because the upgraded instance of SQL Server 2005/2008/2008 R2 is actually replaced by the new instance of SQL Server 2012. You do not have to copy database-related data from the older instance to SQL Server 2012 because the old data files are automatically converted to the new format. When the process is complete, the old instance of SQL Server 2005/2008/2008 R2 is removed from the server, with only the backups that you retained being able to restore it to its previous state. Side-by-Side Upgrade In a side-by-side upgrade, instead of directly replacing the older instance of SQL Server, required database and component data is transferred from a legacy instance of SQL Server 2005/2008/2008 R2 to a separate instance of SQL Server 2012. It is called a "side-by-side" method because the new instance of SQL Server 2012 runs alongside the legacy instance of SQL Server, either on the same server or on a different server. You can transfer data and components to an instance of SQL Server 2012 that is located on a different physical server or on a different virtual machine. You can transfer data and components to an instance of SQL Server 2012 on the same physical server. Both options let you run the new instance of SQL Server 2008 R2 alongside the legacy instance of SQL Server 2005/2008/2008 R2. Typically, after the upgraded instance is accepted and moved into production, you can remove the older instance.