Synopsis
on
SPORTS MEETMANAGEMENTSYSTEM
Submitted for partial fulfillment of the requirements for the award of the degree of
MASTER OF COMPUTER APPLICATIONS
By
Department of Master of Computer Applications
Synopsis
1.Introduction:
 The Sports Meet Management System’s objective is to provide a
platform to manage the activity of many sports at a time.
 It will also manage the selection activity of students to College and to State
level competition.
 There will be following three users of the system:
 UNIVERSITY(ADMIN)
 COLLEGE
 STUDENTS
 All the players will be allowed for the college level competition whereas
the best players will be selected from the college level list for the State
level competition.
 This project will help the students to get register from anywhere and
anytime.
2.Motivation
 The idea of this project is derived from the following existing Sports
Management System, in which students are not able to get proper
information about the games conducted in various colleges of University.
 They are only aware of the information provided by their College.
 Due to which they are not able to participate sometimes.
 There is another existing system which is particularly for a sports Club
management.
 The proposed system will also help the deserving player to play at state level
by the help of their performance at college level. The existing system
doesn’t provide this feature.
3. Proposed Method :
 In the proposed Sports Meet Management System, everything is web-based.
This will immediately reduce the manual processing, thereby increasing the
speed of Sports management and registration.
 It will have the following features:
 Opportunities for the students: This system will provide various
opportunities for the players other than their college.
 Details of the sports: The system will have all the clear details of the
sports with all the rules and regulations involved in the particular event
which will help the players.
 Database management: The database of the system will keep record of
the all the information related to sports, students, venue, time either
college level or university level.
 Venue and time details: The player will be able to see the venue and
the duration of the sports event so that he/she can prepare accordingly.
 System Requirement:
 Hardware Requirement:
o Processor: Intel dual core.
o ProcessorSpeed: 1.0 GHZ or above.
o RAM: 1GB or above.
o Hard Disk: 20 GB or above.
 Software Requirement:
o Operating System: Windows.
o User Interface: HTML,CSS.
o Programming Language: JAVA
o IDE/Workbench: Net beans 8.2
o Database: MY SQL.
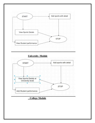
Components of ER diagram:
ER Diagram for Sports Meet Management System:
Data Flow Diagram:
University Module
College Module
Student Module
4.Methodology:
 This project will be developed using JAVA,JSP,MYSQL with following
modules:
 UNIVERSITY
 COLLEGE
 STUDENTS
 University: The University will act as the admin which can perform the
following activities:
 Login.
 Add Sports with all the details.
 Can view the sports details of the college level.
 Can view the player performance with the help of results.
 Logout.
 College: This module will perform the following tasks:
 Login.
 Add Sports at college level with all the details.
 Can view the event at the university level.
 Add the performance of the student during the event depending on which
they can be selected for the state level.
 Logout.
 Students: The student module can perform the following taks:
 Login.
 Can view the sports details either at the college level or the university
level.
 Register to the appropriate game.
 Can view the result.
 Logout.
5. Plan of work:
6. References:
 https://1000projects.org/sports-event-management-system-java-project.html
 https://www.freestudentprojects.com/studentprojectreport/projectreport/sports-
management-system/
 https://projectworlds.in/product/sports-management-system-project-in-java/
sports management synopsis

sports management synopsis

  • 1.
    Synopsis on SPORTS MEETMANAGEMENTSYSTEM Submitted forpartial fulfillment of the requirements for the award of the degree of MASTER OF COMPUTER APPLICATIONS By Department of Master of Computer Applications Synopsis 1.Introduction:  The Sports Meet Management System’s objective is to provide a platform to manage the activity of many sports at a time.  It will also manage the selection activity of students to College and to State level competition.
  • 2.
     There willbe following three users of the system:  UNIVERSITY(ADMIN)  COLLEGE  STUDENTS  All the players will be allowed for the college level competition whereas the best players will be selected from the college level list for the State level competition.  This project will help the students to get register from anywhere and anytime. 2.Motivation  The idea of this project is derived from the following existing Sports Management System, in which students are not able to get proper information about the games conducted in various colleges of University.  They are only aware of the information provided by their College.
  • 3.
     Due towhich they are not able to participate sometimes.  There is another existing system which is particularly for a sports Club management.  The proposed system will also help the deserving player to play at state level by the help of their performance at college level. The existing system doesn’t provide this feature. 3. Proposed Method :
  • 4.
     In theproposed Sports Meet Management System, everything is web-based. This will immediately reduce the manual processing, thereby increasing the speed of Sports management and registration.  It will have the following features:  Opportunities for the students: This system will provide various opportunities for the players other than their college.  Details of the sports: The system will have all the clear details of the sports with all the rules and regulations involved in the particular event which will help the players.  Database management: The database of the system will keep record of the all the information related to sports, students, venue, time either college level or university level.  Venue and time details: The player will be able to see the venue and the duration of the sports event so that he/she can prepare accordingly.  System Requirement:  Hardware Requirement: o Processor: Intel dual core. o ProcessorSpeed: 1.0 GHZ or above. o RAM: 1GB or above. o Hard Disk: 20 GB or above.  Software Requirement: o Operating System: Windows. o User Interface: HTML,CSS. o Programming Language: JAVA o IDE/Workbench: Net beans 8.2 o Database: MY SQL.
  • 5.
    Components of ERdiagram: ER Diagram for Sports Meet Management System: Data Flow Diagram:
  • 6.
  • 7.
    Student Module 4.Methodology:  Thisproject will be developed using JAVA,JSP,MYSQL with following modules:  UNIVERSITY  COLLEGE  STUDENTS  University: The University will act as the admin which can perform the following activities:  Login.  Add Sports with all the details.  Can view the sports details of the college level.
  • 8.
     Can viewthe player performance with the help of results.  Logout.  College: This module will perform the following tasks:  Login.  Add Sports at college level with all the details.  Can view the event at the university level.  Add the performance of the student during the event depending on which they can be selected for the state level.  Logout.  Students: The student module can perform the following taks:  Login.  Can view the sports details either at the college level or the university level.  Register to the appropriate game.  Can view the result.  Logout. 5. Plan of work:
  • 9.
    6. References:  https://1000projects.org/sports-event-management-system-java-project.html https://www.freestudentprojects.com/studentprojectreport/projectreport/sports- management-system/  https://projectworlds.in/product/sports-management-system-project-in-java/