Introduction to
Spark SQL
Bryan 2015
• Experience
Vpon Data Engineer
TWM, Keywear, Nielsen
• Bryan’s notes for data analysis
http://bryannotes.blogspot.tw
• Spark.TW
• Linikedin
https://tw.linkedin.com/pub/bryan-yang/7b/763/a79
ABOUT ME
Agenda
• Dataframe
• Basic of sqlContext
• Welcome hiveContext
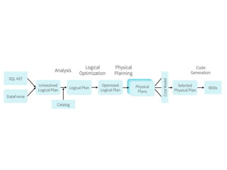
Optimization
效率提升
SqlContext
主要的物件
https://spark.apache.org/docs/latest/api/scala/index.ht
ml#org.apache.spark.sql.package
spark-shell
• 除了sc之外,還會起SQL Context
• Spark context available as sc.
• 15/03/22 02:09:11 INFO SparkILoop: Created sql context
(with Hive support)..
• SQL context available as sqlContext.
DF from RDD
• 先轉成RDD
scala> val data = sc.textFile("hdfs://localhost:54310/user/hadoop/ml-
100k/u.data")
• 建立case class
case class Rattings(userId: Int, itemID: Int, rating: Int, timestmap:String)
• 轉成Data Frame
scala> val ratting = data.map(_.split("t")).map(p => Rattings(p(0).trim.toInt,
p(1).trim.toInt, p(2).trim.toInt, p(3))).toDF()
ratting: org.apache.spark.sql.DataFrame = [userId: int, itemID: int, rating: int,
timestmap: string]
DF from json
• 格式
{"movieID":242,"name":"test1"}
{"movieID":307,"name":"test2"}
• 可以直接呼叫
scala> val movie =
sqlContext.jsonFile("hdfs://localhost:54310/user/ha
doop/ml-100k/movies.json")
Dataframe Operations
• Show()
userId itemID rating timestmap
196 242 3 881250949
186 302 3 891717742
22 377 1 878887116
244 51 2 880606923
253 465 5 891628467
• head(5)
res11: Array[org.apache.spark.sql.Row] =
Array([196,242,3,881250949], [186,302,3,891717742],
[22,377,1,878887116], [244,51,2,880606923],
[166,346,1,886397596])
printSchema()
• printSchema()
scala> ratting.printSchema()
root
|-- userId: integer (nullable = false)
|-- itemID: integer (nullable = false)
|-- rating: integer (nullable = false)
|-- timestmap: string (nullable = true)
Select
• Select Column
scala> ratting.select("userId").show()
• Condition Select
scala> ratting.select(ratting("itemID")>100).show()
(itemID > 100)
true
true
true
filter
• 篩選條件
scala> ratting.filter(ratting("rating")>3).show()
userId itemID rating timestmap
298 474 4 884182806
253 465 5 891628467
286 1014 5 879781125
200 222 5 876042340
122 387 5 879270459
291 1042 4 874834944
119 392 4
• 偷懶寫法
ratting.filter("rating">3).show()
• 合併使用
scala>
ratting.filter(ratting("rating")>3).select("userID","itemID").show()
userID itemID
298 474
286 1014
• 也可以
ratting.filter("userID">500).select(avg("rating"),max("rating"),sum("r
ating")).show()
GROUP BY
• count()
scala> ratting.groupBy("userId").count().show()
userId count
831 73
631 20
• agg()
scala> ratting.groupBy("userId").agg("rating"->"avg","userID" ->
"count").show()
• 可以連用
scala>
ratting.groupBy("userId").count().sort("count","userID").show()
GROUP BY
其他
avg
max
min
mean
sum
更多Function
https://spark.apache.org/docs/latest/api/scala/index.html#org.apache.spark.sql.functions$
UnionAll
• 合併相同欄位表格
scala> val ratting1_3 = ratting.filter(ratting("rating")<=3)
scala> ratting1_3.count() //res79: Long = 44625
scala> val ratting4_5 = ratting.filter(ratting("rating")>3)
scala> ratting4_5.count() //res80: Long = 55375
ratting1_3.unionAll(ratting4_5).count() //res81: Long = 100000
• 欄位不同無法UNION
scala> ratting1_3.unionAll(test).count()
java.lang.AssertionError: assertion failed
JOIN
• 基本語法
scala> ratting.join(movie, $"itemID" === $"movieID",
"inner").show()
userId itemID rating timestmap movieID name
196 242 3 881250949 242 test1
63 242 3 875747190 242 test1
• 可支援的join型態:
inner, outer, left_outer, right_outer, semijoin.
也可以把表格註冊成
TABLE
• 註冊
scala> ratting.registerTempTable("ratting_table")
• 寫SQL
scala> sqlContext.sql("SELECT userID FROM
ratting_table").show()
DF支援RDD操作
• MAP
scala> result.map(t => "user:" + t(0)).collect().foreach(println)
• 取出來的物件型態是Any
scala> ratting.map(t => t(2)).take(5)
• 先轉string再轉int
scala> ratting.map(t => Array(t(0),t(2).toString.toInt *
10)).take(5)
res130: Array[Array[Any]] = Array(Array(196, 30), Array(186,
30), Array(22, 10), Array(244, 20), Array(166, 10))
SAVE DATA
• Save()
ratting.select("itemID").save("hdfs://localhost:5431
0/test2.json","json")
• saveAsParquetFile
• saveAsTable(Hive Table)
Hive Context
http://hortonworks.com/partner/zementis/
http://www.slideshare.net/Hadoop_Summit/empower-hive-with-spark
http://www.slideshare.net/Hadoop_Summit/empower-hive-with-spark
HiveContext
• 1.4.0之後的sqlContext就是hiveContext
• 繼承原有sqlContext功能,並加上與hive連結
Hive setting
• copy hive-site.xml to $SPARK_HOME/conf
Write SQL
• sqlContext.sql(“””
select * from ratings
“””).show()
• sqlContext.sql(“””
select item, avg(rating)
from ratings
group by item
“””)
Mixed expression
• df = sqlContext.sql(“select * from ratings”)
• df.filter(“ratings < 5”).groupBy(“item”).count().show()
User Defined Function
• from pyspark.sql.functions import udf
• from pyspark.sql.types import *
• sqlContext.registerFunction("hash", lambda x:
hash(x), LongType())
• sqlContext.sql(“select hash(item) from ratings”)
DataType
Numeric types
String type
Binary type
Boolean type
Datetime type
TimestampType: Represents values comprising values of fields year, month,
day, hour, minute, and second.
DateType: Represents values comprising values of fields year, month, day.
Complex types
發展方向
Reference
1. https://databricks.com/blog/2015/02/17/introducing-
dataframes-in-spark-for-large-scale-data-science.html
2. https://www.youtube.com/watch?v=vxeLcoELaP4
3. http://www.slideshare.net/databricks/introducing-
dataframes-in-spark-for-large-scale-data-science

Spark Sql for Training