Mata Kuliah 
SISTEM PENGENDALIAN MANAJEMEN 
Materi: 
MEMAHAMI STRATEGI 
(UNDERSTANDING STRATEGIES) 
Fakultas/Jurusan 
EKONOMI / AKUNTANSI 
TATAP MUKA KE: 2 
Penyusun: 
SABARUDIN MUSLIM 
UNIVERSITAS MERCU BUANA 
JAKARTA 2012 
- 1 -
A. DEFINISI 
Sistem pengendalian manajemen merupakan alat untuk 
mengimplemasikan strategi. Setiap organisasi memiliki strategi dan 
pengendalian berbeda sesuai dengan syarat strategi spesifik. Strategi 
yang berbeda memerlukan perioditas tugas, faktor penentu 
keberhasilan (key success factors), keterampilan, perspektif, dan 
perilaku yang berbeda. Seharusnya dalam desain sistem pengendalian 
terdapat perilaku yang didorong oleh sistem perilaku yang diperlukan 
oleh suatu strategi. 
Strategi adalah rencana-rencana untuk mencapai tujuan organisasi. 
Strategi-strategi dalam dua tingkatan dalam suatu organisasi: 
1. Strategi tingkat korporat (corporate level strategy), 
2. Strategi tingkat unit bisnis (business unit level strategy). 
Strategi menyediakan konteks luas dimana seorang dapat 
mengevaluasikan optimalitas unsur-unsur system pengendalian 
manajemen yang membahas bagaimana membedakan bentuk dan 
struktur system pengendalian sesuai dengan perbedaan dalam strategi 
korporatif dan strategi unit bisnis. 
B. TUJUAN 
Pada Hakikatnya perusahaan adalah satuan artifisial yang tidak 
memiliki pikiran maupun kemampuan mengambil keputusan sendiri.Dalam 
bisnis, kapasitas untuk menghasilkan laba biasanya merupakan tujuan 
yang paling penting.Tujuan perusahaan juga ditentukan oleh pemimpin 
manajemen puncak (chief executive office – CEO) yang 
bersangkutan.Tujuan perusahaan juga dirancang oleh para 
pendirinya.Contoh : Henry Ford, Ford Motor Company; Alfred P. Sloan, 
General Motor Corporation, dll. 
1. Profitabilitas dinyatakan dari dua rasio : 
Pendapatan – Beban x Pendapatan = ROI 
Pendapatan Investasi 
- 2 -
Contohnya : 
$10.000 - $9.500 x $10.000 = 12,5% 
$10.000 $4.000 
Ini disebut persentase margin laba (profit margin percentage): 
($10.000 - $9.500) / $10.000 = 5% 
Rasio kedua merupakan perputaran investasi (investment turnover-ITO): 
S10.000 / $4.000 = 2,5 kali 
Produk dari dua rasio ini adalah pengembalian atas investasi ( return on 
investment – ROI ): 5% x 2,5 kali = 12,5%. ROI diperoleh dari pendapatan 
dikurangin beban dengan investasi. 
“profitabilitas” mengacu pada laba dalam jangka panjang, bukan kuartal atau 
tahun berjalan. Karena sejumlah CEO hanya menekankan sebagian dari persamaan 
tersebut untuk memfokuskan pada pendapatan penjualannya, banyak perusahaan 
yang mengabaikan komponen-komponen dari persamaan.Adanya korelasi yang 
sangat erat antara pasar saham dan pengembalian investasi. Akan tetapi, CEO 
menekankan pada pendapatan. Karena ukuran perusahaan merupakan tujuan utama 
dalam prioritas yang dapat mengundang masalah. Sebagaimana CEO lebih 
berfokus pada laba, baik dalam satuan uang ataupun sebagian persentase dari 
pendapatan. 
2. Memaksimalkan Nilai Pemegang Saham 
Konsepnya adalah tujuan yang semestinya bagi sebuah perusahaan yang 
mencari laba adalah memaksimalkan nilai pemegang saham yang mengacu pada 
harga pasar saham perusahaan. 
Pertama, istilah “memaksimalkan” menyiratkan bahwa selalu ada cara untuk 
mendapatkan jumlah maksimum yang dapat dihasilkan oleh perusahaan. Dalam 
pihak manajemen yang mengidentifikasi seluruh alternative yang ada maupun 
efeknya terhadap profitabilitas. 
Kedua, upaya untuk mengoptimalkan nilai pemegang saham mungkin menjadi 
tujuan utama, bukan berarti merupakan satu-satunya tujuan bagi banyak 
organisasi.Jika perusahaan tidak bisa menghasilkan laba dan perusahaan mampu 
tanggungjawabnya sebagai kinerja ekonomi dari suatu perusahaan. 
- 3 -
Manajer seharusnya berperilaku secara etis, karena adanya kewajiban yang 
harus mereka embani kepada pihak yang berkepentingan terhadaop perusahaan ( 
stakeholder ) kepada para pemegang saham. 
Dengan penolakan terhadap konsep memaksimalkan, kita tidak bermaksud 
mempertanyakan validitas sejumlah prinsip yang sudah jelas. Beberapa rangkaian 
yang menurunkan biaya tanpa mempengaruhi elemen yang lain, yang 
meningkatkan biaya dengan proposi lebih kecil dibanding dengan tingkat kenaikan 
pendapatan. 
3. Risiko 
Tingkat pengambilan risiko sangat bervariasi, akan tetapi sejumlah 
organisasiperusahaan secara terang-terangan menyatakan bahwa tanggung jawab 
utama manajemen adalah menjaga aset-aset perusahaan. 
4. Pendekatan Stakeholder 
Sebuah perusahaan bertanggung jawab kepada banyak stakeholder, yaitu : 
1. Pasar Modal, dimana para pemegang saham public merupakan 
konstituennya sangat penting (mencari suatu dana). 
2. Pasar Produk, dimana para konsumenlah yang menjadi konsitituennya 
( menjual barang atau jasa). 
3. Pasar Faktor, dimana yang menjadi konsitituen utamanya adalah pegawai 
dan pemasok perusahaan ( sumber daya ). 
Kekuasan pegawai lebih penting daripada nilai para pemegang saham. Karena 
mereka beranggapan bahwa dengan memiliki saham mereka akan mendapatkan 
keuntungan lebih banyak daripada berinvestasi dengan cara lain. 
C. KONSEP STRATEGI 
Strategi mendeskripsikan arah umum yang akan dituju suatu organisasi untuk 
mencapai tujuannya.Strategi dapat ditemukan pada dua tingkatan : 
- 4 -
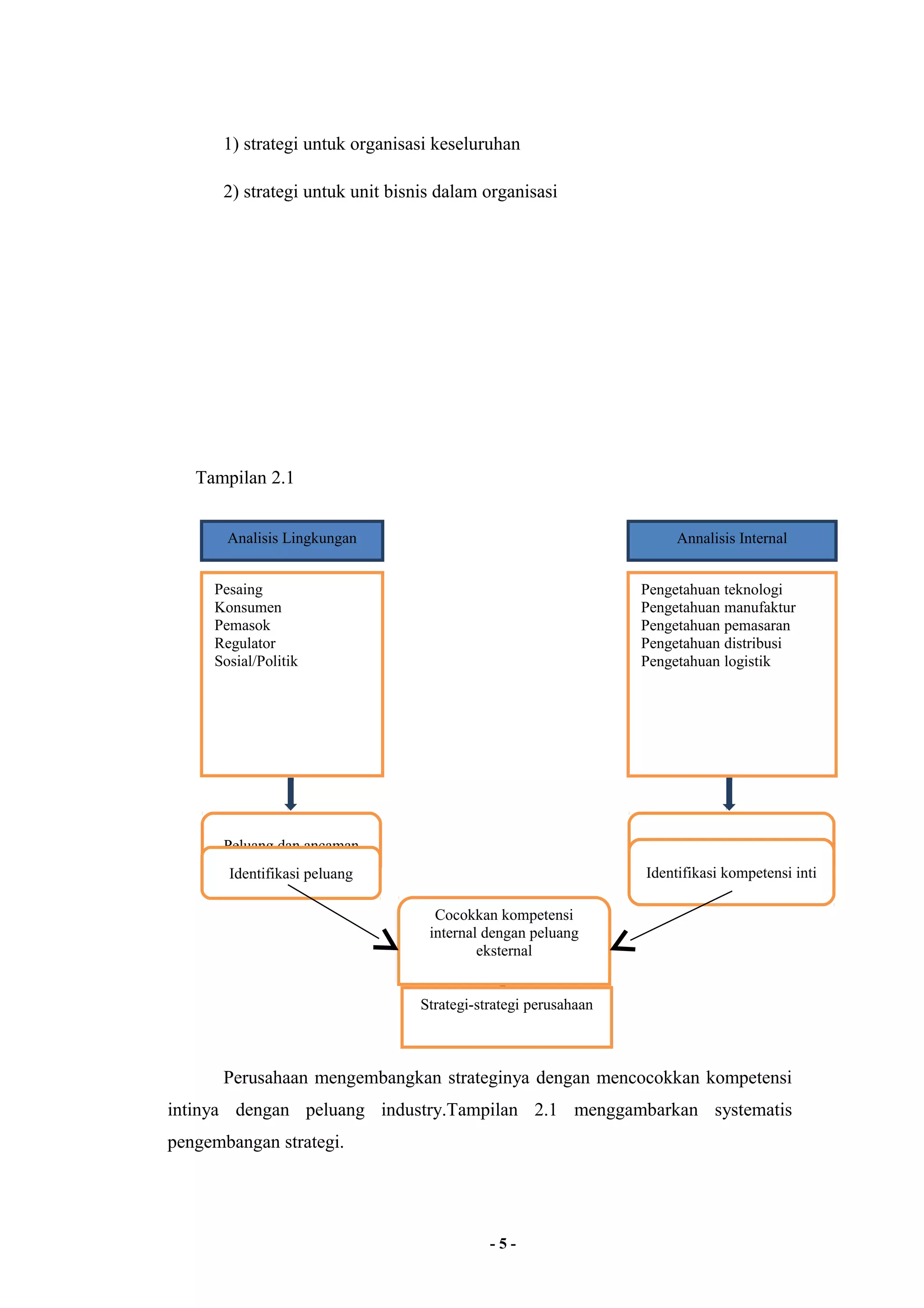
1) strategi untuk organisasi keseluruhan 
2) strategi untuk unit bisnis dalam organisasi 
Tampilan 2.1 
Perusahaan mengembangkan strateginya dengan mencocokkan kompetensi 
intinya dengan peluang industry.Tampilan 2.1 menggambarkan systematis 
pengembangan strategi. 
- 5 - 
Analisis Lingkungan 
Pesaing 
Konsumen 
Pemasok 
Regulator 
Sosial/Politik 
Peluang dan ancaman 
Identifikasi peluang 
Cocokkan kompetensi 
internal dengan peluang 
eksternal 
Strategi-strategi perusahaan 
Annalisis Internal 
Pengetahuan teknologi 
Pengetahuan manufaktur 
Pengetahuan pemasaran 
Pengetahuan distribusi 
Pengetahuan logistik 
Keunggulan dan kelemahan 
Identifikasi kompetensi inti
Perumusan straregi merupakan prosesyang digunakan oleh eksekutif senior 
untuk mengevakuasi keunggulan dan kelemahan dengan peluang dan ancamanyang 
ada dilingkungan kemudian memutuskan strategi yang menyesuaikan antara 
kompetensi inti perusahaan dengan peluang perusahaan. 
Strategi dapat ditemukan pada tingkatannya, yaitu: 
1. Strategi untuk organisasi keseluruhan 
2. Strategi untuk unit bisnis dalam organisasi. 
Tampilan 2.2 
Tingkatan Strategi Isu Strategi Kunci Opsi Strategi 
Generik 
tingkatan Organisasi Primer 
yang Terlibat 
Corporate level 
(tingkatan 
korporat/organisasi 
keseluruhan) 
Apakah Kita Ada 
dalam bauran 
industri yang tepat? 
Industri tunggal Kantor korporat 
Diversifikasi yang 
berhubungan 
Diversifikasi yang 
tidak berhubungan 
Apa industri atau 
subindustri yang 
harus kita masuk? 
Business unit level 
(tingkat unit bisnis) 
Apakah yang 
seharusnya menjadi 
misi dari unit bisnis 
tersebut 
Membangun Kantor korporat dan manajer 
Mempertahankan umum unit bisnis 
Memanen Manajer umum unit bisnis 
Menjual 
Bagaimana unit 
bisnis harus bersaing 
untuk mewujudkan 
bisnisnya? 
Biaya rendah 
Diferensiasi 
Walaupun pilihan strategi berbeda pada tingkatan hierarkis yang berbeda, 
kebutuhan yang jelas untuk konsistensi diseluruh tingkatan dalam strategi dalam 
- 6 -
tingkatan unit bisnis dan organisasi keseluruhan (korporat). Strategi pada dua 
tingkatan organisasi dan opsi strategi generic (umum), dengan adanya orientasi 
akan mencoba analisis yang cermat dari muatan strategi yang tepat. Sebaliknya 
kami memberi apresiasi yang cukup untuk proses perumusan strategi sehingga 
pembaca dapat mengidentifikasikan strtegi pada tingkatan organisasi dari evaluasi 
system pemngendalian manajemen perusahaan. 
D. STRATEGI TINGKAT KORPORAT 
Strategi korporat adalah mengenai keberadaan di tengah-tengah bauran 
bisnis yang tepat. 
Perusahaan dapat diklasifikasikan ke dalam salah satu dari tiga kategori: 
 Perusahaan dengan industri tunggal. 
contoh : Exxon-Mobil 
 Perusahaan dengan diversifikasi yang berhubungan 
contoh : Procter & Gamble (P&G) 
 Perusahaan dengan bisnis yang tidak berhubungan 
contoh : Textron 
pada tingkatankorporat, salah satu dimensi yang paling signifikan dimana 
konteks strategi berbeda adalah tingkatan dan jenis diversifikasi yang dilakukan 
oleh perusahaan yang berbeda, seperti yang ditunjukan pada tampilan 2.3 . 
1. perusahan Dengan Industri 
Berhubungan dengan jumlah industri dimana perusahaan tersebut 
beroperasi. Perusahaan yang menggunakan strategi industri tunggal meliputi : 
peralatan rumah tangga besar, permen karet, unggas, baja. 
Tampilan 2.3 
Tinggi · industri 
tunggal (Mc 
- 7 -
Donald's, 
Wrigle) 
Tingkat 
Keterkaita 
n 
· Diversifikasi 
yang 
berhubungan 
(Procter & 
gamble, Dow- 
Corning, 
Corning 
Glass) 
· Deversifikasi 
yang tidak 
berhubungan 
(Textron, ITT) 
Rendah Tingkat Diversifikasi Tinggi 
2. Perusahaan dengan Diversifikasi yang Tidak Berhubungan 
Beroperasi dalam sejumlah industri yang berbeda mengacu pada hakikat 
hubungan sinergi operasi lintas unit bisnis. 
3. Perusahaan dengan Diversifikasi yang Berhubungan 
Terdiri dari perusahaan yang beroperasi dalam sejumlah industri dan 
bisnisnya saling berhubungan satu sama lain melalui sinergi operasi. 
Sinergi operasi terdiri dari 2 jenis hubungan lintas unit bisnis : 
(1) kemampuan untuk membagi sumber daya umum 
(2) kemampuan untuk membagi kompetensi inti umum. 
Karekteristik dari perusahaan dengan diversifikasi yang berhubungan 
adalah perusahaan memiliki kompetensi inti yang bermanfaat bagi banyak unit 
bisnis perusahaan. Perusahaan ini tumbuh dengan cara meningkatkan kompetensi 
inti yang dikembangkan dalam salah satu bisnisnya saat perusahaan melakukan 
diversifikasi ke bisnis lain. 
Kantor korporat dalam perusahaan dengan diversifikasi yang berhubungan 
memiliki peran ganda, yaitu: 
- 8 -
1. Serupa dengan suatu konglomerat, eksekutif kepala dari suatu perusahaan 
dengan diversifikasi yang berhubungan membuat keputusan mengenai 
alokasi sumber daya lintas unit bisnis 
2. Namun, tidak seperti konglomerat, yang juga harus mengidentifikasi, 
memelihara, memperdalam, dan meningkatkan kompetensi tingkat korporat 
yang menguntungkan unit bisnis yang beragam. 
4. Kompetensi Inti dan Diversifikasi Korporat 
Telah membuktikan bahwa, perusahaan dengan diversifikasi yang 
berhubungan dengan mencapai kinerja tertiinggi, perusahaan dengan industry 
tunggal mencapai kinerja terbaik kedua, dan perusahaan dengan diversifikasi yang 
tidak berhubungan tidak mencapai kinerja baik dalam jangka waktubpanjang. 
Unit bisnis dari perusahaan engan diversifikasi yang berhubungan mungkin 
akan lebih buruk jika dipecah menjadi perusahaan yang terpisah, karena 
perusahaan dengan diversifikasi yang berhubungan dapat mengeksploitasi system 
oprasi secara lintas unit bisnis. Sedangkan perusahaan dengan diversifikasi yang 
tidak berhubungan di lain pihak, tidak memiliki sinergi operasi. 
5. Implikasi dari desain sistem pengendalian 
Strategi korporat adalah satu rangkaian dengan strategi industri tunggal di 
satu ujung spektrum dan diversifikasi yang tidak berhubungan di ujung lain 
(diversifikasi yang berhubungan ada di tengah spektrum). 
Syarat perencanaan dan pegendalian perusahaan yang menggunakan 
strategi diversifikasi tingkat korporat (tingkat dan jenis) yang begitu 
berbeda.Masalah bagi desainer system NuCor (perusahaan denga indutri tunggal), 
Procter & Gamble (perusahaan dengan diversifikasi yang berhubungan), atau 
Textron (perusahaan dengan diversifikasi yang tidak berhubungan). 
6. Strategi Unit Bisnis 
- 9 -
Strategi unit bisnis bergantung pada dua aspek yang saling berkaitan 
dengan: 
(1) misinya dan 
(2) keunggulan kompetitifnya 
Tampil 2.4 
Jenis Strategi Korporat Perusahaan dengan industri 
tunggal 
Perusahaan dengan 
industri yang saling 
berhubungan 
Perusahaan dengan 
industri yang tidak 
saling berhubungan 
Penyajian strategi 
dalam gambar 
Fitur yang 
membedakan 
Bersaing hanya dalam satu 
industri 
membagi 
kompetensi inti 
secara lintas unit 
bisnis 
Merupakan 
perusahaan yang 
memiliki otonomi 
dipasar yang sangat 
berbeda 
Contoh McDonald's coeporation Proctor & Gamble ITT 
Perdue Farms Emerson Electrik Textron 
- 10 -
Lowa Beef Corning glass LIV 
Wrigle Johnson & Jonhson Litton 
Crown, Cork & Seal Philip Moris Rockwell 
Maytag Dow-Corning General Elektrik 
Texas Air Du Pont 
Ford Motor General Foods 
NuCor Gillete 
Texas Instruments 
AT&T 
7. Misi Unit Bisnis 
Dari banyak model perencanaan, dua yang paling banyak digunakan adalah 
Boston Consulting Group’s (BCG) dan General Electric Company/McKinsey & 
Company’s. 
Perangkat misi : bangun (build), pertahankan (hold), panen (harvest), dsn 
divestasi (divest). 
Tampilan 2.5 
Sumber Kas 
Tinggi Rendah 
Tinggi 
"Bintang" 
Pertahankan 
"Tanda 
Tanya" 
Bangun 
Tinggi 
Tingkat 
Pertumbuhan 
Pasar 
Penggunaan 
Kas 
"Sapi Perah 
Kas" Panen 
"Anjing" 
Disvestasi 
Rendah Rendah 
Tinggi Rendah 
Pangsa Pasar Relatif 
Dari banyak model petrencanaan , dua yang paling banyak digunakan 
adalah Boston Consulting Group’s matriks pembagian pertumbuhan 2x2 (Tampilan 
2.5) dan General Electric Company daya tarik industry-kekuatan bisnis 3x3 
(Tampilan 2.6). 
 Bangun 
- 11 -
Misi ini menyeratkan tujuan menambah pangsa pasar, bahkan dengan 
mengorbankan laba jangka pendek dan arus kas (contoh, boiteknologi 
merck, peranti electronic black & Decker) 
 Pertahankan 
Misi strategis ini diarahkan pada perlindungan pangsa pasar unit bisnis dan 
posisi persaingan (contoh, computer mainframe IBM) 
 Panen 
Misi ini memiliki tujuan memaksimalkan jangka pendek dan arus kas, 
bahkan dengan mengorbankan pangsa pasar (contoh, produk tembakau. 
American brance, bola lampu general electric dan sylvinia) 
 Divestasi 
Misi ini menunnjukan suatu keputusan untuk mundur dari bisnis melalui 
proses likuidasi pelahan-lahan atau penjualan segera. 
Meskipun model perencanaan dapat membantu dalam formulasi misi, tetapi 
model tersebut bukanlah suatu petunjuk praktis.Beberapa bisnis dalam kuadran 
tanda Tanya mungkin juga divestasi (dijual) bila kebutuhan kas unit bisnis tersebut 
untuk membangun persaingan sangat tinggi. 
Unit bisnis yang termasuk kuadran bintang scara khusus diberi misi: 
“pertahankan” pangsa pasar, tujuannya adalah investasi kas untuk mempertahankan 
posisi itu. 
Unit bisnis yang termasuk dalam kuadran sapi perah kas aadalah sumber 
utama kas untuk perusahaan, mempunyai biaya perunit yang paling dan memiliki 
laba paling tinggi.Karena beroprasi dalam industry yang pertumbuhannya 
mengalami penurunan, tidak perlu menginvestasikan semua kas yang 
dihasilkannya. 
Bisnis dalam kuadran anjing mempunyai posisi persaingan yang lemah 
dalam industry yang tidak menarik. 
- 12 -
Perancang system pengendalian perlu mengetahui apa misi unit buisnis, 
karena misi ini memiliki satu kesatuan rangkaian (continuum) dengan “murni 
bangun” diujung yang satu dan “murni panen” diujung yang lain. 
8. Keunggulan Kompetitif Unit Bisnis 
Michael Porter mendeskripsikan dua pendekatan analisis. 
· Analisis Industri 
Struktur industri harus dianalisis terkait dengan kekuatan kolektif dari lima 
kekuatan persaingan. 
1) Intensitas persaingan diantara para pesaing yang ada. 
2)Daya tawar pelanggan. 
3)Daya tawar pemasok. 
4)Ancaman dari barang substitusi. 
5)Ancaman pendatang baru yang masuk industri. 
Tampilan 2.7 
Ada tiga observasi yang dibuat sehubungan dengan analisis industri: 
1. Semakin kuat lima kekuatan tersebut, semakin rendah kemungkinan 
profitabilitas dari industri itu. 
2. Bergantung pada kekuatan relatif dari lima kekuatan itu, masalah strategis 
kunci yang dihadapi akan berbeda. 
- 13 - 
Pemasok 
Pendatang Baru 
Pesaing Dalam Industri 
Pelanggan 
Produk Pengganti
3. Memahami hakikat setiap kekuatan membantu perusahaan untuk 
merumuskan strategi yang efektif. 
9. Keunggulan bersing Generic 
Annalisis lima kekuatan merupakan titik awal untuk mengembangkan 
unggulan persaingan karena ini membantu mengidentifikasikan kesempatan 
dan ancaman dalam lingkungan eksternal. 
 Biaya rendah 
Kepemimpinan biaya dapat diperoleh melalui beberapa pendekatan seperti 
skala ekonomis dalam produksi, dampak kurva belajar, pengendalian biaya 
yang ketat, dan minimalisasi biaya. Contoh : Wal-Mart dalam ritel diskon, 
Hyundai dalam otomotif. 
 Diferensiasi 
Melakukan diferensiasi penawaran produk yang dihasilkan unit bisnis, 
sehingga menciptakan sesuatu yang dipandang oleh pelanggan sebagai sesuatu 
yang unik meliputi loyalitas merek, pelayanan pelanggan yang unggul, jaringan 
dealer, desain produk dan fitur produk, dan teknologi. 
 Analisis Rantai Nilai 
Rantai nilai untuk bisnis adalah seperangkat kegiatan penciptaan nilai 
untuk menghasilkan produk, dari sumber bahan mentah dasar untuk pemasok 
komponen pada produk penggunaan akhir pokok yang dikirim ke tangan 
konsumen akhir. 
Keunggulan kompetitif di pasar pada intinya berasal dari penyediaan nilai 
pelanggan lebih baik untuk biaya yang sama atau nilai pelanggan yang sama 
untuk biaya yang lebih rendah. 
Tampilan 2.8 
Superior 
Keunggulan 
Diferensiasi Cost- 
Cum 
Keunggulan 
Posisi Diferensiasi 
Diferensiasi 
relative Keunggulan Biaya 
Rendah 
Terjepit Ditengah-tengah 
- 14 -
Inferior 
Inferior Superior 
Posisi Biaya Relatif 
Analisis rantai nilai berusaha untuk menentukan dibagian dari operasi 
perusahaan-dari desain sampai distribusi-nilai pelanggan dapat ditambah atau 
dikurangi. 
Dengan menganalisis biaya, pendapatan dan aktiva secara sistematis, unit 
bisnis dapat mencapai keunggulan diferensiasi dengan penguragan biaya (cost-cum- 
diferentiation). 
Kerangka rantai nilai adalah metode untuk membagi rantai tersebut dari 
bahan baku dasar sampai pelanggan pemakai akhir kedalam kegiatan spesifik untuk 
dapat memahami perilaku biaya dan sumber diferensiasi. Faktanya, dalam 
perusahaan yang sama, perusahaan bervariasi dalam proporsi kegiatan yang 
dilaksanakan dengan sumber daya sendiri. 
Tampilan 2.9 
Rantai nilai membantu perusahaan memahami system penyaluran niali, tidak hanya 
bagian dari rantai nilai ditempat perusahaan beroperasi. 
DAFTAR PUSTAKA 
Robert N. Anthony and Vijay Govindarajan, Prentice Hall., 2009 
- 15 - 
Layanan / 
Pengembangan Produk Produksi Pemasaran dan Penjualan Logistik 
Aktivitas mendukung : Keuangan, Sumber Daya Manusia, Teknologi Informasi

Sistem Pengendalian Manajemen :: Chapter 2

  • 1.
    Mata Kuliah SISTEMPENGENDALIAN MANAJEMEN Materi: MEMAHAMI STRATEGI (UNDERSTANDING STRATEGIES) Fakultas/Jurusan EKONOMI / AKUNTANSI TATAP MUKA KE: 2 Penyusun: SABARUDIN MUSLIM UNIVERSITAS MERCU BUANA JAKARTA 2012 - 1 -
  • 2.
    A. DEFINISI Sistempengendalian manajemen merupakan alat untuk mengimplemasikan strategi. Setiap organisasi memiliki strategi dan pengendalian berbeda sesuai dengan syarat strategi spesifik. Strategi yang berbeda memerlukan perioditas tugas, faktor penentu keberhasilan (key success factors), keterampilan, perspektif, dan perilaku yang berbeda. Seharusnya dalam desain sistem pengendalian terdapat perilaku yang didorong oleh sistem perilaku yang diperlukan oleh suatu strategi. Strategi adalah rencana-rencana untuk mencapai tujuan organisasi. Strategi-strategi dalam dua tingkatan dalam suatu organisasi: 1. Strategi tingkat korporat (corporate level strategy), 2. Strategi tingkat unit bisnis (business unit level strategy). Strategi menyediakan konteks luas dimana seorang dapat mengevaluasikan optimalitas unsur-unsur system pengendalian manajemen yang membahas bagaimana membedakan bentuk dan struktur system pengendalian sesuai dengan perbedaan dalam strategi korporatif dan strategi unit bisnis. B. TUJUAN Pada Hakikatnya perusahaan adalah satuan artifisial yang tidak memiliki pikiran maupun kemampuan mengambil keputusan sendiri.Dalam bisnis, kapasitas untuk menghasilkan laba biasanya merupakan tujuan yang paling penting.Tujuan perusahaan juga ditentukan oleh pemimpin manajemen puncak (chief executive office – CEO) yang bersangkutan.Tujuan perusahaan juga dirancang oleh para pendirinya.Contoh : Henry Ford, Ford Motor Company; Alfred P. Sloan, General Motor Corporation, dll. 1. Profitabilitas dinyatakan dari dua rasio : Pendapatan – Beban x Pendapatan = ROI Pendapatan Investasi - 2 -
  • 3.
    Contohnya : $10.000- $9.500 x $10.000 = 12,5% $10.000 $4.000 Ini disebut persentase margin laba (profit margin percentage): ($10.000 - $9.500) / $10.000 = 5% Rasio kedua merupakan perputaran investasi (investment turnover-ITO): S10.000 / $4.000 = 2,5 kali Produk dari dua rasio ini adalah pengembalian atas investasi ( return on investment – ROI ): 5% x 2,5 kali = 12,5%. ROI diperoleh dari pendapatan dikurangin beban dengan investasi. “profitabilitas” mengacu pada laba dalam jangka panjang, bukan kuartal atau tahun berjalan. Karena sejumlah CEO hanya menekankan sebagian dari persamaan tersebut untuk memfokuskan pada pendapatan penjualannya, banyak perusahaan yang mengabaikan komponen-komponen dari persamaan.Adanya korelasi yang sangat erat antara pasar saham dan pengembalian investasi. Akan tetapi, CEO menekankan pada pendapatan. Karena ukuran perusahaan merupakan tujuan utama dalam prioritas yang dapat mengundang masalah. Sebagaimana CEO lebih berfokus pada laba, baik dalam satuan uang ataupun sebagian persentase dari pendapatan. 2. Memaksimalkan Nilai Pemegang Saham Konsepnya adalah tujuan yang semestinya bagi sebuah perusahaan yang mencari laba adalah memaksimalkan nilai pemegang saham yang mengacu pada harga pasar saham perusahaan. Pertama, istilah “memaksimalkan” menyiratkan bahwa selalu ada cara untuk mendapatkan jumlah maksimum yang dapat dihasilkan oleh perusahaan. Dalam pihak manajemen yang mengidentifikasi seluruh alternative yang ada maupun efeknya terhadap profitabilitas. Kedua, upaya untuk mengoptimalkan nilai pemegang saham mungkin menjadi tujuan utama, bukan berarti merupakan satu-satunya tujuan bagi banyak organisasi.Jika perusahaan tidak bisa menghasilkan laba dan perusahaan mampu tanggungjawabnya sebagai kinerja ekonomi dari suatu perusahaan. - 3 -
  • 4.
    Manajer seharusnya berperilakusecara etis, karena adanya kewajiban yang harus mereka embani kepada pihak yang berkepentingan terhadaop perusahaan ( stakeholder ) kepada para pemegang saham. Dengan penolakan terhadap konsep memaksimalkan, kita tidak bermaksud mempertanyakan validitas sejumlah prinsip yang sudah jelas. Beberapa rangkaian yang menurunkan biaya tanpa mempengaruhi elemen yang lain, yang meningkatkan biaya dengan proposi lebih kecil dibanding dengan tingkat kenaikan pendapatan. 3. Risiko Tingkat pengambilan risiko sangat bervariasi, akan tetapi sejumlah organisasiperusahaan secara terang-terangan menyatakan bahwa tanggung jawab utama manajemen adalah menjaga aset-aset perusahaan. 4. Pendekatan Stakeholder Sebuah perusahaan bertanggung jawab kepada banyak stakeholder, yaitu : 1. Pasar Modal, dimana para pemegang saham public merupakan konstituennya sangat penting (mencari suatu dana). 2. Pasar Produk, dimana para konsumenlah yang menjadi konsitituennya ( menjual barang atau jasa). 3. Pasar Faktor, dimana yang menjadi konsitituen utamanya adalah pegawai dan pemasok perusahaan ( sumber daya ). Kekuasan pegawai lebih penting daripada nilai para pemegang saham. Karena mereka beranggapan bahwa dengan memiliki saham mereka akan mendapatkan keuntungan lebih banyak daripada berinvestasi dengan cara lain. C. KONSEP STRATEGI Strategi mendeskripsikan arah umum yang akan dituju suatu organisasi untuk mencapai tujuannya.Strategi dapat ditemukan pada dua tingkatan : - 4 -
  • 5.
    1) strategi untukorganisasi keseluruhan 2) strategi untuk unit bisnis dalam organisasi Tampilan 2.1 Perusahaan mengembangkan strateginya dengan mencocokkan kompetensi intinya dengan peluang industry.Tampilan 2.1 menggambarkan systematis pengembangan strategi. - 5 - Analisis Lingkungan Pesaing Konsumen Pemasok Regulator Sosial/Politik Peluang dan ancaman Identifikasi peluang Cocokkan kompetensi internal dengan peluang eksternal Strategi-strategi perusahaan Annalisis Internal Pengetahuan teknologi Pengetahuan manufaktur Pengetahuan pemasaran Pengetahuan distribusi Pengetahuan logistik Keunggulan dan kelemahan Identifikasi kompetensi inti
  • 6.
    Perumusan straregi merupakanprosesyang digunakan oleh eksekutif senior untuk mengevakuasi keunggulan dan kelemahan dengan peluang dan ancamanyang ada dilingkungan kemudian memutuskan strategi yang menyesuaikan antara kompetensi inti perusahaan dengan peluang perusahaan. Strategi dapat ditemukan pada tingkatannya, yaitu: 1. Strategi untuk organisasi keseluruhan 2. Strategi untuk unit bisnis dalam organisasi. Tampilan 2.2 Tingkatan Strategi Isu Strategi Kunci Opsi Strategi Generik tingkatan Organisasi Primer yang Terlibat Corporate level (tingkatan korporat/organisasi keseluruhan) Apakah Kita Ada dalam bauran industri yang tepat? Industri tunggal Kantor korporat Diversifikasi yang berhubungan Diversifikasi yang tidak berhubungan Apa industri atau subindustri yang harus kita masuk? Business unit level (tingkat unit bisnis) Apakah yang seharusnya menjadi misi dari unit bisnis tersebut Membangun Kantor korporat dan manajer Mempertahankan umum unit bisnis Memanen Manajer umum unit bisnis Menjual Bagaimana unit bisnis harus bersaing untuk mewujudkan bisnisnya? Biaya rendah Diferensiasi Walaupun pilihan strategi berbeda pada tingkatan hierarkis yang berbeda, kebutuhan yang jelas untuk konsistensi diseluruh tingkatan dalam strategi dalam - 6 -
  • 7.
    tingkatan unit bisnisdan organisasi keseluruhan (korporat). Strategi pada dua tingkatan organisasi dan opsi strategi generic (umum), dengan adanya orientasi akan mencoba analisis yang cermat dari muatan strategi yang tepat. Sebaliknya kami memberi apresiasi yang cukup untuk proses perumusan strategi sehingga pembaca dapat mengidentifikasikan strtegi pada tingkatan organisasi dari evaluasi system pemngendalian manajemen perusahaan. D. STRATEGI TINGKAT KORPORAT Strategi korporat adalah mengenai keberadaan di tengah-tengah bauran bisnis yang tepat. Perusahaan dapat diklasifikasikan ke dalam salah satu dari tiga kategori:  Perusahaan dengan industri tunggal. contoh : Exxon-Mobil  Perusahaan dengan diversifikasi yang berhubungan contoh : Procter & Gamble (P&G)  Perusahaan dengan bisnis yang tidak berhubungan contoh : Textron pada tingkatankorporat, salah satu dimensi yang paling signifikan dimana konteks strategi berbeda adalah tingkatan dan jenis diversifikasi yang dilakukan oleh perusahaan yang berbeda, seperti yang ditunjukan pada tampilan 2.3 . 1. perusahan Dengan Industri Berhubungan dengan jumlah industri dimana perusahaan tersebut beroperasi. Perusahaan yang menggunakan strategi industri tunggal meliputi : peralatan rumah tangga besar, permen karet, unggas, baja. Tampilan 2.3 Tinggi · industri tunggal (Mc - 7 -
  • 8.
    Donald's, Wrigle) Tingkat Keterkaita n · Diversifikasi yang berhubungan (Procter & gamble, Dow- Corning, Corning Glass) · Deversifikasi yang tidak berhubungan (Textron, ITT) Rendah Tingkat Diversifikasi Tinggi 2. Perusahaan dengan Diversifikasi yang Tidak Berhubungan Beroperasi dalam sejumlah industri yang berbeda mengacu pada hakikat hubungan sinergi operasi lintas unit bisnis. 3. Perusahaan dengan Diversifikasi yang Berhubungan Terdiri dari perusahaan yang beroperasi dalam sejumlah industri dan bisnisnya saling berhubungan satu sama lain melalui sinergi operasi. Sinergi operasi terdiri dari 2 jenis hubungan lintas unit bisnis : (1) kemampuan untuk membagi sumber daya umum (2) kemampuan untuk membagi kompetensi inti umum. Karekteristik dari perusahaan dengan diversifikasi yang berhubungan adalah perusahaan memiliki kompetensi inti yang bermanfaat bagi banyak unit bisnis perusahaan. Perusahaan ini tumbuh dengan cara meningkatkan kompetensi inti yang dikembangkan dalam salah satu bisnisnya saat perusahaan melakukan diversifikasi ke bisnis lain. Kantor korporat dalam perusahaan dengan diversifikasi yang berhubungan memiliki peran ganda, yaitu: - 8 -
  • 9.
    1. Serupa dengansuatu konglomerat, eksekutif kepala dari suatu perusahaan dengan diversifikasi yang berhubungan membuat keputusan mengenai alokasi sumber daya lintas unit bisnis 2. Namun, tidak seperti konglomerat, yang juga harus mengidentifikasi, memelihara, memperdalam, dan meningkatkan kompetensi tingkat korporat yang menguntungkan unit bisnis yang beragam. 4. Kompetensi Inti dan Diversifikasi Korporat Telah membuktikan bahwa, perusahaan dengan diversifikasi yang berhubungan dengan mencapai kinerja tertiinggi, perusahaan dengan industry tunggal mencapai kinerja terbaik kedua, dan perusahaan dengan diversifikasi yang tidak berhubungan tidak mencapai kinerja baik dalam jangka waktubpanjang. Unit bisnis dari perusahaan engan diversifikasi yang berhubungan mungkin akan lebih buruk jika dipecah menjadi perusahaan yang terpisah, karena perusahaan dengan diversifikasi yang berhubungan dapat mengeksploitasi system oprasi secara lintas unit bisnis. Sedangkan perusahaan dengan diversifikasi yang tidak berhubungan di lain pihak, tidak memiliki sinergi operasi. 5. Implikasi dari desain sistem pengendalian Strategi korporat adalah satu rangkaian dengan strategi industri tunggal di satu ujung spektrum dan diversifikasi yang tidak berhubungan di ujung lain (diversifikasi yang berhubungan ada di tengah spektrum). Syarat perencanaan dan pegendalian perusahaan yang menggunakan strategi diversifikasi tingkat korporat (tingkat dan jenis) yang begitu berbeda.Masalah bagi desainer system NuCor (perusahaan denga indutri tunggal), Procter & Gamble (perusahaan dengan diversifikasi yang berhubungan), atau Textron (perusahaan dengan diversifikasi yang tidak berhubungan). 6. Strategi Unit Bisnis - 9 -
  • 10.
    Strategi unit bisnisbergantung pada dua aspek yang saling berkaitan dengan: (1) misinya dan (2) keunggulan kompetitifnya Tampil 2.4 Jenis Strategi Korporat Perusahaan dengan industri tunggal Perusahaan dengan industri yang saling berhubungan Perusahaan dengan industri yang tidak saling berhubungan Penyajian strategi dalam gambar Fitur yang membedakan Bersaing hanya dalam satu industri membagi kompetensi inti secara lintas unit bisnis Merupakan perusahaan yang memiliki otonomi dipasar yang sangat berbeda Contoh McDonald's coeporation Proctor & Gamble ITT Perdue Farms Emerson Electrik Textron - 10 -
  • 11.
    Lowa Beef Corningglass LIV Wrigle Johnson & Jonhson Litton Crown, Cork & Seal Philip Moris Rockwell Maytag Dow-Corning General Elektrik Texas Air Du Pont Ford Motor General Foods NuCor Gillete Texas Instruments AT&T 7. Misi Unit Bisnis Dari banyak model perencanaan, dua yang paling banyak digunakan adalah Boston Consulting Group’s (BCG) dan General Electric Company/McKinsey & Company’s. Perangkat misi : bangun (build), pertahankan (hold), panen (harvest), dsn divestasi (divest). Tampilan 2.5 Sumber Kas Tinggi Rendah Tinggi "Bintang" Pertahankan "Tanda Tanya" Bangun Tinggi Tingkat Pertumbuhan Pasar Penggunaan Kas "Sapi Perah Kas" Panen "Anjing" Disvestasi Rendah Rendah Tinggi Rendah Pangsa Pasar Relatif Dari banyak model petrencanaan , dua yang paling banyak digunakan adalah Boston Consulting Group’s matriks pembagian pertumbuhan 2x2 (Tampilan 2.5) dan General Electric Company daya tarik industry-kekuatan bisnis 3x3 (Tampilan 2.6).  Bangun - 11 -
  • 12.
    Misi ini menyeratkantujuan menambah pangsa pasar, bahkan dengan mengorbankan laba jangka pendek dan arus kas (contoh, boiteknologi merck, peranti electronic black & Decker)  Pertahankan Misi strategis ini diarahkan pada perlindungan pangsa pasar unit bisnis dan posisi persaingan (contoh, computer mainframe IBM)  Panen Misi ini memiliki tujuan memaksimalkan jangka pendek dan arus kas, bahkan dengan mengorbankan pangsa pasar (contoh, produk tembakau. American brance, bola lampu general electric dan sylvinia)  Divestasi Misi ini menunnjukan suatu keputusan untuk mundur dari bisnis melalui proses likuidasi pelahan-lahan atau penjualan segera. Meskipun model perencanaan dapat membantu dalam formulasi misi, tetapi model tersebut bukanlah suatu petunjuk praktis.Beberapa bisnis dalam kuadran tanda Tanya mungkin juga divestasi (dijual) bila kebutuhan kas unit bisnis tersebut untuk membangun persaingan sangat tinggi. Unit bisnis yang termasuk kuadran bintang scara khusus diberi misi: “pertahankan” pangsa pasar, tujuannya adalah investasi kas untuk mempertahankan posisi itu. Unit bisnis yang termasuk dalam kuadran sapi perah kas aadalah sumber utama kas untuk perusahaan, mempunyai biaya perunit yang paling dan memiliki laba paling tinggi.Karena beroprasi dalam industry yang pertumbuhannya mengalami penurunan, tidak perlu menginvestasikan semua kas yang dihasilkannya. Bisnis dalam kuadran anjing mempunyai posisi persaingan yang lemah dalam industry yang tidak menarik. - 12 -
  • 13.
    Perancang system pengendalianperlu mengetahui apa misi unit buisnis, karena misi ini memiliki satu kesatuan rangkaian (continuum) dengan “murni bangun” diujung yang satu dan “murni panen” diujung yang lain. 8. Keunggulan Kompetitif Unit Bisnis Michael Porter mendeskripsikan dua pendekatan analisis. · Analisis Industri Struktur industri harus dianalisis terkait dengan kekuatan kolektif dari lima kekuatan persaingan. 1) Intensitas persaingan diantara para pesaing yang ada. 2)Daya tawar pelanggan. 3)Daya tawar pemasok. 4)Ancaman dari barang substitusi. 5)Ancaman pendatang baru yang masuk industri. Tampilan 2.7 Ada tiga observasi yang dibuat sehubungan dengan analisis industri: 1. Semakin kuat lima kekuatan tersebut, semakin rendah kemungkinan profitabilitas dari industri itu. 2. Bergantung pada kekuatan relatif dari lima kekuatan itu, masalah strategis kunci yang dihadapi akan berbeda. - 13 - Pemasok Pendatang Baru Pesaing Dalam Industri Pelanggan Produk Pengganti
  • 14.
    3. Memahami hakikatsetiap kekuatan membantu perusahaan untuk merumuskan strategi yang efektif. 9. Keunggulan bersing Generic Annalisis lima kekuatan merupakan titik awal untuk mengembangkan unggulan persaingan karena ini membantu mengidentifikasikan kesempatan dan ancaman dalam lingkungan eksternal.  Biaya rendah Kepemimpinan biaya dapat diperoleh melalui beberapa pendekatan seperti skala ekonomis dalam produksi, dampak kurva belajar, pengendalian biaya yang ketat, dan minimalisasi biaya. Contoh : Wal-Mart dalam ritel diskon, Hyundai dalam otomotif.  Diferensiasi Melakukan diferensiasi penawaran produk yang dihasilkan unit bisnis, sehingga menciptakan sesuatu yang dipandang oleh pelanggan sebagai sesuatu yang unik meliputi loyalitas merek, pelayanan pelanggan yang unggul, jaringan dealer, desain produk dan fitur produk, dan teknologi.  Analisis Rantai Nilai Rantai nilai untuk bisnis adalah seperangkat kegiatan penciptaan nilai untuk menghasilkan produk, dari sumber bahan mentah dasar untuk pemasok komponen pada produk penggunaan akhir pokok yang dikirim ke tangan konsumen akhir. Keunggulan kompetitif di pasar pada intinya berasal dari penyediaan nilai pelanggan lebih baik untuk biaya yang sama atau nilai pelanggan yang sama untuk biaya yang lebih rendah. Tampilan 2.8 Superior Keunggulan Diferensiasi Cost- Cum Keunggulan Posisi Diferensiasi Diferensiasi relative Keunggulan Biaya Rendah Terjepit Ditengah-tengah - 14 -
  • 15.
    Inferior Inferior Superior Posisi Biaya Relatif Analisis rantai nilai berusaha untuk menentukan dibagian dari operasi perusahaan-dari desain sampai distribusi-nilai pelanggan dapat ditambah atau dikurangi. Dengan menganalisis biaya, pendapatan dan aktiva secara sistematis, unit bisnis dapat mencapai keunggulan diferensiasi dengan penguragan biaya (cost-cum- diferentiation). Kerangka rantai nilai adalah metode untuk membagi rantai tersebut dari bahan baku dasar sampai pelanggan pemakai akhir kedalam kegiatan spesifik untuk dapat memahami perilaku biaya dan sumber diferensiasi. Faktanya, dalam perusahaan yang sama, perusahaan bervariasi dalam proporsi kegiatan yang dilaksanakan dengan sumber daya sendiri. Tampilan 2.9 Rantai nilai membantu perusahaan memahami system penyaluran niali, tidak hanya bagian dari rantai nilai ditempat perusahaan beroperasi. DAFTAR PUSTAKA Robert N. Anthony and Vijay Govindarajan, Prentice Hall., 2009 - 15 - Layanan / Pengembangan Produk Produksi Pemasaran dan Penjualan Logistik Aktivitas mendukung : Keuangan, Sumber Daya Manusia, Teknologi Informasi